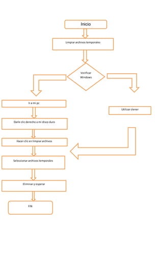
Inicio
Limpiar archivos temporales
Ir a mi pc
Darle clic derecho a mi disco duro
Verificar
Windows
Utilizar clener
Hacer clic en limpiar archivos
Seleccionar archivos temporales
Eliminar y esperar
FIN
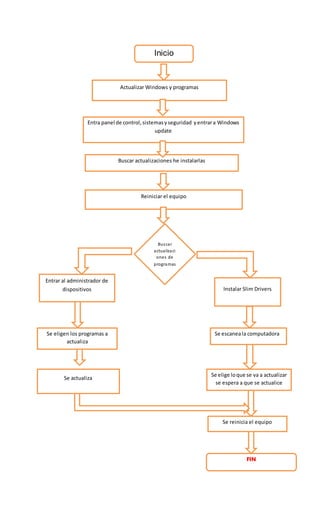
Inicio
Actualizar Windows y programas
Entra panel de control,sistemasyseguridad yentrara Windows
update
Buscar actualizaciones he instalarlas
Reiniciar el equipo
Buscar
actualizaci
ones de
programas
Entrar al administrador de
dispositivos Instalar Slim Drivers
Se eligen los programas a
actualiza
Se actualiza
Se escaneala computadora
Se elige loque se va a actualizar
se espera a que se actualice
Se reinicia el equipo
FIN
Inicio
Respaldo de información
Creamos una partición en el disco duro
Pasamos lo que se desea respaldar
FIN
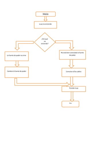
Inicio
La pc no enciende
¿Por qué
no
enciende?
La fuente de poder no sirve
No está bien conectada la fuente
de poder
Cambiar la fuente de poder Conectar el/los cables
Prender la pc
Fin
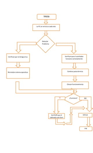
Inicio
La PC se reinicia a cada rato
Detectar
Problema
Verificar que no tenga virus Verificar que el ventilador
funcione correctamente
Cambiar pasta térmicaReinstalar sistema operativo
Checar funcionamiento
¿Funciona?
Utilizar
FIN
Verificar que el
cableado este bien
IS ON
Inicio
¿Cómo desfragmentar el disco?
Entrar a mi equipo
Seleccionar el disco duro y darle clic derecho,
seleccionar herramientas
Seleccionarlaopciónde analizaryesperara que
termine
Fin
Inicio
Diagnóstico de fallas
No enciende
¿Por qué no
enciende ¿
Verificarque este bienconectada
Intentar encender de nuevo
Verificar que la fuente de poder
no este dañada, de lo contrario
remplazar
Checar que la fuente de poder
esta bien conectada
Encenderla de nuevo
FIN
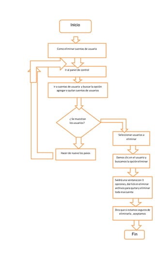
Inicio
Como eliminar cuentas de usuario
Ir al panel de control
Ir a cuentas de usuario y buscar la opción
agregar o quitar cuentas de usuarios
¿ Se muestran
losusuarios?
Hacer de nuevo los pasos
Seleccionar usuarios a
eliminar
Damos clic en el usuario y
buscamosla opcióneliminar
Saldráuna ventanacon 3
opciones,darlick eneliminar
archivospara quitary eliminar
toda esacuenta
Dira que si estamossegurosde
eliminarla , aceptamos
Fin
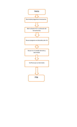
Inicio
Desinstalarprogramasinnecesarios
Abrir ccleaner he ir a selección de
herramientas
Buscar programa no deseadoy dar clic
Buscar en el costado derecho y
desinstalar
Verificar que se desinstalo
FIN
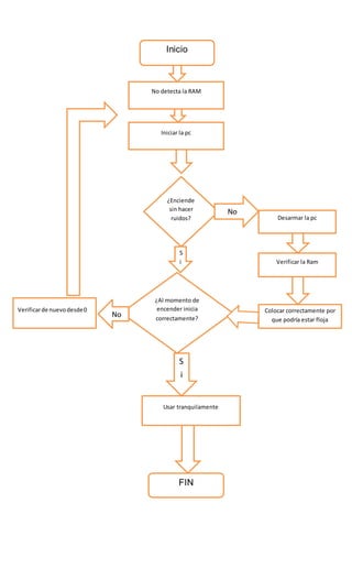
Inicio
No detecta la RAM
Iniciar la pc
¿Enciende
sin hacer
ruidos? Desarmar la pc
Verificar la Ram
Colocar correctamente por
que podría estar floja
¿Al momento de
encender inicia
correctamente?
Usar tranquilamente
FIN
Verificarde nuevodesde0
S
i
S
i
No
No
Inicio
Algunos juegos no funcionan con la
placa de video integrada
Iniciar el juego
¿Funciona? Checar los requisitos del
juego
Si la pc no cumple con los
requerimientos, cambiar la
placa de video
Jugarlo
FIN
NO
SI
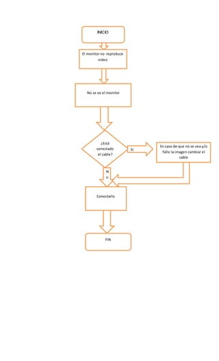
INICIO
El monitor no reproduce
video
¿Está
conectado
el cable?
Conectarlo
En caso de que no se vea y/o
falle la imagen cambiar el
cable
No se ve el monitor
FIN
Si
N
o
INICIO
Limpiar el CPU
Lo primeoque se hace es ponerse la
pulsera antiestática y se conecta en
algo metálico
Después se destapa el gabinete y se
desconecta la fuente de poder y los
cables sata
Se le quitan los componentes a la tarjeta
madre (ventiladores, tarjetas RAM, tarjetas
de expansión) después de eso se destornilla
la tarjeta RAM
Con undesarmadorse evitaque el ventilador
gire y se limpiaconaire comprimido,después
limpiar la tarjeta madre con una brocha y
después con aire comprimido y quitamos el
exceso de polvo
Luego con un compresor limpiar el gabinete,
después de eso limpiar las unidades de DVD y
de disco duro, limpiar memoria RAMcon un
borrador
Volver a armar y dejar todo conectado como
estaba
FIN
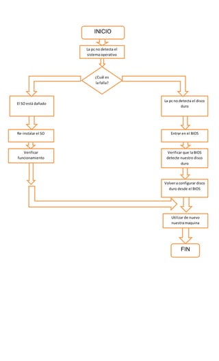
INICIO
La pc no detecta el
sistema operativo
¿Cuál es
la falla?
El SO está dañado
Re-instalar el SO
Verificar
funcionamiento
La pc no detecta el disco
duro
Entrar en el BIOS
Verificar que la BIOS
detecte nuestro disco
duro
Volvera configurar disco
duro desde el BIOS
Utilizar de nuevo
nuestra maquina
FIN
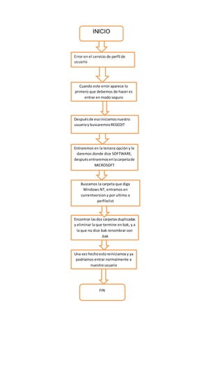
INICIO
Error en el servicio de perfilde
usuario
Cuando este error aparece lo
primero que debemos de hacer es
entrar en modo seguro
Despuésde esoiniciamosnuestro
usuarioy buscaremosREGEDIT
Entraremos en la tercera opción y le
daremos donde dice SOFTWARE,
despuésentraremosenlacarpetade
MICROSOFT
Buscamos la carpeta que diga
Windows NT, entramos en
currentversion y por ultimo a
perfilelist
Encontrar lasdos carpetasduplicadas
y eliminar la que termine en bak, y a
la que no dice bak renombrar con
.bak
Una vez hechoestoreiniciamosy ya
podríamos entrar normalmente a
nuestro usuario
FIN
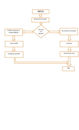
INICIO
No detecta el teclado
¿Por qué
o lo
detecta?
No está bien conectadoEl BIOS no detecta el
teclado USB/pc2
Entrar a BIOS Conectar
Verificar que sirvaConfigurar y guardar
FIN
INICIO
El monitor se ve a 16 colores
Lo más probable es que no
están actualizados los drivers
Identificar el modelo de la
tarjeta gráfica y descargar los
drivers adecuados
FIN
INICIO
Error en el servicio de perfilde
usuario
Cuando este error aparece lo
primero que debemos de hacer es
entrar en modo seguro
Despuésde esoiniciamosnuestro
usuarioy buscaremosREGEDIT
Entraremos en la tercera opción y le
daremos donde dice SOFTWARE,
despuésentraremosenlacarpetade
MICROSOFT
Buscamos la carpeta que diga
Windows NT, entramos en
currentversion y por ultimo a
perfilelist
Encontrar lasdos carpetasduplicadas
y eliminar la que termine en bak, y a
la que no dice bak renombrar con
.bak
Una vez hechoestoreiniciamosy ya
podríamos entrar normalmente a
nuestro usuario
FIN
Echo por: Alan Francisco Soto Calzada
Josué Emmanuel Robles Flores

Diagramas de flujo

  • 1.
    Inicio Limpiar archivos temporales Ira mi pc Darle clic derecho a mi disco duro Verificar Windows Utilizar clener Hacer clic en limpiar archivos Seleccionar archivos temporales Eliminar y esperar FIN
  • 2.
    Inicio Actualizar Windows yprogramas Entra panel de control,sistemasyseguridad yentrara Windows update Buscar actualizaciones he instalarlas Reiniciar el equipo Buscar actualizaci ones de programas Entrar al administrador de dispositivos Instalar Slim Drivers Se eligen los programas a actualiza Se actualiza Se escaneala computadora Se elige loque se va a actualizar se espera a que se actualice Se reinicia el equipo FIN
  • 3.
    Inicio Respaldo de información Creamosuna partición en el disco duro Pasamos lo que se desea respaldar FIN
  • 4.
    Inicio La pc noenciende ¿Por qué no enciende? La fuente de poder no sirve No está bien conectada la fuente de poder Cambiar la fuente de poder Conectar el/los cables Prender la pc Fin
  • 5.
    Inicio La PC sereinicia a cada rato Detectar Problema Verificar que no tenga virus Verificar que el ventilador funcione correctamente Cambiar pasta térmicaReinstalar sistema operativo Checar funcionamiento ¿Funciona? Utilizar FIN Verificar que el cableado este bien IS ON
  • 6.
    Inicio ¿Cómo desfragmentar eldisco? Entrar a mi equipo Seleccionar el disco duro y darle clic derecho, seleccionar herramientas Seleccionarlaopciónde analizaryesperara que termine Fin
  • 7.
    Inicio Diagnóstico de fallas Noenciende ¿Por qué no enciende ¿ Verificarque este bienconectada Intentar encender de nuevo Verificar que la fuente de poder no este dañada, de lo contrario remplazar Checar que la fuente de poder esta bien conectada Encenderla de nuevo FIN
  • 8.
    Inicio Como eliminar cuentasde usuario Ir al panel de control Ir a cuentas de usuario y buscar la opción agregar o quitar cuentas de usuarios ¿ Se muestran losusuarios? Hacer de nuevo los pasos Seleccionar usuarios a eliminar Damos clic en el usuario y buscamosla opcióneliminar Saldráuna ventanacon 3 opciones,darlick eneliminar archivospara quitary eliminar toda esacuenta Dira que si estamossegurosde eliminarla , aceptamos Fin
  • 9.
    Inicio Desinstalarprogramasinnecesarios Abrir ccleaner heir a selección de herramientas Buscar programa no deseadoy dar clic Buscar en el costado derecho y desinstalar Verificar que se desinstalo FIN
  • 10.
    Inicio No detecta laRAM Iniciar la pc ¿Enciende sin hacer ruidos? Desarmar la pc Verificar la Ram Colocar correctamente por que podría estar floja ¿Al momento de encender inicia correctamente? Usar tranquilamente FIN Verificarde nuevodesde0 S i S i No No
  • 11.
    Inicio Algunos juegos nofuncionan con la placa de video integrada Iniciar el juego ¿Funciona? Checar los requisitos del juego Si la pc no cumple con los requerimientos, cambiar la placa de video Jugarlo FIN NO SI
  • 12.
    INICIO El monitor noreproduce video ¿Está conectado el cable? Conectarlo En caso de que no se vea y/o falle la imagen cambiar el cable No se ve el monitor FIN Si N o
  • 13.
    INICIO Limpiar el CPU Loprimeoque se hace es ponerse la pulsera antiestática y se conecta en algo metálico Después se destapa el gabinete y se desconecta la fuente de poder y los cables sata Se le quitan los componentes a la tarjeta madre (ventiladores, tarjetas RAM, tarjetas de expansión) después de eso se destornilla la tarjeta RAM Con undesarmadorse evitaque el ventilador gire y se limpiaconaire comprimido,después limpiar la tarjeta madre con una brocha y después con aire comprimido y quitamos el exceso de polvo Luego con un compresor limpiar el gabinete, después de eso limpiar las unidades de DVD y de disco duro, limpiar memoria RAMcon un borrador Volver a armar y dejar todo conectado como estaba FIN
  • 14.
    INICIO La pc nodetecta el sistema operativo ¿Cuál es la falla? El SO está dañado Re-instalar el SO Verificar funcionamiento La pc no detecta el disco duro Entrar en el BIOS Verificar que la BIOS detecte nuestro disco duro Volvera configurar disco duro desde el BIOS Utilizar de nuevo nuestra maquina FIN
  • 15.
    INICIO Error en elservicio de perfilde usuario Cuando este error aparece lo primero que debemos de hacer es entrar en modo seguro Despuésde esoiniciamosnuestro usuarioy buscaremosREGEDIT Entraremos en la tercera opción y le daremos donde dice SOFTWARE, despuésentraremosenlacarpetade MICROSOFT Buscamos la carpeta que diga Windows NT, entramos en currentversion y por ultimo a perfilelist Encontrar lasdos carpetasduplicadas y eliminar la que termine en bak, y a la que no dice bak renombrar con .bak Una vez hechoestoreiniciamosy ya podríamos entrar normalmente a nuestro usuario FIN
  • 16.
    INICIO No detecta elteclado ¿Por qué o lo detecta? No está bien conectadoEl BIOS no detecta el teclado USB/pc2 Entrar a BIOS Conectar Verificar que sirvaConfigurar y guardar FIN
  • 17.
    INICIO El monitor seve a 16 colores Lo más probable es que no están actualizados los drivers Identificar el modelo de la tarjeta gráfica y descargar los drivers adecuados FIN
  • 18.
    INICIO Error en elservicio de perfilde usuario Cuando este error aparece lo primero que debemos de hacer es entrar en modo seguro Despuésde esoiniciamosnuestro usuarioy buscaremosREGEDIT Entraremos en la tercera opción y le daremos donde dice SOFTWARE, despuésentraremosenlacarpetade MICROSOFT Buscamos la carpeta que diga Windows NT, entramos en currentversion y por ultimo a perfilelist Encontrar lasdos carpetasduplicadas y eliminar la que termine en bak, y a la que no dice bak renombrar con .bak Una vez hechoestoreiniciamosy ya podríamos entrar normalmente a nuestro usuario FIN
  • 19.
    Echo por: AlanFrancisco Soto Calzada Josué Emmanuel Robles Flores