Incrustar presentación
Descargado 1496 veces










































































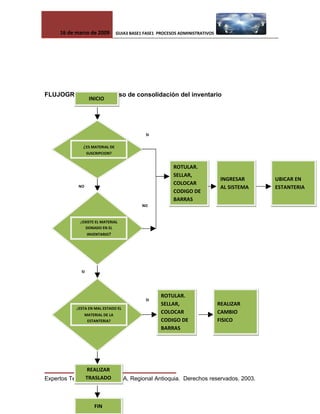
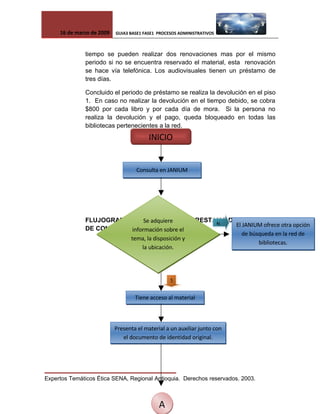
Este documento presenta información sobre procesos administrativos. Describe los pasos de la planeación administrativa e incluye definiciones de conceptos clave como misión, visión, objetivos, estrategias, políticas, procedimientos y programas. También explica la organización como la segunda fase del proceso administrativo, involucrando la división del trabajo y la estructura de una organización.








































































