1
ACTIVIDAD 1.1 MAPA CONCEPTUAL LA GERENCIA Y CICLO DE
VIDA DE LOS PROYECTOS
MODULO:
GERENCIA DE PROYECTOS DE TECNOLOGÍA EDUCATIVA
PRESENTA:
LIC. DIANA MARCELA ANGEL GAVIRIA
DOCENTE:
MG. JOSÉ JULIAN LIZCANO DALLO
UNIVERSIDAD SANTANDER UDES CAMPUS VIRTUAL
MAESTRÍA GESTIÓN DE LAS TECNOLOGÍAS EDUCATIVAS
VILLAVICENCIO, 13 DE JUNIO DEL 2017
2
ACTIVIDAD 1.1 LA GERENCIA Y CICLO DE VIDA DE LOS PROYECTOS
Realice la lectura completa y detallada del capítulo 1 y 2 del presente módulo Y Construya un mapa conceptual que conteste las
siguientes preguntas:
o ¿Cuál es el rol principal de un profesional en el desarrollo de proyectos basados en una excelente gestión de proyectos?
o ¿Qué elementos son necesarios para que pueda garantizarse un ciclo de vida de un proyecto completamente?
o ¿Quiénes son los principales responsables de establecer adecuadamente el ciclo de vida de un proyecto?
3
La organización
Definición de
Objetivos
Resultados
Esperados
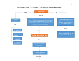
MAPA CONCEPTUAL LA GERENCIA Y CICLO DE VIDA DE LOS PROYECTOS
“UNA SECUENCIA BIEN DEFINIDA DE EVENTOS CON UN
PRINCIPIO Y UN FINAL, DIRIGIDOS A ALCANZAR UN OBJETIVO
CLARO Y REALIZADOS POR PERSONAS DENTRO DE UNOS
PARÁMETROS ESTABLECIDOS, TALES COMO TIEMPO, COSTO,
RECURSOS Y CALIDAD”(CANO,2003).
ELEMENTOS
IMPORTANTES
Generar un entregable, que sea
verificable e identificable
“Un esfuerzo temporal que se
lleva a cabo para crear un
producto, servicio o resultado
único” (PMBOX, 2008).
PROYECTO
Se define
Posee
Como
Participantes y
Responsables
Es
Debe
GERENCIA DE PROYECTOS
Requiere
Es
La disciplina que organiza
y administra
Los
Recursos humanos y
materiales
Para Lograr
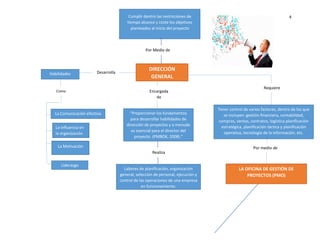
4
La Comunicación efectiva
La influencia en
la organización
Resultados
Esperados
Cumplir dentro las restricciones de
tiempo alcance y coste los objetivos
planteados al inicio del proyecto
DIRECCIÓN
GENERAL
Habilidades
Tener control de varios factores, dentro de los que
se incluyen: gestión financiera, contabilidad,
compras, ventas, contratos, logística planificación
estratégica, planificación táctica y planificación
operativa, tecnología de la información, etc.
Por Medio de
Desarrolla
Como
Liderazgo
Requiere
“Proporcionar los fundamentos
para desarrollar habilidades de
dirección de proyectos y a menudo
es esencial para el director del
proyecto. (PMBOK, 2008).”
Encargada
de
Realiza
Labores de planificación, organización
general, selección de personal, ejecución y
control de las operaciones de una empresa
en funcionamiento.
Por medio de
LA OFICINA DE GESTIÓN DE
PROYECTOS (PMO)
La Motivación
5
CARACTERÍSTICAS
DE UNA PMO
Estas actividades
Garantizan que se logre desarrollar adecuadamente un
proyecto y que pueda organizarse adecuadamente para
que se cumplan plazos y se mantengan los gastos dentro
del presupuesto relacionado.
6
CICLO DE VIDA DE UN
PROYECTO
Compuesto
“El que define las fases que
conectan el inicio de un
proyecto con su fin. (PMBOK,
2008).”
Es
Por Fases y no por
procesos
Que Están
Bien diferenciadas y generan un
entregable, el cual debe estar
completo y ser exacto, antes de
pasar a la siguiente fase
Sus
Partes
son
Deben ser secuenciales, deben ejecutarse en orden y siempre
tienen un elemento que pueda verificarse o medirse para poder
determinar el correcto desarrollo de la secuencia de la fase
Estas
7
La responsabilidad frente a una tarea puede variar desde el
apoyo ocasional, hasta el soporte completo de una actividad
A continuación
Listado de los principales interesados en un proyecto, y
que su participación puede llegar a ser de gran
trascendencia.
8
BIBLIOGRAFIA
 Libro Electrónico Multimedial: Gerencia de Proyectos de Tecnología Educativa.
 Cassanelli, A. N., Guarino, M. C. G., & Sánchez, G. F. (2014). PROYECTOS DE I+ D, CARACTERIZACIÓN DEL TIPO DE
INVESTIGACIÓN Y EL ROL DE GERENTE DE PROYECTOS. Iberoamerican Journal of Project Management, 5(2), 01-16.
Recuperado de: Proyectos de I+D, Caracterización del Tipo de Investigación y el Rol de Gerente de Proyectos.
 http://www.itmplatform.com/es/blog/ciclo-de-vida-del-proyecto
 UNESCO. Herramientas para la Gestión de Proyectos Educativos con TIC. Recuperado de: Herramientas para la Gestión de
Proyectos Educativos con TIC.

Diana angel actividad1_2_mapac

  • 1.
    1 ACTIVIDAD 1.1 MAPACONCEPTUAL LA GERENCIA Y CICLO DE VIDA DE LOS PROYECTOS MODULO: GERENCIA DE PROYECTOS DE TECNOLOGÍA EDUCATIVA PRESENTA: LIC. DIANA MARCELA ANGEL GAVIRIA DOCENTE: MG. JOSÉ JULIAN LIZCANO DALLO UNIVERSIDAD SANTANDER UDES CAMPUS VIRTUAL MAESTRÍA GESTIÓN DE LAS TECNOLOGÍAS EDUCATIVAS VILLAVICENCIO, 13 DE JUNIO DEL 2017
  • 2.
    2 ACTIVIDAD 1.1 LAGERENCIA Y CICLO DE VIDA DE LOS PROYECTOS Realice la lectura completa y detallada del capítulo 1 y 2 del presente módulo Y Construya un mapa conceptual que conteste las siguientes preguntas: o ¿Cuál es el rol principal de un profesional en el desarrollo de proyectos basados en una excelente gestión de proyectos? o ¿Qué elementos son necesarios para que pueda garantizarse un ciclo de vida de un proyecto completamente? o ¿Quiénes son los principales responsables de establecer adecuadamente el ciclo de vida de un proyecto?
  • 3.
    3 La organización Definición de Objetivos Resultados Esperados MAPACONCEPTUAL LA GERENCIA Y CICLO DE VIDA DE LOS PROYECTOS “UNA SECUENCIA BIEN DEFINIDA DE EVENTOS CON UN PRINCIPIO Y UN FINAL, DIRIGIDOS A ALCANZAR UN OBJETIVO CLARO Y REALIZADOS POR PERSONAS DENTRO DE UNOS PARÁMETROS ESTABLECIDOS, TALES COMO TIEMPO, COSTO, RECURSOS Y CALIDAD”(CANO,2003). ELEMENTOS IMPORTANTES Generar un entregable, que sea verificable e identificable “Un esfuerzo temporal que se lleva a cabo para crear un producto, servicio o resultado único” (PMBOX, 2008). PROYECTO Se define Posee Como Participantes y Responsables Es Debe GERENCIA DE PROYECTOS Requiere Es La disciplina que organiza y administra Los Recursos humanos y materiales Para Lograr
  • 4.
    4 La Comunicación efectiva Lainfluencia en la organización Resultados Esperados Cumplir dentro las restricciones de tiempo alcance y coste los objetivos planteados al inicio del proyecto DIRECCIÓN GENERAL Habilidades Tener control de varios factores, dentro de los que se incluyen: gestión financiera, contabilidad, compras, ventas, contratos, logística planificación estratégica, planificación táctica y planificación operativa, tecnología de la información, etc. Por Medio de Desarrolla Como Liderazgo Requiere “Proporcionar los fundamentos para desarrollar habilidades de dirección de proyectos y a menudo es esencial para el director del proyecto. (PMBOK, 2008).” Encargada de Realiza Labores de planificación, organización general, selección de personal, ejecución y control de las operaciones de una empresa en funcionamiento. Por medio de LA OFICINA DE GESTIÓN DE PROYECTOS (PMO) La Motivación
  • 5.
    5 CARACTERÍSTICAS DE UNA PMO Estasactividades Garantizan que se logre desarrollar adecuadamente un proyecto y que pueda organizarse adecuadamente para que se cumplan plazos y se mantengan los gastos dentro del presupuesto relacionado.
  • 6.
    6 CICLO DE VIDADE UN PROYECTO Compuesto “El que define las fases que conectan el inicio de un proyecto con su fin. (PMBOK, 2008).” Es Por Fases y no por procesos Que Están Bien diferenciadas y generan un entregable, el cual debe estar completo y ser exacto, antes de pasar a la siguiente fase Sus Partes son Deben ser secuenciales, deben ejecutarse en orden y siempre tienen un elemento que pueda verificarse o medirse para poder determinar el correcto desarrollo de la secuencia de la fase Estas
  • 7.
    7 La responsabilidad frentea una tarea puede variar desde el apoyo ocasional, hasta el soporte completo de una actividad A continuación Listado de los principales interesados en un proyecto, y que su participación puede llegar a ser de gran trascendencia.
  • 8.
    8 BIBLIOGRAFIA  Libro ElectrónicoMultimedial: Gerencia de Proyectos de Tecnología Educativa.  Cassanelli, A. N., Guarino, M. C. G., & Sánchez, G. F. (2014). PROYECTOS DE I+ D, CARACTERIZACIÓN DEL TIPO DE INVESTIGACIÓN Y EL ROL DE GERENTE DE PROYECTOS. Iberoamerican Journal of Project Management, 5(2), 01-16. Recuperado de: Proyectos de I+D, Caracterización del Tipo de Investigación y el Rol de Gerente de Proyectos.  http://www.itmplatform.com/es/blog/ciclo-de-vida-del-proyecto  UNESCO. Herramientas para la Gestión de Proyectos Educativos con TIC. Recuperado de: Herramientas para la Gestión de Proyectos Educativos con TIC.