Incrustar presentación
Descargar como PDF, PPTX


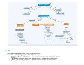
El documento instruye al lector a leer detenidamente los capítulos 1 y 2 del módulo y construir un mapa conceptual que responda tres preguntas: 1) Cuál es el rol principal de un profesional en el desarrollo de proyectos basados en una excelente gestión de proyectos, 2) Qué elementos son necesarios para garantizar el ciclo de vida completo de un proyecto, y 3) Quiénes son los principales responsables de establecer adecuadamente el ciclo de vida de un proyecto.
