Los dibujos de tubería son representaciones
en dos dimensiones de los sistemas de
tubería en los cuales se utilizan símbolos
gráficos para el diseño, construcción y
mantenimiento de sistemas de proceso.
En este tipo de dibujo de tuberías se
representan tuberías en plantas ortográficas
o vistas elevadas, vistas de sección y vistas
ilustrativas, específicamente, en vistas
isométricas.
Los dibujos de tubería emplean símbolos para
representar tuberías, uniones, válvulas y
otros componentes de la tubería.
Un dibujo en planta muestra la distribución
de la tubería, de manera ortográfica, tal como
es vista desde arriba, es decir, como una vista
superior.
La vista lateral se conoce como dibujo de
elevación.
Dibujos Isométricos: Son representaciones
ilustrativas de un sistema de tuberías que
pueden ser de línea simple o doble,
completas con tuberías, accesorios, válvula,
equipos y dimensiones.
ACCESORIOS PARA TUBERÍA
DIAGRAMAS DE FLUJO
    Los diagramas de flujo pueden servir a diversos
objetivos y por tal motivo tener diferentes formas de
representación. Un diagrama de flujo o de escurrimiento,
como algunas veces suele decirse (flow diagram o flow
sheet) muestra la operación o funcionamiento de una
Planta o Unidad industrial, en relación al equipo de que
consta y la tubería que une sus partes, por donde
circulan en pasos sucesivos previstos y en cantidades
determinadas, las diversas substancias fluidas que se
entregan como materia prima y las que se obtienen
como productos de transformación o simplemente de
distribución.
DIAGRAMAS GENERALES PRINCIPALES DE UNA
                PLANTA

Diagrama de flujo de proceso

Diagrama de flujo mecánico o de Tubería e
Instrumentación

Diagrama de flujo de servicios
DIAGRAMA DE FLUJO DE PROCESO

Es el diagrama básico más importante , contiene la síntesis de
complejos fenómenos físicos y químicos, el resumen de cálculos de
balances térmicos y de materiales .

•Incluye las partes más importantes y determinantes del equipo,
como las columnas fraccionadoras y de agotamiento,
condensadores, acumuladores, bombas, intercambiadores de
calor, recalentadores, reactores, filtros, etc., con su etiqueta de
identificación (tag) nombre del equipo y servicio específico del
mismo y las dimensiones generales.
DIAGRAMA DE FLUJO DE PROCESO


  En la parte del cuerpo del recipiente se indican la presión,
temperatura y a veces la capacidad y régimen de trabajo .

  Tuberías principales de entrada y su origen, así como las finales
de salida de productos y su destino fuera del área de la unidad,
además las tuberías intermedias que unen las partes del equipo,
todas de operación con indicación de la dirección del flujo por
medio de flechas dibujadas sobre la misma línea
DIAGRAMA DE FLUJO DE PROCESO

  Tuberías principales de entrada y su origen, así como las finales de salida de
productos y su destino fuera del área de la unidad, además las tuberías
intermedias que unen las partes del equipo, todas de operación con indicación
de la dirección del flujo por medio de flechas dibujadas sobre la misma línea

  Se mencionan los diámetros de las tuberías principales y las temperaturas en
cada tramo donde este dato sea interesante e importante y los instrumentos
indicadores, registradores y controladores que como mínimo se estima son
convenientes, necesarios e indispensables para el control de los diversos pasos
de operación y seguridad para el equipo.
DIAGRAMA DE FLUJO DE PROCESO

  Se omite la indicación de muchas válvulas entre partes del
equipo, particularmente entre recipientes, intercambiadores de
calor y aún suelen omitirse las de succión y descarga de las
bombas; pero sí se indican en las derivaciones (by pass), en las
salidas laterales de una línea principal que ameriten tener un juego
de válvulas (manifold), en salidas laterales de purga y en donde se
considere necesario evitar interpretaciones equivocadas.
DIAGRAMA DE FLUJO DE PROCESO


  Se mencionan los diámetros de las tuberías principales
y las temperaturas en cada tramo donde este dato sea
interesante e importante y los instrumentos indicadores,
registradores y controladores que como mínimo se
estima son convenientes, necesarios e indispensables
para el control de los diversos pasos de operación y
seguridad para el equipo.
DIAGRAMA DE FLUJO DE PROCESO


 Se dibujan en "elevación .

  Los niveles de líquido en las torres, acumuladores, se indican con el símbolo general
del agua, esto es con las delgadas interrumpidas y con separación creciente hacia abajo.
La acotación de los niveles de líquido se hace en los recipientes cilíndricos verticales a
partir del límite tangencia de los cabezales curvos o sea a partir del límite inferior
cilíndrico, y en los recipientes cilíndricos horizontales se hará a partir de la línea inferior
del cilindro.

 Los platos o charolas de las torres fraccionadoras y de agotamiento, se numeran
generalmente para indicar la posición relativa de los tubos de entrada y salida de fluidos.
DIAGRAMA DE FLUJO DE PROCESO


  Las bombas llevan indicado además del membrete de identificación, nombre y servicio,
común para todo el equipo, los datos de la presión diferencial, DP, en PSI y su capacidad
en GPM.

 Los intercambiadores de calor llevan indicado el rendimiento calórico de diseño en BTU,
miles de BTU (MBTU) o millones de BTU (MMBTU) según en caso o unidad preferida.

  Los instrumentos en general, se indican con la abreviatura del nombre del instrumento
en inglés, encerrado dentro de un pequeño círculo y a veces con un número de
identificación abajo de la abreviatura, lo que constituye el membrete del instrumento.
DIAGRAMA DE FLUJO DE PROCESO

Un diagrama de flujo de proceso se completa o puede completarse, con notas
relativas a las condiciones de operación y un cuadro de balance de
materiales, generalmente encabezado de la siguiente manera:
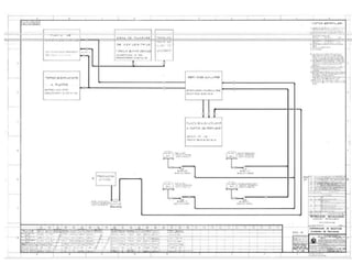
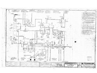
DIAGRAMA DE TUBERÍA E INSTRUMENTACIÓN
                   (DTI’S)
El Diagrama de Flujo Mecánico o Diagrama de Tubería e instrumentación (Mechanical
Flow Diagram or Pipe and Instrument Diagram).- Este tipo de diagrama es una
consecuencia del de proceso .

Los recipientes llevan un membrete de identificación que incluye dos letras según el
tipo de equipo, (DA) para las columnas o torres,(FA) para acumuladores, (EA) para
cambiadores de calor, (BA) para calentadores, (GA) para bombas, (M) para motores
eléctricos, (T) para turbinas, etc., y un número de serie según las partes de equipo
semejante que haya.

Todas las tuberías llevan indicado su diámetro nominal en pulgadas y un número que las
identifica con una clave. La clave se proporciona en los Planos Claves de Leyendas y
Símbolos de cada diseñador o proyectista.
DIAGRAMA DE TUBERÍA E INSTRUMENTACIÓN
                   (DTI’S)
La situación de los instrumentos se señala con un círculo de la misma manera que en los
diagramas de proceso, solamente que aquí la designación es más completa porque se
coloca la totalidad de instrumentos requeridos en un a sección del proceso o servicios
auxiliares.


Las válvulas de alivio o de seguridad de control de presión, se indican como una válvula
de ángulo, descargando a la atmósfera si son de vapor o aire y también las pequeñas de
vapores de hidrocarburos, pero las grandes de vapores combustibles, descargan a tuberías
que los llevan al quemador de campo o elevado mediante un circuito de desfogue. Se
indican con su símbolo de membrete y su tamaño.

Las válvulas de control de flujo, presión, temperatura y nivel, se dibujan de un modo
más completo que en los diagramas de proceso.
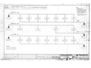
DIAGRAMA DE FLUJO DE SERVICIOS (UTILITY FLOW DIAGRAM)
 Este diagrama tiene por objeto mostrar las tuberías que conducen materiales de
utilidad general para la operación del equipo y coadyuvantes en la transformación de los
materiales en proceso, tales como: entrada y retorno de agua de enfriamiento; agua
potable fresca; vapor de 250# y su condensado de 190#; vapor exhausto de 50# y su
condensado de 10#, así como vapor exhausto de 10# de retorno; gas combustible para
encender los quemadores de los calentadores; recuperación de vapores de hidrocarburos,
líneas conductoras de excedentes y escapes al quemador de campo, líneas de desfogue
(blowdown), etc.

 Este es un diagrama que normalmente se representa en "Planta" a diferencia de los
dos tipos de diagramas estudia dos anteriormente representados en "elevación".

 La forma de dibujar este diagrama es esquemática, a diferencia de los diagramas de
proceso y mecánico que se expresan en forma diagramática.

 En un diagrama de flujo de servicios se representa todo el equipo de la unidad en
plano horizontal o planta
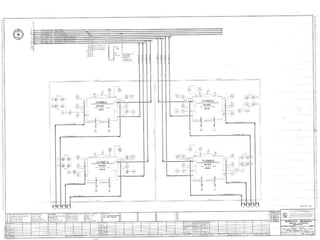
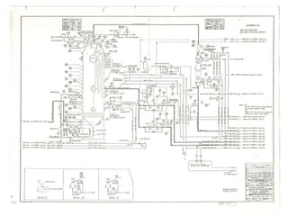
Dibujo isometricos de tuberia
Dibujo isometricos de tuberia
Dibujo isometricos de tuberia
Dibujo isometricos de tuberia
Dibujo isometricos de tuberia
Dibujo isometricos de tuberia
Dibujo isometricos de tuberia
Dibujo isometricos de tuberia
Dibujo isometricos de tuberia
Dibujo isometricos de tuberia
Dibujo isometricos de tuberia
Dibujo isometricos de tuberia
Dibujo isometricos de tuberia
Dibujo isometricos de tuberia
Dibujo isometricos de tuberia
Dibujo isometricos de tuberia
Dibujo isometricos de tuberia
Dibujo isometricos de tuberia
Dibujo isometricos de tuberia
Dibujo isometricos de tuberia
Dibujo isometricos de tuberia

Dibujo isometricos de tuberia

  • 1.
    Los dibujos detubería son representaciones en dos dimensiones de los sistemas de tubería en los cuales se utilizan símbolos gráficos para el diseño, construcción y mantenimiento de sistemas de proceso.
  • 2.
    En este tipode dibujo de tuberías se representan tuberías en plantas ortográficas o vistas elevadas, vistas de sección y vistas ilustrativas, específicamente, en vistas isométricas.
  • 3.
    Los dibujos detubería emplean símbolos para representar tuberías, uniones, válvulas y otros componentes de la tubería.
  • 4.
    Un dibujo enplanta muestra la distribución de la tubería, de manera ortográfica, tal como es vista desde arriba, es decir, como una vista superior.
  • 5.
    La vista lateralse conoce como dibujo de elevación.
  • 6.
    Dibujos Isométricos: Sonrepresentaciones ilustrativas de un sistema de tuberías que pueden ser de línea simple o doble, completas con tuberías, accesorios, válvula, equipos y dimensiones.
  • 46.
  • 91.
    DIAGRAMAS DE FLUJO Los diagramas de flujo pueden servir a diversos objetivos y por tal motivo tener diferentes formas de representación. Un diagrama de flujo o de escurrimiento, como algunas veces suele decirse (flow diagram o flow sheet) muestra la operación o funcionamiento de una Planta o Unidad industrial, en relación al equipo de que consta y la tubería que une sus partes, por donde circulan en pasos sucesivos previstos y en cantidades determinadas, las diversas substancias fluidas que se entregan como materia prima y las que se obtienen como productos de transformación o simplemente de distribución.
  • 92.
    DIAGRAMAS GENERALES PRINCIPALESDE UNA PLANTA Diagrama de flujo de proceso Diagrama de flujo mecánico o de Tubería e Instrumentación Diagrama de flujo de servicios
  • 93.
    DIAGRAMA DE FLUJODE PROCESO Es el diagrama básico más importante , contiene la síntesis de complejos fenómenos físicos y químicos, el resumen de cálculos de balances térmicos y de materiales . •Incluye las partes más importantes y determinantes del equipo, como las columnas fraccionadoras y de agotamiento, condensadores, acumuladores, bombas, intercambiadores de calor, recalentadores, reactores, filtros, etc., con su etiqueta de identificación (tag) nombre del equipo y servicio específico del mismo y las dimensiones generales.
  • 99.
    DIAGRAMA DE FLUJODE PROCESO En la parte del cuerpo del recipiente se indican la presión, temperatura y a veces la capacidad y régimen de trabajo . Tuberías principales de entrada y su origen, así como las finales de salida de productos y su destino fuera del área de la unidad, además las tuberías intermedias que unen las partes del equipo, todas de operación con indicación de la dirección del flujo por medio de flechas dibujadas sobre la misma línea
  • 100.
    DIAGRAMA DE FLUJODE PROCESO Tuberías principales de entrada y su origen, así como las finales de salida de productos y su destino fuera del área de la unidad, además las tuberías intermedias que unen las partes del equipo, todas de operación con indicación de la dirección del flujo por medio de flechas dibujadas sobre la misma línea Se mencionan los diámetros de las tuberías principales y las temperaturas en cada tramo donde este dato sea interesante e importante y los instrumentos indicadores, registradores y controladores que como mínimo se estima son convenientes, necesarios e indispensables para el control de los diversos pasos de operación y seguridad para el equipo.
  • 101.
    DIAGRAMA DE FLUJODE PROCESO Se omite la indicación de muchas válvulas entre partes del equipo, particularmente entre recipientes, intercambiadores de calor y aún suelen omitirse las de succión y descarga de las bombas; pero sí se indican en las derivaciones (by pass), en las salidas laterales de una línea principal que ameriten tener un juego de válvulas (manifold), en salidas laterales de purga y en donde se considere necesario evitar interpretaciones equivocadas.
  • 102.
    DIAGRAMA DE FLUJODE PROCESO Se mencionan los diámetros de las tuberías principales y las temperaturas en cada tramo donde este dato sea interesante e importante y los instrumentos indicadores, registradores y controladores que como mínimo se estima son convenientes, necesarios e indispensables para el control de los diversos pasos de operación y seguridad para el equipo.
  • 103.
    DIAGRAMA DE FLUJODE PROCESO Se dibujan en "elevación . Los niveles de líquido en las torres, acumuladores, se indican con el símbolo general del agua, esto es con las delgadas interrumpidas y con separación creciente hacia abajo. La acotación de los niveles de líquido se hace en los recipientes cilíndricos verticales a partir del límite tangencia de los cabezales curvos o sea a partir del límite inferior cilíndrico, y en los recipientes cilíndricos horizontales se hará a partir de la línea inferior del cilindro. Los platos o charolas de las torres fraccionadoras y de agotamiento, se numeran generalmente para indicar la posición relativa de los tubos de entrada y salida de fluidos.
  • 104.
    DIAGRAMA DE FLUJODE PROCESO Las bombas llevan indicado además del membrete de identificación, nombre y servicio, común para todo el equipo, los datos de la presión diferencial, DP, en PSI y su capacidad en GPM. Los intercambiadores de calor llevan indicado el rendimiento calórico de diseño en BTU, miles de BTU (MBTU) o millones de BTU (MMBTU) según en caso o unidad preferida. Los instrumentos en general, se indican con la abreviatura del nombre del instrumento en inglés, encerrado dentro de un pequeño círculo y a veces con un número de identificación abajo de la abreviatura, lo que constituye el membrete del instrumento.
  • 106.
    DIAGRAMA DE FLUJODE PROCESO Un diagrama de flujo de proceso se completa o puede completarse, con notas relativas a las condiciones de operación y un cuadro de balance de materiales, generalmente encabezado de la siguiente manera:
  • 107.
    DIAGRAMA DE TUBERÍAE INSTRUMENTACIÓN (DTI’S) El Diagrama de Flujo Mecánico o Diagrama de Tubería e instrumentación (Mechanical Flow Diagram or Pipe and Instrument Diagram).- Este tipo de diagrama es una consecuencia del de proceso . Los recipientes llevan un membrete de identificación que incluye dos letras según el tipo de equipo, (DA) para las columnas o torres,(FA) para acumuladores, (EA) para cambiadores de calor, (BA) para calentadores, (GA) para bombas, (M) para motores eléctricos, (T) para turbinas, etc., y un número de serie según las partes de equipo semejante que haya. Todas las tuberías llevan indicado su diámetro nominal en pulgadas y un número que las identifica con una clave. La clave se proporciona en los Planos Claves de Leyendas y Símbolos de cada diseñador o proyectista.
  • 108.
    DIAGRAMA DE TUBERÍAE INSTRUMENTACIÓN (DTI’S) La situación de los instrumentos se señala con un círculo de la misma manera que en los diagramas de proceso, solamente que aquí la designación es más completa porque se coloca la totalidad de instrumentos requeridos en un a sección del proceso o servicios auxiliares. Las válvulas de alivio o de seguridad de control de presión, se indican como una válvula de ángulo, descargando a la atmósfera si son de vapor o aire y también las pequeñas de vapores de hidrocarburos, pero las grandes de vapores combustibles, descargan a tuberías que los llevan al quemador de campo o elevado mediante un circuito de desfogue. Se indican con su símbolo de membrete y su tamaño. Las válvulas de control de flujo, presión, temperatura y nivel, se dibujan de un modo más completo que en los diagramas de proceso.
  • 117.
    DIAGRAMA DE FLUJODE SERVICIOS (UTILITY FLOW DIAGRAM)  Este diagrama tiene por objeto mostrar las tuberías que conducen materiales de utilidad general para la operación del equipo y coadyuvantes en la transformación de los materiales en proceso, tales como: entrada y retorno de agua de enfriamiento; agua potable fresca; vapor de 250# y su condensado de 190#; vapor exhausto de 50# y su condensado de 10#, así como vapor exhausto de 10# de retorno; gas combustible para encender los quemadores de los calentadores; recuperación de vapores de hidrocarburos, líneas conductoras de excedentes y escapes al quemador de campo, líneas de desfogue (blowdown), etc.  Este es un diagrama que normalmente se representa en "Planta" a diferencia de los dos tipos de diagramas estudia dos anteriormente representados en "elevación".  La forma de dibujar este diagrama es esquemática, a diferencia de los diagramas de proceso y mecánico que se expresan en forma diagramática.  En un diagrama de flujo de servicios se representa todo el equipo de la unidad en plano horizontal o planta