Diabetes MIP Cortez de la Torre Christian Eduardo Hermosillo, Sonora, Lunes 8 de Marzo del 2010.
Diabetes “ Enfermedad sistemica cronica por afeccion del metabolismo intermediario de carbohidratos, grasas y proteinas, asociado con una disminucion de la secrecion / produccion / captacion de insulina” Complicaciones micro / macro – vasculares llevan a complicaciones sistemicas.
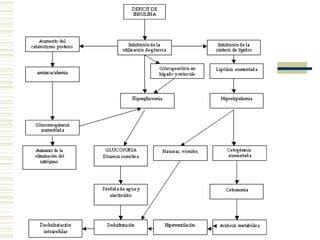
Etiologia / Fisiopatologia
Prevalencia En prs de 20 a 49 años    10.9% Prs >50   20% Incidencia incrementa por relacion congenita. Mayor riesgo de HTA.
Clasificacion Insulinodependiente (DM 1) Deficiencia total o mayor en la produccion de insulina “ Diabetes juvenil” Ptes menores Etiologia: gralmente autoinmune o idiopatico No Insulinodependiente (DM2) “ Resistencia a la insulina” Ptes obesos o con IMC >25 U. Etiologia: Disminucion de la sensibilidad a insulina. > Peso genetico hasta 70% en gemelos monocigotos.
Clasificacion Otras Diabetes gestacional Neonatal Segun complicaciones: Oftalmicas Neurologicas Circulatorias perifericas Pre-diabetico Disminucion de la tolerancia a la glucosa Sx metabolico……
MODY Maturity Onset of Diabetes of the Young. Puede iniciar como hiperglucemia en <25 anos. Hay 6 tipos.
Diagnostico Glucemia al azar >200mg/dl. 2+ tomas de glucemia >126mg/dl en ayuno. Glucemia >200mg/dl en curva de tolerancia a la glucosa a las 2hrs.
Historia natural Estimulo    aumento de glucosa en sangre. Signos y sintomas Polidipsia Polifagia Poliuria Perdida de peso Complicaciones Vasculares Oftalmicas Neurologicas Cetoacidosis    muerte Coma hiperglicemico    muerte
Complicaciones
 
Tratamiento farmacologico  Segun tipo Tipo 1    Tt con insulina (ultra-rapida, rapida, mediana, mezcla, lenta) de diversos origenes biologicos Tipo 2    Hipoglucemiantes orales, proteccion cardio / renal
Tratamiento
Tratamiento
Tratamiento no farmacologico Dieta. Ajuste y control riguroso sobre ingesta de carbohidratos y grasas, dieta especifica para diabetico. Ejercicio Ejercicio aerobico, minimo 30 – 40 minutos, con el objetivo de sensibilizar al musculo a captar glucosa.
Control Adecuado
Prevencion  Cambios de estilo de vida ALIMENTACION!!!!!!!! Ejercicio Tamizaje en sujetos de alto riesgo o con importante carga genetica.
Referencias  Diabetes NOM-015-SSA2-1994 ACP OMS ADA SSA / SSA-BC
 

Dm Hge

  • 1.
    Diabetes MIP Cortezde la Torre Christian Eduardo Hermosillo, Sonora, Lunes 8 de Marzo del 2010.
  • 2.
    Diabetes “ Enfermedadsistemica cronica por afeccion del metabolismo intermediario de carbohidratos, grasas y proteinas, asociado con una disminucion de la secrecion / produccion / captacion de insulina” Complicaciones micro / macro – vasculares llevan a complicaciones sistemicas.
  • 3.
  • 4.
    Prevalencia En prsde 20 a 49 años  10.9% Prs >50  20% Incidencia incrementa por relacion congenita. Mayor riesgo de HTA.
  • 5.
    Clasificacion Insulinodependiente (DM1) Deficiencia total o mayor en la produccion de insulina “ Diabetes juvenil” Ptes menores Etiologia: gralmente autoinmune o idiopatico No Insulinodependiente (DM2) “ Resistencia a la insulina” Ptes obesos o con IMC >25 U. Etiologia: Disminucion de la sensibilidad a insulina. > Peso genetico hasta 70% en gemelos monocigotos.
  • 6.
    Clasificacion Otras Diabetesgestacional Neonatal Segun complicaciones: Oftalmicas Neurologicas Circulatorias perifericas Pre-diabetico Disminucion de la tolerancia a la glucosa Sx metabolico……
  • 7.
    MODY Maturity Onsetof Diabetes of the Young. Puede iniciar como hiperglucemia en <25 anos. Hay 6 tipos.
  • 8.
    Diagnostico Glucemia alazar >200mg/dl. 2+ tomas de glucemia >126mg/dl en ayuno. Glucemia >200mg/dl en curva de tolerancia a la glucosa a las 2hrs.
  • 9.
    Historia natural Estimulo  aumento de glucosa en sangre. Signos y sintomas Polidipsia Polifagia Poliuria Perdida de peso Complicaciones Vasculares Oftalmicas Neurologicas Cetoacidosis  muerte Coma hiperglicemico  muerte
  • 10.
  • 11.
  • 12.
    Tratamiento farmacologico Segun tipo Tipo 1  Tt con insulina (ultra-rapida, rapida, mediana, mezcla, lenta) de diversos origenes biologicos Tipo 2  Hipoglucemiantes orales, proteccion cardio / renal
  • 13.
  • 14.
  • 15.
    Tratamiento no farmacologicoDieta. Ajuste y control riguroso sobre ingesta de carbohidratos y grasas, dieta especifica para diabetico. Ejercicio Ejercicio aerobico, minimo 30 – 40 minutos, con el objetivo de sensibilizar al musculo a captar glucosa.
  • 16.
  • 17.
    Prevencion Cambiosde estilo de vida ALIMENTACION!!!!!!!! Ejercicio Tamizaje en sujetos de alto riesgo o con importante carga genetica.
  • 18.
    Referencias DiabetesNOM-015-SSA2-1994 ACP OMS ADA SSA / SSA-BC
  • 19.