¿HAY AGUA PARA TODOS?¿HAY AGUA PARA TODOS?
AGUA PARA VIVIRAGUA PARA VIVIR
• HAY MÁS DE MIL MILLONES DE PERSONAS QUE NOHAY MÁS DE MIL MILLONES DE PERSONAS QUE NO
TIENEN ACCESO AL AGUA POTABLE.TIENEN ACCESO AL AGUA POTABLE.
• SEGÚN LA ONU CADA DÍA MUEREN SEIS MIL NIÑOS PORSEGÚN LA ONU CADA DÍA MUEREN SEIS MIL NIÑOS POR
ENFERMEDADES PROVOCADAS POR EL CONSUMO DEENFERMEDADES PROVOCADAS POR EL CONSUMO DE
AGUA EN MAL ESTADO.AGUA EN MAL ESTADO.
• COMO YA SABÉIS LA TIERRA TIENE AGUA EN LOS TRESCOMO YA SABÉIS LA TIERRA TIENE AGUA EN LOS TRES
ESTADOS. EL PROBLEMA ES QUE CASI TODA EL AGUAESTADOS. EL PROBLEMA ES QUE CASI TODA EL AGUA
DEL PLANETA ES SALADA.DEL PLANETA ES SALADA.
• LA IMPORTANCIA DEL AGUA PARA LA VIDA SE DEBE ALA IMPORTANCIA DEL AGUA PARA LA VIDA SE DEBE A
QUE:QUE:
1.1. ES EL COMPONENTE MAYORITARIO DE LOS SERESES EL COMPONENTE MAYORITARIO DE LOS SERES
VIVOSVIVOS
2.2. ES EL PRINCIPAL DISOLVENTE BIOLÓGICOES EL PRINCIPAL DISOLVENTE BIOLÓGICO
3.3. PROPORCIONA UN MEDIO ADECUADO PARA LASPROPORCIONA UN MEDIO ADECUADO PARA LAS
REACCIONES QUÍMICAS DE LA VIDAREACCIONES QUÍMICAS DE LA VIDA
4.4. AYUDA A MANTENER CONSTANTE NUESTRAAYUDA A MANTENER CONSTANTE NUESTRA
TEMPERATURA CORPORALTEMPERATURA CORPORAL
AGUA PARA VIVIRAGUA PARA VIVIR
• EL 2,8 % ES AGUAEL 2,8 % ES AGUA
DULCE, Y DE ÉSTA,DULCE, Y DE ÉSTA,
MENOS DEL 1% ESMENOS DEL 1% ES
DIRECTAMENTEDIRECTAMENTE
APROVECHABLE POR LAAPROVECHABLE POR LA
HUMANIDAD. (aguasHUMANIDAD. (aguas
subterráneas; ríos ysubterráneas; ríos y
lagos)lagos)
UN RECURSO LIMITADOUN RECURSO LIMITADO
• SE ENTIENDE PORSE ENTIENDE POR RECURSO CUALQUIER COMPONENTECUALQUIER COMPONENTE
DEL MEDIO NATURAL CUYO USO RESULTA DE INTERÉSDEL MEDIO NATURAL CUYO USO RESULTA DE INTERÉS
PARA LAS PERSONAS. HAY DOS TIPOS:PARA LAS PERSONAS. HAY DOS TIPOS:
1.1. RECURSOS RENOVABLES:RECURSOS RENOVABLES: SON AQUELLOS QUE DE FORMASON AQUELLOS QUE DE FORMA
NATURAL SE REGENERAN TRAS SU USO, SIEMPRE YNATURAL SE REGENERAN TRAS SU USO, SIEMPRE Y
CUANDO NO SE SUPERE LA CAPACIDAD DECUANDO NO SE SUPERE LA CAPACIDAD DE
RECUPERACIÓN. EJ: EL BOSQUE; LAS PESQUERÍAS;…RECUPERACIÓN. EJ: EL BOSQUE; LAS PESQUERÍAS;…
2.2. RECURSOS NO RENOVABLES:RECURSOS NO RENOVABLES: SON AQUELLOSSON AQUELLOS QUE NO SEQUE NO SE
REGENERAN TRAS SU USO Y SE VAN AGOTANDO. EJ: ELREGENERAN TRAS SU USO Y SE VAN AGOTANDO. EJ: EL
PETRÓLEO, LOS MINERALES,…PETRÓLEO, LOS MINERALES,…
• POR TANTO EL AGUA ESPOR TANTO EL AGUA ES UN RECURSO RENOVABLE,UN RECURSO RENOVABLE,
PERO ESCASO.PERO ESCASO.
• LLUVIA ÚTIL: PRECIPITACIONES - EVAPORACIÓNLLUVIA ÚTIL: PRECIPITACIONES - EVAPORACIÓN
UN RECURSO LIMITADOUN RECURSO LIMITADO
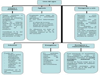
¿PARA QUÉ UTILIZAMOS EL AGUA?¿PARA QUÉ UTILIZAMOS EL AGUA?
• EXISTEN DISTINTOS USOS DEL AGUA:EXISTEN DISTINTOS USOS DEL AGUA:
1.1. USO CONSUNTIVO: IMPLICA UN CONSUMO DE AGUA ( urbano,USO CONSUNTIVO: IMPLICA UN CONSUMO DE AGUA ( urbano,
agrícola e industrial).agrícola e industrial).
2.2. USO NO CONSUNTIVO: NO SE CONSUME AGUA Y POR TANTO SEUSO NO CONSUNTIVO: NO SE CONSUME AGUA Y POR TANTO SE
PUEDE REUTILIZAR. ( energético, recreativo e industrial)PUEDE REUTILIZAR. ( energético, recreativo e industrial)
• CAUDAL ECOLÓGICO: FLUJO DE AGUA MÍNIMO POR DEBAJO DELCAUDAL ECOLÓGICO: FLUJO DE AGUA MÍNIMO POR DEBAJO DEL
CUAL SE PONE EN PELIGRO LA SUPERVIVENCIA DE LOS SERESCUAL SE PONE EN PELIGRO LA SUPERVIVENCIA DE LOS SERES
VIVOS.VIVOS.
• CON 60 l/DIA TENEMOS PARA BEBER, COCINAR E HIGIENECON 60 l/DIA TENEMOS PARA BEBER, COCINAR E HIGIENE
PERSONAL. PERO EN ESPAÑA SI AÑADIMOS EL AGUA NECESARIAPERSONAL. PERO EN ESPAÑA SI AÑADIMOS EL AGUA NECESARIA
PARA LA AGRICULTURA Y GANADERÍA (ALIMENTOS QUEPARA LA AGRICULTURA Y GANADERÍA (ALIMENTOS QUE
CONSUMIMOS); ADEMÁS DE LA INDUSTRIAL, LLEGARÍAMOS ACONSUMIMOS); ADEMÁS DE LA INDUSTRIAL, LLEGARÍAMOS A
2550 l/día.2550 l/día.
• USO URBANO 330 l/PERSONA/DIA; 218 l SERÍAN DE USOUSO URBANO 330 l/PERSONA/DIA; 218 l SERÍAN DE USO
DOMÉSTICO. SOMOS EL SEGUNDO PAIS DEL MUNDO EN ESTEDOMÉSTICO. SOMOS EL SEGUNDO PAIS DEL MUNDO EN ESTE
CONSUMO.CONSUMO.
• EL AGUA HAY QUEEL AGUA HAY QUE CAPTARLA; TRANSPORTARLA;CAPTARLA; TRANSPORTARLA;
TRATARLA EN UNA PLANTA POTABILIZADORA YTRATARLA EN UNA PLANTA POTABILIZADORA Y
DISTRIBUIRLADISTRIBUIRLA ..
PLANTA POTABILIZADORAPLANTA POTABILIZADORA
IMPACTOS SOBRE EL AGUAIMPACTOS SOBRE EL AGUA
• SE DENOMINA IMPACTO AMBIENTAL A LOS EFECTOS QUE LASSE DENOMINA IMPACTO AMBIENTAL A LOS EFECTOS QUE LAS
ACTIVIDADES HUMANAS OCASIONAN EN EL MEDIO.ACTIVIDADES HUMANAS OCASIONAN EN EL MEDIO.
• EL IMPACTO PRODUCIDO POR EL ELEVADO CONSUMO DEL AGUAEL IMPACTO PRODUCIDO POR EL ELEVADO CONSUMO DEL AGUA
AFECTA AAFECTA A LA CALIDADLA CALIDAD Y AY A LA CANTIDADLA CANTIDAD..
• CON RESPECTO A LA CALIDAD SE LLEGA A PRODUCIR LACON RESPECTO A LA CALIDAD SE LLEGA A PRODUCIR LA
CONTAMINACIÓN DE LAS AGUAS:CONTAMINACIÓN DE LAS AGUAS: CAMBIO EN LASCAMBIO EN LAS
CARACTERÍSTICAS DEL AGUA QUE AFECTA NEGATIVAMENTE A LACARACTERÍSTICAS DEL AGUA QUE AFECTA NEGATIVAMENTE A LA
SALUD, LA SUPERVIVENCIA O ACTIVIDADES DE LOS SERES VIVOS.SALUD, LA SUPERVIVENCIA O ACTIVIDADES DE LOS SERES VIVOS.
TIENE TRES ORIGENES:TIENE TRES ORIGENES: URBANO; INDUSTRIAL; AGRÍCOLA YURBANO; INDUSTRIAL; AGRÍCOLA Y
GANADERO.GANADERO.
• CON RESPECTO A LA CANTIDAD SE LLEGA A PRODUCIRCON RESPECTO A LA CANTIDAD SE LLEGA A PRODUCIR LALA
SOBREEXPLOTACIÓN DE LAS AGUAS SUPERFICIALES YSOBREEXPLOTACIÓN DE LAS AGUAS SUPERFICIALES Y
SUBTERRÁNEAS.SUBTERRÁNEAS.
• SE HA LLEGADO A SITUACIONES DESE HA LLEGADO A SITUACIONES DE ESTRÉS HÍDRICO:ESTRÉS HÍDRICO: LALA
DEMANDA ES MAYOR QUE LA DISPONIBILIDAD DE AGUA; YA QUE SEDEMANDA ES MAYOR QUE LA DISPONIBILIDAD DE AGUA; YA QUE SE
HA MULTIPLICADO EL CONSUMO DE AGUA POR SIETE O MÁS A LOHA MULTIPLICADO EL CONSUMO DE AGUA POR SIETE O MÁS A LO
LARGO DEL SXX.LARGO DEL SXX.
• LA PÉRDIDA DE HUMEDALES EN ESPAÑA ES UN CLARO EJEMPLOLA PÉRDIDA DE HUMEDALES EN ESPAÑA ES UN CLARO EJEMPLO
DE SOBREEXPLOTACIÓN DE ACUÍFEROS (DOÑANA, TABLAS DEDE SOBREEXPLOTACIÓN DE ACUÍFEROS (DOÑANA, TABLAS DE
DAIMIEL,ETC.)DAIMIEL,ETC.)
CONTAMINACIÓN DEL AGUACONTAMINACIÓN DEL AGUA
Acuíferos: Contaminación, sobreexplotaciónAcuíferos: Contaminación, sobreexplotación
PLANTA DEPURADORAPLANTA DEPURADORA
SOSTENIBILIDAD EN EL CONSUMO DESOSTENIBILIDAD EN EL CONSUMO DE
AGUAAGUA
1.1. REDUCIR SU CONSUMO MEDIANTE UNA MEJORA ENREDUCIR SU CONSUMO MEDIANTE UNA MEJORA EN
LA GESTIÓN:LA GESTIÓN:
• FAVORECER EL AHORROFAVORECER EL AHORRO: INFORMAR A LA CIUDADANIA: INFORMAR A LA CIUDADANIA
DEL PROBLEMA DEL AGUA, AHORRAR EN EL USODEL PROBLEMA DEL AGUA, AHORRAR EN EL USO
DOMÉSTICO Y PONER UNOS PRECIOS REALES.DOMÉSTICO Y PONER UNOS PRECIOS REALES.
• MEJORAR LA EFICIENCIAMEJORAR LA EFICIENCIA: USO MÁS RACIONAL DEL AGUA: USO MÁS RACIONAL DEL AGUA
EN LAS CIUDADES; USO MÁS EFICIENTE EN LOSEN LAS CIUDADES; USO MÁS EFICIENTE EN LOS
REGADÍOS; EN LA INDUSTRIA; ETC.REGADÍOS; EN LA INDUSTRIA; ETC.
• IMPULSAR LA REUTILIZACIÓNIMPULSAR LA REUTILIZACIÓN: LAS AGUAS DEPURADAS: LAS AGUAS DEPURADAS
DEBEN REUTILIZARSE EN LOS SERVICIOS DONDE NO SEADEBEN REUTILIZARSE EN LOS SERVICIOS DONDE NO SEA
NECESARIO EL AGUA POTABLE (RIEGO DE JARDINES,NECESARIO EL AGUA POTABLE (RIEGO DE JARDINES,
CALLES, INCLUSO EN LOS INODOROS). LAS AGUAS DECALLES, INCLUSO EN LOS INODOROS). LAS AGUAS DE
REFRIGERACIÓN DE LAS INDUSTRIAS DEBEN SERREFRIGERACIÓN DE LAS INDUSTRIAS DEBEN SER
TAMBIÉN REUTILIZADAS.TAMBIÉN REUTILIZADAS.
SOSTENIBILIDAD EN EL CONSUMO DESOSTENIBILIDAD EN EL CONSUMO DE
AGUAAGUA
• EL USO DEL AGUA SOLO PUEDE RESULTAR SOSTENIBLE SIEL USO DEL AGUA SOLO PUEDE RESULTAR SOSTENIBLE SI
EXISTE UN EQUILIBRIO ENTRE LA DEMANDA Y SUEXISTE UN EQUILIBRIO ENTRE LA DEMANDA Y SU
DISPONIBILIDAD. SI ESTE EQUILIBRIO SE ROMPE LASDISPONIBILIDAD. SI ESTE EQUILIBRIO SE ROMPE LAS
SOLUCIONES SON:SOLUCIONES SON:
1.1. INCREMENTO DE LA DISPONIBILIDAD DE AGUAINCREMENTO DE LA DISPONIBILIDAD DE AGUA ..
• EMBALSESEMBALSES: LAS PRESAS REGULAN LAS AGUAS DE LOS RÍOS, SUS: LAS PRESAS REGULAN LAS AGUAS DE LOS RÍOS, SUS
CRECIDAS; ABASTECEN DE AGUA Y GENERAN E. ELÉCTRICA. ENCRECIDAS; ABASTECEN DE AGUA Y GENERAN E. ELÉCTRICA. EN
ESPAÑA CASI SE HA LLEGADO AL TOPE.ESPAÑA CASI SE HA LLEGADO AL TOPE.
• TRASVASES:TRASVASES: EXPORTAN AGUA DESDE LAS CUENCASEXPORTAN AGUA DESDE LAS CUENCAS
EXCEDENTARIAS HACIA LAS QUE PRESENTAN DÉFICIT. EXISTENEXCEDENTARIAS HACIA LAS QUE PRESENTAN DÉFICIT. EXISTEN
A PEQUEÑA ESCALA (MADRID, BARCELONA,…) Y A GRAN ESCALAA PEQUEÑA ESCALA (MADRID, BARCELONA,…) Y A GRAN ESCALA
COMO EL TRASVASE TAJO-SEGURA FUNCIONANDO DESDE 1979.COMO EL TRASVASE TAJO-SEGURA FUNCIONANDO DESDE 1979.
• DESALACIÓN DEL AGUA DEL MAR:DESALACIÓN DEL AGUA DEL MAR: SE EXTRAEN LAS SALES DELSE EXTRAEN LAS SALES DEL
AGUA MARINA TRANSFORMÁNDOLA EN AGUA APTA PARA ELAGUA MARINA TRANSFORMÁNDOLA EN AGUA APTA PARA EL
CONSUMO Y EL REGADÍO. EN ESPAÑA SE UTILIZAN DESDE HACECONSUMO Y EL REGADÍO. EN ESPAÑA SE UTILIZAN DESDE HACE
40 AÑOS. LOS INCONVENIENTES DE ALTO CONSUMO40 AÑOS. LOS INCONVENIENTES DE ALTO CONSUMO
ENERGÉTICO Y DE LIBERACIÓN DE CO2 SE ESTÁN MINIMIZANDO;ENERGÉTICO Y DE LIBERACIÓN DE CO2 SE ESTÁN MINIMIZANDO;
EN CAMBIO, CUESTA MÁS SUBSANAR EL IMPACTO AMBIENTAL DEEN CAMBIO, CUESTA MÁS SUBSANAR EL IMPACTO AMBIENTAL DE
LA SALMUERA.LA SALMUERA.

Pulse para editar los
formatos del texto del
esquema

Segundo nivel del
esquema
− Tercer nivel del
esquema

Cuarto nivel
del esquema
− Quinto
nivel del

Pulse para editar los
formatos del texto del
esquema

Segundo nivel del
esquema
− Tercer nivel del
Ósmosis inversa
TIPOS DE DESALADORAS
SOSTENIBILIDAD EN EL CONSUMO DESOSTENIBILIDAD EN EL CONSUMO DE
AGUAAGUA
SOLUCIONES DE CARÁCTER TÉCNICO

El agua. Tema 10

  • 1.
    ¿HAY AGUA PARATODOS?¿HAY AGUA PARA TODOS?
  • 2.
    AGUA PARA VIVIRAGUAPARA VIVIR • HAY MÁS DE MIL MILLONES DE PERSONAS QUE NOHAY MÁS DE MIL MILLONES DE PERSONAS QUE NO TIENEN ACCESO AL AGUA POTABLE.TIENEN ACCESO AL AGUA POTABLE. • SEGÚN LA ONU CADA DÍA MUEREN SEIS MIL NIÑOS PORSEGÚN LA ONU CADA DÍA MUEREN SEIS MIL NIÑOS POR ENFERMEDADES PROVOCADAS POR EL CONSUMO DEENFERMEDADES PROVOCADAS POR EL CONSUMO DE AGUA EN MAL ESTADO.AGUA EN MAL ESTADO. • COMO YA SABÉIS LA TIERRA TIENE AGUA EN LOS TRESCOMO YA SABÉIS LA TIERRA TIENE AGUA EN LOS TRES ESTADOS. EL PROBLEMA ES QUE CASI TODA EL AGUAESTADOS. EL PROBLEMA ES QUE CASI TODA EL AGUA DEL PLANETA ES SALADA.DEL PLANETA ES SALADA. • LA IMPORTANCIA DEL AGUA PARA LA VIDA SE DEBE ALA IMPORTANCIA DEL AGUA PARA LA VIDA SE DEBE A QUE:QUE: 1.1. ES EL COMPONENTE MAYORITARIO DE LOS SERESES EL COMPONENTE MAYORITARIO DE LOS SERES VIVOSVIVOS 2.2. ES EL PRINCIPAL DISOLVENTE BIOLÓGICOES EL PRINCIPAL DISOLVENTE BIOLÓGICO 3.3. PROPORCIONA UN MEDIO ADECUADO PARA LASPROPORCIONA UN MEDIO ADECUADO PARA LAS REACCIONES QUÍMICAS DE LA VIDAREACCIONES QUÍMICAS DE LA VIDA 4.4. AYUDA A MANTENER CONSTANTE NUESTRAAYUDA A MANTENER CONSTANTE NUESTRA TEMPERATURA CORPORALTEMPERATURA CORPORAL
  • 3.
    AGUA PARA VIVIRAGUAPARA VIVIR • EL 2,8 % ES AGUAEL 2,8 % ES AGUA DULCE, Y DE ÉSTA,DULCE, Y DE ÉSTA, MENOS DEL 1% ESMENOS DEL 1% ES DIRECTAMENTEDIRECTAMENTE APROVECHABLE POR LAAPROVECHABLE POR LA HUMANIDAD. (aguasHUMANIDAD. (aguas subterráneas; ríos ysubterráneas; ríos y lagos)lagos)
  • 4.
    UN RECURSO LIMITADOUNRECURSO LIMITADO • SE ENTIENDE PORSE ENTIENDE POR RECURSO CUALQUIER COMPONENTECUALQUIER COMPONENTE DEL MEDIO NATURAL CUYO USO RESULTA DE INTERÉSDEL MEDIO NATURAL CUYO USO RESULTA DE INTERÉS PARA LAS PERSONAS. HAY DOS TIPOS:PARA LAS PERSONAS. HAY DOS TIPOS: 1.1. RECURSOS RENOVABLES:RECURSOS RENOVABLES: SON AQUELLOS QUE DE FORMASON AQUELLOS QUE DE FORMA NATURAL SE REGENERAN TRAS SU USO, SIEMPRE YNATURAL SE REGENERAN TRAS SU USO, SIEMPRE Y CUANDO NO SE SUPERE LA CAPACIDAD DECUANDO NO SE SUPERE LA CAPACIDAD DE RECUPERACIÓN. EJ: EL BOSQUE; LAS PESQUERÍAS;…RECUPERACIÓN. EJ: EL BOSQUE; LAS PESQUERÍAS;… 2.2. RECURSOS NO RENOVABLES:RECURSOS NO RENOVABLES: SON AQUELLOSSON AQUELLOS QUE NO SEQUE NO SE REGENERAN TRAS SU USO Y SE VAN AGOTANDO. EJ: ELREGENERAN TRAS SU USO Y SE VAN AGOTANDO. EJ: EL PETRÓLEO, LOS MINERALES,…PETRÓLEO, LOS MINERALES,… • POR TANTO EL AGUA ESPOR TANTO EL AGUA ES UN RECURSO RENOVABLE,UN RECURSO RENOVABLE, PERO ESCASO.PERO ESCASO. • LLUVIA ÚTIL: PRECIPITACIONES - EVAPORACIÓNLLUVIA ÚTIL: PRECIPITACIONES - EVAPORACIÓN
  • 5.
    UN RECURSO LIMITADOUNRECURSO LIMITADO
  • 7.
    ¿PARA QUÉ UTILIZAMOSEL AGUA?¿PARA QUÉ UTILIZAMOS EL AGUA? • EXISTEN DISTINTOS USOS DEL AGUA:EXISTEN DISTINTOS USOS DEL AGUA: 1.1. USO CONSUNTIVO: IMPLICA UN CONSUMO DE AGUA ( urbano,USO CONSUNTIVO: IMPLICA UN CONSUMO DE AGUA ( urbano, agrícola e industrial).agrícola e industrial). 2.2. USO NO CONSUNTIVO: NO SE CONSUME AGUA Y POR TANTO SEUSO NO CONSUNTIVO: NO SE CONSUME AGUA Y POR TANTO SE PUEDE REUTILIZAR. ( energético, recreativo e industrial)PUEDE REUTILIZAR. ( energético, recreativo e industrial) • CAUDAL ECOLÓGICO: FLUJO DE AGUA MÍNIMO POR DEBAJO DELCAUDAL ECOLÓGICO: FLUJO DE AGUA MÍNIMO POR DEBAJO DEL CUAL SE PONE EN PELIGRO LA SUPERVIVENCIA DE LOS SERESCUAL SE PONE EN PELIGRO LA SUPERVIVENCIA DE LOS SERES VIVOS.VIVOS. • CON 60 l/DIA TENEMOS PARA BEBER, COCINAR E HIGIENECON 60 l/DIA TENEMOS PARA BEBER, COCINAR E HIGIENE PERSONAL. PERO EN ESPAÑA SI AÑADIMOS EL AGUA NECESARIAPERSONAL. PERO EN ESPAÑA SI AÑADIMOS EL AGUA NECESARIA PARA LA AGRICULTURA Y GANADERÍA (ALIMENTOS QUEPARA LA AGRICULTURA Y GANADERÍA (ALIMENTOS QUE CONSUMIMOS); ADEMÁS DE LA INDUSTRIAL, LLEGARÍAMOS ACONSUMIMOS); ADEMÁS DE LA INDUSTRIAL, LLEGARÍAMOS A 2550 l/día.2550 l/día. • USO URBANO 330 l/PERSONA/DIA; 218 l SERÍAN DE USOUSO URBANO 330 l/PERSONA/DIA; 218 l SERÍAN DE USO DOMÉSTICO. SOMOS EL SEGUNDO PAIS DEL MUNDO EN ESTEDOMÉSTICO. SOMOS EL SEGUNDO PAIS DEL MUNDO EN ESTE CONSUMO.CONSUMO. • EL AGUA HAY QUEEL AGUA HAY QUE CAPTARLA; TRANSPORTARLA;CAPTARLA; TRANSPORTARLA; TRATARLA EN UNA PLANTA POTABILIZADORA YTRATARLA EN UNA PLANTA POTABILIZADORA Y DISTRIBUIRLADISTRIBUIRLA ..
  • 11.
  • 12.
    IMPACTOS SOBRE ELAGUAIMPACTOS SOBRE EL AGUA • SE DENOMINA IMPACTO AMBIENTAL A LOS EFECTOS QUE LASSE DENOMINA IMPACTO AMBIENTAL A LOS EFECTOS QUE LAS ACTIVIDADES HUMANAS OCASIONAN EN EL MEDIO.ACTIVIDADES HUMANAS OCASIONAN EN EL MEDIO. • EL IMPACTO PRODUCIDO POR EL ELEVADO CONSUMO DEL AGUAEL IMPACTO PRODUCIDO POR EL ELEVADO CONSUMO DEL AGUA AFECTA AAFECTA A LA CALIDADLA CALIDAD Y AY A LA CANTIDADLA CANTIDAD.. • CON RESPECTO A LA CALIDAD SE LLEGA A PRODUCIR LACON RESPECTO A LA CALIDAD SE LLEGA A PRODUCIR LA CONTAMINACIÓN DE LAS AGUAS:CONTAMINACIÓN DE LAS AGUAS: CAMBIO EN LASCAMBIO EN LAS CARACTERÍSTICAS DEL AGUA QUE AFECTA NEGATIVAMENTE A LACARACTERÍSTICAS DEL AGUA QUE AFECTA NEGATIVAMENTE A LA SALUD, LA SUPERVIVENCIA O ACTIVIDADES DE LOS SERES VIVOS.SALUD, LA SUPERVIVENCIA O ACTIVIDADES DE LOS SERES VIVOS. TIENE TRES ORIGENES:TIENE TRES ORIGENES: URBANO; INDUSTRIAL; AGRÍCOLA YURBANO; INDUSTRIAL; AGRÍCOLA Y GANADERO.GANADERO. • CON RESPECTO A LA CANTIDAD SE LLEGA A PRODUCIRCON RESPECTO A LA CANTIDAD SE LLEGA A PRODUCIR LALA SOBREEXPLOTACIÓN DE LAS AGUAS SUPERFICIALES YSOBREEXPLOTACIÓN DE LAS AGUAS SUPERFICIALES Y SUBTERRÁNEAS.SUBTERRÁNEAS. • SE HA LLEGADO A SITUACIONES DESE HA LLEGADO A SITUACIONES DE ESTRÉS HÍDRICO:ESTRÉS HÍDRICO: LALA DEMANDA ES MAYOR QUE LA DISPONIBILIDAD DE AGUA; YA QUE SEDEMANDA ES MAYOR QUE LA DISPONIBILIDAD DE AGUA; YA QUE SE HA MULTIPLICADO EL CONSUMO DE AGUA POR SIETE O MÁS A LOHA MULTIPLICADO EL CONSUMO DE AGUA POR SIETE O MÁS A LO LARGO DEL SXX.LARGO DEL SXX. • LA PÉRDIDA DE HUMEDALES EN ESPAÑA ES UN CLARO EJEMPLOLA PÉRDIDA DE HUMEDALES EN ESPAÑA ES UN CLARO EJEMPLO DE SOBREEXPLOTACIÓN DE ACUÍFEROS (DOÑANA, TABLAS DEDE SOBREEXPLOTACIÓN DE ACUÍFEROS (DOÑANA, TABLAS DE DAIMIEL,ETC.)DAIMIEL,ETC.)
  • 13.
  • 16.
  • 17.
  • 18.
    SOSTENIBILIDAD EN ELCONSUMO DESOSTENIBILIDAD EN EL CONSUMO DE AGUAAGUA 1.1. REDUCIR SU CONSUMO MEDIANTE UNA MEJORA ENREDUCIR SU CONSUMO MEDIANTE UNA MEJORA EN LA GESTIÓN:LA GESTIÓN: • FAVORECER EL AHORROFAVORECER EL AHORRO: INFORMAR A LA CIUDADANIA: INFORMAR A LA CIUDADANIA DEL PROBLEMA DEL AGUA, AHORRAR EN EL USODEL PROBLEMA DEL AGUA, AHORRAR EN EL USO DOMÉSTICO Y PONER UNOS PRECIOS REALES.DOMÉSTICO Y PONER UNOS PRECIOS REALES. • MEJORAR LA EFICIENCIAMEJORAR LA EFICIENCIA: USO MÁS RACIONAL DEL AGUA: USO MÁS RACIONAL DEL AGUA EN LAS CIUDADES; USO MÁS EFICIENTE EN LOSEN LAS CIUDADES; USO MÁS EFICIENTE EN LOS REGADÍOS; EN LA INDUSTRIA; ETC.REGADÍOS; EN LA INDUSTRIA; ETC. • IMPULSAR LA REUTILIZACIÓNIMPULSAR LA REUTILIZACIÓN: LAS AGUAS DEPURADAS: LAS AGUAS DEPURADAS DEBEN REUTILIZARSE EN LOS SERVICIOS DONDE NO SEADEBEN REUTILIZARSE EN LOS SERVICIOS DONDE NO SEA NECESARIO EL AGUA POTABLE (RIEGO DE JARDINES,NECESARIO EL AGUA POTABLE (RIEGO DE JARDINES, CALLES, INCLUSO EN LOS INODOROS). LAS AGUAS DECALLES, INCLUSO EN LOS INODOROS). LAS AGUAS DE REFRIGERACIÓN DE LAS INDUSTRIAS DEBEN SERREFRIGERACIÓN DE LAS INDUSTRIAS DEBEN SER TAMBIÉN REUTILIZADAS.TAMBIÉN REUTILIZADAS.
  • 19.
    SOSTENIBILIDAD EN ELCONSUMO DESOSTENIBILIDAD EN EL CONSUMO DE AGUAAGUA • EL USO DEL AGUA SOLO PUEDE RESULTAR SOSTENIBLE SIEL USO DEL AGUA SOLO PUEDE RESULTAR SOSTENIBLE SI EXISTE UN EQUILIBRIO ENTRE LA DEMANDA Y SUEXISTE UN EQUILIBRIO ENTRE LA DEMANDA Y SU DISPONIBILIDAD. SI ESTE EQUILIBRIO SE ROMPE LASDISPONIBILIDAD. SI ESTE EQUILIBRIO SE ROMPE LAS SOLUCIONES SON:SOLUCIONES SON: 1.1. INCREMENTO DE LA DISPONIBILIDAD DE AGUAINCREMENTO DE LA DISPONIBILIDAD DE AGUA .. • EMBALSESEMBALSES: LAS PRESAS REGULAN LAS AGUAS DE LOS RÍOS, SUS: LAS PRESAS REGULAN LAS AGUAS DE LOS RÍOS, SUS CRECIDAS; ABASTECEN DE AGUA Y GENERAN E. ELÉCTRICA. ENCRECIDAS; ABASTECEN DE AGUA Y GENERAN E. ELÉCTRICA. EN ESPAÑA CASI SE HA LLEGADO AL TOPE.ESPAÑA CASI SE HA LLEGADO AL TOPE. • TRASVASES:TRASVASES: EXPORTAN AGUA DESDE LAS CUENCASEXPORTAN AGUA DESDE LAS CUENCAS EXCEDENTARIAS HACIA LAS QUE PRESENTAN DÉFICIT. EXISTENEXCEDENTARIAS HACIA LAS QUE PRESENTAN DÉFICIT. EXISTEN A PEQUEÑA ESCALA (MADRID, BARCELONA,…) Y A GRAN ESCALAA PEQUEÑA ESCALA (MADRID, BARCELONA,…) Y A GRAN ESCALA COMO EL TRASVASE TAJO-SEGURA FUNCIONANDO DESDE 1979.COMO EL TRASVASE TAJO-SEGURA FUNCIONANDO DESDE 1979. • DESALACIÓN DEL AGUA DEL MAR:DESALACIÓN DEL AGUA DEL MAR: SE EXTRAEN LAS SALES DELSE EXTRAEN LAS SALES DEL AGUA MARINA TRANSFORMÁNDOLA EN AGUA APTA PARA ELAGUA MARINA TRANSFORMÁNDOLA EN AGUA APTA PARA EL CONSUMO Y EL REGADÍO. EN ESPAÑA SE UTILIZAN DESDE HACECONSUMO Y EL REGADÍO. EN ESPAÑA SE UTILIZAN DESDE HACE 40 AÑOS. LOS INCONVENIENTES DE ALTO CONSUMO40 AÑOS. LOS INCONVENIENTES DE ALTO CONSUMO ENERGÉTICO Y DE LIBERACIÓN DE CO2 SE ESTÁN MINIMIZANDO;ENERGÉTICO Y DE LIBERACIÓN DE CO2 SE ESTÁN MINIMIZANDO; EN CAMBIO, CUESTA MÁS SUBSANAR EL IMPACTO AMBIENTAL DEEN CAMBIO, CUESTA MÁS SUBSANAR EL IMPACTO AMBIENTAL DE LA SALMUERA.LA SALMUERA.
  • 20.
     Pulse para editarlos formatos del texto del esquema  Segundo nivel del esquema − Tercer nivel del esquema  Cuarto nivel del esquema − Quinto nivel del  Pulse para editar los formatos del texto del esquema  Segundo nivel del esquema − Tercer nivel del Ósmosis inversa TIPOS DE DESALADORAS
  • 21.
    SOSTENIBILIDAD EN ELCONSUMO DESOSTENIBILIDAD EN EL CONSUMO DE AGUAAGUA
  • 22.