El enfoque
constructivista de
Piaget
Psicología Educativa
- Desarrollo
Se puede entender como el proceso de evolución, cambio o
crecimiento de una persona, objeto o una situación determinada.
A continuación abordaremos una de las incógnitas mas interesantes en
el ámbito educativo y psicológico, ¿Cómo se logra aprender?, los
siguientes temas fueros realizados desde las perspectiva del autor Jean
Piaget y su enfoque Constructivista.
Jean Piaget, nacido en Ginebra, Suiza, fue un epistemólogo, psicólogo y
biólogo suizo, famoso por su teoría del desarrollo de la inteligencia,
Piaget realizo sus estudios desde el punto de vista Ontogenético1, en
esta presentación hablaremos acerca de los primeros métodos
utilizados por Piaget para la recopilación de datos y no dejando atrás
sus postulados sobre las etapas de desarrollo, por último se tomara un
énfasis en como la teoría de Piaget influye en el área educativa
contemporánea.
1. El termino que se aplica al estudio del desarrollo de un ser
vivo desde su etapa de feto a su etapa madura.
3
Objetivos
Entender el punto de vista del autor en torno al desarrollo de la
inteligencia humana por medio de las acciones realizadas en las etapas
de la infancia, mientras el tema se desarrolle dejaremos en claro la
importancia que tiene su teoría para la comprensión adecuada de los
infantes y explicaremos de manera clara la relación existente entre
desarrollo y aprendizaje, esto se llevara a cabo utilizando diferentes
apoyos didácticos (Desgloses, Diagramas de Flujo, Cuadros
Comparativos).
El Método
A partir de 1935, Piaget empieza a laborar en el Laboratorio de
Psicología Experimental (Recién fundado ese año en Suiza), pudiendo
llevar a cabo más pruebas en niños mayores, y poco después
desarrollando lo que el llamo “Método Clínico”, este estaba a su vez en
conjunto con la “Entrevista Clínica”, los dos se basan en una sola
cuestión, trascender en nuevos métodos ya no solo observacionales,
sino de expresión, Piaget entrevistaba al niño, y conforme el niño
contestaba el iba adaptando las preguntas en torno a las respuestas
recibidas, con esto no solo lograba la soltura del niño, también lograba
una profundización por medio de sus respuestas.
Como dato curioso, Rene Descartes en su tiempo considero que la Filosofía no tenia progreso alguno a comparación de las
demás ciencias, y se propone crear un método basado en la geometría, define este método como un conjunto de reglas simples
capaces de proporcionar conocimientos ciertos, en base a esto realizo una obra titulada “El discurso del método”.
En este punto, se parece un poco a la opinión de Jacques Lacan en una
entrevista en 1974 en torno al psicoanálisis de Freud…
- El neurótico es un enfermo que se cura con la palabra, y sobre todo
con su propia palabra. Debe hablar, contar, explicarse a sí mismo. Freud
definía el psicoanálisis como la asunción por parte del sujeto de su
propia historia, en la medida en que ella está constituida por la palabra
dirigida a otro.
El psicoanálisis es el reino de la palabra, no hay otro remedio. Freud
explicaba que el inconsciente no es tan profundo como inaccesible a un
examen profundo de lo consciente. Y decía que en ese inconsciente, el
que habla es un sujeto dentro del sujeto, trascendiendo al sujeto. La
palabra es la gran fuerza del psicoanálisis.
Fuente - http://www.ffcle.es/files/Entr_lacan.htm
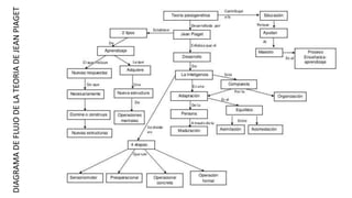
Origen
Piaget intenta dar respuesta a ciertas preguntas durante el desarrollo
de su teoría: Como conocemos, de donde proviene el conocimiento,
como pasamos de conocimientos simples a conocimientos complejos.
Piaget concebía la inteligencia humana como una estructura que se
construía con el desarrollo de la persona, según Piaget, la misma
tendría la generalidad de poderse adaptar a su medio.
Construcción de Conocimientos
Para construir el conocimiento, el sujeto debe de tener un punto de
partida posterior, para llevar a cabo el proceso por el cual las
estructuras construyen el conocimiento se necesitan 2 procesos,
Asimilación y Acomodación.
Construcción de Conocimientos
La Asimilación se encarga de integrar todos los conocimientos nuevos
en el organismo.
La Acomodación se encarga de ajustar los conocimientos en orden de
poder adaptarse a la realidad del sujeto.
La adaptación a la realidad realmente consiste en
un equilibrio entre estos dos factores, ambos
están presentes en todo el desarrollo, pero
siempre en diferente medida.
Etapas del desarrollo
Es muy posible caer en la confusión de no saber si Jean Piaget describía
etapas de crecimiento o de aprendizaje, ya que por un lado habla sobre
factores biológicos y por el otro de procesos de aprendizaje que se
desarrollan a partir de la interacción entre el individuo y el entorno.
Piaget propuso 4 estadios que tienen como fin definir lo que el llamo
“Estructura”, estos ayudarían al niño a poder organizar el conocimiento
de una forma más adecuada para poder conocer el mundo que lo
rodea.
- Estadio Sensorio motor
- Estadio Pre operacional
- Estadio Operacional Concreto
- Estadio Operacional Formal
Etapas del desarrollo
Se anexa el siguiente cuadro de desglose para cada uno de los estadios.
Etapas del desarrollo
Existen variaciones y asincrónias en el desarrollo de las etapas que,
Piaget considera pueden ser explicadas por 4 factores diferentes.
• La herencia, la maduración interna: Es un factor para considerar pero
que no actúa en estado puro o aislado, ya que no puede ser apartado
del aprendizaje y la experiencia.
• La experiencia: La lógica del niño no se saca de la experiencia de los
objetos, sino de las acciones que ejerce sobre ellos.
• La trasmisión social: No es una influencia decisiva, Piaget no
profundizo en los efectos que podría tener sobre el desarrollo.
• Equilibración: Se encarga de equilibrar todo lo nuevo, incluidos los 3
factores mencionados antes, es progresivo, para Piaget es el factor
fundamental en el desarrollo.
DIAGRAMADEFLUJODELATEORIADEJEANPIAGET
Relación con la educación.
Desarrollo es equivalente a aprendizaje, recapitulemos un poco, para
Piaget, el desarrollo es una construcción hecha por el niño en base a
sus acciones, para que esto pueda ser posible se necesita de una
interacción entre las estructuras mentales y la realidad, sin embargo,
las estructuras también pueden imposibilitar la comprensión de ciertos
fenómenos que ocurren a su alrededor, el no comprender lo que
ocurre hace que el niño no pueda aprender, esto ocurre debido a la
pronta inmersión en campos desconocidos para el niño, todo lo nuevo
debe de estar sujeto a interpretarse.
Relación con la educación.
En el tiempo de Piaget, el aprendizaje se concebía como una asociación
entre estímulos y respuestas, Piaget opinaba que todo el aprendizaje
esta ligado a los procesos de desarrollo posterior y a su evolución por
medio de la experiencia, tengamos en cuenta, no todo el aprendizaje
puede llegar a ser eficaz, esto sucede debido a las 4 variaciones antes
mencionadas y por el hecho de que acelerar el proceso de las
experiencias en los niños, no significa que pueda llegar a ser
interpretado completamente, en otro preámbulo, los estadios
evolutivos del niño constituyen en cada momento un punto de
referencia para el docente, la escuela tendría como objetivo
ayudar a construir las estructuras antes mencionadas.
Conclusión
Jean Piaget revoluciono tanto el mundo educativo con su teoría que inclusive
esta misma fue adoptada en 1960 por Estados Unidos, desde un punto de
vista personal, el hecho de haber observado a sus 3 hijos durante todo su
desarrollo fue la piedra angular de todo, utilizo de forma adecuada una de
las maneras mas básicas de aprendizaje, me refiero a la observación, esto
también hizo que abordara el interés por la Ontogénesis, dejando un poco de
lado estas cuestiones, logro sumergirse en nuevos campos al crear uno de los
mejores métodos Piagetianos (La entrevista clínica), con el cual logra
interpretar de manera mas profunda lo que realmente pasa por la mente del
infante, recordemos, el desarrollo del infante se da por medio de su
interacción y acciones en el ambiente, en conclusión, Piaget nos brinda un
punto de vista muy interesante en torno a lo que significa el desarrollo en el
ser humano.
Miguel Ángel Téllez Juárez
Bibliografía
http://www.ub.edu/dppsed/fvillar/principal/pdf/proyecto/cap_05_pia
get.pdf
https://psicologiaymente.net/desarrollo/etapas-desarrollo-cognitivo-
jean-piaget#!
http://www.ffcle.es/files/Entr_lacan.htm

El enfoque constructivista de piaget

  • 1.
  • 2.
    - Desarrollo Se puedeentender como el proceso de evolución, cambio o crecimiento de una persona, objeto o una situación determinada.
  • 3.
    A continuación abordaremosuna de las incógnitas mas interesantes en el ámbito educativo y psicológico, ¿Cómo se logra aprender?, los siguientes temas fueros realizados desde las perspectiva del autor Jean Piaget y su enfoque Constructivista. Jean Piaget, nacido en Ginebra, Suiza, fue un epistemólogo, psicólogo y biólogo suizo, famoso por su teoría del desarrollo de la inteligencia, Piaget realizo sus estudios desde el punto de vista Ontogenético1, en esta presentación hablaremos acerca de los primeros métodos utilizados por Piaget para la recopilación de datos y no dejando atrás sus postulados sobre las etapas de desarrollo, por último se tomara un énfasis en como la teoría de Piaget influye en el área educativa contemporánea. 1. El termino que se aplica al estudio del desarrollo de un ser vivo desde su etapa de feto a su etapa madura. 3
  • 4.
    Objetivos Entender el puntode vista del autor en torno al desarrollo de la inteligencia humana por medio de las acciones realizadas en las etapas de la infancia, mientras el tema se desarrolle dejaremos en claro la importancia que tiene su teoría para la comprensión adecuada de los infantes y explicaremos de manera clara la relación existente entre desarrollo y aprendizaje, esto se llevara a cabo utilizando diferentes apoyos didácticos (Desgloses, Diagramas de Flujo, Cuadros Comparativos).
  • 5.
    El Método A partirde 1935, Piaget empieza a laborar en el Laboratorio de Psicología Experimental (Recién fundado ese año en Suiza), pudiendo llevar a cabo más pruebas en niños mayores, y poco después desarrollando lo que el llamo “Método Clínico”, este estaba a su vez en conjunto con la “Entrevista Clínica”, los dos se basan en una sola cuestión, trascender en nuevos métodos ya no solo observacionales, sino de expresión, Piaget entrevistaba al niño, y conforme el niño contestaba el iba adaptando las preguntas en torno a las respuestas recibidas, con esto no solo lograba la soltura del niño, también lograba una profundización por medio de sus respuestas. Como dato curioso, Rene Descartes en su tiempo considero que la Filosofía no tenia progreso alguno a comparación de las demás ciencias, y se propone crear un método basado en la geometría, define este método como un conjunto de reglas simples capaces de proporcionar conocimientos ciertos, en base a esto realizo una obra titulada “El discurso del método”.
  • 6.
    En este punto,se parece un poco a la opinión de Jacques Lacan en una entrevista en 1974 en torno al psicoanálisis de Freud… - El neurótico es un enfermo que se cura con la palabra, y sobre todo con su propia palabra. Debe hablar, contar, explicarse a sí mismo. Freud definía el psicoanálisis como la asunción por parte del sujeto de su propia historia, en la medida en que ella está constituida por la palabra dirigida a otro. El psicoanálisis es el reino de la palabra, no hay otro remedio. Freud explicaba que el inconsciente no es tan profundo como inaccesible a un examen profundo de lo consciente. Y decía que en ese inconsciente, el que habla es un sujeto dentro del sujeto, trascendiendo al sujeto. La palabra es la gran fuerza del psicoanálisis. Fuente - http://www.ffcle.es/files/Entr_lacan.htm
  • 7.
    Origen Piaget intenta darrespuesta a ciertas preguntas durante el desarrollo de su teoría: Como conocemos, de donde proviene el conocimiento, como pasamos de conocimientos simples a conocimientos complejos. Piaget concebía la inteligencia humana como una estructura que se construía con el desarrollo de la persona, según Piaget, la misma tendría la generalidad de poderse adaptar a su medio.
  • 8.
    Construcción de Conocimientos Paraconstruir el conocimiento, el sujeto debe de tener un punto de partida posterior, para llevar a cabo el proceso por el cual las estructuras construyen el conocimiento se necesitan 2 procesos, Asimilación y Acomodación.
  • 9.
    Construcción de Conocimientos LaAsimilación se encarga de integrar todos los conocimientos nuevos en el organismo. La Acomodación se encarga de ajustar los conocimientos en orden de poder adaptarse a la realidad del sujeto. La adaptación a la realidad realmente consiste en un equilibrio entre estos dos factores, ambos están presentes en todo el desarrollo, pero siempre en diferente medida.
  • 10.
    Etapas del desarrollo Esmuy posible caer en la confusión de no saber si Jean Piaget describía etapas de crecimiento o de aprendizaje, ya que por un lado habla sobre factores biológicos y por el otro de procesos de aprendizaje que se desarrollan a partir de la interacción entre el individuo y el entorno. Piaget propuso 4 estadios que tienen como fin definir lo que el llamo “Estructura”, estos ayudarían al niño a poder organizar el conocimiento de una forma más adecuada para poder conocer el mundo que lo rodea. - Estadio Sensorio motor - Estadio Pre operacional - Estadio Operacional Concreto - Estadio Operacional Formal
  • 11.
    Etapas del desarrollo Seanexa el siguiente cuadro de desglose para cada uno de los estadios.
  • 12.
    Etapas del desarrollo Existenvariaciones y asincrónias en el desarrollo de las etapas que, Piaget considera pueden ser explicadas por 4 factores diferentes. • La herencia, la maduración interna: Es un factor para considerar pero que no actúa en estado puro o aislado, ya que no puede ser apartado del aprendizaje y la experiencia. • La experiencia: La lógica del niño no se saca de la experiencia de los objetos, sino de las acciones que ejerce sobre ellos. • La trasmisión social: No es una influencia decisiva, Piaget no profundizo en los efectos que podría tener sobre el desarrollo. • Equilibración: Se encarga de equilibrar todo lo nuevo, incluidos los 3 factores mencionados antes, es progresivo, para Piaget es el factor fundamental en el desarrollo.
  • 13.
  • 14.
    Relación con laeducación. Desarrollo es equivalente a aprendizaje, recapitulemos un poco, para Piaget, el desarrollo es una construcción hecha por el niño en base a sus acciones, para que esto pueda ser posible se necesita de una interacción entre las estructuras mentales y la realidad, sin embargo, las estructuras también pueden imposibilitar la comprensión de ciertos fenómenos que ocurren a su alrededor, el no comprender lo que ocurre hace que el niño no pueda aprender, esto ocurre debido a la pronta inmersión en campos desconocidos para el niño, todo lo nuevo debe de estar sujeto a interpretarse.
  • 15.
    Relación con laeducación. En el tiempo de Piaget, el aprendizaje se concebía como una asociación entre estímulos y respuestas, Piaget opinaba que todo el aprendizaje esta ligado a los procesos de desarrollo posterior y a su evolución por medio de la experiencia, tengamos en cuenta, no todo el aprendizaje puede llegar a ser eficaz, esto sucede debido a las 4 variaciones antes mencionadas y por el hecho de que acelerar el proceso de las experiencias en los niños, no significa que pueda llegar a ser interpretado completamente, en otro preámbulo, los estadios evolutivos del niño constituyen en cada momento un punto de referencia para el docente, la escuela tendría como objetivo ayudar a construir las estructuras antes mencionadas.
  • 16.
    Conclusión Jean Piaget revolucionotanto el mundo educativo con su teoría que inclusive esta misma fue adoptada en 1960 por Estados Unidos, desde un punto de vista personal, el hecho de haber observado a sus 3 hijos durante todo su desarrollo fue la piedra angular de todo, utilizo de forma adecuada una de las maneras mas básicas de aprendizaje, me refiero a la observación, esto también hizo que abordara el interés por la Ontogénesis, dejando un poco de lado estas cuestiones, logro sumergirse en nuevos campos al crear uno de los mejores métodos Piagetianos (La entrevista clínica), con el cual logra interpretar de manera mas profunda lo que realmente pasa por la mente del infante, recordemos, el desarrollo del infante se da por medio de su interacción y acciones en el ambiente, en conclusión, Piaget nos brinda un punto de vista muy interesante en torno a lo que significa el desarrollo en el ser humano. Miguel Ángel Téllez Juárez
  • 17.