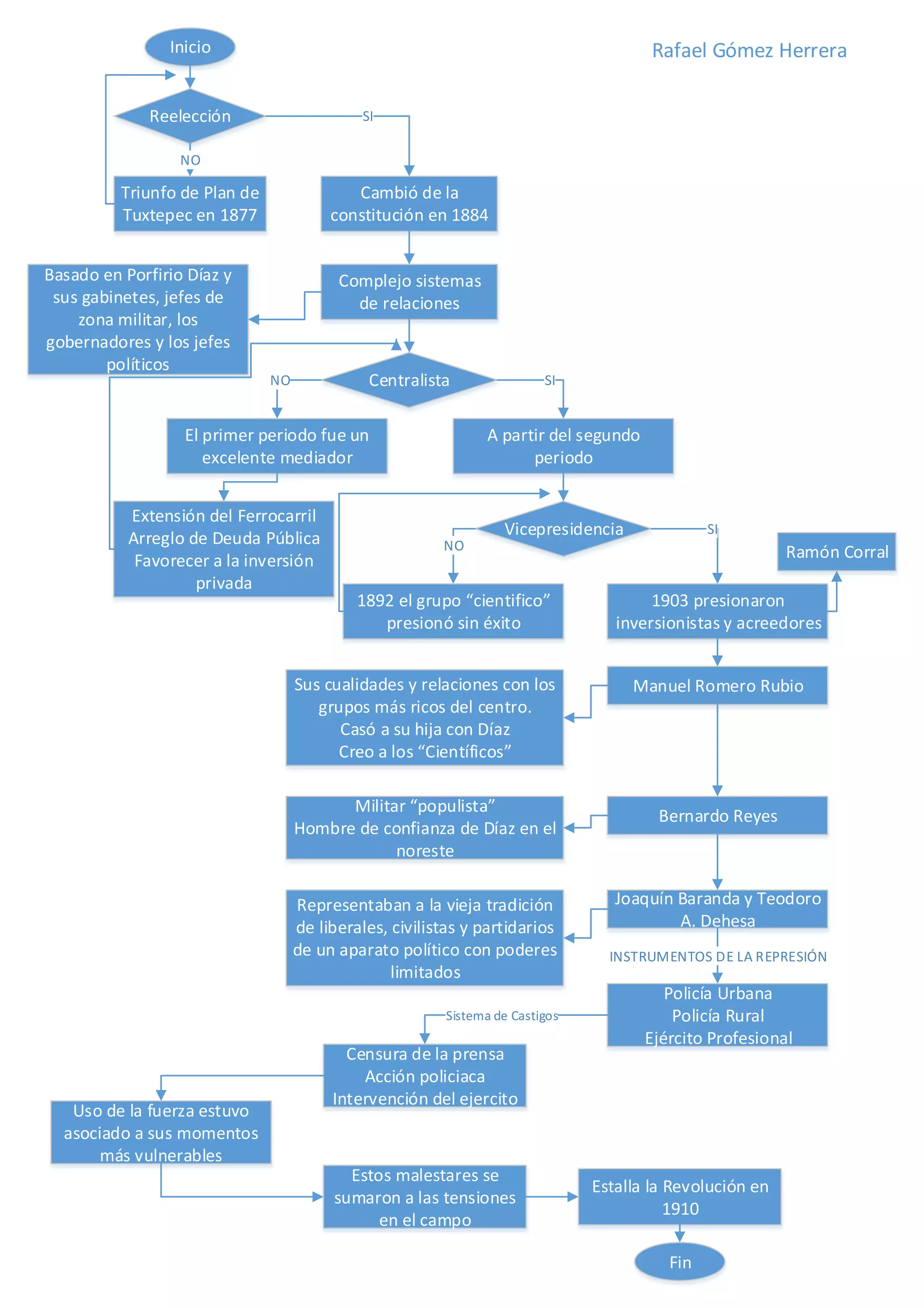
Inicio

Rafael Gómez Herrera

Reelección

SI

NO

Triunfo de Plan de
Tuxtepec en 1877
Basado en Porfirio Díaz y
sus gabinetes, jefes de
zona militar, los
gobernadores y los jefes
políticos

Cambió de la
constitución en 1884

Complejo sistemas
de relaciones

Centralista

NO

El primer periodo fue un
excelente mediador
Extensión del Ferrocarril
Arreglo de Deuda Pública
Favorecer a la inversión
privada

SI

A partir del segundo
periodo

NO

Vicepresidencia

1892 el grupo cientifico
presionó sin éxito

Sus cualidades y relaciones con los
grupos más ricos del centro.
Casó a su hija con Díaz
Creo a los Científicos
Militar populista
Hombre de confianza de Díaz en el
noreste
Representaban a la vieja tradición
de liberales, civilistas y partidarios
de un aparato político con poderes
limitados
Sistema de Castigos

Uso de la fuerza estuvo
asociado a sus momentos
más vulnerables

Censura de la prensa
Acción policiaca
Intervención del ejercito

Estos malestares se
sumaron a las tensiones
en el campo

SI

Ramón Corral
1903 presionaron
inversionistas y acreedores
Manuel Romero Rubio

Bernardo Reyes

Joaquín Baranda y Teodoro
A. Dehesa
INSTRUMENTOS DE LA REPRESIÓN

Policía Urbana
Policía Rural
Ejército Profesional

Estalla la Revolución en
1910
Fin

El porfiriato

  • 1.
    Inicio Rafael Gómez Herrera Reelección SI NO Triunfode Plan de Tuxtepec en 1877 Basado en Porfirio Díaz y sus gabinetes, jefes de zona militar, los gobernadores y los jefes políticos Cambió de la constitución en 1884 Complejo sistemas de relaciones Centralista NO El primer periodo fue un excelente mediador Extensión del Ferrocarril Arreglo de Deuda Pública Favorecer a la inversión privada SI A partir del segundo periodo NO Vicepresidencia 1892 el grupo cientifico presionó sin éxito Sus cualidades y relaciones con los grupos más ricos del centro. Casó a su hija con Díaz Creo a los Científicos Militar populista Hombre de confianza de Díaz en el noreste Representaban a la vieja tradición de liberales, civilistas y partidarios de un aparato político con poderes limitados Sistema de Castigos Uso de la fuerza estuvo asociado a sus momentos más vulnerables Censura de la prensa Acción policiaca Intervención del ejercito Estos malestares se sumaron a las tensiones en el campo SI Ramón Corral 1903 presionaron inversionistas y acreedores Manuel Romero Rubio Bernardo Reyes Joaquín Baranda y Teodoro A. Dehesa INSTRUMENTOS DE LA REPRESIÓN Policía Urbana Policía Rural Ejército Profesional Estalla la Revolución en 1910 Fin