Enfermedades de los pájaros
PROFILAXIS Se llama profilaxis a todas acción que tiende a prevenir enfermedades en una colectividad
de seres vivos.

TRATAMIENTO Y PROFILAXIS


Científicamente, la solución ideal seria eliminar los reproductores portadores de Salmonelosis con la
practica del diagnósticos serològicos, fundado en la existencia de aglutinas (anticuerpos específicos) en la
sangre de los canarios y que son puestos en evidencia por la reacción de aglutinación cuando se ponen en
contacto con una suspensión de Salmonellas
Pero la práctica de este diagnostico no esta exenta de complicaciones, tales como la interpretación de la
reacción, necesidad de obtener una gota de sangre de los reproductores, etc.
Sin embargo, como en Canaricultura, podemos disponer del periodo invernal durante el cual no hay
postura, incubación, ni alimentación de polluelos, nos permite en la referida época efectuar periódicamente
tratamientos encaminados a una total erradicación de la Salmonelosis.
Por todo cuanto antecede, en los criaderos o aviarios que se ha presentado la enfermedad, nuestro consejo
es empezar el tratamiento a finales de agosto o primeros de septiembres con tarbenil– anti- stress, a dosis
curativa, administrando en el agua de la bebida conjuntamente con tabernil total o tabernil complejo B. La
duración del tratamiento se realiza en ciclos de 5 días con intervalos de descanso, que irán aumentando
hasta llegar a los 25 días.
Para una mejor compresión señalamos seguidamente los ciclos de tratamientos y descanso seguir:
5 días tratamientos, 5 días de descanso.
5 días tratamientos, 10 días de descanso.
5 días tratamientos, 15 días de descanso.
5 días tratamientos, 20 días de descanso.
5 días tratamientos, 25 días de descanso.
Además este tratamiento debe ir acompañados cada 7 días de limpieza y desinfección escrupulosas del
local, jaulas, comederos, bebederos y demás utensilios, La segunda con una solución que contenga por cada
litro de agua 20cc de tarbenil desinfectante.

Quien dice tabernil, dice cualquier otra marca, con igual composición.
LOS SISTEMAS DE DESINFECCIÓN PUEDEN SER FÍSICOS O QUÍMICOS.


El contagio de la enfermedad es a través de bebidas, alimentos, nidales, utensilios, etc., contaminados por
las veces de los pájaros enfermos in embargo, es la forma de contagio directa la que suma importancia a la
Salmonelosis, por su fácil propagación a través de reproductores, aparentemente sanos, que solamente
llaman la atención o sospecha, cuando nacidas sus crías, la mortalidad entres ellas es elevadísimas. La
enfermedad continúa al ser posible la supervivencia de alguna cría procedente de reproductores enfermos,
convirtiéndose en nuevos portadores.
La sintomatología varia considerablemente según se presente en forma sobreaguda, aguda o crónica. En la
forma sobreaguda, de alta mortalidad, sin síntomas aparentes, la enfermedad afecta a los recién nacidos a
las pocas horas de vida.
En la forma aguda, la enfermedad empieza a los 3. 5 días de vidas, con gran abatimiento, dilatación
abdominal, diarrea amarillo verdosa en un principio y de tonos más claros posteriormente, con
aglutinaciones en cloaca.
La forma crónica en los adultos, no exterioriza sintomatología alguna, y solamente se puede observar
puesta irregular, huevos con cáscara defectuosa, manchados de sangre. Por alteración del ovario y oviducto
es frecuente la puesta abdominal y el prolapso de cloaca. Existe también una marcada disminución de la
incurabilidad, con embriones muertos y mayor número de huevos infértiles.
Las lesiones, que se pueden observar en la necropsia, corresponden a coloración amarillo-oscura del
hígado, vesícula biliar, hipertrofiada, pulmones congestionados, persistencia del saco vitelino y pequeños
nódulos en corazón y pulmones.
El diagnostico se establece por el conjunto de síntomas y lesiones descritos, y posteriormente aislamientos
y determinación del germen en el laboratorio.


Bacterias Gram Positivas.


A) Staphylococus spp. Es un habitante normal del tracto intestinal y de la piel, pero ocasionalmente
formas virulentas pueden producir enfermedad en aves susceptibles.
Pueden ocasionar problemas vasculares, necrosis de dedos, dermatitis gangrenosa y pododermatitis. Otras
veces dan lugar a mortalidad embrionaria, septicemia, artritis, etc.

B) Streptococus snp. Origina síntomas respiratorios: dificultad al respirar, cambios en el canto, etc. El
cuadro clínico que aparece es similar al producido por el acaro de los sacos aéreos.


Bacterias Gram Negativas.


A) Escherichia coli. Su aparición en escena está asociada a situaciones de stress (densidad elevada,
transporte, etc.), pobre higiene y manejo incorrecto.
Los síntomas más frecuentes son diarrea, septicemia y problemas en la reproducción.

B) Salmonella typhimutium. Fundamentalmente origina inflamación en buche e intestino, con los
consiguientes problemas gastrointestinales. Otras zonas donde produce lesiones son corazón, pulmón,
hígado, bazo y riñón.

C) Campylobacter fetus. Infección frecuente en el Diamante de Gould, sobre todo cuando se usan
nodrizas durante la cría. Estos padres adoptivos pueden ser portadores de este microbio y no manifestar
síntoma de enfermedad. Las heces producidas son características: pálidas y voluminosas. La adición de
proteína animal, minerales y vitaminas a la dieta refuerza el Sistema Inmunitario y protege contra repetidas
infecciones.
D) Pseudomonas spp. .El contagio puede provenir del consumo de agua contaminada, o de semillas
germinadas inapropiadamente preparadas. El microorganismo puede originar diarrea maloliente o
neumonía e inflamación de los sacos aéreos. Los objetivos en el tratamiento de cualquier infección
bacteriana son:
a) Limitar la diseminación de la bacteria, tratando todas las aves afectadas o en contacto con ellas con
antibióticos apropiados, en base a cultivos y antibiograma.
b) Limpieza exhaustiva de las instalaciones: Eliminar heces y materia orgánica, ya que
La contaminación fecal del ambiente es la mayor fuente de infección. Por ejemplo Salmonella sp puede
persistir en el ambiente bajo condiciones adecuadas (humedad y calor) durante muchos meses. Eliminar
toda la comida y reponer con un nuevo lote. Aplicar desinfectantes adecuados. Evitar la humedad, ya que
las bacterias no sobreviven bien en un ambiente seco. Mantener un alto nivel de higiene mediante la
eliminación regular de las heces y limpieza de comederos y bebederos.
c) Aumentar la resistencia natural de las aves frente a las infecciones suministrando una dieta adecuada y
eliminando parásitos internos (lombrices y tenias) y externos.
d) Prevenir las recaídas evitando las causas predisponentes mencionadas anteriormente.




                                         Mis Medicinas
          *****************************************************************************************
 Todos los tratamientos deberían durar como mínimo 15 días por lo cual el pájaro quedara bastante
            abatido, suministrar un complejo de aminoácidos + complejo B y probioticos.
          *****************************************************************************************




ACAROS

                                           *ACAROS ROJOS:

¿Cuál es el mejor remedio que existe para los ácaros tanto internos como externos? Pues es un producto
  llamado Pulmosan de la casa Bogena (Anti-windpipe mite). Su principio activo es la ivermectina, una
sustancia que utilizan los veterinarios para curar la sarna en animales de gran peso como; vacas, cerdos... y
     mascotas como perros y gatos. Hasta hace relativamente poco esta sustancia no se comercializaba
 preparada para aves domésticas, siendo necesaria su aplicación por parte de un veterinario especialista en
 aves, ya que es imprescindible diluirla en las proporciones exactas para un ave de pequeño tamaño (si no
                                               resultaría letal).

     Ahora ya podemos desparasitar nosotros mismos a nuestras aves de una forma cómoda y sencilla.

  Solo es necesario aplicar una gota de pulmosan en la piel de la espalda, nuca o yugular del pájaro. Se
                aconseja repetir la dosis a las cuatro semanas para evitar reinfestaciones.
Con esta operación tan sencilla nuestros pajarillos quedaran libres de sarna (ácaros del pico, patas), ácaros
                 de la traquea y pulmones y ácaros del plumaje (piojillo, malófagos etc.)
Síntomas:


Acaro rojo: en los posaderos, rincones, sobre el pájaro. Se nutre de sangre.
Movimientos agitados, no para de rascarse, endebles, anemia.

Tratamiento: Composición principal, piretrina.

El que queráis.
Ivomec. Pulmosan. Es el mejor.
Insectornic: Polvo a mezclar con agua muy efectivo.
Tabernil: En spray.
Frontline: Antiacaros, para perros de 2 a 10 kg. De peso.
*FALSA MUDA:

Síntomas:
Pérdida de plumas fuera de la época.

Causas:
Desaciertos en la alimentación, poca higiene. Excesivo calor del ambiente o una alimentación demasiado
sustanciosa. En el caso de las temperaturas tenga cuidado con el cambio brusco de temperatura entre la
noche y el día.

Tratamiento:
Trasladarlos a un lugar que no sobrepase los 18º C. Administración de un polivitamínico en el agua de
bebida, y una gota de pulmosan en la yugular.




*CALVAS EN LOS PÁJAROS:

Generalmente debidas a estrés, cambios hormonales, o mudas incompletas.

Tratamiento:
aplicar sobre la zona descubierta de pluma, agua oxigenada para su limpieza y aplicar: Betadine. Y una
gota de pulmosan en el cuello.
CANIBALISMO:
Los pájaros picotean las plumas de sus congéneres, llegando a veces hasta producirles sangre y
acostumbrar se a ella, en casos de verdadero "canibalismo". Generalmente un tratamiento externo a base de
SERIPICA es suficiente para eliminar el vicio, aunque puede ser complementaria la administración de
SERIMUDA para evitar toda carencia de nitrógeno. Como norma general hay que evitar las jaulas
demasiado llenas.

HERIDAS ABIERTAS:

Échale flamacide pomada, para las heridas abiertas, en diez días, listo. Busca a ver donde se meten con las
patas, pasta de cría, y desinfecta el jaulón voladera.

HONGOS, PARASITOS Y ACAROS.


Puedes ir a la farmacia y comprar también, cualquier producto que tenga ketoconazol en polvo y sea para la
piel, esto es muy bueno, y se lo echas en el sitio sin plumas, junto con cualquier producto de los que hay
aquí arriba indicados, si encuentras pulmosan le echas dos gotas en el cuello, se lo restriegas bien y una
gota en la comisura del pico, si es Frontline igual, y luego al otro día le echas el ketoconazol polvo, para los
hongos de la piel, exterior. Dos veces al día hasta que se mejore. Repetir con el pulmosan a los 15 días.



*ACAROS DE LAS PLUMAS:




Existen diferentes tipos, viven del plumón o plumas, quedando el plumaje feo y las plumas partidas, son
fáciles de combatir con spray.

Acaro del cañón: interior de los cañones. Se nutre de sangre y piel.
Acaro de las barbulas: barbulas piel y pluma.
Acaro del plumón: piel y pluma.


Tratamiento:

- Ivomec 1cc en un litro de Agua.
- tabernil vermicida. Dos veces al año.
- Frontline.
- Pulmosan. Es el mejor.
* QUISTE DE PLUMAS:




Coje un cutes, y le haces una pequeña incisión en uno de ellos, por la parte mas amarilla(plumas), con
cuidado le aprieta y sale, le echas betadine que cicatrice, cuando veas que este curándose, se lo haces a otro,
siempre por la parte mas clara del bulto por la roja no, por que echaría sangre. Si tu vez que el 1º no ha
echado sangre puedes intentarlo a la vez y quitarle varios de un tirón, para que no te salgan tantos, dale
baños de agua ó pulverízalos a menudo.

Síntomas:

hinchazón subcutánea a la altura de la espalda y las alas (afecta sobre todo a las razas inglesas y mosaicas)

Causas:

hereditaria; reiterados acoplamientos entre individuos nevados.

Prevención:

aparear intenso x nevado.

Tratamiento:

extirparlos, (se aconseja acudir a algún experto), y echarle betadine, en las heridas.
COSTRAS/CALLOS EN PATAS:

Existen 3 tipos de costras en las patas de los pájaros:

1.- Las costras provocadas por la vejez o posaderos deficientes provocando callosidades en la parte
inferior de las patas. Tabernil pomada.




2.- Las costras provocadas por ácaros que se forman en la parte superior de las patas formando escamas
ligeramente levantadas, se recomienda en este caso pomadas acaricidas por ejemplo de Clier, Tabernil o
Raff, resolverán el problema fácilmente usando conforme instrucciones del fabricante

3.- Otra forma de costras (mas peligrosa) es la debida a la varicela cutánea, siendo diferentes de las costras
provocadas por ácaros pues estas ultimas resultan mas o menos fáciles de quitar con la uña o una pinza,
apareciendo a pelo ensangrentada y no se disponen en forma de escama si no de forma aislada, como
pústula o herida. Se trata con Clorafanicol (SERIPOX)

Algunos canaricultores "expertos" sin escrúpulos, cuando tienen canarios viejos, usan pomadas acaricidas
para, "embellecer" las patas de los canarios, pareciendo estos más jóvenes por tener las patas lisas sin las
escamas por la vejez. Lo suelen hacer con canarios que no poseen anilla oficial así no pueden saber la edad
realmente, otros cortan la anilla, de hay que cuando se proceda a la compra de canarios se recomienda
siempre anillados y si no a un amigo de confianza.

ACAROS EN LAS PATAS:
Síntomas:


Costras o callosidades y escamas en las patas.

Tratamiento:

Tabernil pomada, dar friegas tratando de reblandecer las costras.

*SARNA:

Patas color blanquecino y costras.
Tratamiento: Tabernil pomada

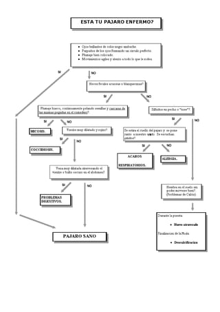
*MICOSIS:

HECES VOLUMINOSAS:

Micosis, o infección por bacterias, OJO son normales en hembras que están criando

Síntomas:

Embolamiento, dificultad para alimentarse y deglutir, posterior debilidad y muerte

Causas:

Hongos que atacan principalmente a la piel y a los órganos respiratorios. Existen varias formas de
presentación, la más habitual son las placas blancas en la lengua y cavidad bucal

Tratamiento:

Tediprima.

TEDIPRIMA - Suspensión
Antibacteriano Modernos estudios clínicos han demostrado la eficacia antibacteriana de la trimetoprima,
usada como medicación única. Su excelente tolerancia permite su administración durante períodos
prolongados, lo cual tiene especial importancia en algunos tipos de infecciones, como por ejemplo, las
genitourinarias, cuya tendencia a recidivar constituye una fastidiosa carga para el paciente y el médico. En
las infecciones urinarias agudas, investigadores alemanes han mostrado que si bien se observa una igualdad
terapéutica entre la trimetoprina sola o asociada al sulfametoxazol, los efectos secundarios son inferiores
con la trimetoprima sola, por lo cual este tratamiento es preferible. Otros investigadores han experimentado
con excelentes resultados la trimetoprima simple en infecciones respiratorias. La trimetoprima es un
potente inhibidor selectivo de la dihidrofolato reductasa bacteriana y «constituye un descubrimiento mayor,
con posibilidades terapéuticas de gran alcance».

COMPOSICIÓN

Cápsulas:
Cada cápsula contiene trimetoprima (D.C.I.) 160 mg; Exc.: celulosa microcristalina, silice coloidal, talco y
estearato magnésico. Componentes de la cápsula: gelatina, amarillo de quinoleína (E 104), dióxido de
titanio (E 171). Suspensión: Cada cucharadita (5 ml) contiene trimetoprima (D.C.I.) 80 mg; Exc.: celulosa
microcristalina, parahidroxibenzoato de metilo (E 218), carboximetilcelulosa, sacarina sódica, sorbitol,
polisorbato 60, aroma y agua purificada.
INDICACIONES

Infecciones bacterianas gram positivas y gram negativas sensibles a la trimetoprima, en especial
infecciones genitourinarias y respiratorias.




Las enfermedades mitóticas o micosis son producidas por diferentes especies de hongos. Entre las más
importantes que afectan a nuestros pájaros tenemos: Aspergilosis, Candidiasis y Tiña.


ASPERGILLOSIS:

La aspergillosis es una enfermedad de gran importancia en las aves, también llamada neuma micosis o
neumonía de las incubadoras.

Esta enfermedad puede afectar tanto a especies silvestres como pingüinos, rapaces, aves acuáticas, etc.
como a aves de jaula y voladera, tales como, canarios, psitácidos, etc.
Parece ser que los pájaros tropicales, debido a su particular hábitat, tienen menor resistencia a esta
enfermedad, por lo que la aclimatación de estos se deberá realizar en las debidas condiciones sanitarias y
con una dieta equilibrada reforzada con un complejo vitamínico, para estimular al sistema inmunológico.

Mientras que en el canario esta enfermedad es más rara y suele acompañar a otras patologías como
difteroviruela, tuberculosis, etc.
El hombre también puede verse afectado por aspergilosis.

Causas:

Esta enfermedad es debida a un hongo patógeno del género Aspergillus, de aquí el nombre. Se trata de
hongos filamentosos pertenecientes al grupo de los Deuteromycetes. Con frecuencia este hongo
corresponde a la especie A. fumigatus, pero también puede pertenecer a otras especies (A. nidulans, A.
flavus, A. niger, etc.).

Los Aspergillus se multiplican rápidamente sobre materia vegetal acumulada y en descomposición, en
cereales, semillas, pasta de cría húmeda, etc., en condiciones de elevada temperatura, humedad y aerobiosis
(con oxígeno).

Los hongos Aspergillus también son productores de toxinas (aflatoxinas) que dan lugar a micotoxicosis en
aves. Las toxinas de Aspergillus pueden encontrarse en cualquier tipo de semillas, particularmente en las
oleaginosas: cañamón, negrillo, linaza, etc.

Las toxinas son termoestables, es decir, resistentes al calor, a diferencia de los hongos, y es muy difícil
eliminarlas de las semillas.
Los pájaros que se alimentan de semillas contaminadas, van acumulando las toxinas en su organismo,
produciendo su intoxicación.

Los factores que influyen en la aparición de esta enfermedad son:

- Abuso de antibióticos. Los antibióticos al eliminar las bacterias, competidoras naturales de los hongos,
favorecen el desarrollo de éstos.
- Alta humedad, temperatura y condiciones de aerobiosis.
- Semillas enmohecidas, envejecidas o pulverulentas.
- Infecciones primarias de origen bacteriano o vírico.
- Falta de higiene
- Stress
- Inmunodepresión (bajada de las defensas orgánicas).
- Edad. Los adultos son más resistentes que los más jóvenes y viejos.
- Carencias nutricionales: en particular falta de vitamina A.
- Germinación de semillas sin las debidas garantías.
- Los aviarios mal ventilados, sucios y sometidos a altas temperaturas. Son el caldo de cultivo ideal para el
desarrollo de esta enfermedad.

Transmisión:

Las vías aerogena y digestiva son los principales medios de propagación. Las esporas de Aspergillus son
inhaladas (aerosol) o ingeridas con los alimentos y posteriormente, al encontrar las condiciones adecuadas,
germinan dando lugar a los síntomas característicos de esta enfermedad. Las esporas del hongo son
dispersadas a través del viento a grandes distancias.
Genéticamente los ejemplares presentan una mayor o menor resistencia hacia esta enfermedad.
La transmisión vertical de las esporas (a través del huevo) es posible, produciéndose la muerte del embrión
o el nacimiento de las crías infectadas.
Esta enfermedad también puede contagiarse a través de las máquinas incubadoras, de aquí también el
nombre de neumonía de las incubadoras.
En la transmisión de esta enfermedad es más importante el ambiente que el contagio con un ejemplar
enfermo. El contagio de un ejemplar enfermo a otro sano es muy difícil, debiendo existir un estrecho
contacto entre ambos.

Síntomas:

La aspergilosis es una enfermedad micótica que afecta principalmente al aparato respiratorio y de forma
grave. La enfermedad se puede presentar en forma aguda, subaguda y crónica.
La forma aguda da lugar a muertes fulminantes en varias horas. La forma crónica es la más normal en
adultos.
Los síntomas de esta enfermedad son:
- dificultad respiratoria (disnea) especialmente tras un cierto esfuerzo.
- estertores.
- plumaje encrespado.
- adelgazamiento.
- modificaciones en las características del canto (volumen, tono) o pérdida del mismo.
- diarrea.
- letárgia
- aumento en el consumo de agua.
- retraso en el crecimiento, en pichones.
- en ocasiones problemas nerviosos, parálisis y convulsiones.

Aspergillus es un potente alérgeno que puede producir asma y otras manifestaciones de hipersensibilidad
(reacciones inflamatorias, etc.).
También puede tener lugar pulmonía y aerosaculitis crónica (inflamación y lesión de los sacos aéreos.
El moho (Aspergillus) crece en las paredes y mucosas de las vías respiratorias, dificultando la respiración,
pudiendo el ave morir por asfixia.
La aspergilosis es causa de muchos casos de asma y estertores que se oyen en el aviario.
Las toxinas producidas por el hongo pueden dar lugar a alteración de la coagulación de la sangre,
crecimiento y reproducción. En algunos casos, las aflatoxinas pueden producir tumores en las aves que se
alimentan de semillas contaminadas.
Los síntomas guardan relación con la cantidad de esporas o toxinas inhaladas o ingeridas.
Es una enfermedad que puede matar a gran cantidad de crías, pudiendo los reproductores, en algunos casos,
al ser más resistentes, permanecer asintomáticos o con mínima sintomatología.

Lesiones:

Es frecuente que sólo el aparato respiratorio sea afectado. Se observan lesiones exudativas sobre las
mucosas respiratorias (tráquea, siringe, bronquios, sacos aéreos, etc.). Se presentan un exudado fibrino-
purulento, apareciendo falsas membranas secas, redondeadas y de color blanco o amarillento.
En los pulmones pueden aparecer pequeñas lesiones nodulares blanquecinas. El hígado también puede
resultar afectado.
También, aunque con menor frecuencia, es posible encontrar lesiones a nivel de encéfalo y arterias.
El hongo produce una acción de obstrucción de las vías respiratorias, inflamatoria y tóxica.
El tiempo de exposición a las esporas del hongo, aumenta la gravedad de las lesiones.

Diagnóstico:

El diagnóstico de esta enfermedad es muy difícil en vida, y relativamente fácil, post-mortem, tras la
necropsia. Ello es debido a que la sintomatología es muy inespecífica, es decir, es común a otras
enfermedades respiratorias como mycoplasmosis, difteroviruela, ornitosis, etc.
El diagnóstico se fundamenta en la identificación del micelio, conidios o esporas del hongo, en los tejidos u
órganos afectados.

Separando la tráquea de un canario muerto y observándola al microscopio óptico (x 400), identificamos las
hifas que forman el micelio ramificado, de color blanco o blanco verdoso y que obstruyen la tráquea.
La utilización de endoscopia, radiografías, pruebas serológicas y análisis clínicos es de gran utilidad. En las
radiografías se observa opacidad en los sacos aéreos y pleuritis (inflamación de las pleuras, membranas que
rodean al pulmón).

Tratamiento:

Es muy importante iniciar el tratamiento en las primeras fases de la enfermedad, para que el resultado sea
satisfactorio. No obstante, en algunos casos graves la curación, aunque difícil, es posible.
Los antibióticos están contraindicados, sin embargo, se podrá asociar durante los primeros días de
tratamiento específico, algún antibiótico de amplio espectro, por si hubiera otras infecciones asociadas.
Es muy importante que los animales afectados dispongan de una dieta equilibrada, con abundancia de
verduras, complejos vitamínicos y carbón activo. Se puede administrar, para reforzar el sistema
inmunológico, levamisol que a la dosis de 5 gotas/l (2mg/kg de peso) actúa como inmunoestimulante; este
tratamiento es preferible darlo tres días si y tres días no durante un mes, en lugar de a diario, ya que así,
según algunos estudios, la respuesta inmunológica es mayor.
Es muy importante no excedernos en la dosificación por el carácter tóxico de este producto a elevadas
dosis.
Los antifúngicos como la nistatina no tienen efecto, ya que al no atravesar la barrera intestinal, no pasan a
la sangre. Sólo es efectivo frente a la candidiasis (micosis digestiva).

Los antifúngicos que dan mejores resultados son: anfotericina B, griseofulvina, ketoconazol, miconazol,
etc.

Ketoconazol: 30 mg. cada 12 horas.
El tratamiento con estos antifúngicos debe ser prolongado, de uno a dos meses, para evitar recaídas y
resistencias al fármaco. Es conveniente, una vez cesados los síntomas, continuar durante al menos una
semana, administrando el preparado.
Algunos criadores, aconsejan un tratamiento aerosol, con 35 grs. de cloruro de sodio (sal común), 100 cc. ,
de solución saturada de yoduro potásico y 900 cc de agua destilada, durante 1-2 horas diarias.
No obstante lo anterior, los diferentes tratamientos en muchas ocasiones no resultan eficaces, debido a las
lesiones de carácter irreversible que se provocan en pulmones, sacos aéreos, etc., haciéndose crónica la
enfermedad.

Las esporas de los hongos son muy resistentes a algunos desinfectantes y al calor (cocer el alimento
mohoso no siempre consigue destruir las esporas). Se puede desinfectar el local y los utensilios con una
solución de sulfato de cobre al 0,5%, dejando pasar varias semanas antes de introducir los pájaros.

También se puede utilizar halamid (cloramina), que no es tóxico, en una proporción de 3 gr. /l para
desinfectar el material, local y el ambiente a diario hasta la total curación, pudiendo estar presentes las
aves. Otros productos recomendables son actifucín a la dosis de 10 ml/l, clorhexidina y alcohol 90º
mezclados y al 10% cada uno en solución acuosa, etc.

Tratamiento:

Tediprima.




5 cc por litro de agua durante 5 días, se puede repetir el tratamiento cada 6 meses. A continuación se les da
3 días agua con vitaminas. Solo alpiste y perilla.


Prevención:

Dada la dificultad del tratamiento, es muy recomendable llevar a cabo medidas de profilaxis. La prevención
es la mejor arma para combatir las enfermedades.
Entre las medidas de prevención destacamos las siguientes:

- Evitar un ambiente cálido y húmedo. En épocas de calor y humedad hay que extremar la vigilancia.
- No administrar semillas o pasta de cría enmohecidas y en general alimentos deteriorados, mal
conservados o caducados. Las toxinas de los hongos pueden producir inmuno supresión.
- Los alimentos húmedos que administremos deben ser renovados varias veces al día, especialmente en el
período cálido.
- No almacenar alimentos durante largos períodos de tiempo. Comprar en pequeñas cantidades, según
consumo.
- Los alimentos extrusionados son utilizados en muchos países con óptimos resultados, ya que están libres
de microorganismos, o al menos están presentes en menor cantidad.
- No abusar de los antibióticos, ya que al suprimir la flora intestinal se contribuye al desarrollo de los
hongos y la aparición de la enfermedad por exclusión competitiva.
- Utilizar periódicamente productos fungicidas para la desinfección.
- Administrar regularmente probióticos específicos para que controlan a los hongos patógenos.
- Adecuada ventilación del local, procurando la entrada de los rayos solares, que tienen una acción
antiséptica.


*CANDIDIASIS:

Esta enfermedad viene producida por una levadura (hongo microscópico unicelular) Todas las aves son
susceptibles a padecer una candidiasis, especialmente polluelos y jóvenes. Es un patógeno oportunista.
Es más comúnmente vista en aves, alimentados con semillas germinadas o comida húmeda. Cándida spp.
Es un microorganismo que suele estar presente de forma normal en el tracto gastrointestinal.

Causas:

- Tratamientos antibióticos abusivos, especialmente del grupo de las tetraciclinas, que alteran el equilibrio
de esta levadura con la microbiota normal del tubo digestivo, dando lugar a una infección oportunista.
- Deficiencias nutricionales, en particular falta de vitamina A.
- Falta de higiene.
- Cría a mano: si no se desinfecta todo el material utilizado puede contribuirse a extender la infección.
- Presencia de otras enfermedades.
- Edad. Las aves más jóvenes son las más sensibles, ya que el sistema inmunológico y la flora intestinal no
están completamente desarrollados.
- Inmunodepresión. Las situaciones de bajada de las defensas naturales favorecen esta infección.

Contagio:

La enfermedad se transmite por vía digestiva, a partir del agua o alimento contaminado por el hongo, o
también mediante inhalación y a través de heridas.

Los síntomas:

característicos de esta enfermedad son: apatía, erizamiento de plumas, vómitos, y muerte.

Síntomas:

-Esta enfermedad puede darse acompañando a la difteroviruela.
- Se observan lesiones en proventrículo y molleja.
- Dificultad para tragar los alimentos.
-Pérdida de peso.
- Disnea. Dificultad respiratoria.
- A veces diarrea
- Abatimiento. Falta de vivacidad.
- Vómitos.
- Diarrea de verde a amarillenta.
- Regurgitación.
- Embolamiento.
- Retraso en el crecimiento.

Las infecciones en el intestino pueden dar lugar a hipo nutrición, ya que se reduce la absorción de
vitaminas y minerales.
Los animales que pasan la enfermedad quedan inmunizados.


Tratamiento:

Es muy importante actuar en las primeras fases de la enfermedad. Se pueden tomar las siguientes medidas:
- Aplicación de glicerina yodada sobre las lesiones.
- Yoduro potásico en el agua de bebida.
- Alimentación sana y equilibrada con semillas y pastas de calidad.
- Tediprima. + Complejo vitamínico A. Solo alpiste y perilla.




Prevención:


Para la profilaxis de esta enfermedad se puede administrar, yodo en el agua de bebida.
Evitar la administración de semillas y pastas enmohecidas. Utilización de desinfectantes eficaces
contra los hongos: amonio cuaternario, yodoformos. Renovar varias veces al día los alimentos
húmedos que les administremos. Germinar correctamente las semillas. Retirar los restos de frutas y
verduras, para evitar la proliferación de esta levadura. Adecuada ventilación del aviario para evitar
el exceso de humedad y transmisión del hongo.
Evitar situaciones de estrés (calor, frío, cambios de dieta, exceso de luz, hacinamiento), ya que se
produce, debido a la liberación de corticosteroides, una disminución de la eficacia del sistema
inmunológico

Preventivo:

5 cc por litro de agua durante 5 días, se puede repetir el tratamiento cada 6 meses. A continuación se
les da 3 días agua con vitaminas.
Semillas sin digerir en las heces

Puede ser motivado por lombrices o una infección de candidiasis.


MEGABACTERIAS
Se llaman megas bacterias porque su tamaño es mayor que las bacterias convencionales, además comparten
características con los hongos. Se instalan en el pro ventrículo (parte que une el buche con la molleja)
dificultando la correcta absorción de los nutrientes, de ahí que el cuadro que producen también se llama
“mal seco” o “enflaquecimiento”. Estas bacterias han sido localizadas en muchas especies de aves:
psitácidas, paseriformes, avestruces, codornices, etc.…
Como se transmite esta enfermedad aún se desconoce. Infecciones realizadas en laboratorio han
demostrado que los pájaros ingleses padecían la enfermedad mientras que los australianos no. Esto pone de
manifiesto que la debilidad genética del ejemplar influye a la hora de adquirir la enfermedad.

Síntomas: En los primeros momentos aparece perdida de peso y depresión. Luego también o pueden
aparecer:
- Vómitos
- Diarrea líquida, el color puede variar desde verde oscuro hasta negro
- Enflaquecimiento
- Cuando la enfermedad está avanzada aparece regurgitación y eliminación en las heces de semillas sin
digerir.

La enfermedad puede afectar tanto a adultos como a pollos.

Tratamiento: El único tratamiento farmacológico efectivo es un antifúngico (el mas usado es anfotericina
B). Puede resultar eficaz acidificar el agua y procurarle alimentos de fácil digestión. También es bueno dar
probióticos y complementos vitamínicos. Con estas medidas aumentarán las defensas de las aves


TIÑA:

Se trata de una micosis cutánea, producida por un hongo parásito del género trichophytor, de la familia de
los gimnoascariáceos.
Esta enfermedad, de menor gravedad que las anteriores.

Transmisión:

Se trata de una enfermedad contagiosa, por lo que habrá que aislar los ejemplares afectados. El contagio
puede ser directo o indirecto, por medio del material contaminado, jaulas, barrotes, etc.



Causas:

La acción del hongo comienza en la piel, posteriormente ingresa en el folículo de las plumas y se desarrolla
el micelio, esto da lugar a la caída de las plumas, produciendo una falsa muda. La localización de la tiña es
frecuentemente en la cabeza, escamas de las patas. La sintomatología consiste por tanto en picor, picaje
y caída de las plumas.

Lesiones:

En la piel se observan pequeños puntos blancos que vistos al microscopio óptico corresponden al micelio
del hongo. Estas lesiones las podemos encontrar sobre la cabeza, patas, alrededor de los ojos, nariz, pico.




Tratamiento:
- Desinfección de jaulas con amonio cuaternario. - Tratamiento tópico (a nivel de piel), se puede utilizar
glicerina yodada y pomada de vaselina al 5%, hasta la desaparición de los síntomas. - Se recomiendan la
utilización de pomadas de griseofulvina, nistatina. - Es muy recomendable la nebulización con halamid. -
Los rayos de sol también son muy beneficiosos para la curación de esta enfermedad. - También para
combatir la enfermedad se puede añadir al agua unas gotas de solución de yodo, incluso en el agua del
baño.

Prevención:

La prevención es semejante a las de otros tipos de micosis vistos anteriormente. Extremar las medidas
higiénicas por la contagiosidad de esta enfermedad. Evitar un ambiente polvoriento, húmedo y poco
ventilado.

*ROÑA:

Se detecta por una costra con relieve en el pico.

Tratamiento:

Ivomec diluido en la proporción de 1 a 9 en glicerina líquida durante 5 o 6 días.


GUSANOS


*ASCARIOSIS:

-Ácaros respiratorios.

Síntomas:

-Muy baja forma perdida de voz.
-Dificultades respiratorias con movimientos característicos de la cabeza, como queriendo expulsar
algo, por el pico.

Tratamiento:

- Ivermectina, Ivomec ó tabernil vermicida ó pulmosan.
-Para prevenir una reinfestación, repetir tras cuatro semanas.
-Tratar a los pájaros, 2 meses antes de la cría para evitar infestaciones en los nidos, y al salir de los
nidos, a todas las aves.

PARASITOS INTERNOS Y EXTERNOS DE LA PIEL:

Tratamiento:

Pulmosan, parásitos internos y externos. Solo es necesario aplicar una gota de pulmosan en la piel de la
espalda, nuca o yugular del pájaro. Se aconseja repetir la dosis a las cuatro semanas para evitar
reinfestaciones.
Con esta operación tan sencilla nuestros pajarillos quedaran libres de sarna (ácaros del pico, patas), ácaros
de la traquea y pulmones y ácaros del plumaje (piojillo, malófagos etc.)
Ir alternando todos para evitar que se acostumbre a uno determinado. -Tabernil Vermicida, 2 gotas en el
agua un solo un día, repitiéndose a las dos o 3 semanas en caso necesario, Solo parásitos internos.
Frontline
Antiparásitos externo contra pulgas, garrapatas y piojos.
Composición:
Fipronil 0,25 g, Excipiente c.s.p: 100 ml.




ENFERMEDADES ARTICULARES:

*GOTA:

Sintomatología propia de la artritis, al pájaro no puede cerrar los dedos, debido a los cristales de acido
úrico, por una mala alimentación, originando un fallo en el riñón por falta de verduras.

Tratamiento:
lavar las patas con glicerina yodada y añadir un poco de bicarbonato sódico en el bebedero, eliminar el
paston de huevo.
*FRACTURAS:

Las de cuello y columna son mortales.

Las de las alas se curan pero no podrá volver a volar bien.
Tratamiento: Pruebe a unir los huesos y si lo consigue, sujételos con esparadrapo durante 15 días. Aísle al
pájaro y necesita descanso. Atar el ala junto al cuerpo y también a la sana, para que no vuele.
Déjelo que esté muy tranquilo. Recomiendo mucho calcio, fruta y amasijo de huevo, hueso de jibia... La
fractura de pata se cura con el entablillamiento. Para poner una especie de entablillado antes hay que tirar
de los dos trozos rotos para alinear y que encajen bien los dos trozos y que suelden juntos y no en falso.
Entablillar la pata aprovechar una pajita de los refrescos (2,5 cm.)que se parte por la mitad para introducir
la pata rota dentro, de forma que quedaría la pata rodeada como por un cilindro que metemos entre la pata y
la pajita un poco de algodón y fijado bien con esparadrapo . Tardará 3 semanas la pata se soldaría bien.
Administrar calcio en el agua de bebida.
Quitar columpios saltadores, y poner los barrotes en el suelo de la jaula
Retire las perchas y haga del suelo un lugar blando y confortable. Curará en 3 ó 4 semanas. En caso de
amoratamiento significa que ha engangrenado, con lo que habría que amputar




ENFERMEDADES DEL APARATO RESPIRATORIO


*CATARRO:


Causas:
Por corrientes de aire o cambios de lugar. Aparece una secreción en las fosas nasales, puede haber
estornudos y respiración fatigosa, falta de canto, no existe disnea ni ruido.
Tratamiento:

Calor al pájaro 28 grados. Vibracina 100 o Tylan el agua de la bebida.

*CRD:

El CRD es una enfermedad crónica, o sea sin cura, pero se puede mantener al pájaro mas o menos bien con
calor.



Síntomas:

Abatimiento, pluma erizada, hepatitis, hígado inflamado, Disnea, silbidos respiratorios, tos, estornudos,
adelgazamiento, bloqueos.

Causas:

La produce el Micoplasma específico, casi siempre con acompañamiento de E. Colis; muy contagiosa.

Tratamiento:

Existen preparados específicos denominados - anticrd - en cuya formula se incluye el tartrato de tylosina
Tylan.




*MICOPLASMOSIS:


Causas:

Respiración dificultosa, estornudos, de evolución lenta, generalmente se va agotando lentamente.

Tratamiento:

- Tylosina tylan y Enrofloxacina, Baytril, ambos durante 6 días como mínimo.


Indicaciones:

Antibiótico de amplio espectro con acción antimycoplásmica para el tratamiento de enfermedades
infecciosas en aves, producidas por las siguientes bacterias gram-positivas y gram-negativas sensibles a la
enrofloxacina: E. coli, Salmonella spp., Pasteurella spp., Haemophilus spp. Y Staphylococcus spp...
Está indicado para el tratamiento de infecciones bacterianas individuales y mixtas de los órganos
respiratorios y digestivos, del aparato urinario, del oído y de la piel, así como en la prevención de
infecciones en heridas.

*ASMA ACARICIDA:

Síntomas:

Similares al CRD, pero con la diferencia de que el pájaro efectúa un movimiento característico de tratar de
expulsar algo de la garganta con acceso de tos, sobre todo por la noche que producen un ruido
característico, respiración fatigosa y silbante, puede haber flujo nasal, en el interior de la traquea se
observan pequeños puntitos negros (ácaros). El ácaro no sólo se localiza en sacos aéreos sino que también
puede estar presente en tráquea y pulmones.
-pitidos ó chasquidos respiratorios.

Causas:

Escasa limpieza de la jaula y demás elementos, presencia de ácaros de varias especies. Asociada su
aparición también a superpoblación y pobre ventilación del aviario. La transmisión es a través de alimentos
que los padres infectados proporcionan a sus hijos, o bien a través del estornudo de huevos o ninfas que
pueden ser inhalados por otras aves.

Prevención:

limpieza de jaula y complementos.

Tratamiento:

Rociar los pájaros afectados con una mezcla de acaricidas y antibióticos.

Pulmosan ó frontline
vibracina 100mg. Antibiótico en capsulas
1 capsula x litro de agua, cambiar bebederos dos veces al día.

*CORIZA:

Síntomas:

Se puede confundir con el CRD, Fuerte catarro con flujo nasal; inflamación de un ojo, Una notoria
inflamación de la cara que incluye los parpados, induce a las aves enfermas a mantener los ojos cerrados.
Se forman costras con puntos blanquecinos en los orificios nasales y borde del pico, las costras dan
mal olor, sin disnea ni ruido.

Causas:

De origen vírico con acompañamiento bacteriano.

Tratamiento:

-Vitaminas A D C, sulfametacina y sulfatiazol en forma de pomadas para las costras.

–. Tylan. Aislamiento y mucha desinfección; lavar con agua bórica tibia la nariz y los ojos.
*TRICOMONIOSIS; MOFLETONES.




La diferencia más grande es que la conjuntivitis no produce el círculo pelado tan perfecto alrededor del ojo.
Las Trichomonosis si.

Protozoo flagelado formado por 4 flagelos y membrana recurrente.
La especie más importante es Trichomonas gallinae.
Se transmite por contacto directo.
Es una enfermedad primaria pero se asocia a la poca higiene, por mala higiene de los comederos en
fermentación y superpoblación de animales.
Se producen lesiones en la orofaringe, esófago, buches, tráquea, pulmón e hígado. También en respiratorio.
Las placas blancas se dan en la mucosa digestiva, produciendo material caseoso.
Hay ingluvitis (buche) y estomatitis (cavidad oral), vómitos y diarreas.

Tratamiento:

consiste en nitroimidazoles (Metronidazol, Amidazol y derivados).
Flágil o spartrix y pomada terra cortil.

El Spartrix es mejor, porque mientras con el frágil el tiempo de recuperación es largo, con el spartrix dura
solo 3, o 4 días, pero tener siempre encuentra que el tratamiento tiene que ser rápido, al menor síntoma de
la enfermedad, ¿como se detecta:? 1º ojo lagrimoso, 2º plumas alrededor del ojo pegadas, y lo mas
importante, una pequeña irritación bajo del ojo, si se dan estos tres supuestos juntos lo mas seguro son
tricomonas, es el momento de actuar, cualquier medicamento especifico contra esta enfermedad no hará
efecto si el pájaro está muy contaminado.
*VIRUELA:

Se trata de una infección producida por un Poxvirus que afecta a casi todas las especies de aves.
Se transmite por contacto directo con animales infectados o por artrópodos que actúan como transmisores
del virus. Las aves afectadas suelen quedar infectadas de forma latente una vez superada la enfermedad.
Síntomas:
Se describen dos formas de viruela aviar
- La forma cutánea. Las lesiones consisten en erupciones de color rojizo en áreas no cubiertas por plumas
(alrededor del ojo, base del pico, cloaca…). Cuando las lesiones están alrededor de los ojos pueden
producir una inflamación que puede causar deterioro de la vista y ceguera en casos graves.

- La forma respiratoria. Aparecen nódulos o placas sobre la mucosa de las vías respiratorias y
digestivas altas (cavidad oral, faringe y laringe), aunque también puede afectarse el esófago, el buche o los
bronquios. Dependiendo de la gravedad de las lesiones puede aparecer dificultad para respirar y dolor al
ingerir alimentos y agua
En ocasiones aparece la forma cutánea y respiratoria a la vez.




Síntomas:

Se manifiesta con decaimiento, fiebre, pústulas en patas, comisuras pico o párpados.



Causas:

Enfermedad infecciosa producida por virus, de curso grave. Se transmite de un pájaro a otro y también a
través de insectos chupadores de sangre. Es altamente contagiosa.

Tratamiento:

Reblandecer con aceite de oliva las pústulas, desinfectar las lesiones con glicerina yoda. Aislamiento total
del aviario.


*VIRUELA PREVENCIÓN:

Vacunar al salir de las jaulas y a finales de octubre, en el ala.
Tratamiento:

- nobilis ovo-diphtherin.


*LARINGOTRAQUEITIS INFECCIOSA:

Causas:

virosis en cambios de estación, cansancio por frecuentes cambios. Contagio por pájaros afectados.

Síntomas:

los canarios no cantan, pían suavemente y quedan afónicos por obstrucción de la laringe y la tráquea;
respiración fatigosa, pico entreabierto, emisión de flemas. Fiebre y embolamiento.

Tratamiento:

curnisan aviar.

*CÓLERA:

Síntomas:

Pérdida de apetito y canto; expulsión heces blancuzcas o grises, aumento tasa respiratoria, anorexia,
articulaciones hinchadas con pus, conjuntivitis.


Causas:

Alimentos o agua contaminados. Enfermedad infectocontagiosa grave.

Tratamiento:

Cunisan aviar.

*GASTRITIS:

HECES BLANCAS:
Es solamente orina, indica que el ave no come nada en absoluto, si aparecen teñidas de color amarillo o
verde provienen de los pigmentos biliares, lo cual nos indica que el hígado está dañado. Falta de flora
intestinal, Ultra levura
Síntomas:

Estómago hinchado, vientre tumefacto, cloaca encarnada; heces amarillo-verdoso.

Causas:

Dieta demasiado abundante, sustanciosa y fuerte.

Tratamiento:

Dieta muy ligera.


ENFERMEDADES DIGESTIVAS




*AVALURE:


Es frecuente en los pájaros recién cazados, por el cambio que supone su alimentación, perdida de apetito,
sed intensa, heces en forma de diarrea, embolado, el vientre varia del rosado al cianótico, asas intestinales
visibles, diarrea, esternón seco.

Tratamiento:

- Usar un complejo que contenga -tetraciclina y cloramfenicol y administrarle framicetina directamente
en el pico (3 gotas) durante 5 días, 6 días de probioticos y choque vitamínico. 2 o 3 días más del
tratamiento.


*ESTREÑIMIENTO:


Síntomas:

Excrementos duros, el pájaro recula para defecar. Deposiciones duras y negras Tratamiento: Mezclar
unas gotas de aceite de ricino con la yema de un huevo duro y administrarlo al canario en el comedero.

Causas:

Cambio de clima o alimentación, alimentos demasiado fuertes. Dieta desequilibrada. (Demasiada cantidad
de alimentos a base de huevo).

Tratamiento:

Aceite de resino, 2 gotas en el pico y mojar el culo con un algodón. Al mismo tiempo se le proporciona
verduras frescas, zanahoria rallada y un poco de manzana.
*COLIBACILOSIS, o (SEPTICEMIA DE PSEUDOMONAS)




Esta causada por una infección bacteriana de Escherichia coli (E-coli), esta bacteria habita normalmente el
tracto intestinal de todos los animales y aprovecha estados bajos o de estrés del animal para provocar la
infección.
La identificación exacta solo es posible mediante análisis de excrementos.
Se transmite por ingestión de alimentos o líquidos contaminados.


Síntomas:

Cuando el pájaro es adulto y padece la enfermedad de forma crónica se aprecian diarreas y abatimiento del
pájaro.
En los pollos, en los primeros días de vida, las principales manifestaciones externas son que éstos empiezan
a adelgazar, y se denota una gran palidez en la piel, en las mucosas, en el interior de la boca, el pico etc. El
cuello se muestra delgado, en forma de interrogación. Los intestinos se transparentan y se notan
inflamados.
Nidos mojados de las heces diarreicas de los pollos y ver cómo la madre está muy sucia.
En los pollos ya emplumados podemos observar acumulación de heces en la zona de la cloaca.




Tratamiento:
Cunisan aviar, y pomada Terra – Cortril + vitamina A
15 días de tratamiento.

Al final el tratamiento es recomendable dar vitaminas y complejo B, y probióticos.

Prevención:

3 días al mes, MINOCIN y FURANTOINA. Anti-infecciosos.


No se puede mezclar el ceclor con otros anti infecciosos, solo con estos.

Generalmente esta enfermedad en los pájaros adultos no resulta mortal, ya que se desarrolla de una forma
crónica, aunque pueden aparecer complicaciones con la proliferación de otras bacterias más patógenas
como las Salmoneras, Shigellas etc.…

E. Coli puede afectar en su forma aguda a los pichones durante los primeros días de vida, convirtiéndose en
una enfermedad extremadamente violenta y que puede acabar en pocos días con un aviario, prevención
pichones: Tabernil cría




SALMONELOSIS:
Esta enfermedad es cada vez más frecuente. Existen diversas especies de salmoneras. Se transmite por
ingestión de agua o alimentos contaminados o contacto con portadores de ella (ratones, pájaros del exterior,
etc.…)


Síntomas:
- Apatía
- Somnolencia
- Adelgazamiento
- Diarrea abundante y verdosa.
- Debilidad
- Embotamiento
- Hinchazón de las articulaciones
- Giros de la cabeza

Tratamiento:
Calor, antibióticos,



Heces rojas sanguinolentas ó verdes oscuras:
Vientre dilatado, hígado negro, daño en las porciones finales del aparato digestivo, es sangre no digerida,
coccidiosis y salmonelosis.

Tratamiento:

Cunisan aviar (15 ml en 1 litro de agua) que fulmina tanto coccidias, salmonelas como E. coli.


COCCIDIOSIS:




Esta enfermedad está provocada por unos protozoos, (eimeria e isospora), que infectan el intestino u el
intestino ciego. Ambos parásitos pertenecen al grupo de los protozoos llamados cocidios y de ahí el nombre
de la enfermedad. Muchas especies son susceptibles de contraer coccidias, pero cada especie tiene su
variedad propia de organismos y la contaminación cruzada no parece que ocurran los canarios, los
coccidios suelen encontrarse cuando se realiza la autopsia pero no son necesariamente una causa de
enfermedad grave ni de muerte. Cuando la coccidiasis se desarrolla como enfermedad, los síntomas son
diarrea, a menudo acuosa y a veces acompañada de sangre, pérdida de peso y lo que las diferencia de los
hongos es que, les aumenta las ganas de comer y comen vorazmente, adelgazando a pesar de ello.
Heces acuosas
Estrés, hongos o infecciones víricas, flujo amarillento.

Tratamientos:

Para este tratamiento lo mejor es la SULFAQUINOXALINA SODICA junto con las vitaminas, un gramo x
litro de agua durante cinco días, después cinco días vitaminas y ultra levura, total quince días de
tratamiento, intercalando las vitaminas y la ultra levura, y terminando con estas. Para procimos
tratamientos si hiciera falta, cambiaremos a SEPTRIM PEDIATRICO.


Tratamientos:

Cunisan aviar.

ENFERMEDAD DE NEWCASTLE:

Es una enfermedad grave que afecta a todo tipo de aves. Esta causada por un paramixovirus.
Se transmite por contacto directo con las secreciones de los pájaros infectados, especialmente las heces, y
también a través de comida, agua, accesorios de la jaula, etc. contaminados. El peligro de contagio a otras
aves es elevado.

Síntomas:

- Dificultad para respirar
- Tos
- Diarrea líquida y verdosa
- Supuración nasal y ocular de color pajizo
- Alas caídas
- Torcimiento de cuello y cabeza y parálisis que aparecen a los 10 o 20 días.
- Depresión
- Muerte súbita

Tratamiento:

Solo sintomático. La enfermedad no tiene curación.
Es importante la prevención de la enfermedad por medio de:
- Aislamiento de las aves enfermas.
- Limpieza y desinfecciona a fondo de jaula y pajarera.
- Evitar el estrés a las aves.
- Alimentación equilibrada.

*ENTERITIS O INFLAMACION INTESTINAL:

Más que una enfermedad en sí es un síntoma de algunas enfermedades como: coccidiosis, parásitos,
infecciones, alimentación errónea o en mal estado, etc.…

Síntomas:
Apatía, somnolencia, diarrea, inflamación intestinal, obstrucción anal por heces, embolamiento, sed
ardiente, falta de apetito.

Causas:

Alimentación inadecuada; infección del agua de bebida o alimentos, parásitos.

Prevención:

Prestar atención a los alimentos que no deben estar estropeados, viejos o rancios.

Tratamiento:

Antibiótico a base de cloruro de colina.

*ATOXOPLASMOSIS:

Síntomas:

Erizamiento de las plumas, diarrea, dificultad respiratoria, problemas nerviosos y muerte (generalmente es
lo que se denomina la seca). Características: aumento del tamaño del hígado e intestinos inflamados.

Tratamiento:

Baycox y Baytril juntos según el prospecto de ambos, suprimir las semillas oscuras de forma paulatina,
administrar Calcicolina.
*HONGOS:




Los síntomas de los hongos, son muy propensos a confundirse con la coccidiosis, por ser los síntomas muy
parecidos, con la salvedad de que el pájaro no quiere comer o come muy poco, casi nada.

Los estreptococos producen heces con muy mal olor.


Evacuación con Sangre (Melena)

Con el término melena se describe a las evacuaciones de color negro (o café muy oscuro), las cuales
suelen ser muy fétidas (mal olor) y de consistencia semilíquida o pastosa. La Melena se produce debido a
la presencia de "sangre" parcialmente digerida dentro del tracto digestivo. La digestión de los componentes
de la sangre da origen a la coloración y al mal olor de las heces. En general, la melena suele ser
consecuencia de un sangrado procedente de la parte superior del tracto digestivo (por ejemplo estómago o
duodeno), sin embargo su presencia no excluye que el sangrado provenga de alguna asa de intestino o
colon.




Tratamiento:

AMOXICILINA de 500, la punta de un cuchillo y ocho gotas de PANFUNGÓL, durante siete días, otros
siete días de complejo vitamínico y ultra levura, y para finalizar, otros siete días del tratamiento, agitar el
bebedero tres veces al día, para que no se asiente la mezcla en el fondo. De esta mezcla se le debe de dar
dos gotas en el pico tres veces al día.


Síntomas:

El pájaro, aparece triste, parten el grano pero no lo comen, no posee síntomas aparentes digestivos,
generalmente se debe a hongos en el agua ó por semillas en mal estado.


MOLD- CURB




Es un producto elaborado por kemin industries.IOWA-USA. Sirve para todas las especies animales, su
composición es la siguiente:
- acido propinico
- acido sórbico
- mono y digliceridos surfantes

Se puede usar todo el año en el agua de beber y si nos vamos 3 0 4 días incluso una semana se le deja el
agua y no pasa absolutamente nada el agua vale perfectamente, yo lo vengo usando hace más de 7 años
aproximadamente y va bien, además un juez veterano el cual me lo recomendó me dijo que era bueno hasta
para la muda.

Tiene la ventaja que si se necesita dar un antibiótico a nuestros pájaros, este puede ir acompañado del
"mold curb" y aumenta la eficacia. No así con las vitaminas, cuando se las echemos a nuestros pájaros
los días que lo hagamos no podemos echarlo porque nos las destruye. Sólo tenemos que tener la precaución
de no olerlo es muy fuerte y hay que manejarlo con cuidado pues es un ácido, no tocarnos los ojos sobre
todo, por lo demás una vez en el agua es bueno y no pasa nada en absoluto.

Lo usan para pastelería y bollería para evitar los hongos, así que se puede usar sin ningún miedo.
De mano puede que noten algo diferente y lo beben mal pero enseguida se acostumbran. Si se sospecha de
hongos se pueden echar 3 cc del producto en el agua por litro y cambiarlo cada 2 días y volver a repetir
hasta una semana la dosis y después bajar hasta 1 1/2 por litro como medida reguladora y ya os digo se usa
durante todo el año, solo quitarlo y lavar bien los bebederos cuando pongamos vitaminas.

Nos sirve también para después de haber germinado semillas para cebar dejarlas en remojo durante 1/2
hora con unos cc de mold curb, 4 o 5 son suficientes y nos las deja listas para que las coman nuestros
pájaros, también observaréis que los bebederos no cogen el verdín ni moho tan característico cuando no
usamos ningún producto o cuando damos vitaminas u otros productos y se nos mancha enseguida el
bebedero.




*OJOS INRRITADOS, E INCHADOS:




Tratamiento:

- Con ácido bórico al 2 o 4% -Argisol solución al 10% -Poenbioptal, gotas una cada 8 horas. Colirio
Toblex o Pomada Terra-cortil.
*PÁJARO OBESO- HEPATITIS:

Grasa amarilla en el abdomen, falta de vitalidad, hinchazón del hígado, cansancio y jadeo.

Tratamiento:

-Suprimir las semillas grasas, administrar fruta o verdura, administrar cloruro de colina (20 gotas por
bebedero) se puede dar diariamente.


PASTEURELOSIS:

Fiebre, diarrea, muerte en máximo 2 días.

Tratamiento:

-Tetraciclinas ó Enrofloxacina.


*GLUSITIS:

Síntomas:

Paladar, lengua y carnes junto al pico recubiertas de membranas amarillentas; falta de apetito,
abatimiento.

Causas:

Alimentación carente de vitaminas A.

Tratamiento:

Administrar vitamina A. La Spirulina + Tediprima.********************




*EXCITACIÓN NERVIOSA:
Síntomas:

Crisis de poca duración.

Causas:

Ruidos imprevistos o luces demasiado potentes; insolación, excesivos acoplamientos.

Tratamiento:

Dieta ligera de verduras, nabina. Evitar las causas.


PERDIDA DE EQUILIBRIO:


-Es por que ha tomado muchos antibióticos, (prontovit gotas de roche), en 20 ml de agua dale cinco gotas,
se cambias cada dos días hasta diez días en total, luego dale solo agua durante 5 días y repites con el
protovit otros diez días.
Durante el tratamiento con el protovit no le des nada de frutas y verduras, esto es para que beba el
preparado, pues si tiene fruta o verdura no beberá o beberá poco.

-Anemia
Causas: malas condiciones ambientales, cansancio de las hembras tras numerosas incubaciones,
avitaminosis, dietas desequilibradas. Alimentación pobre en los pichones. Poca iluminación, Hembras con
muchas incubaciones, Pájaros situados en sitios mal aireados. Síntomas: Pérdida del equilibrio, pico y
patas pálidos, adelgazamiento. Poca vivacidad. Escalofríos, Ojos tristes, Plumaje hinchado, Poco equilibrio,
Se mantiene sobre una sola pata. Color de pico y patas descolorido.

-Cuando observemos algún ejemplar que de repente comienza a perder estabilidad, una de las soluciones es
cortarle apenas la punta de una uña para que pierda una gotita de sangre. (Con esto lograremos que el
ataque de presión no deje secuelas en el canario)


UN MES ANTES DE EMPEZAR A CRIAR


Se empieza aplicando solo un día a todos Pulmosan, en el cuello para los parásitos internos, y externos.

Al día siguiente y durante todos los días le daremos nekton-e +nekton-s.
-Transcurridos, 15 días, se colocan 4 nidos en el interior de la voladera de las hembras y le ponemos
pelote, las observamos y la que empiece a hacer el nido y estamos seguros la colocamos en su jaula con
todos sus avios, para criar.

-Los machos los colocamos cada uno en su jaula, esperando a la hembra.

-seguimos con el mismo tratamiento sin interrumpirlo hasta que la hembra ponga su ultimo huevo.

-Cuando ha puesto el último huevo, ya solo se lo daremos el tratamiento dos días, a la semana hasta que
termine la temporada de cría + complejo B.

- En la pasta echaremos por kilo, un sobre de tabernil cría.

NEKTON-S VITAMINAS
Vitamina A:
Retinol

Esta vitamina es esencial para la vista y aumenta la resistencia ante las infecciones, también como
antiestrés no se pueden solear convenientemente, se encuentra especialmente en la zanahoria y la lechuga.
Su falta se delata por: pérdida de apetito, adelgazamiento, y excepcionalmen llagas en la boca y ojos
(queratitis)

Vitamina D:
Calciferol

Es muy buena para los huesos y el raquitismo (pico y uñas blandos, plumas defectuosas). Solear los
pájaros, la vitamina D se sintetiza directamente de los rayos del Sol.

Vitamina E:
Tocoferol

Para la función de la reproducción y la mortalidad de los embriones. Suministrar a los pájaros en el
periodo de celo.

Vitamina K:
Filoquinona

Administrar siempre cuando exista Coccidosis ó Salmonelosis, ya que provocan hemorragias.

Vitamina C:
Acido Ascórbico

No es preocupante en los pájaros, ellos la sintetiza perfectamente. Solo cuando se administra Sulfamidas,
destruyen la vitamina C.



Grupo de Vitaminas B:
Tiamina-Lactoflavina-Cobalamina

Dayamineral complejo B.

Vitamina H:
Biotina

Es trascendental para la pluma y la muda.

Vitamina T:
Acido fólico, Acido nicotínico

-Tristeza o falta de canto, asociado al emplume, regula el aparato digestivo.

Aminoácidos:

Son esenciales para el buen mantenimiento de la salud.

Minerales:

El Fósforo:
Controla el raquitismo, regula el hígado.

El Calcio:
Su falta provoca descalcificación en los huesos, administrar grit.

El Magnesio:
Regula la digestión y favorece el crecimiento.

El Azufre:
Regula el hígado, favorece el estado de la pluma.

Oligoelementos:

El Iodo:
Plumaje brillante.

El Manganeso:
Para el crecimiento, desarrollo de los huesos y la reproducción.

El Hierro:
Previene la anemia.

El Cobre:
Junto con el hierro, refuerza los anticuerpos ante una infección.

El Cobalto:
Asegura la creación de glóbulos rojos y previene la anemia.

El Zinc:
Regulador de la hipófisis.

Probioticos:
Regulan la flora intestinal.
NEKTON-E:




Nekton E contiene un alto porcentaje de vitamina E (acetato de tocoferol). Nekton E está especialmente
indicado para estimular el instinto reproductor de las aves porque actúa sobre los órganos reproductores y
las hormonas sexuales, aumentando la fertilidad y el apetito sexual. La administración de vitamina E
antes de la época de cría contribuye a que las puestas sean más numerosas, que el numero de huevos
infértiles sea menor, aumenta el índice de eclosión y baja la mortalidad de embriones y polluelos.
Presentación y uso: Polvo soluble en agua
Composición: 1 gr. de Nekton E contiene 50.000 mg de Vitamina E



PATA SECA.

Esa enfermedad se llama "gangrena seca", tiene los síntomas que describes. Con unas tijeras afiladas,
primero le desinfectas la zona y luego le cortas a la altura de la terminación de la parte seca.
No le sangrara, pero por las dudas tenemos a mano unos fósforos, si le llega a sangrar mucho, prendes un
fósforo, lo soplas y le aplicas la cabeza del mismo así candente en la parte sangrante cauterizando la
hemorragia.
En el 90% de los casos no sangra.
Luego controla al pájaro, ya que en estos casos se dan 3 posibilidades.
. Que quede así y viva lo más contento con una sola pata (se adapta enseguida)
. Que la gangrena siga subiendo por la pata en cuyo caso el pronóstico es malo y no tiene cura.
- que le aparezca en la otra pata, no es muy común pero a veces ocurre, en ese caso también el pronostico
es negativo.
Saludos suerte
Informe sobre enfermedades y medicación

Informe de autor desconocido cedido por la Asociación Jilguericultura Lanúa, y reformateado para
timbrado.com por Eloy Parra.

       Antibioticos
       Enfermedades del aparato respiratorio
       Enfermedades digestivas
       Ácaros
       Micosis
       Protozoos
       Gusanos
       Enfermedades articulares
       Trastornos oculares
       Obesidad
       Vitaminas y complementos alimenticios
       Maneras de administrar los medicamentos
       Primeros pasos a la recepción de un pájaro
       Tratamientos en la muda

Antibióticos

Los antibióticos tanto en polvo como en inyectable (en casos extremos de no poder salvar al animal), solo
se tienen que usar como último remedio, ya que afectan a la flora intestinal. Para ello una vez tratado el
pájaro, administraremos probióticos, existen varios en el mercado (Prolyte, etc.), durante una semana y
complejo B. Siempre se debería administrar antibióticos una vez efectuado un antibiograma para estar
seguros de que realmente padece una infección bacteriana, lamentablemente muchos pájaros fallecen por
ser mas costoso tratar al animal en un buen veterinario que reponerlo por otro, esta errónea idea del
"secretismo" pajarero en cuanto a los medicamentos ha hecho que muchos mueran por no existir historiales
amplios de enfermedades cotidianas que muchas veces se tratan de oído (este me ha dicho, el otro me ha
aconsejado etc.).

Penicilina
En pomada, no utilizar nunca penicilina-procaina, espolvorear localmente.
En polvo-pastilla 1 comprimido de 100.000 UI por cada 120-130 ml. de agua de bebida.
En inyectable, inyectar 100 UI por gramo de peso durante 3 a 4 días.

Estreptomicina (Didromycine)
En líquido, 1 ampolla de 2ml. de Didromycine en 13 ml. de agua, dar de una a dos veces por día, durante 3-
4 días una gota de esta mezcla a beber.
En polvo dar 0,5 g de antibiótico en 1500 ml. de agua y ponérselo para beber.
En inyectable no sobrepasar 1 mg/día durante 3 a 4 días.

Cloranfenicol
En polvo disolver 2 g de polvo (150 mg de producto activo) en 400 ml. de agua de bebida.
En inyectable de 1 a 2 mg por día.

Tetraciclina
En polvo 1 gr. de polvo al 4% por cada 50 ml. de agua de bebida.
En inyectable de 2 a 3 mg al día.

Advertencia: Siempre que se administre tetraciclinas se tiene que suprimir el grit ya que inactiva el
medicamento.
Oxitetraciclina (Terramicina)
En polvo 50 mg por 80 a 100 ml. de agua de bebida.
En inyectable de 2 a 4 mg día. Clorotetraciclina (Aureamycine).
En polvo 1 comprimido de 100 mg por cada 200 a 300 cc. de agua de Boinon.

Diversas preparaciones comerciales de antibióticos

Aquí presento una relación de los antibióticos que he usado con mayor frecuencia, tened en cuenta que
administrar un antibiótico debe ser el último recurso, o estar seguro de que realmente padece una infección.
Generalmente el pájaro presenta las asas intestinales muy marcadas de un color rojizo y el ojo triste o sea
no de forma redondeada, sino en forma de almendra o más cerrado de lo normal.

Tarizón
Laboratorios Biove una gota cada 6 horas. Farmacias.

Baycip
Según prospecto veterinario.

Oxitetraciclina
5 gramos en un litro de Agua, estable en el agua, de acción prolongada, indicada contra gérmenes
sostenidos (Psitacosis, protozoos etc.). Farmacias.

Cetraxal
1 gota en el pico durante 3 días. Farmacias.

Augmentin pediátrico
600 mg en un litro de Agua. Farmacias.

Doxipan
250 mg en un litro de agua, está compuesto de doxiciclina. Farmacias.

Bimixin
1 comprimido en un litro de Agua durante 7 días, es un buen antibacteriano a nivel intestinal. Farmacias.

Fungilin
8 cc. en un litro de agua durante 8 días, muy usado en caso de Megabacterias. Farmacias. Recomendado.
(Nota: no se vende en España, sí en Italia y en algunos países de Sudamérica).

Ciproc o Septocipro
Farmacias. O en su caso el medicamento genérico (ciprofloxacino). Administrar una décima parte de una
pastilla de 250 mg. diluida en el agua durante 20 días aproximadamente, en los casos más graves
administrar un trozo de 2 mm. directamente al pájaro cada 5 días conjuntamente con el tratamiento en el
agua. Este medicamento ha sido probado con mucho éxito en los verderones por Majesan.

Enfermedades del aparato respiratorio

Catarro
Por corrientes de aire o cambios de lugar. Aparece una secreción en las fosas nasales, pueden haber
estornudos y respiración fatigosa, falta de canto, no existe disnea ni ruido.
Tratamiento:
- Disponer al pájaro en un ambiente semicálido y no moverlo de ese lugar.
- Administrar Estreptomicina. Farmacias.
- En el agua de la bebida, esparcir sobre el pañuelo 3 o 4 gotas de esencia de Eucaliptos. Herboristerías.
CDR Mycoplasmosis
Abatimiento, pluma erizada, hepatitis, ruido respiratorio, hígado inflamado.
Tratamiento:
- Existen preparados específicos denominados anticrd, en cuya formula se incluye el tartrato de tylosina
(Tylan). Pajarerías.
- Tabernil Antibiótico. Pajarerías.

Asma Acariásica
Síntomas similares al CRD, pero con la diferencia de que el pájaro efectúa un movimiento característico de
tratar de expulsar algo de la garganta, con accesos de tos que producen un ruido característico, puede haber
flujo nasal, en el interior de la traquea se observan pequeños puntitos negros (ácaros).
Tratamiento: Meter al pájaro en una bolsa de plástico con cuidado y pulverizar insecticida para ácaros de
pájaros, completar con Estreptomicina o Terramicina en el agua.

Coriza
Se puede confundir con el CRD, fuerte catarro con flujo nasal, se forman costras con puntos blanquecinos
en los orificios nasales y borde del pico, las costras dan mal olor, sin disnea ni ruido.
Tratamiento:
- Vitaminas A D C, sulfametacina y sulfatiazol en forma de pomadas para las costras.
- Eritromicina y Oxitetraciclina. Farmacias.

Micoplasmosis
Respiración dificultosa, estornudos, de evolución lenta, generalmente se va agotando lentamente.
Tratamiento:
- Tylosina y Enrofloxacina (Baytril) ambos durante 6 días como mínimo. Veterinario.
- Tylosina y Mycosan-t (para palomas). Veterinario o Pajarerías.

Viruela
Pequeñas verrugas en las patas, pueden darse también el pico o en la cabeza, muy abultada por la o las
postulas.
Tratamiento:
- Seripox. Pajarerías.

Enfermedades digestivas

Heces negras
Indica hemorragia en las partes superiores del aparato digestivo, motivadas por la sangre que ha caido al
tubo digestivo, la causa puede ser la presencia de lombrices o tenias o incluso infecciones bacterianas muy
aguas.

Heces blancas
Es solamente orina, indica que el ave no come nada en absoluto, si aparecen teñidas de color amarillo o
verde provienen de los pigmentos biliares, lo cual nos indica que el hígado está dañado.

Heces sanguinolientas
Daño en las porciones finales del aparato digestivo, es sangre no digerida, generalmente coccidosis.

Semillas sin digerir en las heces
Puede ser motivado por lombrices o una infección de cándida albicans.

Heces acuosas
Estrés, Coccidosis, hongos o infecciones víricas.
Heces voluminosas
Micosis o infección por bacterias, son normales en hembras que están criando.

Avalure
Es frecuente en los pájaros recién cazados, por el cambio que supone su alimentación, perdida de apetito,
sed intensa, heces en forma de diarrea, embolado, el vientre varia del rosado al cianótico, asas intestinales
visibles, diarrea, esternón seco.
Tratamiento:
Usar un complejo que contenga tetraciclina y cloramfenicol, y administrarle framicetina directamente en el
pico (3 gotas) durante 5 días, 6 días de probióticos y choque vitamínico y 2 o 3 días más del tratamiento.
Seridone según prospecto. Pajarerías.

Estreñimiento.
Excrementos duros, el pájaro recula para defecar.
Tratamiento: Aceite de ricino 2 gotas en el pico y mojar el culo con un algodón.

Colibacilosis
Heces en forma de diarrea, embolamiento, pájaro tristón, consume más agua de lo normal.
Tratamiento: Tetraciclina y neomicina, complejo B y probióticos. Pajarerías y farmacias.

Salmonelosis
Asas intestinales rojas, hígado negro, diarrea blanca que mancha la cola (pegajosa).
Tratamiento:
- Cloramfenicol directamente en el pico. Pajarerías.
- Framicetina y sulfaquinoxalina, complejo B y probióticos en el agua de beber. Farmacias.
-Tediprima de Estedi SL. Farmacias.
-Tabernil Gentamicina 3 gotas en el agua durante 4 días seguidos. Pajarerías.
- Bioserine según prospecto. Pajarerías.

Estos tratamientos deberían durar como mínimo 15 días por lo cual el pájaro quedará bastante abatido,
suministrar un complejo de aminoácidos + complejo B y probióticos.

Pasteurelosis
Fiebre, diarrea, muerte en máximo 2 días.
Tratamiento: Con Tetraciclinas o Enrofloxacina. Farmacias.

Acaros

Ácaros rojos
Nos denota su presencia el talante agitado y la manía de limpiarse la piel con el pico, este ataque de ácaros
le llevará a un estado de anemia, enflaquecimiento y alas despegadas, generalmente se esconden en los
rincones, semilleros, juntas y palos son de color rojo y atacan preferiblemente por la noche, en el mercado
existen preparados bien en polvo el cual se mezcla con agua y se rocía en forma de espray.

- Insectornis: Polvo a mezclar con agua muy efectivo. Pajarerías.
- Tabernil: En espray. Pajarerías.
- Frontlan: Antiácaros de Bayer. Farmacias.
- Cualquier otro que lleve Piretrinas.

Tenemos que vigilar especialmente los que son líquidos para rociar directamente sobre el pájaro de seguir
las instrucciones o diluir con agua, ya que muchas veces provocan picores en el animal que al rascarse
producen calvas, fáciles de saber su causa al volverse la piel muy rojiza por el intenso prurito y el rascado
que se produce con el pico. Existen calvas en los pájaros, generalmente debidas a estrés, cambios
hormonales, o mudas incompletas. El mejor método es aplicar sobre la zona descubierta de pluma, agua
oxigenada y si esto no diese resultado, con un palillo de los oídos y una sola vez aplicar Betadine.
Farmacias.

Ácaros de las plumas
Existen diferentes tipos, viven del plumón o plumas, quedando el plumaje feo y las plumas partidas, son
fáciles de combatir con sprays.
- Ivomec. 1cc. o 1ml. en un litro de Agua. Farmacias.

Acaro rojo: en los posaderos, rincones, sobre el pájaro. Se nutre de sangre.
Acaro del cañón: interior de los cañones. Se nutre de sangre y piel.
Acaro de las barbulas: barbulas piel y pluma.
Acaro del plumón: piel y pluma.

En los ataques por ácaros en las patas, generalmente se denotan por costras o callosidades en los dedos
como un zapato a modo de costra, muy efectiva es:
Tabernil pomada. Pajarerías, efectivo incluso contra las picaduras de insectos o mosquitos.

Sarna
Aparecen en las patas y la falta de riego les da un color blanco, para evitarlo retiraremos dicha capa
ablandándola con agua tibia y vaselina para aplicar posteriormente una crema que elimina dichas placas.

Sarna de la piel: Tejido subcutáneo.
Sarna de las patas: Escamas de las patas.
Sarna desplumante: Tejido subcutáneo.

Micosis

Vienen dadas por la humedad y la falta de iluminación (por ello es bueno solear a los pájaros) o por el mal
cuidado higiénico.

Aspergillosis
(Vigilar las semillas viejas o húmedas) abatido, alas semicaídas, adelgaza rápidamente, puede haber como
una especie de asma, posteriormente diarrea muere de 3 a 5 días. Fumigar con aerosoles yodados y añadir
en el agua unas gotas de yoduro potásico.

Candidiasis
Dificultad para tragar, adelgazamiento, mirar los bordes e interior del pico, pequeñas manchas blancuzcas o
blanco-amarillentas. Aplicar glicerina yodada y algún complejo con vitamina A.
Tratamiento: Nistatina o Ketoconazol. Farmacias.

Tiña
Generalmente en la cabeza, de los ojos hacia atrás, zonas calvas, al mirar con lupa se observan placas
blanquecinas pequeñas. Glicerina yodada y vaselina.

Roña
Se detecta por una costra con relieve en el pico. Ivomec diluido en la proporción de 1 a 9 en glicerina
líquida durante 5 o 6 días.

Hongos
El pájaro, aparece triste, parten el grano pero no lo comen, no posee síntomas aparentes digestivos,
generalmente se debe a hongos en la garganta por semillas en mal estado.
Tratamiento: Molcur dos gotas en el bebedero diariamente durante una semana. Farmacias.
Protozoos

Coccidiosis
Abatimiento, enflaquecimiento, piel pálida, puede haber excrementos líquidos con sangre, es un cuadro de
evolución lenta.
Tratamientos:
- Framicetina ( 4,5g en 20 ml. de solución) y complejo B C y K. Pajarerías.
- Claruzil o Toltrazuril (Baycox) no tienen efectos tóxicos. Veterinario
- Coccitaber-N de Hoechst Roussel V. Farmacias.
- Tabernil Sulfamida según prospecto 3 gotas en el agua de la bebida durante 3 días descansar dos y
continuar 3 días más de tratamiento.
- Bioserine según prospecto. Pajarerías.
- Seridone como preventivo según prospecto. Pajarerías.

El uso incontrolado o abusivo de las Sulfamidas puede dañar el riñón. Siempre después de aplicar estas
terapias suministrar vitaminas + probióticos durante 7 días. En Andalucía está extendido el uso de la
Sulfaquinoxalina cuyo nombre comercial es Quinoxalina Syva (comprimidos) o Quinoxiven (puede
producir piedras en el riñón).
Se diluye una pastilla en dos litros de agua, se deja reposar y al día siguiente se van llenando los bebederos
de los pájaros, siempre agitamos bien el agua y vamos añadiendo, hasta que veamos que no quedan restos
de polvo, entonces preparamos otra vez dos litros de agua y otra pastilla y así siempre, se da como
preventivo y puedo decir que tengo amigos que la emplean hace tiempo y no tienen bajas entre sus pájaros.
Farmacias.

- Trisulsol de laboratorios Hoechst, compuesto de Sulfaquinoxilona, Sulfametaz y Sulfatien. 1 gr. en 1 litro
de Agua durante 2 días. Farmacias.
- Oxitesol plus, 1 cucharada de té disuelta en un litro de Agua, durante 5 o 7 días, muy efectivo en casos de
diarrea. Farmacias. En Bélgica les dan un producto preventivo denominado ESB3% (1 gramo por litro de
agua) más un Complejo vitamínico, pero yo no he podido hacerme con el primer producto.

Atoxoplasmosis
Erizamiento de las plumas, diarrea, dificultad respiratoria, problemas nerviosos y muerte (generalmente es
lo que se denomina la seca). Características: aumento del tamaño del hígado e intestinos inflamados.
Tratamiento: Ciproc. Farmacias. Hígado oscuro o negro. El hígado aparece a través de la piel como una
mancha oscura, generalmente se debe a una infección bacteriana o a una dieta muy grasa. Baycox y Baytril
juntos según el prospecto de ambos, suprimir las semillas oscuras de forma paulatina, administrar
Calcicolina. Veterinario.

Gusanos
Ascaridiosis
Pérdida de apetito, sed, plumas sin brillo, movimientos de la cola para intentar evacuar al gusano.
Tratamiento: Levamisol (pueden vomitar), Piperazina, Ivermectina (Ivomec).

Parásitos internos y externos
Ir alternando todos para evitar que se acostumbre a uno determinado.
- Tabernil Vermicida. 2 gotas en el agua un solo día , repitiéndose a las dos o 3 semanas en caso necesario.
- Mebendazol o Albendazol (Ascaris y Tenias, no dar durante la muda) Personalmente yo uso Droncid -
para perros y gatos - un cuarto de pastilla machacada en el agua del bebedero , ponérsela por la mañana y
retirar por la noche, repetir el mismo proceso al cabo de 15 días.

Enfermedades articulares
Gota
Es la sintomatología propia de la artritis, al pájaro le cuesta cerrar los dedos, dado que se le ha depositado
cristales de ácido úrico por una mala alimentación, lo cual origina un fallo en el riñón por falta de verduras
y generalmente un exceso de proteínas.
Tratamiento: lavar las patas con glicerina yodada y añadir un poco de bicarbonato sódico en el bebedero,
eliminar el pastón de huevo.

Trastornos oculares

Ojos irritados
Ojos hinchados.
Tratamiento:
- Con ácido bórico al 2 o 4% farmacias.
- Argisol solución al 10% farmacias.
- Poenbioptal gotas una cada 8 horas. Farmacias.

Infecciones de los ojos
Terra-Cortril Farmasierra SA. Farmacias.
Oftalmolosa Cusi (Aureomicina). Farmacias.

Obesidad

Pájaro obeso - Hepatitis
Grasa amarilla en el abdomen, falta de vitalidad, hinchazón del hígado, cansancio y jadeo.
Tratamiento: Suprimir las semillas grasas (generalmente las oscuras), administrar fruta o verdura,
administrar cloruro de colina (20 gotas por bebedero) se puede dar diariamente. Existe un tratamiento
consistente en pinchar en el pecho 1 vez al año - 1 raya de las 100, en jeringas de 1ml. - de Decanoato de
Nandrolona -, el pájaro pierde peso y grasa y se potencia el canto. Farmacias con receta médica.

Vitaminas y complementos alimenticios

Vitamina A, Retinol
Esta vitamina es esencial para la vista y aumenta la resistencia ante las infecciones, también como
antiestres, por ello siempre suministro un complejo AD3E a mis pájaros, ya que todos están en el pañuelo y
ello puede provocar problemas oculares, cataratas etc. si no se pueden solear convenientemente, se
encuentra especialmente en la zanahoria y la lechuga. Su falta se delata por: pérdida de apetito,
adelgazamiento, y excepcionalmente llagas en la boca y ojos (queratitis).

Vitamina D, Calciferol
Es muy buena para los huesos y el raquitismo (pico y uñas blandos, plumas defectuosas). Si no se puede
solear los pájaros, estos siempre tienen un déficit de vitamina D ya que se sintetiza directamente de los
rayos del Sol.

Vitamina E, Tocoferol
Muy buena para la función de la reproducción y la mortalidad de los embriones. Suministrar a los machos
en el periodo de celo. Su ausencia se denota por tortícolis y retracción de las patas.

Vitamina K, Filoquinona
Administrar siempre que exista una anemia. Una Coccidosis o Salmonelosis, ya que las mismas casi
siempre provocan hemorragias. Cuando se administran Sulfamidas es conveniente administrar un
suplemento ya que baja su nivel. Las collejas o collejones tiene gran cantidad de esta vitamina.

Vitamina C, Acido Ascórbico
No es relevante en los pájaros dado que su cuerpo la sintetiza perfectamente. Solo tenemos que tener en
cuenta que en caso de administrar Sulfamidas algunos destruyen la vitamina C, con lo cual tendríamos que
hacer una aportación de la misma en forma de verduras o vitamina.
Grupo de Vitaminas B, Tiamina-Lactoflavina-Cobalamina
Existen en el Mercado gotas del Complejo B que llevan B1, B2, B6, B12. Si quieres puedes suministrar
Dayamineral complejo B de venta en farmacias o levadura de cerveza. Generalmente afectan al sistema
nervioso (convulsiones, parálisis de las patas ) y la B12 es antianémica. Siempre que deis estas vitaminas
tenéis que cambiar el agua de un día para otro.

Vitamina H, Biotina
Es trascendental para la pluma y la muda.

Vitamina T, Acido fólico, Acido nicotínico
Ácido Fólico. Diversos trastornos, generalmente asociados con el ácido fólico a tristeza en general o falta
de canto, esta también asociado al emplume.
Ácido Nicotínico. Conocido como factor pp. Regula el aparato digestivo es también un factor de emplume
importante.

Aminoácidos
Son esenciales para el buen mantenimiento de la salud, seria recomendable administrar al menos una vez
cada 15 días.

Minerales

El Fósforo. Regulariza el metabolismo del Calcio, combate el raquitismo, efectúa de moderador del hígado,
es imprescindible conjuntamente con el Calcio.
El Calcio. Su falta provoca fragilidad ósea, es por ello conveniente administrar grit.
El Magnesio. Refuerza el organismo de las infecciones, regula la digestión y favorece el crecimiento.
El Azufre. Regula el hígado en referencia a las toxinas alimentarias, facilita la nutrición, favorece la belleza
de la pluma, ya que las mismas tienen una gran composición de aminoácidos azufrados.

Oligoelementos

Iodo. Asegura un plumaje brillante.
Manganeso. Facilita el crecimiento y desarrollo de los huesos así como la reproducción.
Hierro. Previene la anemia.
Cobre. Asociado al hierro, estimula la formación de anticuerpos ante una infección.
Cobalto. Asegura el buen funcionamiento de los glóbulos rojos y previene la anemia.
Zinc. Regulador de la hipófisis.

Probióticos
Regulan la flora intestinal de los pájaros, evitan las diarreas y favorecen la salud al reforzar la flora
intestinal que efectúa de barrera al sistema inmunológico, tendría que administrarse siempre, 15 días antes
y 15 días después de los concursos.
- Prolyte. Pajarerías.
- Infloran Berna. Farmacias.

Estimulantes de las defensas
Generalmente se administran en tratamientos con Antibióticos.
- Inmunoferón o el medicamento genérico (glicofosfopeptical), una décima parte de la pastilla en el agua.
Farmacias.

Maneras de administrar los medicamentos

Vía oral
Directamente tomando al pájaro en la mano y colocándole en el borde del pico unas gotas del
medicamento, siempre con el pájaro de medio lado o sea de costado, para evitar atragantamientos, el pájaro
lo irá absorbiendo poco a poco, la equivalencia seria 20 gotas igual a 1cm de solución, existen también
pastillas que se pueden dar al pájaro directamente, éstas se colocan siempre atrás y encima de la lengua,
ayudando al animal con unas gotas de agua.

En el agua
Se recomienda preparar diariamente la solución, dado que pierden efectividad de un día para otro e
igualmente por el efecto de la luz y el calor. Administrarlos en bebederos de vidrio de color (verde, azul
etc.) el cual deja traspasar la luz en menor grado.

Mezclado con alimento
Generalmente se efectúa en casos de poca urgencia (Vitaminas, complementos minerales etc.).

Inyectado
Efectuaremos la punción en la masa pectoral y no en la pata lo cual puede provocar un schok, si la
inyección fuese venosa se efectuaría en la vena que existe en el ala, la cual es visible a simple vista y
generalmente en el ala derecha. Siempre tenemos que pinchar al pájaro de forma paralela al pecho y no
perpendicularmente, lo cual de forma general supone la muerte del animal.
Las jeringas adecuadas para la administración inyectable son las usadas para la insulina para dosis de 0,05
cc.. Las agujas serán muy finas y de 1 cm máximo de longitud y tomar la precaución de que estén afiladas
o sean nuevas.

Primeros pasos a la recepción de un pájaro

Cuando capturamos un pájaro, lo primero que tenemos que saber es que éste pasa por una situación
enormemente estresante, para lo cual administraremos en el agua un antiestres (Lab. Lafi, Lab. Tabernil,
Nido etc.). Seguidamente le daremos un complejo de semillas, lo mas variado posible, dado que le
sometemos a una dieta generalmente diferente a la que tenía en libertad; ésta es generalmente la
ocasionante del mayor número de muertes entre los fringílidos. El pájaro es tendente a comer las semillas
más grasas (nabina, cañamón, generalmente de color más oscuro). Gradualmente iremos ampliando en la
mezcla, las semillas claras, alpiste, perilla, a fin de que no engorde demasiado y administraremos un
Probiótico en el agua (Prolyte) durante una semana para evitar las famosas diarreas y consecuente pérdida
de líquidos que acarrearan su muerte.

Emplearemos un antiparásitos externo para los posibles ácaros o piojillos, ya que existen diferentes formas.

Tratamientos en la muda

Al pájaro a fin de que tenga una buena muda y salga en condiciones óptimas para el concurso yo sigo el
siguiente proceso:
Se baña al pájaro rociándole un compuesto de agua-Insectornis y posteriormente se le pone al Sol, ello
motivará que vaya ahuecando la pluma, lo ideal seria realizar este proceso de 4 a 6 días.

Le recortaremos las uñas y el pico y con una lima de uñas le repasaremos este último, a fin de evitar el
sobrevec (sobrepico), le aplicaremos una pomada en las patas Tabernil acaricida o vaselina, para
posteriormente llevarlo a un lugar tranquilo y preferentemente en penumbra o semioscuro, siempre en la
jaula en la que estaba y cubierto con el pañuelo, de esta manera se fuerza a que el pájaro mude más deprisa
y todas las plumas.

Al ir a efectuar la reposición de comida y agua veremos como primeramente muda las plumas largas de las
alas y posteriormente las restantes plumas y el plumón, no lo sacaremos de esta situación hasta que el
pájaro caspee, o sea deje una especie de caspa en el suelo de la jaula que es lo que recubre el nacimiento de
los cañones, esto puede durar de 25 a 40 días, según el grado de humedad y el propio pájaro,
particularmente durante esta situación y en contra de muchos que abogan por una total tranquilidad del
pájaro, una vez por semana les rocío agua y los pongo un rato al Sol, hasta que se secan, ello durante las 4 o
5 semanas que dura la muda.

Existen pajareros que fuerzan la muda, arrancándoles dos plumas largas de cada ala generalmente la tercera
y la cuarta, abriendo el ala de fuera hacia adentro y las de la cola ,así como unas cuantas plumas de los
flancos, ello puede provocar una situación estresante para el pájaro, pero generalmente he podido
comprobar que si están en época de muda es cierto que rápidamente empiezan a mudar.
Otros fuerzan la muda con baños de vapor caliente o incluso poniendo una miga grande de pan empapada
en vinagre y puesta bajo la rejilla de la jaula o rociándoles con vino blanco con un aspersor por encima,
estos métodos generalmente no tiene una base científica a excepción del baño de vapor, yo particularmente
les pongo sobre el pañuelo unas gotas de esencia de Espliego.

Durante el periodo que dura la muda es conveniente administrar en el agua, un choque vitamínico y
Aminoácidos, particularmente les suministro - Hidropolivit o Daya Mineral con vitamina B- farmacias -, en
gotas, los dos solubles en agua, conjuntamente con un complejo de aminoácidos.
También procuro dar semillas más grasas y sobre todo grit de concha y carbón vegetal.

Posteriormente cuando salen de la muda efectúo la siguiente preparación:
los vuelvo a bañar durante 6 o 10 baños, con agua y sales minerales (Kiko) a fin de fortalecer el plumaje, el
baño durará el tiempo indispensable para que se sequen al sol y posteriormente se devuelven a la habitación
de canto.

De forma posterior en el bebedero se sigue la siguiente pauta:
- Primer día: añado al agua un cuarto de pastilla de Droncid (se tiene que machacar) para perros, al finalizar
el día retiro el agua.
- Segundo día: complejo AD3E
- Tercer día: complejo AD3E
- Cuarto día: complejo AD3E
- Quinto día: complejo vitamínico y aminoácidos
- Sexto día: complejo vitamínico y aminoácidos
- Séptimo día: complejo vitamínico y aminoácidos
- Octavo día: complejo vitamínico y aminoácidos
- Noveno día: complejo vitamínico y aminoácidos
- Décimo día: complejo vitamínico y aminoácidos
- Undécimo día: complejo B
- Duodécimo día: complejo B
- Decimotercer día: complejo AD3E
- Decimocuarto día: complejo AD3E
- Decimoquinto día: añado al agua un cuarto de pastilla de Droncid para perros, al finalizar el día retiro el
agua.

Posteriormente procuro dos veces por semana darles el compuesto AD3E más un complejo B, dos veces al
mes añado al agua 20 gotas de Calcicolina. Pajarerías.

Actualmente en Francia, Bélgica Alemania etc. son tendentes a acidificar el agua de bebida, para evitar la
megabacteria, muchos de cuyos síntomas son coincidentes con la denominada - seca - característico, es el
tono azulado del pico, diarrea, forma de bola, posteriormente la muerte con el esternón en forma de
cuchillo. Particularmente añado a un litro de Agua, un tapón de vinagre de manzana, hace un año que no he
tenido ningún caso de seca y las heces son compactas, vigilad, el agua se tiene que cambiar cada dos días o
sale moho y puede ser peligroso.
Enfermedades más importantes de los canarios
ENFERMEDAD                  SINTOMAS                                                              TRATAMIENTO
Enfermedades Bacterianas
Clamidiosis                 Somnolencia, diarrea, descarga nasal y neumonía.                      Clortetraciclina. 30 días.
                            Fiebre, depresión, anorexia, descarga ce.oral, plumas erizadas,
Cólera                      diarrea, aumento tasa respiratoria, aumento líquidos peritoneales y   Sulfamidas.
                            pericárdicos, articulaciones hinchadas con pus, conjuntivitis, ...
Micoplasmosis               Angustia respiratoria, descarga nasal, delgadez.                      Oxitetraciclina y Tilosina.
                                                                                                  Disminuye la mortalidad la
Salmonelosis (Pollorun)     Anorexia, somnolencia, pastas blancas en cloaca.
                                                                                                  Zolidona.
Salmonelosis
                            Fiebre, temblor, somnolencia, diarrea, cojera en estados avanzados... Cloranfenicol y Tetraciclina.
(Paratifoidea)
Estafilococosis             Cojera, apatía, diarreas...                                           Cloranfenicol.
                                                                                                  Aguda: Penicilina y
                            Aguda: Depresión, letargo, septicemia...
Estreptococosis                                                                                   Oxitetraciclina.
                            Crónica: Cojera, alas hinchadas, conjuntivitis...
                                                                                                  Crónica: Inútil.
Tuberculosis                Muy lentamente pérdida de peso, diarrea...                            Ineficaz.
Coriza infeccioso           Depresión, secreción nasal, tumefacción facial, edema...              Eritromicina y Oxitetraciclina.
Enfermedades Víricas
                            Aguda: Forma repiratoria.
                            Cutánea: Nódulos amarillentos en pico, párpados... que serán oscuros
                                                                                                 Vitamina A en ungüentos.
Viruela                     con el tiempo.
                                                                                                 Limpieza diaria.
                            Diftérica: Sedimentos blancos en pico, esófago... que ahogan al
                            animal.
                            Signos respiratorios, baja fertilidad, diarreas, cianosis, edema de
Influenza                                                                                         Clorhidrato de amantadina.
                            cabeza...
New Casttle                 Depresión, anorexia, bajo peso, descarga nasal, ataxia, cabeceo...    Sólo sintomático.
Enfermedades Parasitarias
Ectoparásitos
                                                                                                  Rociados de Piretrina e
Piojos y ácaros rojos       Picores, anemia, y en ocasiones, muerte.
                                                                                                  Ivermectina.
Acaros sacos aéreos         Disnea, respiración oral.                                             Invermectina.
Lombrices traqueales        Tos, estornudos, bostezos, jadeos...                                  Difícil (Yodo y Tiobenzol).
                                                                                                  Compuestos de azufre
Sarna                       Depósitos gris-blanquecinos en pico que van avanzando.
                                                                                                  (Odylen)
Endoparásitos
Digestivos
Coccidiosis                 Anorexia, diarrea, parálisis...                                       Sulfamidas cada 4-5 meses.
Tricomoniasis               Arrugas en membranas orofaríngeas, úlceras, anorexia, disfagia...     Metronidazol.
Sanguíneos
                                                                                                  Anticoccidiosis y detección de
Atoxoplasmosis              Sólo muerte en jóvenes y hepatomegalia en adultos.
                                                                                                  ácaros.
Plasmodium                  Decaimiento, abdomen sobresaliente.                                   Cloroquina.
Enfermedades Micóticas
Cadidiasis                  No crecen, peso bajo, vómitos, diarrea...                             Nistatina.
Aspergilosis                Disnea, somnolencia, inapetencia, sed.                                Inútil.
Otras
Nutricionales
                            Hinchazón de conjuntiva, ceguera, calvicie, crecimiento anormal
Avitaminosis A                                                                                    Vit.A
                            uñas.
Avitaminosis B              Epilepsias, vértigo, convulsiones, se cae de la percha...             Vit.B
                            Curvatura de huesos, cojera, atascamiento de huesos, temblores,
Avitaminosis D                                                                                    Vit.D
                            convulsiones...
Deficiencia de yodo         Estertores respiratorios, jadeos, aumento del tiroides y regurgitación. Yodo
Raras
Gota                        Afección de articulaciones con tofos.                                 Alopurinol y analgésicos.
Medicinas útiles para solucionar algunas enfermedades de los pájaros

                                                                                                 Distribuidor
      Indicaciones          Producto           Laboratorio                 Dirección
                                                                                                  (España)

   Parásitos externos,                                             Sant Gaieta, 121 - Terrassa
                          INSECTORNIS            Latac SL                                         Pajarerías
        Acaros.                                                           (Barcelona)

                           TABERNIL
      Acaros de las                              Hoechst          Rda. General Mitre, 72-74 -
                            POMADA                                                                Pajarerías
         patas                                  Roussel Vet            08017 Barcelona
                           ACARICIDA

                             IVOMEC
    Parásitos externos     (Ivermectina)    Merial Laboratorios C/ Tarragona, 161, 3ª planta -
                                                                                                  Farmacias
        e internos        Inyectable para           SA                08014 Barcelona
                               ovinos

                           VETERIN -                              Rda. General Mitre, 72-74 -
         Heridas                            Hoechst Roussel Vet                                   Farmacias
                           TECNICOL                                    08017 Barcelona

    Infecciones de los                                            Carretera de Irún, Km 26,200
       ojos, oídos y     TERRA-CORTRIL        Farmasierra SA       - S. Sebastián de los Reyes    Farmacias
          heridas                                                           (Madrid)

                         OFTALMOLOSA
    Infecciones de los                                            Camil Fabra, 58 - El Masnou
                             CUSI             Alcon Cusi SA                                       Farmacias
      ojos y heridas                                                      (Barcelona)
                         AUREOMICINA

                          TERRAMICINA           División de        Av. Europa, 20-B - 28108
        Antiestrés                                                                                Farmacias
                         CON VITAMINAS           Pfizer SA          Alcobendas (Madrid)

                                                 Hoechst          Rda. General Mitre, 72-74 -
        Coccidios        COCCITABER-N                                                             Farmacias
                                                Roussel Vet            08017 Barcelona

                           SEPTO-LAFI          Laboratorios       Ctra. N-152, km 24 - LLica
        Coccidios                                                                                 Farmacias
                           Comprimidos          Lafi SAL              de Vall (Barcelona)
                                                                   Sant Gaieta, 121 - Terrassa
       Antibiótico         BIOSERINE             Latac SL                                         Pajarerías
                                                                          (Barcelona)
       Bactericida
                                                                   Leopoldo Alas, 7 - 08012
     (Salmonelosis y       TEDIPRIMA             Estedi SL                                        Farmacias
                                                                          Barcelona
     otras bacterias)

                            FLAGYL            Rhone-Poulenc       Av. de Leganes, 62 - 28925
     Trichomoniasis                                                                               Farmacias
                          Suspensión oral       Rorer SA              Alcorcón (Madrid)
                                                                     Av. Mare de Deu de
     Trichomoniasis        SPARTRIX          Esteve Veterinaria     Montserrat, 221 - 08041       Farmacias
                                                                          Barcelona
        Ascarides,
        gusanos y          NEMAZOL                                   Paseo de Gracia, 129 -
                                                Maymo SA                                          Pajarerías
        parásitos          (Levamisol)                                (08008 Barcelona)
       intestinales

                          MYCOSTATIN         Squibb Industria         J.A. Clave 95-101 -
    Micosis (Hongos)                                                                              Farmacias
                          suspensión oral    Farmacéutica SA         Esplugues (Barcelona)
     Complemento                            Abbott Laboratories Josefa Valcarcel, 48 - 28027
                         DAYAMINERAL                                                              Farmacias
      alimenticio                                   SA                    Madrid
     Complemento           VITAMINAS                                 Paseo de Gracia, 129 -
                                                Maymo SA                                          Pajarerías
      alimenticio           TOTALES                                   (08008 Barcelona)
     Complemento                                                   Sant Gaieta, 121 - Terrassa
                         CALCICOLINA-P           Latac SL                                         Pajarerías
      alimenticio                                                         (Barcelona)
   Desinfectante para      AMONIO                                    Paseo de Gracia, 129 -
                                                Maymo SA                                          Pajarerías
         jaulas          CUATERNARIO                                  (08008 Barcelona)
                                                                      Gran vía de les Corts
      Retención del                          Sandoz Novartis
                          SYNTOCINON                                 Catalanes, 764 - 08013       Farmacias
         huevo                               Farmacéutica SA
                                                                           Barcelona
Dosificación para las aves y modo de empleo de algunos medicamentos:

- IVOMEC: 1 cc por 453 cc de agua. Se quita el agua de beber la noche anterior y por la mañana se les
pone el agua con IVOMEC durante 1 hora para asegurarse de que todas las aves beben, a continuación se
les pone agua normal porque la Ivermectina es un insecticida muy agresivo. Se repite el tratamiento a los
15 días. Es aconsejable realizar esta medicación cada 6 meses.

- TEDIPRIMA: 5 cc por litro de agua durante 5 días, se puede repetir el tratamiento cada 6 meses. A
continuación se les da 3 días agua con vitaminas.

- FLAGY: 5 cc por litro de agua durante 5 días, se puede repetir el tratamiento cada 3 meses. A
continuación se les da 3 días agua con vitaminas. Las trichomonas atacan sobre todo a las tórtolas.

- MYCOSTATIN: 1 cc por litro de agua durante 2 semanas.

- DAYAMINERAL: 10 gotas por litro de agua.

- SYNTOCINON: Son unas inyecciones, se ponen en un cuentagotas mediante una jeringa para evitar que
caigan partículas de cristal. Cuando una hembra sufre retención del huevo se le pone una gota en el ano y la
absorbe parcialmente al hacer movimientos de contracción.

Enfermedades en nuestros pájaros

  • 1.
    Enfermedades de lospájaros PROFILAXIS Se llama profilaxis a todas acción que tiende a prevenir enfermedades en una colectividad de seres vivos. TRATAMIENTO Y PROFILAXIS Científicamente, la solución ideal seria eliminar los reproductores portadores de Salmonelosis con la practica del diagnósticos serològicos, fundado en la existencia de aglutinas (anticuerpos específicos) en la sangre de los canarios y que son puestos en evidencia por la reacción de aglutinación cuando se ponen en contacto con una suspensión de Salmonellas Pero la práctica de este diagnostico no esta exenta de complicaciones, tales como la interpretación de la reacción, necesidad de obtener una gota de sangre de los reproductores, etc. Sin embargo, como en Canaricultura, podemos disponer del periodo invernal durante el cual no hay postura, incubación, ni alimentación de polluelos, nos permite en la referida época efectuar periódicamente tratamientos encaminados a una total erradicación de la Salmonelosis. Por todo cuanto antecede, en los criaderos o aviarios que se ha presentado la enfermedad, nuestro consejo es empezar el tratamiento a finales de agosto o primeros de septiembres con tarbenil– anti- stress, a dosis curativa, administrando en el agua de la bebida conjuntamente con tabernil total o tabernil complejo B. La duración del tratamiento se realiza en ciclos de 5 días con intervalos de descanso, que irán aumentando hasta llegar a los 25 días. Para una mejor compresión señalamos seguidamente los ciclos de tratamientos y descanso seguir: 5 días tratamientos, 5 días de descanso. 5 días tratamientos, 10 días de descanso. 5 días tratamientos, 15 días de descanso. 5 días tratamientos, 20 días de descanso. 5 días tratamientos, 25 días de descanso. Además este tratamiento debe ir acompañados cada 7 días de limpieza y desinfección escrupulosas del local, jaulas, comederos, bebederos y demás utensilios, La segunda con una solución que contenga por cada litro de agua 20cc de tarbenil desinfectante. Quien dice tabernil, dice cualquier otra marca, con igual composición.
  • 2.
    LOS SISTEMAS DEDESINFECCIÓN PUEDEN SER FÍSICOS O QUÍMICOS. El contagio de la enfermedad es a través de bebidas, alimentos, nidales, utensilios, etc., contaminados por las veces de los pájaros enfermos in embargo, es la forma de contagio directa la que suma importancia a la Salmonelosis, por su fácil propagación a través de reproductores, aparentemente sanos, que solamente llaman la atención o sospecha, cuando nacidas sus crías, la mortalidad entres ellas es elevadísimas. La enfermedad continúa al ser posible la supervivencia de alguna cría procedente de reproductores enfermos, convirtiéndose en nuevos portadores. La sintomatología varia considerablemente según se presente en forma sobreaguda, aguda o crónica. En la forma sobreaguda, de alta mortalidad, sin síntomas aparentes, la enfermedad afecta a los recién nacidos a las pocas horas de vida. En la forma aguda, la enfermedad empieza a los 3. 5 días de vidas, con gran abatimiento, dilatación abdominal, diarrea amarillo verdosa en un principio y de tonos más claros posteriormente, con aglutinaciones en cloaca. La forma crónica en los adultos, no exterioriza sintomatología alguna, y solamente se puede observar puesta irregular, huevos con cáscara defectuosa, manchados de sangre. Por alteración del ovario y oviducto es frecuente la puesta abdominal y el prolapso de cloaca. Existe también una marcada disminución de la incurabilidad, con embriones muertos y mayor número de huevos infértiles. Las lesiones, que se pueden observar en la necropsia, corresponden a coloración amarillo-oscura del hígado, vesícula biliar, hipertrofiada, pulmones congestionados, persistencia del saco vitelino y pequeños nódulos en corazón y pulmones. El diagnostico se establece por el conjunto de síntomas y lesiones descritos, y posteriormente aislamientos y determinación del germen en el laboratorio. Bacterias Gram Positivas. A) Staphylococus spp. Es un habitante normal del tracto intestinal y de la piel, pero ocasionalmente formas virulentas pueden producir enfermedad en aves susceptibles. Pueden ocasionar problemas vasculares, necrosis de dedos, dermatitis gangrenosa y pododermatitis. Otras veces dan lugar a mortalidad embrionaria, septicemia, artritis, etc. B) Streptococus snp. Origina síntomas respiratorios: dificultad al respirar, cambios en el canto, etc. El cuadro clínico que aparece es similar al producido por el acaro de los sacos aéreos. Bacterias Gram Negativas. A) Escherichia coli. Su aparición en escena está asociada a situaciones de stress (densidad elevada, transporte, etc.), pobre higiene y manejo incorrecto. Los síntomas más frecuentes son diarrea, septicemia y problemas en la reproducción. B) Salmonella typhimutium. Fundamentalmente origina inflamación en buche e intestino, con los consiguientes problemas gastrointestinales. Otras zonas donde produce lesiones son corazón, pulmón, hígado, bazo y riñón. C) Campylobacter fetus. Infección frecuente en el Diamante de Gould, sobre todo cuando se usan nodrizas durante la cría. Estos padres adoptivos pueden ser portadores de este microbio y no manifestar síntoma de enfermedad. Las heces producidas son características: pálidas y voluminosas. La adición de proteína animal, minerales y vitaminas a la dieta refuerza el Sistema Inmunitario y protege contra repetidas infecciones.
  • 3.
    D) Pseudomonas spp..El contagio puede provenir del consumo de agua contaminada, o de semillas germinadas inapropiadamente preparadas. El microorganismo puede originar diarrea maloliente o neumonía e inflamación de los sacos aéreos. Los objetivos en el tratamiento de cualquier infección bacteriana son: a) Limitar la diseminación de la bacteria, tratando todas las aves afectadas o en contacto con ellas con antibióticos apropiados, en base a cultivos y antibiograma. b) Limpieza exhaustiva de las instalaciones: Eliminar heces y materia orgánica, ya que La contaminación fecal del ambiente es la mayor fuente de infección. Por ejemplo Salmonella sp puede persistir en el ambiente bajo condiciones adecuadas (humedad y calor) durante muchos meses. Eliminar toda la comida y reponer con un nuevo lote. Aplicar desinfectantes adecuados. Evitar la humedad, ya que las bacterias no sobreviven bien en un ambiente seco. Mantener un alto nivel de higiene mediante la eliminación regular de las heces y limpieza de comederos y bebederos. c) Aumentar la resistencia natural de las aves frente a las infecciones suministrando una dieta adecuada y eliminando parásitos internos (lombrices y tenias) y externos. d) Prevenir las recaídas evitando las causas predisponentes mencionadas anteriormente. Mis Medicinas ***************************************************************************************** Todos los tratamientos deberían durar como mínimo 15 días por lo cual el pájaro quedara bastante abatido, suministrar un complejo de aminoácidos + complejo B y probioticos. ***************************************************************************************** ACAROS *ACAROS ROJOS: ¿Cuál es el mejor remedio que existe para los ácaros tanto internos como externos? Pues es un producto llamado Pulmosan de la casa Bogena (Anti-windpipe mite). Su principio activo es la ivermectina, una sustancia que utilizan los veterinarios para curar la sarna en animales de gran peso como; vacas, cerdos... y mascotas como perros y gatos. Hasta hace relativamente poco esta sustancia no se comercializaba preparada para aves domésticas, siendo necesaria su aplicación por parte de un veterinario especialista en aves, ya que es imprescindible diluirla en las proporciones exactas para un ave de pequeño tamaño (si no resultaría letal). Ahora ya podemos desparasitar nosotros mismos a nuestras aves de una forma cómoda y sencilla. Solo es necesario aplicar una gota de pulmosan en la piel de la espalda, nuca o yugular del pájaro. Se aconseja repetir la dosis a las cuatro semanas para evitar reinfestaciones. Con esta operación tan sencilla nuestros pajarillos quedaran libres de sarna (ácaros del pico, patas), ácaros de la traquea y pulmones y ácaros del plumaje (piojillo, malófagos etc.)
  • 4.
    Síntomas: Acaro rojo: enlos posaderos, rincones, sobre el pájaro. Se nutre de sangre. Movimientos agitados, no para de rascarse, endebles, anemia. Tratamiento: Composición principal, piretrina. El que queráis. Ivomec. Pulmosan. Es el mejor. Insectornic: Polvo a mezclar con agua muy efectivo. Tabernil: En spray. Frontline: Antiacaros, para perros de 2 a 10 kg. De peso.
  • 5.
    *FALSA MUDA: Síntomas: Pérdida deplumas fuera de la época. Causas: Desaciertos en la alimentación, poca higiene. Excesivo calor del ambiente o una alimentación demasiado sustanciosa. En el caso de las temperaturas tenga cuidado con el cambio brusco de temperatura entre la noche y el día. Tratamiento: Trasladarlos a un lugar que no sobrepase los 18º C. Administración de un polivitamínico en el agua de bebida, y una gota de pulmosan en la yugular. *CALVAS EN LOS PÁJAROS: Generalmente debidas a estrés, cambios hormonales, o mudas incompletas. Tratamiento: aplicar sobre la zona descubierta de pluma, agua oxigenada para su limpieza y aplicar: Betadine. Y una gota de pulmosan en el cuello.
  • 6.
    CANIBALISMO: Los pájaros picoteanlas plumas de sus congéneres, llegando a veces hasta producirles sangre y acostumbrar se a ella, en casos de verdadero "canibalismo". Generalmente un tratamiento externo a base de SERIPICA es suficiente para eliminar el vicio, aunque puede ser complementaria la administración de SERIMUDA para evitar toda carencia de nitrógeno. Como norma general hay que evitar las jaulas demasiado llenas. HERIDAS ABIERTAS: Échale flamacide pomada, para las heridas abiertas, en diez días, listo. Busca a ver donde se meten con las patas, pasta de cría, y desinfecta el jaulón voladera. HONGOS, PARASITOS Y ACAROS. Puedes ir a la farmacia y comprar también, cualquier producto que tenga ketoconazol en polvo y sea para la piel, esto es muy bueno, y se lo echas en el sitio sin plumas, junto con cualquier producto de los que hay aquí arriba indicados, si encuentras pulmosan le echas dos gotas en el cuello, se lo restriegas bien y una gota en la comisura del pico, si es Frontline igual, y luego al otro día le echas el ketoconazol polvo, para los hongos de la piel, exterior. Dos veces al día hasta que se mejore. Repetir con el pulmosan a los 15 días. *ACAROS DE LAS PLUMAS: Existen diferentes tipos, viven del plumón o plumas, quedando el plumaje feo y las plumas partidas, son fáciles de combatir con spray. Acaro del cañón: interior de los cañones. Se nutre de sangre y piel. Acaro de las barbulas: barbulas piel y pluma. Acaro del plumón: piel y pluma. Tratamiento: - Ivomec 1cc en un litro de Agua. - tabernil vermicida. Dos veces al año. - Frontline. - Pulmosan. Es el mejor.
  • 7.
    * QUISTE DEPLUMAS: Coje un cutes, y le haces una pequeña incisión en uno de ellos, por la parte mas amarilla(plumas), con cuidado le aprieta y sale, le echas betadine que cicatrice, cuando veas que este curándose, se lo haces a otro, siempre por la parte mas clara del bulto por la roja no, por que echaría sangre. Si tu vez que el 1º no ha echado sangre puedes intentarlo a la vez y quitarle varios de un tirón, para que no te salgan tantos, dale baños de agua ó pulverízalos a menudo. Síntomas: hinchazón subcutánea a la altura de la espalda y las alas (afecta sobre todo a las razas inglesas y mosaicas) Causas: hereditaria; reiterados acoplamientos entre individuos nevados. Prevención: aparear intenso x nevado. Tratamiento: extirparlos, (se aconseja acudir a algún experto), y echarle betadine, en las heridas.
  • 8.
    COSTRAS/CALLOS EN PATAS: Existen3 tipos de costras en las patas de los pájaros: 1.- Las costras provocadas por la vejez o posaderos deficientes provocando callosidades en la parte inferior de las patas. Tabernil pomada. 2.- Las costras provocadas por ácaros que se forman en la parte superior de las patas formando escamas ligeramente levantadas, se recomienda en este caso pomadas acaricidas por ejemplo de Clier, Tabernil o Raff, resolverán el problema fácilmente usando conforme instrucciones del fabricante 3.- Otra forma de costras (mas peligrosa) es la debida a la varicela cutánea, siendo diferentes de las costras provocadas por ácaros pues estas ultimas resultan mas o menos fáciles de quitar con la uña o una pinza, apareciendo a pelo ensangrentada y no se disponen en forma de escama si no de forma aislada, como pústula o herida. Se trata con Clorafanicol (SERIPOX) Algunos canaricultores "expertos" sin escrúpulos, cuando tienen canarios viejos, usan pomadas acaricidas para, "embellecer" las patas de los canarios, pareciendo estos más jóvenes por tener las patas lisas sin las escamas por la vejez. Lo suelen hacer con canarios que no poseen anilla oficial así no pueden saber la edad realmente, otros cortan la anilla, de hay que cuando se proceda a la compra de canarios se recomienda siempre anillados y si no a un amigo de confianza. ACAROS EN LAS PATAS:
  • 9.
    Síntomas: Costras o callosidadesy escamas en las patas. Tratamiento: Tabernil pomada, dar friegas tratando de reblandecer las costras. *SARNA: Patas color blanquecino y costras. Tratamiento: Tabernil pomada *MICOSIS: HECES VOLUMINOSAS: Micosis, o infección por bacterias, OJO son normales en hembras que están criando Síntomas: Embolamiento, dificultad para alimentarse y deglutir, posterior debilidad y muerte Causas: Hongos que atacan principalmente a la piel y a los órganos respiratorios. Existen varias formas de presentación, la más habitual son las placas blancas en la lengua y cavidad bucal Tratamiento: Tediprima. TEDIPRIMA - Suspensión Antibacteriano Modernos estudios clínicos han demostrado la eficacia antibacteriana de la trimetoprima, usada como medicación única. Su excelente tolerancia permite su administración durante períodos prolongados, lo cual tiene especial importancia en algunos tipos de infecciones, como por ejemplo, las genitourinarias, cuya tendencia a recidivar constituye una fastidiosa carga para el paciente y el médico. En las infecciones urinarias agudas, investigadores alemanes han mostrado que si bien se observa una igualdad terapéutica entre la trimetoprina sola o asociada al sulfametoxazol, los efectos secundarios son inferiores con la trimetoprima sola, por lo cual este tratamiento es preferible. Otros investigadores han experimentado con excelentes resultados la trimetoprima simple en infecciones respiratorias. La trimetoprima es un potente inhibidor selectivo de la dihidrofolato reductasa bacteriana y «constituye un descubrimiento mayor, con posibilidades terapéuticas de gran alcance». COMPOSICIÓN Cápsulas: Cada cápsula contiene trimetoprima (D.C.I.) 160 mg; Exc.: celulosa microcristalina, silice coloidal, talco y estearato magnésico. Componentes de la cápsula: gelatina, amarillo de quinoleína (E 104), dióxido de titanio (E 171). Suspensión: Cada cucharadita (5 ml) contiene trimetoprima (D.C.I.) 80 mg; Exc.: celulosa microcristalina, parahidroxibenzoato de metilo (E 218), carboximetilcelulosa, sacarina sódica, sorbitol, polisorbato 60, aroma y agua purificada.
  • 10.
    INDICACIONES Infecciones bacterianas grampositivas y gram negativas sensibles a la trimetoprima, en especial infecciones genitourinarias y respiratorias. Las enfermedades mitóticas o micosis son producidas por diferentes especies de hongos. Entre las más importantes que afectan a nuestros pájaros tenemos: Aspergilosis, Candidiasis y Tiña. ASPERGILLOSIS: La aspergillosis es una enfermedad de gran importancia en las aves, también llamada neuma micosis o neumonía de las incubadoras. Esta enfermedad puede afectar tanto a especies silvestres como pingüinos, rapaces, aves acuáticas, etc. como a aves de jaula y voladera, tales como, canarios, psitácidos, etc. Parece ser que los pájaros tropicales, debido a su particular hábitat, tienen menor resistencia a esta enfermedad, por lo que la aclimatación de estos se deberá realizar en las debidas condiciones sanitarias y con una dieta equilibrada reforzada con un complejo vitamínico, para estimular al sistema inmunológico. Mientras que en el canario esta enfermedad es más rara y suele acompañar a otras patologías como difteroviruela, tuberculosis, etc. El hombre también puede verse afectado por aspergilosis. Causas: Esta enfermedad es debida a un hongo patógeno del género Aspergillus, de aquí el nombre. Se trata de hongos filamentosos pertenecientes al grupo de los Deuteromycetes. Con frecuencia este hongo corresponde a la especie A. fumigatus, pero también puede pertenecer a otras especies (A. nidulans, A. flavus, A. niger, etc.). Los Aspergillus se multiplican rápidamente sobre materia vegetal acumulada y en descomposición, en cereales, semillas, pasta de cría húmeda, etc., en condiciones de elevada temperatura, humedad y aerobiosis (con oxígeno). Los hongos Aspergillus también son productores de toxinas (aflatoxinas) que dan lugar a micotoxicosis en aves. Las toxinas de Aspergillus pueden encontrarse en cualquier tipo de semillas, particularmente en las oleaginosas: cañamón, negrillo, linaza, etc. Las toxinas son termoestables, es decir, resistentes al calor, a diferencia de los hongos, y es muy difícil eliminarlas de las semillas.
  • 11.
    Los pájaros quese alimentan de semillas contaminadas, van acumulando las toxinas en su organismo, produciendo su intoxicación. Los factores que influyen en la aparición de esta enfermedad son: - Abuso de antibióticos. Los antibióticos al eliminar las bacterias, competidoras naturales de los hongos, favorecen el desarrollo de éstos. - Alta humedad, temperatura y condiciones de aerobiosis. - Semillas enmohecidas, envejecidas o pulverulentas. - Infecciones primarias de origen bacteriano o vírico. - Falta de higiene - Stress - Inmunodepresión (bajada de las defensas orgánicas). - Edad. Los adultos son más resistentes que los más jóvenes y viejos. - Carencias nutricionales: en particular falta de vitamina A. - Germinación de semillas sin las debidas garantías. - Los aviarios mal ventilados, sucios y sometidos a altas temperaturas. Son el caldo de cultivo ideal para el desarrollo de esta enfermedad. Transmisión: Las vías aerogena y digestiva son los principales medios de propagación. Las esporas de Aspergillus son inhaladas (aerosol) o ingeridas con los alimentos y posteriormente, al encontrar las condiciones adecuadas, germinan dando lugar a los síntomas característicos de esta enfermedad. Las esporas del hongo son dispersadas a través del viento a grandes distancias. Genéticamente los ejemplares presentan una mayor o menor resistencia hacia esta enfermedad. La transmisión vertical de las esporas (a través del huevo) es posible, produciéndose la muerte del embrión o el nacimiento de las crías infectadas. Esta enfermedad también puede contagiarse a través de las máquinas incubadoras, de aquí también el nombre de neumonía de las incubadoras. En la transmisión de esta enfermedad es más importante el ambiente que el contagio con un ejemplar enfermo. El contagio de un ejemplar enfermo a otro sano es muy difícil, debiendo existir un estrecho contacto entre ambos. Síntomas: La aspergilosis es una enfermedad micótica que afecta principalmente al aparato respiratorio y de forma grave. La enfermedad se puede presentar en forma aguda, subaguda y crónica. La forma aguda da lugar a muertes fulminantes en varias horas. La forma crónica es la más normal en adultos. Los síntomas de esta enfermedad son: - dificultad respiratoria (disnea) especialmente tras un cierto esfuerzo. - estertores. - plumaje encrespado. - adelgazamiento. - modificaciones en las características del canto (volumen, tono) o pérdida del mismo. - diarrea. - letárgia - aumento en el consumo de agua. - retraso en el crecimiento, en pichones. - en ocasiones problemas nerviosos, parálisis y convulsiones. Aspergillus es un potente alérgeno que puede producir asma y otras manifestaciones de hipersensibilidad (reacciones inflamatorias, etc.). También puede tener lugar pulmonía y aerosaculitis crónica (inflamación y lesión de los sacos aéreos.
  • 12.
    El moho (Aspergillus)crece en las paredes y mucosas de las vías respiratorias, dificultando la respiración, pudiendo el ave morir por asfixia. La aspergilosis es causa de muchos casos de asma y estertores que se oyen en el aviario. Las toxinas producidas por el hongo pueden dar lugar a alteración de la coagulación de la sangre, crecimiento y reproducción. En algunos casos, las aflatoxinas pueden producir tumores en las aves que se alimentan de semillas contaminadas. Los síntomas guardan relación con la cantidad de esporas o toxinas inhaladas o ingeridas. Es una enfermedad que puede matar a gran cantidad de crías, pudiendo los reproductores, en algunos casos, al ser más resistentes, permanecer asintomáticos o con mínima sintomatología. Lesiones: Es frecuente que sólo el aparato respiratorio sea afectado. Se observan lesiones exudativas sobre las mucosas respiratorias (tráquea, siringe, bronquios, sacos aéreos, etc.). Se presentan un exudado fibrino- purulento, apareciendo falsas membranas secas, redondeadas y de color blanco o amarillento. En los pulmones pueden aparecer pequeñas lesiones nodulares blanquecinas. El hígado también puede resultar afectado. También, aunque con menor frecuencia, es posible encontrar lesiones a nivel de encéfalo y arterias. El hongo produce una acción de obstrucción de las vías respiratorias, inflamatoria y tóxica. El tiempo de exposición a las esporas del hongo, aumenta la gravedad de las lesiones. Diagnóstico: El diagnóstico de esta enfermedad es muy difícil en vida, y relativamente fácil, post-mortem, tras la necropsia. Ello es debido a que la sintomatología es muy inespecífica, es decir, es común a otras enfermedades respiratorias como mycoplasmosis, difteroviruela, ornitosis, etc. El diagnóstico se fundamenta en la identificación del micelio, conidios o esporas del hongo, en los tejidos u órganos afectados. Separando la tráquea de un canario muerto y observándola al microscopio óptico (x 400), identificamos las hifas que forman el micelio ramificado, de color blanco o blanco verdoso y que obstruyen la tráquea. La utilización de endoscopia, radiografías, pruebas serológicas y análisis clínicos es de gran utilidad. En las radiografías se observa opacidad en los sacos aéreos y pleuritis (inflamación de las pleuras, membranas que rodean al pulmón). Tratamiento: Es muy importante iniciar el tratamiento en las primeras fases de la enfermedad, para que el resultado sea satisfactorio. No obstante, en algunos casos graves la curación, aunque difícil, es posible. Los antibióticos están contraindicados, sin embargo, se podrá asociar durante los primeros días de tratamiento específico, algún antibiótico de amplio espectro, por si hubiera otras infecciones asociadas. Es muy importante que los animales afectados dispongan de una dieta equilibrada, con abundancia de verduras, complejos vitamínicos y carbón activo. Se puede administrar, para reforzar el sistema inmunológico, levamisol que a la dosis de 5 gotas/l (2mg/kg de peso) actúa como inmunoestimulante; este tratamiento es preferible darlo tres días si y tres días no durante un mes, en lugar de a diario, ya que así, según algunos estudios, la respuesta inmunológica es mayor. Es muy importante no excedernos en la dosificación por el carácter tóxico de este producto a elevadas dosis. Los antifúngicos como la nistatina no tienen efecto, ya que al no atravesar la barrera intestinal, no pasan a la sangre. Sólo es efectivo frente a la candidiasis (micosis digestiva). Los antifúngicos que dan mejores resultados son: anfotericina B, griseofulvina, ketoconazol, miconazol, etc. Ketoconazol: 30 mg. cada 12 horas.
  • 13.
    El tratamiento conestos antifúngicos debe ser prolongado, de uno a dos meses, para evitar recaídas y resistencias al fármaco. Es conveniente, una vez cesados los síntomas, continuar durante al menos una semana, administrando el preparado. Algunos criadores, aconsejan un tratamiento aerosol, con 35 grs. de cloruro de sodio (sal común), 100 cc. , de solución saturada de yoduro potásico y 900 cc de agua destilada, durante 1-2 horas diarias. No obstante lo anterior, los diferentes tratamientos en muchas ocasiones no resultan eficaces, debido a las lesiones de carácter irreversible que se provocan en pulmones, sacos aéreos, etc., haciéndose crónica la enfermedad. Las esporas de los hongos son muy resistentes a algunos desinfectantes y al calor (cocer el alimento mohoso no siempre consigue destruir las esporas). Se puede desinfectar el local y los utensilios con una solución de sulfato de cobre al 0,5%, dejando pasar varias semanas antes de introducir los pájaros. También se puede utilizar halamid (cloramina), que no es tóxico, en una proporción de 3 gr. /l para desinfectar el material, local y el ambiente a diario hasta la total curación, pudiendo estar presentes las aves. Otros productos recomendables son actifucín a la dosis de 10 ml/l, clorhexidina y alcohol 90º mezclados y al 10% cada uno en solución acuosa, etc. Tratamiento: Tediprima. 5 cc por litro de agua durante 5 días, se puede repetir el tratamiento cada 6 meses. A continuación se les da 3 días agua con vitaminas. Solo alpiste y perilla. Prevención: Dada la dificultad del tratamiento, es muy recomendable llevar a cabo medidas de profilaxis. La prevención es la mejor arma para combatir las enfermedades. Entre las medidas de prevención destacamos las siguientes: - Evitar un ambiente cálido y húmedo. En épocas de calor y humedad hay que extremar la vigilancia. - No administrar semillas o pasta de cría enmohecidas y en general alimentos deteriorados, mal conservados o caducados. Las toxinas de los hongos pueden producir inmuno supresión. - Los alimentos húmedos que administremos deben ser renovados varias veces al día, especialmente en el período cálido. - No almacenar alimentos durante largos períodos de tiempo. Comprar en pequeñas cantidades, según consumo.
  • 14.
    - Los alimentosextrusionados son utilizados en muchos países con óptimos resultados, ya que están libres de microorganismos, o al menos están presentes en menor cantidad. - No abusar de los antibióticos, ya que al suprimir la flora intestinal se contribuye al desarrollo de los hongos y la aparición de la enfermedad por exclusión competitiva. - Utilizar periódicamente productos fungicidas para la desinfección. - Administrar regularmente probióticos específicos para que controlan a los hongos patógenos. - Adecuada ventilación del local, procurando la entrada de los rayos solares, que tienen una acción antiséptica. *CANDIDIASIS: Esta enfermedad viene producida por una levadura (hongo microscópico unicelular) Todas las aves son susceptibles a padecer una candidiasis, especialmente polluelos y jóvenes. Es un patógeno oportunista. Es más comúnmente vista en aves, alimentados con semillas germinadas o comida húmeda. Cándida spp. Es un microorganismo que suele estar presente de forma normal en el tracto gastrointestinal. Causas: - Tratamientos antibióticos abusivos, especialmente del grupo de las tetraciclinas, que alteran el equilibrio de esta levadura con la microbiota normal del tubo digestivo, dando lugar a una infección oportunista. - Deficiencias nutricionales, en particular falta de vitamina A. - Falta de higiene. - Cría a mano: si no se desinfecta todo el material utilizado puede contribuirse a extender la infección. - Presencia de otras enfermedades. - Edad. Las aves más jóvenes son las más sensibles, ya que el sistema inmunológico y la flora intestinal no están completamente desarrollados. - Inmunodepresión. Las situaciones de bajada de las defensas naturales favorecen esta infección. Contagio: La enfermedad se transmite por vía digestiva, a partir del agua o alimento contaminado por el hongo, o también mediante inhalación y a través de heridas. Los síntomas: característicos de esta enfermedad son: apatía, erizamiento de plumas, vómitos, y muerte. Síntomas: -Esta enfermedad puede darse acompañando a la difteroviruela. - Se observan lesiones en proventrículo y molleja. - Dificultad para tragar los alimentos. -Pérdida de peso. - Disnea. Dificultad respiratoria. - A veces diarrea - Abatimiento. Falta de vivacidad. - Vómitos. - Diarrea de verde a amarillenta. - Regurgitación. - Embolamiento. - Retraso en el crecimiento. Las infecciones en el intestino pueden dar lugar a hipo nutrición, ya que se reduce la absorción de vitaminas y minerales.
  • 15.
    Los animales quepasan la enfermedad quedan inmunizados. Tratamiento: Es muy importante actuar en las primeras fases de la enfermedad. Se pueden tomar las siguientes medidas: - Aplicación de glicerina yodada sobre las lesiones. - Yoduro potásico en el agua de bebida. - Alimentación sana y equilibrada con semillas y pastas de calidad. - Tediprima. + Complejo vitamínico A. Solo alpiste y perilla. Prevención: Para la profilaxis de esta enfermedad se puede administrar, yodo en el agua de bebida. Evitar la administración de semillas y pastas enmohecidas. Utilización de desinfectantes eficaces contra los hongos: amonio cuaternario, yodoformos. Renovar varias veces al día los alimentos húmedos que les administremos. Germinar correctamente las semillas. Retirar los restos de frutas y verduras, para evitar la proliferación de esta levadura. Adecuada ventilación del aviario para evitar el exceso de humedad y transmisión del hongo. Evitar situaciones de estrés (calor, frío, cambios de dieta, exceso de luz, hacinamiento), ya que se produce, debido a la liberación de corticosteroides, una disminución de la eficacia del sistema inmunológico Preventivo: 5 cc por litro de agua durante 5 días, se puede repetir el tratamiento cada 6 meses. A continuación se les da 3 días agua con vitaminas. Semillas sin digerir en las heces Puede ser motivado por lombrices o una infección de candidiasis. MEGABACTERIAS
  • 16.
    Se llaman megasbacterias porque su tamaño es mayor que las bacterias convencionales, además comparten características con los hongos. Se instalan en el pro ventrículo (parte que une el buche con la molleja) dificultando la correcta absorción de los nutrientes, de ahí que el cuadro que producen también se llama “mal seco” o “enflaquecimiento”. Estas bacterias han sido localizadas en muchas especies de aves: psitácidas, paseriformes, avestruces, codornices, etc.… Como se transmite esta enfermedad aún se desconoce. Infecciones realizadas en laboratorio han demostrado que los pájaros ingleses padecían la enfermedad mientras que los australianos no. Esto pone de manifiesto que la debilidad genética del ejemplar influye a la hora de adquirir la enfermedad. Síntomas: En los primeros momentos aparece perdida de peso y depresión. Luego también o pueden aparecer: - Vómitos - Diarrea líquida, el color puede variar desde verde oscuro hasta negro - Enflaquecimiento - Cuando la enfermedad está avanzada aparece regurgitación y eliminación en las heces de semillas sin digerir. La enfermedad puede afectar tanto a adultos como a pollos. Tratamiento: El único tratamiento farmacológico efectivo es un antifúngico (el mas usado es anfotericina B). Puede resultar eficaz acidificar el agua y procurarle alimentos de fácil digestión. También es bueno dar probióticos y complementos vitamínicos. Con estas medidas aumentarán las defensas de las aves TIÑA: Se trata de una micosis cutánea, producida por un hongo parásito del género trichophytor, de la familia de los gimnoascariáceos. Esta enfermedad, de menor gravedad que las anteriores. Transmisión: Se trata de una enfermedad contagiosa, por lo que habrá que aislar los ejemplares afectados. El contagio puede ser directo o indirecto, por medio del material contaminado, jaulas, barrotes, etc. Causas: La acción del hongo comienza en la piel, posteriormente ingresa en el folículo de las plumas y se desarrolla el micelio, esto da lugar a la caída de las plumas, produciendo una falsa muda. La localización de la tiña es frecuentemente en la cabeza, escamas de las patas. La sintomatología consiste por tanto en picor, picaje y caída de las plumas. Lesiones: En la piel se observan pequeños puntos blancos que vistos al microscopio óptico corresponden al micelio del hongo. Estas lesiones las podemos encontrar sobre la cabeza, patas, alrededor de los ojos, nariz, pico. Tratamiento:
  • 17.
    - Desinfección dejaulas con amonio cuaternario. - Tratamiento tópico (a nivel de piel), se puede utilizar glicerina yodada y pomada de vaselina al 5%, hasta la desaparición de los síntomas. - Se recomiendan la utilización de pomadas de griseofulvina, nistatina. - Es muy recomendable la nebulización con halamid. - Los rayos de sol también son muy beneficiosos para la curación de esta enfermedad. - También para combatir la enfermedad se puede añadir al agua unas gotas de solución de yodo, incluso en el agua del baño. Prevención: La prevención es semejante a las de otros tipos de micosis vistos anteriormente. Extremar las medidas higiénicas por la contagiosidad de esta enfermedad. Evitar un ambiente polvoriento, húmedo y poco ventilado. *ROÑA: Se detecta por una costra con relieve en el pico. Tratamiento: Ivomec diluido en la proporción de 1 a 9 en glicerina líquida durante 5 o 6 días. GUSANOS *ASCARIOSIS: -Ácaros respiratorios. Síntomas: -Muy baja forma perdida de voz. -Dificultades respiratorias con movimientos característicos de la cabeza, como queriendo expulsar algo, por el pico. Tratamiento: - Ivermectina, Ivomec ó tabernil vermicida ó pulmosan. -Para prevenir una reinfestación, repetir tras cuatro semanas. -Tratar a los pájaros, 2 meses antes de la cría para evitar infestaciones en los nidos, y al salir de los nidos, a todas las aves. PARASITOS INTERNOS Y EXTERNOS DE LA PIEL: Tratamiento: Pulmosan, parásitos internos y externos. Solo es necesario aplicar una gota de pulmosan en la piel de la espalda, nuca o yugular del pájaro. Se aconseja repetir la dosis a las cuatro semanas para evitar reinfestaciones. Con esta operación tan sencilla nuestros pajarillos quedaran libres de sarna (ácaros del pico, patas), ácaros de la traquea y pulmones y ácaros del plumaje (piojillo, malófagos etc.)
  • 18.
    Ir alternando todospara evitar que se acostumbre a uno determinado. -Tabernil Vermicida, 2 gotas en el agua un solo un día, repitiéndose a las dos o 3 semanas en caso necesario, Solo parásitos internos. Frontline Antiparásitos externo contra pulgas, garrapatas y piojos. Composición: Fipronil 0,25 g, Excipiente c.s.p: 100 ml. ENFERMEDADES ARTICULARES: *GOTA: Sintomatología propia de la artritis, al pájaro no puede cerrar los dedos, debido a los cristales de acido úrico, por una mala alimentación, originando un fallo en el riñón por falta de verduras. Tratamiento: lavar las patas con glicerina yodada y añadir un poco de bicarbonato sódico en el bebedero, eliminar el paston de huevo.
  • 19.
    *FRACTURAS: Las de cuelloy columna son mortales. Las de las alas se curan pero no podrá volver a volar bien. Tratamiento: Pruebe a unir los huesos y si lo consigue, sujételos con esparadrapo durante 15 días. Aísle al pájaro y necesita descanso. Atar el ala junto al cuerpo y también a la sana, para que no vuele. Déjelo que esté muy tranquilo. Recomiendo mucho calcio, fruta y amasijo de huevo, hueso de jibia... La fractura de pata se cura con el entablillamiento. Para poner una especie de entablillado antes hay que tirar de los dos trozos rotos para alinear y que encajen bien los dos trozos y que suelden juntos y no en falso. Entablillar la pata aprovechar una pajita de los refrescos (2,5 cm.)que se parte por la mitad para introducir la pata rota dentro, de forma que quedaría la pata rodeada como por un cilindro que metemos entre la pata y la pajita un poco de algodón y fijado bien con esparadrapo . Tardará 3 semanas la pata se soldaría bien. Administrar calcio en el agua de bebida. Quitar columpios saltadores, y poner los barrotes en el suelo de la jaula Retire las perchas y haga del suelo un lugar blando y confortable. Curará en 3 ó 4 semanas. En caso de amoratamiento significa que ha engangrenado, con lo que habría que amputar ENFERMEDADES DEL APARATO RESPIRATORIO *CATARRO: Causas: Por corrientes de aire o cambios de lugar. Aparece una secreción en las fosas nasales, puede haber estornudos y respiración fatigosa, falta de canto, no existe disnea ni ruido.
  • 20.
    Tratamiento: Calor al pájaro28 grados. Vibracina 100 o Tylan el agua de la bebida. *CRD: El CRD es una enfermedad crónica, o sea sin cura, pero se puede mantener al pájaro mas o menos bien con calor. Síntomas: Abatimiento, pluma erizada, hepatitis, hígado inflamado, Disnea, silbidos respiratorios, tos, estornudos, adelgazamiento, bloqueos. Causas: La produce el Micoplasma específico, casi siempre con acompañamiento de E. Colis; muy contagiosa. Tratamiento: Existen preparados específicos denominados - anticrd - en cuya formula se incluye el tartrato de tylosina Tylan. *MICOPLASMOSIS: Causas: Respiración dificultosa, estornudos, de evolución lenta, generalmente se va agotando lentamente. Tratamiento: - Tylosina tylan y Enrofloxacina, Baytril, ambos durante 6 días como mínimo. Indicaciones: Antibiótico de amplio espectro con acción antimycoplásmica para el tratamiento de enfermedades infecciosas en aves, producidas por las siguientes bacterias gram-positivas y gram-negativas sensibles a la
  • 21.
    enrofloxacina: E. coli,Salmonella spp., Pasteurella spp., Haemophilus spp. Y Staphylococcus spp... Está indicado para el tratamiento de infecciones bacterianas individuales y mixtas de los órganos respiratorios y digestivos, del aparato urinario, del oído y de la piel, así como en la prevención de infecciones en heridas. *ASMA ACARICIDA: Síntomas: Similares al CRD, pero con la diferencia de que el pájaro efectúa un movimiento característico de tratar de expulsar algo de la garganta con acceso de tos, sobre todo por la noche que producen un ruido característico, respiración fatigosa y silbante, puede haber flujo nasal, en el interior de la traquea se observan pequeños puntitos negros (ácaros). El ácaro no sólo se localiza en sacos aéreos sino que también puede estar presente en tráquea y pulmones. -pitidos ó chasquidos respiratorios. Causas: Escasa limpieza de la jaula y demás elementos, presencia de ácaros de varias especies. Asociada su aparición también a superpoblación y pobre ventilación del aviario. La transmisión es a través de alimentos que los padres infectados proporcionan a sus hijos, o bien a través del estornudo de huevos o ninfas que pueden ser inhalados por otras aves. Prevención: limpieza de jaula y complementos. Tratamiento: Rociar los pájaros afectados con una mezcla de acaricidas y antibióticos. Pulmosan ó frontline vibracina 100mg. Antibiótico en capsulas 1 capsula x litro de agua, cambiar bebederos dos veces al día. *CORIZA: Síntomas: Se puede confundir con el CRD, Fuerte catarro con flujo nasal; inflamación de un ojo, Una notoria inflamación de la cara que incluye los parpados, induce a las aves enfermas a mantener los ojos cerrados. Se forman costras con puntos blanquecinos en los orificios nasales y borde del pico, las costras dan mal olor, sin disnea ni ruido. Causas: De origen vírico con acompañamiento bacteriano. Tratamiento: -Vitaminas A D C, sulfametacina y sulfatiazol en forma de pomadas para las costras. –. Tylan. Aislamiento y mucha desinfección; lavar con agua bórica tibia la nariz y los ojos.
  • 22.
    *TRICOMONIOSIS; MOFLETONES. La diferenciamás grande es que la conjuntivitis no produce el círculo pelado tan perfecto alrededor del ojo. Las Trichomonosis si. Protozoo flagelado formado por 4 flagelos y membrana recurrente. La especie más importante es Trichomonas gallinae. Se transmite por contacto directo. Es una enfermedad primaria pero se asocia a la poca higiene, por mala higiene de los comederos en fermentación y superpoblación de animales. Se producen lesiones en la orofaringe, esófago, buches, tráquea, pulmón e hígado. También en respiratorio. Las placas blancas se dan en la mucosa digestiva, produciendo material caseoso. Hay ingluvitis (buche) y estomatitis (cavidad oral), vómitos y diarreas. Tratamiento: consiste en nitroimidazoles (Metronidazol, Amidazol y derivados). Flágil o spartrix y pomada terra cortil. El Spartrix es mejor, porque mientras con el frágil el tiempo de recuperación es largo, con el spartrix dura solo 3, o 4 días, pero tener siempre encuentra que el tratamiento tiene que ser rápido, al menor síntoma de la enfermedad, ¿como se detecta:? 1º ojo lagrimoso, 2º plumas alrededor del ojo pegadas, y lo mas importante, una pequeña irritación bajo del ojo, si se dan estos tres supuestos juntos lo mas seguro son tricomonas, es el momento de actuar, cualquier medicamento especifico contra esta enfermedad no hará efecto si el pájaro está muy contaminado.
  • 23.
    *VIRUELA: Se trata deuna infección producida por un Poxvirus que afecta a casi todas las especies de aves. Se transmite por contacto directo con animales infectados o por artrópodos que actúan como transmisores del virus. Las aves afectadas suelen quedar infectadas de forma latente una vez superada la enfermedad. Síntomas: Se describen dos formas de viruela aviar - La forma cutánea. Las lesiones consisten en erupciones de color rojizo en áreas no cubiertas por plumas (alrededor del ojo, base del pico, cloaca…). Cuando las lesiones están alrededor de los ojos pueden producir una inflamación que puede causar deterioro de la vista y ceguera en casos graves. - La forma respiratoria. Aparecen nódulos o placas sobre la mucosa de las vías respiratorias y digestivas altas (cavidad oral, faringe y laringe), aunque también puede afectarse el esófago, el buche o los bronquios. Dependiendo de la gravedad de las lesiones puede aparecer dificultad para respirar y dolor al ingerir alimentos y agua En ocasiones aparece la forma cutánea y respiratoria a la vez. Síntomas: Se manifiesta con decaimiento, fiebre, pústulas en patas, comisuras pico o párpados. Causas: Enfermedad infecciosa producida por virus, de curso grave. Se transmite de un pájaro a otro y también a través de insectos chupadores de sangre. Es altamente contagiosa. Tratamiento: Reblandecer con aceite de oliva las pústulas, desinfectar las lesiones con glicerina yoda. Aislamiento total del aviario. *VIRUELA PREVENCIÓN: Vacunar al salir de las jaulas y a finales de octubre, en el ala.
  • 24.
    Tratamiento: - nobilis ovo-diphtherin. *LARINGOTRAQUEITISINFECCIOSA: Causas: virosis en cambios de estación, cansancio por frecuentes cambios. Contagio por pájaros afectados. Síntomas: los canarios no cantan, pían suavemente y quedan afónicos por obstrucción de la laringe y la tráquea; respiración fatigosa, pico entreabierto, emisión de flemas. Fiebre y embolamiento. Tratamiento: curnisan aviar. *CÓLERA: Síntomas: Pérdida de apetito y canto; expulsión heces blancuzcas o grises, aumento tasa respiratoria, anorexia, articulaciones hinchadas con pus, conjuntivitis. Causas: Alimentos o agua contaminados. Enfermedad infectocontagiosa grave. Tratamiento: Cunisan aviar. *GASTRITIS: HECES BLANCAS: Es solamente orina, indica que el ave no come nada en absoluto, si aparecen teñidas de color amarillo o verde provienen de los pigmentos biliares, lo cual nos indica que el hígado está dañado. Falta de flora intestinal, Ultra levura
  • 25.
    Síntomas: Estómago hinchado, vientretumefacto, cloaca encarnada; heces amarillo-verdoso. Causas: Dieta demasiado abundante, sustanciosa y fuerte. Tratamiento: Dieta muy ligera. ENFERMEDADES DIGESTIVAS *AVALURE: Es frecuente en los pájaros recién cazados, por el cambio que supone su alimentación, perdida de apetito, sed intensa, heces en forma de diarrea, embolado, el vientre varia del rosado al cianótico, asas intestinales visibles, diarrea, esternón seco. Tratamiento: - Usar un complejo que contenga -tetraciclina y cloramfenicol y administrarle framicetina directamente en el pico (3 gotas) durante 5 días, 6 días de probioticos y choque vitamínico. 2 o 3 días más del tratamiento. *ESTREÑIMIENTO: Síntomas: Excrementos duros, el pájaro recula para defecar. Deposiciones duras y negras Tratamiento: Mezclar unas gotas de aceite de ricino con la yema de un huevo duro y administrarlo al canario en el comedero. Causas: Cambio de clima o alimentación, alimentos demasiado fuertes. Dieta desequilibrada. (Demasiada cantidad de alimentos a base de huevo). Tratamiento: Aceite de resino, 2 gotas en el pico y mojar el culo con un algodón. Al mismo tiempo se le proporciona verduras frescas, zanahoria rallada y un poco de manzana.
  • 26.
    *COLIBACILOSIS, o (SEPTICEMIADE PSEUDOMONAS) Esta causada por una infección bacteriana de Escherichia coli (E-coli), esta bacteria habita normalmente el tracto intestinal de todos los animales y aprovecha estados bajos o de estrés del animal para provocar la infección. La identificación exacta solo es posible mediante análisis de excrementos. Se transmite por ingestión de alimentos o líquidos contaminados. Síntomas: Cuando el pájaro es adulto y padece la enfermedad de forma crónica se aprecian diarreas y abatimiento del pájaro. En los pollos, en los primeros días de vida, las principales manifestaciones externas son que éstos empiezan a adelgazar, y se denota una gran palidez en la piel, en las mucosas, en el interior de la boca, el pico etc. El cuello se muestra delgado, en forma de interrogación. Los intestinos se transparentan y se notan inflamados. Nidos mojados de las heces diarreicas de los pollos y ver cómo la madre está muy sucia. En los pollos ya emplumados podemos observar acumulación de heces en la zona de la cloaca. Tratamiento:
  • 27.
    Cunisan aviar, ypomada Terra – Cortril + vitamina A 15 días de tratamiento. Al final el tratamiento es recomendable dar vitaminas y complejo B, y probióticos. Prevención: 3 días al mes, MINOCIN y FURANTOINA. Anti-infecciosos. No se puede mezclar el ceclor con otros anti infecciosos, solo con estos. Generalmente esta enfermedad en los pájaros adultos no resulta mortal, ya que se desarrolla de una forma crónica, aunque pueden aparecer complicaciones con la proliferación de otras bacterias más patógenas como las Salmoneras, Shigellas etc.… E. Coli puede afectar en su forma aguda a los pichones durante los primeros días de vida, convirtiéndose en una enfermedad extremadamente violenta y que puede acabar en pocos días con un aviario, prevención pichones: Tabernil cría SALMONELOSIS:
  • 28.
    Esta enfermedad escada vez más frecuente. Existen diversas especies de salmoneras. Se transmite por ingestión de agua o alimentos contaminados o contacto con portadores de ella (ratones, pájaros del exterior, etc.…) Síntomas: - Apatía - Somnolencia - Adelgazamiento - Diarrea abundante y verdosa. - Debilidad - Embotamiento - Hinchazón de las articulaciones - Giros de la cabeza Tratamiento: Calor, antibióticos, Heces rojas sanguinolentas ó verdes oscuras: Vientre dilatado, hígado negro, daño en las porciones finales del aparato digestivo, es sangre no digerida, coccidiosis y salmonelosis. Tratamiento: Cunisan aviar (15 ml en 1 litro de agua) que fulmina tanto coccidias, salmonelas como E. coli. COCCIDIOSIS: Esta enfermedad está provocada por unos protozoos, (eimeria e isospora), que infectan el intestino u el
  • 29.
    intestino ciego. Ambosparásitos pertenecen al grupo de los protozoos llamados cocidios y de ahí el nombre de la enfermedad. Muchas especies son susceptibles de contraer coccidias, pero cada especie tiene su variedad propia de organismos y la contaminación cruzada no parece que ocurran los canarios, los coccidios suelen encontrarse cuando se realiza la autopsia pero no son necesariamente una causa de enfermedad grave ni de muerte. Cuando la coccidiasis se desarrolla como enfermedad, los síntomas son diarrea, a menudo acuosa y a veces acompañada de sangre, pérdida de peso y lo que las diferencia de los hongos es que, les aumenta las ganas de comer y comen vorazmente, adelgazando a pesar de ello. Heces acuosas Estrés, hongos o infecciones víricas, flujo amarillento. Tratamientos: Para este tratamiento lo mejor es la SULFAQUINOXALINA SODICA junto con las vitaminas, un gramo x litro de agua durante cinco días, después cinco días vitaminas y ultra levura, total quince días de tratamiento, intercalando las vitaminas y la ultra levura, y terminando con estas. Para procimos tratamientos si hiciera falta, cambiaremos a SEPTRIM PEDIATRICO. Tratamientos: Cunisan aviar. ENFERMEDAD DE NEWCASTLE: Es una enfermedad grave que afecta a todo tipo de aves. Esta causada por un paramixovirus. Se transmite por contacto directo con las secreciones de los pájaros infectados, especialmente las heces, y también a través de comida, agua, accesorios de la jaula, etc. contaminados. El peligro de contagio a otras aves es elevado. Síntomas: - Dificultad para respirar - Tos - Diarrea líquida y verdosa - Supuración nasal y ocular de color pajizo - Alas caídas - Torcimiento de cuello y cabeza y parálisis que aparecen a los 10 o 20 días. - Depresión - Muerte súbita Tratamiento: Solo sintomático. La enfermedad no tiene curación. Es importante la prevención de la enfermedad por medio de: - Aislamiento de las aves enfermas. - Limpieza y desinfecciona a fondo de jaula y pajarera. - Evitar el estrés a las aves. - Alimentación equilibrada. *ENTERITIS O INFLAMACION INTESTINAL: Más que una enfermedad en sí es un síntoma de algunas enfermedades como: coccidiosis, parásitos, infecciones, alimentación errónea o en mal estado, etc.… Síntomas:
  • 30.
    Apatía, somnolencia, diarrea,inflamación intestinal, obstrucción anal por heces, embolamiento, sed ardiente, falta de apetito. Causas: Alimentación inadecuada; infección del agua de bebida o alimentos, parásitos. Prevención: Prestar atención a los alimentos que no deben estar estropeados, viejos o rancios. Tratamiento: Antibiótico a base de cloruro de colina. *ATOXOPLASMOSIS: Síntomas: Erizamiento de las plumas, diarrea, dificultad respiratoria, problemas nerviosos y muerte (generalmente es lo que se denomina la seca). Características: aumento del tamaño del hígado e intestinos inflamados. Tratamiento: Baycox y Baytril juntos según el prospecto de ambos, suprimir las semillas oscuras de forma paulatina, administrar Calcicolina. *HONGOS: Los síntomas de los hongos, son muy propensos a confundirse con la coccidiosis, por ser los síntomas muy parecidos, con la salvedad de que el pájaro no quiere comer o come muy poco, casi nada. Los estreptococos producen heces con muy mal olor. Evacuación con Sangre (Melena) Con el término melena se describe a las evacuaciones de color negro (o café muy oscuro), las cuales suelen ser muy fétidas (mal olor) y de consistencia semilíquida o pastosa. La Melena se produce debido a
  • 31.
    la presencia de"sangre" parcialmente digerida dentro del tracto digestivo. La digestión de los componentes de la sangre da origen a la coloración y al mal olor de las heces. En general, la melena suele ser consecuencia de un sangrado procedente de la parte superior del tracto digestivo (por ejemplo estómago o duodeno), sin embargo su presencia no excluye que el sangrado provenga de alguna asa de intestino o colon. Tratamiento: AMOXICILINA de 500, la punta de un cuchillo y ocho gotas de PANFUNGÓL, durante siete días, otros siete días de complejo vitamínico y ultra levura, y para finalizar, otros siete días del tratamiento, agitar el bebedero tres veces al día, para que no se asiente la mezcla en el fondo. De esta mezcla se le debe de dar dos gotas en el pico tres veces al día. Síntomas: El pájaro, aparece triste, parten el grano pero no lo comen, no posee síntomas aparentes digestivos, generalmente se debe a hongos en el agua ó por semillas en mal estado. MOLD- CURB Es un producto elaborado por kemin industries.IOWA-USA. Sirve para todas las especies animales, su composición es la siguiente:
  • 32.
    - acido propinico -acido sórbico - mono y digliceridos surfantes Se puede usar todo el año en el agua de beber y si nos vamos 3 0 4 días incluso una semana se le deja el agua y no pasa absolutamente nada el agua vale perfectamente, yo lo vengo usando hace más de 7 años aproximadamente y va bien, además un juez veterano el cual me lo recomendó me dijo que era bueno hasta para la muda. Tiene la ventaja que si se necesita dar un antibiótico a nuestros pájaros, este puede ir acompañado del "mold curb" y aumenta la eficacia. No así con las vitaminas, cuando se las echemos a nuestros pájaros los días que lo hagamos no podemos echarlo porque nos las destruye. Sólo tenemos que tener la precaución de no olerlo es muy fuerte y hay que manejarlo con cuidado pues es un ácido, no tocarnos los ojos sobre todo, por lo demás una vez en el agua es bueno y no pasa nada en absoluto. Lo usan para pastelería y bollería para evitar los hongos, así que se puede usar sin ningún miedo. De mano puede que noten algo diferente y lo beben mal pero enseguida se acostumbran. Si se sospecha de hongos se pueden echar 3 cc del producto en el agua por litro y cambiarlo cada 2 días y volver a repetir hasta una semana la dosis y después bajar hasta 1 1/2 por litro como medida reguladora y ya os digo se usa durante todo el año, solo quitarlo y lavar bien los bebederos cuando pongamos vitaminas. Nos sirve también para después de haber germinado semillas para cebar dejarlas en remojo durante 1/2 hora con unos cc de mold curb, 4 o 5 son suficientes y nos las deja listas para que las coman nuestros pájaros, también observaréis que los bebederos no cogen el verdín ni moho tan característico cuando no usamos ningún producto o cuando damos vitaminas u otros productos y se nos mancha enseguida el bebedero. *OJOS INRRITADOS, E INCHADOS: Tratamiento: - Con ácido bórico al 2 o 4% -Argisol solución al 10% -Poenbioptal, gotas una cada 8 horas. Colirio Toblex o Pomada Terra-cortil.
  • 33.
    *PÁJARO OBESO- HEPATITIS: Grasaamarilla en el abdomen, falta de vitalidad, hinchazón del hígado, cansancio y jadeo. Tratamiento: -Suprimir las semillas grasas, administrar fruta o verdura, administrar cloruro de colina (20 gotas por bebedero) se puede dar diariamente. PASTEURELOSIS: Fiebre, diarrea, muerte en máximo 2 días. Tratamiento: -Tetraciclinas ó Enrofloxacina. *GLUSITIS: Síntomas: Paladar, lengua y carnes junto al pico recubiertas de membranas amarillentas; falta de apetito, abatimiento. Causas: Alimentación carente de vitaminas A. Tratamiento: Administrar vitamina A. La Spirulina + Tediprima.******************** *EXCITACIÓN NERVIOSA:
  • 34.
    Síntomas: Crisis de pocaduración. Causas: Ruidos imprevistos o luces demasiado potentes; insolación, excesivos acoplamientos. Tratamiento: Dieta ligera de verduras, nabina. Evitar las causas. PERDIDA DE EQUILIBRIO: -Es por que ha tomado muchos antibióticos, (prontovit gotas de roche), en 20 ml de agua dale cinco gotas, se cambias cada dos días hasta diez días en total, luego dale solo agua durante 5 días y repites con el protovit otros diez días. Durante el tratamiento con el protovit no le des nada de frutas y verduras, esto es para que beba el preparado, pues si tiene fruta o verdura no beberá o beberá poco. -Anemia Causas: malas condiciones ambientales, cansancio de las hembras tras numerosas incubaciones, avitaminosis, dietas desequilibradas. Alimentación pobre en los pichones. Poca iluminación, Hembras con muchas incubaciones, Pájaros situados en sitios mal aireados. Síntomas: Pérdida del equilibrio, pico y patas pálidos, adelgazamiento. Poca vivacidad. Escalofríos, Ojos tristes, Plumaje hinchado, Poco equilibrio, Se mantiene sobre una sola pata. Color de pico y patas descolorido. -Cuando observemos algún ejemplar que de repente comienza a perder estabilidad, una de las soluciones es cortarle apenas la punta de una uña para que pierda una gotita de sangre. (Con esto lograremos que el ataque de presión no deje secuelas en el canario) UN MES ANTES DE EMPEZAR A CRIAR Se empieza aplicando solo un día a todos Pulmosan, en el cuello para los parásitos internos, y externos. Al día siguiente y durante todos los días le daremos nekton-e +nekton-s. -Transcurridos, 15 días, se colocan 4 nidos en el interior de la voladera de las hembras y le ponemos pelote, las observamos y la que empiece a hacer el nido y estamos seguros la colocamos en su jaula con todos sus avios, para criar. -Los machos los colocamos cada uno en su jaula, esperando a la hembra. -seguimos con el mismo tratamiento sin interrumpirlo hasta que la hembra ponga su ultimo huevo. -Cuando ha puesto el último huevo, ya solo se lo daremos el tratamiento dos días, a la semana hasta que termine la temporada de cría + complejo B. - En la pasta echaremos por kilo, un sobre de tabernil cría. NEKTON-S VITAMINAS
  • 35.
    Vitamina A: Retinol Esta vitaminaes esencial para la vista y aumenta la resistencia ante las infecciones, también como antiestrés no se pueden solear convenientemente, se encuentra especialmente en la zanahoria y la lechuga. Su falta se delata por: pérdida de apetito, adelgazamiento, y excepcionalmen llagas en la boca y ojos (queratitis) Vitamina D: Calciferol Es muy buena para los huesos y el raquitismo (pico y uñas blandos, plumas defectuosas). Solear los pájaros, la vitamina D se sintetiza directamente de los rayos del Sol. Vitamina E: Tocoferol Para la función de la reproducción y la mortalidad de los embriones. Suministrar a los pájaros en el periodo de celo. Vitamina K: Filoquinona Administrar siempre cuando exista Coccidosis ó Salmonelosis, ya que provocan hemorragias. Vitamina C: Acido Ascórbico No es preocupante en los pájaros, ellos la sintetiza perfectamente. Solo cuando se administra Sulfamidas, destruyen la vitamina C. Grupo de Vitaminas B:
  • 36.
    Tiamina-Lactoflavina-Cobalamina Dayamineral complejo B. VitaminaH: Biotina Es trascendental para la pluma y la muda. Vitamina T: Acido fólico, Acido nicotínico -Tristeza o falta de canto, asociado al emplume, regula el aparato digestivo. Aminoácidos: Son esenciales para el buen mantenimiento de la salud. Minerales: El Fósforo: Controla el raquitismo, regula el hígado. El Calcio: Su falta provoca descalcificación en los huesos, administrar grit. El Magnesio: Regula la digestión y favorece el crecimiento. El Azufre: Regula el hígado, favorece el estado de la pluma. Oligoelementos: El Iodo: Plumaje brillante. El Manganeso: Para el crecimiento, desarrollo de los huesos y la reproducción. El Hierro: Previene la anemia. El Cobre: Junto con el hierro, refuerza los anticuerpos ante una infección. El Cobalto: Asegura la creación de glóbulos rojos y previene la anemia. El Zinc: Regulador de la hipófisis. Probioticos: Regulan la flora intestinal.
  • 37.
    NEKTON-E: Nekton E contieneun alto porcentaje de vitamina E (acetato de tocoferol). Nekton E está especialmente indicado para estimular el instinto reproductor de las aves porque actúa sobre los órganos reproductores y las hormonas sexuales, aumentando la fertilidad y el apetito sexual. La administración de vitamina E antes de la época de cría contribuye a que las puestas sean más numerosas, que el numero de huevos infértiles sea menor, aumenta el índice de eclosión y baja la mortalidad de embriones y polluelos. Presentación y uso: Polvo soluble en agua Composición: 1 gr. de Nekton E contiene 50.000 mg de Vitamina E PATA SECA. Esa enfermedad se llama "gangrena seca", tiene los síntomas que describes. Con unas tijeras afiladas, primero le desinfectas la zona y luego le cortas a la altura de la terminación de la parte seca. No le sangrara, pero por las dudas tenemos a mano unos fósforos, si le llega a sangrar mucho, prendes un fósforo, lo soplas y le aplicas la cabeza del mismo así candente en la parte sangrante cauterizando la hemorragia. En el 90% de los casos no sangra. Luego controla al pájaro, ya que en estos casos se dan 3 posibilidades. . Que quede así y viva lo más contento con una sola pata (se adapta enseguida) . Que la gangrena siga subiendo por la pata en cuyo caso el pronóstico es malo y no tiene cura. - que le aparezca en la otra pata, no es muy común pero a veces ocurre, en ese caso también el pronostico es negativo. Saludos suerte
  • 38.
    Informe sobre enfermedadesy medicación Informe de autor desconocido cedido por la Asociación Jilguericultura Lanúa, y reformateado para timbrado.com por Eloy Parra. Antibioticos Enfermedades del aparato respiratorio Enfermedades digestivas Ácaros Micosis Protozoos Gusanos Enfermedades articulares Trastornos oculares Obesidad Vitaminas y complementos alimenticios Maneras de administrar los medicamentos Primeros pasos a la recepción de un pájaro Tratamientos en la muda Antibióticos Los antibióticos tanto en polvo como en inyectable (en casos extremos de no poder salvar al animal), solo se tienen que usar como último remedio, ya que afectan a la flora intestinal. Para ello una vez tratado el pájaro, administraremos probióticos, existen varios en el mercado (Prolyte, etc.), durante una semana y complejo B. Siempre se debería administrar antibióticos una vez efectuado un antibiograma para estar seguros de que realmente padece una infección bacteriana, lamentablemente muchos pájaros fallecen por ser mas costoso tratar al animal en un buen veterinario que reponerlo por otro, esta errónea idea del "secretismo" pajarero en cuanto a los medicamentos ha hecho que muchos mueran por no existir historiales amplios de enfermedades cotidianas que muchas veces se tratan de oído (este me ha dicho, el otro me ha aconsejado etc.). Penicilina En pomada, no utilizar nunca penicilina-procaina, espolvorear localmente. En polvo-pastilla 1 comprimido de 100.000 UI por cada 120-130 ml. de agua de bebida. En inyectable, inyectar 100 UI por gramo de peso durante 3 a 4 días. Estreptomicina (Didromycine) En líquido, 1 ampolla de 2ml. de Didromycine en 13 ml. de agua, dar de una a dos veces por día, durante 3- 4 días una gota de esta mezcla a beber. En polvo dar 0,5 g de antibiótico en 1500 ml. de agua y ponérselo para beber. En inyectable no sobrepasar 1 mg/día durante 3 a 4 días. Cloranfenicol En polvo disolver 2 g de polvo (150 mg de producto activo) en 400 ml. de agua de bebida. En inyectable de 1 a 2 mg por día. Tetraciclina En polvo 1 gr. de polvo al 4% por cada 50 ml. de agua de bebida. En inyectable de 2 a 3 mg al día. Advertencia: Siempre que se administre tetraciclinas se tiene que suprimir el grit ya que inactiva el medicamento.
  • 39.
    Oxitetraciclina (Terramicina) En polvo50 mg por 80 a 100 ml. de agua de bebida. En inyectable de 2 a 4 mg día. Clorotetraciclina (Aureamycine). En polvo 1 comprimido de 100 mg por cada 200 a 300 cc. de agua de Boinon. Diversas preparaciones comerciales de antibióticos Aquí presento una relación de los antibióticos que he usado con mayor frecuencia, tened en cuenta que administrar un antibiótico debe ser el último recurso, o estar seguro de que realmente padece una infección. Generalmente el pájaro presenta las asas intestinales muy marcadas de un color rojizo y el ojo triste o sea no de forma redondeada, sino en forma de almendra o más cerrado de lo normal. Tarizón Laboratorios Biove una gota cada 6 horas. Farmacias. Baycip Según prospecto veterinario. Oxitetraciclina 5 gramos en un litro de Agua, estable en el agua, de acción prolongada, indicada contra gérmenes sostenidos (Psitacosis, protozoos etc.). Farmacias. Cetraxal 1 gota en el pico durante 3 días. Farmacias. Augmentin pediátrico 600 mg en un litro de Agua. Farmacias. Doxipan 250 mg en un litro de agua, está compuesto de doxiciclina. Farmacias. Bimixin 1 comprimido en un litro de Agua durante 7 días, es un buen antibacteriano a nivel intestinal. Farmacias. Fungilin 8 cc. en un litro de agua durante 8 días, muy usado en caso de Megabacterias. Farmacias. Recomendado. (Nota: no se vende en España, sí en Italia y en algunos países de Sudamérica). Ciproc o Septocipro Farmacias. O en su caso el medicamento genérico (ciprofloxacino). Administrar una décima parte de una pastilla de 250 mg. diluida en el agua durante 20 días aproximadamente, en los casos más graves administrar un trozo de 2 mm. directamente al pájaro cada 5 días conjuntamente con el tratamiento en el agua. Este medicamento ha sido probado con mucho éxito en los verderones por Majesan. Enfermedades del aparato respiratorio Catarro Por corrientes de aire o cambios de lugar. Aparece una secreción en las fosas nasales, pueden haber estornudos y respiración fatigosa, falta de canto, no existe disnea ni ruido. Tratamiento: - Disponer al pájaro en un ambiente semicálido y no moverlo de ese lugar. - Administrar Estreptomicina. Farmacias. - En el agua de la bebida, esparcir sobre el pañuelo 3 o 4 gotas de esencia de Eucaliptos. Herboristerías.
  • 40.
    CDR Mycoplasmosis Abatimiento, plumaerizada, hepatitis, ruido respiratorio, hígado inflamado. Tratamiento: - Existen preparados específicos denominados anticrd, en cuya formula se incluye el tartrato de tylosina (Tylan). Pajarerías. - Tabernil Antibiótico. Pajarerías. Asma Acariásica Síntomas similares al CRD, pero con la diferencia de que el pájaro efectúa un movimiento característico de tratar de expulsar algo de la garganta, con accesos de tos que producen un ruido característico, puede haber flujo nasal, en el interior de la traquea se observan pequeños puntitos negros (ácaros). Tratamiento: Meter al pájaro en una bolsa de plástico con cuidado y pulverizar insecticida para ácaros de pájaros, completar con Estreptomicina o Terramicina en el agua. Coriza Se puede confundir con el CRD, fuerte catarro con flujo nasal, se forman costras con puntos blanquecinos en los orificios nasales y borde del pico, las costras dan mal olor, sin disnea ni ruido. Tratamiento: - Vitaminas A D C, sulfametacina y sulfatiazol en forma de pomadas para las costras. - Eritromicina y Oxitetraciclina. Farmacias. Micoplasmosis Respiración dificultosa, estornudos, de evolución lenta, generalmente se va agotando lentamente. Tratamiento: - Tylosina y Enrofloxacina (Baytril) ambos durante 6 días como mínimo. Veterinario. - Tylosina y Mycosan-t (para palomas). Veterinario o Pajarerías. Viruela Pequeñas verrugas en las patas, pueden darse también el pico o en la cabeza, muy abultada por la o las postulas. Tratamiento: - Seripox. Pajarerías. Enfermedades digestivas Heces negras Indica hemorragia en las partes superiores del aparato digestivo, motivadas por la sangre que ha caido al tubo digestivo, la causa puede ser la presencia de lombrices o tenias o incluso infecciones bacterianas muy aguas. Heces blancas Es solamente orina, indica que el ave no come nada en absoluto, si aparecen teñidas de color amarillo o verde provienen de los pigmentos biliares, lo cual nos indica que el hígado está dañado. Heces sanguinolientas Daño en las porciones finales del aparato digestivo, es sangre no digerida, generalmente coccidosis. Semillas sin digerir en las heces Puede ser motivado por lombrices o una infección de cándida albicans. Heces acuosas Estrés, Coccidosis, hongos o infecciones víricas.
  • 41.
    Heces voluminosas Micosis oinfección por bacterias, son normales en hembras que están criando. Avalure Es frecuente en los pájaros recién cazados, por el cambio que supone su alimentación, perdida de apetito, sed intensa, heces en forma de diarrea, embolado, el vientre varia del rosado al cianótico, asas intestinales visibles, diarrea, esternón seco. Tratamiento: Usar un complejo que contenga tetraciclina y cloramfenicol, y administrarle framicetina directamente en el pico (3 gotas) durante 5 días, 6 días de probióticos y choque vitamínico y 2 o 3 días más del tratamiento. Seridone según prospecto. Pajarerías. Estreñimiento. Excrementos duros, el pájaro recula para defecar. Tratamiento: Aceite de ricino 2 gotas en el pico y mojar el culo con un algodón. Colibacilosis Heces en forma de diarrea, embolamiento, pájaro tristón, consume más agua de lo normal. Tratamiento: Tetraciclina y neomicina, complejo B y probióticos. Pajarerías y farmacias. Salmonelosis Asas intestinales rojas, hígado negro, diarrea blanca que mancha la cola (pegajosa). Tratamiento: - Cloramfenicol directamente en el pico. Pajarerías. - Framicetina y sulfaquinoxalina, complejo B y probióticos en el agua de beber. Farmacias. -Tediprima de Estedi SL. Farmacias. -Tabernil Gentamicina 3 gotas en el agua durante 4 días seguidos. Pajarerías. - Bioserine según prospecto. Pajarerías. Estos tratamientos deberían durar como mínimo 15 días por lo cual el pájaro quedará bastante abatido, suministrar un complejo de aminoácidos + complejo B y probióticos. Pasteurelosis Fiebre, diarrea, muerte en máximo 2 días. Tratamiento: Con Tetraciclinas o Enrofloxacina. Farmacias. Acaros Ácaros rojos Nos denota su presencia el talante agitado y la manía de limpiarse la piel con el pico, este ataque de ácaros le llevará a un estado de anemia, enflaquecimiento y alas despegadas, generalmente se esconden en los rincones, semilleros, juntas y palos son de color rojo y atacan preferiblemente por la noche, en el mercado existen preparados bien en polvo el cual se mezcla con agua y se rocía en forma de espray. - Insectornis: Polvo a mezclar con agua muy efectivo. Pajarerías. - Tabernil: En espray. Pajarerías. - Frontlan: Antiácaros de Bayer. Farmacias. - Cualquier otro que lleve Piretrinas. Tenemos que vigilar especialmente los que son líquidos para rociar directamente sobre el pájaro de seguir las instrucciones o diluir con agua, ya que muchas veces provocan picores en el animal que al rascarse producen calvas, fáciles de saber su causa al volverse la piel muy rojiza por el intenso prurito y el rascado que se produce con el pico. Existen calvas en los pájaros, generalmente debidas a estrés, cambios hormonales, o mudas incompletas. El mejor método es aplicar sobre la zona descubierta de pluma, agua
  • 42.
    oxigenada y siesto no diese resultado, con un palillo de los oídos y una sola vez aplicar Betadine. Farmacias. Ácaros de las plumas Existen diferentes tipos, viven del plumón o plumas, quedando el plumaje feo y las plumas partidas, son fáciles de combatir con sprays. - Ivomec. 1cc. o 1ml. en un litro de Agua. Farmacias. Acaro rojo: en los posaderos, rincones, sobre el pájaro. Se nutre de sangre. Acaro del cañón: interior de los cañones. Se nutre de sangre y piel. Acaro de las barbulas: barbulas piel y pluma. Acaro del plumón: piel y pluma. En los ataques por ácaros en las patas, generalmente se denotan por costras o callosidades en los dedos como un zapato a modo de costra, muy efectiva es: Tabernil pomada. Pajarerías, efectivo incluso contra las picaduras de insectos o mosquitos. Sarna Aparecen en las patas y la falta de riego les da un color blanco, para evitarlo retiraremos dicha capa ablandándola con agua tibia y vaselina para aplicar posteriormente una crema que elimina dichas placas. Sarna de la piel: Tejido subcutáneo. Sarna de las patas: Escamas de las patas. Sarna desplumante: Tejido subcutáneo. Micosis Vienen dadas por la humedad y la falta de iluminación (por ello es bueno solear a los pájaros) o por el mal cuidado higiénico. Aspergillosis (Vigilar las semillas viejas o húmedas) abatido, alas semicaídas, adelgaza rápidamente, puede haber como una especie de asma, posteriormente diarrea muere de 3 a 5 días. Fumigar con aerosoles yodados y añadir en el agua unas gotas de yoduro potásico. Candidiasis Dificultad para tragar, adelgazamiento, mirar los bordes e interior del pico, pequeñas manchas blancuzcas o blanco-amarillentas. Aplicar glicerina yodada y algún complejo con vitamina A. Tratamiento: Nistatina o Ketoconazol. Farmacias. Tiña Generalmente en la cabeza, de los ojos hacia atrás, zonas calvas, al mirar con lupa se observan placas blanquecinas pequeñas. Glicerina yodada y vaselina. Roña Se detecta por una costra con relieve en el pico. Ivomec diluido en la proporción de 1 a 9 en glicerina líquida durante 5 o 6 días. Hongos El pájaro, aparece triste, parten el grano pero no lo comen, no posee síntomas aparentes digestivos, generalmente se debe a hongos en la garganta por semillas en mal estado. Tratamiento: Molcur dos gotas en el bebedero diariamente durante una semana. Farmacias.
  • 43.
    Protozoos Coccidiosis Abatimiento, enflaquecimiento, pielpálida, puede haber excrementos líquidos con sangre, es un cuadro de evolución lenta. Tratamientos: - Framicetina ( 4,5g en 20 ml. de solución) y complejo B C y K. Pajarerías. - Claruzil o Toltrazuril (Baycox) no tienen efectos tóxicos. Veterinario - Coccitaber-N de Hoechst Roussel V. Farmacias. - Tabernil Sulfamida según prospecto 3 gotas en el agua de la bebida durante 3 días descansar dos y continuar 3 días más de tratamiento. - Bioserine según prospecto. Pajarerías. - Seridone como preventivo según prospecto. Pajarerías. El uso incontrolado o abusivo de las Sulfamidas puede dañar el riñón. Siempre después de aplicar estas terapias suministrar vitaminas + probióticos durante 7 días. En Andalucía está extendido el uso de la Sulfaquinoxalina cuyo nombre comercial es Quinoxalina Syva (comprimidos) o Quinoxiven (puede producir piedras en el riñón). Se diluye una pastilla en dos litros de agua, se deja reposar y al día siguiente se van llenando los bebederos de los pájaros, siempre agitamos bien el agua y vamos añadiendo, hasta que veamos que no quedan restos de polvo, entonces preparamos otra vez dos litros de agua y otra pastilla y así siempre, se da como preventivo y puedo decir que tengo amigos que la emplean hace tiempo y no tienen bajas entre sus pájaros. Farmacias. - Trisulsol de laboratorios Hoechst, compuesto de Sulfaquinoxilona, Sulfametaz y Sulfatien. 1 gr. en 1 litro de Agua durante 2 días. Farmacias. - Oxitesol plus, 1 cucharada de té disuelta en un litro de Agua, durante 5 o 7 días, muy efectivo en casos de diarrea. Farmacias. En Bélgica les dan un producto preventivo denominado ESB3% (1 gramo por litro de agua) más un Complejo vitamínico, pero yo no he podido hacerme con el primer producto. Atoxoplasmosis Erizamiento de las plumas, diarrea, dificultad respiratoria, problemas nerviosos y muerte (generalmente es lo que se denomina la seca). Características: aumento del tamaño del hígado e intestinos inflamados. Tratamiento: Ciproc. Farmacias. Hígado oscuro o negro. El hígado aparece a través de la piel como una mancha oscura, generalmente se debe a una infección bacteriana o a una dieta muy grasa. Baycox y Baytril juntos según el prospecto de ambos, suprimir las semillas oscuras de forma paulatina, administrar Calcicolina. Veterinario. Gusanos Ascaridiosis Pérdida de apetito, sed, plumas sin brillo, movimientos de la cola para intentar evacuar al gusano. Tratamiento: Levamisol (pueden vomitar), Piperazina, Ivermectina (Ivomec). Parásitos internos y externos Ir alternando todos para evitar que se acostumbre a uno determinado. - Tabernil Vermicida. 2 gotas en el agua un solo día , repitiéndose a las dos o 3 semanas en caso necesario. - Mebendazol o Albendazol (Ascaris y Tenias, no dar durante la muda) Personalmente yo uso Droncid - para perros y gatos - un cuarto de pastilla machacada en el agua del bebedero , ponérsela por la mañana y retirar por la noche, repetir el mismo proceso al cabo de 15 días. Enfermedades articulares Gota Es la sintomatología propia de la artritis, al pájaro le cuesta cerrar los dedos, dado que se le ha depositado
  • 44.
    cristales de ácidoúrico por una mala alimentación, lo cual origina un fallo en el riñón por falta de verduras y generalmente un exceso de proteínas. Tratamiento: lavar las patas con glicerina yodada y añadir un poco de bicarbonato sódico en el bebedero, eliminar el pastón de huevo. Trastornos oculares Ojos irritados Ojos hinchados. Tratamiento: - Con ácido bórico al 2 o 4% farmacias. - Argisol solución al 10% farmacias. - Poenbioptal gotas una cada 8 horas. Farmacias. Infecciones de los ojos Terra-Cortril Farmasierra SA. Farmacias. Oftalmolosa Cusi (Aureomicina). Farmacias. Obesidad Pájaro obeso - Hepatitis Grasa amarilla en el abdomen, falta de vitalidad, hinchazón del hígado, cansancio y jadeo. Tratamiento: Suprimir las semillas grasas (generalmente las oscuras), administrar fruta o verdura, administrar cloruro de colina (20 gotas por bebedero) se puede dar diariamente. Existe un tratamiento consistente en pinchar en el pecho 1 vez al año - 1 raya de las 100, en jeringas de 1ml. - de Decanoato de Nandrolona -, el pájaro pierde peso y grasa y se potencia el canto. Farmacias con receta médica. Vitaminas y complementos alimenticios Vitamina A, Retinol Esta vitamina es esencial para la vista y aumenta la resistencia ante las infecciones, también como antiestres, por ello siempre suministro un complejo AD3E a mis pájaros, ya que todos están en el pañuelo y ello puede provocar problemas oculares, cataratas etc. si no se pueden solear convenientemente, se encuentra especialmente en la zanahoria y la lechuga. Su falta se delata por: pérdida de apetito, adelgazamiento, y excepcionalmente llagas en la boca y ojos (queratitis). Vitamina D, Calciferol Es muy buena para los huesos y el raquitismo (pico y uñas blandos, plumas defectuosas). Si no se puede solear los pájaros, estos siempre tienen un déficit de vitamina D ya que se sintetiza directamente de los rayos del Sol. Vitamina E, Tocoferol Muy buena para la función de la reproducción y la mortalidad de los embriones. Suministrar a los machos en el periodo de celo. Su ausencia se denota por tortícolis y retracción de las patas. Vitamina K, Filoquinona Administrar siempre que exista una anemia. Una Coccidosis o Salmonelosis, ya que las mismas casi siempre provocan hemorragias. Cuando se administran Sulfamidas es conveniente administrar un suplemento ya que baja su nivel. Las collejas o collejones tiene gran cantidad de esta vitamina. Vitamina C, Acido Ascórbico No es relevante en los pájaros dado que su cuerpo la sintetiza perfectamente. Solo tenemos que tener en cuenta que en caso de administrar Sulfamidas algunos destruyen la vitamina C, con lo cual tendríamos que hacer una aportación de la misma en forma de verduras o vitamina.
  • 45.
    Grupo de VitaminasB, Tiamina-Lactoflavina-Cobalamina Existen en el Mercado gotas del Complejo B que llevan B1, B2, B6, B12. Si quieres puedes suministrar Dayamineral complejo B de venta en farmacias o levadura de cerveza. Generalmente afectan al sistema nervioso (convulsiones, parálisis de las patas ) y la B12 es antianémica. Siempre que deis estas vitaminas tenéis que cambiar el agua de un día para otro. Vitamina H, Biotina Es trascendental para la pluma y la muda. Vitamina T, Acido fólico, Acido nicotínico Ácido Fólico. Diversos trastornos, generalmente asociados con el ácido fólico a tristeza en general o falta de canto, esta también asociado al emplume. Ácido Nicotínico. Conocido como factor pp. Regula el aparato digestivo es también un factor de emplume importante. Aminoácidos Son esenciales para el buen mantenimiento de la salud, seria recomendable administrar al menos una vez cada 15 días. Minerales El Fósforo. Regulariza el metabolismo del Calcio, combate el raquitismo, efectúa de moderador del hígado, es imprescindible conjuntamente con el Calcio. El Calcio. Su falta provoca fragilidad ósea, es por ello conveniente administrar grit. El Magnesio. Refuerza el organismo de las infecciones, regula la digestión y favorece el crecimiento. El Azufre. Regula el hígado en referencia a las toxinas alimentarias, facilita la nutrición, favorece la belleza de la pluma, ya que las mismas tienen una gran composición de aminoácidos azufrados. Oligoelementos Iodo. Asegura un plumaje brillante. Manganeso. Facilita el crecimiento y desarrollo de los huesos así como la reproducción. Hierro. Previene la anemia. Cobre. Asociado al hierro, estimula la formación de anticuerpos ante una infección. Cobalto. Asegura el buen funcionamiento de los glóbulos rojos y previene la anemia. Zinc. Regulador de la hipófisis. Probióticos Regulan la flora intestinal de los pájaros, evitan las diarreas y favorecen la salud al reforzar la flora intestinal que efectúa de barrera al sistema inmunológico, tendría que administrarse siempre, 15 días antes y 15 días después de los concursos. - Prolyte. Pajarerías. - Infloran Berna. Farmacias. Estimulantes de las defensas Generalmente se administran en tratamientos con Antibióticos. - Inmunoferón o el medicamento genérico (glicofosfopeptical), una décima parte de la pastilla en el agua. Farmacias. Maneras de administrar los medicamentos Vía oral Directamente tomando al pájaro en la mano y colocándole en el borde del pico unas gotas del medicamento, siempre con el pájaro de medio lado o sea de costado, para evitar atragantamientos, el pájaro
  • 46.
    lo irá absorbiendopoco a poco, la equivalencia seria 20 gotas igual a 1cm de solución, existen también pastillas que se pueden dar al pájaro directamente, éstas se colocan siempre atrás y encima de la lengua, ayudando al animal con unas gotas de agua. En el agua Se recomienda preparar diariamente la solución, dado que pierden efectividad de un día para otro e igualmente por el efecto de la luz y el calor. Administrarlos en bebederos de vidrio de color (verde, azul etc.) el cual deja traspasar la luz en menor grado. Mezclado con alimento Generalmente se efectúa en casos de poca urgencia (Vitaminas, complementos minerales etc.). Inyectado Efectuaremos la punción en la masa pectoral y no en la pata lo cual puede provocar un schok, si la inyección fuese venosa se efectuaría en la vena que existe en el ala, la cual es visible a simple vista y generalmente en el ala derecha. Siempre tenemos que pinchar al pájaro de forma paralela al pecho y no perpendicularmente, lo cual de forma general supone la muerte del animal. Las jeringas adecuadas para la administración inyectable son las usadas para la insulina para dosis de 0,05 cc.. Las agujas serán muy finas y de 1 cm máximo de longitud y tomar la precaución de que estén afiladas o sean nuevas. Primeros pasos a la recepción de un pájaro Cuando capturamos un pájaro, lo primero que tenemos que saber es que éste pasa por una situación enormemente estresante, para lo cual administraremos en el agua un antiestres (Lab. Lafi, Lab. Tabernil, Nido etc.). Seguidamente le daremos un complejo de semillas, lo mas variado posible, dado que le sometemos a una dieta generalmente diferente a la que tenía en libertad; ésta es generalmente la ocasionante del mayor número de muertes entre los fringílidos. El pájaro es tendente a comer las semillas más grasas (nabina, cañamón, generalmente de color más oscuro). Gradualmente iremos ampliando en la mezcla, las semillas claras, alpiste, perilla, a fin de que no engorde demasiado y administraremos un Probiótico en el agua (Prolyte) durante una semana para evitar las famosas diarreas y consecuente pérdida de líquidos que acarrearan su muerte. Emplearemos un antiparásitos externo para los posibles ácaros o piojillos, ya que existen diferentes formas. Tratamientos en la muda Al pájaro a fin de que tenga una buena muda y salga en condiciones óptimas para el concurso yo sigo el siguiente proceso: Se baña al pájaro rociándole un compuesto de agua-Insectornis y posteriormente se le pone al Sol, ello motivará que vaya ahuecando la pluma, lo ideal seria realizar este proceso de 4 a 6 días. Le recortaremos las uñas y el pico y con una lima de uñas le repasaremos este último, a fin de evitar el sobrevec (sobrepico), le aplicaremos una pomada en las patas Tabernil acaricida o vaselina, para posteriormente llevarlo a un lugar tranquilo y preferentemente en penumbra o semioscuro, siempre en la jaula en la que estaba y cubierto con el pañuelo, de esta manera se fuerza a que el pájaro mude más deprisa y todas las plumas. Al ir a efectuar la reposición de comida y agua veremos como primeramente muda las plumas largas de las alas y posteriormente las restantes plumas y el plumón, no lo sacaremos de esta situación hasta que el pájaro caspee, o sea deje una especie de caspa en el suelo de la jaula que es lo que recubre el nacimiento de los cañones, esto puede durar de 25 a 40 días, según el grado de humedad y el propio pájaro, particularmente durante esta situación y en contra de muchos que abogan por una total tranquilidad del pájaro, una vez por semana les rocío agua y los pongo un rato al Sol, hasta que se secan, ello durante las 4 o
  • 47.
    5 semanas quedura la muda. Existen pajareros que fuerzan la muda, arrancándoles dos plumas largas de cada ala generalmente la tercera y la cuarta, abriendo el ala de fuera hacia adentro y las de la cola ,así como unas cuantas plumas de los flancos, ello puede provocar una situación estresante para el pájaro, pero generalmente he podido comprobar que si están en época de muda es cierto que rápidamente empiezan a mudar. Otros fuerzan la muda con baños de vapor caliente o incluso poniendo una miga grande de pan empapada en vinagre y puesta bajo la rejilla de la jaula o rociándoles con vino blanco con un aspersor por encima, estos métodos generalmente no tiene una base científica a excepción del baño de vapor, yo particularmente les pongo sobre el pañuelo unas gotas de esencia de Espliego. Durante el periodo que dura la muda es conveniente administrar en el agua, un choque vitamínico y Aminoácidos, particularmente les suministro - Hidropolivit o Daya Mineral con vitamina B- farmacias -, en gotas, los dos solubles en agua, conjuntamente con un complejo de aminoácidos. También procuro dar semillas más grasas y sobre todo grit de concha y carbón vegetal. Posteriormente cuando salen de la muda efectúo la siguiente preparación: los vuelvo a bañar durante 6 o 10 baños, con agua y sales minerales (Kiko) a fin de fortalecer el plumaje, el baño durará el tiempo indispensable para que se sequen al sol y posteriormente se devuelven a la habitación de canto. De forma posterior en el bebedero se sigue la siguiente pauta: - Primer día: añado al agua un cuarto de pastilla de Droncid (se tiene que machacar) para perros, al finalizar el día retiro el agua. - Segundo día: complejo AD3E - Tercer día: complejo AD3E - Cuarto día: complejo AD3E - Quinto día: complejo vitamínico y aminoácidos - Sexto día: complejo vitamínico y aminoácidos - Séptimo día: complejo vitamínico y aminoácidos - Octavo día: complejo vitamínico y aminoácidos - Noveno día: complejo vitamínico y aminoácidos - Décimo día: complejo vitamínico y aminoácidos - Undécimo día: complejo B - Duodécimo día: complejo B - Decimotercer día: complejo AD3E - Decimocuarto día: complejo AD3E - Decimoquinto día: añado al agua un cuarto de pastilla de Droncid para perros, al finalizar el día retiro el agua. Posteriormente procuro dos veces por semana darles el compuesto AD3E más un complejo B, dos veces al mes añado al agua 20 gotas de Calcicolina. Pajarerías. Actualmente en Francia, Bélgica Alemania etc. son tendentes a acidificar el agua de bebida, para evitar la megabacteria, muchos de cuyos síntomas son coincidentes con la denominada - seca - característico, es el tono azulado del pico, diarrea, forma de bola, posteriormente la muerte con el esternón en forma de cuchillo. Particularmente añado a un litro de Agua, un tapón de vinagre de manzana, hace un año que no he tenido ningún caso de seca y las heces son compactas, vigilad, el agua se tiene que cambiar cada dos días o sale moho y puede ser peligroso.
  • 49.
    Enfermedades más importantesde los canarios ENFERMEDAD SINTOMAS TRATAMIENTO Enfermedades Bacterianas Clamidiosis Somnolencia, diarrea, descarga nasal y neumonía. Clortetraciclina. 30 días. Fiebre, depresión, anorexia, descarga ce.oral, plumas erizadas, Cólera diarrea, aumento tasa respiratoria, aumento líquidos peritoneales y Sulfamidas. pericárdicos, articulaciones hinchadas con pus, conjuntivitis, ... Micoplasmosis Angustia respiratoria, descarga nasal, delgadez. Oxitetraciclina y Tilosina. Disminuye la mortalidad la Salmonelosis (Pollorun) Anorexia, somnolencia, pastas blancas en cloaca. Zolidona. Salmonelosis Fiebre, temblor, somnolencia, diarrea, cojera en estados avanzados... Cloranfenicol y Tetraciclina. (Paratifoidea) Estafilococosis Cojera, apatía, diarreas... Cloranfenicol. Aguda: Penicilina y Aguda: Depresión, letargo, septicemia... Estreptococosis Oxitetraciclina. Crónica: Cojera, alas hinchadas, conjuntivitis... Crónica: Inútil. Tuberculosis Muy lentamente pérdida de peso, diarrea... Ineficaz. Coriza infeccioso Depresión, secreción nasal, tumefacción facial, edema... Eritromicina y Oxitetraciclina. Enfermedades Víricas Aguda: Forma repiratoria. Cutánea: Nódulos amarillentos en pico, párpados... que serán oscuros Vitamina A en ungüentos. Viruela con el tiempo. Limpieza diaria. Diftérica: Sedimentos blancos en pico, esófago... que ahogan al animal. Signos respiratorios, baja fertilidad, diarreas, cianosis, edema de Influenza Clorhidrato de amantadina. cabeza... New Casttle Depresión, anorexia, bajo peso, descarga nasal, ataxia, cabeceo... Sólo sintomático. Enfermedades Parasitarias Ectoparásitos Rociados de Piretrina e Piojos y ácaros rojos Picores, anemia, y en ocasiones, muerte. Ivermectina. Acaros sacos aéreos Disnea, respiración oral. Invermectina. Lombrices traqueales Tos, estornudos, bostezos, jadeos... Difícil (Yodo y Tiobenzol). Compuestos de azufre Sarna Depósitos gris-blanquecinos en pico que van avanzando. (Odylen) Endoparásitos Digestivos Coccidiosis Anorexia, diarrea, parálisis... Sulfamidas cada 4-5 meses. Tricomoniasis Arrugas en membranas orofaríngeas, úlceras, anorexia, disfagia... Metronidazol. Sanguíneos Anticoccidiosis y detección de Atoxoplasmosis Sólo muerte en jóvenes y hepatomegalia en adultos. ácaros. Plasmodium Decaimiento, abdomen sobresaliente. Cloroquina. Enfermedades Micóticas Cadidiasis No crecen, peso bajo, vómitos, diarrea... Nistatina. Aspergilosis Disnea, somnolencia, inapetencia, sed. Inútil. Otras Nutricionales Hinchazón de conjuntiva, ceguera, calvicie, crecimiento anormal Avitaminosis A Vit.A uñas. Avitaminosis B Epilepsias, vértigo, convulsiones, se cae de la percha... Vit.B Curvatura de huesos, cojera, atascamiento de huesos, temblores, Avitaminosis D Vit.D convulsiones... Deficiencia de yodo Estertores respiratorios, jadeos, aumento del tiroides y regurgitación. Yodo Raras Gota Afección de articulaciones con tofos. Alopurinol y analgésicos.
  • 50.
    Medicinas útiles parasolucionar algunas enfermedades de los pájaros Distribuidor Indicaciones Producto Laboratorio Dirección (España) Parásitos externos, Sant Gaieta, 121 - Terrassa INSECTORNIS Latac SL Pajarerías Acaros. (Barcelona) TABERNIL Acaros de las Hoechst Rda. General Mitre, 72-74 - POMADA Pajarerías patas Roussel Vet 08017 Barcelona ACARICIDA IVOMEC Parásitos externos (Ivermectina) Merial Laboratorios C/ Tarragona, 161, 3ª planta - Farmacias e internos Inyectable para SA 08014 Barcelona ovinos VETERIN - Rda. General Mitre, 72-74 - Heridas Hoechst Roussel Vet Farmacias TECNICOL 08017 Barcelona Infecciones de los Carretera de Irún, Km 26,200 ojos, oídos y TERRA-CORTRIL Farmasierra SA - S. Sebastián de los Reyes Farmacias heridas (Madrid) OFTALMOLOSA Infecciones de los Camil Fabra, 58 - El Masnou CUSI Alcon Cusi SA Farmacias ojos y heridas (Barcelona) AUREOMICINA TERRAMICINA División de Av. Europa, 20-B - 28108 Antiestrés Farmacias CON VITAMINAS Pfizer SA Alcobendas (Madrid) Hoechst Rda. General Mitre, 72-74 - Coccidios COCCITABER-N Farmacias Roussel Vet 08017 Barcelona SEPTO-LAFI Laboratorios Ctra. N-152, km 24 - LLica Coccidios Farmacias Comprimidos Lafi SAL de Vall (Barcelona) Sant Gaieta, 121 - Terrassa Antibiótico BIOSERINE Latac SL Pajarerías (Barcelona) Bactericida Leopoldo Alas, 7 - 08012 (Salmonelosis y TEDIPRIMA Estedi SL Farmacias Barcelona otras bacterias) FLAGYL Rhone-Poulenc Av. de Leganes, 62 - 28925 Trichomoniasis Farmacias Suspensión oral Rorer SA Alcorcón (Madrid) Av. Mare de Deu de Trichomoniasis SPARTRIX Esteve Veterinaria Montserrat, 221 - 08041 Farmacias Barcelona Ascarides, gusanos y NEMAZOL Paseo de Gracia, 129 - Maymo SA Pajarerías parásitos (Levamisol) (08008 Barcelona) intestinales MYCOSTATIN Squibb Industria J.A. Clave 95-101 - Micosis (Hongos) Farmacias suspensión oral Farmacéutica SA Esplugues (Barcelona) Complemento Abbott Laboratories Josefa Valcarcel, 48 - 28027 DAYAMINERAL Farmacias alimenticio SA Madrid Complemento VITAMINAS Paseo de Gracia, 129 - Maymo SA Pajarerías alimenticio TOTALES (08008 Barcelona) Complemento Sant Gaieta, 121 - Terrassa CALCICOLINA-P Latac SL Pajarerías alimenticio (Barcelona) Desinfectante para AMONIO Paseo de Gracia, 129 - Maymo SA Pajarerías jaulas CUATERNARIO (08008 Barcelona) Gran vía de les Corts Retención del Sandoz Novartis SYNTOCINON Catalanes, 764 - 08013 Farmacias huevo Farmacéutica SA Barcelona
  • 51.
    Dosificación para lasaves y modo de empleo de algunos medicamentos: - IVOMEC: 1 cc por 453 cc de agua. Se quita el agua de beber la noche anterior y por la mañana se les pone el agua con IVOMEC durante 1 hora para asegurarse de que todas las aves beben, a continuación se les pone agua normal porque la Ivermectina es un insecticida muy agresivo. Se repite el tratamiento a los 15 días. Es aconsejable realizar esta medicación cada 6 meses. - TEDIPRIMA: 5 cc por litro de agua durante 5 días, se puede repetir el tratamiento cada 6 meses. A continuación se les da 3 días agua con vitaminas. - FLAGY: 5 cc por litro de agua durante 5 días, se puede repetir el tratamiento cada 3 meses. A continuación se les da 3 días agua con vitaminas. Las trichomonas atacan sobre todo a las tórtolas. - MYCOSTATIN: 1 cc por litro de agua durante 2 semanas. - DAYAMINERAL: 10 gotas por litro de agua. - SYNTOCINON: Son unas inyecciones, se ponen en un cuentagotas mediante una jeringa para evitar que caigan partículas de cristal. Cuando una hembra sufre retención del huevo se le pone una gota en el ano y la absorbe parcialmente al hacer movimientos de contracción.