Benemérito Instituto Normal del Estado 
“Gral. Juan Crisóstomo Bonilla” 
Licenciatura en Educación Inicial 
Primer Semestre 
CURSO: OBSERVACIÓN, REGISTROS Y ANÁLISIS DE LA PRÁCTICA 
EDUCATIVA 
ASESORA: KARLA PATRICIA CERVANTES MUÑOZ 
ALUMNAS: 
ANA KAREN HERNÁNDEZ FLORES 
BEATRIZ LÓPEZ MUÑOZ 
KATHELINE KIMBERLY LÓPEZ FERIA 
DIANA FLORES XILOTL 
YARA SARAI HERNÁNDEZ JUÁREZ.
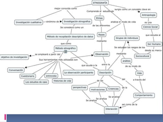
¿Qué es la etnografía? 
La etnografía es uno de los métodos 
más relevantes que se vienen 
utilizando en la investigación 
cualitativa. 
Consiste en descripciones detalladas 
de situaciones, eventos, personas, 
interacciones y comportamientos 
que son observables.
 Un criterio importante a tener en cuenta es la 
credibilidad, criterio d rigor que toda 
investigación cualitativa debe tener. 
 Existen unas estrategias para asegurar la 
credibilidad. 
 La metodología cualitativa educativa pretende 
mejorar la calidad de los procesos educativos y 
ayudar a los educadores en la reflexión sobre 
la practica educativa.
Diferencias. 
 MODELO CUALITATIVO 
 MODELO CUANTITATIVO
 La etnografía fue desarrollada por 
antropólogos y sociólogos siendo, 
según Anthony Giddens, el estudio 
directo de personas o grupos durante 
un cierto período, utilizando la 
observación participante o las 
entrevistas para conocer su 
comportamiento social. 
 Rodríguez Gómez la define como el 
método de investigación por el que se 
aprende el modo de vida de una unidad 
social concreta, pudiendo ser ésta una 
familia, una clase, un claustro de 
profesores o una escuela
La diferencia entre microetnia y macroetnia es 
la siguiente: 
 A nivel micro (se identifica como micro-etnografía): 
consiste en focalizar el trabajo de 
campo a través de la observación e 
interpretación del fenómeno en una sola 
institución social, en una o varias situaciones 
sociales.
Joyceen Boyle (1994) propone cinco tipos de 
etnografías 
 Etnografías procesales. Describen diversos 
elementos de los procesos cuyo análisis 
puede ser, por un lado, funcional, si se explica 
cómo ciertas partes de la cultura o de los 
sistemas sociales se interrelacionan dentro de 
un determinado lapso y se ignoran los 
antecedentes históricos.
 Etnografía holística o clásica. Se enfoca en 
grupos amplios y suelen tener forma de libro 
debido a su extensión. 
 - Etnografía particularista. Es la aplicación de 
la metodología holística en grupos particulares 
o en una unidad social.
 - Etnografía de corte transversal. Se realizan 
estudios de un momento determinado de los 
grupos investigados. 
 - Etnografía etnohistórica. Balance de la 
realidad cultural actual como producto de los 
sucesos del pasado
La etnografía 
La etnografía 
Puede 
considerarse 
como 
Un método de 
trabajo 
De la 
Es un termino antropología 
que se deriva de 
la antropología
Etimológicamente 
Es el estudio de las 
etnias 
Lo que significa 
analizar a un grupo 
de personas 
Y la forma en que 
interactúan entre si 
Su 
comportamiento 
Observando y 
describiendo lo que 
la gente hace 
Con el fin de 
describir sus 
creencias 
Valores, 
motivaciones, 
perspectivas 
Y como varían 
dependiendo las 
circunstancias.
Estudia las 
múltiples 
Formas de 
vida 
De los seres 
humanos
Para hacer una investigación 
etnográfica 
Es necesario adentrarse en el grupo 
Aprendiendo su lenguaje y costumbre 
Para tener una interpretación 
adecuada de los sucesos 
Analizando los puntos de vista de los 
sujetos observados
Un etnógrafo tiene que… 
 Insertarse en la vida del grupo. 
 Convivir con sus miembros por un tiempo 
prolongado 
 Por que tiene la necesidad de ser aceptado en 
el grupo
La etnografía en la 
educación 
 En la década de los 80’s el mundo se empieza 
a tener preocupaciones por la investigación 
en la educación. 
 En nuestro país se presentaron miles de 
trabajos presentados en jornadas científicas y 
pedagógicas 
 Que muestran el quehacer de nuestros 
maestros 
 Y el desarrollo y nivel que ha alcanzado 
nuestra educación a nivel mundial.
En países como 
Gran Bretaña 
Estados unidos y 
Australia 
Se comienzan a 
aplicar diseños 
cualitativos 
Que profundizan 
en los aspectos 
del contexto 
En el que se dan 
los fenómenos. 
Mientras que en 
el método 
cualitativo 
Se comienza a 
incursionar en la 
etnografía 
Para poder 
proporcionar 
mayor claridad 
A los diferentes 
fenómenos que 
se dan 
En el proceso de 
enseñanza-aprendizaje
En estas investigaciones… 
 Se comienzan a analizar las relaciones 
escuela maestro alumno sociedad 
 Con la finalidad de conocer los diferentes 
problemas que resultan de esta interacción 
entre ellos.
Descripción de la salida del 
preescolar. 
 Los niños saltando. 
 Las mamás apresuradas por que iban tarde. 
 Niños gritando. 
 Los niños se dirigían a una tiendita de dulces 
que estaba a un lado de la escuela. 
 Habían fotos pegados en las rejas. 
 Una mamá peinaba a su hija. 
 Los niños y niñas estaban demasiado 
pequeños.
 Los papás platicaban con sus hijos sobre lo 
que habían hecho. 
 Había mucha gente en el pasillo. 
 Había mucho ruido. 
 Mamás y papás saliendo con sus niños de 
la mano, a algunos les cargaban la 
mochila, a otros se las dejaban. 
 Niños saliendo y haciendo berrinche.
 Las mamás son mayormente las que van 
por los niños. 
 Las niñas llevaban mas estrellas en la 
frente por lo cual decimos que son las que 
mejor se portan. 
 Una mamá le quitaba los zapatos a su hijo 
y le ponía unos tenis. 
 La mayoría de los niños portan Gafete.
Conclusión. 
Para nosotras la etnografía es un proceso que 
nos permite a todos los que tenemos un 
papel de investigador, a comprender el 
porqué de los diferentes fenómenos que 
afectan a un determinado grupo de personas, 
así mismo poder saber el origen de los 
problemas en su interacción y como los 
afectan, incluyendo las necesidades que estos 
tengan.
Bibliografía: 
 https://www.uam.es/personal_pdi/stmaria/jm 
urillo/InvestigacionEE/Presentaciones/Etnogr 
afica_doc.pdf

Enografía

  • 1.
    Benemérito Instituto Normaldel Estado “Gral. Juan Crisóstomo Bonilla” Licenciatura en Educación Inicial Primer Semestre CURSO: OBSERVACIÓN, REGISTROS Y ANÁLISIS DE LA PRÁCTICA EDUCATIVA ASESORA: KARLA PATRICIA CERVANTES MUÑOZ ALUMNAS: ANA KAREN HERNÁNDEZ FLORES BEATRIZ LÓPEZ MUÑOZ KATHELINE KIMBERLY LÓPEZ FERIA DIANA FLORES XILOTL YARA SARAI HERNÁNDEZ JUÁREZ.
  • 2.
    ¿Qué es laetnografía? La etnografía es uno de los métodos más relevantes que se vienen utilizando en la investigación cualitativa. Consiste en descripciones detalladas de situaciones, eventos, personas, interacciones y comportamientos que son observables.
  • 3.
     Un criterioimportante a tener en cuenta es la credibilidad, criterio d rigor que toda investigación cualitativa debe tener.  Existen unas estrategias para asegurar la credibilidad.  La metodología cualitativa educativa pretende mejorar la calidad de los procesos educativos y ayudar a los educadores en la reflexión sobre la practica educativa.
  • 4.
    Diferencias.  MODELOCUALITATIVO  MODELO CUANTITATIVO
  • 5.
     La etnografíafue desarrollada por antropólogos y sociólogos siendo, según Anthony Giddens, el estudio directo de personas o grupos durante un cierto período, utilizando la observación participante o las entrevistas para conocer su comportamiento social.  Rodríguez Gómez la define como el método de investigación por el que se aprende el modo de vida de una unidad social concreta, pudiendo ser ésta una familia, una clase, un claustro de profesores o una escuela
  • 6.
    La diferencia entremicroetnia y macroetnia es la siguiente:  A nivel micro (se identifica como micro-etnografía): consiste en focalizar el trabajo de campo a través de la observación e interpretación del fenómeno en una sola institución social, en una o varias situaciones sociales.
  • 8.
    Joyceen Boyle (1994)propone cinco tipos de etnografías  Etnografías procesales. Describen diversos elementos de los procesos cuyo análisis puede ser, por un lado, funcional, si se explica cómo ciertas partes de la cultura o de los sistemas sociales se interrelacionan dentro de un determinado lapso y se ignoran los antecedentes históricos.
  • 9.
     Etnografía holísticao clásica. Se enfoca en grupos amplios y suelen tener forma de libro debido a su extensión.  - Etnografía particularista. Es la aplicación de la metodología holística en grupos particulares o en una unidad social.
  • 10.
     - Etnografíade corte transversal. Se realizan estudios de un momento determinado de los grupos investigados.  - Etnografía etnohistórica. Balance de la realidad cultural actual como producto de los sucesos del pasado
  • 11.
    La etnografía Laetnografía Puede considerarse como Un método de trabajo De la Es un termino antropología que se deriva de la antropología
  • 12.
    Etimológicamente Es elestudio de las etnias Lo que significa analizar a un grupo de personas Y la forma en que interactúan entre si Su comportamiento Observando y describiendo lo que la gente hace Con el fin de describir sus creencias Valores, motivaciones, perspectivas Y como varían dependiendo las circunstancias.
  • 13.
    Estudia las múltiples Formas de vida De los seres humanos
  • 14.
    Para hacer unainvestigación etnográfica Es necesario adentrarse en el grupo Aprendiendo su lenguaje y costumbre Para tener una interpretación adecuada de los sucesos Analizando los puntos de vista de los sujetos observados
  • 15.
    Un etnógrafo tieneque…  Insertarse en la vida del grupo.  Convivir con sus miembros por un tiempo prolongado  Por que tiene la necesidad de ser aceptado en el grupo
  • 16.
    La etnografía enla educación  En la década de los 80’s el mundo se empieza a tener preocupaciones por la investigación en la educación.  En nuestro país se presentaron miles de trabajos presentados en jornadas científicas y pedagógicas  Que muestran el quehacer de nuestros maestros  Y el desarrollo y nivel que ha alcanzado nuestra educación a nivel mundial.
  • 17.
    En países como Gran Bretaña Estados unidos y Australia Se comienzan a aplicar diseños cualitativos Que profundizan en los aspectos del contexto En el que se dan los fenómenos. Mientras que en el método cualitativo Se comienza a incursionar en la etnografía Para poder proporcionar mayor claridad A los diferentes fenómenos que se dan En el proceso de enseñanza-aprendizaje
  • 18.
    En estas investigaciones…  Se comienzan a analizar las relaciones escuela maestro alumno sociedad  Con la finalidad de conocer los diferentes problemas que resultan de esta interacción entre ellos.
  • 19.
    Descripción de lasalida del preescolar.  Los niños saltando.  Las mamás apresuradas por que iban tarde.  Niños gritando.  Los niños se dirigían a una tiendita de dulces que estaba a un lado de la escuela.  Habían fotos pegados en las rejas.  Una mamá peinaba a su hija.  Los niños y niñas estaban demasiado pequeños.
  • 20.
     Los papásplaticaban con sus hijos sobre lo que habían hecho.  Había mucha gente en el pasillo.  Había mucho ruido.  Mamás y papás saliendo con sus niños de la mano, a algunos les cargaban la mochila, a otros se las dejaban.  Niños saliendo y haciendo berrinche.
  • 21.
     Las mamásson mayormente las que van por los niños.  Las niñas llevaban mas estrellas en la frente por lo cual decimos que son las que mejor se portan.  Una mamá le quitaba los zapatos a su hijo y le ponía unos tenis.  La mayoría de los niños portan Gafete.
  • 23.
    Conclusión. Para nosotrasla etnografía es un proceso que nos permite a todos los que tenemos un papel de investigador, a comprender el porqué de los diferentes fenómenos que afectan a un determinado grupo de personas, así mismo poder saber el origen de los problemas en su interacción y como los afectan, incluyendo las necesidades que estos tengan.
  • 25.
    Bibliografía:  https://www.uam.es/personal_pdi/stmaria/jm urillo/InvestigacionEE/Presentaciones/Etnogr afica_doc.pdf