UNIIVERSIIDADTÉCNIICADEAMBATO
               UN VERS DADTÉCN CADEAMBATO

                          F II S E II
                          F SE




                         NTIC´S II




TEMA:      RECURSOS WEB 2.0 – REPOSITORIOS DE INFORMACIÓN

ALUMNO     :     ESTEBAN SEVILLA

NIVEL: SEGUNDO “A”
1. DATOS INFORMATIVOS
       Nombre         :      Esteban Sevilla

       Nivel: Segundo “A”


   2. TEMAS
              RECURSOS WEB 2.0 – REPOSITORIOS DE INFORMACIÓN

   3. OBJETIVOS


           Conocer acerca de los recursos web 2.0 utilizados en la actualidad
           Aprender sobre las diferentes tipos de herramientas web 2.0
           Saber lo que son repositorios de información y sus tipos.
           Aprender sobre el entorno wiki y sus características
   4. MARCO TEÓRICO


RECURSOS WEB 2.0


La Web 2.0 nace como un conjunto de tecnologías de Internet que facilitan, más que
nunca, el trabajo colaborativo y abierto. Gracias a ellas, los usuarios pueden interactuar
proactivamente para mejorar o transformar situaciones que les afectan. Son tecnologías
que propician la descentralización y disparan la creatividad colectiva.


La Web 2.0 facilita un nuevo modelo de interacción entre las personas con el uso de
tecnologías que permiten a los usuarios convertirse en generadores de contenidos y crear
redes de colaboración entre ellos. En la siguiente figura se explican tres de los rasgos
más distintivos de la Web 2.0 o Web Social:
En esta figura se contrastan los dos modelos de web, pero es más una "metáfora" que podemos
aplicar a cualquier ámbito de una organización que una reflexión de naturaleza informática.


Como se puede observar, hay tres atributos de la Web 2.0 (o Web Social, como suele
llamarse) que marcan la diferencia respecto de lo que existía antes:

        Los usuarios se convierten en "prosumidores", es decir, no solo "consumen" (leen)
        sino que "producen" (escriben, participan, comentan, clasifican, etc.).
        Los usuarios interaccionan entre sí, Los nuevos canales de comunicación que se
        han abierto gracias a las herramientas 2.0, han facilitado la interacción entre los
        usuarios, y no solo usuario-empresa.
        Aparecen nuevas herramientas que permiten a los usuarios elegir lo que quieren
        ver, apelar al "auto-servicio", y con ello "bloquear" con facilidad lo que no les
        interesa.


15 CARACTERÍSTICAS DE LA WEB 2.0 (O MEJOR, DEL "MUNDO 2.0")


    1. DE LECTORES A PRODUCTORES: La relación del usuario con Internet cambia
        de "solo-lectura" (usuario pasivo) a "lectura-escritura" (usuario activo), ganando en
        flexibilidad al poder modificar los contenidos (agregar, editar, borrar y clasificar) y/o
        cambiar el modo en que se visualizan.
    2. INTERNET COMO "LA" ZONA DE TRABAJO: La web pasa a ser una plataforma
        de trabajo y de colaboración. Todo está ahí. Se abandona la idea del "software
como dispositivo" o "como producto", y se ve más como un servicio que funciona
   en una plataforma "móvil" que se llama Internet ("cloudcomputing"). Esta tendencia
   dispara la movilidad y la compatibilidad, porque puedes acceder a tus documentos
   desde cualquier plataforma. En definitiva, CONVERGENCIA. Por ejemplo, el
   esfuerzo de Google para desarrollar el concepto de Office 2.0 con Writely y otras
   aplicaciones-web a las que se accede con un navegador en lugar de "en local".
3. SISTEMAS DISTRIBUIDOS: Ensamblaje de piezas (software y hardware)
   provenientes de muchos desarrolladores independientes, siguiendo un modelo
   claramente distribuido, en lugar del modelo verticalista anterior de "empiezo de
   cero y todo es mío para mantener el control". Así se descentraliza en buena
   medida la gestión de los sitios-web, mediante la producción colaborativa y los
   sistemas abiertos y flexibles.
4. PARTICIPACIÓN: Se facilita la participación mediante una "arquitectura" que
   genera efectos de red, y busca potenciar la inteligencia colectiva. Emerge la "web
   participativa" en contraste con la "web como fuente de información". Los sitios se
   diseñan para que la gente participe e interaccione con los contenidos
   (comentarios, foros, hiperenlaces, comunidades, etc.)
5. EFECTOS DE RED: Los usuarios añaden valor a los sitios-web mediante su
   participación. Mientras más gente participa, más valor adquiere el sitio gracias a
   los contenidos que se cargan y las relaciones que se propician (Amazon, eBay,
   Del.icio.us)
6. LIBERTAD-FLEXIBILIDAD: El usuario gana poder para gestionar tanto el
   contenido como la forma, para modificar el aspecto de la web y crear
   combinaciones distintas a partir de los datos gracias a interfaces enriquecidas y
   flexibles. Se extiende el concepto de "auto-servicio" que concede muchísimo más
   poder a los usuarios para consumir a la carta.
7. CONVERSACIONES: Se prima la parte humana y la comunicación informal. Los
   usuarios empiezan a hablar sin complejos en primera persona y de un modo
   desenfadado. Se desarrollan herramientas de colaboración para intercambiar y
   publicar información no-estructurada, que son, en definitiva, "conversaciones"
   (blog, wikis, redes sociales).
8. AGILIDAD: Los contenidos son dinámicos, en constante cambio, porque se
   modifican con la participación de comunidades, en un proceso ágil y continuo
("perpetuo Beta"), en lugar del típico ciclo de "gestión de versiones" que ha
   predominado siempre en la industria del software.
9. TOLERANCIA AL ERROR: Las web y aplicaciones son "abiertas", y reconocen de
   base la posibilidad de errores, porque son sistemas "beta perpetuo", en
   permanente cambio. De hecho, se aboga porque "nunca se dirá que un sitio Web
   2.0 no cometió errores". Los del mundillo son más tolerantes al error porque es
   parte intrínseca del proceso.
10. ESTANDARIZACIÓN: Los formatos de la información se estandarizan facilitando
   el flujo, la remezcla y la integración de los contenidos. Se promueven estándares
   para hacer los datos y las aplicaciones intercambiables, mezclables entre sí
   (mediante RSS y Atomfeeds, agregadores, mashups,APIs, etc.) y actualizables
   (plug-in, extensiones) siguiendo un patrón participativo, es decir, diseñando las
   web y las aplicaciones "abiertas" (open-source)
11. SISTEMAS INTUITIVOS: Interfaces para el usuario ricas y amigables que
   conceden gran libertad en la interacción con los datos, y el desarrollo de entornos
   muy intuitivos. Se prima lo "usable" (Ajax, etc.).
12. METADATOS: Se enriquecen los datos con "metadatos" que clasifican los
   contenidos siguiendo un modelo distribuido y flexible (etiquetado colaborativo)
   (folksonomías vs. tesauros controlados, categorías libres vs. estructura de
   carpetas) (Del-icio.us)
13. DEMOCRATIZACIÓN: Se populariza la "labor editorial" con el desarrollo de
   "herramientas de publicación" basadas en web que permiten a cualquiera, y de un
   modo muy sencillo, tener "voz global" en Internet. Se promueven iniciativas de
   "publicación colectiva" de contenidos mediante aplicaciones tipo Wiki (por ejemplo,
   Wikipedia o un libro colectivo). Se recompensa la humildad y el respeto por el otro,
   el tratamiento "entre iguales" (P2P). Las actitudes arrogantes o excluyentes son
   peor vistas que nunca.
14. MERITOCRACIA: Crece la importancia del mérito técnico y la reputación de
   compartir como "moneda social".
15. TRANSPARENCIA: Al mundo 2.0 no le gustan las puertas cerradas, ni el
   ocultamiento de información. Se apuesta por un modelo de trabajo más
   transparente. Hay también un reconocimiento implícito de que las nuevas
   tecnologías hacen cada vez más inviable la opacidad.
QUE ES UN REPOSITORIO DE INFORMACIÓN


  •   Un repositorio, depósito o archivo es un sitio centralizado donde se almacena y
      mantiene información digital, habitualmente bases de datos o archivos
      informáticos.
  •   El origen de la palabra española repositorio deriva del latín repositorium, que
      significaba armario, alacena. Este significado se generalizó (por metonimia) en
      español y es recogido en el Diccionario de la Real Academia (DRAE) como: "Lugar
      donde se guarda algo", y de ahí se aplicó al léxico específico de la informática
      para designar los depósitos de información digital.
  •   Los depósitos están preparados para distribuirse habitualmente sirviéndose de una
      red informática como Internet o en un medio físico como un disco compacto. Y
      pueden ser de acceso público, o pueden estar protegidos y necesitar de una
      autentificación previa. Los depósitos más conocidos son los de carácter
      académico y los institucionales.
  •   A diferencia de las computadoras personales o de las pc de escritorio, los
      depósitos suelen contar con sistemas de Backup y mantenimiento preventivo y
      correctivo, lo que hace que nuestra información se pueda recuperar en el caso que
      nuestra máquina o pc quede inutilizable.


  Repositorios de información


  •   Consisten en grandes volúmenes de datos que contienen documentos de texto o
      imágenes, representan un caso de bases de datos no estructuradas. El usuario
      localiza documentos y objetos haciendo una descripción de ellos.
  •   Un usuario que busca información en un repositorio, describe de manera breve el
      documento que quiere obtener como respuesta. El resultado es que el usuario
      ``navega'' en el repositorio realizando consultas y refinando resultados hasta que
      queda
  •   La información contenida en los repositorios es volátil, y por este motivo no es
      posible definir una estructura, aun cuando en principio sería posible utilizar una
      base de datos relacional.
  •   La información se almacena sin restricciones, pero de la misma manera se
      desecha, la única manera de controlar los datos almacenados dentro de un
repositorio, es mediante su tiempo de permanencia; es decir, cuando llega
        información y no es consultada dentro de un margen de tiempo se borra.



TIPOS DE REPOSITORIOS


Servidores de documentos, o repositorios, son instrumentos para la implementación del
autoarchivo, la ruta verde para el acceso abierto. Estas bases de datos son operadas por
universidades u organizaciones de investigación. Tanto la colocación de los documentos
por los autores como el acceso de los usuarios son gratuitos.


Repositorios institucionales y temáticos


Existen dos categorías principales de repositorios, institucionales y temáticos:


        Los repositorios institucionales son operados generalmente por universidades para
        permitirle a sus miembros archivar manuscritos y otros materiales digitalmente y
        de esta manera, ponerlos a disposición del público. Ejemplo: repo.
        Los repositorios temáticos almacenan y proporcionan acceso a la producción
        académica de un área temática particular, por ejemplo una disciplina. Proyectos
        alemanes importantes son por ejemplo, PsyDok, un servidor de textos completos
        temático (en alemán) sobre psicología, y SSOAR, un servidor de textos completos
        orientado a las ciencias sociales.

ENTORNO COLABORATIVO WIKI


WIKIS


Un Wiki (denominación que parece venir de la palabra hawianawikiwiki que significa
rápido o veloz) es una página Web o un conjunto de páginas Web que cualquier persona
a quién se le permita el acceso puede editar fácilmente desde cualquier lugar. En pocas
palabras, es un sitio web de construcción colectiva, con un tema específico, en el cual los
usuarios tienen libertad para adicionar, eliminar o editar los contenidos.


En las Instituciones Educativas, los Wikis posibilitan que grupos de estudiantes,
profesores o ambos, elaboren colectivamente glosarios de diferentes asignaturas, reúnan
contenidos, compartan y construyan colaborativamente trabajos escritos, creen sus
propios libros de texto y desarrollen repositorios de recursos. En clases colaborativas,
docentes y estudiantes trabajan juntos y comparten la responsabilidad por los proyectos
que se realizan. Los Wikis se pueden aprovechar en el aula para crear fácilmente un
ambiente colaborativo en línea sin depender de quienes manejan el área de tecnología en
la Institución [4]. Algunos de los sitios que ofrecen servicio de creación en línea de Wikis,
permiten la utilización de contraseña como medida de seguridad para los usuarios.




                                   Wikipedia en Español


El ejemplo exitoso por excelencia de esta aplicación es Wikipedia que ha logrado que el
concepto del Wiki, como herramienta de colaboración que facilita la producción de un
grupo de trabajo, sea ampliamente entendida. Desafortunadamente para los países de
habla hispana, la calidad de las definiciones en español no son tan buenas como las
definiciones en inglés, mucho más concisas, precisas y claras.
Las paginas Wiki cuentan con un botón para editar que se muestra en la pantalla y el
usuario puede hacer clic sobre este para acceder a una herramienta de edición en línea
fácil de usar que le permite modificar e inclusive borrar el contenido de la página en
cuestión. Para crear un conjunto de páginas navegables, se utiliza un sistema simple de
enlaces entre páginas, tipo hipertexto.


A diferencia de los blogs, los Wikis cuentan por lo general con una función de “historial”
que permite examinar versiones previas y con una función de rollback (deshacer), capaz
de restaurar versiones anteriores.




Ejemplos de Wikis:


       Wikipedia
       AulaWiki21
       WikiTaller
       Wikicolombia
       Wiki Economía
       Filo-TIC
       Wikis en Educación
       Socio-Natural (grado 4°)
       WikiHow(cómo funcionan las cosas – Inglés)
       FluWiki(sobre Influenza – Inglés)
       Wiki In Education(Inglés)


Sitios para crear Wikis


       Wikispaces (en línea)
       Wetpaint (en línea)
       MediaWiki (software descargable)
       Twiki (software descargable)
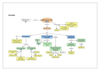
RESUMEN
RESUMEN PERSONAL

CONCLUSIONES Y RECOMENDACIONES

     Aprendimos acerca de los recursos web 2.0 utilizados en la actualidad
     Aprendimos sobre las diferentes tipos de herramientas web 2.0

     Aprendimos sobre los repositorios de información y sus tipos.

     Aprender sobre el entorno wiki y sus características
     Es recomendable realizar prácticas sobre estos recursos web.




  5. BIBLIOGRAFÍA
     http://es.wikipedia.org/wiki/Web_2.0

     http://www.wikipedia.org/
     http://es.wikipedia.org/wiki/Wikipedia
     http://internality.com/web20/files/mapa-web-20.pdf

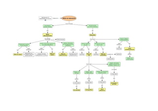
Entorno web 2.0

  • 1.
    UNIIVERSIIDADTÉCNIICADEAMBATO UN VERS DADTÉCN CADEAMBATO F II S E II F SE NTIC´S II TEMA: RECURSOS WEB 2.0 – REPOSITORIOS DE INFORMACIÓN ALUMNO : ESTEBAN SEVILLA NIVEL: SEGUNDO “A”
  • 3.
    1. DATOS INFORMATIVOS Nombre : Esteban Sevilla Nivel: Segundo “A” 2. TEMAS RECURSOS WEB 2.0 – REPOSITORIOS DE INFORMACIÓN 3. OBJETIVOS Conocer acerca de los recursos web 2.0 utilizados en la actualidad Aprender sobre las diferentes tipos de herramientas web 2.0 Saber lo que son repositorios de información y sus tipos. Aprender sobre el entorno wiki y sus características 4. MARCO TEÓRICO RECURSOS WEB 2.0 La Web 2.0 nace como un conjunto de tecnologías de Internet que facilitan, más que nunca, el trabajo colaborativo y abierto. Gracias a ellas, los usuarios pueden interactuar proactivamente para mejorar o transformar situaciones que les afectan. Son tecnologías que propician la descentralización y disparan la creatividad colectiva. La Web 2.0 facilita un nuevo modelo de interacción entre las personas con el uso de tecnologías que permiten a los usuarios convertirse en generadores de contenidos y crear redes de colaboración entre ellos. En la siguiente figura se explican tres de los rasgos más distintivos de la Web 2.0 o Web Social:
  • 4.
    En esta figurase contrastan los dos modelos de web, pero es más una "metáfora" que podemos aplicar a cualquier ámbito de una organización que una reflexión de naturaleza informática. Como se puede observar, hay tres atributos de la Web 2.0 (o Web Social, como suele llamarse) que marcan la diferencia respecto de lo que existía antes: Los usuarios se convierten en "prosumidores", es decir, no solo "consumen" (leen) sino que "producen" (escriben, participan, comentan, clasifican, etc.). Los usuarios interaccionan entre sí, Los nuevos canales de comunicación que se han abierto gracias a las herramientas 2.0, han facilitado la interacción entre los usuarios, y no solo usuario-empresa. Aparecen nuevas herramientas que permiten a los usuarios elegir lo que quieren ver, apelar al "auto-servicio", y con ello "bloquear" con facilidad lo que no les interesa. 15 CARACTERÍSTICAS DE LA WEB 2.0 (O MEJOR, DEL "MUNDO 2.0") 1. DE LECTORES A PRODUCTORES: La relación del usuario con Internet cambia de "solo-lectura" (usuario pasivo) a "lectura-escritura" (usuario activo), ganando en flexibilidad al poder modificar los contenidos (agregar, editar, borrar y clasificar) y/o cambiar el modo en que se visualizan. 2. INTERNET COMO "LA" ZONA DE TRABAJO: La web pasa a ser una plataforma de trabajo y de colaboración. Todo está ahí. Se abandona la idea del "software
  • 5.
    como dispositivo" o"como producto", y se ve más como un servicio que funciona en una plataforma "móvil" que se llama Internet ("cloudcomputing"). Esta tendencia dispara la movilidad y la compatibilidad, porque puedes acceder a tus documentos desde cualquier plataforma. En definitiva, CONVERGENCIA. Por ejemplo, el esfuerzo de Google para desarrollar el concepto de Office 2.0 con Writely y otras aplicaciones-web a las que se accede con un navegador en lugar de "en local". 3. SISTEMAS DISTRIBUIDOS: Ensamblaje de piezas (software y hardware) provenientes de muchos desarrolladores independientes, siguiendo un modelo claramente distribuido, en lugar del modelo verticalista anterior de "empiezo de cero y todo es mío para mantener el control". Así se descentraliza en buena medida la gestión de los sitios-web, mediante la producción colaborativa y los sistemas abiertos y flexibles. 4. PARTICIPACIÓN: Se facilita la participación mediante una "arquitectura" que genera efectos de red, y busca potenciar la inteligencia colectiva. Emerge la "web participativa" en contraste con la "web como fuente de información". Los sitios se diseñan para que la gente participe e interaccione con los contenidos (comentarios, foros, hiperenlaces, comunidades, etc.) 5. EFECTOS DE RED: Los usuarios añaden valor a los sitios-web mediante su participación. Mientras más gente participa, más valor adquiere el sitio gracias a los contenidos que se cargan y las relaciones que se propician (Amazon, eBay, Del.icio.us) 6. LIBERTAD-FLEXIBILIDAD: El usuario gana poder para gestionar tanto el contenido como la forma, para modificar el aspecto de la web y crear combinaciones distintas a partir de los datos gracias a interfaces enriquecidas y flexibles. Se extiende el concepto de "auto-servicio" que concede muchísimo más poder a los usuarios para consumir a la carta. 7. CONVERSACIONES: Se prima la parte humana y la comunicación informal. Los usuarios empiezan a hablar sin complejos en primera persona y de un modo desenfadado. Se desarrollan herramientas de colaboración para intercambiar y publicar información no-estructurada, que son, en definitiva, "conversaciones" (blog, wikis, redes sociales). 8. AGILIDAD: Los contenidos son dinámicos, en constante cambio, porque se modifican con la participación de comunidades, en un proceso ágil y continuo
  • 6.
    ("perpetuo Beta"), enlugar del típico ciclo de "gestión de versiones" que ha predominado siempre en la industria del software. 9. TOLERANCIA AL ERROR: Las web y aplicaciones son "abiertas", y reconocen de base la posibilidad de errores, porque son sistemas "beta perpetuo", en permanente cambio. De hecho, se aboga porque "nunca se dirá que un sitio Web 2.0 no cometió errores". Los del mundillo son más tolerantes al error porque es parte intrínseca del proceso. 10. ESTANDARIZACIÓN: Los formatos de la información se estandarizan facilitando el flujo, la remezcla y la integración de los contenidos. Se promueven estándares para hacer los datos y las aplicaciones intercambiables, mezclables entre sí (mediante RSS y Atomfeeds, agregadores, mashups,APIs, etc.) y actualizables (plug-in, extensiones) siguiendo un patrón participativo, es decir, diseñando las web y las aplicaciones "abiertas" (open-source) 11. SISTEMAS INTUITIVOS: Interfaces para el usuario ricas y amigables que conceden gran libertad en la interacción con los datos, y el desarrollo de entornos muy intuitivos. Se prima lo "usable" (Ajax, etc.). 12. METADATOS: Se enriquecen los datos con "metadatos" que clasifican los contenidos siguiendo un modelo distribuido y flexible (etiquetado colaborativo) (folksonomías vs. tesauros controlados, categorías libres vs. estructura de carpetas) (Del-icio.us) 13. DEMOCRATIZACIÓN: Se populariza la "labor editorial" con el desarrollo de "herramientas de publicación" basadas en web que permiten a cualquiera, y de un modo muy sencillo, tener "voz global" en Internet. Se promueven iniciativas de "publicación colectiva" de contenidos mediante aplicaciones tipo Wiki (por ejemplo, Wikipedia o un libro colectivo). Se recompensa la humildad y el respeto por el otro, el tratamiento "entre iguales" (P2P). Las actitudes arrogantes o excluyentes son peor vistas que nunca. 14. MERITOCRACIA: Crece la importancia del mérito técnico y la reputación de compartir como "moneda social". 15. TRANSPARENCIA: Al mundo 2.0 no le gustan las puertas cerradas, ni el ocultamiento de información. Se apuesta por un modelo de trabajo más transparente. Hay también un reconocimiento implícito de que las nuevas tecnologías hacen cada vez más inviable la opacidad.
  • 7.
    QUE ES UNREPOSITORIO DE INFORMACIÓN • Un repositorio, depósito o archivo es un sitio centralizado donde se almacena y mantiene información digital, habitualmente bases de datos o archivos informáticos. • El origen de la palabra española repositorio deriva del latín repositorium, que significaba armario, alacena. Este significado se generalizó (por metonimia) en español y es recogido en el Diccionario de la Real Academia (DRAE) como: "Lugar donde se guarda algo", y de ahí se aplicó al léxico específico de la informática para designar los depósitos de información digital. • Los depósitos están preparados para distribuirse habitualmente sirviéndose de una red informática como Internet o en un medio físico como un disco compacto. Y pueden ser de acceso público, o pueden estar protegidos y necesitar de una autentificación previa. Los depósitos más conocidos son los de carácter académico y los institucionales. • A diferencia de las computadoras personales o de las pc de escritorio, los depósitos suelen contar con sistemas de Backup y mantenimiento preventivo y correctivo, lo que hace que nuestra información se pueda recuperar en el caso que nuestra máquina o pc quede inutilizable. Repositorios de información • Consisten en grandes volúmenes de datos que contienen documentos de texto o imágenes, representan un caso de bases de datos no estructuradas. El usuario localiza documentos y objetos haciendo una descripción de ellos. • Un usuario que busca información en un repositorio, describe de manera breve el documento que quiere obtener como respuesta. El resultado es que el usuario ``navega'' en el repositorio realizando consultas y refinando resultados hasta que queda • La información contenida en los repositorios es volátil, y por este motivo no es posible definir una estructura, aun cuando en principio sería posible utilizar una base de datos relacional. • La información se almacena sin restricciones, pero de la misma manera se desecha, la única manera de controlar los datos almacenados dentro de un
  • 8.
    repositorio, es mediantesu tiempo de permanencia; es decir, cuando llega información y no es consultada dentro de un margen de tiempo se borra. TIPOS DE REPOSITORIOS Servidores de documentos, o repositorios, son instrumentos para la implementación del autoarchivo, la ruta verde para el acceso abierto. Estas bases de datos son operadas por universidades u organizaciones de investigación. Tanto la colocación de los documentos por los autores como el acceso de los usuarios son gratuitos. Repositorios institucionales y temáticos Existen dos categorías principales de repositorios, institucionales y temáticos: Los repositorios institucionales son operados generalmente por universidades para permitirle a sus miembros archivar manuscritos y otros materiales digitalmente y de esta manera, ponerlos a disposición del público. Ejemplo: repo. Los repositorios temáticos almacenan y proporcionan acceso a la producción académica de un área temática particular, por ejemplo una disciplina. Proyectos alemanes importantes son por ejemplo, PsyDok, un servidor de textos completos temático (en alemán) sobre psicología, y SSOAR, un servidor de textos completos orientado a las ciencias sociales. ENTORNO COLABORATIVO WIKI WIKIS Un Wiki (denominación que parece venir de la palabra hawianawikiwiki que significa rápido o veloz) es una página Web o un conjunto de páginas Web que cualquier persona a quién se le permita el acceso puede editar fácilmente desde cualquier lugar. En pocas palabras, es un sitio web de construcción colectiva, con un tema específico, en el cual los usuarios tienen libertad para adicionar, eliminar o editar los contenidos. En las Instituciones Educativas, los Wikis posibilitan que grupos de estudiantes, profesores o ambos, elaboren colectivamente glosarios de diferentes asignaturas, reúnan
  • 9.
    contenidos, compartan yconstruyan colaborativamente trabajos escritos, creen sus propios libros de texto y desarrollen repositorios de recursos. En clases colaborativas, docentes y estudiantes trabajan juntos y comparten la responsabilidad por los proyectos que se realizan. Los Wikis se pueden aprovechar en el aula para crear fácilmente un ambiente colaborativo en línea sin depender de quienes manejan el área de tecnología en la Institución [4]. Algunos de los sitios que ofrecen servicio de creación en línea de Wikis, permiten la utilización de contraseña como medida de seguridad para los usuarios. Wikipedia en Español El ejemplo exitoso por excelencia de esta aplicación es Wikipedia que ha logrado que el concepto del Wiki, como herramienta de colaboración que facilita la producción de un grupo de trabajo, sea ampliamente entendida. Desafortunadamente para los países de habla hispana, la calidad de las definiciones en español no son tan buenas como las definiciones en inglés, mucho más concisas, precisas y claras.
  • 10.
    Las paginas Wikicuentan con un botón para editar que se muestra en la pantalla y el usuario puede hacer clic sobre este para acceder a una herramienta de edición en línea fácil de usar que le permite modificar e inclusive borrar el contenido de la página en cuestión. Para crear un conjunto de páginas navegables, se utiliza un sistema simple de enlaces entre páginas, tipo hipertexto. A diferencia de los blogs, los Wikis cuentan por lo general con una función de “historial” que permite examinar versiones previas y con una función de rollback (deshacer), capaz de restaurar versiones anteriores. Ejemplos de Wikis: Wikipedia AulaWiki21 WikiTaller Wikicolombia Wiki Economía Filo-TIC Wikis en Educación Socio-Natural (grado 4°) WikiHow(cómo funcionan las cosas – Inglés) FluWiki(sobre Influenza – Inglés) Wiki In Education(Inglés) Sitios para crear Wikis Wikispaces (en línea) Wetpaint (en línea) MediaWiki (software descargable) Twiki (software descargable)
  • 11.
  • 16.
    RESUMEN PERSONAL CONCLUSIONES YRECOMENDACIONES  Aprendimos acerca de los recursos web 2.0 utilizados en la actualidad  Aprendimos sobre las diferentes tipos de herramientas web 2.0  Aprendimos sobre los repositorios de información y sus tipos.  Aprender sobre el entorno wiki y sus características  Es recomendable realizar prácticas sobre estos recursos web. 5. BIBLIOGRAFÍA http://es.wikipedia.org/wiki/Web_2.0 http://www.wikipedia.org/ http://es.wikipedia.org/wiki/Wikipedia http://internality.com/web20/files/mapa-web-20.pdf