CURSO: GERENCIA DE RIESGOS
DOCENTE : HIDALGO LAMA JENRY ALEX
2013
TRABAJO SEMANA Nº 01
INTEGRANTES :
Arriaga Sánchez, Dayanne
Castro Albitres, Flor
Olortegui Bernuy, Piero
Pereda Ulco, Pamela
Sigueñas Quispe, Pamela
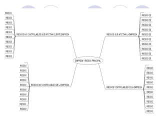
 Riesgos no controlables
que afectan al cliente de la
empresa
1. Bajos ingresos de los clientes
2. Comportamiento del mercado
3. Riesgo de precio
4. Riesgo de tecnología
5. Desastres
6. Riesgo de la crisis
internacional
7. Riesgos de emisión de billetes
falsos
8. Riesgo de tendencia
inflacionaria
9. Riesgo comercial
 Riesgos que afectan ala
empresa
1. Riesgo del tipo de cambio
2. Riesgo de fraude
3. Riesgo de tasa de interés
4. Riesgo de una economía
inestable
5. Riesgo de robo
6. Riesgo de desastres naturales
7. Riesgo de la creciente
competencia
8. Riesgo en cambios de política
9. Riesgo de dependencia en
variables climatológicas.
 Riesgos controlables de la
empresa
1. Fallas técnicas de maquinaria
2. Materia prima de mala calidad
3. Riesgo de liquidez que
permita cumplir con sus
obligaciones a través de sus
ventas
4. Riesgo de contar con personal
problemático
5. Riesgos operacionales en los
procesos de producción
6. Riesgos de personal con poca
experiencia
 Riesgos no controlables de
la empresa
1. Contar con técnicos
especialistas en maquinarias
2. Implementación de sistemas
de gestión de calidad
3. Establecer márgenes de venta
4. Desarrollar estrategias de
selección de personal
5. Establecer eficientes canales
de distribución
6. Implementación de sistemas
de control
7. Establecer programas de
capacitación de personal
NO TENER LIQUIDES
ENDEUDARNOS
INVERTIR EN CURSOS DE
CAPACITACION
CONTAR CON LOCAL ALQUILADO
DESASTRE NATURAL
EMBARGO DE LA PROPIEDAD
ROBO DE RECURSOS
RIESGO DE CAJA
NO CONTAR CON EL UNIFORME
NECESARIO PARA UNA ACTIVIDAD DE
RIESGO
NO CONTAR CON PROTECCION PARA LA
INFORMACION DE LA EMPRESA
SUFRIR UN ACCIDENTE VEHICULAR
ESTAR DESEMPLEADO
EXTORSIÓN
TRATAMIENTO DE SALUD
CIRUGIA DE ALTO RIESGO
EMBARGO DE TU PROPIA CASA
NO PAGAR LOS IMPUESTOS DE
PROPIEDAD
INCENDIO EN EL HOGAR
ENFERMEDAD TERMINAL
IVALIDEZ TOTAL O PARCIAL DEL
CUERPO
PELIGRO DE INCENDIO
RIESGO BIOLOGICO
¡ATENCION! CUIDADO CON EL
PERRO
RIESGO ELECTRICO
MATERIAS INFLAMABLES
ACCIDENTES DOMESTICOS
MUERTE EN UN ACCIDENTE
AUTOMOVILISTICO
CANCER POR CIGARRILLLOS
VIVIR EN UNA ZONA DE VOLCANES
CONSTRUIR UN EDIFICIO EN ZONAS
SISMICAS
SIGUIENDO LAS SEÑALES SE
PUEDEN EVITAR TRAGEDIAS
ANTE CUALQUIER
CIRCUNSTANCIA PODEMOS
SALIR ADELANTE
SEA O NO LO ESPERADO UNO
SIEMPRE DEBE HACER LO
CORRECTO
HABRE APROBADO O NO EL CUURSO
ME DARAN EL PUESTO DE GERENTE
REALIZARAN EL PROYECTO QUE PRESENTE
GANARE EL PREMIO DE MEJOR DISEÑO GRAFICO
LA ADMINISTRACION DEL RIESGO
¿Porque la gestión de riesgos constituye
una ventaja competitiva para las empresas?
- Constituye una ventaja competitiva ,
porque las empresas se encuentran en
constantes cambios o en una continua
evolución del entorno, es por eso que
las empresas deben intentar evadir,
reducir o disolver todo riesgo financiero
que pueda afectar a la empresa
manteniendo seguridad para asi llegar al
cumplimiento de logros.
¿Cómo las empresas hacen operativos
estos principios en la gestión de riesgos?
Las empresas hacen operativos estos
principios aplicándolos en el mercado, es
decir tratar de optar por la mejor alternativa
en la cual se pueda identificar ciertos
riesgos económicos financieros de la
empresa que puedan surgir para poder
manejarlos y tomar una decisión asertiva.
¿Qué conocimientos y habilidades debe
tener el administrador de riesgos?
- Los conocimientos que debe tener:
- Capacidad para el manejo de recursos.
-Experiencia
-Identificar aspectos favorables o desfavorables dentro de la empresa.
Las habilidad que debe poseer o tener un administrador de riesgos es:
- Manejar su tiempo
- Tomar decisiones
- Trabajar en equipo
- Analizar el entorno
- Realizar evaluaciones periódicas.
- Ser líder, asertivo.
Es el proceso que permite identificar,
analizar y resolver proactivamente los
riesgos de un proyecto. Entonces el
objetivo principal de la Gestión de Riesgos
es el de maximizar las repercusiones
positivas (OPORTUNIDADES) y minimizar
las negativas (PÉRDIDAS).
Ing. Franklin Aranaga Meneses- Órgano
de Control Institucional FONCODES
 Es la posibilidad de que ocurra un
acontecimiento que tenga un impacto en el
alcance de los objetivos, por lo cual el riesgo
se mide en términos de consecuencias y
probabilidad.
BENJAMÍN GONZÁLEZ, JORDAN. Las Bases de las Finanzas
Empresariales.
 La administración de riesgos se puede definir
entonces como el proceso de identificación,
medida y administración de los riesgos que
amenazan la existencia, los activos, las
ganancias o al personal de una organización, o
los servicios que ésta provee.
Alejandro H. Morales T. Contador Público de la
Universidad de Medellín. Especialista en Análisis de
Riesgos Administrativos y de Fraude.
 Podemos decir que la buena administración de riesgos nos
permite crear una cultura de riesgos que permita administrar los
eventos futuros que crean incertidumbre y responder
adecuadamente a fin de reducir pérdidas inesperadas y tomar
oportunidades.
 Para nosotros la administración de riesgos es:
 Es el estudio que nos permite estar al tanto de las futuras
desventajas que podrían amenazar en el desarrollo de nuestra
empresa produciendo deslices inesperados, para que a partir de
ello podamos tomar soluciones adecuadas para superar
cualquier riesgo.
Todos los agentes económicos, incluyendo
las organizaciones empresariales, están
sometidos a diversos tipos de riesgo.
Algunos son generados por la propia
actividad, estos se llaman riesgos
endógenos (controlables). Otros son
generados por actividades ajenas o por el
azar y se llaman riesgos exógenos
(incontrolables).
Por ejemplo, las plagas que afectan la producción del tabaco son parte de los riesgos
endógenos de esta actividad, sin embargo, el impuesto con que se piensan gravar los puros
en el mercado más importante para este producto, la destrucción de los cultivos por un
huracán o la elevación del precio de los combustibles, son riesgos exógenos.
Se llama análisis de riesgos al estudio de los eventos que tienen efectos sobre la actividad
de la empresa y administración de riesgos a la aplicación de estrategias para evitar o
reducir los costos generados por los riesgos.
En términos generales el análisis y la administración de riesgos incluyen: la
investigación e identificación de las fuentes de riesgo; la estimación de su
probabilidad y evaluación de sus efectos; para ello la empresa tiene que utilizar la
planificación de estrategias y procedimientos de control de riesgos; y, la aplicación
optimizadora de esas estrategias en presencia de incertidumbre.
La capacidad de un negocio de prosperar al afrontar los riesgos, al
mismo tiempo que responde a acontecimientos imprevistos, buenos o
malos, es un indicador excelente de su capacidad para competir.
Además significa que la empresa se está preocupando por:
Detectar oportunamente los factores internos y externos que afectan
Identificar y enfocarse en los aspectos críticos de tu negocio.
Desarrollar anticipadamente un balance razonado entre el costo
y la tolerancia o aceptación de riesgos definidos.
Monitorear constantemente para determinar qué medidas
funcionan y qué otra se pueden implementar.
Gracias.!!!

GERENCIA DE RIESGOS SEMANA 1

  • 1.
    CURSO: GERENCIA DERIESGOS DOCENTE : HIDALGO LAMA JENRY ALEX 2013 TRABAJO SEMANA Nº 01 INTEGRANTES : Arriaga Sánchez, Dayanne Castro Albitres, Flor Olortegui Bernuy, Piero Pereda Ulco, Pamela Sigueñas Quispe, Pamela
  • 3.
     Riesgos nocontrolables que afectan al cliente de la empresa 1. Bajos ingresos de los clientes 2. Comportamiento del mercado 3. Riesgo de precio 4. Riesgo de tecnología 5. Desastres 6. Riesgo de la crisis internacional 7. Riesgos de emisión de billetes falsos 8. Riesgo de tendencia inflacionaria 9. Riesgo comercial  Riesgos que afectan ala empresa 1. Riesgo del tipo de cambio 2. Riesgo de fraude 3. Riesgo de tasa de interés 4. Riesgo de una economía inestable 5. Riesgo de robo 6. Riesgo de desastres naturales 7. Riesgo de la creciente competencia 8. Riesgo en cambios de política 9. Riesgo de dependencia en variables climatológicas.
  • 4.
     Riesgos controlablesde la empresa 1. Fallas técnicas de maquinaria 2. Materia prima de mala calidad 3. Riesgo de liquidez que permita cumplir con sus obligaciones a través de sus ventas 4. Riesgo de contar con personal problemático 5. Riesgos operacionales en los procesos de producción 6. Riesgos de personal con poca experiencia  Riesgos no controlables de la empresa 1. Contar con técnicos especialistas en maquinarias 2. Implementación de sistemas de gestión de calidad 3. Establecer márgenes de venta 4. Desarrollar estrategias de selección de personal 5. Establecer eficientes canales de distribución 6. Implementación de sistemas de control 7. Establecer programas de capacitación de personal
  • 5.
    NO TENER LIQUIDES ENDEUDARNOS INVERTIREN CURSOS DE CAPACITACION CONTAR CON LOCAL ALQUILADO DESASTRE NATURAL EMBARGO DE LA PROPIEDAD ROBO DE RECURSOS RIESGO DE CAJA NO CONTAR CON EL UNIFORME NECESARIO PARA UNA ACTIVIDAD DE RIESGO NO CONTAR CON PROTECCION PARA LA INFORMACION DE LA EMPRESA SUFRIR UN ACCIDENTE VEHICULAR ESTAR DESEMPLEADO EXTORSIÓN TRATAMIENTO DE SALUD CIRUGIA DE ALTO RIESGO EMBARGO DE TU PROPIA CASA NO PAGAR LOS IMPUESTOS DE PROPIEDAD INCENDIO EN EL HOGAR ENFERMEDAD TERMINAL IVALIDEZ TOTAL O PARCIAL DEL CUERPO
  • 6.
    PELIGRO DE INCENDIO RIESGOBIOLOGICO ¡ATENCION! CUIDADO CON EL PERRO RIESGO ELECTRICO MATERIAS INFLAMABLES ACCIDENTES DOMESTICOS MUERTE EN UN ACCIDENTE AUTOMOVILISTICO CANCER POR CIGARRILLLOS VIVIR EN UNA ZONA DE VOLCANES CONSTRUIR UN EDIFICIO EN ZONAS SISMICAS SIGUIENDO LAS SEÑALES SE PUEDEN EVITAR TRAGEDIAS ANTE CUALQUIER CIRCUNSTANCIA PODEMOS SALIR ADELANTE SEA O NO LO ESPERADO UNO SIEMPRE DEBE HACER LO CORRECTO HABRE APROBADO O NO EL CUURSO ME DARAN EL PUESTO DE GERENTE REALIZARAN EL PROYECTO QUE PRESENTE GANARE EL PREMIO DE MEJOR DISEÑO GRAFICO
  • 7.
  • 8.
    ¿Porque la gestiónde riesgos constituye una ventaja competitiva para las empresas? - Constituye una ventaja competitiva , porque las empresas se encuentran en constantes cambios o en una continua evolución del entorno, es por eso que las empresas deben intentar evadir, reducir o disolver todo riesgo financiero que pueda afectar a la empresa manteniendo seguridad para asi llegar al cumplimiento de logros.
  • 9.
    ¿Cómo las empresashacen operativos estos principios en la gestión de riesgos? Las empresas hacen operativos estos principios aplicándolos en el mercado, es decir tratar de optar por la mejor alternativa en la cual se pueda identificar ciertos riesgos económicos financieros de la empresa que puedan surgir para poder manejarlos y tomar una decisión asertiva.
  • 10.
    ¿Qué conocimientos yhabilidades debe tener el administrador de riesgos? - Los conocimientos que debe tener: - Capacidad para el manejo de recursos. -Experiencia -Identificar aspectos favorables o desfavorables dentro de la empresa. Las habilidad que debe poseer o tener un administrador de riesgos es: - Manejar su tiempo - Tomar decisiones - Trabajar en equipo - Analizar el entorno - Realizar evaluaciones periódicas. - Ser líder, asertivo.
  • 11.
    Es el procesoque permite identificar, analizar y resolver proactivamente los riesgos de un proyecto. Entonces el objetivo principal de la Gestión de Riesgos es el de maximizar las repercusiones positivas (OPORTUNIDADES) y minimizar las negativas (PÉRDIDAS). Ing. Franklin Aranaga Meneses- Órgano de Control Institucional FONCODES
  • 12.
     Es laposibilidad de que ocurra un acontecimiento que tenga un impacto en el alcance de los objetivos, por lo cual el riesgo se mide en términos de consecuencias y probabilidad. BENJAMÍN GONZÁLEZ, JORDAN. Las Bases de las Finanzas Empresariales.
  • 13.
     La administraciónde riesgos se puede definir entonces como el proceso de identificación, medida y administración de los riesgos que amenazan la existencia, los activos, las ganancias o al personal de una organización, o los servicios que ésta provee. Alejandro H. Morales T. Contador Público de la Universidad de Medellín. Especialista en Análisis de Riesgos Administrativos y de Fraude.
  • 14.
     Podemos decirque la buena administración de riesgos nos permite crear una cultura de riesgos que permita administrar los eventos futuros que crean incertidumbre y responder adecuadamente a fin de reducir pérdidas inesperadas y tomar oportunidades.  Para nosotros la administración de riesgos es:  Es el estudio que nos permite estar al tanto de las futuras desventajas que podrían amenazar en el desarrollo de nuestra empresa produciendo deslices inesperados, para que a partir de ello podamos tomar soluciones adecuadas para superar cualquier riesgo.
  • 15.
    Todos los agenteseconómicos, incluyendo las organizaciones empresariales, están sometidos a diversos tipos de riesgo. Algunos son generados por la propia actividad, estos se llaman riesgos endógenos (controlables). Otros son generados por actividades ajenas o por el azar y se llaman riesgos exógenos (incontrolables). Por ejemplo, las plagas que afectan la producción del tabaco son parte de los riesgos endógenos de esta actividad, sin embargo, el impuesto con que se piensan gravar los puros en el mercado más importante para este producto, la destrucción de los cultivos por un huracán o la elevación del precio de los combustibles, son riesgos exógenos. Se llama análisis de riesgos al estudio de los eventos que tienen efectos sobre la actividad de la empresa y administración de riesgos a la aplicación de estrategias para evitar o reducir los costos generados por los riesgos. En términos generales el análisis y la administración de riesgos incluyen: la investigación e identificación de las fuentes de riesgo; la estimación de su probabilidad y evaluación de sus efectos; para ello la empresa tiene que utilizar la planificación de estrategias y procedimientos de control de riesgos; y, la aplicación optimizadora de esas estrategias en presencia de incertidumbre.
  • 16.
    La capacidad deun negocio de prosperar al afrontar los riesgos, al mismo tiempo que responde a acontecimientos imprevistos, buenos o malos, es un indicador excelente de su capacidad para competir. Además significa que la empresa se está preocupando por: Detectar oportunamente los factores internos y externos que afectan Identificar y enfocarse en los aspectos críticos de tu negocio. Desarrollar anticipadamente un balance razonado entre el costo y la tolerancia o aceptación de riesgos definidos. Monitorear constantemente para determinar qué medidas funcionan y qué otra se pueden implementar.
  • 17.