Nuevas tecnologías educativas - 2017
Instituto de Formación Docente Continua - Villa Mercedes
INTEGRANTES:
*Tomas Rochet
*José Saldaña
*Verónica Sevilla
*Julieta Urquiza
*Laura Pagliaricci
*Nahuel Sánchez
*Laura Lucero
*Iván Ochoa
*Silvina Saharrea
*Luciana Pianucci
*Melody Sánchez
TUTOR:
Jesús García
Índice
1. Presentación
2. Nube de tags
3. Cambios en la producción de conocimientos
4. ¿Qué permiten las tecnologías digitales?
5. Nuevos sistemas de autoría
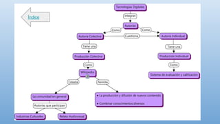
6. Mapa conceptual general
7. Mapa conceptual de conclusión
Índice
Capítulo I: Vino viejo en odres nuevos del texto “Aprender
a Enseñar en la cultura digital” Inés Dussel. (2011)
Palabras claves
Índice
Las tecnologías digitales
permiten integrar
Audio
Texto Videos
Índice
Nuevos sistemas de autoría vs los sistemas tradicionales
Conocimiento experto:
Enciclopedia tradicional
Características:
● Individual
● Reglado y previsible
● Conocimiento acabado
● Crítica al conocimiento colectivo por
relativo
● Es reemplazado por el conocimiento
colectivo
Índice
Conocimiento colectivo :
Wikipedia,Flickr, etc.
Características:
● Cultura participativa
● Cada persona puede contribuir en
algo
● Conocimiento gratuito y democrático
● Conocimiento en construcción
permanente
● Desordenado, indisciplinado y
creativo
Índice
Conclusión
Índice
Estas nuevas formas de producir conocimiento representan un antes y un
después a la hora de construir y transmitir saberes en el aula, entenderlo es
primordial para el docente para así lograr guiar a los alumnos y aprovechar al
máximo estas tecnologías
“La tecnología es mejor cuando reúne
a la gente”
(Matt Mullenweg, programador y
creador de WordPress.com)
Licencia Creative Commons
Esta obra está bajo una Licencia Creative
Commons Atribución-CompartirIgual 4.0
Internacional.

Grupo 3

  • 1.
    Nuevas tecnologías educativas- 2017 Instituto de Formación Docente Continua - Villa Mercedes INTEGRANTES: *Tomas Rochet *José Saldaña *Verónica Sevilla *Julieta Urquiza *Laura Pagliaricci *Nahuel Sánchez *Laura Lucero *Iván Ochoa *Silvina Saharrea *Luciana Pianucci *Melody Sánchez TUTOR: Jesús García
  • 2.
    Índice 1. Presentación 2. Nubede tags 3. Cambios en la producción de conocimientos 4. ¿Qué permiten las tecnologías digitales? 5. Nuevos sistemas de autoría 6. Mapa conceptual general 7. Mapa conceptual de conclusión
  • 3.
    Índice Capítulo I: Vinoviejo en odres nuevos del texto “Aprender a Enseñar en la cultura digital” Inés Dussel. (2011)
  • 4.
  • 5.
    Las tecnologías digitales permitenintegrar Audio Texto Videos Índice
  • 6.
    Nuevos sistemas deautoría vs los sistemas tradicionales Conocimiento experto: Enciclopedia tradicional Características: ● Individual ● Reglado y previsible ● Conocimiento acabado ● Crítica al conocimiento colectivo por relativo ● Es reemplazado por el conocimiento colectivo Índice Conocimiento colectivo : Wikipedia,Flickr, etc. Características: ● Cultura participativa ● Cada persona puede contribuir en algo ● Conocimiento gratuito y democrático ● Conocimiento en construcción permanente ● Desordenado, indisciplinado y creativo
  • 7.
  • 8.
  • 9.
    Estas nuevas formasde producir conocimiento representan un antes y un después a la hora de construir y transmitir saberes en el aula, entenderlo es primordial para el docente para así lograr guiar a los alumnos y aprovechar al máximo estas tecnologías “La tecnología es mejor cuando reúne a la gente” (Matt Mullenweg, programador y creador de WordPress.com)
  • 10.
    Licencia Creative Commons Estaobra está bajo una Licencia Creative Commons Atribución-CompartirIgual 4.0 Internacional.