CONTENIDOS
Poblamiento americano

Primeros pobladores peruanos

El Formativo Peruano

El Intermedio Temprano

El Segundo Horizonte

El Intermedio Tardío

El origen de los Incas

Tecnología agrícola del Perú antiguo - Repaso I

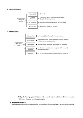
El Tahuantinsuyo y su organización política

Organización social del Tahuantinsuyo

Organización económica del Tahuantinsuyo - I

Organización económica del Tahuantinsuyo - II

La religión en el Tahuantinsuyo

Aspecto cultural y artístico

Otras culturas de América

Repaso II

                                          Williams Marín Chávez - 2010
                                                w_illmar@hotmail.com
CONTENIDOS

Expansión europea I

Expansión europea II

Colonización de tierra firme

La invasión al Tahuantinsuyo I

La invasión al Tahuantinsuyo II

Resistencia andina

Guerras civiles entre los invasores

Repaso III

El virreinato peruano y su organización política

Organización social del virreinato

Organización económica del virreinato I

Organización económica del virreinato II

Organización religiosa del virreinato

Cultura en el virreinato

Repaso IV


                                      Williams Marín Chávez - 2010
                                       w_illmar@hotmail.com
POBLAMIENTO AMERICANO




                                                                                       Zona congelada




                                                                 OCÉANO GLACIAL ÁRTICO


                                                                 ASIA

                                                                        Estrecho
                                                                        de Bering
                               Los primeros hombres
                               que llegaron a América,
                               lo hicieron durante el                                              AMÉRICA   OCÉANO
               Pleistoceno, época ca-racterizada por las                                                     ATLÁNTICO
               glaciaciones, donde inmensas capas de hielo
               se extendieron por la parte Norte de América,
                                                                               OCÉANO
               Asia y Europa, lo que originó que los estrechos
               y archipiélagos continentales e insulares                       PACÍFICO
               quedarán sin cobertura líquida por lo cual
               muchas zonas cercanas quedaron unidas;
               como en el caso del Estrecho de Bering;
               permitiendo así el paso a nuestro continente
               de grupos humanos provenientes del Asia.
                                                                        Ruta del poblamiento de América




1. GENERALIDADES

  Luego de habitar lugares como Europa, Asia, África y Oceanía, el Homo Sapiens Sapiens no tardará mucho tiempo
  para poblar otras latitudes, entre los que se encontraba América.

  Las primeras bandas que poblaron América llegaron en la condición de recolectores, cazadores y pescadores
  indeferenciados; cazaban principalmente mamuts, caballos, bisontes, venados, tigres dientes de sable, etc.

  Su organización social era la «comunidad primitiva» donde la banda constituida por varias familias, realizaba las
  actividades en común y repartía sus productos de manera igualitaria entre todos sus miembros.

  Debemos tener presente que es en América donde este hombre completó su evolución biológica y empezó a crear
  su propia cultura americana.
Estos primeros grupos de Homo Sapiens llegaron a nuestro continente hace 38.000 años aproximadamente,
  cuando se dieron las condiciones geográficas propicias para el inicio de la “travesía”. (Este aspecto será explicado
  en las próximas páginas).

  Otro aspecto importante sobre el Poblamiento de América es reconocer la procedencia de los grupos humanos que
  la habitan. Aunque en la actualidad la mayoría de científicos aceptan la ruta asiática como la principal, muchos
  estudios entre los siglos XVI al XX plantearon una serie de hipótesis de carácter inmigracionista, señalando
  posibles rutas de población a América así como también la posibilidad de un desarrollo autóctono, lo cual ya ha
  sido superado.

 A continuación realizaremos un breve recuento de dichos planteamientos:


A. ESTUDIOS SOBRE EL POBLAMIENTO AMERICANO
   Como ya mencionamos líneas anteriores entre los siglos XVI y XX se postularon diversas hipótesis para responder
  a la interrogante de la procedencia de los primeros americanos; las mismas que se sustentaron en ideas religiosas
  hasta pruebas científicas. Dichos postulados lo dividiremos en Autoctonistas e Inmigracionistas.


               HIPÓTESIS AUTOCTONISTAS



                   ANTONIO LEÓN PINELO

         Peruano de nacimiento. En el siglo XVII planteó
         que la selva amazónica fue el paraíso terrenal.
         Obra: “El paraíso en el nuevo mundo”.

                                          1884
            FLORENTINO AMEGHINO (Siglo XIX)

         Investigador argentino. Planteó que “América
         fue la cuna de la humanidad”, siendo las Pam-
         pas de Argentina el espacio donde surgió el
         hombre para luego poblar el resto del mundo.
         Basó su planteamiento en el supuesto resto
         humano que encontró perteneciente a la era
         terciaria al cual llamó Homus Pampeanus.
         Su propuesta fue refutada por Hrdlicka.
         (Congreso Americanista de 1910)




                                                                 Estrecho de Bering
                                                                                               Beri
                                                                  s de                              ng
                                                             tico
                                                         Asiá              Asiáticos de
                                                                                          as
                                                                                   leutian
                                         EUROPA                          las Is. A
                                                                            Asiáticos                AMÉRICA DEL
                                                      ASIA                     del                     NORTE
                                                                          Kuro - Shiwo
                                     ÁFRICA                                               Melanesios

                                                                                                                 AMÉRICA
                                                                                                    Polinesios     DEL
                                                        AUSTRALIA                       Is. de Pascua              SUR


                                                        Is. Tasmania
                                                                               Is. Auckland
                                                         Is. Macquarie
                                                                                      Australianos


                                                                                                         Antártida
2. EL MEDIO GEOGRÁFICO

  Los primeros hombres que llegaron a América lo hicieron durante el periodo glacial (pleistoceno), este episodio
  constituyó el acondicionamiento natural que permitió el paso de dichos grupos humanos hacia el continente.

  Durante aquel tiempo el clima terrestre se volvió muy frío. Entonces los glaciares avanzaron más allá de los
  casquetes polares hasta cerca de los trópicos. En esa zona los continentes se cubrieron de hielo, se congelaron los
  lagos, lagunas y más. Los mares de poca profundida desaparecieron, porque sus aguas se convirtieron en
  glaciares, tal que el caso del mar de Bering, que por el fenómeno de Eustasia glacial, se vio disminuido en el nivel
  de sus aguas dando lugar a la formación de un itsmo, que logró unir Asia con América permitiendo el paso del
  hombre asiático a nuestro continente.

3. DEL ESTRECHO AL ITSMO DE BERING

  Entre Asia y América al reducirse el nivel de sus aguas, el estrecho de Bering se convirtió en “puente de Bering”.
  Durante la glaciación de Winconsin (70,000 - 10,000 a. C.) el nivel de las aguas descendió más de 90 metros en
  comparación al nivel actual lo que dio lugar a la formación del puente terrestre, el mismo que tenía una longitud
  de 75.km y máximo ancho de 1500 km.
                                                                                                                                   OCÉANO ÁRTICO


                          GLACIACIONES

     Denominación                                                          Wisconsin
                     Nebrasca    Kansas              Illinois
    Norteamericana
                                                                                                                             A
                                                                                                                        TK
                                                                                                                   HA
     Denominación     Gunz       Mindel               Riss                 Würms                             A   MC
       Europea                                                                                            AK
                                                                                                 S   UL
                                                                                          N   ÍN
                                                                                       PE                               MAR DE
                                                                                                                        BERING
4. AMÉRICA Y LA EVIDENCIA DE LA PRESENCIA HUMANA EN                                                              ISLA
                                                                                                                        S AL
   SU TERRITORIO                                                                        OCÉANO
                                                                                                                                 EUTI
                                                                                                                                     ANAS          PASE
                                                                                                                                                       O
                                                                                       PACÍFICO                                                    UNIM DE
                                                                                                                                                        AK
  Se han encontrado una serie de evidencias que comprueban la
  presencia humana en el continente americano desde los primeros años de su poblamiento, a continuación los
  más importantes:


                                          Alaska, Yukón : Old Crow
                                          y Dawson City. 27 000 a.c.
                                          se encontró implementos
                                          de hueso de caribú.




                                                                                                      MÉXICO : Cueva del diablo,
                                    MÉXICO : Caulapan,                                                21 000 a.C.
                                    21 000 a.C.


                                                                                                      COLOMBIA : Tequendama,
                                                                                                      10 000 a.C.
                                 MÉXICO : Tlapacoya. Se en-
                                 contró huesos de animales,
                                 2 restos de fogatas, instru-
                                 mentos de piedra 22 000 a.C.           OCÉANO
                                                                       PACÍFICO
                                                                                                                  ECUADOR : El Inga
                                          PERÚ : Pacaicasa 14 000 a.C.                                            10 000 a.C.
                                          Restos líticos de recolectores
                                          indiferenciados, con restos de
                                          animales pleistocénicos.                                                 BOLIVIA : Viscachani
                                                                                                                   8 000 a.C.
                                                 PERÚ : Paiján y Lauricocha,
                                                 8 500 a.C. Restos humanos


                                                                                                                  OCÉANO
                                                                                                                 ATLÁNTICO
1. Completa el siguiente mapa conceptual:


                              llegó el           EL POBLAMIENTO AMERICANO                    se dio hace




                                                    para explicarlo se plantearon
                         reconocido como                                                      durante el


                                                            LAS HIPÓTESIS




                                                                                   INMIGRACIONISTAS




                                     Florentino Ameghino




2. Relacionar:

                                Wisconsin                                           Würms
                                Nebraska                                            Riss
                                Kansas                                             Mindel
                                Illinois                                            Gunz


3. ¿Cómo fue posible la formación del puente terrestre entre Asia y América?
   _____________________________________________________________________________________________
   _____________________________________________________________________________________________
   _____________________________________________________________________________________________
   _____________________________________________________________________________________________
   _____________________________________________________________________________________________

4. Pescando palabras: “Pesca” las siguientes palabras y ubícalas en los recuadros correspondientes.
                                                                Piragua




                                                                          Isla
                                                           da                    Pasc
                                                      árti                           ua
                                                  Ant

                                                        Corriente Ecuatorial
                                                                            ng
                                                     Pata
                                                          goni          Beri
                                                               a
                                                                              groide
                                                                       po N e
                                                    Optimús clim Gru             a
                                                                 ático
                                                                              mo
                                                         T aithí           Sa
Hipótesis                     Hipótesis                    Hipótesis   Hipótesis
                               Asiática                     Australiana                  Melanésica   Polinésica




5. Usando tu imaginación retrocede unos 38,000 años en el tiempo y piensa cuales fueron las condiciones en las que
   llegaron los primeros grupos humanos a América, recrea dicho episodio y escribe una historia con relación a lo
   imaginado (Graficar).

  _____________________________________________________________________________________________
  _____________________________________________________________________________________________
  _____________________________________________________________________________________________
  _____________________________________________________________________________________________
  _____________________________________________________________________________________________




      TAREA DOMICILIARIA

1. Ordene los siguientes restos en forma cronológica:


                                            a) El inga        Coloca el orden correcto
                                            b) Viscachani
                                            c) Tlapacoya
                                            d) Pacaicasa
                                            e) Yukón




  Rpta. : ............................

2. Relaciona:

   I. Hipótesis Asiática                   a) Optimus climático
   II. Hipótesis Oceánica                  b) Eustasia glacial
   III.Hipótesis Australiana               c) Corriente ecuatorial

   Rpta. : ............................

3. Según la hipótesis Asiática el hombre llegó a América hace:

   a) 38.000 años                         b) 20.000 años
   c) 500 años                            d) 10.000 años
   e) 90.000 años
4. El poblamiento americano se dio durante la era ............................., en el periodo del ...............................

    a)   Terciaria - Holoceno
    b)   Terciaria - Pleistoceno
    c)   Cuaternaria - Pleistoceno
    d)   Secundaria - Eoceno
    e)   Cuaternaria - Holoceno

5. ¿Cuál de las siguientes características no corresponde a los primeros pobladores americanos?

    a)   Su organización social era la comunidad primitiva.
    b)   Pertenecía al Homo Sapiens.
    c)   Conocía la agricultura.
    d)   Practicaban la caza.
    e)   Eran nómades.

6. ¿Qué es la Eustasia Glacial?                   ............................................................................................................
   ...............................................................................        .................................................................................
   ................................................................................. ................................................................................

7. Grafica las principales rutas inmigracioncitas del poblamiento americano y explica brevemente las pruebas de
   cada hipótesis.




               Hipótesis Asiática                                    Hipótesis Australiana                                        Hipótesis Oceánica

                      Pruebas                                                   Pruebas                                                  Pruebas
       ...........................................               ...........................................              ...........................................
       ...........................................               ...........................................              ...........................................
       ...........................................               ...........................................              ...........................................
      ...........................................               ...........................................               ...........................................



8. Averigua y explica cómo se dan las glaciaciones.

    ..............................................................................          ...............................................................................
    ...............................................................................        ................................................................................
    ................................................................................       ................................................................................
    ................................................................................     ..................................................................................
    ................................................................................

9. Realiza un cuadro comparativo señalando los restos de presencia humana, más antiguos encontrados en África,
   Europa, Asia y América (Colocar su cronología).
10. ¿Por qué razón crees que América fue el último continente en poblarse?

   ………………….............................................................................. .................................................................................
   ................................................................................................. .................................................................................
   ................................................................................................. .................................................................................
   ................................................................................................. ……………………………………………………………………………..


                            PRIMEROS POBLADORES PERUANOS
 ¿Qué aprenderemos?
                             En el presente capítulo estudiaremos la forma de vida de los
                             primeros hombres que habitaron el territorio peruano.
                             Conoceremos los diferentes logros que alcanzaron estos
                             primeros habitantes en los diversos espacios geográficos que
                             se desarrollaron. También reconoceremos los principales
                             restos que evidencian el poblamiento peruano.

I. GENERALIDADES

   El ser humano desde siempre ha ido buscando mejores condiciones de vida que la permitan desarrollarse, esto en
   un primer momento se hizo manifiesto en la obtención de alimento y búsqueda de un medio geográfico óptimo
   donde poder establecerse; motivado por ello es que los primeros Homo Sapiens que llegaron a nuestro continente
   van a iniciar un desplazamiento al interior del mismo, llegando a poblar así los territorios que hoy corresponden al
   Perú.

   Al llegar a este territorio el hombre tuvo que adaptarse y aprovechar los recursos que la naturaleza le
   proporcionaba experimentó con ella, hasta transformarla. Esta capacidad de aprovechar la naturaleza trajo consigo
   que pasados ya miles de años, logre grandes avances como: el descubrimiento de la agricultura, la domesticación
   de animales, la edificación de sus primeras viviendas y templos ceremoniales, etc. Todo ello permitirá que los
   primeros grupos humanos asentados en el territorio peruano, por medio del desarrollo obtenido, pasen a
   convertirse de consumidores nómades en productores sedentarios. Poco a poco el hombre ira consolidando sus
   conocimientos lo que le permitirá dar origen a la formación de la alta cultura peruana.

II. EL MEDIO GEOGRÁFICO

   Para poder entender el proceso de adaptación de los primeros pobladores al territorio peruano, es necesario tener
   en cuenta las condiciones y características del medio geográfico.

   A. EL PERÚ HACE 20,000 AÑOS                                 Pleistoceno

   • LA SIERRA: La formación de la Cordillera de los Andes es relativamente joven. Su formación empezó en la era
     terciaria (Eoceno).

        La Sierra hace 20 mil años estuvo marcada por la presencia de glaciares, de los cuales aún quedan imponentes
        rezagos en la cordillera blanca. El área andina central aparentemente no fue afectada tan profundamente por
        las glaciaciones, aunque gran parte estuvo cubierta por hielo con climas fríos. Esto significa que durante el
        pleistoceno, al igual que diferentes rutas posibles para el paso de las culturas andinas también existieron
        diversos ambientes con recursos naturales diferentes.

   • LA COSTA: Los cambios climáticos producidos desde la última glaciación en el área andina no tuvieron gran
     intensidad en la costa.

        La línea de la costa se encontraba un poco más lejos de su posición actual.

        La costa ofrecía un clima más húmedo y ambiente más variado que en la actualidad, se podían divisar algunos
        pantanales, bosques secos, chacras, aguas estancadas así como amplias pampas desérticas.
B. EL PERÚ HACE 10,000 AÑOS            Holoceno

     Hace 10,000 años se produjo ciertos cambios en las condiciones ambientales, con alternancia de períodos fríos
     y cálidos. La temperatura empezó a elevarse hasta alcanzar los niveles actuales, el descongelamiento de los
     glaciares produjo el retorno del ciclo de las aguas.

     LA COSTA: En esta región el mar fue ocupando mayor territorio, la humedad disminuyó y, por lo tanto fue
     aumentando la aridez.

     LA SIERRA: A causa de la deglaciación, se fueron formando lagos y lagunas; aumentó el caudal de los ríos, se
     redujeron los nevados y los pastos naturales ocuparon alturas actuales. Hacia el 6000 a.C. había desaparecido
     completamente la megafauna pleistocénica.

III. PROCESO DEL POBLAMIENTO PERUANO

     Para el estudio didáctico del proceso de poblamiento peruano, éste se ha dividido de la siguiente manera :


                                                         PERIODO


                                         LÍTICO                               ARCAICO
                                      (Cazadores y
                                       recolectores
                                        nómades)                     INFERIOR        SUPERIOR
                                                                    (Horticultores   (Agricultores
                                                                    seminómades)     sedentarios)


  Antes de explicar la forma de vida de los primeros pobladores peruanos es necesario precisar que no todos los
  grupos humanos vivieron de la misma manera, el medio geográfico en el cual se desarrollaron así como la flora y
  fauna influyeron mucho en sus usos y costumbres. Esto va a originar el desarrollo de diferentes tradiciones.


                               TRADICIÓN: La tradición hace referencia a las diferentes características
                               y particularidades que distinguen a un grupo humano, las cuales son
                               transmitidas y asimiladas en su interior.


A. PERIODO LÍTICO

     Este periodo está caracterizado por el uso
     de la piedra “trabajada”; es decir, esta              MEGAFAUNA
                                                                                                 Megaterio
     materia    prima     es   convertida    en                         PLEISTOCÉNICA
     herramientas o instrumentos y armas, que
     permitieron al hombre acondicionarse en
     el medio ambiente en el que se
                                                       Scelidodon
     encontraba.    Además, este periodo se
                                                                                            Machauchenia
     caracteriza también porque el hombre
     nómade se desenvuelve en la caza,
     recolección, pesca y marisqueo.
                                                        Smilodonte
                                                                                                             Cliptodonte

     Los grupos humanos vivían en bandas
     compuestas por pocas personas que eran
     parientes. Al parecer hubo alguna división
     del trabajo por sexo y edad. Es
     característico también la presencia de
     megafauna pleistocénica.
Instrumentos Líticos
Los hombres de este periodo basan su tecnología en la producción de diversos instrumentos líticos tales
como : raspadores, chancadores, cuchillos, etc.




                                                                                 Para raspar
         Cuchillo a dorso         Punta de Proyectil                                                                Percusión directa



                                                                       Para cortar



                      Raspador                                                                                     Percusión indirecta



                                                                       TRADICIONES



                                       SERRANA                                                          COSTEÑA

                       - Basaron su economía en la recolección de raíces y              - Basaron su economía en las actividades de
                         tubérculos, así como en la caza de cérvidos y ca-                caza y marisqueo.
                         mélidos, a los que se agregan animales menores.                - Utilizaron tres ecosistemas complementarios:
                         Su artesanía estaba compuesta por utensilios de                  el mar, el valle y las lomas.
                         piedra.
                                                                                        - Su dieta se basó en peces, algunos de gran
                                                                                          tamaño, pequeños roedores, una variedad
                                                                                          de lagartijas (cañanes), aves y ocasionalmen-
                                                                                          te cérvidos y zorrillos.



                                       EVIDENCIAS                                                     EVIDENCIAS


                            PACAICASA (Richard Mac Neish)                                CHIVATEROS (Edward Lanning)

                     Restos líticos más antiguos del Perú                        Taller lítico


                                                                                                             Preformas de instrumentos
                                                                                                             líticos




                             TOQUEPALA (Miomir Bojovich /
                                                                                             PAIJÁN (Rafael Larco Hoyle)
                                     Emilio Gonzáles)

                    Pinturas Rupestres, muestra del “Chaco” (caza en círculo)        - Restos óseos humanos más antiguos del Perú
                                                                                     - Restos líticos



                            LAURICOCHA (Augusto Cardich)                                          SICHES (Richardson)
                     - Restos óseos humanos - Pinturas rupestres                 - Restos líticos
                     - Restos líticos                                            - Conjuntos : Siches, quebrada honda, estero

                                      Mapa de Ubicación                                               Mapa de Ubicación



                                                  Huánuco
                                                  Lauricocha

                                                         Ayacucho
                                                         Pacaicasa

                                                                                                                    Lima
                                                                                                                    Chivateros


                                             Tacna
                                             Toquepala
Aproximación

           CRONOLOGÍA                14000 a.C.   10500 a.C.   9500 a.C.   8000 a.C.   7500 a.C.      7000 a.C.

                                      Pacaicasa   Chivateros   Toquepala    Paiján     Lauricocha      Siches



B. PERIODO ARCAICO

  Este periodo coincide con el holoceno, etapa donde ocurrirán grandes cambios climáticos que van a permitir la
  mejor adaptación del hombre a su medio geográfico.

  Con el transcurrir de los años los hombres andinos fueron aprendiendo los ciclos naturales de los animales y
  plantas.

  Se dieron cuenta de que si recogían todos los frutos y semillas de un valle, al año siguiente no habría nada que
  recoger, de igual manera si procedían a una caza indiscriminada de animales, les sería muy difícil encontrar
  otros en los años sucesivos.

  Es así como el hombre se abre paso hacia dos grandes descubrimientos : la agricultura y la ganadería, lo cual
  constituyó un gran avance que revolucionó su modo de vida, porque ahora se convertiría en un productor,
  dejando de ser un mero consumidor.

  Otro aspecto que caracteriza a este periodo es el establecimiento del hombre en un lugar cercano a su centro
  de producción, dando origen así a la construcción de las primeras aldeas, que evolucionarán hasta convertirse
  en grandes centros arquitectónicos.

  Todo esto trajo como consecuencia que el hombre al final de este periodo se vuelva sedentario.

  Este periodo ha sido dividido en Arcaico Inferior (horticultores semi - nómades) y Arcaico Superior
  (agricultores sedentarios).
ARCAICO INFERIOR

                                                   CARACTERÍSTICAS

Hacia los 7000 a.C. empezó un periodo de recolección selectiva que aseguró a los pobladores
alimentos para las próximas temporadas. Esta revolución condujo años más tarde al desarrollo
de la agricultura y ganadería.

La agricultura para estos años era una incipiente recolecta selectiva pero con mayor cuidado del
hombre por juntar semillas (horticultores). Esta actividad supuso que la trashumancia practica-
da desde hacia miles de años fuera dejada paulatinamente hasta el parcial sedentarismo                          Zapallo
gó a salir de las cuevas y abrigos rocosos para establecerse donde las tierras fueran más fértiles,
principalmente valles.
                                                                                                                Maní
Es característica de este periodo la aparición de las primeras aldeas.
                                                                                                                Frejoles


                                                   TRADICIONES


                      SERRANA                                                      COSTEÑA


          GUITARRERO (Tomas Lynch)                                         PAMPA DE SANTO DOMINGO
                                                                                (Federico Engel)
- Primer horticultor del Perú                                    - Primera aldea
                                                                 - Restos óseos humanos
     TRES VENTANAS (Bernardino Ojeda)                            - Red de pescar más antigua de América (fibra de cactus)

- Horticultores
                                                                           CHILCA (Federico Engel)
- Entierros humanos
                                                                 - Se encontró una aldea con chacras hundidas
    TELARMACHAY (Danielle Lavallée)                              - Domesticador del perro.

 - Domesticador de camélidos                                                   MAPA DE UBICACIÓN

   PIQUIMACHAY (Richard Mac Neish)

 - Inició la domesticación del cuy


                MAPA DE UBICACIÓN




                         Ancash
                         Guitarrero
                                     Junín
                                     Telarmachay
         Lima
         Tres ventanas
                                                                         Ica
                                                                         Santo Domingo
             Ayacucho
             - Jayhuamachay
             - Piquimachay
Aproximación
       CRONOLOGÍA                           7000 a.C.            6000 a.C.               5000 a.C.           4000 a.C.

                                         * Guitarrero           * Telarmachay        Jayhuamachay        * Piquimachay
                                         * Tres ventanas        * Santo Domingo                          * Chilca




                                                        ARCAICO SUPERIOR

              El cuidado y dedicación que el hombre tuvo hacia sus plantas y animales le obligó a volverse sedentario.
              Agrupados en aldeas, buscan el beneficio comunal a través de la división de trabajo.
              La Costa fue el escenario geográfico escogido para establecerse y formar asentamientos de gran envergadura
              donde resalta la arquitectura monumental de carácter ceremonial; también en la sierra se han encontrado res-
              tos de arquitectura religiosa.


                                                            TRADICIONES


                                  SERRANA                                                    COSTEÑA


                     LA GALGADA (Bueno y Grieder)                                    CARAL (Ruth Shady)

              - Templo precerámico                                      - Ciudad sagrada más antigua de América

                                                                                  HUACA PRIETA (Junius Bird)
                        KOTOSH (Seichi Izumi)
                                                                        - Tejidos precerámicos
              - Arquitectura, templo más antiguo de los andes           - Mates pirograbados
              - Templo de las Manos Cruzadas
                                                                                    LAS ALDAS (Rosa Fung)
                            Mapa de Ubicación
                                                                        - Templo las Aldas

                                                                                   CHUQUITANTA (F. Engel)

                                                                        - Arquitectura compleja

                                     Ancash                                           Mapa de Ubicación
                                     La Galgada


                                                                                              La Libertad
                                                                                              Huaca Prieta

                       Huánuco
                       Kotosh
                                                                                                     Ancash
                                                                                                     Las Aldas


                                                                                      Lima
                                                                                      Chuquitanta
                                                                                      Caral




                                                                                                                 Aproximación

CRONOLOGIA               2700 a.C.       2500 a.C.         2240 a.C.         2100 a.C.        2010 a.C.           1500 a.C.

                          Caral        Huaca Prieta        Kotosh        La Galgada          Las Aldas           Chuquitanta

EL COMPLEJO
Caral tuvo la arquitectura pública más grande del área norcentral peruana, contaba con una fuerza laboral que se
encargaba del mantenimiento y las constantes modificaciones durante su existencia.
Para la sociedad de la zona, Caral más que centro ceremonial fue una ciudad sagrada con papel protagónico en la
vida económica y religiosa de las comunidades del valle.

•   Ubicación:                                                       • Hallazgos:
    Valle de Supe
    Provincia: Barranca                                                * Arquitectura:
    Departamento: Lima                                                  - Templo de la Banqueta
                                                                        - Templo del Anfiteatro
 • Principal Investigadora:                                             - Altar del fuego
   Ruth Shady                                                          * Flautas de huesos de pelícano
                                                                       * Sacrificios de niños




1. Relaciona los logros que alcanzó el hombre en las siguientes etapas de su evolución.



                     Lítico                                                         Logros
                                                                       - Construcción de templos ceremoniales
                                                                       - Domesticación de camélidos
                                                                       - Caza selectiva
                                                                       - Pinturas Rupestres
                     Arcaico Inferior                                  - Construcción de aldeas
                                                                       - Instrumentos líticos
                                                                       - Horticultores
                                                                       - Tejidos con fibra vegetal
                                                                       - Chaco
                     Arcaico Superior




2. En el siguiente cuadro comparativo explica como era la forma de vida de los primeros pobladores que habitaron
   la Costa y los que habitaron la Sierra.

                        VIDA EN LA COSTA                                   VIDA EN LA SIERRA
3. CRUCIGRAMA

   1. Evidencia de pinturas rupestres que encierran un                            1.                         P
      carácter mágico religioso.                                                       2.                    R
   2. Considerados los restos humanos más antiguos de la                                                     I
                                                                                       3.
      sierra.
                                                                                                        4.   M
   3. En cuanto al medio geográfico, el periodo lítico
                                                                            5.                               E
      coincide con el periodo del ... .
                                                                                                   6.
   4. Los animales caracterísiticos de la primera etapa del                                                  R

      lítico fueron reconocidos como ... .                                             7.                    O

   5. Considerado como el primer taller lítico.                        8.                                    S
   6. Durante el periodo lítico el hombre se caracterizó por                                            9.   P
      ser nómade o ...                                                                            10.        O
   7. Durante el lítico, la principal actividad económica                   11.                              B
      practicada en la sierra fue la ... .
                                                                                            12.              L
   8. Considerado los restos líticos más antiguos del Perú.
                                                                                                  13.        A
   9. Los restos humanos más antiguos del Perú se
      encontraron en ... .                                                                  14.              D

   10.Las primeras aldeas surgieron en la ... .                                                   15.        O

   11.Descubridor de las pinturas rupestres de Toquepala.                                   16.              R
   12.Reconocida como la etapa post- glacial, coincide con                                        17.        E
      el arcaico.                                                                                       18. S
   13.Considerada la ciudad más antigua de América.
   14.En Santo Domingo se encontró la primera ... .
   15.Primera arquitectura religiosa.
   16.El arcaico inferior se caracterizó por la práctica de la ... .
   17.Primer domesticador de camélidos.
   18.El arcaico superior se caracteriza porque el hombre se vuelve ... .

4. Explica que factores y los logros que influenciaron para que el hombre se convierta en sedentario.
   _______________________________________________________________________________________
   _______________________________________________________________________________________
   _______________________________________________________________________________________
   _______________________________________________________________________________________
   _______________________________________________________________________________________
   _______________________________________________________________________________________
   _______________________________________________________________________________________
   __________________________________________________________________________



       TAREA DOMICILIARIA

I. Responde lo siguiente :

1. Relacionar:

   I. Lauricocha     A. Tacna
   II. Guitarrero    B. Ancash
   III.           Toquepala                      C. Huánuco

   Rpta.: .................................

2. Las primeras deformaciones craneanas se evidenciaron en:

   a) Siches                                  b) Guitarrero
   c) Paiján                                  d) Lauricocha
   e) Pacaicasa

3. Señale cuál de los siguientes restos fueron encontrados en Huaca Prieta:

   a) Cráneos deformados                      b) Red de pesca
   c) Taller lítico                           d) Pinturas Rupestres
   e) Mates pirograbados
4. Las pinturas rupestres de Toquepala fueron descubiertas en ... por ...

   a)   La cueva del diablo - Miomir Bojovich
   b)   Arequipa - Emilio Gonzáles
   c)   La cueva de Piquimachay - Miomir Bojovich
   d)   El cerro pintado - Richard Mac Neish
   e)   Barranca - Larco Hoyle

5. Santo Domingo es a red de pescar como :

   a)   Guitarrero es a tejido precerámico
   b)   Toquepala es a mates pirograbados
   c)   Lauricocha es a cerámica
   d)   Kotosh es a manos cruzadas
   e)   Huaca Prieta es a taller lítico.


LECTURA

                                             CULTURA Y SOCIEDAD DE LA
                                               CIVILIZACIÓN ANDINA

   El aspecto desértico y aparentemente inhóspito de la vertiente occidental de los Andes centrales contrasta con el
sorprendente desarrollo tecnológico y artístico de las sociedades prehispánica que la poblaron. A raíz de ello,
durante el siglo pasado los pioneros de la arqueología especularon sobre los orígenes foráneos de la civilización
andina, y reflexionaban sobre los supuestos antecedentes mesoamericanos o enfatizaban el aporte de las culturas
selváticas.

         Si bien la polémica acerca de la importancia de esto último aún no ha terminado, hay consenso en cuanto al
origen autóctono de la civilización andina, que se explica esencialmente por la gran riqueza de experiencias de
adaptación a diversos ambientes ecológicos. Las sociedades que poblaron el norte y el sur, la selva, la ceja de selva,
los valles interandinos, los valles costeños y el litoral, aportaron por medio de migraciones e intercambios a un
mestizaje de tradiciones y hábitos tecnológicos. Las semillas traídas desde sus zonas de origen se adaptaron
también a los suelos, temperaturas y regímenes de humedad diferentes y a menudo hubo mutaciones
sorprendentes y beneficiosas.

El surgimiento de la agricultura y la generalización del modo de vida sedentario en los Andes centrales formaron parte
de un proceso universal de adaptación a cambios ambientales acontecidos después de la última glaciación durante el
Holoceno Temprano y Medio. Sin embargo, en cada una de las áreas donde se dio la transición hacia la economía
agrícola y pastoril, este proceso tuvo una faceta propia debido al repertorio particular de plantas y animales
domesticados que poblaron su medio ambiente respectivo. La base tecnológica de la futuras civilizaciones andinas
conformada durante el periodo Arcaico tuvo también varias características originales no del todo comparables con lo
que había acontecido en el Mediterráneo, Asia sureste o América Central.

         Cada vez resulta más probable que el marisqueo y la pesca, complementados con la recolección y la
horticultura incipiente, fueron suficientes para crear bases de subsistencia muy cómodas para pequeñas comunidades
sedentarias entre el cuarto y tercer milenio a C. En todo caso, la formación de sociedades pastoriles en la sierra, cuya
subsistencia dependió de los rebaños de camélidos fue paralela e independiente del surgimiento de grupos aldeanos
sedentarios o semisedentarios en la costa.

        La gran diversidad de especies domesticadas, adaptadas a alturas y climas muy variables fue la segunda
característica particular de los Andes centrales como foco civilizador. En el Formativo Precerámico (2700 - 1800 /
1500 a.C. aproximadamente), la lista comprendió tubérculos como la yuca , papa, camote, olluco, oca y achira
leguminosas como la jíquima (tuberosus), canavalia, pallar y frejol, además de maíz, maní y zapallo.

       Gran importancia tuvieron los frutales palto, lúcumo, guayabo y eventualmente la chirimoya. El ají, el
condimento picante de tipo chili, se encuentra presenta en la dieta desde el 8000 a.C. De las plantas industriales hay
que mencionar el mate, cuyos frutos hasta hoy proporcionan recipientes para el consumo de la chicha.
Las plantas mencionadas fueron domesticadas durante el periodo Arcaico en por lo menos tres medios
diferentes : la zona tropical de la ceja de selva, que incluye tanto la vertiente oriental como la occidental de los
Andes; la zona altoandina y la costa desértica (algodón).

        El origen del maíz es polémico. La actual distribución de los ancestros silvestres conocidos apunta hacia
México, pero por otro lado, la diversidad de variedades de los maíces domesticados en los Andes hace pensar en un
foco local de domesticación independiente, a partir de ancestros hoy desaparecidos cuya difusión desde Venezuela y
Ecuador se debería al transporte de semillas por aves migratorias.

                                                                 Tomado de Enciclopedia Temática del Perú de
                                                                                     «El Comercio» Tomo IX
                                                                                        Krzysztof Makowsky

Tomando en cuenta la lectura, desarrolla lo siguiente:

   • Vocabulario:
               a) Mesoamérica
               b) Autóctono
               c) Mutación
               d) Sedentario
               e) Holoceno
               f) Horticultura
               g)Pastoril
               h)Paralelo
               i) Leguminosas

   • ¿Crees que para el desarrollo de la civilización andina fue necesario la influencia de patrones culturales
     externos?

      SI              NO             ¿por qué? _______________________________________________________


   • ¿A qué se refiere la frase ... «mestizaje de tradiciones y hábitos tecnológicos»?
     __________________________________________________________________________________________
     __________________________________________________________________________________________
     __________________________________________________________________________________________
     __________________________________________________________________________________________
     __________________________________________________________________________________________
     __________________________________________________________________________________________

   • ¿El hombre que llegó por primera vez a nuestro territorio ya era sedentario y practicaba la agricultura? Explica
     cómo se dio este proceso (sedentarización y descubrimiento de la agricultura)
     __________________________________________________________________________________________
     __________________________________________________________________________________________
     __________________________________________________________________________________________
     __________________________________________________________________________________________
     __________________________________________________________________________________________
      __________________________________________________________________________________________

5. Realiza un cuadro señalando las principales especies agrícolas domesticadas durante el formativo precerámico,
   teniendo en cuenta los tubérculos, leguminosas, frutales y plantas industriales.
Desarrollar:

  a) Explica la forma de vida de los primeros pobladores que habitaron la Costa y la Sierra

      COSTA
     • Medio geográfico (¿Dónde vivían?):
       ________________________________________________________________________________________

     • Actividades (¿A qué se dedicaban?):
       ________________________________________________________________________________________

     • Recursos (¿Con qué recursos animales, vegetales y/o naturales contaban?):
       ________________________________________________________________________________________

     • Viviendas:
        ________________________________________________________________________________________

      SIERRA

     • Medio geográfico (¿Dónde vivían?):
       ________________________________________________________________________________________

     • Actividades (¿A qué se dedicaban?):
       ________________________________________________________________________________________

     • Recursos (¿Con qué recursos animales, vegetales y/o naturales contaban?):
       ________________________________________________________________________________________

     • Viviendas:
        ________________________________________________________________________________________

   b) Busca información sobre los principales hallazgos e importancia de Caral y explícalo (Grafica)
EL FORMATIVO PERUANO




El Lanzón Monolítico es una de las principales obras líticas de Chavín, tiene 4,53
metros de altura y representa a un ser antropomorfo con rasgos felínicos. Se
encuentra en la Galería Central del Templo Viejo de Chavín de Huántar.
¿Qué aprenderemos?

              En este capítulo nos dedicaremos a estudiar las principales características y
              manifestaciones del formativo peruano. También conoceremos el desarrollo de las
              culturas Chavín y Paracas, las cuales conforman las más importantes sociedades del
              formativo.



I. GENERALIDADES

  El formativo viene a ser la etapa en la cual se van a consolidar todos aquellos logros obtenidos durante el
  precerámico, tales como la agricultura, la ganadería, la arquitectura ceremonial, etc. Se identifica como un
  proceso revolucionario que va a dar origen a la civilización andina. En esta etapa aparecerá la cerámica, la
  textilería, la orfebrería y la hidráulica.
  No debes olvidar que el logro que caracteriza al formativo es la aparición de la cerámica

                                                    DIVISIÓN DEL FORMATIVO

                                                          FORMATIVO

                     INICIAL (Pre-Chavín)                MEDIO (Síntesis)          FINAL (Experimental)

                             Tutishcainyo                       Chavín                     Paracas
                               Guañape                                                      Vicus
                              Cupisnique                                                    Virú
                                Sechín                                                     Salinar
                               Moxeque                                                     Pucará
                             Kunturhuasi


  LA SOCIEDAD: La Sociedad ya desde el arcaico tardío estaba representada en la comunidad. Dentro de la cual
  los sacerdotes adquirieron gran importancia porque se convirtieron en verdaderos especialistas, principalmente del
  control del agua, tan necesaria para la agricultura. Esa cualidad los presenta como si tuvieran un don de los
  dioses y son vistos por los comunes como interlocutores ante sus divinidades. Por sus servicios obligan a los
  campesinos a entregar tributos en especies o en trabajo.

                               PERIODIFICACIÓN DE LAS CULTURAS DEL ANTIGUO PERÚ
                                                              (Esquema de John Rowe)

                            Horizonte : Periodo en el que una determinada            Intermedio : Periodo entre los horizontes, don-
                            sociedad ejerce dominio y/o influencia en un             de el poder está regionalizado, originando cul-
                            área extensa.                                            turas con carácter propios que las diferencian
                                                                                     entre ellas..

                       Primer                 Intermedio             Segundo            Intermedio               Tercer
                      Horizonte                Temprano              Horizonte             Tardío               Horizonte
                      -   Chavín               -   Mochica          - Tiahuanaco       - Lambayeque          - Tahuantinsuyo
                      -   Paracas              -   Nasca            - Wari             - Chimú
                      -   Vicus                -   Lima                                - Chancay
                      -   Salinar              -   Huarpa                              - Chincha
                      -   Virú                 -   Higueras                            - Ishma
                      -   Pukará               -   Recuay                              - Chachapoyas
                          1500 a.C.                200 d.C.           700 d.C.         - Reinos Aimaras         1430 d.C.
                                                                                       - Huancas
                          200 d.C.                 700 d.C.          1200 d.C.         - Chancas                1532 d.C.
                                                                                         1200 d.C.

                                                                                        1430 d.C.
II. PRIMER HORIZONTE U HORIZONTE TEMPRANO (FORMATIVO)

CRONOLOGÍAC
                                                          1500 a.C.                   200 a.C.




                      CRONOLOGÍA

  Este periodo se caracteriza por el predominio de la Cultura Chavín la cual va a abarcar una gran expansión
  territorial. Aquí las sociedades van a desarrollar un gobierno de tipo teocrático.

  En el primer horizonte encontramos también a la Cultura Paracas, la cual va a representar el nexo entre lo Chavín
  y los estados regionales, como es el caso de Nazca.

  A. CULTURA CHAVÍN

                               Grafica o pega el mapa de ubicación




                                                                                                    Estela de
                                                                                                    Raymondi



    La Cultura Chavín fue descubierta en 1919 por Julio César Tello.

     Esta sociedad se desarrolló en el actual departamento de Ancash, se expandió por gran parte del territorio
     peruano, desde Piura y Cajamarca (por el Norte) hasta Ica y Ayacucho (por el Sur).

     Su centro principal fue Chavín de Huántar, también destacan centros como Garagay, Caballo Muerto, Moxeque,
     Kunturwasi, entre otros.

     Los centros eran organizados bajo un sistema teocrático, había un élite que controlaba el culto así como el
     intercambio de productos en otras áreas.

     1. EL TEMPLO DE CHAVÍN DE HUÁNTAR

        Era un centro de peregrinación, donde residía la casta sacerdotal, a este centro acudían los pobladores para
        rendirle culto a sus «oráculos» y realizar el intercambio de productos.

     2. MANIFESTACIONES CULTURALES

        Religión: Su religión se vio influenciada por elementos selváticos, como el jaguar, caimán y el cóndor.

        Arquitectura: Destacan las estructuras en forma de “U”, plataformas, pirámides truncas, provistos de
                      pasadizos interiores, plazas rectangulares hundidas y pozos circulares.
3. MANIFESTACIONES ARTÍSTICAS

  1.

                                               ARTE LÍTICO


                                             Es el aspecto artístico
                                           en el cual destacó Chavín


                                              entre sus restos
                                               encontramos



                           El Lanzón     La Estela de     El Obelisco    Las Cabezas
                           Monolítico     Raymondi          de Tello        Clavas


   2. Cerámica : Es principalmente monocroma, con asa estribo - gollete y base globular.




B. CULTURA PARACAS

       La Cultura Paracas fue descubierta por el arqueólogo Julio César Tello en el año de 1925.

                                        Grafica o pega el mapa de ubicación




                                                                                                      Fardo
                                                                                                    funerario




       Esta Cultura se desarrolló en la península de Paracas, departamento de Ica, provincia de Pisco.

       Entre sus principales manifestaciones se encuentran los famosos Mantos Paracas, piezas únicas por su fina
       manufactura y decoración polícroma, que muestran figuras mitológicas.

       Esta cultura destacó también por los avances en la cirugía realizando las trepanaciones craneanas.
       Otro aspecto característico de esta cultura fue la momificación de sus cadáveres y la
       realización de deformaciones craneanas.
Cráneo
                                                                                      Trepanado


        Manera cómo deformaban los cráneos




                                                                                       Las trepanaciones craneanas se realizaban con
                                                                                                 fines medicinales y rituales



Julio César Tello dividió la Cultura Paracas en dos fases: “Paracas Cavernas” y “Paracas Necrópolis”.

                                                          F A S E S
                                  CAVERNAS                                        NECRÓPOLIS




                   - Su zona principal de desarrollo se ubicó en   - Su zona principal de desarrollo se ubicó en
                     Tajahuana.                                      Topará.
                   - Tuvo marcada influencia Chavín.               - Tuvo un desarrollo autónomo.
                   - El arte textil no obtuvo gran desarrollo      - La textilería fue su expresión cultural más
                   - Cerámica: Fue polícroma, decorada con moti-     destacada, realizando mantos finísimos que
                     vos chavinoides y geométrico emplearon la       representan verdaderas obras maestras.
                     técnica de post-cocción.                      - Destacaron en medicina.
                                                                   - Cerámica: Realizaron vasijas monócromas
                                                                     (blanco cremoso), con formas acalabazadas
                                                                     y motivos naturalistas. Técnica: pre-cocción.
Siempre se puede saber más ...!
                                Respecto a las trepanaciones craneanas, según Tello casi el 40% de los cadáveres
                                encontrados en Cerro Colorado muestran huellas de operaciones quirúrgicas en el
                                cráneo. Se puede ver que la mayoría de las personas sometidas a estas operaciones
                                vivieron después de ellas, pues los tejidos se regeneraron.




1. Completa el cuadro:



             ¿Por qué a Chavín se le reconoce como
             el formativo síntesis?




             ¿Quién propuso el esquema de Horizontes
             e Intermedios?




             ¿Cuál era la función del centro Chavín
             de Huántar?




             ¿Qué culturas conformaron el formativo
             experimental?




2. Explica la función o importancia de los siguientes gráficos (También puedes describirlos)
   _____________________________________________________________
   _____________________________________________________________
   _____________________________________________________________
   _____________________________________________________________
   _____________________________________________________________
   _____________________________________________________________
   _____________________________________________________________
   _____________________________________________________________
   _____________________________________________________________

  _____________________________________________________________
  _____________________________________________________________
  _____________________________________________________________
  _____________________________________________________________
  _____________________________________________________________
  _____________________________________________________________
  _____________________________________________________________
  _____________________________________________________________
  _____________________________________________________________
_____________________________________________________________
  _____________________________________________________________
  _____________________________________________________________
  _____________________________________________________________
  _____________________________________________________________
  _____________________________________________________________
  _____________________________________________________________
  _____________________________________________________________
  _____________________________________________________________

  _____________________________________________________________
  _____________________________________________________________
  _____________________________________________________________
  _____________________________________________________________
  _____________________________________________________________
  _____________________________________________________________
  _____________________________________________________________
  _____________________________________________________________

3. En el siguiente pupiletras encuentra los nombres de cinco centros chavinoides.

                                                                   Coloca aquí los nombres encontrados:
                  A   S    A   N   H   S   O       T   O   K

                  C   A    R   E   L   A   C       A   U   A

                  I   A    E   H   Z   I   P       N   E   P

                  M   O    I   C   A   C   T       I   G   M

                  M   O    X   E   Q   U   E       P   A   A

                  C   X    A   S   R   N   X       I   R   P

                  A   I    P   W   X   A   U       O   A   O

                  R   A    A   E   Q   U   E       K   G   C

                  M   S    A   R   A   P   O       T   A   A

                  I   A    N   C   A   S   H       U   Y   P


4. A continuación te presentamos un gráfico del Templo de Chavín de Huántar, obsérvalo con detenimiento y señala
   sus características.


          1.                                               Río Huachecsa                  4.




                                                       2               3
          2.                                   1                                          5.

                                                                   4



          3.
                                                                                  na
                                                                                os
                                                                               M
                                                                                o




                                                               5
                                                                             Rí




LECTURA
                          LA MEDICINA PARACAS: LOS MEJORES CIRUJANOS DEL PERÚ



L  os cirujanos tuvieron conocimiento de la anatomía humana y supieron aplicar ciertas hierbas para anular el

       dolor (anestesia) y para evitar las infecciones (asepsia), de otro modo, no hubieran tenido éxito en sus
delicadas operaciones, y de ser así, ésta no se hubieran realizado en gran cantidad.
La trepanación craneana era una práctica muy común entre los habitantes de Paracas ya que se han encontrado
muchos cráneos trepanados, no siempre tuvo aplicaciones médicas sino por causas religiosas. Los paracas también
practicaban el raspado de cráneos o raspado bautismal, cuyo objeto era prevenir males por vía mágica.

Algunos de los instrumentos que empleaban los cirujanos paracas era un cuchillo hecho de una piedra llamada
obsidiana. Tal era el filo y dureza de los instrumentos, que les permitían hacer perforaciones en el cráneo. Otros eran
de una mezcla de cobre, llamada “champi”. De este material hacían el famoso Tumi (cuchillo), los bisturíes y las
pinzas. Mientras que para las heridas usaban algodón, gasas, vendas e hilos.




      TAREA DOMICILIARIA

I. Completa lo siguiente:

1. El término “Formativo” hace referencia a: __________________________________________________________

2. En el formativo síntesis se encuentra la Cultura: _____________________________________________________

3. El esquema de horizontes e intermedios fue propuesto por:_____________________________________________

4. El logro cultural que caracteriza al formativo: ________________________________________________________

5. Descubridor de la cultura Chavín y Paracas:__________________________________________________________


II. Desarrollar

1. Investiga y señala las principales características de los siguientes sitios:


   a) Sechín: _______________________________________________________________________________
      _____________________________________________________________________________________


   b) Kuntur wasi: __________________________________________________________________________
      _____________________________________________________________________________________


   c) Pacopampa: ___________________________________________________________________________
      ______________________________________________________________________________________


   d) Moxeque: _____________________________________________________________________________
      ______________________________________________________________________________________


   e) Garagay: _______________________________________________________________________________
      _______________________________________________________________________________________
                                                                                        MAPA POLÍTICO DEL PERÚ
2. Ubica en el mapa los principales sitios de influencia Chavín:

   Pacopampa
   Caballo Muerto
   Kuntur Wasi
   Garagay
   Moxeque
   Cupisnique
   Sechín
   Chongoyape
3. Realiza una breve semblanza biográfica de Julio César Tello:
   ________________________________________________________________________________________
   ________________________________________________________________________________________
   ________________________________________________________________________________________
   ________________________________________________________________________________________
   ________________________________________________________________________________________


4. ¿Por qué razón Tello dividió a Paracas en la fase cavernas y Necrópolis?
   _____________________________________________________________________________________________
   _____________________________________________________________________________________________
   _____________________________________________________________________________________________

5. Investiga las principales características de la textilería y medicina Paracas y explícalas a través del siguiente
   cuadro.

                       TEXTILERÍA                                                      MEDICINA

Colores que utilizaron: ___________________________          Médico: _______________________________________
_____________________________________________                ________________________________________________
Obtención de colores: Por ejemplo                            Evidencia de prácticas médicas: ___________________
Rojo: _________________________________________              ________________________________________________
Amarillo: ______________________________________             ________________________________________________
Verde: _______________________________________               Trepanaciones craneanas: ________________________
Azul: _________________________________________              ________________________________________________
Negro: _______________________________________               ________________________________________________
Otros: ________________________________________              Instrumentos: _________________________________
Técnicas de tejer:_______________________________            ________________________________________________
Tipos de tejido: ________________________________            ________________________________________________
_____________________________________________                ¿Cómo lograron obtener los conocimientos médicos?
_____________________________________________                _______________________________________________
                                                             _______________________________________________



LECTURA

                           SIGNIFICADO SOCIOPOLÍTICO DE CHAVÍN DE HUÁNTAR



L  a vieja idea de que Chavín deriva de la selva no resiste la menor verificación. Sus edificios religiosos se

    construyeron siguiendo modelos arquitectónicos costeños como el plano en “U” y los recintos circulares hundidos.
Ambos modelos surgieron independientemente en la costa y expresaron conceptos ideológicos y religiosos
particulares, tras de lo cual posiblemente se integraron generando un nuevo concepto ideológico y religioso. Esa
convergencia se produjo en varios asentamientos de la costa central: Garagay (Rímac), Cardal (Lurín), Pucará
(Chillón). En este último, dicha integración debe asignarse al siglo XII a.C., es decir antes de la construcción del
Templo Viejo de Chavín.

    La construcción de Chavín de Huántar en la confluencia de los ríos Wacheqsa y Mosna supone asumir que hubo un
grupo en el valle capaz de establecer relaciones con grupos similares de la costa y el oriente. Excepto los estudios de
R. Burger en la zona externa al templo, no disponemos de mayor información sobre la población en la cuenca del
Puchka o Mosna. Por consiguiente, Chavín de Huántar no fue un centro ceremonial vacío. El templo y la población
asentados en el curso medio y alto de Mosna revelan una organización jerárquica del sistema de poblamiento, cuyas
relaciones se canalizaron a través de una sofisticada pero todavía no entendida parafernalia religiosa e ideológica
administrada por una élite “sacerdotal” que residió con toda seguridad en el propio templo. Puesto que en el Período
Formativo se consolidan numerosos grupos, para los Chavin no habría sido difícil establecer vínculos con ellos,
asimilando y reformulando marcos ideológicos, religiosos y tecnológicos. La adopción de los diseños arquitectónicos
costeños en “U” y los recintos circulares se explicaría en ese contexto.

   En tal sentido, su construcción podría explicarse por alianzas religiosas y económicas de dos o más jefaturas o
señóríos. El edificio, las esculturas líticas, la fina cerámica del templo, sugieren que Chavín de Huántar fue la sede de
un señorío religioso de naturaleza redistributiva. Este segundo aspecto se infiere por la propia organización interna del
complejo que si bien contiene áreas estrictamente sagradas (la galería de El Lanzón por ejemplo), también tuvo
espacios que cumplieron funciones económicas y políticas. Esos espacios serían las galerías del templo diseñadas para
almacenar diversas clases de objetos (mantas, cerámica fina, objetos exóticos, alimentos, etc.) producto del
intercambio y de presentes que periódicamente llegaban al templo. Una parte de esos bienes serviría para el consumo
de la elite del templo, pero otra parte se destinaría a la redistribución local y al intercambio con otras élites. Por
ejemplo, la cerámica Cupisnique encontrada en la galería de Las Ofrendas es explicable en el contexto de relaciones
políticas y económicas de las élites Cupisnique y Chavín. Por eso, el pretendido poder e influencia de Chavín sobre la
costa, la sierra y la ceja de selva, es discutible. La presencia de sus símbolos fuera de Chavín respondería más bien a
intercambios mutuos (de símbolos) con otros grupos.

                                                                               Tomado de la Enciclopedia de Historia del Perú
                                                                                                                      «LEXUS»

Teniendo en cuenta la lectura, responde lo siguiente :

1. ¿Por qué razón el autor señala que el origen de Chavín no podría estar en la selva?
   ________________________________________________________________________________________
   ________________________________________________________________________________________
   ________________________________________________________________________________________
   ________________________________________________________________________________________
   ________________________________________________________________________________________
   ________________________________________________________________________________________

2. Vocabulario

   a)   Recinto
   b)   Ideológico
   c)   Convergencia
   d)   Confluencia
   e)   Jerarquía
   f)   Parafernalia

3. ¿Los Chavín tuvieron relación con los pueblos de la Selva y de la Costa? Explica
   ________________________________________________________________________________________
   ________________________________________________________________________________________
   ________________________________________________________________________________________
   ________________________________________________________________________________________
   ________________________________________________________________________________________

4. Señale cuál fue la ubicación geográfica de Chavín de Huántar y el grupo social que residía en este centro.
   ________________________________________________________________________________________
   ________________________________________________________________________________________
   ________________________________________________________________________________________


                            EL INTERMEDIO TEMPRANO
¿Qué aprenderemos?


                       En este capítulo nos toca estudiar las principales características del primer desarrollo regional,
                       también conocido como el intermedio temprano o el periodo de los “maestros artesanos”.
                       Dentro de este período encontraremos a culturas como Mochica y Nasca, de las cuáles
                       reconoceremos su desarrollo y principales aportes culturales.


                                                           200 a.C.                     550 d.C.

          CRONOLOGÍA
I. GENERALIDADES

  Luego de la caída de Chavín y finalizado el formativo experimental se evidenciará un marcado aislamiento cultural
  en las diferentes regiones o áreas culturales, es así como se irá consolidando el periodo reconocido como el
  intermedio temprano.

  En esta etapa se genera uno de los más altos niveles de desarrollo tecnológico, y alfarero, por lo que los pueblos
  aquí desarrollados serán reconocidos como los «maestros artesanos», es aquí donde se van a lograr los mejores
  ejemplos del arte peruano pre-hispánico.

  Este desarrollo, como ya lo mencionamos, acontece al finalizar la etapa experimental o formativo superior que va a
  traer como consecuencia la autonomía de diversas regiones y su consolidación interna, desarrollándose culturas
  fuertemente regionalizadas lo cual de ninguna manera anula la posibilidad de intercambio y conexión entre las
  distintas regiones.

  Las sociedades más representativas de este periodo van a ser los moche y los nazcas, de quienes nos ocuparemos
  a continuación.

II. CULTURA MOCHE

                                   Grafica o pega el mapa de ubicación




                                                                                       Huaco retrato, obra
                                                                                       cumbre del realismo
                                                                                        escultórico moche



  En la costa norte del Perú entre los valles de Nepeña y Jequetepeque, hacia el año 300 d.C. se desarrolló una de
  las más destacadas culturas peruanas: Moche, cuyo centro principal fue Moche seguido por Pampa Grande y
  Galindo. Hacía el año de 1899 Max Uhle inició el estudio sistemátizado de sus restos.

  Moche es, tal vez, la cultura preinca de la que más aspectos conocemos debido a su múltiple y magnífica cerámica,
  la cual constituye un verdadero archivo de su vida diaria. Los moche, al igual que otras culturas costeñas lograron
  un gran conocimiento y técnica del manejo de las aguas es por ello que realizaron sorprendentes obras de
  ingeniería hidráulica como es el caso del canal La Cumbre y Ascope.

  Los moche integraron un estado militar clasista, gobernado por una aristocracia guerrera que contaba con el
  apoyo de la casta sacerdotal. En la base de la estructura social estaba el pueblo
  conformado por campesinos, pescadores, comerciantes, artesanos y soldados; más
  abajo aún estaban los vencidos de las guerras, sin derecho a nada, desnudos
  condenados a un trabajo cruel y a menudo mortal.

  Los moche tuvieron a Aia-Paec como su dios supremo, a quien consideraban como el
  hacedor, el que todo lo puede (según la versión de Larco Hoyle).                           Médico y su
                                                                                              paciente       Huaco retrato

  Debemos tener presente también que la economía Moche se basó en la agricultura y
  la pesca.

  MANIFESTACIONES CULTURALES Y ARTÍSTICAS

     A. CERÁMICA: Los Moche obtuvieron un gran grado de desarrollo en la
        producción de cerámica, lo que se evidencia en el manejo escultórico de las           El guerrero    El prisionero
piezas así como en el realismo expresado. Representaron la forma humana, la guerra enfermedades, la
   flora, la fauna y diversos aspectos de la vida diaria.

   Lograron expresar diversos sentimientos, a través de la fría arcilla, ello lo evidenciamos en la producción de
   los diversos huacos retratos. Los ceramistas mochica usaron diversos moldes para poder obtener una
   producción en serie de piezas cerámicas.

B. ORFEBRERÍA: El artesano moche logró el dominio de las más sofisticadas técnicas para fundir, alear,
   amalgamar, laminar, unir y soldar los variados metales. Obteniendo bellas y sofisticadas piezas de metal.

C. ARQUITECTURA: Los moches lograron edificar monumentos admirables no sólo desde su punto de vista
   técnico-constructivo, sino también desde el punto de vista espiritual. Sus principales centros son: Huaca de
   la Luna, Huaca del Sol, Huaca el Brujo, Huaca Rajada

D. ARTE MURAL: La pintura mural se caracteriza por la variedad de temas tratados, el colorido y el uso de
   formas tridimensionales; estas representaciones las encontramos principalmente en la Huaca de la Luna y
   en la Huaca El Brujo donde se representan diversas escenas de combates y prisioneros.


                                     ICONOGRAFÍA MOCHE

            Zorro antropomorfizado                       Combate de pallares humanizados




    Este personaje mitológico, probablemente un        Parte de una escena donde combaten pallares
    semidios, aparece asociado a las escenas de        animados simulando guerreros.
    combate.


              Entrega de ofrendas                         Escena de purificación y sacrificios




   Un personaje (posiblemente un señor o digna-        Representación de escenas de purificación y
   tario) sentado sobre una plataforma, recibe         sacrificio elaborada en tres planos en el que
   las ofrendas de caracoles por parte de dos          vemos personajes desnudos, aves de carro-
   conocidas divinidades.                              ña humanizadas y deidades.
Siempre se puede saber más ...
                    - Los moches dejaron grabadas diversas representaciones de pallares ideográficos,
                     lo que para Larco Hoyle significó supuesto tipo de escritura a la cual llamó pallariforme.
                     - En el año de 1987 el arqueólogo peruano Walter Alva y su equipo realizaron
                       un hallazgo, este fue el develamiento del entierro del Señor de Sipán, ubicado en la huaca
                       Rajada, quien en vida fuera probablemente un importante siec o señor de la región,
                                           identificado como un sacerdote militar.




III. LA CULTURA NAZCA

                             Grafica o pega el mapa de ubicación




                                                                                                                         Impresionante
                                                                                                                           cerámica
                                                                                                                            nazca




  Al extinguirse la Cultura Paracas, sobre los mismos territorios, aparece hacia los años 300 d.C. la Cultura Nazca, la
  cual tuvo una sociedad teocrática militarista. Su capital fue Cahuachi. Nazca fue descubierta en 1901 por Max
  Uhle.

  El medio geográfico en el cual se desarrolló esta cultura es muy difícil ya que son escasas las lluvias y en cambio
  se caracteriza por las sequías prolongadas, es ante este obstáculo que los nazca tuvieron que idear algunos
  sistemas de precisión en cuanto al manejo de las aguas, es por ello que almacenaban el agua para derivarla
  mediante canales al área de cultivo, también descubrieron que gran parte de su territorio era rico en aguas
  subterráneas, que podían ser aflorados mediante la construcción de pozos que los hicieron útiles a la agricultura,
  es así como los nazcas pudieron implementar una gran ingeniería hidráulica.

  1. MANIFESTACIONES CULTURALES

     A. CERÁMICA: Su cerámica es reconocida como la más pictórica de América,
        por que utilizando 11 colores lograron obtener hasta 109 combinaciones,
        aquí se puede evidenciar el desarrollado manejo de los colores; emplearon,
        además, la técnica de pre-cocción y el “horror al vacío”.

     B. ARQUITECTURA: En la zona de Nazca son pocos los centros
        arquitectónicos de importancia que se han conservado, entre los centros
        tenemos: Cahuachi, Estaquería, Pampa Tinguiña, huaca “El Loro”, etc.
                                                                                                              La cerámica más vistosa y pictórica de
                                                                                                               América pertenece a la cultura nasca
¿Sabías que los Nazca cortaban las cabezas de quienes habían derrotado para
después reducirlas, a las que llamaban cabeza-trofeo?. Pues sí, estas eran cortadas
durante una lucha y luego expuesta públicamente como muestra de valentía guerrera.

Pero las cabezas-trofeos tenían en la religión nazca un significado especial: eran
vistas como las ofrendas sagradas ofrecidas a las fuerzas de la naturaleza. Los nazca
ven un vínculo entre la víctima, la muerte y la fertilidad en la agricultura, así las
cabezas-trofeo garantizan su supervivencia y por ello se pueden ver como las
desembocaduras, donde hay cabezas, crecen las plantas.



2. LAS LÍNEAS DE NAZCA

      • Las Líneas de Nazca las cuales fueron descubiertas en 1927 por
        Toribio Mejía Xesspe y estudiados pos-teriormente por
        investigadores como Paul Kosok y María Reiche, entre otros, se
        ubica entre las Pampas de Nazca, Socos, Palpa e Ingenio. Las
        figuras que se representan son enormes, alcanzando hasta los 180
        metros.

      • Las hipótesis más aceptadas sobre las Líneas nos hablan sobre la
        posibilidad que hayan sido un gigantesco calendario agrícola, o en
        su defecto un conjunto de caminos sagrados llamados “Ceques”.




                      Siempre se puede saber más ...
                             ¿Por qué no se borran las Líneas de Nazca?
                             Pareciera un milagro que las líneas y figuras de Nasca, siendo solo ligeras hendiduras en
                             el suelo no hayan sido borradas por el agua y el viento. En cuanto al agua repetiremos
                             lo ya señalado : un promedio de media hora de lluvia cada dos años convierte a este
                             lugar en uno de los más secos del planeta. Además, el suelo contiene yeso, que al con-
                             tacto con el rocío matinal ayuda a fijar todo elemento (tierra y piedras) que haya en la
                             superficie. Por otra parte, el fuerte viento barre la pampa y carga mucha arena, pero
                             al no encontrar oposición en esta planicie la lleva cien kilómetros más al norte en donde
                             la deposita formando grandes dunas. El color oscuro del suelo y el inclemente sol for-
                             man un delgado colchón de aire caliente disminuyendo considerablemente la velocidad
                             del viento a unos cuantos centímetros de la superficie, protegiéndola de la erosión
                             producida por el acarreo de materiales livianos. Como se puede entender, las Pampas
                             de Nazca tienen características naturales muy particulares que la hicieron ideal para
                             plasmar las creencias de los nasqueños antiguos.
1. ¿Por qué razón se conoce al Intermedio Temprano como el periodo de los Maestros Artesanos?
   _____________________________________________________________________________________________
   _____________________________________________________________________________________________
   _____________________________________________________________________________________________
   _____________________________________________________________________________________________
   _____________________________________________________________________________________________
   _____________________________________________________________________________________________

2. Observa, analiza y desarrolla lo siguiente:

   • Tipo de representación Mochica
   • Sentimientos que expresa
   • Características
   _____________________________________________
   _____________________________________________
   _____________________________________________
   _____________________________________________
   _____________________________________________
   _____________________________________________
   _____________________________________________
   _____________________________________________                Colócale un nombre: ________________________
   _____________________________________________

   • ¿Qué representa?
   • Características
   • ¿Pudes describir algún aspecto de a sociedad Moche
      a través de este gráfico?
   _____________________________________________
   _____________________________________________
   _____________________________________________
   _____________________________________________
   _____________________________________________
   _____________________________________________
   _____________________________________________


3. Relacionar:
                         1. Rafael Larco Hoyle               a) Descubrió la Cultura Nazca
                         2. Max Uhle                         b) Descubrió las Líneas de Nazca

                         3. Toribio Mejía Xesspe             c) Conservó las Líneas de Nazca

                         4. Walter Alva                      d) Propone la escritura Pallariforme

                         5. María Reiche                     e) Descubrió el Señor de Sipán


4. Lee el texto y responde las preguntas propuestas:

                               LA ICONOGRAFÍA Y LA ESTRATIFICACIÓN SOCIAL



L  as pictografías parecen indicar que hubo una marcada división en el orden social, sirviéndose los Mochicas de

       un gobierno firme y autocrático, seguramente con vinculación religiosa, y subdividido en muchas sub-
jerarquías. No de otra manera, pueden explicarse las monumentales obras hidráulicas y la arquitectura religiosa del
tipo de la “Huaca del Sol”, en Moche.

   Se ha indicado también que debió darse una división por profesiones.
Existen representaciones que testifican la existencia de esclavos o, por lo menos, prisioneros en servidumbre y
dedicados a los sacrificios.

    Las acciones bélicas gozaban de singular importancia, pues la actitud de muchos personajes y escenas en las
pictografías son francamente beligerantes; ciertas cabezas escultóricas representan fisonomías de curacas de gesto
severo y despótico. Es posible que hubiera un gobierno general en las zonas donde se presentan elementos de estilo
Mochica, pero con la independencia suficiente para permitir continuas rencillas entre las familias, sub-tribus y tribus,
de los distintos valles, que probablemente formaban especie de feudos.

    El vestuario era variado. Los dibujos Mochica muestran diferencias en el vestido, según se trate de guerreros o
jefes, personajes con investiduras religiosas, y sujetos de distintas ocupaciones. Usaron con predilección grandes y
complicados tocados y se pintaban la cara con bandas verticales y otros adornos.

        Larco ha advertido la presencia de los “botines” o “medias” que calzan los personajes de las pictografías que
no son, seguramente, otra cosa que pinturas aplicadas rodilla abajo, o tatuajes. La mujer en forma sencilla no
aparece sino en menesteres secundarios o domésticos : hilando de parturienta, etc. Algunos huaco-retratos parecen
representar mujeres, por la expresión dulce de sus rostros. Los esclavos o prisioneros son, frecuentemente,
representados desnudos, con los brazos amarrados y o con sogas al cuello.




Responder:

1. ¿Qué tipo de gobierno tuvieron los Moche?
   _____________________________________________________________________________________________
   _____________________________________________________________________________________________
   _____________________________________________________________________________________________

2. ¿Cómo se puede evidenciar la actividad guerrera dentro de la sociedad Moche?
   _____________________________________________________________________________________________
   _____________________________________________________________________________________________
   _____________________________________________________________________________________________
   _____________________________________________________________________________________________

3. ¿Quién tenía mayor importancia en la sociedad Moche: el hombre o la mujer?
   _____________________________________________________________________________________________
   _____________________________________________________________________________________________
   _____________________________________________________________________________________________

4. ¿Cómo se puede reconocer a un esclavo o prisionero en una pieza artistica moche o iconografía?
   _____________________________________________________________________________________________
   _____________________________________________________________________________________________
   _____________________________________________________________________________________________

5. ¿Crees que es importante la iconografía Moche por qué?
   _____________________________________________________________________________________________
   _____________________________________________________________________________________________
   _____________________________________________________________________________________________
   _____________________________________________________________________________________________
   _____________________________________________________________________________________________
TAREA DOMICILIARIA

.   Relacionar :

    1. Huacos retratos                                  a) Muestra de la valentía guerrera
    2. Galerías filtrantes                              b) Característica de la cerámica Nazca
    3. Aia Paec                                         c) Huaca «El Brujo»
    4. Huaca Rajada                                     d) Canal Moche
    5. Intermedio temprano                              e) Expresión de emociones y sentimientos.
    6. Horror al vacío                                  f) Muestra de tecnología hidráulica Nazca
    7. Cabeza trofeo                                    g) Maestros artesanos
    8. Ascope                                           h) Se encontró el Señor de Sipán
    9. Arte mural                                       i) Dios Moche
    10. Cahuachi                                        j) Capital Nazca

       Rpta. : .................................

II. Desarrollar :

    1. Grafica un ceramio Mochica a través del cual deberá señalar las principales características de la cerámica de
       esta cultura :

       Características : ........................................................................................................................
       .........................................................................................................................................
       ..........................................................................................................................................




    2. Realiza una breve semblanza biográfica de Rafael
       Larco Hoyle.
       ................................................................................................................................................
       ......................................................................................................................................................
       ................................................................................................................................................


3. Grafica el entierro del Señor de Sipán y señala las personas que conformaron dicho entierro. Explica también la
      importancia y características de este hallazgo.

       .................................................................................................................................................
       .................................................................................................................................................
       .................................................................................................................................................
       .................................................................................................................................................
       .................................................................................................................................................
4. ¿Cuál fue la importancia de las galerías filtrantes?
   ..................................................................................................................................................
   ..................................................................................................................................................
   .............................................................................. ………………………………………………………………………..
   ..................................................................................................................................................
   ..................................................................................................................................................


III. LECTURA

          LAS DISTINTAS HIPÓTESIS SOBRE EL ORIGEN Y SIGNIFICADO DE LAS LÍNEAS DE NAZCA



L  os geoglifos Nazca fueron preliminarmente descritos por Toribio Mejía Xesspe en la década de 1930,

    denominándolos ceques o «caminos sagrados», construidos para la realización del algún tipo de ritual.

    Un día de 1941, Paul Kosok descendió por una inclinación del terreno, y desembocó en un laberinto de líneas,
donde distinguió dos enormes trapecios, en cuyo centro se encontraban las ruinas de un raro diseño formado por
tierra y piedras, que alcanzaba los 45 metros de largo. En ese momento se puso el sol, y mientras desaparecía en el
horizonte, Kosok vio cómo se sumergía tras él coincidiendo con el extremo de la larga línea. Era un 22 de junio, el
día más corto del año en el hemisferio sur, fecha en que el sol se pone en un punto casi noroeste. En ese momento
Kosok dedujo que las líneas formaban un mapa cosmográfico con la función de registrar el movimiento de los astros.

   Kosok comenzó a investigar en Ocucaje, una parte del desierto de Nazca, ubicada entre los Andes y el Océano
Pacífico.

   Luego de diversas observaciones, Kosok supuso que el pueblo que elaboró estas líneas lo hizo con la intención de
contar con un calendario astronómico que permitiría anticipar el solsticio de verano y el de invierno, los equinoccios
de primavera y otoño, los eclipses y la creciente de los ríos. Todo esto, según Kosok, para conocer cuáles serían las
épocas del año más propicias para la siembra y la cosecha. Sin embargo, faltaban explicar algunos detalles.

   Kosok debió seguir con sus tareas en su país, pero lo sucedió una astrónoma y matemática alemana, María Reiche,
que residía en Perú, y que sostuvo las teorías de Paul Kosok.

   Una de las personas que cuestionó la teoría de Kosok y Reiche fue el astrónomo norteamericano Geral Hawkins,
quien opinaba que no había coincidencias entre las líneas de Nazca y los astros.

   El autor suizo Erich von Däniken también se opuso al pensamiento de Kosok y Reiche, afirmando que hubo
presencia de extraterrestres en Nazca. Para él las primeras líneas fueron trazadas por extraterrestres, y las
posteriores, por los propios indígenas que desean volver a recibir la visita de los seres interplanetarios.

   Pero para María Reiche no hay ningún misterio. Para ella las líneas fueron trazadas por los aborígenes del lugar.
Opinaba que las rectas se pueden haber trazado clavando postes y tensando cuerdas entre ellos, y que estacas
hincadas en la tierra, también con cuerdas amarradas girando a su alrededor, podrían haberse utilizado como
compases.

    Como prueba, señaló los rastros de los emplazamientos de esos postes. Pero su teoría fue refutada por muchos,
que afirman que las kilométricas líneas, así elaboradas, resultarían forzosamente imprecisas, y que algunas de las
figuras requerían necesariamente de precisión.

   Según el autor de ciencia - ficción Arthur C. Clarke, los dibujos de Nazca no tienen nada de misterioso, y considera
que las líneas sólo representan el deseo humano de dejar su marca en la tierra.
Pero para la matemática María Reiche, no es así. Ella cree que los nazcas poseían la facultad del pensamiento
abstracto, conocían la aritmética y dominaban un método topográfico. A partir de fotos aéreas, dedujo que los nazcas
elaboraron las figuras utilizando sus conocimientos en geometría. Dice, además, que poseían una unidad de medida
basada en las del cuerpo humano, con las que elaboraron los dibujos, que estarían vinculados con la periodicidad de
los movimientos de las estrellas y planetas.

        El norteamericano Jim Woodman, junto a su amigo Bill Sphorer, elaboró otra teoría, que afirmaba que los
Nazcas dominaban la navegación aérea. Se inspiró para ello en la decoración de las piezas de alfarería, donde creyó
ver globos y hombres - pájaro estilizados. Incluso construyó un globo con los materiales del lugar y sobrevoló la
meseta, añadiendo que en aquella época levantarían vuelo gracias a supuestos pozos circulares ennegrecidos que
calentarían el aire del artefacto.

Esta teoría terminó de convencer a algunas personas, y a él mismo, cuando se hallaron restos de telas en tumbas
nazcas, más livianas que las de los paracaídas, e impermeables, ideales para construir globos. Así, desde el aire, este
pueblo podría supervisar lo que dibujaban, teniendo una visión de conjunto.

        Recientemente, la científica polaca Yadwiga Paekiewiez aseguró haber descifrado los geoglifos. Para ella,
estos pictogramas contienen un mensaje : serían una especie de «Biblia de piedra», según la lectura que la científica
hace del mensaje, que hace notar que el autor fue, bien un clarividente, o bien se trata de un testimonio
completamente delirante...

Tomando en cuenta la lectura, desarrolla lo siguiente :

1. En el siguiente cuadro, señala las hipótesis propuestas sobre las Líneas de Nazca, por:

                         Toribio Mejía Xesspe             Paul Kosok             María Reiche




             Erich Von Däniken         Arthur C. Clarke                Jim Woodman           Yadwiga Paekiewicz




2.   Explica cómo fue que Paul Kosok concluyó que las líneas de Nazca fueron un calendario astronómico.
3.   ¿Cómo explicó María Reiche la realización de las líneas de Nazca?
4.   Según lo explicado en clase señala qué otras hipótesis sobre las líneas de Nazca se manejan actualmente.
5.   Según tu opinión, ¿cuál fue el fin o significado de las líneas de Nazca? ¿Qué opinión te merece la hipótesis de Erich
     Von Dänikon y de Jim Woodman?
EL SEGUNDO HORIZONTE




                     El Dios Wiracocha fue la deidad principal de la Cultura Tiahuanaco, fue venerado por los
                     Chavín como dios de los báculos. En tiempos de Tiahuanaco su culto se expandió hacia la
                     ceja de selva y parte del territorio actual de Chile y el Perú.
                     La Cultura Wari también impuso el culto al dios Wiracocha por todo su gran Imperio




               ¿Qué aprendemos?

               En el presente capítulo nos dedicaremos a estudiar el desarrollo de las culturas que se
               desenvolvieron en el Segundo Horizonte o Época Fusional, tales como Tiahuanaco y Wari, teniendo
               en cuenta su marco geográfico, logros, expansión y principales características




    CRONOLOGÍA



I. GENERALIDADES

  Durante el Horizonte Medio se trató de consolidar e institucionalizar la estructura política y religiosa que ya venía
  desarrollándose durante la etapa anterior.
El Intermedio Temprano debe considerarse como de experimentación y descubrimiento de las estructuras básicas
  de la sociedad andina y el Horizonte Medio como la etapa final de las invenciones. Lo que sucede a partir de este
  horizonte es la reinterpretación y reestructuración de los elementos estructurales de la cultura.

  En las siguientes líneas nos ocuparemos de estudiar los rasgos más significativos de Wari y Tiahuanaco, dos
  entidades políticas desarrolladas en este periodo.

II. TIAHUANACO

  La Cultura Tiahuanaco se desarrolló en el altiplano andino en lo que conocemos como la Meseta del Collao. Su
  área de expansión abarcó parte de los actuales territorios de Perú y Bolivia, logrando llegar hasta el actual norte
  de Chile y el noreste de Argentina.

                             Grafica o pega el mapa de ubicación




                                                                                          Cerámico
                                                                                         Tiahuanaco



  Pedro Cieza de León en el siglo XVI fue el primer cronista en dar a conocer su existencia, pero es Max Uhle quien
  en el año de 1892 la reconoció como una cultura distinta a la inca, iniciando una serie de estudios sobre esta
  sociedad. Sin embargo sus máximos estudiosos son Carlos Ponce Sánchez y Wendell Bennett. Su influencia
  cultural empezó a expandirse entre los años 400 a 500 de nuestra era.

  Tiahuanaco conformó un estado teocrático-colonizador dirigido por una casta aliada a la nobleza guerrera.

  Los estudiosos de esta cultura indican que su expansión no se hizo por la fuerza militar sino que se emplearon
  técnicas política y/o económicas.

  La casta sacerdotal Tiahuanaco impuso el culto de Wiracocha, en el área andina. Esta cultura destacó
  principalmente por su escultura y arquitectura megalítica, en cuanto a las construcciones arquitectónicas es
  característico la utilización de grapas de cobre para unir las piedras pulimentadas.

  1. MEDIO GEOGRÁFICO, ECONOMÍA Y TECNOLOGÍA AGRÍCOLA

     El área de Tiahuanaco se caracteriza por las grandes alternancias de calor, en el día, y frío (heladas) por las
     noches. Sufre de escases de agua. Sin embargo, cuenta con pastos naturales en las épocas de lluvias y el Lago
     Titicaca como fuente de agua y recursos.

  Las alternancias climáticas y la irregularidad del clima obligaron al hombre de tiahuanaco a desarrollar una
  tecnología agropecuaria basada en la observación y el estudio de la naturaleza, es así como pusieron en práctica
  el sistema de camellones o waru-waru.
CAMELLONES O WARU - WARU

      Eran extensiones elevadas, rodeadas por canales de agua. La función del agua era crear un microclima el cual absorvía el
      calor del día para expedirlo por las noches. Es asi como se aminoraba el efecto de las heladas.
                                                                               Medio ambiente hostil


                                                        Exceso de lluvias           Sequía
                                                                                                          Heladas



                                                                                    Microclima
                                                                            favorable para los cultivos

                                                                                    Radiación
                                                                                                              Canales
                                                                                     térmica
                                              Plantas                                                         hídricos

                                 Cama de cultivo


                               Suelo fértil                                    Subirrigación hídrica



     Su economía se basó principalmente en la ganadería de camélidos seguida por la agricultura y la pesca fluvial.

  2. MANIFESTACIONES CULTURALES

     A. ESCULTURA: Los Tiahuanaco se caracterizaron por la realización de grandes esculturas en piedra,
        reconocidos como monolitos, entre los cuales encontramos : el monolito Bennett, monolito Ponce, monolito
        el Frayle, entre otros.

     B. ARQUITECTURA: El centro ceremonial de la ciudad de Tiahuanaco y sus lugares aledaños cubren un área de
        4 km2. Entre los principales centros arquitectónicos tenemos: Akapana, Kalasasaya, Puma Punko, Putuni y
        Queri Qala.




                                                            Templo de Akapana

      C. CERÁMICA: Se caracteriza por ser polícroma y por la realización de los famosos vasos ceremoniales
                   reconocidos como Kero.


III. CULTURA WARI


                    Grafica o pega el mapa de ubicación

                                                                                     Tapiz wari
Hasta inicios del siglo V en Ayacucho se desarrollaba la Cultura Huarpa, cuyo centro principal fue Ñahuinpuquio. Su
  territorio era pobre y escaso.

   Hacia los años 500 se intensificó la influencia Nazca en su artesanía, es también por ese tiempo que empieza a
   influir los patrones culturales de los Wari, como era el caso de la religión.

   Es hacia los años 550 de que el centro de Ñahuinpuquio va a ir perdiendo hegemonía sobre las regiones
   ayacuchanas y se va a eregir una nueva ciudad, esa era Wari la cual va a representar el nuevo centro de la
   conducción política del Estado y del aparato productivo.

   Wari fue una sociedad de clases dirigida por la nobleza guerrera, esta sociedad va a expandir sus fronteras,
   mediante la fuerza militar, hasta Lambayeque y Cajamarca por el norte y Arequipa y Sicuani por el sur.

  Para poder gobernar de manera eficiente, tan basto territorio, Wari estableció:

                      CIUDADES CABEZAS DE REGIÓN                                              Pikillacta

                                                                                               Atarco
                            las cuales constituyeron
                                                                                            Pachacamac

                       Centros administrativos construidos a     Entre los más
                       distancias muy lejanas de la ciudad       importantes                Wilcahuain
                       Wari, ubicados en cada uno de sus         tenemos :
                       “dominios”.                                                          Cajamarquilla

                                                                                          Wiracochapampa




La capital de la cultura Wari fue Viñaque.


1. MANIFESTACIONES CULTURALES

      A. EL URBANISMO: Wari introdujo nociones y patrones novedosos en la
         formación de las ciudades en los Andes. La concepción contralista permitía
         controlar a la población y el cumplimiento de sus actividades.

         Sólo la élite vivía en las ciudades, la gente común vivía en zonas rurales
         aledañas.

      B. RELIGIÓN: Lograron expandir el culto al Dios de las Varas.

      C. CERÁMICA: Tuvo una cerámica polícroma. Produjeron una enorme
         variedad de vasijas, botellas, cuencos, cántaros, keros, grandes vasijas                           Vasija wari
         (urnas).




                                  Siempre se puede saber más
                                      ¿Cómo pudo caer tan grande imperio?
                                     Se cree que luego de trescientos años de apogeo Wari, esta sociedad cayó porque
                                     no pudo producir los elementos necesarios que le permitieron mantener la econo-
                                     mía de una población tan grande; también pudo influir la intervención de algunos
                                     factores internos que debilitaron el Estado.
LECTURA

                                      ¿FUE WARI REALMENTE UN IMPERIO?



E   s un hecho que en Wari hubo instituciones burocráticas y una estructura jerárquica de asentamientos humanos

     y que, además, existieron complejos de almacenes, talleres artesanales y centros habitacionales. Se sabe también
que el Estado Wari organizaba fiestas y agasajos para los pobladores como parte de la organización de la
reciprocidad. Esto permitiría al Estado obtener, posteriormente, prestaciones de energía dentro de la mita. Durante
este período se impuso una variación en las prácticas funerarias pues puede notarse una organización jerárquica en
los entierros.

En el aspecto religioso, se impuso el culto al Dios de las Varas, aunque en una versión local, diferente a la de
Tiahuanaco junto con una serie de seres antropomorfos que lo asisten. Este culto resultó de un sincretismo de
divinidades locales especialmente de Ayacucho, Nazca y Pachacámac.

En el aspecto urbano se impuso una planimetría centralizada. Los grandes centros estuvieron organizados sobre un
eje norte-sur y situados cerca de los caminos principales que formaron toda una red vial. Si bien es cierto que
arqueológicamente es difícil encontrar evidencias de clases sociales y de un ejército, sin ello, una organización de esta
naturaleza no podría haberse concretado. Se necesitó también de un método para la contabilidad y el control. Los
hallazgos arqueológicos han demostrado que los huaris ya utilizaban un tipo de Quipu, denominado “Quipu envuelto”.
No cabe duda de que todas éstas fueron características «imperiales» encontradas por primera vez en los Andes
centrales.
                                                                                      Tomado de Historia Interactiva de
                                                                                                                                                      “El Comercio”




1. Teniendo en cuenta la lectura “¿Fue Wari realmente un imperio?”, señala qué características lo hacen conformar
   un imperio.

   a)___________________________________________________________________________________________
   b)___________________________________________________________________________________________
   c)___________________________________________________________________________________________
   d)___________________________________________________________________________________________
   e)___________________________________________________________________________________________

                                                                             LA CULTURA TIAHUANACO

                                            destacó por                                   se desarrolló en                              una sociedad

                                       Sus obras Megalítica                  El ..............................................   ....................................

                                    dentro de las que destacan                     región caracterizada por la                      que colonizada con el
                                                                                          presencia de                                      fin de
                                   * .....................................
                                   * .....................................               Fuertes Heladas                         ....................................
2. Completa el siguiente mapa      * .....................................                                                       ....................................
   conceptual sobre la cultura                                                             que perjudican
                                   * .....................................
   Tiahuanaco.                                                                                                                           tuvieron como
                                                                                           La Agricultura
                                   utilizaron en sus edificaciones
                                                                                                                                       Máxima deidad
                                                                                      por lo que construyeron
                                     ....................................
                                                                                                                                               al Dios
                                                                                     ....................................
                                    con el objetivo de que sean
                                                                                      los cuales consistían en                    ....................................
                                                 Sólidas
                                                                                                                                       representado en la
                                                                                   .......................................
                                                                                   .......................................
                                                                                                                                  ....................................
                                                                                   .......................................
3. Completar:

  a)   El segundo horizonte es conocido también con el nombre de _________________________________________
  b)   Las primeras evidencias de Tiahuanaco nos la dio a conocer el cronista ________________________________
  c)   Wari surgió de la fusión de las culturas __________________________________________________________
  d)   El centro de Tiahuanaco se encuentra en _________________________________________________________
  e)   Para poder mantener el dominio de su gran extensión territorial, los Wari establecieron ___________________

4. ¿Con qué finalidad se realizaron los Camellones o Waru-Waru?
   ____________________________________________________________________________________________
   ____________________________________________________________________________________________
   ____________________________________________________________________________________________
   ____________________________________________________________________________________________
   ____________________________________________________________________________________________
   ____________________________________________________________________________________________
   ____________________________________________________________________________________________
   ____________________________________________________________________________________________

5. ¿Cuál fue la relación que existió entre Tiahuanaco y Wari?
   ____________________________________________________________________________________________
   ____________________________________________________________________________________________
   ____________________________________________________________________________________________
   ____________________________________________________________________________________________
   ____________________________________________________________________________________________
   ____________________________________________________________________________________________
   ____________________________________________________________________________________________

       TAREA DOMICILIARIA


COMPLETA LO SIGUIENTE

  1. Los Tiahuanaco tuvieron un gobierno de tipo ....................................................................................
       ..................................................................................................................................................
       ..................................................................................................................................................

  2. Las ciudades cabezas de región fueron : ...........................................................................................
       ..................................................................................................................................................
       ..................................................................................................................................................

  3. La capital de la cultura Wari fue.......................................................................................................
       ..................................................................................................................................................
       ..................................................................................................................................................

  4. Wari tuvo su origen en la fusión de las culturas......…...........................................................................
     ..................................................................................................................................................
     ..................................................................................................................................................

  5. En cuanto a la tecnología agrícola, los Wari construyeron.......................................................................
       ..................................................................................................................................................
       ..................................................................................................................................................

DESARROLLAR

  1. Realiza una breve semblanza biográfica de Luis Guillermo Lumbreras.
        ………………........................................................... ..........................................................................
       ............................................................................ ...........................................................................
       ............................................................................ ……………………………………………………………………….
2. Grafica y explica el sistema de Andenes.

  3. ¿Cómo crees que los Wari pudieron dominar un territorio extenso? y ¿Por qué razón cayó tan grande imperio?

  4. En el siguiente mapa, ubica las principales ciudades cabezas de región:
                                                                                                                                 MAPA POLÍTICO DEL PERÚ




                                           - Piquillacta
                                          - Atarco
                                           - Wilcahuaín
                                        - Pachacamac
                                         - Cajamarquilla
                                        - Wiracocha Pampa
                                             - Wariwillca
                                             - Azángaro
                                             - Cerro Baúl




DEFINICIÓN

 • Define y explica la importancia de las siguientes manifestaciones:

  Portada del Sol : .................................................... ..................................................................................
  ........................................................................................................................................................................
  .... ................................................................................. ..............................................................................
  ............................................................................................................................................................


  Kero : ...................................................................... .................................................................................
  ................................................................................        ................................................................................
  ...........................................................................................................................................................

   Monolito            Bennet:           ..........................................     ..................................................................................
   ...............................................................................        ................................................................................
   .................................................................................       .............................................................................

  RESPONDE LO SIGUIENTE

  a) ¿En qué consistió el control vertical de pisos ecológicos, puesto en práctica por los Tiahuanaco?
      ..................................................................................................................................................
      ......................................................................... .........................................................................
      ..................................................................................................................................................

  b) ¿Por qué algunos autores reconocen al segundo horizonte como la época fusional?
      ..................................................................................................................................................
      ..................................................................................................................................................
      ..................................................................................................................................................
EL INTERMEDIO TARDÍO
  ¿Qué aprenderemos?
             A continuación vamos a estudiar las principales características del Intermedio Tardío, periodo que
             surgió a la caída del imperio Wari.

             También reconoceremos las principales sociedades regionales y el desarrollo de dos de las principales
             culturas de este periodo: Chimú y Chincha.




                     Cronología



I. GENERALIDADES

  Luego del colapso del imperio Wari se rompe la unidad impuesta en los Andes centrales y se entra en una etapa
  de conformación de organizaciones políticas regionales o locales autónomas. Entre las cuales se encuentra Chimú,
  Chincha, Chancay, Aymaras, Chachapoyas, Huancas, Chancas, entre otras.

  Las culturas de este periodo no lograron igualar la maestría de sus antecesores, en lo que respecta a las artes;
  especialmente en la cerámica. Aquí se formaron las distintas sociedades que serán conquistadas por los incas.

                                                                                   MAPA DE LAS CULTURAS
                                                     Colombia                      REGIONALES DURANTE
                                                                                   EL INTERMEDIO TARDÍO
                           Ecuador


                                                                              1.    Chimú (Chimor)
                                 2                                            2.    Cajamarca (Cuismanco)
                                                                 Brasil       3.    Chancay
                             1                                                4.    Chincha
                                      PERÚ                                    5.    Huanca
             OCÉANO                                                           6.    Asto
                                             5
                                                                              7.    Chanca
                                     3
                 PACÍFICO                                                     8.    Killke (Cusco)
                                                 6       8
                                                     7                        9.    Reinos Altiplánicos
                                         4
                                                                    Bolivia         (Collas, Lupacas, pacajes,
                                                             9
                                                                                    etc)



                Referencia límites                           Chile
                actuales del Perú


                                     Grafica o pega el mapa de ubicación
II. CULTURA CHIMÚ




                                                                                                    Tumi o
                                                                                                    cuchillo
                                                                                                  ceremonial
Los comienzos de Chimú se sitúan en el siglo XII de nuestra era, cuando un personaje mitológico llamado
 Tacaynamo, llegado por el mar en “balsa de palos”, fundó el Reino de gran Chimú.

  Chimú tuvo su centro de desarrollo en el departamento de La Libertad, extendió sus fronteras desde Tumbes por
  el norte hasta Carabayllo por el sur.

        El Gran Chimú fue una confederación integrada por numerosos señoríos más o menos autónomos.
  La estructura social fue la siguiente:

                                     Chimu - Cápac                 Máximo gobernante


                                           Alaec                   Jefe de un señorío (reyezuelo)


                           Nobleza guerrera y casta sacerdotal


                                           Pixllca                 Pueblo común


                                   Paraeng y los Yana              Vasallos y sirvientes




 La capital de Chimú fue la ciudad de Chan Chán, con sus 20 kilómetros de extensión es considerada la ciudad de
 barro más grande de América. Esta constituyó el principal centro religioso y administrativo.

  En cuanto al aspecto artístico, Chimú destacó en metalurgia y el arte plumario.

  Esta sociedad basó su economía en la actividad agrícola y la pesca, para un mejor aprovechamiento agrícola
  pusieron en práctica el sistema de wachaques o chacras hundidas, utilizadas principalmente para el cultivo de
  totora. Su principal deidad fue Naylamp.


1. MANIFESTACIONES CULTURALES

  A. CERÁMICA: La mayor parte de la cerámica Chimú fue trabajada en moldes para asegurar una producción a
     gran escala.
     Por lo general fue de color negro, aunque también se han hallado vasijas en tonos




     B. ORFEBRERÍA: Los Chimú fueron considerados como uno de los
                                                                                           Pulsera chimú




        principales orfebres del Perú antiguo. El cobre, la plata y el oro eran
        trabajados admirablemente y en cantidades y variedades fabulosas
        de objetos.
C. ARQUITECTURA:
                                        Centros arquitectónicos que más destacan:


                             Apurlec          Paramonga            Pacatnamú                 El purgatorio




                             Siempre se puede saber más ...
                             ¿Sabes cómo se produjo el fin de Chimú?, pues Chimú llegó a su fin cuando
                             fueron conquistados por el Inca Túpac Yupanqui, cuando en Chimú gobernaba
                             Michán Cáman.




III. CULTURA CHINCHA

                          Grafica o pega el mapa de ubicación




                                                                                                                Arte xilográfico
                                                                                                                  del Tallado
                                                                                                                    chincha




  Esta cultura se desarrolló entre los valles de Chincha, Pisco, Ica, Cañete y Nazca. Su centro administrativo fue
  Tambo de Mora el cual está conformado por un grupo de edificios dentro de los cuales se encuentra La Centinela.
  Otros centros de importancia son Lurinchincha y San Pedro.

1. MANIFESTACIONES CULTURALES MÁS DESTACADAS

                                                   RUTAS EMPLEADAS POR                                                    Colombia
                                                   LOS CHINCHAS PARA EL
                                                   DESARROLLO DE SU                                   Ecuador
     A. COMERCIO: Los chinchas son                 INTERCAMBIO COMERCIAL
                                                                                     Golfo de
                                                                                     Guayaquil
        considerados como los mejores
        comerciantes del Perú antiguo.
        Llegando por el norte hasta                                       Spondylus                                                Brasil
                                                                         Calcifer
        Guayaquil y por el sur este hasta el                                                                    PERÚ
        Altiplano, el comercio hacía                                                    OCÉANO
        Guayaquil se llevaba a cabo con el                                                    PACÍFICO              Cultura
                                                                                                                    Chincha
        fin de obtener el tan preciado mullu
                                                                            Spondylus
                                                                                                                                      Bolivia
        o concha spondylus.                                               Princeps




                                                      Referencia límites actuales del Perú                                         Chile
                                                      Rutas comerciales de los chincha
B. XILOGRAFÍA: Los Chincha también destacaron en la xilografía o talla en madera, haciendo de sus remos
         verdaderas obras de arte.

      C. RELIGIÓN: Su divinidad fue Chinchaycaman.




                               Siempre se puede saber un poco más ...
                               ¿Sabes cómo llegó a su fin la sociedad chincha?; el desarrollo de la cultura chincha llegó a
                               su fin cuando fueron conquistados pacíficamente por los incas (Túpac Yupanqui), cuando
                               gobernaba el señor de chincha Guavia Rucana.




1. Explica tres características del Intermedio Tardío.
   A.___________________________________________________________________________________________
      __________________________________________________________________________________________
      __________________________________________________________________________________________

   B.__________________________________________________________________________________________
      __________________________________________________________________________________________
      __________________________________________________________________________________________

   C.___________________________________________________________________________________________
      __________________________________________________________________________________________
      __________________________________________________________________________________________

2. Explica la importancia de los siguientes “personajes”

   A. Naylamp: __________________________________________________________________________________
   _____________________________________________________________________________________________
   _____________________________________________________________________________________________

   B. Tacaynamo:________________________________________________________________________________
   _____________________________________________________________________________________________
   _____________________________________________________________________________________________

   C. Michancaman:
   _____________________________________________________________________________________________
   _____________________________________________________________________________________________
   _____________________________________________________________________________________________

3. Grafica y explica la técnica de los Wachaques
   _____________________________________________________________________________________________
   _____________________________________________________________________________________________
   _____________________________________________________________________________________________
4. Ubica la palabra que no guarda relación con el desarrollo Chimú y luego explica el por qué.


 M         N     P A R A M O N G A                                 T

           A     W                           C
                                                           C E A L A      ___________________________________________________________
  I                      A
                             C           H           U M A N T A C A P    ___________________________________________________________
           Y                     H
 C                                   A                             A
                                         Q                                ___________________________________________________________
           L                     N           U
                                                 E                 Y
 H                           C                       S
           A                                                      N       ___________________________________________________________
                         H
 A                   A                                   DATREBIL A L     ___________________________________________________________
           M
                 N               CHIM                CAPAC        M
 N         P                                                              ___________________________________________________________
                                 A P U               L E C        O
 C                                                                        ___________________________________________________________
                                                                          ___________________________________________________________
 A TAMBO DE MOR
                                                                          ___________________________________________________________
 M                                           T       T O R A
                                                                          ___________________________________________________________
 A
                                                                          ___________________________________________________________
 N                                                                        ___________________________________________________________

5. ¿Cómo se dió el final de los Chincha?
      ____________________________________________________________________________________________
      ____________________________________________________________________________________________
      ____________________________________________________________________________________________
      ____________________________________________________________________________________________


           TAREA DOMICILIARIA

RELACIONAR

                1.   Chan Chán                                   a) Máximo gobernante Chimú
                2.   Chinchas                                    b) Dios de la Cultura Chincha
                3.   Wachaques                                   c) Preciado molusco, traído por los Chinchas desde el Ecuador
                4.   Chinchaycaman                               d) Talla en madera
                5.   Tacaynamo                                   e) Capital Chimú
                6.   Spondylus                                   f) Último gobernante Chimú
                7.   Xilografía                                  g) Los más grandes comerciantes del Perú Antiguo
                8.   Naylamp                                     h) Chacras hundidas para el cultivo de totora
                9.   Chimú - Cápac                                i) Primer gobernante Chimú
               10.   Michancaman                                  j) Dios de los Chimú

DESARROLLAR

1. Investiga y explica el mito de Tacaynamo
   _____________________________________________________________________________________________
   _____________________________________________________________________________________________
   _____________________________________________________________________________________________
   _____________________________________________________________________________________________

2. Gráfica la ciudadela de Chan Chán y señala sus principales características:

      a)   Ubicación: ...................................................................................................................................
      b)   Extensión: ...................................................................................................................................
      c)   Material de construcción y diseño:.......................................................................................................
      d)   Distribución de sus zonas habitacionales y/o sectores..........................................................................
      e)   Función: .....................................................................................................................................
      f)   Importancia: .............................................................................................................................

3. Investiga y explica cómo se llevaba a cabo la actividad comercial de los Chinchas y grafica sus medios de
   transporte.
LECTURA

                                          FIN DE LA SOCIEDAD CHIMÚ

   Los laboriosos chimús o chimúes tuvieron un final sangriento: terminaron derrotados por los Incas.

     «A mediados del siglo XV -escribe Hans Horkheimer- el Emperador Pachacutec ordenó el ataque ... El
Comandante en jefe del ejército imperial fue el principe y posterior Inca soberano de nombre Inka Yupanqui (según
Garcilaso) o Tupaj Yupanqui (según Cieza de León) que no solamente disponía de 30,000 soldados sino también de
las tropas auxiliares proporcionadas por Chuquimanco (régulo de la región de Chancay - Pachacamac), los antiguos
enemigos del Chimú y recientes vasallos del Inca. Fue enviado un ultimátum al Gran Chimú, cuyo nombre era
Minchacaman. Garcilaso atribuye al soberbio señor de Chanchán la contestación enfática : «que estaba aprestado,
con las armas en las manos, para morir en defensa de su patria, leyes y costumbres, y que no quería nuevos dioses».
El primer golpe del ejécito incaico se dirigió contra Paramonga ... Pero Paramonga resistió por mucho tiempo ...
Cuando al fin fue posible continuar la marcha hacia el norte, se hubo de luchar por la posición de cada valle donde
resistieron los súbditos del Gran Chimú al lado de las huestes enviadas por el aliado curaca de Cajamarca ... Hubo
batallas en Huarmey y Santa hasta que los Incas vinieron a las cercanías de Chanchán. Pachacutec fue muerto; el
nuevo Inca envió un mensaje al Gran Chimú, ofreciendo favorables condiciones de paz. La «quinta columna» de la
Corte de Chanchán presionó al monarca a aceptar el yugo, más el Chimú prolongaba, aún con todo, la resistencia por
mucho tiempo, hasta que en vista de la extenuación y desesperación de su pueblo, se sometió». Una posterior
sublevación de los chimús, todavía en tiempos de Túpac Yupanqui, hizo que los quechuas destruyeran Chan Chán
luego de rendirla por la sed, siguiendo a este episodio el traslado masivo de orfebres al que el Chimo Cápac dejó de
ser Emperador de la Costa, para trocarse vasallo del Emperador de las Cuatro Partes del Mundo.

                                                                                      Tomado de «Perú Pre-incaico»
                                                                                            José Antonio del Busto

Tomando en cuenta la lectura, responde lo siguiente:

1. ¿A qué inca se le atribuye la conquista Chimú?
   _____________________________________________________________________________________________
   _____________________________________________________________________________________________
   ___________________________________________________________________________________________
   _____________________________________________________________________________________________

2. ¿La conquista de los Chimú se dio de manera pacífica? Explica.
   _____________________________________________________________________________________________
   _____________________________________________________________________________________________
   _____________________________________________________________________________________________
   _____________________________________________________________________________________________

3. ¿Quiénes fueron Chiquimanco y Cuismacu?
   _____________________________________________________________________________________________
   _____________________________________________________________________________________________
   _____________________________________________________________________________________________
   _____________________________________________________________________________________________

4. ¿Cuál fue la actitud de Michan Caman y del pueblo Chimú ante la incursión de los incas?
_______________________________________________________________________________________________
_______________________________________________________________________________________________
_______________________________________________________________________________________________
_______________________________________________________________________________________________
EL ORIGEN DE LOS INCAS

         ¿Qué aprenderemos?

                       En el presente capítulo estudiaremos el origen y establecimiento de la etnia inca en el Cusco.
                       Aquel grupo que después de 250 años (aproximadamente) de establecerse en el Acamama
                       (Cusco) construiría uno de los más grandes imperios de América y el mundo.




I. GENERALIDADES

  Tras la decadencia de Tiahuanaco surgen una serie de Reinos en la cuenca del Titicaca. Los mismos que son
  conocidos como los reinos altiplánicos.

  Es así que hacia el siglo XII los Taipicala, descendientes de los Tiahuanaco fueron atacados por grupos aymaras
  provenientes del Sur, destruyendo a su capital y finalmente instalándose en el altiplano.

  Escapando de la destrucción de la capital, Taipicala, un grupo de élite pukina huyó al Lago Titicaca y luego inició
  un lento peregrinaje al norte, estableciéndose finalmente en el Acamama (Cusco), dando origen así a la civilización
  Inca.

  La historia Inca se iniciará alrededor del siglo XII, constituyendo hacia el siglo XV la civilización más compleja que
  se desarrolló en la América del Sur, estableciendo un vasto imperio que abarcó los actuales países de Perú, Bolivia,
  gran parte de Ecuador, el noroeste de Argentina y el norte de Chile.

II. EL ORIGEN DE LOS INCAS: ENTRE EL MITO Y LA LEYENDA

  La organización de la sociedad incaica se sostuvo en criterios religiosos y de carácter sagrado de sus gobernantes.
  De ahí que los relatos míticos sobre el origen y expansión de este Estado involucre la participación de dioses y
  personajes favorecidos por éstos. Las leyendas más conocidas al respecto son las de Manco Cápac y Mama Ocllo
  y las de los Hermanos Ayar.


                                                                        MANCO CÁPAC Y MAMA OCLLO

                                                                                               recogida por

                                                                                      GARCILASO DE LA VEGA

                                                                                                en su obra

                                                                        LOS COMENTARIOS REALES DE LOS INCAS

                                                                                                   el mito


                 Protagonistas: .........................................................................................................................................................
                 Pacarina o lugar de origen: ......................................................................................................................................
                 Llegaron a: .............................................................................................................................................................
                 Desarrollo: ..............................................................................................................................................................
                 ...............................................................................................................................................................................
                 ...............................................................................................................................................................................
                 ...............................................................................................................................................................................
                 ...............................................................................................................................................................................

                 ...............................................................................................................................................................................
LOS HERMANOS AYAR

                                                                                           recogida por

                                                                                     JUAN DE BETANZOS

                                                                                            en su obra

                                                                         SUMA Y NARRACIÓN DE LOS INCAS

                                                                                            la leyenda


             Protagonistas: .........................................................................................................................................................
             Pacarina o lugar de origen: ......................................................................................................................................
             Llegaron a: .............................................................................................................................................................
             ¿Qué pasó con los hermanos?: .................................................................................................................................
             ..................................: ...........................................................................................................................................
             ..................................: ...........................................................................................................................................
             ..................................: ...........................................................................................................................................
             ..................................: ...........................................................................................................................................



III. EL ORIGEN HISTÓRICO

  El Taipicala, capital de la acaecida sociedad Tiahuanaco estaba dividida en dos parcialidades : El Hanan Taipicala y
  el Hurin Taipicala.

  Escapando de la destrucción del Tiahuanaco un grupo de élite pukina de la fracción Hurin, encargada de los cultos
  religiosos, logró huir al Lago Titicaca con algunos ayllus de ambas fracciones, mientras los jerarcas de las panacas
  Hanan, encargados de las gestiones bélicas, fueron eliminados por los aymaras. Años después, el Reino Aymara
  Lupaca inició avances de conquista hacia esa zona y los pukina huyeron hacia Puno, en el actual lado peruano del
  Lago. Dirigidos por Apo Tambo, el jerarca religioso Hurin, a falta de un jefe Hanan, a fines del siglo XII iniciaron
  un lento peregrinaje al norte, formando en el camino el origen de la identidad incaica.

  Se detuvieron por muchos años en Tamputoco, donde parece haber nacido el hijo de Apo Tambo, Manco Capac,
  el mítico iniciador de la etnia incaica. El lugar se empezó a hacer estrecho y se prepararon para seguir al norte.
  Es así como Manco Capac se dirigió con 5 ayllus de cada fracción y tras varias interrupciones al Cusco, distante
  sólo 50 kilómetros, en una aventura que le tomaría 20 años. Aunque siendo de Panaca Hurin, Manco debió
  asumir la jerarquía militar a falta de un líder Hanan. En el transcurso de la peregrinación con ribetes de
  conquista, desposó a la mítica Mama Ocllo y años después desposó al parecer a Mama Huaco, una fiera mujer de
  espíritu guerrero.

                                                                                  Huyen y
                                                                                  llegan al
                                                                                                     Taipicala
                                                                                                                        Invaden el
                                                                   Acamama
                                                                    (Cusco)                                  Los
                                                                                                           Aymaras




  LOS HABITANTES DEL CUSCO : Cuando la nación Inca llegó a lo que sería la ciudad del Cusco, la encontraron
  habitada por otros pueblos, los Antasayas, Ayaruchus, Poques, Lares, Huallas, Alcahuisas y Ayarmacas.
  Los incas tuvieron que someter a éstas etnias. De todas ellas el reino más poderoso fue el de los Ayarmacas, que
  se ubicaban al sureste del Cusco, ellos constituyeron en los primeros años de su establecimiento sus más
  acérrimos enemigos.
IV.   HACIA EL IMPERIO

  Instalados en el valle, los incas iniciaron una gesta que los transformó, del pequeño curacazgo que eran, en un
  gran Estado. Debieron enfrentarse a numerosos y peligrosos enemigos, pero el tiempo, y la habilidad que
  desplegaron, terminaron llevándolos a la victoria, edificando un imperio en menos de cien años.


                                   PERÍODO LEGENDARIO O CURACAL (1200 - 1300 d.c.)


                                   En esta fase, el estado incaico es un pequeño curacazgo (cacicazgo) más,
                                   del valle del Cusco.

                                   Sus gobernantes son considerados míticos. Fue un momento de competencia
                                   y lucha entre diversos pueblos.

                                   MANCO CÁPAC




                                   PERÍODO DE LA CONFEDERACIÓN CUZQUEÑA (1300 - 1438)


                                   Constituye una fase de la historia en la que los incas consiguen conformar
                                   un Reino Local capaz de organizar una limitada confederación quechua,
                                   sin establecer un estado unificado

                                   LLOQUE YUPANQUI




                                   PERÍODO IMPERIAL (1438 - 1527)


                                   La etapa imperial es el periodo de formación súbita de una estructura estatal
                                   pan andina de tipo imperial, es el período de expansión violenta de los incas
                                   en escasos 94 años, con conquistas rápidas, y absorción de los pueblos
                                   sometidos, conversión de un reino regional en un imperio complejo de tipo
                                   sudamericano.
                                   PACHACUTEC




                                   PERÍODO DE LA DECADENCIA (1532 - 1535)



                                   Corresponde a este período la llegada de los invasores españoles, con lo cual
                                   se inicia la desestructuración de la sociedad inca.



                                   HUÁSCAR
V. LA EXPANSIÓN

                La expansión de los incas fue tremendamente rápida y extensa. El dominio de amplias zonas fue
posible gracias a una articulación del poder que consistió en mantener las unidades sociopolíticas previas de los
grupos que cayeron bajo el dominio inca.




                            OCÉANO

                                 PACÍFICO




                             Siempre se puede saber un poquito más ...

                                       ¿Sabes porqué se expandieron tanto los incas?, pues necesitaban conseguir
                             más riquezas para satisfacer las necesidades de la élite y de las huacas, además de su afán
                             por controlar al Sol, y para obtener la valoración militar.
1. Explica brevemente el origen histórico de los Incas.

_______________________________________________________________________________________________
_______________________________________________________________________________________________
_______________________________________________________________________________________________
_______________________________________________________________________________________________
_______________________________________________________________________________________________
_______________________________________________________________________________________________
_______________________________________________________________________________________________
_______________________________________________________________________________________________

2. ¿Acamama fue el origen del imperio de los Incas?
_______________________________________________________________________________________________
_______________________________________________________________________________________________
_______________________________________________________________________________________________
_______________________________________________________________________________________________
_______________________________________________________________________________________________

3. Completa las palabras de manera vertical.

                     Grandes enemi-                                                                           Los Incas llegan Autor de Suma y
                                        Pacarina de los                        Región de donde Nombre Antiguo                                     Pacarina o
                     gos de los Incas                     Mama .............                                  al Cusco al man- Narración de los
                                        Hermanos Ayar                          salen los Incas del Cusco                                          lugar de :
                     al llegar al Cusco                                                                       do de :          Incas

         Lider de
            los            A                  P                   O                   T               A               M               B              O
         puquina
           que
          huyen
            del
         Taipicala




4. Tomando en cuenta lo estudiado en clase, explica la interpretación de la Leyenda de los Hermanos Ayar.

_______________________________________________________________________________________________
_______________________________________________________________________________________________
_______________________________________________________________________________________________
_______________________________________________________________________________________________
_______________________________________________________________________________________________
5. ¿Cómo crees qué se originó la Leyenda de Manco Cápac y Mama Ocllo?
_______________________________________________________________________________________________
_______________________________________________________________________________________________
_______________________________________________________________________________________________
_______________________________________________________________________________________________
_______________________________________________________________________________________________




        TAREA DOMICILIARIA

RESPONDE Y/O COMPLETA

1. Relacionar:

   I. Ayar Manco                             a)   Mama     Qora
   II. Ayar Uchu                             b)   Mama     Ocllo
   III. Ayar Cachi                           c)   Mama     Huaco
   IV. Ayar Auca                             d)   Mama     Rahua


2. Según la Leyenda, los Hermanos Ayar llegaron al cerro:

   a)   Tamputoco
   b)   Acamama
   c)   Huanacaure
   d)   Sacsayhuaman
   e)   Pacaritambo

3. Los Taipicala fueron descendientes de los:

   a)   Chimú
   b)   Huancas
   c)   Huarpa
   d)   Tiahuanaco
   e)   Mochica

4. Los Taipicala al ser sometidos por los......................... huyeron al mando de............................................... quien
   perecerá en el camino, tomando el liderazgo ....................................................... siendo él quien finalmente
   llegue al ........................................... , hoy conocido como el Cusco.


5. Las etnías que habitaban el Cusco a la llegada de Manco Cápac fueron : ..............................................

   ................................................................................ ...............................................................................

DESARROLLA

1. Investiga y lee la leyenda de Manco Cápac y Mama Ocllo y la de los Hermanos Ayar, luego realiza un cuadro
   comparativo de ambas señalando los aspectos o puntos de coincidencia.

2. Grafica el mapa del Perú y a través de él señala el origen histórico de los Incas (lugar de origen, invasión, camino,
   travesía y llegada al Cusco).
Explica:
_______________________________________________________________________________________________
_______________________________________________________________________________________________
_______________________________________________________________________________________________
_______________________________________________________________________________________________
_______________________________________________________________________________________________

3. Realiza una breve semblanza biográfica del Inca Garcilaso de la Vega.

_______________________________________________________________________________________________
_______________________________________________________________________________________________
_______________________________________________________________________________________________
_______________________________________________________________________________________________
_______________________________________________________________________________________________

4. ¿A qué se llamaba el Cápac Cuna?

_______________________________________________________________________________________________
_______________________________________________________________________________________________
_______________________________________________________________________________________________
_______________________________________________________________________________________________
_______________________________________________________________________________________________




                              TECNOLOGÍA AGRÍCOLA
                                DEL PERÚ ANTIGUO
                                    REPASO I

      ¿Qué aprenderemos?

                 En el presente capítulo revisaremos los principales avances de tecnología agrícola de la culturas
                 del Perú prehispánico, tomando en cuenta el manejo del agua, la tecnología hidráulica y la
                 conservación de alimentos.



I. TECNOLOGÍA AGRÍCOLA

   La más grave carencia con la que se enfrenta la agricultura en la Región Andina es la falta de agua. Este
   problema aparentemente insoluble, había sido resuelto en gran medida por los antiguos peruanos en diversas
   regiones del país; ellos habían aprendido a aprovechar toda el agua posible de los ríos, puquios y lagunas y hasta
   del subsuelo.

   Los primeros sistemas hidráulicos del Perú datan de la cultura Chavín (500 a.C.) y su posterior desarrollo en la
   época Pukará (200 a.C. - 200 d.C.). En estas culturas la gestión del agua estaba asociada a la estratificación
   social: por un lado los campesinos y por otro los especialistas encargados del riego, la predicción climática, los
   ciclos agrícolas y las ceremonias religiosas. Durante la cultura Pukará, la planificación hidráulica adquiere carácter
   político asociado al control de las nuevas áreas de cultivo y de la fuerza de trabajo campesina, adaptada a las
   características de cada región. Así en la costa se construyeron reservorios, acueductos y sistemas de canales,
   mientras que en la sierra eran importantes los sistemas de captación de aguas y la construcción de terrazas
   regadas. El sistema se fue haciendo desde tecnologías de riego sencillas hasta las más compleja; por ejemplo con
la cultura Moche la agricultura se extiende a la parte baja de los valles y un sistema de canales permite cultivar
   zonas alejadas de los ríos.

   Así tenemos:

   1. ANDENES: Bastantes conocidos son los sistemas de terrazas llamados
      comúnmente andenes, eran utilizados especialmente en los Andes Centrales.

      Mediante los andenes, que se hallaban dotados de perfectos mecanismos de
      drenaje, se evitaba la erosión, el otro gravísimo problema, junto con la
      escasez de agua, que afronta la agricultura en tierras altas. Los materiales
      arrastrados por las quebradas y torrenteras era distribuido, una vez dominada
      su fuerza, por canales convenientemente repartidos entre las terrazas, así el
      légamo y los detritos servían para reabastecer la tierra con materia orgánica siempre nueva.

   2. HOYAS: En la costa la «paleotecnología» más conocida corresponde a la de hoyas (no sabemos cómo se
      denominaba en las diferentes lenguas), la cual consiste en extensiones excavadas hasta el nivel freático para
      recibir la humedad por filtración; se le encuentran principalmente en las regiones más áridas. En Paracas,
      donde no hay ríos permanentes, parece haber sido el sistema del cual dependían los cultivos en gran medida.

   3. COCHAS: Las cochas, o mamacochas, consisten en depresiones o
      lagunillas artificiales de diferentes tamaños, por lo general entre 45 y 183
      metros de diámetro y aproximadamente 1.20 de profundidad, para guardar
      el agua de lluvia y utilizar la humedad en los terrenos circundantes o
      intermedios de ellas.

      Las cochas sirven también como abrevadero de animales. Actualmente se
      utilizan en la zona de puna y constituyen una forma intensiva del uso de la
      tierra para el cultivo de productos agrícolas como de forraje para el ganado.

   4. CAMELLONES: Waru-Waru, campos de cultivo elevados que se levantaron artificialmente para mejorar el
      drenaje, lograr variables climatológicos y microambientales a fin de mejorar el rendimiento del suelo
      controlando la humedad; pero, sobre todo, para la recuperación de terrenos pantanosos y para evitar los
      daños por exceso de lluvias, en otros casos, para conservar el agua estacional y distribuirla después.



                                                           Medio ambiente hostil


                                    Exceso de lluvias           Sequía
                                                                                              Heladas



                                                                Microclima
                                                        favorable para los cultivos

                                                                Radiación
                                                                                                     Canales
                                                                 térmica
                          Plantas                                                                    hídricos

             Cama de cultivo


           Suelo fértil                                    Subirrigación hídrica




5. WACHAQUES: Los wachaques era un sistema artificial de estanques, de cerca de diez metros de profundidad,
     excavados en la tierra, que se alimentaban por medio de canales o por aproximación a la capa freática. Este
     sistema caracterizó el centro urbano de Chan Chan del reino de Chimú.

   6. CANALES: Los Mochicas en la agricultura realizaron notables obras que demuestran una gran tecnología
      hidráulica, entre las que son de mencionar sus canales y acueductos de gran longitud, que permitían una gran
producción. Canal La Cumbre, con más de 110 kilómetros; represa de San José, que contenía centenares de
      miles de metros cúbicos de agua.

   7. ACUEDUCTOS: Utilizando lajas de piedra y canto rodados, los «ingenieros hidráulicos» de la sociedad Nazca,
      construyeron una red de canales y acueductos subterráneos que hasta hoy continúan en funcionamiento y
      permiten regar los campos de cultivo. Los acueductos - localizados a 4 kilómetros al este de la ciudad de
      Nazca, una de las provincias del departamento de Ica - son verdaderas galerías filtrantes, cuya profundidad, en
      algunos casos, llega a los 12 metros.

II. ALMACENAMIENTO Y CONSERVACIÓN DE ALIMENTOS

   Otro aspecto importante, de la tecnología andina prehispánica es el que se refiere al almacenamiento y
   conservación de alimento, puesto que no sólo sirvió, obviamente, para asegurar el consumo futuro de los
   individuos, sino que todo el sistema político y económico de las sociedades que alcanzaron mayor desarrollo
   estuvo sustentado en dos principios fundamentales de interacción : el de reciprocidad y el de redistribución. Como
   se sabe, el desarrollo socioeconómico en el Perú antiguo no estuvo referido al sistema monetario ni al de economía
   de mercado, sino a estos dos principios más directos, dentro de los que tuvo papel primordial la redistribución de
   alimentos.

   De la papa se preparaba el chuño, especialmente de las variedades de papa amarga (ruque) seleccionadas para
   el efecto, aunque se utilizaba toda la variedad de este tubérculo; además, como materia prima del chuño eran
   aprovechadas todas las calidades de papa, incluso las descompuestas.

   Pero el proceso de su preparación es complejo y requiere de sutiles procedimientos. Cada clase de chuño exige
   diferentes maneras de procesamiento. Se preparan aún dos clases principales, chuño negro (ruque) y chuño
   blanco (tanta), y se puede utilizar la papa en procesos intermedios como la moraya para hacer potajes especiales.

  También se deshidrataba, como hasta ahora se sigue haciendo, la oca del mismo modo que el chuño; al producto
  se denominaba caya, pero si el procedimiento sigue las fases de la moraya toma el nombre de umacaya.




1. En el siguiente cuadro comparativo, señale las técnicas hidráulicas puesta en práctica en la Costa, Sierra y la
   Región Altiplánica.

                             COSTA                       SIERRA                    ALTIPLANO




1. Papa deshidratada                                         1. Carne deshidratada
2. El sistema de chacras hundidas fue puesto en práctica     2. Lagunas artificiales, formadas por el agua de las
   principalmente por la cultura ...                            lluvias
3. Los acueductos de Cantayoc corresponde a la               3. Campos de cultivo : elevados utilizados en la región
   cultura ...                                                  altiplánica.
4. Canal utilizado por la cultura Moche.                     4. Sistema agrícola de terrazas utilizado en la región
                                                                andina.
1


                                                  2


                                   3    4




                                                             3




                                             4




3. ¿Cómo crees que los antiguos peruanos pudieron realizar las diversas obras agrícolas o hidráulicas estudiadas?
_______________________________________________________________________________________________
_______________________________________________________________________________________________
_______________________________________________________________________________________________
_______________________________________________________________________________________________
_______________________________________________________________________________________________


4. ¿Qué opinión te merece el eximio manejo de las aguas realizado por los antiguos peruanos?
_______________________________________________________________________________________________
_______________________________________________________________________________________________
_______________________________________________________________________________________________
_______________________________________________________________________________________________
_______________________________________________________________________________________________




      TAREA DOMICILIARIA

RESPONDE LO SIGUIENTE

1. Ordena en forma cronológica :

                                                            Coloca el orden
                                                               correcto
                               a) Chimú
                               b) Paracas
                               c) Nazca
                               d) Chavín
                               e) Tiahuanaco
                               f) Chincha
                               g) Wari
2. El mayor desarrollo del arte alfarero se dio durante el periodo del...................................................., donde
     destaca          la     cultura..........................................           por       su      realismo          y      esculturismo,            así      como         la
     cultura........................................................ por su policromía.

3. Los wachaques fueron:

    a)   La práctica de reducir cabezas utilizada por los Nazca.
    b)   Los principales centros administrativos Wari.
    c)   Colonias de los tiahuanacos.
    d)   Una técnica agrícola utilizada por los Chimú.
    e)   La representación de la iconografía Moche.

4. Señala la relación incorrecta :

    a)   Julio César Tello - descubre la Cultura Paracas.
    b)   Max Uhle - estudió la Cultura Tiahuanaco.
    c)   María Reiche - principal conservadora de las líneas de Nazca.
    d)   Luis Guillermo Lumbreras - descubre la Cultura Wari.
    e)   Rafael Larco Hoyle - descubrió el entierro del Señor de Sipán.

5. En el Primer Horizonte se ubican las culturas ............. ........................................ mientras que en el Segundo
     Horizonte podemos encontrar a las culturas ............................................................................

DESARROLLAR

1. Realiza una línea de tiempo señalando la cronología de las culturas estudiadas.

2. Explica la importancia de los siguientes centros :

      a) Chavín de Huántar : .................................................................................................................................................
      b) Topará : ...................................................................................................................................................................
      c) Kahuachi : .................................................. ……….......................... .........................................................................
      d) Viñaque : ................................................................................... .............................................................................
      e) Chan Chán : .................................................................................. ..........................................................................

3. A través de un cuadro comparativo señala las principales características de la cerámica Chavín, Mochica, Nazca,
   Wari y Chimú. (Graficar)

4. Señala y explica cual fue el mayor aporte de las siguientes culturas:

a) Chavín : ........................................................................................................................................................................
       ........................................................................................................... ..................................................................
b) Paracas : ......................................................................................................................................................................
       ..............................................................................................................................................................................
c) Mochica : ......................................................................................................................................................................
       ..............................................................................................................................................................................
d) Nazca : .........................................................................................................................................
         ................................................................................................................................................
e) Tiahuanaco : ..................................................................................................................................
         ...............................................................................................................................................
f) Wari : ............................................................................................................................................
         ................................................................................................................................................
g) Chimú : .........................................................................................................................................
         ................................................................................................................................................
h) Chincha : .......................................................................................................................................
         ...............................................................................................................................................
5. Investiga cual de las técnicas agrícolas estudiadas se siguen utilizando en la actualidad y señala en que regiones.

    .................................................................................. ...............................................................................
    ................................................................................ .................................................................................
    .................................................................................. ...............................................................................
    ................................................................................ .................................................................................
    .................................................................................. ...............................................................................
    ................................................................................ .................................................................................
EL TAHUANTINSUYO
              Y SU ORGANIZACIÓN
                   POLÍTICA
                                          Pasto




                                       Quito




                              Tumebamba

                           Tumbes
                        Huancabamba
                                     Chachapoyas
                                Lemebamba
                          Cajamarca
                      Pacasmayo
                       Chicama
                                  Huamachuco            SACSAYHUAMAN
                                     Pataz
                            Casma     Huaraz
                               Lima                                                  KANTU PATA
                          Pachacamac
                                               Jauja
                   CHINCHAYSUYOHuamanga                  CO LCAMPATA                                 HI
                                                                                                   AC
                 O




                                         Vicas Huamán                                         C
                                                                                           CO
                                                                                      TO
                  C




                                    HUACA
                                     Chincha                                                           AN TISUYO
                                                   Andahuaylas
                     É




                                    PUMKU
                      A




                                                       Nazca              Sicuani
                         N




                                                       Ancari             Huancané
                           O




                  CARMENCA                                      Chala
                                                                 HUACAYPATA Desaguadero
                                                                    Atico
                                                                                                          MUNAY SINKA
                               P




                                                                          Arequipa
                                 A




                                                       CUSIPATA
                     QUILLIPATA
                                    C




                                                                                    Tacna
                                       Í




                                                                    Tarapacá                     Paria          COLLASUYO
                                         F




                                        PILCHU
                                           I




                                                                                                          Chuquisaca
                                                                                                              RIMAC PAMPA
                                                C




                                                                               R
                                                   O




                                                                               ío




                                                                                                              Río




                                                       CHAQUILCHACA
                                                                                    H
                                                                                      ua
                                                                                        ta




                                                                                                               Tu l




                                                                CAYAOCACHI
                                                                                          na


                                                                                                         Pu


                                                                                                                l um
                                                                                            y


                                                                                                          m




                     CONTINSUYO                                                     CORIPATA
                                                                                                          ac

                                                                                                              a y o po n




                                                Rí o C
                                                         hunc
                                                                                                                Ch




                                                              h   ullm
                                                                                                                   u




                                                                         ayo




                                                                                    Coquimbo




                   El Imperio del
                   Tahuantinsuyo                                               Rí o
                                                                                      Ma
                                                                                           ule




Representación esquemática de la ciudad del Cuzco, capital del
Tahuantinsuyo. Según el historiador Waldemar Espinoza el Cusco
tenía forma de un puma, cuya cabeza estaba representada por la
fortaleza de Sacsayhuaman.
¿Qué aprenderemos?

       En el presente capítulo estudiaremos las principales características del Tahuantinsuyo y la historia
       de sus gobernantes imperiales, así también reconoceremos y analizaremos la estructura política
       de esta sociedad.




                                ETAPAS DE LA HISTORIA INCA




                   Pre-Imperial                                        Imperial


        Periodo                Confederación             Expansión                     Crisis
                                                                        Imperio
      Legendario                 cuzqueña                  inicial                   sucesoria


                                        CÁPAC CUNA


                               Era la lista oficial de los incas


           Hurin Cusco                                               Hanan Cusco

            Manco Cápac                                                Sinchi Roca
             Sinchi Roca                                              Yahuar Huaca
          Lloque Yupanqui                                               Huiracocha
            Mayta Cápac                                                 Pachacútec
          Cápac Yupanqui                                             Túpac Yupanqui
                                                                      Huayna Cápac
                                                                          Huáscar
                                                                        Atahualpa
                                                           (inca de hecho mas no de derecho)
I. PERIODO IMPERIAL



        LOS GOBERNANTES


                    PACHACÚTEC INCA YUPANQUI (1438-1471 d.C.)
                                     Considerado como el más grande gobernante que tuvo el Tahuantinsuyo, gobernó por un
                                     período de 33 años y fue él quien dio inicio al período imperial, a la misma vez que dio
                                     principio a la verdadera expansión. A decir del historiador Waldemar Espinoza Soriano,
                                     fue hijo de Huiracocha y Mama Runtu y había nacido en los aposentos del Cusicancha,
                                     unido en matrimonio con Mama Anahuarque llegó a tener muchos hijos entre los que se
                                     cuentan a Túpac Yupanqui y Amaru Yupanqui. Su verdadero apogeo se inició con el
                                     triunfo sobre los chancas, tras lo cual conquistó y consolidó su dominio en la región del
                                     Cusco, sometiendo a los ayarmacas, tambos, uticos, etc.; posteriormente, conquistó a los
                                     chinchas, collas, lupacas, huancas, cajamarcas y el reino Chimú, anexión lograda por su
                                     hijo Túpac Yupanqui ante la rendición del último gobernante Chimú Michan Caman.
                                     Pachacútec logró establecer el correinado.




                    TÚPAC YUPANQUI (1471 - 1493)


                                     Si Pachacútec fue un genio político, Túpac Yupanqui fue un genio militar, no en vano se le
                                     conoce como el Alejandro Magno del Nuevo Mundo. Había nacido en el Cusco, fue hijo de
                                     Pachacútec y Mama Anahuarque. Su nombre se traducía “El resplandeciente” y desde
                                     muy temprano fue nombrado por su padre como príncipe heredero. Es conocido también
                                     como el “inca navegante”.




                    HUAYNA CÁPAC (1493-1525)
                                     Arribó al poder hacia 1493 y gobernó 32 años. Continuó la política de organización
                                     iniciada por su padre y tuvo que enfrentar continuas sublevaciones en las provincias
                                     conquistadas, con todo conquistó la zona del Golfo de Guayaquil, que quedaba como
                                     una isla independiente, conquistó hasta la zona de Ancasmayo que queda en la
                                     actual República de Colombia.

                                     En su tiempo de poderío el Imperio Inca llegó a su máximo esplendor. Eligió la ciu-
                                     dad de Tumibamba (Ecuador) como su residencia habitual y murió allí más o menos
                                     en 1525 (1526).




                                    GUERRA CIVIL ENTRE HUÁSCAR Y ATAHUALPA

        Muerto Huayna Cápac, se escogió como heredero a Ninan Kuyochi pero murió repentinamente por una extraña
        peste, convirtiendo a Huáscar como el heredero del Imperio, más cuando solicitó la presencia de su hermano
        Atahualpa que vivía en el norte, éste no se presentó, desarrollándose así muchas intrigas y celos contra
        Atahualpa, llevándose de esta manera la guerra que tuvo varias batallas, como Tumipampa y Quepaypampa,
        venciendo al final Atahualpa.

        Todo esto se produjo simultáneamente con la invasión y conquista de los españoles. De manera que Atahualpa pese
        a sus triunfos no pudo llegar al Cusco. Fue muerto por orden de Francisco Pizarro en 1533.
II. LA EXPANSIÓN INCA

  El Imperio Inca se inició con Pachacútec y llegó a su límite
                                                                                             Pasto
  máximo con Huayna Cápac.                                                                                  MAPA DE LA
                                                                                                          EXPANSIÓN INCA

                                                                                     Quito
  ¿Qué método utilizaron los incas para realizar
  sus conquistas y acrecentar su territorio?

  En la etapa del Cusco pre-imperial se empleaban las guerras
  de rapiña, cuyo objetivo consistía en lograr los despojos de los
  adversarios.

  Durante la expansión inicial, la conquista se daba a través de                     Lima
                                                                                                        Cusco
  la reciprocidad y de los lazos de parentesco establecidos por el
  intercambio de mujeres y dones diversos.                                                                      Lago T ac a
                                                                                                                      itic
                                                                           Océano
  Pero en la época de la máxima expansión, se desarrollaron
                                                                               Pacífico
  ataques agresivos con un alto grado de belicosidad, quedando
  de lado las formas de ruego y de las dádivas.
                                                                               Pachacútec
                                                                               (1438-1463)
III. GENERALIDADES DEL IMPERIO                                                                                     Tucumán
                                                                               Pachacútec
  Características:                                                             Túpac Yupanqui
                                                                               (1461-1471)
  • Representó la síntesis de las sociedades predecesoras             Túpac Yupanqui
  • Fue el estado más poderoso de América.                            (1471-1493)
                                                                                                  Santiago
  • Tras el triunfo sobre los chancas, se transforma en un            Huayna Cápac               Constitución
     verdadero imperio.                                        NOTA: (1493-1527)
  • Su expansión fue militar, cultural y religiosa.                                            Maule
                                                               Cada suyo estaba dividido en humanis o provincias
  • Los incas conquistaron zonas desarrolladas, mas no pueblos
    de recolectores o cazadores.
  • Constituyó un estado centralizado que controló económica, social, política e ideológicamente a otras
     poblaciones.
  • Tuvo aproximadamente 94 años de formación.




                                                      ¿Qué significa Tahuantinsuyo?
                           Siempre se puede
                                  saber más ...          TAHUA                INTI                   SUYO

                                                         Cuatro                Sol                   Región

                                                                  “Las cuatro regiones del sol”
EL TERRITORIO



                                                         LAS REGIONES




                                      Los incas lograron tener como capital al Cuzco, durante
                                      su fase expansiva lograron llegar por el Norte hasta el
                                      río Ancasmayo (Pasto-Colombia), por el Sur hasta el río
                                      Maule en Chile, por el Este a la selva amazónica y por el
                                      Sur Este hasta Tucumán-Argentina. Durante el gobierno
                                      de Pachacútec se logró dividir el territorio en Cuatro
                                      Suyos, los cuales se denominaron:

                                      a) Chinchaysuyo: Ubicación al N.O. (tomando parte de
                                         la Costa y Sierra Norte)
                                      b) Collasuyo: Ubicado al S.E. (Meseta del Collao y parte
                                         de Chile y Argentina)
                                      c) Continsuyo: Ubicado al O. (Costa Sur, Ica y Arequipa)
                                      d) Antisuyo: Ubicado al E. (Selva Alta)




                                                           EXTENSIÓN



                                         El Tahuantinsuyo tuvo una extensión aproximada
                                                        de 2 000 000 km 2



                                                          POBLACIÓN



                                           La población incaica osciló entre los 13 y 15
                                                      millones de habitantes


IV.     ORGANIZACIÓN POLÍTICA DEL TAHUANTINSUYO

  1. SAPA INCA: Representaba el jefe máximo del imperio (con poder absoluto), considerado hijo del sol, señor de
     la tierra ordenador del mundo. Se le consideraba intermediario entre la tierra y las fuerzas divinas. Su símbolo
     de poder era la mascaipacha de color rojo.

      2. UQUI: Era el escogido del Inca como su heredero, secundaba a su padre en el gobierno. Para su elección no
         primaba el principio de primogenitura sino el da habilidad y capacidad.

                                                  En el derecho indígena la con-
                                                  dición genera l para acceder al
                                                  poder era la ha bilidad y ca pa-
                                                  cidad para ejercer el cargo, por
                                                  ello quedaba n descartados los
                                                  menores de edad.


      3. TAWANTINSUYO CAMACHIC O CONSEJO IMPERIAL: Eran los asesores o concejales del Inca, conformado por
        4 orejones del Cusco (Suyuyuc Apu, Apocunas) y otros 12 representantes de los 4 suyos.

      4. APUNCHIC : Era el jefe de una provincia o huamaní.

      5. CURACA : Era el jefe de un ayllu, constituyó el nexo entre el Estado y el pueblo.


                                                   Curaca significa “El primero o
                                                   el mayor”
6. PUREJ : Era el jefe de una familia.

   7. OTROS FUNCIONARIOS DEL IMPERIO

      A. El Tucuyricuc: era el supervisor imperial, “el que todo lo ve”, inspeccionaba, vigilaba y fiscalizaba la
         administración imperial.

      B. Los Michos: Eran los informantes cercanos o inmediatos del Tucuyricuc.


LECTURA

                             EL SEÑORÍO DE CHIMÚ: EJEMPLO DE RESISTENCIA

El tercer enfrentamiento importante entre costeños y serranos ocurrió con el rico y opulento señorío de Chimor. No
logramos hallar nueva información sobre su conquista, pero al igual que los dos casos anteriores ellos se opusieron a
los requisitos de la reciprocidad. El Inca Túpac Yupanqui fue quien, a la cabeza de sus ejércitos, se adueñó también
de los extensos dominios de este norteño señorío yunga.

   El primer encuentro de los chimús con los incas tuvo lugar durante el apresurado avance del general Cápac
Yupanqui hacia Cajamarca. En aquel entonces acudió el soberano de Chimor, llamado Michancaman, en ayuda de
Guzmango, señor de las seis guarangas de Cajamarca que resultó muerto, mientras que Michancaman se retiró
apresuradamente a la costa.

   A la par de lo sucedido en Chincha, el segundo personaje cusqueño en aparecer en la región fue el joven Túpac
Yupanqui quien se dedicó a la guerra y a ensanchar los límites del Tahuantinsuyo. Este soberano se perfilaba como
un gran conquistador y los cronistas lo mencionan como incansable en sus largos recorridos por punas, quebradas y
desiertos. Aún durante el gobierno de Pachacutec Inca Yupanqui, Túpac Yupanqui fue enviado a Cajamarca como
general máximo de los ejércitos cusqueños junto a «su hermano» Túpac Cápac y con los experimentados generales
Anqui Yupanqui y Tilca Yupanqui.

   En su ruta por la sierra hacia el norte redujeron varias fortalezas donde señores locales ofrecían resistencia, y
adueñados de Guzmango los incas bajaron por el río Moche, amenazando cortar el suministro de agua a los yungas.
Los chimus no pudieron resistir el ímpetu de los serranos y el régulo Minchacaman fue vencido y llevado prisionero al
Cusco para la celebración de las fiestas triunfales. En su lugar, Tupac Yupanqui puso por señor de Chimor a Chumun-
Caur, después de lo cual los ejércitos incaicos continuaron su avance hacia Pacatnamu.
En esa misma época, otras tropas incaicas se aventuraron hacia los chachapoyas, cuyo jefe, Chuqui Sota, se refugió
en la fortaleza de Piajajalca, pero no pudo resistir el ataque y cayó prisionero.

    En estas conquistas el Inca obtuvo cuantiosos tesoros de calidad y cantidad nunca vistas antes en el Cusco. De
regreso a la capital, la recepción dada a Túpac Yupanqui resultó memorable por la suntuosidad de las fiestas, el
esplendor del botín y el número de jefes prisioneros. En el crecido séquito de gente yunga que el Inca traía consigo,
aparte de los señores cautivos, había numerosos artesanos en calidad de mitmaq o de yana, entre los expertos en
finos textiles, hábiles artifices metalúrgicos, ceramistas, conocedores del arte de manufacturas refinadas y de
plumerías.

   Al estudiar los objetos metalúrgicos del Cusco prehispánico es necesario tomar en consideración el aporte de los
artesanos costeños, y habría que estudiar su influencia en el arte incaico.

A nuestro entender, es recién después de esta conquista que los incas adquirieron toda la magnificencia que los
españoles admiraron en ellos. Es posible que tomaran del Chimu Cápac y de su corte, el lujo y la suntuosidad que
existió posteriormente entre la élite cusqueña.

Antes del contacto con las macroetnias norteñas los incas eran sólo guerreros, un tanto rústicos, al igual que los
demás jefes comarcanos del Cusco. Sólo a consecuencia de este encuentro los gobernantes del Tahuantinsuyo
principiaron a rodearse de mayor autoridad de un lujo digno de sus conquistas, dejaron de ser entonces simples
curacas y señores locales.

                                                                                    Tomado de «Historia del Tahuantinsuyo»
                                                                                                    María Rostworowski
1. Tomando en cuenta la lectura: “El señorío Chimú : Ejemplo de resistencia”, responde lo siguiente:

   A. ¿Por qué Inca estuvo dirigida la conquista Chimú?
   ____________________________________________________________________________________________
   _____________________________________________________________________________________________
   _____________________________________________________________________________________________
   _____________________________________________________________________________________________
   _____________________________________________________________________________________________


B. ¿Cuál crees que fue la importancia que tuvo para los incas la conquista del señorío Chimú?
    ____________________________________________________________________________________________
   _____________________________________________________________________________________________
   _____________________________________________________________________________________________
   _____________________________________________________________________________________________
   _____________________________________________________________________________________________

2. Explica qué métodos utilizaron los incas para lograr su gran expansión.

   ____________________________________________________________________________________________
   _____________________________________________________________________________________________
   _____________________________________________________________________________________________
   _____________________________________________________________________________________________
   _____________________________________________________________________________________________

3. ¿Qué eran los huamanis?
   ____________________________________________________________________________________________
   _____________________________________________________________________________________________
   _____________________________________________________________________________________________
   _____________________________________________________________________________________________
   _____________________________________________________________________________________________

4. ¿Por qué razón se afirma que el Tahuantinsuyo respresentó la síntesis de las sociedades predecesoras?
   ____________________________________________________________________________________________
   _____________________________________________________________________________________________
   _____________________________________________________________________________________________
   _____________________________________________________________________________________________
   _____________________________________________________________________________________________

5. Crucigrama
                                                                             1    P
  1.Fue el gran conquistador del Tahuantinsuyo,
                                                                        2         A
    conocido como «El Alejandro Magno del Nuevo
                                                                3                 C
    Mundo.
                                                                        4         H
  2.Lista oficial de los incas.
                                                                             5    A
  3.El Tahuantinsuyo llego a su máxima expansión con
                                                                    6             C
     el inca ...
                                                                            7     U
  4.Eran los informantes cercanos del Tucuyricuc.
                                                                        8         T
  5.Con la derrota de los ..., por parte del Pachacútec,
                                                                    9             E
     los incas iniciaron su expansión imperial.
                                                           10                     C
  6.Jefe de una provincia.
  7.El Tahuantinsuyo limitó por el Sur con el río ...
  8.Suyo ubicado al Oeste.
  9.Asesores del inca.
 10.Encargado de supervisar la administración imperial.
TAREA DOMICILIARIA

RESPONDER

1. ¿Qué fue el Cápac Cuna?
   ..............................................................................          ................................................................................
   ............................................................................... ................................................................................ ......

2. ¿Por qué se afirma que con Pachacútec se inicia el imperio del Tahuantinsuyo?
    ..............................................................................              ................................................................................
    ............................................................................... ................................................................................ .....

3. ¿Qué significa Tahuantinsuyo?
    ..............................................................................              ................................................................................
    ............................................................................... ................................................................................ .....

4. ¿Qué eran los huamaní?
    ………………………............................................................................. ..............................................................................
    ……….................................................................................. ................................................................................ .......

5. ¿Quiénes eran los Chasquis?
    ..............................................................................              ................................................................................
    ...............................................................................             ................................................................................
    ...............................................................................


DESARROLLAR


1. Realiza una línea de tiempo teniendo en cuenta el gobierno de los incas integrantes del Cápac Cuna.
2. Representa de manera gráfica los cuatro suyos indicando su extensión, límites y pueblos que lo conformaron.
3. Averigua y explica las principales características del ejército inca; dibuja sus principales armas defensivas y
    ofensivas.
4. Explica brevemente la sucesión inca.


COMPLETA


1. Los michos fueron............................................................................................................................
2. El Tahuantinsuyo tuvo aproximadamente..................................................................................... años de formación.


                                                 ORGANIZACIÓN SOCIAL
                                                 DEL TAHUANTINSUYO
          ¿Qué aprenderemos?

                          En este capítulo estudiaremos los principales aspectos de la sociedad inca, teniendo en cuenta los
                          grupos que la conformaban así como los aspectos más resaltantes de su vida diaria.
I. GENERALIDADES

  La sociedad inca se caracterizó por ser clasista, conformada por grupos cerrados, con diferentes status y derechos
  condicionados por la descendencia familiar y étnica.


II. ESTRUCTURA SOCIAL

  Dentro de la sociedad inca podemos distinguir tres grandes clases: La realeza, la nobleza y el pueblo.

  1. REALEZA
     Estaba conformado por:

     A. El Inca: Era considerado hijo de dios, jefe máximo.

     B. La Coya: Era la esposa principal del inca, elegida de su misma panaca.

     C. Pihuichuris: Conformado por los hijos del inca: Auqui, Ñusta y Palla

  2. NOBLEZA

     Era la élite del Tahuantinsuyo, ocupaban diversos cargos públicos como administradores de la producción, el
     culto, visitadores de los ayllus, etc. Gozaban de diversos privilegios como la posesión de yanas. Dentro de ella
     podemos distinguir dos grandes grupos:

     A. Nobleza de Sangre: Formada por los parientes del inca, eran llamados orejones.

     B. Nobleza de Privilegio: Ésta se dividía en:

        • Advenediza: Estaba conformada por todos aquellos curacas que se unían al Tahuantinsuyo.
        • Recompensados: Estaba conformada por aquellos que realizaban algún servicio en favor del Inca.

  3. EL PUEBLO
     Estaba conformado por:

     A. Hatun Runa: Habitantes que componían los ayllus, eran los pobladores comunes. Constituían la principal
        mano de obra del Tahuantinsuyo. De este grupo se sacaban a los mitmas.

     B. Mitmas: Eran grupos de personas enviadas, junto con sus familias a cumplir tareas específicas a otras
        regiones, como colonizar, ejercer control militar, etc. También existían los mitmas por represión.

     C. Yanaconas: Eran los grupos de personas que vivían en condiciones serviles en beneficio de los grupos de
        la élite; su condición era hereditaria.

  4. LOS PIÑAS
     Eran los prisioneros de guerra. Fueron los esclavos en el Tahuantinsuyo


     LA PANACA

             Estaba conformada por los descendientes del inca (sus familiares). De las panacas salían
             los mandos religiosos, militares, administrativos y la burocracia estatal.

             La Panaca estaba obligada a conservar la momia del soberano fallecido (Mallqui) y
             preservar su recuerdo y hazañas.
regía               EL AYLLU                        Significa       Familia Extensa

                                   El principio                      constituyó la
                                       de
                                                         BASE DE LA SOCIEDAD INCA
                                Reciprocidad
                                                                  conformada por

                                                               Un grupo de personas

                                                               unidas por diferentes

                                                                        VÍNCULOS

                                                                              de


              Sangre        Totem                 Origen                Territorio            Económico             Lengua               Religión

             Parientes   Creencia en un Descendientes               Todos trabaja- Trabajaban pa- Compartir el Adoración del
                         antepasado co- de una paca-                ban la misma ra un fin común mismo idioma Dios principal
                         mún (Mallqui) rina                         tierra

* PACARINA: Lugar sagrado donde se habrían originado los ayllus, significa: “Lugar de origen”.

III. OTROS GRUPOS DE LA SOCIEDAD INCA

   1. LOS SACERDOTES
      El grupo sacerdotal
      encargado del culto solar,
                                                                                Puyllu
      componía una casta                                                        Borla que se usaba     Chucu
      específica. Ellos                                                         sobre el chucu         Casco de oro con plumas del ave
                                                                                                       qoriqenque o ccorekenke
      pertenecían a la saya de                  Sunturpaucar
                                                                                                        Tulumpi
                                                Cetro de mango largo.
      Hurincusco.                               De la punta salían
                                                                                                        Orejeras más grande y suntuosas de oro
                                                plumas de colores.                                                                  Ñañaca o sukkupa
                                                                                                                                    Manto que cubría la cabeza
   2. LOS MILITARES
      Los ejércitos estaban                       LLacolla
                                                  Manto o capa que
      integrados principalmente                   iba atada a los
      por campesinos                              hombros

      convocados para cumplir
      su mita o servicio militar            Chipana : Pulsera de oro,
                                                                                                                                           Tupu
                                                                                                                                           Alfiler
      obligatorio. A partir de               se llevaba en la mitad
                                            del antebrazo                                                                                            Lliclla
      Túpac Yupanqui se                                  Tocapo                                                                                      Chal que se sujetaba
                                                                                                                                                     con un alfiler
      formaron militares                                 Franja con diseños

      profesionalizados.                            Pullcancca
                                                    Escudo del que colgaba                                                                               Ttica
                                                    un banderín                                                                                          Flores
   3. LAS ACLLAS                                            Uncu                                                                                   Acsu
      Eran mujeres cautivas, que                 Túnica sin mangas, de fino                                                                        Vestido o túnica
                                                 tejido, con variedad de co-
      vivían en el acllahuasi,                   lores y diseños complicados
                                                                                                                                                 Chuspa
                                                                                                                                                 Bolsa de fino tejido
      constituyeron una de las                   Podía tener aplicaciones de
                                                 oro y piedras preciosas
      principales fuerzas
      productivas así como                                Saccsa
                                                          Flecaduras que se
      “sacerdotisas del sol”. Al                          llevaban en las ro-
                                                          dillas
      interior de este grupo
      existían diversas
      categorías.
                                                     Usuta, Uxutas
                                                     Sandalias
V. OTROS ASPECTOS DE LA SOCIEDAD INCAICA

   1. El Huarachico
      Era la ceremonia de transición o madurez para declarar a los jóvenes mayores de edad, con facultad para
      contraer el matrimonio y ejercer cargos de responsabilidad inherente a la adultez.

   2. El Matrimonio
      Toda unión se formalizaba después de un tiempo más o menos largo de cohabitación prematrimonial, ello se
      establecía con el fin de descubrir las compatibilidades de la pareja.

                                         El Pueblo         Se casaban durante la edad juvenil
                                         La Nobleza        Se casaban durante la niñez


      Nota: La servinacuy fue la convivencia o la cohabitación prematrimonial en el incanato.




                                Siempre se puede saber más ...
                                (....)  Los incas no contaban sus edades por años y las personas se clasificaban no por la edad
                                        cronológica sino por sus condiciones físicas y su capacidad para el trabajo.

                                (....)   La entrada a la mayoría de edad y a la situación de hatun runa se establecía con el
                                         matrimonio. Es entonces que la pareja adquiría su lugar en el Ayllu, y junto con ello
                                         asumía sus responsabilidades...
                                                                                                      “Historia del Tahuantinsuyo”
                                                                                                                   María Rostworowski




LECTURA
                                                          CURACAS YANA

Una de las noticias más sorprendentes sobre el status de los curacas en el Tahuantinsuyo es la existencia de señores
yana, obtenida gracias a investigaciones en documentos de archivos. La primera información de semejantes jefes se
debe a un testimonio sobre los señores de Chachapoyas (Espinoza, 1967). Según el expediente estaba vacante el
cargo de curaca de Leimabamba y Cochabamba, entonces Huayna Cápac, otorgó el curacazgo a un yana de su
servicio.

   Otro informe semejante lo hallamos para el curacazgo de Collec (Collique), en el valle del río Chillón, cerca de
Lima. Durante las conquistas de Túpac Yupanqui a la costa central, el Colli Cápac se le opuso con sus ejércitos
resultando vencido y muerto en la guerra. En su lugar el Inca nombró por curaca a un yanacon yanayacu
(Rostworowski, 1977)

   Es importante que analicemos el término yanayacu. Según comunicación verbal de Torero .

                yana                       ya                                  cu
                ayudar                     Sufijo:                             Sufijo:
                servir                     de continuidad                      para mi - dativo

   Con esta información se amplía aún más la ya extensa gama de la clase dirigente en la sociedad andina durante el
gobierno de los Incas (...)

   ... Los yanaconas tenían la condición de «criados de servicio», y podían serlo del Inca, del Sol, de la Coya, de las
panacas y de las más importantes huacas. También, y en número reducido, algunos altos personajes del Cusco y los
Hatun Curacas de los grandes señoríos disfrutaban de tales servidores (Murra, 1966, t.2)

   Dado el ilimitado poder del Inca, podía sustituir a un señor natural de una región por un servidor suyo fiel a su
persona y de su confianza. Era una forma de recompensar a un criado, y también una amenaza para un jefe díscolo
y poco confiable que podía ser removido del cargo. Esta política fomentaba el temor entre los curacas y para evitar la
posibilidad de ser reemplazado por un yana debían mostrarse sumisos a los deseos del soberano.

    La ventaja de nombrar un curaca yana consistía en que por su misma condición se hallaba desligado de sus
orígenes y no conservaba los lazos de parentesco y de reciprocidad con su pueblo de procedencia. Con ellos, el Inca
no necesitaba recurrir al engranaje de la reciprocidad y podía ordenar directamente si se cumpliese tal o cual
indicación suya, sin aplicar la fórmula de «ruego» y de solicitud inherente al sistema.

   Anteriormente analizamos la primitiva reciprocidad, cuando el Inca carecía del poder suficiente para solicitar la
ejecución de un trabajo. La institución de los señores yana durante los últimos gobernantes del Tahuantinsuyo fue
una manera de obviar la petición, y por lo tanto aumentó el poder del Inca.

                                                                                 Tomado de “Historia del Tahuantinsuyo”
                                                                                                    María Rostworowski




1. Responder

   ¿Por qué se afirma que los incas tuvieron una sociedad clasista?
   _____________________________________________________________________________________________
   _____________________________________________________________________________________________
   _____________________________________________________________________________________________
   _____________________________________________________________________________________________

   ¿Por qué se afirma que el ayllu fue la base de la sociedad inca?
   _____________________________________________________________________________________________
   _____________________________________________________________________________________________
   _____________________________________________________________________________________________
   _____________________________________________________________________________________________

2. En el siguiente cuadro comparativo, señala la diferencia entre la nobleza advenediza y la de recompensa:


                  NOBLEZA ADVENEDIZA                                     NOBLEZA DE RECOMPENSA




3. Ordenar y explicar, teniendo en cuenta la escala social :

   - Yanaconas - Nobleza de sangre - Inca - Hatun Runa - Auqui - Nobleza de privilegio

  a)   ________________________________________:               _______________________________________
  b)   ________________________________________:               _______________________________________
  c)   ________________________________________:               _______________________________________
  d)   ________________________________________:               _______________________________________
  e)   ________________________________________:               _______________________________________
  f)   ________________________________________:               _______________________________________

4. ¿Quiénes eran los pinas?
   _____________________________________________________________________________________________
   _____________________________________________________________________________________________
   _____________________________________________________________________________________________
   _____________________________________________________________________________________________
5. Realiza un esquema (Mapa conceptual o mapa mental) señalando las características del grupo de mitmas
   (funciones y tipos)




      TAREA DOMICILIARIA

RELACIONAR

        1.      Ayllu                     a.    Hija soltera del Inca
        2.      Piñas                     b.    Grupos de personas trasladadas de su ayllu
        3.      Nobleza                   c.    Ceremonia para declarar a los jóvenes mayores de edad
        4.      Acllas                    d.    Esposa oficial del Inca
        5.      Huarachico                e.    Prisioneros de guerra, esclavos en el incanato
        6.      Mitmas                    f.    Conformada por todos los familiares del Inca
        7.      Coya                      g.    Mujeres cautivas
        8.      Ñusta                     h.    Familia extensa unida por diversos vínculos


DESARROLLAR

1. Realiza un cuadro comparativo entre la Panaca y el Ayllu.
2. Representa de manera gráfica a los Hatun runas, Yanaconas y mitmas, señalando sus principales funciones.
3. Representa de manera esquemática la organización social inca con su respectiva explicación.
4. Menciona y explica 3 características generales de la sociedad inca.


                        ORGANIZACIÓN
                ECONÓMICA DEL TAHUANTINSUYO I

       ¿Qué aprenderemos?
                     En el presente capítulo estudiaremos las bases de la organización económica del
                 Tahuantinsuyo, analizando y comprendiendo los principios y elementos que la regían.
                 Reconoceremos la dinámica económica de esta sociedad a través de las diferentes formas de
                 posesión de la tierra y organización de la fuerza laboral.



I. GENERALIDADES

   Los incas, tomando en cuenta las experiencias de producción de las anteriores culturas andinas, lograron
   desarrollar una economía basada en la previsión y planificación de todas las etapas del proceso productivo. Ello
   permitió dar solución a los problemas de alimentación, vestido y vivienda de la población.

   Pero no pensemos que la satisfacción de estas necesidades se va a dar por el espíritu dadivoso del soberano, este
   logro se llevará a cabo a través de la óptima administración de la mano de obra que permitía al estado contar con
   los productos necesarios para la redistribución. El inca obtenía esta producción a través de las prestaciones
   rotativas de trabajo que la población le entregaba periódicamente.

   En los Andes, la economía estuvo basada en un régimen de múltiples reciprocidades entre la población, que
   generó un intercambio cuya base se hallaba en las prestaciones de energía humana y se regía por las pautas del
   parentesco. El poder recibía mano de obra para organizar la producción destinada a alimentar una redistribución
   de amplio alcance. En otras palabras, no había moneda, mercado ni comercio, y tampoco hubo tributo, tal como
   se le considera tradicionalmente.
La economía andina sólo puede ser estudiada en función de las pautas del parentesco, pues éstas hacían posible la
   reciprocidad. Los miembros de una familia extensa (ayllu) estaban vinculados por múltiples obligaciones
   ritualmente establecidas. La reciprocidad abarcaba todos los aspectos de la vida. Esta situación propició que,
   cuando se explicaba la vida económica de la población andina, ésta se planteara en términos comunales. La idea
   de “comunidad” llevó a algunos investigadores a hablar de propiedad colectiva de bienes, básicamente tierra y
   rebaños de camélidos. Sin embargo, mayores estudios han llegado a la conclusión de que, en los andes, lo que
   existía era una comunidad en el trabajo.

   La riqueza y la pobreza deben entenderse aquí en la forma estructural y no individual, pues no dependían de las
   posibilidades de acumulación, sino del acceso a la mano de obra producida por un sistema de relaciones. “Pobre”
   es “huaccha” en lenguaje quechua, pero huaccha significa primordialmente huérfano, es decir, aquel que no tiene
   parientes.

       La reciprocidad se ejercía a través de la mutua prestación de energía humana para la producción comunitaria;
   a esto llamaron los cronistas ayni, los cronistas afirmaron que la omnipotencia del poder estatal incaico había
   sido tan completa y sapiente que había permitido subsanar todos los requerimientos de la población. Esto habría
   sucedido gracias a una rígida disciplina laboral organizada por una estructura política escalonada cuya cabeza era
   el Inca y llegaba hasta los más humildes funcionarios de una enorme maquinaria administrativa que había hecho
   posible regimentar la producción y la distribución entre la población.

                                                    PRINCIPIOS ECONÓMICOS

                             RECIPROCIDAD                                                REDISTRIBUCIÓN
                          Reciprocidad simétrica                                    Reciprocidad asimétrica


                        Era la prestación de servicio,                          El Estado se beneficiaba del trabajo
                      intercambio de trabajo, realizada                             de la comunidad y a cambio
                         entre los miembros del ayllu                         redistribuía los excedentes producidos.



                                Prestación de
                                  Servicio

                                Prestación de
                                   Servicio




II. LA TIERRA

       La tierra representó uno de los bienes más preciados del Tahuantinsuyo ya que de ella se obtenían los
productos básicos de subsistencia, dentro del modelo económico andino.

                                                     POSESIÓN DE LA TIERRA

              Tierras del Inca y del Estado                Tierras del Sol                     Tierras del Pueblo

             Estaban conformadas por las tie-     Eran destinadas al sostenimiento       Estaban compuestas por las ex-
             rras del Tahuantinsuyo, así como     del personal del culto y a la ve-      tensiones de tierras (topos) cedi-
             las destinadas para sustentar a      neración de sus huacas, es decir       das a los miembros de la comuni-
             los ayllus reales y panacas.         estaban orientadas a : los sacer-      dad para su sostenimiento.
             Podemos considerar también aquí      dotes, las virgenes del sol, fiestas
             a las tierras adjudicadas a un so-   religiosas, ofrendas, etc.
             berano en calidad de propiedad
             privada.
Definición :
                                                            Extensión de tierra cedida
                                                            por el Estado a los miem-
                                                            bros del ayllu. Cada varón
                                          Medida :          obtenía un topo al nacer
                                          Su extensión
                                          dependía de                                         Distribución:
                                          la calidad del                                        Se le cedía
                                          clima y del                EL TOPO                    un topo al
                                          suelo.                                                varón y me-
                                          No tiene                                              dio topo a
                                                                   Características:
                                          una medi-                                              la mujer.
                                          da exac-       - Los topos eran cedidos en ca-
                                          ta.              lidad de posesión (usufructo)
                                                           más no de propiedad.
                                                         - El requisito para obtener el topo era
                                                           unirse en matrimonio.



III. EL TRABAJO

   El trabajo constituyó el principal medio para poder obtener los recursos de subsistencia. Éste se caracterizó por ser
   obligatorio, de acuerdo a las posibilidades físicas, y alternado. Dentro de las formas de trabajo destacan :

   1. EL AYNI
      Consistía en el intercambio de trabajo entre los miembros del ayllu (ayuda mutua).

   2. LA MINCA
      Era el trabajo obligatorio y colectivo realizado en beneficio del propio ayllu. Ejemplo:

      • Construcción de puentes.
      • Jornadas laborales en favor de invalidos, viudas, menores de edad, huérfanos y ancianos.
      • Construcción de viviendas de los recién casados, etc.

   3. LA MITA
      Era el trabajo obligatorio y colectivo realizado para el Estado. A cambio de este trabajo el Estado retribuía con
      productos. Se llevaba a cabo por turnos, por todos los hombres de 18 a 50 años.

                La chunka: Trabajo obligatorio en casos de suma urgencia como catástrofes y desastres naturales.

LECTURA

                              EL PATRIMONIO DEL SAPAINCA Y DE LOS CURACAS

Párrafo especial merece el patrimonio personal de cada sapainca. En efecto, desde Pachacútec se percibe la
formación de propiedades rurales o prediales en provecho de soberanos y de curacas, separadas de las tierras
estatales. Sin embargo, es imposible hablar de latifundios andinos; a lo más se les podría calificar de «haciendas».

La confusión sobre las tierras del Estado y del inca, que se creían ser una sola cosa hasta hace poco, estriba en los
cronistas, más que todo de los tempranos o del primer momento la invasión colonial (siglo XVI), quienes, como recién
venidos, desconocedores del idioma y de las mentalidades, no podían captar la realidad de las instituciones y
costumbres, a más de lo cual veían a la sociedad andina de acuerdo a su propia óptica cristiana y occidental, típica
del Medioevo. En este sentido las tierras del Estado y tierras del sapainca las entreveraron, como si se hubiera tratado
de un solo fenómeno. Error del que, al fin y al cabo, también participaban los runas.

Pero el reestudio de las fuentes permite descubrir que el sapainca, como individuo, tenía sus propias rentas
consistentes en tierras y productos que, al fallecer, pasaban a sus descendientes, que con el transcurso del tiempo se
multiplicaban geométricamente. Cada sapainca formaba, pues, su propio patrimonio. Realidad que implica, a su vez,
que el patrimonio personal del sapainca no se heredaba por el jerarca sucesor en el gobierno, sino por sus hijos y
nietos que no iban a gobernar. De ahí que cada nuevo sapainca tenía que incautar tierras y otros bienes para crear su
flamante y propio patrimonio. Y como el sapainca sabía que sus descendientes iban a multiplicarse, de antemano
procuraba acumular bastantes tierras y yanas.

Los derechos de un sapainca muerto eran, por lo tanto, escindidos en dos partes : 1º sus bienes heredados por todos
sus familiares, excepto el sucesor del reinado; y 2º este último que sólo heredaba el cargo, pero no los recursos. Lo
que anuncia que cada sapainca se iniciaba supuestamente «pobre», por lo que debía lanzarse a nuevas adquisiciones
de recursos para él y su futura panaca o linaje. Y así acontecía sucesivamente con cada heredero.
Si el patrimonio personal de cada sapainca, a su fallecimiento, pasaba a ser propiedad de toda su panaca, esto quiere
decir que ellas, por igual, tenían el carácter de tierras colectivas : de la colectividad que componía la panaca; sin que
eso fuera obstáculo para que en algunos momentos, ora varones ora mujeres, individualmente se hicieran acreedores
a un tupo privado en otros parajes.

En lo que respecta al grupo de poder, habían pues tierras del Estado, dominios patrimoniales de cada sapainca,
posesiones conjuntas de cada panaca y heredades personales concedidas a determinados hombres y mujeres de la
aristocracia imperial. Y tales terrenos podían estar en el Cusco o desperdigados en diferentes etnias. En suma, los
únicos que podían ser «terratenientes» eran los sapaincas y los dioses (representados por los sacerdotes), cuyos
fundos o fincas les trabajaban sus yanayacos, a los cuales se les consideraba parte de sus predios.

                                                                                                                                           Tomado de “Los Incas”
                                                                                                                                              Waldemar Espinoza




1. ¿A quiénes se les consideraba pobres dentro de la sociedad inca?
   _____________________________________________________________________________________________
   _____________________________________________________________________________________________
   _____________________________________________________________________________________________

2. Señala cuál era la finalidad de la reciprocidad y de la redistribución.
   _____________________________________________________________________________________________
   _____________________________________________________________________________________________
   _____________________________________________________________________________________________
   _____________________________________________________________________________________________
   _____________________________________________________________________________________________

3. Completa el esquema.

                                                                                   cedida al                              recibía el
                                                          LA TIERRA                                      PUEBLO          nombre de

                                                           Representó el                                                               cedido en calidad de



                                             ..............................................
                                             ..............................................                                                    su


                                                            Se dividía en
                                                                                                                                           Extensión

                                                                                                                                           dependía de
                         Tierras del                       Tierras del                            Tierras del
                      ........................          ........................              ........................

                                                            destinadas a




4. ¿Cuál era el objetivo de la Minca?
   _____________________________________________________________________________________________
   _____________________________________________________________________________________________
   _____________________________________________________________________________________________
   _____________________________________________________________________________________________
   _____________________________________________________________________________________________
   _____________________________________________________________________________________________
5. ¿Por qué razón crees que el Inca se preocupó porque a su pueblo no le falte los principales elementos que
   satisfagan sus necesidades básicas?
   _____________________________________________________________________________________________
   _____________________________________________________________________________________________
   _____________________________________________________________________________________________
   _____________________________________________________________________________________________

       TAREA DOMICILIARIA

RESPONDE

1. ¿En qué consistió el principio de redistribución?
2. ¿Por qué razón se afirma que la tierra era uno de los bienes más preciados dentro de la sociedad inca?
3. ¿El Inca tenía tierras en calidad de propiedad privada?

DESARROLLA

1. Representa de manera gráfica el ayni, la minca y la mita.
2. Elige la premisa que creas afirmativa y demuestra su veracidad.

   a) “El topo tenía una extensión específica”
   b) “El topo no tenía una medida exacta”

3. Realiza un cuadro comparativo señalando y explicando cinco diferencias entre la economía inca y la economía
   actual.
4. Señala la veracidad o falsedad de las siguientes premisas y fundamenta tu respuesta.
a. La reciprocidad y la redistribución hicieron posible el funcionamiento de la economía andina. (V) (F)

   ..................................................................................................................................................
   ..................................................................................................................................................
    .................................................................................................................................................
   ..................................................................................................................................................

b. Los incas intercambiaban sus productos utilizando monedas. Sustentar

   ..................................................................................................................................................
   ..................................................................................................................................................
    .................................................................................................................................................

c. La reciprocidad se realizaba entre los miembros del ayllu. Sustentar

   ...................................................................................................................................................
   ...................................................................................................................................................
    ..................................................................................................................................................

d. En la sociedad inca se les consideraba ricos a los que más bienes poseían. Sustentar

   ...................................................................................................................................................
   ...................................................................................................................................................
  ...................................................................................................................................................

e. El ayllu era la puesta en práctica de la reciprocidad Sustentar

   ....................................................................................................................................................
   ....................................................................................................................................................
    ..................................................................................................................................................


                            ORGANIZACIÓN
                    ECONÓMICA DEL TAHUANTINSUYO II
.

      ¿Qué aprenderemos?
               En este capítulo vamos a estudiar el desarrollo de las principales actividades
               económicas de la sociedad incaica, reconoceremos las principales técnicas
               agrícolas e hidráulicas puestas en práctica por ellos y también podremos
               conocer la administración de la producción inca.


I. LA AGRICULTURA

    La agricultura representó la base de la economía inca. Es durante este período donde la actividad agrícola alcanzó
    su máximo desarrollo. Ello se debe a que los incas supieron tomar y aprovechar todos los conocimientos y
    desarrollo de las anteriores sociedades, con respecto a esta actividad.

    Además del buen manejo de la tierra los incas pusieron en práctica grandes obras de ingeniería hidráulica y
    técnicas agrícolas que permitieron la mayor productividad de sus tierras.

         La tecnología agrícola e hidráulica.- Los incas tuvieron un gran desarrollo en cuanto a la puesta en práctica
de diversas técnicas agrícolas y el manejo de las aguas. La gran mayoría de estas técnicas fueron desarrolladas por
las sociedades anteriores a ellos, como es el caso de Nasca, Mochica, Wari, Tiahuanaco, etc. A continuación
observemos las principales técnicas:

                                                SISTEMAS




                TECNOLOGÍA AGRÍCOLA                              TECNOLOGÍA HIDRÁULICA


                                                                 Canales
               Andenes

                                                                 Acueductos


                                                                 Represas
               Camellones




               Cochas




              Control
              vertical
              de pisos
              ecológicos




              Policultivos




III. LA GANADERÍA
Esta actividad junto con la agricultura, fue de mucha importancia para el hombre andino, sobre todo en las zonas
   altas. Los animales más importantes fueron los auquénidos o camélidos que vivieron tanto en la costa como en la
   sierra, entre los cuales tenemos: la llama, la alpaca, la vicuña y el guanaco.

   La producción textil.- Los textiles fueron un elemento muy preciado dentro del Tahuantinsuyo. La textilería
   estuvo bastante desarrollada, utilizaron el algodón y la lana de los auquénidos.

   El papel de las acllas y los acllahuasis.- Los acllahuasis fueron los principales talleres de producción textil,
   donde trabajaban acllas y mamaconas.

IV.   LA ADMINISTRACIÓN DE LA PRODUCCIÓN

      Los Depósitos y los Caminos.- Uno de los problemas que debieron solucionar los incas para mantener su
   bienestar económico fue el de la comunicación, pues para que la redistribución sea efectiva, era necesario entrar
   en contacto permanente con las diferentes poblaciones. Es por esa razón que los caminos y los depósitos
   cumplieron un papel muy importante.




                                                               RED DE CAMINOS
                                                               EN EL TAHUANTINSUYO
• Caminos.- Los incas construyeron una gran red
  caminera, que permitió la expansión territorial y la                                              8

  integraron socio-económica. Estos caminos
  permitieron transportar los productos cosechados en                                       7
                                                                                       9
  tierras estatales hacia los depósitos de los centros
  administrativos.                                                                              6
                                                               1. Ollantaytambo                                   El tambo incaico servia de
                                                                                            5
                                                               2. Vitcos                                          lugar de alojamiento y de
   Gran parte de estos caminos fueron construidos por                                      10
                                                                                                                    aprovechamiento a los
                                                               3. Andahuaylas
   grupos étnicos anteriores, como los Wari.                   4. Jauja                                                    viajeros
                                                               5. Cajamarca                11            4
                                                                                                                  2
   Se pueden distinguir dos grandes vías : El camino           6. Chachapoyas               12               3
                                                                                                                  1
   troncal de la sierra (Capap Ñam) y el camino de la          7. Tomibamba                             13

   costa (o de los llanos), el primero se extendía             8. Huaca                                                20
                                                                                                        14
                                                               9. Tumbes
   longitudinalmente por la cordillera andina, desde Pasto                                                                   21
                                                               10.Moche                                                15
   hasta Chile; el segundo recorría la costa,                  11. Lima                                                 18
   extendiéndose desde San Miguel de Piura hasta               12. Pachacamac                                                     19
                                                                                                                             23
   juntarse con el camino troncal o Chile.                     13. Nasca
                                                               14. Chala
   Estas dos vías estuvieron unidas por caminos                15. Tacna
                                                               16. Tarapacá
   tranversales que se dirigían de la costa a la sierra y se   17. Coquimbo
   prolongaban hasta la selva.                                 18. Curicó
                                                                                                                 17           22
                                                               19. Chuquisaca
   Cabe resaltar que los caminos eran de propiedad             20. Azángaro
   estatal, únicamente al servicio del poder.                  21. Tiahuanaco
                                                               22. Rioja
                                                               23. Porco
   Otras funciones de los caminos                                                                                 16
                                                               El Tahuantinsuyo contó con un eficaz sistema de mensajeros
   • Traslado de los mitmas                                    encargados de transmitir los más importantes mensajes del
                                                               gobierno a través de todo su territorio. Estos eran los chasquis.
   • Traslado de administradores, visitadores,                 Apenas le era transmitido un nuevo mensaje, el chasqui iniciaba su
     quipucamayos, etc.                                        veloz carrera hasta el siguiente puesto, donde lo transmitía al
   • Traslado de los guerreros.                                siguiente mensajero. Se dice que el Inca, en el Cusco, podía comer
   • Movilización de los chasquis.                             pescado fresco llevado por ellos casi a diario.
Los Quipus: Los quipus constituyeron un sistema de registro
   de los datos más importantes del manejo económico estatal o
   local.

   Cada quipu contaba con una cuerda mayor (horizontal) de la
   que se desprendían otras anudadas que se diferenciaban por
   sus diversos colores y tamaños.

   Los nudos de acuerdo al tipo, número y color representaban
   cantidades y mensajes.

   En estos instrumentos se llevaba la contabilidad de lo más mínimo de lo que entraba y salía de los bienes del
   Estado. La producción y el almacenamiento, etc. eran datos que se complementaban de manera oral. Los quipus
   eran manejados por los quipucamayos.




                                    Siempre se puede saber más...

                                    Con los quipus los incas también registraban:

                                    • Los nacimientos     • El número de militares • Los exceptuados
                                       de mitas, etc.
                                    • Los mitayos          • Los recién casados


LECTURA
                                                    LOS PUENTES



D   urante la implementación del sistema vial incaico, como era lógico dada la realidad geográfica andina, el trazo

     de algunos caminos requería inevitablemente cruzar a través de ríos; en estos casos se hacía necesaria la
construcción de puentes. El estudio sobre puentes incaicos realizado por Alberto Regal le ha permitido agruparlos en
los siguientes tipos de acuerdo con su técnica constructiva y el material empleado en su elaboración, de troncos y
palos, de piedras, de huaros u oroyas, flotantes y colgantes.

   En la sierra se utilizaban principalmente dos tipos de puentes los elaborados con troncos de árboles y los
elaborados con criznejas. Aquellos construidos con troncos y palos se usaron solamente cuando la distancia entre
cada margen lo permitía, buscando siempre un punto entre dos peñones en donde se estrechara el cauce para
acercar lo más posible los apoyos. Miguel de Estete señala que al abandonar Huánuco Pampa a media legua, atravesó
un puente «hecho de maderos gruesos». Hacia el norte, en el territorio cajamarquino de Anamarca, encontró otro
puente elaborado con grandes piedras de apoyo y gruesas maderas.

    Los puentes colgantes de criznejas o trenzas son los más famosos y característicos del ámbito andino. Eran
construidos sobre dos grandes estribos de piedra en forma de U, con fuertes y sólidos cimientos, cuyas paredes
paralelas eran atravesadas por cuatro o seis vigas gruesas en las que amarraban y tensaban el puente colgante. Este
último era confeccionado con maromas de fibra vegetal elaboradas a partir de otras más delgadas que habían sido
trenzadas de tres en tres repetidamente hasta que el cable alcanzaba un diámetro de aproximadamente 50 ó 60 cm.
Para pasar las maromas de una orilla a la otra las halaban con el chahuar, una fina cuerda de cáñamo.

    El material utilizado para tejer los cables variaba de acuerdo con su disponibilidad en la región, además del
mimbre. Daniel Gade indica el uso de ramas de los árboles lloque (kaganeckia lanceolada), chachacomo (Escallonia
resinosa), tasca (Escallonia patens) y sauce (Salix humboldtiana), así como el arbusto de chilca (Baccharis sp.). En
las zonas donde no crecían estas plantas se recurría a las fibras del maguey (Fourcroya andina), también conocido
como pita o cabuya. Sobre las resistentes maromas paralelas que servían como armazón, se ataban a veces a
troncos o ramas tendidas de uno a otro lado y se formaba así el piso o tablero del puente. Finalmente se amarraban
al puente dos barandas tejidas en fibra vegetal.
Las mejores referencias sobre estos puentes son las de fechas más tempranas pues durantes las guerras
civiles entre los conquistadores españoles y el levantamiento del Manco Inca, se quemaron muchos de ellos. En la
relación

francesa de la conquista (1534), por ejemplo se escribe al respecto : «(...) hay muy grandes y poderosos ríos sobre
los cuales hay puentes hechos de gruesas cuerdas y entre una y otra hay cuerdas delgadas y menudas : y de estos
puentes hay dos por donde pasaban los señores y por donde pasa el común popular».

   Otro modo de cruzar los ríos era mediante las oroyas, huaros o tarabitas, nombres que variaban según las
regiones en que se empleaban. Cobo las describe como una maroma hecha de ichu o bejucos, gruesa como una
pierna que era amarrada a peñascos o estribos de una orilla a otra. De esta soga se colgaba una canasta de mimbre
que llevaba un asa de madera por la que se pasaba la maroma. En esta cesta podía sentarse una persona o los que
deseaban cruzar y, por medio de una soga atada a ella se la jalaba hacia las orillas.

    Finalmente, en el río Desaguadero cerca del Lago Titicaca había un famoso puente flotante constituido por una
hilera de balsas de totora colocadas de lado a lado recubiertas con una gruesa capa de eneas. La tradición local dice
que Huayna Cápac ordenó construir estos puentes pues consideraba que atravesar los ríos en balsas era degradante
para sus tropas.




                                                                                    Tomado de Enciclopedia Temática de
                                                                                               «El Comercio» Tomo - I
                                                                                                   María Rostworowski




1. Señala qué técnicas agrícolas tomaron los incas de las sociedades predecesoras.
   _____________________________________________________________________________________________
   _____________________________________________________________________________________________
   _____________________________________________________________________________________________
   _____________________________________________________________________________________________

2. Explica qué función tuvieron los siguientes elementos, dentro de la sociedad inca.

    • COLLCAS: ______________________________________________________________________________
       _       ______________________________________________________________________________

     • CAMINOS: _____________________________________________________________________________
                _____________________________________________________________________________

     • ACLLAHUASIS: _________________________________________________________________________
                    _________________________________________________________________________


3. Realiza un esquema señalando las características de los principales caminos incas.
4. ¿Qué eran los Tambos?

    _____________________________________________________________________________________________
    _

    _____________________________________________________________________________________________
    _

    _____________________________________________________________________________________________
    _

5. Menciona 5 elementos de la economía incaica que se podrían utilizar en la actualidad. Explica con qué objetivo y/o
   de que manera se emplearían.

    • _____________________________________                                      :________________________________________________
                                                                                 ________________________________________________
    • _____________________________________                                      :________________________________________________
                                                                                 ________________________________________________
    • _____________________________________                                      :________________________________________________
                                                                                 ________________________________________________
    • _____________________________________                                      :________________________________________________
                                                                                 ________________________________________________
    • _____________________________________                                      :________________________________________________
                                                                                 ________________________________________________

        TAREA DOMICILIARIA

RESPONDER

1. ¿Qué fue el Cápac Ñam?
   .............................................................................................................................................................
   ...............................................................................          ...............................................................................

2. ¿Cuáles fueron los mayores centros de producción textil?
   .............................................................................................................................................................
   ...............................................................................          ...............................................................................

3. ¿A qué se le llamaron cochas?
   .............................................................................................................................................................
   ...............................................................................          ...............................................................................

4. Menciona las diferencias entre los tambos y las collcas.
   .............................................................................................................................................................
   ..............................................................................................................................................................
   .............................................................................................................................................................
   ...............................................................................          ...............................................................................

5. ¿Qué eran los quipus?
   .............................................................................................................................................................
   ...............................................................................          ...............................................................................

DESARROLLA

1. Realiza una lista de 10 productos cultivados por los incas y grafícalos.
2. Averigua y explica como era posible la conservación de los alimentos en las collcas.
3. Investiga y explica como se realizaba la deshidratación de la carne y la papa.
4. Texto

                                                                         El Parentesco

   El parentesco fue la base de todas las relaciones económicas. Toda persona tenía la obligación de ayudar a sus
   parientes -es decir, todos aquellos que pertenecían a su ayllu- y el derecho de exigir de ellos ayuda en caso
   necesario. Esto generaba compromisos de solidaridad en las tareas agrícolas, el cuidado del ganado, entre otras.

   Un ayllu numeroso disponía de más personas que pudieran trabajar en beneficio del pariente.

   Así, si un individuo quería construir su casa podía recurrir a los otros miembros de su ayllu para que lo ayudaran.
   Asimismo, si algún pariente le pedía su colaboración para la ejecución de la misma labor, él estaba obligado a
   participar. Por eso, en términos andinos una persona rica era aquella que tenía muchos parientes y, en
   consecuencia, podía disponer de gran ayuda. Por el contrario, era pobre aquel que no tenía parientes.



• Sobre el texto,¿podemos afirmar que el parentesco fue la base de la economía inca? (SÍ - NO) ¿Por
  qué?

   .............................................................................................................................................................
   ..............................................................................................................................................................
   ..............................................................................           ..............................................................................
   ................................................................................         ...............................................................................
   ...............................................................................          ..............................................................................


                    LA RELIGIÓN EN EL TAHUANTINSUYO




Representación gráfica hecha por el cronista indígena Juan de Santa Cruz Pachacuti Yanqui, acerca de las imágenes
que según él se encontraban en el altar mayor del Templo del Sol (Coricancha). Aquí podemos apreciar la
cosmovisión inca y la jerarquía de divinidades.
¿Qué aprenderemos?

                 En el presente capítulo estudiaremos la visión que los incas tenían del mundo andino. Además,
                 reconoceremos las principales concepciones religiosas y deidades de los incas.




I. LA COSMOVISIÓN ANDINA

   Desde épocas que se pierden en el pasado más remoto, los pobladores andinos fueron alcanzando una forma
   particular de entender la realidad. Hacia el periodo Incaico, los hallamos concibiendo el discurrir del tiempo de
   manera cíclica o repetitiva y considerando al mundo en que vivían bajo la influencia decisiva de los numerosos
   dioses y entidades sagradas que configuraban un poblado “panteón religioso”. Pensaban, por ejemplo, que en
   algún momento del pasado lejano, los hombres, las plantas, los animales y el resto de cosas habían surgido o se
   habían transformado por obra de dioses y héroes que solían enfrentarse ordenando y destruyendo el mundo
   conocido para volver a crearlo. Creían que, periódicamente, el mundo envejecía y entraba en decadencia hasta
   sucumbir, para luego renacer.

   En esta concepción, el tiempo quedaba periódicamente interrumpido por procesos de destrucción y renovación.

   El espacio era considerado dual. Hanan y Hurin eran las dos mitades que lo dividían. Pero Hanan y Hurin
   representaban también la oposición entre lo externo - interno, presente - pasado, guerrero- religioso, vencedor -
   vencido.

                                                                     PRINCIPIOS

                 Dualidad
                 Todo tiene su opuesto: Hanan (arriba) y Hurin (abajo); el Sol (día) y la Luna (noche); la (femenino) y lo (masculino),
                 etc.

                 Complementariedad
                 Los elementos que formaban una dualidad no sólo eran opuestos, sino que juntos formaban una unidad.




1. EL ESPACIO ANDINO
   Los incas dividieron el espacio, de manera simbólica, en :

                                     HANAN PACHA             Era el espacio principal donde vivían los dioses


                                       KAY PACHA             Era el mundo donde vivían los hombres y el Inca


                                       UCU PACHA             Representado por el subsuelo, aquí habitaban los
                                                             muertos y los dioses relacionados a las fuerzas
                                                             profundas de la tierra como Pachacamac y la Pa-
                                                             chamama.

2. LOS SACERDOTES
     La clase sacerdotal pertenecía a la nobleza y gozaba de privilegios. Tenían la misión de llevar la religión a todo
     habitante del imperio, de oficiar los actos del culto, vivir todas las fiestas religiosas y ayudar al Inca en el
     gobierno, aconsejándole según los designios de los dioses.

      Los sacerdotes estaban divididos en mayores y menores:

      A. Sacerdotes Mayores : Se encargaban de la organización y ejecución de las fiestas, de los sacrificios, de
         las ofrendas, de las respuestas a las preguntas que se dirigían al oráculo de la instrucción y del ayuno.

      B. Sacerdotes Menores: Dentro de este grupo existían sacerdotes que cumplían diversas funciones como :
         hacer hablar a las huacas, predecir las situaciones futuras, leer el futuro en granos de maíz, entre otras.


                           Willac Umu                                                                     Ayllu Tarpuntae
           Era el sumo sacerdote tenía el rango religioso                              Lugar donde se formaba a la casta sacerdotal
           más alto del imperio
3. LOS DIOSES
     Los incas fueron politeístas y la mayoría de sus dioses representaban elementos de la naturaleza; cada uno de
     ellos con atributos particulares.

         A. Dioses Mayores: Wiracocha, El Inti

         B. Dioses Regionales: Pachacámac, Pariacaca, Huarivilca, Catequil.                                                                          Punchao
                                                                                                                                      Idolo de oro que represen-taba al dios
                                                                                                                                      Inti
         C. Dioses Menores:                         -   Mama quilla (luna)
                                                    -   Mama pacha (madre tierra)
                                                    -   Mama cocha (el mar)
                                                    -   Yacumama (aguas dulces)
                                                    -   Illapa (rayo)
                                                    -   Coyllur (estrellas)
                                                    -   Koichi (arco iris)




         • Wiracocha: Se le considera el dios ordenador del mundo. En el Tahuantinsuyo el culto a Wiracocha fue
           muy restringido, pues a parte del Quinti Cancha eran pocos los santuarios dedicados a su honor.

         • El Sol: Llamado Inti fue considerado como el padre de los incas, era el dios privativo de la etnia inca. Al sol
           se le consideraba como un dios fertilizador de la tierra. El principal templo dedicado a esta deidad fue el
           Coricancha.

    4. LA MUERTE Y “LA OTRA VIDA”
       La muerte para ellos era sencillamente el pasaje de ésta a la otra vida. Por eso nadie se atormentaba frente a
       ella, porque estaban seguros de que sus descendientes y su ayllu cuidarían de su cadáver momificado.

         Ellos no creían en el cielo ni en el infierno pero si en la existencia de un camaquen o fuerza vital que poseía
         cada persona, el cual desaparecía cuando el cuerpo era quemado.



                                               Estaba sentada mirando al este (por donde salía el sol).             Pelo castaño, fino y escaso que está recogido en una
                                                                                                                    trenza de unos 16 cm que termina anudada en el wato.
                        Tez blanca y nariz chica según los cánones de belleza inca.
                                                   El rostro se ha secado por la caída que                               Ñañaca
                                                   sufrió Juanita de su sepultura original.                              Una vez muerta le cubrieron la cabeza con este pañuelo de alpaca
                                                                                                                         ceremonial utilizado solo por la clase social alta.
                                                     Tupu
                                                     Son prendedores de plata que se utiliza-
                                                     ban para ajustar los vestidos al cuerpo.                             Manta
                                                                                                                          Tejido negro y crema que se colocaba sobre el vestido y envolvía
Acsu                                                                                                                      todo el cuerpo excepto la cabeza. Para que esta se mantuviera
Vestido de fibra de alpaca. Manta doblada                                                                                 erguida era anudada debajo de la barbilla y en la nuca.
de unos dos metros cuadrados que envuelve
el cuerpo como si fuera una toalla.
                                                                                                                                Lliclla
                                                                                                                                Tejido de alpaca muy fino que le rodeaba el torso como una
                                                                                                                                manta. En la espalda tenía el color blanco que simboliza la
                                                                                                                                divinidad y a los costados el rojo que simboliza la vida y el
                                                                                                                                poder.



                                                                                                                                      Wato
                                                                                                                                      Es una cuerda de lana de alpaca que rodea el cuerpo
                                                                                                                                      pero sin ceñirlo. Atributo utilizado por la nobleza inca.
                                                                                                                                      Nunca se encontró en ningún cuerpo excepto en el de
                                                                                   Joyas                                              Juanita.
                                                                                   No llevaba ninguna joya
                                                                                   ni ornamento porque para
                                                                                   la mentalidad inca el valor   Chumpi
                                                                                   residía en ella misma.        Es una faja de lana de alpaca que sujeta el acsu. Se está investigando si es
                                                                                                                 el mamachumpi, faja que tejían las madres cuando nacían sus hijos para
Encima de la Lliclla llevaba dos mantas que
                                                      Una muestra extraída del fémur ha revelado que es          contar su historia.
envolvían todo el cuerpo, una color café os-
                                                      un hueso de una mujer de 12 ó 14 años con excelente
curo y otra gris.
                                                      nutrición y sin evidencia de enfermedades.




5. EL CALENDARIO Y LAS PRINCIPALES FESTIVIDADES
Establecieron el calendario para determinar las fechas exactas del año y meses. Cada año traía consigo una serie
de actividades agrícolas y ganaderas junto con las espirituales de carácter mágico religiosos que iban
acompañados de festejos y ceremonias.




      Diciembre                             Enero
                                                                                   Febrero

     La gran                            Penitencias                              Mes de las
    pascua del                          y ayunos del                               flores,
       Sol                                  inca                               sacrificios con
                                                                               oro y plata en
                                                                                abundancia


       Marzo                                Abril                                   Mayo

      Mes de                             Fiesta del                              Mes de la
   mucha lluvia;                            inca                                cosecha, en
   sacrificios de                                                                que se la
     animales
                                                                                 almacena



       Junio                                 Julio                                Agosto

   Se bebe con                          Se reparte la                          La siembra
    el Sol en la                         tierra y se                              de las
     fiesta de                          preparan los                             chacras
    este astro                            sembríos
Setiembre      Octubre    Noviembre

  Solemne      Se invoca    Ríndese
fiesta de la   pidiendo    culto a los
    coya         lluvia     muertos
Plaza de Huaycapata
                                                               Donde se ubicaba la nobleza inca




                                                                                      Plaza de Cusipata
                                                                                      Estaban los curacas de
                                                                                      menor rango, los solda-
                                                                                      dos y los habitantes del
                                                                                      Cusco


                                                                                                                 El beso
                                                                                                                 Se realizaba cuando salía el Sol.
                                                                                                                 El inca extendía sus brazos desde
                                                                                                                 la boca hacia arriba y todos los
                                                                                                                 asistentes lo imitaban



                                                                                                                                               El inca alzaba
                                                                                                                                               dos vasos de oro.
                                                           Las etnias danzaban                                                                 Con el de la dere-
                                                           y cantaban hasta que                                                                cha brindaba con
                                                           anochecía                                                                           el Sol


                                          Banquete y fiesta
                                          Comían sancu (pan
                                          sagrado), carne co-
                                          cida con el fuego sa-
                                                                        Después entonaba un suave
                                          grado y chicha.
                                                                        canto y hacia un meneo cir-
                                                                        cular hacia atrás con el pie
                                                                        derecho

                            Sacrificio augural                                            Luego vertía el
                            Se sacrificaba una llama negra.                               contenido en un tinajón
                            El sacerdote le abría el costado                              de oro llamado utcu
                            para sacarle el corazón, órganos                              conectado al Coricancha
                            y grasa, y leer el augurio
                                                                                          En Cusipata, el pueblo
                                 La comitiva regresaba a                                  bebía con la chicha que
                                 la Plaza de Haucaypata                                                                   El inca y los nobles salían
                                                                                          le daban las acllas
                                                                                                                          en procesión hacia el
                                                                                                                          Coricancha
                                                       Dentro del templo,
                                                       el inca ofrecía al         Anteriormente, todos
                                                       Sol los vasos usa-         se habían quitado los
                                                       dos en Haucaypata          zapatos en señal de
                                                                                  reverencia




      Renovación del fuego sagrado
      Con su brazalete de oro, el
      Sumo Sacerdote reflejaba los
      rayos del Sol sobre una moda
      de algodón que se prendía
      fácilmente. El fuego se                                                                                                    En la entrada del templo,
      conservaba todo el año.                                                                                                    el inca se quitaba las
                                                                                                                                 sandalias




LECTURA
                                                  LAS PACARINAS Y LAS APACHETAS



Y  a no propiamente Huacas, mas sí lugares sagrados susceptibles de veneración y hasta de culto, lo fueron las

    Pacarinas y las Apachetas. Las Pacarinas eran cuevas (Machay) o cumbres (Jircas); en todo caso, lugares donde la
tradición de un ayllu señalaba haber surgido del mundo subterráneo su primer antepasado. Los ríos y quebradas, las
lagunas y los valles también podían ser Pacarinas; adquiriendo muchas veces categoría de Huaca. El cerro de Tampu-
Tocco, por ejemplo era la Pacarina de los Incas, no en vano Molina el Cusqueño anota: “Manco Cápac y sus hermanos
y hermanos por mandato de Hacedor (huiracocha), se sumieron debajo de tierra y vinieron a salir a la cueva de
Pacaritambo, de donde se jactaban proceder, aunque de la dicha cueva (también) dicen salieron otras naciones y que
salieron al punto que el sol, el primer día después de haber dividido la noche y día el Hacedor; y así les quedó de
llamarse hijos del Sol”.

Las Apachetas, en cambio, fueron lugares sagrados en la orilla de los caminos donde los viajeros presentaban sus
ofrendas, generalmente una piedra, para terminar el viaje con éxito y sin fatiga. La cantidad de piedras acumuladas
constituían un túmulo o altar sobre el cual se seguían poniendo más ofrendas, las cuales podían también ser maíz,
coca masticada, ojotas viejas, huaracas, plumas y otros objetos de menor valor. Caso aparte en los caminos lo eran
las Tocancas, piedras al margen de la acera a las que se ofrendaba saliva para espantar el cansancio corporal.

                                                                                              Tomado de “Perú Incaico”
                                                                                                   José Antonio del Busto




1. Señala cuatro características de la cosmovisión andina
   a.___________________________________________________________________________________________
   b.___________________________________________________________________________________________
   c.___________________________________________________________________________________________
   d.___________________________________________________________________________________________

2. Representa de manera gráfica la concepción que tenían los incas sobre el espacio andino.




3. ¿Por qué se dice que los incas tuvieron una religión de tipo panteísta y politeísta?
   _____________________________________________________________________________________________
   _____________________________________________________________________________________________
   _____________________________________________________________________________________________
   _____________________________________________________________________________________________
   _____________________________________________________________________________________________

4. Realiza un cuadro comparativo sobre las principales características del dios Sol y el dios Wiracocha

                             SOL                                                 WIRACOCHA
2                    5                     4      7       3
5. CRUCIGRAMA
                                                                                                          6                                                         1
    Vertical
    1. Considerado el mundo de arriba.                                                             5
    2. Los incas concebían que el tiempo transcurría de manera
       ...
    3. Dios principal de los incas.
    4. El ... Pacha era el mundo donde habitaban los muertos.
    5. Reconocido como el dios del rayo.
    6. El arco iris fue una deidad reconocida como ...                                                           3

    7. Inca momificado.

    Horizontal
                                                                                                          4
    1. El sumo sacerdote recibía el nombre de ...
    2. Reconocido como el templo del sol.
                                                                                                   1
    3. Considerada como la fuerza vital que poseía cada persona.
    4. La mayor parte de los dioses de los incas fueron tomados
       de la naturaleza, por lo que se considera que su religión
       fue ...                                                                                     2
    5. La estrellas fueron divinizadas y reconocidas como ...




        TAREA DOMICILIARIA

RESPONDE

1. ¿Quién fue el Willac Umu?
   ............................................................................................................................................................
   ............................................................................................................................................................

2. ¿Cómo concebían los incas el transcurrir del tiempo?
   ............................................................................................................................................................
   ..............................................................................           ..............................................................................

3. ¿Qué eran las huacas?
   ............................................................................................................................................................
   ............................................................................................................................................................

4. ¿Qué era el Mallqui?
   ............................................................................................................................................................
   ..............................................................................           ..............................................................................

DESARROLLAR

1. Toma cinco elementos de la religión andina y compáralos con la religión católica teniendo en cuenta sus
    semejanzas y/o diferencias.

                                                           Religión Andina                 Religión Católica

                                                      Ejemplo                          Idea del cielo, el infierno
                                                      Existencia de tres mun-          y el mundo terrenal
                                                      dos



2. Grafica y señala las principales características del Coricancha.
3. Averigua y explica en qué consistió la Capa Cocha.
4. Investiga y explica el hallazgo de la momia Juanita (donde se ubicó, quién fue en vida, cómo murió, ritual
   funerario, etc.)
5. Explica qué papel desempeñaron las acllas dentro del sistema religioso inca.
ASPECTO CULTURAL
                                     Y ARTÍSTICO

        ¿Qué aprenderemos?
                       En el presente capítulo estudiaremos las principales manifestaciones culturales y artísticas del
              Tahuantinsuyo tales como: la educación, la arquitectura, la cerámica, la música y la danza.

               También conoceremos sus principales avances en el campo de la astronomía, química, aritmética,
               etc.



I. LA EDUCACIÓN

  1.    Código Moral: Los incas tuvieron en cuenta la enseñanza y práctica de diversos principios morales como la
       verdad, honradez, trabajo, etc.


                                          AMA SUA  No seas ladrón
                                          AMA LLULLA  No seas mentiroso
                                          AMA QUELLA  No seas ocioso


2. Características de la Educación: Los jóvenes nobles del imperio recibieron una esmerada educación pues
   estaban llamados a integrar la futura clase dirigente.

  Ningún hatun runa tuvo acceso a la educación que recibieron los nobles, en centros especializados, ellos
  aprendían las labores practicadas por sus padres.

                                                 CENTROS DE EDUCACIÓN



                                    YACHAYHUASI                         ACLLAHUASI

                                        fue el                           fueron los

                               Centro de enseñanza para           Centro de enseñanza para
                                 los nobles (varones)                    las mujeres

                               donde eran instruidos por                 a cargo de

                                     Los Amautas                      Las Mamaconas


II. MANIFESTACIONES ARTÍSTICAS

  1. ARQUITECTURA
       Los incas realizaron grandes edificaciones monumentales, utilizando principalmente la piedra.

                                          Solidez:


                      Características     Sencillez:


                                          Simetría:
TIPOS DE EDIFICACIONES


                                         Arquitectura Militar: Fueron grandes
                                         monumentos en su mayoría fortalezas o
                                         pukaras, y las ciudades fortificadas.

                                   Ollantaytambo                      Sacsayhuaman




              Arquitectura Religiosa : Estuvo dedi-                       Arquitectura Civil : Estaba representada
              cada a la construcción de templos, ado-                     por palacios y construcciones de viviendas
              ratorios en los que se rendían culto a                      para el pueblo que eran rectangulares, con
              los dioses.                                                 una sola puerta y ventanas trapezoidales.
                                                                          Podemos distinguir los centros urbanos y
                  Coricancha             Pachacamac                       edificios públicos : Tambos, depósitos, ba-
                                                                          ños, etc.
                                                                                       Tambomachay




2. LA TEXTILERIA
                         El tejido fue una de las industrias más ricas y desarrolladas en el antiguo Perú durante el
Imperio del Tahuantinsuyo, la prenda por excelencia fue el Uncu. Se trata de una camisa sin mangas, que llega hasta
las rodillas. La producción textil adquirió un carácter masivo por la sencilla razón de que el Estado necesitaba
raudales de vestimentas para redistribuir a sus servidores con el objetivo de compensar servicios y ganar
simpatizantes. La textilería inca tuvo diversas clases de prendas de acuerdo a su calidad, así tenemos:

 A. Cumbi: Tejido hecho de lana de vicuña por lo general trabajado en los acllahuasis y sólo para la aristocracia.

 B. Abasca: Tejido utilizado por el pueblo en su mayoría hecha de lana de llama y alpaca.




                                                                                             La huara era una
                        Dos modelos de Unco                        Tocado femenino           especie de trusa
                         o vestido masculino                           del Cusco             portada por los varones debajo
                                                                                             del unco, desde cuando se les
                                                                                             declaraba mayores de edad.
3.     LA CERÁMICA
       En el arte alfarero los incas, a decir verdad, no sobresalieron aunque tuvieron su
       propio aporte : el «aríbalo», era un cántaro grande destinado a trasladar líquidos o a
       elaborar licor, su cuerpo es voluminoso, su base cónica, su cuello largo y boca
       abocinada. El nombre del aríbalo viene del griego, en quechua se diría “URPU” su
                                                                                                                             Urpu
       base por lo general es cónica. También utilizaron el kero, además de platos y ollas;
       utilizaron siempre la decoración geométrica.


 4. LA METALURGIA
    Lograron sobresalir, sobre todo en la utilización del oro, que para los incas tenía una
    relación estrecha con el Sol y tenía mucha utilización en asuntos religiosos; también
                                                                                                                             Keros
    fue utilizada la plata y cobre, siempre al igual que el oro para adornar los templos.
    Para purificar los metales se usaron diversos tipos de hornos, como las huayras, en
    algunas excavaciones se han encontrado estatuillas con representación de figuras
    humanas.


 5. LA MÚSICA
       La música durante el Tahuantinsuyo tuvo un carácter popular ya que casi todas las actividades del hombre se
       desarrollaban acompañadas de música. En cuanto a los instrumentos; utilizaron los de viento y percusión. No
       conocieron los instrumentos de cuerda.
 6. LA DANZA
    Las danzas en el incanato tuvieron preferentemente carácter mágico-religioso, por lo que la mayoría de ellas
    fueron ceremoniales. Sin embargo también las hubo guerreras, agrícolas y diversión.
       En el Cusco dos eran los bailes de más aceptación : el huayno, ejecutado por parejas y la cashua, danzado en
       grupos.
 7. LA LITERATURA
    Piezas de su literatura no quedan en abundancia. Destacan los géneros líricos, épicos e históricos.


                                      El Haylli                    .......................................................

                                      El Harahui                   .......................................................
                          CANTOS
                                      El Huanupac harahui          .......................................................

                                      El Huacaylli                 .......................................................


     8. CONOCIMIENTOS CIENTÍFICOS
        Los incas recogieron la herencia cultural de las sociedades pasadas. Cuando surgió el Tahuantinsuyo todas las
        artesanías, tecnologías y creencias ya estaban inventadas y desarrolladas; los incas las tomaron y las
        mejoraron.
        Todos los conocimientos científicos de las étnias andinas estaban orientados a la aplicación práctica.

       A. Aritmética: Todos sus cálculos lo basaban en el sistema numérico decimal y sus operaciones las llevaban a
          efecto mediante dos tecnologías: el ábaco de cinco libros y de cuatro casilleros, en las que redistribuían
          series de cinco granos de maíz y los quipus, cuerdas en cuyos nudos anotaban diversas cantidades.




                                                   El ábaco o yupana (contador): un excelente tablero rectangular
                                                   de cálculo de los matemáticos andinos, quienes se colocaban en
                                                   la parte más larga de la tabla, al lado de los casilleros con más
                                                   círculos para evitar movimientos innecesariamente largos. Lo
                                                   usaban utilizando piedrecillas y granos (quínua, maíz), otros,
                                                   según sus colores (blanco y negro). Con la yupana llevaban a
                                                   cabo operaciones de suma, resta, multiplicación y división.
B. Astronomía y astrología: Conocieron el movimiento de los astros, lo que les permitió elaborar el
         calendario agrícola, y las intihuatanas que constituían elementos para definir los meses del año e incluso las
         horas del día.

      C. Química: Con relación a la química sus conocimientos se reducían a una actividad técnica y empírica.
         Conocían los elementos minerales, vegetales y animales podían producir tintes y calculaban las porciones
         para obtener los matices requeridos.

       D. Ciencias naturales: Conocieron las características y propiedades de diversas plantas, muchas de las cuales
          eran empleadas en la medicina.

LECTURA
                                                EL PUQUIN CANCHA



F   ue el Puquin Cancha, como bien apunta Raúl Porras, un museo pictórico imperial que tuvieron los Incas en

       el Cusco para sus pinturas en “tablones” y “telas”. Se dice que lo fundó Pachacútec y parece ser que así fuera,
porque, preocupado como fue este Inca de la historia de sus pasados, recuerda Sarmiento de Gamboa que “después
que tuvo bien averiguado todo lo más notable de las antigüedades de sus historias hízolo todo pintar por su orden en
tablones grandes y puso en las Casas del Sol una gran sala a donde las tales tablas que guarnecidas de oro estaban,
estuviesen como nuestras librerías y constituyó doctores que supiesen entenderlas y declararlas. Y no podían entrar
donde estas tablas estaban sino el Inga o los historiadores sin expresa licencia del Inga”. A su vez, las Informaciones
del Virrey Toledo se refieren a “una tabla y quipos donde estaban sentadas las edades que hubieron los dichos
Pachacuti Inga y Topa Inga Yupanqui su hijo y Guayna Cápac, hijo del dicho Topa Inga y que por la dicha tabla y
quipo vieron que vivió Pachacuti Inga Yupanqui cien años y Túpac Inga Yupanqui hasta cincuenta y ocho o sesenta
años; Guayna Cápac, hasta sesenta años». Rifiriéndose al derecho penal también recuerdan las Informaciones de
1582 en el Cusco que “por otras señales que tenían en unas tablas de diferentes colores ... entendían la pena que
cada delincuente tenía”.

“La gran sala de tablones pintados de que habla Sarmiento de Gamboa -explica Porras- Puede considerarse como una
galería de pinturas, museo o biblioteca moderna. En ella se hallaba depositado, en tablones o en telas de cumbe, toda
la historia de los Incas, las biografías de cada uno de ellos, las tierras que conquistó y las antiguas leyendas sobre el
origen del Imperio. Era, en buena cuenta, la sospechosa Universidad a que aludió con tanto escándalo de
historiadores concienzudos, el clérigo Montesinos”. La afirmación del historiador no es voladiza, sino que se afirma en
la crónica de Molina el Cusqueño, quien escribe: “Y para entender donde tuvieron origen sus idolatrías; porque es así
que éstos no usaron la escritura ... tenían en una casa del Sol, llamada poquen Cancha que es junto al Cusco, la vida
de cada uno de los incas, y de las tierras que conquistó, pintado por sus figuras en unas tablas, y que origen
tuvieron”, añadiendo que también estaba pintada en una de tales tablas la fábula del Diluvio. A su vez Bernabé Cobo
hace mención de los indios quipucamayos así como de «los memoriales de sus quipus y pinturas” y el Virrey Toledo
escribe al Rey sobre ciertos “paños de pintura” que le envía con las noticias genealógicas de los Incas. Se trataría,
pues, de un arte pictórico cuyo fin era historiar, el cual se ejecutaba tanto en tablas como en telas para ser guardado
a modo de testimonio probatorio en el solemne Puquin Cancha, el cual quedaba en el camino del Contisuyo, en Payán
junto a Pilcopuquio, concretamente la tercera huaca encima de Cayocachi.

                                                                                                   Tomado de “Perú Incaico”
                                                                                                       José Antonio del Busto




1. Teniendo en cuenta la lectura que acompaña al capítulo, explica qué fue el Puquin Cancha
   ____________________________________________________________________________________________
   ____________________________________________________________________________________________
   ____________________________________________________________________________________________
   ____________________________________________________________________________________________
   ____________________________________________________________________________________________
   ____________________________________________________________________________________________
   ____________________________________________________________________________________________
   ____________________________________________________________________________________________
2. ¿Para quiénes estaba dirigido el Acllahuasi?. Explica.
   ____________________________________________________________________________________________
   ____________________________________________________________________________________________
   ____________________________________________________________________________________________
   ____________________________________________________________________________________________
   ____________________________________________________________________________________________
   ____________________________________________________________________________________________
   ____________________________________________________________________________________________
   ____________________________________________________________________________________________

3. Señala la diferencia entre el cumbi y la abasca.


                                              CUMBI                                                     ABASCA




4. ¿Qué fue el Urpu?
   ____________________________________________________________________________________________
   ____________________________________________________________________________________________
   ____________________________________________________________________________________________
   ____________________________________________________________________________________________
   ____________________________________________________________________________________________
   ____________________________________________________________________________________________
   ____________________________________________________________________________________________
   ____________________________________________________________________________________________

5. Realiza un esquema señalando los principales conocimientos que los incas obtuvieron en el campo de aritmética,
   astronomía, química, biología y medicina.




       TAREA DOMICILIARIA

EXPLICA LOS SIGUIENTES TÉRMINOS

   •   Ama-LLulla: ...................................................................................................................................
   •   Mamaconas: .........................................................          ..........................................................................
   •   Yachay Huasi: .........................................................       ...........................................................................
   •   Abasca: ..............................................................        ..........................................................................
•   Urpu: ..........................................................................................................................................
   •   Tinya: ...................................................................       ..........................................................................
   •   Cashua: ..............................................................           ..........................................................................
   •   Intihuatana:..................................................................................................................................
   •   Quipu: ................................................................          ..........................................................................
   •   Uncu: .................................................................          ..........................................................................
   •   Cera perdida: .........................................................          ..........................................................................

DESARROLLA

1. ¿Por qué razón crees que no todos los pobladores tuvieron acceso a la educación?
2. Averigua y explica qué conocimientos (ciencias) se impartían en el Yachayhuasi.
3. Explica las características, función e importancia de los siguientes monumentos arquitectónicos (gráficar):

   a) Machu Picchu
   b) Sacsayhuaman
   c) Ollantaytambo

4. Investiga y explica la función del intihuatana. (Gráficar)
5. Realiza un afiche, utilizando láminas y dibujos creativos sobre las principales manifestaciones artísticas de los
   incas.

   Partes:
   - Título
   - Gráficos
   - Texto




                                                   OTRAS CULTURAS
                                                     DE AMÉRICA


                                                                                  =       A
                                                                                  =       B
                                                                                  =       C
                                                                                  =       D

                                                                Representación de la escritura Maya

                                            La escritura era jeroglífica y nació con los Olmeca en el primer milenio
                                           antes de Cristo. Durante el tiempo Maya ésta se vio plasmada en murales
                                                   y más adelante en los libros pictóricos llamados códices.
¿Qué aprenderemos?

                 En este capítulo, descubriremos que en América también hubieron otras culturas importantes
                 además de los incas y que estas se desarrollaron en norte, centro y sudamérica y el nivel de
                 desarrollo alcanzado fue también muy alto.




I. GENERALIDADES

  En el continente americano existieron diferentes áreas o regiones ocupadas por pueblos o grupos humanos donde
  se dieron condiciones de articulación económico-social, los mismos que son de largas tradiciones históricas. En
  América continental surgieron dos áreas nucleares en el que la civilización alcanzó mayor brillo y complejidad en el
  campo económico y social. Desarrollaron grandes formaciones estatales que corresponden a las áreas
  Mesoamericana y Central Andina.


II. LOS MAYAS

  1. Ubicación
     Se desarrolló entre las tierras de Sierra de
     Guatemala, Chiapas. Comprende actualmente a
     México (Yucatán), Guatemala, El Salvador,
     Honduras y Bélice.


  2. Proceso Histórico
     El proceso histórico de la cultura Maya se ha
     estructurado en dos grandes períodos:

     A. Viejo Imperio:

        • Período Antiguo (317-633 d.C.)
        • Período Medio (633-731 d.C.)
        • Gran período (731-987 d.C.)                                           OCÉANO ATLÁNTICO
                                                                                                                  Mayacán

     B. Nuevo Imperio:                                                                                                   Chichén Itza
                                                                                                        Uxmal

        • Renacimiento Maya (987-1194 d.C.)
                                                                                                                     Uaxactun
        • Período mexicano (1194-1141 d.C.)                                                     Palenque
        • Desintegración (1441-1667 d.C.)                                                                            Tikal

                                                                                                                  Piedras Negras

                                                                                       Bonampak
  3. Aspecto Económico
     Las actividades más importantes fueron la agricultura y el                                                     Copán
                                                                         OCÉANO PACÍFICO
     comercio.
                                                                                Ciudades monumentos
                                                                                 Imperios
  4. Aspecto Político
     Los mayas conformaban ciudades- estado.
     Las ciudades-estado eran gobernados (cada una) por un rey «Halach Uinic».

  5. Aspecto Social                                                                 Gobernantes o jefes locales
                                                                   Los Nobles
     La sociedad Maya fue una sociedad
     clasista dividida en cuatro clases:                           Sacerdotes
                                                                                    Gente especializada y de cargo hereditario
                                                                     (Arkin)
                                                    Sociedad
                                                      Maya
                                                                    Pueblo          Campesinos que conformaban la fuerza de trabajo


                                                                    Esclavos        Prisioneros de guerra o infractores del derecho común
6. Arquitectura
     Se caracterizaron las construcciones religiosas y los palacios
     como:                                                                                                 Pirámide de Tikal


      • En el Antiguo Imperio: Copán, Quirigua, Piedras negras,
        Tikal, Uaxactan, Palenque.

      • En el Nuevo Imperio: Chinchén Itzá, Uxmal, Mayapán, etc.


   7. Religión
      La sociedad Maya fue teocrática. Tuvieron una divinidad
      creadora principal ITZAMNA.


   8. Aspectos Culturales
      Destaca el desarrollo de su escritura jeroglífica, además tuvieron aportes como:
      sistema vigesimal y la invención del cero

      • La Escritura: Los Mayas conocieron la escritura, que no ha podido ser descifrada
        completamente todavía. Se sabe que a través de la escritura expresaron sus ideas
        religiosas, sus creaciones poéticas y su historia. Fue una escritura jeroglífica con
        signos ideográficos y fonéticos. Existen tres textos originales mayas que todavía no
        han sido descifrados: Códice Trocortesiano, Códice Dresdensi, y Códice
        Pereziano.


   9. Los Sacrificios Humanos
      Los prisioneros de guerra no eran sometidos a la esclavitud sino a algo peor, eran
      destinados a los sacrificios humanos, y esto porque los mayas
      creían que la sangre humana era la principal forma de honrar a los
      dioses.

     En los sacrificios humanos se extraía, estando todavía la persona
     viva, el corazón. Con la sangre, se pintaban los ídolos en cuyo
     honor se estaba haciendo el sacrificio. Los sacerdotes que
     realizaban el sacrificio estaban pintados del sagrado color azul. A
     veces se despellejaba al victimado y el sacerdote se revestía con su
     piel. Luego de esto realizaban un banquete ritual en donde
     devoraban a la víctima. También se sacrificaban seres humanos flechándolos o arrojándolos a los pozos
     sagrados (zenotes, el más conocido es el de Chichén-Itzá).

III. LOS AZTECAS O NAHUAS

   1. Ubicación
      Se ubicaron en un islote del Lago Texcoco, en la
      Meseta del Anahuac. Forma una confederación (1435)               Texcoco
                                                                                             OCÉANO ATLÁNTICO
      de tres Estados Tenochtitlan, Texcoco, Tlacopan. La
                                                                          Tlatelolco
      Cultura Azteca representa la síntesis de tres culturas    Tula
      predecesoras: Olmeca, Teotihuacan y Toltecas.                    México-Tenochticlán
                                                                                                                                 BÉLICE




                                                                             M É        La Venta

   2. Aspecto Político                                                              X I C
      El Estado azteca era una confederación, una unión de                    Oaxaca         O
      provincias, organizada de tal manera que cada uno de                                                      GUATEMALA
      los estados era independiente en todo, salvo en lo
                                                                                                                                 AS




      relativo a sus relaciones exteriores. La relación entre
                                                                                                                               R
                                                                                                                            DU




                                                                           OCÉANO PACÍFICO
      pueblos conquistadores y conquistados era muy
                                                                                                                           N
                                                                                                                        O
                                                                                                                       H




      variable y dependía de la forma en que se había
      producido la anexión. Puede decirse que los aztecas
      vivieron en estado de guerra continuo.
3. Estructura Política

                                     Tlacatecuhtli         Emperador

                                       Consejo             Conformado por los miembros del Capulli Real.
                                       Supremo             Cumplían función legislativa.
                    Estructura
                     política
                                     El Cihuacóatl         Representante del emperador en el campo militar.


                                     El Petlacalcatl       Recaudador de tributos, tesorero.



4. Aspecto Social

                                 Nobles o Pille        Sacerdotes, jefes militares, funcionarios públicos.


                                                       Eran los mercaderes, cobraban tributos y servían de espías
                                 Los Pochtecas
                                                       en los territorios donde pasaban.

              Estructura
                                 Comerciantes          Recorrían el país cambiando productos en los mercados.
                Social

                                 Macehualli o          Era el pueblo o gente común; encargados de la producción
                                  Plebeyos             de bienes materiales.


                                  Tlatlacohtin         Siervos sometidos a trabajos forzados, cautivos de guerra




               • El Capulli: Era un grupo social o comunidad base de la sociedad azteca. Estaban unidos por
                  diferentes vínculos, parecidos a los ayllus.

    5. Aspecto económico
        La base de su economía era la agricultura. La administración de la tierra era de la siguiente manera:
Tierras del Rey
                                              Tierras de los nobles
                    Tipos de Tierra           Tierras del pueblo
                                              Tierras de la religión
                                              Tierras de la guerra

  6. Religión
     Era politeísta, panteísta y ceremonialista. El culto requería de sacrificios
     humanos.

  7. Aspecto Cultural
     Dentro de su mitología, adoraron a varios dioses:

      A. Quetzalcóatl : Dios de la vida, dios del viento. Su nombre se traduce
         como serpiente emplumada y así se le representa. Tuvo un rol
         civilizador: es el descubridor del maíz, enseña a los hombres a pulir el
         jade, a tejer el algodón, a contar el tiempo utilizando el calendario, etc.      Escena de sacrificios humanos
        Este dios fue llamado Kukulcán por los mayas.

      B. Tezcatlipoca: Es el rival de Quetzalcóatl. Es patrón de los príncipes, de los




                                                                                                                                Huitzilopochtli
        guerreros jóvenes, de los hechiceros malvados y espíritu nocturno.

      C. Huitzilopochtli: Su nombre se traduce como colibrí sagrado. Tiene el papel de
         guiar a los aztecas desde Aztlán hasta Tecnochtitlán. Exige el sacrificio de seres
         humanos. Para poder satisfacer al dios de los aztecas hicieron una serie de
         conquistas con el objeto de conseguir prisioneros para los sacrificios.


  8. Arquitectura
     Se caracterizaba:

     • Monumentos de templos y palacios.
     • Paredes de mampostería revestida de piedra o estuco.
     • Centro principal: TENOCHTITLAN
  9. Escritura
     Sus características principales fueron:

      • Pictográfica y jeroglífica.
      • Emplearon un sistema vigesimal.


  10. Educación
    Existieron dos clases de escuela:

      • El Calmecag: Ingresaban jóvenes nobles.
      • Telpochcall: Destinado a hijos del pueblo

  11. Final del Imperio Azteca (1520-1525)
    El fin del Imperio Azteca se produce durante el gobierno de Moctezuma.II
    (1502-1520). Cuando le dan la noticia a Moctezuma que unos hombres
    blancos y barbados se aproximaban al imperio, el emperador no dudó en que eran
    enviados del dios Quetzalcóatl.
                                                                                                  Representación de Moctezuma




      Esta fue una de las causas por las que un número muy reducido de españoles
      pudo conquistar un imperio importante y extenso de la magnitud del Azteca.

       Con la muerte de Moctezuma acabó la triple alianza y a su vez el imperio.
      En 1525 Cuautemoc, yerno de Moctezuma y último gobernante de Tenochtitlán fue
      ejecutado.


IV.   LOS CHIBCHAS
Conocidos también como Muiscas, se desarrollaron en los Andes Septentrionales de Sudamérica.

 1. Ubicación
    Meseta Cundinamarca y Boyacá (Colombia).
    Sus centros políticos más importantes fueron Bogotá y Tunja.

 2. Aspecto político
    Las principales características son:

    • Los Chibchas no formaron una unidad política, existieron varios cacicazgos principales.
    • El principal cacicazgo fue el ZIPE o soberano de Bogotá, siguiendo el cacique ZAQUE DE TUNJA.

 3. Aspecto social
    Destaca lo siguiente:

    • La organización social se basó en el parentesco matrilineal. Se casaban entre primos.
    • La unidad territorial de base era el grupo llamado UTA.
    • Los pueblos se encontraban bajo la autoridad de un CACIQUE o SIJIPCUA. Varios de estos pueblos
      formaban cacicazgos bajo la autoridad de los caciques más poderosos.
    • Los caciques practicaron la poligamia.




                              Siempre se puede saber más ...

                              Una de las características más saltantes de la organización social fue la costumbre de la poligamia. El
                              matrimonio era comúnmente monógamo, pero las clases altas practicaban la poligamia hasta el
                              extremo de que algunos jefes tenían hasta 100 esposas. En los matrimonios polígamos el hombre vivía
                              separado de sus esposas, estas, en cambio, habitaban juntas en una misma casa. La obtención de una
                              esposa se hacía mediante el pago de una cantidad acordada entre los padres de la mujer y su
                              pretendiente




 4. Religión
    Eran politeístas. Sus dioses principales fueron el sol, llamado Súa, la luna, llamada Chiá y dos dioses creadores
    llamados Chiminichagua y Bochica.


 5. Economía
    • Su actividad principal fue la agricultura
    • La actividad comercial fue muy desarrollada.
       Desarrollaron la cerámica y la orfebrería en oro y tumbaga.

V. NORTEAMÉRICA

 La población que América del Norte tuvo, se calcula, entre los quinientos mil y el millón de habitantes, desde
 Alaska hasta el actual territorio mexicano.

 Los pueblos, en su mayor parte, no vivían en ciudades, sino en aldeas. Estaban organizados en tribus
 independientes con idiomas diferenciados, pero identificados con una de las seis grandes familias lingüísticas.
ESQUIMALES
               Se ubicaron en las costas de Alaska, hasta el norte de Canadá y las islas del Ártico. Estuvieron vinculados a las
               costas y no se internaron en el territorio.

               Se dedicaron a la pesca y a la caza. Cubrieron un circuito migratorio cerrado. Vivieron en pequeños grupos de
               viviendas conocidas como “iglúes” de hielo.

               Muchos pueblos de esquimales mantienen hasta la actualidad la misma forma de vida.

               ALGONQUINOS
               Se extendían por el sur de Canadá y el norte de Estados Unidos. Sus casas terminaban en forma de cúpula.
               Eran famosos por sus canoas hechas de tronco de abedul ahuecados y por el uso de pantalones y vestidos
               de piel de venado.

               Los hombres eran cazadores, y las mujeres se dedicaban a la agricultura, cuyo cultivo principal era el maíz. No
               desarrollaron la industria del tejido, pero sí tuvieron cuerdas hechas de algunas cortezas de árboles. Eran
               semisedentarios, pues tenían diferentes tipos de cazas para verano e invierno.

               En cuanto a su organización social, el Consejo de ancianos de la tribu decidía sobre asuntos de la vida de la co-
               munidad. Tuvieron un tótem o espíritu protector, como el náhuati maya o la huaca andina.

               SIUX
               Fueron los dueños de las praderas, cazadores de bisontes y bravos defensores de la libertad. A este gran
               pueblo pertenecieron los apaches, comanches y kiowas. También cultivaron el maíz.

               La mayor parte de las naciones indias han sido aniquiladas por los europeos franceses e ingleses y,
               posteriormente por el ejército norteamericano.

               IROQUESES
               Ocuparon las zonas actuales de Nueva York y los lagos de Ontario. Estuvieron conformados por varias
               naciones, como los cheroquís, que fue la más grande de todas y los pamis que fueron agricultores y
               astrónomos. Rendían culto a la madre-maíz, personificada en una doncella porque en sus mitos consideraban
               al maíz como fuente de vida. Cultivaron el tabaco.




1. ¿Cuáles fueron las áreas nucleares de las altas culturas en América?, ¿por qué se les llama así?
   _____________________________________________________________________________________________
   _____________________________________________________________________________________________
   _____________________________________________________________________________________________
   _____________________________________________________________________________________________
   _____________________________________________________________________________________________
   _____________________________________________________________________________________________
   _____________________________________________________________________________________________

2. Indicar cuáles fueron los territorios que abarcaron la cultura Maya y la Azteca según corresponda :


                                    MAYA                                                  AZTECA




3. La cultura Azteca es resultado de la síntesis de tres estados predecesores, estos fueron:

   a) _____________________________________________________________________________________
   b) _____________________________________________________________________________________
   c) _____________________________________________________________________________________

4. Completa el siguiente cuadro comparativo entre la civilización Inca y Azteca
INCAS                                  AZTECAS
                               -                               -




                SEMEJANZAS
                               -                               -
                               -                               -
                               -                               -
                               -                               -

                               -                               -
                 DIFERENCIAS



                               -                               -
                               -                               -




      TAREA DOMICILIARIA

LECTURA
                                              LA ORGANIZACIÓN AZTECA

   Los calpullis, las hermandades y la tribu. Los aztecas vivían agrupados en clanes llamados calpullis, formados por
   todas las familias que se creían descendientes de un antepasado común, al que rendían culto y a quien
   consideraban como un dios. Cada calpulli poseía sus propias tierras, que eran repartidas entre las familias que los
   componían, las que estaban obligadas a trabajarlas directamente o por terceros. Estaba dirigido por un consejo,
   formado por los ancianos de cada familia, y por dos jefes designados por éstos. Estas autoridades resolvían todos
   los asuntos de importancia que se planteaban en el calpulli, y asi, nadie podía contraer enlace sin su autorización,
   ni ingresar en el ejército, ni elegir profesión u oficio. Cada calpulli era pues, una unidad social.

   En la época de la conquista española existían, entre los aztecas, veinte calpullis, agrupados en cuatro herman-
   dades militares, que correspondían a los cuatro barrios que se distinguían en Tenochtitlán. Los españoles
   designaron, indistintamente, con el nombre de barrios tanto los calpullis como a las hermandades. Finalmente, la
   reunión de las cuatro hermandades constituía la tribu de los aztecas, que se confederó con las de Texcoco y
   Tlacopán. Este modo de organización social presenta ciertas analogías con el régimen de los nomos egipcios, y con
   el gentilicio de los griegos y romanos primitivos.

   El gobierno del Estado Azteca, de complicada estructura, al que los conquistadores españoles calificaron de
   imperio, era el resultado de la combinación de distintos elementos. En primer término, existía la Confederación
   formada por la tribu de los aztecas, de Texcoco y de Tlacopán, con el predomino de la primera. En segundo lugar,
   existía una serie de pueblos, tributarios y vasallos de la Confederación, que conservaban sus formas particulares
   de gobierno.

   Responder:
   1. ¿Cómo era la estructura del Estado Azteca?
   2. ¿Qué eran los Calpullis?
   3. ¿Cómo llamaban los españoles a los Calpullis?
   4. Explique este tipo de organización durante la conquista española.

DESARROLLAR

1. Explica cómo llegaron a su fin los mayas.
2. Señala las principales características de los sacrificos humanos llevados a cabo en la sociedad azteca.
3. Investiga y explica las características e importancia de TENOCHTITLAN. Grafica.
4. Averigua y explica la forma de vida de los esquimales, en la actualidad. Señala las características de su medio
   geográfico.




                                               REPASO II
¿Qué aprenderemos?

                A continuación vamos a consolidar todos aquellos conocimientos adquiridos durante el segundo
                bimestre.




LECTURA

                                   APARICIÓN DE LA TIERRA Y LA RIQUEZA



P  or supuesto, el ganado y la tierra no fueron siempre de los Inkas; ellos se apropiaron de todo aquello por

    la violencia, utilizando el chantaje diplomático o directamente las armas. Enviaban mensajeros a los señores de
los territorios que ellos querían ocupar y si tales señores aceptaban la sumisión, les concedían privilegios o los
asimilaban a la corte; si los señores se resistían a perder su independencia, los aniquilaban con sus ejércitos y de
todos modos se apoderaban de la región. Si la resistencia era muy grande, toda la población rebelde era
desarraigada, conducida de su tierra a colonizar otros lugares. Naturalmente, en esto eran los conquistadores
cusqueños muy bien organizados, de modo que hacían que estos desplazamientos de población fueran dentro de
ciertos límites, tomando en cuenta factores de altitud, clima, etc., que permitieran un trabajo productivo para la
población desplazada, la que no debía empobrecerse.

No, la pobreza, tal como la conocemos en el mundo capitalista, no existía. Un pueblo no era conquistado para ser
empobrecido; al contrario, los Inkas cuando conquistaban una región, programaban inmediatamente su producción y
si era pobre, buscaban los mejores recursos para enriquecerla; si faltaba fuerza de trabajo, llevaban hombres de otras
partes; si sobraba población, la redistribuían. Pero no se piense que era por el «bienestar del pueblo»; los
explotadores jamás piensan en eso; piensan en ellos y si sus intereses exígen el bienestar de los explotadores,
entonces luchan duramente por conseguirlo ...

... Pero, ¿Por qué el bienestar del pueblo era realmente beneficioso para los gobernantes del Cusco y sus allegados?.
Porque así ellos recibían mayor beneficio, debido a la organización del Estado. Toda región conquistada era
escrupulosamente analizada a las áreas de producción divididas en tres partes : una para el Inka, otra para el Sol y
otra para el consumo de la población. O sea, que las dos terceras partes del potencial productivo pasaban a poder de
los exploradores y una tercera quedaba en posesión de los antiguos dueños. Por supuesto, esto no fue
rigurosamente exacto, porque de un lado la división no necesariamente era cuantitativa y porque de otro lado, la
tributación y la explotación no eran una novedad, de modo que probablemente de lo que se apoderaba el imperio era
mayormente de aquello que antiguamente beneficiaba a los «curacas» (jefes locales) y sus cortes, es decir a las
clases explotadoras conquistadas, aun cuando se sabe que muchas de ellas eran mantenidas con muchos privilegios,
con todos los privilegios de que gozaban los burócratas coloniales de la corte cusqueña.

Pero no se vaya a incurrir en error pensando en aquella «división» de la riqueza. La riqueza en aquel tiempo no
estaba en la propiedad física de la tierra, estaba en la propiedad sobre la fuerza de trabajo. Los medios de
producción, es decir la tierra y el agua, debían ser mejorados para que el trabajo produjera más y mejores
productos. Esta forma de la riqueza en el campo era igual en la ciudad, en donde, como hemos visto con las
«Aqllas», se explotaba su trabajo directamente, bajo riguroso control estatal.

I. Teniendo en cuenta la lectura, responde lo siguiente:

1. ¿Qué métodos utilizaron los incas para apropiarse de las tierras?
   _____________________________________________________________________________________________
   _____________________________________________________________________________________________
   _____________________________________________________________________________________________

2. ¿A qué grupo social pertenecían aquellos jefes étnicos o señores que aceptaban la sumisión ante el inca?
   _____________________________________________________________________________________________
   _____________________________________________________________________________________________
   _____________________________________________________________________________________________
3. Fundamenta la veracidad o falsedad del siguiente enunciado: «Un pueblo era conquistado por los incas para ser
   saqueado y posteriormente empobrecido»
   _____________________________________________________________________________________________
   _____________________________________________________________________________________________
   _____________________________________________________________________________________________

4. ¿Por qué crees que era tan importante para el Inca el bienestar del pueblo?
   _____________________________________________________________________________________________
   _____________________________________________________________________________________________
   _____________________________________________________________________________________________

5. Completa:

   a) Las dos terceras partes del potencial productivo estaba en manos de __________________________________

   b) Dentro de la sociedad inca la riqueza se entendía como _____________________________________________

II. Realiza un esquema explicando la estructura política del Tahuantinsuyo




III. Define y/o explica lo siguiente:

   a) Capac Cuna: _______________________________________________________________________________
                _______________________________________________________________________________

   b) Pachacutec: _______________________________________________________________________________
                 _______________________________________________________________________________

   c) Nobleza advenediza: _________________________________________________________________________
                          _________________________________________________________________________

   d) Panaca: ___________________________________________________________________________________
            ___________________________________________________________________________________

   e) Ayllu: _____________________________________________________________________________________
            _____________________________________________________________________________________

   f) Hatun Runa: _______________________________________________________________________________
                _______________________________________________________________________________

   g) Acllas: ____________________________________________________________________________________
             ____________________________________________________________________________________

   h) Redistribución: ______________________________________________________________________________
                    ______________________________________________________________________________

   i) Topo: _____________________________________________________________________________________
          _____________________________________________________________________________________

   j) Minca: ____________________________________________________________________________________
____________________________________________________________________________________

    k) Collcas: ___________________________________________________________________________________
               ___________________________________________________________________________________

    l) Capac-Ñan: ________________________________________________________________________________
                ________________________________________________________________________________

    m) Kay Pacha: _________________________________________________________________________________
                _________________________________________________________________________________

    n) Cori Cancha: _______________________________________________________________________________
                    _______________________________________________________________________________

    ñ)Amauta:____________________________________________________________________________________
             ____________________________________________________________________________________



        TAREA DOMICILIARIA

I. LECTURA

                                                                       LOS YANACONAS

El vocablo yanacona sirvió para designar al criado, hallando su más remoto origen en la palabra yanacopay, que
significa ayuda o auxilio. Al que poseía yanaconas nombraban yanapayaqueyoc (el que tiene ayuda) y éstos a él
yanapaquey (mi protector). La etimología de estos vocablos y sus derivados, jamás traducen la idea de esclavitud
sostenida por algunos.

Históricamente-según investigaciones de Carolina Flores García- los yanaconas parecieron originarse en la vieja
Cultura Huari; aunque también hay que sospechar su origen en la guerra, pues cuentan Sarmiento, Murúa y Cabello
de Balboa que procedían de ciertos rebeldes que Tùpac Yupanqui perdonó por intercesión de su esposa, los cuales
estaban vencidos y confinados en Yanayaco. No obstante, esta afirmación hace a los yanaconas demasiado recientes,
por lo cual le concedemos poco caso, a pesar que no descartamos “el perdón institucionalizado y la utilización del
recurso humano” como el punto de partida de la misteriosa agrupación. Más convincente sería -como anota Ella
Dunbar Temple- que los yanaconas fueran fruto de la tributación de los pueblos.

Se sabe que eran criados hereditarios, afirmando unos que sucedía en el triste privilegio sólo un hijo, otros que todos.
Como no se habla de las esposas de los yanaconas, se ignora si se podían casar, maliciándose para muchos de ellos
un celibato forzoso que los hiciera más a propósito para el servicio. Lo cierto fue que eran hombres desarraigados de
su ayllu, por tanto sin curaca, y que sólo reconocían la autoridad del inca, quien les daba casa, comida, vestido,
trabajo y hasta nuevo amo. Otros fueron pastores, como los obsequiados al Curaca de Chincha.

Los Incas supieron conservar la mayor parte de los yanaconas para aprovecharlos en sus conquistas y fundaciones de
ciudades, como ocurrió en Tumibamba. Sócrates Villar Córdova en su interesante estudio sobre los yanaconas,
corrobora que estaban al servicio del Inca y del Sol, y que el soberano ennobleció a muchos por servicios especiales,
dándoles incluso mujeres escogidas como premio.

Todos estaban exceptuados del tributo de la mita y -siempre en opinión de Carolina Flores- podían ser de cinco
clases, según fueran dedicados al cultivo de las chacras, beneficio de la coca, laboreo de las minas, ejercicio del
pastoreo o desempeño del servicio doméstico. Algunos hubo que, por sus especiales dotes, el Inca los empleó como
espías y mensajeros, pero, cabe aclarar, éstos fueron casos de excepción. En la costa, los yanaconas cultivadores de
chacras ofrecieron la variante del machacona o agricultor de macas u hoyas excavadas en la arena ...

RESPONDER

1. ¿Cuál es el significado de la palabra yanacona?
   ............................................................................................................................................................
   ............................................................................................................................................................
   ......................................................................................................................................................

2. Según la lectura mencionada explique cuál sería el origen de los Yanaconas.
   ............................................................................................................................................................
   ............................................................................................................................................................
......................................................................................................................................................


3. Menciona cuatro características principales de los Yanaconas
   • ...........................................................................
   • ...........................................................................
   • ...........................................................................
   • ...........................................................................

4. ¿Se puede afirmar que el yanacona siempre desempeñó papel de sirviente y que en ninguna oportunidad, éste
   pudo cumplir otro rol?(Sí No ) ¿Por qué?
      ...............................................................................................................................................................
      ................................................................................................................................................................
      ..............................................................................      ..............................................................................
      ..............................................................................…………………………………………………………………………

II. Completa el siguiente cuadro, con la definición y características de las formas de trabajo en el
    Tahuantinsuyo.



                                               AYNI                                                                           INCAS




                                             MINCA                                                                          MAYAS




                                              MITA                                                                        AZTECAS
EXPANSIÓN EUROPEA I
          ¿Qué aprenderemos?
                  En el presente capítulo estudiaremos las principales características y factores que impulsaron la
                  expansión europea durante los siglos XV y XVI. Dentro de este proceso, trataremos sobre el
                  desarrollo de una de las dos más grandes empresas expedicionarias de la época LA PORTUGUESA;
                  con el objetivo de reconocer el antecedente próximo a la empresa española, la cual traería como
                  consecuencia la invasión y presencia ibérica en nuestro territorio.




                                                 LA EXPANSIÓN EUROPEA

La cultura occidental (Europea) logró expandirse por el mundo, desde fines del siglo XV, debido a los viajes
interoceánicos como a los diversos “descubrimientos geográficos”. Antes de estudiar el proceso de expansión europea
es necesario reconocer la situación de Europa entre los siglos XIV y XV.

I. EUROPA EN LOS SIGLOS XIV Y XV

        La sociedad europea durante los siglos XIV-XV experimentó una serie de acontecimientos importantes. Cabe
resaltar también que hacia el año 711, los árabes (de religión musulmana y, por lo tanto, no cristianos) entraron a
casi toda la península ibérica, donde actualmente están España y Portugal. Algunos reinos cristianos del norte se
mantuvieron libres y comenzaron a pelear contra los que llamaron "moros". A esa larga lucha se le llamo
Reconquista. En esa misma península vivían, además de moros, muchos cristianos y judíos que por la larga
convivencia enriquecieron mutuamente sus culturas. Como los árabes se adueñaron del mar Mediterráneo, para los
cristianos comenzó a ser difícil llegar a China. En Oriente había productos muy apreciados y, debido a las dificultades
para llegar hasta allí, los europeos se dedicaron a buscar nuevas rutas.




           Las ciudades medievales habían        En el plano social los jinetes del   En el aspecto económico se vieron
           crecido y servían de escenario al     Apocalipsis parecían apoderarse      interrumpidas las comunicaciones
           surgimiento de las primeras for-      de la vieja Europa. Malas cose-      y los intercambios que se venían
           mas embrionarias del modo capi-       chas privaron del pan de cada        realizando desde hace varios siglos
           talista de producción, es decir, se   día a millones de personas; crue-    con regiones extraeuropeas, como
           estaba pasando de la producción       les enfermedades arrasaron con       el Oriente Medio, China o el norte
           artesanal a la manufacturera.         poblados y ciudades enteras; in-     de África. La contracción postergó
           La burguesía emergente confor-        terminables guerras intestinas       toda posible aventura más allá de
           mada por banqueros, mercade-          (la “Guerra de los cien años” y      las fronteras del Viejo Mundo y sus
           res e industriales multiplicaba sus   la “Guerra de las dos rosas”) con-   efectos marcaron profundamente
           capitales y relegaba a un segundo     sumieron a generaciones de hom-      a la Europa de la expansión.
           plano a toda la feudalidad.           bres jóvenes y al mundo campe-
                                                 sino.
II. VISIÓN DEL MUNDO

  Hasta principios del siglo XV, los europeos tenían un
                                                                                                  Europa
  conocimiento imperfecto de nuestro planeta, ellos sólo
  conocían Europa, la parte central y meridional de Asia y el
  Norte de África. Por esa razón el centro de la actividad                                                         Asia
                                                                                         África
  cultural y económica la constituyó el Mar Mediterráneo.

  La navegación hacia las aguas del Atlántico era impensable,                         Errónea visión del mundo
  ya que éste estaba reconocido como el “Mar tenebroso”, alrededor
   del cual se idearon una serie de fantasías como la existencia de gigantes canívales, monstruos marinos, fantasmas
  que caminaban por las aguas, además de la creencia de que dichas aguas se encontraban en plena ebullición.

III. FACTORES QUE DETERMINARON LA EXPANSIÓN EUROPEA

  1. Crisis europea del siglo XIV-XV (Económica-Social)
     XIV  Crisis europea
     XV  La recuperación europea

  2. Búsqueda de nuevos territorios
     Necesidad de los europeos en buscar nuevas tierras que les proporcionase mercancías y alimentos.

  3. Avances científicos y tecnológicos
     Fueron aquellos que a los europeos les facilitaron ampliar sus conocimientos geográficos y expansión, tales
     como:

     A. La imprenta: Permitió la difusión del conocimiento. Fue tecnificada por Johan Guttemberg.

     B. La pólvora: Creada por los chinos y utilizada por los europeos.

     C. El astrolabio: Permitía calcular la altura en las estrellas para poder determinar la latitud geográfica.

     D. La carabela: Embarcación utilizada durante el siglo XV.

  4. Desarrollo mercantilista
     El crecimiento de las ciudades y su desarrollo comercial se dieron como consecuencia de la caída del feudalismo
     europeo. Así mismo, el dinero se hizo un medio universal de cambio; aumentó considerablemente su demanda,
     ello fomentó aún más la ansiedad por encontrar nuevas rutas marítimas a las indias a fin de hallar oro para la
     burguesía.

  5. Expansión del catolicismo
     Convencidos de que su religión era la verdadera en el mundo y ante las nuevas tierras descubiertas, la iglesia
     Católica organiza y realiza la propagación de su fe; para lo cual si era necesario utilizaban la violencia militar,
     convirtiéndola en Guerra Santa. También la Iglesia se motivó en nuevos descubrimientos para mejorar su
     situación económica adquiriendo tierras y/o riquezas.

  6. Caída de Constantinopla (Detonante)
     Por mucho tiempo, Europa había mantenido comercio con el continente asiático, pero el 29 de mayo de 1453,
     con la caída de Constantinopla (último reducto del imperio Bizantini) en manos de los turcos, se interrumpió el
     comercio en el mediterráneo (especialmente venecianos y genoveses). Se inicia entonces, entre navegantes de
     varias nacionalidades una carrera en búsqueda en una ruta alternativa para reestablecer el comercio hacia las
     indias.

       Debido a los factores antes mencionados se va a producir un gran cambio con relación a la navegación, lo
     que va a originar la decadencia del mediterráneo como centro de la actividad comercial.

     Ante este panorama dos países: Portugal y España, iniciarán diversas exploraciones hacia las costas africanas y
     la parte occidental del Atlántico, respectivamente, logrando descubrir nuevos territorios así como nuevas
     rutas de comercio.
IV.   LA EMPRESA PORTUGUESA
                                                            La Carabela
  Llegar a la India por mar, rodeando África o a través
  del océano, era el reto de los marinos del siglo XV,      Los primeros viajes de los portugueses fueron
                                                            realizados en cualquier embarcación que
  es así como los portugueses iniciaron la exploración      pareciera razonable. Luego en el tardío siglo XV,
  de las costas africanas.                                   la combinación del equipo de escuadra de
                                                            Europa del norte con el velero de rejilla del
  1. LA GUERRA DE LA RECONQUISTA                            Mediterráneo produjo en la carabela un
                                                            impresionante barco para navegar en
     Gran parte del territorio portugués permaneció         el océano y la culminación de un largo
    Durante siglos bajo dominio árabe. Pero,                periodo de evolución y experimentación.
    a diferencia de la vecina España, la reconquista
    del suelo de Portugal concluyó tempranamente
    en el siglo XIII (año 1238). Desde entonces se sucedieron múltiples guerras por el poder entre distintos
     candidatos al trono, incluyendo a pretendientes del reino de Castilla.
       A fines del siglo XIV, después de la batalla de Aljubarrota (1385) en que fueron derrotados los pretendientes
     de Castilla, se impuso al frente de los destinos de Portugal la dinastía de la Casa de Avis con Juan I como rey.
     Éste consolidó la unidad política, tras doblegar la resistencia de la nobleza señorial y cimentó las bases del
     Estado monárquico - territorial portugués.

  2. HACIA LAS EXPLORACIONES
     La vocación marina de Portugal nació cuando las rutas comerciales entre el Mediterráneo y el Mar del Norte
     convirtieron a este reino en escala de las flotas, y a Lisboa en un punto de encuentro. Cerrado su proceso de
     reconquista, todos ansiaban nuevas tierras, principalmente tropicales, y nuevos mercados, como el ventajoso
     del norte de África. La nobleza también compartía este espíritu de expansión. Búsqueda de esclavos, oro
     sudanés y trigo de Magreb fueron preocupaciones comunes a reyes, caballeros y burguesía.


  3. ETAPA DE LAS EXPLORACIONES

       A. La primera etapa de la exploración africana se extendió entre la toma de Cauta (1415) y el paso del
          Cabo Bojador en 1434 se caracterizó por ser de avances muy lentos.




        B. Entre 1434 y 1475 los marinos portugueses recorrieron el golfo de Guinea y las islas de CaboVerde.
          Se efectuaron diversos acercamientos y el reconocimiento de las costas. Se establecieron las primeras
          factorías comerciales para explotar la pimienta africana e intercambiar con los nativos oro, marfil y
          esclavos por objetos de escaso valor para los europeos.



        C. En 1482 Portugal reanudó la exploración bajo el reinado de Juan II. Se erigen fortalezas (en
           África) para proteger el comercio de oro y apoderarse de la trata de esclavos. A su vez, fruto de los
           reconocimientos realizados hasta entonces, se formó una idea más real de las dimensiones de África.


  4. LAS EXPLORACIONES PORTUGUESAS
                Fueron los portugueses quienes iniciaron la búsqueda              Enrique “el navegante”, gran impulsor de
      de una nueva ruta marítima para arribar a las Indias por el Oeste.          los viajes portugueses. En la práctica no fue
      Enrumbaron sus naves por el Oeste-Sur (bordeando las costas del             navegante pero se le conoció así por
                                                                                  preocuparse en impulsar y organizar
      África Occidental), logrando descubrir lugares como: Cabo Bojador
                                                                                  diversas      exploraciones      portuguesas.
      (1483), Cabo Blanco (1441), Cabo Verde (1446), Cabo de Buena                Anticipándose a su tiempo comprendió la
      Esperanza (1487), Calicut (1494), entre otros.                              necesidad de investigar antes de lanzarse al
                                                                                  océano y fundó en Sagres una “Escuela
                                                                                  náutica”, la cual se convirtió en el centro de
                                                                                  proyección marina y recopilación de
                                                                                  información con respecto a nuevos
                                                                                  descubrimientos, puertos, rutas, cartas, etc.
5. PRINCIPALES EXPEDICIONES PORTUGUESAS
      Bartolomé Días alcanzó el extremo de África, al que bautizó como
      el Cabo de las Tormentas (1487); Vasco de Gama, el 18 de mayo                                  Islas
                                                                                                                                                              ASIA

      de 1498 completó la travesía a la India al llegar a la ciudad de                              Azores
                                                                                                    (1427)
                                                                                                                        EUROPA

      Calicut, y Pedro Álvarez Cabral que tomó una ruta más larga que                                 Islas
                                                                                                            Portugal

      sus antecesores, convirtiéndose en el primer europeo que recorrió                             Madeina
                                                                                                     (1419)
      la costa de Brasil en abril de 1500. Desde ahí viajó hacia el Este                                     Cabo Bojador
                                                                                                                (1434)
      rumbo a la India, donde permaneció hasta 1501.
                                                                                                                                                         Calicut(1494)
                                                                                                        Cabo Verde          ÁFRICA
                                                                                                        (1444-1445)
        DERECHA: Lugares de las expediciones
        portuguesas en territorio africano.
                                                                                                                              Río Congo
                                                                                                      Océano                    (1482)                       Océano

        ABAJO: Rutas empleadas por los portugueses en sus                                                 Atlántico                                            Índico

        expediciones al África, las indias (Asia) e inclusive
        sudamérica en lo que hoy son las costas de Brasil                                                                                  Cabo de Buena
                                                                                                                                          Esperanza (1497)




                                                                      EUROPA
                  AMÉRICA
                 DEL NORTE
                                                    Lisboa
                                                             Ceuta
                                                                                                                            ASIA
                             Océano Atlántico
                                                        Cabo Bojador
                                                      Cabo Blanco
                                                                                                                            Goa
                                                                   Rí




                                                      Cabo Verde
                                                                            ÁFRICA
                                                                      o




                                                                                                                            Calcut
                                                        Sierra
                                                                     Ni
                                                                        ge




                                                        Leona
                                                                          r




                                                          Elmina
                                                                                        go
                                                                                      on
                                                                                 oC       Malindi
                                                                            Rí
                                                                                        Mombasa
                                    Cabo de
                                    San Roque                                                                         Océano Índico
                                                                              Cabo Lobo
                             AMÉRICA                                                 Sofala
                 Océano      DEL SUR                                           Cabo Cross
                                                                                 Cabo Volta
                  Pacífico
                                          Océano Atlántico

                                                                           Cabo Buena
                                                                            Esperanza



                                                Bartolomé                 Vasco                     Álvares
                                                Días                      de Gama                   Cabral




                               Siempre se puede saber más...

                               Las factorías fueron los lugares donde los portugueses establecieron sus
                               asentamientos, réplica de las antiguas factorías de Fenicia, que eran una
                               especie de puestos comerciales fortificados en el litoral o en las islas
                               costeras. Se pretendía que sirvieran de apoyo a futuras expediciones
                               como base de protección para los comerciantes.




1. Menciona y explica 3 factores que propiciaron la expansión europea :
a) _________________________________: ________________________________________________________
      __________________________________________________________________________________________
   b) _________________________________: ________________________________________________________
      __________________________________________________________________________________________
   c) _________________________________: _______________________________________________________
      __________________________________________________________________________________________

2. Completa el siguiente mapa conceptual:

                                                                                                 La guerra de
                                      VIAJES DE EXPLORACIÓN PORTUGUESA         fueron posibles
                                                                                                 reconquista
                                                                               luego de
                                                 utilizaron la ruta                               finalizada en
                                                                                                      el año
                             establecieron


                                              destacan personajes como




                                                     llegaron a




3. ¿Por qué razón Portugal se embarcó antes que España en sus viajes expedicionarios?

   ____________________________________________________________________________________________
   ____________________________________________________________________________________________
   ____________________________________________________________________________________________
   ____________________________________________________________________________________________
   ____________________________________________________________________________________________
   ____________________________________________________________________________________________

4. ¿Qué papel jugó Enrique “El Navegante” dentro de las expediciones portuguesas?

  _____________________________________________________________________________________________
  _____________________________________________________________________________________________
  _____________________________________________________________________________________________
  _____________________________________________________________________________________________
  _____________________________________________________________________________________________
  _____________________________________________________________________________________________

      TAREA DOMICILIARIA

LECTURA
                                       LA CONQUISTA DE CONSTANTINOPLA
                                               POR LOS TURCOS

Como ya es de nuestro conocimiento, el Imperio Romano de Oriente o Imperio Bizantino, con su capital
Constantinopla, surgió cuando el emperador Teodosio dividió el Imperio Romano (año 395 después de J.C.) entre sus
dos hijos : Honorio (Imperio Romano de Occidente) y Arcadio (Imperio Romano de Oriente). Mientras el primero se
derrumbó, como consecuencia de las invasiones de los bárbaros, el año 476; el segundo se mantuvo en pie hasta
fines de la Edad Media, es decir, hasta el año de 1453, en que Constantinopla fue conquistada por los turcos
mahometanos.

El Imperio Bizantino, que había realizado una brillante obra cultural en las artes, las letras y las ciencias como en la
conservación del Derecho Romano, después de varios siglos de existencia, fue el blanco de los constantes ataques de
una serie de pueblos que ambicionaban sus territorios. Pero, entre éstos, los más peligrosos y agresivos lo
constituían los turcos, de raza amarilla, que procedían del Turquestán y que habían abrazado la religión mahometana
o musulmana. Su mayor aspiración era, pues, conquistar la capital del Imperio Binzantino (Constantinopla), baluarte
del cristianismo contra la expansión musulmana en la Edad Media.

Efectivamente, un poderoso ejército de turcos mahometanos, al mando del sultán, Mahomet II, procedió a sitiar la
ciudad de Constantinopla por mar y por tierra por espacio de dos meses, para luego proceder a ocuparla
militarmente. Y a pesar de la heroica resistencia que ofrecieron los bizantinos, al mando de su emperador Constantino
XI, que hizo frente con 9,000 soldados al ataque de 160,000 fieros jenízaros, la urbe fue tomada por asalto en la
noche del 28 al 29 de mayo de 1453, «Constantino XI sucumbió gloriosamente en la brecha abierta por los atacantes.
El día 30 entró Mahomet II a caballo en la Iglesia de Santa Sofía». Los Turcos u Otomanes (nombre derivado de
Otomán I; su jefe fundador) triunfantes cambiaron el nombre de Constantinopla por el de Estambul, estableciendo en
ella la capital de su imperio.

Este trascendental acontecimiento que marcó el fin de la Edad Media, significó el triunfo de la Religión Mahometana
sobre la Religión Cristiana, y tuvo, además, una importante consecuencia cultural, «pues los emigrados de Bizancio,
que huyeron principalmente a Italia, aportaron al Occidente la influencia de las artes y de la literatura bizantina,y
contribuyeron a difundir los conocimientos del idioma griego».

1. ¿En qué año se dio la toma de Constantinopla por los turcos mahometanos?
2. ¿Dentro de qué territorio se encontraba Constantinopla?
3. ¿Por quién estuvo dirigida el ataque y toma de Constantinopla? ¿Qué nombre recibió dicho territorio?

EXTENSIÓN

4.   ¿Por qué razón los árabes tomaron Constantinopla?
5.   ¿Cuál era la importancia de Constantinopla durante el siglo XV?
6.   ¿Qué consecuencia trajo la toma de Constantinopla por los árabes?
7.   Ubica en un mapa el puerto de Constantinopla (a través de un gráfico).

DESARROLLO

8. Realiza una línea de tiempo, señalando los principales viajes de exploración portuguesa (debes tener en cuenta la
   fecha, el personaje y el descubrimiento).
9. Investiga y desarrolla los viajes de exploración de Bartolomé Días, Vasco Da Gama y Alvarez Cabral. Grafica la
   ruta de cada viaje.


                                 EXPANSIÓN EUROPEA II

       ¿Qué aprenderemos?
              En este capítulo vamos a estudiar los principales viajes de la empresa española, destacando la figura de Cristóbal Colón,
              reconoceremos las principales características del proyecto colombino: Su antecedentes y ejecución. También analizaremos
              las consecuencias de la llegada de Colón a nuestro continente, lo que motivará diversas expediciones futuras, tal es el
              caso del primer viaje de circunnavegación realizada por Magallanes.




I. LA EMPRESA ESPAÑOLA

     Durante el siglo XV España como tal no existía aún pero podemos
     denominar así al territorio conformado por cuatro reinos: Castilla-León,
     Navarra, Aragón (cristianos) y Granada (musulmán).

     La unificación de la península en un sólo reino se iría logrando a partir
     del matrimonio de Isabel de Castilla y Fernando de Aragón.

     El año de 1492 constituyó un año decisivo para España, ya que los reyes
     católicos lograron conquistar el último reducto árabe: Granada, con lo
     que se ponía fin a la Guerra de la Reconquista.

     Unificada España, las fuerzas dinámicas de la sociedad ibérica medieval
     comenzaron a buscar nuevas rutas de comercio embarcándose hacia el
     Atlántico. Tengamos presente que para España no existía otra posibilidad
de expansión, ya que las rutas tradicionales, la del mar mediterráneo y el mar Báltico estaban monopolizadas por
  los venecianos y la Liga Hanseática, respectivamente, lo mismo sucedía con la ruta africana la cual era controlada
  por los portugueses.



                         Siempre se puede saber más ...

                            La Guerra de la Reconquista fue un movimiento organizado por los reinos cristianos con el
                            objetivo de recuperar las regiones invadidas por los moros (desde el año 711) y detener el
                            avance de la religión islámica, por lo que fue considerada una acción santa. La mencionada
                            guerra ocasionó sangrientas batallas que duraron varios siglos hasta 1492 con la derrota de
                            Boabdil, el último califa en la ciudad de Granada, lo que va a originar la expulsión definitiva
                            de los musulmanes de la península.




II. CRISTÓBAL COLÓN Y LA INVASIÓN A AMÉRICA

  Sobre el origen de Cristóbal Colón se ha especulado mucho, pero lo más probable es que haya nacido en Génova,
  Italia, en 1451, hijo de Doménico Colón y de Susana Fontanarrosa.Murió el 20 de Mayo de 1506 en Valladolid

  No se conocen datos acerca de su infancia ni tampoco de su educación, y lo más probable es que haya adquirido
  sus conocimientos en disciplinas tales como la Geometría en forma autodidacta.

  Se calcula que hacia los 21 años ya era capitán de una galera, y que entre 1472 y 1476 fue corsario, actividad de
  guerra que por esos años era considerada lícita. Entre 1476 y 1485 permaneció en Portugal, donde se involucró
  en el ambiente que generaba el proceso de expansión marítima protagonizado por ese país.

  Sus estudios lo llevaron a proyectar un arriesgado viaje hacia la India, meta a la que se dirigían los esfuerzos
  portugueses. En este empeño llegó a América el 12 de octubre de 1492.

  1. EL PROYECTO COLOMBINO

     La idea de Colón era que se podía llegar a la India
     navegando hacia el Oeste, es decir, a través del Océano
     Atlántico. Se ha insistido, erróneamente, en que quería
     demostrar la esfericidad de la tierra.

     Colón basaba sus cálculos en una curiosa mezcla de
  datos emanados de obras tales como el Imago Mundi, del
  Cardenal Pierre D’Ailly; la Historia Rerum Ubique Gestarum,
  de Eneas Silvio Piccolomini (Papa Pío II); y en los datos que
  sobre la extensión del Atlántico había hecho el geógrafo                       Las tres carabelas de la expedición de Colón a nuevas tierras
  Paolo Toscanelli.



     • Paolo del Pozzo Toscanelli (1397-1482)
       Geógrafo italiano que fijó la distancia de la desconocida isla Antilla del Atlántico, que suponía la isla de
       Cipango (Japón), en 2500 millas.

     • Del Libro Imago Mundi de Pierre D’Ailly
       Extrajo la idea de que nuestro planeta tenía seis partes de tierra y una de agua. Colón concluyó que si
       la esfera tenía 360 grados y el océano era solo una séptima parte de ella, ocuparía 51,4 grados; es
       decir, menos de la mitad de lo que había calculado Toscanelli.

     • “El Libro de las Maravillas”
         Atribuido a Juan de Mandeville. En este texto las alusiones a las enormes distancias asiáticas le
         habrían confirmado hipótesis respecto al tamaño del océano.
2. APOYO DE LA CORONA ESPAÑOLA

     En 1484, Cristóbal Colón presentó su proyecto al rey de Portugal, Juan II, para que financiara su expedición a
     Cipango (Japón) navegando al oeste de las islas Azores. La respuesta fue negativa : los consejeros del rey
     creyeron equivocados sus cálculos. Además, Portugal llevaba varias décadas buscando una ruta hacia el Este
     navegando alrededor de África.

     Tras la negativa, Colón viajó a España, donde en 1486 solicitó el apoyo de Isabel de Castilla y Fernando de
     Aragón. Finalmente, consiguió su aprobación, tras el fin de la guerra que permitió expulsar a los moros de
     Granada.

      El 17 de abril de 1492 se firmó la Capitulación de Santa Fe, en las que la Corona española se comprometía
  a otorgarle a Colón una serie de beneficios si lograba encontrar una nueva ruta al Oriente. Sería Almirante vitalicio
  y hereditario, Virrey y gobernador de las tierras descubiertas, además de obtener una parte importante de las
  riquezas que se encontraran (10%).




                       Siempre se puede saber más ...

                            Los cronistas atribuyen al mercader Luis de Santángel una intervención
                            directa en favor de Colón ante la Reina. El mismo Santángel ofreció
                            facilitar el dinero que se requería para organizar la expedición.




III. VIAJES DE CRISTOBAL COLÓN

  1. PRIMER VIAJE
     Colón partió de Puerto de Palos el 3 de agosto de 1492 con las naves Santa María (Cristóbal Colón), La Pinta
     (Martín Alonso Pinzón) y la Niña (Vicente Yáñez Pinzón).

     Navegaron varias semanas por altamar hasta que el 12 de octubre de 1492, después de poco más de dos
     meses de navegación un marino de “La Pinta” Rodrigo de Triana avisoró tierra. Las carabelas anclaron frente a
     Guanahani a quien Colón bautiza como San Salvador, recorrió Cuba (Juana) y Haití (La española).

     En Haití se hunde la Santa María y con sus restos se construye el fortín “Navidad” que quedó al mando de
     Diego de Arana.

     Nota: El verdadero nombre de Rodrigo de Triana era Juan Rodríguez Bermejo.
REACCIÓN DE LOS NATIVOS AMERICANOS: El Caribe fue el escenario americano que recibió el primer
   impacto de la invasión. La creciente penetración europea y su actitud brutal generó la natural reacción de los
   nativos americanos. En muchos lugares los nativos se levantaron defendiendo sus tierras y gentes contra los
   colonialistas ibéricos. La primera rebelión indígena que se recuerda ocurrió en la isla de Santo Domingo entre el
   primer y segundo viaje de Colón. Fue capitaneada por el Cacique Canoabo.

2. SEGUNDO VIAJE
   El 25 de setiembre de 1493, Colón zarpó de Cádiz al mando de 17 navíos y unos 1,200 hombres portando
   semillas y ganado.

   Exploró las islas Dominica, Puerto Rico, Cuba y Jamaica. Fundó la primera ciudad de América, la Isabela.

   Se inició el poblamiento de la Española y los enfrentamientos entre los españoles y los nativos. El 11 de junio
  de 1496 arribó a Cádiz.




                                                                                                                         Cádiz




                                   Puerto Rico

                                       Dominica
                    Jamaica




LA DIVISIÓN DEL MUNDO
                                                                                       II         I
Para solucionar el conflicto entre Portugal y España, el   45°
                                                                                                                    EUROPA
Papa Alejandro VI dictó el 4 de mayo de 1493 la bula              AMÉRICA
Inter Caétera, que fijó una línea imaginaria que                 DEL NORTE                                 Madrid
                                                                                                       Lisboa
pasaba de 100 leguas de las Islas de Cabo Verde. Al        30°
Este, el dominio y evangelización eran responsabilidad                        Océano Atlántico
de Portugal: al Occidente de España.
                                                           15°                                   Islas
                                                                                              Cabo Verde                 ÁFRICA
El 7 de junio de 1494, mediante el Tratado de
Tordesillas el límite se corrió al Oeste a 370 leguas de
Cabo Verde. Con esto los portugueses obtuvieron el          0°
territorio que se conocería como Brasil.                                     AMÉRICA
                                                                             DEL SUR

                                                                 Océano
3. TERCER VIAJE                                            30°
   Entre febrero y el 30 de mayo de 1498, Colón                   Pacífico
                                                                                             Océano Atlántico
   partió de San Lúcar de Barrameda con 8 navíos y
   226 tripulantes.                                        15°
   Descubrió la desembocadura del Río Orinoco
   (Venezuela), las islas Trinidad y Tobago, isla Santa
   Margarita, el Golfo de Paría, la Española; llegando
   por primera vez a “Tierra Firme”.                                 75°      60°      45°       30°        15°     0°      15
                                                             I. Línea de la Bula “Inter Caétera II (1493)
   Posteriormente en 1500 Bartolomé Colón, hermano
                                                             II. Línea del “Tratado de Tordesillas (1494)
  de Cristóbal Colón, funda la ciudad de Santo Domingo
  (segunda ciudad española fundada en América).

   La empresa colombina entraba en crisis cuando en el tercer viaje, Colón regresa y encuentra la situación social
   y política en contra de sus intereses debido al desarrollo de contradicciones en el seno de los invasores que se
   relacionaba fundamentalmente a aspectos económicos.

    La corona al querer restar los excesivos poderes otorgados al almirante en la Capitulación de Santa Fe, utilizó la
figura ocasional de Francisco de Bobadilla para comprobar los problemas existentes en la isla de Santo Domingo.
3. TERCER VIAJE
   Entre febrero y el 30 de mayo de 1498, Colón
   partió de San Lúcar de Barrameda con 8 navíos
   y 226 tripulantes.
   Descubrió la desembocadura del Río Orinoco
   (Venezuela), las islas Trinidad y Tobago, isla
   Santa Margarita, el Golfo de Paría, la Española;
   llegando por primera vez a “Tierra Firme”.

   Posteriormente en 1500 Bartolomé Colón,
   hermano de Cristóbal Colón, funda la ciudad de
   Santo Domingo (segunda ciudad española
   fundada en América).

   La empresa colombina entraba en crisis cuando en el tercer viaje, Colón regresa y encuentra la situación social
   y política en contra de sus intereses debido al desarrollo de contradicciones en el seno de los invasores que se
   relacionaba fundamentalmente a aspectos económicos.

   La corona al querer restar los excesivos poderes otorgados al almirante en la Capitulación de Santa Fe, utilizó la
   figura ocasional de Francisco de Bobadilla para comprobar los problemas existentes en la isla de Santo
   Domingo.

  Al llegar a dicho territorio, Bobadilla tomó prisionero al Almirante y a sus hermanos Bartolomé y Diego. Les
   mandó poner grillos y los remitió presos a España en las bóvedas de los barcos. En España el Almirante pierde
   todo el reconocimiento real que le había
   otorgado la corona española.

4. CUARTO VIAJE
   El 11 de mayo de 1502 Colón partió de Cádiz
   con cuatro navíos y 150 hombres. El objetivo
   era encontrar un paso que permitiera llegar
   a la India.

   Para atravesar el Océano, siguió una ruta
   parecida al segundo viaje. Atravesó el Caribe
   hasta el cabo de Honduras; siguió hasta
   Costa Rica y recorrió la Costa de Panamá,
   llegó a Jamaica de donde viajaría hacia España, el 28 de junio de 1504.

   El final de Colón: Después de realizar su cuarto viaje, Colón regresa a España asentándose en la villa de
   Valladolid donde morirá el 20 de mayo de 1506 con la sospecha fundada que había llegado a un continente
   nuevo.

                                       LAS CONSECUENCIAS DE LA LLEGADA DE COLÓN A AMÉRICA



                           ECONÓMICAS                            POLÍTICAS                         CIENTÍFICAS


                    Las rutas comerciales mediterrá-     La declinación de las ciudades     Con el descubrimiento de las
                    neas perdieron importancia, en       situadas en el Mediterráneo fue    nuevas tierras, el horizonte
                    cambio, las rutas del Atlántico      acompañada por la importancia      geográfico se amplió. La geo-
                    cada vez se hicieron más fre-        creciente de los Estados “des-     grafía experimentó un gran
                    cuentadas y obtuvieron una pri-      cubridores”.                       desarrollo, se describieron las
                    macía que perdura hasta hoy.                                            características del relieve, clima,
                                                         España y Portugal, en los pri-     flora, fauna, población de
                    Se conocieron en Europa nuevos       meros tiempos, y después In-       América.
                    productos originarios de América     glaterra, Holanda y Francia,
                    como el maíz, la papa, el tomate,    emprendieron una labor de          Se perfeccionaron las cartas
                    los pimientos, el cacao, la palta,   conquista y colonización que       geográficas y la ciencia astronó-
                    etc. La alimentación de los ha-      aumentó su influencia y poderío.   mica.
                    bitantes del viejo continente se     Se formaron inmensos imperios
                    hizo más variada, además,            coloniales.                        Se desarrollaron nuevas rutas
                    América poseía excelentes                                               para los viajes.
                    suelos para ser cultivadas.
                                                                                            Se obtuvo el conocimiento de un
                    Los metales preciosos, abun-                                            nuevo grupo étnico, el de los
                    dantes en América, llegaron a                                           naturales de América.
                    Europa en grandes cantidades,
                    incentivando el comercio.                                               Se desarrolló la ingeniería y las
                                                                                            técnicas de navegación.
Siempre se puede saber más ...

                                  Una vez convencidos de que se habían descubierto tierras desconocidas hasta entonces,
                                  los españoles organizaron rápidamente una forma de hacer valer su control y dominio.
                                  Así nació la idea de las expediciones de conquista, y también la ambición de otras nacio-
                                  nes europeas, por venir a América.




  ¿Por qué nuestro continente se llamó América?

  El continente descubierto por Cristóbal Colón recibió el nombre de América en honor al florentino Américo Vespucio, quien estuvo presente en
  dos expediciones hacia el nuevo mundo. Al regreso de su viaje, escribió algunas cartas al Gimnasio Vosgo (Asociación de cosmógrafos de
  Lorena-Francia) en las cuales aseveraba que las tierras descubiertas eran un nuevo continente. Bajo la recomendación del geógrafo Rigman, su
  nombre se publicó en el libro Introducción a la Cosmografía en el año 1507. El mérito de Américo está en que perfeccionó el conocimiento
  del continente recién descubierto.



IV.   FERNANDO DE MAGALLANES Y SU VIAJE DE CIRCUNNAVEGACIÓN

  Fernando de Magallanes nació en Portugal en el año de 1480. Su vida en la Marina lo inicia al servicio del rey
  Manuel.I. Concibió la idea de llegar a la Isla de las Especias del siguiente modo : seguir la dirección suroeste,
  encontrar el "estrecho" que, según sus especulaciones, atravesaba el Nuevo Mundo y, navegando por el Mar del
  Sur, llegar al Oriente. Financiado por Carlos I, Magallanes inicia su travesía, con cinco naves (San Antonio,
  Concepción, Victoria, Santiago y Trinidad) el 20 de setiembre de 1519 descubriendo el 28 de noviembre de 1520 el
  estrecho que lleva su nombre.




   Los sabios de la antigua Grecia fueron los primeros que pusieron en duda la creencia de que la Tierra fuera plana.
  A través de la observación de eclipses de Luna, se dieron cuenta de que la sombra que proyectaba la Tierra sobre
  la Luna era circular. Además, cuando aparecía un barco en el horizonte, observaron que primero se veía el mástil y
  las partes altas de él, sólo al final, el barco completo.
Siempre se puede saber más ...

                           En tiempo de Colón la idea de la redondez de la tierra era compartida por los hombres ilustrados.
                           El matemático renacentista Paulo Toscanelli había calculado que el Japón debía encontrarse a unos
                           4500 kilómetros hacia el oeste de España. En sus cálculos había un error, pues a esa distancia se
                           encontraba América.

                           Sin embargo, la mayor parte de los marineros de la expedición de Colón era gente
                           supersticiosa      e ignorante que aún creía que el mundo era plano. Es probable que
                           casi todos creyeran que Colón planeaba navegar fuera del mapa, cayendo -literalmente-
                           por la orilla del mundo.




1. A través de un esquema señala los principales acuerdos de la Capitulación de Santa Fe.




2. Explica qué representa el siguiente gráfico:




                                   ESPAÑA                          PORTUGAL                  ESPAÑA




  _____________________________________________________________________________________________
  _____________________________________________________________________________________________
  _____________________________________________________________________________________________
  _____________________________________________________________________________________________
  _____________________________________________________________________________________________
  _____________________________________________________________________________________________
  _____________________________________________________________________________________________
3. Relaciona los siguientes episodios con los viajes de Colón:                           Viaje

   a)   Colón es apresado por Bobadilla                           ___________________________________________
   b)   Se funda La Isabela                                       ___________________________________________
   c)   Arriba a tierra firme                                     ___________________________________________
   d)   Se destruye la Santa María                                ___________________________________________
   e)   Llega a Guanahaní                                         ___________________________________________
   f)   Llega a Jamaica                                           ___________________________________________

4. Menciona y explica tres consecuencias de la llegada de Colón a América

   I. __________________________________________:________________________________________________
      __________________________________________________________________________________________
  II. __________________________________________:________________________________________________
      __________________________________________________________________________________________
 III.___________________________________________:_______________________________________________
      __________________________________________________________________________________________

5. Menciona la ruta que siguió Magallanes durante su viaje de Circunnavegación y explica el papel que jugó Sebastián
   Elcano en dicho viaje.

   _____________________________________________________________________________________________
   _____________________________________________________________________________________________
   _____________________________________________________________________________________________
   _____________________________________________________________________________________________
   _____________________________________________________________________________________________
   _____________________________________________________________________________________________
   _____________________________________________________________________________________________



        TAREA DOMICILIARIA

INVESTIGACIÓN

1. Investiga y explica la llegada de los vikingos a América durante el siglo X.

DESARROLLO

2. Desarrolla los principales acontecimientos de los cuatro viajes de Cristóbal Colón y grafica las rutas de cada uno de
   ellos.

3. ¿Qué motivó a Cristóbal Colón embarcarse hacia el Nuevo Mundo?

4. Vocabulario histórico

   a)   Capitulación
   b)   Reconquista
   c)   Tordesillas
   d)   Canoabo
   e)   Circunnavegación

HABILIDAD Y/O DESTREZA

5. Explica cuál fue la reacción de los aborígenes del Caribe ante la invasión española en
   América. Recrea de manera gráfica a través de una historia este encuentro (la historieta
   debe realizarse en una hoja bond, con un mínimo de tres secuencias). Debes pegar la
   historieta en tu cuaderno.

   Además te mostramos el gráfico de un poblador de Guanahaní, como referencia para la
   realización de la historia.
COLONIZACIÓN DE
                                          TIERRA FIRME




                     En 1508 el Rey FERNANDO el Católico dispuso dividir el territorio continental comprendido entre el Cabo de la
                     Vela y el Cabo Gracias a Dios, en dos entidades, cuyo punto limítrofe fue el Golfo de Urabá. A OJEDA se le
                     encomendó la porción oriental llamada Nueva Andalucía, mientras que a NICUESA la occidental, con el
                     nombre de Castilla de Oro.




    ¿Qué aprenderemos?

              A continuación reconoceremos los primeros asentamientos españoles en tierra firme de donde
              partirán diversas expediciones buscando explorar y colonizar el “nuevo” continente.




                                             COLONIZACIÓN DE TIERRA FIRME

I. LAS COLONIAS DE AMÉRICA: ÁREAS DE COLONIZACIÓN EN AMÉRICA

  La colonización del continente americano se inició en el año 1493 y se extendió hasta que los diversos pueblos
  americanos alcanzaron su independencia.

  La colonización se inició en la isla Española, la que sirvió de centro de aprovisionamiento, organización y punto de
  partida de las expediciones de conquista y colonización de otras tierras americanas.

  Los colonizadores, en principio, fijaron su atención en los territorios del área del Caribe. Después de La Española,
  le siguió Puerto Rico, Cuba y luego tierra firme.

  España conquistó y colonizó desde México, bajando por Centroamérica, tanto continental como insular y siguiendo
  todo el bloque de América del Sur, a excepción de Brasil y algunas islas del área del Caribe.
ETAPAS DE COLONIZACIÓN


                                              (1492 - 1508)                         (1509 en adelante)


                                                                                 Primeras ocupaciones de
                                          Ocupación de las islas
                                                                                       Tierra Firme
                                               del Caribe
                                                                                (América Central y del Sur)


II. ESTABLECIMIENTO EN TIERRA FIRME

  En 1509, los españoles se establecieron en Tierra Firme, convertida,
  de hecho, en un centro colonizador, del que irradiaron las corrientes
  de conquista para toda Sudamérica.

  Ya en el año de 1508, por medio de la Capitulación de Burgos, se
  había dividido la zona por conquistar en dos sectores (gobernaciones)
  : Nueva Andalucía, situada al oriente del Golfo del Darién y Castilla de
  Oro, al occidente del Darién, estás gobernaciones fueron cedidas a
  Alonso de Ojeda y Diego de Nicuesa, respectivamente.

  En el año de 1519 el gobernador Pedro Arias Dávila fundaba la ciudad
  de Panamá, la cual se convertiría en la capital de Castilla de Oro y
  núcleo de diferentes y ambiciosas empresas de conquista.

  Ante lo vago de los límites, surgieron conflictos entre los dos
  gobernadores.   Luego de resolver problemas económicos, en
  Noviembre de 1509 ambas expediciones zarparon de Santo Domingo.

  Ojeda al llegar a la Bahía de Calamar, combatió inicialmente con éxito
  a los habitantes de esos territorios, persiguiéndolos hasta la aldea de                                                  Castilla del Oro (Nicuesa)
  Turbaco, en donde resultó vencido.                                                                                      Nueva Andalucía (Ojeda 1808)
                                                                                                                     (1) Balboa 1813: descubre el Pacífico
  Coincidentemente en esos momentos, arribó la flota de Nicuesa,
  quien proporcionó a Ojeda armas y soldados, acompañándole en la misión de someter a los indígenas. Una vez
  vencidos éstos, Nicuesa regresó a las tierras de su jurisdicción en búsqueda de Veragua, mientras Ojeda se dirigió
  al golfo de Urabá para continuar la colonización de su gobernación.

  La expedición dirigida por Ojeda sufrió los rigores del hambre y las enfermedades, además del ataque de los
  pobladores indígenas. Resolvió Ojeda regresar a Santo Domingo a fin de encontrar nuevos recursos con los cuales
  continuar la misión. El gobernador Ojeda encargó la colonia a un soldado de nombre Francisco Pizarro, con
  instrucciones de abandonar San Sebastián y regresar a Santo Domingo, si en el plazo de sesenta días no
  regresaba.


     LA ENCOMIENDA
     Fue el primer sistema de explotación implantado en América. Creada en España, fue practicada durante la reconquista de los territorios ocupados
     por los musulmanes. Llegó a América cuando Nicolás de Ovando reemplazó como Gobernador de las Antillas a Colón y luego se extendió al resto de
     las colonias. A través de esta institución la Corona otorgaba un determinado número de individuos o pueblo de indígenas al cuidado de un
     colono. Al principio la Corona concedía la encomienda de indios a los favorecidos conquistadores y colonos por el periodo de una vida. Después se
     extendió por dos y hasta tres generaciones. Los encomenderos no eran necesariamente españoles, muchos miembros de la nobleza Inca fueron
     beneficiados incluyendo a miembros del clero y hasta órdenes religiosas. En el caso de encomenderos españoles debían velar por el buen trato a los
     indios y cristianizarlos, medida que en la práctica no se cumplió.




III. VASCO NÚÑEZ DE BALBOA Y EL DESCUBRIMIENTO DEL MAR DEL SUR

  Vasco Núñez de Balboa, arribó en 1510 a Tierra Firme y que gracias a su iniciativa y don
  de mando rápidamente se ganó el aprecio de los soldados y constituyó un liderazgo
  opuesto a Ojeda y Nicuesa. Desde Santa María la Antigua (primera ciudad española en
  tierra firme) realizó varias expediciones en dirección al Darién (Panamá), donde trabó
  amistad con algunos caciques indígenas de la zona y obtuvo las primeras noticias del
  Océano Pacífico (por parte de Panquiaco) y de un reino llamado Birú ubicado al Sur.
En 1513, al frente de 190 españoles y 810 indígenas, Balboa se dirigió al Istmo de Panamá. Tras una penosa
  marcha, los 67 sobrevivientes de la comitiva vislumbraron desde las alturas el Mar del Sur, que luego recibió el
  nombre de Océano Pacífico. Al fin se había alcanzado uno de los objetivos del ciclo colombino: encontrar un paso
  para poder acceder a las lejanas Islas Orientales de las especies.

  Todo estaba dado para que Balboa asumiera el gobierno de castilla de Oro y continuara la conquista en esa
  región. No obstante, intrigas cortesanas motivaron el nombramiento de Pedro de Arias Dávila, en calidad de
  gobernador.

  Arribó a sus dominios en 1514, acompañado por 1200 hombres destinados a colonizar el Darién. No tardaron en
  generarse los conflictos de poder entre Balboa y Pedrarias y, a pesar de que el primero se convirtió en yerno del
  gobernador, fue apresado y acusado de traición. En 1519, Balboa fue ejecutado en la recientemente fundada
  ciudad de Panamá fundada por Pedrarias, frente al mar que él había avistado unos años antes. En adelante
  Panamá sería el centro de operaciones para las expediciones al Perú

  LOS PERROS DE LA CONQUISTA

  Los anales de la conquista nos describen a perros, comúnmente denominados
  Alanos, originarios de la península ibérica, empleados por los conquistadores
  para la invasión. Estos perros eran similares al actual Gran Danés.

  De todas las armas utilizadas por los europeos para la Conquista del «Nuevo
  Mundo», los historiadores no dudan en atribuir un papel fundamental a los
  perros. Éstos, sumados a los caballos, armaduras y arcabuces contribuyeron en
  gran medida al triunfo en la lucha con los indígenas.

   Fray Bartolomé de las Casas afirma que los españoles tenían el hábito de arrojar sus perros en cualquier ocasión,
  contra los indios. En Cartagena “... un portugués llamado Roque Martín, ingresaba dentro de las casas de los
  indios para que los perros los devoraran, éste era su único alimento...”



                              Siempre se puede saber más ...

                             Hijo de Becerrillo era LEONCILLO el famoso perro de Balboa, el cual recibía la paga de un
                             oficial, y combatió al lado de su amo en todos los encuentros que tuvo con los Indios del
                             Istmo de Panamá.




IV.   EL PROBLEMA DE CONDICIÓN HUMANA DEL INDIO

  La situación y el concepto del indio no fueron iguales en todas la zonas y en todos los tiempos. El indio de la
  primera hora, del Caribe, fue denostado como bestia animal por teólogos medievales y humanistas del
  Renacimiento; el indio de los grandes imperios, el Azteca e Inca, fue estimado como gente de razón e
  hiperbolizado, a fines del siglo XVI, por los propios españoles hasta dar origen a la tesis de que la civilización
  española y la religión cristiana habían corrompido al indio enseñándole vicios occidentales.

  Dentro de los problemas jurídicos planteados al arribo de los españoles a las costas del «nuevo mundo»,
  encontramos la problemática de la naturaleza del indio. En este marco, el auspicio y la opinión de diversos
  cronistas, juristas y teólogos prominentes, incidió severamente en la consideración de la capacidad y libertad del
  indio, marcando la línea de separación con los principios provenientes del Derecho Romano. En otras palabras,
  fijada la condición de ser humano del indio y, en cuanto tal, persona, fue materia de cuestionamiento su capacidad
  racional para asimilar las costumbres occidentales y entender la religión.

  Al respecto, las opiniones más importantes sobre la naturaleza del indio, y en la perspectiva indicada, son las de
  Bartolomé de las Casas y Juan Ginés de Sepúlveda. A quienes nos referimos a continuación.

  1. JUAN GINÉS DE SEPÚLVEDA

      Sepúlveda era un humanista discípulo de Polizziano. Legítima la conquista y la esclavización de los indios. Para
      ello aplica la idea aristotélica de la servidumbre natural, producto de la propia naturaleza del individuo indígena,
      incapaz de gobernarse a sí mismo. En su obra Democrates Secundus, o de las justas causas de la guerra
contra los indios, y en la línea de Palacios Rubios, Sepúlveda expone cuatro "justos títulos" o argumentos para
      legitimar la conquista :

      a. Por el derecho de tutela existe el argumento de la esclavitud natural de los indígenas, ya que son incapaces
         de regirse por sí mismos, de tener una vida social, etc. y les conviene la regencia castellana.
      b. Las conductas antinaturales que practican los indígenas hacen necesaria una intervención exterior aunque
         sea por la fuerza.
      c. Predicar la fe es otro de los argumentos.

      Ginés de Sepúlveda también justificó la violencia sobre las poblaciones indígenas :

      “Los más grandes filósofos declaran que estas guerras pueden emprenderse por parte de una nación muy
      civilizada contra gente nada civilizada que son más bárbaros que lo que uno se imagina, pues carecen de todo
      conocimiento de las letras, desconocen el uso del dinero, van casi siempre desnudos, hasta las mujeres”.

   2. FRAY BARTOLOMÉ DE LAS CASAS

      Abogará durante los últimos 50 años de su vida por la abolición de las encomiendas que "denigran a las
   personas y embrutecen a los españoles". Está convencido de que el mal no es inherente a la naturaleza humana
   (el estado de naturaleza) sino que la nobleza del indio (el buen salvaje) es la condición perdida por los
   conquistadores que hay que recuperar con leyes que corten de raíz toda explotación. Aboga por el diálogo, la
   comprensión y la paz como máximo exponente de la fe en Cristo.

   Las Casas sostiene que: Todas las naciones del mundo son hombres, y de cada uno de ellos es una no más la
   definición... todos tienen entendimiento y voluntad, todos tienen cinco sentidos exteriores y sus cuatros interiores,
   y se mueven por los objetos de ellos.

      El hombre, como criatura de Dios, ha sido hecho a su imagen y semejanza, ser racional. Por ello, Las Casas
   reacciona contra la fácil calificación de bárbaros, y de incapaces, que algunos juristas y teólogos atribuían a los
   pueblos que no pertenecían a su cultura ni a su religión, pues se desprende que en su concepto de Derecho
   Natural, el hombre se define por su razón la misma que es común a todos los seres humanos sin distinción.


LECTURA
                                         EL ORIGEN DE ESE NOMBRE, PERÚ

Aunque algunos piensan que se trata de un misterio, el hecho es que el nombre de nuestro país viene
de Panamá. Sin embargo, Pizarro estaba decidido a que nos llamáramos Tumbes, Chincha o Cusco.



T   odos los nombres tienen una historia pero la historia del nombre del Perú es una prueba de la fuerza caprichosa

    de las leyendas. Está demostrado que ningún inca oyó hablar jamás del nombre «Perú», que no es una palabra
quechua. Sin embargo, los españoles ya hablaban de “Pirú” antes de pisar lo que hoy es nuestro territorio. Hay
muchos comienzos a la historia de nuestro nombre pero uno de ellos puede situarse en 1513. Por entonces Vasco de
Núñez de Balboa acaba de descubrir el Océano Pacífico. En Panamá, el segundo de Balboa, un soldado extremeño
llamado Francisco Pizarro, oye de las noticias que vienen del sur. Se habla de los balseros que por entonces
navegaban desde las costas entre manta (Ecuador) y Sechura. Las balsas traían oro, plata y tejidos. Se trataba sin
duda de una rica región.

Diez años después, el navegante Vasco Pascual de Andagoya parte al sur y pasa el Golfo de San Miguel, en el actual
territorio de Panamá, delante de la cordillera del Sapo. Los hombres de Andagoya bajan al nuevo territorio. A través
de un intérprete, preguntan a los indígenas del lugar cuál es el nombre de ese nuevo lugar.
-Biru- le contestan los indios.

En realidad, “Biru” era el nombre del cacique de la región que se llamaba así por él. Andagoya conoce al cacique Birú
quien realiza una hazaña providencial. Cuando la embarcación de Andagoya se voltea en el río San Juan,
Buenaventura, Birú lo salva de morir. Según el Dr. José Antonio de Busto de quien hemos obtenido los datos
anteriores, a partir de la expedición de Andagoya, todo lo que existe al sur de Panamá es conocido por los españoles
con el nombre de «Birú» o «Pirú». Esto significa que el nombre de nuestro país se origina en una región de Panamá
o, más aún, en el nombre que esa región había recibido debido al nombre de su cacique. Cuando Andagoya se
enferma y renuncia a continuar con la expedición al sur, Francisco Pizarro decide tomar la posta. El año 1524 parte
hacia esa región al sur, el vasto y misterioso territorio que desde el diálogo de Andagoya con los indígenas del sur de
Panamá, se conocía como «Birú».

CASI NOS LLAMAMOS TUMBES
El nombre del Perú era usado, según Porras, acaso con mote despectivo o de burla, para los aventureros que partían
hacia el nuevo y dudoso Dorado desde Panamá. «Perú» era un nombre popular que persiste y que es rechazado por
los funcionarios de Panamá. El nombre de «Perú» no es usado por eso en los documentos hasta que la corriente
popular se impone. Y es que los funcionarios sabían que llamar Perú a la tierra de los incas iba a llevar a confusiones
pues «Biru» quedaba muy cerca, a cincuenta leguas de Panamá. Durante la conquista Pizarro y Almagro, que habían
llamado el nuevo territorio «El Levante», se rehusan a usar el nombre de «Perú» por esta misma razón. Ambos se
encuentran con la difícil tarea de bautizar el nuevo territorio. Piensan en nombres como Tierra Nueva de la Mar del
Sur o Nueva Castilla y también en nombres indígenas : que lleve el nombre de la región donde han desembarcado,
Tumbes. Pero el azar y el capricho del nombre popular se impone «Biru» se ha transformado en «Perú». Incluso
algunos españoles en Panamá confunden al anónimo cacique de «Birú» panameño con el inca del Tahuantinsuyo.

Sin embargo, aún al embarcarse Pizarro rumbo a España, para obtener la legalización de su empresa, no se había
decidido la denominación oficial del país. Pizarro seguía pensando que el nuevo territorio debía llamarse Tumbes o
acaso el Cusco o Chincha, las ciudades más importantes que había encontrado. En los primeros documentos
predomina el nombre de Tumbes y hasta 1934 persiste la duplicidad en la denominación : Tumbes y Perú. Desde
entonces, nos llamamos como un anónimo cacique que nunca soñó que su nombre sería el sinónimo de una de las
culturas más antiguas y ricas del mundo.

                                                                    Tomado del Suplemento «El Dominical». Diario «El Comercio»
                                                                                                                    30-01-2000




1. Mediante qué documento se autoriza la colonización de Tierra Firme _____________________________________
   _____________________________________________________________________________________________

2. Define los siguientes términos:

   a)   Castilla de Oro: _____________________________________________________________________________
   b)   Balboa: ____________________________________________________________________________________
   c)   Birú: ______________________________________________________________________________________
   d)   Panquiaco: _________________________________________________________________________________
   e)   Leoncillo: __________________________________________________________________________________
   f)   Pedrarias: _________________________________________________________________________________
   g)   Encomienda: _______________________________________________________________________________
   h)   Darién: ___________________________________________________________________________________
   i)   Mar del Sur: ________________________________________________________________________________
   j)   Alonso de Ojeda: ____________________________________________________________________________

3. Teniendo en cuenta la lectura "El Origen de ese nombre, Perú" responde lo siguiente:

   a) ¿Cuál es el posible origen del nombre Perú?
      __________________________________________________________________________________________
      __________________________________________________________________________________________
      __________________________________________________________________________________________
      __________________________________________________________________________________________
      __________________________________________________________________________________________
      __________________________________________________________________________________________

  b) ¿Quién fue Pascual de Andagoya?
  _____________________________________________________________________________________________
  _____________________________________________________________________________________________
  _____________________________________________________________________________________________
  _____________________________________________________________________________________________
  _____________________________________________________________________________________________
  _____________________________________________________________________________________________
4. ¿Cuál es la posición de Juan Ginés de Sepúlveda frente a la naturaleza del indio? Da tu opinión frente a su
   planteamiento.
   _____________________________________________________________________________________________
   _____________________________________________________________________________________________
   _____________________________________________________________________________________________
   _____________________________________________________________________________________________
   _____________________________________________________________________________________________
   _____________________________________________________________________________________________

      TAREA DOMICILIARIA

DESARROLLO

1. A través de qué documento los españoles iniciaron la colonización de tierra firme.

2. ¿Qué fue la encomienda?

HABILIDAD Y/O DESTREZA

3. Realiza un esquema (mapa conceptual o mapa mental) indicando las gobernaciones que se establecieron a través
   de la capitulación de Burgos; su territorio y sus gobernantes.

INVESTIGACIÓN

4. Investiga y explica la importancia de los siguientes personajes, en el proceso de colonización de tierra firme:

   • Vasco Núñez de Balboa
   • Pedro Arias Dávila
   • Pascual de Andagoya

5. Teniendo en cuenta el texto de tu guía de clase, sobre "El Problema de la Condición Humana del Indio". Responde
   lo siguiente :

   a) ¿En qué consistió el debate o discución,llevado a cabo durante el siglo XVI, sobre la naturaleza del indio?

   b) ¿Por qué razón crees que los españoles se tomaron tanto tiempo en discutir sobre la naturaleza del indio?.

   c) ¿Cuál era la condición y el trato que recibían los aborígenes de América por parte de los españoles que llegaron
      a sus tierras?

   d) Escribe tu opinión sobre la posición de Bartolomé de Las Casas y Juan Ginés de Sepúlveda, con relación a "la
   condición humana del indio".




                                          LA INVASIÓN AL
                                         TAHUANTINSUYO I

       ¿Qué aprenderemos?
              En el presente capítulo estudiaremos la organización y desarrollo de los dos primeros viajes de la empresa expedicionaria de
              Pizarro hacia las tierras del Birú.

              Reconoceremos el recorrido de cada viaje y sus principales sucesos; hasta el arribo de los españoles a territorio peruano
              (durante su segundo viaje).




                                            INVASIÓN AL TAHUANTINSUYO - I
En la ciudad de Panamá, haciendo oído a las noticias que circulaban sobre la existencia del fabuloso Birú, tres
personas se asociaron con el fin de descubrir y conquistar dicho reino. Francisco Pizarro encabezaba dicha sociedad.
Era Pizarro natural de Trujillo de Extremadura, llevaba varios años viviendo en América y había formado parte de
varias expediciones por Centroamérica y el Caribe, incluyendo el viaje de exploración en el que Vasco Núñez de
Balboa descubrió la Mar del Sur.

Diego de Almagro, natural de Almagro y de condición social equiparable a la de Pizarro, entró en la sociedad como
encargado del aprovisionamiento para las expediciones. Finalmente Hernando de Luque,
sacerdote y capellán de otras expediciones realizadas con anterioridad, debía encargarse de
la financiación, aunque al final fue el licenciado Gaspar de Espinosa quien corrió con la
mayor parte de la inversión.

A pesar de que nunca se ha encontrado un documento que lo pruebe, se entiende que
hubo un acuerdo (probablemente de palabra) entre estos tres socios. En él se habrían
sentado los términos de la empresa, en los que se compartía la inversión, el riesgo y las
ganancias (dichas ganancias se cuantificaban, como es evidente, descontando lo necesario
para reponer los aportes de otros inversionistas y hacer los pagos pertinentes a los
funcionarios reales).

I. LOS SOCIOS

   1. FRANCISCO PIZARRO

      Nació en la ciudad de Trujillo de Extremadura, posiblemente entre los años de 1471-1478.
      Sus padres fueron el capitán Gonzalo Pizarro y doña Francisca Gonzales. Su niñez la pasó
      llena de penalidades. Llegó al “Nuevo Mundo” con Nicolás de Ovando posteriormente se
      unió a Alonso de Ojeda y Pedrarias.

   2. DIEGO DE ALMAGRO

      Nació en 1475 en la Villa de Almagro de Castilla la Nueva, al igual que su socio Francisco
      Pizarro fue de origen humilde con la diferencia, de que Diego no tuvo la suerte de ser
      reconocido por sus padres. Acompañó a Francisco Pizarro en sus viajes y murió asesinado en
      el año de 1538 ante la derrota de la batalla de las Salinas.

   3. HERNANDO DE LUQUE

      Fue un sacerdote español en Darién, desempeñó el cargo de maestre-escuela. Además, fue nombrado Vicario
      de Panamá y representante de Gaspar de Espinoza en el “Pacto de Panamá”.

                                                              FACTORES QUE IMPULSARON
                                                          LA INVASIÓN Y CONQUISTA DEL PERÚ



                              FACTOR ECONÓMICO                                        FACTOR MILITAR Y CIENTÍFICO
                       Explotar sus numerosas riquezas con-                           La posesión de armas y de un conoci-
                       sistentes en oro, plata y metales pre-                         miento bélico avanzado.
                       ciosos.                                                        Un arma científica que seguramente
                                                                                      fue el apoyo más valorado por los con-
                                                                                      quistadores fue la Brújula, porque
                                                                                      permitió la orientación en los pasajes
                                                                                      marinos y en las inmensidades de los
                                                                                      territorios americanos.




                                FACTOR POLÍTICO                                              FACTOR RELIGIOSO

                        La ambición de España de encumbrar-                           El extraordinario interés de la iglesia
                        se a la categoría de primera nación de                        por la difusión del Cristianismo es no-
                        Europa. Del país ibérico culminaba así                        table. Este ideal se realizó gracias al
                        su anhelo ideal de tomar parte de la                          trabajo de España, nación eminen-
                        conquista y colonización de los terri-                        temente católica, y, principalmente,
                        torios más ricos del Nuevo Mundo: el                          debido al trabajo sacrificado de sus
                        de México (Azteca) y el Perú (Inca), los                      misioneros, muchos de los cuales
                        cuales decaen, uno después del otro,                          alcanzaron la celebridad como mártires
                        como resultado de la presión de los                           en esa labor brillante pero sacrificada,
                        invasores peninsulares.                                       y también como valientes defensores
                                                                                      de la población nativa frente a los
                                                                                      crecientes abusos cotidianos.
II. LOS VIAJES
                                                                                                      Chocama
                                                                               Panamá                    Puerto del Hambre
1. PRIMER VIAJE (1524 - 1525)                                                                                   Puerto
                                                                                                              Quemado

“Viaje de Exploración”. El 13 de setiembre de 1524,
   partió de Panamá el primer viaje de esta empresa de
   conquista. El mismo gobernador de Panamá, Pedro
                                                                                                         Isla Gongora
   Arias Dávila, autorizó la expedición. La ruta trazada por
   los expedicionarios siguió, hacia el sur, la costa del                            Isla del Gallo
   Pacífico de las actuales Panamá y Colombia. La travesía
   fue dura y probablemente desalentadora en muchos
   momentos. En todo caso, tenemos diferentes razones
   para creerlo. Por un lado, el hecho de que la expedición                                            Isla Puna
   regresara a Panamá sin traspasar los límites de la actual                                        Tumbes
   Colombia, nos habla de la falta de incentivos y de
   recursos encontrados para continuar el viaje. Asimismo,
                                                                           Primer viaje
   los estragos que los enfrentamientos con los nativos




                                                                                                             Cu
                                                                           Segundo viaje




                                                                                                              zc
   ocasionaron en la hueste conquistadora, están                           Tercer viaje




                                                                                                               o
   tristemente ilustrados en la figura del mismo Diego de
   Almagro, quien regresó de esta primera expedición sin un ojo. Finalmente, los sugerentes nombres con que los
   miembros de la expedición fueron bautizando los lugares en los que hacían tierra, nos hablan de su desaliento y
   de las penurias que enfrentaron en el viaje (Puerto Deseado, Pueblo Quemado y Puerto del Hambre, son claros
   ejemplos de ello). El caso es que una vez alcanzada la desembocadura del río San Juan se puso fin al primer viaje
   y se inició el retorno a Panamá.

2. SEGUNDO VIAJE (1526 - 1528)

   «Viaje de Descubrimiento». En 1526 partió el segundo viaje. En el mes de
   Agosto de dicho año se alcanzó nuevamente el Río San Juan y esta vez la                Panamá
   expedición continuó su camino hacia el sur. El piloto Bartolomé Ruiz descubrió
   una balsa de nativos cuando realizaba una misión de reconocimiento. La                              Chochama
                                                                                                          Río Birú
   captura de la balsa trajo como botín una inmensa cantidad de textiles, así               Islas        Puerto Piñas
   como grandes cantidades de objetos de cerámica y de las tan ambicionadas                Perlas
                                                                                                         Puerto del Hambre
   piezas de metal. Asimismo, fueron capturados tres de los pasajeros de la                              Pueblo Quemado
   balsa, quienes posteriormente fueron llevados a España, y más adelante
   servirían de intérpretes en la conquista del Tahuantinsuyo. Fueron bautizados                         Río San Juan
   como Felipillo, Francisquillo y Fernandillo.

   Una vez alcanzada la Isla del Gallo, Diego de Almagro fue comisionado a
   Panamá con el fin de traer refuerzos y provisiones para la expedición. El capitán Juan Tafur, será enviado por el
   gobernador de Panamá a la Isla del Gallo con el fin de llevar de regreso a los expedicionarios. Se dice que uno de
   los hombres de la expedición que llegó con Pizarro a la Isla del Gallo, envió un mensaje oculto al gobernador de
   Panamá en el que decía :

                                                ¡Al señor gobernador!
                            Miradlo bien pero entero
                               allá va el recogedor
                    y acá queda el carnicero (Juan de Saravia)                            Panamá


                                                                                                      Chochama
   Así, ante esta revelación, Pedro de los Ríos (sucesor de Pedro Arias Dávila como
   gobernador de Panamá), habría enviado en respuesta a Tafur. Es en estas                  Isla la
                                                                                                             Río San Juan

   circunstancias en las que supuestamente habría ocurrido el famoso suceso de la          Gorgona     Bahía de San Mateo
   Isla del Gallo, en el que, se dice que Francisco Pizarro trazó una línea en la       Isla del
   arena, ofreciendo así a sus hombres la elección entre volverse ricos si cruzaban      Gallo        Río Santiago o Tempula

   la línea en dirección al Perú, o regresar a Panamá, seguros, pero pobres. La
   tradición nos dice que sólo 13 hombres decidieron cruzar la línea y continuar con
   la empresa; los demás retornaron a Panamá. Pizarro y los Trece del Gallo, se                     Tumbes

   trasladaron a la Isla de Gorgona a esperar las provisiones y los refuerzos. Estos
   llegaron finalmente, con Bartolomé Ruíz en 1528.

   Alcanzaron finalmente la costa del actual territorio peruano al llegar por primera                              Río Santa
   vez a Tumbes. Pedro de Candia, artillero y miembro del grupo de los Trece del
   Gallo fue quien llegó y visitó Tumbes. La descripción que hizo de este poblado y
de sus riquezas, incitaron el avance hacia el sur, hasta la desembocadura del río Santa. Luego de este
   reconocimiento, y ante los anhelados indicios de riquezas recién descubiertos, la expedición decidió regresar a
   Panamá para preparar el viaje definitivo de conquista.

III. LA CAPITULACIÓN DE TOLEDO

    ¿En qué consistía la Capitulación de Toledo?

    Este famoso convenio, fue firmado entre la reina Isabel de Portugal y
    Francisco Pizarro; por esta capitulación la empresa conquistadora que
    inicialmente fue privada, se transformó en una empresa con participación
    del gobierno español y de la Iglesia Católica.
       Importante
       Manuscrito de la Capitulación de Toledo, firmado por Isabel de
       Portugal y Francisco Pizarro el 17 de Agosto de 1529, aunque ya había
       sido formalizada 22 días antes. No firmó Carlos V, quien había
       otorgado esa potestad a su esposa Isabel.



¿Qué establecía la capitulación en mención?

   La Capitulación de Toledo establecía lo siguiente:

      I. A Francisco Pizarro se le concede : una extensión de territorio de 200 leguas al sur del río Santiago, la
         gobernación de Nueva Castilla, además los títulos de gobernador y alguacil mayor.

      II. A Almagro se le concedió el título de Capitán de la Fortaleza de Tumbes.

      III.A los Trece del Gallo se les dio el título de Caballeros de Espuela Dorada.

      IV. A Bartolomé Ruíz, se le nombró “Piloto mayor del mar del sur”.

      V. A Pedro de Candia se le otorga el grado de Teniente de Artillería.




1. Completa el siguiente esquema:


                  Años...




                  Primer Viaje                     Segundo Viaje                  Capitulación de Toledo
                (Acontecimiento)                  (Acontecimiento)                     (Acuerdos)



         a) __________________________     a) __________________________       a) __________________________


         b) __________________________     b) __________________________       b) __________________________

2. ¿Qué papel jugó Gaspar de Espinoza dentro de la empresa de Pizarro?
   _____________________________________________________________________________________________
   _____________________________________________________________________________________________
   _____________________________________________________________________________________________
   _____________________________________________________________________________________________
   _____________________________________________________________________________________________
3. ¿En qué consistió el Pacto de Panamá?
   _____________________________________________________________________________________________
   _____________________________________________________________________________________________
   _____________________________________________________________________________________________
   _____________________________________________________________________________________________
   _____________________________________________________________________________________________

4. Ubica el elemento que no guarda relación con la organización y realización de los viajes de Pizarro, explica el
   porqué de tu elección :

   a) Los Trece del Gallo                        b) El cacique de las Piedras
   c) Isabel de Portugal                         d) Pedro de Candía
   e) Capitulación de Santa Fé                   f) Pacto de Panamá

   Explicación: _________________________________________________________________________________
   _____________________________________________________________________________________________
   _____________________________________________________________________________________________
   _____________________________________________________________________________________________
   _____________________________________________________________________________________________
   _____________________________________________________________________________________________
   _____________________________________________________________________________________________

5. ¿Cuál crees que fue la percepción de los indígenas ante la presencia de los españoles en Tumbes? Recrea, con tus
   propias palabras, el episodio.
   _____________________________________________________________________________________________
   _____________________________________________________________________________________________
   _____________________________________________________________________________________________
   _____________________________________________________________________________________________
   _____________________________________________________________________________________________
   _____________________________________________________________________________________________
   _____________________________________________________________________________________________
   _____________________________________________________________________________________________
   _____________________________________________________________________________________________
   _____________________________________________________________________________________________
   _____________________________________________________________________________________________



      TAREA DOMICILIARIA

INVESTIGACIÓN

1. Averigua y escribe la biografía de Francisco Pizarro (graficar)

DESARROLLO

2. Desarrolla el siguiente cuadro.
VIAJES DE PIZARRO

                                                  PRIMER VIAJE                                                             SEGUNDO VIAJE


                             .....................................................................   .....................................................................

                             .....................................................................   .....................................................................

                             .....................................................................   .....................................................................

                             .....................................................................   .....................................................................

                             .....................................................................   .....................................................................

                             .....................................................................   .....................................................................




                                                                            Explica los acontecimientos

                             Encuentro con el cacique de las Piedras :                               Porfía de Atacames

                             .....................................................................   .....................................................................

                             .....................................................................   .....................................................................

                            .....................................................................    .....................................................................

                             .....................................................................    Incidente en la Isla del Gallo

                                                                                                      .....................................................................
                                                                                                      .....................................................................
                                                                                                      .....................................................................

                                                                                                      Llegada a Tumbes

                                                                                                      .....................................................................
                                                                                                      .....................................................................
                                                                                                      .....................................................................



HABILIDAD Y/O DESTREZA

3. A continuación te presentamos un texto sobre la Capitulación de Toledo, del cuál tendrás que extraer los aspectos
   y acuerdos más resaltantes y representarlos a través de un esquema (mapa conceptual o mapa mental). Debes
   tener presente que deberás especificar los firmantes, la fecha, el objetivo de la capitulación así como los cargos
   cedidos a cada grupo integrante de la empresa de Pizarro.

                                                           LA CAPITULACIÓN DE TOLEDO



A   ntes de emprender el viaje de conquista definitivo, la sociedad de la conquista decidió que lo más conveniente

   era conseguir una autorización directa de la corona española.

Las anteriores intromisiones del gobernador panameño, los habían puesto sobre aviso del peligro que dicha figura de
autoridad podía significar para sus planes. Así, se comisionó a Francisco Pizarro para que hiciera un viaje a España,
con el fin de solicitar ante la corte la autorización para la empresa de conquista, presentando asimismo pruebas de lo
que hasta ese momento se había encontrado. Es por este motivo que se lleva también a España a los indios de la
balsa capturada por Bartolomé Ruiz. Sin embargo, Pizarro no logra entrevistarse nunca con Carlos V. Los continuos
viajes del monarca no permiten que esta entrevista se lleve a cabo. De esta manera, será la emperatriz Isabel de
Portugal quien firme en representación de la Corona Española el acuerdo que Francisco Pizarro logró gestionar en la
ciudad de Toledo a través del Consejo de Indias. Este acuerdo otorgaba a Pizarro la anhelada autorización de
conquistar a nombre de la Corona castellana las tierras de la denominada Nueva Castilla, bajo la condición obligatoria
de evangelizar a los nativos que habitaran dichas tierras conquistadas. Pizarro recibía los títulos de Adelantado,
Gobernador y Alguacil Mayor. Las atribuciones de los demás socios también estuvieron estipuladas en este
documento. Así, mientras Diego de Almagro sólo recibió el título de Hidalgo y Gobernador de la ya descubierta
Tumbes; Hernando de Luque era designado Obispo de ese mismo lugar (en el que hasta ese momento sólo se había
levantado una fortaleza). Por otra parte se reconocía a los trece del Gallo con el título de Caballeros de la Espuela
Dorada. Se estipulaba, asímismo que el reclutamiento de hombres y el aprovisionamiento de todo lo necesario para la
empresa corría a cuenta de los expedicionarios. Los beneficios, por su parte, sería divididos entre los miembros de la
empresa, descontando la quinta parte de todo lo encontrado (correspondiente al Quinto Real) que pertenecía a la
Corona.

           * La Capitulación de Toledo, nombre con el que se conoce a este acuerdo, se firmó el 26 de junio de 1529.
LA INVASIÓN AL
                                                TAHUANTINSUYO II

          ¿Qué aprenderemos?
                    A continuación reconoceremos los principales factores que propiciaron la invasión del
                    Tahuantinsuyo, por parte de los españoles, quienes ingresaron al imperio y tomaron prisionero a su
                    último líder (Atahualpa), iniciándose así la desestructuración de la organización incaica. También
                    analizaremos los factores que propiciaron la pronta caída del imperio.



I. INTRODUCCIÓN

   ¿Sabes cuál es la diferencia entre una invasión y una conquista? No es lo mismo una invasión que una conquista.
   A continuación observa el siguiente esquema y verás la diferencia.

                                 INVASION                                                                     CONQUISTA
Vocablo procedente del latín “invadere”, significa entrar por la fuerza e         Conquista, procede del latín “conquistare”, significa la acción de
injustificadamente en un lugar (Acepción del diccionario de la real Academia      ganar con esfuerzo, habilidad, sutileza y hasta sacrificio, la voluntad
Española de la lengua). Por extensión, debemos entender invasión a una            de una persona o una población. Es el caso de los Incas que, en su
acción militar que inicia una ocupación tanto de carácter temporal como
                                                                                  proceso de expansión respetaron las creencias, ídolos, cultura e
permanente. Por lo general, las invasiones militares originan resistencia de la
nación invadida, produciendo hechos sangrientos y de extrema violencia. El        idioma, y hasta autoridades de las naciones conquistadas para una
invasor realiza saqueos, violaciones, incendios, capturas, torturas,              colonización más efectiva
humillaciones para imponer por el miedo su dominio, en tanto en el lado de
la resistencia hay actos de heroísmo pero también de traiciones y
colaboraciones.



II. CRISIS INTERNA DEL TAHUANTINSUYO, A LA LLEGADA DE LOS ESPAÑOLES

   Muerto el Inca Huayna Cápac, el sucesor al trono sería su hijo Ninan Cuyochi pero éste murió a causa de la
   enfermedad de la viruela.

   Pero antes de morir Huayna Cápac, le da el reino de Quito a Atahualpa que en cierto modo podía tener derecho a
   él como dominio de sus antepasados. De cierta manera con su último aliento, Huayna Cápac hizo la acción menos
   política de su vida ya que derriba las leyes fundamentales del Imperio y mientras recomendaba la concordía entre
   los herederos, en este caso Atahualpa y Huáscar, a la vez dejaba en la división del Imperio una semilla de
   discordia inevitable.

   Es así como se iniciarían las disputas entre Huáscar y Atahualpa. Unos dicen que la causa inmediata de la disputa
   consistió en que Huáscar reclama el territorio de Tumibamba que poseía su hermano como parte de su herencia
   paterna. Las tropas de los «herederos» se enfrentarán en diversas batallas.

   Unos dicen que en su primer encuentro Atahualpa fue derrotado y tomado prisionero por tropas de Huáscar cerca
   de Tumibamba. Recobrándose de este desastre se escapó de su encierro y se encontró con su ejército (muy
   numeroso y el más experimentado del Imperio), dentro del cual contaba con generales como Quisquiz y
   Calcuchimac.

   Guiado por guerreros de tanta experiencia, el joven monarca se puso al frente de su ejército y dirigió marcha al
   Sur. Apenas llegó a Ambato cuando se encontró con un numeroso ejército que contra él enviaba su hermano. Esta
   sangrienta batalla duró todo el día siendo el triunfo para las tropas de Atahualpa. El príncipe de Quito se
   aprovecho de este triunfo para proseguir su marcha, hasta que llegó a Tumibamba zona de los Cañaris.

   Entrando a esta ciudad como conquistador, pasó cuchillo a todos sus habitantes y la arrasó con todos sus
   suntuosos edificios. La desgracia de los Cañaris aterró a los pueblos enemigos de Atahualpa y todas las ciudades
   abrieron sus puertas al vencedor que se dirigía al Cusco. Atahualpa entonces decide acampar en Cajamarca y deja
   a cargo de su campaña militar a sus generales Quisquiz y Calcuchimac.
Una vez en el Cuzco (a 15 km) se llevó a cabo la batalla de QUIPAIPA donde las tropas de Atahualpa lograron
  derrotar a los adversarios. Los soldados del Inca cusqueño, tratando de salvar al Sapa Inca (Huáscar), murieron
  todos «en su presencia : parte que mataron los enemigos y parte que ellos mismos se mataron viendo a su rey
  preso». Las tropas de Atahualpa también tomaron prisioneros a cientos de curacas, y militares de alto rango,
  muchos de los cuales se entregaron sabiendo que a Huáscar también lo habían tomado preso.

III. TERCER VIAJE DE FRANCISCO PIZARRO (La Invasión)

   Pizarro desembarcó en Tumbes a principios del año 1532. Habían puesto pie en el territorio del Tahuantinsuyo,
   cuya conquista habían de emprender enseguida, en Marzo de 1532 Pizarro deja en Tumbes una pequeña
   guarnición y él se dirigió al sur. Así llegó a orillas del río Chira donde fundó la ciudad de San Miguel siguiendo la
   usanza Española de esta manera esta ciudad se convertía en la puerta de entrada y base para futuras operaciones
   de invasión.

   En esta ciudad Pizarro recibió e hizo acopio de las noticias sobre la exacta situación del Impero de los Incas, supo
   de la muerte de Huayna Capac y del estallido de la guerra entre los hermanos Huáscar y Atahualpa. Supo
   asimismo del triunfo de Atahualpa y sobre todo de la estadía de Atahualpa en Cajamarca. Comienza a ofrecer
   alianza a todas las naciones para que unieran fuerzas con ellos, presentándose para unos como «libertadores»
   frente a la opresión de los Incas del Cusco, para los seguidores de Huáscar mantienen la imagen de ser seres casi
   divinos que han venido a apoyarlos y a castigar al Inca usurpador, y para los Atahualpistas se ofrecen como
   nuevos súbditos que vienen a rendir su vasallaje ante el Inca Atahualpa.

   Nota : En Poechos Pizarro conoció al Curaca Maizavilca, quien informó que Atahualpa estaba en Cajamarca



                                               Siempre se puede saber más...
                                               Sabías que Pizarro se unió con una de las hijas de Huayna Cápac:
                                               Inés Huaylas, y que de esta unión tuvieron una hija llamada Francisca,
                                                la cual se convertiría en una de las principales mestizas de su época.




IV.    LA HECATOMBE: CAPTURA DEL INCA

   Pizarro decide marchar hacia Cajamarca para tomar prisionero a Atahualpa. Al frente de 165 soldados. La
   travesía hacia Cajamarca fue dura y penosa puesto que los Españoles se enfrentaban a un nuevo ambiente al cual
   no estaban acostumbrados, el frío, la altura, la serranía andina, llegando el 15 de noviembre de 1532 a Cajamarca.
   Pizarro mandó una comitiva formada por Hernando Pizarro y Hernando de Soto invitando a Atahualpa para que
   visitase la ciudad ya que éste se encontraba en los baños termales cercanos llevando al indio Felipillo como
   traductor, que había acompañado a Pizarro en esta su tercera Expedición.

   Al promediar el día 16 de noviembre, Atahualpa hacía su ingreso en la ciudad. Se extrañó de no ver a nadie y al
   poco rato se le acercó el padre Fray Vicente Valverde, quien puso en práctica el Requerimiento (traducido por el
   interprete Felipillo). Allí se le pedía al Inca soberano del Tahuantinsuyo someterse a la autoridad de la corona de
   España y aceptar la religión cristiana, el gran Inca nada entendió. La Biblia, le fue alcanzada para que
   juramentase sobre ella, pero mucho menos el comprendió y pensando que se burlaban de él la arrojó lejos. El
   fraile, entonces hizo la señal convenida y pronunció gritando a toda vos ¡Santiago los evangelios por los suelos
   venid que yo os absuelvo!, inmediatamente se dio lugar a una matanza pocas veces vista por ser humano de esa
   época.

      “Si me soltáis, dijo un día Atahualpa a Pizarro, yo cubriré de oro todo este aposento”. Picado de la sonrisa de incredulidad
      con que había sido acogida su oferta, añadió con más calor: “No sólo cubriré de oro el suelo, sino que llenaré este cuarto
      de oro hasta donde llega mi mano (la alzó, puesto de puntillas) y también llenaré de plata los dos cuartos inmediatos”. La
      seguridad con que prometía, las riquezas ya vistas y las que anunciaba a voz pública, hicieron al fin, que se tomaran
      seriamente sus palabras; y se ajustó el rescate ante el escribano con las formalidades legales. En el término de dos
      meses debía cubrirse de oro aquel cuarto hasta la altura indicada y de plata otros dos cuartos menores; los metales
      preciosos habían de colocarse no en barras, sino, según se amontonaron las piezas manufacturadas.
V. LA MUERTE DEL INCA

  Francisco Pizarro, ante las noticias de la llegada de Almagro a las costas del Perú, decide no dividir el botín con su
  socio y pese a que todavía no se había cumplido el plazo para completar el rescate se reparte lo recibido entre
  todos los que participaron en la captura.

  Ordena además que se realice el juicio al Inca, para lo cual envía fuera de la ciudad a los capitanes que
  simpatizaban con perdonarle la vida a Atahualpa.

  El juicio es breve, las causas nominales que sustentan este asesinato son pueriles (no haber cumplido con el
  rescate, haber asesinado a su hermano, etc.) y Atahualpa es sentenciado a morir quemado en la hoguera, una de
  las peores muertes dentro de la cosmovisión andina. El Inca es convencido para que adopte el cristianismo con lo
  que se le aplica la pena del garrote (muerte por estrangulamiento). A la muerte del Inca se da el suicidio de
  decenas de sus súbditos y esposas que deciden acompañarlo.

VI. CAUSAS Y/O FACTORES QUE PROPICIARON LA CAÍDA DEL TAHUANTINSUYO

   A continuación te presentamos algunas explicaciones sobre las causas y factores que influenciaron en la caída
  del Tahuantinsuyo.

                                                                  Guerra entre Huáscar
                       Resentimiento y resistencia                    y Atahualpa                    Colaboracionismo de grupos
                       de los pueblos conquistados                                                   indígenas con los españoles
                              contra los incas                                                         (Huancas, tallanes, etc.)

                                                                CAUSAS DE LA CAÍDA
                                                                DEL TAHUANTINSUYO


                          División de las panacas                                                     Superioridad militar relativa
                                   reales                       Contradicciones al interior                de los españoles
                                                                 de etnia dominante inca




       NO DEBES OLVIDAR QUE:

       Uno de los argumentos muy mentados y estudiados para demostrar la fácil destrucción del Imperio, fue la división existente tanto en el ejército
       como en la clase dirigente en dos bandos: los de Huáscar y los de Atahualpa, que vale decir entre Hanan y Hurin Cusco.

       Desunión que llevó consigo una cruel y larga guerra civil de la que se aprovechó Pizarro ayudando al uno contra el otro y viceversa, hasta hacer
       desaparecer a los dos y quedarse él como único gobernador de todo el territorio. No cabe duda que de las teorías hasta ahora en boga, ésta ha
       sido la aceptada como la más lógica y natural de todas.

                                                                                      (Waldemar Espinoza : “La destrucción del Imperio de los Incas”)




  Existen también las falsas explicaciones sostenidas por los españoles sobre la caída del Tahuantinsuyo:

  • La ayuda de Dios en favor de los españoles: Intervención de la providencia.

  • La superioridad racial de los españoles.



VII. MARCHA AL CUSCO

  Luego de la muerte de Atahualpa en Cajamarca, los españoles nombraron como Inca a su hermano, el joven
  Toparpa, pero éste murió poco tiempo después durante el viaje de Cajamarca a Cusco.

  El siguiente fue Manco Inca, hijo de Huayna Cápac y Mama Runtu y medio hermano de Atahualpa, que recibió la
  mascaipacha de mano de los españoles en 1534, dando lugar así a un gobierno títere.
ECUADOR                                               COLOMBIA




                                              Tumbes
                                      Huasimo Rica Playa
                                      Poechos

                                   Tangarará    Huancabamba
                                                                               PERÚ
                                           Pabur Loma Larga
                                            Olmos Motupe
                                                     Túcume
                                               Saña         Cajamarca
                                                Niepos                                                      BRASIL
                                                                Cajabamba
                                                    Huamachuco
                                              Santiago de Chuco Andamarca
                                                                 Corongo
                                                                  Huaylas
                                                                  Caraz
                                                           Yungay
                              OCÉANO                        Recuay
                                                                    Huaraz

                                                              Chiquián
                                                                       Cajatambo
                                                                   Oyón     Punrun
                                   PACÍFICO                                       Tarma
                                                                                   Jauja
                                                                         Huancayo
                                                                             Pucará
                                                                         Huancavelica
                                                                               Ayacucho                Jaquijahuana
                                                                                            Limatambo
                                                                               Vilcashuamán
                                                                                     Andahuaylas         Cusco
                                                                                                 Abancay




                           RECORRIDO DE PIZARRO DE
                            TUMBES A CUSCO Y LUEGO
                                   A JAUJA



VII. FUNDACIÓN DE CIUDADES

  Las ciudades desempeñaron un rol importante en la colonización española de América, además de hacer más
  consistente la ocupación española de los territorios, otorgaba una base jurídica y solían constituir puestos de
  avanzada para nuevas expediciones, a la vez que se convirtieron en centros de evangelización y difusión de la
  cultura española.

  La organización de las ciudades se hizo, por lo general siguiendo el trazado en cuadrícula propio de la tradición
  española, la administración estuvo a cargo del cabildo, cuya función consistía en repartir solares, regular el
  traspaso de propiedades, velar por el abastecimiento, limpieza y belleza (ornato) de la ciudad. Es importante
  destacar que los miembros del cabildo en un inicio fueron conquistadores- encomenderos, pero, más tarde la
  corona dispuso la venta de los cargos, en todo caso, la conclusión del tema, es que debían ser miembros
  aristócratas.

  Las ciudades españolas cumplieron funciones de defensa militar, control de la población indígena y centro de
  administración y control económico de la región. El primer alcalde de Lima fue Nicolás de Ribera “El viejo”.

   El día Lunes 18 de enero de 1535, Francisco Pizarro funda
   la capital de la Gobernación de Nueva Castilla, “… en el                     Primeras Ciudades Fundadas
   pueblo indígena de Lima”. La fundación se realiza en lo
   que sería la Plaza Mayor. Los alrededores se parcelaron
                                                                                          San Miguel de Piura
   por la casa del Gobernador, la Iglesia y el cabildo. El
                                                                                          Jauja (primera capital del Perú) 11 de octubre de 1533
   primer alcalde fue Nicolás de la Rivera “El Viejo”, uno de
                                                                                          Cusco: 14 de noviembre de 1533
   los Trece de la isla del Gallo. El trazo urbanístico trazado
   fue el damero y en él repartieron solares para los                                     Lima

   españoles que se afincaron en la Ciudad de los Reyes.                                  Trujillo
   Como en todos los actos de fundación, se desconocieron                                 Chachapoyas
   todos los derechos que sobre ellas tenían los indígenas,                               Huamanga
   en este caso, los derechos de Taulichusco. De Lima pasó                                León de Huánuco
   Pizarro a inspeccionar el “Puerto natural de la ciudad”.                               Arequipa
   Así funda el callao, con el nombre de Santa María.
LECTURA

                                  GUERRA ENTRE LAS ETNIAS CONQUISTADAS POR LOS INCAS



U   na de las principales causas de la caída del Impero Incaico son las guerras que tuvo éste con las etnias que

    trataban de independizarse. Para muchos cronistas el divisionismo principal era el existente entre los hermanos
pretendientes al trono. Pero ello no es totalmente la verdad. Hubo algo más, el divisionismo y rivalidad entre grupos
étnicos que integraban el Tahuantinsuyo.          Estos grupos étnicos, cerca de más de doscientos, esperaban
pacientemente la oportunidad para rebelarse. Entre las etnias que más información se tiene sobre sus acciones son
los de los Chancas, Huancas, Cañares, Chachas, Caracaras, Chachapoyas, entre otros, que a la llegada de los
españoles, se aliaron a ellos y colaboraron decisivamente en la destrucción del Imperio. Pero habría de analizarse por
qué sucede tales guerras independentistas de las etnias, por qué consideran a los Incas como enemigos y a los
españoles como amigos.

Sobre la situación política de un Estado cabe mencionar su fundamental debilidad interna porque para entonces los
gobernantes cuzqueños no habían llegado a imponer una unidad coherente a las diversas etnias que integraban el
Imperio Inca. Por ello, cuando las naciones sojuzgadas vieron insólitamente llegar a los españoles se dieron cuenta
de que se acercaba la hora de la liberación, del desquite y la venganza. Para esto buscaron y promovieron alianzas y
entendimientos entre diferentes etnias que querían liberarse y también con los europeos. Es por estas circunstancias
que la lucha queda protagonizada no por españoles e Incas, sino por Incas y Huancas, también llega un instante en
que los Incas se empeñaron más en castigar la deslealtad de sus iguales que en oponerse al avance de los
conquistadores.

LAS PRIMERAS ALIANZAS Y AUXILIOS DE LOS HUANCAS

Con la muerte de Atahualpa los curacas y la gente Huanca marcharon multitudinalmente en dirección al antiguo reino
de Cuysmancu; iban a ofrecer sus servicios al caudillo español y a través de éste prestar juramento al Rey de España.
Para los Huancas, la muerte de Atahualpa significaba su liberación.

Luego de la liberación de los Huancas y la sumisión que estos mostraron ante Pizarro al llegar al valle Jatunmayo
tuvieron que enfrentarse innumerables veces con las fuerzas quiteñas de Calcuchimac empezando así una serie de
batallas entre los Huancas y los Quiteños. Con la llegada de las tropas españolas el valle de Jatunsaca. Los Huancas
recibieron su ayuda en múltiples batallas tales como Huayucachi, etc.




1. ¿Cuál era la situación del Tahuantinsuyo a la llegada de los españoles?
   ____________________________________________________________________________________________
   ____________________________________________________________________________________________
   ____________________________________________________________________________________________
   ____________________________________________________________________________________________
   ____________________________________________________________________________________________

                                                                                                            1             I
2. Crucigrama:                                                                                          2                 N

    1. Al estallar la guerra civil al interior del tahuantinsuyo, el inca Atahualpa                         3             C
       estaba asentado en el pueblo de ...                                            4                                   A
    2. A la muerte de Huayna Capac, lo debía suceder en el «trono» su hijo ...
    3. El encuentro de Pizarro con Maizavilca se dio en el pueblo de ...                       5                          A
    4. Primera ciudad española fundada en el Perú ...
                                                                                                                      6   T
    5. Leyó el requerimiento al Inca en la plaza de Cajamarca ...
    6. Luego de la muerte de Atahualpa, Pizarro nombrará a ... como nuevo Inca.                                  7        A
    7. A la muerte de Toparpa lo sucede en el cargo ...
                                                                                                   8                      H
    8. Acusado de matar a Toparpa ...
    9. Los principales aliados, indígenas, de los españoles fueron los ...                                       9        U
   10. La primera capital del Perú fue ...
   11. Lima fue fundada el 18 de Enero de 1535, en ese momento la ciudad estaba                                  10       A
       gobernada por el cacique ...                                                                         11            L
   12. Funda la ciudad de Lima ...
   13. Princesa indígena, hija de Huayna Cápac, con quien se unió Pizarro ...             12                              P

                                                                                                   13                     A
3. Señala y explica cuál fue el principal factor que propició la pronta caída del Tahuantinsuyo.
   ____________________________________________________________________________________________
   ____________________________________________________________________________________________
   ____________________________________________________________________________________________
   ____________________________________________________________________________________________

4. ¿Por qué razón crees que los Huancas se convirtieron en los principales aliados de los españoles?
   ____________________________________________________________________________________________
   ____________________________________________________________________________________________
   ____________________________________________________________________________________________

      TAREA DOMICILIARIA

ANÁLISIS

   A continuación te presentamos dos textos a partir de los cuales deberás desarrollar las actividades indicadas al
   final de cada una de ellas.

• Superioridad Tecnológica

   Hubo diversos recursos que marcaron la superioridad tecnológica de los conquistadores españoles sobre la
   resistencia inca. Las armas son los artefactos en los que más evidente es esta diferencia tecnológica. La ventaja
   que otorgaban las armas de fuego a los españoles, frente a los arcos y flechas, las macanas, las lanzas y las
   cachiporras de los incas, fue considerable.

   Sin embargo los animales fueron también herramientas fundamentales como elementos de intimidación utilizados
   por los españoles contra los incas. En este sentido los caballos fueron determinantes, no sólo como herramienta
   de intimidación, sino también como medio que facilitó y dinamizó la movilización de los conquistadores. Los perros
   de los conquistadores causaron, asimismo, pavor entre los indígenas por su ferocidad que, habiendo sido
   exacerbada para la guerra de reconquista española, se utilizó también como arma en la conquista de América.

1. ¿Cómo influyeron las armas traídas por los españoles ante el encuentro con los incas?

2. ¿Cuál fue el papel que jugó el caballo en el proceso de invasión?

3. Grafica las principales armas de los españoles y la de los incas, y compara.

• Pugnas dentro del Tahuantinsuyo

   La llegada de los españoles al Tahuantinsuyo coincidió con la lucha interna que Huáscar y Atahualpa, ambos hijos
   de Huayna Capac, sostenían por el control del Imperio Incaico. Esta lucha que por mucho tiempo fue descrita
   como una guerra fraticida que demostraba la decadencia del imperio, al parecer no fue sino la repetición de las
   guerras rituales tras la muerte de un inca. La sucesión no existía dentro del Tahuantinsuyo, la elección del Inca se
   realizaba entre los jóvenes más aptos y que mejores condiciones reunían para el mando.
   Una vez elegido a los posibles candidatos, debían ellos contar con el apoyo de las panacas cuzqueños, es decir, los
   grupos familiares descendientes de los antiguos incas. Estas panacas se encontraban divididas en Hanan y Hurín,
   las dos parcialidades en que estaba dividida la organización andina y a la que pertenecían las dinastías incaicas.
   Esta dualidad organizaba la vida en los Andes, los Hanan tenían ascendencia sobre lo Hurin; en el caso de esta
   guerra ritual, el representante del bando Hanan era identificado y se le apoyaba, pues debía ganar para mantener
   el orden natural de las cosas.

   En el caos de la guerra entre Huáscar y Atahualpa se puede observar dicho patrón. Tras un rito de iniciación, a
   Atahualpa se le identifica como el inca Hanan y a partir de ese momento las crónicas sólo hablan de las batallas
   ganadas por dicho inca. Huáscar está destinado a perder y a ceder a favor del inca de Tumibamba.

   Si bien es cierto que para la fecha en que llegan los españoles el Tahuantinsuyo tuvo su mayor expansión, no se
   puede negar que en sus fronteras existía poca población como para mantener los vínculos de reciprocidad y
   redistribución que eran pilares en la economía y organización social incaica. En este sentido es posible afirmar que
   por el año de 1532 hubo cierta descomposición en la estructura organizacional, pero ello no es fruto de las guerras
   entre Huáscar y Atahualpa. Estas batallas eran parte de un rito cíclico que se realizaba a la muerte de cada inca.
   El rito coincidió con la llegada de los peninsulares, quienes se valieron de dicho enfrentamiento para tomar control
   sobre el Tahuantinsuyo.
4. ¿Cuál fue la causa de la guerra entre Huáscar y Atahualpa?

5. ¿Con qué panacas se le reconocía a cada uno de los dos incas que se encontraban en lucha?

6. ¿Cómo crees que influyó la guerra civil en la caída del Tahuantinsuyo?

7. ¿Se puede afirmar que la guerra civil, fue una guerra de panacas y no sólo una guerra entre dos individuos?(Sí,
   No)¿Por qué?

8. VOCABULARIO
   - Panaca
   - Fraticida
   - Tumibamba

HABILIDAD Y/O DESTREZA

9. Busca la cronología de los principales acontecimientos del tercer viaje de Francisco Pizarro y realiza una línea de
   tiempo (incluir gráficos)

INVESTIGACIÓN

10. Investiga y escribe la historia de la fundación de Lima y por qué fue elegida para ser la capital del Perú sobre otras
    ciudades.



                                                     RESISTENCIA
                                                       ANDINA
¿Qué aprenderemos?
                En el presente capítulo conoceremos la reacción de algunos indígenas ante la invasión española. Reacción que se manifestará en la
                organización de diversas luchas en favor de la reconquista andina, destacando entre ellas: la rebelión de los generales atahualpistas y el
                levantamiento de Manco Inca y los incas de Vilcabamba.




Muerto el Inca Atahualpa, Pizarro necesitaba seguir contando con el apoyo de los indígenas es por ello que nombrará
a un nuevo inca, éste era uno de los hijos de Huayna Cápac: Tupac Huallpa (Toparpa), pero camino hacia el Cuzco
éste morirá teniendo que nombrar a otro gobernante indígena, recayendo el cargo en la figura de Manco Inca con
quien ingresará al Cusco, el 15 de noviembre de 1535, pero no como conquistador, sino como un aliado providencial
del nuevo inca.

Pero no creamos que todos los indígenas eran adeptos al invasor y que miraban impávidos cómo se posesionaban
del Imperio. Durante mucho tiempo en los andes se dieron diversas luchas con el objetivo de reconquistar el
Imperio, entre las cuales destacan:

                                                        LUCHAS DE RECONQUISTA
                                                          (Resistencia andina)



                                           Resistencia quiteña                Manco Inca y los incas de
                                                                                    Vilcabamba
                                             protagonizada por                    los líderes fueron

                                               Quisquiz                            Manco Inca
                                               Rumi Ñahuai                         Sayri Tupac
                                               Calcuchimac                         Titu Cusi Yupanqui
                                                                                   Tupac Amaru (I)
I. RESISTENCIA QUITEÑA

  Ante los trágicos sucesos de Cajamarca los generales de Atahualpa encabezados en el sur por Quizquiz, luchan
  contra los españoles y sus aliados formados por indios centroamericanos, así como por las naciones antes vasallas
  de los Incas y por los cusqueños huascaristas. Él líder indígena contó con el apoyo de otros generales
  atahualpistas: Calcuchimac y Rumi Ñahui, quienes conjuntamente se organizaron para iniciar la ofensiva contra los
  españoles:

  • En el Norte: Rumi Ñahui
  • En el Centro: Calcuchimac
  • En el Sur: Quizquiz

  ACONTECIMIENTOS:

  • Calcuchimac fue tomado prisionero por los españoles y llevado a la hoguera en Jaquijahuana, acusado de haber
    urdido la muerte de Toparpa.
  • En el mes de mayo de 1534 Manco Inca Yupanqui y Pizarro, en el valle de Jauja, lograron vencer al general
    Quizquiz en la batalla de Mataycalla o Maricalla.

II. MANCO INCA Y LOS INCAS DE VILCABAMBA

  1. MANCO INCA
    En un primer momento se alió y colaboró con el español, lo que puede explicarse en su intención de buscar
    refuerzos para expulsar a los militares quiteños que habían ocupado el Cusco, y por su desconocimiento del
    verdadero alcance de las miras políticas de Pizarro.

     Después de vencer a los atahualpistas y de regreso al Cusco, Manco Inca comprendió las verdaderas
     intenciones de sus “aliados” españoles: quedarse y someter las nuevas tierras conquistadas. Además entendió
     que los españoles lo consideraban como un simple títere a su disposición. Manco Inca era objeto de constantes
     burlas y vejámenes por parte de la soldadesca (por ejemplo, apagaban con sus fosas nasales las velas, se
     orinaban encima de él, etc).

    Es por esa razón que un día aprovechando que Almagro había salido engañado hacia el Sur para realizar la
    conquista de Chile, el Inca les promete a los hermanos de Pizarro, que lo tenían cautivo en el Cusco,
    enseñarles dónde escondía un tesoro fabuloso y aprovechando un descuido de sus captores, logra huir, justo
    con el Willac-Umu, dándose así inicio a la denominada segunda fase de resistencia inca.

                                 Ataque a Cusco: Estuvo dirigido por el        Ataque a Lima: Dirigido por Quizu
                                 propio Manco Inca, que tomó Ollantay-         Yupanqui, quien derrotó a los españoles
                                 tambo y más tarde en la batalla de Sac-       en varias batallas, destacando la batalla
                   PRIMERA       sayhuamán es derrotado, sin embargo,          de Atocongo, sin embargo al final fue
                  1536 - 1537    en esta batalla mueren también Juan           derrotado por Francisco Pizarro y sus
            O
            F                    Pizarro y Cahuide.                            aliados, los Cañaris, Yungas, Huaylas,
            E                                                                  etc.
            N
            S
            I                    El propósito de esta etapa era atacar a los españoles desde el Marañón hasta Bolivia y
            V                    Chile. En el norte las tropas de Manco Inca vencerán a los españoles en la batalla de
            A                    Oncoy.
                   SEGUNDA
                                 En el sur no se corrió la misma suerte ya que por el apoyo del Inca Paullu los españoles
                     1538
                                 finalmente obtuvieron la victoria en la batalla de Cochabamba. Luego de la derrota
                                 Manco Inca se retirará a Vilcabamba, para continuar preparando su resistencia, donde
                                 finalmente morirá en 1545.
Siempre se puede saber más ...
                                Mientras el Inca estuviera refugiado en Vilcabamba, los invasores, no podían cantar victoria,
                                es por ello que Gonzalo Pizarro tomó prisionera a Cura Ocllo, esposa de Manco Inca,
                                con el fin de propiciar que ante la amenaza de muerte a su esposa, salga de su escondite,
                                pero el Inca no aceptó salir. Como venganza los españoles mataron a la valiente Cura Ocllo
                                 de quien dicen que murió sin expresar la mínima queja o grito de dolor.




         Cahuide, Cahuis o el capitán

         Cahuide, guerrero de formas atléticas y aún más fuerte de alma que de cuerpo, había
          bebido la chicha presentada por el Inca en vasos de oro; y fiel a su promesa prefirió
         morir, antes que desamparar la torre confiada a su valor. Agotado el inmenso
         depósito de armas arrojadizas, comenzaban a flaquear los demás defensores, pero él
          parecía multiplicarse para acudir a todos los puntos atacados: al indio que veía
         cobarde le derribaba de un golpe de maza, y amenazaba de muerte a cuanto español
         subía por las escalas. Herido de dos saetazos no hizo más demostración que si no le
         tocaran. Cuando vio que el enemigo era dueño de la posición, arrojó a los cristianos su
         inútil arma; tomando un puñado de tierra la mordió y se restregó con ella la cara,
          con indecible congoja; y, por no ver con sus ojos la pérdida de la fortaleza, se precipitó
           de una altura de cien estados, envuelta la cabeza en su yacaolla. Sintiólo mucho
         Hernando que sabía hacer justicia el heroísmo, y había jurado conservarle la vida.




  Manco Inca fue asesinado (1545), en Vilcabamba, por un grupo de almagristas, a quien el Inca les había dado
  refugio, ya que en ese momento se desarrollaba una guerra civil entre Pizarristas y almagristas.

2. VALLE DE VILCABAMBA
   Luego de la derrota en la batalla de Cochabamba,
   Manco Inca y sus tropas huyeron de Pizarro; cruzaron                                          Vilcabamba
   el Urubamba, llegando a un lugar agradable y fértil,                                                                        Chuquichaca
   donde comprendieron que podrían cosechar sus
                                                                                                         Vitcos
   alimentos y encontrar pastos para llamas y alpacas,                                                                                    Ollantaytambo
   sus 45 mil cabezas de ganado.

  Manco Inca llamó a ese lugar Vitcos (o posiblemente
  Uiticos), y mandó construir en él un gran palacio y                           0        20         40                                               Cuzco
                                                                                        millas

                                                                                         Vilcabamba reducto de la resistencia inca contra los españoles
una ciudad completa. Los escritores modernos llaman a ese alto valle Vilcabamba.

     Vilcabamba, se encuentra ubicado a unas 20 o 25 leguas al norte del Cusco. Vilcabamba fue, desde Manco
     Inca hasta Túpac Amaru, un reducto incaico cuya capacidad de hostigar y amenazar a la sociedad colonial y sus
     autoridades sufrió altas y bajas.

     Mas el refugio prohibido de Vitcos o Vilcabamba nunca fue hallado por los europeos. El santuario,
     desaparecidos los incas, fue abandonado, se perdió su rastro, y finalmente desapareció de la memoria de
     ambos pueblos, peruanos y españoles.

  3. SAYRI TUPAC
     Hijo de Manco Inca en el año 1557 inició la lucha contra los españoles pero, claudicó en el año de 1558 ante el
     virrey Andrés Hurtado de Mendoza, a cambio recibió la encomienda de Yucay, convertida más tarde en el
     Marquesado de Oropesa, se dice incluso que aceptó el bautismo y se le puso el nombre de Diego. Murió en el
     año de 1560.

  4. TITU CUSI YUPANQUI
     Hermano de Sayri Túpac, se sublevó en el gobierno del Virrey Conde de Nieva y de Lope García de Castro;
     durante su sublevación, se desarrolló el movimiento de Taki Onkoy, inclusive firmó el tratado de paz de
     Acobamba en 1566. Tras insistir en la guerra, murió de fiebre o malaria. Escribió la crónica: "Relación de los
     hechos de Manco Inca".




                         Siempre se puede saber más ...

                            A través del Taqui Onkoy se reconoció desde un principio que no se debían usar ropas
                            españolas, o cualquier otra cosa de índole hispana, incluso los nombres, es decir,
                            cualquier elemento que indique una asimilación de la cultura occidental.




5. TÚPAC AMARU I
  Fue el último Inca de Vilcabamba, antes de tomar el poder, llegó a tomar el cargo
  de sacerdote, su sublevación se dio, durante el gobierno del Virrey Toledo, quien
  envió una expedición al mando de Hurtado de Arbieto para capturarlo. Túpac
  Amaru fue traicionado por el curaca Manarie de la tribu de los Momori, siendo
  capturado finalmente por García de Loyola, murió asesinado en el Cuzco en 1572.

                                          El cronista indio Felipe Guzmán Poma de Ayala da un
                                          testimonio patético de lo que fue la brutal
                                          decapitación de Túpac Amaru I en la plaza del Cusco.




     La heroica resistencia andina contra los invasores fracaso por diversos factores, sin embargo lo imperdonable
     para nuestra historia es el apoyo de diversos nobles incas como Paullu Inca que traicionaron al Tahuantinsuyo
     en favor de los peninsulares.


                                             Cuando el rey Felipe II se enteró de la muerte del Inca,
                                             le dijo a Toledo: “idos Toledo que yo te envié para
                                             gobernar”
1. La resistencia quiteña estuvo protagonizada por:

   _____________________________________________________________________________________________
   _____________________________________________________________________________________________
   _____________________________________________________________________________________________
   _____________________________________________________________________________________________

2. Ordena cronológicamente a los incas de Vilcabamba:

   a) Titu Cusi Yupanqui         b) Sayri Túpac              c) Túpac Amaru I             d) Manco Inca

   Ordenar:
   _______________________;_______________________;_______________________; _____________________




3. Define y/o explica lo siguiente :

   a) Vilcabamba:________________________________________________________________________________
      __________________________________________________________________________________________
      __________________________________________________________________________________________

   b) Paz de Acobamba: __________________________________________________________________________
     __________________________________________________________________________________________
     __________________________________________________________________________________________

    c) Taqui Onkoy:_______________________________________________________________________________
       __________________________________________________________________________________________
       __________________________________________________________________________________________

   d) Cahuide: __________________________________________________________________________________
      _______________________________________________________________________________
      _______________________________________________________________________________

4. ¿Por qué razón crees que Manco Inca, en un inicio, brindó apoyo a los españoles?
   _____________________________________________________________________________________________
   _____________________________________________________________________________________________
   _____________________________________________________________________________________________
   _____________________________________________________________________________________________
   _____________________________________________________________________________________________

5. ¿Qué opinión te merece la resistencia de los incas de Vilcabamba?
   _____________________________________________________________________________________________
   _____________________________________________________________________________________________
   _____________________________________________________________________________________________
   _____________________________________________________________________________________________



      TAREA DOMICILIARIA

DESARROLLO

1. ¿Quiénes fueron los primeros incas en organizar la resistencia en contra de la invasión española?.

2. Explica la importancia de Vilcabamba en el proceso de resistencia andina. Grafica y ubica en el mapa del Perú el
   valle de Vilcabamba.

3. ¿Por qué razón crees que Manco Inca se rebeló contra Pizarro? Explica los principales acontecimientos de las
   rebeliones de los incas de Vilcabamba sucedidos durante el liderazgo de Manco Inca, Sayri Tupac, Titu Cusi
   Yupanqui y Tupac Amaru I.
EXTENSIÓN

4. Lee el texto y desarrolla la actividad propuesta al final.


                                                   LA CONQUISTA ESPIRITUAL

La conquista espiritual se refiere al proceso de la cristianización de la población indígena americana en el siglo XVI
mediante la evangelización o enseñanza de la religión católica. Los encargados de llevar a cabo esta labor, unas veces
por convencimiento y otras por la fuerza, fueron los misioneros de distintas órdenes religiosas (franciscanos,
dominicos, jesuitas, agustinos, carmelitas), algunos de los cuales acompañaron a los conquistadores desde las
primeras incursiones. Además de cristianizar a los indígenas, los misioneros le transmitían la cultura occidental, es
decir, las costumbres, lenguajes y forma de trabajos europeas.
   Los jesuitas misioneros crearon asentamientos de indígenas entre Paraguay y Uruguay en donde enseñaron con
éxito la vida sedentaria y autosuficiente a los indios guaranís.

Actividad: Señala qué relación tiene el texto leído con el origen del Taqui Onkoy.


                                              GUERRAS CIVILES
                                            ENTRE LOS INVASORES




                           La Capitulación de Toledo, marcó el inicio de las diferencias entre Francisco Pizarro, por un lado y
                           Diego de Almagro y Hernando de Luque por otro; diferencias que sus partidarios harían suyas y
                           que con el correr del tiempo y de la conquista, se irían ahondando hasta volverse infranqueables.




          ¿Qué aprenderemos?
                     A continuación analizaremos el desarrollo de las diversas luchas llevadas a cabo al interior del bando español,
                     luego de la muerte del inca Atahualpa, enfrentamientos que tendrán su antecedente más remoto en la
                     Capitulación de Toledo, en donde se contemplaban mayores privilegios para Pizarro, pero estos
                     enfrentamientos se prolongarán aún hasta los primeros años del Virreinato peruano, cuando se produzca la
                     reacción de los encomenderos contra la Corona española.
GUERRAS CIVILES ENTRE LOS INVASORES

  Una vez terminado el proceso inicial de conquista y reparto de botines de guerra, y aún con el proceso de
  colonización y gran parte del territorio por explorar y descubrir, se dieron una serie de acontecimientos que
  terminarían en guerras internas entre los mismos conquistadores en un primer momento, y entre los
  encomenderos y la Corona española en un segundo caso.

I. GUERRA ENTRE DIEGO DE ALMAGRO Y FRANCISCO PIZARRO

  La Capitulación de Toledo, ajustada entre Francisco Pizarro y el Rey de España, marcó el inicio de las diferencias
  entre Francisco Pizarro, por un lado y Diego de Almagro y Hernando de Luque por otro; diferencias que sus
  partidarios harían suyas y que con el correr del tiempo y de la conquista, se irían ahondando hasta volverse
  infranqueables.

  1. CAUSAS
     Entre las causas que desencadenan la Guerra Civil entre los conquistadores, tenemos : la posesión del Cusco y
     el fracaso de la expedición de Diego de Almagro a Chile.

     • La Conquista de Chile: Fue un fracaso, el territorio era pobre y la lucha con los araucanos no tenía
       cuando acabar. Almagro enfrentaba la insubordinación de su propia tropa y decidió reclamar algo a lo que
       consideraba que tenía justo derecho: la rica ciudad del Cusco.


 2. REPARTICIÓN DE TERRITORIO
    El rey Carlos V le había dado a Francisco Pizarro la gobernación
    de Nueva Castilla y a Diego de Almagro la gobernación de
    Nueva Toledo.

     El 12 de mayo de 1534 se establecieron las gobernaciones de
     Nueva Castilla y Nueva Toledo: Nueva Castilla, que abarcaba
     desde el sur de Ecuador, el norte y centro de Perú, fue
     concedida a Francisco Pizarro. Diego de Almagro obtuvo la de
     Nueva Toledo, que se extendía desde donde terminaba Nueva
     Castilla hasta lo que es hoy el pueblo de Taltal.

  3. ENFRENTAMIENTOS
     Los españoles terminaban con la resistencia india, y ya los
     partidarios de Almagro y de Pizarro estaban a punto de
     enfrentarse para tomar el control del Cusco.                                   Cusco


     El enfrentamiento entre Francisco Pizarro y Diego de Almagro
     durante el proceso de la invasión española del Perú se originó
     en la disputa por la posesión de la ciudad de Cuzco, que ambos
     consideraban bajo su jurisdicción y que estaba en poder de
     Almagro desde 1537.

    El 19 de abril de 1537, Almagro entró repentinamente en la
    ciudad del Cusco e hizo prisioneros a Hernando y Gonzalo
    Pizarro. Alonso de Alvarado, lugarteniente de Pizarro, llegó al
    auxilio, pero su armada de 570 hombres fue derrotada en el
    valle de Abancay.

  A.Batalla de Las Salinas: La batalla tuvo lugar en las antiguas salinas indias de Cachipampa, situadas a 5km al
     sur de Cusco, ciudad que fue ocupada por los pizarristas después de su victoria. En este enfrentamiento las
     tropas de Hernando y Gonzalo Pizarro vencieron a las de Diego de Almagro, que fue hecho prisionero el 6 de
     Abril de 1538. El lugarteniente de Almagro, Rodrigo Ordóñez, murió en el campo de batalla. Almagro fue
     ejecutado en julio de 1538.
Siempre se puede saber más...

                        Ricardo Palma en sus tradiciones recoge el siguiente relato Los Caballeros de la Capa “Los de Chile” como
                        se llamaba a los partidarios de Almagro, estaban reducidos a la mayor miseria y sin esperanza de mejorar de
                        suerte, porque el comisionado regio que debía hacerles justicia no llegaba. Su pobreza era tal, que no tenían
                        más que una sola capa para salir a la calle por turno. Picado, secretario de Pizarro, que gastaba gran lujo,
                        llamó por ironía a los almagristas, los Caballeros de la Capa. Éstos, ofendidos, juraron sobre esta capa, en
                        la que colocaron un crucifijo, vengar la muerte de Almagro haciendo desaparecer por la violencia a Francisco
                        Pizarro.




B. Muerte de Francisco Pizarro: "El Mozo" al enterarse de la muerte de su padre, jura venganza.                                     Doce
        almagristas encabezados por Juan de Rada tienden una emboscada a Francisco
        Pizarro en Lima y le dan muerte el 26 de junio de 1541.

     C. Guerra de Almagro "El Mozo": Muerto Pizarro, los leales a Diego de Almagro "El
        Mozo" lo nombraron gobernador y se levantaron contra la autoridad del enviado del
        Rey de España, Cristóbal Vaca de Castro, en calidad de juez comisionado y
        gobernador del Perú. Ambos ejércitos, se enfrentaron en la Batalla de Chupas,
        (Ayacucho) el 16 de Setiembre de 1542. Almagro "El Mozo" pretendió aliarse con los
        Incas de Vilcabamba, pero fue capturado y ejecutado.


II. GUERRA DE LOS ENCOMENDEROS
                                                                                                               En 1542, el rey de
  1. CAUSA                                                                                                     España firmó la real
     La aplicación de las leyes Nuevas (ideadas por Bartolomé de las Casas y promulgadas                       cédula que creaba el
    en 1542) por parte del Virrey Blasco Núñez de Vela. En estas leyes se                                      Virreinato del Perú. En
    contemplaba la reducción del poder de los encomenderos. Su líder era Gonzalo Pizarro                       virtud de la creación del
                                                                                                               Virrei-nato del Perú, el
                                                                                                               rey nombra virrey a
  2. LAS LEYES NUEVAS (1542)                                                                                   Blasco Núñez de Vela,
     La dación de las Leyes Nuevas se hizo en Barcelona, el 20 de Noviembre de 1542,                           convirtiéndose en el
    la mayoría a pedido de Fray Bartolomé de las Casas. Se estipuló por ellas que lo                           primer virrey del Perú.
    principal para la Corona era la conservación, aumento, instrucción y evangelización
    de los indios.

     Entre las principales leyes (ordenanzas) tenemos:

     1. Velar por el buen trato de los indios.
     2. Que no haya indio esclavo, aunque fuese cautivo de guerra, ya que de ello lo salvaba su condición de
        vasallo.
     3. Que las encomiendas o repartimientos de indios se pongan en la corona si sus poseedores no tuvieran
        títulos en orden.
     4. Que nadie encomiende indios sino el Rey.
     5. Que los indios encomendados en gobernadores, lugartenientes u oficiales reales se pongan en la corona.
     6. Que los encomenderos que hayan tratado mal a los indios pierdan su encomienda.
     7. Que igualmente pierdan su encomienda los conquistadores que se hallaron contra Almagro el viejo en la
        batalla de las Salinas.
     8. Que los que pretenden encomiendas hagan primero ante la Audiencia pública probanza de sus servicios,
        presentando los testigos de rigor, para que recogidas todas la informaciones elija el Consejo de Indias a
        quien más merezca la gracia.
     9. Se mantiene las encomiendas de los encomenderos de las dos primeras generaciones.
   10. Queda abolido el servicio gratuito de indios.

     Estas Nuevas Leyes, dictadas en sucesión ilógica y desordenada, pronto fueron conocidas
     en su espíritu por los conquistadores del Perú, suscitándose entre ellos un general
     sentimiento de repulsa dado que a todos tocaban de uno u otro modo. Por esta sencilla
     razón: las Nuevas Leyes nacieron justas pero impopulares.
3. ENFRENTAMIENTOS
     Blasco Núñez de Vela, llegó al Perú con la mejor disposición de hacer cumplir las Leyes de Indias, pero, los
     encomenderos, se rebelaron a su autoridad, la desconocen, lo tildan de usurpador y se enfrentan al ejército del
     Virrey. Para tal efecto, nombran a Gonzalo Pizarro, a la sazón rico encomendero de Charcas (Bolivia), su
     caudillo y jefe del ejército; lo nombran además, gobernador del Perú, desconociendo las ordenes de la Corona
     española. El virrey fue expulsado a Panamá, pero desembarcó en Guayaquil y marchó a Quito, para volver a
     Lima.

      En el camino se encuentra con las fuerzas de Pizarro, el cual avanzaba hacia el norte con diez mil soldados,
      enfrentándose ambos ejércitos en la:

      A. Batalla de Iñaquito (18 de Enero de 1546): El virrey es capturado y ejecutado en el mismo campo de
         batalla.

     B. Batalla de la Huarina (20 de Octubre de 1547): Diego Centeno, leal al virrey Blasco
     C. Núñez de Vela y a la Corona española, al enterarse de la muerte de éste, levanta armas contra Gonzalo
        Pizarro, y trata de restablecer la autoridad real. Diego Centeno será derrotado por Francisco de Carbajal.

      C. Enterados de la rebelión en España, el Rey nombra al sacerdote Pedro de la Gasca Presidente de la Real
         Audiencia de Lima y Pacificador del Perú, con poderes extraordinarios. La Gasca porta también el decreto
         real del 20 de octubre de 1545, por el que se prohibía la encomienda hereditaria, con el fin de convencer a
         los encomenderos de que cesen la revuelta.

      D. Batalla de Jaquijahuana (9 de abril de 1548): La Gasca derrota a las fuerzas de Gonzalo Pizarro.


4. LEVANTAMIENTO DE HERNÁNDEZ GIRÓN

   Tras su victoria, Pedro de la Gasca elimina las gobernaciones de Nueva Castilla y Nueva Toledo. También
   redistribuye las encomiendas existentes en el Perú. Aparentemente, La Gasca no pudo satisfacer del todo a sus
   leales, lo que generó nuevos descontentos, esta vez entre los leales a la Corona. Dejando este germen de
   descontento, La Gasca retornó a España (1550).

   Los españoles en el Perú percibían que, a pesar de sus sacrificios para conquistar estos reinos, el Rey de España
   quería imponer otras autoridades y gozar de los beneficios de la conquista, logrados con sangre por los invasores.

   La rebelión se hace ahora en nombre de los "españoles pobres", gracias a los cuales se había efectuado la invasión
   del Perú.

   Girón formó un respetable ejército y tomó el Cusco el 13 de noviembre de 1553, dominando todo el sur del
   Virreinato del Perú. Luego, avanzó hacia Lima. Las tropas de la Real Audiencia, al mando de Alonso de Alvarado,
   salieron a su encuentro. El enfrentamiento se produce en las pampas de Villacuri (actual región Ica), saliendo
   vencedor Hernández Girón (31 de Marzo de 1544).

   De nuevo se enfrentan ambos ejércitos el 8 de Mayo de 1554, esta vez en la Batalla de Chuquinga, saliendo
   vencedor nuevamente Hernández Girón. Alvarado se dirige al sur en cuyas inmediaciones se volverán a enfrentar
   ambos ejércitos (8 de octubre de 1554), en la Batalla de Pucará. La suerte no sonríe esta vez a Girón, que es
   derrotado y tiene que huir del campo de batalla.

   Finalmente es capturado en Jauja, llevado a Lima y ejecutado en la Plaza de Armas en los primeros días del mes
   de diciembre de 1554. A partir de entonces, la autoridad real representada por el Virrey ya no fue discutida por
   nadie.
1. Completa el esquema:

                                                             CAUSA DE LAS GUERRAS CIVILES



                                      ALMAGRO contra PIZARRO                               LOS ENCOMENDEROS




2. ¿En qué consistieron las Leyes Nuevas de 1542? Señala quién fue su impulsor.
   ____________________________________________________________________________________________
   ____________________________________________________________________________________________
   ____________________________________________________________________________________________
   ____________________________________________________________________________________________

3. ¿Cuál fue la causa del levantamiento de Hernández Girón?

   ____________________________________________________________________________________________
   ____________________________________________________________________________________________
   ____________________________________________________________________________________________
   ____________________________________________________________________________________________

4. Responde las preguntas y completa el CRUCIGRAMA según el                     8                          3
   número que corresponda:
                                                                                2                 7   12

   1. El antecedente más remoto de las Guerras Civiles lo                   4                                  11
      encontramos en la Capitulación de ...
                                                                                    10

   2. La causa de la Guerra Civil entre Almagro y Pizarro, fue la           5

      posesión del ...                                                  6


   3. La gobernación de ... estuvo a cargo de Diego de Almagro.

   4. En la batalla de las Salinas se da la derrota de ...
                                                                                9

   5. Ante la derrota en la batalla de las ..., y el consecuente
      asesinato de su líder, los almagristas organizaron la muerte
                                                                                1
      de Pizarro.

   6. En la batalla de Chupas se enfrentará Almagro "El Mozo" con ...

   7. El líder de la rebelión de los encomenderos fue ... Pizarro.

   8. Dentro de las Leyes Nuevas de 1542 se dio la eliminación de la ...

   9. Blasco Núñez de Vela fue el primer ... del Perú.

   10. Blasco Núñez de Vela será derrotado en la batalla de ...

   11. En la batalla de ... Francisco de Carbajal vencerá a las tropas de Diego Centeno.

   12. Ante las sucesivas derrotas de la Corona española, ésta enviará al pacificador ... para que finalice con la
      rebelión de los encomenderos, quien derrotará a Gonzalo Pizarro.
TAREA DOMICILIARIA

LECTURA

                                  GUERRAS CIVILES DE LOS CONQUISTADORES

Las Leyes Nuevas y la creación del Virreinato peruano

La perseverante prédica y las acusaciones de fray Bartolomé de las Casas en favor de los indios y en contra de los
encomenderos, trajeron como consecuencia la decisión del Estado imperial de establecer para América hispánica un
conjunto de normas conocido como Leyes Nuevas. Fueron promulgadas en Barcelona el 20 de noviembre de 1542.
Entre los varios puntos que abordaron, habían uno que haría reaccionar a los conquistadores exitosos : sólo el
monarca podía otorgar encomiendas, y éstas debían retornar al Estado a la muerte del encomendero.

Junto con las Leyes Nuevas, el Perú dejó de ser la gobernación de Nueva Castilla para convertirse en un Virreinato.
La conducción de esta jurisdicción del imperio recayó en Blasco Núñez de Vela, militar nacido en Ávila. Él había
tenido los cargos de corregidor de Málaga y vencedor general de las Guardias de Castilla; sin embargo, carecía del
tacto político necesario para lidiar con los habitantes españoles en el Perú.

Al llegar a la Ciudad de los Reyes, el virrey Núñez de Vela fundó, en 1544, la Audiencia de Lima. Ella estuvo
conformada por cuatro oidores : Pablo Lisón de Tejada, Pedro Ortiz de Zárate, Diego Vásquez de Cepeda y Juan
Álvarez. A los pocos días de su arribo, el vice soberano puso de manifiesto su intransigencia. Encarceló al licenciado
Cristóbal Vaca de Castro y dio muerte, con propia mano, a Illán Suárez de Carbajal, personaje estimado en el círculo
pizarrista. No obstante, lo peor de todo estaba en su deseo de aplicar a rajatabla las Leyes Nuevas y ello en medio
de muchos intereses particulares, le valió el odio de los encomenderos.

Gonzalo Pizarro : Caudillo de los encomenderos
Los poseedores de encomiendas sintieron en el Virrey un peligro. Viendo amenazada la continuidad de su beneficio,
se reunieron en torno a Gonzalo Pizarro, el único Hernando de Pizarro que permanecía entre ellos.

Gonzalo Pizarro, natural de Trujillo de Extremadura, era hijo ilegítimo de Gonzalo Pizarro, el Largo, y de María de
Alonso. Había participado de la captura de Atahualpa y en el cerco de Manco Inca en el Cusco, y colaboró con Vaca
de Castro en la lucha de éste contra Almagro el Mozo. En su hacienda de Chaqui (Charcas), Gonzalo se enteró de las
acciones del Virrey y de su intención de aplicar estrictamente las Leyes Nuevas. Formó un ejército y se trasladó al
Cusco, donde fue investido como Procurador General del Perú, con la finalidad de oponerse a las Leyes Nuevas.
Nombró por maestre de campo al anciano Francisco de Carbajal, el "Demonio de los Andes"; personaje conocido en
todo el reino por su crueldad, ingenio y valentía.

DESARROLLO

1. Representa de manera gráfica la gobernación de Nueva Castilla y Nueva Toledo.

2. ¿Cómo crees que influyó la expedición de Almagro a Chile en las guerras civiles?

INVESTIGACIÓN

3. Investiga y realiza la biografía de:

   • Almagro “El Mozo”
   • Vaca de Castro
   • Gonzalo Pizarro
   • Blasco Núñez de Vela
REPASO III



1. Completa el siguiente esquema:

                                            3.




             2.                                                               4.

                                                        Factores que
                                                      influenciaron la
                                                    expansión europea


                    1.                                                   5.




2. Señale los principales puntos de:

   a) La Capitulación de Santa Fe :__________________________________________________________________
      __________________________________________________________________________________________
      __________________________________________________________________________________________

   b) El Tratado de Tordesillas :__________________________________________________________________
      __________________________________________________________________________________________
      __________________________________________________________________________________________

   c) Capitulación de Burgos :_________________________________________________________________
      __________________________________________________________________________________________
      __________________________________________________________________________________________

   d) "Contrato" de Panamá   :__________________________________________________________________
      __________________________________________________________________________________________
      __________________________________________________________________________________________

   e) Capitulación de Toledo :__________________________________________________________________
      __________________________________________________________________________________________
      __________________________________________________________________________________________

3. Representa de manera gráfica la ruta que siguieron los portugueses y españoles al inicio de sus exploraciones.

                                    Ruta Portuguesa



                                    Ruta Española
Explica los siguientes acontecimientos.

   a) Primera vuelta al mundo :_____________________________________________________________________
                              _____________________________________________________________________
                              _____________________________________________________________________

   b) Descubrimiento del Mar del Sur :_______________________________________________________________
                                  ________________________________________________________________
                                  ________________________________________________________________

   c) Captura y muerte de Atahualpa :________________________________________________________________
                                  _________________________________________________________________
                                 ________ ________________________________________________________

  d) Rebelión de Manco Inca: ______________________________________________________________________
                           ______________________________________________________________________
                             _____________________________________________________________________

   e) Muerte de Pizarro: ___________________________________________________________________________
                      ___________________________________________________________________________
                       ___________________________________________________________________________

5. Define lo siguiente:

   a) Factorías: __________________________________________________________________________________
               _________________________________________________________________________
               _________________________________________________________________________

   b) Incidente de los 13 del Gallo:__________________________________________________________________
                                    __________________________________________________________________
                                    __________________________________________________________________

   c) San Miguel de Tangarará:_____________________________________________________________________
                            _____________________________________________________________
                             _____________________________________________________________

   d) Nueva Castilla: ______________________________________________________________________________
                    _____________________________________________________________________
                    _____________________________________________________________________

   e) Taqui Onkoy:_______________________________________________________________________________
                 _______________________________________________________________________________
                 _______________________________________________________________________________

   f) Requerimiento: _____________________________________________________________________________
                   _____________________________________________________________________________
                   _____________________________________________________________________________

   g) Encomienda: _______________________________________________________________________________
                _______________________________________________________________________________
                _______________________________________________________________________________

6. ¿Por qué crees que cayó tan rápido el Tahuantinsuyo?
   ____________________________________________________________________________________________
   ____________________________________________________________________________________________
   ____________________________________________________________________________________________
   ____________________________________________________________________________________________
   ____________________________________________________________________________________________
TAREA DOMICILIARIA

HABILIDAD Y DESTREZA

1. Completa la siguiente línea de tiempo, teniendo en cuenta la fecha y principales acontecimientos de los cuatro
   viajes de Cristóbal Colón.




                        Primer viaje                   Segundo viaje            Tercer viaje   Cuarto viaje




2. En el siguiente cuadro indica tu opinión sobre la llegada de Cristóbal Colón a América y la invasión al
   Tahuantinsuyo.




2. Completa lo siguiente:

   a) País ibérico que inició los viajes de exploración, durante el siglo XV:
      Rpta.: ................................................................

   b) Príncipe que apoyó las expediciones portuguesas:
      Rpta.: ................................................................

   c) Mediante ... se le concedió a Colón el permiso para embarcarse en busca de nuevas tierras
      Rpta.: ................................................................

   d) Francisco Pizarro llegó al Perú en su ... viaje, al territorio de...
      Rpta.: ................................................................


INVESTIGACIÓN

4. Señala los aportes culturales de los españoles a la sociedad peruana; en los siguientes aspectos:

   a)   Las letras
   b)   Las artes
   c)   Costumbres
   d)   Los alimentos
   e)   Especies animales
DESARROLLO

5. Explica la importancia de los siguientes personajes:

   a)   Américo Vespucio
   b)   Vasco Núñez de Balboa
   c)   Pedro de Candia
   d)   Gonzalo Pizarro
   e)   Bartolomé de las Casas


                                 EL VIRREINATO PERUANO
                                   Y SU ORGANIZACIÓN
                                        POLÍTICA

           ¿Qué aprenderemos?
                      En el presente capítulo analizaremos las causas, factores y el panorama externo que
                    propiciaron el establecimiento del Virreinato peruano, el cual representó una de las principales
                    colonias ultramarinas de España. Así también reconoceremos las principales características y
                    elementos de su estructura política.



I. INTRODUCCIÓN

   La conquista incorporó al Perú al Imperio                                   CREACIÓN DEL VIRREINATO
   Colonial Español en formación. Ese imperio
   se formó explosivamente en menos de 50
                                                     Fue creado como autoridad regional para la administración de América por
   años (1492 - 1532) entre los viajes de            la Corona española, cuando ocupaba el trono Carlos I, por Real Cédula
   Colón y la empresa de Pizarro.                    firmada en Barcelona el 20 de noviembre de 1542, siendo su primer virrey
                                                     Blasco Núñez de Vela, nombrado por Real Cédula del 1 de marzo de 1543.

   La rapidez con que se formó el Imperio
   Español en el siglo XVI es comparable a la                                                  las
   rapidez con que se formó el Imperio Inca
   en el siglo XV.                                                            CAUSAS DE SU CREACIÓN
                                                     El deseo de organizar                                           Necesidad de prote-
                                                     el imperio colonial                 fueron
                                                                                                                     ger a los indios con-
   El Imperio Colonial Español fue el primer         español en América.                                             tra la inhumana ex-
   imperio a distancia en la historia universal.                                                                     plotación de los en-
   Antes de ellos todos los imperios fueron                                                                          comenderos.

   imperios terrestres, con excepción de las
   expansiones de los griegos y fenicios en el
   antiguo mundo mediterráneo.
                                                                      Necesidad de un con-           Los malos resultados
                                                                      trol directo sobre las         del sistema de gober-
   Dentro de los dominios españoles                                   colonias.                      naciones y reparti-
                                                                                                     mientos.
   desplegados en el vasto ámbito del
   continente americano, el Perú, durante el periodo de la dominación española, se hallaba inscrito como un
   territorio orgánicamente constituido que si bien jurídicamente había sido incorporado al reino peninsular de
   Castilla, de hecho se articulaba dentro de la estructura de la monarquía universal hispánica a través de la
   dependencia personal del Rey.

II. EL TERRITORIO

   Llegó geográficamente a abarcar en un momento dado de la presencia hispánica, desde el Itsmo de Panamá hasta
   el extremo sur de Sudamérica bordeando principalmente el Océano Pacífico y también parte del Océano Atlántico.

  El Virreinato del Perú, con sede gobernativa en Lima, abarcaba los distritos audienciales de los que emergieron
  hasta nueve naciones independientes (Panamá, Colombia, Ecuador, Perú, Bolivia, Chile, Paraguay, Uruguay y
Argentina) heredadas de las audiencias que formaban el mismo virreinato : Panamá, Nueva Granada, Quito, Lima,
  Charcas, Santiago y Buenos Aires.

  Esta extensa área sufrió el primer recorte en 1717, cuando se creó el Virreinato de Nueva Granada y una segunda
  desmembración en 1776, al erigirse el Virreinato del Río de la Plata, que atrajo hacia su órbita a la audiencia de
  Charcas.

       Audiencia de
         Panamá                                                                       N                               VIRREINATO DE
                       Gobernación de                                                                                NUEVA G RANADA
                          Venezuela
                                                                                 O           E
                         Virreinato de
              Audiencia de México                                                     S
               Santa Fe de
                 Bogotá
            Audiencia                                                                                                COMANDANCIA

                                                   Demarcación de Tordesillas
            de Quito          TERRITORIOS                                                                             GENERAL DE
                             DESCUBIERTOS                                       Dominio de                              MAINAS
                                                                                 Portugal                                                        DO MINIO DE
                                                                                                                                                 PO RTUG AL
               Audiencia
                de Lima
                                                                                                    Tru jillo

                             Audiencia                                                                                            VIRREINATO DEL
                             de Charcas                                                                          Tarma            RÍO DE LA P LATA

                        Audiencia                                                                                 Lima
                         de Chile
                                    Audiencia de                                                                H uan ca velica       Cu sco
                                    Buenos Aires                                                                                               Pu no
                                                                                                                      H uam an ga
                                                                                                                                    Arequipa        La go
                                                                                                                                                   Titicaca
                                                                                                  LÍMITES DEFINITIVOS DEL
                                                                                                 VIRREINATO DEL PERÚ, 1803
                                                    EL PERÚ EN LOS
                                                   SIGLOS XVI Y XVII                                Intendencias
                                                   ........ Límites de los                          Línea del trabajo de San
                                                            virreinatos                             Idelfonso con Portugal 1777
                                                                                                    Límite del Virreinato




                        Siempre se puede saber más ...
                              Las capitanías generales fueron circunscripciones territoriales de carácter militar, creadas en lugares
                              Fronterizos, en comarcas inexploradas o habitadas por indios rebeldes. No estuvieron a cargo de un
                              Capitán General, quien tuvo atribuciones gubernativas, administrativas, judiciales y militares. En América
                              hubo cuatro Capitanías generales: Cuba, Guatemala, Venezuela y Chile




III. LA MONARQUÍA ESPAÑOLA

  España y las Indias conquistadas fueron heredadas por Carlos I, nieto de los Reyes Católicos. Con Carlos I se inició
  la Dinastía Austriaca ya que su abuelo paterno era el Emperador Maximiliano de Austria.

  Carlos I de España o Carlos V de Alemania no había nacido en España sino en los Países Bajos; y al principio ni
  siquiera hablaba bien el castellano. Su interés principal no era España sino: 1) Conseguir el Imperio Mundial; 2)
  Reivindicar la herencia Borgoña de su familia paterna enemiga de Francia.

  A esta política imperial, Carlos I sometió todos sus dominios a Europa y América. Los tesoros de México y el Perú
  sirvieron, sobre todo, para financiar las guerras de Carlos I en Europa, contra Francia, los Protestantes y el
  imperio turco. El Imperio de Carlos I abarcaba todos los continentes del mundo, con excepción de la Antártida.
  Pues además de sus posesiones en Europa, África y América poseía islas en el Pacífico y controlaba el Archipiélago
  de las Filipinas. Se decía que en su imperio nunca se ponía el sol.
La dinastía austriaca gobernó sobre España, el Perú y resto de América durante los siglos XVI - XVII. Pero España
  sólo fue una gran potencia mundial durante los dos primeros (Carlos V, Felipe II). Su decadencia política se inició
  con Felipe III y duró a través de todo el siglo XVII.

  La Dinastía Austriaca española terminó con Carlos II, hombre débil y enfermo que no tuvo hijos.

  Después de la Guerra de sucesión, España fue gobernada por la casa francesa de Borbón que reinó sobre el Perú
  durante todo el siglo XVIII y parte del siglo XIX hasta la Independencia. El último rey Borbón fue Fernando VII.

  El más importante de los borbones fue Carlos III (mediados del siglo XVIII) por las reformas que introdujo tanto
  en Europa como en América.

  Estos reyes españoles creían que su derecho a gobernar les venía directamente de Dios. No tenían obligación de
  rendir a nadie cuenta de sus actos. Eran gobernantes absolutos. Sólo a principios del siglo XIX (durante la
  invasión a España por Napoleón) se dio para España y sus colonias una Constitución que fijaba los derechos de los
  súbditos frente al Rey.

                                                     DINASTÍAS ESPAÑOLAS




                         Dinastías de Habsburgo                            Dinastías de Borbón

                          Carlos I (1516 - 1556)                        Felipe V     (1701 - 1746)
                          Felipe II (1556 - 1598)                       Fernando VI (1746 - 1759)
                          Felipe III (1598 - 1621)                      Carlos III   (1760 - 1788)
                          Felipe IV (1621 - 1665)                       Carlos IV    (1789 - 1808)
                          Carlos II (1665 - 1700)                       Fernando VII (1808 - 1833)



III. ORGANIZACIÓN POLÍTICA

  Las principales autoridades e instituciones políticas del virreinato pueden ser clasificadas en :

  1. AUTORIDADES METROPOLITANAS

     A. EL REY

        Fue la máxima autoridad de España y sus colonias de acuerdo al derecho español. El poder del Rey era de
        origen divino en este sentido su gobierno era absoluto y no rendía cuenta de sus actos a hombres sino a
        Dios. Durante los casi tres siglos de dominación diez monarcas ocuparon el trono español.

     B. EL CONSEJO DE INDIAS

        Fue el organismo destinado a dirigir los asuntos administrativos de gobierno de las colonias americanas, fue
        creado en 1542 y reglamentado por Felipe II en 1571 estaba formado por un presidente, un canciller, un
        registrador, ocho consejeros, un fiscal, dos secretarios, un cronista y un cosmógrafo, sus funciones eran las
        siguientes:

        Función Legislativa: Daba leyes y ordenanzas que más tarde eran aprobadas por el Rey y se les conoce
        como Leyes de Indias.

        Función Administrativa: Que estaba relacionados con el nombramiento de funcionarios (El Virrey).

        Función Religiosa: Nombraba autoridades eclesiásticas en virtud del derecho de patronato.

        Función Jurídica: Resolvía en última instancia los juicios civiles elevados por las audiencias.
2. AUTORIDADES LOCALES

      A. EL VIRREY

         El Virrey fue el representante directo del Rey en América. En un principio el mandato de estos funcionarios
         no debía exceder los 3 años. Sin embargo, debido al extenuante, prolongado y peligroso viaje que
         representaba llegar a América, el Consejo de Indias amplió su estancia a 5 años. Aún así, la mayoría de
         virreyes se quedaron en el cargo mucho más tiempo que el asignado.

         Entre sus funciones podemos distinguir las siguientes:

         • Dictaba leyes (ordenanzas)
         • Nombraba cargos inferiores
         • Presidía la Real Audiencia sin voz ni voto.

         Terminado su mandato, debía rendir cuentas ante el Consejo de Indias a través del Juicio de Residencia. En
         este juicio se escudriñaba el comportamiento del Virrey en las Indias y si es que había obrado dentro del
         marco legal y administrativo impuesto por la Corona. Podían intervenir testigos de toda condición para
         informar sobre la administración virreinal.



                       Siempre se puede saber más ...

                           Desde 1613 todos los virreyes estaban obligados a elaborar una memoria para informar a su sucesor y al
                           Rey sobre sus actividades en el Perú. Estas memorias fueron de gran utilidad para los virreyes sucesores,
                           pues le otorgaban un panorama general del Virreinato, tanto en lo administrativo, judicial y económico,
                           como en lo social.




                                         EL VIRREY FRANCISCO DE TOLEDO
                                               (CONDE DE OROPESA)

Tras casi 40 años de desorden administrativo, el Virreinato peruano encontró a un
eficiente conductor en Francisco Toledo quien, entre 1569 y 1581, logró establecer el
marco político - administrativo que regiría por muchos años en el Perú colonial.
Toledo fue el quinto virrey del Perú.

Apenas llegado a tierras peruanas, Toledo se informó de todo cuanto había sucedido
en el virreinato y de cuales fueron las políticas seguidas hasta ese momento.
Reconoció la inexistencia de un adecuado sistema tributario, pues no había un
registro del total de habitantes del Virreinato. Toledo realizó varias visitas generales
a distintas partes del Virreinato (durante 5 años) y, por primera vez, se tuvo registro
de los recursos humanos y naturales del Perú. Tras saber el número de posibles
tributarios estableció las reducciones : pueblos indígenas en los que se agrupaba a
un número de indios (alrededor de 500 familias). Así se sabía con exactitud la
cantidad de tributo que debían entregar. En su gobierno se fundó la Villa Rica de Oropesa, hoy Huancavelica, Tarija y
Cochabamba en el Alto Perú.

Toledo impuso también la mita colonial: tributo en el que los indígenas pagaban con su fuerza de trabajo en las
minas, obrajes o construcciones para el Estado (puentes, caminos, etc.). Cabe señalar que esta mita se inspiró en el
sistema andino, pero no poseía el factor redistributivo que lo caracterizaba en tiempos prehispánicos. Es por ello que
esta forma de trabajo fue la más molesta para la población indígena.

Además inauguró el Tribunal del Santo Oficio de la Inquisición y estableció las reducciones.
Periodo de
    REY                Gobierno
                1.
 CARLOS I
                2.
                3.

                4.
                5.
  FELIPE II     6.
(1556 - 1598)
                7.
                8.
                9.
                10.
  FELIPE III
                11.
(1598 - 1621)
                12.
                13.
                14.
  FELIPE IV
(1621 - 1665)   15.
                16.
                17.
                18.
                19.

                20.
 CARLOS II
(1665 - 1700)   21.
                22.
                23.

                24.
                25.
  FELIPE V      26.
(1701 - 1746)   27.
                28.
                29.

FERNANDO VI     30.
(1746 - 1759)
                31.

 CARLOS III     32.
(1760 - 1788)
                33.

                34.

                35.
 CARLOS IV
(1789 - 1808)   36.

                37.

                38.
FERNANDO VII
(1808 - 1833)   39.

                40.
B. LA REAL AUDIENCIA: Fue el más alto tribunal judicial de apelación en las Indias,
        contó con jurisdicción civil y criminal y una amplia competencia extendida incluso al
        ámbito eclesiástico. Sus miembros eran llamados oidores y fueron: un presidente,
        ocho oidores, un fiscal, alguacil mayor y el alcalde del crimen.

         Se encargaba de tomar las riendas del virreinato cuando el Virrey se encontraba
         enfermo o moría repentinamente. En sus inicios el Perú estuvo constituido por 7
         Audiencias: Panamá, Lima, Santa Fe de Bogota, Quito, Charcas, Chile y Buenos
         Aires.
                                                      La Audiencia era la institución que se dedicaba a legislar y administrar
                                                      justicia. Las había reales, como la de Lima, y subordinados, como las
                                                      que se crearon al interior del Virreinato. El dibujo que se observa fue
                                                      hecho por Guamán Poma de Ayala en el siglo XVII



      C. EL CORREGIDOR: Fue funcionario encargado de administrar un corregimiento. Sus principales funciones
                        fueron:

                • Recaudación de tributo
                • Remisión de mitayos
                                                                                        El cargo de corregidor de indios
                • Realizar los repartos mercantiles                                     fue creado para velar por el
                • Administración de justicia                                            bienestar de los indígenas. Sin
                                                                                        embargo, en la realidad fue una
                                                                                        de las instituciones que puso más
                                                                                        cargas sobre la población nativa.
         Importante: Los repartos mercantiles consistían en la venta                    Aquí se muestra una imagen del
         compulsiva (forzosa) de mercaderías, que realizaban los                        corregidor concebida por Guamán
                                                                                        Poma de Ayala.
         corregidores entre la población indígena o mestiza.

El Corregimiento fue la división administrativa y territorial implantada por la Corona española
                 una vez instaurado el Virreinato del Perú. Fueron las subdivisiones de las audiencias, eran las
                 provincias del Virreinato



                                 Siempre se puede saber más ...

                             En el año de 1784, durante el gobierno del Virrey Croix, como parte de las reformas
                             Borbónicas, los 78 corregimientos se redujeron a ocho intendencias y cada
                             corregimiento se convirtió en una delegación.




     D. EL CABILDO: Su equivalente actual lo representan las municipalidades y constituía la base jurídica de la
        ciudad pues la representaba y se erigía como defensor de los intereses locales, en ocasiones aun frente a la
        misma autoridad real.

         Los cabildos administraban la ciudad y el ámbito en torno a ella, y en ello residía «la potestad de todo el
         pueblo» o colectividad de vecinos.

      E. EL CACIQUE: Los curacas sufrieron una transformación durante los primeros años de la colonia. Si bien
         siguieron siendo los jefes de los pueblos y ayllus, no fueron más los jefes étnicos tradicionales tal como
         fueron en tiempos prehispánicos.

         Su función se centró principalmente en la recolección de tributo - ellos mismos no tributaban - dentro del
         pueblo, reducción o ayllu. Su cargo fue problemático pues tuvo que enfrentar el encono de los miembros
         de su pueblo cuando el encargo de la carga tributaria era mayor a lo establecido. De igual manera
         enfrentaba al corregidor si es que debía reclamar por algún abuso y era el encargado de ir hasta la
         audiencia si es que el fallo del corregidor le parecía injusto.
Siempre se puede saber más ...

                       Las Visitas eran procedimientos destinados a recabar información sobre la marcha de la
                         administración colonial:
                         Tipos:
                                • Generales: Todos los asuntos de un virreinato.
                                   • Específicos: Supervisión de una institución.




LECTURA
                                                      LA PERRICHOLI

Micaela Villegas, más conocida como La Perricholi (Lima, 1748 - id, 16 de mayo de 1819), fue una actriz muy
popular del siglo XVIII en el Perú. Tuvo un romance, muy comentado, por diez años (1766 - 1776) con Manuel Amat
y Juniet, quien por entonces había asumido el gobierno del Virreinato del Perú. Fue él quien acuñó el apelativo de La
Perricholi.

Micaela Villegas nació en Huánuco (ciudad ubicada al noreste de Lima) en 1748. Fue hija de José Villegas y Teresa
Hurtado de Mendoza. Pertenecía a una familia de condición económica modesta, pero sabía leer y escribir, cosa poco
usual para una mujer de su época. Le gustaba leer autores clásicos y dotada de imaginación ardiente y fácil memoria
recitaba con suma gracia romances caballerescos y escenas cómicas de Alarcón, Lope de Moreto. Tocaba con
habilidad la guitarra y cantaba con donaire las tonadillas de moda.

Todo esto, además de incrementar su cultura, le permitió desde el primer día que pisó el proscenio de «Coliseo de
Comedias» de Lima, hechizar al exigente público. No existiendo en esa época escuela de arte escénico, Micaela
aprendió a actuar y cantar en el escenario. Con sólo dieciocho años, se convirtió en la actriz más mimada de
entonces.

Según algunos historiadores, durante las riñas que tenía con su amante el Virrey, éste le decía Perra-chola con el fin
de insultarla, pero por su acento catalán pronunciaba dicha palabra como perricholi. Sin embargo, hay otros que
sostienen que la palabra deriva del vocablo francés perri - chol que significa : prenda mía.

De la relación entre Perricholi y el Virrey nació un hijo, Manuel Amat y Villegas, reconocido por el Virrey. Amat
terminó sus relaciones con Micaela Villegas en 1776 cuando fue relevado de sus obligaciones por su sucesor el virrey
Guirior y llamado por el rey Carlos III de España.

En 1778, dos años después de su separación del Virrey, Micaela se despide de los escenarios, más no del teatro, pues
continuó en él, pero laborando en la parte empresarial.

Micaela murió en su casa de la Alameda Vieja el 16 de mayo de 1819, a la edad de 71 años, dos años antes de la
independencia del Perú.




1. Menciona y explica 3 causas para la creación del Virreinato del Perú:

   a) __________________________________________________________________________________________
      __________________________________________________________________________________________

   b) __________________________________________________________________________________________
      __________________________________________________________________________________________

   c)___________________________________________________________________________________________
      __________________________________________________________________________________________
2.       Completa el siguiente esquema:




        Autoridades
       Metropolitanas
                                                          F


                                                          U


                                                          N


                                                          C


                                                          I

                                                          O

        Autoridades
          Locales                                         N

                                                          E


                                                          S




3. ¿Cuál crees que fue la importancia del Juicio de Residencia?
   ____________________________________________________________________________________________
   ____________________________________________________________________________________________
   ____________________________________________________________________________________________
   ____________________________________________________________________________________________
   ____________________________________________________________________________________________

4. Escribe la importancia de los siguientes personajes.

     A. Carlos: ____________________________________________________________________________________
     _____________________________________________________________________________________________
     _____________________________________________________________________________________________

     B. Blasco Núñez de Vela: ________________________________________________________________________
     _____________________________________________________________________________________________
     _____________________________________________________________________________________________

     C. Francisco de Toledo: _________________________________________________________________________
     _____________________________________________________________________________________________
     _____________________________________________________________________________________________

     D. Nicolás de Rivera “El Viejo”: ___________________________________________________________________
     _____________________________________________________________________________________________
     _____________________________________________________________________________________________

5. ¿Qué opinión te merece el accionar de los corregidores?
   _____________________________________________________________________________________________
   _____________________________________________________________________________________________
   _____________________________________________________________________________________________
   _____________________________________________________________________________________________
   _____________________________________________________________________________________________
TAREA DOMICILIARIA

INVESTIGACIÓN
1. Investiga y explica la vida y obra de los siguientes virreyes (gráficar)
   a) Blasco Núñez de Vela
   b) Amat y Juniet
   c) José Antonio Manso de Velasco
   d) Agustín de Jaúregui y Aldecoa

2. Realiza una breve reseña sobre Nicolás de Rivera “El Viejo”.

RESPONDER
  a) ¿Por cuántas audiencias estuvo conformado el Virreinato? Menciónalas
  b) ¿Cuántos virreyes gobernaron el Perú? Señala el primero y el último
  c) ¿Qué fueron las capitanías?

ANÁLISIS
4. Lee atentamente y responde la pregunta propuesta.

                                                        La visita toledana

    “Toledo fue el único virrey del Perú que hizo un viaje así; los cinco años que le llevó fueron, de hecho, tanto como
el período de gobierno de algunos de sus sucesores.

   Y si bien es dudoso que Toledo impusiera, o incluso que pudiera haber impuesto en el Perú, la eficacia del control
real que Felipe II buscaba, no obstante su conocimiento de primera mano de la tierra, la cantidad de regulaciones
que emitió mientras iba de aquí para allá y la arrogancia con que trató a todas las autoridades preexistentes, desde
los cabildos hasta las audiencias, se combinan para grabar su memoria en la mente colectiva de la administración
colonial; y así los virreyes posteriores buscaron, por lo común, a lo largo de sus mandatos precedentes en Toledo
antes de pronunciarse sobre tal o cual problema”.
                                                                                                                           Peter Bakewell

¿Cuál fue la importancia para la Corona española las visitas del virrey Toledo al interior del Perú?




          ORGANIZACIÓN SOCIAL DEL VIRREINATO

         ¿Qué aprenderemos?
                   A continuación estudiaremos los principales aspectos de la estructura social virreinal, con el objetivo de comprender el
                   cambio que sufrió nuestra sociedad a partir de la llegada de los españoles, lo cual se verá reflejado principalmente en el
                   desplazamiento de la masa indígena hacia los estratos más bajos de la pirámide social. Así también trataremos de
                   explicar la diversidad racial presente en nuestros días, cuyo origen se remonta a los primeros años de la presencia
                   española en nuestro suelo a través de la confluencia de la raza blanca, indígena y negra.




I. INTRODUCCIÓN

   La invasión española dio a los indios la sensación de que su mundo tradicional estaba liquidado, de que el
   esquema vital heredado de sus ancestros carecía de sentido y vigor. Al establecerse el régimen pizarrista se vieron
   inmersos dentro de una sociedad distinta, injusta, sumamente agresiva, fueron obligados a entregar a manos
   ajenas el excedente de su producción, a trabajar bajo durísimas condiciones; a desplazarse de sus hogares hacia
   sitios lejanos y de climas diversos, a aprender otra lengua, otra religión, otras costumbres, etc. Los indígenas
   tawantinsuyanos ahora pertenecían a la opresora sociedad de la colonia española en el Perú.
II. SOCIEDAD COLONIAL

  La sociedad colonial peruana era una sociedad clasista y racista. Esto quiere decir que para que una persona
  fuese ubicada en cualquiera de las clases sociales de la colonia se tenía en cuenta el criterio económico y criterio
  étnico - racial.

  En el siglo XVI indiano no hubo una sociedad única sino varias coexistentes y coincidentes en diversos grados de
  relación y dependencia. A grandes rasgos se pueden identificar dos universos sociales : las llamadas «República
  de los españoles» y «República de los indios». Los españoles se concentraron esencialmente en torno a las
  ciudades, en tanto los nativos permanecieron en el ámbito rural. Esto implicó la aparición de una dicotomía campo
  - ciudad muy significativa en la historia de la América española.

  El panorama descrito varió sustancialmente a lo largo del segundo siglo colonial. La inevitable mezcla biológica
  entre indígenas, españoles y negros configuró un mundo multirracial, donde mestizos, mulatos y zambos
  experimentaron un crecimiento continuo. La sociedad americana, constituida por una serie de grupos con
  diferentes derechos, privilegios, ocupaciones laborales y posición económica, tomó un marcado carácter
  estamental.

III. ESTRUCTURA DE LA SOCIEDAD COLONIAL

  1. DESDE EL PUNTO DE VISTA JURÍDICO

     A. REPÚBLICA: Se llamaba así a un grupo social que se rige por ciertas leyes propias y que no se aplican a otro
                    grupo. Durante el virreinato se establecieron la República de blancos y la República de indios.
                    La separación en dos repúblicas tuvo principalmente una razón de carácter económico. El
                    establecimiento de la República de Indios, por parte de los españoles, se justifica porque para
                    una mejor tributación los indígenas debían estar censados y «reducidos» en pueblos cercanos
                    a alguna parroquia, ya que el conocimiento exacto de su número permitía al corregidor
                    establecer las formas de explotación (si es que debían ir a la mina, o debían pagar en especies
                    o contante).


                                                            TIPOS DE REPÚBLICA
                                 de españoles                                                     de indios
              La República de Españoles estaba conformada por los
              peninsulares llegados a América y sus descendientes             Estaba conformada por los indios nobles (caciques) y los
              directos: los criollos. En un primer momento, a la cabeza       indios del común que vivían en reducciones, iban a la mita
              de esta república debieron estar los encomenderos, grandes      o poseían tierras propias. Pagaban el tributo y realizaban
              terratenientes y los funcionarios públicos, como los oidores,   mita solo los indios del común quienes también eran
              corregidores y el virrey. Con el tiempo, los encomenderos       llamados mitayos.
              fueron suplantados por personajes de mayor jerarquía,
              poseedores de títulos nobiliarios (condes, marqueses y hasta
              algún “grande” de España).




  2. DESDE EL PUNTO DE VISTA SOCIO-ECONÓMICO
A.    LOS GRUPOS RACIALES

     • BLANCOS (Españoles) : Se consideraban la mejor raza. Estuvieron representados por españoles
       (peninsulares) y criollos. Ocupaban los máximos cargos políticos y eclesiásticos : virreyes, corregidores,
       oidores, obispos, dueños de obrajes, más nunca podían ser sirvientes, peones o mitayos.

     • INDÍGENAS: La población más numerosa del virreinato fue la indígena (pertenecientes a la república de
       indios). Estos eran considerados legalmente como menores de edad, por lo que no podían ser juzgados ni
       tomados en cuenta como testigos. Las leyes de Indias protegieron a los descendientes de los Incas y a las
       familias “nobles” o panacas del antiguo Tahuantinsuyo. Esta parte de la población indígena estaba exenta
       del tributo. Por ello muchos indígenas hicieron grandes fortunas con la venta de productos vernaculares
       como el olluco, la oca, camote, etc. (estaban igualmente libres de impuestos), o con el arriaje de mulas de
       carga.

      La vida cotidiana del      indígena estuvo regida por el trabajo que debía cumplir en beneficio de los
      peninsulares. Obrajes,     haciendas y minas consumieron la mayor parte del esfuerzo laboral de los nativos.
      También desarrollaron      trabajos agrícolas en sus comunidades, manteniendo muchos de sus métodos
      ancestrales hasta el día   de hoy.



                  Siempre se puede saber más ...

                    Las reducciones eran una forma de organización que consistía en concentrar a los indios
                    dispersos de los ayllus en poblaciones cercanas a la ciudad. Para poder cobrar el tributo
                    de manera más fácil, controlarlos, vigilarlos y evangelizarlos. Buscó así mismo evitar y/o
                    controlar las luchas campesinas.



 • NEGROS: Los negros estuvieron sujetos a muchas limitaciones entre las cuales se
   cuentan la prohibición de portar armas, andar de noche por ciudades y villas, montar a
   caballo o tener indígenas a su servicio. Sin embargo, la situación laboral del negro no
   era tan mala como su condición jurídica. Debido a su mayor resistencia física y al tipo
   de trabajo que desempeñaron los esclavos negros, lograron muchas veces una posición
   social superior a la del indígena.

      El esclavo, especialmente en el siglo XVIII, puedo acceder a la libertad mediante la
      manumisión. Esta no le era concedida voluntariamente por sus dueños o la adquiría
      mediante la compra de su libertad a precio de mercado.

      Un gran problema para las autoridades peninsulares fueron los negros cimarrones o esclavos fugitivos que
      huían de sus amos y se agrupaban en bandas. Algunos formaban parcialidades o palenques con una
      organización según formas políticas de origen africano y desde ahí se dedicaban a saquear haciendas,
      poblados indígenas y caminos para sostenerse.



                   Siempre se puede saber más ...

                         Los esclavos venían hacinados en los barcos, expuestos a contraer enfermedades fatales,
                        de manera que los que se encargaban de inspeccionarlo por la mañana debían
                        desencadenar los cadáveres para separarlos de los cuerpos de sus compañeros de
                        infortunio. La mortandad era elevada; se estima en alrededor de un veinte por ciento.
                        De ahí el nombre de “tumbeiros” (ataúdes) con el que se designa a los barcos negreros.
CATEGORÍAS




       BOZAL




       LADINO




       CIMARRÓN




       LIBERTO




B. LAS CASTAS
   Las castas fueron las uniones polirraciales de escasa incidencia blanca. Exentos originalmente en el esquema
   ideal de las dos repúblicas. Surgen de la interacción de españoles, indios y negros. De ello resultaron los
   mestizos, mulatos y zambos.

    Durante la colonia las castas se clasificaron teniendo en cuenta principalmente el color de la piel, es decir, se
    relacionó la condición social del individuo con el color de su piel; a mayor «blancura» se ostentaba una mejor

      Un antiguo dicho colonial sintetiza el desprecio que sufrieron las castas por parte de los grupos más pudientes y “blancos”: “Ya en época muy
      tardía que Dios hizo el café e hizo la leche, pero no el café con leche”.


    ubicación en la sociedad indiana. Era muy difícil acceder a los privilegios, derechos o bienes de quienes tenían
    la ventaja de contar con una piel más clara, transformándose el prejuicio racial en prejuicio social.

     • MESTIZO: Desde los primeros momentos de la conquista el español se unió sexualmente a las mujeres
       aborígenes, surgiendo de esa manera el mestizo. Paulatinamente el número de los mestizos aumentó, cosa
       que se reflejo en la aparición de una legislación discriminatoria contra ellos. Así por ejemplo, se les prohibió
       tener repartimientos y encomiendas o desempeñar oficios públicos y reales.

     • MULATO: Nacido de la unión del blanco con el negro. Cuando el mulato se unía en segunda, tercera o
       cuarta instancia con el español, resultaba el segundón, tercerón o cuarterón, respectivamente. Otras
       variaciones dentro de la raza negra fueron: salto atrás, saliendo de la unión del mulato con el cuarterón, y
       el tente en el aire, mezcla de padres segundones, tercerones o cuarterones.

     • ZAMBO: Resultado de la unión del indio con el negro. Esta mezcla estaba prohibida por ser “causa de
       encono y daño en el reino”.

       Nota: El criollo no formaba parte de las castas, este era el hijo de españoles nacido en América.

 C. BAJA DEMOGRÁFICA
    Una catastrófica baja demográfica ocurrió en el territorio del Perú durante las décadas siguientes a la entrada
    de las tropas de Pizarro. Estimase que en el lapso de los primeros treinta años de coloniaje descendió el
    número de habitantes en cerca del ochenta por ciento. Para tratar de explicar dicha baja en la población, hoy
    en día está comprobado que el factor más influyente en la masiva desaparición de dichos individuos fue el
    sanitario. Las epidemias diezmaron incesantemente a los naturales que carecían de defensas biológicas para
    resistir a muchas de las enfermedades transmitidas por los extranjeros. También repercutieron las acciones
    militares de los conquistadores y el nuevo orden impuesto en la explotación de riquezas, que conllevaron el
desarraigo de las comunidades étnicas, la pérdida de sus métodos tradicionales de cultivo y los maltratos
      cometidos por los encomenderos. Adicionalmente hay que considerar fenómenos orgánicos o psicológicos,
      como la baja natalidad, el aumento de la mortalidad infantil, los abortos, las huídas a zonas no colonizadas.


LECTURA
                                   SITUACIÓN DEL INDIO EN EL VIRREINATO



L  a situación y el concepto del indio no fueron iguales en todas las zonas y en todos los tiempos. El indio de la

   primera hora, el caribe, fue denostado como bestia animalia por teólogos medievales y humanistas del
Renacimiento; el indio de los grandes imperios, el Azteca y el Inca, fue estimado como gente de razón luego por los
burócratas coloniales e hiperbolizado, a fines del siglo XVI, por los propios españoles hasta dar origen a la tesis de
que la civilización española y la religión cristiana habían corrompido al indio, y enseñándole vicios occidentales ...

... El juicio de los cronistas españoles humanos y optimistas y el de los filósofos de la Ilustración que denigraron al
indio imberbe, y degenerado, predestinado por el tópico de la esclavitud no fue uniforme. No cabe duda, en cambio
de que hubo una efectiva tensión, como en todas la sociedades humanas, entre la ley y la práctica, de que aquella
fue muchas veces incumplida, aunque perdure el espíritu y el clima moral creado por el precepto y que el equilibrio se
rompiese generalmente como en nuestros días, en contra de las clases humildes y oprimidas. La realidad lacerante
del cuadro social de la época fue, como el de ahora, la explotación del hombre por el hombre, bajo nombres distintos
que por entonces se llamaron el tributo, la mita y los obrajes, bajo la tríade del encomendero o corregidor, el cura
doctrinario y el cacique indio. El indio es vejado y maltratado por todas las clases sociales y es el más paciente
trabajador en la mina, en la labranza de la tierra, en el pastoreo, en el obraje, en el carguío comercial y el servicio de
las ciudades... el único bien que le quedó fue la tierra comunitaria del ayllu a la que permanece adherido y que según
los historiadores de nuestra economía, le arrebató la República.

La raza de bronce, el indio sojuzgado, vegetaba en plano inferior, en la hora colonial. Esta raza llega a la colonia en
infinita orfandad espiritual porque sus dioses y sus templos amados, fueron derruidos. Porque sus padres incas
fueron agarrotados. Porque sus hermanos y sus hijos fueron arrancados en manadas de su suelo para servir, bajo el
látigo ignominioso, a los nuevos amos despiadados.

Un dicho vulgar, ofensivo para el indio, que toda América conoce, resume este aserto. Lo recordamos, con criterio
científico, alejado de toda suspicacia denigrante : «serrano nunca bueno; y si bueno, nunca perfecto; y si perfecto,
siempre serrano».

Lo que si nos cabe afirmar, y es imputación desleal e innoble, es que la colonización española destruyó
sistemáticamente las culturas indígenas y borró las huellas de su pasado.




1. Explica cuál era la condición del mestizo dentro de la sociedad colonial.
   ____________________________________________________________________________________________
   ____________________________________________________________________________________________
   ____________________________________________________________________________________________
   ____________________________________________________________________________________________
   ____________________________________________________________________________________________
   ____________________________________________________________________________________________
   ____________________________________________________________________________________________
   ____________________________________________________________________________________________
   ____________________________________________________________________________________________

2. Tomando en cuenta la lectura responde a lo siguiente:

    a) ¿Qué significado crees que tenga la frase “serrano nunca bueno; y si bueno, nunca perfecto; y si perfecto
       siempre serrano”?
        _________________________________________________________________________________________
        _________________________________________________________________________________________
        _________________________________________________________________________________________
b) ¿Cuál era la visión que tenían los españoles de los indígenas?
       __________________________________________________________________________________________
       __________________________________________________________________________________________
       __________________________________________________________________________________________
       __________________________________________________________________________________________

3. Realiza un esquema señalando la conformación de las castas.




4. ¿Crees que el racismo actual tiene sus bases en la época virreinal? Sí No ¿Por qué?
   ____________________________________________________________________________________________
   ____________________________________________________________________________________________
   ____________________________________________________________________________________________
   ____________________________________________________________________________________________
   ____________________________________________________________________________________________
   ____________________________________________________________________________________________
   ____________________________________________________________________________________________
   ____________________________________________________________________________________________
   ____________________________________________________________________________________________


      TAREA DOMICILIARIA


INVESTIGACIÓN

1. Investiga y explica a través de un cuadro comparativo el significado de las siguientes palabras:
                    • Mestizaje
                    • Aculturación
                    • Transculturación

2. Realiza un tríptico señalando las principales razas, castas y repúblicas existentes en el Virreinato (incluir gráficos,
   esquemas, texto, definiciones, historietas, etc.)

3. ¿Qué fueron las castas?

4. ¿En qué consistieron las reducciones?

ANÁLISIS

5. Lee la siguiente lectura y responde la pregunta propuesta.

                                   «Un humanista Inca: Garcilaso de la Vega»

   ... «En 1650, un joven mestizo peruano llamado Gómez Suárez de Figueroa llegó a España en busca de fortuna
   (...) Era hijo de Garcilaso de la Vega, sobresaliente conquistador y corregidor del Cusco, y de la princesa inca
   Isabel Chimpu Ocllo, nieta del emperador inca Túpac Yupanqui (...) Se crió en la casa de sus padres pero a los
   diez años sufrió la mortificación de ver que su padre se casaba con una joven de la nobleza española y; en
   cambio, enviaba a su concubina aborigen a un soldado español de infantería (...). Habiendo recibido una
   educación rudimentaria en compañía de otros hijos mestizos de los conquistadores y retoños de la nobleza incaica
   (...) se informó acerca del pasado inca, gracias a la familia y parientes de su madre. Después se trasladó a
España a los 21 años, donde, trató de relacionarse con sus familiares, más fue rechazado. Sólo un tío le brindó
   cierta ayuda.

   Garcilaso de la Vega, como se empezó a llamar a sí mismo, es uno de los casos de aculturación mejor estudiados.
   En él se combinan los elementos hispanos y andinos reflejados en toda su obra. Escribe para los españoles,
   haciendo uso de sus métodos y autoridades, pero reinvindica el pasado incaico y defiende a sus antepasados
   andinos, aunque sin deplorar la conquista».

                                                                                                                                          David A. Brading
                                                                                                                                                Orbe indiano

* ¿Qué comentario te merece la situación de un mestizo como Garcilaso de la Vega?

   ..............................................................................   ..............................................................................
   ..............................................................................   ..............................................................................
   ..............................................................................   ..............................................................................
   ..............................................................................   ..............................................................................



                                   ORGANIZACIÓN ECONÓMICA
                                      DEL VIRREINATO I




                En 1545 se descubrió la mina de plata de Potosí, en el Alto Perú (actual Bolivia). Ésta se convertiría en la principal mina
                de plata del Virreinato.

                En 1546, año siguiente del hallazgo de la mina, se fundó allí la Villa Imperial de Potosí, que se convertiría a comienzos
                del siglo XVII en una ciudad de 160 000 habitantes.
¿Qué aprenderemos?
                En el presente capítulo estudiaremos la estructura económica de la sociedad virreinal, teniendo en cuenta sus
                principios, posesión de la tierra, fuerza de trabajo y desarrollo de la actividad minera, la cual representó la principal
                actividad económica llevada a cabo en el Virreinato (teniendo en cuenta el modelo mercantilista que regía los
                patrones económicos de la época), lo que propicio el desplazamiento de la actividad agrícola, otrora base económica
                principal de la sociedad inca.




I. INTRODUCCIÓN

  Durante las dos o tres décadas iniciales de su presencia en el Perú los españoles se limitaron a enriquecerse
  gracias al sistema productivo tradicional de los aborígenes, sin desarrollar inversiones ni fuentes de ingresos
  novedosos. Colocándose en el lugar de los antiguos funcionarios del estado incaico, exigieron a los jefes de
  comunidades étnicas la entrega de fuerza de trabajo y especies diversas. Los ingentes caudales de oro y plata
  que se recaudaron entonces provenían de botines de guerra, robos en huacas y saqueo de los grandes templos.

  Consolidado el poder español en el Perú, con la creación del Virreinato, el país ibérico encontró en ésta colonia
  americana, su fuente más grande de riqueza, la que aprovechó mediante diversas formas de explotación, logrando
  así constituirse en una de las principales potencias del siglo XVI.

  Generalidades

  • La economía capitalista europea desplazó la producción agraria del Tahuantinsuyo por una sobresaliente
    minería.
  • La minería fue la principal actividad, girando en torno a ella la agricultura, ganadería, artesanía y el comercio.
  • Estuvo basada en una economía dependiente que se apoyaba en la explotación minera y en un sistema
    comercial y fiscal mercantilista.
  • Utilizaron el trabajo servil indígena y el trabajo esclavo de los negros.

II. PRINCIPIOS ECONÓMICOS

  La economía virreinal se basó en los siguientes principios:

  1. MERCANTILISMO: El mercantilismo es el modelo económico basado en la obtención de metales preciosos, el
     cual tuvo vigencia entre los siglos XV al XVIII.

  2. MONOPOLISMO Y EXCLUSIVISMO: El monopolio comercial se evidenciaba en el hecho que solo España era
     el país que podía comercializar con sus colonias; incluso ni los propios virreinatos podían comercializar entre
     ellos.                  Además España tenía la exclusividad del comercio con los puertos de América.

  3. INTERVENCIONISMO: España intervenía en todas las decisiones económicas y producción. España
     determinaba los productos y cantidades que se podían producir en el Virreinato del Perú.

III. EL TRABAJO Y LA FUERZA LABORAL

  En los dos primeros siglos coloniales la encomienda reguló la fuerza de trabajo y la distribución de la mano de
  obra. La encomienda era una vieja institución de carácter feudal, que establecía servidumbre a los señores a
  cambio de protección para los siervos.

  El encomendero cobraba y disfrutaba el tributo de sus indios, en dinero, en especie o en trabajo; a cambio de ello,
  debe amparar y proteger a los indios encomendados e instruirles en la religión católica, por sí o por medio de una
  persona seglar o eclesiástica (doctrinero) que él mantendrá.

  Por lo tanto, la encomienda no implicaba la propiedad sobre los nativos; era una concesión no heredable. Al
  quedar vacante (sin poseedor) ésta volvía al monarca, quien podía retener a los indígenas bajo administración real
  o entregarlos a otro encomendero.
Paralelamente a la encomienda funcionó el sistema del repartimiento forzado, que consistió en el trabajo
  rotativo y obligatorio del indígena en proyectos de obras públicas o trabajos agrícolas considerados vitales para el
  bienestar de la comunidad.

  Cabe resaltar que en las haciendas laboraban peones, jornaleros y capataces, en las minas obreros libres ofrecían
  sus servicios. En las ciudades, por su parte, se constituyó una mano de obra libre calificada, compuesta por
  plateros, carpinteros, carreteros y gremios de artesanos en general.

  1. FUERZA LABORAL
     La fuerza laboral estuvo representada por el trabajo de los esclavos y los indígenas:

      A. LOS ESCLAVOS NEGROS: Fueron empleados fundamentalmente en los sistemas de plantación y, en
         menor medida, en los lavaderos de oro. También fueron requeridos para el servicio doméstico donde,
         además, le otorgaban prestigio social a sus amos.

      B. LOS INDÍGENAS: Representaron el sostén de la economía colonial. El indígena fue considerado
         legalmente súbdito de la corona y, por tanto, hombre libre. La categoría de súbdito implicaba el pago de un
         tributo o, en su defecto, un servicio personal a los representantes de la autoridad monárquica en América.

          Dentro del grupo indígena podemos distinguir a los indios Mitayos (trabajadores por turnos de las
          reducciones), a los indios Mingados (trabajadores asalariados) y a los pongos o yanaconas (siervos de
          haciendas).

  2. LA MITA
     Forma de trabajo que estaban obligados a prestar los indios al estado español por periodos determinados a
     cambio de un bajo salario, fue legalizada por el virrey Toledo, entre sus características tenemos:

      • Fue obligatorio para los indios que viven en reducciones.
      • Se eximió de ella a los yanaconas que formaban parte como siervos de las haciendas y estancias
         (Yanaconas).
      • La edad promedio fue de 18 a 50 años.

      Existieron varios tipos de mita:

              Mita   obrajera                    Destinado a fábricas textiles
              Mita   rural                       Destinado a trabajar en las haciendas
              Mita   de tambos                   Control y servidumbre de posadas
              Mita   de plaza                    Destinados a obras de construcción y labores generales
              Mita   minera                      En grandes centros mineros

IV. LA TENENCIA DE LA TIERRA

  LA TENENCIA O LA PROPIEDAD DE LA TIERRA
  En un principio todas las tierras del nuevo mundo fueron consideradas como regalías o propiedad de la Corona
  española, sin embargo, la época colonial estuvo marcada por la aparición de grandes haciendas o latifundios. Su
  origen no está en las encomiendas, las cuales no daban derechos sobre la tierra. Pudo formarse a partir de las
  tierras que el Rey cedía a particulares, lo cual era llamado «Merced de Tierras». A veces, algún español se
  posesionaba de tierras libres y después
                                                                                       TIPOS DE PROPIEDAD
  legalizaba su propiedad, a esto se le
  llamaba «Composición de Tierras». La
                                                     Tierras Realengas: Estuvieron bajo el control de la Corona española y eran dadas a particulares.
  mano de obra en la costa la
  proporcionaban los esclavos y en la sierra         Tierras Abadengas: Estuvieron en posesión de las diversas órdenes religiosas.

  los yanaconas; éstos eran indios que huían         Tierras Señoriales: Fueron las que estuvieron controladas por los hacendados y encomenderos.
  de sus reducciones (pueblos) para eludir el
                                                     Tierras Comunales: Estaban a cargo de los campesinos de la comunidad.
  tributo y la mita y trabajaban
  gratuitamente en las haciendas a cambio            Tierras de “Manos Muertas”: Eran aquellas propiedades que no podían ser vendidas.

  de una parcela para cultivar.
V. ACTIVIDADES ECONÓMICAS

   Entre las principales actividades económicas tenemos la minería, la industria obrajera, el comercio y la agricultura.

   1. LA MINERÍA
      La minería representó el motor de la economía colonial. La minería colonial peruana se basó principalmente en
      la extracción de plata. La principal mina de extracción de plata fue Potosí, descubierta aproximadamente en
      1540 logrando recién en 1570 ser explotada a gran escala.

      El florecimiento de la minería como recurso económico se debió principalmente a:

      • La abundancia y riqueza de metales.
      • Disponibilidad de una gran fuerza de trabajo (indios).
      • El descubrimiento del sistema de amalgamación

   2. LOS TRABAJADORES EN LA MINA
      Uno de los pilares de la minería fue la fuerza de trabajo la cual estuvo representada por los indios, los mismos
      que debían pasar entre una y dos semanas (cada mes o mes y medio) dentro de la mina, sin salir en ningún
      momento, hasta completar su trabajo. Su sueldo variaba de acuerdo a la especialización que tenía.

      Dentro del grupo de indígenas que debían trabajar en la mina, destaca el caso de:

      A. Los indios Huarache: Eran los indios que trabajaban dos turnos seguidos sin descanso.

      B. Los indios de Faltriquera: Eran aquellos indios que podían librarse de la mita a cambio de un pago o
      compensación.

                                             SISTEMA DE PURIFICACIÓN DE METAL



                                       WAIRAS                                      AMALGAMA


                      Consiste en la fundición del metal en gran-    Utilizada en México, luego en el Perú, con-
                      des ollas donde por acción del fuego se fun-   siste en la separación de la plata a través
                      dían los metales de más alta ley.              del azogue (mercurio). El mercurio absorbe
                                                                     la plata siempre y cuando ésta se encuen-
                                                                     tre en estado de polvo o harina. Esta acción
                                                                     daba como resultado la amalgamación.
                                                                     Luego se separaba el azogue y quedaba la
                                                                     plata pura y de alta ley.


LECTURA
                                 ESPLENDORES DE POTOSÍ : EL CICLO DE LA PLATA

... Dicen que hasta las herraduras de los caballos eran de plata en la época del auge de la ciudad de Potosí. De plata
eran los altares de las iglesias y las altas de los querubines en las procesiones: en 1658, para la celebración del
Corpus Christi, las calles de la ciudad fueron desempedradas, desde la matriz hasta la iglesia de Recoletos, y
totalmente cubiertas con barras de plata. En Potosí la plata levantó templos y palacios, monasterios y garitos, ofreció
motivo a la tragedia y a la fiesta, derramó la sangre y el vino, encendió la codicia y desató el despilfarro y la aventura.
La espada y la cruz marchaban juntas en la conquista y en el despojo colonial. Para arrancar la plata de América, se
dieron cita en Potosí los capitanes y los ascetas, los caballeros de lidias y los apóstoles, los soldados y los frailes.
Convertidas en piñas y lingotes, las vísceras del cerro alimentaron sustancialmente el desarrollo de Europa. «Vale un
Perú» fue el elogio máximo a las personas o a las cosas desde que Pizarro se hizo dueño del Cusco, pero a partir del
descubrimiento del cerro, Don quijote de la Mancha habla con otras palabras: «Vale un Potosí advierte a Sancho».
Vena yugular del Virreinato, manantial de plata de América, Potosí contaba con 120 000 habitantes según el censo de
1573. Sólo veintiocho años había transcurrido desde que la ciudad brotara entre los páramos andinos y ya tenía,
como por arte de magia, la misma población que Londres y más habitantes que Sevilla, Madrid, Roma o París. Hacia
1650,un nuevo censo adjudicaba a Potosí 160 000 habitantes. Era una de las ciudades más grandes y más ricas del
mundo, diez veces más habitada que Boston, en tiempos en que Nueva York ni siquiera había empezado a llamarse
así.
La historia de Potosí no había nacido con los españoles. Tiempos antes de la conquista, el inca Huayna Capac había
oído hablar a sus vasallos del Sumaj Orko, el cerro hermoso, y por fin pudo verlo cuando se hizo llevar, enfermo,
a las termas de Tarapaya. Desde las chozas pajizas del pueblo de Cantumarca, los ojos del Inca contemplaron por
primera vez aquel cerro perfecto que se alzaba, orgulloso, por entre las altas cumbres de las serranías. Quedó
estupefacto. “Los que vienen de más allá” no demoraron mucho en aparecer. Los capitanes de la conquista se
habrían paso. Huayna Capac ya había muerto cuando llegaron. En 1545, el indio Huallpa corría tras las huellas de
una llama fugitiva y se vio obligado a pasar la noche en el cerro. Para no morirse de frío, hizo fuego. La fogata
alumbró una hebra blanca y brillante. Era plata pura. Se desencadenó la avalancha española.

Fluyó riqueza. El emperador Carlos V se dio prontas señales de gratitud otorgando a Potosí el título de Villa Imperial
y un escudo con esta inscripción : «Soy el rico Potosí, del mundo soy el tesoro, soy el rey de los montes y
envidia soy de los reyes».

Apenas once años después del hallazgo de Huallpa, ya la recién nacida Villa Imperial celebraba la coronación de
Felipe II con festejos que duraron veinticuatro días y costaron ocho millones de pesos fuertes. Llovían los buscadores
de tesoros sobre el inhóspito paraje. El cerro, a casi cinco mil metros de altura, era el más poderoso de los imanes,
pero a sus pies la vida resultaba dura, inclemente : se pagaba el frío como si fuera un impuesto y en un abrir y cerrar
de ojos una sociedad rica y desordenada brotó en Potosí, junto con la plata. Auge y turbulencia del metal : Potosí
pasó a ser «el nervio principal del reino» ...

... Cualquiera de los diamantes incrustrados en el escudo de un caballero rico valía más, al fin y al cabo, que lo que
un indio podía llegar a ganar toda su vida de mitayo, pero el caballero se fugó con los diamantes. Bolivia es hoy uno
de los países más pobres del mundo, podría jactarse -si ello no resultara patéticamente inútil- de haber nutrido la
riqueza de los países más ricos. En nuestros días Potosí es una pobre ciudad de la pobre Bolivia : «La ciudad que
más ha dado al mundo y la que menos tiene», como me dijo una señora potosina, envuelta en un kilométrico chal de
lana de alpaca, cuando conversamos ante el patio andaluz de su casa de dos siglos. Esta ciudad condenada a la
nostalgia atormentada por la miseria y el frío es todavía una herida abierta del sistema colonial de América : una
acusación. El mundo tendría que empezar a pedirle disculpa.
                                                                           Tomado de : «Las Venas Abiertas de América Latina»
                                                                                                              Eduardo Galeno




1. Completa el siguiente esquema.

                                              LA ECONOMÍA VIRREINAL

                                                         sus

                                              PRINCIPIOS ECONÓMICOS
2. ¿Por qué razón crees que la minería representó la actividad más importante de la sociedad virreinal y no la
   agricultura que a la llegada de los españoles se encontraba muy desarrollada?

   _____________________________________________________________________________________________
   _____________________________________________________________________________________________
   _____________________________________________________________________________________________
   _____________________________________________________________________________________________
   _____________________________________________________________________________________________
   _____________________________________________________________________________________________

3. ¿A quiénes se llamaban indios de faltriquera?

   _____________________________________________________________________________________________
   _____________________________________________________________________________________________
   _____________________________________________________________________________________________
   _____________________________________________________________________________________________
   _____________________________________________________________________________________________
   _____________________________________________________________________________________________

4. ¿Qué opinión te merece la mita?

   _____________________________________________________________________________________________
    ____________________________________________________________________________________________
    ____________________________________________________________________________________________
   _____________________________________________________________________________________________

5. Teniendo en cuenta la lectura «Esplendores de Potosí: El Ciclo de la Plata», responde lo siguiente:

   a. ¿Cuál fue la reacción de los españoles frente a Potosí?
      __________________________________________________________________________________________
      __________________________________________________________________________________________
      __________________________________________________________________________________________
      __________________________________________________________________________________________

   b. ¿A qué se refiere el autor cuando dice que : «En Potosí la plata ofreció motivo a la tragedia y a la fiesta?
      __________________________________________________________________________________________
      __________________________________________________________________________________________
      __________________________________________________________________________________________
      __________________________________________________________________________________________

   c. ¿Por qué crees que decayó Potosí?
      __________________________________________________________________________________________
      __________________________________________________________________________________________
      __________________________________________________________________________________________
      __________________________________________________________________________________________

      TAREA DOMICILIARIA

INVESTIGACIÓN

1. Investiga cuáles fueron las principales minas que existieron durante el virreinato y ubícalas en el mapa del Perú
   (gráfico), señalando además el mineral que se explotaba.

2. ¿En qué consistió el monopolio comercial?

ANÁLISIS

                                            “Los Trabajadores Libres”

   No toda la población indígena acató pasivamente la vida en las reducciones y las obligaciones que éstas
   implicaban. Conocedores de la legislación colonial, muchos indios evadieron la mita aduciendo ser indios
   forasteros, es decir, que no estaban empadronados en esas reducciones. En algunas partes de Bolivia, curacas de
   las punas y de los valles orientales llegaron a intercambiar indios para evadir la mita. Sin embargo, muchos de
estos indios forasteros acudían a los centros mineros como trabajadores libres o mingados. Su trabajo era
    requerido por curacas que no habían logrado completar el número suficiente de mitayos. En algunos pagaba por
    la cantidad equivalente al contrato de un mingado. A este pago se le llamó la mita de faltriquera.

3. ¿Algunos indígenas cómo evadieron el trabajo de la mita?

4. ¿A qué se denomina “mita de faltriquera”?

DESCRIBE Y/O COMPLETA

5. Completa el siguiente esquema:

                                                                    FUERZA DE TRABAJO




                                     ESCLAVOS (Descripción)                                            INDÍGENAS (Descripción)




6. Complete las siguientes oraciones:

a) La denominada «Armada del Mar del Sur» fue organizada por.....................................................................
b) ................................... y .................................. fueron los principales elementos de la mano de obra en la
   Colonia.
c) Las......................................................... fueron tierras agrícolas de mayor extensión ubicadas en la costa.
d) Es considerado un impuesto municipal: ............... ................................................................................
e) La Merced de tierras fue..................................... ..................................................................................................




                                                 ORGANIZACIÓN ECONÓMICA
                                                    DEL VIRREINATO II
                                                                                                                 Ocho reales, Macuquina.
                                                                               Anverso                               Plata acuñada
                                                                                                                     en Lima entre
                                                                                                                       1577 y 1588




                                                                                   Revers
                                                                                   o
                           En el año de 1568 se establece en el Perú la Casa de la
                           Moneda con el objetivo de acuñar las primeras monedas
                           dentro de las cuales destaca la «Macuquina».

                           Las macuquinas se fabricaron de 1575 a 1773. Se conoce
                           con este nombre a las de bordes recortadas y selladas en
                           forma irregulares a golpe de martillo.

                           Deriva de la voz quechua «makkaikuna» que quiere decir
                           «las golpeadas».
¿Qué aprenderemos?
                Además de la minería, durante el virreinato se desarrollaron otras actividades como la industria obrajera, la
                agricultura y el comercio (está última regida por el principio de monopolio), las cuales nos dedicaremos a
                estudiar en el presente capítulo, además de conocer y analizar las principales instituciones que regulaban el
                intercambio comercial. Así también reconoceremos los principales ingresos fiscales de la Corona española
                provenientes del Virreinato peruano.




I. INDUSTRIA OBRAJERA

   Los obrajes fueron centros laborales dedicados a la manufactura de textiles e hilos de lana, algodón y cabuya. En
   el Perú el primer obraje fue instituido por Antonio de Ribera en 1545. Existían obrajes de diferentes clases :

   1. Obraje Entero
      Eran aquellos que podían operar más de 12 telares, en los cuales trabajaban indígenas forzados o aquellos que
      percibían un salario.

   2. Medios Obrajes
      Si no excedían los 12 telares, pero que contaban con un batán y molino (pagaban la mitad de la alcabala).

   3. Los Chorrillos
      Contaban con seis telares o menos y carecían de batán, eran usualmente mantenidos por el miembro de una
      familia y sólo producían tejidos de calidad burda.

II. EL COMERCIO

   Establecido el control político y administrativo en las colonias, la Corona se preocupó por que los habitantes del
   Nuevo Mundo sean incluidos en los circuitos comerciales con la península. Ésta buscó tener el control monopólico
   de todos los productos y trató de frenar cualquier intento de comercio entre las colonias.

   Los viajes en donde se importaba mercadería de España, se realizaban a través de Flotas y Galeones.

   1. Los Galeones
      Salían de Sevilla cargados de productos hacia Portobello, lugar donde se efectuaba una feria anual. A ella
      debían llegar los comerciantes procedentes del Perú.

   2. Las Flotas
      Se dirigían a Veracruz para ahí efectuar las transacciones con los comerciantes de la Nueva España. El comercio
      se centró fundamentalmente en el abastecimiento de productos destinados al consumo de la sociedad colonial.




III.
INSTITUCIONES COMERCIALES

   1. Casa de Contratación de Sevilla
      Fue el primer cuerpo administrativo fundado en España, era una institución de índole comercial creada en 1503
      y que funcionó hasta 1790.

      Entre sus funciones tenemos:

      • Registraba las migraciones hacia América.
      • Fue una institución educativa en materia náutica.
      • Organizaba el sistema de Flotas y Galeones

      Sus principales miembros fueron : un factor, un tesorero, un contador y el piloto mayor.

   2. El Tribunal del Consulado
      Fue la institución que agremiaba a todos los mayoristas arraigados en Lima. Creada en 1593 por Felipe II, fue
      establecido en Perú en 1613 y reglamentada en 1619 por el Virrey Príncipe de Esquilache. Entre sus principales
      atribuciones tenemos:

      •   Cobro de la Alcabala, Almojarifazgo y Avería.
      •   Fue un Tribunal de Justicia entre los Comerciantes, sus decisiones podían ser apeladas al Juez de Alzada.
      •   También fue una Institución Financiera.
      •   Organizaba la Armada del Mar del Sur.
      •   Se encargó de la distribución de Mercadería al interior del Virreinato.

IV.   PIRATAS Y CORSARIOS

   Es evidente que la aparición de las grandes riquezas de oro y plata en América despertó la codicia de los enemigos
   de España. Para participar del botín y romper el monopolio hispánico, distintos gobiernos y compañías comerciales
   europeas se valieron de los corsarios y piratas.

   Las distintas formas de la piratería americana son propias del período comprendido entre la primera mitad del
   siglo XVI y la primera mitad del siglo XVIII. En estos doscientos años la mítica figura del pirata se constituyó en un
   símbolo de la época, exaltado por novelas y leyendas que hasta el día de hoy dan rienda suelta a la imaginación.

Los ingleses John Hawkins y Francis Drake fueron los grandes personajes que señalaron la aparición del corsario en la
   América del siglo XVI. Glorificados por la literatura se constituyeron en símbolos de esta actividad.

   El más célebre ataque contra el primer puerto del Virreinato del Perú, fue realizado en tiempos del Virrey Toledo
   por el legendario Sir Francis Drake.

   Drake salió en diciembre de 1577 con cinco naves rumbo al Brasil, penetró en el río de la plata y atravesó el
   estrecho de Magallanes, en agosto de 1578. Aunque sólo conservó su propia nave, tomó rumbo hacia el norte y
   realizó asaltos sorpresivos en Valparaíso, Coquimbo y Arica.

   Protegido por las sombras de la noche, se apoderó en el Callao de las naves surtas en la bahía el 13 de febrero de
   1579, transbordó a la suya toda la carga que juzgó útil y luego las hundió a merced de la corriente.
   Inmediatamente prosiguió hacia el norte, para eludir los preparativos de defensa en el puerto. Luego sometió
   otras poblaciones americanas a sus audaces actos de rapiña. Toledo dispuso dos barcos de guerra en su
   búsqueda, suponiendo que se vería obligado a regresar por el estrecho de Magallanes.

   Drake sorprendió a sus perseguidores al tomar rumbo hacia el oeste, cruzar el cabo de Buena Esperanza y
   retornar por esa vía a Inglaterra. Vino a ser el segundo marino que dio la vuelta al mundo, y por esa hazaña fue
   recibido el 3 de diciembre de 1580, con extraordinarias demostraciones de aprecio. La reina Isabel acudió a
   visitarlo en su nave y lo hizo caballero.

   En los días del ataque de Drake al Callao, el Virrey Toledo tenía en prisión a un pirata inglés capturado en Panamá
   mientras intentaba robar esclavos en tierra firme: John Oxenham, que concluyó sus días, junto a algunos de los
   suyos, en una prisión de Lima. En 1587, en tiempos del Virrey Torres y Portugal, fue traído un grupo de piratas
   ingleses capturados en el estuario de Plata. Por habérseles probado hechos delictivos, fueron pasados al Santo
   Oficio (Tribunal de la Santa Inquisición), que los juzgó como enemigos de la Iglesia. Del grupo en cuestión, John
   Drake y Richard Ferrell fueron condenados a tres años de prisión, pero sus compañeros Henry Oxley, Walter y
   Eduard Tiller, fueron ajusticiados como luteranos en 1592.
V. LA AGRICULTURA

   La actividad agrícola, columna vertebral de la economía incaica, se vio desplazada durante el Virreinato por la
   minería, ello se originó por la política mercantilista que regía la economía virreinal. Así, la agricultura de tipo
   europeo se desarrolló en principio en torno a los centros urbanos y, posteriormente, se fue ampliando a los valles,
   en los que se extendió el cultivo del algodón, la caña de azúcar, la vid, el olivo y algunos cereales como el trigo y
   la alfalfa.

VI.   LA HACIENDA PÚBLICA

   Para la monarquía española, captar los recursos de oro y plata americanos a nivel estatal implicaba contar con un
   buen equipo de burócratas y tener una eficiente y organizada hacienda pública que promoviera e hiciera rentable
   la aventura americana. De este modo, la organización financiera de la América colonial española fue de primordial
   importancia.

   Las posesiones americanas eran patrimonio de la monarquía castellana y por este motivo se les denomina
   «hacienda real» o «real hacienda». Los ingresos percibidos por concepto de impuestos entraban directamente en
   las arcas de la corona y no existía, pues, la actual separación entre el bolsillo del Rey y las arcas del Estado.

   Los Impuestos
   España recibía, además de la explotación de la actividad minera, comercio y obrajes, grandes cantidades de dinero
   provenientes de diversos impuestos que habían establecido en América. Esos ingresos eran recaudados y llevados
   a la real hacienda o Caja Fiscal del Rey. Así tenemos los siguientes tipos de impuestos:

      •   Quinto Real              :   20% de la producción minera.
      •   Tributo                  :   pagada por indios varones entre 18 y 50 años
      •   Alcabala                 :   impuesto a la compra - venta de bienes inmuebles.
      •   Almojarifazgo            :   impuesto de importación y/o exportación (impuesto aduanero)
      •   Lanzas                   :   impuesto a la compra - venta de títulos de nobleza
      •   Avería                   :   impuesto a la mercadería traída en galeones.
      •   Diezmo                   :   10% de la producción agropecuaria para el sostenimiento de la Iglesia
      •   Primicias                :   10% de impuesto Eclesiástico que grababa la producción ganadera.
      • Media Anata                : Impuesto que grababa anualmente a los sueldos de los empleados.



                          Siempre se puede saber más ...

                          El 21 de agosto de 1565 una Real Cédula despacha la fundación en Lima de una casa de
                          amonedación, la cual entra en funciones en 1568 dando origen a las primeras monedas
                          acuñadas en el Perú (reales, sencillos, de cuarto, medios y cuartillos).
                             Esta medida fue complementada por el Virrey Toledo, quien el 28 de julio de 1572
                             reglamentó el funcionamiento de las cajas reales.




LECTURA
                                                  FORTALEZA REAL FELIPE



L  a necesidad de contar con una sólida defensa que protegiese de corsarios y piratas a la capital del Virreinato,

    llevó a las autoridades coloniales a reforzar con murallas el entorno de la ciudad. Pero ya bien entrado el siglo
XVIII, el 28 de octubre de 1746, un violento terremoto que destruyó la urbe limeña terminó por convencer al Virrey
José Antonio Manso de Velasco, de que mucho más necesaria era la construcción en el puerto del Callao, de una
fortaleza inexpugnable. El nombre elegido, en honor de Felipe V, fue Real Felipe, el cual existe en perfecto estado de
conservación, a cargo del ejército peruano, aún en el siglo XXI.

Se optó por el diseño del matemático y arquitecto francés Luis Godin, y los primeros trabajos, se iniciaron el 21 de
enero de 1747. La colosal construcción, una de las más grandes que España edificó en su género, duró 27 años y
tuvo un costo de tres millones de pesos. La culminó el Virrey Manuel Amat y Juniet, en 1774.
Esta fortaleza tiene su historia hasta comienzos del siglo XIX (1806), la fortaleza permaneció relativamente tranquila;
sólo se reactivó después, cuando los vientos independentistas empezaron a golpear con fuerza. Es entonces cuando el
Virrey Fernando de Abascal (1806 - 1816) ordenó la construcción de un almacén de armas y la artillería, así como un
depósito que pudiera contener agua para dos mil hombres sitiados por cuatro meses.

La fortaleza del Real Felipe rechazó el ataque libertador del Almirante Lord Cochrane en 1819, durante el gobierno del
Virrey Joaquín de la Pezuela (1816 - 1821). Ese intento obligó a San Martín a entrar a la capital por Huacho y Pisco.
(Arístides Herrera Cuntti, «sobre Piratas, Corsarios y Filibusteros en el Perú», Chincha, Perú 2002).

Por aquellos siglos, los corsarios y piratas, fueron una gran preocupación de los gobernantes de la época, ya que
podían desestabilizar la economía de cualquier nación. En todas las latitudes del mundo de esa época, actuaron los
corsarios y piratas.

El descubrimiento de América y la penetración europea hacia el océano Índico a través de la costa occidental
africana, convierten a las Islas Canarias en una encrucijada de las rutas marítimas. Apenas avanzado el siglo XVI,
comienza el tráfico naval entre las colonias españolas de ultramar y la metrópoli. Los buques regresaban cargados
de tesoros y especias, y sus rutas, tenían que pasar forzosamente entre las Azores y Canarias; de esta forma, los
mares de las islas eran lugares de espera de las flotillas piratas. La piratería en las aguas de las Islas Canarias
empieza en el primer tercio del siglo XVI, y toma inusitada actividad hacia el final de ese siglo y continúa durante
todos los siglos XVII y XVIII, hasta su ocaso en la primera década del siglo XIX.




1. Explica cual fue la diferencia entre las flotas y los galeones.
   _____________________________________________________________________________________________
   _____________________________________________________________________________________________
   _____________________________________________________________________________________________
   _____________________________________________________________________________________________
   _____________________________________________________________________________________________
   _____________________________________________________________________________________________

2. Completa el siguiente esquema:

                             Alcabala: __________________       Tributo: ___________________
                             __________________________         __________________________
                             __________________________         __________________________
                             __________________________         __________________________

                     Diezmo: ___________________                        Almojarifazgo: _____________
                     __________________________                         __________________________
                                                       IMPUESTOS
                     __________________________                         __________________________
                     __________________________                         __________________________

                                               Lanzas: ___________________
                                               __________________________
                                               __________________________
                                               __________________________


3. Define las siguientes palabras y luego ubícalas en el pupiletras.

   Casa de Sevilla: _______________________________________________________________________________
   ____________________________________________________________________________________________
   ____________________________________________________________________________________________

   Tribunal del Consulado: _________________________________________________________________________
   ____________________________________________________________________________________________
   ____________________________________________________________________________________________
Potosí: _______________________________________________________________________________________
           _______________________________________________________________________________________

   Piratas: ______________________________________________________________________________________
   _____________________________________________________________________________________________
   _____________________________________________________________________________________________

   Corsarios: ____________________________________________________________________________________
   _____________________________________________________________________________________________
   _____________________________________________________________________________________________

   Haciendas: __________________________________________________________________________________
   _____________________________________________________________________________________________
   _____________________________________________________________________________________________

   Monopolio: ___________________________________________________________________________________
   _____________________________________________________________________________________________
   _____________________________________________________________________________________________

   Tributo indígena: ______________________________________________________________________________
   _____________________________________________________________________________________________
   _____________________________________________________________________________________________

   Diezmo: _____________________________________________________________________________________
   _____________________________________________________________________________________________
   _____________________________________________________________________________________________


                 H    U A     N   C   A     V   E   L   I   C   A   L   O   S   V   I   R   R   Y   E   S
                 D    E   H   L   U   R     E   P   F   U   E   O   R   N   C   U A     E   C   R   E   N
                 N A      S   A   T   A     R   I   P   G   R   I   O   E   U Q     S   O A     L   A   T
                  I   Z   A   R   C   O     N T     A   N   I   L   N M     E   N R     S   S   O   C   O
                 M A      S   I   M   I     O N O       C   E   O   A   L   A   S   I   N A     O M     L
                 S    E   A   M A     M     E   J   O   O   C   P   N   E   A   L   D   E   D   Z   S   A
                 Q    A   I   R   E   N R       N M A       L   O   E   R   D   O   L   L   E   O   P   R
                 U    E   C   S   E   C     U N     D   V   I   N   I   R   T   I   O   I   S   E   O   N
                 R    O N     T   O   M R       A   P   A   L   O   C   N   I   R   D   P   E   L   T   E
                 M    I   A   E   N   T     R   A   Q   U   S   M   E   L   O   S   Y   A   V   N O     A
                 S    E   T   R   I   B     U T     O   I   N   D   I   G   E   N A     N   I   O   S   C
                 E    S   S   V   I   E     E   O   N   E   S   C   L   A   V   I   S   A   L   D   I   O
                 E    S   E   B   O   A     A   E   N   I   M O     A   T   I   M A     L   L   N   E   S
                 S    T   R   I   B   U     N A     L   D   E   L   C   O   N   S   U   L   A   D   O   T
                 T    U D     I   A   S     S   S   F   O   R   Z   A   N O     S   A   R   C   A   H   C




      TAREA DOMICILIARIA

INVESTIGACIÓN

1. Explica en qué consistían los obrajes.

2. ¿En qué consistió la Armada del Mar del Sur?

3. ¿Qué era la Real Hacienda?
ELABORA

4. Grafica un mapa señalando los principales puertos comerciales de América durante el virreinato.

COMPLETA EL SIGUIENTE CUADRO

                  CASA DE CONTRATACIÓN                                    TRIBUNAL DEL CONSULADO




                                    ORGANIZACIÓN RELIGIOSA
                                       DEL VIRREINATO

          ¿Qué aprenderemos?
                   En el presente capítulo estudiaremos la organización religiosa del Virreinato. Analizaremos la
                   estructura eclesiástica y los mecanismos utilizados por la Iglesia con el fin de imponer la religión
                   católica en nuestro territorio, como fueron las misiones y la extirpación de idolatrías.




I. LA IGLESIA EN EL VIRREINATO

   La Iglesia católica tuvo presencia en el nuevo mundo desde los primeros días de invasión. En ella (la invasión) no
   faltaron los milagros en los que se avistaron al Apóstol Santiago «Matamoros» o a la Virgen María en situaciones
   de real peligro. Hechos fortuitos que lograron una verdadera convicción entre los soldados españoles de la ayuda
   divina en la conquista. Así, durante los primeros años de presencia española en el Perú, fueron los soldados los
   que se encargaron de mantener la fe. En la empresa invasora además de destacar el afán de los peninsulares por
   adquirir territorios para la Corona española, se evidenció también el deseo ibérico de ampliar la cristianidad.

   Como sucedió en la Guerra de la Reconquista llevada a cabo por los Reyes Católicos en contra de los moros,
   donde la Corona dirigió todos sus recursos al servicio de un ideal y de una empresa de carácter sobrenatural : la
   conversión de los infieles. En la invasión del Perú, parecen proyectarse los mismos principios que guiaron la
   reconquista generándose el llamado «cristianismo militar», lo que hace que los españoles se sientan los agentes
   de Cristo frente a los indios, reconociéndose como mensajeros de la verdadera religión. El «cristianismo militar»
   acrecienta en los «soldados» españoles la esperanza de su salvación.

   No pasaron muchos años para que la Iglesia se convirtiera en una de las instituciones más poderosas del
   Virreinato peruano. Los criollos y mestizos también ingresaron al clero regular y secular, no sin antes pasar por
   largas disputas para legitimar su derecho.
1.   EL REGIO PATRONATO

     Por medio del Regio Patronato la Iglesia le concedía a la monarquía española, la suprema tutela sobre los
     nombramientos eclesiásticos, así como la autorización del ingreso de órdenes religiosas al Nuevo Mundo. El
     monarca español también tuvo derecho a cobrar los diezmos como una manera de financiar la evangelización.

     A. JERARQUÍA DE LA IGLESIA: La Iglesia estuvo profundamente jerarquizada bajo la obediencia universal
        al Papa, residente en Roma; era administrada por una jerarquía eclesiástica (arzobispos y obispos) y
        mediante un clero (regular y secular).

        En cuanto a la división territorial religiosa en el Perú hubo dos arzobispados en Lima y Charcas y cuatro
        obispados (Cuzco, Arequipa, Trujillo y Huamanga).

        Los Arzobispos: Los más importantes arzobispos fueron:

           • Jerónimo de Loayza: Perteneció a la orden Dominica, sentó las bases de la organización
             eclesiástica americana. Convocó a los dos primeros Concilios Limenses (1551 y 1567).

           • Toribio de Mogrovejo: Considerado como el verdadero reorganizador de la Iglesia; en su tiempo se
             hicieron tres Concilios, siendo el más famoso el III Concilio Limense. También se logró la creación del
             Catecismo en español, quechua y aymara.

           • Bartolomé Lobo Guerrero: Conocido porque en su gobierno se dio la extirpación de idolatrías.


     B. ÓRDENES RELIGIOSAS: La primera orden religiosa en llegar al Perú fue la Orden Dominica. Durante el
        proceso inicial de la conquista, la orden de los Predicadores o de Santo Domingo se encontró representada
        por Fray Vicente Valverde, aquel religioso que hiciera el requerimiento al inca Atahualpa y que
        posteriormente fuera obispo de Cuzco y Protector de Indios frente a los abusos españoles. Fueron
        dominicos también, Juan de Olías, Jerónimo de Loayza (arzobispo de Lima) y Gaspar de Carbajal, religioso
        que acompañó a Francisco de Orellana en el descubrimiento del Amazonas en 1542.




         MERCEDARIO                  JES UITA               FRANCIS CANO                  DOMINICO
PRINCIPALES ÓRDENES RELIGIOSAS

                                  - Se caracterizaron por difundir las enseñanzas escolásticas, centrando la difu-
                                    sión del evangelio a través de colegios y centros superiores de enseñanza.
               DOMINICO           - Uno de los más grandes logros de esta orden fue la creación de la Universi-
                                    dad de San Marcos en 1551 por Fray Tomas de San Martín.
                                  - Fray Domingo de Santo Tomas publicó en 1560 el “Lexicon o Vocabulario
                                    general del Perú llamado quechua”
                                  - La orden llega al Perú recién en 1542.
                                  - Esta orden destacó entre las demás por su vocación misionera.
               FRANCISCANOS
                                  - Los franciscanos llegaron hasta los lugares más recónditos del virreinato con
                                    la finalidad de llevar la palabra de Dios a todos los indígenas.

                                  - Arribaron al Perú en 1551.
                                  - Uno de los principales representantes de la orden es sin duda Fray Antonio
                                    de Calancha, autor de una extensa crónica sobre las acciones agustinianas
               AGUSTINOS            en el Virreinato peruano.
                                  - Los agustinos fueron una de las órdenes que más se dedicaron a la extirpa-
                                    ción de idolatrías en los Andes.

                                  - Llegaron al Virreinato peruano en 1568.
                                  - Desde su arribo, defendieron con energía a los indígenas, obteniendo por
                                    ello grandes pleitos con la administración local.
                                  - Estudiaron a fondo el quechua y el aymara. Fruto de ello fue el diccionario de
                                    la lengua quechua de Diego Gonzales Holguín, escrito en 1608 y el “Vocabu-
               JESUITAS             lario de la lengua aymara” de Ludovico Bertonio, impreso en 1608.
                                  - A lo largo de los años la orden Jesuita amasó una gran fortuna debido al usu-
                                    fructo de sus haciendas, estancias y a los préstamos que hacían a particula-
                                    res.
                                  - Realizaron Misiones, destacando las de la zona de maynas.
                                  - Arribaron al Virreinato peruano en el temprano año de 1534.
                                  - El número de miembros de la orden no fue significativo en comparación con
               MERCEDARIO           el número de las otras órdenes religiosas
                                  - Su carácter misionero hizo que las órdenes mercedarias llegaran a las al-
                                    tas cumbres cordilleranas en búsqueda de indios para evangelizar.


       LA EVANGELIZACIÓN: La Corona española puso mucho énfasis en la evangelización de los indios no sólo
       para lograr la salvación de las almas de aquéllos, sino para que pasen a ser subditos de la corona, capaces
       de tributar.

          Para poder lograr masificar la tarea evangelizadora, los religiosos se preocuparon por estudiar las
       creencias y lenguas vernáculas y así poder transmitir el mensaje cristiano a los naturales. Ese gran interés
       por enseñarles la doctrina se basaba en el descubrimiento de carácter «miserable» de los indios, pues al no
       haber podido conocer a Cristo no estaban aptos para la felicidad natural que supone la salvación. Los
       sacerdotes eran los hombres indicados para encaminar a la población andina hacia la única verdad a través
       de una «policía cristiana», vale decir, despojándolos de las costumbres contrarias al evangelio e
       impartiéndoles una educación guiada hacia Dios.

       LAS MISIONES: Consistía en llevar a cabo el proceso de evangelización en las zonas más alejadas del
       Virreinato.

                                       PRINCIPALES GRUPOS MISIONEROS




                                     JESUITAS                          FRANCISCANOS
                          Región de Maynas. Fundaron mi-        Selva Central (Misión de Ocopa),
                          siones ribereñas por los ríos Ma-     desarrollado en el siglo XVIII.
                          rañón y Amazonas. Su capital fue      Descubrieron y colonizaron Chan-
                          el pueblo reducción San Francis-      chamayo, el Gran Pajonal y las
                          co de Borja. Fundaron también         áreas vinculadas a los ríos Pere-
                          el pueblo de Iquitos.                 né, Paucartambo y Ucayali.
C.     LA EXTIRPACIÓN DE IDOLATRÍAS: La labor evangelizadora tuvo como fin convertir a los indígenas en
       practicantes de la fe católica. Para ello buscaron la forma de acabar con las prácticas idolátricas que los
       vernaculares poseían, atacando a sus principales dioses y destruyendo todo signo de culto (huacas,
       apachetas, mallquis, etc.). Durante todo el siglo XVI los religiosos crearon una forma única para que los
       evangelizadores y doctrineros realicen su labor con efectividad. Sin embargo, los misioneros se daban
       cuenta de que el culto a los dioses andinos como Pariacaca o Illapa continuaban, pese al esfuerzo de las
       órdenes religiosas por detenerlo.

       La extirpación de idolatrías fue la política que se inicia como reacción al renacimiento del culto de las Huacas
       en el área andina. Se remitieron visitadores de idolatrías para buscar información sobre cultos tradicionales,
       destruir los ídolos e internar, para su recristianización, a los hechiceros en la casa de la Santa Cruz en Lima.

       El más famoso visitador de idolatrías fue el padre Francisco de Ávila (1608), quien recogió valiosa
       información sobre la religión y mitología de la región de Huarochiri y extirpó cultos subsistentes.

       Se puede dividir las campañas de extirpación del siglo XVII en tres etapas: La llevada a cabo por Francisco
       de Ávila entre 1609 y 1619; la de Gonzalo de Ocampo entre 1625 y 1626; y la última realizada por el
       Arzobispo Pedro de Villagómez entre 1641 y 1671.



                   Siempre se puede saber más ...

                   Muchas veces estas campañas tuvieron otros móviles más allá del evangelizador.
                   La apropiación de laicos y religiosos de los terrenos ocupados por las huacas o la búsqueda
                   de ídolos como forma de obtener oro o plata evidencian el usufructo que desearon obtener
                   ciertos individuos de las visitas.




D.     LOS SANTOS PERUANOS: La figuras vivas de santidad constituían un papel importante pues eran la
       encarnación de la gracia divina en la tierra. La vida de estos santos, beatas, siervos de Dios o iluminados fue
       seguida de cerca por la población virreinal esperando siempre un milagro o suceso divino. La fe que vivían
       los «santos» era ejemplo a seguir para la sociedad y modelo de vida eclesiástica para los religiosos.

       En el Perú, hubo mayor cantidad de santos y siervos de Dios que en todos los virreinatos españoles. La
       mayoría apareció entre 1570 y 1660, muchos de ellos coexistiendo en la sociedad limeña, tal como fue el
       caso de San Martín de Porres, Santa Rosa de Lima, Santo Toribio de Mogrovejo, San Francisco Solano y San
       Juan Masías, precisamente los 5 santos del Perú.

       Cuando morían estos hombres de Dios, toda la sociedad limeña acudía a sus exequias, incluyendo el Virrey;
       el Arzobispo y los principales nobles, tanto españoles como indígenas.




     S an Martín           Toribio de               S an Juan           S an Francisc o         S anta Rosa
      de Porres            Mo grovejo                Masías                 S olano               de Lima
II. LA SANTA INQUISICIÓN

   En el Perú, la Inquisición fue instaurada por el Rey Felipe II en 1569 y entró en funciones en 1570, siendo Virrey
   del Perú Francisco de Toledo. Los primeros inquisidores fueron el licenciado Serván de Cerezuela y el doctor
   Andrés de Bustamante.

   El judaísmo, la hechicería y la brujería estuvieron también en la mira del Santo Oficio. La institución velaba
   también por el mantenimiento de las buenas costumbres y moralidad pública y privada (lucha contra la bigamia,
   poligamia, etc.).

   Las mayores sanciones que aplicó el Tribunal durante sus años iniciales recayeron generalmente en protestantes
   extranjeros hacia los cuales existía no sólo animadversión religiosa sino sobre todo política. El primer condenado
   al quemadero fue el francés Mateo Salado en el auto de fe del 15 de noviembre de 1573. Otros condenados a
   igual pena, por el mismo motivo, fueron los flamencos Juan Bernal y Miguel del Pilar. Muchos de los procesados
   como luteranos en realidad eran piratas. Cabe recordar que, por aquel entonces, Inglaterra los utilizaba en su
   lucha contra España para destruir su poderío económico y militar, establecer puntos de penetración en el Nuevo
   Mundo y asegurar su control sobre los mares.

   En la segunda mitad del siglo XVIII se acentuó notoriamente la decadencia de la Inquisición, tanto en la metrópoli
   como en las colonias. En estas últimas, su declive tuvo como ingrediente adicional el surgimiento de movimientos
   separatistas y la contribución que prestó el Santo Oficio -en tanto entidad conformante del aparato estatal
   hispano- a la causa realista. En Hispanoamérica al igual que en España disminuyó el número de procesos. Entre
   las faltas que en estos tiempos perseguía el Tribunal tomaron una creciente importancia los escritos de autores
   revolucionarios o sediciosos, los que eran divulgados entre los sectores más ilustrados de la sociedad.

  En los dos siglos y medio de la Inquisición en Lima el Tribunal sentenció a 1474 personas, aproximadamente, la
  mayoría de las cuales fue condenada a pagar multas, rezar oraciones, colocarse el sambenito, etc. El total de los
  casos en que se aplicó la pena de muerte fue de 32.


                                       MECANISMOS DE TORTURA DE LA SANTA INQUISICIÓN




                                                                                                    Pena del garrote
                                               Mesa para la tortura




                     Cepo para
                     el azote




     Recuerda que los indígenas no iban a la Santa Inquisición por ser considerados como seres menores de edad.


   La Inquisición fue abolida por decreto de las Cortes de Cádiz, el 22 de febrero de 1813, Abascal, el 30 de Julio de
   ese año ordenó la publicación en Lima del decreto de abolición. Días después, al permitirse a un grupo de
   personas que ingresasen al local, se produjo el lamentable saqueo de las instalaciones con la consiguiente pérdida
   de valiosa documentación sobre el accionar inquisitorial. En 1814, cuando el rey Fernando VII fue restablecido en
   el trono, se dispuso que volviese a funcionar el Santo Oficio pero su existencia ya fue más nominal que real. Para
   el Perú fue abolido definitivamente en 1821 a raíz del proceso emancipador con el cual se suprimió todo tipo de
   dependencia política de España.

III. EL ACTO DE FE

Era la culminación de todo el proceso, el evento que señalaba el triunfo de la fe sobre la herejía, de la Iglesia Católica
y el poder civil sobre los disidentes y rebeldes. Eran ceremonias en que se producía la lectura pública y solemne de
las sentencias dispuestas por el Tribunal de la Fe. Un acto de fe era, pues, un acto de fe.
1. ¿Qué atribuciones le concedía la iglesia a la Corona española a través del regio patronato?
   _____________________________________________________________________________________________
   _____________________________________________________________________________________________
   _____________________________________________________________________________________________
   _____________________________________________________________________________________________

2. ¿En qué consistió la extirpación de idolatrías?
   _____________________________________________________________________________________________
   _____________________________________________________________________________________________
   _____________________________________________________________________________________________
   _____________________________________________________________________________________________

3. Define las siguientes palabras y luego ubícalas en el pupiletras.

   • Dominicos:__________________________________________________________________________________
   _____________________________________________________________________________________________

   • Arzobispados:________________________________________________________________________________
   _____________________________________________________________________________________________

   • Curatos:_____________________________________________________________________________________
      __________________________________________________________________________________________
•
  Doctrinas:_____________________________________________________________________________________
  _____________________________________________________________________________________________

  • Jerónimo de Loayza:___________________________________________________________________________
  _____________________________________________________________________________________________

  • Santa Rosa de Lima:___________________________________________________________________________
  _____________________________________________________________________________________________

  • Franciscanos:_______________________________________________________________________________
  ____________________________________________________________________________________________

  • Jesuitas:____________________________________________________________________________________
  _____________________________________________________________________________________________

 Parroquias:____________________________________________________________________________________
  _____________________________________________________________________________________________

  Misiones:_____________________________________________________________________________________
  _____________________________________________________________________________________________

  Mercedarios:__________________________________________________________________________________
  _____________________________________________________________________________________________


                   A   Y   D   O M     I   N G     S   A   I   U Q     O   R   R   A   P   F
                   Z   D   O M     I   N   I   C       S   Q   U   I   E   R   O   E   N R
                   Y   L   C   A   I   C   A   D   L   E   F   R   A   R   T   N   O   C A
                   A   M T     U   S   T   O   T   O R     I   B   I   O   A   T   A   R   N
                   O   U R     Y   R   P   R   O   V   A   H A     N M N O         C   E   C
                   L   R   I   F   I       O   I   J   O H     E   I   U Q     I   M S     I
                   E   A   N Q     U   I   T   E   N   J   L   L   E   O   Y   V   E   O S
                   D   M A     O   N   L   E   O   E   R   E   N O     N   P       A   D   C
                   O   B   S   R   E   D   Z   E   S   D   A   S   J   A   O   N   D   A   A
                  M C      E   P   S   E   S   O   A   L   Y   O U     I   T   I   R   P   N
                   I   A   R   Z   O   B   I   S   P   A   D   O   S   I   A   N   C   S   O
                   N   R   O   C   O   N O M U         C   H   I   A   D   T   E   I   I   S
                   O   D   I   R   E   R   U Q     M   I   M E     U Q     Y   A   A   B   D
                   R   A   E   S   A   M E     R   C   E   D   A   R   I   O   S   S   O P
                   E   U   L   T   A   Q   U   I   E   N A     I   Z   M   L   S   A   S   O
                   J   A   S   E   R   R   O   P   E   O N     I   T   R   A   M N A       S




    TAREA DOMICILIARIA




INVESTIGACIÓN
1. En un cuadro presenta una breve reseña histórica de los santos limeños : Santa Rosa de Lima, San Martín de
   Porres y Santo Toribio de Mogrovejo, con su respectiva ilustración.

   SANTA ROSA DE LIMA

   Reseña:_________________________________________

   ________________________________________________
   ________________________________________________
                                                                                       Ilustración
   ________________________________________________
   ________________________________________________
   ________________________________________________
   ________________________________________________
   ________________________________________________
   ________________________________________________

   SAN MARTÍN DE PORRES

   Reseña:_________________________________________
   ________________________________________________
   ________________________________________________
   ________________________________________________                                    Ilustración
   ________________________________________________
   ________________________________________________
   ________________________________________________
   ________________________________________________
   ________________________________________________

   SANTO TORIBIO DE MOGROVEJO

   Reseña:_________________________________________
   ________________________________________________
   ________________________________________________
   ________________________________________________
                                                                                       Ilustración
   ________________________________________________
   ________________________________________________
   ________________________________________________
   ________________________________________________
   ________________________________________________

2. Representa de manera gráfica a manera de historieta el proceso de evangelización, extirpación de idolatrías y
   misiones.

3. Realiza un mapa conceptual a través del cual deberás señalar las principales características, origen, funciones y
   establecimiento de la Santa Inquisición en el Perú.

ANÁLISIS

4. Lee la lectura y responde las preguntas propuestas.

                                      “LA EXTIRPACIÓN DE IDOLATRÍAS”

   Parte del proceso de evangelización fue la destrucción de cualquier objeto o construcción relacionados con el culto
   andino. Todas aquellas personas que persistían en adorar los antiguos dioses o huacas fueron perseguidas y
   castigadas.

   Esta preocupación por la eliminación de toda manifestación de religiosidad andina creció cuando se descubrió que
   los indígenas continuaban con sus prácticas idolátricas de manera oculta. A inicios del siglo XVII se desató una
   exhaustiva campaña de extirpación de idolatrías en los alrededores de Lima, especialmente en sus serranías. El
   iniciador de ésta fue el doctrinero Francisco de Ávila, quien avisó al arzobispo Lobo Guerrero de lo que sucedía con
   los indios. Éste encargó la organización de una campaña sistemática al jesuita Arriaga.
Para ello, visitadores eclesiásticos, que interrogaron a la población indígena, conminándola a delatar a aquellos
   que continuaban adorando dioses andinos y dándoles ofrendas. Luego, aquellos que se autoacusaban eran
   perdonados y recibían una penitencia, pero aquellos que eran acusados por terceros eran obligados a salir en una
   especie de procesión de castigo montados en una llama y con el cabello rapado.

   Las huacas y ofrendas eran destruidas o quemadas.

5. ¿Qué era la extirpación de idolatrías?

6. ¿Qué comentario le merece el envío de «Visitadores eclesiásticos»?



                                            CULTURA EN EL
                                             VIRREINATO




                   Iglesia de San Agustín, ubicada en la ciudad de Ayacucho. Fue fundada en el año de 1618 por el
                   primer obispo de Huamanga, Agustín de Carvajal, quien era Agustino.

                   Ésta edificación es una clara muestra del estilo churrigueresco presente en muchas
                   obras arquitectónicas del Virreinato.




           ¿Qué aprenderemos?
                  Durante el Virreinato se desarrollaron diversas artes como la arquitectura, escultura y pintura, que a continuación
                  estudiaremos, buscando reconocer los patrones estilísticos foráneos y autóctonos que en ellas se evidenciaron.
                   También reconoceremos los diferentes mecanismos de difusión de cultura puestos en práctica durante esta época,
                   como fueron las escuelas, publicaciones, periódicos y el desarrollo de las letras, campo dentro del cual destacan las
                  crónicas.




I. LA IMPRENTA

   Fue traída por el italiano Antonio Ricardo en 1581. El primer texto impreso fue la «Pragmática de los diez días del
   año». En 1584, se publicó el primer libro considerado como tal «Doctrina Cristiana y Catecismo para la instrucción
   de los indios».
II. EL PERIODISMO

  Surgió en la colonia a mediados del siglo XVIII. La primera publicación periodística fue : «La Gaceta de Lima»
  (1743)
  En 1790, apareció el «Diario de Lima, diario curioso, erudito, económico y comercial» y en 1791 «El Mercurio
  Peruano» la publicación científica e intelectual de los más connotados escritores criollos y órgano de la Sociedad
  Amantes del País.

III. LA SOCIEDAD AMANTES DEL PAÍS

  Al comienzo era llamada Academia Filarmónica (1788). Fue dirigida por José María Egaña y el secretario Hipólito
  Unanue. Posteriormente, en 1790, en la mansión de José María Egaña se denominaría Sociedad Amantes del País.

  Estuvo conformado por:

                  Presidente                   José Baquijano y Carrillo Conde la Vista Florida
                  Secretario                   Hipólito Unanue y Pavón
                  Tesorero                    José María Egaña (Seudónimo Hermagoras)
                  Diputado                    Jacinto Calero y Moreyra
                  Socio Relaciones Públicas    Francisco González Laguna
                  Socio Honorario             Diego Cisneros

IV.   EL ESTUDIO DE LAS LENGUAS ABORÍGENES

  1. Fray Domingo de Santo Tomás
      Gramática o arte de la lengua general de los indios de los reinos del Perú, publicados en Valladolid España en
      1580.

  2. Diego González de Holguín
      Gramática y arte nuevo de la lengua general del Perú , publicado en 1607. Vocabulario de Voces Quechuas
      publicados en 1608.

  3. Fernando de la Carrera
      Estudio de la lengua, Mochica, Chimú, publicados en 1644.

V. ARQUITECTURA

  1. BARROCO
     • Desarrollado en los siglos XVI-XVII.
     • Recargada ornamentación.
     • Columnas salomónicas.
     • Cornisas decoradas
     • Llegó con el Conde de Lemos.
      • Ejemplo: Iglesia La Merced.

A. Churrigueresco
        - Exageración del Barroco.
        - Utiliza pan de oro.
        - Su nombre se debe a José de Churriguera.
        - Ejemplo: Iglesia San Agustín.

      B. Rococo
         - Llamado barroco francés.
         - Desarrollado en el siglo XVIII.
         - Lleva adorno en puertas y ventanas, líneas ondulante.
         - Llegó con Manuel Amat y Juniet.
         - Ejemplo: Iglesia Las Nazarenas, Paseo de Aguas.

  2. NEOCLÁSICO
En esta etapa, que comprende el siglo XVIII hasta la Independencia predomina una tendencia hacia el retorno
      de los estilos clásicos de la arquitectura Greco Romana. Representante de esta Escuela : Matías Maestro.

VI.   PINTURA

  1. Características
     • De inspiración esencialmente religiosa.
     • Utilización de “Frescos” es decir pintura de las escenas en las paredes.
     • Preferencia por el arte del teatro.

  2. Escuela Italiana
     • Mateo Pérez de Alessio (Pintó San Cristóbal)
     • Angelino Medoro
     • Bernardo Bitti

  3. Escuela Española
     • Fray Francisco Bejarano
     • Cristóbal Daza
     • Leonardo Jaramillo

  4. Escuela Cuzqueña
     • Brillante y colorido
     • La Virgen, el Niño, Los Santos se pintan con aspectos mestizos.
     • Vestiduras de oro
     • Pinta la vida social de las altas clases del Cuzco.
     • Representante :Diego Quispe Tito

VII. LA EDUCACIÓN EN EL VIRREINATO

  La Educación, así como todos los elementos
  trasplantados de la península, tuvieron en el                                   UNIV DE CARACAS
                                                                                      .

  coloniaje peruano el influjo del desenvolviendo
  europeo, específicamente el español.              Es                 UNIV DE SANTA FE DE BOGOTÁ
                                                                           .
  importante considerar que se caracterizó por su
  clasismo, memorismo y excesiva religiosidad, en                 UNIV DE QUITO SAN GREGORIO (1620)
                                                                      .
  general, podríamos distinguir los siguientes niveles
  y formas en la educación colonial:

  1. COLEGIOS MENORES
     Estuvieron anexos a parroquias y conventos. En                UNIV SAN MARCOS (1551 Primera de América)
                                                                       .
     estos colegios se enseñaba el catecismo,                            UNIV SAN CRISTÓBAL DE HUAMANGA (1677)
                                                                             .
                                                                             UNIV SAN ANTONIO DE ABAD (1692)
                                                                                 .
     lecturas religiosas, elementos de historia
     sagrada, aritmética, a estos colegios asistieron                                  UNIV DE CHUQUISACA (1634)
                                                                                           .
     niños criollos y en algunas ocasiones se
     aceptaban niños mestizos.                              OCÉANO
                                                                                     UNIV DE TUCUMÁN (1664)
                                                                                         .
                                                            PACÍFICO
  2. COLEGIOS MAYORES
       Estuvieron destinados a dar enseñanza media                                                               OCÉANO
      y superior, los pioneros en la fundación de
                                                                                                                 ATLÁNTICO
      colegios fueron los Jesuitas, uno de los
      primeros colegios fundados fue el de San
      Felipe 1557 y el de San Marcelo (Jesuitas).
      otros colegios máximos fueron el de San
      Idelfonso, bajo la dirección de los Agustinos, el
                                                                                                         PRINCIPALES
      de San Buena Aventura dirigido por los                                                            UNIVERSIDADES
      franciscanos, San Pedro Nolasco (Mercedarios)                                                      DE AMÉRICA
      y el de Santo Tomás de Aquino (Dominicos).

  3. COLEGIOS PARA CACIQUES
     La educación se impartió a través de dos colegios, El Príncipe (Lima) y el San Francisco de Borja (Cusco) ambos
     fundados por Jesuitas.
4. ENSEÑANZA SUPERIOR
     Fue dada por las Universidades, tales como:

     A. Universidad de San Marcos: El Cabildo de Lima en su función de representar los
        intereses de la ciudad hizo suyo el anhelo de los pobladores y comisionó a Fray
        Tomás de san Martín y al Capitán Don Jerónimo de Aliaga en representación de
        la ciudad, para solicitar al Rey de España la autorización para la fundación de una
        Universidad. En efecto, nace San Marcos el 12 de mayo de 1551 por permiso y
        firma del rey Carlos I y su madre la reina doña Juana.

    B.   Universidad de San Antonio de Abad: Se encuentra en el Cusco cuya
         fundación se debió a los esfuerzos del obispo don Antonio de la Raya y Dávalos
         en 1598, habiendo obtenido la Bula Pontificia del papa Inocencio XII en 1697.

    C.   Universidad San Cristóbal de Huamanga: Fundada por Cristóbal de Castilla y Zamora en 1677.

VIII. LOS CRONISTAS

   Los cronistas españoles que escribieron las historias llamadas crónicas sobre el descubrimiento del continente
   hallado por Colón, han merecido el nombre de «Cronistas Mayores» por ser su obra más extensa y ambiciosa que
   la de los «Cronistas menores», los que sólo escribieron sobre el descubrimiento y conquista de una particular
   región del nuevo mundo, por ejemplo, el Perú.

   1. CRONISTAS MAYORES

      A. Fray Bartolomé de las Casas (1474 - 1566)
         Brevísima relación de la destrucción de las Indias
         Historia general de las Indias

      B. Gonzalo Fernández de Oviedo (1478 - 1557)
         Historia general y natural de las Indias

      C. Francisco López de Gómara (1511 - 1572)
         Historia de las Indias

      D. Antonio de Herrera y Tordesillas (1559 - 1657)
         Décadas
         Historia general de los castellanos en las islas y tierra firme del mar Océano

                                                       BARTOLOMÉ DE LAS CASAS

            La figura de este dominico es controvertida. Si bien se manifiesta la exageración de sus posturas, su obra ha sido muy
            influyente. Las Casas emprendió la tarea de demostrar la naturaleza bondadosa de los indios y sostuvo que eran los
            auténticos dueños de América, mientras los españoles no eran sino invasores. Sus ideas radicales tuvieron cierta influencia
            sobre el rey Carlos V, se vio desprestigiado, sin embargo por su escaso talento para ponerlas en práctica en el gobierno y la
            evangelización (no pudo ocupar su obispado en Chiapas más que por unos meses). Sus obras principales son la
            Brevísima relación de la destrucción de las indias (1552) y la Historia general de las Indias, que dejó
            inédita a su muerte (1566).




2. CRONISTAS MENORES O CRONISTAS DEL PERÚ
     Para poder agrupar a los cronistas, tomaremos como punto de referencia al virrey Toledo (1569) y
     obtendremos la siguiente clasificación:

      A. PRETOLEDANOS (1532-1568): Aparecen primeras cronologías, relatos sobre descubrimiento y
         conquista.
• Soldados:
              - Pedro Cieza de León:        Crónica del Perú; El Señorío de los Incas; Crónica de las guerras civiles;
                   Relación del descubrimiento y conquista de los reinos del Perú
               -   Pedro Pizarro
               -   Juan de Sámano
               -   Francisco de Jerez
               -   Pedro Sancho de la Hoz
               -   Cristóbal de Mena
               -   Agustín de Zárate:     Historia del descubrimiento y conquista del Perú
               -   Juan Díaz de Betanzos: Suma y Narración de los Incas

            • Religiosos:
                - Fray Gaspar de Carbajal: Recorrido por el río grande las Amazonas


         PEDRO CIEZA DE LEÓN

         Llegó al Perú con treinta años, en 1548, cuando arreciaban las Guerras Civiles. Era un soldado observador, informado,
         interesado en los detalles del Nuevo Mundo que se abría ante él. Había pasado algunos años en Nueva Granada
         (Colombia), buscando fortuna y llegó como parte del contingente del adelantado Pedro de la Gasca para pacificar el Perú.
         Como soldado anónimo, vio el final del régimen de los conquistadores : la batalla de Jaquijahuana y las ejecuciones de
         Gonzalo Pizarro y Francisco de Carvajal. Con la Crónica del Perú, Cieza se convierte en el primer cronista de largo aliento en
         nuestro país. Incansable viajero, recorrió a fondo el Perú deteniéndose en todos los lugares para interrogar a sus habitantes
         sobre costumbres, tradiciones, historias.


    B.      TOLEDANOS (1569-1581): Gran manejo de informantes indígenas, se busca evidenciar los defectos del
            Tahuantinsuyo.

            Toledo buscaba instaurar el orden español a través de una recomposición de la sociedad indígena. La
            mayoría de los cronistas hablan lenguas indígenas y aparecen los vocabularios.

            • No religiosos:
              - Juan Polo de Ondegardo                     De los errores y supersticiones de los indios
                                                           Relación de los fundamentos acerca de lo notable y dañino que
                                                           resulta de guardar a los indios en sus fueros.
              - Pedro Sarmiento de Gamboa                  Historia índica
               - Hernando de Santillán
               - Damián de la Bandera

            • Religiosos:
              - Fray Cristóbal de Molina                   Relación en las fábulas y ritos de los incas
                - José de Acosta                           La Historia natural y moral de las indias

3. POST-TOLEDANOS: Como la colonización está más asentada, hay mayor vinculación de los indios con los
       españoles por razones económicas, sociales, políticas y religiosas. Incursionan en la crónica mestizos e
       indios.

            • Españoles
              - Miguel Cabello de Balboa (religioso)                Miscelánea antártica

               - Fray Martín de Morúa                      Los Orígenes de los Incas; Historia del origen y geneología real de los
                                                           incas; Historia general del Perú; Historia del Nuevo Mundo

               - Bernabé Cobo (religioso)

               - Fray Antonio de la Calancha               Crónica moralizadora del orden de San Agustín en el Perú, con
                                                           sucesos ejemplares en esta monarquía.


                                                             JOSÉ DE ACOSTA

              Acosta era ya un jesuita destacado y cultísimo cuando llegó al Perú en 1572 (con 32 años). Su bibliografía es amplia,
              tanto en latín como en español. Destacan : Denatura novi orbis, lubri duo ... et de procuranda indorum salute, libri
              sex (Dos libros sobre la naturaleza del Nuevo Mundo ... y seis sobre que hay que procurar la salvación de los
              indios) que se imprimió en 1588 y su monumental: Historia natural y moral de las Indias (publicada en 1590 y
              rápidamente traducida a varios idiomas). Acosta fue un espíritu libre, inquisitivo, con gran labor intelectual y
              educativa en nuestro país, lo que lo llevó a enfrentamientos con Toledo.
• Mestizos
           - Inca Garcilaso de la Vega       Comentarios Reales de los Incas; La Florida del Inca; Historia general
                                             del Perú
            - Fray Blas Valera               Historia del Perú antiguo; Historia de los Incas; Catecismo y Vocabulario

         • Indios
           - Juan de Santa Cruz Pachacuti           Relaciones de Antigüedades de los Incas

            - Felipe Huamán Poma de Ayala           Crónica y Buen Gobierno de los Incas

            - Titu Cusi Yupanqui                    Relación de los hechos del inca Manco Inca


                         VIAJEROS Y ESTUDIOS CIENTÍFICOS EN EL PERÚ DURANTE LA COLONIA

                                 - Expedición de Carlos María de la Condamine y Luis Godin (francesa), expedición científica franco-
                                   española para medir el valor de un grado terrestre sobre la línea ecuatorial. Visita los ríos
            1735                   Huallaga, Marañón y Amazonas.
     Marqués de Villagarcía      - Estuvieron acompañados por los españoles Antonio de Ulloa y Jorge Juan y Saticilia quienes pu-
                                   blicaron Noticias secretas de América, obra de gran valor informativo y fuente para las reformas
                                   borbónicas.

             1778                - Expedición de Hipólito Ruíz y José Pavón.
            Guirior              - Estudios botánicos, formaron un gran muestrario de plantas y semillas peruanas

                                 - Expedición de Alejandro Malaspina (científico italiano al servicio de España).
                                 - Realizó estudios sobre el mar peruano, con él llegó el sueco TADEO HAENKE quien escribió so-
             1790                  bre la sociedad colonial peruana y el régimen de intendencias :
        Gil de Taboada             Descripción del Perú.
                                   Recogió diez mil muestras de plantas peruanas

             1790                - Expedición mineralógica del barón de Nordenflicht. Trabajó en Potosí y Huancavelica


            1802                 - Expedición de Alexander Von Humbolt, geógrafo y naturalista alemán. Estudios sobre la corrien-
       Marqués de Avilés           te marítima peruana. Escribió : Viaje a las regiones equinocciales del nuevo Continente.




1. Completa el siguiente cuadro comparativo.

                         BARROCO                                                         CHURRIGUERESCO




                          ROCOCÓ                                                             NEOCLÁSICO
2. Menciona y explica 3 características de la educación durante el Virreinato.

   • __________________________________________________________________________________________
     __________________________________________________________________________________________
     __________________________________________________________________________________________

   • __________________________________________________________________________________________
     __________________________________________________________________________________________
     __________________________________________________________________________________________

   • __________________________________________________________________________________________
     __________________________________________________________________________________________
     __________________________________________________________________________________________

3. Completa el siguiente esquema:



                                                   EDUCACIÓN


                      Colegios                       Colegios                    Colegios para
                      Menores                        Mayores                       Caciques




                                                  La enseñanza
                                                    Superior

                                                 UNIVERSIDADES




                         lugar                        lugar                          lugar




                                                              Características e historia
                                                              ______________________________________________
                   ESTILO BARROCO                             ______________________________________________
             (ilustración Iglesia La Merced)                  ______________________________________________
                                                              ______________________________________________

                                                              Características e historia
               ESTILO CHURRIGUERESCO
                                                              ______________________________________________
             (ilustración Iglesia San Agustín)
                                                              ______________________________________________
______________________________________________
                                                              ______________________________________________

                                                              Características e historia
                                                              ______________________________________________
                    ESTILO ROCOCÓ                             ______________________________________________
            (ilustración Iglesia Las Nazarenas)               ______________________________________________
                                                              ______________________________________________

                                                              Características e historia
                                                              ______________________________________________
                  ESTILO NEOCLÁSICO                           ______________________________________________
      (ilustración Cementerio Presbítero Maestro)             ______________________________________________
                                                              ______________________________________________



2. Escribe la historia de la Universidad de San Marcos.

3. Investiga y explica las principales características de la escuela cusqueña (pintura colonial)

4. Averigua y explica sobre Diego Quispe Tito y Baltazar Gavilán, teniendo en cuenta sus obras (grafica por lo menos
   una obra de cada uno).

DESCRIBE Y/O COMPLETA

5. Completa el siguiente esquema, utilizando sólo nombres de los cronistas, según corresponda:




                     MAYORES


      C
      R
      O
      N                                           Pre toledano
      I
      S
      T
      A                                           Toledano
      S

                     MENORES                      Post toledano



                                                  Mestizo



                                                  Indio
REPASO IV
                                                                                              N
                                         Ca ra cas
                                                                                       O              E

                   Bogotá
                                                                                               S

                   Virreinato de
      Quito       Nueva Gra na da




                       Virreinato del                           Dom inios d e
                            Perú                                 Po rtu ga l

                Lima
                                 Cusco
                                            Audiencia de
                                              Cha rca s



      OCÉANO                                  Chuquisa ca
      PACÍFICO


                                           Virreinato del Río
                                               de la Plata


                                                                                 OCÉANO
                                                                                ATLÁNTICO
                                                 Buenos Aires


                          Santia go

              Ca pita nía Genera l
                   de Chile



                                                                            VIRREINATOS Y
                                                                            CAPITANÍAS AL
                                                                            PRINCIPIO DEL
                                                                              SIGLO XIX
                                                                       Capitanías y otras ciud ades




Hacia el siglo XIX la configuración territorial del virreinato peruano sufrió algunos cambios,
los cuales se vieron reflejados en la disminución de territorios, esto a causa de las
Reformas Borbónicas que establecieron la creación de dos nuevos virreinatos, el de Nueva
Granada y el Río de la Plata.
1. Completa el siguiente mapa conceptual.


                                        EL VIRREINATO PERUANO

                                                tuvo como

                                            Causas de Creación




         Organización Política                                             Sociedad

        estuvo conformado por                                         se conformó por dos

                                                                          Repúblicas
             1.



                                                                 A)              B)


             2.




             3.


                                                            Castas



             4.




             5.




             6.




2. Redacta un ensayo sobre la estructura económica virreinal.
Debes usar o tener presente lo siguiente :

                                    *   Mercantilismo                        * Obrajes                * Impuesto
                                    *   Monopolismo                          * Comercio
                                    *   Intervencionismo                     * Potosí
                                    *   Posesión de tierras                  * Flotas y galeones
                                    *   Minería                              * Instituciones económicas




3. Define y/o explica los siguientes conceptos:

a) Capitanías : ..............................................................................................................................................
   ................................................................................................................................................................
   ................................................................................................................................................................
   ................................................................................................................................................................

b) Repartos mercantiles : ...............................................................................................................................
   ................................................................................................................................................................
   .................................................................................................................................................................
   ................................................................................................................................................................

c) Castas: .....................................................................................................................................................
   ................................................................................................................................................................
   .................................................................................................................................................................
   ................................................................................................................................................................

d) Criollo : ....................................................................................................................................................
   .................................................................................................................................................................
   .................................................................................................................................................................
   ................................................................................................................................................................

e) Tribunal del consulado : .............................................................................................................................
   ................................................................................................................................................................
   ................................................................................................................................................................
   .................................................................................................................................................................

 f) Almojarifazgo : .........................................................................................................................................
     .................................................................................................................................................................
     .................................................................................................................................................................
     .................................................................................................................................................................

g) Obrajes : .................................................................................................................................................
   ..................................................................................................................................................................
   .................................................................................................................................................................
   .................................................................................................................................................................

h) Reducciones : ...........................................................................................................................................
   ................................................................................................................................................................
   .................................................................................................................................................................
   ..................................................................................................................................................................

i) Cimarrón : .................................................................................................................................................
   .................................................................................................................................................................
   .................................................................................................................................................................
   ..................................................................................................................................................................

j) Cronistas : .................................................................................................................................................
   ..................................................................................................................................................................
   ..................................................................................................................................................................
   ..................................................................................................................................................................
k) Barroco : .................................................................................................................................................
      .................................................................................................................................................................
      .................................................................................................................................................................
      ................................................................................................................................................................

   l) Santa Inquisición : ....................................................................................................................................
      ................................................................................................................................................................
      ..................................................................................................................................................................
      .................................................................................................................................................................

   m) Misiones:
     ...................................................................................................................................................
     ................................................................................................................................................................
     ................................................................................................................................................................
     .................................................................................................................................................................

4. En el siguiente mapa ubica las principales intendencias del Virreinato peruano y señala los límites del mismo.


                                                                                                 Mapa de Ubicación




                                          Trujillo




                                                                                     Lago
                                                                                     Titicaca




                                            Límites definitivos del
                                           Virreinato del Perú, 1803
                                              Intendencias
                                              Línea del Tratado de San
                                              Idelfonso con Portugal, 1777
                                              Límite del Virreinato
                                                      Escala Gráfica
                                                100     0     100   200km




      TAREA DOMICILIARIA
1. Las leyes dadas por el Rey de España recibía el nombre de:

   a) Intendencias                         b) Visitas
   c) Bulas                                d) Capitulaciones
   e) Ordenanzas
2. Institución creada por España para administrar las colonias americanas.

   a)   Casa de Contratación de Sevilla
   b)   Real Audiencia
   c)   Consejo de Indias
   d)   Cabildo
   e)   Corregimiento




3. El virreinato del Perú llegó a su fin con el gobierno del Virrey:

   a)   Fernando de Abascal
   b)   Manuel Guirior
   c)   Teodoro de Croix
   d)   José de La Serna
   e)   Joaquín de la Pezuela

4. Las reducciones eran:

   a) Los refugios donde los negros cimarrones organizaban sus rebeliones.
   b) Los agrupamientos de indios en lugares cercanos a la ciudad con el objetivo de facilitar el cobro del tributo y la
      evangelización.
   c) Los asentamientos de los mestizos.
   d) Las zonas inhóspitas donde los españoles no llegan a ejercer su poder contra la masa indígena que en esos
      lugares habitaban.
   e) Las matanzas realizadas por los españoles contra la masa indígena.

5. No corresponde a la República de españoles:

   I. Cimarrón         II. Peninsular
   III.Indígena        IV. Criollo

   a) Sólo I        b) Sólo II        c) I y III
   d) III y IV      e) II, III y IV

6. El sistema de reducciones de indios, fue implantada por el Virrey:

   a)   Blasco Núñez de Vela
   b)   Agustín de Jáuregui
   c)   Francisco de Toledo
   d)   José de la Serna
   e)   Fernando de Abascal

7. Trabajo forzado que debían realizar los indígenas a favor del Estado español.

   a) Jornada     b) Mita             c) Huarache
   d) Faltriquera e) Ayni

8. Modelo económico basado en la obtención de metales preciosos.

   a) Feudalismo                  b) Fisiocracia
   c) Mercantilismo               d) Imperialismo
   e) Capitalismo

9. Una forma que los españoles tuvieron para hacerse poseedores de tierras durante el Virreinato, fue por medio de
   la cesión de tierras que el Rey hacía a particulares. Dicho sistema recibe el nombre de:

   a)   Composición de Tierras
   b)   Merced de tierras
   c)   Obrajes
   d)   Alcabalas
e) Mita

10. Durante el Virreinato, los indígenas tuvieron que pagar una serie de impuestos y exigencias. El pago en trabajo
    recibía el nombre de:

   a) Mita                         b) Tributo
   c) Alcabala                     d) Encomienda
   e) Repartimiento



11. El impuesto pagado por la importación y exportación de productos recibía el nombre de:

   a) Alcabala                     b) Almojarifazgo
   c) Quinto Real                  d) Diezmo
   e) Tributo

12. La real hacienda representó:

   a)   El arca fiscal de la corona española, de la cual formaba parte las posesiones americanas de la monarquía.
   b)   El organismo regulador del trabajo indígena en las haciendas costeñas.
   c)   La institución encargada del intercambio comercial entre España y América.
   d)   El centro de concentración de todos los negros esclavos que trabajaron a favor de los hacendados costeños.
   e) El organismo que protegía los intereses económicos de los encomenderos.

13. La extirpación de idolatrías consistía en :

   a) La búsqueda de información sobre cultos indígenas para proceder a la destrucción de sus ídolos buscando
      implantar los dogmas cristianos.
   b) La erradicación de la creencia de los Santos traídos por los Españoles para implantar el culto al sol.
   c) La destrucción de ídolos andinos para reimplantar el politeísmo del tiempo de los Incas.
   d) La destrucción de los ídolos españoles, por parte de los indígenas buscando el renacimiento del culto a sus
      huacas.
   e) La búsqueda de la convivencia de las creencias religiosas indígenas con los cultos españoles.

14. La Iglesia con el objetivo de impedir el conocimiento de ideas que vayan en contra del catolicismo, estableció una
    relación de todos aquellos “libros prohibidos”, los cuáles iban en contra de la doctrina cristiana, la cual recibió el
    nombre de :

   a) Apocalípsis                  b) El Corán
   c) Masones                      d) Index
   e) La «lista negra»

15. Las principales Misiones realizadas por las diferentes ordenes religiosas en el Perú, se dieron principalmente en la
    región:

   a) Andina                       b) Costeña
   c) Altiplánica                  d) Amazónica
   e) Ecuatorial

16. Es una característica del Estilo Churrigueresco:

   a)   Excesiva ornamentación.
   b)   Retorno de los estilos clásicos de la arquitectura Greco - Romana
   c)   Llamado Barroco francés
   d)   Líneas ondulantes
   e)   Decoración moderada

17. La utilización de “frescos” es una característica de la:

   a) Música        b) Pintura        c) Escultura
   d) Literatura    e) Metalugia
18. Estilo que no se desarrolló en la arquitectura colonial.

   a) El neoclásico                b) El rococó
   c) El churrigueresco            d) El barroco
   e) El plateresco

19. Los repartos mercantiles fueron :

   a)   El procedimiento de recabar información sobre la marcha de la administración colonial.
   b)   Circunscripciones territoriales ubicadas en los lugares fronterizos
   c)   La venta forzosa de productos innecesarios a los indígenas
   d)   La subdivisión territorial de las audiencias
   e)   Concentración de indígenas en poblaciones cercanas a la ciudad con el fin de cobrar mejor el tributo y
        evangelización.

20. Centros de enseñanza anexos a parroquias y conventos:

   a)   Colegios   menores
   b)   Colegios   para caciques
   c)   Colegios   mayores
   d)   Colegios   de indios
   e) Universidades
                                                                                              2010

                                                                               Profesor: Williams Marín Chávez
                                                                                       W_illmar@hotmail.com

Historia del perú 2º

  • 1.
    CONTENIDOS Poblamiento americano Primeros pobladoresperuanos El Formativo Peruano El Intermedio Temprano El Segundo Horizonte El Intermedio Tardío El origen de los Incas Tecnología agrícola del Perú antiguo - Repaso I El Tahuantinsuyo y su organización política Organización social del Tahuantinsuyo Organización económica del Tahuantinsuyo - I Organización económica del Tahuantinsuyo - II La religión en el Tahuantinsuyo Aspecto cultural y artístico Otras culturas de América Repaso II Williams Marín Chávez - 2010 w_illmar@hotmail.com
  • 2.
    CONTENIDOS Expansión europea I Expansióneuropea II Colonización de tierra firme La invasión al Tahuantinsuyo I La invasión al Tahuantinsuyo II Resistencia andina Guerras civiles entre los invasores Repaso III El virreinato peruano y su organización política Organización social del virreinato Organización económica del virreinato I Organización económica del virreinato II Organización religiosa del virreinato Cultura en el virreinato Repaso IV Williams Marín Chávez - 2010 w_illmar@hotmail.com
  • 3.
    POBLAMIENTO AMERICANO Zona congelada OCÉANO GLACIAL ÁRTICO ASIA Estrecho de Bering Los primeros hombres que llegaron a América, lo hicieron durante el AMÉRICA OCÉANO Pleistoceno, época ca-racterizada por las ATLÁNTICO glaciaciones, donde inmensas capas de hielo se extendieron por la parte Norte de América, OCÉANO Asia y Europa, lo que originó que los estrechos y archipiélagos continentales e insulares PACÍFICO quedarán sin cobertura líquida por lo cual muchas zonas cercanas quedaron unidas; como en el caso del Estrecho de Bering; permitiendo así el paso a nuestro continente de grupos humanos provenientes del Asia. Ruta del poblamiento de América 1. GENERALIDADES Luego de habitar lugares como Europa, Asia, África y Oceanía, el Homo Sapiens Sapiens no tardará mucho tiempo para poblar otras latitudes, entre los que se encontraba América. Las primeras bandas que poblaron América llegaron en la condición de recolectores, cazadores y pescadores indeferenciados; cazaban principalmente mamuts, caballos, bisontes, venados, tigres dientes de sable, etc. Su organización social era la «comunidad primitiva» donde la banda constituida por varias familias, realizaba las actividades en común y repartía sus productos de manera igualitaria entre todos sus miembros. Debemos tener presente que es en América donde este hombre completó su evolución biológica y empezó a crear su propia cultura americana.
  • 4.
    Estos primeros gruposde Homo Sapiens llegaron a nuestro continente hace 38.000 años aproximadamente, cuando se dieron las condiciones geográficas propicias para el inicio de la “travesía”. (Este aspecto será explicado en las próximas páginas). Otro aspecto importante sobre el Poblamiento de América es reconocer la procedencia de los grupos humanos que la habitan. Aunque en la actualidad la mayoría de científicos aceptan la ruta asiática como la principal, muchos estudios entre los siglos XVI al XX plantearon una serie de hipótesis de carácter inmigracionista, señalando posibles rutas de población a América así como también la posibilidad de un desarrollo autóctono, lo cual ya ha sido superado. A continuación realizaremos un breve recuento de dichos planteamientos: A. ESTUDIOS SOBRE EL POBLAMIENTO AMERICANO Como ya mencionamos líneas anteriores entre los siglos XVI y XX se postularon diversas hipótesis para responder a la interrogante de la procedencia de los primeros americanos; las mismas que se sustentaron en ideas religiosas hasta pruebas científicas. Dichos postulados lo dividiremos en Autoctonistas e Inmigracionistas. HIPÓTESIS AUTOCTONISTAS ANTONIO LEÓN PINELO Peruano de nacimiento. En el siglo XVII planteó que la selva amazónica fue el paraíso terrenal. Obra: “El paraíso en el nuevo mundo”. 1884 FLORENTINO AMEGHINO (Siglo XIX) Investigador argentino. Planteó que “América fue la cuna de la humanidad”, siendo las Pam- pas de Argentina el espacio donde surgió el hombre para luego poblar el resto del mundo. Basó su planteamiento en el supuesto resto humano que encontró perteneciente a la era terciaria al cual llamó Homus Pampeanus. Su propuesta fue refutada por Hrdlicka. (Congreso Americanista de 1910) Estrecho de Bering Beri s de ng tico Asiá Asiáticos de as leutian EUROPA las Is. A Asiáticos AMÉRICA DEL ASIA del NORTE Kuro - Shiwo ÁFRICA Melanesios AMÉRICA Polinesios DEL AUSTRALIA Is. de Pascua SUR Is. Tasmania Is. Auckland Is. Macquarie Australianos Antártida
  • 5.
    2. EL MEDIOGEOGRÁFICO Los primeros hombres que llegaron a América lo hicieron durante el periodo glacial (pleistoceno), este episodio constituyó el acondicionamiento natural que permitió el paso de dichos grupos humanos hacia el continente. Durante aquel tiempo el clima terrestre se volvió muy frío. Entonces los glaciares avanzaron más allá de los casquetes polares hasta cerca de los trópicos. En esa zona los continentes se cubrieron de hielo, se congelaron los lagos, lagunas y más. Los mares de poca profundida desaparecieron, porque sus aguas se convirtieron en glaciares, tal que el caso del mar de Bering, que por el fenómeno de Eustasia glacial, se vio disminuido en el nivel de sus aguas dando lugar a la formación de un itsmo, que logró unir Asia con América permitiendo el paso del hombre asiático a nuestro continente. 3. DEL ESTRECHO AL ITSMO DE BERING Entre Asia y América al reducirse el nivel de sus aguas, el estrecho de Bering se convirtió en “puente de Bering”. Durante la glaciación de Winconsin (70,000 - 10,000 a. C.) el nivel de las aguas descendió más de 90 metros en comparación al nivel actual lo que dio lugar a la formación del puente terrestre, el mismo que tenía una longitud de 75.km y máximo ancho de 1500 km. OCÉANO ÁRTICO GLACIACIONES Denominación Wisconsin Nebrasca Kansas Illinois Norteamericana A TK HA Denominación Gunz Mindel Riss Würms A MC Europea AK S UL N ÍN PE MAR DE BERING 4. AMÉRICA Y LA EVIDENCIA DE LA PRESENCIA HUMANA EN ISLA S AL SU TERRITORIO OCÉANO EUTI ANAS PASE O PACÍFICO UNIM DE AK Se han encontrado una serie de evidencias que comprueban la presencia humana en el continente americano desde los primeros años de su poblamiento, a continuación los más importantes: Alaska, Yukón : Old Crow y Dawson City. 27 000 a.c. se encontró implementos de hueso de caribú. MÉXICO : Cueva del diablo, MÉXICO : Caulapan, 21 000 a.C. 21 000 a.C. COLOMBIA : Tequendama, 10 000 a.C. MÉXICO : Tlapacoya. Se en- contró huesos de animales, 2 restos de fogatas, instru- mentos de piedra 22 000 a.C. OCÉANO PACÍFICO ECUADOR : El Inga PERÚ : Pacaicasa 14 000 a.C. 10 000 a.C. Restos líticos de recolectores indiferenciados, con restos de animales pleistocénicos. BOLIVIA : Viscachani 8 000 a.C. PERÚ : Paiján y Lauricocha, 8 500 a.C. Restos humanos OCÉANO ATLÁNTICO
  • 6.
    1. Completa elsiguiente mapa conceptual: llegó el EL POBLAMIENTO AMERICANO se dio hace para explicarlo se plantearon reconocido como durante el LAS HIPÓTESIS INMIGRACIONISTAS Florentino Ameghino 2. Relacionar: Wisconsin Würms Nebraska Riss Kansas Mindel Illinois Gunz 3. ¿Cómo fue posible la formación del puente terrestre entre Asia y América? _____________________________________________________________________________________________ _____________________________________________________________________________________________ _____________________________________________________________________________________________ _____________________________________________________________________________________________ _____________________________________________________________________________________________ 4. Pescando palabras: “Pesca” las siguientes palabras y ubícalas en los recuadros correspondientes. Piragua Isla da Pasc árti ua Ant Corriente Ecuatorial ng Pata goni Beri a groide po N e Optimús clim Gru a ático mo T aithí Sa
  • 7.
    Hipótesis Hipótesis Hipótesis Hipótesis Asiática Australiana Melanésica Polinésica 5. Usando tu imaginación retrocede unos 38,000 años en el tiempo y piensa cuales fueron las condiciones en las que llegaron los primeros grupos humanos a América, recrea dicho episodio y escribe una historia con relación a lo imaginado (Graficar). _____________________________________________________________________________________________ _____________________________________________________________________________________________ _____________________________________________________________________________________________ _____________________________________________________________________________________________ _____________________________________________________________________________________________ TAREA DOMICILIARIA 1. Ordene los siguientes restos en forma cronológica: a) El inga Coloca el orden correcto b) Viscachani c) Tlapacoya d) Pacaicasa e) Yukón Rpta. : ............................ 2. Relaciona: I. Hipótesis Asiática a) Optimus climático II. Hipótesis Oceánica b) Eustasia glacial III.Hipótesis Australiana c) Corriente ecuatorial Rpta. : ............................ 3. Según la hipótesis Asiática el hombre llegó a América hace: a) 38.000 años b) 20.000 años c) 500 años d) 10.000 años e) 90.000 años
  • 8.
    4. El poblamientoamericano se dio durante la era ............................., en el periodo del ............................... a) Terciaria - Holoceno b) Terciaria - Pleistoceno c) Cuaternaria - Pleistoceno d) Secundaria - Eoceno e) Cuaternaria - Holoceno 5. ¿Cuál de las siguientes características no corresponde a los primeros pobladores americanos? a) Su organización social era la comunidad primitiva. b) Pertenecía al Homo Sapiens. c) Conocía la agricultura. d) Practicaban la caza. e) Eran nómades. 6. ¿Qué es la Eustasia Glacial? ............................................................................................................ ............................................................................... ................................................................................. ................................................................................. ................................................................................ 7. Grafica las principales rutas inmigracioncitas del poblamiento americano y explica brevemente las pruebas de cada hipótesis. Hipótesis Asiática Hipótesis Australiana Hipótesis Oceánica Pruebas Pruebas Pruebas ........................................... ........................................... ........................................... ........................................... ........................................... ........................................... ........................................... ........................................... ........................................... ........................................... ........................................... ........................................... 8. Averigua y explica cómo se dan las glaciaciones. .............................................................................. ............................................................................... ............................................................................... ................................................................................ ................................................................................ ................................................................................ ................................................................................ .................................................................................. ................................................................................ 9. Realiza un cuadro comparativo señalando los restos de presencia humana, más antiguos encontrados en África, Europa, Asia y América (Colocar su cronología).
  • 9.
    10. ¿Por quérazón crees que América fue el último continente en poblarse? ………………….............................................................................. ................................................................................. ................................................................................................. ................................................................................. ................................................................................................. ................................................................................. ................................................................................................. …………………………………………………………………………….. PRIMEROS POBLADORES PERUANOS ¿Qué aprenderemos? En el presente capítulo estudiaremos la forma de vida de los primeros hombres que habitaron el territorio peruano. Conoceremos los diferentes logros que alcanzaron estos primeros habitantes en los diversos espacios geográficos que se desarrollaron. También reconoceremos los principales restos que evidencian el poblamiento peruano. I. GENERALIDADES El ser humano desde siempre ha ido buscando mejores condiciones de vida que la permitan desarrollarse, esto en un primer momento se hizo manifiesto en la obtención de alimento y búsqueda de un medio geográfico óptimo donde poder establecerse; motivado por ello es que los primeros Homo Sapiens que llegaron a nuestro continente van a iniciar un desplazamiento al interior del mismo, llegando a poblar así los territorios que hoy corresponden al Perú. Al llegar a este territorio el hombre tuvo que adaptarse y aprovechar los recursos que la naturaleza le proporcionaba experimentó con ella, hasta transformarla. Esta capacidad de aprovechar la naturaleza trajo consigo que pasados ya miles de años, logre grandes avances como: el descubrimiento de la agricultura, la domesticación de animales, la edificación de sus primeras viviendas y templos ceremoniales, etc. Todo ello permitirá que los primeros grupos humanos asentados en el territorio peruano, por medio del desarrollo obtenido, pasen a convertirse de consumidores nómades en productores sedentarios. Poco a poco el hombre ira consolidando sus conocimientos lo que le permitirá dar origen a la formación de la alta cultura peruana. II. EL MEDIO GEOGRÁFICO Para poder entender el proceso de adaptación de los primeros pobladores al territorio peruano, es necesario tener en cuenta las condiciones y características del medio geográfico. A. EL PERÚ HACE 20,000 AÑOS Pleistoceno • LA SIERRA: La formación de la Cordillera de los Andes es relativamente joven. Su formación empezó en la era terciaria (Eoceno). La Sierra hace 20 mil años estuvo marcada por la presencia de glaciares, de los cuales aún quedan imponentes rezagos en la cordillera blanca. El área andina central aparentemente no fue afectada tan profundamente por las glaciaciones, aunque gran parte estuvo cubierta por hielo con climas fríos. Esto significa que durante el pleistoceno, al igual que diferentes rutas posibles para el paso de las culturas andinas también existieron diversos ambientes con recursos naturales diferentes. • LA COSTA: Los cambios climáticos producidos desde la última glaciación en el área andina no tuvieron gran intensidad en la costa. La línea de la costa se encontraba un poco más lejos de su posición actual. La costa ofrecía un clima más húmedo y ambiente más variado que en la actualidad, se podían divisar algunos pantanales, bosques secos, chacras, aguas estancadas así como amplias pampas desérticas.
  • 10.
    B. EL PERÚHACE 10,000 AÑOS Holoceno Hace 10,000 años se produjo ciertos cambios en las condiciones ambientales, con alternancia de períodos fríos y cálidos. La temperatura empezó a elevarse hasta alcanzar los niveles actuales, el descongelamiento de los glaciares produjo el retorno del ciclo de las aguas. LA COSTA: En esta región el mar fue ocupando mayor territorio, la humedad disminuyó y, por lo tanto fue aumentando la aridez. LA SIERRA: A causa de la deglaciación, se fueron formando lagos y lagunas; aumentó el caudal de los ríos, se redujeron los nevados y los pastos naturales ocuparon alturas actuales. Hacia el 6000 a.C. había desaparecido completamente la megafauna pleistocénica. III. PROCESO DEL POBLAMIENTO PERUANO Para el estudio didáctico del proceso de poblamiento peruano, éste se ha dividido de la siguiente manera : PERIODO LÍTICO ARCAICO (Cazadores y recolectores nómades) INFERIOR SUPERIOR (Horticultores (Agricultores seminómades) sedentarios) Antes de explicar la forma de vida de los primeros pobladores peruanos es necesario precisar que no todos los grupos humanos vivieron de la misma manera, el medio geográfico en el cual se desarrollaron así como la flora y fauna influyeron mucho en sus usos y costumbres. Esto va a originar el desarrollo de diferentes tradiciones. TRADICIÓN: La tradición hace referencia a las diferentes características y particularidades que distinguen a un grupo humano, las cuales son transmitidas y asimiladas en su interior. A. PERIODO LÍTICO Este periodo está caracterizado por el uso de la piedra “trabajada”; es decir, esta MEGAFAUNA Megaterio materia prima es convertida en PLEISTOCÉNICA herramientas o instrumentos y armas, que permitieron al hombre acondicionarse en el medio ambiente en el que se Scelidodon encontraba. Además, este periodo se Machauchenia caracteriza también porque el hombre nómade se desenvuelve en la caza, recolección, pesca y marisqueo. Smilodonte Cliptodonte Los grupos humanos vivían en bandas compuestas por pocas personas que eran parientes. Al parecer hubo alguna división del trabajo por sexo y edad. Es característico también la presencia de megafauna pleistocénica.
  • 11.
    Instrumentos Líticos Los hombresde este periodo basan su tecnología en la producción de diversos instrumentos líticos tales como : raspadores, chancadores, cuchillos, etc. Para raspar Cuchillo a dorso Punta de Proyectil Percusión directa Para cortar Raspador Percusión indirecta TRADICIONES SERRANA COSTEÑA - Basaron su economía en la recolección de raíces y - Basaron su economía en las actividades de tubérculos, así como en la caza de cérvidos y ca- caza y marisqueo. mélidos, a los que se agregan animales menores. - Utilizaron tres ecosistemas complementarios: Su artesanía estaba compuesta por utensilios de el mar, el valle y las lomas. piedra. - Su dieta se basó en peces, algunos de gran tamaño, pequeños roedores, una variedad de lagartijas (cañanes), aves y ocasionalmen- te cérvidos y zorrillos. EVIDENCIAS EVIDENCIAS PACAICASA (Richard Mac Neish) CHIVATEROS (Edward Lanning) Restos líticos más antiguos del Perú Taller lítico Preformas de instrumentos líticos TOQUEPALA (Miomir Bojovich / PAIJÁN (Rafael Larco Hoyle) Emilio Gonzáles) Pinturas Rupestres, muestra del “Chaco” (caza en círculo) - Restos óseos humanos más antiguos del Perú - Restos líticos LAURICOCHA (Augusto Cardich) SICHES (Richardson) - Restos óseos humanos - Pinturas rupestres - Restos líticos - Restos líticos - Conjuntos : Siches, quebrada honda, estero Mapa de Ubicación Mapa de Ubicación Huánuco Lauricocha Ayacucho Pacaicasa Lima Chivateros Tacna Toquepala
  • 12.
    Aproximación CRONOLOGÍA 14000 a.C. 10500 a.C. 9500 a.C. 8000 a.C. 7500 a.C. 7000 a.C. Pacaicasa Chivateros Toquepala Paiján Lauricocha Siches B. PERIODO ARCAICO Este periodo coincide con el holoceno, etapa donde ocurrirán grandes cambios climáticos que van a permitir la mejor adaptación del hombre a su medio geográfico. Con el transcurrir de los años los hombres andinos fueron aprendiendo los ciclos naturales de los animales y plantas. Se dieron cuenta de que si recogían todos los frutos y semillas de un valle, al año siguiente no habría nada que recoger, de igual manera si procedían a una caza indiscriminada de animales, les sería muy difícil encontrar otros en los años sucesivos. Es así como el hombre se abre paso hacia dos grandes descubrimientos : la agricultura y la ganadería, lo cual constituyó un gran avance que revolucionó su modo de vida, porque ahora se convertiría en un productor, dejando de ser un mero consumidor. Otro aspecto que caracteriza a este periodo es el establecimiento del hombre en un lugar cercano a su centro de producción, dando origen así a la construcción de las primeras aldeas, que evolucionarán hasta convertirse en grandes centros arquitectónicos. Todo esto trajo como consecuencia que el hombre al final de este periodo se vuelva sedentario. Este periodo ha sido dividido en Arcaico Inferior (horticultores semi - nómades) y Arcaico Superior (agricultores sedentarios).
  • 13.
    ARCAICO INFERIOR CARACTERÍSTICAS Hacia los 7000 a.C. empezó un periodo de recolección selectiva que aseguró a los pobladores alimentos para las próximas temporadas. Esta revolución condujo años más tarde al desarrollo de la agricultura y ganadería. La agricultura para estos años era una incipiente recolecta selectiva pero con mayor cuidado del hombre por juntar semillas (horticultores). Esta actividad supuso que la trashumancia practica- da desde hacia miles de años fuera dejada paulatinamente hasta el parcial sedentarismo Zapallo gó a salir de las cuevas y abrigos rocosos para establecerse donde las tierras fueran más fértiles, principalmente valles. Maní Es característica de este periodo la aparición de las primeras aldeas. Frejoles TRADICIONES SERRANA COSTEÑA GUITARRERO (Tomas Lynch) PAMPA DE SANTO DOMINGO (Federico Engel) - Primer horticultor del Perú - Primera aldea - Restos óseos humanos TRES VENTANAS (Bernardino Ojeda) - Red de pescar más antigua de América (fibra de cactus) - Horticultores CHILCA (Federico Engel) - Entierros humanos - Se encontró una aldea con chacras hundidas TELARMACHAY (Danielle Lavallée) - Domesticador del perro. - Domesticador de camélidos MAPA DE UBICACIÓN PIQUIMACHAY (Richard Mac Neish) - Inició la domesticación del cuy MAPA DE UBICACIÓN Ancash Guitarrero Junín Telarmachay Lima Tres ventanas Ica Santo Domingo Ayacucho - Jayhuamachay - Piquimachay
  • 14.
    Aproximación CRONOLOGÍA 7000 a.C. 6000 a.C. 5000 a.C. 4000 a.C. * Guitarrero * Telarmachay Jayhuamachay * Piquimachay * Tres ventanas * Santo Domingo * Chilca ARCAICO SUPERIOR El cuidado y dedicación que el hombre tuvo hacia sus plantas y animales le obligó a volverse sedentario. Agrupados en aldeas, buscan el beneficio comunal a través de la división de trabajo. La Costa fue el escenario geográfico escogido para establecerse y formar asentamientos de gran envergadura donde resalta la arquitectura monumental de carácter ceremonial; también en la sierra se han encontrado res- tos de arquitectura religiosa. TRADICIONES SERRANA COSTEÑA LA GALGADA (Bueno y Grieder) CARAL (Ruth Shady) - Templo precerámico - Ciudad sagrada más antigua de América HUACA PRIETA (Junius Bird) KOTOSH (Seichi Izumi) - Tejidos precerámicos - Arquitectura, templo más antiguo de los andes - Mates pirograbados - Templo de las Manos Cruzadas LAS ALDAS (Rosa Fung) Mapa de Ubicación - Templo las Aldas CHUQUITANTA (F. Engel) - Arquitectura compleja Ancash Mapa de Ubicación La Galgada La Libertad Huaca Prieta Huánuco Kotosh Ancash Las Aldas Lima Chuquitanta Caral Aproximación CRONOLOGIA 2700 a.C. 2500 a.C. 2240 a.C. 2100 a.C. 2010 a.C. 1500 a.C. Caral Huaca Prieta Kotosh La Galgada Las Aldas Chuquitanta EL COMPLEJO
  • 15.
    Caral tuvo laarquitectura pública más grande del área norcentral peruana, contaba con una fuerza laboral que se encargaba del mantenimiento y las constantes modificaciones durante su existencia. Para la sociedad de la zona, Caral más que centro ceremonial fue una ciudad sagrada con papel protagónico en la vida económica y religiosa de las comunidades del valle. • Ubicación: • Hallazgos: Valle de Supe Provincia: Barranca * Arquitectura: Departamento: Lima - Templo de la Banqueta - Templo del Anfiteatro • Principal Investigadora: - Altar del fuego Ruth Shady * Flautas de huesos de pelícano * Sacrificios de niños 1. Relaciona los logros que alcanzó el hombre en las siguientes etapas de su evolución. Lítico Logros - Construcción de templos ceremoniales - Domesticación de camélidos - Caza selectiva - Pinturas Rupestres Arcaico Inferior - Construcción de aldeas - Instrumentos líticos - Horticultores - Tejidos con fibra vegetal - Chaco Arcaico Superior 2. En el siguiente cuadro comparativo explica como era la forma de vida de los primeros pobladores que habitaron la Costa y los que habitaron la Sierra. VIDA EN LA COSTA VIDA EN LA SIERRA
  • 16.
    3. CRUCIGRAMA 1. Evidencia de pinturas rupestres que encierran un 1. P carácter mágico religioso. 2. R 2. Considerados los restos humanos más antiguos de la I 3. sierra. 4. M 3. En cuanto al medio geográfico, el periodo lítico 5. E coincide con el periodo del ... . 6. 4. Los animales caracterísiticos de la primera etapa del R lítico fueron reconocidos como ... . 7. O 5. Considerado como el primer taller lítico. 8. S 6. Durante el periodo lítico el hombre se caracterizó por 9. P ser nómade o ... 10. O 7. Durante el lítico, la principal actividad económica 11. B practicada en la sierra fue la ... . 12. L 8. Considerado los restos líticos más antiguos del Perú. 13. A 9. Los restos humanos más antiguos del Perú se encontraron en ... . 14. D 10.Las primeras aldeas surgieron en la ... . 15. O 11.Descubridor de las pinturas rupestres de Toquepala. 16. R 12.Reconocida como la etapa post- glacial, coincide con 17. E el arcaico. 18. S 13.Considerada la ciudad más antigua de América. 14.En Santo Domingo se encontró la primera ... . 15.Primera arquitectura religiosa. 16.El arcaico inferior se caracterizó por la práctica de la ... . 17.Primer domesticador de camélidos. 18.El arcaico superior se caracteriza porque el hombre se vuelve ... . 4. Explica que factores y los logros que influenciaron para que el hombre se convierta en sedentario. _______________________________________________________________________________________ _______________________________________________________________________________________ _______________________________________________________________________________________ _______________________________________________________________________________________ _______________________________________________________________________________________ _______________________________________________________________________________________ _______________________________________________________________________________________ __________________________________________________________________________ TAREA DOMICILIARIA I. Responde lo siguiente : 1. Relacionar: I. Lauricocha A. Tacna II. Guitarrero B. Ancash III. Toquepala C. Huánuco Rpta.: ................................. 2. Las primeras deformaciones craneanas se evidenciaron en: a) Siches b) Guitarrero c) Paiján d) Lauricocha e) Pacaicasa 3. Señale cuál de los siguientes restos fueron encontrados en Huaca Prieta: a) Cráneos deformados b) Red de pesca c) Taller lítico d) Pinturas Rupestres e) Mates pirograbados
  • 17.
    4. Las pinturasrupestres de Toquepala fueron descubiertas en ... por ... a) La cueva del diablo - Miomir Bojovich b) Arequipa - Emilio Gonzáles c) La cueva de Piquimachay - Miomir Bojovich d) El cerro pintado - Richard Mac Neish e) Barranca - Larco Hoyle 5. Santo Domingo es a red de pescar como : a) Guitarrero es a tejido precerámico b) Toquepala es a mates pirograbados c) Lauricocha es a cerámica d) Kotosh es a manos cruzadas e) Huaca Prieta es a taller lítico. LECTURA CULTURA Y SOCIEDAD DE LA CIVILIZACIÓN ANDINA El aspecto desértico y aparentemente inhóspito de la vertiente occidental de los Andes centrales contrasta con el sorprendente desarrollo tecnológico y artístico de las sociedades prehispánica que la poblaron. A raíz de ello, durante el siglo pasado los pioneros de la arqueología especularon sobre los orígenes foráneos de la civilización andina, y reflexionaban sobre los supuestos antecedentes mesoamericanos o enfatizaban el aporte de las culturas selváticas. Si bien la polémica acerca de la importancia de esto último aún no ha terminado, hay consenso en cuanto al origen autóctono de la civilización andina, que se explica esencialmente por la gran riqueza de experiencias de adaptación a diversos ambientes ecológicos. Las sociedades que poblaron el norte y el sur, la selva, la ceja de selva, los valles interandinos, los valles costeños y el litoral, aportaron por medio de migraciones e intercambios a un mestizaje de tradiciones y hábitos tecnológicos. Las semillas traídas desde sus zonas de origen se adaptaron también a los suelos, temperaturas y regímenes de humedad diferentes y a menudo hubo mutaciones sorprendentes y beneficiosas. El surgimiento de la agricultura y la generalización del modo de vida sedentario en los Andes centrales formaron parte de un proceso universal de adaptación a cambios ambientales acontecidos después de la última glaciación durante el Holoceno Temprano y Medio. Sin embargo, en cada una de las áreas donde se dio la transición hacia la economía agrícola y pastoril, este proceso tuvo una faceta propia debido al repertorio particular de plantas y animales domesticados que poblaron su medio ambiente respectivo. La base tecnológica de la futuras civilizaciones andinas conformada durante el periodo Arcaico tuvo también varias características originales no del todo comparables con lo que había acontecido en el Mediterráneo, Asia sureste o América Central. Cada vez resulta más probable que el marisqueo y la pesca, complementados con la recolección y la horticultura incipiente, fueron suficientes para crear bases de subsistencia muy cómodas para pequeñas comunidades sedentarias entre el cuarto y tercer milenio a C. En todo caso, la formación de sociedades pastoriles en la sierra, cuya subsistencia dependió de los rebaños de camélidos fue paralela e independiente del surgimiento de grupos aldeanos sedentarios o semisedentarios en la costa. La gran diversidad de especies domesticadas, adaptadas a alturas y climas muy variables fue la segunda característica particular de los Andes centrales como foco civilizador. En el Formativo Precerámico (2700 - 1800 / 1500 a.C. aproximadamente), la lista comprendió tubérculos como la yuca , papa, camote, olluco, oca y achira leguminosas como la jíquima (tuberosus), canavalia, pallar y frejol, además de maíz, maní y zapallo. Gran importancia tuvieron los frutales palto, lúcumo, guayabo y eventualmente la chirimoya. El ají, el condimento picante de tipo chili, se encuentra presenta en la dieta desde el 8000 a.C. De las plantas industriales hay que mencionar el mate, cuyos frutos hasta hoy proporcionan recipientes para el consumo de la chicha.
  • 18.
    Las plantas mencionadasfueron domesticadas durante el periodo Arcaico en por lo menos tres medios diferentes : la zona tropical de la ceja de selva, que incluye tanto la vertiente oriental como la occidental de los Andes; la zona altoandina y la costa desértica (algodón). El origen del maíz es polémico. La actual distribución de los ancestros silvestres conocidos apunta hacia México, pero por otro lado, la diversidad de variedades de los maíces domesticados en los Andes hace pensar en un foco local de domesticación independiente, a partir de ancestros hoy desaparecidos cuya difusión desde Venezuela y Ecuador se debería al transporte de semillas por aves migratorias. Tomado de Enciclopedia Temática del Perú de «El Comercio» Tomo IX Krzysztof Makowsky Tomando en cuenta la lectura, desarrolla lo siguiente: • Vocabulario: a) Mesoamérica b) Autóctono c) Mutación d) Sedentario e) Holoceno f) Horticultura g)Pastoril h)Paralelo i) Leguminosas • ¿Crees que para el desarrollo de la civilización andina fue necesario la influencia de patrones culturales externos? SI NO ¿por qué? _______________________________________________________ • ¿A qué se refiere la frase ... «mestizaje de tradiciones y hábitos tecnológicos»? __________________________________________________________________________________________ __________________________________________________________________________________________ __________________________________________________________________________________________ __________________________________________________________________________________________ __________________________________________________________________________________________ __________________________________________________________________________________________ • ¿El hombre que llegó por primera vez a nuestro territorio ya era sedentario y practicaba la agricultura? Explica cómo se dio este proceso (sedentarización y descubrimiento de la agricultura) __________________________________________________________________________________________ __________________________________________________________________________________________ __________________________________________________________________________________________ __________________________________________________________________________________________ __________________________________________________________________________________________ __________________________________________________________________________________________ 5. Realiza un cuadro señalando las principales especies agrícolas domesticadas durante el formativo precerámico, teniendo en cuenta los tubérculos, leguminosas, frutales y plantas industriales.
  • 19.
    Desarrollar: a)Explica la forma de vida de los primeros pobladores que habitaron la Costa y la Sierra COSTA • Medio geográfico (¿Dónde vivían?): ________________________________________________________________________________________ • Actividades (¿A qué se dedicaban?): ________________________________________________________________________________________ • Recursos (¿Con qué recursos animales, vegetales y/o naturales contaban?): ________________________________________________________________________________________ • Viviendas: ________________________________________________________________________________________ SIERRA • Medio geográfico (¿Dónde vivían?): ________________________________________________________________________________________ • Actividades (¿A qué se dedicaban?): ________________________________________________________________________________________ • Recursos (¿Con qué recursos animales, vegetales y/o naturales contaban?): ________________________________________________________________________________________ • Viviendas: ________________________________________________________________________________________ b) Busca información sobre los principales hallazgos e importancia de Caral y explícalo (Grafica)
  • 20.
    EL FORMATIVO PERUANO ElLanzón Monolítico es una de las principales obras líticas de Chavín, tiene 4,53 metros de altura y representa a un ser antropomorfo con rasgos felínicos. Se encuentra en la Galería Central del Templo Viejo de Chavín de Huántar.
  • 21.
    ¿Qué aprenderemos? En este capítulo nos dedicaremos a estudiar las principales características y manifestaciones del formativo peruano. También conoceremos el desarrollo de las culturas Chavín y Paracas, las cuales conforman las más importantes sociedades del formativo. I. GENERALIDADES El formativo viene a ser la etapa en la cual se van a consolidar todos aquellos logros obtenidos durante el precerámico, tales como la agricultura, la ganadería, la arquitectura ceremonial, etc. Se identifica como un proceso revolucionario que va a dar origen a la civilización andina. En esta etapa aparecerá la cerámica, la textilería, la orfebrería y la hidráulica. No debes olvidar que el logro que caracteriza al formativo es la aparición de la cerámica DIVISIÓN DEL FORMATIVO FORMATIVO INICIAL (Pre-Chavín) MEDIO (Síntesis) FINAL (Experimental) Tutishcainyo Chavín Paracas Guañape Vicus Cupisnique Virú Sechín Salinar Moxeque Pucará Kunturhuasi LA SOCIEDAD: La Sociedad ya desde el arcaico tardío estaba representada en la comunidad. Dentro de la cual los sacerdotes adquirieron gran importancia porque se convirtieron en verdaderos especialistas, principalmente del control del agua, tan necesaria para la agricultura. Esa cualidad los presenta como si tuvieran un don de los dioses y son vistos por los comunes como interlocutores ante sus divinidades. Por sus servicios obligan a los campesinos a entregar tributos en especies o en trabajo. PERIODIFICACIÓN DE LAS CULTURAS DEL ANTIGUO PERÚ (Esquema de John Rowe) Horizonte : Periodo en el que una determinada Intermedio : Periodo entre los horizontes, don- sociedad ejerce dominio y/o influencia en un de el poder está regionalizado, originando cul- área extensa. turas con carácter propios que las diferencian entre ellas.. Primer Intermedio Segundo Intermedio Tercer Horizonte Temprano Horizonte Tardío Horizonte - Chavín - Mochica - Tiahuanaco - Lambayeque - Tahuantinsuyo - Paracas - Nasca - Wari - Chimú - Vicus - Lima - Chancay - Salinar - Huarpa - Chincha - Virú - Higueras - Ishma - Pukará - Recuay - Chachapoyas 1500 a.C. 200 d.C. 700 d.C. - Reinos Aimaras 1430 d.C. - Huancas 200 d.C. 700 d.C. 1200 d.C. - Chancas 1532 d.C. 1200 d.C. 1430 d.C.
  • 22.
    II. PRIMER HORIZONTEU HORIZONTE TEMPRANO (FORMATIVO) CRONOLOGÍAC 1500 a.C. 200 a.C. CRONOLOGÍA Este periodo se caracteriza por el predominio de la Cultura Chavín la cual va a abarcar una gran expansión territorial. Aquí las sociedades van a desarrollar un gobierno de tipo teocrático. En el primer horizonte encontramos también a la Cultura Paracas, la cual va a representar el nexo entre lo Chavín y los estados regionales, como es el caso de Nazca. A. CULTURA CHAVÍN Grafica o pega el mapa de ubicación Estela de Raymondi La Cultura Chavín fue descubierta en 1919 por Julio César Tello. Esta sociedad se desarrolló en el actual departamento de Ancash, se expandió por gran parte del territorio peruano, desde Piura y Cajamarca (por el Norte) hasta Ica y Ayacucho (por el Sur). Su centro principal fue Chavín de Huántar, también destacan centros como Garagay, Caballo Muerto, Moxeque, Kunturwasi, entre otros. Los centros eran organizados bajo un sistema teocrático, había un élite que controlaba el culto así como el intercambio de productos en otras áreas. 1. EL TEMPLO DE CHAVÍN DE HUÁNTAR Era un centro de peregrinación, donde residía la casta sacerdotal, a este centro acudían los pobladores para rendirle culto a sus «oráculos» y realizar el intercambio de productos. 2. MANIFESTACIONES CULTURALES Religión: Su religión se vio influenciada por elementos selváticos, como el jaguar, caimán y el cóndor. Arquitectura: Destacan las estructuras en forma de “U”, plataformas, pirámides truncas, provistos de pasadizos interiores, plazas rectangulares hundidas y pozos circulares.
  • 23.
    3. MANIFESTACIONES ARTÍSTICAS 1. ARTE LÍTICO Es el aspecto artístico en el cual destacó Chavín entre sus restos encontramos El Lanzón La Estela de El Obelisco Las Cabezas Monolítico Raymondi de Tello Clavas 2. Cerámica : Es principalmente monocroma, con asa estribo - gollete y base globular. B. CULTURA PARACAS La Cultura Paracas fue descubierta por el arqueólogo Julio César Tello en el año de 1925. Grafica o pega el mapa de ubicación Fardo funerario Esta Cultura se desarrolló en la península de Paracas, departamento de Ica, provincia de Pisco. Entre sus principales manifestaciones se encuentran los famosos Mantos Paracas, piezas únicas por su fina manufactura y decoración polícroma, que muestran figuras mitológicas. Esta cultura destacó también por los avances en la cirugía realizando las trepanaciones craneanas. Otro aspecto característico de esta cultura fue la momificación de sus cadáveres y la realización de deformaciones craneanas.
  • 24.
    Cráneo Trepanado Manera cómo deformaban los cráneos Las trepanaciones craneanas se realizaban con fines medicinales y rituales Julio César Tello dividió la Cultura Paracas en dos fases: “Paracas Cavernas” y “Paracas Necrópolis”. F A S E S CAVERNAS NECRÓPOLIS - Su zona principal de desarrollo se ubicó en - Su zona principal de desarrollo se ubicó en Tajahuana. Topará. - Tuvo marcada influencia Chavín. - Tuvo un desarrollo autónomo. - El arte textil no obtuvo gran desarrollo - La textilería fue su expresión cultural más - Cerámica: Fue polícroma, decorada con moti- destacada, realizando mantos finísimos que vos chavinoides y geométrico emplearon la representan verdaderas obras maestras. técnica de post-cocción. - Destacaron en medicina. - Cerámica: Realizaron vasijas monócromas (blanco cremoso), con formas acalabazadas y motivos naturalistas. Técnica: pre-cocción.
  • 25.
    Siempre se puedesaber más ...! Respecto a las trepanaciones craneanas, según Tello casi el 40% de los cadáveres encontrados en Cerro Colorado muestran huellas de operaciones quirúrgicas en el cráneo. Se puede ver que la mayoría de las personas sometidas a estas operaciones vivieron después de ellas, pues los tejidos se regeneraron. 1. Completa el cuadro: ¿Por qué a Chavín se le reconoce como el formativo síntesis? ¿Quién propuso el esquema de Horizontes e Intermedios? ¿Cuál era la función del centro Chavín de Huántar? ¿Qué culturas conformaron el formativo experimental? 2. Explica la función o importancia de los siguientes gráficos (También puedes describirlos) _____________________________________________________________ _____________________________________________________________ _____________________________________________________________ _____________________________________________________________ _____________________________________________________________ _____________________________________________________________ _____________________________________________________________ _____________________________________________________________ _____________________________________________________________ _____________________________________________________________ _____________________________________________________________ _____________________________________________________________ _____________________________________________________________ _____________________________________________________________ _____________________________________________________________ _____________________________________________________________ _____________________________________________________________ _____________________________________________________________
  • 26.
    _____________________________________________________________ _____________________________________________________________ _____________________________________________________________ _____________________________________________________________ _____________________________________________________________ _____________________________________________________________ _____________________________________________________________ _____________________________________________________________ _____________________________________________________________ _____________________________________________________________ _____________________________________________________________ _____________________________________________________________ _____________________________________________________________ _____________________________________________________________ _____________________________________________________________ _____________________________________________________________ _____________________________________________________________ 3. En el siguiente pupiletras encuentra los nombres de cinco centros chavinoides. Coloca aquí los nombres encontrados: A S A N H S O T O K C A R E L A C A U A I A E H Z I P N E P M O I C A C T I G M M O X E Q U E P A A C X A S R N X I R P A I P W X A U O A O R A A E Q U E K G C M S A R A P O T A A I A N C A S H U Y P 4. A continuación te presentamos un gráfico del Templo de Chavín de Huántar, obsérvalo con detenimiento y señala sus características. 1. Río Huachecsa 4. 2 3 2. 1 5. 4 3. na os M o 5 Rí LECTURA LA MEDICINA PARACAS: LOS MEJORES CIRUJANOS DEL PERÚ L os cirujanos tuvieron conocimiento de la anatomía humana y supieron aplicar ciertas hierbas para anular el dolor (anestesia) y para evitar las infecciones (asepsia), de otro modo, no hubieran tenido éxito en sus delicadas operaciones, y de ser así, ésta no se hubieran realizado en gran cantidad.
  • 27.
    La trepanación craneanaera una práctica muy común entre los habitantes de Paracas ya que se han encontrado muchos cráneos trepanados, no siempre tuvo aplicaciones médicas sino por causas religiosas. Los paracas también practicaban el raspado de cráneos o raspado bautismal, cuyo objeto era prevenir males por vía mágica. Algunos de los instrumentos que empleaban los cirujanos paracas era un cuchillo hecho de una piedra llamada obsidiana. Tal era el filo y dureza de los instrumentos, que les permitían hacer perforaciones en el cráneo. Otros eran de una mezcla de cobre, llamada “champi”. De este material hacían el famoso Tumi (cuchillo), los bisturíes y las pinzas. Mientras que para las heridas usaban algodón, gasas, vendas e hilos. TAREA DOMICILIARIA I. Completa lo siguiente: 1. El término “Formativo” hace referencia a: __________________________________________________________ 2. En el formativo síntesis se encuentra la Cultura: _____________________________________________________ 3. El esquema de horizontes e intermedios fue propuesto por:_____________________________________________ 4. El logro cultural que caracteriza al formativo: ________________________________________________________ 5. Descubridor de la cultura Chavín y Paracas:__________________________________________________________ II. Desarrollar 1. Investiga y señala las principales características de los siguientes sitios: a) Sechín: _______________________________________________________________________________ _____________________________________________________________________________________ b) Kuntur wasi: __________________________________________________________________________ _____________________________________________________________________________________ c) Pacopampa: ___________________________________________________________________________ ______________________________________________________________________________________ d) Moxeque: _____________________________________________________________________________ ______________________________________________________________________________________ e) Garagay: _______________________________________________________________________________ _______________________________________________________________________________________ MAPA POLÍTICO DEL PERÚ 2. Ubica en el mapa los principales sitios de influencia Chavín: Pacopampa Caballo Muerto Kuntur Wasi Garagay Moxeque Cupisnique Sechín Chongoyape
  • 28.
    3. Realiza unabreve semblanza biográfica de Julio César Tello: ________________________________________________________________________________________ ________________________________________________________________________________________ ________________________________________________________________________________________ ________________________________________________________________________________________ ________________________________________________________________________________________ 4. ¿Por qué razón Tello dividió a Paracas en la fase cavernas y Necrópolis? _____________________________________________________________________________________________ _____________________________________________________________________________________________ _____________________________________________________________________________________________ 5. Investiga las principales características de la textilería y medicina Paracas y explícalas a través del siguiente cuadro. TEXTILERÍA MEDICINA Colores que utilizaron: ___________________________ Médico: _______________________________________ _____________________________________________ ________________________________________________ Obtención de colores: Por ejemplo Evidencia de prácticas médicas: ___________________ Rojo: _________________________________________ ________________________________________________ Amarillo: ______________________________________ ________________________________________________ Verde: _______________________________________ Trepanaciones craneanas: ________________________ Azul: _________________________________________ ________________________________________________ Negro: _______________________________________ ________________________________________________ Otros: ________________________________________ Instrumentos: _________________________________ Técnicas de tejer:_______________________________ ________________________________________________ Tipos de tejido: ________________________________ ________________________________________________ _____________________________________________ ¿Cómo lograron obtener los conocimientos médicos? _____________________________________________ _______________________________________________ _______________________________________________ LECTURA SIGNIFICADO SOCIOPOLÍTICO DE CHAVÍN DE HUÁNTAR L a vieja idea de que Chavín deriva de la selva no resiste la menor verificación. Sus edificios religiosos se construyeron siguiendo modelos arquitectónicos costeños como el plano en “U” y los recintos circulares hundidos. Ambos modelos surgieron independientemente en la costa y expresaron conceptos ideológicos y religiosos particulares, tras de lo cual posiblemente se integraron generando un nuevo concepto ideológico y religioso. Esa convergencia se produjo en varios asentamientos de la costa central: Garagay (Rímac), Cardal (Lurín), Pucará (Chillón). En este último, dicha integración debe asignarse al siglo XII a.C., es decir antes de la construcción del Templo Viejo de Chavín. La construcción de Chavín de Huántar en la confluencia de los ríos Wacheqsa y Mosna supone asumir que hubo un grupo en el valle capaz de establecer relaciones con grupos similares de la costa y el oriente. Excepto los estudios de R. Burger en la zona externa al templo, no disponemos de mayor información sobre la población en la cuenca del Puchka o Mosna. Por consiguiente, Chavín de Huántar no fue un centro ceremonial vacío. El templo y la población asentados en el curso medio y alto de Mosna revelan una organización jerárquica del sistema de poblamiento, cuyas relaciones se canalizaron a través de una sofisticada pero todavía no entendida parafernalia religiosa e ideológica administrada por una élite “sacerdotal” que residió con toda seguridad en el propio templo. Puesto que en el Período Formativo se consolidan numerosos grupos, para los Chavin no habría sido difícil establecer vínculos con ellos, asimilando y reformulando marcos ideológicos, religiosos y tecnológicos. La adopción de los diseños arquitectónicos costeños en “U” y los recintos circulares se explicaría en ese contexto. En tal sentido, su construcción podría explicarse por alianzas religiosas y económicas de dos o más jefaturas o señóríos. El edificio, las esculturas líticas, la fina cerámica del templo, sugieren que Chavín de Huántar fue la sede de un señorío religioso de naturaleza redistributiva. Este segundo aspecto se infiere por la propia organización interna del
  • 29.
    complejo que sibien contiene áreas estrictamente sagradas (la galería de El Lanzón por ejemplo), también tuvo espacios que cumplieron funciones económicas y políticas. Esos espacios serían las galerías del templo diseñadas para almacenar diversas clases de objetos (mantas, cerámica fina, objetos exóticos, alimentos, etc.) producto del intercambio y de presentes que periódicamente llegaban al templo. Una parte de esos bienes serviría para el consumo de la elite del templo, pero otra parte se destinaría a la redistribución local y al intercambio con otras élites. Por ejemplo, la cerámica Cupisnique encontrada en la galería de Las Ofrendas es explicable en el contexto de relaciones políticas y económicas de las élites Cupisnique y Chavín. Por eso, el pretendido poder e influencia de Chavín sobre la costa, la sierra y la ceja de selva, es discutible. La presencia de sus símbolos fuera de Chavín respondería más bien a intercambios mutuos (de símbolos) con otros grupos. Tomado de la Enciclopedia de Historia del Perú «LEXUS» Teniendo en cuenta la lectura, responde lo siguiente : 1. ¿Por qué razón el autor señala que el origen de Chavín no podría estar en la selva? ________________________________________________________________________________________ ________________________________________________________________________________________ ________________________________________________________________________________________ ________________________________________________________________________________________ ________________________________________________________________________________________ ________________________________________________________________________________________ 2. Vocabulario a) Recinto b) Ideológico c) Convergencia d) Confluencia e) Jerarquía f) Parafernalia 3. ¿Los Chavín tuvieron relación con los pueblos de la Selva y de la Costa? Explica ________________________________________________________________________________________ ________________________________________________________________________________________ ________________________________________________________________________________________ ________________________________________________________________________________________ ________________________________________________________________________________________ 4. Señale cuál fue la ubicación geográfica de Chavín de Huántar y el grupo social que residía en este centro. ________________________________________________________________________________________ ________________________________________________________________________________________ ________________________________________________________________________________________ EL INTERMEDIO TEMPRANO ¿Qué aprenderemos? En este capítulo nos toca estudiar las principales características del primer desarrollo regional, también conocido como el intermedio temprano o el periodo de los “maestros artesanos”. Dentro de este período encontraremos a culturas como Mochica y Nasca, de las cuáles reconoceremos su desarrollo y principales aportes culturales. 200 a.C. 550 d.C. CRONOLOGÍA
  • 30.
    I. GENERALIDADES Luego de la caída de Chavín y finalizado el formativo experimental se evidenciará un marcado aislamiento cultural en las diferentes regiones o áreas culturales, es así como se irá consolidando el periodo reconocido como el intermedio temprano. En esta etapa se genera uno de los más altos niveles de desarrollo tecnológico, y alfarero, por lo que los pueblos aquí desarrollados serán reconocidos como los «maestros artesanos», es aquí donde se van a lograr los mejores ejemplos del arte peruano pre-hispánico. Este desarrollo, como ya lo mencionamos, acontece al finalizar la etapa experimental o formativo superior que va a traer como consecuencia la autonomía de diversas regiones y su consolidación interna, desarrollándose culturas fuertemente regionalizadas lo cual de ninguna manera anula la posibilidad de intercambio y conexión entre las distintas regiones. Las sociedades más representativas de este periodo van a ser los moche y los nazcas, de quienes nos ocuparemos a continuación. II. CULTURA MOCHE Grafica o pega el mapa de ubicación Huaco retrato, obra cumbre del realismo escultórico moche En la costa norte del Perú entre los valles de Nepeña y Jequetepeque, hacia el año 300 d.C. se desarrolló una de las más destacadas culturas peruanas: Moche, cuyo centro principal fue Moche seguido por Pampa Grande y Galindo. Hacía el año de 1899 Max Uhle inició el estudio sistemátizado de sus restos. Moche es, tal vez, la cultura preinca de la que más aspectos conocemos debido a su múltiple y magnífica cerámica, la cual constituye un verdadero archivo de su vida diaria. Los moche, al igual que otras culturas costeñas lograron un gran conocimiento y técnica del manejo de las aguas es por ello que realizaron sorprendentes obras de ingeniería hidráulica como es el caso del canal La Cumbre y Ascope. Los moche integraron un estado militar clasista, gobernado por una aristocracia guerrera que contaba con el apoyo de la casta sacerdotal. En la base de la estructura social estaba el pueblo conformado por campesinos, pescadores, comerciantes, artesanos y soldados; más abajo aún estaban los vencidos de las guerras, sin derecho a nada, desnudos condenados a un trabajo cruel y a menudo mortal. Los moche tuvieron a Aia-Paec como su dios supremo, a quien consideraban como el hacedor, el que todo lo puede (según la versión de Larco Hoyle). Médico y su paciente Huaco retrato Debemos tener presente también que la economía Moche se basó en la agricultura y la pesca. MANIFESTACIONES CULTURALES Y ARTÍSTICAS A. CERÁMICA: Los Moche obtuvieron un gran grado de desarrollo en la producción de cerámica, lo que se evidencia en el manejo escultórico de las El guerrero El prisionero
  • 31.
    piezas así comoen el realismo expresado. Representaron la forma humana, la guerra enfermedades, la flora, la fauna y diversos aspectos de la vida diaria. Lograron expresar diversos sentimientos, a través de la fría arcilla, ello lo evidenciamos en la producción de los diversos huacos retratos. Los ceramistas mochica usaron diversos moldes para poder obtener una producción en serie de piezas cerámicas. B. ORFEBRERÍA: El artesano moche logró el dominio de las más sofisticadas técnicas para fundir, alear, amalgamar, laminar, unir y soldar los variados metales. Obteniendo bellas y sofisticadas piezas de metal. C. ARQUITECTURA: Los moches lograron edificar monumentos admirables no sólo desde su punto de vista técnico-constructivo, sino también desde el punto de vista espiritual. Sus principales centros son: Huaca de la Luna, Huaca del Sol, Huaca el Brujo, Huaca Rajada D. ARTE MURAL: La pintura mural se caracteriza por la variedad de temas tratados, el colorido y el uso de formas tridimensionales; estas representaciones las encontramos principalmente en la Huaca de la Luna y en la Huaca El Brujo donde se representan diversas escenas de combates y prisioneros. ICONOGRAFÍA MOCHE Zorro antropomorfizado Combate de pallares humanizados Este personaje mitológico, probablemente un Parte de una escena donde combaten pallares semidios, aparece asociado a las escenas de animados simulando guerreros. combate. Entrega de ofrendas Escena de purificación y sacrificios Un personaje (posiblemente un señor o digna- Representación de escenas de purificación y tario) sentado sobre una plataforma, recibe sacrificio elaborada en tres planos en el que las ofrendas de caracoles por parte de dos vemos personajes desnudos, aves de carro- conocidas divinidades. ña humanizadas y deidades.
  • 32.
    Siempre se puedesaber más ... - Los moches dejaron grabadas diversas representaciones de pallares ideográficos, lo que para Larco Hoyle significó supuesto tipo de escritura a la cual llamó pallariforme. - En el año de 1987 el arqueólogo peruano Walter Alva y su equipo realizaron un hallazgo, este fue el develamiento del entierro del Señor de Sipán, ubicado en la huaca Rajada, quien en vida fuera probablemente un importante siec o señor de la región, identificado como un sacerdote militar. III. LA CULTURA NAZCA Grafica o pega el mapa de ubicación Impresionante cerámica nazca Al extinguirse la Cultura Paracas, sobre los mismos territorios, aparece hacia los años 300 d.C. la Cultura Nazca, la cual tuvo una sociedad teocrática militarista. Su capital fue Cahuachi. Nazca fue descubierta en 1901 por Max Uhle. El medio geográfico en el cual se desarrolló esta cultura es muy difícil ya que son escasas las lluvias y en cambio se caracteriza por las sequías prolongadas, es ante este obstáculo que los nazca tuvieron que idear algunos sistemas de precisión en cuanto al manejo de las aguas, es por ello que almacenaban el agua para derivarla mediante canales al área de cultivo, también descubrieron que gran parte de su territorio era rico en aguas subterráneas, que podían ser aflorados mediante la construcción de pozos que los hicieron útiles a la agricultura, es así como los nazcas pudieron implementar una gran ingeniería hidráulica. 1. MANIFESTACIONES CULTURALES A. CERÁMICA: Su cerámica es reconocida como la más pictórica de América, por que utilizando 11 colores lograron obtener hasta 109 combinaciones, aquí se puede evidenciar el desarrollado manejo de los colores; emplearon, además, la técnica de pre-cocción y el “horror al vacío”. B. ARQUITECTURA: En la zona de Nazca son pocos los centros arquitectónicos de importancia que se han conservado, entre los centros tenemos: Cahuachi, Estaquería, Pampa Tinguiña, huaca “El Loro”, etc. La cerámica más vistosa y pictórica de América pertenece a la cultura nasca
  • 33.
    ¿Sabías que losNazca cortaban las cabezas de quienes habían derrotado para después reducirlas, a las que llamaban cabeza-trofeo?. Pues sí, estas eran cortadas durante una lucha y luego expuesta públicamente como muestra de valentía guerrera. Pero las cabezas-trofeos tenían en la religión nazca un significado especial: eran vistas como las ofrendas sagradas ofrecidas a las fuerzas de la naturaleza. Los nazca ven un vínculo entre la víctima, la muerte y la fertilidad en la agricultura, así las cabezas-trofeo garantizan su supervivencia y por ello se pueden ver como las desembocaduras, donde hay cabezas, crecen las plantas. 2. LAS LÍNEAS DE NAZCA • Las Líneas de Nazca las cuales fueron descubiertas en 1927 por Toribio Mejía Xesspe y estudiados pos-teriormente por investigadores como Paul Kosok y María Reiche, entre otros, se ubica entre las Pampas de Nazca, Socos, Palpa e Ingenio. Las figuras que se representan son enormes, alcanzando hasta los 180 metros. • Las hipótesis más aceptadas sobre las Líneas nos hablan sobre la posibilidad que hayan sido un gigantesco calendario agrícola, o en su defecto un conjunto de caminos sagrados llamados “Ceques”. Siempre se puede saber más ... ¿Por qué no se borran las Líneas de Nazca? Pareciera un milagro que las líneas y figuras de Nasca, siendo solo ligeras hendiduras en el suelo no hayan sido borradas por el agua y el viento. En cuanto al agua repetiremos lo ya señalado : un promedio de media hora de lluvia cada dos años convierte a este lugar en uno de los más secos del planeta. Además, el suelo contiene yeso, que al con- tacto con el rocío matinal ayuda a fijar todo elemento (tierra y piedras) que haya en la superficie. Por otra parte, el fuerte viento barre la pampa y carga mucha arena, pero al no encontrar oposición en esta planicie la lleva cien kilómetros más al norte en donde la deposita formando grandes dunas. El color oscuro del suelo y el inclemente sol for- man un delgado colchón de aire caliente disminuyendo considerablemente la velocidad del viento a unos cuantos centímetros de la superficie, protegiéndola de la erosión producida por el acarreo de materiales livianos. Como se puede entender, las Pampas de Nazca tienen características naturales muy particulares que la hicieron ideal para plasmar las creencias de los nasqueños antiguos.
  • 34.
    1. ¿Por quérazón se conoce al Intermedio Temprano como el periodo de los Maestros Artesanos? _____________________________________________________________________________________________ _____________________________________________________________________________________________ _____________________________________________________________________________________________ _____________________________________________________________________________________________ _____________________________________________________________________________________________ _____________________________________________________________________________________________ 2. Observa, analiza y desarrolla lo siguiente: • Tipo de representación Mochica • Sentimientos que expresa • Características _____________________________________________ _____________________________________________ _____________________________________________ _____________________________________________ _____________________________________________ _____________________________________________ _____________________________________________ _____________________________________________ Colócale un nombre: ________________________ _____________________________________________ • ¿Qué representa? • Características • ¿Pudes describir algún aspecto de a sociedad Moche a través de este gráfico? _____________________________________________ _____________________________________________ _____________________________________________ _____________________________________________ _____________________________________________ _____________________________________________ _____________________________________________ 3. Relacionar: 1. Rafael Larco Hoyle a) Descubrió la Cultura Nazca 2. Max Uhle b) Descubrió las Líneas de Nazca 3. Toribio Mejía Xesspe c) Conservó las Líneas de Nazca 4. Walter Alva d) Propone la escritura Pallariforme 5. María Reiche e) Descubrió el Señor de Sipán 4. Lee el texto y responde las preguntas propuestas: LA ICONOGRAFÍA Y LA ESTRATIFICACIÓN SOCIAL L as pictografías parecen indicar que hubo una marcada división en el orden social, sirviéndose los Mochicas de un gobierno firme y autocrático, seguramente con vinculación religiosa, y subdividido en muchas sub- jerarquías. No de otra manera, pueden explicarse las monumentales obras hidráulicas y la arquitectura religiosa del tipo de la “Huaca del Sol”, en Moche. Se ha indicado también que debió darse una división por profesiones.
  • 35.
    Existen representaciones quetestifican la existencia de esclavos o, por lo menos, prisioneros en servidumbre y dedicados a los sacrificios. Las acciones bélicas gozaban de singular importancia, pues la actitud de muchos personajes y escenas en las pictografías son francamente beligerantes; ciertas cabezas escultóricas representan fisonomías de curacas de gesto severo y despótico. Es posible que hubiera un gobierno general en las zonas donde se presentan elementos de estilo Mochica, pero con la independencia suficiente para permitir continuas rencillas entre las familias, sub-tribus y tribus, de los distintos valles, que probablemente formaban especie de feudos. El vestuario era variado. Los dibujos Mochica muestran diferencias en el vestido, según se trate de guerreros o jefes, personajes con investiduras religiosas, y sujetos de distintas ocupaciones. Usaron con predilección grandes y complicados tocados y se pintaban la cara con bandas verticales y otros adornos. Larco ha advertido la presencia de los “botines” o “medias” que calzan los personajes de las pictografías que no son, seguramente, otra cosa que pinturas aplicadas rodilla abajo, o tatuajes. La mujer en forma sencilla no aparece sino en menesteres secundarios o domésticos : hilando de parturienta, etc. Algunos huaco-retratos parecen representar mujeres, por la expresión dulce de sus rostros. Los esclavos o prisioneros son, frecuentemente, representados desnudos, con los brazos amarrados y o con sogas al cuello. Responder: 1. ¿Qué tipo de gobierno tuvieron los Moche? _____________________________________________________________________________________________ _____________________________________________________________________________________________ _____________________________________________________________________________________________ 2. ¿Cómo se puede evidenciar la actividad guerrera dentro de la sociedad Moche? _____________________________________________________________________________________________ _____________________________________________________________________________________________ _____________________________________________________________________________________________ _____________________________________________________________________________________________ 3. ¿Quién tenía mayor importancia en la sociedad Moche: el hombre o la mujer? _____________________________________________________________________________________________ _____________________________________________________________________________________________ _____________________________________________________________________________________________ 4. ¿Cómo se puede reconocer a un esclavo o prisionero en una pieza artistica moche o iconografía? _____________________________________________________________________________________________ _____________________________________________________________________________________________ _____________________________________________________________________________________________ 5. ¿Crees que es importante la iconografía Moche por qué? _____________________________________________________________________________________________ _____________________________________________________________________________________________ _____________________________________________________________________________________________ _____________________________________________________________________________________________ _____________________________________________________________________________________________
  • 36.
    TAREA DOMICILIARIA . Relacionar : 1. Huacos retratos a) Muestra de la valentía guerrera 2. Galerías filtrantes b) Característica de la cerámica Nazca 3. Aia Paec c) Huaca «El Brujo» 4. Huaca Rajada d) Canal Moche 5. Intermedio temprano e) Expresión de emociones y sentimientos. 6. Horror al vacío f) Muestra de tecnología hidráulica Nazca 7. Cabeza trofeo g) Maestros artesanos 8. Ascope h) Se encontró el Señor de Sipán 9. Arte mural i) Dios Moche 10. Cahuachi j) Capital Nazca Rpta. : ................................. II. Desarrollar : 1. Grafica un ceramio Mochica a través del cual deberá señalar las principales características de la cerámica de esta cultura : Características : ........................................................................................................................ ......................................................................................................................................... .......................................................................................................................................... 2. Realiza una breve semblanza biográfica de Rafael Larco Hoyle. ................................................................................................................................................ ...................................................................................................................................................... ................................................................................................................................................ 3. Grafica el entierro del Señor de Sipán y señala las personas que conformaron dicho entierro. Explica también la importancia y características de este hallazgo. ................................................................................................................................................. ................................................................................................................................................. ................................................................................................................................................. ................................................................................................................................................. .................................................................................................................................................
  • 37.
    4. ¿Cuál fuela importancia de las galerías filtrantes? .................................................................................................................................................. .................................................................................................................................................. .............................................................................. ……………………………………………………………………….. .................................................................................................................................................. .................................................................................................................................................. III. LECTURA LAS DISTINTAS HIPÓTESIS SOBRE EL ORIGEN Y SIGNIFICADO DE LAS LÍNEAS DE NAZCA L os geoglifos Nazca fueron preliminarmente descritos por Toribio Mejía Xesspe en la década de 1930, denominándolos ceques o «caminos sagrados», construidos para la realización del algún tipo de ritual. Un día de 1941, Paul Kosok descendió por una inclinación del terreno, y desembocó en un laberinto de líneas, donde distinguió dos enormes trapecios, en cuyo centro se encontraban las ruinas de un raro diseño formado por tierra y piedras, que alcanzaba los 45 metros de largo. En ese momento se puso el sol, y mientras desaparecía en el horizonte, Kosok vio cómo se sumergía tras él coincidiendo con el extremo de la larga línea. Era un 22 de junio, el día más corto del año en el hemisferio sur, fecha en que el sol se pone en un punto casi noroeste. En ese momento Kosok dedujo que las líneas formaban un mapa cosmográfico con la función de registrar el movimiento de los astros. Kosok comenzó a investigar en Ocucaje, una parte del desierto de Nazca, ubicada entre los Andes y el Océano Pacífico. Luego de diversas observaciones, Kosok supuso que el pueblo que elaboró estas líneas lo hizo con la intención de contar con un calendario astronómico que permitiría anticipar el solsticio de verano y el de invierno, los equinoccios de primavera y otoño, los eclipses y la creciente de los ríos. Todo esto, según Kosok, para conocer cuáles serían las épocas del año más propicias para la siembra y la cosecha. Sin embargo, faltaban explicar algunos detalles. Kosok debió seguir con sus tareas en su país, pero lo sucedió una astrónoma y matemática alemana, María Reiche, que residía en Perú, y que sostuvo las teorías de Paul Kosok. Una de las personas que cuestionó la teoría de Kosok y Reiche fue el astrónomo norteamericano Geral Hawkins, quien opinaba que no había coincidencias entre las líneas de Nazca y los astros. El autor suizo Erich von Däniken también se opuso al pensamiento de Kosok y Reiche, afirmando que hubo presencia de extraterrestres en Nazca. Para él las primeras líneas fueron trazadas por extraterrestres, y las posteriores, por los propios indígenas que desean volver a recibir la visita de los seres interplanetarios. Pero para María Reiche no hay ningún misterio. Para ella las líneas fueron trazadas por los aborígenes del lugar. Opinaba que las rectas se pueden haber trazado clavando postes y tensando cuerdas entre ellos, y que estacas hincadas en la tierra, también con cuerdas amarradas girando a su alrededor, podrían haberse utilizado como compases. Como prueba, señaló los rastros de los emplazamientos de esos postes. Pero su teoría fue refutada por muchos, que afirman que las kilométricas líneas, así elaboradas, resultarían forzosamente imprecisas, y que algunas de las figuras requerían necesariamente de precisión. Según el autor de ciencia - ficción Arthur C. Clarke, los dibujos de Nazca no tienen nada de misterioso, y considera que las líneas sólo representan el deseo humano de dejar su marca en la tierra.
  • 38.
    Pero para lamatemática María Reiche, no es así. Ella cree que los nazcas poseían la facultad del pensamiento abstracto, conocían la aritmética y dominaban un método topográfico. A partir de fotos aéreas, dedujo que los nazcas elaboraron las figuras utilizando sus conocimientos en geometría. Dice, además, que poseían una unidad de medida basada en las del cuerpo humano, con las que elaboraron los dibujos, que estarían vinculados con la periodicidad de los movimientos de las estrellas y planetas. El norteamericano Jim Woodman, junto a su amigo Bill Sphorer, elaboró otra teoría, que afirmaba que los Nazcas dominaban la navegación aérea. Se inspiró para ello en la decoración de las piezas de alfarería, donde creyó ver globos y hombres - pájaro estilizados. Incluso construyó un globo con los materiales del lugar y sobrevoló la meseta, añadiendo que en aquella época levantarían vuelo gracias a supuestos pozos circulares ennegrecidos que calentarían el aire del artefacto. Esta teoría terminó de convencer a algunas personas, y a él mismo, cuando se hallaron restos de telas en tumbas nazcas, más livianas que las de los paracaídas, e impermeables, ideales para construir globos. Así, desde el aire, este pueblo podría supervisar lo que dibujaban, teniendo una visión de conjunto. Recientemente, la científica polaca Yadwiga Paekiewiez aseguró haber descifrado los geoglifos. Para ella, estos pictogramas contienen un mensaje : serían una especie de «Biblia de piedra», según la lectura que la científica hace del mensaje, que hace notar que el autor fue, bien un clarividente, o bien se trata de un testimonio completamente delirante... Tomando en cuenta la lectura, desarrolla lo siguiente : 1. En el siguiente cuadro, señala las hipótesis propuestas sobre las Líneas de Nazca, por: Toribio Mejía Xesspe Paul Kosok María Reiche Erich Von Däniken Arthur C. Clarke Jim Woodman Yadwiga Paekiewicz 2. Explica cómo fue que Paul Kosok concluyó que las líneas de Nazca fueron un calendario astronómico. 3. ¿Cómo explicó María Reiche la realización de las líneas de Nazca? 4. Según lo explicado en clase señala qué otras hipótesis sobre las líneas de Nazca se manejan actualmente. 5. Según tu opinión, ¿cuál fue el fin o significado de las líneas de Nazca? ¿Qué opinión te merece la hipótesis de Erich Von Dänikon y de Jim Woodman?
  • 39.
    EL SEGUNDO HORIZONTE El Dios Wiracocha fue la deidad principal de la Cultura Tiahuanaco, fue venerado por los Chavín como dios de los báculos. En tiempos de Tiahuanaco su culto se expandió hacia la ceja de selva y parte del territorio actual de Chile y el Perú. La Cultura Wari también impuso el culto al dios Wiracocha por todo su gran Imperio ¿Qué aprendemos? En el presente capítulo nos dedicaremos a estudiar el desarrollo de las culturas que se desenvolvieron en el Segundo Horizonte o Época Fusional, tales como Tiahuanaco y Wari, teniendo en cuenta su marco geográfico, logros, expansión y principales características CRONOLOGÍA I. GENERALIDADES Durante el Horizonte Medio se trató de consolidar e institucionalizar la estructura política y religiosa que ya venía desarrollándose durante la etapa anterior.
  • 40.
    El Intermedio Tempranodebe considerarse como de experimentación y descubrimiento de las estructuras básicas de la sociedad andina y el Horizonte Medio como la etapa final de las invenciones. Lo que sucede a partir de este horizonte es la reinterpretación y reestructuración de los elementos estructurales de la cultura. En las siguientes líneas nos ocuparemos de estudiar los rasgos más significativos de Wari y Tiahuanaco, dos entidades políticas desarrolladas en este periodo. II. TIAHUANACO La Cultura Tiahuanaco se desarrolló en el altiplano andino en lo que conocemos como la Meseta del Collao. Su área de expansión abarcó parte de los actuales territorios de Perú y Bolivia, logrando llegar hasta el actual norte de Chile y el noreste de Argentina. Grafica o pega el mapa de ubicación Cerámico Tiahuanaco Pedro Cieza de León en el siglo XVI fue el primer cronista en dar a conocer su existencia, pero es Max Uhle quien en el año de 1892 la reconoció como una cultura distinta a la inca, iniciando una serie de estudios sobre esta sociedad. Sin embargo sus máximos estudiosos son Carlos Ponce Sánchez y Wendell Bennett. Su influencia cultural empezó a expandirse entre los años 400 a 500 de nuestra era. Tiahuanaco conformó un estado teocrático-colonizador dirigido por una casta aliada a la nobleza guerrera. Los estudiosos de esta cultura indican que su expansión no se hizo por la fuerza militar sino que se emplearon técnicas política y/o económicas. La casta sacerdotal Tiahuanaco impuso el culto de Wiracocha, en el área andina. Esta cultura destacó principalmente por su escultura y arquitectura megalítica, en cuanto a las construcciones arquitectónicas es característico la utilización de grapas de cobre para unir las piedras pulimentadas. 1. MEDIO GEOGRÁFICO, ECONOMÍA Y TECNOLOGÍA AGRÍCOLA El área de Tiahuanaco se caracteriza por las grandes alternancias de calor, en el día, y frío (heladas) por las noches. Sufre de escases de agua. Sin embargo, cuenta con pastos naturales en las épocas de lluvias y el Lago Titicaca como fuente de agua y recursos. Las alternancias climáticas y la irregularidad del clima obligaron al hombre de tiahuanaco a desarrollar una tecnología agropecuaria basada en la observación y el estudio de la naturaleza, es así como pusieron en práctica el sistema de camellones o waru-waru.
  • 41.
    CAMELLONES O WARU- WARU Eran extensiones elevadas, rodeadas por canales de agua. La función del agua era crear un microclima el cual absorvía el calor del día para expedirlo por las noches. Es asi como se aminoraba el efecto de las heladas. Medio ambiente hostil Exceso de lluvias Sequía Heladas Microclima favorable para los cultivos Radiación Canales térmica Plantas hídricos Cama de cultivo Suelo fértil Subirrigación hídrica Su economía se basó principalmente en la ganadería de camélidos seguida por la agricultura y la pesca fluvial. 2. MANIFESTACIONES CULTURALES A. ESCULTURA: Los Tiahuanaco se caracterizaron por la realización de grandes esculturas en piedra, reconocidos como monolitos, entre los cuales encontramos : el monolito Bennett, monolito Ponce, monolito el Frayle, entre otros. B. ARQUITECTURA: El centro ceremonial de la ciudad de Tiahuanaco y sus lugares aledaños cubren un área de 4 km2. Entre los principales centros arquitectónicos tenemos: Akapana, Kalasasaya, Puma Punko, Putuni y Queri Qala. Templo de Akapana C. CERÁMICA: Se caracteriza por ser polícroma y por la realización de los famosos vasos ceremoniales reconocidos como Kero. III. CULTURA WARI Grafica o pega el mapa de ubicación Tapiz wari
  • 42.
    Hasta inicios delsiglo V en Ayacucho se desarrollaba la Cultura Huarpa, cuyo centro principal fue Ñahuinpuquio. Su territorio era pobre y escaso. Hacia los años 500 se intensificó la influencia Nazca en su artesanía, es también por ese tiempo que empieza a influir los patrones culturales de los Wari, como era el caso de la religión. Es hacia los años 550 de que el centro de Ñahuinpuquio va a ir perdiendo hegemonía sobre las regiones ayacuchanas y se va a eregir una nueva ciudad, esa era Wari la cual va a representar el nuevo centro de la conducción política del Estado y del aparato productivo. Wari fue una sociedad de clases dirigida por la nobleza guerrera, esta sociedad va a expandir sus fronteras, mediante la fuerza militar, hasta Lambayeque y Cajamarca por el norte y Arequipa y Sicuani por el sur. Para poder gobernar de manera eficiente, tan basto territorio, Wari estableció: CIUDADES CABEZAS DE REGIÓN Pikillacta Atarco las cuales constituyeron Pachacamac Centros administrativos construidos a Entre los más distancias muy lejanas de la ciudad importantes Wilcahuain Wari, ubicados en cada uno de sus tenemos : “dominios”. Cajamarquilla Wiracochapampa La capital de la cultura Wari fue Viñaque. 1. MANIFESTACIONES CULTURALES A. EL URBANISMO: Wari introdujo nociones y patrones novedosos en la formación de las ciudades en los Andes. La concepción contralista permitía controlar a la población y el cumplimiento de sus actividades. Sólo la élite vivía en las ciudades, la gente común vivía en zonas rurales aledañas. B. RELIGIÓN: Lograron expandir el culto al Dios de las Varas. C. CERÁMICA: Tuvo una cerámica polícroma. Produjeron una enorme variedad de vasijas, botellas, cuencos, cántaros, keros, grandes vasijas Vasija wari (urnas). Siempre se puede saber más ¿Cómo pudo caer tan grande imperio? Se cree que luego de trescientos años de apogeo Wari, esta sociedad cayó porque no pudo producir los elementos necesarios que le permitieron mantener la econo- mía de una población tan grande; también pudo influir la intervención de algunos factores internos que debilitaron el Estado.
  • 43.
    LECTURA ¿FUE WARI REALMENTE UN IMPERIO? E s un hecho que en Wari hubo instituciones burocráticas y una estructura jerárquica de asentamientos humanos y que, además, existieron complejos de almacenes, talleres artesanales y centros habitacionales. Se sabe también que el Estado Wari organizaba fiestas y agasajos para los pobladores como parte de la organización de la reciprocidad. Esto permitiría al Estado obtener, posteriormente, prestaciones de energía dentro de la mita. Durante este período se impuso una variación en las prácticas funerarias pues puede notarse una organización jerárquica en los entierros. En el aspecto religioso, se impuso el culto al Dios de las Varas, aunque en una versión local, diferente a la de Tiahuanaco junto con una serie de seres antropomorfos que lo asisten. Este culto resultó de un sincretismo de divinidades locales especialmente de Ayacucho, Nazca y Pachacámac. En el aspecto urbano se impuso una planimetría centralizada. Los grandes centros estuvieron organizados sobre un eje norte-sur y situados cerca de los caminos principales que formaron toda una red vial. Si bien es cierto que arqueológicamente es difícil encontrar evidencias de clases sociales y de un ejército, sin ello, una organización de esta naturaleza no podría haberse concretado. Se necesitó también de un método para la contabilidad y el control. Los hallazgos arqueológicos han demostrado que los huaris ya utilizaban un tipo de Quipu, denominado “Quipu envuelto”. No cabe duda de que todas éstas fueron características «imperiales» encontradas por primera vez en los Andes centrales. Tomado de Historia Interactiva de “El Comercio” 1. Teniendo en cuenta la lectura “¿Fue Wari realmente un imperio?”, señala qué características lo hacen conformar un imperio. a)___________________________________________________________________________________________ b)___________________________________________________________________________________________ c)___________________________________________________________________________________________ d)___________________________________________________________________________________________ e)___________________________________________________________________________________________ LA CULTURA TIAHUANACO destacó por se desarrolló en una sociedad Sus obras Megalítica El .............................................. .................................... dentro de las que destacan región caracterizada por la que colonizada con el presencia de fin de * ..................................... * ..................................... Fuertes Heladas .................................... 2. Completa el siguiente mapa * ..................................... .................................... conceptual sobre la cultura que perjudican * ..................................... Tiahuanaco. tuvieron como La Agricultura utilizaron en sus edificaciones Máxima deidad por lo que construyeron .................................... al Dios .................................... con el objetivo de que sean los cuales consistían en .................................... Sólidas representado en la ....................................... ....................................... .................................... .......................................
  • 44.
    3. Completar: a) El segundo horizonte es conocido también con el nombre de _________________________________________ b) Las primeras evidencias de Tiahuanaco nos la dio a conocer el cronista ________________________________ c) Wari surgió de la fusión de las culturas __________________________________________________________ d) El centro de Tiahuanaco se encuentra en _________________________________________________________ e) Para poder mantener el dominio de su gran extensión territorial, los Wari establecieron ___________________ 4. ¿Con qué finalidad se realizaron los Camellones o Waru-Waru? ____________________________________________________________________________________________ ____________________________________________________________________________________________ ____________________________________________________________________________________________ ____________________________________________________________________________________________ ____________________________________________________________________________________________ ____________________________________________________________________________________________ ____________________________________________________________________________________________ ____________________________________________________________________________________________ 5. ¿Cuál fue la relación que existió entre Tiahuanaco y Wari? ____________________________________________________________________________________________ ____________________________________________________________________________________________ ____________________________________________________________________________________________ ____________________________________________________________________________________________ ____________________________________________________________________________________________ ____________________________________________________________________________________________ ____________________________________________________________________________________________ TAREA DOMICILIARIA COMPLETA LO SIGUIENTE 1. Los Tiahuanaco tuvieron un gobierno de tipo .................................................................................... .................................................................................................................................................. .................................................................................................................................................. 2. Las ciudades cabezas de región fueron : ........................................................................................... .................................................................................................................................................. .................................................................................................................................................. 3. La capital de la cultura Wari fue....................................................................................................... .................................................................................................................................................. .................................................................................................................................................. 4. Wari tuvo su origen en la fusión de las culturas......…........................................................................... .................................................................................................................................................. .................................................................................................................................................. 5. En cuanto a la tecnología agrícola, los Wari construyeron....................................................................... .................................................................................................................................................. .................................................................................................................................................. DESARROLLAR 1. Realiza una breve semblanza biográfica de Luis Guillermo Lumbreras. ………………........................................................... .......................................................................... ............................................................................ ........................................................................... ............................................................................ ……………………………………………………………………….
  • 45.
    2. Grafica yexplica el sistema de Andenes. 3. ¿Cómo crees que los Wari pudieron dominar un territorio extenso? y ¿Por qué razón cayó tan grande imperio? 4. En el siguiente mapa, ubica las principales ciudades cabezas de región: MAPA POLÍTICO DEL PERÚ - Piquillacta - Atarco - Wilcahuaín - Pachacamac - Cajamarquilla - Wiracocha Pampa - Wariwillca - Azángaro - Cerro Baúl DEFINICIÓN • Define y explica la importancia de las siguientes manifestaciones: Portada del Sol : .................................................... .................................................................................. ........................................................................................................................................................................ .... ................................................................................. .............................................................................. ............................................................................................................................................................ Kero : ...................................................................... ................................................................................. ................................................................................ ................................................................................ ........................................................................................................................................................... Monolito Bennet: .......................................... .................................................................................. ............................................................................... ................................................................................ ................................................................................. ............................................................................. RESPONDE LO SIGUIENTE a) ¿En qué consistió el control vertical de pisos ecológicos, puesto en práctica por los Tiahuanaco? .................................................................................................................................................. ......................................................................... ......................................................................... .................................................................................................................................................. b) ¿Por qué algunos autores reconocen al segundo horizonte como la época fusional? .................................................................................................................................................. .................................................................................................................................................. ..................................................................................................................................................
  • 46.
    EL INTERMEDIO TARDÍO ¿Qué aprenderemos? A continuación vamos a estudiar las principales características del Intermedio Tardío, periodo que surgió a la caída del imperio Wari. También reconoceremos las principales sociedades regionales y el desarrollo de dos de las principales culturas de este periodo: Chimú y Chincha. Cronología I. GENERALIDADES Luego del colapso del imperio Wari se rompe la unidad impuesta en los Andes centrales y se entra en una etapa de conformación de organizaciones políticas regionales o locales autónomas. Entre las cuales se encuentra Chimú, Chincha, Chancay, Aymaras, Chachapoyas, Huancas, Chancas, entre otras. Las culturas de este periodo no lograron igualar la maestría de sus antecesores, en lo que respecta a las artes; especialmente en la cerámica. Aquí se formaron las distintas sociedades que serán conquistadas por los incas. MAPA DE LAS CULTURAS Colombia REGIONALES DURANTE EL INTERMEDIO TARDÍO Ecuador 1. Chimú (Chimor) 2 2. Cajamarca (Cuismanco) Brasil 3. Chancay 1 4. Chincha PERÚ 5. Huanca OCÉANO 6. Asto 5 7. Chanca 3 PACÍFICO 8. Killke (Cusco) 6 8 7 9. Reinos Altiplánicos 4 Bolivia (Collas, Lupacas, pacajes, 9 etc) Referencia límites Chile actuales del Perú Grafica o pega el mapa de ubicación II. CULTURA CHIMÚ Tumi o cuchillo ceremonial
  • 47.
    Los comienzos deChimú se sitúan en el siglo XII de nuestra era, cuando un personaje mitológico llamado Tacaynamo, llegado por el mar en “balsa de palos”, fundó el Reino de gran Chimú. Chimú tuvo su centro de desarrollo en el departamento de La Libertad, extendió sus fronteras desde Tumbes por el norte hasta Carabayllo por el sur. El Gran Chimú fue una confederación integrada por numerosos señoríos más o menos autónomos. La estructura social fue la siguiente: Chimu - Cápac Máximo gobernante Alaec Jefe de un señorío (reyezuelo) Nobleza guerrera y casta sacerdotal Pixllca Pueblo común Paraeng y los Yana Vasallos y sirvientes La capital de Chimú fue la ciudad de Chan Chán, con sus 20 kilómetros de extensión es considerada la ciudad de barro más grande de América. Esta constituyó el principal centro religioso y administrativo. En cuanto al aspecto artístico, Chimú destacó en metalurgia y el arte plumario. Esta sociedad basó su economía en la actividad agrícola y la pesca, para un mejor aprovechamiento agrícola pusieron en práctica el sistema de wachaques o chacras hundidas, utilizadas principalmente para el cultivo de totora. Su principal deidad fue Naylamp. 1. MANIFESTACIONES CULTURALES A. CERÁMICA: La mayor parte de la cerámica Chimú fue trabajada en moldes para asegurar una producción a gran escala. Por lo general fue de color negro, aunque también se han hallado vasijas en tonos B. ORFEBRERÍA: Los Chimú fueron considerados como uno de los Pulsera chimú principales orfebres del Perú antiguo. El cobre, la plata y el oro eran trabajados admirablemente y en cantidades y variedades fabulosas de objetos.
  • 48.
    C. ARQUITECTURA: Centros arquitectónicos que más destacan: Apurlec Paramonga Pacatnamú El purgatorio Siempre se puede saber más ... ¿Sabes cómo se produjo el fin de Chimú?, pues Chimú llegó a su fin cuando fueron conquistados por el Inca Túpac Yupanqui, cuando en Chimú gobernaba Michán Cáman. III. CULTURA CHINCHA Grafica o pega el mapa de ubicación Arte xilográfico del Tallado chincha Esta cultura se desarrolló entre los valles de Chincha, Pisco, Ica, Cañete y Nazca. Su centro administrativo fue Tambo de Mora el cual está conformado por un grupo de edificios dentro de los cuales se encuentra La Centinela. Otros centros de importancia son Lurinchincha y San Pedro. 1. MANIFESTACIONES CULTURALES MÁS DESTACADAS RUTAS EMPLEADAS POR Colombia LOS CHINCHAS PARA EL DESARROLLO DE SU Ecuador A. COMERCIO: Los chinchas son INTERCAMBIO COMERCIAL Golfo de Guayaquil considerados como los mejores comerciantes del Perú antiguo. Llegando por el norte hasta Spondylus Brasil Calcifer Guayaquil y por el sur este hasta el PERÚ Altiplano, el comercio hacía OCÉANO Guayaquil se llevaba a cabo con el PACÍFICO Cultura Chincha fin de obtener el tan preciado mullu Spondylus Bolivia o concha spondylus. Princeps Referencia límites actuales del Perú Chile Rutas comerciales de los chincha
  • 49.
    B. XILOGRAFÍA: LosChincha también destacaron en la xilografía o talla en madera, haciendo de sus remos verdaderas obras de arte. C. RELIGIÓN: Su divinidad fue Chinchaycaman. Siempre se puede saber un poco más ... ¿Sabes cómo llegó a su fin la sociedad chincha?; el desarrollo de la cultura chincha llegó a su fin cuando fueron conquistados pacíficamente por los incas (Túpac Yupanqui), cuando gobernaba el señor de chincha Guavia Rucana. 1. Explica tres características del Intermedio Tardío. A.___________________________________________________________________________________________ __________________________________________________________________________________________ __________________________________________________________________________________________ B.__________________________________________________________________________________________ __________________________________________________________________________________________ __________________________________________________________________________________________ C.___________________________________________________________________________________________ __________________________________________________________________________________________ __________________________________________________________________________________________ 2. Explica la importancia de los siguientes “personajes” A. Naylamp: __________________________________________________________________________________ _____________________________________________________________________________________________ _____________________________________________________________________________________________ B. Tacaynamo:________________________________________________________________________________ _____________________________________________________________________________________________ _____________________________________________________________________________________________ C. Michancaman: _____________________________________________________________________________________________ _____________________________________________________________________________________________ _____________________________________________________________________________________________ 3. Grafica y explica la técnica de los Wachaques _____________________________________________________________________________________________ _____________________________________________________________________________________________ _____________________________________________________________________________________________
  • 50.
    4. Ubica lapalabra que no guarda relación con el desarrollo Chimú y luego explica el por qué. M N P A R A M O N G A T A W C C E A L A ___________________________________________________________ I A C H U M A N T A C A P ___________________________________________________________ Y H C A A Q ___________________________________________________________ L N U E Y H C S A N ___________________________________________________________ H A A DATREBIL A L ___________________________________________________________ M N CHIM CAPAC M N P ___________________________________________________________ A P U L E C O C ___________________________________________________________ ___________________________________________________________ A TAMBO DE MOR ___________________________________________________________ M T T O R A ___________________________________________________________ A ___________________________________________________________ N ___________________________________________________________ 5. ¿Cómo se dió el final de los Chincha? ____________________________________________________________________________________________ ____________________________________________________________________________________________ ____________________________________________________________________________________________ ____________________________________________________________________________________________ TAREA DOMICILIARIA RELACIONAR 1. Chan Chán a) Máximo gobernante Chimú 2. Chinchas b) Dios de la Cultura Chincha 3. Wachaques c) Preciado molusco, traído por los Chinchas desde el Ecuador 4. Chinchaycaman d) Talla en madera 5. Tacaynamo e) Capital Chimú 6. Spondylus f) Último gobernante Chimú 7. Xilografía g) Los más grandes comerciantes del Perú Antiguo 8. Naylamp h) Chacras hundidas para el cultivo de totora 9. Chimú - Cápac i) Primer gobernante Chimú 10. Michancaman j) Dios de los Chimú DESARROLLAR 1. Investiga y explica el mito de Tacaynamo _____________________________________________________________________________________________ _____________________________________________________________________________________________ _____________________________________________________________________________________________ _____________________________________________________________________________________________ 2. Gráfica la ciudadela de Chan Chán y señala sus principales características: a) Ubicación: ................................................................................................................................... b) Extensión: ................................................................................................................................... c) Material de construcción y diseño:....................................................................................................... d) Distribución de sus zonas habitacionales y/o sectores.......................................................................... e) Función: ..................................................................................................................................... f) Importancia: ............................................................................................................................. 3. Investiga y explica cómo se llevaba a cabo la actividad comercial de los Chinchas y grafica sus medios de transporte.
  • 51.
    LECTURA FIN DE LA SOCIEDAD CHIMÚ Los laboriosos chimús o chimúes tuvieron un final sangriento: terminaron derrotados por los Incas. «A mediados del siglo XV -escribe Hans Horkheimer- el Emperador Pachacutec ordenó el ataque ... El Comandante en jefe del ejército imperial fue el principe y posterior Inca soberano de nombre Inka Yupanqui (según Garcilaso) o Tupaj Yupanqui (según Cieza de León) que no solamente disponía de 30,000 soldados sino también de las tropas auxiliares proporcionadas por Chuquimanco (régulo de la región de Chancay - Pachacamac), los antiguos enemigos del Chimú y recientes vasallos del Inca. Fue enviado un ultimátum al Gran Chimú, cuyo nombre era Minchacaman. Garcilaso atribuye al soberbio señor de Chanchán la contestación enfática : «que estaba aprestado, con las armas en las manos, para morir en defensa de su patria, leyes y costumbres, y que no quería nuevos dioses». El primer golpe del ejécito incaico se dirigió contra Paramonga ... Pero Paramonga resistió por mucho tiempo ... Cuando al fin fue posible continuar la marcha hacia el norte, se hubo de luchar por la posición de cada valle donde resistieron los súbditos del Gran Chimú al lado de las huestes enviadas por el aliado curaca de Cajamarca ... Hubo batallas en Huarmey y Santa hasta que los Incas vinieron a las cercanías de Chanchán. Pachacutec fue muerto; el nuevo Inca envió un mensaje al Gran Chimú, ofreciendo favorables condiciones de paz. La «quinta columna» de la Corte de Chanchán presionó al monarca a aceptar el yugo, más el Chimú prolongaba, aún con todo, la resistencia por mucho tiempo, hasta que en vista de la extenuación y desesperación de su pueblo, se sometió». Una posterior sublevación de los chimús, todavía en tiempos de Túpac Yupanqui, hizo que los quechuas destruyeran Chan Chán luego de rendirla por la sed, siguiendo a este episodio el traslado masivo de orfebres al que el Chimo Cápac dejó de ser Emperador de la Costa, para trocarse vasallo del Emperador de las Cuatro Partes del Mundo. Tomado de «Perú Pre-incaico» José Antonio del Busto Tomando en cuenta la lectura, responde lo siguiente: 1. ¿A qué inca se le atribuye la conquista Chimú? _____________________________________________________________________________________________ _____________________________________________________________________________________________ ___________________________________________________________________________________________ _____________________________________________________________________________________________ 2. ¿La conquista de los Chimú se dio de manera pacífica? Explica. _____________________________________________________________________________________________ _____________________________________________________________________________________________ _____________________________________________________________________________________________ _____________________________________________________________________________________________ 3. ¿Quiénes fueron Chiquimanco y Cuismacu? _____________________________________________________________________________________________ _____________________________________________________________________________________________ _____________________________________________________________________________________________ _____________________________________________________________________________________________ 4. ¿Cuál fue la actitud de Michan Caman y del pueblo Chimú ante la incursión de los incas? _______________________________________________________________________________________________ _______________________________________________________________________________________________ _______________________________________________________________________________________________ _______________________________________________________________________________________________
  • 52.
    EL ORIGEN DELOS INCAS ¿Qué aprenderemos? En el presente capítulo estudiaremos el origen y establecimiento de la etnia inca en el Cusco. Aquel grupo que después de 250 años (aproximadamente) de establecerse en el Acamama (Cusco) construiría uno de los más grandes imperios de América y el mundo. I. GENERALIDADES Tras la decadencia de Tiahuanaco surgen una serie de Reinos en la cuenca del Titicaca. Los mismos que son conocidos como los reinos altiplánicos. Es así que hacia el siglo XII los Taipicala, descendientes de los Tiahuanaco fueron atacados por grupos aymaras provenientes del Sur, destruyendo a su capital y finalmente instalándose en el altiplano. Escapando de la destrucción de la capital, Taipicala, un grupo de élite pukina huyó al Lago Titicaca y luego inició un lento peregrinaje al norte, estableciéndose finalmente en el Acamama (Cusco), dando origen así a la civilización Inca. La historia Inca se iniciará alrededor del siglo XII, constituyendo hacia el siglo XV la civilización más compleja que se desarrolló en la América del Sur, estableciendo un vasto imperio que abarcó los actuales países de Perú, Bolivia, gran parte de Ecuador, el noroeste de Argentina y el norte de Chile. II. EL ORIGEN DE LOS INCAS: ENTRE EL MITO Y LA LEYENDA La organización de la sociedad incaica se sostuvo en criterios religiosos y de carácter sagrado de sus gobernantes. De ahí que los relatos míticos sobre el origen y expansión de este Estado involucre la participación de dioses y personajes favorecidos por éstos. Las leyendas más conocidas al respecto son las de Manco Cápac y Mama Ocllo y las de los Hermanos Ayar. MANCO CÁPAC Y MAMA OCLLO recogida por GARCILASO DE LA VEGA en su obra LOS COMENTARIOS REALES DE LOS INCAS el mito Protagonistas: ......................................................................................................................................................... Pacarina o lugar de origen: ...................................................................................................................................... Llegaron a: ............................................................................................................................................................. Desarrollo: .............................................................................................................................................................. ............................................................................................................................................................................... ............................................................................................................................................................................... ............................................................................................................................................................................... ............................................................................................................................................................................... ...............................................................................................................................................................................
  • 53.
    LOS HERMANOS AYAR recogida por JUAN DE BETANZOS en su obra SUMA Y NARRACIÓN DE LOS INCAS la leyenda Protagonistas: ......................................................................................................................................................... Pacarina o lugar de origen: ...................................................................................................................................... Llegaron a: ............................................................................................................................................................. ¿Qué pasó con los hermanos?: ................................................................................................................................. ..................................: ........................................................................................................................................... ..................................: ........................................................................................................................................... ..................................: ........................................................................................................................................... ..................................: ........................................................................................................................................... III. EL ORIGEN HISTÓRICO El Taipicala, capital de la acaecida sociedad Tiahuanaco estaba dividida en dos parcialidades : El Hanan Taipicala y el Hurin Taipicala. Escapando de la destrucción del Tiahuanaco un grupo de élite pukina de la fracción Hurin, encargada de los cultos religiosos, logró huir al Lago Titicaca con algunos ayllus de ambas fracciones, mientras los jerarcas de las panacas Hanan, encargados de las gestiones bélicas, fueron eliminados por los aymaras. Años después, el Reino Aymara Lupaca inició avances de conquista hacia esa zona y los pukina huyeron hacia Puno, en el actual lado peruano del Lago. Dirigidos por Apo Tambo, el jerarca religioso Hurin, a falta de un jefe Hanan, a fines del siglo XII iniciaron un lento peregrinaje al norte, formando en el camino el origen de la identidad incaica. Se detuvieron por muchos años en Tamputoco, donde parece haber nacido el hijo de Apo Tambo, Manco Capac, el mítico iniciador de la etnia incaica. El lugar se empezó a hacer estrecho y se prepararon para seguir al norte. Es así como Manco Capac se dirigió con 5 ayllus de cada fracción y tras varias interrupciones al Cusco, distante sólo 50 kilómetros, en una aventura que le tomaría 20 años. Aunque siendo de Panaca Hurin, Manco debió asumir la jerarquía militar a falta de un líder Hanan. En el transcurso de la peregrinación con ribetes de conquista, desposó a la mítica Mama Ocllo y años después desposó al parecer a Mama Huaco, una fiera mujer de espíritu guerrero. Huyen y llegan al Taipicala Invaden el Acamama (Cusco) Los Aymaras LOS HABITANTES DEL CUSCO : Cuando la nación Inca llegó a lo que sería la ciudad del Cusco, la encontraron habitada por otros pueblos, los Antasayas, Ayaruchus, Poques, Lares, Huallas, Alcahuisas y Ayarmacas. Los incas tuvieron que someter a éstas etnias. De todas ellas el reino más poderoso fue el de los Ayarmacas, que se ubicaban al sureste del Cusco, ellos constituyeron en los primeros años de su establecimiento sus más acérrimos enemigos.
  • 54.
    IV. HACIA EL IMPERIO Instalados en el valle, los incas iniciaron una gesta que los transformó, del pequeño curacazgo que eran, en un gran Estado. Debieron enfrentarse a numerosos y peligrosos enemigos, pero el tiempo, y la habilidad que desplegaron, terminaron llevándolos a la victoria, edificando un imperio en menos de cien años. PERÍODO LEGENDARIO O CURACAL (1200 - 1300 d.c.) En esta fase, el estado incaico es un pequeño curacazgo (cacicazgo) más, del valle del Cusco. Sus gobernantes son considerados míticos. Fue un momento de competencia y lucha entre diversos pueblos. MANCO CÁPAC PERÍODO DE LA CONFEDERACIÓN CUZQUEÑA (1300 - 1438) Constituye una fase de la historia en la que los incas consiguen conformar un Reino Local capaz de organizar una limitada confederación quechua, sin establecer un estado unificado LLOQUE YUPANQUI PERÍODO IMPERIAL (1438 - 1527) La etapa imperial es el periodo de formación súbita de una estructura estatal pan andina de tipo imperial, es el período de expansión violenta de los incas en escasos 94 años, con conquistas rápidas, y absorción de los pueblos sometidos, conversión de un reino regional en un imperio complejo de tipo sudamericano. PACHACUTEC PERÍODO DE LA DECADENCIA (1532 - 1535) Corresponde a este período la llegada de los invasores españoles, con lo cual se inicia la desestructuración de la sociedad inca. HUÁSCAR
  • 55.
    V. LA EXPANSIÓN La expansión de los incas fue tremendamente rápida y extensa. El dominio de amplias zonas fue posible gracias a una articulación del poder que consistió en mantener las unidades sociopolíticas previas de los grupos que cayeron bajo el dominio inca. OCÉANO PACÍFICO Siempre se puede saber un poquito más ... ¿Sabes porqué se expandieron tanto los incas?, pues necesitaban conseguir más riquezas para satisfacer las necesidades de la élite y de las huacas, además de su afán por controlar al Sol, y para obtener la valoración militar.
  • 56.
    1. Explica brevementeel origen histórico de los Incas. _______________________________________________________________________________________________ _______________________________________________________________________________________________ _______________________________________________________________________________________________ _______________________________________________________________________________________________ _______________________________________________________________________________________________ _______________________________________________________________________________________________ _______________________________________________________________________________________________ _______________________________________________________________________________________________ 2. ¿Acamama fue el origen del imperio de los Incas? _______________________________________________________________________________________________ _______________________________________________________________________________________________ _______________________________________________________________________________________________ _______________________________________________________________________________________________ _______________________________________________________________________________________________ 3. Completa las palabras de manera vertical. Grandes enemi- Los Incas llegan Autor de Suma y Pacarina de los Región de donde Nombre Antiguo Pacarina o gos de los Incas Mama ............. al Cusco al man- Narración de los Hermanos Ayar salen los Incas del Cusco lugar de : al llegar al Cusco do de : Incas Lider de los A P O T A M B O puquina que huyen del Taipicala 4. Tomando en cuenta lo estudiado en clase, explica la interpretación de la Leyenda de los Hermanos Ayar. _______________________________________________________________________________________________ _______________________________________________________________________________________________ _______________________________________________________________________________________________ _______________________________________________________________________________________________ _______________________________________________________________________________________________
  • 57.
    5. ¿Cómo creesqué se originó la Leyenda de Manco Cápac y Mama Ocllo? _______________________________________________________________________________________________ _______________________________________________________________________________________________ _______________________________________________________________________________________________ _______________________________________________________________________________________________ _______________________________________________________________________________________________ TAREA DOMICILIARIA RESPONDE Y/O COMPLETA 1. Relacionar: I. Ayar Manco a) Mama Qora II. Ayar Uchu b) Mama Ocllo III. Ayar Cachi c) Mama Huaco IV. Ayar Auca d) Mama Rahua 2. Según la Leyenda, los Hermanos Ayar llegaron al cerro: a) Tamputoco b) Acamama c) Huanacaure d) Sacsayhuaman e) Pacaritambo 3. Los Taipicala fueron descendientes de los: a) Chimú b) Huancas c) Huarpa d) Tiahuanaco e) Mochica 4. Los Taipicala al ser sometidos por los......................... huyeron al mando de............................................... quien perecerá en el camino, tomando el liderazgo ....................................................... siendo él quien finalmente llegue al ........................................... , hoy conocido como el Cusco. 5. Las etnías que habitaban el Cusco a la llegada de Manco Cápac fueron : .............................................. ................................................................................ ............................................................................... DESARROLLA 1. Investiga y lee la leyenda de Manco Cápac y Mama Ocllo y la de los Hermanos Ayar, luego realiza un cuadro comparativo de ambas señalando los aspectos o puntos de coincidencia. 2. Grafica el mapa del Perú y a través de él señala el origen histórico de los Incas (lugar de origen, invasión, camino, travesía y llegada al Cusco).
  • 58.
    Explica: _______________________________________________________________________________________________ _______________________________________________________________________________________________ _______________________________________________________________________________________________ _______________________________________________________________________________________________ _______________________________________________________________________________________________ 3. Realiza unabreve semblanza biográfica del Inca Garcilaso de la Vega. _______________________________________________________________________________________________ _______________________________________________________________________________________________ _______________________________________________________________________________________________ _______________________________________________________________________________________________ _______________________________________________________________________________________________ 4. ¿A qué se llamaba el Cápac Cuna? _______________________________________________________________________________________________ _______________________________________________________________________________________________ _______________________________________________________________________________________________ _______________________________________________________________________________________________ _______________________________________________________________________________________________ TECNOLOGÍA AGRÍCOLA DEL PERÚ ANTIGUO REPASO I ¿Qué aprenderemos? En el presente capítulo revisaremos los principales avances de tecnología agrícola de la culturas del Perú prehispánico, tomando en cuenta el manejo del agua, la tecnología hidráulica y la conservación de alimentos. I. TECNOLOGÍA AGRÍCOLA La más grave carencia con la que se enfrenta la agricultura en la Región Andina es la falta de agua. Este problema aparentemente insoluble, había sido resuelto en gran medida por los antiguos peruanos en diversas regiones del país; ellos habían aprendido a aprovechar toda el agua posible de los ríos, puquios y lagunas y hasta del subsuelo. Los primeros sistemas hidráulicos del Perú datan de la cultura Chavín (500 a.C.) y su posterior desarrollo en la época Pukará (200 a.C. - 200 d.C.). En estas culturas la gestión del agua estaba asociada a la estratificación social: por un lado los campesinos y por otro los especialistas encargados del riego, la predicción climática, los ciclos agrícolas y las ceremonias religiosas. Durante la cultura Pukará, la planificación hidráulica adquiere carácter político asociado al control de las nuevas áreas de cultivo y de la fuerza de trabajo campesina, adaptada a las características de cada región. Así en la costa se construyeron reservorios, acueductos y sistemas de canales, mientras que en la sierra eran importantes los sistemas de captación de aguas y la construcción de terrazas regadas. El sistema se fue haciendo desde tecnologías de riego sencillas hasta las más compleja; por ejemplo con
  • 59.
    la cultura Mochela agricultura se extiende a la parte baja de los valles y un sistema de canales permite cultivar zonas alejadas de los ríos. Así tenemos: 1. ANDENES: Bastantes conocidos son los sistemas de terrazas llamados comúnmente andenes, eran utilizados especialmente en los Andes Centrales. Mediante los andenes, que se hallaban dotados de perfectos mecanismos de drenaje, se evitaba la erosión, el otro gravísimo problema, junto con la escasez de agua, que afronta la agricultura en tierras altas. Los materiales arrastrados por las quebradas y torrenteras era distribuido, una vez dominada su fuerza, por canales convenientemente repartidos entre las terrazas, así el légamo y los detritos servían para reabastecer la tierra con materia orgánica siempre nueva. 2. HOYAS: En la costa la «paleotecnología» más conocida corresponde a la de hoyas (no sabemos cómo se denominaba en las diferentes lenguas), la cual consiste en extensiones excavadas hasta el nivel freático para recibir la humedad por filtración; se le encuentran principalmente en las regiones más áridas. En Paracas, donde no hay ríos permanentes, parece haber sido el sistema del cual dependían los cultivos en gran medida. 3. COCHAS: Las cochas, o mamacochas, consisten en depresiones o lagunillas artificiales de diferentes tamaños, por lo general entre 45 y 183 metros de diámetro y aproximadamente 1.20 de profundidad, para guardar el agua de lluvia y utilizar la humedad en los terrenos circundantes o intermedios de ellas. Las cochas sirven también como abrevadero de animales. Actualmente se utilizan en la zona de puna y constituyen una forma intensiva del uso de la tierra para el cultivo de productos agrícolas como de forraje para el ganado. 4. CAMELLONES: Waru-Waru, campos de cultivo elevados que se levantaron artificialmente para mejorar el drenaje, lograr variables climatológicos y microambientales a fin de mejorar el rendimiento del suelo controlando la humedad; pero, sobre todo, para la recuperación de terrenos pantanosos y para evitar los daños por exceso de lluvias, en otros casos, para conservar el agua estacional y distribuirla después. Medio ambiente hostil Exceso de lluvias Sequía Heladas Microclima favorable para los cultivos Radiación Canales térmica Plantas hídricos Cama de cultivo Suelo fértil Subirrigación hídrica 5. WACHAQUES: Los wachaques era un sistema artificial de estanques, de cerca de diez metros de profundidad, excavados en la tierra, que se alimentaban por medio de canales o por aproximación a la capa freática. Este sistema caracterizó el centro urbano de Chan Chan del reino de Chimú. 6. CANALES: Los Mochicas en la agricultura realizaron notables obras que demuestran una gran tecnología hidráulica, entre las que son de mencionar sus canales y acueductos de gran longitud, que permitían una gran
  • 60.
    producción. Canal LaCumbre, con más de 110 kilómetros; represa de San José, que contenía centenares de miles de metros cúbicos de agua. 7. ACUEDUCTOS: Utilizando lajas de piedra y canto rodados, los «ingenieros hidráulicos» de la sociedad Nazca, construyeron una red de canales y acueductos subterráneos que hasta hoy continúan en funcionamiento y permiten regar los campos de cultivo. Los acueductos - localizados a 4 kilómetros al este de la ciudad de Nazca, una de las provincias del departamento de Ica - son verdaderas galerías filtrantes, cuya profundidad, en algunos casos, llega a los 12 metros. II. ALMACENAMIENTO Y CONSERVACIÓN DE ALIMENTOS Otro aspecto importante, de la tecnología andina prehispánica es el que se refiere al almacenamiento y conservación de alimento, puesto que no sólo sirvió, obviamente, para asegurar el consumo futuro de los individuos, sino que todo el sistema político y económico de las sociedades que alcanzaron mayor desarrollo estuvo sustentado en dos principios fundamentales de interacción : el de reciprocidad y el de redistribución. Como se sabe, el desarrollo socioeconómico en el Perú antiguo no estuvo referido al sistema monetario ni al de economía de mercado, sino a estos dos principios más directos, dentro de los que tuvo papel primordial la redistribución de alimentos. De la papa se preparaba el chuño, especialmente de las variedades de papa amarga (ruque) seleccionadas para el efecto, aunque se utilizaba toda la variedad de este tubérculo; además, como materia prima del chuño eran aprovechadas todas las calidades de papa, incluso las descompuestas. Pero el proceso de su preparación es complejo y requiere de sutiles procedimientos. Cada clase de chuño exige diferentes maneras de procesamiento. Se preparan aún dos clases principales, chuño negro (ruque) y chuño blanco (tanta), y se puede utilizar la papa en procesos intermedios como la moraya para hacer potajes especiales. También se deshidrataba, como hasta ahora se sigue haciendo, la oca del mismo modo que el chuño; al producto se denominaba caya, pero si el procedimiento sigue las fases de la moraya toma el nombre de umacaya. 1. En el siguiente cuadro comparativo, señale las técnicas hidráulicas puesta en práctica en la Costa, Sierra y la Región Altiplánica. COSTA SIERRA ALTIPLANO 1. Papa deshidratada 1. Carne deshidratada 2. El sistema de chacras hundidas fue puesto en práctica 2. Lagunas artificiales, formadas por el agua de las principalmente por la cultura ... lluvias 3. Los acueductos de Cantayoc corresponde a la 3. Campos de cultivo : elevados utilizados en la región cultura ... altiplánica. 4. Canal utilizado por la cultura Moche. 4. Sistema agrícola de terrazas utilizado en la región andina.
  • 61.
    1 2 3 4 3 4 3. ¿Cómo crees que los antiguos peruanos pudieron realizar las diversas obras agrícolas o hidráulicas estudiadas? _______________________________________________________________________________________________ _______________________________________________________________________________________________ _______________________________________________________________________________________________ _______________________________________________________________________________________________ _______________________________________________________________________________________________ 4. ¿Qué opinión te merece el eximio manejo de las aguas realizado por los antiguos peruanos? _______________________________________________________________________________________________ _______________________________________________________________________________________________ _______________________________________________________________________________________________ _______________________________________________________________________________________________ _______________________________________________________________________________________________ TAREA DOMICILIARIA RESPONDE LO SIGUIENTE 1. Ordena en forma cronológica : Coloca el orden correcto a) Chimú b) Paracas c) Nazca d) Chavín e) Tiahuanaco f) Chincha g) Wari
  • 62.
    2. El mayordesarrollo del arte alfarero se dio durante el periodo del...................................................., donde destaca la cultura.......................................... por su realismo y esculturismo, así como la cultura........................................................ por su policromía. 3. Los wachaques fueron: a) La práctica de reducir cabezas utilizada por los Nazca. b) Los principales centros administrativos Wari. c) Colonias de los tiahuanacos. d) Una técnica agrícola utilizada por los Chimú. e) La representación de la iconografía Moche. 4. Señala la relación incorrecta : a) Julio César Tello - descubre la Cultura Paracas. b) Max Uhle - estudió la Cultura Tiahuanaco. c) María Reiche - principal conservadora de las líneas de Nazca. d) Luis Guillermo Lumbreras - descubre la Cultura Wari. e) Rafael Larco Hoyle - descubrió el entierro del Señor de Sipán. 5. En el Primer Horizonte se ubican las culturas ............. ........................................ mientras que en el Segundo Horizonte podemos encontrar a las culturas ............................................................................ DESARROLLAR 1. Realiza una línea de tiempo señalando la cronología de las culturas estudiadas. 2. Explica la importancia de los siguientes centros : a) Chavín de Huántar : ................................................................................................................................................. b) Topará : ................................................................................................................................................................... c) Kahuachi : .................................................. ……….......................... ......................................................................... d) Viñaque : ................................................................................... ............................................................................. e) Chan Chán : .................................................................................. .......................................................................... 3. A través de un cuadro comparativo señala las principales características de la cerámica Chavín, Mochica, Nazca, Wari y Chimú. (Graficar) 4. Señala y explica cual fue el mayor aporte de las siguientes culturas: a) Chavín : ........................................................................................................................................................................ ........................................................................................................... .................................................................. b) Paracas : ...................................................................................................................................................................... .............................................................................................................................................................................. c) Mochica : ...................................................................................................................................................................... .............................................................................................................................................................................. d) Nazca : ......................................................................................................................................... ................................................................................................................................................ e) Tiahuanaco : .................................................................................................................................. ............................................................................................................................................... f) Wari : ............................................................................................................................................ ................................................................................................................................................ g) Chimú : ......................................................................................................................................... ................................................................................................................................................ h) Chincha : ....................................................................................................................................... ...............................................................................................................................................
  • 63.
    5. Investiga cualde las técnicas agrícolas estudiadas se siguen utilizando en la actualidad y señala en que regiones. .................................................................................. ............................................................................... ................................................................................ ................................................................................. .................................................................................. ............................................................................... ................................................................................ ................................................................................. .................................................................................. ............................................................................... ................................................................................ .................................................................................
  • 64.
    EL TAHUANTINSUYO Y SU ORGANIZACIÓN POLÍTICA Pasto Quito Tumebamba Tumbes Huancabamba Chachapoyas Lemebamba Cajamarca Pacasmayo Chicama Huamachuco SACSAYHUAMAN Pataz Casma Huaraz Lima KANTU PATA Pachacamac Jauja CHINCHAYSUYOHuamanga CO LCAMPATA HI AC O Vicas Huamán C CO TO C HUACA Chincha AN TISUYO Andahuaylas É PUMKU A Nazca Sicuani N Ancari Huancané O CARMENCA Chala HUACAYPATA Desaguadero Atico MUNAY SINKA P Arequipa A CUSIPATA QUILLIPATA C Tacna Í Tarapacá Paria COLLASUYO F PILCHU I Chuquisaca RIMAC PAMPA C R O ío Río CHAQUILCHACA H ua ta Tu l CAYAOCACHI na Pu l um y m CONTINSUYO CORIPATA ac a y o po n Rí o C hunc Ch h ullm u ayo Coquimbo El Imperio del Tahuantinsuyo Rí o Ma ule Representación esquemática de la ciudad del Cuzco, capital del Tahuantinsuyo. Según el historiador Waldemar Espinoza el Cusco tenía forma de un puma, cuya cabeza estaba representada por la fortaleza de Sacsayhuaman.
  • 65.
    ¿Qué aprenderemos? En el presente capítulo estudiaremos las principales características del Tahuantinsuyo y la historia de sus gobernantes imperiales, así también reconoceremos y analizaremos la estructura política de esta sociedad. ETAPAS DE LA HISTORIA INCA Pre-Imperial Imperial Periodo Confederación Expansión Crisis Imperio Legendario cuzqueña inicial sucesoria CÁPAC CUNA Era la lista oficial de los incas Hurin Cusco Hanan Cusco Manco Cápac Sinchi Roca Sinchi Roca Yahuar Huaca Lloque Yupanqui Huiracocha Mayta Cápac Pachacútec Cápac Yupanqui Túpac Yupanqui Huayna Cápac Huáscar Atahualpa (inca de hecho mas no de derecho)
  • 66.
    I. PERIODO IMPERIAL LOS GOBERNANTES PACHACÚTEC INCA YUPANQUI (1438-1471 d.C.) Considerado como el más grande gobernante que tuvo el Tahuantinsuyo, gobernó por un período de 33 años y fue él quien dio inicio al período imperial, a la misma vez que dio principio a la verdadera expansión. A decir del historiador Waldemar Espinoza Soriano, fue hijo de Huiracocha y Mama Runtu y había nacido en los aposentos del Cusicancha, unido en matrimonio con Mama Anahuarque llegó a tener muchos hijos entre los que se cuentan a Túpac Yupanqui y Amaru Yupanqui. Su verdadero apogeo se inició con el triunfo sobre los chancas, tras lo cual conquistó y consolidó su dominio en la región del Cusco, sometiendo a los ayarmacas, tambos, uticos, etc.; posteriormente, conquistó a los chinchas, collas, lupacas, huancas, cajamarcas y el reino Chimú, anexión lograda por su hijo Túpac Yupanqui ante la rendición del último gobernante Chimú Michan Caman. Pachacútec logró establecer el correinado. TÚPAC YUPANQUI (1471 - 1493) Si Pachacútec fue un genio político, Túpac Yupanqui fue un genio militar, no en vano se le conoce como el Alejandro Magno del Nuevo Mundo. Había nacido en el Cusco, fue hijo de Pachacútec y Mama Anahuarque. Su nombre se traducía “El resplandeciente” y desde muy temprano fue nombrado por su padre como príncipe heredero. Es conocido también como el “inca navegante”. HUAYNA CÁPAC (1493-1525) Arribó al poder hacia 1493 y gobernó 32 años. Continuó la política de organización iniciada por su padre y tuvo que enfrentar continuas sublevaciones en las provincias conquistadas, con todo conquistó la zona del Golfo de Guayaquil, que quedaba como una isla independiente, conquistó hasta la zona de Ancasmayo que queda en la actual República de Colombia. En su tiempo de poderío el Imperio Inca llegó a su máximo esplendor. Eligió la ciu- dad de Tumibamba (Ecuador) como su residencia habitual y murió allí más o menos en 1525 (1526). GUERRA CIVIL ENTRE HUÁSCAR Y ATAHUALPA Muerto Huayna Cápac, se escogió como heredero a Ninan Kuyochi pero murió repentinamente por una extraña peste, convirtiendo a Huáscar como el heredero del Imperio, más cuando solicitó la presencia de su hermano Atahualpa que vivía en el norte, éste no se presentó, desarrollándose así muchas intrigas y celos contra Atahualpa, llevándose de esta manera la guerra que tuvo varias batallas, como Tumipampa y Quepaypampa, venciendo al final Atahualpa. Todo esto se produjo simultáneamente con la invasión y conquista de los españoles. De manera que Atahualpa pese a sus triunfos no pudo llegar al Cusco. Fue muerto por orden de Francisco Pizarro en 1533.
  • 67.
    II. LA EXPANSIÓNINCA El Imperio Inca se inició con Pachacútec y llegó a su límite Pasto máximo con Huayna Cápac. MAPA DE LA EXPANSIÓN INCA Quito ¿Qué método utilizaron los incas para realizar sus conquistas y acrecentar su territorio? En la etapa del Cusco pre-imperial se empleaban las guerras de rapiña, cuyo objetivo consistía en lograr los despojos de los adversarios. Durante la expansión inicial, la conquista se daba a través de Lima Cusco la reciprocidad y de los lazos de parentesco establecidos por el intercambio de mujeres y dones diversos. Lago T ac a itic Océano Pero en la época de la máxima expansión, se desarrollaron Pacífico ataques agresivos con un alto grado de belicosidad, quedando de lado las formas de ruego y de las dádivas. Pachacútec (1438-1463) III. GENERALIDADES DEL IMPERIO Tucumán Pachacútec Características: Túpac Yupanqui (1461-1471) • Representó la síntesis de las sociedades predecesoras Túpac Yupanqui • Fue el estado más poderoso de América. (1471-1493) Santiago • Tras el triunfo sobre los chancas, se transforma en un Huayna Cápac Constitución verdadero imperio. NOTA: (1493-1527) • Su expansión fue militar, cultural y religiosa. Maule Cada suyo estaba dividido en humanis o provincias • Los incas conquistaron zonas desarrolladas, mas no pueblos de recolectores o cazadores. • Constituyó un estado centralizado que controló económica, social, política e ideológicamente a otras poblaciones. • Tuvo aproximadamente 94 años de formación. ¿Qué significa Tahuantinsuyo? Siempre se puede saber más ... TAHUA INTI SUYO Cuatro Sol Región “Las cuatro regiones del sol”
  • 68.
    EL TERRITORIO LAS REGIONES Los incas lograron tener como capital al Cuzco, durante su fase expansiva lograron llegar por el Norte hasta el río Ancasmayo (Pasto-Colombia), por el Sur hasta el río Maule en Chile, por el Este a la selva amazónica y por el Sur Este hasta Tucumán-Argentina. Durante el gobierno de Pachacútec se logró dividir el territorio en Cuatro Suyos, los cuales se denominaron: a) Chinchaysuyo: Ubicación al N.O. (tomando parte de la Costa y Sierra Norte) b) Collasuyo: Ubicado al S.E. (Meseta del Collao y parte de Chile y Argentina) c) Continsuyo: Ubicado al O. (Costa Sur, Ica y Arequipa) d) Antisuyo: Ubicado al E. (Selva Alta) EXTENSIÓN El Tahuantinsuyo tuvo una extensión aproximada de 2 000 000 km 2 POBLACIÓN La población incaica osciló entre los 13 y 15 millones de habitantes IV. ORGANIZACIÓN POLÍTICA DEL TAHUANTINSUYO 1. SAPA INCA: Representaba el jefe máximo del imperio (con poder absoluto), considerado hijo del sol, señor de la tierra ordenador del mundo. Se le consideraba intermediario entre la tierra y las fuerzas divinas. Su símbolo de poder era la mascaipacha de color rojo. 2. UQUI: Era el escogido del Inca como su heredero, secundaba a su padre en el gobierno. Para su elección no primaba el principio de primogenitura sino el da habilidad y capacidad. En el derecho indígena la con- dición genera l para acceder al poder era la ha bilidad y ca pa- cidad para ejercer el cargo, por ello quedaba n descartados los menores de edad. 3. TAWANTINSUYO CAMACHIC O CONSEJO IMPERIAL: Eran los asesores o concejales del Inca, conformado por 4 orejones del Cusco (Suyuyuc Apu, Apocunas) y otros 12 representantes de los 4 suyos. 4. APUNCHIC : Era el jefe de una provincia o huamaní. 5. CURACA : Era el jefe de un ayllu, constituyó el nexo entre el Estado y el pueblo. Curaca significa “El primero o el mayor”
  • 69.
    6. PUREJ :Era el jefe de una familia. 7. OTROS FUNCIONARIOS DEL IMPERIO A. El Tucuyricuc: era el supervisor imperial, “el que todo lo ve”, inspeccionaba, vigilaba y fiscalizaba la administración imperial. B. Los Michos: Eran los informantes cercanos o inmediatos del Tucuyricuc. LECTURA EL SEÑORÍO DE CHIMÚ: EJEMPLO DE RESISTENCIA El tercer enfrentamiento importante entre costeños y serranos ocurrió con el rico y opulento señorío de Chimor. No logramos hallar nueva información sobre su conquista, pero al igual que los dos casos anteriores ellos se opusieron a los requisitos de la reciprocidad. El Inca Túpac Yupanqui fue quien, a la cabeza de sus ejércitos, se adueñó también de los extensos dominios de este norteño señorío yunga. El primer encuentro de los chimús con los incas tuvo lugar durante el apresurado avance del general Cápac Yupanqui hacia Cajamarca. En aquel entonces acudió el soberano de Chimor, llamado Michancaman, en ayuda de Guzmango, señor de las seis guarangas de Cajamarca que resultó muerto, mientras que Michancaman se retiró apresuradamente a la costa. A la par de lo sucedido en Chincha, el segundo personaje cusqueño en aparecer en la región fue el joven Túpac Yupanqui quien se dedicó a la guerra y a ensanchar los límites del Tahuantinsuyo. Este soberano se perfilaba como un gran conquistador y los cronistas lo mencionan como incansable en sus largos recorridos por punas, quebradas y desiertos. Aún durante el gobierno de Pachacutec Inca Yupanqui, Túpac Yupanqui fue enviado a Cajamarca como general máximo de los ejércitos cusqueños junto a «su hermano» Túpac Cápac y con los experimentados generales Anqui Yupanqui y Tilca Yupanqui. En su ruta por la sierra hacia el norte redujeron varias fortalezas donde señores locales ofrecían resistencia, y adueñados de Guzmango los incas bajaron por el río Moche, amenazando cortar el suministro de agua a los yungas. Los chimus no pudieron resistir el ímpetu de los serranos y el régulo Minchacaman fue vencido y llevado prisionero al Cusco para la celebración de las fiestas triunfales. En su lugar, Tupac Yupanqui puso por señor de Chimor a Chumun- Caur, después de lo cual los ejércitos incaicos continuaron su avance hacia Pacatnamu. En esa misma época, otras tropas incaicas se aventuraron hacia los chachapoyas, cuyo jefe, Chuqui Sota, se refugió en la fortaleza de Piajajalca, pero no pudo resistir el ataque y cayó prisionero. En estas conquistas el Inca obtuvo cuantiosos tesoros de calidad y cantidad nunca vistas antes en el Cusco. De regreso a la capital, la recepción dada a Túpac Yupanqui resultó memorable por la suntuosidad de las fiestas, el esplendor del botín y el número de jefes prisioneros. En el crecido séquito de gente yunga que el Inca traía consigo, aparte de los señores cautivos, había numerosos artesanos en calidad de mitmaq o de yana, entre los expertos en finos textiles, hábiles artifices metalúrgicos, ceramistas, conocedores del arte de manufacturas refinadas y de plumerías. Al estudiar los objetos metalúrgicos del Cusco prehispánico es necesario tomar en consideración el aporte de los artesanos costeños, y habría que estudiar su influencia en el arte incaico. A nuestro entender, es recién después de esta conquista que los incas adquirieron toda la magnificencia que los españoles admiraron en ellos. Es posible que tomaran del Chimu Cápac y de su corte, el lujo y la suntuosidad que existió posteriormente entre la élite cusqueña. Antes del contacto con las macroetnias norteñas los incas eran sólo guerreros, un tanto rústicos, al igual que los demás jefes comarcanos del Cusco. Sólo a consecuencia de este encuentro los gobernantes del Tahuantinsuyo principiaron a rodearse de mayor autoridad de un lujo digno de sus conquistas, dejaron de ser entonces simples curacas y señores locales. Tomado de «Historia del Tahuantinsuyo» María Rostworowski
  • 70.
    1. Tomando encuenta la lectura: “El señorío Chimú : Ejemplo de resistencia”, responde lo siguiente: A. ¿Por qué Inca estuvo dirigida la conquista Chimú? ____________________________________________________________________________________________ _____________________________________________________________________________________________ _____________________________________________________________________________________________ _____________________________________________________________________________________________ _____________________________________________________________________________________________ B. ¿Cuál crees que fue la importancia que tuvo para los incas la conquista del señorío Chimú? ____________________________________________________________________________________________ _____________________________________________________________________________________________ _____________________________________________________________________________________________ _____________________________________________________________________________________________ _____________________________________________________________________________________________ 2. Explica qué métodos utilizaron los incas para lograr su gran expansión. ____________________________________________________________________________________________ _____________________________________________________________________________________________ _____________________________________________________________________________________________ _____________________________________________________________________________________________ _____________________________________________________________________________________________ 3. ¿Qué eran los huamanis? ____________________________________________________________________________________________ _____________________________________________________________________________________________ _____________________________________________________________________________________________ _____________________________________________________________________________________________ _____________________________________________________________________________________________ 4. ¿Por qué razón se afirma que el Tahuantinsuyo respresentó la síntesis de las sociedades predecesoras? ____________________________________________________________________________________________ _____________________________________________________________________________________________ _____________________________________________________________________________________________ _____________________________________________________________________________________________ _____________________________________________________________________________________________ 5. Crucigrama 1 P 1.Fue el gran conquistador del Tahuantinsuyo, 2 A conocido como «El Alejandro Magno del Nuevo 3 C Mundo. 4 H 2.Lista oficial de los incas. 5 A 3.El Tahuantinsuyo llego a su máxima expansión con 6 C el inca ... 7 U 4.Eran los informantes cercanos del Tucuyricuc. 8 T 5.Con la derrota de los ..., por parte del Pachacútec, 9 E los incas iniciaron su expansión imperial. 10 C 6.Jefe de una provincia. 7.El Tahuantinsuyo limitó por el Sur con el río ... 8.Suyo ubicado al Oeste. 9.Asesores del inca. 10.Encargado de supervisar la administración imperial.
  • 71.
    TAREA DOMICILIARIA RESPONDER 1. ¿Quéfue el Cápac Cuna? .............................................................................. ................................................................................ ............................................................................... ................................................................................ ...... 2. ¿Por qué se afirma que con Pachacútec se inicia el imperio del Tahuantinsuyo? .............................................................................. ................................................................................ ............................................................................... ................................................................................ ..... 3. ¿Qué significa Tahuantinsuyo? .............................................................................. ................................................................................ ............................................................................... ................................................................................ ..... 4. ¿Qué eran los huamaní? ………………………............................................................................. .............................................................................. ……….................................................................................. ................................................................................ ....... 5. ¿Quiénes eran los Chasquis? .............................................................................. ................................................................................ ............................................................................... ................................................................................ ............................................................................... DESARROLLAR 1. Realiza una línea de tiempo teniendo en cuenta el gobierno de los incas integrantes del Cápac Cuna. 2. Representa de manera gráfica los cuatro suyos indicando su extensión, límites y pueblos que lo conformaron. 3. Averigua y explica las principales características del ejército inca; dibuja sus principales armas defensivas y ofensivas. 4. Explica brevemente la sucesión inca. COMPLETA 1. Los michos fueron............................................................................................................................ 2. El Tahuantinsuyo tuvo aproximadamente..................................................................................... años de formación. ORGANIZACIÓN SOCIAL DEL TAHUANTINSUYO ¿Qué aprenderemos? En este capítulo estudiaremos los principales aspectos de la sociedad inca, teniendo en cuenta los grupos que la conformaban así como los aspectos más resaltantes de su vida diaria.
  • 72.
    I. GENERALIDADES La sociedad inca se caracterizó por ser clasista, conformada por grupos cerrados, con diferentes status y derechos condicionados por la descendencia familiar y étnica. II. ESTRUCTURA SOCIAL Dentro de la sociedad inca podemos distinguir tres grandes clases: La realeza, la nobleza y el pueblo. 1. REALEZA Estaba conformado por: A. El Inca: Era considerado hijo de dios, jefe máximo. B. La Coya: Era la esposa principal del inca, elegida de su misma panaca. C. Pihuichuris: Conformado por los hijos del inca: Auqui, Ñusta y Palla 2. NOBLEZA Era la élite del Tahuantinsuyo, ocupaban diversos cargos públicos como administradores de la producción, el culto, visitadores de los ayllus, etc. Gozaban de diversos privilegios como la posesión de yanas. Dentro de ella podemos distinguir dos grandes grupos: A. Nobleza de Sangre: Formada por los parientes del inca, eran llamados orejones. B. Nobleza de Privilegio: Ésta se dividía en: • Advenediza: Estaba conformada por todos aquellos curacas que se unían al Tahuantinsuyo. • Recompensados: Estaba conformada por aquellos que realizaban algún servicio en favor del Inca. 3. EL PUEBLO Estaba conformado por: A. Hatun Runa: Habitantes que componían los ayllus, eran los pobladores comunes. Constituían la principal mano de obra del Tahuantinsuyo. De este grupo se sacaban a los mitmas. B. Mitmas: Eran grupos de personas enviadas, junto con sus familias a cumplir tareas específicas a otras regiones, como colonizar, ejercer control militar, etc. También existían los mitmas por represión. C. Yanaconas: Eran los grupos de personas que vivían en condiciones serviles en beneficio de los grupos de la élite; su condición era hereditaria. 4. LOS PIÑAS Eran los prisioneros de guerra. Fueron los esclavos en el Tahuantinsuyo LA PANACA Estaba conformada por los descendientes del inca (sus familiares). De las panacas salían los mandos religiosos, militares, administrativos y la burocracia estatal. La Panaca estaba obligada a conservar la momia del soberano fallecido (Mallqui) y preservar su recuerdo y hazañas.
  • 73.
    regía EL AYLLU Significa Familia Extensa El principio constituyó la de BASE DE LA SOCIEDAD INCA Reciprocidad conformada por Un grupo de personas unidas por diferentes VÍNCULOS de Sangre Totem Origen Territorio Económico Lengua Religión Parientes Creencia en un Descendientes Todos trabaja- Trabajaban pa- Compartir el Adoración del antepasado co- de una paca- ban la misma ra un fin común mismo idioma Dios principal mún (Mallqui) rina tierra * PACARINA: Lugar sagrado donde se habrían originado los ayllus, significa: “Lugar de origen”. III. OTROS GRUPOS DE LA SOCIEDAD INCA 1. LOS SACERDOTES El grupo sacerdotal encargado del culto solar, Puyllu componía una casta Borla que se usaba Chucu específica. Ellos sobre el chucu Casco de oro con plumas del ave qoriqenque o ccorekenke pertenecían a la saya de Sunturpaucar Tulumpi Cetro de mango largo. Hurincusco. De la punta salían Orejeras más grande y suntuosas de oro plumas de colores. Ñañaca o sukkupa Manto que cubría la cabeza 2. LOS MILITARES Los ejércitos estaban LLacolla Manto o capa que integrados principalmente iba atada a los por campesinos hombros convocados para cumplir su mita o servicio militar Chipana : Pulsera de oro, Tupu Alfiler obligatorio. A partir de se llevaba en la mitad del antebrazo Lliclla Túpac Yupanqui se Tocapo Chal que se sujetaba con un alfiler formaron militares Franja con diseños profesionalizados. Pullcancca Escudo del que colgaba Ttica un banderín Flores 3. LAS ACLLAS Uncu Acsu Eran mujeres cautivas, que Túnica sin mangas, de fino Vestido o túnica tejido, con variedad de co- vivían en el acllahuasi, lores y diseños complicados Chuspa Bolsa de fino tejido constituyeron una de las Podía tener aplicaciones de oro y piedras preciosas principales fuerzas productivas así como Saccsa Flecaduras que se “sacerdotisas del sol”. Al llevaban en las ro- dillas interior de este grupo existían diversas categorías. Usuta, Uxutas Sandalias
  • 74.
    V. OTROS ASPECTOSDE LA SOCIEDAD INCAICA 1. El Huarachico Era la ceremonia de transición o madurez para declarar a los jóvenes mayores de edad, con facultad para contraer el matrimonio y ejercer cargos de responsabilidad inherente a la adultez. 2. El Matrimonio Toda unión se formalizaba después de un tiempo más o menos largo de cohabitación prematrimonial, ello se establecía con el fin de descubrir las compatibilidades de la pareja. El Pueblo Se casaban durante la edad juvenil La Nobleza Se casaban durante la niñez Nota: La servinacuy fue la convivencia o la cohabitación prematrimonial en el incanato. Siempre se puede saber más ... (....) Los incas no contaban sus edades por años y las personas se clasificaban no por la edad cronológica sino por sus condiciones físicas y su capacidad para el trabajo. (....) La entrada a la mayoría de edad y a la situación de hatun runa se establecía con el matrimonio. Es entonces que la pareja adquiría su lugar en el Ayllu, y junto con ello asumía sus responsabilidades... “Historia del Tahuantinsuyo” María Rostworowski LECTURA CURACAS YANA Una de las noticias más sorprendentes sobre el status de los curacas en el Tahuantinsuyo es la existencia de señores yana, obtenida gracias a investigaciones en documentos de archivos. La primera información de semejantes jefes se debe a un testimonio sobre los señores de Chachapoyas (Espinoza, 1967). Según el expediente estaba vacante el cargo de curaca de Leimabamba y Cochabamba, entonces Huayna Cápac, otorgó el curacazgo a un yana de su servicio. Otro informe semejante lo hallamos para el curacazgo de Collec (Collique), en el valle del río Chillón, cerca de Lima. Durante las conquistas de Túpac Yupanqui a la costa central, el Colli Cápac se le opuso con sus ejércitos resultando vencido y muerto en la guerra. En su lugar el Inca nombró por curaca a un yanacon yanayacu (Rostworowski, 1977) Es importante que analicemos el término yanayacu. Según comunicación verbal de Torero . yana ya cu ayudar Sufijo: Sufijo: servir de continuidad para mi - dativo Con esta información se amplía aún más la ya extensa gama de la clase dirigente en la sociedad andina durante el gobierno de los Incas (...) ... Los yanaconas tenían la condición de «criados de servicio», y podían serlo del Inca, del Sol, de la Coya, de las panacas y de las más importantes huacas. También, y en número reducido, algunos altos personajes del Cusco y los Hatun Curacas de los grandes señoríos disfrutaban de tales servidores (Murra, 1966, t.2) Dado el ilimitado poder del Inca, podía sustituir a un señor natural de una región por un servidor suyo fiel a su persona y de su confianza. Era una forma de recompensar a un criado, y también una amenaza para un jefe díscolo
  • 75.
    y poco confiableque podía ser removido del cargo. Esta política fomentaba el temor entre los curacas y para evitar la posibilidad de ser reemplazado por un yana debían mostrarse sumisos a los deseos del soberano. La ventaja de nombrar un curaca yana consistía en que por su misma condición se hallaba desligado de sus orígenes y no conservaba los lazos de parentesco y de reciprocidad con su pueblo de procedencia. Con ellos, el Inca no necesitaba recurrir al engranaje de la reciprocidad y podía ordenar directamente si se cumpliese tal o cual indicación suya, sin aplicar la fórmula de «ruego» y de solicitud inherente al sistema. Anteriormente analizamos la primitiva reciprocidad, cuando el Inca carecía del poder suficiente para solicitar la ejecución de un trabajo. La institución de los señores yana durante los últimos gobernantes del Tahuantinsuyo fue una manera de obviar la petición, y por lo tanto aumentó el poder del Inca. Tomado de “Historia del Tahuantinsuyo” María Rostworowski 1. Responder ¿Por qué se afirma que los incas tuvieron una sociedad clasista? _____________________________________________________________________________________________ _____________________________________________________________________________________________ _____________________________________________________________________________________________ _____________________________________________________________________________________________ ¿Por qué se afirma que el ayllu fue la base de la sociedad inca? _____________________________________________________________________________________________ _____________________________________________________________________________________________ _____________________________________________________________________________________________ _____________________________________________________________________________________________ 2. En el siguiente cuadro comparativo, señala la diferencia entre la nobleza advenediza y la de recompensa: NOBLEZA ADVENEDIZA NOBLEZA DE RECOMPENSA 3. Ordenar y explicar, teniendo en cuenta la escala social : - Yanaconas - Nobleza de sangre - Inca - Hatun Runa - Auqui - Nobleza de privilegio a) ________________________________________: _______________________________________ b) ________________________________________: _______________________________________ c) ________________________________________: _______________________________________ d) ________________________________________: _______________________________________ e) ________________________________________: _______________________________________ f) ________________________________________: _______________________________________ 4. ¿Quiénes eran los pinas? _____________________________________________________________________________________________ _____________________________________________________________________________________________ _____________________________________________________________________________________________ _____________________________________________________________________________________________
  • 76.
    5. Realiza unesquema (Mapa conceptual o mapa mental) señalando las características del grupo de mitmas (funciones y tipos) TAREA DOMICILIARIA RELACIONAR 1. Ayllu a. Hija soltera del Inca 2. Piñas b. Grupos de personas trasladadas de su ayllu 3. Nobleza c. Ceremonia para declarar a los jóvenes mayores de edad 4. Acllas d. Esposa oficial del Inca 5. Huarachico e. Prisioneros de guerra, esclavos en el incanato 6. Mitmas f. Conformada por todos los familiares del Inca 7. Coya g. Mujeres cautivas 8. Ñusta h. Familia extensa unida por diversos vínculos DESARROLLAR 1. Realiza un cuadro comparativo entre la Panaca y el Ayllu. 2. Representa de manera gráfica a los Hatun runas, Yanaconas y mitmas, señalando sus principales funciones. 3. Representa de manera esquemática la organización social inca con su respectiva explicación. 4. Menciona y explica 3 características generales de la sociedad inca. ORGANIZACIÓN ECONÓMICA DEL TAHUANTINSUYO I ¿Qué aprenderemos? En el presente capítulo estudiaremos las bases de la organización económica del Tahuantinsuyo, analizando y comprendiendo los principios y elementos que la regían. Reconoceremos la dinámica económica de esta sociedad a través de las diferentes formas de posesión de la tierra y organización de la fuerza laboral. I. GENERALIDADES Los incas, tomando en cuenta las experiencias de producción de las anteriores culturas andinas, lograron desarrollar una economía basada en la previsión y planificación de todas las etapas del proceso productivo. Ello permitió dar solución a los problemas de alimentación, vestido y vivienda de la población. Pero no pensemos que la satisfacción de estas necesidades se va a dar por el espíritu dadivoso del soberano, este logro se llevará a cabo a través de la óptima administración de la mano de obra que permitía al estado contar con los productos necesarios para la redistribución. El inca obtenía esta producción a través de las prestaciones rotativas de trabajo que la población le entregaba periódicamente. En los Andes, la economía estuvo basada en un régimen de múltiples reciprocidades entre la población, que generó un intercambio cuya base se hallaba en las prestaciones de energía humana y se regía por las pautas del parentesco. El poder recibía mano de obra para organizar la producción destinada a alimentar una redistribución de amplio alcance. En otras palabras, no había moneda, mercado ni comercio, y tampoco hubo tributo, tal como se le considera tradicionalmente.
  • 77.
    La economía andinasólo puede ser estudiada en función de las pautas del parentesco, pues éstas hacían posible la reciprocidad. Los miembros de una familia extensa (ayllu) estaban vinculados por múltiples obligaciones ritualmente establecidas. La reciprocidad abarcaba todos los aspectos de la vida. Esta situación propició que, cuando se explicaba la vida económica de la población andina, ésta se planteara en términos comunales. La idea de “comunidad” llevó a algunos investigadores a hablar de propiedad colectiva de bienes, básicamente tierra y rebaños de camélidos. Sin embargo, mayores estudios han llegado a la conclusión de que, en los andes, lo que existía era una comunidad en el trabajo. La riqueza y la pobreza deben entenderse aquí en la forma estructural y no individual, pues no dependían de las posibilidades de acumulación, sino del acceso a la mano de obra producida por un sistema de relaciones. “Pobre” es “huaccha” en lenguaje quechua, pero huaccha significa primordialmente huérfano, es decir, aquel que no tiene parientes. La reciprocidad se ejercía a través de la mutua prestación de energía humana para la producción comunitaria; a esto llamaron los cronistas ayni, los cronistas afirmaron que la omnipotencia del poder estatal incaico había sido tan completa y sapiente que había permitido subsanar todos los requerimientos de la población. Esto habría sucedido gracias a una rígida disciplina laboral organizada por una estructura política escalonada cuya cabeza era el Inca y llegaba hasta los más humildes funcionarios de una enorme maquinaria administrativa que había hecho posible regimentar la producción y la distribución entre la población. PRINCIPIOS ECONÓMICOS RECIPROCIDAD REDISTRIBUCIÓN Reciprocidad simétrica Reciprocidad asimétrica Era la prestación de servicio, El Estado se beneficiaba del trabajo intercambio de trabajo, realizada de la comunidad y a cambio entre los miembros del ayllu redistribuía los excedentes producidos. Prestación de Servicio Prestación de Servicio II. LA TIERRA La tierra representó uno de los bienes más preciados del Tahuantinsuyo ya que de ella se obtenían los productos básicos de subsistencia, dentro del modelo económico andino. POSESIÓN DE LA TIERRA Tierras del Inca y del Estado Tierras del Sol Tierras del Pueblo Estaban conformadas por las tie- Eran destinadas al sostenimiento Estaban compuestas por las ex- rras del Tahuantinsuyo, así como del personal del culto y a la ve- tensiones de tierras (topos) cedi- las destinadas para sustentar a neración de sus huacas, es decir das a los miembros de la comuni- los ayllus reales y panacas. estaban orientadas a : los sacer- dad para su sostenimiento. Podemos considerar también aquí dotes, las virgenes del sol, fiestas a las tierras adjudicadas a un so- religiosas, ofrendas, etc. berano en calidad de propiedad privada.
  • 78.
    Definición : Extensión de tierra cedida por el Estado a los miem- bros del ayllu. Cada varón Medida : obtenía un topo al nacer Su extensión dependía de Distribución: la calidad del Se le cedía clima y del EL TOPO un topo al suelo. varón y me- No tiene dio topo a Características: una medi- la mujer. da exac- - Los topos eran cedidos en ca- ta. lidad de posesión (usufructo) más no de propiedad. - El requisito para obtener el topo era unirse en matrimonio. III. EL TRABAJO El trabajo constituyó el principal medio para poder obtener los recursos de subsistencia. Éste se caracterizó por ser obligatorio, de acuerdo a las posibilidades físicas, y alternado. Dentro de las formas de trabajo destacan : 1. EL AYNI Consistía en el intercambio de trabajo entre los miembros del ayllu (ayuda mutua). 2. LA MINCA Era el trabajo obligatorio y colectivo realizado en beneficio del propio ayllu. Ejemplo: • Construcción de puentes. • Jornadas laborales en favor de invalidos, viudas, menores de edad, huérfanos y ancianos. • Construcción de viviendas de los recién casados, etc. 3. LA MITA Era el trabajo obligatorio y colectivo realizado para el Estado. A cambio de este trabajo el Estado retribuía con productos. Se llevaba a cabo por turnos, por todos los hombres de 18 a 50 años. La chunka: Trabajo obligatorio en casos de suma urgencia como catástrofes y desastres naturales. LECTURA EL PATRIMONIO DEL SAPAINCA Y DE LOS CURACAS Párrafo especial merece el patrimonio personal de cada sapainca. En efecto, desde Pachacútec se percibe la formación de propiedades rurales o prediales en provecho de soberanos y de curacas, separadas de las tierras estatales. Sin embargo, es imposible hablar de latifundios andinos; a lo más se les podría calificar de «haciendas». La confusión sobre las tierras del Estado y del inca, que se creían ser una sola cosa hasta hace poco, estriba en los cronistas, más que todo de los tempranos o del primer momento la invasión colonial (siglo XVI), quienes, como recién venidos, desconocedores del idioma y de las mentalidades, no podían captar la realidad de las instituciones y costumbres, a más de lo cual veían a la sociedad andina de acuerdo a su propia óptica cristiana y occidental, típica del Medioevo. En este sentido las tierras del Estado y tierras del sapainca las entreveraron, como si se hubiera tratado de un solo fenómeno. Error del que, al fin y al cabo, también participaban los runas. Pero el reestudio de las fuentes permite descubrir que el sapainca, como individuo, tenía sus propias rentas consistentes en tierras y productos que, al fallecer, pasaban a sus descendientes, que con el transcurso del tiempo se multiplicaban geométricamente. Cada sapainca formaba, pues, su propio patrimonio. Realidad que implica, a su vez, que el patrimonio personal del sapainca no se heredaba por el jerarca sucesor en el gobierno, sino por sus hijos y nietos que no iban a gobernar. De ahí que cada nuevo sapainca tenía que incautar tierras y otros bienes para crear su flamante y propio patrimonio. Y como el sapainca sabía que sus descendientes iban a multiplicarse, de antemano procuraba acumular bastantes tierras y yanas. Los derechos de un sapainca muerto eran, por lo tanto, escindidos en dos partes : 1º sus bienes heredados por todos sus familiares, excepto el sucesor del reinado; y 2º este último que sólo heredaba el cargo, pero no los recursos. Lo que anuncia que cada sapainca se iniciaba supuestamente «pobre», por lo que debía lanzarse a nuevas adquisiciones de recursos para él y su futura panaca o linaje. Y así acontecía sucesivamente con cada heredero.
  • 79.
    Si el patrimoniopersonal de cada sapainca, a su fallecimiento, pasaba a ser propiedad de toda su panaca, esto quiere decir que ellas, por igual, tenían el carácter de tierras colectivas : de la colectividad que componía la panaca; sin que eso fuera obstáculo para que en algunos momentos, ora varones ora mujeres, individualmente se hicieran acreedores a un tupo privado en otros parajes. En lo que respecta al grupo de poder, habían pues tierras del Estado, dominios patrimoniales de cada sapainca, posesiones conjuntas de cada panaca y heredades personales concedidas a determinados hombres y mujeres de la aristocracia imperial. Y tales terrenos podían estar en el Cusco o desperdigados en diferentes etnias. En suma, los únicos que podían ser «terratenientes» eran los sapaincas y los dioses (representados por los sacerdotes), cuyos fundos o fincas les trabajaban sus yanayacos, a los cuales se les consideraba parte de sus predios. Tomado de “Los Incas” Waldemar Espinoza 1. ¿A quiénes se les consideraba pobres dentro de la sociedad inca? _____________________________________________________________________________________________ _____________________________________________________________________________________________ _____________________________________________________________________________________________ 2. Señala cuál era la finalidad de la reciprocidad y de la redistribución. _____________________________________________________________________________________________ _____________________________________________________________________________________________ _____________________________________________________________________________________________ _____________________________________________________________________________________________ _____________________________________________________________________________________________ 3. Completa el esquema. cedida al recibía el LA TIERRA PUEBLO nombre de Representó el cedido en calidad de .............................................. .............................................. su Se dividía en Extensión dependía de Tierras del Tierras del Tierras del ........................ ........................ ........................ destinadas a 4. ¿Cuál era el objetivo de la Minca? _____________________________________________________________________________________________ _____________________________________________________________________________________________ _____________________________________________________________________________________________ _____________________________________________________________________________________________ _____________________________________________________________________________________________ _____________________________________________________________________________________________
  • 80.
    5. ¿Por quérazón crees que el Inca se preocupó porque a su pueblo no le falte los principales elementos que satisfagan sus necesidades básicas? _____________________________________________________________________________________________ _____________________________________________________________________________________________ _____________________________________________________________________________________________ _____________________________________________________________________________________________ TAREA DOMICILIARIA RESPONDE 1. ¿En qué consistió el principio de redistribución? 2. ¿Por qué razón se afirma que la tierra era uno de los bienes más preciados dentro de la sociedad inca? 3. ¿El Inca tenía tierras en calidad de propiedad privada? DESARROLLA 1. Representa de manera gráfica el ayni, la minca y la mita. 2. Elige la premisa que creas afirmativa y demuestra su veracidad. a) “El topo tenía una extensión específica” b) “El topo no tenía una medida exacta” 3. Realiza un cuadro comparativo señalando y explicando cinco diferencias entre la economía inca y la economía actual. 4. Señala la veracidad o falsedad de las siguientes premisas y fundamenta tu respuesta. a. La reciprocidad y la redistribución hicieron posible el funcionamiento de la economía andina. (V) (F) .................................................................................................................................................. .................................................................................................................................................. ................................................................................................................................................. .................................................................................................................................................. b. Los incas intercambiaban sus productos utilizando monedas. Sustentar .................................................................................................................................................. .................................................................................................................................................. ................................................................................................................................................. c. La reciprocidad se realizaba entre los miembros del ayllu. Sustentar ................................................................................................................................................... ................................................................................................................................................... .................................................................................................................................................. d. En la sociedad inca se les consideraba ricos a los que más bienes poseían. Sustentar ................................................................................................................................................... ................................................................................................................................................... ................................................................................................................................................... e. El ayllu era la puesta en práctica de la reciprocidad Sustentar .................................................................................................................................................... .................................................................................................................................................... .................................................................................................................................................. ORGANIZACIÓN ECONÓMICA DEL TAHUANTINSUYO II
  • 81.
    . ¿Qué aprenderemos? En este capítulo vamos a estudiar el desarrollo de las principales actividades económicas de la sociedad incaica, reconoceremos las principales técnicas agrícolas e hidráulicas puestas en práctica por ellos y también podremos conocer la administración de la producción inca. I. LA AGRICULTURA La agricultura representó la base de la economía inca. Es durante este período donde la actividad agrícola alcanzó su máximo desarrollo. Ello se debe a que los incas supieron tomar y aprovechar todos los conocimientos y desarrollo de las anteriores sociedades, con respecto a esta actividad. Además del buen manejo de la tierra los incas pusieron en práctica grandes obras de ingeniería hidráulica y técnicas agrícolas que permitieron la mayor productividad de sus tierras. La tecnología agrícola e hidráulica.- Los incas tuvieron un gran desarrollo en cuanto a la puesta en práctica de diversas técnicas agrícolas y el manejo de las aguas. La gran mayoría de estas técnicas fueron desarrolladas por las sociedades anteriores a ellos, como es el caso de Nasca, Mochica, Wari, Tiahuanaco, etc. A continuación observemos las principales técnicas: SISTEMAS TECNOLOGÍA AGRÍCOLA TECNOLOGÍA HIDRÁULICA Canales Andenes Acueductos Represas Camellones Cochas Control vertical de pisos ecológicos Policultivos III. LA GANADERÍA
  • 82.
    Esta actividad juntocon la agricultura, fue de mucha importancia para el hombre andino, sobre todo en las zonas altas. Los animales más importantes fueron los auquénidos o camélidos que vivieron tanto en la costa como en la sierra, entre los cuales tenemos: la llama, la alpaca, la vicuña y el guanaco. La producción textil.- Los textiles fueron un elemento muy preciado dentro del Tahuantinsuyo. La textilería estuvo bastante desarrollada, utilizaron el algodón y la lana de los auquénidos. El papel de las acllas y los acllahuasis.- Los acllahuasis fueron los principales talleres de producción textil, donde trabajaban acllas y mamaconas. IV. LA ADMINISTRACIÓN DE LA PRODUCCIÓN Los Depósitos y los Caminos.- Uno de los problemas que debieron solucionar los incas para mantener su bienestar económico fue el de la comunicación, pues para que la redistribución sea efectiva, era necesario entrar en contacto permanente con las diferentes poblaciones. Es por esa razón que los caminos y los depósitos cumplieron un papel muy importante. RED DE CAMINOS EN EL TAHUANTINSUYO • Caminos.- Los incas construyeron una gran red caminera, que permitió la expansión territorial y la 8 integraron socio-económica. Estos caminos permitieron transportar los productos cosechados en 7 9 tierras estatales hacia los depósitos de los centros administrativos. 6 1. Ollantaytambo El tambo incaico servia de 5 2. Vitcos lugar de alojamiento y de Gran parte de estos caminos fueron construidos por 10 aprovechamiento a los 3. Andahuaylas grupos étnicos anteriores, como los Wari. 4. Jauja viajeros 5. Cajamarca 11 4 2 Se pueden distinguir dos grandes vías : El camino 6. Chachapoyas 12 3 1 troncal de la sierra (Capap Ñam) y el camino de la 7. Tomibamba 13 costa (o de los llanos), el primero se extendía 8. Huaca 20 14 9. Tumbes longitudinalmente por la cordillera andina, desde Pasto 21 10.Moche 15 hasta Chile; el segundo recorría la costa, 11. Lima 18 extendiéndose desde San Miguel de Piura hasta 12. Pachacamac 19 23 juntarse con el camino troncal o Chile. 13. Nasca 14. Chala Estas dos vías estuvieron unidas por caminos 15. Tacna 16. Tarapacá tranversales que se dirigían de la costa a la sierra y se 17. Coquimbo prolongaban hasta la selva. 18. Curicó 17 22 19. Chuquisaca Cabe resaltar que los caminos eran de propiedad 20. Azángaro estatal, únicamente al servicio del poder. 21. Tiahuanaco 22. Rioja 23. Porco Otras funciones de los caminos 16 El Tahuantinsuyo contó con un eficaz sistema de mensajeros • Traslado de los mitmas encargados de transmitir los más importantes mensajes del gobierno a través de todo su territorio. Estos eran los chasquis. • Traslado de administradores, visitadores, Apenas le era transmitido un nuevo mensaje, el chasqui iniciaba su quipucamayos, etc. veloz carrera hasta el siguiente puesto, donde lo transmitía al • Traslado de los guerreros. siguiente mensajero. Se dice que el Inca, en el Cusco, podía comer • Movilización de los chasquis. pescado fresco llevado por ellos casi a diario.
  • 83.
    Los Quipus: Losquipus constituyeron un sistema de registro de los datos más importantes del manejo económico estatal o local. Cada quipu contaba con una cuerda mayor (horizontal) de la que se desprendían otras anudadas que se diferenciaban por sus diversos colores y tamaños. Los nudos de acuerdo al tipo, número y color representaban cantidades y mensajes. En estos instrumentos se llevaba la contabilidad de lo más mínimo de lo que entraba y salía de los bienes del Estado. La producción y el almacenamiento, etc. eran datos que se complementaban de manera oral. Los quipus eran manejados por los quipucamayos. Siempre se puede saber más... Con los quipus los incas también registraban: • Los nacimientos • El número de militares • Los exceptuados de mitas, etc. • Los mitayos • Los recién casados LECTURA LOS PUENTES D urante la implementación del sistema vial incaico, como era lógico dada la realidad geográfica andina, el trazo de algunos caminos requería inevitablemente cruzar a través de ríos; en estos casos se hacía necesaria la construcción de puentes. El estudio sobre puentes incaicos realizado por Alberto Regal le ha permitido agruparlos en los siguientes tipos de acuerdo con su técnica constructiva y el material empleado en su elaboración, de troncos y palos, de piedras, de huaros u oroyas, flotantes y colgantes. En la sierra se utilizaban principalmente dos tipos de puentes los elaborados con troncos de árboles y los elaborados con criznejas. Aquellos construidos con troncos y palos se usaron solamente cuando la distancia entre cada margen lo permitía, buscando siempre un punto entre dos peñones en donde se estrechara el cauce para acercar lo más posible los apoyos. Miguel de Estete señala que al abandonar Huánuco Pampa a media legua, atravesó un puente «hecho de maderos gruesos». Hacia el norte, en el territorio cajamarquino de Anamarca, encontró otro puente elaborado con grandes piedras de apoyo y gruesas maderas. Los puentes colgantes de criznejas o trenzas son los más famosos y característicos del ámbito andino. Eran construidos sobre dos grandes estribos de piedra en forma de U, con fuertes y sólidos cimientos, cuyas paredes paralelas eran atravesadas por cuatro o seis vigas gruesas en las que amarraban y tensaban el puente colgante. Este último era confeccionado con maromas de fibra vegetal elaboradas a partir de otras más delgadas que habían sido trenzadas de tres en tres repetidamente hasta que el cable alcanzaba un diámetro de aproximadamente 50 ó 60 cm. Para pasar las maromas de una orilla a la otra las halaban con el chahuar, una fina cuerda de cáñamo. El material utilizado para tejer los cables variaba de acuerdo con su disponibilidad en la región, además del mimbre. Daniel Gade indica el uso de ramas de los árboles lloque (kaganeckia lanceolada), chachacomo (Escallonia resinosa), tasca (Escallonia patens) y sauce (Salix humboldtiana), así como el arbusto de chilca (Baccharis sp.). En las zonas donde no crecían estas plantas se recurría a las fibras del maguey (Fourcroya andina), también conocido como pita o cabuya. Sobre las resistentes maromas paralelas que servían como armazón, se ataban a veces a troncos o ramas tendidas de uno a otro lado y se formaba así el piso o tablero del puente. Finalmente se amarraban al puente dos barandas tejidas en fibra vegetal.
  • 84.
    Las mejores referenciassobre estos puentes son las de fechas más tempranas pues durantes las guerras civiles entre los conquistadores españoles y el levantamiento del Manco Inca, se quemaron muchos de ellos. En la relación francesa de la conquista (1534), por ejemplo se escribe al respecto : «(...) hay muy grandes y poderosos ríos sobre los cuales hay puentes hechos de gruesas cuerdas y entre una y otra hay cuerdas delgadas y menudas : y de estos puentes hay dos por donde pasaban los señores y por donde pasa el común popular». Otro modo de cruzar los ríos era mediante las oroyas, huaros o tarabitas, nombres que variaban según las regiones en que se empleaban. Cobo las describe como una maroma hecha de ichu o bejucos, gruesa como una pierna que era amarrada a peñascos o estribos de una orilla a otra. De esta soga se colgaba una canasta de mimbre que llevaba un asa de madera por la que se pasaba la maroma. En esta cesta podía sentarse una persona o los que deseaban cruzar y, por medio de una soga atada a ella se la jalaba hacia las orillas. Finalmente, en el río Desaguadero cerca del Lago Titicaca había un famoso puente flotante constituido por una hilera de balsas de totora colocadas de lado a lado recubiertas con una gruesa capa de eneas. La tradición local dice que Huayna Cápac ordenó construir estos puentes pues consideraba que atravesar los ríos en balsas era degradante para sus tropas. Tomado de Enciclopedia Temática de «El Comercio» Tomo - I María Rostworowski 1. Señala qué técnicas agrícolas tomaron los incas de las sociedades predecesoras. _____________________________________________________________________________________________ _____________________________________________________________________________________________ _____________________________________________________________________________________________ _____________________________________________________________________________________________ 2. Explica qué función tuvieron los siguientes elementos, dentro de la sociedad inca. • COLLCAS: ______________________________________________________________________________ _ ______________________________________________________________________________ • CAMINOS: _____________________________________________________________________________ _____________________________________________________________________________ • ACLLAHUASIS: _________________________________________________________________________ _________________________________________________________________________ 3. Realiza un esquema señalando las características de los principales caminos incas.
  • 85.
    4. ¿Qué eranlos Tambos? _____________________________________________________________________________________________ _ _____________________________________________________________________________________________ _ _____________________________________________________________________________________________ _ 5. Menciona 5 elementos de la economía incaica que se podrían utilizar en la actualidad. Explica con qué objetivo y/o de que manera se emplearían. • _____________________________________ :________________________________________________ ________________________________________________ • _____________________________________ :________________________________________________ ________________________________________________ • _____________________________________ :________________________________________________ ________________________________________________ • _____________________________________ :________________________________________________ ________________________________________________ • _____________________________________ :________________________________________________ ________________________________________________ TAREA DOMICILIARIA RESPONDER 1. ¿Qué fue el Cápac Ñam? ............................................................................................................................................................. ............................................................................... ............................................................................... 2. ¿Cuáles fueron los mayores centros de producción textil? ............................................................................................................................................................. ............................................................................... ............................................................................... 3. ¿A qué se le llamaron cochas? ............................................................................................................................................................. ............................................................................... ............................................................................... 4. Menciona las diferencias entre los tambos y las collcas. ............................................................................................................................................................. .............................................................................................................................................................. ............................................................................................................................................................. ............................................................................... ............................................................................... 5. ¿Qué eran los quipus? ............................................................................................................................................................. ............................................................................... ............................................................................... DESARROLLA 1. Realiza una lista de 10 productos cultivados por los incas y grafícalos. 2. Averigua y explica como era posible la conservación de los alimentos en las collcas. 3. Investiga y explica como se realizaba la deshidratación de la carne y la papa.
  • 86.
    4. Texto El Parentesco El parentesco fue la base de todas las relaciones económicas. Toda persona tenía la obligación de ayudar a sus parientes -es decir, todos aquellos que pertenecían a su ayllu- y el derecho de exigir de ellos ayuda en caso necesario. Esto generaba compromisos de solidaridad en las tareas agrícolas, el cuidado del ganado, entre otras. Un ayllu numeroso disponía de más personas que pudieran trabajar en beneficio del pariente. Así, si un individuo quería construir su casa podía recurrir a los otros miembros de su ayllu para que lo ayudaran. Asimismo, si algún pariente le pedía su colaboración para la ejecución de la misma labor, él estaba obligado a participar. Por eso, en términos andinos una persona rica era aquella que tenía muchos parientes y, en consecuencia, podía disponer de gran ayuda. Por el contrario, era pobre aquel que no tenía parientes. • Sobre el texto,¿podemos afirmar que el parentesco fue la base de la economía inca? (SÍ - NO) ¿Por qué? ............................................................................................................................................................. .............................................................................................................................................................. .............................................................................. .............................................................................. ................................................................................ ............................................................................... ............................................................................... .............................................................................. LA RELIGIÓN EN EL TAHUANTINSUYO Representación gráfica hecha por el cronista indígena Juan de Santa Cruz Pachacuti Yanqui, acerca de las imágenes que según él se encontraban en el altar mayor del Templo del Sol (Coricancha). Aquí podemos apreciar la cosmovisión inca y la jerarquía de divinidades.
  • 87.
    ¿Qué aprenderemos? En el presente capítulo estudiaremos la visión que los incas tenían del mundo andino. Además, reconoceremos las principales concepciones religiosas y deidades de los incas. I. LA COSMOVISIÓN ANDINA Desde épocas que se pierden en el pasado más remoto, los pobladores andinos fueron alcanzando una forma particular de entender la realidad. Hacia el periodo Incaico, los hallamos concibiendo el discurrir del tiempo de manera cíclica o repetitiva y considerando al mundo en que vivían bajo la influencia decisiva de los numerosos dioses y entidades sagradas que configuraban un poblado “panteón religioso”. Pensaban, por ejemplo, que en algún momento del pasado lejano, los hombres, las plantas, los animales y el resto de cosas habían surgido o se habían transformado por obra de dioses y héroes que solían enfrentarse ordenando y destruyendo el mundo conocido para volver a crearlo. Creían que, periódicamente, el mundo envejecía y entraba en decadencia hasta sucumbir, para luego renacer. En esta concepción, el tiempo quedaba periódicamente interrumpido por procesos de destrucción y renovación. El espacio era considerado dual. Hanan y Hurin eran las dos mitades que lo dividían. Pero Hanan y Hurin representaban también la oposición entre lo externo - interno, presente - pasado, guerrero- religioso, vencedor - vencido. PRINCIPIOS Dualidad Todo tiene su opuesto: Hanan (arriba) y Hurin (abajo); el Sol (día) y la Luna (noche); la (femenino) y lo (masculino), etc. Complementariedad Los elementos que formaban una dualidad no sólo eran opuestos, sino que juntos formaban una unidad. 1. EL ESPACIO ANDINO Los incas dividieron el espacio, de manera simbólica, en : HANAN PACHA Era el espacio principal donde vivían los dioses KAY PACHA Era el mundo donde vivían los hombres y el Inca UCU PACHA Representado por el subsuelo, aquí habitaban los muertos y los dioses relacionados a las fuerzas profundas de la tierra como Pachacamac y la Pa- chamama. 2. LOS SACERDOTES La clase sacerdotal pertenecía a la nobleza y gozaba de privilegios. Tenían la misión de llevar la religión a todo habitante del imperio, de oficiar los actos del culto, vivir todas las fiestas religiosas y ayudar al Inca en el gobierno, aconsejándole según los designios de los dioses. Los sacerdotes estaban divididos en mayores y menores: A. Sacerdotes Mayores : Se encargaban de la organización y ejecución de las fiestas, de los sacrificios, de las ofrendas, de las respuestas a las preguntas que se dirigían al oráculo de la instrucción y del ayuno. B. Sacerdotes Menores: Dentro de este grupo existían sacerdotes que cumplían diversas funciones como : hacer hablar a las huacas, predecir las situaciones futuras, leer el futuro en granos de maíz, entre otras. Willac Umu Ayllu Tarpuntae Era el sumo sacerdote tenía el rango religioso Lugar donde se formaba a la casta sacerdotal más alto del imperio
  • 88.
    3. LOS DIOSES Los incas fueron politeístas y la mayoría de sus dioses representaban elementos de la naturaleza; cada uno de ellos con atributos particulares. A. Dioses Mayores: Wiracocha, El Inti B. Dioses Regionales: Pachacámac, Pariacaca, Huarivilca, Catequil. Punchao Idolo de oro que represen-taba al dios Inti C. Dioses Menores: - Mama quilla (luna) - Mama pacha (madre tierra) - Mama cocha (el mar) - Yacumama (aguas dulces) - Illapa (rayo) - Coyllur (estrellas) - Koichi (arco iris) • Wiracocha: Se le considera el dios ordenador del mundo. En el Tahuantinsuyo el culto a Wiracocha fue muy restringido, pues a parte del Quinti Cancha eran pocos los santuarios dedicados a su honor. • El Sol: Llamado Inti fue considerado como el padre de los incas, era el dios privativo de la etnia inca. Al sol se le consideraba como un dios fertilizador de la tierra. El principal templo dedicado a esta deidad fue el Coricancha. 4. LA MUERTE Y “LA OTRA VIDA” La muerte para ellos era sencillamente el pasaje de ésta a la otra vida. Por eso nadie se atormentaba frente a ella, porque estaban seguros de que sus descendientes y su ayllu cuidarían de su cadáver momificado. Ellos no creían en el cielo ni en el infierno pero si en la existencia de un camaquen o fuerza vital que poseía cada persona, el cual desaparecía cuando el cuerpo era quemado. Estaba sentada mirando al este (por donde salía el sol). Pelo castaño, fino y escaso que está recogido en una trenza de unos 16 cm que termina anudada en el wato. Tez blanca y nariz chica según los cánones de belleza inca. El rostro se ha secado por la caída que Ñañaca sufrió Juanita de su sepultura original. Una vez muerta le cubrieron la cabeza con este pañuelo de alpaca ceremonial utilizado solo por la clase social alta. Tupu Son prendedores de plata que se utiliza- ban para ajustar los vestidos al cuerpo. Manta Tejido negro y crema que se colocaba sobre el vestido y envolvía Acsu todo el cuerpo excepto la cabeza. Para que esta se mantuviera Vestido de fibra de alpaca. Manta doblada erguida era anudada debajo de la barbilla y en la nuca. de unos dos metros cuadrados que envuelve el cuerpo como si fuera una toalla. Lliclla Tejido de alpaca muy fino que le rodeaba el torso como una manta. En la espalda tenía el color blanco que simboliza la divinidad y a los costados el rojo que simboliza la vida y el poder. Wato Es una cuerda de lana de alpaca que rodea el cuerpo pero sin ceñirlo. Atributo utilizado por la nobleza inca. Nunca se encontró en ningún cuerpo excepto en el de Joyas Juanita. No llevaba ninguna joya ni ornamento porque para la mentalidad inca el valor Chumpi residía en ella misma. Es una faja de lana de alpaca que sujeta el acsu. Se está investigando si es el mamachumpi, faja que tejían las madres cuando nacían sus hijos para Encima de la Lliclla llevaba dos mantas que Una muestra extraída del fémur ha revelado que es contar su historia. envolvían todo el cuerpo, una color café os- un hueso de una mujer de 12 ó 14 años con excelente curo y otra gris. nutrición y sin evidencia de enfermedades. 5. EL CALENDARIO Y LAS PRINCIPALES FESTIVIDADES
  • 89.
    Establecieron el calendariopara determinar las fechas exactas del año y meses. Cada año traía consigo una serie de actividades agrícolas y ganaderas junto con las espirituales de carácter mágico religiosos que iban acompañados de festejos y ceremonias. Diciembre Enero Febrero La gran Penitencias Mes de las pascua del y ayunos del flores, Sol inca sacrificios con oro y plata en abundancia Marzo Abril Mayo Mes de Fiesta del Mes de la mucha lluvia; inca cosecha, en sacrificios de que se la animales almacena Junio Julio Agosto Se bebe con Se reparte la La siembra el Sol en la tierra y se de las fiesta de preparan los chacras este astro sembríos
  • 90.
    Setiembre Octubre Noviembre Solemne Se invoca Ríndese fiesta de la pidiendo culto a los coya lluvia muertos
  • 91.
    Plaza de Huaycapata Donde se ubicaba la nobleza inca Plaza de Cusipata Estaban los curacas de menor rango, los solda- dos y los habitantes del Cusco El beso Se realizaba cuando salía el Sol. El inca extendía sus brazos desde la boca hacia arriba y todos los asistentes lo imitaban El inca alzaba dos vasos de oro. Las etnias danzaban Con el de la dere- y cantaban hasta que cha brindaba con anochecía el Sol Banquete y fiesta Comían sancu (pan sagrado), carne co- cida con el fuego sa- Después entonaba un suave grado y chicha. canto y hacia un meneo cir- cular hacia atrás con el pie derecho Sacrificio augural Luego vertía el Se sacrificaba una llama negra. contenido en un tinajón El sacerdote le abría el costado de oro llamado utcu para sacarle el corazón, órganos conectado al Coricancha y grasa, y leer el augurio En Cusipata, el pueblo La comitiva regresaba a bebía con la chicha que la Plaza de Haucaypata El inca y los nobles salían le daban las acllas en procesión hacia el Coricancha Dentro del templo, el inca ofrecía al Anteriormente, todos Sol los vasos usa- se habían quitado los dos en Haucaypata zapatos en señal de reverencia Renovación del fuego sagrado Con su brazalete de oro, el Sumo Sacerdote reflejaba los rayos del Sol sobre una moda de algodón que se prendía fácilmente. El fuego se En la entrada del templo, conservaba todo el año. el inca se quitaba las sandalias LECTURA LAS PACARINAS Y LAS APACHETAS Y a no propiamente Huacas, mas sí lugares sagrados susceptibles de veneración y hasta de culto, lo fueron las Pacarinas y las Apachetas. Las Pacarinas eran cuevas (Machay) o cumbres (Jircas); en todo caso, lugares donde la tradición de un ayllu señalaba haber surgido del mundo subterráneo su primer antepasado. Los ríos y quebradas, las lagunas y los valles también podían ser Pacarinas; adquiriendo muchas veces categoría de Huaca. El cerro de Tampu- Tocco, por ejemplo era la Pacarina de los Incas, no en vano Molina el Cusqueño anota: “Manco Cápac y sus hermanos
  • 92.
    y hermanos pormandato de Hacedor (huiracocha), se sumieron debajo de tierra y vinieron a salir a la cueva de Pacaritambo, de donde se jactaban proceder, aunque de la dicha cueva (también) dicen salieron otras naciones y que salieron al punto que el sol, el primer día después de haber dividido la noche y día el Hacedor; y así les quedó de llamarse hijos del Sol”. Las Apachetas, en cambio, fueron lugares sagrados en la orilla de los caminos donde los viajeros presentaban sus ofrendas, generalmente una piedra, para terminar el viaje con éxito y sin fatiga. La cantidad de piedras acumuladas constituían un túmulo o altar sobre el cual se seguían poniendo más ofrendas, las cuales podían también ser maíz, coca masticada, ojotas viejas, huaracas, plumas y otros objetos de menor valor. Caso aparte en los caminos lo eran las Tocancas, piedras al margen de la acera a las que se ofrendaba saliva para espantar el cansancio corporal. Tomado de “Perú Incaico” José Antonio del Busto 1. Señala cuatro características de la cosmovisión andina a.___________________________________________________________________________________________ b.___________________________________________________________________________________________ c.___________________________________________________________________________________________ d.___________________________________________________________________________________________ 2. Representa de manera gráfica la concepción que tenían los incas sobre el espacio andino. 3. ¿Por qué se dice que los incas tuvieron una religión de tipo panteísta y politeísta? _____________________________________________________________________________________________ _____________________________________________________________________________________________ _____________________________________________________________________________________________ _____________________________________________________________________________________________ _____________________________________________________________________________________________ 4. Realiza un cuadro comparativo sobre las principales características del dios Sol y el dios Wiracocha SOL WIRACOCHA
  • 93.
    2 5 4 7 3 5. CRUCIGRAMA 6 1 Vertical 1. Considerado el mundo de arriba. 5 2. Los incas concebían que el tiempo transcurría de manera ... 3. Dios principal de los incas. 4. El ... Pacha era el mundo donde habitaban los muertos. 5. Reconocido como el dios del rayo. 6. El arco iris fue una deidad reconocida como ... 3 7. Inca momificado. Horizontal 4 1. El sumo sacerdote recibía el nombre de ... 2. Reconocido como el templo del sol. 1 3. Considerada como la fuerza vital que poseía cada persona. 4. La mayor parte de los dioses de los incas fueron tomados de la naturaleza, por lo que se considera que su religión fue ... 2 5. La estrellas fueron divinizadas y reconocidas como ... TAREA DOMICILIARIA RESPONDE 1. ¿Quién fue el Willac Umu? ............................................................................................................................................................ ............................................................................................................................................................ 2. ¿Cómo concebían los incas el transcurrir del tiempo? ............................................................................................................................................................ .............................................................................. .............................................................................. 3. ¿Qué eran las huacas? ............................................................................................................................................................ ............................................................................................................................................................ 4. ¿Qué era el Mallqui? ............................................................................................................................................................ .............................................................................. .............................................................................. DESARROLLAR 1. Toma cinco elementos de la religión andina y compáralos con la religión católica teniendo en cuenta sus semejanzas y/o diferencias. Religión Andina Religión Católica Ejemplo Idea del cielo, el infierno Existencia de tres mun- y el mundo terrenal dos 2. Grafica y señala las principales características del Coricancha. 3. Averigua y explica en qué consistió la Capa Cocha. 4. Investiga y explica el hallazgo de la momia Juanita (donde se ubicó, quién fue en vida, cómo murió, ritual funerario, etc.) 5. Explica qué papel desempeñaron las acllas dentro del sistema religioso inca.
  • 94.
    ASPECTO CULTURAL Y ARTÍSTICO ¿Qué aprenderemos? En el presente capítulo estudiaremos las principales manifestaciones culturales y artísticas del Tahuantinsuyo tales como: la educación, la arquitectura, la cerámica, la música y la danza. También conoceremos sus principales avances en el campo de la astronomía, química, aritmética, etc. I. LA EDUCACIÓN 1. Código Moral: Los incas tuvieron en cuenta la enseñanza y práctica de diversos principios morales como la verdad, honradez, trabajo, etc. AMA SUA  No seas ladrón AMA LLULLA  No seas mentiroso AMA QUELLA  No seas ocioso 2. Características de la Educación: Los jóvenes nobles del imperio recibieron una esmerada educación pues estaban llamados a integrar la futura clase dirigente. Ningún hatun runa tuvo acceso a la educación que recibieron los nobles, en centros especializados, ellos aprendían las labores practicadas por sus padres. CENTROS DE EDUCACIÓN YACHAYHUASI ACLLAHUASI fue el fueron los Centro de enseñanza para Centro de enseñanza para los nobles (varones) las mujeres donde eran instruidos por a cargo de Los Amautas Las Mamaconas II. MANIFESTACIONES ARTÍSTICAS 1. ARQUITECTURA Los incas realizaron grandes edificaciones monumentales, utilizando principalmente la piedra. Solidez: Características Sencillez: Simetría:
  • 95.
    TIPOS DE EDIFICACIONES Arquitectura Militar: Fueron grandes monumentos en su mayoría fortalezas o pukaras, y las ciudades fortificadas. Ollantaytambo Sacsayhuaman Arquitectura Religiosa : Estuvo dedi- Arquitectura Civil : Estaba representada cada a la construcción de templos, ado- por palacios y construcciones de viviendas ratorios en los que se rendían culto a para el pueblo que eran rectangulares, con los dioses. una sola puerta y ventanas trapezoidales. Podemos distinguir los centros urbanos y Coricancha Pachacamac edificios públicos : Tambos, depósitos, ba- ños, etc. Tambomachay 2. LA TEXTILERIA El tejido fue una de las industrias más ricas y desarrolladas en el antiguo Perú durante el Imperio del Tahuantinsuyo, la prenda por excelencia fue el Uncu. Se trata de una camisa sin mangas, que llega hasta las rodillas. La producción textil adquirió un carácter masivo por la sencilla razón de que el Estado necesitaba raudales de vestimentas para redistribuir a sus servidores con el objetivo de compensar servicios y ganar simpatizantes. La textilería inca tuvo diversas clases de prendas de acuerdo a su calidad, así tenemos: A. Cumbi: Tejido hecho de lana de vicuña por lo general trabajado en los acllahuasis y sólo para la aristocracia. B. Abasca: Tejido utilizado por el pueblo en su mayoría hecha de lana de llama y alpaca. La huara era una Dos modelos de Unco Tocado femenino especie de trusa o vestido masculino del Cusco portada por los varones debajo del unco, desde cuando se les declaraba mayores de edad.
  • 96.
    3. LA CERÁMICA En el arte alfarero los incas, a decir verdad, no sobresalieron aunque tuvieron su propio aporte : el «aríbalo», era un cántaro grande destinado a trasladar líquidos o a elaborar licor, su cuerpo es voluminoso, su base cónica, su cuello largo y boca abocinada. El nombre del aríbalo viene del griego, en quechua se diría “URPU” su Urpu base por lo general es cónica. También utilizaron el kero, además de platos y ollas; utilizaron siempre la decoración geométrica. 4. LA METALURGIA Lograron sobresalir, sobre todo en la utilización del oro, que para los incas tenía una relación estrecha con el Sol y tenía mucha utilización en asuntos religiosos; también Keros fue utilizada la plata y cobre, siempre al igual que el oro para adornar los templos. Para purificar los metales se usaron diversos tipos de hornos, como las huayras, en algunas excavaciones se han encontrado estatuillas con representación de figuras humanas. 5. LA MÚSICA La música durante el Tahuantinsuyo tuvo un carácter popular ya que casi todas las actividades del hombre se desarrollaban acompañadas de música. En cuanto a los instrumentos; utilizaron los de viento y percusión. No conocieron los instrumentos de cuerda. 6. LA DANZA Las danzas en el incanato tuvieron preferentemente carácter mágico-religioso, por lo que la mayoría de ellas fueron ceremoniales. Sin embargo también las hubo guerreras, agrícolas y diversión. En el Cusco dos eran los bailes de más aceptación : el huayno, ejecutado por parejas y la cashua, danzado en grupos. 7. LA LITERATURA Piezas de su literatura no quedan en abundancia. Destacan los géneros líricos, épicos e históricos. El Haylli ....................................................... El Harahui ....................................................... CANTOS El Huanupac harahui ....................................................... El Huacaylli ....................................................... 8. CONOCIMIENTOS CIENTÍFICOS Los incas recogieron la herencia cultural de las sociedades pasadas. Cuando surgió el Tahuantinsuyo todas las artesanías, tecnologías y creencias ya estaban inventadas y desarrolladas; los incas las tomaron y las mejoraron. Todos los conocimientos científicos de las étnias andinas estaban orientados a la aplicación práctica. A. Aritmética: Todos sus cálculos lo basaban en el sistema numérico decimal y sus operaciones las llevaban a efecto mediante dos tecnologías: el ábaco de cinco libros y de cuatro casilleros, en las que redistribuían series de cinco granos de maíz y los quipus, cuerdas en cuyos nudos anotaban diversas cantidades. El ábaco o yupana (contador): un excelente tablero rectangular de cálculo de los matemáticos andinos, quienes se colocaban en la parte más larga de la tabla, al lado de los casilleros con más círculos para evitar movimientos innecesariamente largos. Lo usaban utilizando piedrecillas y granos (quínua, maíz), otros, según sus colores (blanco y negro). Con la yupana llevaban a cabo operaciones de suma, resta, multiplicación y división.
  • 97.
    B. Astronomía yastrología: Conocieron el movimiento de los astros, lo que les permitió elaborar el calendario agrícola, y las intihuatanas que constituían elementos para definir los meses del año e incluso las horas del día. C. Química: Con relación a la química sus conocimientos se reducían a una actividad técnica y empírica. Conocían los elementos minerales, vegetales y animales podían producir tintes y calculaban las porciones para obtener los matices requeridos. D. Ciencias naturales: Conocieron las características y propiedades de diversas plantas, muchas de las cuales eran empleadas en la medicina. LECTURA EL PUQUIN CANCHA F ue el Puquin Cancha, como bien apunta Raúl Porras, un museo pictórico imperial que tuvieron los Incas en el Cusco para sus pinturas en “tablones” y “telas”. Se dice que lo fundó Pachacútec y parece ser que así fuera, porque, preocupado como fue este Inca de la historia de sus pasados, recuerda Sarmiento de Gamboa que “después que tuvo bien averiguado todo lo más notable de las antigüedades de sus historias hízolo todo pintar por su orden en tablones grandes y puso en las Casas del Sol una gran sala a donde las tales tablas que guarnecidas de oro estaban, estuviesen como nuestras librerías y constituyó doctores que supiesen entenderlas y declararlas. Y no podían entrar donde estas tablas estaban sino el Inga o los historiadores sin expresa licencia del Inga”. A su vez, las Informaciones del Virrey Toledo se refieren a “una tabla y quipos donde estaban sentadas las edades que hubieron los dichos Pachacuti Inga y Topa Inga Yupanqui su hijo y Guayna Cápac, hijo del dicho Topa Inga y que por la dicha tabla y quipo vieron que vivió Pachacuti Inga Yupanqui cien años y Túpac Inga Yupanqui hasta cincuenta y ocho o sesenta años; Guayna Cápac, hasta sesenta años». Rifiriéndose al derecho penal también recuerdan las Informaciones de 1582 en el Cusco que “por otras señales que tenían en unas tablas de diferentes colores ... entendían la pena que cada delincuente tenía”. “La gran sala de tablones pintados de que habla Sarmiento de Gamboa -explica Porras- Puede considerarse como una galería de pinturas, museo o biblioteca moderna. En ella se hallaba depositado, en tablones o en telas de cumbe, toda la historia de los Incas, las biografías de cada uno de ellos, las tierras que conquistó y las antiguas leyendas sobre el origen del Imperio. Era, en buena cuenta, la sospechosa Universidad a que aludió con tanto escándalo de historiadores concienzudos, el clérigo Montesinos”. La afirmación del historiador no es voladiza, sino que se afirma en la crónica de Molina el Cusqueño, quien escribe: “Y para entender donde tuvieron origen sus idolatrías; porque es así que éstos no usaron la escritura ... tenían en una casa del Sol, llamada poquen Cancha que es junto al Cusco, la vida de cada uno de los incas, y de las tierras que conquistó, pintado por sus figuras en unas tablas, y que origen tuvieron”, añadiendo que también estaba pintada en una de tales tablas la fábula del Diluvio. A su vez Bernabé Cobo hace mención de los indios quipucamayos así como de «los memoriales de sus quipus y pinturas” y el Virrey Toledo escribe al Rey sobre ciertos “paños de pintura” que le envía con las noticias genealógicas de los Incas. Se trataría, pues, de un arte pictórico cuyo fin era historiar, el cual se ejecutaba tanto en tablas como en telas para ser guardado a modo de testimonio probatorio en el solemne Puquin Cancha, el cual quedaba en el camino del Contisuyo, en Payán junto a Pilcopuquio, concretamente la tercera huaca encima de Cayocachi. Tomado de “Perú Incaico” José Antonio del Busto 1. Teniendo en cuenta la lectura que acompaña al capítulo, explica qué fue el Puquin Cancha ____________________________________________________________________________________________ ____________________________________________________________________________________________ ____________________________________________________________________________________________ ____________________________________________________________________________________________ ____________________________________________________________________________________________ ____________________________________________________________________________________________ ____________________________________________________________________________________________ ____________________________________________________________________________________________
  • 98.
    2. ¿Para quiénesestaba dirigido el Acllahuasi?. Explica. ____________________________________________________________________________________________ ____________________________________________________________________________________________ ____________________________________________________________________________________________ ____________________________________________________________________________________________ ____________________________________________________________________________________________ ____________________________________________________________________________________________ ____________________________________________________________________________________________ ____________________________________________________________________________________________ 3. Señala la diferencia entre el cumbi y la abasca. CUMBI ABASCA 4. ¿Qué fue el Urpu? ____________________________________________________________________________________________ ____________________________________________________________________________________________ ____________________________________________________________________________________________ ____________________________________________________________________________________________ ____________________________________________________________________________________________ ____________________________________________________________________________________________ ____________________________________________________________________________________________ ____________________________________________________________________________________________ 5. Realiza un esquema señalando los principales conocimientos que los incas obtuvieron en el campo de aritmética, astronomía, química, biología y medicina. TAREA DOMICILIARIA EXPLICA LOS SIGUIENTES TÉRMINOS • Ama-LLulla: ................................................................................................................................... • Mamaconas: ......................................................... .......................................................................... • Yachay Huasi: ......................................................... ........................................................................... • Abasca: .............................................................. ..........................................................................
  • 99.
    Urpu: .......................................................................................................................................... • Tinya: ................................................................... .......................................................................... • Cashua: .............................................................. .......................................................................... • Intihuatana:.................................................................................................................................. • Quipu: ................................................................ .......................................................................... • Uncu: ................................................................. .......................................................................... • Cera perdida: ......................................................... .......................................................................... DESARROLLA 1. ¿Por qué razón crees que no todos los pobladores tuvieron acceso a la educación? 2. Averigua y explica qué conocimientos (ciencias) se impartían en el Yachayhuasi. 3. Explica las características, función e importancia de los siguientes monumentos arquitectónicos (gráficar): a) Machu Picchu b) Sacsayhuaman c) Ollantaytambo 4. Investiga y explica la función del intihuatana. (Gráficar) 5. Realiza un afiche, utilizando láminas y dibujos creativos sobre las principales manifestaciones artísticas de los incas. Partes: - Título - Gráficos - Texto OTRAS CULTURAS DE AMÉRICA = A = B = C = D Representación de la escritura Maya La escritura era jeroglífica y nació con los Olmeca en el primer milenio antes de Cristo. Durante el tiempo Maya ésta se vio plasmada en murales y más adelante en los libros pictóricos llamados códices.
  • 100.
    ¿Qué aprenderemos? En este capítulo, descubriremos que en América también hubieron otras culturas importantes además de los incas y que estas se desarrollaron en norte, centro y sudamérica y el nivel de desarrollo alcanzado fue también muy alto. I. GENERALIDADES En el continente americano existieron diferentes áreas o regiones ocupadas por pueblos o grupos humanos donde se dieron condiciones de articulación económico-social, los mismos que son de largas tradiciones históricas. En América continental surgieron dos áreas nucleares en el que la civilización alcanzó mayor brillo y complejidad en el campo económico y social. Desarrollaron grandes formaciones estatales que corresponden a las áreas Mesoamericana y Central Andina. II. LOS MAYAS 1. Ubicación Se desarrolló entre las tierras de Sierra de Guatemala, Chiapas. Comprende actualmente a México (Yucatán), Guatemala, El Salvador, Honduras y Bélice. 2. Proceso Histórico El proceso histórico de la cultura Maya se ha estructurado en dos grandes períodos: A. Viejo Imperio: • Período Antiguo (317-633 d.C.) • Período Medio (633-731 d.C.) • Gran período (731-987 d.C.) OCÉANO ATLÁNTICO Mayacán B. Nuevo Imperio: Chichén Itza Uxmal • Renacimiento Maya (987-1194 d.C.) Uaxactun • Período mexicano (1194-1141 d.C.) Palenque • Desintegración (1441-1667 d.C.) Tikal Piedras Negras Bonampak 3. Aspecto Económico Las actividades más importantes fueron la agricultura y el Copán OCÉANO PACÍFICO comercio. Ciudades monumentos Imperios 4. Aspecto Político Los mayas conformaban ciudades- estado. Las ciudades-estado eran gobernados (cada una) por un rey «Halach Uinic». 5. Aspecto Social Gobernantes o jefes locales Los Nobles La sociedad Maya fue una sociedad clasista dividida en cuatro clases: Sacerdotes Gente especializada y de cargo hereditario (Arkin) Sociedad Maya Pueblo Campesinos que conformaban la fuerza de trabajo Esclavos Prisioneros de guerra o infractores del derecho común
  • 101.
    6. Arquitectura Se caracterizaron las construcciones religiosas y los palacios como: Pirámide de Tikal • En el Antiguo Imperio: Copán, Quirigua, Piedras negras, Tikal, Uaxactan, Palenque. • En el Nuevo Imperio: Chinchén Itzá, Uxmal, Mayapán, etc. 7. Religión La sociedad Maya fue teocrática. Tuvieron una divinidad creadora principal ITZAMNA. 8. Aspectos Culturales Destaca el desarrollo de su escritura jeroglífica, además tuvieron aportes como: sistema vigesimal y la invención del cero • La Escritura: Los Mayas conocieron la escritura, que no ha podido ser descifrada completamente todavía. Se sabe que a través de la escritura expresaron sus ideas religiosas, sus creaciones poéticas y su historia. Fue una escritura jeroglífica con signos ideográficos y fonéticos. Existen tres textos originales mayas que todavía no han sido descifrados: Códice Trocortesiano, Códice Dresdensi, y Códice Pereziano. 9. Los Sacrificios Humanos Los prisioneros de guerra no eran sometidos a la esclavitud sino a algo peor, eran destinados a los sacrificios humanos, y esto porque los mayas creían que la sangre humana era la principal forma de honrar a los dioses. En los sacrificios humanos se extraía, estando todavía la persona viva, el corazón. Con la sangre, se pintaban los ídolos en cuyo honor se estaba haciendo el sacrificio. Los sacerdotes que realizaban el sacrificio estaban pintados del sagrado color azul. A veces se despellejaba al victimado y el sacerdote se revestía con su piel. Luego de esto realizaban un banquete ritual en donde devoraban a la víctima. También se sacrificaban seres humanos flechándolos o arrojándolos a los pozos sagrados (zenotes, el más conocido es el de Chichén-Itzá). III. LOS AZTECAS O NAHUAS 1. Ubicación Se ubicaron en un islote del Lago Texcoco, en la Meseta del Anahuac. Forma una confederación (1435) Texcoco OCÉANO ATLÁNTICO de tres Estados Tenochtitlan, Texcoco, Tlacopan. La Tlatelolco Cultura Azteca representa la síntesis de tres culturas Tula predecesoras: Olmeca, Teotihuacan y Toltecas. México-Tenochticlán BÉLICE M É La Venta 2. Aspecto Político X I C El Estado azteca era una confederación, una unión de Oaxaca O provincias, organizada de tal manera que cada uno de GUATEMALA los estados era independiente en todo, salvo en lo AS relativo a sus relaciones exteriores. La relación entre R DU OCÉANO PACÍFICO pueblos conquistadores y conquistados era muy N O H variable y dependía de la forma en que se había producido la anexión. Puede decirse que los aztecas vivieron en estado de guerra continuo.
  • 102.
    3. Estructura Política Tlacatecuhtli Emperador Consejo Conformado por los miembros del Capulli Real. Supremo Cumplían función legislativa. Estructura política El Cihuacóatl Representante del emperador en el campo militar. El Petlacalcatl Recaudador de tributos, tesorero. 4. Aspecto Social Nobles o Pille Sacerdotes, jefes militares, funcionarios públicos. Eran los mercaderes, cobraban tributos y servían de espías Los Pochtecas en los territorios donde pasaban. Estructura Comerciantes Recorrían el país cambiando productos en los mercados. Social Macehualli o Era el pueblo o gente común; encargados de la producción Plebeyos de bienes materiales. Tlatlacohtin Siervos sometidos a trabajos forzados, cautivos de guerra • El Capulli: Era un grupo social o comunidad base de la sociedad azteca. Estaban unidos por diferentes vínculos, parecidos a los ayllus. 5. Aspecto económico La base de su economía era la agricultura. La administración de la tierra era de la siguiente manera:
  • 103.
    Tierras del Rey Tierras de los nobles Tipos de Tierra Tierras del pueblo Tierras de la religión Tierras de la guerra 6. Religión Era politeísta, panteísta y ceremonialista. El culto requería de sacrificios humanos. 7. Aspecto Cultural Dentro de su mitología, adoraron a varios dioses: A. Quetzalcóatl : Dios de la vida, dios del viento. Su nombre se traduce como serpiente emplumada y así se le representa. Tuvo un rol civilizador: es el descubridor del maíz, enseña a los hombres a pulir el jade, a tejer el algodón, a contar el tiempo utilizando el calendario, etc. Escena de sacrificios humanos Este dios fue llamado Kukulcán por los mayas. B. Tezcatlipoca: Es el rival de Quetzalcóatl. Es patrón de los príncipes, de los Huitzilopochtli guerreros jóvenes, de los hechiceros malvados y espíritu nocturno. C. Huitzilopochtli: Su nombre se traduce como colibrí sagrado. Tiene el papel de guiar a los aztecas desde Aztlán hasta Tecnochtitlán. Exige el sacrificio de seres humanos. Para poder satisfacer al dios de los aztecas hicieron una serie de conquistas con el objeto de conseguir prisioneros para los sacrificios. 8. Arquitectura Se caracterizaba: • Monumentos de templos y palacios. • Paredes de mampostería revestida de piedra o estuco. • Centro principal: TENOCHTITLAN 9. Escritura Sus características principales fueron: • Pictográfica y jeroglífica. • Emplearon un sistema vigesimal. 10. Educación Existieron dos clases de escuela: • El Calmecag: Ingresaban jóvenes nobles. • Telpochcall: Destinado a hijos del pueblo 11. Final del Imperio Azteca (1520-1525) El fin del Imperio Azteca se produce durante el gobierno de Moctezuma.II (1502-1520). Cuando le dan la noticia a Moctezuma que unos hombres blancos y barbados se aproximaban al imperio, el emperador no dudó en que eran enviados del dios Quetzalcóatl. Representación de Moctezuma Esta fue una de las causas por las que un número muy reducido de españoles pudo conquistar un imperio importante y extenso de la magnitud del Azteca. Con la muerte de Moctezuma acabó la triple alianza y a su vez el imperio. En 1525 Cuautemoc, yerno de Moctezuma y último gobernante de Tenochtitlán fue ejecutado. IV. LOS CHIBCHAS
  • 104.
    Conocidos también comoMuiscas, se desarrollaron en los Andes Septentrionales de Sudamérica. 1. Ubicación Meseta Cundinamarca y Boyacá (Colombia). Sus centros políticos más importantes fueron Bogotá y Tunja. 2. Aspecto político Las principales características son: • Los Chibchas no formaron una unidad política, existieron varios cacicazgos principales. • El principal cacicazgo fue el ZIPE o soberano de Bogotá, siguiendo el cacique ZAQUE DE TUNJA. 3. Aspecto social Destaca lo siguiente: • La organización social se basó en el parentesco matrilineal. Se casaban entre primos. • La unidad territorial de base era el grupo llamado UTA. • Los pueblos se encontraban bajo la autoridad de un CACIQUE o SIJIPCUA. Varios de estos pueblos formaban cacicazgos bajo la autoridad de los caciques más poderosos. • Los caciques practicaron la poligamia. Siempre se puede saber más ... Una de las características más saltantes de la organización social fue la costumbre de la poligamia. El matrimonio era comúnmente monógamo, pero las clases altas practicaban la poligamia hasta el extremo de que algunos jefes tenían hasta 100 esposas. En los matrimonios polígamos el hombre vivía separado de sus esposas, estas, en cambio, habitaban juntas en una misma casa. La obtención de una esposa se hacía mediante el pago de una cantidad acordada entre los padres de la mujer y su pretendiente 4. Religión Eran politeístas. Sus dioses principales fueron el sol, llamado Súa, la luna, llamada Chiá y dos dioses creadores llamados Chiminichagua y Bochica. 5. Economía • Su actividad principal fue la agricultura • La actividad comercial fue muy desarrollada. Desarrollaron la cerámica y la orfebrería en oro y tumbaga. V. NORTEAMÉRICA La población que América del Norte tuvo, se calcula, entre los quinientos mil y el millón de habitantes, desde Alaska hasta el actual territorio mexicano. Los pueblos, en su mayor parte, no vivían en ciudades, sino en aldeas. Estaban organizados en tribus independientes con idiomas diferenciados, pero identificados con una de las seis grandes familias lingüísticas.
  • 105.
    ESQUIMALES Se ubicaron en las costas de Alaska, hasta el norte de Canadá y las islas del Ártico. Estuvieron vinculados a las costas y no se internaron en el territorio. Se dedicaron a la pesca y a la caza. Cubrieron un circuito migratorio cerrado. Vivieron en pequeños grupos de viviendas conocidas como “iglúes” de hielo. Muchos pueblos de esquimales mantienen hasta la actualidad la misma forma de vida. ALGONQUINOS Se extendían por el sur de Canadá y el norte de Estados Unidos. Sus casas terminaban en forma de cúpula. Eran famosos por sus canoas hechas de tronco de abedul ahuecados y por el uso de pantalones y vestidos de piel de venado. Los hombres eran cazadores, y las mujeres se dedicaban a la agricultura, cuyo cultivo principal era el maíz. No desarrollaron la industria del tejido, pero sí tuvieron cuerdas hechas de algunas cortezas de árboles. Eran semisedentarios, pues tenían diferentes tipos de cazas para verano e invierno. En cuanto a su organización social, el Consejo de ancianos de la tribu decidía sobre asuntos de la vida de la co- munidad. Tuvieron un tótem o espíritu protector, como el náhuati maya o la huaca andina. SIUX Fueron los dueños de las praderas, cazadores de bisontes y bravos defensores de la libertad. A este gran pueblo pertenecieron los apaches, comanches y kiowas. También cultivaron el maíz. La mayor parte de las naciones indias han sido aniquiladas por los europeos franceses e ingleses y, posteriormente por el ejército norteamericano. IROQUESES Ocuparon las zonas actuales de Nueva York y los lagos de Ontario. Estuvieron conformados por varias naciones, como los cheroquís, que fue la más grande de todas y los pamis que fueron agricultores y astrónomos. Rendían culto a la madre-maíz, personificada en una doncella porque en sus mitos consideraban al maíz como fuente de vida. Cultivaron el tabaco. 1. ¿Cuáles fueron las áreas nucleares de las altas culturas en América?, ¿por qué se les llama así? _____________________________________________________________________________________________ _____________________________________________________________________________________________ _____________________________________________________________________________________________ _____________________________________________________________________________________________ _____________________________________________________________________________________________ _____________________________________________________________________________________________ _____________________________________________________________________________________________ 2. Indicar cuáles fueron los territorios que abarcaron la cultura Maya y la Azteca según corresponda : MAYA AZTECA 3. La cultura Azteca es resultado de la síntesis de tres estados predecesores, estos fueron: a) _____________________________________________________________________________________ b) _____________________________________________________________________________________ c) _____________________________________________________________________________________ 4. Completa el siguiente cuadro comparativo entre la civilización Inca y Azteca
  • 106.
    INCAS AZTECAS - - SEMEJANZAS - - - - - - - - - - DIFERENCIAS - - - - TAREA DOMICILIARIA LECTURA LA ORGANIZACIÓN AZTECA Los calpullis, las hermandades y la tribu. Los aztecas vivían agrupados en clanes llamados calpullis, formados por todas las familias que se creían descendientes de un antepasado común, al que rendían culto y a quien consideraban como un dios. Cada calpulli poseía sus propias tierras, que eran repartidas entre las familias que los componían, las que estaban obligadas a trabajarlas directamente o por terceros. Estaba dirigido por un consejo, formado por los ancianos de cada familia, y por dos jefes designados por éstos. Estas autoridades resolvían todos los asuntos de importancia que se planteaban en el calpulli, y asi, nadie podía contraer enlace sin su autorización, ni ingresar en el ejército, ni elegir profesión u oficio. Cada calpulli era pues, una unidad social. En la época de la conquista española existían, entre los aztecas, veinte calpullis, agrupados en cuatro herman- dades militares, que correspondían a los cuatro barrios que se distinguían en Tenochtitlán. Los españoles designaron, indistintamente, con el nombre de barrios tanto los calpullis como a las hermandades. Finalmente, la reunión de las cuatro hermandades constituía la tribu de los aztecas, que se confederó con las de Texcoco y Tlacopán. Este modo de organización social presenta ciertas analogías con el régimen de los nomos egipcios, y con el gentilicio de los griegos y romanos primitivos. El gobierno del Estado Azteca, de complicada estructura, al que los conquistadores españoles calificaron de imperio, era el resultado de la combinación de distintos elementos. En primer término, existía la Confederación formada por la tribu de los aztecas, de Texcoco y de Tlacopán, con el predomino de la primera. En segundo lugar, existía una serie de pueblos, tributarios y vasallos de la Confederación, que conservaban sus formas particulares de gobierno. Responder: 1. ¿Cómo era la estructura del Estado Azteca? 2. ¿Qué eran los Calpullis? 3. ¿Cómo llamaban los españoles a los Calpullis? 4. Explique este tipo de organización durante la conquista española. DESARROLLAR 1. Explica cómo llegaron a su fin los mayas. 2. Señala las principales características de los sacrificos humanos llevados a cabo en la sociedad azteca. 3. Investiga y explica las características e importancia de TENOCHTITLAN. Grafica. 4. Averigua y explica la forma de vida de los esquimales, en la actualidad. Señala las características de su medio geográfico. REPASO II
  • 107.
    ¿Qué aprenderemos? A continuación vamos a consolidar todos aquellos conocimientos adquiridos durante el segundo bimestre. LECTURA APARICIÓN DE LA TIERRA Y LA RIQUEZA P or supuesto, el ganado y la tierra no fueron siempre de los Inkas; ellos se apropiaron de todo aquello por la violencia, utilizando el chantaje diplomático o directamente las armas. Enviaban mensajeros a los señores de los territorios que ellos querían ocupar y si tales señores aceptaban la sumisión, les concedían privilegios o los asimilaban a la corte; si los señores se resistían a perder su independencia, los aniquilaban con sus ejércitos y de todos modos se apoderaban de la región. Si la resistencia era muy grande, toda la población rebelde era desarraigada, conducida de su tierra a colonizar otros lugares. Naturalmente, en esto eran los conquistadores cusqueños muy bien organizados, de modo que hacían que estos desplazamientos de población fueran dentro de ciertos límites, tomando en cuenta factores de altitud, clima, etc., que permitieran un trabajo productivo para la población desplazada, la que no debía empobrecerse. No, la pobreza, tal como la conocemos en el mundo capitalista, no existía. Un pueblo no era conquistado para ser empobrecido; al contrario, los Inkas cuando conquistaban una región, programaban inmediatamente su producción y si era pobre, buscaban los mejores recursos para enriquecerla; si faltaba fuerza de trabajo, llevaban hombres de otras partes; si sobraba población, la redistribuían. Pero no se piense que era por el «bienestar del pueblo»; los explotadores jamás piensan en eso; piensan en ellos y si sus intereses exígen el bienestar de los explotadores, entonces luchan duramente por conseguirlo ... ... Pero, ¿Por qué el bienestar del pueblo era realmente beneficioso para los gobernantes del Cusco y sus allegados?. Porque así ellos recibían mayor beneficio, debido a la organización del Estado. Toda región conquistada era escrupulosamente analizada a las áreas de producción divididas en tres partes : una para el Inka, otra para el Sol y otra para el consumo de la población. O sea, que las dos terceras partes del potencial productivo pasaban a poder de los exploradores y una tercera quedaba en posesión de los antiguos dueños. Por supuesto, esto no fue rigurosamente exacto, porque de un lado la división no necesariamente era cuantitativa y porque de otro lado, la tributación y la explotación no eran una novedad, de modo que probablemente de lo que se apoderaba el imperio era mayormente de aquello que antiguamente beneficiaba a los «curacas» (jefes locales) y sus cortes, es decir a las clases explotadoras conquistadas, aun cuando se sabe que muchas de ellas eran mantenidas con muchos privilegios, con todos los privilegios de que gozaban los burócratas coloniales de la corte cusqueña. Pero no se vaya a incurrir en error pensando en aquella «división» de la riqueza. La riqueza en aquel tiempo no estaba en la propiedad física de la tierra, estaba en la propiedad sobre la fuerza de trabajo. Los medios de producción, es decir la tierra y el agua, debían ser mejorados para que el trabajo produjera más y mejores productos. Esta forma de la riqueza en el campo era igual en la ciudad, en donde, como hemos visto con las «Aqllas», se explotaba su trabajo directamente, bajo riguroso control estatal. I. Teniendo en cuenta la lectura, responde lo siguiente: 1. ¿Qué métodos utilizaron los incas para apropiarse de las tierras? _____________________________________________________________________________________________ _____________________________________________________________________________________________ _____________________________________________________________________________________________ 2. ¿A qué grupo social pertenecían aquellos jefes étnicos o señores que aceptaban la sumisión ante el inca? _____________________________________________________________________________________________ _____________________________________________________________________________________________ _____________________________________________________________________________________________
  • 108.
    3. Fundamenta laveracidad o falsedad del siguiente enunciado: «Un pueblo era conquistado por los incas para ser saqueado y posteriormente empobrecido» _____________________________________________________________________________________________ _____________________________________________________________________________________________ _____________________________________________________________________________________________ 4. ¿Por qué crees que era tan importante para el Inca el bienestar del pueblo? _____________________________________________________________________________________________ _____________________________________________________________________________________________ _____________________________________________________________________________________________ 5. Completa: a) Las dos terceras partes del potencial productivo estaba en manos de __________________________________ b) Dentro de la sociedad inca la riqueza se entendía como _____________________________________________ II. Realiza un esquema explicando la estructura política del Tahuantinsuyo III. Define y/o explica lo siguiente: a) Capac Cuna: _______________________________________________________________________________ _______________________________________________________________________________ b) Pachacutec: _______________________________________________________________________________ _______________________________________________________________________________ c) Nobleza advenediza: _________________________________________________________________________ _________________________________________________________________________ d) Panaca: ___________________________________________________________________________________ ___________________________________________________________________________________ e) Ayllu: _____________________________________________________________________________________ _____________________________________________________________________________________ f) Hatun Runa: _______________________________________________________________________________ _______________________________________________________________________________ g) Acllas: ____________________________________________________________________________________ ____________________________________________________________________________________ h) Redistribución: ______________________________________________________________________________ ______________________________________________________________________________ i) Topo: _____________________________________________________________________________________ _____________________________________________________________________________________ j) Minca: ____________________________________________________________________________________
  • 109.
    ____________________________________________________________________________________ k) Collcas: ___________________________________________________________________________________ ___________________________________________________________________________________ l) Capac-Ñan: ________________________________________________________________________________ ________________________________________________________________________________ m) Kay Pacha: _________________________________________________________________________________ _________________________________________________________________________________ n) Cori Cancha: _______________________________________________________________________________ _______________________________________________________________________________ ñ)Amauta:____________________________________________________________________________________ ____________________________________________________________________________________ TAREA DOMICILIARIA I. LECTURA LOS YANACONAS El vocablo yanacona sirvió para designar al criado, hallando su más remoto origen en la palabra yanacopay, que significa ayuda o auxilio. Al que poseía yanaconas nombraban yanapayaqueyoc (el que tiene ayuda) y éstos a él yanapaquey (mi protector). La etimología de estos vocablos y sus derivados, jamás traducen la idea de esclavitud sostenida por algunos. Históricamente-según investigaciones de Carolina Flores García- los yanaconas parecieron originarse en la vieja Cultura Huari; aunque también hay que sospechar su origen en la guerra, pues cuentan Sarmiento, Murúa y Cabello de Balboa que procedían de ciertos rebeldes que Tùpac Yupanqui perdonó por intercesión de su esposa, los cuales estaban vencidos y confinados en Yanayaco. No obstante, esta afirmación hace a los yanaconas demasiado recientes, por lo cual le concedemos poco caso, a pesar que no descartamos “el perdón institucionalizado y la utilización del recurso humano” como el punto de partida de la misteriosa agrupación. Más convincente sería -como anota Ella Dunbar Temple- que los yanaconas fueran fruto de la tributación de los pueblos. Se sabe que eran criados hereditarios, afirmando unos que sucedía en el triste privilegio sólo un hijo, otros que todos. Como no se habla de las esposas de los yanaconas, se ignora si se podían casar, maliciándose para muchos de ellos un celibato forzoso que los hiciera más a propósito para el servicio. Lo cierto fue que eran hombres desarraigados de su ayllu, por tanto sin curaca, y que sólo reconocían la autoridad del inca, quien les daba casa, comida, vestido, trabajo y hasta nuevo amo. Otros fueron pastores, como los obsequiados al Curaca de Chincha. Los Incas supieron conservar la mayor parte de los yanaconas para aprovecharlos en sus conquistas y fundaciones de ciudades, como ocurrió en Tumibamba. Sócrates Villar Córdova en su interesante estudio sobre los yanaconas, corrobora que estaban al servicio del Inca y del Sol, y que el soberano ennobleció a muchos por servicios especiales, dándoles incluso mujeres escogidas como premio. Todos estaban exceptuados del tributo de la mita y -siempre en opinión de Carolina Flores- podían ser de cinco clases, según fueran dedicados al cultivo de las chacras, beneficio de la coca, laboreo de las minas, ejercicio del pastoreo o desempeño del servicio doméstico. Algunos hubo que, por sus especiales dotes, el Inca los empleó como espías y mensajeros, pero, cabe aclarar, éstos fueron casos de excepción. En la costa, los yanaconas cultivadores de chacras ofrecieron la variante del machacona o agricultor de macas u hoyas excavadas en la arena ... RESPONDER 1. ¿Cuál es el significado de la palabra yanacona? ............................................................................................................................................................ ............................................................................................................................................................ ...................................................................................................................................................... 2. Según la lectura mencionada explique cuál sería el origen de los Yanaconas. ............................................................................................................................................................ ............................................................................................................................................................
  • 110.
    ...................................................................................................................................................... 3. Menciona cuatrocaracterísticas principales de los Yanaconas • ........................................................................... • ........................................................................... • ........................................................................... • ........................................................................... 4. ¿Se puede afirmar que el yanacona siempre desempeñó papel de sirviente y que en ninguna oportunidad, éste pudo cumplir otro rol?(Sí No ) ¿Por qué? ............................................................................................................................................................... ................................................................................................................................................................ .............................................................................. .............................................................................. ..............................................................................………………………………………………………………………… II. Completa el siguiente cuadro, con la definición y características de las formas de trabajo en el Tahuantinsuyo. AYNI INCAS MINCA MAYAS MITA AZTECAS
  • 111.
    EXPANSIÓN EUROPEA I ¿Qué aprenderemos? En el presente capítulo estudiaremos las principales características y factores que impulsaron la expansión europea durante los siglos XV y XVI. Dentro de este proceso, trataremos sobre el desarrollo de una de las dos más grandes empresas expedicionarias de la época LA PORTUGUESA; con el objetivo de reconocer el antecedente próximo a la empresa española, la cual traería como consecuencia la invasión y presencia ibérica en nuestro territorio. LA EXPANSIÓN EUROPEA La cultura occidental (Europea) logró expandirse por el mundo, desde fines del siglo XV, debido a los viajes interoceánicos como a los diversos “descubrimientos geográficos”. Antes de estudiar el proceso de expansión europea es necesario reconocer la situación de Europa entre los siglos XIV y XV. I. EUROPA EN LOS SIGLOS XIV Y XV La sociedad europea durante los siglos XIV-XV experimentó una serie de acontecimientos importantes. Cabe resaltar también que hacia el año 711, los árabes (de religión musulmana y, por lo tanto, no cristianos) entraron a casi toda la península ibérica, donde actualmente están España y Portugal. Algunos reinos cristianos del norte se mantuvieron libres y comenzaron a pelear contra los que llamaron "moros". A esa larga lucha se le llamo Reconquista. En esa misma península vivían, además de moros, muchos cristianos y judíos que por la larga convivencia enriquecieron mutuamente sus culturas. Como los árabes se adueñaron del mar Mediterráneo, para los cristianos comenzó a ser difícil llegar a China. En Oriente había productos muy apreciados y, debido a las dificultades para llegar hasta allí, los europeos se dedicaron a buscar nuevas rutas. Las ciudades medievales habían En el plano social los jinetes del En el aspecto económico se vieron crecido y servían de escenario al Apocalipsis parecían apoderarse interrumpidas las comunicaciones surgimiento de las primeras for- de la vieja Europa. Malas cose- y los intercambios que se venían mas embrionarias del modo capi- chas privaron del pan de cada realizando desde hace varios siglos talista de producción, es decir, se día a millones de personas; crue- con regiones extraeuropeas, como estaba pasando de la producción les enfermedades arrasaron con el Oriente Medio, China o el norte artesanal a la manufacturera. poblados y ciudades enteras; in- de África. La contracción postergó La burguesía emergente confor- terminables guerras intestinas toda posible aventura más allá de mada por banqueros, mercade- (la “Guerra de los cien años” y las fronteras del Viejo Mundo y sus res e industriales multiplicaba sus la “Guerra de las dos rosas”) con- efectos marcaron profundamente capitales y relegaba a un segundo sumieron a generaciones de hom- a la Europa de la expansión. plano a toda la feudalidad. bres jóvenes y al mundo campe- sino.
  • 112.
    II. VISIÓN DELMUNDO Hasta principios del siglo XV, los europeos tenían un Europa conocimiento imperfecto de nuestro planeta, ellos sólo conocían Europa, la parte central y meridional de Asia y el Norte de África. Por esa razón el centro de la actividad Asia África cultural y económica la constituyó el Mar Mediterráneo. La navegación hacia las aguas del Atlántico era impensable, Errónea visión del mundo ya que éste estaba reconocido como el “Mar tenebroso”, alrededor del cual se idearon una serie de fantasías como la existencia de gigantes canívales, monstruos marinos, fantasmas que caminaban por las aguas, además de la creencia de que dichas aguas se encontraban en plena ebullición. III. FACTORES QUE DETERMINARON LA EXPANSIÓN EUROPEA 1. Crisis europea del siglo XIV-XV (Económica-Social) XIV  Crisis europea XV  La recuperación europea 2. Búsqueda de nuevos territorios Necesidad de los europeos en buscar nuevas tierras que les proporcionase mercancías y alimentos. 3. Avances científicos y tecnológicos Fueron aquellos que a los europeos les facilitaron ampliar sus conocimientos geográficos y expansión, tales como: A. La imprenta: Permitió la difusión del conocimiento. Fue tecnificada por Johan Guttemberg. B. La pólvora: Creada por los chinos y utilizada por los europeos. C. El astrolabio: Permitía calcular la altura en las estrellas para poder determinar la latitud geográfica. D. La carabela: Embarcación utilizada durante el siglo XV. 4. Desarrollo mercantilista El crecimiento de las ciudades y su desarrollo comercial se dieron como consecuencia de la caída del feudalismo europeo. Así mismo, el dinero se hizo un medio universal de cambio; aumentó considerablemente su demanda, ello fomentó aún más la ansiedad por encontrar nuevas rutas marítimas a las indias a fin de hallar oro para la burguesía. 5. Expansión del catolicismo Convencidos de que su religión era la verdadera en el mundo y ante las nuevas tierras descubiertas, la iglesia Católica organiza y realiza la propagación de su fe; para lo cual si era necesario utilizaban la violencia militar, convirtiéndola en Guerra Santa. También la Iglesia se motivó en nuevos descubrimientos para mejorar su situación económica adquiriendo tierras y/o riquezas. 6. Caída de Constantinopla (Detonante) Por mucho tiempo, Europa había mantenido comercio con el continente asiático, pero el 29 de mayo de 1453, con la caída de Constantinopla (último reducto del imperio Bizantini) en manos de los turcos, se interrumpió el comercio en el mediterráneo (especialmente venecianos y genoveses). Se inicia entonces, entre navegantes de varias nacionalidades una carrera en búsqueda en una ruta alternativa para reestablecer el comercio hacia las indias. Debido a los factores antes mencionados se va a producir un gran cambio con relación a la navegación, lo que va a originar la decadencia del mediterráneo como centro de la actividad comercial. Ante este panorama dos países: Portugal y España, iniciarán diversas exploraciones hacia las costas africanas y la parte occidental del Atlántico, respectivamente, logrando descubrir nuevos territorios así como nuevas rutas de comercio.
  • 113.
    IV. LA EMPRESA PORTUGUESA La Carabela Llegar a la India por mar, rodeando África o a través del océano, era el reto de los marinos del siglo XV, Los primeros viajes de los portugueses fueron realizados en cualquier embarcación que es así como los portugueses iniciaron la exploración pareciera razonable. Luego en el tardío siglo XV, de las costas africanas. la combinación del equipo de escuadra de Europa del norte con el velero de rejilla del 1. LA GUERRA DE LA RECONQUISTA Mediterráneo produjo en la carabela un impresionante barco para navegar en Gran parte del territorio portugués permaneció el océano y la culminación de un largo Durante siglos bajo dominio árabe. Pero, periodo de evolución y experimentación. a diferencia de la vecina España, la reconquista del suelo de Portugal concluyó tempranamente en el siglo XIII (año 1238). Desde entonces se sucedieron múltiples guerras por el poder entre distintos candidatos al trono, incluyendo a pretendientes del reino de Castilla. A fines del siglo XIV, después de la batalla de Aljubarrota (1385) en que fueron derrotados los pretendientes de Castilla, se impuso al frente de los destinos de Portugal la dinastía de la Casa de Avis con Juan I como rey. Éste consolidó la unidad política, tras doblegar la resistencia de la nobleza señorial y cimentó las bases del Estado monárquico - territorial portugués. 2. HACIA LAS EXPLORACIONES La vocación marina de Portugal nació cuando las rutas comerciales entre el Mediterráneo y el Mar del Norte convirtieron a este reino en escala de las flotas, y a Lisboa en un punto de encuentro. Cerrado su proceso de reconquista, todos ansiaban nuevas tierras, principalmente tropicales, y nuevos mercados, como el ventajoso del norte de África. La nobleza también compartía este espíritu de expansión. Búsqueda de esclavos, oro sudanés y trigo de Magreb fueron preocupaciones comunes a reyes, caballeros y burguesía. 3. ETAPA DE LAS EXPLORACIONES A. La primera etapa de la exploración africana se extendió entre la toma de Cauta (1415) y el paso del Cabo Bojador en 1434 se caracterizó por ser de avances muy lentos. B. Entre 1434 y 1475 los marinos portugueses recorrieron el golfo de Guinea y las islas de CaboVerde. Se efectuaron diversos acercamientos y el reconocimiento de las costas. Se establecieron las primeras factorías comerciales para explotar la pimienta africana e intercambiar con los nativos oro, marfil y esclavos por objetos de escaso valor para los europeos. C. En 1482 Portugal reanudó la exploración bajo el reinado de Juan II. Se erigen fortalezas (en África) para proteger el comercio de oro y apoderarse de la trata de esclavos. A su vez, fruto de los reconocimientos realizados hasta entonces, se formó una idea más real de las dimensiones de África. 4. LAS EXPLORACIONES PORTUGUESAS Fueron los portugueses quienes iniciaron la búsqueda Enrique “el navegante”, gran impulsor de de una nueva ruta marítima para arribar a las Indias por el Oeste. los viajes portugueses. En la práctica no fue Enrumbaron sus naves por el Oeste-Sur (bordeando las costas del navegante pero se le conoció así por preocuparse en impulsar y organizar África Occidental), logrando descubrir lugares como: Cabo Bojador diversas exploraciones portuguesas. (1483), Cabo Blanco (1441), Cabo Verde (1446), Cabo de Buena Anticipándose a su tiempo comprendió la Esperanza (1487), Calicut (1494), entre otros. necesidad de investigar antes de lanzarse al océano y fundó en Sagres una “Escuela náutica”, la cual se convirtió en el centro de proyección marina y recopilación de información con respecto a nuevos descubrimientos, puertos, rutas, cartas, etc.
  • 114.
    5. PRINCIPALES EXPEDICIONESPORTUGUESAS Bartolomé Días alcanzó el extremo de África, al que bautizó como el Cabo de las Tormentas (1487); Vasco de Gama, el 18 de mayo Islas ASIA de 1498 completó la travesía a la India al llegar a la ciudad de Azores (1427) EUROPA Calicut, y Pedro Álvarez Cabral que tomó una ruta más larga que Islas Portugal sus antecesores, convirtiéndose en el primer europeo que recorrió Madeina (1419) la costa de Brasil en abril de 1500. Desde ahí viajó hacia el Este Cabo Bojador (1434) rumbo a la India, donde permaneció hasta 1501. Calicut(1494) Cabo Verde ÁFRICA (1444-1445) DERECHA: Lugares de las expediciones portuguesas en territorio africano. Río Congo Océano (1482) Océano ABAJO: Rutas empleadas por los portugueses en sus Atlántico Índico expediciones al África, las indias (Asia) e inclusive sudamérica en lo que hoy son las costas de Brasil Cabo de Buena Esperanza (1497) EUROPA AMÉRICA DEL NORTE Lisboa Ceuta ASIA Océano Atlántico Cabo Bojador Cabo Blanco Goa Rí Cabo Verde ÁFRICA o Calcut Sierra Ni ge Leona r Elmina go on oC Malindi Rí Mombasa Cabo de San Roque Océano Índico Cabo Lobo AMÉRICA Sofala Océano DEL SUR Cabo Cross Cabo Volta Pacífico Océano Atlántico Cabo Buena Esperanza Bartolomé Vasco Álvares Días de Gama Cabral Siempre se puede saber más... Las factorías fueron los lugares donde los portugueses establecieron sus asentamientos, réplica de las antiguas factorías de Fenicia, que eran una especie de puestos comerciales fortificados en el litoral o en las islas costeras. Se pretendía que sirvieran de apoyo a futuras expediciones como base de protección para los comerciantes. 1. Menciona y explica 3 factores que propiciaron la expansión europea :
  • 115.
    a) _________________________________: ________________________________________________________ __________________________________________________________________________________________ b) _________________________________: ________________________________________________________ __________________________________________________________________________________________ c) _________________________________: _______________________________________________________ __________________________________________________________________________________________ 2. Completa el siguiente mapa conceptual: La guerra de VIAJES DE EXPLORACIÓN PORTUGUESA fueron posibles reconquista luego de utilizaron la ruta finalizada en el año establecieron destacan personajes como llegaron a 3. ¿Por qué razón Portugal se embarcó antes que España en sus viajes expedicionarios? ____________________________________________________________________________________________ ____________________________________________________________________________________________ ____________________________________________________________________________________________ ____________________________________________________________________________________________ ____________________________________________________________________________________________ ____________________________________________________________________________________________ 4. ¿Qué papel jugó Enrique “El Navegante” dentro de las expediciones portuguesas? _____________________________________________________________________________________________ _____________________________________________________________________________________________ _____________________________________________________________________________________________ _____________________________________________________________________________________________ _____________________________________________________________________________________________ _____________________________________________________________________________________________ TAREA DOMICILIARIA LECTURA LA CONQUISTA DE CONSTANTINOPLA POR LOS TURCOS Como ya es de nuestro conocimiento, el Imperio Romano de Oriente o Imperio Bizantino, con su capital Constantinopla, surgió cuando el emperador Teodosio dividió el Imperio Romano (año 395 después de J.C.) entre sus dos hijos : Honorio (Imperio Romano de Occidente) y Arcadio (Imperio Romano de Oriente). Mientras el primero se derrumbó, como consecuencia de las invasiones de los bárbaros, el año 476; el segundo se mantuvo en pie hasta fines de la Edad Media, es decir, hasta el año de 1453, en que Constantinopla fue conquistada por los turcos mahometanos. El Imperio Bizantino, que había realizado una brillante obra cultural en las artes, las letras y las ciencias como en la conservación del Derecho Romano, después de varios siglos de existencia, fue el blanco de los constantes ataques de una serie de pueblos que ambicionaban sus territorios. Pero, entre éstos, los más peligrosos y agresivos lo constituían los turcos, de raza amarilla, que procedían del Turquestán y que habían abrazado la religión mahometana
  • 116.
    o musulmana. Sumayor aspiración era, pues, conquistar la capital del Imperio Binzantino (Constantinopla), baluarte del cristianismo contra la expansión musulmana en la Edad Media. Efectivamente, un poderoso ejército de turcos mahometanos, al mando del sultán, Mahomet II, procedió a sitiar la ciudad de Constantinopla por mar y por tierra por espacio de dos meses, para luego proceder a ocuparla militarmente. Y a pesar de la heroica resistencia que ofrecieron los bizantinos, al mando de su emperador Constantino XI, que hizo frente con 9,000 soldados al ataque de 160,000 fieros jenízaros, la urbe fue tomada por asalto en la noche del 28 al 29 de mayo de 1453, «Constantino XI sucumbió gloriosamente en la brecha abierta por los atacantes. El día 30 entró Mahomet II a caballo en la Iglesia de Santa Sofía». Los Turcos u Otomanes (nombre derivado de Otomán I; su jefe fundador) triunfantes cambiaron el nombre de Constantinopla por el de Estambul, estableciendo en ella la capital de su imperio. Este trascendental acontecimiento que marcó el fin de la Edad Media, significó el triunfo de la Religión Mahometana sobre la Religión Cristiana, y tuvo, además, una importante consecuencia cultural, «pues los emigrados de Bizancio, que huyeron principalmente a Italia, aportaron al Occidente la influencia de las artes y de la literatura bizantina,y contribuyeron a difundir los conocimientos del idioma griego». 1. ¿En qué año se dio la toma de Constantinopla por los turcos mahometanos? 2. ¿Dentro de qué territorio se encontraba Constantinopla? 3. ¿Por quién estuvo dirigida el ataque y toma de Constantinopla? ¿Qué nombre recibió dicho territorio? EXTENSIÓN 4. ¿Por qué razón los árabes tomaron Constantinopla? 5. ¿Cuál era la importancia de Constantinopla durante el siglo XV? 6. ¿Qué consecuencia trajo la toma de Constantinopla por los árabes? 7. Ubica en un mapa el puerto de Constantinopla (a través de un gráfico). DESARROLLO 8. Realiza una línea de tiempo, señalando los principales viajes de exploración portuguesa (debes tener en cuenta la fecha, el personaje y el descubrimiento). 9. Investiga y desarrolla los viajes de exploración de Bartolomé Días, Vasco Da Gama y Alvarez Cabral. Grafica la ruta de cada viaje. EXPANSIÓN EUROPEA II ¿Qué aprenderemos? En este capítulo vamos a estudiar los principales viajes de la empresa española, destacando la figura de Cristóbal Colón, reconoceremos las principales características del proyecto colombino: Su antecedentes y ejecución. También analizaremos las consecuencias de la llegada de Colón a nuestro continente, lo que motivará diversas expediciones futuras, tal es el caso del primer viaje de circunnavegación realizada por Magallanes. I. LA EMPRESA ESPAÑOLA Durante el siglo XV España como tal no existía aún pero podemos denominar así al territorio conformado por cuatro reinos: Castilla-León, Navarra, Aragón (cristianos) y Granada (musulmán). La unificación de la península en un sólo reino se iría logrando a partir del matrimonio de Isabel de Castilla y Fernando de Aragón. El año de 1492 constituyó un año decisivo para España, ya que los reyes católicos lograron conquistar el último reducto árabe: Granada, con lo que se ponía fin a la Guerra de la Reconquista. Unificada España, las fuerzas dinámicas de la sociedad ibérica medieval comenzaron a buscar nuevas rutas de comercio embarcándose hacia el Atlántico. Tengamos presente que para España no existía otra posibilidad
  • 117.
    de expansión, yaque las rutas tradicionales, la del mar mediterráneo y el mar Báltico estaban monopolizadas por los venecianos y la Liga Hanseática, respectivamente, lo mismo sucedía con la ruta africana la cual era controlada por los portugueses. Siempre se puede saber más ... La Guerra de la Reconquista fue un movimiento organizado por los reinos cristianos con el objetivo de recuperar las regiones invadidas por los moros (desde el año 711) y detener el avance de la religión islámica, por lo que fue considerada una acción santa. La mencionada guerra ocasionó sangrientas batallas que duraron varios siglos hasta 1492 con la derrota de Boabdil, el último califa en la ciudad de Granada, lo que va a originar la expulsión definitiva de los musulmanes de la península. II. CRISTÓBAL COLÓN Y LA INVASIÓN A AMÉRICA Sobre el origen de Cristóbal Colón se ha especulado mucho, pero lo más probable es que haya nacido en Génova, Italia, en 1451, hijo de Doménico Colón y de Susana Fontanarrosa.Murió el 20 de Mayo de 1506 en Valladolid No se conocen datos acerca de su infancia ni tampoco de su educación, y lo más probable es que haya adquirido sus conocimientos en disciplinas tales como la Geometría en forma autodidacta. Se calcula que hacia los 21 años ya era capitán de una galera, y que entre 1472 y 1476 fue corsario, actividad de guerra que por esos años era considerada lícita. Entre 1476 y 1485 permaneció en Portugal, donde se involucró en el ambiente que generaba el proceso de expansión marítima protagonizado por ese país. Sus estudios lo llevaron a proyectar un arriesgado viaje hacia la India, meta a la que se dirigían los esfuerzos portugueses. En este empeño llegó a América el 12 de octubre de 1492. 1. EL PROYECTO COLOMBINO La idea de Colón era que se podía llegar a la India navegando hacia el Oeste, es decir, a través del Océano Atlántico. Se ha insistido, erróneamente, en que quería demostrar la esfericidad de la tierra. Colón basaba sus cálculos en una curiosa mezcla de datos emanados de obras tales como el Imago Mundi, del Cardenal Pierre D’Ailly; la Historia Rerum Ubique Gestarum, de Eneas Silvio Piccolomini (Papa Pío II); y en los datos que sobre la extensión del Atlántico había hecho el geógrafo Las tres carabelas de la expedición de Colón a nuevas tierras Paolo Toscanelli. • Paolo del Pozzo Toscanelli (1397-1482) Geógrafo italiano que fijó la distancia de la desconocida isla Antilla del Atlántico, que suponía la isla de Cipango (Japón), en 2500 millas. • Del Libro Imago Mundi de Pierre D’Ailly Extrajo la idea de que nuestro planeta tenía seis partes de tierra y una de agua. Colón concluyó que si la esfera tenía 360 grados y el océano era solo una séptima parte de ella, ocuparía 51,4 grados; es decir, menos de la mitad de lo que había calculado Toscanelli. • “El Libro de las Maravillas” Atribuido a Juan de Mandeville. En este texto las alusiones a las enormes distancias asiáticas le habrían confirmado hipótesis respecto al tamaño del océano.
  • 118.
    2. APOYO DELA CORONA ESPAÑOLA En 1484, Cristóbal Colón presentó su proyecto al rey de Portugal, Juan II, para que financiara su expedición a Cipango (Japón) navegando al oeste de las islas Azores. La respuesta fue negativa : los consejeros del rey creyeron equivocados sus cálculos. Además, Portugal llevaba varias décadas buscando una ruta hacia el Este navegando alrededor de África. Tras la negativa, Colón viajó a España, donde en 1486 solicitó el apoyo de Isabel de Castilla y Fernando de Aragón. Finalmente, consiguió su aprobación, tras el fin de la guerra que permitió expulsar a los moros de Granada. El 17 de abril de 1492 se firmó la Capitulación de Santa Fe, en las que la Corona española se comprometía a otorgarle a Colón una serie de beneficios si lograba encontrar una nueva ruta al Oriente. Sería Almirante vitalicio y hereditario, Virrey y gobernador de las tierras descubiertas, además de obtener una parte importante de las riquezas que se encontraran (10%). Siempre se puede saber más ... Los cronistas atribuyen al mercader Luis de Santángel una intervención directa en favor de Colón ante la Reina. El mismo Santángel ofreció facilitar el dinero que se requería para organizar la expedición. III. VIAJES DE CRISTOBAL COLÓN 1. PRIMER VIAJE Colón partió de Puerto de Palos el 3 de agosto de 1492 con las naves Santa María (Cristóbal Colón), La Pinta (Martín Alonso Pinzón) y la Niña (Vicente Yáñez Pinzón). Navegaron varias semanas por altamar hasta que el 12 de octubre de 1492, después de poco más de dos meses de navegación un marino de “La Pinta” Rodrigo de Triana avisoró tierra. Las carabelas anclaron frente a Guanahani a quien Colón bautiza como San Salvador, recorrió Cuba (Juana) y Haití (La española). En Haití se hunde la Santa María y con sus restos se construye el fortín “Navidad” que quedó al mando de Diego de Arana. Nota: El verdadero nombre de Rodrigo de Triana era Juan Rodríguez Bermejo.
  • 119.
    REACCIÓN DE LOSNATIVOS AMERICANOS: El Caribe fue el escenario americano que recibió el primer impacto de la invasión. La creciente penetración europea y su actitud brutal generó la natural reacción de los nativos americanos. En muchos lugares los nativos se levantaron defendiendo sus tierras y gentes contra los colonialistas ibéricos. La primera rebelión indígena que se recuerda ocurrió en la isla de Santo Domingo entre el primer y segundo viaje de Colón. Fue capitaneada por el Cacique Canoabo. 2. SEGUNDO VIAJE El 25 de setiembre de 1493, Colón zarpó de Cádiz al mando de 17 navíos y unos 1,200 hombres portando semillas y ganado. Exploró las islas Dominica, Puerto Rico, Cuba y Jamaica. Fundó la primera ciudad de América, la Isabela. Se inició el poblamiento de la Española y los enfrentamientos entre los españoles y los nativos. El 11 de junio de 1496 arribó a Cádiz. Cádiz Puerto Rico Dominica Jamaica LA DIVISIÓN DEL MUNDO II I Para solucionar el conflicto entre Portugal y España, el 45° EUROPA Papa Alejandro VI dictó el 4 de mayo de 1493 la bula AMÉRICA Inter Caétera, que fijó una línea imaginaria que DEL NORTE Madrid Lisboa pasaba de 100 leguas de las Islas de Cabo Verde. Al 30° Este, el dominio y evangelización eran responsabilidad Océano Atlántico de Portugal: al Occidente de España. 15° Islas Cabo Verde ÁFRICA El 7 de junio de 1494, mediante el Tratado de Tordesillas el límite se corrió al Oeste a 370 leguas de Cabo Verde. Con esto los portugueses obtuvieron el 0° territorio que se conocería como Brasil. AMÉRICA DEL SUR Océano 3. TERCER VIAJE 30° Entre febrero y el 30 de mayo de 1498, Colón Pacífico Océano Atlántico partió de San Lúcar de Barrameda con 8 navíos y 226 tripulantes. 15° Descubrió la desembocadura del Río Orinoco (Venezuela), las islas Trinidad y Tobago, isla Santa Margarita, el Golfo de Paría, la Española; llegando por primera vez a “Tierra Firme”. 75° 60° 45° 30° 15° 0° 15 I. Línea de la Bula “Inter Caétera II (1493) Posteriormente en 1500 Bartolomé Colón, hermano II. Línea del “Tratado de Tordesillas (1494) de Cristóbal Colón, funda la ciudad de Santo Domingo (segunda ciudad española fundada en América). La empresa colombina entraba en crisis cuando en el tercer viaje, Colón regresa y encuentra la situación social y política en contra de sus intereses debido al desarrollo de contradicciones en el seno de los invasores que se relacionaba fundamentalmente a aspectos económicos. La corona al querer restar los excesivos poderes otorgados al almirante en la Capitulación de Santa Fe, utilizó la figura ocasional de Francisco de Bobadilla para comprobar los problemas existentes en la isla de Santo Domingo.
  • 120.
    3. TERCER VIAJE Entre febrero y el 30 de mayo de 1498, Colón partió de San Lúcar de Barrameda con 8 navíos y 226 tripulantes. Descubrió la desembocadura del Río Orinoco (Venezuela), las islas Trinidad y Tobago, isla Santa Margarita, el Golfo de Paría, la Española; llegando por primera vez a “Tierra Firme”. Posteriormente en 1500 Bartolomé Colón, hermano de Cristóbal Colón, funda la ciudad de Santo Domingo (segunda ciudad española fundada en América). La empresa colombina entraba en crisis cuando en el tercer viaje, Colón regresa y encuentra la situación social y política en contra de sus intereses debido al desarrollo de contradicciones en el seno de los invasores que se relacionaba fundamentalmente a aspectos económicos. La corona al querer restar los excesivos poderes otorgados al almirante en la Capitulación de Santa Fe, utilizó la figura ocasional de Francisco de Bobadilla para comprobar los problemas existentes en la isla de Santo Domingo. Al llegar a dicho territorio, Bobadilla tomó prisionero al Almirante y a sus hermanos Bartolomé y Diego. Les mandó poner grillos y los remitió presos a España en las bóvedas de los barcos. En España el Almirante pierde todo el reconocimiento real que le había otorgado la corona española. 4. CUARTO VIAJE El 11 de mayo de 1502 Colón partió de Cádiz con cuatro navíos y 150 hombres. El objetivo era encontrar un paso que permitiera llegar a la India. Para atravesar el Océano, siguió una ruta parecida al segundo viaje. Atravesó el Caribe hasta el cabo de Honduras; siguió hasta Costa Rica y recorrió la Costa de Panamá, llegó a Jamaica de donde viajaría hacia España, el 28 de junio de 1504. El final de Colón: Después de realizar su cuarto viaje, Colón regresa a España asentándose en la villa de Valladolid donde morirá el 20 de mayo de 1506 con la sospecha fundada que había llegado a un continente nuevo. LAS CONSECUENCIAS DE LA LLEGADA DE COLÓN A AMÉRICA ECONÓMICAS POLÍTICAS CIENTÍFICAS Las rutas comerciales mediterrá- La declinación de las ciudades Con el descubrimiento de las neas perdieron importancia, en situadas en el Mediterráneo fue nuevas tierras, el horizonte cambio, las rutas del Atlántico acompañada por la importancia geográfico se amplió. La geo- cada vez se hicieron más fre- creciente de los Estados “des- grafía experimentó un gran cuentadas y obtuvieron una pri- cubridores”. desarrollo, se describieron las macía que perdura hasta hoy. características del relieve, clima, España y Portugal, en los pri- flora, fauna, población de Se conocieron en Europa nuevos meros tiempos, y después In- América. productos originarios de América glaterra, Holanda y Francia, como el maíz, la papa, el tomate, emprendieron una labor de Se perfeccionaron las cartas los pimientos, el cacao, la palta, conquista y colonización que geográficas y la ciencia astronó- etc. La alimentación de los ha- aumentó su influencia y poderío. mica. bitantes del viejo continente se Se formaron inmensos imperios hizo más variada, además, coloniales. Se desarrollaron nuevas rutas América poseía excelentes para los viajes. suelos para ser cultivadas. Se obtuvo el conocimiento de un Los metales preciosos, abun- nuevo grupo étnico, el de los dantes en América, llegaron a naturales de América. Europa en grandes cantidades, incentivando el comercio. Se desarrolló la ingeniería y las técnicas de navegación.
  • 121.
    Siempre se puedesaber más ... Una vez convencidos de que se habían descubierto tierras desconocidas hasta entonces, los españoles organizaron rápidamente una forma de hacer valer su control y dominio. Así nació la idea de las expediciones de conquista, y también la ambición de otras nacio- nes europeas, por venir a América. ¿Por qué nuestro continente se llamó América? El continente descubierto por Cristóbal Colón recibió el nombre de América en honor al florentino Américo Vespucio, quien estuvo presente en dos expediciones hacia el nuevo mundo. Al regreso de su viaje, escribió algunas cartas al Gimnasio Vosgo (Asociación de cosmógrafos de Lorena-Francia) en las cuales aseveraba que las tierras descubiertas eran un nuevo continente. Bajo la recomendación del geógrafo Rigman, su nombre se publicó en el libro Introducción a la Cosmografía en el año 1507. El mérito de Américo está en que perfeccionó el conocimiento del continente recién descubierto. IV. FERNANDO DE MAGALLANES Y SU VIAJE DE CIRCUNNAVEGACIÓN Fernando de Magallanes nació en Portugal en el año de 1480. Su vida en la Marina lo inicia al servicio del rey Manuel.I. Concibió la idea de llegar a la Isla de las Especias del siguiente modo : seguir la dirección suroeste, encontrar el "estrecho" que, según sus especulaciones, atravesaba el Nuevo Mundo y, navegando por el Mar del Sur, llegar al Oriente. Financiado por Carlos I, Magallanes inicia su travesía, con cinco naves (San Antonio, Concepción, Victoria, Santiago y Trinidad) el 20 de setiembre de 1519 descubriendo el 28 de noviembre de 1520 el estrecho que lleva su nombre. Los sabios de la antigua Grecia fueron los primeros que pusieron en duda la creencia de que la Tierra fuera plana. A través de la observación de eclipses de Luna, se dieron cuenta de que la sombra que proyectaba la Tierra sobre la Luna era circular. Además, cuando aparecía un barco en el horizonte, observaron que primero se veía el mástil y las partes altas de él, sólo al final, el barco completo.
  • 122.
    Siempre se puedesaber más ... En tiempo de Colón la idea de la redondez de la tierra era compartida por los hombres ilustrados. El matemático renacentista Paulo Toscanelli había calculado que el Japón debía encontrarse a unos 4500 kilómetros hacia el oeste de España. En sus cálculos había un error, pues a esa distancia se encontraba América. Sin embargo, la mayor parte de los marineros de la expedición de Colón era gente supersticiosa e ignorante que aún creía que el mundo era plano. Es probable que casi todos creyeran que Colón planeaba navegar fuera del mapa, cayendo -literalmente- por la orilla del mundo. 1. A través de un esquema señala los principales acuerdos de la Capitulación de Santa Fe. 2. Explica qué representa el siguiente gráfico: ESPAÑA PORTUGAL ESPAÑA _____________________________________________________________________________________________ _____________________________________________________________________________________________ _____________________________________________________________________________________________ _____________________________________________________________________________________________ _____________________________________________________________________________________________ _____________________________________________________________________________________________ _____________________________________________________________________________________________
  • 123.
    3. Relaciona lossiguientes episodios con los viajes de Colón: Viaje a) Colón es apresado por Bobadilla ___________________________________________ b) Se funda La Isabela ___________________________________________ c) Arriba a tierra firme ___________________________________________ d) Se destruye la Santa María ___________________________________________ e) Llega a Guanahaní ___________________________________________ f) Llega a Jamaica ___________________________________________ 4. Menciona y explica tres consecuencias de la llegada de Colón a América I. __________________________________________:________________________________________________ __________________________________________________________________________________________ II. __________________________________________:________________________________________________ __________________________________________________________________________________________ III.___________________________________________:_______________________________________________ __________________________________________________________________________________________ 5. Menciona la ruta que siguió Magallanes durante su viaje de Circunnavegación y explica el papel que jugó Sebastián Elcano en dicho viaje. _____________________________________________________________________________________________ _____________________________________________________________________________________________ _____________________________________________________________________________________________ _____________________________________________________________________________________________ _____________________________________________________________________________________________ _____________________________________________________________________________________________ _____________________________________________________________________________________________ TAREA DOMICILIARIA INVESTIGACIÓN 1. Investiga y explica la llegada de los vikingos a América durante el siglo X. DESARROLLO 2. Desarrolla los principales acontecimientos de los cuatro viajes de Cristóbal Colón y grafica las rutas de cada uno de ellos. 3. ¿Qué motivó a Cristóbal Colón embarcarse hacia el Nuevo Mundo? 4. Vocabulario histórico a) Capitulación b) Reconquista c) Tordesillas d) Canoabo e) Circunnavegación HABILIDAD Y/O DESTREZA 5. Explica cuál fue la reacción de los aborígenes del Caribe ante la invasión española en América. Recrea de manera gráfica a través de una historia este encuentro (la historieta debe realizarse en una hoja bond, con un mínimo de tres secuencias). Debes pegar la historieta en tu cuaderno. Además te mostramos el gráfico de un poblador de Guanahaní, como referencia para la realización de la historia.
  • 124.
    COLONIZACIÓN DE TIERRA FIRME En 1508 el Rey FERNANDO el Católico dispuso dividir el territorio continental comprendido entre el Cabo de la Vela y el Cabo Gracias a Dios, en dos entidades, cuyo punto limítrofe fue el Golfo de Urabá. A OJEDA se le encomendó la porción oriental llamada Nueva Andalucía, mientras que a NICUESA la occidental, con el nombre de Castilla de Oro. ¿Qué aprenderemos? A continuación reconoceremos los primeros asentamientos españoles en tierra firme de donde partirán diversas expediciones buscando explorar y colonizar el “nuevo” continente. COLONIZACIÓN DE TIERRA FIRME I. LAS COLONIAS DE AMÉRICA: ÁREAS DE COLONIZACIÓN EN AMÉRICA La colonización del continente americano se inició en el año 1493 y se extendió hasta que los diversos pueblos americanos alcanzaron su independencia. La colonización se inició en la isla Española, la que sirvió de centro de aprovisionamiento, organización y punto de partida de las expediciones de conquista y colonización de otras tierras americanas. Los colonizadores, en principio, fijaron su atención en los territorios del área del Caribe. Después de La Española, le siguió Puerto Rico, Cuba y luego tierra firme. España conquistó y colonizó desde México, bajando por Centroamérica, tanto continental como insular y siguiendo todo el bloque de América del Sur, a excepción de Brasil y algunas islas del área del Caribe.
  • 125.
    ETAPAS DE COLONIZACIÓN (1492 - 1508) (1509 en adelante) Primeras ocupaciones de Ocupación de las islas Tierra Firme del Caribe (América Central y del Sur) II. ESTABLECIMIENTO EN TIERRA FIRME En 1509, los españoles se establecieron en Tierra Firme, convertida, de hecho, en un centro colonizador, del que irradiaron las corrientes de conquista para toda Sudamérica. Ya en el año de 1508, por medio de la Capitulación de Burgos, se había dividido la zona por conquistar en dos sectores (gobernaciones) : Nueva Andalucía, situada al oriente del Golfo del Darién y Castilla de Oro, al occidente del Darién, estás gobernaciones fueron cedidas a Alonso de Ojeda y Diego de Nicuesa, respectivamente. En el año de 1519 el gobernador Pedro Arias Dávila fundaba la ciudad de Panamá, la cual se convertiría en la capital de Castilla de Oro y núcleo de diferentes y ambiciosas empresas de conquista. Ante lo vago de los límites, surgieron conflictos entre los dos gobernadores. Luego de resolver problemas económicos, en Noviembre de 1509 ambas expediciones zarparon de Santo Domingo. Ojeda al llegar a la Bahía de Calamar, combatió inicialmente con éxito a los habitantes de esos territorios, persiguiéndolos hasta la aldea de Castilla del Oro (Nicuesa) Turbaco, en donde resultó vencido. Nueva Andalucía (Ojeda 1808) (1) Balboa 1813: descubre el Pacífico Coincidentemente en esos momentos, arribó la flota de Nicuesa, quien proporcionó a Ojeda armas y soldados, acompañándole en la misión de someter a los indígenas. Una vez vencidos éstos, Nicuesa regresó a las tierras de su jurisdicción en búsqueda de Veragua, mientras Ojeda se dirigió al golfo de Urabá para continuar la colonización de su gobernación. La expedición dirigida por Ojeda sufrió los rigores del hambre y las enfermedades, además del ataque de los pobladores indígenas. Resolvió Ojeda regresar a Santo Domingo a fin de encontrar nuevos recursos con los cuales continuar la misión. El gobernador Ojeda encargó la colonia a un soldado de nombre Francisco Pizarro, con instrucciones de abandonar San Sebastián y regresar a Santo Domingo, si en el plazo de sesenta días no regresaba. LA ENCOMIENDA Fue el primer sistema de explotación implantado en América. Creada en España, fue practicada durante la reconquista de los territorios ocupados por los musulmanes. Llegó a América cuando Nicolás de Ovando reemplazó como Gobernador de las Antillas a Colón y luego se extendió al resto de las colonias. A través de esta institución la Corona otorgaba un determinado número de individuos o pueblo de indígenas al cuidado de un colono. Al principio la Corona concedía la encomienda de indios a los favorecidos conquistadores y colonos por el periodo de una vida. Después se extendió por dos y hasta tres generaciones. Los encomenderos no eran necesariamente españoles, muchos miembros de la nobleza Inca fueron beneficiados incluyendo a miembros del clero y hasta órdenes religiosas. En el caso de encomenderos españoles debían velar por el buen trato a los indios y cristianizarlos, medida que en la práctica no se cumplió. III. VASCO NÚÑEZ DE BALBOA Y EL DESCUBRIMIENTO DEL MAR DEL SUR Vasco Núñez de Balboa, arribó en 1510 a Tierra Firme y que gracias a su iniciativa y don de mando rápidamente se ganó el aprecio de los soldados y constituyó un liderazgo opuesto a Ojeda y Nicuesa. Desde Santa María la Antigua (primera ciudad española en tierra firme) realizó varias expediciones en dirección al Darién (Panamá), donde trabó amistad con algunos caciques indígenas de la zona y obtuvo las primeras noticias del Océano Pacífico (por parte de Panquiaco) y de un reino llamado Birú ubicado al Sur.
  • 126.
    En 1513, alfrente de 190 españoles y 810 indígenas, Balboa se dirigió al Istmo de Panamá. Tras una penosa marcha, los 67 sobrevivientes de la comitiva vislumbraron desde las alturas el Mar del Sur, que luego recibió el nombre de Océano Pacífico. Al fin se había alcanzado uno de los objetivos del ciclo colombino: encontrar un paso para poder acceder a las lejanas Islas Orientales de las especies. Todo estaba dado para que Balboa asumiera el gobierno de castilla de Oro y continuara la conquista en esa región. No obstante, intrigas cortesanas motivaron el nombramiento de Pedro de Arias Dávila, en calidad de gobernador. Arribó a sus dominios en 1514, acompañado por 1200 hombres destinados a colonizar el Darién. No tardaron en generarse los conflictos de poder entre Balboa y Pedrarias y, a pesar de que el primero se convirtió en yerno del gobernador, fue apresado y acusado de traición. En 1519, Balboa fue ejecutado en la recientemente fundada ciudad de Panamá fundada por Pedrarias, frente al mar que él había avistado unos años antes. En adelante Panamá sería el centro de operaciones para las expediciones al Perú LOS PERROS DE LA CONQUISTA Los anales de la conquista nos describen a perros, comúnmente denominados Alanos, originarios de la península ibérica, empleados por los conquistadores para la invasión. Estos perros eran similares al actual Gran Danés. De todas las armas utilizadas por los europeos para la Conquista del «Nuevo Mundo», los historiadores no dudan en atribuir un papel fundamental a los perros. Éstos, sumados a los caballos, armaduras y arcabuces contribuyeron en gran medida al triunfo en la lucha con los indígenas. Fray Bartolomé de las Casas afirma que los españoles tenían el hábito de arrojar sus perros en cualquier ocasión, contra los indios. En Cartagena “... un portugués llamado Roque Martín, ingresaba dentro de las casas de los indios para que los perros los devoraran, éste era su único alimento...” Siempre se puede saber más ... Hijo de Becerrillo era LEONCILLO el famoso perro de Balboa, el cual recibía la paga de un oficial, y combatió al lado de su amo en todos los encuentros que tuvo con los Indios del Istmo de Panamá. IV. EL PROBLEMA DE CONDICIÓN HUMANA DEL INDIO La situación y el concepto del indio no fueron iguales en todas la zonas y en todos los tiempos. El indio de la primera hora, del Caribe, fue denostado como bestia animal por teólogos medievales y humanistas del Renacimiento; el indio de los grandes imperios, el Azteca e Inca, fue estimado como gente de razón e hiperbolizado, a fines del siglo XVI, por los propios españoles hasta dar origen a la tesis de que la civilización española y la religión cristiana habían corrompido al indio enseñándole vicios occidentales. Dentro de los problemas jurídicos planteados al arribo de los españoles a las costas del «nuevo mundo», encontramos la problemática de la naturaleza del indio. En este marco, el auspicio y la opinión de diversos cronistas, juristas y teólogos prominentes, incidió severamente en la consideración de la capacidad y libertad del indio, marcando la línea de separación con los principios provenientes del Derecho Romano. En otras palabras, fijada la condición de ser humano del indio y, en cuanto tal, persona, fue materia de cuestionamiento su capacidad racional para asimilar las costumbres occidentales y entender la religión. Al respecto, las opiniones más importantes sobre la naturaleza del indio, y en la perspectiva indicada, son las de Bartolomé de las Casas y Juan Ginés de Sepúlveda. A quienes nos referimos a continuación. 1. JUAN GINÉS DE SEPÚLVEDA Sepúlveda era un humanista discípulo de Polizziano. Legítima la conquista y la esclavización de los indios. Para ello aplica la idea aristotélica de la servidumbre natural, producto de la propia naturaleza del individuo indígena, incapaz de gobernarse a sí mismo. En su obra Democrates Secundus, o de las justas causas de la guerra
  • 127.
    contra los indios,y en la línea de Palacios Rubios, Sepúlveda expone cuatro "justos títulos" o argumentos para legitimar la conquista : a. Por el derecho de tutela existe el argumento de la esclavitud natural de los indígenas, ya que son incapaces de regirse por sí mismos, de tener una vida social, etc. y les conviene la regencia castellana. b. Las conductas antinaturales que practican los indígenas hacen necesaria una intervención exterior aunque sea por la fuerza. c. Predicar la fe es otro de los argumentos. Ginés de Sepúlveda también justificó la violencia sobre las poblaciones indígenas : “Los más grandes filósofos declaran que estas guerras pueden emprenderse por parte de una nación muy civilizada contra gente nada civilizada que son más bárbaros que lo que uno se imagina, pues carecen de todo conocimiento de las letras, desconocen el uso del dinero, van casi siempre desnudos, hasta las mujeres”. 2. FRAY BARTOLOMÉ DE LAS CASAS Abogará durante los últimos 50 años de su vida por la abolición de las encomiendas que "denigran a las personas y embrutecen a los españoles". Está convencido de que el mal no es inherente a la naturaleza humana (el estado de naturaleza) sino que la nobleza del indio (el buen salvaje) es la condición perdida por los conquistadores que hay que recuperar con leyes que corten de raíz toda explotación. Aboga por el diálogo, la comprensión y la paz como máximo exponente de la fe en Cristo. Las Casas sostiene que: Todas las naciones del mundo son hombres, y de cada uno de ellos es una no más la definición... todos tienen entendimiento y voluntad, todos tienen cinco sentidos exteriores y sus cuatros interiores, y se mueven por los objetos de ellos. El hombre, como criatura de Dios, ha sido hecho a su imagen y semejanza, ser racional. Por ello, Las Casas reacciona contra la fácil calificación de bárbaros, y de incapaces, que algunos juristas y teólogos atribuían a los pueblos que no pertenecían a su cultura ni a su religión, pues se desprende que en su concepto de Derecho Natural, el hombre se define por su razón la misma que es común a todos los seres humanos sin distinción. LECTURA EL ORIGEN DE ESE NOMBRE, PERÚ Aunque algunos piensan que se trata de un misterio, el hecho es que el nombre de nuestro país viene de Panamá. Sin embargo, Pizarro estaba decidido a que nos llamáramos Tumbes, Chincha o Cusco. T odos los nombres tienen una historia pero la historia del nombre del Perú es una prueba de la fuerza caprichosa de las leyendas. Está demostrado que ningún inca oyó hablar jamás del nombre «Perú», que no es una palabra quechua. Sin embargo, los españoles ya hablaban de “Pirú” antes de pisar lo que hoy es nuestro territorio. Hay muchos comienzos a la historia de nuestro nombre pero uno de ellos puede situarse en 1513. Por entonces Vasco de Núñez de Balboa acaba de descubrir el Océano Pacífico. En Panamá, el segundo de Balboa, un soldado extremeño llamado Francisco Pizarro, oye de las noticias que vienen del sur. Se habla de los balseros que por entonces navegaban desde las costas entre manta (Ecuador) y Sechura. Las balsas traían oro, plata y tejidos. Se trataba sin duda de una rica región. Diez años después, el navegante Vasco Pascual de Andagoya parte al sur y pasa el Golfo de San Miguel, en el actual territorio de Panamá, delante de la cordillera del Sapo. Los hombres de Andagoya bajan al nuevo territorio. A través de un intérprete, preguntan a los indígenas del lugar cuál es el nombre de ese nuevo lugar. -Biru- le contestan los indios. En realidad, “Biru” era el nombre del cacique de la región que se llamaba así por él. Andagoya conoce al cacique Birú quien realiza una hazaña providencial. Cuando la embarcación de Andagoya se voltea en el río San Juan, Buenaventura, Birú lo salva de morir. Según el Dr. José Antonio de Busto de quien hemos obtenido los datos anteriores, a partir de la expedición de Andagoya, todo lo que existe al sur de Panamá es conocido por los españoles con el nombre de «Birú» o «Pirú». Esto significa que el nombre de nuestro país se origina en una región de Panamá o, más aún, en el nombre que esa región había recibido debido al nombre de su cacique. Cuando Andagoya se enferma y renuncia a continuar con la expedición al sur, Francisco Pizarro decide tomar la posta. El año 1524 parte
  • 128.
    hacia esa regiónal sur, el vasto y misterioso territorio que desde el diálogo de Andagoya con los indígenas del sur de Panamá, se conocía como «Birú». CASI NOS LLAMAMOS TUMBES El nombre del Perú era usado, según Porras, acaso con mote despectivo o de burla, para los aventureros que partían hacia el nuevo y dudoso Dorado desde Panamá. «Perú» era un nombre popular que persiste y que es rechazado por los funcionarios de Panamá. El nombre de «Perú» no es usado por eso en los documentos hasta que la corriente popular se impone. Y es que los funcionarios sabían que llamar Perú a la tierra de los incas iba a llevar a confusiones pues «Biru» quedaba muy cerca, a cincuenta leguas de Panamá. Durante la conquista Pizarro y Almagro, que habían llamado el nuevo territorio «El Levante», se rehusan a usar el nombre de «Perú» por esta misma razón. Ambos se encuentran con la difícil tarea de bautizar el nuevo territorio. Piensan en nombres como Tierra Nueva de la Mar del Sur o Nueva Castilla y también en nombres indígenas : que lleve el nombre de la región donde han desembarcado, Tumbes. Pero el azar y el capricho del nombre popular se impone «Biru» se ha transformado en «Perú». Incluso algunos españoles en Panamá confunden al anónimo cacique de «Birú» panameño con el inca del Tahuantinsuyo. Sin embargo, aún al embarcarse Pizarro rumbo a España, para obtener la legalización de su empresa, no se había decidido la denominación oficial del país. Pizarro seguía pensando que el nuevo territorio debía llamarse Tumbes o acaso el Cusco o Chincha, las ciudades más importantes que había encontrado. En los primeros documentos predomina el nombre de Tumbes y hasta 1934 persiste la duplicidad en la denominación : Tumbes y Perú. Desde entonces, nos llamamos como un anónimo cacique que nunca soñó que su nombre sería el sinónimo de una de las culturas más antiguas y ricas del mundo. Tomado del Suplemento «El Dominical». Diario «El Comercio» 30-01-2000 1. Mediante qué documento se autoriza la colonización de Tierra Firme _____________________________________ _____________________________________________________________________________________________ 2. Define los siguientes términos: a) Castilla de Oro: _____________________________________________________________________________ b) Balboa: ____________________________________________________________________________________ c) Birú: ______________________________________________________________________________________ d) Panquiaco: _________________________________________________________________________________ e) Leoncillo: __________________________________________________________________________________ f) Pedrarias: _________________________________________________________________________________ g) Encomienda: _______________________________________________________________________________ h) Darién: ___________________________________________________________________________________ i) Mar del Sur: ________________________________________________________________________________ j) Alonso de Ojeda: ____________________________________________________________________________ 3. Teniendo en cuenta la lectura "El Origen de ese nombre, Perú" responde lo siguiente: a) ¿Cuál es el posible origen del nombre Perú? __________________________________________________________________________________________ __________________________________________________________________________________________ __________________________________________________________________________________________ __________________________________________________________________________________________ __________________________________________________________________________________________ __________________________________________________________________________________________ b) ¿Quién fue Pascual de Andagoya? _____________________________________________________________________________________________ _____________________________________________________________________________________________ _____________________________________________________________________________________________ _____________________________________________________________________________________________ _____________________________________________________________________________________________ _____________________________________________________________________________________________
  • 129.
    4. ¿Cuál esla posición de Juan Ginés de Sepúlveda frente a la naturaleza del indio? Da tu opinión frente a su planteamiento. _____________________________________________________________________________________________ _____________________________________________________________________________________________ _____________________________________________________________________________________________ _____________________________________________________________________________________________ _____________________________________________________________________________________________ _____________________________________________________________________________________________ TAREA DOMICILIARIA DESARROLLO 1. A través de qué documento los españoles iniciaron la colonización de tierra firme. 2. ¿Qué fue la encomienda? HABILIDAD Y/O DESTREZA 3. Realiza un esquema (mapa conceptual o mapa mental) indicando las gobernaciones que se establecieron a través de la capitulación de Burgos; su territorio y sus gobernantes. INVESTIGACIÓN 4. Investiga y explica la importancia de los siguientes personajes, en el proceso de colonización de tierra firme: • Vasco Núñez de Balboa • Pedro Arias Dávila • Pascual de Andagoya 5. Teniendo en cuenta el texto de tu guía de clase, sobre "El Problema de la Condición Humana del Indio". Responde lo siguiente : a) ¿En qué consistió el debate o discución,llevado a cabo durante el siglo XVI, sobre la naturaleza del indio? b) ¿Por qué razón crees que los españoles se tomaron tanto tiempo en discutir sobre la naturaleza del indio?. c) ¿Cuál era la condición y el trato que recibían los aborígenes de América por parte de los españoles que llegaron a sus tierras? d) Escribe tu opinión sobre la posición de Bartolomé de Las Casas y Juan Ginés de Sepúlveda, con relación a "la condición humana del indio". LA INVASIÓN AL TAHUANTINSUYO I ¿Qué aprenderemos? En el presente capítulo estudiaremos la organización y desarrollo de los dos primeros viajes de la empresa expedicionaria de Pizarro hacia las tierras del Birú. Reconoceremos el recorrido de cada viaje y sus principales sucesos; hasta el arribo de los españoles a territorio peruano (durante su segundo viaje). INVASIÓN AL TAHUANTINSUYO - I
  • 130.
    En la ciudadde Panamá, haciendo oído a las noticias que circulaban sobre la existencia del fabuloso Birú, tres personas se asociaron con el fin de descubrir y conquistar dicho reino. Francisco Pizarro encabezaba dicha sociedad. Era Pizarro natural de Trujillo de Extremadura, llevaba varios años viviendo en América y había formado parte de varias expediciones por Centroamérica y el Caribe, incluyendo el viaje de exploración en el que Vasco Núñez de Balboa descubrió la Mar del Sur. Diego de Almagro, natural de Almagro y de condición social equiparable a la de Pizarro, entró en la sociedad como encargado del aprovisionamiento para las expediciones. Finalmente Hernando de Luque, sacerdote y capellán de otras expediciones realizadas con anterioridad, debía encargarse de la financiación, aunque al final fue el licenciado Gaspar de Espinosa quien corrió con la mayor parte de la inversión. A pesar de que nunca se ha encontrado un documento que lo pruebe, se entiende que hubo un acuerdo (probablemente de palabra) entre estos tres socios. En él se habrían sentado los términos de la empresa, en los que se compartía la inversión, el riesgo y las ganancias (dichas ganancias se cuantificaban, como es evidente, descontando lo necesario para reponer los aportes de otros inversionistas y hacer los pagos pertinentes a los funcionarios reales). I. LOS SOCIOS 1. FRANCISCO PIZARRO Nació en la ciudad de Trujillo de Extremadura, posiblemente entre los años de 1471-1478. Sus padres fueron el capitán Gonzalo Pizarro y doña Francisca Gonzales. Su niñez la pasó llena de penalidades. Llegó al “Nuevo Mundo” con Nicolás de Ovando posteriormente se unió a Alonso de Ojeda y Pedrarias. 2. DIEGO DE ALMAGRO Nació en 1475 en la Villa de Almagro de Castilla la Nueva, al igual que su socio Francisco Pizarro fue de origen humilde con la diferencia, de que Diego no tuvo la suerte de ser reconocido por sus padres. Acompañó a Francisco Pizarro en sus viajes y murió asesinado en el año de 1538 ante la derrota de la batalla de las Salinas. 3. HERNANDO DE LUQUE Fue un sacerdote español en Darién, desempeñó el cargo de maestre-escuela. Además, fue nombrado Vicario de Panamá y representante de Gaspar de Espinoza en el “Pacto de Panamá”. FACTORES QUE IMPULSARON LA INVASIÓN Y CONQUISTA DEL PERÚ FACTOR ECONÓMICO FACTOR MILITAR Y CIENTÍFICO Explotar sus numerosas riquezas con- La posesión de armas y de un conoci- sistentes en oro, plata y metales pre- miento bélico avanzado. ciosos. Un arma científica que seguramente fue el apoyo más valorado por los con- quistadores fue la Brújula, porque permitió la orientación en los pasajes marinos y en las inmensidades de los territorios americanos. FACTOR POLÍTICO FACTOR RELIGIOSO La ambición de España de encumbrar- El extraordinario interés de la iglesia se a la categoría de primera nación de por la difusión del Cristianismo es no- Europa. Del país ibérico culminaba así table. Este ideal se realizó gracias al su anhelo ideal de tomar parte de la trabajo de España, nación eminen- conquista y colonización de los terri- temente católica, y, principalmente, torios más ricos del Nuevo Mundo: el debido al trabajo sacrificado de sus de México (Azteca) y el Perú (Inca), los misioneros, muchos de los cuales cuales decaen, uno después del otro, alcanzaron la celebridad como mártires como resultado de la presión de los en esa labor brillante pero sacrificada, invasores peninsulares. y también como valientes defensores de la población nativa frente a los crecientes abusos cotidianos.
  • 131.
    II. LOS VIAJES Chocama Panamá Puerto del Hambre 1. PRIMER VIAJE (1524 - 1525) Puerto Quemado “Viaje de Exploración”. El 13 de setiembre de 1524, partió de Panamá el primer viaje de esta empresa de conquista. El mismo gobernador de Panamá, Pedro Isla Gongora Arias Dávila, autorizó la expedición. La ruta trazada por los expedicionarios siguió, hacia el sur, la costa del Isla del Gallo Pacífico de las actuales Panamá y Colombia. La travesía fue dura y probablemente desalentadora en muchos momentos. En todo caso, tenemos diferentes razones para creerlo. Por un lado, el hecho de que la expedición Isla Puna regresara a Panamá sin traspasar los límites de la actual Tumbes Colombia, nos habla de la falta de incentivos y de recursos encontrados para continuar el viaje. Asimismo, Primer viaje los estragos que los enfrentamientos con los nativos Cu Segundo viaje zc ocasionaron en la hueste conquistadora, están Tercer viaje o tristemente ilustrados en la figura del mismo Diego de Almagro, quien regresó de esta primera expedición sin un ojo. Finalmente, los sugerentes nombres con que los miembros de la expedición fueron bautizando los lugares en los que hacían tierra, nos hablan de su desaliento y de las penurias que enfrentaron en el viaje (Puerto Deseado, Pueblo Quemado y Puerto del Hambre, son claros ejemplos de ello). El caso es que una vez alcanzada la desembocadura del río San Juan se puso fin al primer viaje y se inició el retorno a Panamá. 2. SEGUNDO VIAJE (1526 - 1528) «Viaje de Descubrimiento». En 1526 partió el segundo viaje. En el mes de Agosto de dicho año se alcanzó nuevamente el Río San Juan y esta vez la Panamá expedición continuó su camino hacia el sur. El piloto Bartolomé Ruiz descubrió una balsa de nativos cuando realizaba una misión de reconocimiento. La Chochama Río Birú captura de la balsa trajo como botín una inmensa cantidad de textiles, así Islas Puerto Piñas como grandes cantidades de objetos de cerámica y de las tan ambicionadas Perlas Puerto del Hambre piezas de metal. Asimismo, fueron capturados tres de los pasajeros de la Pueblo Quemado balsa, quienes posteriormente fueron llevados a España, y más adelante servirían de intérpretes en la conquista del Tahuantinsuyo. Fueron bautizados Río San Juan como Felipillo, Francisquillo y Fernandillo. Una vez alcanzada la Isla del Gallo, Diego de Almagro fue comisionado a Panamá con el fin de traer refuerzos y provisiones para la expedición. El capitán Juan Tafur, será enviado por el gobernador de Panamá a la Isla del Gallo con el fin de llevar de regreso a los expedicionarios. Se dice que uno de los hombres de la expedición que llegó con Pizarro a la Isla del Gallo, envió un mensaje oculto al gobernador de Panamá en el que decía : ¡Al señor gobernador! Miradlo bien pero entero allá va el recogedor y acá queda el carnicero (Juan de Saravia) Panamá Chochama Así, ante esta revelación, Pedro de los Ríos (sucesor de Pedro Arias Dávila como gobernador de Panamá), habría enviado en respuesta a Tafur. Es en estas Isla la Río San Juan circunstancias en las que supuestamente habría ocurrido el famoso suceso de la Gorgona Bahía de San Mateo Isla del Gallo, en el que, se dice que Francisco Pizarro trazó una línea en la Isla del arena, ofreciendo así a sus hombres la elección entre volverse ricos si cruzaban Gallo Río Santiago o Tempula la línea en dirección al Perú, o regresar a Panamá, seguros, pero pobres. La tradición nos dice que sólo 13 hombres decidieron cruzar la línea y continuar con la empresa; los demás retornaron a Panamá. Pizarro y los Trece del Gallo, se Tumbes trasladaron a la Isla de Gorgona a esperar las provisiones y los refuerzos. Estos llegaron finalmente, con Bartolomé Ruíz en 1528. Alcanzaron finalmente la costa del actual territorio peruano al llegar por primera Río Santa vez a Tumbes. Pedro de Candia, artillero y miembro del grupo de los Trece del Gallo fue quien llegó y visitó Tumbes. La descripción que hizo de este poblado y
  • 132.
    de sus riquezas,incitaron el avance hacia el sur, hasta la desembocadura del río Santa. Luego de este reconocimiento, y ante los anhelados indicios de riquezas recién descubiertos, la expedición decidió regresar a Panamá para preparar el viaje definitivo de conquista. III. LA CAPITULACIÓN DE TOLEDO ¿En qué consistía la Capitulación de Toledo? Este famoso convenio, fue firmado entre la reina Isabel de Portugal y Francisco Pizarro; por esta capitulación la empresa conquistadora que inicialmente fue privada, se transformó en una empresa con participación del gobierno español y de la Iglesia Católica. Importante Manuscrito de la Capitulación de Toledo, firmado por Isabel de Portugal y Francisco Pizarro el 17 de Agosto de 1529, aunque ya había sido formalizada 22 días antes. No firmó Carlos V, quien había otorgado esa potestad a su esposa Isabel. ¿Qué establecía la capitulación en mención? La Capitulación de Toledo establecía lo siguiente: I. A Francisco Pizarro se le concede : una extensión de territorio de 200 leguas al sur del río Santiago, la gobernación de Nueva Castilla, además los títulos de gobernador y alguacil mayor. II. A Almagro se le concedió el título de Capitán de la Fortaleza de Tumbes. III.A los Trece del Gallo se les dio el título de Caballeros de Espuela Dorada. IV. A Bartolomé Ruíz, se le nombró “Piloto mayor del mar del sur”. V. A Pedro de Candia se le otorga el grado de Teniente de Artillería. 1. Completa el siguiente esquema: Años... Primer Viaje Segundo Viaje Capitulación de Toledo (Acontecimiento) (Acontecimiento) (Acuerdos) a) __________________________ a) __________________________ a) __________________________ b) __________________________ b) __________________________ b) __________________________ 2. ¿Qué papel jugó Gaspar de Espinoza dentro de la empresa de Pizarro? _____________________________________________________________________________________________ _____________________________________________________________________________________________ _____________________________________________________________________________________________ _____________________________________________________________________________________________ _____________________________________________________________________________________________
  • 133.
    3. ¿En quéconsistió el Pacto de Panamá? _____________________________________________________________________________________________ _____________________________________________________________________________________________ _____________________________________________________________________________________________ _____________________________________________________________________________________________ _____________________________________________________________________________________________ 4. Ubica el elemento que no guarda relación con la organización y realización de los viajes de Pizarro, explica el porqué de tu elección : a) Los Trece del Gallo b) El cacique de las Piedras c) Isabel de Portugal d) Pedro de Candía e) Capitulación de Santa Fé f) Pacto de Panamá Explicación: _________________________________________________________________________________ _____________________________________________________________________________________________ _____________________________________________________________________________________________ _____________________________________________________________________________________________ _____________________________________________________________________________________________ _____________________________________________________________________________________________ _____________________________________________________________________________________________ 5. ¿Cuál crees que fue la percepción de los indígenas ante la presencia de los españoles en Tumbes? Recrea, con tus propias palabras, el episodio. _____________________________________________________________________________________________ _____________________________________________________________________________________________ _____________________________________________________________________________________________ _____________________________________________________________________________________________ _____________________________________________________________________________________________ _____________________________________________________________________________________________ _____________________________________________________________________________________________ _____________________________________________________________________________________________ _____________________________________________________________________________________________ _____________________________________________________________________________________________ _____________________________________________________________________________________________ TAREA DOMICILIARIA INVESTIGACIÓN 1. Averigua y escribe la biografía de Francisco Pizarro (graficar) DESARROLLO 2. Desarrolla el siguiente cuadro.
  • 134.
    VIAJES DE PIZARRO PRIMER VIAJE SEGUNDO VIAJE ..................................................................... ..................................................................... ..................................................................... ..................................................................... ..................................................................... ..................................................................... ..................................................................... ..................................................................... ..................................................................... ..................................................................... ..................................................................... ..................................................................... Explica los acontecimientos Encuentro con el cacique de las Piedras : Porfía de Atacames ..................................................................... ..................................................................... ..................................................................... ..................................................................... ..................................................................... ..................................................................... ..................................................................... Incidente en la Isla del Gallo ..................................................................... ..................................................................... ..................................................................... Llegada a Tumbes ..................................................................... ..................................................................... ..................................................................... HABILIDAD Y/O DESTREZA 3. A continuación te presentamos un texto sobre la Capitulación de Toledo, del cuál tendrás que extraer los aspectos y acuerdos más resaltantes y representarlos a través de un esquema (mapa conceptual o mapa mental). Debes tener presente que deberás especificar los firmantes, la fecha, el objetivo de la capitulación así como los cargos cedidos a cada grupo integrante de la empresa de Pizarro. LA CAPITULACIÓN DE TOLEDO A ntes de emprender el viaje de conquista definitivo, la sociedad de la conquista decidió que lo más conveniente era conseguir una autorización directa de la corona española. Las anteriores intromisiones del gobernador panameño, los habían puesto sobre aviso del peligro que dicha figura de autoridad podía significar para sus planes. Así, se comisionó a Francisco Pizarro para que hiciera un viaje a España, con el fin de solicitar ante la corte la autorización para la empresa de conquista, presentando asimismo pruebas de lo que hasta ese momento se había encontrado. Es por este motivo que se lleva también a España a los indios de la balsa capturada por Bartolomé Ruiz. Sin embargo, Pizarro no logra entrevistarse nunca con Carlos V. Los continuos viajes del monarca no permiten que esta entrevista se lleve a cabo. De esta manera, será la emperatriz Isabel de Portugal quien firme en representación de la Corona Española el acuerdo que Francisco Pizarro logró gestionar en la ciudad de Toledo a través del Consejo de Indias. Este acuerdo otorgaba a Pizarro la anhelada autorización de conquistar a nombre de la Corona castellana las tierras de la denominada Nueva Castilla, bajo la condición obligatoria de evangelizar a los nativos que habitaran dichas tierras conquistadas. Pizarro recibía los títulos de Adelantado, Gobernador y Alguacil Mayor. Las atribuciones de los demás socios también estuvieron estipuladas en este documento. Así, mientras Diego de Almagro sólo recibió el título de Hidalgo y Gobernador de la ya descubierta Tumbes; Hernando de Luque era designado Obispo de ese mismo lugar (en el que hasta ese momento sólo se había levantado una fortaleza). Por otra parte se reconocía a los trece del Gallo con el título de Caballeros de la Espuela Dorada. Se estipulaba, asímismo que el reclutamiento de hombres y el aprovisionamiento de todo lo necesario para la empresa corría a cuenta de los expedicionarios. Los beneficios, por su parte, sería divididos entre los miembros de la empresa, descontando la quinta parte de todo lo encontrado (correspondiente al Quinto Real) que pertenecía a la Corona. * La Capitulación de Toledo, nombre con el que se conoce a este acuerdo, se firmó el 26 de junio de 1529.
  • 135.
    LA INVASIÓN AL TAHUANTINSUYO II ¿Qué aprenderemos? A continuación reconoceremos los principales factores que propiciaron la invasión del Tahuantinsuyo, por parte de los españoles, quienes ingresaron al imperio y tomaron prisionero a su último líder (Atahualpa), iniciándose así la desestructuración de la organización incaica. También analizaremos los factores que propiciaron la pronta caída del imperio. I. INTRODUCCIÓN ¿Sabes cuál es la diferencia entre una invasión y una conquista? No es lo mismo una invasión que una conquista. A continuación observa el siguiente esquema y verás la diferencia. INVASION CONQUISTA Vocablo procedente del latín “invadere”, significa entrar por la fuerza e Conquista, procede del latín “conquistare”, significa la acción de injustificadamente en un lugar (Acepción del diccionario de la real Academia ganar con esfuerzo, habilidad, sutileza y hasta sacrificio, la voluntad Española de la lengua). Por extensión, debemos entender invasión a una de una persona o una población. Es el caso de los Incas que, en su acción militar que inicia una ocupación tanto de carácter temporal como proceso de expansión respetaron las creencias, ídolos, cultura e permanente. Por lo general, las invasiones militares originan resistencia de la nación invadida, produciendo hechos sangrientos y de extrema violencia. El idioma, y hasta autoridades de las naciones conquistadas para una invasor realiza saqueos, violaciones, incendios, capturas, torturas, colonización más efectiva humillaciones para imponer por el miedo su dominio, en tanto en el lado de la resistencia hay actos de heroísmo pero también de traiciones y colaboraciones. II. CRISIS INTERNA DEL TAHUANTINSUYO, A LA LLEGADA DE LOS ESPAÑOLES Muerto el Inca Huayna Cápac, el sucesor al trono sería su hijo Ninan Cuyochi pero éste murió a causa de la enfermedad de la viruela. Pero antes de morir Huayna Cápac, le da el reino de Quito a Atahualpa que en cierto modo podía tener derecho a él como dominio de sus antepasados. De cierta manera con su último aliento, Huayna Cápac hizo la acción menos política de su vida ya que derriba las leyes fundamentales del Imperio y mientras recomendaba la concordía entre los herederos, en este caso Atahualpa y Huáscar, a la vez dejaba en la división del Imperio una semilla de discordia inevitable. Es así como se iniciarían las disputas entre Huáscar y Atahualpa. Unos dicen que la causa inmediata de la disputa consistió en que Huáscar reclama el territorio de Tumibamba que poseía su hermano como parte de su herencia paterna. Las tropas de los «herederos» se enfrentarán en diversas batallas. Unos dicen que en su primer encuentro Atahualpa fue derrotado y tomado prisionero por tropas de Huáscar cerca de Tumibamba. Recobrándose de este desastre se escapó de su encierro y se encontró con su ejército (muy numeroso y el más experimentado del Imperio), dentro del cual contaba con generales como Quisquiz y Calcuchimac. Guiado por guerreros de tanta experiencia, el joven monarca se puso al frente de su ejército y dirigió marcha al Sur. Apenas llegó a Ambato cuando se encontró con un numeroso ejército que contra él enviaba su hermano. Esta sangrienta batalla duró todo el día siendo el triunfo para las tropas de Atahualpa. El príncipe de Quito se aprovecho de este triunfo para proseguir su marcha, hasta que llegó a Tumibamba zona de los Cañaris. Entrando a esta ciudad como conquistador, pasó cuchillo a todos sus habitantes y la arrasó con todos sus suntuosos edificios. La desgracia de los Cañaris aterró a los pueblos enemigos de Atahualpa y todas las ciudades abrieron sus puertas al vencedor que se dirigía al Cusco. Atahualpa entonces decide acampar en Cajamarca y deja a cargo de su campaña militar a sus generales Quisquiz y Calcuchimac.
  • 136.
    Una vez enel Cuzco (a 15 km) se llevó a cabo la batalla de QUIPAIPA donde las tropas de Atahualpa lograron derrotar a los adversarios. Los soldados del Inca cusqueño, tratando de salvar al Sapa Inca (Huáscar), murieron todos «en su presencia : parte que mataron los enemigos y parte que ellos mismos se mataron viendo a su rey preso». Las tropas de Atahualpa también tomaron prisioneros a cientos de curacas, y militares de alto rango, muchos de los cuales se entregaron sabiendo que a Huáscar también lo habían tomado preso. III. TERCER VIAJE DE FRANCISCO PIZARRO (La Invasión) Pizarro desembarcó en Tumbes a principios del año 1532. Habían puesto pie en el territorio del Tahuantinsuyo, cuya conquista habían de emprender enseguida, en Marzo de 1532 Pizarro deja en Tumbes una pequeña guarnición y él se dirigió al sur. Así llegó a orillas del río Chira donde fundó la ciudad de San Miguel siguiendo la usanza Española de esta manera esta ciudad se convertía en la puerta de entrada y base para futuras operaciones de invasión. En esta ciudad Pizarro recibió e hizo acopio de las noticias sobre la exacta situación del Impero de los Incas, supo de la muerte de Huayna Capac y del estallido de la guerra entre los hermanos Huáscar y Atahualpa. Supo asimismo del triunfo de Atahualpa y sobre todo de la estadía de Atahualpa en Cajamarca. Comienza a ofrecer alianza a todas las naciones para que unieran fuerzas con ellos, presentándose para unos como «libertadores» frente a la opresión de los Incas del Cusco, para los seguidores de Huáscar mantienen la imagen de ser seres casi divinos que han venido a apoyarlos y a castigar al Inca usurpador, y para los Atahualpistas se ofrecen como nuevos súbditos que vienen a rendir su vasallaje ante el Inca Atahualpa. Nota : En Poechos Pizarro conoció al Curaca Maizavilca, quien informó que Atahualpa estaba en Cajamarca Siempre se puede saber más... Sabías que Pizarro se unió con una de las hijas de Huayna Cápac: Inés Huaylas, y que de esta unión tuvieron una hija llamada Francisca, la cual se convertiría en una de las principales mestizas de su época. IV. LA HECATOMBE: CAPTURA DEL INCA Pizarro decide marchar hacia Cajamarca para tomar prisionero a Atahualpa. Al frente de 165 soldados. La travesía hacia Cajamarca fue dura y penosa puesto que los Españoles se enfrentaban a un nuevo ambiente al cual no estaban acostumbrados, el frío, la altura, la serranía andina, llegando el 15 de noviembre de 1532 a Cajamarca. Pizarro mandó una comitiva formada por Hernando Pizarro y Hernando de Soto invitando a Atahualpa para que visitase la ciudad ya que éste se encontraba en los baños termales cercanos llevando al indio Felipillo como traductor, que había acompañado a Pizarro en esta su tercera Expedición. Al promediar el día 16 de noviembre, Atahualpa hacía su ingreso en la ciudad. Se extrañó de no ver a nadie y al poco rato se le acercó el padre Fray Vicente Valverde, quien puso en práctica el Requerimiento (traducido por el interprete Felipillo). Allí se le pedía al Inca soberano del Tahuantinsuyo someterse a la autoridad de la corona de España y aceptar la religión cristiana, el gran Inca nada entendió. La Biblia, le fue alcanzada para que juramentase sobre ella, pero mucho menos el comprendió y pensando que se burlaban de él la arrojó lejos. El fraile, entonces hizo la señal convenida y pronunció gritando a toda vos ¡Santiago los evangelios por los suelos venid que yo os absuelvo!, inmediatamente se dio lugar a una matanza pocas veces vista por ser humano de esa época. “Si me soltáis, dijo un día Atahualpa a Pizarro, yo cubriré de oro todo este aposento”. Picado de la sonrisa de incredulidad con que había sido acogida su oferta, añadió con más calor: “No sólo cubriré de oro el suelo, sino que llenaré este cuarto de oro hasta donde llega mi mano (la alzó, puesto de puntillas) y también llenaré de plata los dos cuartos inmediatos”. La seguridad con que prometía, las riquezas ya vistas y las que anunciaba a voz pública, hicieron al fin, que se tomaran seriamente sus palabras; y se ajustó el rescate ante el escribano con las formalidades legales. En el término de dos meses debía cubrirse de oro aquel cuarto hasta la altura indicada y de plata otros dos cuartos menores; los metales preciosos habían de colocarse no en barras, sino, según se amontonaron las piezas manufacturadas.
  • 137.
    V. LA MUERTEDEL INCA Francisco Pizarro, ante las noticias de la llegada de Almagro a las costas del Perú, decide no dividir el botín con su socio y pese a que todavía no se había cumplido el plazo para completar el rescate se reparte lo recibido entre todos los que participaron en la captura. Ordena además que se realice el juicio al Inca, para lo cual envía fuera de la ciudad a los capitanes que simpatizaban con perdonarle la vida a Atahualpa. El juicio es breve, las causas nominales que sustentan este asesinato son pueriles (no haber cumplido con el rescate, haber asesinado a su hermano, etc.) y Atahualpa es sentenciado a morir quemado en la hoguera, una de las peores muertes dentro de la cosmovisión andina. El Inca es convencido para que adopte el cristianismo con lo que se le aplica la pena del garrote (muerte por estrangulamiento). A la muerte del Inca se da el suicidio de decenas de sus súbditos y esposas que deciden acompañarlo. VI. CAUSAS Y/O FACTORES QUE PROPICIARON LA CAÍDA DEL TAHUANTINSUYO A continuación te presentamos algunas explicaciones sobre las causas y factores que influenciaron en la caída del Tahuantinsuyo. Guerra entre Huáscar Resentimiento y resistencia y Atahualpa Colaboracionismo de grupos de los pueblos conquistados indígenas con los españoles contra los incas (Huancas, tallanes, etc.) CAUSAS DE LA CAÍDA DEL TAHUANTINSUYO División de las panacas Superioridad militar relativa reales Contradicciones al interior de los españoles de etnia dominante inca NO DEBES OLVIDAR QUE: Uno de los argumentos muy mentados y estudiados para demostrar la fácil destrucción del Imperio, fue la división existente tanto en el ejército como en la clase dirigente en dos bandos: los de Huáscar y los de Atahualpa, que vale decir entre Hanan y Hurin Cusco. Desunión que llevó consigo una cruel y larga guerra civil de la que se aprovechó Pizarro ayudando al uno contra el otro y viceversa, hasta hacer desaparecer a los dos y quedarse él como único gobernador de todo el territorio. No cabe duda que de las teorías hasta ahora en boga, ésta ha sido la aceptada como la más lógica y natural de todas. (Waldemar Espinoza : “La destrucción del Imperio de los Incas”) Existen también las falsas explicaciones sostenidas por los españoles sobre la caída del Tahuantinsuyo: • La ayuda de Dios en favor de los españoles: Intervención de la providencia. • La superioridad racial de los españoles. VII. MARCHA AL CUSCO Luego de la muerte de Atahualpa en Cajamarca, los españoles nombraron como Inca a su hermano, el joven Toparpa, pero éste murió poco tiempo después durante el viaje de Cajamarca a Cusco. El siguiente fue Manco Inca, hijo de Huayna Cápac y Mama Runtu y medio hermano de Atahualpa, que recibió la mascaipacha de mano de los españoles en 1534, dando lugar así a un gobierno títere.
  • 138.
    ECUADOR COLOMBIA Tumbes Huasimo Rica Playa Poechos Tangarará Huancabamba PERÚ Pabur Loma Larga Olmos Motupe Túcume Saña Cajamarca Niepos BRASIL Cajabamba Huamachuco Santiago de Chuco Andamarca Corongo Huaylas Caraz Yungay OCÉANO Recuay Huaraz Chiquián Cajatambo Oyón Punrun PACÍFICO Tarma Jauja Huancayo Pucará Huancavelica Ayacucho Jaquijahuana Limatambo Vilcashuamán Andahuaylas Cusco Abancay RECORRIDO DE PIZARRO DE TUMBES A CUSCO Y LUEGO A JAUJA VII. FUNDACIÓN DE CIUDADES Las ciudades desempeñaron un rol importante en la colonización española de América, además de hacer más consistente la ocupación española de los territorios, otorgaba una base jurídica y solían constituir puestos de avanzada para nuevas expediciones, a la vez que se convirtieron en centros de evangelización y difusión de la cultura española. La organización de las ciudades se hizo, por lo general siguiendo el trazado en cuadrícula propio de la tradición española, la administración estuvo a cargo del cabildo, cuya función consistía en repartir solares, regular el traspaso de propiedades, velar por el abastecimiento, limpieza y belleza (ornato) de la ciudad. Es importante destacar que los miembros del cabildo en un inicio fueron conquistadores- encomenderos, pero, más tarde la corona dispuso la venta de los cargos, en todo caso, la conclusión del tema, es que debían ser miembros aristócratas. Las ciudades españolas cumplieron funciones de defensa militar, control de la población indígena y centro de administración y control económico de la región. El primer alcalde de Lima fue Nicolás de Ribera “El viejo”. El día Lunes 18 de enero de 1535, Francisco Pizarro funda la capital de la Gobernación de Nueva Castilla, “… en el Primeras Ciudades Fundadas pueblo indígena de Lima”. La fundación se realiza en lo que sería la Plaza Mayor. Los alrededores se parcelaron San Miguel de Piura por la casa del Gobernador, la Iglesia y el cabildo. El Jauja (primera capital del Perú) 11 de octubre de 1533 primer alcalde fue Nicolás de la Rivera “El Viejo”, uno de Cusco: 14 de noviembre de 1533 los Trece de la isla del Gallo. El trazo urbanístico trazado fue el damero y en él repartieron solares para los Lima españoles que se afincaron en la Ciudad de los Reyes. Trujillo Como en todos los actos de fundación, se desconocieron Chachapoyas todos los derechos que sobre ellas tenían los indígenas, Huamanga en este caso, los derechos de Taulichusco. De Lima pasó León de Huánuco Pizarro a inspeccionar el “Puerto natural de la ciudad”. Arequipa Así funda el callao, con el nombre de Santa María.
  • 139.
    LECTURA GUERRA ENTRE LAS ETNIAS CONQUISTADAS POR LOS INCAS U na de las principales causas de la caída del Impero Incaico son las guerras que tuvo éste con las etnias que trataban de independizarse. Para muchos cronistas el divisionismo principal era el existente entre los hermanos pretendientes al trono. Pero ello no es totalmente la verdad. Hubo algo más, el divisionismo y rivalidad entre grupos étnicos que integraban el Tahuantinsuyo. Estos grupos étnicos, cerca de más de doscientos, esperaban pacientemente la oportunidad para rebelarse. Entre las etnias que más información se tiene sobre sus acciones son los de los Chancas, Huancas, Cañares, Chachas, Caracaras, Chachapoyas, entre otros, que a la llegada de los españoles, se aliaron a ellos y colaboraron decisivamente en la destrucción del Imperio. Pero habría de analizarse por qué sucede tales guerras independentistas de las etnias, por qué consideran a los Incas como enemigos y a los españoles como amigos. Sobre la situación política de un Estado cabe mencionar su fundamental debilidad interna porque para entonces los gobernantes cuzqueños no habían llegado a imponer una unidad coherente a las diversas etnias que integraban el Imperio Inca. Por ello, cuando las naciones sojuzgadas vieron insólitamente llegar a los españoles se dieron cuenta de que se acercaba la hora de la liberación, del desquite y la venganza. Para esto buscaron y promovieron alianzas y entendimientos entre diferentes etnias que querían liberarse y también con los europeos. Es por estas circunstancias que la lucha queda protagonizada no por españoles e Incas, sino por Incas y Huancas, también llega un instante en que los Incas se empeñaron más en castigar la deslealtad de sus iguales que en oponerse al avance de los conquistadores. LAS PRIMERAS ALIANZAS Y AUXILIOS DE LOS HUANCAS Con la muerte de Atahualpa los curacas y la gente Huanca marcharon multitudinalmente en dirección al antiguo reino de Cuysmancu; iban a ofrecer sus servicios al caudillo español y a través de éste prestar juramento al Rey de España. Para los Huancas, la muerte de Atahualpa significaba su liberación. Luego de la liberación de los Huancas y la sumisión que estos mostraron ante Pizarro al llegar al valle Jatunmayo tuvieron que enfrentarse innumerables veces con las fuerzas quiteñas de Calcuchimac empezando así una serie de batallas entre los Huancas y los Quiteños. Con la llegada de las tropas españolas el valle de Jatunsaca. Los Huancas recibieron su ayuda en múltiples batallas tales como Huayucachi, etc. 1. ¿Cuál era la situación del Tahuantinsuyo a la llegada de los españoles? ____________________________________________________________________________________________ ____________________________________________________________________________________________ ____________________________________________________________________________________________ ____________________________________________________________________________________________ ____________________________________________________________________________________________ 1 I 2. Crucigrama: 2 N 1. Al estallar la guerra civil al interior del tahuantinsuyo, el inca Atahualpa 3 C estaba asentado en el pueblo de ... 4 A 2. A la muerte de Huayna Capac, lo debía suceder en el «trono» su hijo ... 3. El encuentro de Pizarro con Maizavilca se dio en el pueblo de ... 5 A 4. Primera ciudad española fundada en el Perú ... 6 T 5. Leyó el requerimiento al Inca en la plaza de Cajamarca ... 6. Luego de la muerte de Atahualpa, Pizarro nombrará a ... como nuevo Inca. 7 A 7. A la muerte de Toparpa lo sucede en el cargo ... 8 H 8. Acusado de matar a Toparpa ... 9. Los principales aliados, indígenas, de los españoles fueron los ... 9 U 10. La primera capital del Perú fue ... 11. Lima fue fundada el 18 de Enero de 1535, en ese momento la ciudad estaba 10 A gobernada por el cacique ... 11 L 12. Funda la ciudad de Lima ... 13. Princesa indígena, hija de Huayna Cápac, con quien se unió Pizarro ... 12 P 13 A
  • 140.
    3. Señala yexplica cuál fue el principal factor que propició la pronta caída del Tahuantinsuyo. ____________________________________________________________________________________________ ____________________________________________________________________________________________ ____________________________________________________________________________________________ ____________________________________________________________________________________________ 4. ¿Por qué razón crees que los Huancas se convirtieron en los principales aliados de los españoles? ____________________________________________________________________________________________ ____________________________________________________________________________________________ ____________________________________________________________________________________________ TAREA DOMICILIARIA ANÁLISIS A continuación te presentamos dos textos a partir de los cuales deberás desarrollar las actividades indicadas al final de cada una de ellas. • Superioridad Tecnológica Hubo diversos recursos que marcaron la superioridad tecnológica de los conquistadores españoles sobre la resistencia inca. Las armas son los artefactos en los que más evidente es esta diferencia tecnológica. La ventaja que otorgaban las armas de fuego a los españoles, frente a los arcos y flechas, las macanas, las lanzas y las cachiporras de los incas, fue considerable. Sin embargo los animales fueron también herramientas fundamentales como elementos de intimidación utilizados por los españoles contra los incas. En este sentido los caballos fueron determinantes, no sólo como herramienta de intimidación, sino también como medio que facilitó y dinamizó la movilización de los conquistadores. Los perros de los conquistadores causaron, asimismo, pavor entre los indígenas por su ferocidad que, habiendo sido exacerbada para la guerra de reconquista española, se utilizó también como arma en la conquista de América. 1. ¿Cómo influyeron las armas traídas por los españoles ante el encuentro con los incas? 2. ¿Cuál fue el papel que jugó el caballo en el proceso de invasión? 3. Grafica las principales armas de los españoles y la de los incas, y compara. • Pugnas dentro del Tahuantinsuyo La llegada de los españoles al Tahuantinsuyo coincidió con la lucha interna que Huáscar y Atahualpa, ambos hijos de Huayna Capac, sostenían por el control del Imperio Incaico. Esta lucha que por mucho tiempo fue descrita como una guerra fraticida que demostraba la decadencia del imperio, al parecer no fue sino la repetición de las guerras rituales tras la muerte de un inca. La sucesión no existía dentro del Tahuantinsuyo, la elección del Inca se realizaba entre los jóvenes más aptos y que mejores condiciones reunían para el mando. Una vez elegido a los posibles candidatos, debían ellos contar con el apoyo de las panacas cuzqueños, es decir, los grupos familiares descendientes de los antiguos incas. Estas panacas se encontraban divididas en Hanan y Hurín, las dos parcialidades en que estaba dividida la organización andina y a la que pertenecían las dinastías incaicas. Esta dualidad organizaba la vida en los Andes, los Hanan tenían ascendencia sobre lo Hurin; en el caso de esta guerra ritual, el representante del bando Hanan era identificado y se le apoyaba, pues debía ganar para mantener el orden natural de las cosas. En el caos de la guerra entre Huáscar y Atahualpa se puede observar dicho patrón. Tras un rito de iniciación, a Atahualpa se le identifica como el inca Hanan y a partir de ese momento las crónicas sólo hablan de las batallas ganadas por dicho inca. Huáscar está destinado a perder y a ceder a favor del inca de Tumibamba. Si bien es cierto que para la fecha en que llegan los españoles el Tahuantinsuyo tuvo su mayor expansión, no se puede negar que en sus fronteras existía poca población como para mantener los vínculos de reciprocidad y redistribución que eran pilares en la economía y organización social incaica. En este sentido es posible afirmar que por el año de 1532 hubo cierta descomposición en la estructura organizacional, pero ello no es fruto de las guerras entre Huáscar y Atahualpa. Estas batallas eran parte de un rito cíclico que se realizaba a la muerte de cada inca. El rito coincidió con la llegada de los peninsulares, quienes se valieron de dicho enfrentamiento para tomar control sobre el Tahuantinsuyo.
  • 141.
    4. ¿Cuál fuela causa de la guerra entre Huáscar y Atahualpa? 5. ¿Con qué panacas se le reconocía a cada uno de los dos incas que se encontraban en lucha? 6. ¿Cómo crees que influyó la guerra civil en la caída del Tahuantinsuyo? 7. ¿Se puede afirmar que la guerra civil, fue una guerra de panacas y no sólo una guerra entre dos individuos?(Sí, No)¿Por qué? 8. VOCABULARIO - Panaca - Fraticida - Tumibamba HABILIDAD Y/O DESTREZA 9. Busca la cronología de los principales acontecimientos del tercer viaje de Francisco Pizarro y realiza una línea de tiempo (incluir gráficos) INVESTIGACIÓN 10. Investiga y escribe la historia de la fundación de Lima y por qué fue elegida para ser la capital del Perú sobre otras ciudades. RESISTENCIA ANDINA ¿Qué aprenderemos? En el presente capítulo conoceremos la reacción de algunos indígenas ante la invasión española. Reacción que se manifestará en la organización de diversas luchas en favor de la reconquista andina, destacando entre ellas: la rebelión de los generales atahualpistas y el levantamiento de Manco Inca y los incas de Vilcabamba. Muerto el Inca Atahualpa, Pizarro necesitaba seguir contando con el apoyo de los indígenas es por ello que nombrará a un nuevo inca, éste era uno de los hijos de Huayna Cápac: Tupac Huallpa (Toparpa), pero camino hacia el Cuzco éste morirá teniendo que nombrar a otro gobernante indígena, recayendo el cargo en la figura de Manco Inca con quien ingresará al Cusco, el 15 de noviembre de 1535, pero no como conquistador, sino como un aliado providencial del nuevo inca. Pero no creamos que todos los indígenas eran adeptos al invasor y que miraban impávidos cómo se posesionaban del Imperio. Durante mucho tiempo en los andes se dieron diversas luchas con el objetivo de reconquistar el Imperio, entre las cuales destacan: LUCHAS DE RECONQUISTA (Resistencia andina) Resistencia quiteña Manco Inca y los incas de Vilcabamba protagonizada por los líderes fueron Quisquiz Manco Inca Rumi Ñahuai Sayri Tupac Calcuchimac Titu Cusi Yupanqui Tupac Amaru (I)
  • 142.
    I. RESISTENCIA QUITEÑA Ante los trágicos sucesos de Cajamarca los generales de Atahualpa encabezados en el sur por Quizquiz, luchan contra los españoles y sus aliados formados por indios centroamericanos, así como por las naciones antes vasallas de los Incas y por los cusqueños huascaristas. Él líder indígena contó con el apoyo de otros generales atahualpistas: Calcuchimac y Rumi Ñahui, quienes conjuntamente se organizaron para iniciar la ofensiva contra los españoles: • En el Norte: Rumi Ñahui • En el Centro: Calcuchimac • En el Sur: Quizquiz ACONTECIMIENTOS: • Calcuchimac fue tomado prisionero por los españoles y llevado a la hoguera en Jaquijahuana, acusado de haber urdido la muerte de Toparpa. • En el mes de mayo de 1534 Manco Inca Yupanqui y Pizarro, en el valle de Jauja, lograron vencer al general Quizquiz en la batalla de Mataycalla o Maricalla. II. MANCO INCA Y LOS INCAS DE VILCABAMBA 1. MANCO INCA En un primer momento se alió y colaboró con el español, lo que puede explicarse en su intención de buscar refuerzos para expulsar a los militares quiteños que habían ocupado el Cusco, y por su desconocimiento del verdadero alcance de las miras políticas de Pizarro. Después de vencer a los atahualpistas y de regreso al Cusco, Manco Inca comprendió las verdaderas intenciones de sus “aliados” españoles: quedarse y someter las nuevas tierras conquistadas. Además entendió que los españoles lo consideraban como un simple títere a su disposición. Manco Inca era objeto de constantes burlas y vejámenes por parte de la soldadesca (por ejemplo, apagaban con sus fosas nasales las velas, se orinaban encima de él, etc). Es por esa razón que un día aprovechando que Almagro había salido engañado hacia el Sur para realizar la conquista de Chile, el Inca les promete a los hermanos de Pizarro, que lo tenían cautivo en el Cusco, enseñarles dónde escondía un tesoro fabuloso y aprovechando un descuido de sus captores, logra huir, justo con el Willac-Umu, dándose así inicio a la denominada segunda fase de resistencia inca. Ataque a Cusco: Estuvo dirigido por el Ataque a Lima: Dirigido por Quizu propio Manco Inca, que tomó Ollantay- Yupanqui, quien derrotó a los españoles tambo y más tarde en la batalla de Sac- en varias batallas, destacando la batalla PRIMERA sayhuamán es derrotado, sin embargo, de Atocongo, sin embargo al final fue 1536 - 1537 en esta batalla mueren también Juan derrotado por Francisco Pizarro y sus O F Pizarro y Cahuide. aliados, los Cañaris, Yungas, Huaylas, E etc. N S I El propósito de esta etapa era atacar a los españoles desde el Marañón hasta Bolivia y V Chile. En el norte las tropas de Manco Inca vencerán a los españoles en la batalla de A Oncoy. SEGUNDA En el sur no se corrió la misma suerte ya que por el apoyo del Inca Paullu los españoles 1538 finalmente obtuvieron la victoria en la batalla de Cochabamba. Luego de la derrota Manco Inca se retirará a Vilcabamba, para continuar preparando su resistencia, donde finalmente morirá en 1545.
  • 143.
    Siempre se puedesaber más ... Mientras el Inca estuviera refugiado en Vilcabamba, los invasores, no podían cantar victoria, es por ello que Gonzalo Pizarro tomó prisionera a Cura Ocllo, esposa de Manco Inca, con el fin de propiciar que ante la amenaza de muerte a su esposa, salga de su escondite, pero el Inca no aceptó salir. Como venganza los españoles mataron a la valiente Cura Ocllo de quien dicen que murió sin expresar la mínima queja o grito de dolor. Cahuide, Cahuis o el capitán Cahuide, guerrero de formas atléticas y aún más fuerte de alma que de cuerpo, había bebido la chicha presentada por el Inca en vasos de oro; y fiel a su promesa prefirió morir, antes que desamparar la torre confiada a su valor. Agotado el inmenso depósito de armas arrojadizas, comenzaban a flaquear los demás defensores, pero él parecía multiplicarse para acudir a todos los puntos atacados: al indio que veía cobarde le derribaba de un golpe de maza, y amenazaba de muerte a cuanto español subía por las escalas. Herido de dos saetazos no hizo más demostración que si no le tocaran. Cuando vio que el enemigo era dueño de la posición, arrojó a los cristianos su inútil arma; tomando un puñado de tierra la mordió y se restregó con ella la cara, con indecible congoja; y, por no ver con sus ojos la pérdida de la fortaleza, se precipitó de una altura de cien estados, envuelta la cabeza en su yacaolla. Sintiólo mucho Hernando que sabía hacer justicia el heroísmo, y había jurado conservarle la vida. Manco Inca fue asesinado (1545), en Vilcabamba, por un grupo de almagristas, a quien el Inca les había dado refugio, ya que en ese momento se desarrollaba una guerra civil entre Pizarristas y almagristas. 2. VALLE DE VILCABAMBA Luego de la derrota en la batalla de Cochabamba, Manco Inca y sus tropas huyeron de Pizarro; cruzaron Vilcabamba el Urubamba, llegando a un lugar agradable y fértil, Chuquichaca donde comprendieron que podrían cosechar sus Vitcos alimentos y encontrar pastos para llamas y alpacas, Ollantaytambo sus 45 mil cabezas de ganado. Manco Inca llamó a ese lugar Vitcos (o posiblemente Uiticos), y mandó construir en él un gran palacio y 0 20 40 Cuzco millas Vilcabamba reducto de la resistencia inca contra los españoles
  • 144.
    una ciudad completa.Los escritores modernos llaman a ese alto valle Vilcabamba. Vilcabamba, se encuentra ubicado a unas 20 o 25 leguas al norte del Cusco. Vilcabamba fue, desde Manco Inca hasta Túpac Amaru, un reducto incaico cuya capacidad de hostigar y amenazar a la sociedad colonial y sus autoridades sufrió altas y bajas. Mas el refugio prohibido de Vitcos o Vilcabamba nunca fue hallado por los europeos. El santuario, desaparecidos los incas, fue abandonado, se perdió su rastro, y finalmente desapareció de la memoria de ambos pueblos, peruanos y españoles. 3. SAYRI TUPAC Hijo de Manco Inca en el año 1557 inició la lucha contra los españoles pero, claudicó en el año de 1558 ante el virrey Andrés Hurtado de Mendoza, a cambio recibió la encomienda de Yucay, convertida más tarde en el Marquesado de Oropesa, se dice incluso que aceptó el bautismo y se le puso el nombre de Diego. Murió en el año de 1560. 4. TITU CUSI YUPANQUI Hermano de Sayri Túpac, se sublevó en el gobierno del Virrey Conde de Nieva y de Lope García de Castro; durante su sublevación, se desarrolló el movimiento de Taki Onkoy, inclusive firmó el tratado de paz de Acobamba en 1566. Tras insistir en la guerra, murió de fiebre o malaria. Escribió la crónica: "Relación de los hechos de Manco Inca". Siempre se puede saber más ... A través del Taqui Onkoy se reconoció desde un principio que no se debían usar ropas españolas, o cualquier otra cosa de índole hispana, incluso los nombres, es decir, cualquier elemento que indique una asimilación de la cultura occidental. 5. TÚPAC AMARU I Fue el último Inca de Vilcabamba, antes de tomar el poder, llegó a tomar el cargo de sacerdote, su sublevación se dio, durante el gobierno del Virrey Toledo, quien envió una expedición al mando de Hurtado de Arbieto para capturarlo. Túpac Amaru fue traicionado por el curaca Manarie de la tribu de los Momori, siendo capturado finalmente por García de Loyola, murió asesinado en el Cuzco en 1572. El cronista indio Felipe Guzmán Poma de Ayala da un testimonio patético de lo que fue la brutal decapitación de Túpac Amaru I en la plaza del Cusco. La heroica resistencia andina contra los invasores fracaso por diversos factores, sin embargo lo imperdonable para nuestra historia es el apoyo de diversos nobles incas como Paullu Inca que traicionaron al Tahuantinsuyo en favor de los peninsulares. Cuando el rey Felipe II se enteró de la muerte del Inca, le dijo a Toledo: “idos Toledo que yo te envié para gobernar”
  • 145.
    1. La resistenciaquiteña estuvo protagonizada por: _____________________________________________________________________________________________ _____________________________________________________________________________________________ _____________________________________________________________________________________________ _____________________________________________________________________________________________ 2. Ordena cronológicamente a los incas de Vilcabamba: a) Titu Cusi Yupanqui b) Sayri Túpac c) Túpac Amaru I d) Manco Inca Ordenar: _______________________;_______________________;_______________________; _____________________ 3. Define y/o explica lo siguiente : a) Vilcabamba:________________________________________________________________________________ __________________________________________________________________________________________ __________________________________________________________________________________________ b) Paz de Acobamba: __________________________________________________________________________ __________________________________________________________________________________________ __________________________________________________________________________________________ c) Taqui Onkoy:_______________________________________________________________________________ __________________________________________________________________________________________ __________________________________________________________________________________________ d) Cahuide: __________________________________________________________________________________ _______________________________________________________________________________ _______________________________________________________________________________ 4. ¿Por qué razón crees que Manco Inca, en un inicio, brindó apoyo a los españoles? _____________________________________________________________________________________________ _____________________________________________________________________________________________ _____________________________________________________________________________________________ _____________________________________________________________________________________________ _____________________________________________________________________________________________ 5. ¿Qué opinión te merece la resistencia de los incas de Vilcabamba? _____________________________________________________________________________________________ _____________________________________________________________________________________________ _____________________________________________________________________________________________ _____________________________________________________________________________________________ TAREA DOMICILIARIA DESARROLLO 1. ¿Quiénes fueron los primeros incas en organizar la resistencia en contra de la invasión española?. 2. Explica la importancia de Vilcabamba en el proceso de resistencia andina. Grafica y ubica en el mapa del Perú el valle de Vilcabamba. 3. ¿Por qué razón crees que Manco Inca se rebeló contra Pizarro? Explica los principales acontecimientos de las rebeliones de los incas de Vilcabamba sucedidos durante el liderazgo de Manco Inca, Sayri Tupac, Titu Cusi Yupanqui y Tupac Amaru I.
  • 146.
    EXTENSIÓN 4. Lee eltexto y desarrolla la actividad propuesta al final. LA CONQUISTA ESPIRITUAL La conquista espiritual se refiere al proceso de la cristianización de la población indígena americana en el siglo XVI mediante la evangelización o enseñanza de la religión católica. Los encargados de llevar a cabo esta labor, unas veces por convencimiento y otras por la fuerza, fueron los misioneros de distintas órdenes religiosas (franciscanos, dominicos, jesuitas, agustinos, carmelitas), algunos de los cuales acompañaron a los conquistadores desde las primeras incursiones. Además de cristianizar a los indígenas, los misioneros le transmitían la cultura occidental, es decir, las costumbres, lenguajes y forma de trabajos europeas. Los jesuitas misioneros crearon asentamientos de indígenas entre Paraguay y Uruguay en donde enseñaron con éxito la vida sedentaria y autosuficiente a los indios guaranís. Actividad: Señala qué relación tiene el texto leído con el origen del Taqui Onkoy. GUERRAS CIVILES ENTRE LOS INVASORES La Capitulación de Toledo, marcó el inicio de las diferencias entre Francisco Pizarro, por un lado y Diego de Almagro y Hernando de Luque por otro; diferencias que sus partidarios harían suyas y que con el correr del tiempo y de la conquista, se irían ahondando hasta volverse infranqueables. ¿Qué aprenderemos? A continuación analizaremos el desarrollo de las diversas luchas llevadas a cabo al interior del bando español, luego de la muerte del inca Atahualpa, enfrentamientos que tendrán su antecedente más remoto en la Capitulación de Toledo, en donde se contemplaban mayores privilegios para Pizarro, pero estos enfrentamientos se prolongarán aún hasta los primeros años del Virreinato peruano, cuando se produzca la reacción de los encomenderos contra la Corona española.
  • 147.
    GUERRAS CIVILES ENTRELOS INVASORES Una vez terminado el proceso inicial de conquista y reparto de botines de guerra, y aún con el proceso de colonización y gran parte del territorio por explorar y descubrir, se dieron una serie de acontecimientos que terminarían en guerras internas entre los mismos conquistadores en un primer momento, y entre los encomenderos y la Corona española en un segundo caso. I. GUERRA ENTRE DIEGO DE ALMAGRO Y FRANCISCO PIZARRO La Capitulación de Toledo, ajustada entre Francisco Pizarro y el Rey de España, marcó el inicio de las diferencias entre Francisco Pizarro, por un lado y Diego de Almagro y Hernando de Luque por otro; diferencias que sus partidarios harían suyas y que con el correr del tiempo y de la conquista, se irían ahondando hasta volverse infranqueables. 1. CAUSAS Entre las causas que desencadenan la Guerra Civil entre los conquistadores, tenemos : la posesión del Cusco y el fracaso de la expedición de Diego de Almagro a Chile. • La Conquista de Chile: Fue un fracaso, el territorio era pobre y la lucha con los araucanos no tenía cuando acabar. Almagro enfrentaba la insubordinación de su propia tropa y decidió reclamar algo a lo que consideraba que tenía justo derecho: la rica ciudad del Cusco. 2. REPARTICIÓN DE TERRITORIO El rey Carlos V le había dado a Francisco Pizarro la gobernación de Nueva Castilla y a Diego de Almagro la gobernación de Nueva Toledo. El 12 de mayo de 1534 se establecieron las gobernaciones de Nueva Castilla y Nueva Toledo: Nueva Castilla, que abarcaba desde el sur de Ecuador, el norte y centro de Perú, fue concedida a Francisco Pizarro. Diego de Almagro obtuvo la de Nueva Toledo, que se extendía desde donde terminaba Nueva Castilla hasta lo que es hoy el pueblo de Taltal. 3. ENFRENTAMIENTOS Los españoles terminaban con la resistencia india, y ya los partidarios de Almagro y de Pizarro estaban a punto de enfrentarse para tomar el control del Cusco. Cusco El enfrentamiento entre Francisco Pizarro y Diego de Almagro durante el proceso de la invasión española del Perú se originó en la disputa por la posesión de la ciudad de Cuzco, que ambos consideraban bajo su jurisdicción y que estaba en poder de Almagro desde 1537. El 19 de abril de 1537, Almagro entró repentinamente en la ciudad del Cusco e hizo prisioneros a Hernando y Gonzalo Pizarro. Alonso de Alvarado, lugarteniente de Pizarro, llegó al auxilio, pero su armada de 570 hombres fue derrotada en el valle de Abancay. A.Batalla de Las Salinas: La batalla tuvo lugar en las antiguas salinas indias de Cachipampa, situadas a 5km al sur de Cusco, ciudad que fue ocupada por los pizarristas después de su victoria. En este enfrentamiento las tropas de Hernando y Gonzalo Pizarro vencieron a las de Diego de Almagro, que fue hecho prisionero el 6 de Abril de 1538. El lugarteniente de Almagro, Rodrigo Ordóñez, murió en el campo de batalla. Almagro fue ejecutado en julio de 1538.
  • 148.
    Siempre se puedesaber más... Ricardo Palma en sus tradiciones recoge el siguiente relato Los Caballeros de la Capa “Los de Chile” como se llamaba a los partidarios de Almagro, estaban reducidos a la mayor miseria y sin esperanza de mejorar de suerte, porque el comisionado regio que debía hacerles justicia no llegaba. Su pobreza era tal, que no tenían más que una sola capa para salir a la calle por turno. Picado, secretario de Pizarro, que gastaba gran lujo, llamó por ironía a los almagristas, los Caballeros de la Capa. Éstos, ofendidos, juraron sobre esta capa, en la que colocaron un crucifijo, vengar la muerte de Almagro haciendo desaparecer por la violencia a Francisco Pizarro. B. Muerte de Francisco Pizarro: "El Mozo" al enterarse de la muerte de su padre, jura venganza. Doce almagristas encabezados por Juan de Rada tienden una emboscada a Francisco Pizarro en Lima y le dan muerte el 26 de junio de 1541. C. Guerra de Almagro "El Mozo": Muerto Pizarro, los leales a Diego de Almagro "El Mozo" lo nombraron gobernador y se levantaron contra la autoridad del enviado del Rey de España, Cristóbal Vaca de Castro, en calidad de juez comisionado y gobernador del Perú. Ambos ejércitos, se enfrentaron en la Batalla de Chupas, (Ayacucho) el 16 de Setiembre de 1542. Almagro "El Mozo" pretendió aliarse con los Incas de Vilcabamba, pero fue capturado y ejecutado. II. GUERRA DE LOS ENCOMENDEROS En 1542, el rey de 1. CAUSA España firmó la real La aplicación de las leyes Nuevas (ideadas por Bartolomé de las Casas y promulgadas cédula que creaba el en 1542) por parte del Virrey Blasco Núñez de Vela. En estas leyes se Virreinato del Perú. En contemplaba la reducción del poder de los encomenderos. Su líder era Gonzalo Pizarro virtud de la creación del Virrei-nato del Perú, el rey nombra virrey a 2. LAS LEYES NUEVAS (1542) Blasco Núñez de Vela, La dación de las Leyes Nuevas se hizo en Barcelona, el 20 de Noviembre de 1542, convirtiéndose en el la mayoría a pedido de Fray Bartolomé de las Casas. Se estipuló por ellas que lo primer virrey del Perú. principal para la Corona era la conservación, aumento, instrucción y evangelización de los indios. Entre las principales leyes (ordenanzas) tenemos: 1. Velar por el buen trato de los indios. 2. Que no haya indio esclavo, aunque fuese cautivo de guerra, ya que de ello lo salvaba su condición de vasallo. 3. Que las encomiendas o repartimientos de indios se pongan en la corona si sus poseedores no tuvieran títulos en orden. 4. Que nadie encomiende indios sino el Rey. 5. Que los indios encomendados en gobernadores, lugartenientes u oficiales reales se pongan en la corona. 6. Que los encomenderos que hayan tratado mal a los indios pierdan su encomienda. 7. Que igualmente pierdan su encomienda los conquistadores que se hallaron contra Almagro el viejo en la batalla de las Salinas. 8. Que los que pretenden encomiendas hagan primero ante la Audiencia pública probanza de sus servicios, presentando los testigos de rigor, para que recogidas todas la informaciones elija el Consejo de Indias a quien más merezca la gracia. 9. Se mantiene las encomiendas de los encomenderos de las dos primeras generaciones. 10. Queda abolido el servicio gratuito de indios. Estas Nuevas Leyes, dictadas en sucesión ilógica y desordenada, pronto fueron conocidas en su espíritu por los conquistadores del Perú, suscitándose entre ellos un general sentimiento de repulsa dado que a todos tocaban de uno u otro modo. Por esta sencilla razón: las Nuevas Leyes nacieron justas pero impopulares.
  • 149.
    3. ENFRENTAMIENTOS Blasco Núñez de Vela, llegó al Perú con la mejor disposición de hacer cumplir las Leyes de Indias, pero, los encomenderos, se rebelaron a su autoridad, la desconocen, lo tildan de usurpador y se enfrentan al ejército del Virrey. Para tal efecto, nombran a Gonzalo Pizarro, a la sazón rico encomendero de Charcas (Bolivia), su caudillo y jefe del ejército; lo nombran además, gobernador del Perú, desconociendo las ordenes de la Corona española. El virrey fue expulsado a Panamá, pero desembarcó en Guayaquil y marchó a Quito, para volver a Lima. En el camino se encuentra con las fuerzas de Pizarro, el cual avanzaba hacia el norte con diez mil soldados, enfrentándose ambos ejércitos en la: A. Batalla de Iñaquito (18 de Enero de 1546): El virrey es capturado y ejecutado en el mismo campo de batalla. B. Batalla de la Huarina (20 de Octubre de 1547): Diego Centeno, leal al virrey Blasco C. Núñez de Vela y a la Corona española, al enterarse de la muerte de éste, levanta armas contra Gonzalo Pizarro, y trata de restablecer la autoridad real. Diego Centeno será derrotado por Francisco de Carbajal. C. Enterados de la rebelión en España, el Rey nombra al sacerdote Pedro de la Gasca Presidente de la Real Audiencia de Lima y Pacificador del Perú, con poderes extraordinarios. La Gasca porta también el decreto real del 20 de octubre de 1545, por el que se prohibía la encomienda hereditaria, con el fin de convencer a los encomenderos de que cesen la revuelta. D. Batalla de Jaquijahuana (9 de abril de 1548): La Gasca derrota a las fuerzas de Gonzalo Pizarro. 4. LEVANTAMIENTO DE HERNÁNDEZ GIRÓN Tras su victoria, Pedro de la Gasca elimina las gobernaciones de Nueva Castilla y Nueva Toledo. También redistribuye las encomiendas existentes en el Perú. Aparentemente, La Gasca no pudo satisfacer del todo a sus leales, lo que generó nuevos descontentos, esta vez entre los leales a la Corona. Dejando este germen de descontento, La Gasca retornó a España (1550). Los españoles en el Perú percibían que, a pesar de sus sacrificios para conquistar estos reinos, el Rey de España quería imponer otras autoridades y gozar de los beneficios de la conquista, logrados con sangre por los invasores. La rebelión se hace ahora en nombre de los "españoles pobres", gracias a los cuales se había efectuado la invasión del Perú. Girón formó un respetable ejército y tomó el Cusco el 13 de noviembre de 1553, dominando todo el sur del Virreinato del Perú. Luego, avanzó hacia Lima. Las tropas de la Real Audiencia, al mando de Alonso de Alvarado, salieron a su encuentro. El enfrentamiento se produce en las pampas de Villacuri (actual región Ica), saliendo vencedor Hernández Girón (31 de Marzo de 1544). De nuevo se enfrentan ambos ejércitos el 8 de Mayo de 1554, esta vez en la Batalla de Chuquinga, saliendo vencedor nuevamente Hernández Girón. Alvarado se dirige al sur en cuyas inmediaciones se volverán a enfrentar ambos ejércitos (8 de octubre de 1554), en la Batalla de Pucará. La suerte no sonríe esta vez a Girón, que es derrotado y tiene que huir del campo de batalla. Finalmente es capturado en Jauja, llevado a Lima y ejecutado en la Plaza de Armas en los primeros días del mes de diciembre de 1554. A partir de entonces, la autoridad real representada por el Virrey ya no fue discutida por nadie.
  • 150.
    1. Completa elesquema: CAUSA DE LAS GUERRAS CIVILES ALMAGRO contra PIZARRO LOS ENCOMENDEROS 2. ¿En qué consistieron las Leyes Nuevas de 1542? Señala quién fue su impulsor. ____________________________________________________________________________________________ ____________________________________________________________________________________________ ____________________________________________________________________________________________ ____________________________________________________________________________________________ 3. ¿Cuál fue la causa del levantamiento de Hernández Girón? ____________________________________________________________________________________________ ____________________________________________________________________________________________ ____________________________________________________________________________________________ ____________________________________________________________________________________________ 4. Responde las preguntas y completa el CRUCIGRAMA según el 8 3 número que corresponda: 2 7 12 1. El antecedente más remoto de las Guerras Civiles lo 4 11 encontramos en la Capitulación de ... 10 2. La causa de la Guerra Civil entre Almagro y Pizarro, fue la 5 posesión del ... 6 3. La gobernación de ... estuvo a cargo de Diego de Almagro. 4. En la batalla de las Salinas se da la derrota de ... 9 5. Ante la derrota en la batalla de las ..., y el consecuente asesinato de su líder, los almagristas organizaron la muerte 1 de Pizarro. 6. En la batalla de Chupas se enfrentará Almagro "El Mozo" con ... 7. El líder de la rebelión de los encomenderos fue ... Pizarro. 8. Dentro de las Leyes Nuevas de 1542 se dio la eliminación de la ... 9. Blasco Núñez de Vela fue el primer ... del Perú. 10. Blasco Núñez de Vela será derrotado en la batalla de ... 11. En la batalla de ... Francisco de Carbajal vencerá a las tropas de Diego Centeno. 12. Ante las sucesivas derrotas de la Corona española, ésta enviará al pacificador ... para que finalice con la rebelión de los encomenderos, quien derrotará a Gonzalo Pizarro.
  • 151.
    TAREA DOMICILIARIA LECTURA GUERRAS CIVILES DE LOS CONQUISTADORES Las Leyes Nuevas y la creación del Virreinato peruano La perseverante prédica y las acusaciones de fray Bartolomé de las Casas en favor de los indios y en contra de los encomenderos, trajeron como consecuencia la decisión del Estado imperial de establecer para América hispánica un conjunto de normas conocido como Leyes Nuevas. Fueron promulgadas en Barcelona el 20 de noviembre de 1542. Entre los varios puntos que abordaron, habían uno que haría reaccionar a los conquistadores exitosos : sólo el monarca podía otorgar encomiendas, y éstas debían retornar al Estado a la muerte del encomendero. Junto con las Leyes Nuevas, el Perú dejó de ser la gobernación de Nueva Castilla para convertirse en un Virreinato. La conducción de esta jurisdicción del imperio recayó en Blasco Núñez de Vela, militar nacido en Ávila. Él había tenido los cargos de corregidor de Málaga y vencedor general de las Guardias de Castilla; sin embargo, carecía del tacto político necesario para lidiar con los habitantes españoles en el Perú. Al llegar a la Ciudad de los Reyes, el virrey Núñez de Vela fundó, en 1544, la Audiencia de Lima. Ella estuvo conformada por cuatro oidores : Pablo Lisón de Tejada, Pedro Ortiz de Zárate, Diego Vásquez de Cepeda y Juan Álvarez. A los pocos días de su arribo, el vice soberano puso de manifiesto su intransigencia. Encarceló al licenciado Cristóbal Vaca de Castro y dio muerte, con propia mano, a Illán Suárez de Carbajal, personaje estimado en el círculo pizarrista. No obstante, lo peor de todo estaba en su deseo de aplicar a rajatabla las Leyes Nuevas y ello en medio de muchos intereses particulares, le valió el odio de los encomenderos. Gonzalo Pizarro : Caudillo de los encomenderos Los poseedores de encomiendas sintieron en el Virrey un peligro. Viendo amenazada la continuidad de su beneficio, se reunieron en torno a Gonzalo Pizarro, el único Hernando de Pizarro que permanecía entre ellos. Gonzalo Pizarro, natural de Trujillo de Extremadura, era hijo ilegítimo de Gonzalo Pizarro, el Largo, y de María de Alonso. Había participado de la captura de Atahualpa y en el cerco de Manco Inca en el Cusco, y colaboró con Vaca de Castro en la lucha de éste contra Almagro el Mozo. En su hacienda de Chaqui (Charcas), Gonzalo se enteró de las acciones del Virrey y de su intención de aplicar estrictamente las Leyes Nuevas. Formó un ejército y se trasladó al Cusco, donde fue investido como Procurador General del Perú, con la finalidad de oponerse a las Leyes Nuevas. Nombró por maestre de campo al anciano Francisco de Carbajal, el "Demonio de los Andes"; personaje conocido en todo el reino por su crueldad, ingenio y valentía. DESARROLLO 1. Representa de manera gráfica la gobernación de Nueva Castilla y Nueva Toledo. 2. ¿Cómo crees que influyó la expedición de Almagro a Chile en las guerras civiles? INVESTIGACIÓN 3. Investiga y realiza la biografía de: • Almagro “El Mozo” • Vaca de Castro • Gonzalo Pizarro • Blasco Núñez de Vela
  • 152.
    REPASO III 1. Completael siguiente esquema: 3. 2. 4. Factores que influenciaron la expansión europea 1. 5. 2. Señale los principales puntos de: a) La Capitulación de Santa Fe :__________________________________________________________________ __________________________________________________________________________________________ __________________________________________________________________________________________ b) El Tratado de Tordesillas :__________________________________________________________________ __________________________________________________________________________________________ __________________________________________________________________________________________ c) Capitulación de Burgos :_________________________________________________________________ __________________________________________________________________________________________ __________________________________________________________________________________________ d) "Contrato" de Panamá :__________________________________________________________________ __________________________________________________________________________________________ __________________________________________________________________________________________ e) Capitulación de Toledo :__________________________________________________________________ __________________________________________________________________________________________ __________________________________________________________________________________________ 3. Representa de manera gráfica la ruta que siguieron los portugueses y españoles al inicio de sus exploraciones. Ruta Portuguesa Ruta Española
  • 153.
    Explica los siguientesacontecimientos. a) Primera vuelta al mundo :_____________________________________________________________________ _____________________________________________________________________ _____________________________________________________________________ b) Descubrimiento del Mar del Sur :_______________________________________________________________ ________________________________________________________________ ________________________________________________________________ c) Captura y muerte de Atahualpa :________________________________________________________________ _________________________________________________________________ ________ ________________________________________________________ d) Rebelión de Manco Inca: ______________________________________________________________________ ______________________________________________________________________ _____________________________________________________________________ e) Muerte de Pizarro: ___________________________________________________________________________ ___________________________________________________________________________ ___________________________________________________________________________ 5. Define lo siguiente: a) Factorías: __________________________________________________________________________________ _________________________________________________________________________ _________________________________________________________________________ b) Incidente de los 13 del Gallo:__________________________________________________________________ __________________________________________________________________ __________________________________________________________________ c) San Miguel de Tangarará:_____________________________________________________________________ _____________________________________________________________ _____________________________________________________________ d) Nueva Castilla: ______________________________________________________________________________ _____________________________________________________________________ _____________________________________________________________________ e) Taqui Onkoy:_______________________________________________________________________________ _______________________________________________________________________________ _______________________________________________________________________________ f) Requerimiento: _____________________________________________________________________________ _____________________________________________________________________________ _____________________________________________________________________________ g) Encomienda: _______________________________________________________________________________ _______________________________________________________________________________ _______________________________________________________________________________ 6. ¿Por qué crees que cayó tan rápido el Tahuantinsuyo? ____________________________________________________________________________________________ ____________________________________________________________________________________________ ____________________________________________________________________________________________ ____________________________________________________________________________________________ ____________________________________________________________________________________________
  • 154.
    TAREA DOMICILIARIA HABILIDAD YDESTREZA 1. Completa la siguiente línea de tiempo, teniendo en cuenta la fecha y principales acontecimientos de los cuatro viajes de Cristóbal Colón. Primer viaje Segundo viaje Tercer viaje Cuarto viaje 2. En el siguiente cuadro indica tu opinión sobre la llegada de Cristóbal Colón a América y la invasión al Tahuantinsuyo. 2. Completa lo siguiente: a) País ibérico que inició los viajes de exploración, durante el siglo XV: Rpta.: ................................................................ b) Príncipe que apoyó las expediciones portuguesas: Rpta.: ................................................................ c) Mediante ... se le concedió a Colón el permiso para embarcarse en busca de nuevas tierras Rpta.: ................................................................ d) Francisco Pizarro llegó al Perú en su ... viaje, al territorio de... Rpta.: ................................................................ INVESTIGACIÓN 4. Señala los aportes culturales de los españoles a la sociedad peruana; en los siguientes aspectos: a) Las letras b) Las artes c) Costumbres d) Los alimentos e) Especies animales
  • 155.
    DESARROLLO 5. Explica laimportancia de los siguientes personajes: a) Américo Vespucio b) Vasco Núñez de Balboa c) Pedro de Candia d) Gonzalo Pizarro e) Bartolomé de las Casas EL VIRREINATO PERUANO Y SU ORGANIZACIÓN POLÍTICA ¿Qué aprenderemos? En el presente capítulo analizaremos las causas, factores y el panorama externo que propiciaron el establecimiento del Virreinato peruano, el cual representó una de las principales colonias ultramarinas de España. Así también reconoceremos las principales características y elementos de su estructura política. I. INTRODUCCIÓN La conquista incorporó al Perú al Imperio CREACIÓN DEL VIRREINATO Colonial Español en formación. Ese imperio se formó explosivamente en menos de 50 Fue creado como autoridad regional para la administración de América por años (1492 - 1532) entre los viajes de la Corona española, cuando ocupaba el trono Carlos I, por Real Cédula Colón y la empresa de Pizarro. firmada en Barcelona el 20 de noviembre de 1542, siendo su primer virrey Blasco Núñez de Vela, nombrado por Real Cédula del 1 de marzo de 1543. La rapidez con que se formó el Imperio Español en el siglo XVI es comparable a la las rapidez con que se formó el Imperio Inca en el siglo XV. CAUSAS DE SU CREACIÓN El deseo de organizar Necesidad de prote- el imperio colonial fueron ger a los indios con- El Imperio Colonial Español fue el primer español en América. tra la inhumana ex- imperio a distancia en la historia universal. plotación de los en- Antes de ellos todos los imperios fueron comenderos. imperios terrestres, con excepción de las expansiones de los griegos y fenicios en el antiguo mundo mediterráneo. Necesidad de un con- Los malos resultados trol directo sobre las del sistema de gober- Dentro de los dominios españoles colonias. naciones y reparti- mientos. desplegados en el vasto ámbito del continente americano, el Perú, durante el periodo de la dominación española, se hallaba inscrito como un territorio orgánicamente constituido que si bien jurídicamente había sido incorporado al reino peninsular de Castilla, de hecho se articulaba dentro de la estructura de la monarquía universal hispánica a través de la dependencia personal del Rey. II. EL TERRITORIO Llegó geográficamente a abarcar en un momento dado de la presencia hispánica, desde el Itsmo de Panamá hasta el extremo sur de Sudamérica bordeando principalmente el Océano Pacífico y también parte del Océano Atlántico. El Virreinato del Perú, con sede gobernativa en Lima, abarcaba los distritos audienciales de los que emergieron hasta nueve naciones independientes (Panamá, Colombia, Ecuador, Perú, Bolivia, Chile, Paraguay, Uruguay y
  • 156.
    Argentina) heredadas delas audiencias que formaban el mismo virreinato : Panamá, Nueva Granada, Quito, Lima, Charcas, Santiago y Buenos Aires. Esta extensa área sufrió el primer recorte en 1717, cuando se creó el Virreinato de Nueva Granada y una segunda desmembración en 1776, al erigirse el Virreinato del Río de la Plata, que atrajo hacia su órbita a la audiencia de Charcas. Audiencia de Panamá N VIRREINATO DE Gobernación de NUEVA G RANADA Venezuela O E Virreinato de Audiencia de México S Santa Fe de Bogotá Audiencia COMANDANCIA Demarcación de Tordesillas de Quito TERRITORIOS GENERAL DE DESCUBIERTOS Dominio de MAINAS Portugal DO MINIO DE PO RTUG AL Audiencia de Lima Tru jillo Audiencia VIRREINATO DEL de Charcas Tarma RÍO DE LA P LATA Audiencia Lima de Chile Audiencia de H uan ca velica Cu sco Buenos Aires Pu no H uam an ga Arequipa La go Titicaca LÍMITES DEFINITIVOS DEL VIRREINATO DEL PERÚ, 1803 EL PERÚ EN LOS SIGLOS XVI Y XVII Intendencias ........ Límites de los Línea del trabajo de San virreinatos Idelfonso con Portugal 1777 Límite del Virreinato Siempre se puede saber más ... Las capitanías generales fueron circunscripciones territoriales de carácter militar, creadas en lugares Fronterizos, en comarcas inexploradas o habitadas por indios rebeldes. No estuvieron a cargo de un Capitán General, quien tuvo atribuciones gubernativas, administrativas, judiciales y militares. En América hubo cuatro Capitanías generales: Cuba, Guatemala, Venezuela y Chile III. LA MONARQUÍA ESPAÑOLA España y las Indias conquistadas fueron heredadas por Carlos I, nieto de los Reyes Católicos. Con Carlos I se inició la Dinastía Austriaca ya que su abuelo paterno era el Emperador Maximiliano de Austria. Carlos I de España o Carlos V de Alemania no había nacido en España sino en los Países Bajos; y al principio ni siquiera hablaba bien el castellano. Su interés principal no era España sino: 1) Conseguir el Imperio Mundial; 2) Reivindicar la herencia Borgoña de su familia paterna enemiga de Francia. A esta política imperial, Carlos I sometió todos sus dominios a Europa y América. Los tesoros de México y el Perú sirvieron, sobre todo, para financiar las guerras de Carlos I en Europa, contra Francia, los Protestantes y el imperio turco. El Imperio de Carlos I abarcaba todos los continentes del mundo, con excepción de la Antártida. Pues además de sus posesiones en Europa, África y América poseía islas en el Pacífico y controlaba el Archipiélago de las Filipinas. Se decía que en su imperio nunca se ponía el sol.
  • 157.
    La dinastía austriacagobernó sobre España, el Perú y resto de América durante los siglos XVI - XVII. Pero España sólo fue una gran potencia mundial durante los dos primeros (Carlos V, Felipe II). Su decadencia política se inició con Felipe III y duró a través de todo el siglo XVII. La Dinastía Austriaca española terminó con Carlos II, hombre débil y enfermo que no tuvo hijos. Después de la Guerra de sucesión, España fue gobernada por la casa francesa de Borbón que reinó sobre el Perú durante todo el siglo XVIII y parte del siglo XIX hasta la Independencia. El último rey Borbón fue Fernando VII. El más importante de los borbones fue Carlos III (mediados del siglo XVIII) por las reformas que introdujo tanto en Europa como en América. Estos reyes españoles creían que su derecho a gobernar les venía directamente de Dios. No tenían obligación de rendir a nadie cuenta de sus actos. Eran gobernantes absolutos. Sólo a principios del siglo XIX (durante la invasión a España por Napoleón) se dio para España y sus colonias una Constitución que fijaba los derechos de los súbditos frente al Rey. DINASTÍAS ESPAÑOLAS Dinastías de Habsburgo Dinastías de Borbón Carlos I (1516 - 1556) Felipe V (1701 - 1746) Felipe II (1556 - 1598) Fernando VI (1746 - 1759) Felipe III (1598 - 1621) Carlos III (1760 - 1788) Felipe IV (1621 - 1665) Carlos IV (1789 - 1808) Carlos II (1665 - 1700) Fernando VII (1808 - 1833) III. ORGANIZACIÓN POLÍTICA Las principales autoridades e instituciones políticas del virreinato pueden ser clasificadas en : 1. AUTORIDADES METROPOLITANAS A. EL REY Fue la máxima autoridad de España y sus colonias de acuerdo al derecho español. El poder del Rey era de origen divino en este sentido su gobierno era absoluto y no rendía cuenta de sus actos a hombres sino a Dios. Durante los casi tres siglos de dominación diez monarcas ocuparon el trono español. B. EL CONSEJO DE INDIAS Fue el organismo destinado a dirigir los asuntos administrativos de gobierno de las colonias americanas, fue creado en 1542 y reglamentado por Felipe II en 1571 estaba formado por un presidente, un canciller, un registrador, ocho consejeros, un fiscal, dos secretarios, un cronista y un cosmógrafo, sus funciones eran las siguientes: Función Legislativa: Daba leyes y ordenanzas que más tarde eran aprobadas por el Rey y se les conoce como Leyes de Indias. Función Administrativa: Que estaba relacionados con el nombramiento de funcionarios (El Virrey). Función Religiosa: Nombraba autoridades eclesiásticas en virtud del derecho de patronato. Función Jurídica: Resolvía en última instancia los juicios civiles elevados por las audiencias.
  • 158.
    2. AUTORIDADES LOCALES A. EL VIRREY El Virrey fue el representante directo del Rey en América. En un principio el mandato de estos funcionarios no debía exceder los 3 años. Sin embargo, debido al extenuante, prolongado y peligroso viaje que representaba llegar a América, el Consejo de Indias amplió su estancia a 5 años. Aún así, la mayoría de virreyes se quedaron en el cargo mucho más tiempo que el asignado. Entre sus funciones podemos distinguir las siguientes: • Dictaba leyes (ordenanzas) • Nombraba cargos inferiores • Presidía la Real Audiencia sin voz ni voto. Terminado su mandato, debía rendir cuentas ante el Consejo de Indias a través del Juicio de Residencia. En este juicio se escudriñaba el comportamiento del Virrey en las Indias y si es que había obrado dentro del marco legal y administrativo impuesto por la Corona. Podían intervenir testigos de toda condición para informar sobre la administración virreinal. Siempre se puede saber más ... Desde 1613 todos los virreyes estaban obligados a elaborar una memoria para informar a su sucesor y al Rey sobre sus actividades en el Perú. Estas memorias fueron de gran utilidad para los virreyes sucesores, pues le otorgaban un panorama general del Virreinato, tanto en lo administrativo, judicial y económico, como en lo social. EL VIRREY FRANCISCO DE TOLEDO (CONDE DE OROPESA) Tras casi 40 años de desorden administrativo, el Virreinato peruano encontró a un eficiente conductor en Francisco Toledo quien, entre 1569 y 1581, logró establecer el marco político - administrativo que regiría por muchos años en el Perú colonial. Toledo fue el quinto virrey del Perú. Apenas llegado a tierras peruanas, Toledo se informó de todo cuanto había sucedido en el virreinato y de cuales fueron las políticas seguidas hasta ese momento. Reconoció la inexistencia de un adecuado sistema tributario, pues no había un registro del total de habitantes del Virreinato. Toledo realizó varias visitas generales a distintas partes del Virreinato (durante 5 años) y, por primera vez, se tuvo registro de los recursos humanos y naturales del Perú. Tras saber el número de posibles tributarios estableció las reducciones : pueblos indígenas en los que se agrupaba a un número de indios (alrededor de 500 familias). Así se sabía con exactitud la cantidad de tributo que debían entregar. En su gobierno se fundó la Villa Rica de Oropesa, hoy Huancavelica, Tarija y Cochabamba en el Alto Perú. Toledo impuso también la mita colonial: tributo en el que los indígenas pagaban con su fuerza de trabajo en las minas, obrajes o construcciones para el Estado (puentes, caminos, etc.). Cabe señalar que esta mita se inspiró en el sistema andino, pero no poseía el factor redistributivo que lo caracterizaba en tiempos prehispánicos. Es por ello que esta forma de trabajo fue la más molesta para la población indígena. Además inauguró el Tribunal del Santo Oficio de la Inquisición y estableció las reducciones.
  • 159.
    Periodo de REY Gobierno 1. CARLOS I 2. 3. 4. 5. FELIPE II 6. (1556 - 1598) 7. 8. 9. 10. FELIPE III 11. (1598 - 1621) 12. 13. 14. FELIPE IV (1621 - 1665) 15. 16. 17. 18. 19. 20. CARLOS II (1665 - 1700) 21. 22. 23. 24. 25. FELIPE V 26. (1701 - 1746) 27. 28. 29. FERNANDO VI 30. (1746 - 1759) 31. CARLOS III 32. (1760 - 1788) 33. 34. 35. CARLOS IV (1789 - 1808) 36. 37. 38. FERNANDO VII (1808 - 1833) 39. 40.
  • 160.
    B. LA REALAUDIENCIA: Fue el más alto tribunal judicial de apelación en las Indias, contó con jurisdicción civil y criminal y una amplia competencia extendida incluso al ámbito eclesiástico. Sus miembros eran llamados oidores y fueron: un presidente, ocho oidores, un fiscal, alguacil mayor y el alcalde del crimen. Se encargaba de tomar las riendas del virreinato cuando el Virrey se encontraba enfermo o moría repentinamente. En sus inicios el Perú estuvo constituido por 7 Audiencias: Panamá, Lima, Santa Fe de Bogota, Quito, Charcas, Chile y Buenos Aires. La Audiencia era la institución que se dedicaba a legislar y administrar justicia. Las había reales, como la de Lima, y subordinados, como las que se crearon al interior del Virreinato. El dibujo que se observa fue hecho por Guamán Poma de Ayala en el siglo XVII C. EL CORREGIDOR: Fue funcionario encargado de administrar un corregimiento. Sus principales funciones fueron: • Recaudación de tributo • Remisión de mitayos El cargo de corregidor de indios • Realizar los repartos mercantiles fue creado para velar por el • Administración de justicia bienestar de los indígenas. Sin embargo, en la realidad fue una de las instituciones que puso más cargas sobre la población nativa. Importante: Los repartos mercantiles consistían en la venta Aquí se muestra una imagen del compulsiva (forzosa) de mercaderías, que realizaban los corregidor concebida por Guamán Poma de Ayala. corregidores entre la población indígena o mestiza. El Corregimiento fue la división administrativa y territorial implantada por la Corona española una vez instaurado el Virreinato del Perú. Fueron las subdivisiones de las audiencias, eran las provincias del Virreinato Siempre se puede saber más ... En el año de 1784, durante el gobierno del Virrey Croix, como parte de las reformas Borbónicas, los 78 corregimientos se redujeron a ocho intendencias y cada corregimiento se convirtió en una delegación. D. EL CABILDO: Su equivalente actual lo representan las municipalidades y constituía la base jurídica de la ciudad pues la representaba y se erigía como defensor de los intereses locales, en ocasiones aun frente a la misma autoridad real. Los cabildos administraban la ciudad y el ámbito en torno a ella, y en ello residía «la potestad de todo el pueblo» o colectividad de vecinos. E. EL CACIQUE: Los curacas sufrieron una transformación durante los primeros años de la colonia. Si bien siguieron siendo los jefes de los pueblos y ayllus, no fueron más los jefes étnicos tradicionales tal como fueron en tiempos prehispánicos. Su función se centró principalmente en la recolección de tributo - ellos mismos no tributaban - dentro del pueblo, reducción o ayllu. Su cargo fue problemático pues tuvo que enfrentar el encono de los miembros de su pueblo cuando el encargo de la carga tributaria era mayor a lo establecido. De igual manera enfrentaba al corregidor si es que debía reclamar por algún abuso y era el encargado de ir hasta la audiencia si es que el fallo del corregidor le parecía injusto.
  • 161.
    Siempre se puedesaber más ... Las Visitas eran procedimientos destinados a recabar información sobre la marcha de la administración colonial: Tipos: • Generales: Todos los asuntos de un virreinato. • Específicos: Supervisión de una institución. LECTURA LA PERRICHOLI Micaela Villegas, más conocida como La Perricholi (Lima, 1748 - id, 16 de mayo de 1819), fue una actriz muy popular del siglo XVIII en el Perú. Tuvo un romance, muy comentado, por diez años (1766 - 1776) con Manuel Amat y Juniet, quien por entonces había asumido el gobierno del Virreinato del Perú. Fue él quien acuñó el apelativo de La Perricholi. Micaela Villegas nació en Huánuco (ciudad ubicada al noreste de Lima) en 1748. Fue hija de José Villegas y Teresa Hurtado de Mendoza. Pertenecía a una familia de condición económica modesta, pero sabía leer y escribir, cosa poco usual para una mujer de su época. Le gustaba leer autores clásicos y dotada de imaginación ardiente y fácil memoria recitaba con suma gracia romances caballerescos y escenas cómicas de Alarcón, Lope de Moreto. Tocaba con habilidad la guitarra y cantaba con donaire las tonadillas de moda. Todo esto, además de incrementar su cultura, le permitió desde el primer día que pisó el proscenio de «Coliseo de Comedias» de Lima, hechizar al exigente público. No existiendo en esa época escuela de arte escénico, Micaela aprendió a actuar y cantar en el escenario. Con sólo dieciocho años, se convirtió en la actriz más mimada de entonces. Según algunos historiadores, durante las riñas que tenía con su amante el Virrey, éste le decía Perra-chola con el fin de insultarla, pero por su acento catalán pronunciaba dicha palabra como perricholi. Sin embargo, hay otros que sostienen que la palabra deriva del vocablo francés perri - chol que significa : prenda mía. De la relación entre Perricholi y el Virrey nació un hijo, Manuel Amat y Villegas, reconocido por el Virrey. Amat terminó sus relaciones con Micaela Villegas en 1776 cuando fue relevado de sus obligaciones por su sucesor el virrey Guirior y llamado por el rey Carlos III de España. En 1778, dos años después de su separación del Virrey, Micaela se despide de los escenarios, más no del teatro, pues continuó en él, pero laborando en la parte empresarial. Micaela murió en su casa de la Alameda Vieja el 16 de mayo de 1819, a la edad de 71 años, dos años antes de la independencia del Perú. 1. Menciona y explica 3 causas para la creación del Virreinato del Perú: a) __________________________________________________________________________________________ __________________________________________________________________________________________ b) __________________________________________________________________________________________ __________________________________________________________________________________________ c)___________________________________________________________________________________________ __________________________________________________________________________________________
  • 162.
    2. Completa el siguiente esquema: Autoridades Metropolitanas F U N C I O Autoridades Locales N E S 3. ¿Cuál crees que fue la importancia del Juicio de Residencia? ____________________________________________________________________________________________ ____________________________________________________________________________________________ ____________________________________________________________________________________________ ____________________________________________________________________________________________ ____________________________________________________________________________________________ 4. Escribe la importancia de los siguientes personajes. A. Carlos: ____________________________________________________________________________________ _____________________________________________________________________________________________ _____________________________________________________________________________________________ B. Blasco Núñez de Vela: ________________________________________________________________________ _____________________________________________________________________________________________ _____________________________________________________________________________________________ C. Francisco de Toledo: _________________________________________________________________________ _____________________________________________________________________________________________ _____________________________________________________________________________________________ D. Nicolás de Rivera “El Viejo”: ___________________________________________________________________ _____________________________________________________________________________________________ _____________________________________________________________________________________________ 5. ¿Qué opinión te merece el accionar de los corregidores? _____________________________________________________________________________________________ _____________________________________________________________________________________________ _____________________________________________________________________________________________ _____________________________________________________________________________________________ _____________________________________________________________________________________________
  • 163.
    TAREA DOMICILIARIA INVESTIGACIÓN 1. Investigay explica la vida y obra de los siguientes virreyes (gráficar) a) Blasco Núñez de Vela b) Amat y Juniet c) José Antonio Manso de Velasco d) Agustín de Jaúregui y Aldecoa 2. Realiza una breve reseña sobre Nicolás de Rivera “El Viejo”. RESPONDER a) ¿Por cuántas audiencias estuvo conformado el Virreinato? Menciónalas b) ¿Cuántos virreyes gobernaron el Perú? Señala el primero y el último c) ¿Qué fueron las capitanías? ANÁLISIS 4. Lee atentamente y responde la pregunta propuesta. La visita toledana “Toledo fue el único virrey del Perú que hizo un viaje así; los cinco años que le llevó fueron, de hecho, tanto como el período de gobierno de algunos de sus sucesores. Y si bien es dudoso que Toledo impusiera, o incluso que pudiera haber impuesto en el Perú, la eficacia del control real que Felipe II buscaba, no obstante su conocimiento de primera mano de la tierra, la cantidad de regulaciones que emitió mientras iba de aquí para allá y la arrogancia con que trató a todas las autoridades preexistentes, desde los cabildos hasta las audiencias, se combinan para grabar su memoria en la mente colectiva de la administración colonial; y así los virreyes posteriores buscaron, por lo común, a lo largo de sus mandatos precedentes en Toledo antes de pronunciarse sobre tal o cual problema”. Peter Bakewell ¿Cuál fue la importancia para la Corona española las visitas del virrey Toledo al interior del Perú? ORGANIZACIÓN SOCIAL DEL VIRREINATO ¿Qué aprenderemos? A continuación estudiaremos los principales aspectos de la estructura social virreinal, con el objetivo de comprender el cambio que sufrió nuestra sociedad a partir de la llegada de los españoles, lo cual se verá reflejado principalmente en el desplazamiento de la masa indígena hacia los estratos más bajos de la pirámide social. Así también trataremos de explicar la diversidad racial presente en nuestros días, cuyo origen se remonta a los primeros años de la presencia española en nuestro suelo a través de la confluencia de la raza blanca, indígena y negra. I. INTRODUCCIÓN La invasión española dio a los indios la sensación de que su mundo tradicional estaba liquidado, de que el esquema vital heredado de sus ancestros carecía de sentido y vigor. Al establecerse el régimen pizarrista se vieron inmersos dentro de una sociedad distinta, injusta, sumamente agresiva, fueron obligados a entregar a manos ajenas el excedente de su producción, a trabajar bajo durísimas condiciones; a desplazarse de sus hogares hacia sitios lejanos y de climas diversos, a aprender otra lengua, otra religión, otras costumbres, etc. Los indígenas tawantinsuyanos ahora pertenecían a la opresora sociedad de la colonia española en el Perú.
  • 164.
    II. SOCIEDAD COLONIAL La sociedad colonial peruana era una sociedad clasista y racista. Esto quiere decir que para que una persona fuese ubicada en cualquiera de las clases sociales de la colonia se tenía en cuenta el criterio económico y criterio étnico - racial. En el siglo XVI indiano no hubo una sociedad única sino varias coexistentes y coincidentes en diversos grados de relación y dependencia. A grandes rasgos se pueden identificar dos universos sociales : las llamadas «República de los españoles» y «República de los indios». Los españoles se concentraron esencialmente en torno a las ciudades, en tanto los nativos permanecieron en el ámbito rural. Esto implicó la aparición de una dicotomía campo - ciudad muy significativa en la historia de la América española. El panorama descrito varió sustancialmente a lo largo del segundo siglo colonial. La inevitable mezcla biológica entre indígenas, españoles y negros configuró un mundo multirracial, donde mestizos, mulatos y zambos experimentaron un crecimiento continuo. La sociedad americana, constituida por una serie de grupos con diferentes derechos, privilegios, ocupaciones laborales y posición económica, tomó un marcado carácter estamental. III. ESTRUCTURA DE LA SOCIEDAD COLONIAL 1. DESDE EL PUNTO DE VISTA JURÍDICO A. REPÚBLICA: Se llamaba así a un grupo social que se rige por ciertas leyes propias y que no se aplican a otro grupo. Durante el virreinato se establecieron la República de blancos y la República de indios. La separación en dos repúblicas tuvo principalmente una razón de carácter económico. El establecimiento de la República de Indios, por parte de los españoles, se justifica porque para una mejor tributación los indígenas debían estar censados y «reducidos» en pueblos cercanos a alguna parroquia, ya que el conocimiento exacto de su número permitía al corregidor establecer las formas de explotación (si es que debían ir a la mina, o debían pagar en especies o contante). TIPOS DE REPÚBLICA de españoles de indios La República de Españoles estaba conformada por los peninsulares llegados a América y sus descendientes Estaba conformada por los indios nobles (caciques) y los directos: los criollos. En un primer momento, a la cabeza indios del común que vivían en reducciones, iban a la mita de esta república debieron estar los encomenderos, grandes o poseían tierras propias. Pagaban el tributo y realizaban terratenientes y los funcionarios públicos, como los oidores, mita solo los indios del común quienes también eran corregidores y el virrey. Con el tiempo, los encomenderos llamados mitayos. fueron suplantados por personajes de mayor jerarquía, poseedores de títulos nobiliarios (condes, marqueses y hasta algún “grande” de España). 2. DESDE EL PUNTO DE VISTA SOCIO-ECONÓMICO
  • 165.
    A. LOS GRUPOS RACIALES • BLANCOS (Españoles) : Se consideraban la mejor raza. Estuvieron representados por españoles (peninsulares) y criollos. Ocupaban los máximos cargos políticos y eclesiásticos : virreyes, corregidores, oidores, obispos, dueños de obrajes, más nunca podían ser sirvientes, peones o mitayos. • INDÍGENAS: La población más numerosa del virreinato fue la indígena (pertenecientes a la república de indios). Estos eran considerados legalmente como menores de edad, por lo que no podían ser juzgados ni tomados en cuenta como testigos. Las leyes de Indias protegieron a los descendientes de los Incas y a las familias “nobles” o panacas del antiguo Tahuantinsuyo. Esta parte de la población indígena estaba exenta del tributo. Por ello muchos indígenas hicieron grandes fortunas con la venta de productos vernaculares como el olluco, la oca, camote, etc. (estaban igualmente libres de impuestos), o con el arriaje de mulas de carga. La vida cotidiana del indígena estuvo regida por el trabajo que debía cumplir en beneficio de los peninsulares. Obrajes, haciendas y minas consumieron la mayor parte del esfuerzo laboral de los nativos. También desarrollaron trabajos agrícolas en sus comunidades, manteniendo muchos de sus métodos ancestrales hasta el día de hoy. Siempre se puede saber más ... Las reducciones eran una forma de organización que consistía en concentrar a los indios dispersos de los ayllus en poblaciones cercanas a la ciudad. Para poder cobrar el tributo de manera más fácil, controlarlos, vigilarlos y evangelizarlos. Buscó así mismo evitar y/o controlar las luchas campesinas. • NEGROS: Los negros estuvieron sujetos a muchas limitaciones entre las cuales se cuentan la prohibición de portar armas, andar de noche por ciudades y villas, montar a caballo o tener indígenas a su servicio. Sin embargo, la situación laboral del negro no era tan mala como su condición jurídica. Debido a su mayor resistencia física y al tipo de trabajo que desempeñaron los esclavos negros, lograron muchas veces una posición social superior a la del indígena. El esclavo, especialmente en el siglo XVIII, puedo acceder a la libertad mediante la manumisión. Esta no le era concedida voluntariamente por sus dueños o la adquiría mediante la compra de su libertad a precio de mercado. Un gran problema para las autoridades peninsulares fueron los negros cimarrones o esclavos fugitivos que huían de sus amos y se agrupaban en bandas. Algunos formaban parcialidades o palenques con una organización según formas políticas de origen africano y desde ahí se dedicaban a saquear haciendas, poblados indígenas y caminos para sostenerse. Siempre se puede saber más ... Los esclavos venían hacinados en los barcos, expuestos a contraer enfermedades fatales, de manera que los que se encargaban de inspeccionarlo por la mañana debían desencadenar los cadáveres para separarlos de los cuerpos de sus compañeros de infortunio. La mortandad era elevada; se estima en alrededor de un veinte por ciento. De ahí el nombre de “tumbeiros” (ataúdes) con el que se designa a los barcos negreros.
  • 166.
    CATEGORÍAS BOZAL LADINO CIMARRÓN LIBERTO B. LAS CASTAS Las castas fueron las uniones polirraciales de escasa incidencia blanca. Exentos originalmente en el esquema ideal de las dos repúblicas. Surgen de la interacción de españoles, indios y negros. De ello resultaron los mestizos, mulatos y zambos. Durante la colonia las castas se clasificaron teniendo en cuenta principalmente el color de la piel, es decir, se relacionó la condición social del individuo con el color de su piel; a mayor «blancura» se ostentaba una mejor Un antiguo dicho colonial sintetiza el desprecio que sufrieron las castas por parte de los grupos más pudientes y “blancos”: “Ya en época muy tardía que Dios hizo el café e hizo la leche, pero no el café con leche”. ubicación en la sociedad indiana. Era muy difícil acceder a los privilegios, derechos o bienes de quienes tenían la ventaja de contar con una piel más clara, transformándose el prejuicio racial en prejuicio social. • MESTIZO: Desde los primeros momentos de la conquista el español se unió sexualmente a las mujeres aborígenes, surgiendo de esa manera el mestizo. Paulatinamente el número de los mestizos aumentó, cosa que se reflejo en la aparición de una legislación discriminatoria contra ellos. Así por ejemplo, se les prohibió tener repartimientos y encomiendas o desempeñar oficios públicos y reales. • MULATO: Nacido de la unión del blanco con el negro. Cuando el mulato se unía en segunda, tercera o cuarta instancia con el español, resultaba el segundón, tercerón o cuarterón, respectivamente. Otras variaciones dentro de la raza negra fueron: salto atrás, saliendo de la unión del mulato con el cuarterón, y el tente en el aire, mezcla de padres segundones, tercerones o cuarterones. • ZAMBO: Resultado de la unión del indio con el negro. Esta mezcla estaba prohibida por ser “causa de encono y daño en el reino”. Nota: El criollo no formaba parte de las castas, este era el hijo de españoles nacido en América. C. BAJA DEMOGRÁFICA Una catastrófica baja demográfica ocurrió en el territorio del Perú durante las décadas siguientes a la entrada de las tropas de Pizarro. Estimase que en el lapso de los primeros treinta años de coloniaje descendió el número de habitantes en cerca del ochenta por ciento. Para tratar de explicar dicha baja en la población, hoy en día está comprobado que el factor más influyente en la masiva desaparición de dichos individuos fue el sanitario. Las epidemias diezmaron incesantemente a los naturales que carecían de defensas biológicas para resistir a muchas de las enfermedades transmitidas por los extranjeros. También repercutieron las acciones militares de los conquistadores y el nuevo orden impuesto en la explotación de riquezas, que conllevaron el
  • 167.
    desarraigo de lascomunidades étnicas, la pérdida de sus métodos tradicionales de cultivo y los maltratos cometidos por los encomenderos. Adicionalmente hay que considerar fenómenos orgánicos o psicológicos, como la baja natalidad, el aumento de la mortalidad infantil, los abortos, las huídas a zonas no colonizadas. LECTURA SITUACIÓN DEL INDIO EN EL VIRREINATO L a situación y el concepto del indio no fueron iguales en todas las zonas y en todos los tiempos. El indio de la primera hora, el caribe, fue denostado como bestia animalia por teólogos medievales y humanistas del Renacimiento; el indio de los grandes imperios, el Azteca y el Inca, fue estimado como gente de razón luego por los burócratas coloniales e hiperbolizado, a fines del siglo XVI, por los propios españoles hasta dar origen a la tesis de que la civilización española y la religión cristiana habían corrompido al indio, y enseñándole vicios occidentales ... ... El juicio de los cronistas españoles humanos y optimistas y el de los filósofos de la Ilustración que denigraron al indio imberbe, y degenerado, predestinado por el tópico de la esclavitud no fue uniforme. No cabe duda, en cambio de que hubo una efectiva tensión, como en todas la sociedades humanas, entre la ley y la práctica, de que aquella fue muchas veces incumplida, aunque perdure el espíritu y el clima moral creado por el precepto y que el equilibrio se rompiese generalmente como en nuestros días, en contra de las clases humildes y oprimidas. La realidad lacerante del cuadro social de la época fue, como el de ahora, la explotación del hombre por el hombre, bajo nombres distintos que por entonces se llamaron el tributo, la mita y los obrajes, bajo la tríade del encomendero o corregidor, el cura doctrinario y el cacique indio. El indio es vejado y maltratado por todas las clases sociales y es el más paciente trabajador en la mina, en la labranza de la tierra, en el pastoreo, en el obraje, en el carguío comercial y el servicio de las ciudades... el único bien que le quedó fue la tierra comunitaria del ayllu a la que permanece adherido y que según los historiadores de nuestra economía, le arrebató la República. La raza de bronce, el indio sojuzgado, vegetaba en plano inferior, en la hora colonial. Esta raza llega a la colonia en infinita orfandad espiritual porque sus dioses y sus templos amados, fueron derruidos. Porque sus padres incas fueron agarrotados. Porque sus hermanos y sus hijos fueron arrancados en manadas de su suelo para servir, bajo el látigo ignominioso, a los nuevos amos despiadados. Un dicho vulgar, ofensivo para el indio, que toda América conoce, resume este aserto. Lo recordamos, con criterio científico, alejado de toda suspicacia denigrante : «serrano nunca bueno; y si bueno, nunca perfecto; y si perfecto, siempre serrano». Lo que si nos cabe afirmar, y es imputación desleal e innoble, es que la colonización española destruyó sistemáticamente las culturas indígenas y borró las huellas de su pasado. 1. Explica cuál era la condición del mestizo dentro de la sociedad colonial. ____________________________________________________________________________________________ ____________________________________________________________________________________________ ____________________________________________________________________________________________ ____________________________________________________________________________________________ ____________________________________________________________________________________________ ____________________________________________________________________________________________ ____________________________________________________________________________________________ ____________________________________________________________________________________________ ____________________________________________________________________________________________ 2. Tomando en cuenta la lectura responde a lo siguiente: a) ¿Qué significado crees que tenga la frase “serrano nunca bueno; y si bueno, nunca perfecto; y si perfecto siempre serrano”? _________________________________________________________________________________________ _________________________________________________________________________________________ _________________________________________________________________________________________
  • 168.
    b) ¿Cuál erala visión que tenían los españoles de los indígenas? __________________________________________________________________________________________ __________________________________________________________________________________________ __________________________________________________________________________________________ __________________________________________________________________________________________ 3. Realiza un esquema señalando la conformación de las castas. 4. ¿Crees que el racismo actual tiene sus bases en la época virreinal? Sí No ¿Por qué? ____________________________________________________________________________________________ ____________________________________________________________________________________________ ____________________________________________________________________________________________ ____________________________________________________________________________________________ ____________________________________________________________________________________________ ____________________________________________________________________________________________ ____________________________________________________________________________________________ ____________________________________________________________________________________________ ____________________________________________________________________________________________ TAREA DOMICILIARIA INVESTIGACIÓN 1. Investiga y explica a través de un cuadro comparativo el significado de las siguientes palabras: • Mestizaje • Aculturación • Transculturación 2. Realiza un tríptico señalando las principales razas, castas y repúblicas existentes en el Virreinato (incluir gráficos, esquemas, texto, definiciones, historietas, etc.) 3. ¿Qué fueron las castas? 4. ¿En qué consistieron las reducciones? ANÁLISIS 5. Lee la siguiente lectura y responde la pregunta propuesta. «Un humanista Inca: Garcilaso de la Vega» ... «En 1650, un joven mestizo peruano llamado Gómez Suárez de Figueroa llegó a España en busca de fortuna (...) Era hijo de Garcilaso de la Vega, sobresaliente conquistador y corregidor del Cusco, y de la princesa inca Isabel Chimpu Ocllo, nieta del emperador inca Túpac Yupanqui (...) Se crió en la casa de sus padres pero a los diez años sufrió la mortificación de ver que su padre se casaba con una joven de la nobleza española y; en cambio, enviaba a su concubina aborigen a un soldado español de infantería (...). Habiendo recibido una educación rudimentaria en compañía de otros hijos mestizos de los conquistadores y retoños de la nobleza incaica (...) se informó acerca del pasado inca, gracias a la familia y parientes de su madre. Después se trasladó a
  • 169.
    España a los21 años, donde, trató de relacionarse con sus familiares, más fue rechazado. Sólo un tío le brindó cierta ayuda. Garcilaso de la Vega, como se empezó a llamar a sí mismo, es uno de los casos de aculturación mejor estudiados. En él se combinan los elementos hispanos y andinos reflejados en toda su obra. Escribe para los españoles, haciendo uso de sus métodos y autoridades, pero reinvindica el pasado incaico y defiende a sus antepasados andinos, aunque sin deplorar la conquista». David A. Brading Orbe indiano * ¿Qué comentario te merece la situación de un mestizo como Garcilaso de la Vega? .............................................................................. .............................................................................. .............................................................................. .............................................................................. .............................................................................. .............................................................................. .............................................................................. .............................................................................. ORGANIZACIÓN ECONÓMICA DEL VIRREINATO I En 1545 se descubrió la mina de plata de Potosí, en el Alto Perú (actual Bolivia). Ésta se convertiría en la principal mina de plata del Virreinato. En 1546, año siguiente del hallazgo de la mina, se fundó allí la Villa Imperial de Potosí, que se convertiría a comienzos del siglo XVII en una ciudad de 160 000 habitantes.
  • 170.
    ¿Qué aprenderemos? En el presente capítulo estudiaremos la estructura económica de la sociedad virreinal, teniendo en cuenta sus principios, posesión de la tierra, fuerza de trabajo y desarrollo de la actividad minera, la cual representó la principal actividad económica llevada a cabo en el Virreinato (teniendo en cuenta el modelo mercantilista que regía los patrones económicos de la época), lo que propicio el desplazamiento de la actividad agrícola, otrora base económica principal de la sociedad inca. I. INTRODUCCIÓN Durante las dos o tres décadas iniciales de su presencia en el Perú los españoles se limitaron a enriquecerse gracias al sistema productivo tradicional de los aborígenes, sin desarrollar inversiones ni fuentes de ingresos novedosos. Colocándose en el lugar de los antiguos funcionarios del estado incaico, exigieron a los jefes de comunidades étnicas la entrega de fuerza de trabajo y especies diversas. Los ingentes caudales de oro y plata que se recaudaron entonces provenían de botines de guerra, robos en huacas y saqueo de los grandes templos. Consolidado el poder español en el Perú, con la creación del Virreinato, el país ibérico encontró en ésta colonia americana, su fuente más grande de riqueza, la que aprovechó mediante diversas formas de explotación, logrando así constituirse en una de las principales potencias del siglo XVI. Generalidades • La economía capitalista europea desplazó la producción agraria del Tahuantinsuyo por una sobresaliente minería. • La minería fue la principal actividad, girando en torno a ella la agricultura, ganadería, artesanía y el comercio. • Estuvo basada en una economía dependiente que se apoyaba en la explotación minera y en un sistema comercial y fiscal mercantilista. • Utilizaron el trabajo servil indígena y el trabajo esclavo de los negros. II. PRINCIPIOS ECONÓMICOS La economía virreinal se basó en los siguientes principios: 1. MERCANTILISMO: El mercantilismo es el modelo económico basado en la obtención de metales preciosos, el cual tuvo vigencia entre los siglos XV al XVIII. 2. MONOPOLISMO Y EXCLUSIVISMO: El monopolio comercial se evidenciaba en el hecho que solo España era el país que podía comercializar con sus colonias; incluso ni los propios virreinatos podían comercializar entre ellos. Además España tenía la exclusividad del comercio con los puertos de América. 3. INTERVENCIONISMO: España intervenía en todas las decisiones económicas y producción. España determinaba los productos y cantidades que se podían producir en el Virreinato del Perú. III. EL TRABAJO Y LA FUERZA LABORAL En los dos primeros siglos coloniales la encomienda reguló la fuerza de trabajo y la distribución de la mano de obra. La encomienda era una vieja institución de carácter feudal, que establecía servidumbre a los señores a cambio de protección para los siervos. El encomendero cobraba y disfrutaba el tributo de sus indios, en dinero, en especie o en trabajo; a cambio de ello, debe amparar y proteger a los indios encomendados e instruirles en la religión católica, por sí o por medio de una persona seglar o eclesiástica (doctrinero) que él mantendrá. Por lo tanto, la encomienda no implicaba la propiedad sobre los nativos; era una concesión no heredable. Al quedar vacante (sin poseedor) ésta volvía al monarca, quien podía retener a los indígenas bajo administración real o entregarlos a otro encomendero.
  • 171.
    Paralelamente a laencomienda funcionó el sistema del repartimiento forzado, que consistió en el trabajo rotativo y obligatorio del indígena en proyectos de obras públicas o trabajos agrícolas considerados vitales para el bienestar de la comunidad. Cabe resaltar que en las haciendas laboraban peones, jornaleros y capataces, en las minas obreros libres ofrecían sus servicios. En las ciudades, por su parte, se constituyó una mano de obra libre calificada, compuesta por plateros, carpinteros, carreteros y gremios de artesanos en general. 1. FUERZA LABORAL La fuerza laboral estuvo representada por el trabajo de los esclavos y los indígenas: A. LOS ESCLAVOS NEGROS: Fueron empleados fundamentalmente en los sistemas de plantación y, en menor medida, en los lavaderos de oro. También fueron requeridos para el servicio doméstico donde, además, le otorgaban prestigio social a sus amos. B. LOS INDÍGENAS: Representaron el sostén de la economía colonial. El indígena fue considerado legalmente súbdito de la corona y, por tanto, hombre libre. La categoría de súbdito implicaba el pago de un tributo o, en su defecto, un servicio personal a los representantes de la autoridad monárquica en América. Dentro del grupo indígena podemos distinguir a los indios Mitayos (trabajadores por turnos de las reducciones), a los indios Mingados (trabajadores asalariados) y a los pongos o yanaconas (siervos de haciendas). 2. LA MITA Forma de trabajo que estaban obligados a prestar los indios al estado español por periodos determinados a cambio de un bajo salario, fue legalizada por el virrey Toledo, entre sus características tenemos: • Fue obligatorio para los indios que viven en reducciones. • Se eximió de ella a los yanaconas que formaban parte como siervos de las haciendas y estancias (Yanaconas). • La edad promedio fue de 18 a 50 años. Existieron varios tipos de mita: Mita obrajera Destinado a fábricas textiles Mita rural Destinado a trabajar en las haciendas Mita de tambos Control y servidumbre de posadas Mita de plaza Destinados a obras de construcción y labores generales Mita minera En grandes centros mineros IV. LA TENENCIA DE LA TIERRA LA TENENCIA O LA PROPIEDAD DE LA TIERRA En un principio todas las tierras del nuevo mundo fueron consideradas como regalías o propiedad de la Corona española, sin embargo, la época colonial estuvo marcada por la aparición de grandes haciendas o latifundios. Su origen no está en las encomiendas, las cuales no daban derechos sobre la tierra. Pudo formarse a partir de las tierras que el Rey cedía a particulares, lo cual era llamado «Merced de Tierras». A veces, algún español se posesionaba de tierras libres y después TIPOS DE PROPIEDAD legalizaba su propiedad, a esto se le llamaba «Composición de Tierras». La Tierras Realengas: Estuvieron bajo el control de la Corona española y eran dadas a particulares. mano de obra en la costa la proporcionaban los esclavos y en la sierra Tierras Abadengas: Estuvieron en posesión de las diversas órdenes religiosas. los yanaconas; éstos eran indios que huían Tierras Señoriales: Fueron las que estuvieron controladas por los hacendados y encomenderos. de sus reducciones (pueblos) para eludir el Tierras Comunales: Estaban a cargo de los campesinos de la comunidad. tributo y la mita y trabajaban gratuitamente en las haciendas a cambio Tierras de “Manos Muertas”: Eran aquellas propiedades que no podían ser vendidas. de una parcela para cultivar.
  • 172.
    V. ACTIVIDADES ECONÓMICAS Entre las principales actividades económicas tenemos la minería, la industria obrajera, el comercio y la agricultura. 1. LA MINERÍA La minería representó el motor de la economía colonial. La minería colonial peruana se basó principalmente en la extracción de plata. La principal mina de extracción de plata fue Potosí, descubierta aproximadamente en 1540 logrando recién en 1570 ser explotada a gran escala. El florecimiento de la minería como recurso económico se debió principalmente a: • La abundancia y riqueza de metales. • Disponibilidad de una gran fuerza de trabajo (indios). • El descubrimiento del sistema de amalgamación 2. LOS TRABAJADORES EN LA MINA Uno de los pilares de la minería fue la fuerza de trabajo la cual estuvo representada por los indios, los mismos que debían pasar entre una y dos semanas (cada mes o mes y medio) dentro de la mina, sin salir en ningún momento, hasta completar su trabajo. Su sueldo variaba de acuerdo a la especialización que tenía. Dentro del grupo de indígenas que debían trabajar en la mina, destaca el caso de: A. Los indios Huarache: Eran los indios que trabajaban dos turnos seguidos sin descanso. B. Los indios de Faltriquera: Eran aquellos indios que podían librarse de la mita a cambio de un pago o compensación. SISTEMA DE PURIFICACIÓN DE METAL WAIRAS AMALGAMA Consiste en la fundición del metal en gran- Utilizada en México, luego en el Perú, con- des ollas donde por acción del fuego se fun- siste en la separación de la plata a través dían los metales de más alta ley. del azogue (mercurio). El mercurio absorbe la plata siempre y cuando ésta se encuen- tre en estado de polvo o harina. Esta acción daba como resultado la amalgamación. Luego se separaba el azogue y quedaba la plata pura y de alta ley. LECTURA ESPLENDORES DE POTOSÍ : EL CICLO DE LA PLATA ... Dicen que hasta las herraduras de los caballos eran de plata en la época del auge de la ciudad de Potosí. De plata eran los altares de las iglesias y las altas de los querubines en las procesiones: en 1658, para la celebración del Corpus Christi, las calles de la ciudad fueron desempedradas, desde la matriz hasta la iglesia de Recoletos, y totalmente cubiertas con barras de plata. En Potosí la plata levantó templos y palacios, monasterios y garitos, ofreció motivo a la tragedia y a la fiesta, derramó la sangre y el vino, encendió la codicia y desató el despilfarro y la aventura. La espada y la cruz marchaban juntas en la conquista y en el despojo colonial. Para arrancar la plata de América, se dieron cita en Potosí los capitanes y los ascetas, los caballeros de lidias y los apóstoles, los soldados y los frailes. Convertidas en piñas y lingotes, las vísceras del cerro alimentaron sustancialmente el desarrollo de Europa. «Vale un Perú» fue el elogio máximo a las personas o a las cosas desde que Pizarro se hizo dueño del Cusco, pero a partir del descubrimiento del cerro, Don quijote de la Mancha habla con otras palabras: «Vale un Potosí advierte a Sancho». Vena yugular del Virreinato, manantial de plata de América, Potosí contaba con 120 000 habitantes según el censo de 1573. Sólo veintiocho años había transcurrido desde que la ciudad brotara entre los páramos andinos y ya tenía, como por arte de magia, la misma población que Londres y más habitantes que Sevilla, Madrid, Roma o París. Hacia 1650,un nuevo censo adjudicaba a Potosí 160 000 habitantes. Era una de las ciudades más grandes y más ricas del mundo, diez veces más habitada que Boston, en tiempos en que Nueva York ni siquiera había empezado a llamarse así.
  • 173.
    La historia dePotosí no había nacido con los españoles. Tiempos antes de la conquista, el inca Huayna Capac había oído hablar a sus vasallos del Sumaj Orko, el cerro hermoso, y por fin pudo verlo cuando se hizo llevar, enfermo, a las termas de Tarapaya. Desde las chozas pajizas del pueblo de Cantumarca, los ojos del Inca contemplaron por primera vez aquel cerro perfecto que se alzaba, orgulloso, por entre las altas cumbres de las serranías. Quedó estupefacto. “Los que vienen de más allá” no demoraron mucho en aparecer. Los capitanes de la conquista se habrían paso. Huayna Capac ya había muerto cuando llegaron. En 1545, el indio Huallpa corría tras las huellas de una llama fugitiva y se vio obligado a pasar la noche en el cerro. Para no morirse de frío, hizo fuego. La fogata alumbró una hebra blanca y brillante. Era plata pura. Se desencadenó la avalancha española. Fluyó riqueza. El emperador Carlos V se dio prontas señales de gratitud otorgando a Potosí el título de Villa Imperial y un escudo con esta inscripción : «Soy el rico Potosí, del mundo soy el tesoro, soy el rey de los montes y envidia soy de los reyes». Apenas once años después del hallazgo de Huallpa, ya la recién nacida Villa Imperial celebraba la coronación de Felipe II con festejos que duraron veinticuatro días y costaron ocho millones de pesos fuertes. Llovían los buscadores de tesoros sobre el inhóspito paraje. El cerro, a casi cinco mil metros de altura, era el más poderoso de los imanes, pero a sus pies la vida resultaba dura, inclemente : se pagaba el frío como si fuera un impuesto y en un abrir y cerrar de ojos una sociedad rica y desordenada brotó en Potosí, junto con la plata. Auge y turbulencia del metal : Potosí pasó a ser «el nervio principal del reino» ... ... Cualquiera de los diamantes incrustrados en el escudo de un caballero rico valía más, al fin y al cabo, que lo que un indio podía llegar a ganar toda su vida de mitayo, pero el caballero se fugó con los diamantes. Bolivia es hoy uno de los países más pobres del mundo, podría jactarse -si ello no resultara patéticamente inútil- de haber nutrido la riqueza de los países más ricos. En nuestros días Potosí es una pobre ciudad de la pobre Bolivia : «La ciudad que más ha dado al mundo y la que menos tiene», como me dijo una señora potosina, envuelta en un kilométrico chal de lana de alpaca, cuando conversamos ante el patio andaluz de su casa de dos siglos. Esta ciudad condenada a la nostalgia atormentada por la miseria y el frío es todavía una herida abierta del sistema colonial de América : una acusación. El mundo tendría que empezar a pedirle disculpa. Tomado de : «Las Venas Abiertas de América Latina» Eduardo Galeno 1. Completa el siguiente esquema. LA ECONOMÍA VIRREINAL sus PRINCIPIOS ECONÓMICOS
  • 174.
    2. ¿Por quérazón crees que la minería representó la actividad más importante de la sociedad virreinal y no la agricultura que a la llegada de los españoles se encontraba muy desarrollada? _____________________________________________________________________________________________ _____________________________________________________________________________________________ _____________________________________________________________________________________________ _____________________________________________________________________________________________ _____________________________________________________________________________________________ _____________________________________________________________________________________________ 3. ¿A quiénes se llamaban indios de faltriquera? _____________________________________________________________________________________________ _____________________________________________________________________________________________ _____________________________________________________________________________________________ _____________________________________________________________________________________________ _____________________________________________________________________________________________ _____________________________________________________________________________________________ 4. ¿Qué opinión te merece la mita? _____________________________________________________________________________________________ ____________________________________________________________________________________________ ____________________________________________________________________________________________ _____________________________________________________________________________________________ 5. Teniendo en cuenta la lectura «Esplendores de Potosí: El Ciclo de la Plata», responde lo siguiente: a. ¿Cuál fue la reacción de los españoles frente a Potosí? __________________________________________________________________________________________ __________________________________________________________________________________________ __________________________________________________________________________________________ __________________________________________________________________________________________ b. ¿A qué se refiere el autor cuando dice que : «En Potosí la plata ofreció motivo a la tragedia y a la fiesta? __________________________________________________________________________________________ __________________________________________________________________________________________ __________________________________________________________________________________________ __________________________________________________________________________________________ c. ¿Por qué crees que decayó Potosí? __________________________________________________________________________________________ __________________________________________________________________________________________ __________________________________________________________________________________________ __________________________________________________________________________________________ TAREA DOMICILIARIA INVESTIGACIÓN 1. Investiga cuáles fueron las principales minas que existieron durante el virreinato y ubícalas en el mapa del Perú (gráfico), señalando además el mineral que se explotaba. 2. ¿En qué consistió el monopolio comercial? ANÁLISIS “Los Trabajadores Libres” No toda la población indígena acató pasivamente la vida en las reducciones y las obligaciones que éstas implicaban. Conocedores de la legislación colonial, muchos indios evadieron la mita aduciendo ser indios forasteros, es decir, que no estaban empadronados en esas reducciones. En algunas partes de Bolivia, curacas de las punas y de los valles orientales llegaron a intercambiar indios para evadir la mita. Sin embargo, muchos de
  • 175.
    estos indios forasterosacudían a los centros mineros como trabajadores libres o mingados. Su trabajo era requerido por curacas que no habían logrado completar el número suficiente de mitayos. En algunos pagaba por la cantidad equivalente al contrato de un mingado. A este pago se le llamó la mita de faltriquera. 3. ¿Algunos indígenas cómo evadieron el trabajo de la mita? 4. ¿A qué se denomina “mita de faltriquera”? DESCRIBE Y/O COMPLETA 5. Completa el siguiente esquema: FUERZA DE TRABAJO ESCLAVOS (Descripción) INDÍGENAS (Descripción) 6. Complete las siguientes oraciones: a) La denominada «Armada del Mar del Sur» fue organizada por..................................................................... b) ................................... y .................................. fueron los principales elementos de la mano de obra en la Colonia. c) Las......................................................... fueron tierras agrícolas de mayor extensión ubicadas en la costa. d) Es considerado un impuesto municipal: ............... ................................................................................ e) La Merced de tierras fue..................................... .................................................................................................. ORGANIZACIÓN ECONÓMICA DEL VIRREINATO II Ocho reales, Macuquina. Anverso Plata acuñada en Lima entre 1577 y 1588 Revers o En el año de 1568 se establece en el Perú la Casa de la Moneda con el objetivo de acuñar las primeras monedas dentro de las cuales destaca la «Macuquina». Las macuquinas se fabricaron de 1575 a 1773. Se conoce con este nombre a las de bordes recortadas y selladas en forma irregulares a golpe de martillo. Deriva de la voz quechua «makkaikuna» que quiere decir «las golpeadas».
  • 176.
    ¿Qué aprenderemos? Además de la minería, durante el virreinato se desarrollaron otras actividades como la industria obrajera, la agricultura y el comercio (está última regida por el principio de monopolio), las cuales nos dedicaremos a estudiar en el presente capítulo, además de conocer y analizar las principales instituciones que regulaban el intercambio comercial. Así también reconoceremos los principales ingresos fiscales de la Corona española provenientes del Virreinato peruano. I. INDUSTRIA OBRAJERA Los obrajes fueron centros laborales dedicados a la manufactura de textiles e hilos de lana, algodón y cabuya. En el Perú el primer obraje fue instituido por Antonio de Ribera en 1545. Existían obrajes de diferentes clases : 1. Obraje Entero Eran aquellos que podían operar más de 12 telares, en los cuales trabajaban indígenas forzados o aquellos que percibían un salario. 2. Medios Obrajes Si no excedían los 12 telares, pero que contaban con un batán y molino (pagaban la mitad de la alcabala). 3. Los Chorrillos Contaban con seis telares o menos y carecían de batán, eran usualmente mantenidos por el miembro de una familia y sólo producían tejidos de calidad burda. II. EL COMERCIO Establecido el control político y administrativo en las colonias, la Corona se preocupó por que los habitantes del Nuevo Mundo sean incluidos en los circuitos comerciales con la península. Ésta buscó tener el control monopólico de todos los productos y trató de frenar cualquier intento de comercio entre las colonias. Los viajes en donde se importaba mercadería de España, se realizaban a través de Flotas y Galeones. 1. Los Galeones Salían de Sevilla cargados de productos hacia Portobello, lugar donde se efectuaba una feria anual. A ella debían llegar los comerciantes procedentes del Perú. 2. Las Flotas Se dirigían a Veracruz para ahí efectuar las transacciones con los comerciantes de la Nueva España. El comercio se centró fundamentalmente en el abastecimiento de productos destinados al consumo de la sociedad colonial. III.
  • 177.
    INSTITUCIONES COMERCIALES 1. Casa de Contratación de Sevilla Fue el primer cuerpo administrativo fundado en España, era una institución de índole comercial creada en 1503 y que funcionó hasta 1790. Entre sus funciones tenemos: • Registraba las migraciones hacia América. • Fue una institución educativa en materia náutica. • Organizaba el sistema de Flotas y Galeones Sus principales miembros fueron : un factor, un tesorero, un contador y el piloto mayor. 2. El Tribunal del Consulado Fue la institución que agremiaba a todos los mayoristas arraigados en Lima. Creada en 1593 por Felipe II, fue establecido en Perú en 1613 y reglamentada en 1619 por el Virrey Príncipe de Esquilache. Entre sus principales atribuciones tenemos: • Cobro de la Alcabala, Almojarifazgo y Avería. • Fue un Tribunal de Justicia entre los Comerciantes, sus decisiones podían ser apeladas al Juez de Alzada. • También fue una Institución Financiera. • Organizaba la Armada del Mar del Sur. • Se encargó de la distribución de Mercadería al interior del Virreinato. IV. PIRATAS Y CORSARIOS Es evidente que la aparición de las grandes riquezas de oro y plata en América despertó la codicia de los enemigos de España. Para participar del botín y romper el monopolio hispánico, distintos gobiernos y compañías comerciales europeas se valieron de los corsarios y piratas. Las distintas formas de la piratería americana son propias del período comprendido entre la primera mitad del siglo XVI y la primera mitad del siglo XVIII. En estos doscientos años la mítica figura del pirata se constituyó en un símbolo de la época, exaltado por novelas y leyendas que hasta el día de hoy dan rienda suelta a la imaginación. Los ingleses John Hawkins y Francis Drake fueron los grandes personajes que señalaron la aparición del corsario en la América del siglo XVI. Glorificados por la literatura se constituyeron en símbolos de esta actividad. El más célebre ataque contra el primer puerto del Virreinato del Perú, fue realizado en tiempos del Virrey Toledo por el legendario Sir Francis Drake. Drake salió en diciembre de 1577 con cinco naves rumbo al Brasil, penetró en el río de la plata y atravesó el estrecho de Magallanes, en agosto de 1578. Aunque sólo conservó su propia nave, tomó rumbo hacia el norte y realizó asaltos sorpresivos en Valparaíso, Coquimbo y Arica. Protegido por las sombras de la noche, se apoderó en el Callao de las naves surtas en la bahía el 13 de febrero de 1579, transbordó a la suya toda la carga que juzgó útil y luego las hundió a merced de la corriente. Inmediatamente prosiguió hacia el norte, para eludir los preparativos de defensa en el puerto. Luego sometió otras poblaciones americanas a sus audaces actos de rapiña. Toledo dispuso dos barcos de guerra en su búsqueda, suponiendo que se vería obligado a regresar por el estrecho de Magallanes. Drake sorprendió a sus perseguidores al tomar rumbo hacia el oeste, cruzar el cabo de Buena Esperanza y retornar por esa vía a Inglaterra. Vino a ser el segundo marino que dio la vuelta al mundo, y por esa hazaña fue recibido el 3 de diciembre de 1580, con extraordinarias demostraciones de aprecio. La reina Isabel acudió a visitarlo en su nave y lo hizo caballero. En los días del ataque de Drake al Callao, el Virrey Toledo tenía en prisión a un pirata inglés capturado en Panamá mientras intentaba robar esclavos en tierra firme: John Oxenham, que concluyó sus días, junto a algunos de los suyos, en una prisión de Lima. En 1587, en tiempos del Virrey Torres y Portugal, fue traído un grupo de piratas ingleses capturados en el estuario de Plata. Por habérseles probado hechos delictivos, fueron pasados al Santo Oficio (Tribunal de la Santa Inquisición), que los juzgó como enemigos de la Iglesia. Del grupo en cuestión, John Drake y Richard Ferrell fueron condenados a tres años de prisión, pero sus compañeros Henry Oxley, Walter y Eduard Tiller, fueron ajusticiados como luteranos en 1592.
  • 178.
    V. LA AGRICULTURA La actividad agrícola, columna vertebral de la economía incaica, se vio desplazada durante el Virreinato por la minería, ello se originó por la política mercantilista que regía la economía virreinal. Así, la agricultura de tipo europeo se desarrolló en principio en torno a los centros urbanos y, posteriormente, se fue ampliando a los valles, en los que se extendió el cultivo del algodón, la caña de azúcar, la vid, el olivo y algunos cereales como el trigo y la alfalfa. VI. LA HACIENDA PÚBLICA Para la monarquía española, captar los recursos de oro y plata americanos a nivel estatal implicaba contar con un buen equipo de burócratas y tener una eficiente y organizada hacienda pública que promoviera e hiciera rentable la aventura americana. De este modo, la organización financiera de la América colonial española fue de primordial importancia. Las posesiones americanas eran patrimonio de la monarquía castellana y por este motivo se les denomina «hacienda real» o «real hacienda». Los ingresos percibidos por concepto de impuestos entraban directamente en las arcas de la corona y no existía, pues, la actual separación entre el bolsillo del Rey y las arcas del Estado. Los Impuestos España recibía, además de la explotación de la actividad minera, comercio y obrajes, grandes cantidades de dinero provenientes de diversos impuestos que habían establecido en América. Esos ingresos eran recaudados y llevados a la real hacienda o Caja Fiscal del Rey. Así tenemos los siguientes tipos de impuestos: • Quinto Real : 20% de la producción minera. • Tributo : pagada por indios varones entre 18 y 50 años • Alcabala : impuesto a la compra - venta de bienes inmuebles. • Almojarifazgo : impuesto de importación y/o exportación (impuesto aduanero) • Lanzas : impuesto a la compra - venta de títulos de nobleza • Avería : impuesto a la mercadería traída en galeones. • Diezmo : 10% de la producción agropecuaria para el sostenimiento de la Iglesia • Primicias : 10% de impuesto Eclesiástico que grababa la producción ganadera. • Media Anata : Impuesto que grababa anualmente a los sueldos de los empleados. Siempre se puede saber más ... El 21 de agosto de 1565 una Real Cédula despacha la fundación en Lima de una casa de amonedación, la cual entra en funciones en 1568 dando origen a las primeras monedas acuñadas en el Perú (reales, sencillos, de cuarto, medios y cuartillos). Esta medida fue complementada por el Virrey Toledo, quien el 28 de julio de 1572 reglamentó el funcionamiento de las cajas reales. LECTURA FORTALEZA REAL FELIPE L a necesidad de contar con una sólida defensa que protegiese de corsarios y piratas a la capital del Virreinato, llevó a las autoridades coloniales a reforzar con murallas el entorno de la ciudad. Pero ya bien entrado el siglo XVIII, el 28 de octubre de 1746, un violento terremoto que destruyó la urbe limeña terminó por convencer al Virrey José Antonio Manso de Velasco, de que mucho más necesaria era la construcción en el puerto del Callao, de una fortaleza inexpugnable. El nombre elegido, en honor de Felipe V, fue Real Felipe, el cual existe en perfecto estado de conservación, a cargo del ejército peruano, aún en el siglo XXI. Se optó por el diseño del matemático y arquitecto francés Luis Godin, y los primeros trabajos, se iniciaron el 21 de enero de 1747. La colosal construcción, una de las más grandes que España edificó en su género, duró 27 años y tuvo un costo de tres millones de pesos. La culminó el Virrey Manuel Amat y Juniet, en 1774.
  • 179.
    Esta fortaleza tienesu historia hasta comienzos del siglo XIX (1806), la fortaleza permaneció relativamente tranquila; sólo se reactivó después, cuando los vientos independentistas empezaron a golpear con fuerza. Es entonces cuando el Virrey Fernando de Abascal (1806 - 1816) ordenó la construcción de un almacén de armas y la artillería, así como un depósito que pudiera contener agua para dos mil hombres sitiados por cuatro meses. La fortaleza del Real Felipe rechazó el ataque libertador del Almirante Lord Cochrane en 1819, durante el gobierno del Virrey Joaquín de la Pezuela (1816 - 1821). Ese intento obligó a San Martín a entrar a la capital por Huacho y Pisco. (Arístides Herrera Cuntti, «sobre Piratas, Corsarios y Filibusteros en el Perú», Chincha, Perú 2002). Por aquellos siglos, los corsarios y piratas, fueron una gran preocupación de los gobernantes de la época, ya que podían desestabilizar la economía de cualquier nación. En todas las latitudes del mundo de esa época, actuaron los corsarios y piratas. El descubrimiento de América y la penetración europea hacia el océano Índico a través de la costa occidental africana, convierten a las Islas Canarias en una encrucijada de las rutas marítimas. Apenas avanzado el siglo XVI, comienza el tráfico naval entre las colonias españolas de ultramar y la metrópoli. Los buques regresaban cargados de tesoros y especias, y sus rutas, tenían que pasar forzosamente entre las Azores y Canarias; de esta forma, los mares de las islas eran lugares de espera de las flotillas piratas. La piratería en las aguas de las Islas Canarias empieza en el primer tercio del siglo XVI, y toma inusitada actividad hacia el final de ese siglo y continúa durante todos los siglos XVII y XVIII, hasta su ocaso en la primera década del siglo XIX. 1. Explica cual fue la diferencia entre las flotas y los galeones. _____________________________________________________________________________________________ _____________________________________________________________________________________________ _____________________________________________________________________________________________ _____________________________________________________________________________________________ _____________________________________________________________________________________________ _____________________________________________________________________________________________ 2. Completa el siguiente esquema: Alcabala: __________________ Tributo: ___________________ __________________________ __________________________ __________________________ __________________________ __________________________ __________________________ Diezmo: ___________________ Almojarifazgo: _____________ __________________________ __________________________ IMPUESTOS __________________________ __________________________ __________________________ __________________________ Lanzas: ___________________ __________________________ __________________________ __________________________ 3. Define las siguientes palabras y luego ubícalas en el pupiletras. Casa de Sevilla: _______________________________________________________________________________ ____________________________________________________________________________________________ ____________________________________________________________________________________________ Tribunal del Consulado: _________________________________________________________________________ ____________________________________________________________________________________________ ____________________________________________________________________________________________
  • 180.
    Potosí: _______________________________________________________________________________________ _______________________________________________________________________________________ Piratas: ______________________________________________________________________________________ _____________________________________________________________________________________________ _____________________________________________________________________________________________ Corsarios: ____________________________________________________________________________________ _____________________________________________________________________________________________ _____________________________________________________________________________________________ Haciendas: __________________________________________________________________________________ _____________________________________________________________________________________________ _____________________________________________________________________________________________ Monopolio: ___________________________________________________________________________________ _____________________________________________________________________________________________ _____________________________________________________________________________________________ Tributo indígena: ______________________________________________________________________________ _____________________________________________________________________________________________ _____________________________________________________________________________________________ Diezmo: _____________________________________________________________________________________ _____________________________________________________________________________________________ _____________________________________________________________________________________________ H U A N C A V E L I C A L O S V I R R Y E S D E H L U R E P F U E O R N C U A E C R E N N A S A T A R I P G R I O E U Q S O A L A T I Z A R C O N T A N I L N M E N R S S O C O M A S I M I O N O C E O A L A S I N A O M L S E A M A M E J O O C P N E A L D E D Z S A Q A I R E N R N M A L O E R D O L L E O P R U E C S E C U N D V I N I R T I O I S E O N R O N T O M R A P A L O C N I R D P E L T E M I A E N T R A Q U S M E L O S Y A V N O A S E T R I B U T O I N D I G E N A N I O S C E S S V I E E O N E S C L A V I S A L D I O E S E B O A A E N I M O A T I M A L L N E S S T R I B U N A L D E L C O N S U L A D O T T U D I A S S S F O R Z A N O S A R C A H C TAREA DOMICILIARIA INVESTIGACIÓN 1. Explica en qué consistían los obrajes. 2. ¿En qué consistió la Armada del Mar del Sur? 3. ¿Qué era la Real Hacienda?
  • 181.
    ELABORA 4. Grafica unmapa señalando los principales puertos comerciales de América durante el virreinato. COMPLETA EL SIGUIENTE CUADRO CASA DE CONTRATACIÓN TRIBUNAL DEL CONSULADO ORGANIZACIÓN RELIGIOSA DEL VIRREINATO ¿Qué aprenderemos? En el presente capítulo estudiaremos la organización religiosa del Virreinato. Analizaremos la estructura eclesiástica y los mecanismos utilizados por la Iglesia con el fin de imponer la religión católica en nuestro territorio, como fueron las misiones y la extirpación de idolatrías. I. LA IGLESIA EN EL VIRREINATO La Iglesia católica tuvo presencia en el nuevo mundo desde los primeros días de invasión. En ella (la invasión) no faltaron los milagros en los que se avistaron al Apóstol Santiago «Matamoros» o a la Virgen María en situaciones de real peligro. Hechos fortuitos que lograron una verdadera convicción entre los soldados españoles de la ayuda divina en la conquista. Así, durante los primeros años de presencia española en el Perú, fueron los soldados los que se encargaron de mantener la fe. En la empresa invasora además de destacar el afán de los peninsulares por adquirir territorios para la Corona española, se evidenció también el deseo ibérico de ampliar la cristianidad. Como sucedió en la Guerra de la Reconquista llevada a cabo por los Reyes Católicos en contra de los moros, donde la Corona dirigió todos sus recursos al servicio de un ideal y de una empresa de carácter sobrenatural : la conversión de los infieles. En la invasión del Perú, parecen proyectarse los mismos principios que guiaron la reconquista generándose el llamado «cristianismo militar», lo que hace que los españoles se sientan los agentes de Cristo frente a los indios, reconociéndose como mensajeros de la verdadera religión. El «cristianismo militar» acrecienta en los «soldados» españoles la esperanza de su salvación. No pasaron muchos años para que la Iglesia se convirtiera en una de las instituciones más poderosas del Virreinato peruano. Los criollos y mestizos también ingresaron al clero regular y secular, no sin antes pasar por largas disputas para legitimar su derecho.
  • 182.
    1. EL REGIO PATRONATO Por medio del Regio Patronato la Iglesia le concedía a la monarquía española, la suprema tutela sobre los nombramientos eclesiásticos, así como la autorización del ingreso de órdenes religiosas al Nuevo Mundo. El monarca español también tuvo derecho a cobrar los diezmos como una manera de financiar la evangelización. A. JERARQUÍA DE LA IGLESIA: La Iglesia estuvo profundamente jerarquizada bajo la obediencia universal al Papa, residente en Roma; era administrada por una jerarquía eclesiástica (arzobispos y obispos) y mediante un clero (regular y secular). En cuanto a la división territorial religiosa en el Perú hubo dos arzobispados en Lima y Charcas y cuatro obispados (Cuzco, Arequipa, Trujillo y Huamanga). Los Arzobispos: Los más importantes arzobispos fueron: • Jerónimo de Loayza: Perteneció a la orden Dominica, sentó las bases de la organización eclesiástica americana. Convocó a los dos primeros Concilios Limenses (1551 y 1567). • Toribio de Mogrovejo: Considerado como el verdadero reorganizador de la Iglesia; en su tiempo se hicieron tres Concilios, siendo el más famoso el III Concilio Limense. También se logró la creación del Catecismo en español, quechua y aymara. • Bartolomé Lobo Guerrero: Conocido porque en su gobierno se dio la extirpación de idolatrías. B. ÓRDENES RELIGIOSAS: La primera orden religiosa en llegar al Perú fue la Orden Dominica. Durante el proceso inicial de la conquista, la orden de los Predicadores o de Santo Domingo se encontró representada por Fray Vicente Valverde, aquel religioso que hiciera el requerimiento al inca Atahualpa y que posteriormente fuera obispo de Cuzco y Protector de Indios frente a los abusos españoles. Fueron dominicos también, Juan de Olías, Jerónimo de Loayza (arzobispo de Lima) y Gaspar de Carbajal, religioso que acompañó a Francisco de Orellana en el descubrimiento del Amazonas en 1542. MERCEDARIO JES UITA FRANCIS CANO DOMINICO
  • 183.
    PRINCIPALES ÓRDENES RELIGIOSAS - Se caracterizaron por difundir las enseñanzas escolásticas, centrando la difu- sión del evangelio a través de colegios y centros superiores de enseñanza. DOMINICO - Uno de los más grandes logros de esta orden fue la creación de la Universi- dad de San Marcos en 1551 por Fray Tomas de San Martín. - Fray Domingo de Santo Tomas publicó en 1560 el “Lexicon o Vocabulario general del Perú llamado quechua” - La orden llega al Perú recién en 1542. - Esta orden destacó entre las demás por su vocación misionera. FRANCISCANOS - Los franciscanos llegaron hasta los lugares más recónditos del virreinato con la finalidad de llevar la palabra de Dios a todos los indígenas. - Arribaron al Perú en 1551. - Uno de los principales representantes de la orden es sin duda Fray Antonio de Calancha, autor de una extensa crónica sobre las acciones agustinianas AGUSTINOS en el Virreinato peruano. - Los agustinos fueron una de las órdenes que más se dedicaron a la extirpa- ción de idolatrías en los Andes. - Llegaron al Virreinato peruano en 1568. - Desde su arribo, defendieron con energía a los indígenas, obteniendo por ello grandes pleitos con la administración local. - Estudiaron a fondo el quechua y el aymara. Fruto de ello fue el diccionario de la lengua quechua de Diego Gonzales Holguín, escrito en 1608 y el “Vocabu- JESUITAS lario de la lengua aymara” de Ludovico Bertonio, impreso en 1608. - A lo largo de los años la orden Jesuita amasó una gran fortuna debido al usu- fructo de sus haciendas, estancias y a los préstamos que hacían a particula- res. - Realizaron Misiones, destacando las de la zona de maynas. - Arribaron al Virreinato peruano en el temprano año de 1534. - El número de miembros de la orden no fue significativo en comparación con MERCEDARIO el número de las otras órdenes religiosas - Su carácter misionero hizo que las órdenes mercedarias llegaran a las al- tas cumbres cordilleranas en búsqueda de indios para evangelizar. LA EVANGELIZACIÓN: La Corona española puso mucho énfasis en la evangelización de los indios no sólo para lograr la salvación de las almas de aquéllos, sino para que pasen a ser subditos de la corona, capaces de tributar. Para poder lograr masificar la tarea evangelizadora, los religiosos se preocuparon por estudiar las creencias y lenguas vernáculas y así poder transmitir el mensaje cristiano a los naturales. Ese gran interés por enseñarles la doctrina se basaba en el descubrimiento de carácter «miserable» de los indios, pues al no haber podido conocer a Cristo no estaban aptos para la felicidad natural que supone la salvación. Los sacerdotes eran los hombres indicados para encaminar a la población andina hacia la única verdad a través de una «policía cristiana», vale decir, despojándolos de las costumbres contrarias al evangelio e impartiéndoles una educación guiada hacia Dios. LAS MISIONES: Consistía en llevar a cabo el proceso de evangelización en las zonas más alejadas del Virreinato. PRINCIPALES GRUPOS MISIONEROS JESUITAS FRANCISCANOS Región de Maynas. Fundaron mi- Selva Central (Misión de Ocopa), siones ribereñas por los ríos Ma- desarrollado en el siglo XVIII. rañón y Amazonas. Su capital fue Descubrieron y colonizaron Chan- el pueblo reducción San Francis- chamayo, el Gran Pajonal y las co de Borja. Fundaron también áreas vinculadas a los ríos Pere- el pueblo de Iquitos. né, Paucartambo y Ucayali.
  • 184.
    C. LA EXTIRPACIÓN DE IDOLATRÍAS: La labor evangelizadora tuvo como fin convertir a los indígenas en practicantes de la fe católica. Para ello buscaron la forma de acabar con las prácticas idolátricas que los vernaculares poseían, atacando a sus principales dioses y destruyendo todo signo de culto (huacas, apachetas, mallquis, etc.). Durante todo el siglo XVI los religiosos crearon una forma única para que los evangelizadores y doctrineros realicen su labor con efectividad. Sin embargo, los misioneros se daban cuenta de que el culto a los dioses andinos como Pariacaca o Illapa continuaban, pese al esfuerzo de las órdenes religiosas por detenerlo. La extirpación de idolatrías fue la política que se inicia como reacción al renacimiento del culto de las Huacas en el área andina. Se remitieron visitadores de idolatrías para buscar información sobre cultos tradicionales, destruir los ídolos e internar, para su recristianización, a los hechiceros en la casa de la Santa Cruz en Lima. El más famoso visitador de idolatrías fue el padre Francisco de Ávila (1608), quien recogió valiosa información sobre la religión y mitología de la región de Huarochiri y extirpó cultos subsistentes. Se puede dividir las campañas de extirpación del siglo XVII en tres etapas: La llevada a cabo por Francisco de Ávila entre 1609 y 1619; la de Gonzalo de Ocampo entre 1625 y 1626; y la última realizada por el Arzobispo Pedro de Villagómez entre 1641 y 1671. Siempre se puede saber más ... Muchas veces estas campañas tuvieron otros móviles más allá del evangelizador. La apropiación de laicos y religiosos de los terrenos ocupados por las huacas o la búsqueda de ídolos como forma de obtener oro o plata evidencian el usufructo que desearon obtener ciertos individuos de las visitas. D. LOS SANTOS PERUANOS: La figuras vivas de santidad constituían un papel importante pues eran la encarnación de la gracia divina en la tierra. La vida de estos santos, beatas, siervos de Dios o iluminados fue seguida de cerca por la población virreinal esperando siempre un milagro o suceso divino. La fe que vivían los «santos» era ejemplo a seguir para la sociedad y modelo de vida eclesiástica para los religiosos. En el Perú, hubo mayor cantidad de santos y siervos de Dios que en todos los virreinatos españoles. La mayoría apareció entre 1570 y 1660, muchos de ellos coexistiendo en la sociedad limeña, tal como fue el caso de San Martín de Porres, Santa Rosa de Lima, Santo Toribio de Mogrovejo, San Francisco Solano y San Juan Masías, precisamente los 5 santos del Perú. Cuando morían estos hombres de Dios, toda la sociedad limeña acudía a sus exequias, incluyendo el Virrey; el Arzobispo y los principales nobles, tanto españoles como indígenas. S an Martín Toribio de S an Juan S an Francisc o S anta Rosa de Porres Mo grovejo Masías S olano de Lima
  • 185.
    II. LA SANTAINQUISICIÓN En el Perú, la Inquisición fue instaurada por el Rey Felipe II en 1569 y entró en funciones en 1570, siendo Virrey del Perú Francisco de Toledo. Los primeros inquisidores fueron el licenciado Serván de Cerezuela y el doctor Andrés de Bustamante. El judaísmo, la hechicería y la brujería estuvieron también en la mira del Santo Oficio. La institución velaba también por el mantenimiento de las buenas costumbres y moralidad pública y privada (lucha contra la bigamia, poligamia, etc.). Las mayores sanciones que aplicó el Tribunal durante sus años iniciales recayeron generalmente en protestantes extranjeros hacia los cuales existía no sólo animadversión religiosa sino sobre todo política. El primer condenado al quemadero fue el francés Mateo Salado en el auto de fe del 15 de noviembre de 1573. Otros condenados a igual pena, por el mismo motivo, fueron los flamencos Juan Bernal y Miguel del Pilar. Muchos de los procesados como luteranos en realidad eran piratas. Cabe recordar que, por aquel entonces, Inglaterra los utilizaba en su lucha contra España para destruir su poderío económico y militar, establecer puntos de penetración en el Nuevo Mundo y asegurar su control sobre los mares. En la segunda mitad del siglo XVIII se acentuó notoriamente la decadencia de la Inquisición, tanto en la metrópoli como en las colonias. En estas últimas, su declive tuvo como ingrediente adicional el surgimiento de movimientos separatistas y la contribución que prestó el Santo Oficio -en tanto entidad conformante del aparato estatal hispano- a la causa realista. En Hispanoamérica al igual que en España disminuyó el número de procesos. Entre las faltas que en estos tiempos perseguía el Tribunal tomaron una creciente importancia los escritos de autores revolucionarios o sediciosos, los que eran divulgados entre los sectores más ilustrados de la sociedad. En los dos siglos y medio de la Inquisición en Lima el Tribunal sentenció a 1474 personas, aproximadamente, la mayoría de las cuales fue condenada a pagar multas, rezar oraciones, colocarse el sambenito, etc. El total de los casos en que se aplicó la pena de muerte fue de 32. MECANISMOS DE TORTURA DE LA SANTA INQUISICIÓN Pena del garrote Mesa para la tortura Cepo para el azote Recuerda que los indígenas no iban a la Santa Inquisición por ser considerados como seres menores de edad. La Inquisición fue abolida por decreto de las Cortes de Cádiz, el 22 de febrero de 1813, Abascal, el 30 de Julio de ese año ordenó la publicación en Lima del decreto de abolición. Días después, al permitirse a un grupo de personas que ingresasen al local, se produjo el lamentable saqueo de las instalaciones con la consiguiente pérdida de valiosa documentación sobre el accionar inquisitorial. En 1814, cuando el rey Fernando VII fue restablecido en el trono, se dispuso que volviese a funcionar el Santo Oficio pero su existencia ya fue más nominal que real. Para el Perú fue abolido definitivamente en 1821 a raíz del proceso emancipador con el cual se suprimió todo tipo de dependencia política de España. III. EL ACTO DE FE Era la culminación de todo el proceso, el evento que señalaba el triunfo de la fe sobre la herejía, de la Iglesia Católica y el poder civil sobre los disidentes y rebeldes. Eran ceremonias en que se producía la lectura pública y solemne de las sentencias dispuestas por el Tribunal de la Fe. Un acto de fe era, pues, un acto de fe.
  • 186.
    1. ¿Qué atribucionesle concedía la iglesia a la Corona española a través del regio patronato? _____________________________________________________________________________________________ _____________________________________________________________________________________________ _____________________________________________________________________________________________ _____________________________________________________________________________________________ 2. ¿En qué consistió la extirpación de idolatrías? _____________________________________________________________________________________________ _____________________________________________________________________________________________ _____________________________________________________________________________________________ _____________________________________________________________________________________________ 3. Define las siguientes palabras y luego ubícalas en el pupiletras. • Dominicos:__________________________________________________________________________________ _____________________________________________________________________________________________ • Arzobispados:________________________________________________________________________________ _____________________________________________________________________________________________ • Curatos:_____________________________________________________________________________________ __________________________________________________________________________________________
  • 187.
    • Doctrinas:_____________________________________________________________________________________ _____________________________________________________________________________________________ • Jerónimo de Loayza:___________________________________________________________________________ _____________________________________________________________________________________________ • Santa Rosa de Lima:___________________________________________________________________________ _____________________________________________________________________________________________ • Franciscanos:_______________________________________________________________________________ ____________________________________________________________________________________________ • Jesuitas:____________________________________________________________________________________ _____________________________________________________________________________________________ Parroquias:____________________________________________________________________________________ _____________________________________________________________________________________________ Misiones:_____________________________________________________________________________________ _____________________________________________________________________________________________ Mercedarios:__________________________________________________________________________________ _____________________________________________________________________________________________ A Y D O M I N G S A I U Q O R R A P F Z D O M I N I C S Q U I E R O E N R Y L C A I C A D L E F R A R T N O C A A M T U S T O T O R I B I O A T A R N O U R Y R P R O V A H A N M N O C E C L R I F I O I J O H E I U Q I M S I E A N Q U I T E N J L L E O Y V E O S D M A O N L E O E R E N O N P A D C O B S R E D Z E S D A S J A O N D A A M C E P S E S O A L Y O U I T I R P N I A R Z O B I S P A D O S I A N C S O N R O C O N O M U C H I A D T E I I S O D I R E R U Q M I M E U Q Y A A B D R A E S A M E R C E D A R I O S S O P E U L T A Q U I E N A I Z M L S A S O J A S E R R O P E O N I T R A M N A S TAREA DOMICILIARIA INVESTIGACIÓN
  • 188.
    1. En uncuadro presenta una breve reseña histórica de los santos limeños : Santa Rosa de Lima, San Martín de Porres y Santo Toribio de Mogrovejo, con su respectiva ilustración. SANTA ROSA DE LIMA Reseña:_________________________________________ ________________________________________________ ________________________________________________ Ilustración ________________________________________________ ________________________________________________ ________________________________________________ ________________________________________________ ________________________________________________ ________________________________________________ SAN MARTÍN DE PORRES Reseña:_________________________________________ ________________________________________________ ________________________________________________ ________________________________________________ Ilustración ________________________________________________ ________________________________________________ ________________________________________________ ________________________________________________ ________________________________________________ SANTO TORIBIO DE MOGROVEJO Reseña:_________________________________________ ________________________________________________ ________________________________________________ ________________________________________________ Ilustración ________________________________________________ ________________________________________________ ________________________________________________ ________________________________________________ ________________________________________________ 2. Representa de manera gráfica a manera de historieta el proceso de evangelización, extirpación de idolatrías y misiones. 3. Realiza un mapa conceptual a través del cual deberás señalar las principales características, origen, funciones y establecimiento de la Santa Inquisición en el Perú. ANÁLISIS 4. Lee la lectura y responde las preguntas propuestas. “LA EXTIRPACIÓN DE IDOLATRÍAS” Parte del proceso de evangelización fue la destrucción de cualquier objeto o construcción relacionados con el culto andino. Todas aquellas personas que persistían en adorar los antiguos dioses o huacas fueron perseguidas y castigadas. Esta preocupación por la eliminación de toda manifestación de religiosidad andina creció cuando se descubrió que los indígenas continuaban con sus prácticas idolátricas de manera oculta. A inicios del siglo XVII se desató una exhaustiva campaña de extirpación de idolatrías en los alrededores de Lima, especialmente en sus serranías. El iniciador de ésta fue el doctrinero Francisco de Ávila, quien avisó al arzobispo Lobo Guerrero de lo que sucedía con los indios. Éste encargó la organización de una campaña sistemática al jesuita Arriaga.
  • 189.
    Para ello, visitadoreseclesiásticos, que interrogaron a la población indígena, conminándola a delatar a aquellos que continuaban adorando dioses andinos y dándoles ofrendas. Luego, aquellos que se autoacusaban eran perdonados y recibían una penitencia, pero aquellos que eran acusados por terceros eran obligados a salir en una especie de procesión de castigo montados en una llama y con el cabello rapado. Las huacas y ofrendas eran destruidas o quemadas. 5. ¿Qué era la extirpación de idolatrías? 6. ¿Qué comentario le merece el envío de «Visitadores eclesiásticos»? CULTURA EN EL VIRREINATO Iglesia de San Agustín, ubicada en la ciudad de Ayacucho. Fue fundada en el año de 1618 por el primer obispo de Huamanga, Agustín de Carvajal, quien era Agustino. Ésta edificación es una clara muestra del estilo churrigueresco presente en muchas obras arquitectónicas del Virreinato. ¿Qué aprenderemos? Durante el Virreinato se desarrollaron diversas artes como la arquitectura, escultura y pintura, que a continuación estudiaremos, buscando reconocer los patrones estilísticos foráneos y autóctonos que en ellas se evidenciaron. También reconoceremos los diferentes mecanismos de difusión de cultura puestos en práctica durante esta época, como fueron las escuelas, publicaciones, periódicos y el desarrollo de las letras, campo dentro del cual destacan las crónicas. I. LA IMPRENTA Fue traída por el italiano Antonio Ricardo en 1581. El primer texto impreso fue la «Pragmática de los diez días del año». En 1584, se publicó el primer libro considerado como tal «Doctrina Cristiana y Catecismo para la instrucción de los indios».
  • 190.
    II. EL PERIODISMO Surgió en la colonia a mediados del siglo XVIII. La primera publicación periodística fue : «La Gaceta de Lima» (1743) En 1790, apareció el «Diario de Lima, diario curioso, erudito, económico y comercial» y en 1791 «El Mercurio Peruano» la publicación científica e intelectual de los más connotados escritores criollos y órgano de la Sociedad Amantes del País. III. LA SOCIEDAD AMANTES DEL PAÍS Al comienzo era llamada Academia Filarmónica (1788). Fue dirigida por José María Egaña y el secretario Hipólito Unanue. Posteriormente, en 1790, en la mansión de José María Egaña se denominaría Sociedad Amantes del País. Estuvo conformado por: Presidente José Baquijano y Carrillo Conde la Vista Florida Secretario Hipólito Unanue y Pavón Tesorero José María Egaña (Seudónimo Hermagoras) Diputado Jacinto Calero y Moreyra Socio Relaciones Públicas Francisco González Laguna Socio Honorario Diego Cisneros IV. EL ESTUDIO DE LAS LENGUAS ABORÍGENES 1. Fray Domingo de Santo Tomás Gramática o arte de la lengua general de los indios de los reinos del Perú, publicados en Valladolid España en 1580. 2. Diego González de Holguín Gramática y arte nuevo de la lengua general del Perú , publicado en 1607. Vocabulario de Voces Quechuas publicados en 1608. 3. Fernando de la Carrera Estudio de la lengua, Mochica, Chimú, publicados en 1644. V. ARQUITECTURA 1. BARROCO • Desarrollado en los siglos XVI-XVII. • Recargada ornamentación. • Columnas salomónicas. • Cornisas decoradas • Llegó con el Conde de Lemos. • Ejemplo: Iglesia La Merced. A. Churrigueresco - Exageración del Barroco. - Utiliza pan de oro. - Su nombre se debe a José de Churriguera. - Ejemplo: Iglesia San Agustín. B. Rococo - Llamado barroco francés. - Desarrollado en el siglo XVIII. - Lleva adorno en puertas y ventanas, líneas ondulante. - Llegó con Manuel Amat y Juniet. - Ejemplo: Iglesia Las Nazarenas, Paseo de Aguas. 2. NEOCLÁSICO
  • 191.
    En esta etapa,que comprende el siglo XVIII hasta la Independencia predomina una tendencia hacia el retorno de los estilos clásicos de la arquitectura Greco Romana. Representante de esta Escuela : Matías Maestro. VI. PINTURA 1. Características • De inspiración esencialmente religiosa. • Utilización de “Frescos” es decir pintura de las escenas en las paredes. • Preferencia por el arte del teatro. 2. Escuela Italiana • Mateo Pérez de Alessio (Pintó San Cristóbal) • Angelino Medoro • Bernardo Bitti 3. Escuela Española • Fray Francisco Bejarano • Cristóbal Daza • Leonardo Jaramillo 4. Escuela Cuzqueña • Brillante y colorido • La Virgen, el Niño, Los Santos se pintan con aspectos mestizos. • Vestiduras de oro • Pinta la vida social de las altas clases del Cuzco. • Representante :Diego Quispe Tito VII. LA EDUCACIÓN EN EL VIRREINATO La Educación, así como todos los elementos trasplantados de la península, tuvieron en el UNIV DE CARACAS . coloniaje peruano el influjo del desenvolviendo europeo, específicamente el español. Es UNIV DE SANTA FE DE BOGOTÁ . importante considerar que se caracterizó por su clasismo, memorismo y excesiva religiosidad, en UNIV DE QUITO SAN GREGORIO (1620) . general, podríamos distinguir los siguientes niveles y formas en la educación colonial: 1. COLEGIOS MENORES Estuvieron anexos a parroquias y conventos. En UNIV SAN MARCOS (1551 Primera de América) . estos colegios se enseñaba el catecismo, UNIV SAN CRISTÓBAL DE HUAMANGA (1677) . UNIV SAN ANTONIO DE ABAD (1692) . lecturas religiosas, elementos de historia sagrada, aritmética, a estos colegios asistieron UNIV DE CHUQUISACA (1634) . niños criollos y en algunas ocasiones se aceptaban niños mestizos. OCÉANO UNIV DE TUCUMÁN (1664) . PACÍFICO 2. COLEGIOS MAYORES Estuvieron destinados a dar enseñanza media OCÉANO y superior, los pioneros en la fundación de ATLÁNTICO colegios fueron los Jesuitas, uno de los primeros colegios fundados fue el de San Felipe 1557 y el de San Marcelo (Jesuitas). otros colegios máximos fueron el de San Idelfonso, bajo la dirección de los Agustinos, el PRINCIPALES de San Buena Aventura dirigido por los UNIVERSIDADES franciscanos, San Pedro Nolasco (Mercedarios) DE AMÉRICA y el de Santo Tomás de Aquino (Dominicos). 3. COLEGIOS PARA CACIQUES La educación se impartió a través de dos colegios, El Príncipe (Lima) y el San Francisco de Borja (Cusco) ambos fundados por Jesuitas.
  • 192.
    4. ENSEÑANZA SUPERIOR Fue dada por las Universidades, tales como: A. Universidad de San Marcos: El Cabildo de Lima en su función de representar los intereses de la ciudad hizo suyo el anhelo de los pobladores y comisionó a Fray Tomás de san Martín y al Capitán Don Jerónimo de Aliaga en representación de la ciudad, para solicitar al Rey de España la autorización para la fundación de una Universidad. En efecto, nace San Marcos el 12 de mayo de 1551 por permiso y firma del rey Carlos I y su madre la reina doña Juana. B. Universidad de San Antonio de Abad: Se encuentra en el Cusco cuya fundación se debió a los esfuerzos del obispo don Antonio de la Raya y Dávalos en 1598, habiendo obtenido la Bula Pontificia del papa Inocencio XII en 1697. C. Universidad San Cristóbal de Huamanga: Fundada por Cristóbal de Castilla y Zamora en 1677. VIII. LOS CRONISTAS Los cronistas españoles que escribieron las historias llamadas crónicas sobre el descubrimiento del continente hallado por Colón, han merecido el nombre de «Cronistas Mayores» por ser su obra más extensa y ambiciosa que la de los «Cronistas menores», los que sólo escribieron sobre el descubrimiento y conquista de una particular región del nuevo mundo, por ejemplo, el Perú. 1. CRONISTAS MAYORES A. Fray Bartolomé de las Casas (1474 - 1566) Brevísima relación de la destrucción de las Indias Historia general de las Indias B. Gonzalo Fernández de Oviedo (1478 - 1557) Historia general y natural de las Indias C. Francisco López de Gómara (1511 - 1572) Historia de las Indias D. Antonio de Herrera y Tordesillas (1559 - 1657) Décadas Historia general de los castellanos en las islas y tierra firme del mar Océano BARTOLOMÉ DE LAS CASAS La figura de este dominico es controvertida. Si bien se manifiesta la exageración de sus posturas, su obra ha sido muy influyente. Las Casas emprendió la tarea de demostrar la naturaleza bondadosa de los indios y sostuvo que eran los auténticos dueños de América, mientras los españoles no eran sino invasores. Sus ideas radicales tuvieron cierta influencia sobre el rey Carlos V, se vio desprestigiado, sin embargo por su escaso talento para ponerlas en práctica en el gobierno y la evangelización (no pudo ocupar su obispado en Chiapas más que por unos meses). Sus obras principales son la Brevísima relación de la destrucción de las indias (1552) y la Historia general de las Indias, que dejó inédita a su muerte (1566). 2. CRONISTAS MENORES O CRONISTAS DEL PERÚ Para poder agrupar a los cronistas, tomaremos como punto de referencia al virrey Toledo (1569) y obtendremos la siguiente clasificación: A. PRETOLEDANOS (1532-1568): Aparecen primeras cronologías, relatos sobre descubrimiento y conquista.
  • 193.
    • Soldados: - Pedro Cieza de León: Crónica del Perú; El Señorío de los Incas; Crónica de las guerras civiles; Relación del descubrimiento y conquista de los reinos del Perú - Pedro Pizarro - Juan de Sámano - Francisco de Jerez - Pedro Sancho de la Hoz - Cristóbal de Mena - Agustín de Zárate: Historia del descubrimiento y conquista del Perú - Juan Díaz de Betanzos: Suma y Narración de los Incas • Religiosos: - Fray Gaspar de Carbajal: Recorrido por el río grande las Amazonas PEDRO CIEZA DE LEÓN Llegó al Perú con treinta años, en 1548, cuando arreciaban las Guerras Civiles. Era un soldado observador, informado, interesado en los detalles del Nuevo Mundo que se abría ante él. Había pasado algunos años en Nueva Granada (Colombia), buscando fortuna y llegó como parte del contingente del adelantado Pedro de la Gasca para pacificar el Perú. Como soldado anónimo, vio el final del régimen de los conquistadores : la batalla de Jaquijahuana y las ejecuciones de Gonzalo Pizarro y Francisco de Carvajal. Con la Crónica del Perú, Cieza se convierte en el primer cronista de largo aliento en nuestro país. Incansable viajero, recorrió a fondo el Perú deteniéndose en todos los lugares para interrogar a sus habitantes sobre costumbres, tradiciones, historias. B. TOLEDANOS (1569-1581): Gran manejo de informantes indígenas, se busca evidenciar los defectos del Tahuantinsuyo. Toledo buscaba instaurar el orden español a través de una recomposición de la sociedad indígena. La mayoría de los cronistas hablan lenguas indígenas y aparecen los vocabularios. • No religiosos: - Juan Polo de Ondegardo De los errores y supersticiones de los indios Relación de los fundamentos acerca de lo notable y dañino que resulta de guardar a los indios en sus fueros. - Pedro Sarmiento de Gamboa Historia índica - Hernando de Santillán - Damián de la Bandera • Religiosos: - Fray Cristóbal de Molina Relación en las fábulas y ritos de los incas - José de Acosta La Historia natural y moral de las indias 3. POST-TOLEDANOS: Como la colonización está más asentada, hay mayor vinculación de los indios con los españoles por razones económicas, sociales, políticas y religiosas. Incursionan en la crónica mestizos e indios. • Españoles - Miguel Cabello de Balboa (religioso) Miscelánea antártica - Fray Martín de Morúa Los Orígenes de los Incas; Historia del origen y geneología real de los incas; Historia general del Perú; Historia del Nuevo Mundo - Bernabé Cobo (religioso) - Fray Antonio de la Calancha Crónica moralizadora del orden de San Agustín en el Perú, con sucesos ejemplares en esta monarquía. JOSÉ DE ACOSTA Acosta era ya un jesuita destacado y cultísimo cuando llegó al Perú en 1572 (con 32 años). Su bibliografía es amplia, tanto en latín como en español. Destacan : Denatura novi orbis, lubri duo ... et de procuranda indorum salute, libri sex (Dos libros sobre la naturaleza del Nuevo Mundo ... y seis sobre que hay que procurar la salvación de los indios) que se imprimió en 1588 y su monumental: Historia natural y moral de las Indias (publicada en 1590 y rápidamente traducida a varios idiomas). Acosta fue un espíritu libre, inquisitivo, con gran labor intelectual y educativa en nuestro país, lo que lo llevó a enfrentamientos con Toledo.
  • 194.
    • Mestizos - Inca Garcilaso de la Vega Comentarios Reales de los Incas; La Florida del Inca; Historia general del Perú - Fray Blas Valera Historia del Perú antiguo; Historia de los Incas; Catecismo y Vocabulario • Indios - Juan de Santa Cruz Pachacuti Relaciones de Antigüedades de los Incas - Felipe Huamán Poma de Ayala Crónica y Buen Gobierno de los Incas - Titu Cusi Yupanqui Relación de los hechos del inca Manco Inca VIAJEROS Y ESTUDIOS CIENTÍFICOS EN EL PERÚ DURANTE LA COLONIA - Expedición de Carlos María de la Condamine y Luis Godin (francesa), expedición científica franco- española para medir el valor de un grado terrestre sobre la línea ecuatorial. Visita los ríos 1735 Huallaga, Marañón y Amazonas. Marqués de Villagarcía - Estuvieron acompañados por los españoles Antonio de Ulloa y Jorge Juan y Saticilia quienes pu- blicaron Noticias secretas de América, obra de gran valor informativo y fuente para las reformas borbónicas. 1778 - Expedición de Hipólito Ruíz y José Pavón. Guirior - Estudios botánicos, formaron un gran muestrario de plantas y semillas peruanas - Expedición de Alejandro Malaspina (científico italiano al servicio de España). - Realizó estudios sobre el mar peruano, con él llegó el sueco TADEO HAENKE quien escribió so- 1790 bre la sociedad colonial peruana y el régimen de intendencias : Gil de Taboada Descripción del Perú. Recogió diez mil muestras de plantas peruanas 1790 - Expedición mineralógica del barón de Nordenflicht. Trabajó en Potosí y Huancavelica 1802 - Expedición de Alexander Von Humbolt, geógrafo y naturalista alemán. Estudios sobre la corrien- Marqués de Avilés te marítima peruana. Escribió : Viaje a las regiones equinocciales del nuevo Continente. 1. Completa el siguiente cuadro comparativo. BARROCO CHURRIGUERESCO ROCOCÓ NEOCLÁSICO
  • 195.
    2. Menciona yexplica 3 características de la educación durante el Virreinato. • __________________________________________________________________________________________ __________________________________________________________________________________________ __________________________________________________________________________________________ • __________________________________________________________________________________________ __________________________________________________________________________________________ __________________________________________________________________________________________ • __________________________________________________________________________________________ __________________________________________________________________________________________ __________________________________________________________________________________________ 3. Completa el siguiente esquema: EDUCACIÓN Colegios Colegios Colegios para Menores Mayores Caciques La enseñanza Superior UNIVERSIDADES lugar lugar lugar Características e historia ______________________________________________ ESTILO BARROCO ______________________________________________ (ilustración Iglesia La Merced) ______________________________________________ ______________________________________________ Características e historia ESTILO CHURRIGUERESCO ______________________________________________ (ilustración Iglesia San Agustín) ______________________________________________
  • 196.
    ______________________________________________ ______________________________________________ Características e historia ______________________________________________ ESTILO ROCOCÓ ______________________________________________ (ilustración Iglesia Las Nazarenas) ______________________________________________ ______________________________________________ Características e historia ______________________________________________ ESTILO NEOCLÁSICO ______________________________________________ (ilustración Cementerio Presbítero Maestro) ______________________________________________ ______________________________________________ 2. Escribe la historia de la Universidad de San Marcos. 3. Investiga y explica las principales características de la escuela cusqueña (pintura colonial) 4. Averigua y explica sobre Diego Quispe Tito y Baltazar Gavilán, teniendo en cuenta sus obras (grafica por lo menos una obra de cada uno). DESCRIBE Y/O COMPLETA 5. Completa el siguiente esquema, utilizando sólo nombres de los cronistas, según corresponda: MAYORES C R O N Pre toledano I S T A Toledano S MENORES Post toledano Mestizo Indio
  • 197.
    REPASO IV N Ca ra cas O E Bogotá S Virreinato de Quito Nueva Gra na da Virreinato del Dom inios d e Perú Po rtu ga l Lima Cusco Audiencia de Cha rca s OCÉANO Chuquisa ca PACÍFICO Virreinato del Río de la Plata OCÉANO ATLÁNTICO Buenos Aires Santia go Ca pita nía Genera l de Chile VIRREINATOS Y CAPITANÍAS AL PRINCIPIO DEL SIGLO XIX Capitanías y otras ciud ades Hacia el siglo XIX la configuración territorial del virreinato peruano sufrió algunos cambios, los cuales se vieron reflejados en la disminución de territorios, esto a causa de las Reformas Borbónicas que establecieron la creación de dos nuevos virreinatos, el de Nueva Granada y el Río de la Plata.
  • 198.
    1. Completa elsiguiente mapa conceptual. EL VIRREINATO PERUANO tuvo como Causas de Creación Organización Política Sociedad estuvo conformado por se conformó por dos Repúblicas 1. A) B) 2. 3. Castas 4. 5. 6. 2. Redacta un ensayo sobre la estructura económica virreinal.
  • 199.
    Debes usar otener presente lo siguiente : * Mercantilismo * Obrajes * Impuesto * Monopolismo * Comercio * Intervencionismo * Potosí * Posesión de tierras * Flotas y galeones * Minería * Instituciones económicas 3. Define y/o explica los siguientes conceptos: a) Capitanías : .............................................................................................................................................. ................................................................................................................................................................ ................................................................................................................................................................ ................................................................................................................................................................ b) Repartos mercantiles : ............................................................................................................................... ................................................................................................................................................................ ................................................................................................................................................................. ................................................................................................................................................................ c) Castas: ..................................................................................................................................................... ................................................................................................................................................................ ................................................................................................................................................................. ................................................................................................................................................................ d) Criollo : .................................................................................................................................................... ................................................................................................................................................................. ................................................................................................................................................................. ................................................................................................................................................................ e) Tribunal del consulado : ............................................................................................................................. ................................................................................................................................................................ ................................................................................................................................................................ ................................................................................................................................................................. f) Almojarifazgo : ......................................................................................................................................... ................................................................................................................................................................. ................................................................................................................................................................. ................................................................................................................................................................. g) Obrajes : ................................................................................................................................................. .................................................................................................................................................................. ................................................................................................................................................................. ................................................................................................................................................................. h) Reducciones : ........................................................................................................................................... ................................................................................................................................................................ ................................................................................................................................................................. .................................................................................................................................................................. i) Cimarrón : ................................................................................................................................................. ................................................................................................................................................................. ................................................................................................................................................................. .................................................................................................................................................................. j) Cronistas : ................................................................................................................................................. .................................................................................................................................................................. .................................................................................................................................................................. ..................................................................................................................................................................
  • 200.
    k) Barroco :................................................................................................................................................. ................................................................................................................................................................. ................................................................................................................................................................. ................................................................................................................................................................ l) Santa Inquisición : .................................................................................................................................... ................................................................................................................................................................ .................................................................................................................................................................. ................................................................................................................................................................. m) Misiones: ................................................................................................................................................... ................................................................................................................................................................ ................................................................................................................................................................ ................................................................................................................................................................. 4. En el siguiente mapa ubica las principales intendencias del Virreinato peruano y señala los límites del mismo. Mapa de Ubicación Trujillo Lago Titicaca Límites definitivos del Virreinato del Perú, 1803 Intendencias Línea del Tratado de San Idelfonso con Portugal, 1777 Límite del Virreinato Escala Gráfica 100 0 100 200km TAREA DOMICILIARIA 1. Las leyes dadas por el Rey de España recibía el nombre de: a) Intendencias b) Visitas c) Bulas d) Capitulaciones e) Ordenanzas
  • 201.
    2. Institución creadapor España para administrar las colonias americanas. a) Casa de Contratación de Sevilla b) Real Audiencia c) Consejo de Indias d) Cabildo e) Corregimiento 3. El virreinato del Perú llegó a su fin con el gobierno del Virrey: a) Fernando de Abascal b) Manuel Guirior c) Teodoro de Croix d) José de La Serna e) Joaquín de la Pezuela 4. Las reducciones eran: a) Los refugios donde los negros cimarrones organizaban sus rebeliones. b) Los agrupamientos de indios en lugares cercanos a la ciudad con el objetivo de facilitar el cobro del tributo y la evangelización. c) Los asentamientos de los mestizos. d) Las zonas inhóspitas donde los españoles no llegan a ejercer su poder contra la masa indígena que en esos lugares habitaban. e) Las matanzas realizadas por los españoles contra la masa indígena. 5. No corresponde a la República de españoles: I. Cimarrón II. Peninsular III.Indígena IV. Criollo a) Sólo I b) Sólo II c) I y III d) III y IV e) II, III y IV 6. El sistema de reducciones de indios, fue implantada por el Virrey: a) Blasco Núñez de Vela b) Agustín de Jáuregui c) Francisco de Toledo d) José de la Serna e) Fernando de Abascal 7. Trabajo forzado que debían realizar los indígenas a favor del Estado español. a) Jornada b) Mita c) Huarache d) Faltriquera e) Ayni 8. Modelo económico basado en la obtención de metales preciosos. a) Feudalismo b) Fisiocracia c) Mercantilismo d) Imperialismo e) Capitalismo 9. Una forma que los españoles tuvieron para hacerse poseedores de tierras durante el Virreinato, fue por medio de la cesión de tierras que el Rey hacía a particulares. Dicho sistema recibe el nombre de: a) Composición de Tierras b) Merced de tierras c) Obrajes d) Alcabalas
  • 202.
    e) Mita 10. Duranteel Virreinato, los indígenas tuvieron que pagar una serie de impuestos y exigencias. El pago en trabajo recibía el nombre de: a) Mita b) Tributo c) Alcabala d) Encomienda e) Repartimiento 11. El impuesto pagado por la importación y exportación de productos recibía el nombre de: a) Alcabala b) Almojarifazgo c) Quinto Real d) Diezmo e) Tributo 12. La real hacienda representó: a) El arca fiscal de la corona española, de la cual formaba parte las posesiones americanas de la monarquía. b) El organismo regulador del trabajo indígena en las haciendas costeñas. c) La institución encargada del intercambio comercial entre España y América. d) El centro de concentración de todos los negros esclavos que trabajaron a favor de los hacendados costeños. e) El organismo que protegía los intereses económicos de los encomenderos. 13. La extirpación de idolatrías consistía en : a) La búsqueda de información sobre cultos indígenas para proceder a la destrucción de sus ídolos buscando implantar los dogmas cristianos. b) La erradicación de la creencia de los Santos traídos por los Españoles para implantar el culto al sol. c) La destrucción de ídolos andinos para reimplantar el politeísmo del tiempo de los Incas. d) La destrucción de los ídolos españoles, por parte de los indígenas buscando el renacimiento del culto a sus huacas. e) La búsqueda de la convivencia de las creencias religiosas indígenas con los cultos españoles. 14. La Iglesia con el objetivo de impedir el conocimiento de ideas que vayan en contra del catolicismo, estableció una relación de todos aquellos “libros prohibidos”, los cuáles iban en contra de la doctrina cristiana, la cual recibió el nombre de : a) Apocalípsis b) El Corán c) Masones d) Index e) La «lista negra» 15. Las principales Misiones realizadas por las diferentes ordenes religiosas en el Perú, se dieron principalmente en la región: a) Andina b) Costeña c) Altiplánica d) Amazónica e) Ecuatorial 16. Es una característica del Estilo Churrigueresco: a) Excesiva ornamentación. b) Retorno de los estilos clásicos de la arquitectura Greco - Romana c) Llamado Barroco francés d) Líneas ondulantes e) Decoración moderada 17. La utilización de “frescos” es una característica de la: a) Música b) Pintura c) Escultura d) Literatura e) Metalugia
  • 203.
    18. Estilo queno se desarrolló en la arquitectura colonial. a) El neoclásico b) El rococó c) El churrigueresco d) El barroco e) El plateresco 19. Los repartos mercantiles fueron : a) El procedimiento de recabar información sobre la marcha de la administración colonial. b) Circunscripciones territoriales ubicadas en los lugares fronterizos c) La venta forzosa de productos innecesarios a los indígenas d) La subdivisión territorial de las audiencias e) Concentración de indígenas en poblaciones cercanas a la ciudad con el fin de cobrar mejor el tributo y evangelización. 20. Centros de enseñanza anexos a parroquias y conventos: a) Colegios menores b) Colegios para caciques c) Colegios mayores d) Colegios de indios e) Universidades 2010 Profesor: Williams Marín Chávez W_illmar@hotmail.com