NIVEL: SECUNDARIA                        SEMANA Nº 1                            PRIMER AÑO




                            INTRODUCCIÓN AL ESTUDIO DE LA
                                      HISTORIA



       Con el paso del tiempo, el hombre ha dejado innumerables huellas que podemos observar y reconocer. Estas
huellas nos permiten comprender cómo se desarrolló y cómo logró satisfacer sus necesidades, adaptándose y
modificando su medio geográfico.
       Debemos considerar que nuestro presente es el resultado de las experiencias de nuestros antepasados,
transformadas y reelaboradas, y que todos necesitamos conocer nuestro pasado para entender el Perú que hoy
vivimos.
       Para poder conocer nuestro pasado, nos valemos de la Historia. Al comienzo, esta historia se transmita
oralmente de generación en generación. Con la aparición de la escritura empezaron a crearse los libros de la
historia.    Sin embargo, el hombre comenzó a preocuparse por explicar las causas y consecuencias de estos
acontecimientos y surgió la historia como ciencia.
       En esta unidad reflexionaremos sobre el concepto de Historia, sus protagonistas, su espacio y tiempo, el
trabajo de los historiadores y las herramientas de que se sirven los historiadores para estudiar el pasado.




1.     CONCEPTO DE LA HISTORIA


       La historia es la ciencia social que investiga los hechos
       humanos del pasado, estableciendo un orden cronológico de
       tales sucesos e investigando sus causas y consecuencias. El
       protagonista de la historia es el hombre.




                                       ESPECIALIDADES HISTORICAS




                             Historia Política                    Historia Económica
                           control y distribución                    evolución de la
                                 del poder                        actividad económica




                                              Historia de la Ciencia
                                                  Evolución del
                                              conocimiento humano
2.   FUENTES


     ¿De dónde consigue la Historia sus datos, su información?            La respuesta es: de sus fuentes.   Podemos
     definir como fuentes a todos aquellos objetos o hechos que informan (dan testimonio) de alguna acción
     histórica en el pasado. Pueden clasificarse de distintas maneras, sin embargo para no complicar nuestro
     estudio las clasificaremos en tres.

                                                                                 Fuentes escritas
            Fuentes    Escritas.-       En    este    grupo    tenemos           Desde que se inventó la
            documentos inéditos que nunca han sido publicados                    escritura, se utilizan distintos
            (manuscritos);     las   inscripciones     antiguas   (por           materiales para escribir, desde
                                                                                 tablas de arcilla hasta papel.
            ejemplo las que aparecen en las lápidas funerarias) o
            aquellos documentos publicados a través de la
            imprenta   (impresos).           Entre   los    documentos
            impresos    y     manuscritos       tenemos:        diarios
            personales, memorias, crónicas, periódicos, obras
            literarias, tratados diplomáticos, etc.


            Fuentes Orales.- Son las narraciones transmitidas
            oralmente de generación en generación; los relatos
            de testigos, las costumbres, las tradiciones, las
            leyendas, los mitos, etc.


            Fuentes    Materiales.-            Son    todos    aquellas
            evidencias materiales de la existencia y acción del
            hombre.    Así tenemos por ejemplo:             Fortalezas,
            iglesias, chozas, puentes, estatuas, tumbas, restos
            fósiles, puntas de flechas, raspadores, hachas,
            arpones,   pinturas      rupestres,      huacos,   tejidos,
            máscaras         funerarias,       coprolitos      (restos
            arqueológicos de las heces humanas), etc.




Sabías qué …
El Griego Herodoto es considerado
el “Padre de la Historia”. Su obra los
9 libros de la historia.
3.   CIENCIAS COOPERATIVAS Y AUXILIARES


     La historia y sus especialidades emplean conocimientos que vienen de otras ciencias. Estas ciencias que
     colaboran con la historia pueden ser:


           Ciencias Cooperativas.-     Aquellas que tienen un valor científico por si mismas. Algunas veces la
           historia solicita su cooperación. Y otras veces ocurre al revés y la historia entonces se convierte
           momentáneamente en una ciencia cooperativa que ayuda a otras ciencias.



                                        CIENCIAS COOPERATIVAS




                  ANTROPOLOGÍA                     ECONOMÍA                     GEOGRAFÍA




                                  SOCIOLOGÍA                     DEMOGRAFÍA




           Ciencias Auxiliares.- Aquellas disciplinas dependientes de la Historia y que no tienen autonomía
           científica. Existen para conocer algunos sectores especializados de la Historia.



                                             CIENCIAS AUXILIARES



                                                                PALEOGRAFIA

                                   CRONOLOGÍA


                                                                NUNISMATICA

                                  BIBLIOGRAFÍA


                                                                 HERALDICA

                                    FILATELIA




                                                                           NUNISMATICA
                                                                           MONEDA – PERÚ
                                                                            Siglo - XVII
a)    Métodos y Técnicas Arqueológicos


La dendrocronología                 El carbono 14                     El Potasio – Argón         La Termoluminiscencia

Se basa en la                       Mide la                         Este sistema se             Se basa en la medición
observación de los                  desintegración                  basa en el principio        de la luminiscencia que
anillos de                          progresiva de la                de la                       emanan los objetos que
crecimiento interior                sustancias                      radioactividad, al          ha sido sometido al
del tronco de los                   radioactivas en todo            igual que él método         fuego. Permite datar
árboles. A cada año                 material orgánico.              del carbono 14.             los utensilios de arcilla.
corresponde un anillo               Permite datar                   permite datar
y de un tipo                        huesos, conchas,                material volcánico.
determinado,                        carbón, plantas.
reconocible en todos
los árboles.


         b)    Cronología:
               Nos permite ubicar un hecho histórico en el tiempo, ya sea indicando la fecha del acontecimiento o su
               relación en el tiempo con otros hechos.
               Existen dos clases de cronología:


               1)     Cronología Absoluta.- Cuando empleamos solamente fechas.
               2)     Cronología Relativa.-             Cuando no empleamos fechas y ubicamos a los acontecimientos antes o
                      después de otros acontecimientos históricos.




                                                          PERIODIFICACIÓN EUROPEA



                     PRE-HISTORIA                                                        HISTORIA



                                                           EDAD              EDAD                EDAD                EDAD
                                                          ANTIGUA            MEDIA              MODERNA         CONTEMPORÁNEA




                    500.000 a.C.         3.500 a.C.            476 d.C.       SIGLO XV             1789




                    Aparición del        Aparición              Caída del      1453/1492          Revolución          Hoy
                      Hombre               de la                Imperio     Caída del Imperio     Francesa
                                         Escritura             Romano de       Romano de
                                                               Occidente        Oriente, o
                                                                             Descubrimiento
                                                                               de América
                                                      Nacimiento
                                                          de
                                                        Cristo
PERIODIFICACIÓN ANDINA



  Muestra el desarrollo de nuestra historia.          En ella tenemos varios períodos que puedes
  apreciar en el cuadro siguiente:


   ÉPOCA         CRONOLOGÍA                PERIODOS                        CULTURAS                    ETAPAS
 AUTÓCTONA                                                                                           CULTURALES
    PERU
                                PERIODO LÍTICO                  Estadio Pre-Agrícola
PRE-HISPÁNICO
                  20,000 a.C.                                   Cazadores Nómades


                  8,000 a.C.    PERIODO ARCAICO                 Estadio de Agricultura incipiente
                                                                Primeros Sedentarios


                  2,000 a.C.    PERIODO FORMATIVO               Formativo Inferior
                                Sedentarios                     (2,000 a.C. – 1,300 a.C.) _ Sechin
                                                                Formativo Medio                        PRIMER
                                                                (1,300 a,C. – 300 a,.C.) __ Chavín   HORIZONTE U
                                                                                                     HORIZONTE
                                                                                                      TEMPRANO
                                                                                        Vicús        INTERMEDIO
                                                                Formativo Superior      Salinar       TEMPRANO
                                                                o Final                 Gallinazo
                                                                (300 a.C. – 300 d.C.)   Pucará
                   300 d.C.                                                             Paracas
                                PERIODO DEL                     Mochica
                                DESARROLLO                      Recuay
                                ARTESANAL                       Nazca
                                PRIMER DESARROLLO               Tiahuanaco
                                REGIONAL
                   500 d.C.
                                PERIODO                         Huari                                 SEGUNDO
                                FUSIONAL                                                             HORIZONTE U
                                                                                                     HORIZONTE
                                                                                                       MEDIO
                   1,000 d.C.
                                PERIODO DE LAS                  Chimú                                INTERMEDIO
                                CONFEDENRACIONES                Chincha                                TARDIO
                                TRIBALES                        Reinos Lacustres Aymaras
                                SEGUNDO ESARROLLO               Chancas
                                REGIONAL
                  1 438 d.C.
                                PERIODO                         Incas                                  TERCER
                                IMPERIAL                                                             HORIZONTE U
                                                                                                     HORIZONTE
                                                                                                       TARDIO
                   1532 d.C.
 ÉPOCA DE LA                    PERIODO DEL DESCUBRIMIENTO
 INFLUENCIA                     Y CONQUISTA
HISPÁNICA O
                     1570
  COLONIAL                      PERIODO
                                VIRREINAL
                     1750
                                PERIODO DE LA EMANCIPACIÓN


                     1821
   ÉPOCA                        PERIODO
REPUBLICANA                     REPUBLICANO
                     Hoy
“Santa Rosa de Lima”
                                         Época Colonial




                                                                                       “Pabellón Nacional”
                                                                                       Época Republicana
        “El Lanzón”
    Época pre-hispánica




    EL PERSONAJE DE ESTA CLASE ES EL “HISTORIADOR”
     Quién es el encargado de buscar, investigar, compilar, analizar y publicar. Toda la información que
     encuentra a través de la fuentes, para que de esa manera, nosotros conozcamos más de nuestro país y
     el mundo en el que vivimos.
     El elegido ha sido “Jorge Basadre Grohmann (1903 - 1980)”, a quién se le está organizando la
     celebración del centenario de su nacimiento.




                                      Esa es la más alta función de la Historia: ver no sólo
                                      lo que hemos sido sino lo que no hemos sido. Esa es la
                                      función del patriotismo:
                                      “conocimiento    de    la   tierra   de   los   padres   y
                                      construcción de la tierra de los hijos”. Patria dícese,
                                      tierra de los padres; pero más bien debería decirse,
                                      dentro de un vocablo bárbaro pero más exacto
                                      Patrifilitria, tierra de los padres y de los hijos.
                                      Quienes únicamente se solazan con el pasado, ignoran
                                      que el Perú, el verdadero Perú es todavía un problema.
                                      Quienes caen en la amargura, en el pesimismo, en el
                                      desencanto, ignoran que el Perú es aún una posibilidad.
                                      Problema es, en efecto y por desgracia el Perú; pero
                                      también, felizmente, posibilidad.


                                                                  Perú: Problema y Posibilidad
                                                                                 Jorge Basadre
Lectura Nº 1




       La tarea de la ciencia histórica, para la que tan dilatado arco de
conocimientos y métodos se requiere, ¿será acaso algo distinto de aquella “historia”
cuya evocación dejaba escépticos a nuestros abuelos? Porque, para condensar en
una frase la larga distancia que media entre la realidad y el relato, lo vivo y lo
pintado, la fragilidad de la verdad la merced de cualquier subjetivismo, siempre se
dijo aquello de “así se escribe la historia”, expresión que condenaba implícitamente
a cronistas y relatores de hechos del pasado, sospechosos de incurrir en lo que el
habla popular califica de “arrimar el ascua a su sardina”. Así, por ejemplo, la
invasión napoleónica pudo ser vista con dos prismas diferentes según el país donde
se describía; y la derrota de Dupont en Bailén (1808) estaba inscrita en la lista de
victorias en el parisiense Arco del Triunfo. En el siglo XIX la falsificación de
hechos históricos ha podido, a veces, ser demostrada. Por ejemplo, tuvieron que
pasar veinte años para conocer los horrores del proceso de “la Mano Negra” en
Andalucía, presentada en 1883 por los aparatos de Estado y por los cronistas
(muchos de buena fe, como el progresista Leopoldo Alas Clarín) como una
gigantesca sociedad de malhechores que hacían peligrar a la totalidad del país.

       Escribir la historia era tomar la pluma y ponerse a contar, con más o menos
                                                                                             Un caso de falsificación histórica
estilo y fuerza persuasoria. Hoy en día, decir “así se escribe la historia” se refiere
                                                                                             intencionada: los hugonotes y sus
a la empresa, tan compleja como apasionante, a que se entrega el historiador.
                                                                                         “crímenes”, según la propaganda católica.
                                                                                                 (Biblioteca Nacional París)
       En primer lugar, “escribir” la historia es el último acto de un largo proceso de
elaboración. Lo primero es escoger el objeto de la investigación histórica, un
conjunto social más o menos grande situado en el espacio y en el tiempo: la España
del Cid o las ciudades hanseáticas, la Ilustración en Francia o la revolución mexicana. La historia, en
nuestro tiempo, es materia pensable, que se puede racionalizar. Se piensa, pues, el objeto partiendo del
aparato conceptual y de las categorías que ya poseemos (de los cuales todo historiador parte, incluso
involuntariamente, cuando cree partir de cero). El historiador se plantea las grandes preguntas que le
interesan: ¿cómo y de qué vivían aquellos hombres? ¿qué les unía y qué les separaba? ¿qué sentían o
pensaban de sí mismos?, y otras muchas más. En resumen, se formula una hipótesis de trabajo, o una cadena
de hipótesis. En nuestros días hay historiadores que construyen verdaderos “modelos” –reducción formal
de la realidad objeto de estudio-, en los que se incluyen las estructuras del conjunto que se proponen
investigar, sus interrelaciones, sus variables, etcétera.

       Pertrechado con tales instrumentos, el historiador se lanza a la busca y captura de la materia prima,
de las fuentes: documentos, testimonios, objetos diversos (desde piedras hasta monedas), reproducciones
plásticas, fotografías y un largo etcétera. La recolección de esas fuentes será larga y prolija; luego vendrá
la crítica, que deberá ejercerse con rigor, para no caer en trampa alguna. Y, una vez colectadas las fuentes
y hecho su repertorio, serán clasificadas conforme a un plan establecido y se pasará a su “explotación”; el
historiador interroga a las fuentes utilizando ciertas técnicas (por ejemplo, de un censo de población
obtiene una clasificación socio-profesional, que tal vez tenga que completar con documentos fiscales de
Hacienda; o compara un resultado electoral con la implantación
y el número de afiliados de los diversos partidos o de
sindicatos afines en la circunscripción).



    En cada investigación el historiador utiliza una serie de lo
que se llaman unidades de análisis; a través de ellas las
fuentes van respondiendo a las cuestiones de la hipótesis, para
ver si se confirman o no las variables desconocidas que se habían supuesto. Obtenidas las respuestas, se
integran todas ellas en un esquema coherente: a partir de ahí se escribe la historia, se llega a crear el libro
de historia. Este, desde luego, tiene formas diferentes, según se trate de comunicar por vez primera los
resultados de una investigación o de poner en conocimiento de un público más extenso de lectores los
resultados ya comprobados. Como en toda ciencia, se da primero el nivel de investigación; luego llega el de
extensión o divulgación. Por decirlo con palabras de Antonio Machado (1875 - 1939): “No pretendamos que
el vaso desborde antes de llenarse”. En resumen, en nuestro tiempo ya no se escribe, se construye la
historia.



                                          ASI SE ESCRIBE LA HISTORIA




                                                                                       Realidad histórica concreta
                                                                                       objeto de la investigación
                                                                 Hipótesis             histórica.
                                                                de trabajo
                           “Modelo o
                             plan”                                                     FUENTES = MATERIA PRIMA




                                               Historiador

                      TRATAMIENTO DE FUENTES
                                                               Documentos, estadísticas, prensa
                  a    Clasificación y crítica de
                       fuentes.
                       Comparaciones, estimaciones
                                                               Testimonios, memorias
                       numéricas.

                  b    Adecuación de fuentes al
                       modelo-correlaciones.                   Monumentos, objetos
                       Hallazgo de incógnitas aplicando
                       unidades de análisis.
                                                               Iconografía, fotografías

                                         ¿Era verdadera
                                       o falsa la hipótesis?

                              REDACCIÓN                                        PREPARACIÓN PARA PUBLICACIÓN

                  a    Esquema ordenado para                                 Composición
                       redactar.                                             Realización gráficos
                                                                             Fotomecánica
                                                                             Corrección pruebas
                                                                             Diagramación
                  b    Complementos
                                                                             Impresión y encuadernación
                       Geografía, Sociología
                       Lingüística, Bellas Artes…


                                                                       Libro de Historia
                  c    Redacción definitiva
                                                                           terminado
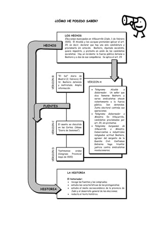
¿CÓMO HE PODIDO SABER?



                        LOS HECHOS
                        Elecciones municipales en Villacarrillo (Jaén, 1 de febrero
                        1920). El Alcalde y los caciques pretenden aplicar el art.
 HECHOS                 29, es decir, declarar que hay una sola candidatura y
                        proclamarla sin votación. Besteiro, diputado socialista,
                        quiere impedirlo, y protesta en unión de los candidatos
                        socialistas. Hay un incidente: la fuerza pública detiene a
                        Besteiro y a dos de sus compañeros. Se aplica el art. 29




                  “El Sol” diario de
     VERSION B




                  Madrid (2, febrero). El
                  Sr. Besteiro detenido       VERSION A
                  y maltratado. Amplia
                  información.
                                                     Telegrama        Alcalde     a
                                                     Gobernador.   Un señor que
                                                     dice llamarse Besteiro y
                                                     varios sindicalistas atacan
                                                     violentamente a la fuerza
                                                     pública.   Son     detenidos.
 FUENTES                                             Junta electoral continúa sus
                                                     operaciones.
                                                     Telegrama Gobernador a
                                                     Ministro. En Villacarrillo,
                                                     candidatos proclamados por
     VERSION C




                                                     art. 29, sin protestas.
                  El asunto es discutido
                                                     Telegrama       burgueses de
                  en las Cortes. (Véase
                                                     Villacarrillo    a    Ministro.
                  “Diario de Sesiones”)
                                                     Comerciantes e industriales
                                                     indignados actitud Besteiro,
                                                     agresor del sargento de la
                                                     Guardia    Civil. Confiamos
                                                     Gobierno     haga   triunfar
                                                     justicia contra sindicalistas
     VERSION D




                  Testimonios    orales              revolucionarios.
                  (Congreso   Provincial
                  mayo de 1920)




                           LA HISTORIA

                           El historiador:
                               recoge las fuentes y las comprueba;
                               estudia las características de los protagonistas;
                               estudia el medio socioeconómico de la provincia de
HISTORIA
                               Jaén y el desarrollo general de las elecciones;
                               redacta el texto histórico.
Tarea Domiciliaria


1.   Elabora tu propio concepto de Historia.

2.   ¿Quién es el padre de la Historia?

3.   ¿Este 2003 celebramos el centenario de:?

4.   ¿Cuáles son las fuentes de la Historia?

5.   ¿Cuáles son las disciplinas auxiliares de la Historia?

6.   ¿Cuál es la cronología Europea?

7.   ¿Cuál es la cronología Peruana?

8.   ¿Cuáles son los métodos de la Historia?

9.   Explique un método de la Historia.

10. Elaborar 5 ejemplos sobre las fuentes de la Historia.

11. Realizar un listado de 5 historiadores.

12. ¿Por qué crees tú que es importante la Historia?

13. Hacer un resumen y comentario de la Lectura Nº 3

14. Realizar un mapa conceptual.

15. Realizar 5 dibujos sobre el tema.
NIVEL: SECUNDARIA                        SEMANA Nº 2                                PRIMER AÑO



                                 POBLAMIENTO AMERICANO I



      Hace aproximadamente 40,000 años, Europa, África, Asia y Oceanía se encontraban habitados por grupos
humanos que iniciaban un largo proceso de culturización, intentando dominar el medio geográfico. El hombre había
ocupado casi todo el mundo, pero no había llegado a América. ¿Cómo era, por entonces, nuestro medio geográfico?.


      Si bien el hombre no había ingresado en el continente americano, sin embargo, si lo habían hecho los
animales, provenientes del continente asiático, como también originarios de América, es por todo esto que para
comprender bien cómo y por dónde llegó el hombre a América, conviene relacionar los factores geográficos que
hemos mencionado.




                           Grandes masas de hielo, que se
                                unieron en el estrecho de
                            Bering, intercontinental entre
                                           Asia y América.




I.     EL PLEISTOCENO Ó EL CUATERNARIO


        1.   En geología, división de tiempos geológicos del cenozoico, posterior al terciario. Comenzó al final del
             período terciario, hace unos 2,5 millones de años y comprende hasta nuestros días. El cuaternario se
             divide en pleistoceno, que incluye los periodos glaciales, que es la primera y más larga parte del
             periodo, y época reciente o postglacial, también llamada holoceno, que llega hasta nuestros días.


        2.   El pleistoceno se caracterizó por la extensión del hielo en forma de glaciares sobre más de una cuarta
             parte de la superficie terrestre del planeta.     Un sistema glacial europeo estaba centrado sobre
             Escandinavia, y se extendía al sur y al este a través del norte de Alemania y el oeste de Rusia y hacia
             el suroeste sobre las islas Británicas. El segundo gran sistema glacial del hemisferio norte cubría la
             mayor parte de Liberia. En Norteamérica, un sistema glacial cubrió Canadá y se extendió al sur hasta
             Estados Unidos. En el este de Estados Unidos, la glaciación se extendió hasta Pensilvania al sur,y
             desde le océano Atlantico hacia el oeste hasta el río Missouri; otra sábana de hielo fluía de las faldas
             de las montañas Rocosas y otras cordilleras experimentaron la glaciación, llegando incluso hasta
             Nuevo México y Arizona. Las regiones ártica y antártica estaban también cubiertas de hielo, al igual
             que la mayoría de los picos de las montañas altas de todo el mundo. Los efectos topográficos de la
             acción de los glaciares durante el pleistoceno son perceptibles en buena parte del mundo.
3.   El pleistoceno es llamado a veces la era del Hombre porque se cree que los primeros seres humanos
       evolucionaron en ella. La flora y fauna dominantes en esta época, que existía en las regiones libres de
       hielo, era esencialmente las mimas que las del plioceno. A finales del pleistoceno, no obstante, en
       Norteamérica se había extinguido muchas especies de mamíferos, incluyendo la llama, el camello, el
       tapir, el caballo y el yak. Otros grandes mamíferos, como el mastodonte, el tigre de dientes de sable
       y el perezoso terrestre, se extinguieron en todo el mundo. Mientras se acumulaba hiel o y nieve en
       latitudes altas, en las latitudes más bajas aumentaban las lluvias, lo que permitió que la vida vegetal y
       animal floreciera en áreas del norte y el este de África que hoy son yermas y áridas.            Se han
       descubierto pruebas de que el Sahara estuvo ocupado por cazadores nómadas, así como por jirafas y
       otros rumiantes durante el pleistoceno tardío.




                                       HOLOCENO




                                                                                ERA CUATERNARIA
                                  Interglacial IV
                               Cuarto Periodo Glacial




                                                                  PLESITOCENO
                                 Interglacial III
                               Tercer Periodo Glacial

                                  Interglacial II
                              Segundo Periodo Glacial

                                   Interglacial I
                               Primer Periodo Glacial

                                    ERA TERCIARIA
                       (Mamíferos gigantes y monos antropoides)

                                   ERA SECUNDARIA
                                     (Grandes reptiles)

                                     ERA PRIMARIA
                                 (Invertebrados y peces)

                                      ERA ARCAICA
                         (No hay vida animal propiamente dicha)




LAS GLACIACIONES


La tierra ha tenido un largo proceso evolutivo, que para su comprensión se ha dividido en cuatro etapas
llamadas eras geológicas: primaria, secundaria, terciaria y cuaternaria 1. En ésta última, ocurren las cuatro
glaciaciones llamadas en Europa (Günz, Mindel, Riss y Würm). En América son conocidas como (Nebraskan,
Kansan, Illinoisian, Wisconsian. Con sus respectivos periodos interglaciares Afton, Yarmouth, Sangamon);
época o era donde se va dar la aparición del hombre.


1: Serían cinco si tomamos en cuenta la Era Arcaica
En tiempos pasados, la tierra mostraba una apariencia muy diferente a la actual. Durante el pleistoceno, el
último gran periodo geológico, se sucedieron fluctuaciones climáticas y terrestres que algunos autores
denominan “Edad de Hielo”, debido a que por lo menos en 4 ocasiones, vastas extensiones de la tierra
estuvieron cubiertas por glaciares, con sus respectivos periodos interglaciares, cabe indicar que nos
encontramos en un periodo interglaciar llamado Holoceno a opinión de muchos científicos.
El desarrollo del hombre no hubiera sido posible sin las glaciaciones que preparan al término de la última,
hace unos 10 mil años, durante el periodo cuaternario, las condiciones adecuadas para el inicio y desarrollo
de la vida del hombre en la tierra.




                                         Hace 20 mil años, América
                                         del Norte soportaba la
                                         última glaciación llamada
                                         de Wisconsin




a) LA GLACIACIÓN DE WISCONSIN
    Debió empezar aproximadamente 70,000 años a.C. y terminó hacia el 10,000 a.C. Tuvo una duración de
    60,000 años, con oscilaciones templadas durante las cuales el hielo disminuía notablemente.
    Durante los períodos más fríos de esta glaciación, el nivel del mar descendía y el estrecho de Bering se
    convertía en un Itsmo, que unía a los dos continentes, permitiendo el paso de grandes animales y del
    hombre.
    A la vez, un casquete polar cubría gran parte de América del Norte: la tierra de Alaska, las tierras de
    Baffin y Groenlandia, y de América del Sur: las zonas de Venezuela, Perú y Chile.


    El noreste de Liberia y el noroeste de la Península de Alaska no estuvieron cubiertos de hielo, dejando
    libre la zona de Bering.
    Finalmente, al terminar la Glaciación Wisconsin se produce la gran retirada de hielos y nuestro
    continente ingresa en un clima benigno, de temperaturas más cálidas y acogedoras, que favoreció la
    presencia de flora y fauna.




         Fauna en esta época:
          Durante esta época encontramos el bisonte, el mamut, el mastodonte, el tigre diente de sable, el
          megaterio, el capibara, paleollama, el glyptodonte, caballo americano, etc. Ya hacia el Holoceno
          encontramos en el Perú; llamas, guanacos, alpacas, vicuñas, armadillos, ronsoco, tarucas, los
          venados, las vizcachas y los cuyes.
Mamífero cazados por los antiguos sudamericanos:
   1. Paleollama    2. Camello 3. Hippidium 4. Artioterium 5. Milodonte       6. Toxodonte
                                  7. Capybara 8. Glyptodonte




¡SABÍAS QUE!

En esta época fui uno de los animales
más buscado y cazado, mis huesos se
utilizaban en la construcción de casas.




      Flora en esta época:
       La flora latinoamericana, preexistente al hombre, fue determinante en el tipo de vida que
       posteriormente realizaron las comunidades aborígenes.
       La evolución histórica de la flora no está exhaustivamente investigada. Sólo un análisis profundo
       podría determinar cuáles fueron las fases por las que atravesaron desde su surgimiento hasta la
       aparición del hombre; cuáles fueron las especies que se extinguieron y cuáles las nuevas que
       surgieron.
La caza de bisontes         La Costa Verde, en Lima




                      La huella de la nieve

                      Según     el   arqueólogo     Duccio
                      Bonavia, las personas que viven en
                      Chorillos, en Lima, están sobre el
                      camino que siguió la nieve cuando
                      se derritió hace unos diez mil años.
                      Si observas detenidamente, los
                      acantilados de la Costa Verde
                      muestran      piedras      redondas
                      mezcladas con tierra arcillosa.
                      Estas piedras fueron arrastradas
                      desde las alturas a la playa por una
                      de las mayores fuerzas de la
                      Naturaleza; el agua, que acarreó a
                      su paso rocas y tierra.
Lectura Nº 2

    Rogger Ravines (1972 : 179) haciendo algunas consideraciones en torno a los desplazamientos humanos
prehistóricos del extremo Sur peruano, dice:


    “La ocupación humana de la costa del extremo sur es explicable, si se tiene en cuenta que las
condiciones climáticas y naturales de hace ocho mil años antes de Cristo eran mucho más favorables que en
la actualidad, destacándose entre sus ventajas una abundante y rica vegetación de lomas, hoy casi en
proceso de extinción…”


    Grete Monstny (1971) señala que hace 12,000 años el Continente Americano presentaba su aspecto muy
diferente al actual. Era el fin de la cuarta y última glaciación, la de Wisconsin con la cual terminaba el
periodo Pleistocénico.


    “Grandes extensiones de América del Norte y del Sur estaban cubiertas por ventisqueras, América
Central gozaba de clima templado y los animales que poblaban el continente era diferente a los actuales,
vivían, mastodontes, elefantes, mamuts, perezosos, armadillos gigantes, megaterios, gliptodontes,
milodontes, caballos, el paleollama, el camelops de la familia de los camélidos y otros más adaptados al clima
reinante. Durante esta glaciación el veintisiete por ciento de la superficie de la tierra estaba cubierta de
hielos, formando Bering un puente terrestre, de un ancho comparable a la Europa actual entre los años
21,000 y 13,000 antes del presente… ”


    Oliver Dollfus (1964, b) dice:


    “Después de un gran avance glacial en el cuaternario reciente, que debe ubicarse aproximadamente a
18,000 años del momento actual, se asiste a un retroceso de los glaciares del valle, que dejan en las partes
bajas sus antiguas morrenas frontales.


    Durante el Tardío Glacial, es decir aproximadamente 12,000 años de la época actual se observa un
recrudecimiento del frío y de la humedad. El hielo ocupa nuevamente los auges glaciales hasta más o menos
de 4,500 metros de altitud en la región de las mesetas que se localizan en la zona central del Perú. Un
rápido cambio climático debe ubicarse alrededor de 10,000 años. En ese entonces se establece el ritmo de
las estaciones y las temperaturas se elevan. Una estación cálida, con abundantes precipitaciones y buena
insolación, sobre todo durante las mañanas alterna con una estación seca.


    Durante el Optimo Climático que sigue a la crisis del Tardío Glacial, la costa se encontró posiblemente
cubierta de neblina, fenómeno que favoreció la mayor extensión de las lomas. El caudal de los ríos había
disminuido considerablemente, debido al discurrimiento de la pluviosidad sobre la vertiente pacífica y la
desaparición de la mayor parte de los glaciares de alta montaña.            En ciertos valles secundarios, el
escurrimiento superficial de las aguas llegó, inclusive a perderse totalmente. Sobre las lomas un manto
herbáceo permitía la existencia de abundantes y variadas especies animales.            La segunda fase del
doblamiento que se descubre, parece corresponder al máximo la temperatura oceánica, época en que el nivel
del mar se estableció más o menos 3 ó 4 metros por encima del nivel actual.
El mar invadió, entones las partes más bajas de los valles costaneros, sobre todo aquéllos donde el
escurrimiento superficial había desaparecido. La subida del nivel marino, que bloqueaba la napa litoral,
provocaba la formación de pantanos con grande y abundante frecuencia…”


     En el mismo trabajo que refiere a los cambios climáticos en los Andes Peruanos (1964.a: 69) sustenta:


     “En la costa debido a la disminución de la circulación atmosférica general, al dinamismo del anticiclón
del sur, que rige actualmente el clima, debió ser menor. Este debilitamiento de la influencia del anticiclón
tenía probablemente las consecuencias siguientes: Atenuación de los movimientos de las masas de agua fría
cerca de la costa, disminución de la fuerte subsidencia del ribete oriental del anticiclón de donde la
desaparición de la inversión térmica que provoca actualmente la formación de la capa de nubes que cubre la
costa la mayor parte del parcialmente helados en las latitudes medias y altas del hemisferio norte, debido
igualmente al debilitamiento de las altas presiones originando la disminución del vigor de los Alisios y por
ello disminuyendo el aporte de las aguas frías cerca de la costa, la llegada de la aguas calientes del norte
debía producirse con más frecuencia y bajar más al sur de los que episódicamente lo hace la corriente del
Niño. Igualmente si la temperatura media de las aguas del fondo del Pacífico era, como consecuencia del
enfriamiento del Antártico de 2 a 3 grados más baja que actualmente, es probable que cerca del litoral
peruano las capas estaban más calientes que ahora. El clima de la costa estaba, entonces caracterizado por
un soleado más considerable, por contrastes térmicos cotidianos más acentuados debido a una mayor
sequedad del aire, unido ello a la desaparición de la capa de stratus que desempeñó el papel de un volante
térmico, pero también por precipitaciones muy violentas pero espaciadas…”




                                                 Tarea
                                             Domiciliaria

1.   Realizar un mapa conceptual sobre el tema.
2.   Realizar un resumen y comentario sobre la lectura.
3.   ¿Por qué es importante la geografía en el pasado?
4.   ¿Qué entiendes por Pleistoceno?
5.   ¿Cuáles son las eras geológicas?
6.   ¿Qué es una glaciación?
7.   ¿Cuántas glaciaciones a pasado la tierra y como se les conoce?
8.   Explicar la glaciación de Wisconsin.
9.   ¿Cuál era la fauna en el Pleistoceno?
10. ¿Cuál era la flora en el Pleistoceno?
11. ¿Por qué era importante la caza del mamut?
12. Realizar 5 dibujos del tema.
NIVEL: SECUNDARIA                       SEMANA Nº 3                               PRIMER AÑO



                            EL POBLAMIENTO AMERICANO II




4.   INTRODUCCIÓN


     El proceso de poblamiento del continente americano es generado por
     la necesidad de los hombres en su continuo enfrentamiento con su
     medio (la naturaleza) de conseguir alimentos, por ello siguen a las
     manadas de animales que pasan de Asia a América, también en busca
     de alimentos ante los violentos cambios de la naturaleza (finales del
     pleistoceno) por ello también recorren grandes distancias, llegando a
     nuestro continente, cruzando por un istmo (puente terrestre); los
     primeros hombres que en este proceso llegaron a nuestro territorio,
     en su continua contradicción con la naturaleza logran desarrollar
                                                                                  Alex Hrdlicka. Autor de la
     diferentes conocimientos, permitiendo la creación de una gran
                                                                                  Teoría Asiática y Maestro
     cultura.
                                                                                        Julio C. Tello.




5.   CONCEPTO


     Es el proceso de migraciones en oleadas sucesivas inicialmente de Homo Sapiens y luego sapiens sapiens
     (70000 – 10000 a.n.e.) cuando el hombre asiático tenía aun una economía de subsistencia (cazadores y
     recolectores) características del paleolítico, durante la última glaciación de Winsconsin (estudiada la clase
     pasada). Con los cambios climáticos y el descenso de las aguas hizo posible la existencia de un puente
     terrestre entre Asia y América, lo que permitió a la vez el paso de los primeros animales como el mamut, el
     caribú, bisontes, etc., que siguió el hombre en su búsqueda de alimentos y mejores condiciones de vida,
     siendo los primeros pobladores de América.




                                               Sabías qué …
                                               Un precursor fue José de Acosta (fines del S. XVI)
                                               sacerdote y cronista español que plantea el origen
                                               del poblador americano en el habitante asiático, esto
                                               lo expuso en su obra: “Historia general y moral de
                                               las indias”.
TEORÍAS DE POBLAMIENTO AMERICANO


  Se plantean dos tipos de explicaciones una autoctonista
  y otra inmigracionista, sin embargo es necesario señalar
  con respecto a la primera, que fue planteada por
  Florentino Ameghino (1854 - 1911) en su obra “La
  antigüedad del hombre en Río de la Plata” quien
  sostiene que el género humano aparece en la terciaria
  en las pampas argentinas “Cuna de la Humanidad”, como
  prueba presentó huesos u osamentas, pero después se
  demostró que eran del cuaternario y correspondían a
  animales y no a homínidos.     Por ello no tiene validez        La vida de los primeros hombres fue muy
  científica la Teoría de Ameghino.                               dura y peligrosa, sólo el trabajo colectivo, el
                                                                  mejor conocimiento de la naturaleza y a la
                                                                  elaboración de herramientas hizo posible que
                                                                  sobreviva y evolucione socialmente.




   NOTA:
   En el Siglo XVII, Antonio de León Pinedo en su obra “El Paraíso del Nuevo Mundo” afirma que el
   hombre había aparecido en América al sostener que Adán y Eva habían nacido en algún lugar del
   a Selva Amazónica.




  TEORÍAS INMIGRACIONISTAS



  A. TEORÍA ASIÁTICA O MONORACIAL
     Planteada por el checo norteamericano Alex Hrdlicka para quien los grupos paleomongoloides del Asia
     Oriental cruzaron el estrecho de Behring, punto más cercano entre le continente asiático y americano.
     Planteamiento cuestionado porque se ha descubierto que no fue un estrecho sino un itsmo por donde paso
     el hombre de Asia a América.


     Pruebas:


     1. Semejanzas físicas.-          En los pobladores de ambos
         continentes existe en común: los pómulo salientes, color
         cobrizo de la piel, ausencia de pilosidad en la cara, ojos                              Ojo europeo y ojo
                                                                                                 mongólico (C.A.)
         rasgados, mancha mongolica al nacer, cabellos lacios, etc.                              Cráneos Dolicocéfalo y
                                                                                                 Braquicéfalos. Éstos
                                                                                                 son típicos del tronco
                                                                                                 racial mongólico. Con las
     2. Geográficas.- La cercanía entre Asia y América por el                                    inmigraciones iniciales a
                                                                                                 América llegaron
         estrecho de Behring, que tiene 90 km. de distancia de                                   Dolicocéfalos.
         separación entre continentes y el lugar de menor
         profundidad marítima.                                                     Pruebas de Alex Hrdlicka
3. Pruebas arqueológicas.-       La teoría de Alex Hrdlicka ha sido comprobada por la geología y la
                arqueología.    He aquí una relación de los restos arqueológicos más importantes de América que
                demuestran la inmigración de Norte a Sur:




         Lugar de Hallazgo                            Antigüedad

1. Dawsar City (Canadá)                               40 000 a.n.e.

2. Lewisville (EE.UU)                                 38 000 a.n.e.

3. Old Crow (EE.UU. – Alaska)                         27 000 a.n.e.

4. Tlapacoya (México)                                 24 000 a.n.e.

5. Paccaicasa (Perú)                                  20 000 a.n.e.

6. Viscachani (Bolivia)                                8 000 a.n.e.




                 NOTA:

                 Antigüedad: Hrdlicka se equivocó en la antigüedad del hombre americano (10 000 ó
                 12 000 años)


                 Behring: Llamado así por su descubridor Vitus Behring.


                 Winsconsin: Durante el periodo Pleistoceno de la Era Cuaternaria se produjeron las
                 cuatro grandes glaciaciones llamadas en Europa: Gunz, Mindell , Riss y Wurnz; en
                 América: Nebrazka, Kansas, Illinois y Winsconsin.




                                                  Sabías qué …
                                                  José Imbellioni complementa la teoría monoracial
                                                  (Asiática) sosteniendo que el asiático paso a América
                                                  a través de las islas aleutianas favorecidas por la
                                                  corriente marina del Kuroshiwo.
Mapa con indicación de la probable ruta seguida por los
                         primeros pobladores americanos (Teoría Asiática)




                                      I. Aléutianas




B. TEORÍA POLIRACIAL (Melanésica - Polinésica)
   Sostenida por Paul Rivet (francés) quien sostuvo que el origen del hombre americano es múltiple;
   proveniente del Asia, Oceanía, Australia, Melanesia y Polinesia, los cuales arribaron a costas de Centro
   América y Colombia, con sus canoas de balancín gracias a la corriente ecuatorial del Pacífico Norte y Sur.




   1. Migración Melanésica
       Los melanesios surcaron el Océano Pacífico en barcazas llamadas “piraguas con balancín” ayudados
       por la corriente ecuatorial.


       Sus pruebas son:


       1)   Antropológicas.-     Semejanza entre los melanesios y la raza
            Lagoa Santa del Brasil y que Rivet la denominó paleoamericana.


       2)   Culturales.- Uso del mosquitero, hamaca, mortero, piragua con
            balancín, tambores de madera, flauta de pan, puentes colgantes.


   2. Migración Polinésica
            Los polinesios provenían de tribus de Nueva Zelanda.
            Vinieron a través de la isla de Pascua.

                                                                                  Paul Rivet, Antropólogo
       Sus pruebas son:
                                                                                 Francés que visitó el Perú

       1. Culturales.- Uso de la pachamanca.
       2. Lingüísticas.- Palabras comunes: Inga (jefe), Auki (viejo), Pacará (fortaleza), Kumara (camote).
IMPORTANTE:

        Thor Heyerdal, explorador noruego quien organizó una expedición marítima en 1947
        sale con la balsa “Kontiki” del Callao, llego a Oceanía, pero a su retorno tuvo
        dificultades, por lo cual supuso que el doblamiento de Oceanía procedía de América.




C. TEORÍA AUSTRALIANA
  Sostenida por el portugués Méndez Correa, quien plantea que los orígenes del poblador americano están
  en Australia de donde partieron aprovechando la cercanía de las islas como Tasmania, Auckland, etc.
  hasta llegar a la Antártica, de ahí a Tierra del Fuego, Patagonia, luego poblando América por el extremo
  Sur de Chile en dirección de sur a norte. Correa argumenta ciertas alteraciones climática que
  favorecieron el paso del hombre (optimus climaticus).

  Pruebas:
      Semejanzas de cráneos entre habitantes onas con los australianos.
      Mismo tipo de sangre.
      Resistencia al frío.
      Costumbres comunes como el uso de mantos de piel, chozas en forma de colmena, uso de boomerang.
      No conocían la cerámica.




        IMPORTANTE:

        Montandon probó que no existió el “optimus climaticum” hace            10000 años
        referido por Méndez Correa, sostuvo que el hombre australiano llegó a la isla de
        Pascua, de ahí pasó a la costa sur de Sudamérica (Chile) poblando desde ahí el
        resto del continente americano.
CONCLUSIÓN:

                  El paso de bandas asiáticas a América se produjó durante la glaciación de
                  Winsconsin ( 80 000 -    12 000 a.n.e.). En ese contexto geológico y climatológico
                  aparece entre Asia y América un istmo o puente terrestre que permitió el pasó de
                  asiáticos a América. Este istmo es denominado “istmo de Beringia”.




    TEORÍA                 AUTOR                 ORIGEN – RUTA                         PRUEBAS

Autoctonista          F. Ameghino          Hombre aparece en las            Restos fósiles que
                                           pampas argentinas durante        resultaron ser falsos.
                                           la Era Terciaria.

Origen Asiático       A. Hrdlicka          Hombre llegó del Asia a          Pruebas antropológicas:
                                           través del E. de Behring las     parecidos físicos entre la
                                           I. Aleutianas y la Corriente     raza cobriza americano y la
                                           del Kuro-Shiwo.                  raza amarilla asiática
                                                                            (pliegue mongólico mancha
                                                                            lumbar, etc.)

Origen                P. Rivet             Hombres de Oceanía               Pruebas culturales (Kon-Tiki
Melanésico                                 llegaron a América               instrumentos y armas
Polinésico                                 atravesando el Océano            similares, leyendas) y
                                           Pacífico.                        lingüísticas (palabras
                                                                            comunes).

Origen                M. Correa            Los australianos llegaron a      Semejanzas culturales pero
Australiano                                la Antártica a través de         sobretodo lingüísticas.
                                           Tasmanía y las Islas             (93 palabras comunes).
                                           Auckland. Luego de
                                           bordearla pasaron a la
                                           Tierra del Fuego.
Análisis de imágenes

Las fotografías, dibujos, pinturas, etc., nos brindan gran cantidad de información.     Cuando veas una foto o
ilustración, no olvides observar atentamente el lugar, los objetos y las personas representadas, así como también
sus acciones y gestos.   Recuerda siempre ese dicho:       “Una imagen vale más que mil palabras”, aunque para
captarlas es necesario saber mirar.




    1.   Observar la imagen y pon un título a la escena.


    2.   Responde. ¿Cómo es el interior de la cueva? ¿Qué utensilios o herramientas observas? ¿Cómo utilizan el
         fuego?
         _____________________________________________________________________________

         _____________________________________________________________________________

         _____________________________________________________________________________

         _____________________________________________________________________________

         _____________________________________________________________________________


    3.   Describe las actividades que realizan en grupo-parejas y las que realizan individualmente

         _____________________________________________________________________________

         _____________________________________________________________________________

         _____________________________________________________________________________

         _____________________________________________________________________________
Sabías qué
…
El hombre de la
era de recolección
de alimentos
fabricó
herramientas y
armas de piedra, la
lanza o punta
sujeta a un palo,
fue un arma usada
eficazmente en la
caza.




                             1                    2
                      Caballo antiguo   Tigre diente de sable




                             3                   4
                           Mamut              Bisonte
Lectura

Apuntes: Sobre el Poblamiento de América

   En cuatro periodos durante los sesenta mil años, el descenso del nivel del mar hizo aparecer un
    puente intercontinental en lo que hoy es el estrecho de Bering. Ése fue el camino por el que se supone
    llegaron a América sus primeros pobladores. A pesar de la enorme extensión que en esos períodos
    alcanzaron los glaciares, existía un corredor libre de hielos que pudo hacer posible las migraciones.
    En Alaska las pruebas más antiguas de presencia humana se remontan a 13.000 años a.C., pero en
    cambio hay pruebas de presencia humana en Brasil 30.000 años a.C., lo que demuestra lo incompletos
    que son nuestros conocimientos.      Las primeras civilizaciones americanas surgieron en dos áreas:
    Mesoamérica y los Andes centrales.


   Se han documentado cerca de mil lenguas americanas, lo que demuestra la proliferación de
    comunidades humanas aisladas. Muchas de ellas se han extinguido posteriormente y probablemente
    muchas otras los fueron antes de poder ser estudiadas. Recientemente se ha sugerido que todos
    ellos están emparentados, excepto el esquimo-aleutiano y el na-dené, y se los ha clarificado en un
    gran grupo amerindio.


   Solo en la Patagonia existen pinturas rupestres del Mesolítico, el arte mural patagónico se divide en
    los dos grupos siguientes: representaciones de manos casi exclusivamente siluetas de éstas, que se
    han hallado en considerable número y representaciones de hombres y animales con estilo geométrico
    ornamental; meandros, cintas onduladas, etc. Las pinturas más antiguas corresponden a la cultura de
    Los Toldos, siglo IX a.C., así llamada por la caverna de Los Toldos, donde se descubrieron múltiples
    impresiones de manos en color rojo. El arte rupestre patagónico pertenecía a una cultura de pueblos
    cazadores y tenía un significado mágico religioso, como todos los demás.


   Aunque América es después de Asia, el mayor continente del planeta terrestre, su época floreciente
    y sus culturas superiores son muy posteriores las del Oriente. Los primeros horizontes culturales se
    abren en América central y Perú, y se los conoce por la denominación de antiguas culturas americanas.
    Se ignora cuándo se comenzó exactamente a labrar la tierra en esa región, ni cuando aparecieron los
    primeros signos de cultura que puedan haber evolucionado hacia una cultura superior. En el litoral y
    en la zona montañosa del Perú (región central andina) se forja la primera cultura superior. Se han
    encontrado tejidos de cuarto milenio a.C., elaborados todavía sin rueca, junto a ellos, incontables
    utensilios y armas de piedra, concha, hueso y madera, como agujas y husos hechos con madera y
    huesos de frutas.


   Los primeros indicios de un desarrollo cultural superior: cerámica pintada y espléndidos tejidos de
    complicada fabricación, parece a partir de 1.200 a.C. Chavín de Huantar, en el norte del altiplano
    peruano, se habla de la cultura Chavín o mejor dicho horizonte Chavín, ya que es imposible definir su
    posición cronológica. No se ha podido descubrir hasta ahora ninguna relación evolutiva entre los
    comienzos del ya citado cuarto milenio y la cultura Chavín propiamente dicha por lo cual cabe pensar
    en un súbito desarrollo cultural. La cultura Chavín se extiende por todo el Perú, pero hasta estas
    fechas no se han emprendido ninguna exploración sistemática del país.
   El período preclásico o arcaico en América central lo situareos en el 900 a.C. aprox. En Tlatilco, al sur
    de la ciudad de México, se han hallado restos de pequeños ídolos que indican la fase cultural
    relativamente primitiva, en que se encontraban los antiguos pueblos campesinos, que al principio, no
    conocían ni la construcción de piedra ni la escritura. Sin embargo es notable la cantidad de plantas de
    cultivo que conocían entre ellas el maíz, la patata, la mandioca y el tomate.


   Los restos de cerámica de Tlatilco muestran el desarrollo de esta cultura campesina. En su mayor
    parte se trata de un material brillante de color marrón oscuro, que muestra una asombrosa riqueza de
    formas. Hay vasijas en forma de peces y aves, precisamente son estas las que demuestran el humor
    espontáneo y la gran ocurrencia que poseían sus creadores. El parlelismo que se advierte entre esta
    cerámica y el antiguo arte peruano tiene especial importancia arqueológica ya que permite sospechar
    que hubo influencias y contactos entre Perú y México ya durante las épocas más primitivas.


   Los Olmecas fundaron una de las primeras civilizaciones centroamericanas (1300-400 a.C.). Vivieron
    entre el Golfo de México y el océano Pacífico y comerciaron con el México actual y Costa Rica. Hoy
    día, aun permanecen en pie parte de sus colosales cabezas a piedra tallada.




                                                                           Los primeros hombres
                                                                          “Americanos” emplearon
                                                                       como materia prima básica la
                                                                       piedra. Además, encontraron
                                                                           una megafauna que les
                                                                        permitió contar con la carne
                                                                             necesaria para su
                                                                                subsistencia.
Tarea
                                         Domiciliaria
1.   El doblamiento americano se ve facilitado por la glaciación de:

2.   ¿Por qué motivo los hombres asiáticos migraron a América?

3.   Los hombres que llegan a América agrupados en bandas llegan en estado cultural.

4.   Escribe una pequeña reseña biográfica de Alex Hrdlicka.

5.   ¿Quién Fue Thor Heyerdal?

6.   Se le considera precursor de la teoría inmigracionista asiática

7.   Consideró a las pampas argentinas como la cuna de la humanidad.

8.   ¿Por qué no fue aceptada la teoría autoctonista de Florentino Ameghino?

9.   ¿Qué es una glaciación?

10. ¿En qué consistía el “optimus climaticum” planteado por Montandon.?

11. ¿Cómo era el medio geográfico americano al iniciarse su poblamiento?

12. ¿Qué sostiene José Imbellioni sobre el poblamiento americano?

13. Dibuje un mapa de América y ubique las principales pruebas arqueológicas que demuestran la inmigración Norte

     a Sur.

14. Redacte (10 líneas mínimo) como piensas que era un día en la vida diaria de los primeros pobladores de América.

15. Sobre el trabajo anterior elabore un dibujo.
NIVEL: SECUNDARIA                        SEMANA Nº 6                              PRIMER AÑO



                                  EL POBLAMIENTO PERUANO I



6.     INTRODUCCIÓN


             Fue parte del poblamiento americano que se inició aproximadamente hace 20 000 años durante el final
     del Pleistoceno, cuando los andes estaban cubiertos de glaciares en gran extensión y el nivel del mar estuvo
     menos 200 metros del actual; debido al fenómeno de la Eustacia glacial. Nuestra costa era más húmeda que
     hoy, con abundante vegetación y fauna; la selva era más tropical e impenetrable.


             Al respecto, Duccio Bonavia (1991) nos explica de la siguiente manera:
             “Después de su llegada al continente por la zona del Bering de haber
     atravesado el Norte y Centro de América, el hombre se encontró con el reto
     inconsciente de poblar Sudamérica. Esto sucedió hacia fines del Pleistoceno,
     cuando la geografía había adquirido aproximadamente las características
     actuales. La única diferencia era la distribución de los glaciares, por cuanto
     estaban aún presentes los restos de la última glaciación, que despareció
     aproximadamente hace 10 000 años, o sea a principios del Holoceno. En los
     tiempo de la llegada del hombre, estos glaciares ocupaban las zonas altoandinas
     e influían hasta las áreas limítrofes”.

                                                                                         En el antiguo Perú durante
             A lo largo del Pleistoceno, la faja peruana era árida, al igual que hoy.    el pleistoceno en la región
                                                                                         de la costa vivían los
     Sin embargo, en el pleistoceno temprano,, la parte interior de la costa era más
                                                                                         mastodontes
     húmeda que en la actualidad y además la Corriente Peruana llegaba más al norte
     que hoy. Ello produjo zonas de sabanas, sobre todo en la costa norte, y se
     calcula que allí vivieron por lo menos 19 especies de animales hoy extintos,
     entre los que cabe mencionar al mastodonte, los tapires, équidos, camélidos,
     félidos, entre otros.


             Hacia fines del Pleistoceno la Corriente Peruana alcanzó el curso
     actual, e incluso la sección noroeste de la costa, que había adquirido
     características particulares, alcanzó las condiciones actuales, la consecuencia
     fue la extinción de la gran fauna pleistocénica. El resto de la costa estaba tan
     árido como lo es hoy, con la única diferencia de los oasis de los valles costeros
     que deben haber sido como más amplios, con más vegetación y naturalmente con
     más flujo hídrico, como consecuencia del deshielo de los últimos glaciares.


             Las primeras bandas de cazadores se establecieron inicialmente, en el fondo de las cuencas y fueron
     paulatinamente desplazándose por las vertientes andinas; en estos lugares se han encontrado sus huellas, más
allá de los 4 000 m.s.n.m. En las cuevas el hombre probablemente pasaba sólo las noches y todo el resto del día
     estaba al aire libre, desarrollando sus actividades de caza. Los sitios se situaban cerca de las fuentes de agua,
     no sólo para poder abastecerse fácilmente, sino también porque los animales tenían que llegar allí para
     abrevarse. Pero después de la matanza de los animales, éstos eran llevados a los campamentos para el carneo.”



7.     EL LÍTICO PERUANO              De Los Cazadores Nómades


                En este período aún no existía la agricultura y las herramientas o utensilios eran hechos
     principalmente de piedra. El hombre andino luchaba constante y tenazmente para adaptarse al medio
     geográfico de relieve abrupto, altas montañas, nieves perpetuas, según Cardich (1958 - 1964) se desarrollaba
     la glaciación de Lauricocha, glaciaciones de Vilcanota y Quelcaya en lo Andes del Este del Perú, lluvias
     torrenciales, fauna y flora desconocida en algunos casos, etc.


                Los primeros habitantes peruanos poseían un amplio bagaje cultural (sabían fabricar utensilios,
     conocían técnicas especializadas de caza y el buen uso de recursos vegetales). Los sitios arqueológicos de esta
     época se encuentra entre el Callejón de Huaylas y la Cuenca del Titicaca (Sierra) y entre Piura y Moquegua
     (Costa).


                La Organización Social es un aspecto que no tiene datos directos. Partiendo de la densidad de los
     utensilios encontrados y de los restos alimenticios; se calcula que los grupos cazadores no debieron ser muy
     grandes (20 a 30 individuos), posiblemente, pequeñas bandas endogámicas. Debió existir una división social del
     trabajo por sexo y edad.




      Instrumentos líticos del hombre peruano primitivo que practicaba la caza, algunos eran de obsidiana,
      muy cortantes y resistentes. Por más simples que parezcan ya es cultura.


     1. Características del Lítico :



                El hombre es cazador, pescador y recolector (economía parasitaria).

                Es nómade : vive siguiendo a los animales que caza y recorriendo sus mismos circuitos migratorios
                (trashumancia).
La sociedad consiste en bandas organizadas de manera patriarcal (dominio de los machos más viejos).

   La religión es mágico – mítica se adora a las fuerzas de la naturaleza.


Principales Restos Arqueológicos :


2.1.   Paccaicasa (18 000 a. C.)


          Ubicación     :   Huanta (Ayacucho)
          Descubridor :     Richard Mac Neish (1969)
                                                                             A                    B
          Importancia   :   Instrumentos líticos más antiguas,
          primeros indicios de presencia humana
          Restos        :   Armas líticas y huesos de animales
                            pleistocénicos      hallados   en   las
                            cuevas         de         Pichimachay,
                            Rosamachay,          Aymachay        y       C                    D
                            Pachamachay (Ayacucho)                    Instrumentos de piedra : A) Tajador o
                                                                      Choping-tool : utilizado para cortar y
                                                                      quitar la corteza de los árboles; B)
                                                                      Chancador : su uso estuvo limitado a
                                                                      chancar huesos para extraer la médula; C)
                                                                      Perforador : Objeto punzante para
                                                                      efectuar trabajo delicado en cuero, hueso,
                                                                      concha, entre otros. D) Punta de lanza :
                                                                      utilizado como arma de guerra o caza




2.2.   Chivateros (10 500 a. C.)


          Ubicación     :   Desembocadura del río Chillón, al norte de Lima.
          Descubridor   :   Edward Lanning (1961)
          Importancia   :   Artefactos líticos más antiguos de la costa.
          Restos        :   Debido al tipo de material lítico se divide en cuatro fases o yacimientos
                            A.   Zona Roja         (piedras lenticulares)
                            B.   Oquendo           (posible trabajo en cincel)
                            C.   Chiveteros I      (instrumentos bifaciales)
                            D.   Chiveteros II     (instrumentos en punta de proyectil)




                                 Sabías qué :
                                 Por recientes investigaciones se refuta el hecho de
                                 que Chiveteros sea el taller lítico más grande y rico
                                 del Perú
2.3.   Toquepala (7 600 a.n.e aprox.)


               Ubicación         :   Tacna
               Descubridor       :   Miomir Bojovich y Emilio Gonzáles en 1960
               Importancia       :   Lo más notable del yacimiento son las pinturas
                                     rupestres que representan escenas de caza,
                                     probablemente con sentido mágico – religioso.
                                     Los    animales pintados son, en su mayoría
                                     guanacos.


                                                                                          Primeras Pinturas Rupestres
Sabías qué :                                                                              del   Perú     (cueva    de
Las pinturas rupestres se ubican en la llamada “Cueva de                                  Toquepala) en Tacna
diablo” en Tacna, además los dibujos aparecen dañados ya que
al parecer los golpeaban como para presagiar una buena
cacería




   2.4.   Lauricocha (7 500 a. C.)


               Ubicación         :   Huanuco (cabecera del río Marañón, Provincia de Dos de Mayo)
               Descubridor       :   Augusto Cardich en 1958
               Importancia       :

                                                                     Esqueletos humanos más antiguos

                                                                     Primeros enterramientos rituales

                                                                     Primer cráneo deformado

                                                                     Pinturas rupestres (caza de vicuñas)
                                                                  Restos     :
                                                                  Hallazgos de 11 esqueletos humanos junto con

          Resto humano de un cazador de camélidos del             huesos     de   camélidos   y   cervidos   (tarucas),
          período lítico o pre-agrícola (Lauricocha - Huánuco),   evidencia las prácticas funerarias más antiguas
          vivió aproximadamente hace 9 500 años.
                                                                  hasta hot conocidas hasta hoy conocidas en
                                                                  América.
Puntas líticas foliáceas
                   de Lauricocha, Huánuco




2.5.   Paiján (7 000 a. C. aprox.)


          Ubicación      :   Pampa de los fósiles. La Libertad
          Descubridor    :   En 1926 : Claude Chauchat
                             En 1949 : Rafael Larco Hoyle
                             En 1960 : Luis Guillermo Lumbreras
          Importancia    :

               Esqueletos más antiguos de la costa (la mujer y el joven de Paiján).

               Puntas líticas perfecciondas.                                          Punta lítica,
                                                                                      La Libertad
               Enterramientos rituales más antiguos de la costa.




Sabías qué :
Los hombres de Paiján se desplazaban en
bandas que se alimentaban de reptiles
como el cañan.
MAPA DE UBICACIÓN DE LAS EVIDENCIAS ARQUEOLÓGICAS
                                              DEL PERÍODO LÍTICO




                                                    CUADRO RESUMEN


RESTOS       DESCUBRIDOR          UBICACIÓN            ANTIGÜEDAD                     FORMA DE VIDA
 Hombre        Richard Mac          Cueva de            20 000 a.n.e.   Instrumentos líticos: se encontró puntas de
   de             Neish            Piquimachay             aprox.       proyectil, raspadores, cuchillos, etc.
                                                                        Trabajó piedras tocas.
Paccaicasa         1969             Ayacucho
                                                                        Dio inicio a la gran cultura andina. Era
                                                                        nómade, cazador, troglodita y recolector.
 Hombre      Eduardo Lanning      En el valle del       12 000 a.n.e.   Desarrolló    la    industria     lítica,   se   han
   de              1962            Río Chillón             aprox        encontrado         más    de      10000     piedras
                                                                        trabajadas.
Chiveteros
                                                                        Yacimiento lítico más importante de la costa.
 Hombre      Emilio Gonzáles y   Cueva del Diablo       11 000 a.n.e.   Cazador, recolector, nómade. Conocía el fuego.
   de            Bojovich             Tacna                aprox.       En las cavernas se encontró las primeras
                                                                        pinturas rupestres del Perú que representaban
Toquepala          1961
                                                                        las faenas de caza colectiva (chacu)
 Hombre      Augusto Cardich        Cueva de            10 000 a.n.e    Primero restos humanos del Perú.
   de              1959            Lauricocha              aprox.       Mejor acabado en la industria lítica.
                                                                        Aparecen los primeros rasgos religiosos en
Lauricocha                          Huanuco
                                                                        sus entierros.
 Hombre      Claude Chauchat      Cupisnique La         9 250 a.n.e.    Primeros albergues levantados con piedras
de Paiján          1975             Libertad               aprox.       para   cortar      el    viento   (protección    de
                                                                        cazadores nómades)
INFORMACIÓN COMPLEMENTARIA

                                  Técnicas:    Percusión    (a),
                                  percusión    indirecta    (b),
    (a)
                                  presión     para     extirpar
                                  láminas (c), presión para
                                  manufactura de artefactos
                                  (d), según Ernesto Salazar.




   (b)




   (c)




   (d)

                                     Utensilios y puntas líticas de
                                     acuerdo a modelos del Ecuador
                                     (según Ernesto Salazar)




                                                TRABAJO PRÁCTICO




Analiza, Interpreta y Dialoga


          Como recordarás, las fuentes materiales son todos aquellos restos fabricados, usados o simplemente
llevados de una parte a otra por el hombre. Por ejemplo, objetos, construcciones, restos humanos, etc., son huellas
(testimonios) de la actividad humana. Entre estas fuentes se ubican también los fósiles de hombres, plantas y
animales.


          Como vimos en la primera unidad del libro, esos testimonios se convierten en fuentes del conocimiento
histórico cuando son estudiados por los arqueólogos.
1.   Lee bien esta noticia, que salió publicada en un diario local


                                                            Hallan Restos de Animal Prehistórico en Pasamayo


                                                         Los restos de un gigantesco animal, que por su formación
                                                         ósea se presume sean de un mastodonte, fueron hallados el
                                                         domingo     por   personal   que   efectuaba   labores   de
                                                         mantenimiento en la carretera de Pasamayo, a la altura del
                                                         kilómetro 57 de la Panamericana Norte. Los vientos
                                                         pusieron al descubierto sus grandes colmillos, dientes,
                                                         vértebras y huesos fosilizados. Desde el día lunes, un
     Hallazgo de un fósil de mastodonte en Pasamayo      grupo de trabajadores, brocha en mano, trata de quitar la
     (Lima). Este animal habitó la Tierra hasta la Era
     Cuaternaria                                         arena que cubre otras partes de la estructura ósea
                                                         encontrada.




2.   Ahora, contesta


         ¿A qué se refiere la noticia cuando habla de restos “fosilizados”?



         ______________________________________________________________________________

         ______________________________________________________________________________



         ¿Dónde se encontraron estos restos?



         ______________________________________________________________________________

         ______________________________________________________________________________



         ¿Por qué se presume que el animal descubierto es un mastodonte?



         ______________________________________________________________________________

         ______________________________________________________________________________

         ______________________________________________________________________________
¿En qué época de nuestra historia vivió el mastodonte?



______________________________________________________________________________

______________________________________________________________________________



¿Para qué se está utilizando la brocha? ¿Y para qué se podría usar una cinta métrica?



______________________________________________________________________________

______________________________________________________________________________

______________________________________________________________________________



¿Cuál es la diferencia entre un arqueólogo y un paleontólogo?



______________________________________________________________________________

______________________________________________________________________________

______________________________________________________________________________
He aquí que por aquellos años llegaron a las Andes unos hombres rudos, salvajes;

                            corrían detrás de los caballos y ciervos, detrás de los mastododontes y los megaterios y

                            quizá hasta detrás de unos tigres con colmillos grandes, como sables. Los ciervos era

                            veloces y tenían hermosos cuernos que parecían ramas; hoy, casi ya no existen y los

                            caballos han desaparecido, pues los caballos domésticos que conocemos son de origen

                            europeo, traídos por los españoles con la conquista…



                                      Por cierto, ellos no eran todavía muy hábiles cazadores y sus instrumentos eran

                            rudimentarios; toscamente, cada quien tallaba las piedras que podía encontrar cerca de

los ríos, para convertirlas en instrumentos útiles para preparar los alimentos o las pieles de las animales, o para

cortar los árboles. No tenían instrumentos para cazar; así pues, los animales que comían eran muertos sin la ayuda

de armas especiales, quizá muchos de ellos recogidos ya después de muertos y otros quizá desabarrancados o

muertos a pedradas, rodeándolos. No, no era una tarea fácil el obtener alimentos, por eso las raíces de los árboles,

los insectos, las lagartijas, algunos gusanos, los ratones, todo sirvió para satisfacer el hambre…



        Estas bandas de recolectores no eran muy numerosas; en las más grandes no había más de tres o cuatro

varones adultos y con frecuencia sólo uno y varias mujeres con sus hijos. Vivían en cuevas o en cualquier abrigo,

protegidos del viento y la lluvia. No vivían todo el tiempo en el mismo sitio, de modo que se trasladaban de un lugar

a otro, estableciendo campamentos temporales. Fue de ese modo que llegaron a los Andes desde el norte, buscando

alimentos, haciendo campamentos, caminando varios años. Dicen que originalmente vinieron del Asia, por el estrecho

de Behring, muy al norte; parece que así fue.



        Llegaron a los Andes hace más de 20 000 años, así dice la ciencia; llegaron en un estado inferior de

desarrollo   cultural, no    tenían    aún   instrumentos   especializados   para cazar; pero estos      “recolectores

indiferenciados” no se quedaron aquí tal como vinieron, no. En una época determinada, unos 8 a 9 mil años después,

es decir hacia el año 14 000 a.C., comenzaron a hacer “puntas de proyectil”, o de “lanza” que sí servían para la caza,

pero eso sólo fue el preludio de un hecho más importante que sólo ocurrió algunos milenios más tarde…



                                                                              “De los orígenes del Estado en el Perú”

                                                                                        Luis G. Lumbreras
Tarea
                                       Domiciliaria

  16. ¿Qué fue el pleistoceno y cuáles fueron sus características geográficas?

  17. ¿Qué glaciación se desarrollaba en el Perú durante la aparición de los primeros pobladores?

  18. ¿Cuáles fueron las principales características del Lítico Peruano?

  19. Fue el descubridor de los artefactos líticos más antiguos de la costa (Chivateros).

  20. ¿Qué restos humanos se encontraron en Lauricocha y por qué su importancia?

  21. ¿Qué representarían las pinturas rupestres de Toquepala?

  22. ¿Quién descubrió los restos líticos de Paccaicasa?

  23. ¿Por qué es importante Paiján?

  24. ¿Quién descubrió los restos de Lauricocha?

  25. ¿Quiénes descubrieron las pinturas rupestres de Toquepala?

  26. Dibuja el mapa del Perú con sus departamentos ubicando cada uno de los restos del período lítico.

  27. Ilustra el tema.

  28. Elabora un mapa conceptual sobre el tema.

  29. Redacta un breve resumen sobre la lectura “De los primeros pobladores” de Luis. G. Lumbreras.


    NIVEL: SECUNDARIA                        SEMANA Nº 5                               PRIMER AÑO



                          EL POBLAMIENTO PERUANO II:
                              EL PERIODO ARCAICO:
                         LOS INICIOS DE LA AGRICULTURA



1. INTRODUCCIÓN
     “El ser humano construye su existencia a partir de
  solucionar sus necesidades básicas como son en primer lugar
  su alimentación y en segundo lugar su protección física”. El
  tema de alimentación fue y seguirá siendo al fundamento de
  la existencia humana, ya que a través de su satisfacción se
  logra la salud necesaria para la fortaleza física y mental que
  necesitamos aplicar en todas nuestras actividades.
Por esta razón es que desde los inicios de su existencia el ser humano a través del trabajo colectivo
  construyó distintos modelos para proveerse de alimentos, desde la recolección de frutos y animales silvestres
  hasta los más modernos sistemas contemporáneos de producción de alimentos que tenemos en la actualidad. La
  protección física es una necesidad que luego se transformó en “hogares” a través de la convivencia colectiva,
  la cohabitación, la costumbre y la comodidad social. Estas fueron las condiciones que posteriormente
  permitieron al ser humano, inventar un método y sus técnicas para transformar el paisaje a su gusto y de
  acuerdo a sus necesidades mediante la arquitectura.
     Durante el llamado Periodo Arcaico (6000 – 2000 a.C.) se construyeron las primeras aldeas campesinas,
  cuyas actividades principales consistían en cultivar algunas plantas en pequeñas parcelas de tierra o
  aprovechar los recursos del mar. Al tener una economía estable, se comenzó la construcción de “viviendas”
  en cada una de las cuales habitaban no más de 5 ó 6 personas, seguramente relacionados por parentesco
  directo.


                                                              De esta manera, los pueblos organizaron su vida
                                                         en función al enriquecimiento de sus técnicas
                                                         arquitectónicas de acuerdo a la mayor complejidad
                                                         de necesidades que tuvieron, en mérito de sus
                                                         descubrimientos     en   otras disciplinas   y en   el
                                                         progresivo     aumento     de     su    capacidad   de
                                                         transformación sobre el medio natural. La búsqueda
                                                         permanente de un equilibrio entre las fuerzas de la
                                                         naturaleza y el incremento de la cultura es lo que
                                                         permitió a los pueblos antiguos, lograr la excelente
                                                         calidad de vida que encontraron los europeos al
                                                         llegar a estas tierras en 1532.


         Las casas más antiguas del Perú                      Luis      Lumbreras               (Set. 2001)




2. CARACTERÍSTICAS DEL ARCAICO PERUANO


       Desaparición de grandes especies arbóreas (Optimum Climatium)

       Domesticación de los primeros cultivos: Horticultura

       Desarrollo de otras actividades: pesca – domesticación de animales.

       Aparición de las primeras aldeas.

       El hombre se encuentra en estado seminómada: camino a la sedentarización.




                                                  ¡Sabías que: …
                                       la trashumancia: consistía en la
                                        ocupación temporal de las lomas
                                         costeñas, que florecen sólo en
                                           determinada época del año!
“El Optimum Climaticum”


   Hace unos 6000 años, según se
   calcula, iba dándose un proceso
   de cambios climáticos que en
   términos generales se prolonga
   hasta el presente, y que seco y
   caluroso, llevó a la extinción o
   reducción de una exuberante
   flora y fauna. Bajo estas nuevas
   condiciones      la    obtención    del
   sustento mediante la caza debió
   ser   mucho      más    difícil.   Esta
   modificación del ambiente podría
   ser el factor fundamental del
   proceso de cambios que va desde
   la recolección a la producción de
   los alimentos.                                                Desarrollo del Maíz:

                                                     a.   Mazorca de maíz actual.
                                                     b.   Posible forma de mazorca del maíz silvestre
                                                          extinguido.
                                                     c.   Evolución de la planta de maíz domesticado.




                                             PERIODO         ARCAICO



                    INICIAL                                                        TARDÍO


                   Hombre                                                          Hombre
                 Semi - nómade                                                    Sedentario




Horticultura              Inicio de la agricultura                  Agricultura                Ganadería
3. RESTOS ARQUEOLÓGICOS DE ESTE PERIODO




                                                                                              ¡Que
                                                                                             bien!




  3.1 Del Aracaico Inicial

      a) GUITARRERO (7000 a.C.)

            Ubicación: Ancash
            Descubridor: Thomas Lynch
            Importancia: Los restos encontrados en este lugar demuestran que estas personas fueron las
            primeras en experimentar con la tierra; está considerado como el primer horticultor, y algunos
            lo consideran el más antiguo del mundo.


            Tú te estarás preguntando qué fue lo que halló en este yacimiento para afirmar o suponer
        científicamente tal hecho; bueno la respuesta es sencilla: Lynch encontró restos de jiquina, frijol y
        olluco.
¿Sabes qué es la Jiquina? Investígalo . . .


     ______________________________________________


     ______________________________________________




                                                   Sabias que …???
                                             Durante el periodo Arcaico se inicia el
                                             cultivo de la papa y el maíz, así como la
                                           domesticación de animales como la llama, la
                                               alpaca, el cuy, el pato y el perro…….




                      El hombre de Telarmochay


b)   TELARMACHAY (6000 a.C.)


          Ubicación           : Dpto. de Junín.

          Descubridor         : Daniele Lavalle

          Importancia         :


          ¿Por qué piensas tú que el antiguo peruano decidió domesticar a los animales? ¿Cómo los
          escogió? ¿Cómo lo hizo?. En realidad las respuestas a estos interrogantes son diversas y
          variadas.
          Lo que sí podemos afirmar de manera contundente que hace 8 milenios se inicio la
          domesticación de camélidos en lo que ahora llamamos el apartamento de Junín.


            “… en este lugar se, encontraron osamentas (huesos) de lo que probablemente habría sido
            una llama arcaica, además de fogones (hornos cavados bajo tierra) los que nos demuestran
            la práctica de ciertas actividades distintas al periodo anterior…”
c)   JAYHUAMACHAY (5,000 años a.C.)


             Ubicación                         :            Departamento de Ayacucho
             Descubridor                       :            Richard Mc Neish
             Importancia                       :            Al igual que en Telarmachay, los restos hallados en este yacimiento
             demuestran que estos pobladores se dedicaron también a la domesticación de camélidos.
             Además hay evidencias de corralones y coprolitos.


             ¿Sabes lo que son los cuprolitos? Investígalo


             ................................................................................................................................................................................

             ................................................................................................................................................................................


   d)   PIQUIMACHAY (4,000 a.C.)


             Ubicación                         :            Dpto. de Ayacucho
             Descubridor                       :            Richard Mc Neish
             Importancia                       :            Evidencias de cuprolitos y pequeños corrales lo que llevó a la
             conclusión de que estos pobladores habrían sido los primeros en domesticar el cuy.


3.2 ARCAICO MEDIO

   a)   PAMPA DE SANTO DOMINGO (PARACAS : 6,000 a.C.)


            Ubicación                :             Dpto. de Ica
            Descubridor              :             Federic Engel
            Importancia              :


        -    Restos de lo que habría sido una aldea, además de osamentas humanos alrededor de ella.
        -    Se sabe que estas personas fueron los primeros en usar la red para la pesca, la cual estaba
             confeccionada con fibras de cactus …
        -    ¡Además! Se hallaron restos de huesos de animales trabajados en forma de instrumentos
             musicales semejantes a una guerra actual. Por esta razón, algunos consideran al hombre de
             Paracas como el músico más antiguo del Mundo. ¿Te imaginas que tipo de música habría
             ejecutado?


                                                                                                                         Observa                detenidamente                        el
                                                                                                                         gráfico           y      describe             con        tus
                                                                                                                         propias palabras. Luego responde
                                                                                                                         lo siguiente en tu cuaderno.


                                                                                                                         ¿Cuáles crees tú que son las
                                                                                                                         diferencias entre pescar con una
                                                                                                                         lanza y hacer lo mismo con una
                                                                                                                         red?
b)   TABLADA DE TULÍN (4,500 a.C.)


           Ubicación        :    Departamento de Lima
           Descubridora     :    Josefina Ramos de Cox
           Importancia      :    En este lugar se encontró evidencias de una aldea que presenta restos
           óseos humanos en construcciones circulares semisubterráneas; algunos investigadores lo
           consideran como el primer poblador sedentario.


   c)   CHILCA – PALOMA (4,000 a.C.)


           Ubicación        :    Departamento de Lima
           Descubridor      :    Federic Engel
           Importancia      :    Tambien es una aldea que presenta restos óseos humanos, además del
           uso de chacras hundidas. Destaca una construcción denominada “El Templo Rojo”:




                                  ¡Sabías qué! … El hombre de Chilca habría sido el primer peruano en
                                  domesticar al perro …
                                  Si, el mal llamado “perro chino”, ese que no tiene casi ningún pelo en
                                  su cuerpo …




                                                          Reconstrucción hipotética de una vivienda en
                                                                        Chilca-Paloma
                        ¡Mira!




3.3 ARCAICO      TARDÍO

   a)   HUACA PRIETA (2,500 a.C.)


          Ubicación         :     Dpto. de La Libertad.
          Descubridor       :     Junios Bird
          Importancia       :     Este complejo arqueológico cuenta con las primeras vasijas (mates
          pirograbados) y los primeros textiles elaborados sin telar. Según Bird este poblador define la
          etapa pre-cerámica.
MATE
                                                                                         PIROGRABADO

                                                                                      Describe       en      tu
                                                                                      cuaderno             que
                                                                                      observas      en     esta
                                                                                      figura.




          b)   LAS ALDAS (2,000 a.C.)


                  Ubicación      :      Dpto. de Ancash
                  Descubridor    :      Rosa Fug Pineda
                  Importancia    :      En este yacimiento se encontraron construcciones de barro que según
                  las investigaciones realizadas sirvió de un Templo o Centro Ceremonial.


                                                                    Hamurabi; Nabucodonosor
                                                                                                          1 500
6,000                                                                      IMP. BABILÓNICO

        PERIODO ARCAICO                                               H. TARDIO



                                              2,500               2,200             2,000             1,500
                                           Huaca Prieta           Kotosh          Las Aldas        Chuquitanta

          d)   KOTOSH (2200 a.C.)


                  Ubicación      :    Departamento de Huánuco
                  Descubridor    :    Seichi Izumi
                  Importancia    :     Aquí se ha encontrado el denominado templo de “Las Manos Cruzadas”,
                  considerado el santuario religioso más antiguo del Perú y la primera escultura de América.
                  La técnica de construcción empleada fue de piedras unidas por argamasa y muros de
                  contención que sirvieron de base al edificio.




                                                                            ¿Cuál crees tú que habría sido

                                                                             el significado de “las manos

                                                                                      cruzadas”.
e)   CHUQUITANTA (1,500 a.C.)


                       Ubicación                    :        Dpto. de Lima
                       Descubridor                  :        Federic Engel
                       Importancia                  :        Esta construcción está considerada como el primer templo de la costa
                       peruana. Fue hecho en forma piramidal trunca.


                ¿Sabes lo qué es la armagasa? Averígualo:


                .....................................................................................................................................................................................

                .....................................................................................................................................................................................

                .....................................................................................................................................................................................

                .....................................................................................................................................................................................

                .....................................................................................................................................................................................

                .....................................................................................................................................................................................




TEMPLO DE CHUQUITANTA O TEMPLO DE EL PARAÍSO




El Templo de Chuquitanta o templo del paraíso.- Enclavado en el conjunto precerámico que vemos arriba,
conozcamos a través de su descubridor Frederic Engel, la apreciación de su antigüedad. Dice así: “Fue con ceniza y
basura, encontradas en una de las escaleras que dan acceso a los cuartos altos, que se realizó la prueba del
carbono, la cual dio una edad de 3,570 años. Ya por los tejidos conocíamos la edad del Paraíso todos los tejidos son
del tipo “anillado”. El entrelazo, que se teje como una esfera, amarrando las tramas a las urdimbres, representa la
técnica típica de los tiempos precerámicos. Cuando se encuentran telas entrelazadas en un sitio precolombino,
podemos estar seguros de que este sitio tiene 3,500 años de edad o más”.
Marca la alternativa correcta:


     1)      En el período arcaico medio se produjo:


             a) La presencia humana en el ande.
             b) El inicio de la agricultura parasitaria.
             c) La presencia de la horticultura aldeana.
             d) El desarrollo de la caza y la pesca.
             e) La presencia de la agricultura hidráulica.


     2)      El hombre que realizó el primer mate pirograbado estuvo ubicado en el departamento de:


             a) La Libertad
             b) Lima
             c) Huánuco
             d) Ayacucho
             e) Ica




                La Ciudad más Antigua de
                        América
     Desde hace cinco millones de años los seres humanos han poblado la Tierra, pero sólo hace cinco mil empezaron a
vivir en asentamientos urbanos. Los focos civilizatorios, que tuvieron un desarrollo singular e independiente entre sí,
han sido ubicados en Mesopotamia, Egipto, Perú, India, China y Mesoamérica.
     En el Perú, la civilización se formó en el área norcentral durante el Período Arcaico Tardío (3000 a 1500 años
a.C.). Asentamientos como Caral, Lurihuasi, Miraya, La Galgada, Kotosh, entre otros, fueron construidos casi al mismo
tiempo que las pirámides de Giza, en Egipto y las ciudades sumerias de Mesopotamia.
     La Ciudad Sagrada de Caral, ubicada en el valle costeño de Supe, a 185 km. al norte de Lima, Perú, fue construida
en un área que facilitó el temprano sedentarismo de sus habitantes, sustentados en una economía mixta, basada en la
agricultura, pesca, recolección de productos marinos y en el aprovechamiento de los recursos silvestres del valle y de
las lomas cercanas. La sociedad de Caral también participó de una intensa red de intercambios que integró a los
pobladores de diferentes zonas ecológicas; pudieron tener acceso así, a productos de la sierra y del oriente peruano.
     Caral ocupo unas 65 ha. y está compuesta por diversos conjuntos arquitectónicos, entre los que se han
excavados: el Sector Residencial de la Sección Alta, el Sector Residencial de Élite, la Pirámide Mayor, la Pirámide del
Anfiteatro, el Templo de la Banqueta, el Sector Residencial de la Sección Baja y el Sector Residencial Marginal.
Destacan los monumentales volúmenes piramidales y los numerosos fogones distribuidos por toda la ciudad, algunos
conductos de ventilación. Éstos habrían estado asociados a prácticas religiosas periódicamente realizadas.
     Entre los objetos manufacturados recuperados en Caral se encuentran variadas bolsas de fibra, “shicras”,
puestas como exvotos, cestas, textiles de algodón, frecuentemente incinerados, recipientes de mate, husos, abalorios
de piedra, concha y madera. El abundante hallazgo de semillas y copos de algodón indica la notable importancia que
tuvo el cultivo de esta planta para la sociedad del valle de Supe.
     Todos estos indicadores permiten plantear que la población de Supe tuvo una organización con rangos sociales
estratificados y un gobierno estatal; y que logró significativos avances en el conocimiento científico, tecnológico y
artístico.
El hallazgo en Caral de un conjunto de 32 flautas de huesos de cóndor y pelícano pone en evidencia una elaborada
práctica musical y la participación de esta relevante expresión artística en las actividades públicas de los supanos.
     Caral en un complejo arqueológico de gran importancia. Desde el punto de vista científico contribuirá a la
evaluación de hipótesis relacionadas con el surgimiento temprano de las ciudades, la complejidad de la organización
sociopolítica y la formación, por primera vez en el Perú del Estado. Dieciocho fechados radiocarbónicos han permitido
establecer su antigüedad en 2627 años a.C. que ubican a Caral como la ciudad más antigua de América.
     Desde la perspectiva del desarrollo económico del país, la consolidación y restauración de sus impresionantes
edificaciones monumentales convertirían a Caral en un atractivo turístico de primer orden.
                                                            http://www.limatours.com.pe/brochures/caral/eint.htm


                                                                     Caral es considerada como una “Ciudad
                                                                     Sagrada” por la arqueóloga Shady, quien
                                                                     plantea, tuvo un esplendor de 800 años y
                                                                     que basaron su desarrollo en la producción
                                                                     agrícola y el intercambio de productos con
                                                                     otros asentamientos del litoral y la sierra
                                                                     por el Callejón de Huaylas y la selva por
                                                                     Huanuco.




¿IMAGINAS A MÚSICOS Y ESCULTORES CARALINOS?
     Uno de los grandes hallazgos en Caral fueron las 32 flautas hechas de alas de pelícano y cóndores, lo cual
demuestra a un pueblo con dominio e expresiones artísticas como música y la escultura, pues en muchos de sus
templos están decorados con monolitos.
Aunque resulte cruel, era evidente que uno de los elementos más primitivos de Caral, fue el sacrificio de
niños, un ritual mortuorio que creían le daba solidez a sus construcciones. En los templos se sacrificaban niños
nobles y en las edificaciones menores niños de clase más bajas. Eso se deduce por los atuendos encontrados.
     Observa esta recreación, que nos muestra elementos y posibles características de la forma de vida en Caral.




                                                                                     Este impresionante
                                                                                     “Tesoro
                                                                                     Arqueológico” aún se
                                                                                     sigue investigando y
                                                                                     debemos estar
                                                                                     atentos a los nuevos
                                                                                     alcances para
                                                                                     comprenderlo mejor.




Ampliación del Tema

             La Ciudad más Antigua de
                     América
     Caral Ciudad Sagrada y Atracción Turística
     Tuvieron que pasar seis años desde que se descubrieron los primeros restos de esta milenaria ciudad para que
el Estado e prestara la atención debida. Valió la pena, pues la reciente decisión del Poder Ejecutivo de otorgar
recursos para la puesta en marcha del complejo arqueológico de Caral, situado en el valle costeño de Supe
(departamento de Trujillo), apunta a dos de los propósitos de sus investigadores: impedir su destrucción y
convertirlo en un centro de atracción turística internacional.
     La partida de un millón 800 mil soles destinada por el Ministerio de Economía y Finanzas para este propósito
permitirá en los próximos doce meses continuar con las excavaciones y avanzar en las investigaciones de este
impresionante complejo arqueológico –el más grande y antiguo del Perú y de América-, así como construir un museo
de sitio que difunda la importancia de este complejo.
     Sin embargo, más allá de los trabajos de recuperación y preservación, el objetivo principal consiste en lograr
que el valle costeño de Supe sea reconocido como de interés arqueológico nacional. Con ello se elevará el atractivo
turístico de la zona, el cual permitirá el crecimiento de las olvidadas poblaciones de la región.
     Este es uno de los objetivos de la arqueóloga Ruth Shady Solis, principal gestora del descubrimiento de la
ciudad sagrada de Caral y una de la perseverante impulsora del reconocimiento de esta fastuosa obra
arquitectónica. Su hallazgo sorprendió a la comunidad científica internacional, pues reveló la existencia en el Perú
de un foco de civilización muy antiguo. “El descubrimiento de Caral cambia la historia del Perú totalmente, pero
también la del continente americano. Caral es 1,500 años más antigua en el Perú. Al mismo tiempo, revela una
antigüedad coetánea a las ciudades del Viejo Continente, ya que se creía que en América la civilización más antigua
surgió entre mil y 500 años antes de Cristo, no antes”, sostiene Shady.
     Ciudad sagrada. ¿Peró qué es lo que convierte a Caral en la ciudad sagrada más antigua de América y por qué
es necesario declarar el valle de Supe como de interés arqueológico y turístico nacional? Shady, directora del
Museo de Arqueología y Antropología de la Universidad Nacional Mayor de San Marcos, manifiesta que Caral revela
la complejidad de la organización sociopolítica y la formación de un Estado por vez primera en el Perú.
     Asimismo, desde el punto de vista científico, esta ciudad contribuirá a la evaluación de hipótesis relacionadas
con el surgimiento temprano de las ciudades y al conocimiento de una civilización de avanzada, correspondiente al
período arcaico tardío o precerámico tardío, que abarca desde tres mil a 1,500 años a.C. Así lo demuestran
dieciocho fechados radiocarbónicos que establecieron que Caral fue construida casi al mismo tiempo que las
pirámides de Giza en Egipto y las ciudades sumerias en Mesopotamia.
     Ubicado a 185 kilómetros al norte de Lima y situado sobre una terraza aluvial, a la que sólo se puede llegar por
un camino carrozable que se inunda constantemente, el complejo arqueológico de Caral, descubrimiento de
investigadores peruanos, ocupa 65 hectáreas de terreno. Posee seis construcciones piramidales, unas 32
estructuras públicas en el área central, barrios residenciales, conjuntos de elite, barrios de servidores y barrios
marginales de los trabajadores más pobres, lo cual revela la diferenciación económica y social de sus habitantes.
     La arqueóloga, reconocida recientemente con la medalla del Sol Radiante por la Asociación Cultural Vidal Hijos
de Supe, en mérito a sus descubrimientos de esta ciudad, inició sus investigaciones en 1994. Luego de dos años de
exploración, las excavaciones consiguieron, con ayuda de un equipo de exalumnos y a pesar de las limitados
recursos, sacar a la luz los restos de esta antigua ciudad.


     Valle Arqueológico de Interés Nacional
     Sus pobladores no tienen acceso de energía eléctrica ni a carreteras asfaltadas, pero son heredados próximos
de la cultura más antigua del continente americano. El valle de Supe, con 90 kilómetros de extensión, concentra en
Caral a 150 familias deseosas de participar en el esfuerzo y el apoyo que permita convertir a esta zona en un punto
de atracción arqueológica de interés social.
     La arqueóloga Ruth Shady vive desde hace siete años en Caral y comparte con sus aproximadamente 800
habitantes las carencias básicas que les impiden salir del atraso. Por ello, está convencida de que el valle costeño
de Supe, y no sólo Caral, debe ser declarado de interés arqueológico nacional para su promoción como polo de
atracción turística.
     El poblado más cercano al complejo arqueológico de Caral se encuentra a dos kilómetros de distancia. No hay
carretera asfaltada. Sólo un camino carrozable constantemente enlodado por las inundaciones procedentes de los
canales de regadío. Por esa razón, la arqueóloga, junto al equipo de investigadores del Museo Arqueológico y
Antropológico de la Universidad Nacional Mayor de San Marcos, solicitó el apoyo al Estado para dotar de
infraestructura vía al valle de Supe. Asimismo, pidió al Banco Central de Reserva la donación del equipo electrógeno
que cambió hasta hace poco tiempo.
     Los habitantes de Caral se dedican principalmente a la agricultura, aunque esta es demasiado pobre, debido a
que la mayor parte del año el lecho del río está seco y sólo se carga durante el verano. No obstante, sus
pobladores, en su mayoría mujeres, se dedican a la elaboración de sombreros y enseres de paja, los cuales ya
comienzan a ser puestos en venta con el rótulo de Caral en el lugar de lo que será el museo de sitio.
     También se proyecta construir paradores turísticos para orientar a los visitantes, en los que los lugareños
puedan ofrecer sus productos y así contribuir a mejorar su situación.
     Revistas de prestigio internacional en el ámbito científico, como Science, Discover y Geo, así como la BBC de
Londres, dedicaron importantes espacios a la difusión del complejo arqueológico de Caral. “Lo que falta es que el
Perú y los peruanos nos preocupemos más por difundir el valor y la importancia de este monumento arqueológico
para darle el lugar que se merece”, subrayó.
                                                                                             Pilar Marín Bravo.


                                                        ¡Qué orgulloso me siento de
                                                       nuestro Patrimonio Nacional!
Tarea Domiciliaria Nº 5

1. Elabora un breve resumen sobre la lectura de esta semana.
2. Enumera las características generales del período arcaico.
3. ¿A qué se llama horticultura?
4. ¿Cuáles son las diferencias entre horticultura y agricultura?
5. ¿Qué es el optimum climatium?
6. Investiga la biografía de dos de los descubridores de los restos de este periodo. Tu elige.
7. ¿Cuál es la importancia del hombre de guitarrero?
8. ¿Cuáles son las características del arcaico tardía?
9. Elabora un cuadro de resumen sobre los restos de este periodo.
10. ¿Qué opinas sobre la ciudad de Caral?
11. ¿Te gustaría conocerla? ¿Por qué?
NIVEL: SECUNDARIA         SEMANA Nº6           PRIMER AÑO



                    EL FORMATIVO PERUANO




                                   Sabías tú que sobre
                                      el período que
                                    trataremos en esta
                                        clase, los
                                    investigadores aún
                                      no se ponen de
                                    acuerdo del todo.
                                    Esta problemática
                                    se presenta porque
                                    el formativo es la
                                   plataforma sobre la
                                    que descansa todo
                                    el proceso seguido
                                   por las denominadas
                                   “altas culturas” en
                                    el Perú, realidad




  Ejemplo de                           Forma en que se
  decoración                            coloca la tapa
    textil                                de un mate
8.     INTRODUCCIÓN


     Alrededor de los 2000 años a.C. se inició en la mayor parte del área andina, un proceso activo de cambios
     tecnológicos, sociales y religiosos que habrían de servir de base para los posteriores desarrollos culturales.
     Se advierte progresos técnicos en las prácticas agrícolas, como el uso de riego en la costa con el fin de
     extender la frontera agrícola, sin duda como consecuencia del crecimiento de la población.
     Los investigadores consideran, entre ellos Kauffman Doig, que la arquitectura monumental constituye una
     prueba inefutable de un notable aumento de la población. Este crecimiento demográfico, basado en los
     beneficios del cultivo, al que se sumaba en la costa la frecuente abundancia de recursos marinos, queda
     demostrado por otros hechos, como la progresiva extensión que fueron cobrando las aldeas (período arcaico)
     antes de la aparición de la arquitectura monumental. Como los templos.


     ¿Templos o centros ceremoniales es similar en funciones a una iglesia actual?
                        No; en primer lugar debes recordar que en los centros ceremoniales            se debió rendir
                        honores a los dos poderes sobrenaturales de los que dependía la vida en los Andes: el suelo
                        fértil y el agua de la lluvia; debes considerar las difíciles condiciones que ofrece el medio
                        andino para la obtención del sustento, entonces resulta lógico que aflorará allí ritos y
                        ceremonias destinada a incentivar la buenaventura agrícola por medios mágicos.


                        Carlos Milla planteó en 1984 que los monumentos del período formativo eran observatorios
                        del mundo celestial. Es una propuesta válida, pero ten presente que dicha función
                        astronómica no debió llevarse a cabo por simple curiosidad científica, sino estuvo
                        relacionado a las necesidades agrícolas.


                        ¡Además! Un templo del formativo tenía, también, funciones administrativas. A medida que
                        crecía la población era lógico que surgiera tempranamente una élite encargada de conducir
                        la solución de los problemas que presenta el medio. Para que esta élites pudieran ejercer
                        con propiedad la responsabilidad de velar por una exitosa producción de alimentos,
                        requerían poner en práctica un eficiente sistema de empleo de mano de obra disponible,
                        donde las órdenes fueran puntualmente acatadas. ¡Imagínate!


       Con el fin de fortalecer su autoridad y mostrar transparentemente, a propios y extraños, su capacidad de
       conducción, ellos – la élite – dirigieron la edificación de grandes monumentos, que acrecentarán a su vez el
       prestigio de sus “dioses” los cuales respaldaban su autoridad…




                                                             ¡Pucha!, ¡Qué
                                                             bravo y tranca
                                                             debió ser esas
                                                                épocas!.
                                                               … mejor me
Templo de Sechín, en
                                                                                    reconstrucción publicada
                                                                                    en el libro de Julio C.
                                                                                    Tello. Se indican algunas
                                                                                    de       las       partes
                                                                                    mencionadas en el texto.




                                       Período Formativo


                                             Tecnología




              Cerámica             Hidráulica (Agricultura)                      Arquitectura




                                 Evidencias Arqueológicas
                                                        (Formativo Inicial)

                    Sechín                  Pacopampa                     Moxeque            Garagoy




9. CARACTERÍSTICAS DEL FORMATIVO INICIAL ANDINO


  El formativo es parte de un proceso que comprende los formativos de Ecuador, Colombia y Centro América. El
  formativo peruano y el mesoamericano, no se relacionan directamente ya que los dos derivan de un formativo
  anterior.
¡Recuerda! Que existió características comunes a todas las culturas del formativo
tanto a los regionales como a los expansivos que fue el culto religioso, la
intensidad, experimentación y el desarrollo de las cerámicas.
¡Qué
                                        AVANCES DEL FORMATIVO INICIAL
interesante   !
                  La Cerámica                     El origen del maíz                 La Textilería
                  Aparece en los Andes            Hacia los 6000 a.C.                En     las   sociedades
                  Centrales hacia los 2000        aparecen las primeras              andinas, los textiles
                  a.C. (Tardío con relación       variedades    de   maíz            jugaron      un       rol
                  a otros asentamientos           silvestre.           Su            importante para definir
                  en América). En las             domesticación fue un               la posición social y
                  fases iniciales tiene un        proceso largo. Hacia los           estrechamente
                  fin utilitario pero pronto      4700 a.C. ya conocían              vinculadas     a      las
                  adquiere        un     fin      tres variantes de esta             actividades    religiosas
                  ceremonial.                     gramínea.                          (sobre todo en el culto a
                                                                                     los muertos)




                  Las evidencias más tempranas de                      Otras videncias contemporáneas son:
                  alfarería están en:                                  1. La Florida, Villa, Curayacu (Lima).
                  1. Tutiscainyo, Pucallpa (S. Latrhap).               2. Guañape (La Libertad).
                  2. Huayra-Jirca, Kotosh (Z. Izumi).                  3. Huayhuaca (Apurímac).
                  Ambos yacimientos datan de 1800 a.C.                 4. Bagua (Amazonas)




                           La Aparición de la Cerámica

                         Por mucho tiempo se ha tenido la falsa idea que la cerámica es un marcador del
                       del desarrollo cultural. Cuando la cerámica se empieza a producir en el área
                     geográfica de lo que hoy conocemos como Perú, ya se había logrado muchos
                    progresos tecnológicos: la domesticación de plantas y animales, la sedentarización de
                    la población y la construcción de grandes edificaciones públicas, la especialización
                    artesanal, etc.


                                                           Además, la cerámica en esta área llega con una
                                                           fuerte tradición anterior, como un producto
                                                           totalmente logrado, aproximadamente entre los
                                                           años 1800, 1300 a.C. Una hipótesis plantea que la
                                                           cerámica se originó en algún lugar de la zona
                                                           andina. Una segunda hipótesis, plantea que la
                                                           cerámica tuvo su origen en la zona pacífica del
                                                           Ecuador y Colombia, y desde allí se difundió
 CERÁMICA CHAVÍN: FORMATIVO MEDIO
                                                           plenamente desarrollada al Perú.
¡Qué
                                                                                inteligente
10. PRINCIPALES RESTOS ARQUEOLÓGICOS                                           que he sido!


  a)   Moxeque (1700 a.C.)



       Este yacimiento arqueológico se ubica en la parte media

       del valle de Casma y está asociada a las primeras

       evidencias de introducción de la cerámica en la costa

       norte. Este monumento fue visitado en el siglo XIX por

       Ernst Middendorf, pero el primero en realizar estudios

       científicos fue Julio C. Tello.



       Los resultados preliminares de la investigación sobre el

       patrón de subsistencia en el área indican que, a pesar

       de que ésta se encuentra al interior del valle, muchos de

       los restos de animales consumidos fueron de origen

       marino. (Particularmente moluscos). También formaron
                                                                              Julio C. Tello
       parte de su dieta los caracoles.




  b)   Sechín (1600 a.C.)
                                                                   …tengo un
       Las ruinas de Sechín fueron descubiertas por J.C.             fuerte
       Tello en 1937. Estas se encuentran sobre la ladera de        dolor de
       un cerro rocoso conocido con el nombre de Cerro               cabeza
                                                                    ¡ayayay!
       Sechín, a unos 4 km. al este de la confluencia de los
       ríos Casma y Sechín. Se han detectado diversas fases
       constructivas anteriores a la que usó enchapes en los
       monolitos.




                             … Este complejo consta de tres
                            plataformas, patios subterráneos
                                400 esculturas hechas en
                                    bloques de piedras
                              rectangulares… ¡Imagínate el
                                trabajo realizado en ellas!
                            ¡Algunos investigadores sostienen
                               que estas figuras forman un
                                  cuerpo único que podría
                                 representar una mítica o
                                                                         Redibujados aquí, algunos de los
                                        religiosa…!
                                                                     sacerdotes / guerreros grabados en los
                                                                    monolitos del templo de piedra en Sechín.
El Origen del Maíz Andino


                                                 Hasta hace algunas décadas se afirmaba que el maíz
                                                 en los Andes fue traído de Centroamérica. Sin
                                                 embargo, las investigaciones han demostrado que el
                                                 maíz se encuentra en niveles arqueológicos que
                                                 datan del año 6 000 a.C. y que estas variedades de
                                                 maíz provienen de una especie local y no de México,
                                                 como se suponía. La domesticación del maíz fue mi
                                                 proceso largo pero llegó a convertirse en uno de los
                                                 productos básicos de la dieta andina…!


                                               Tipo de mazorca andina



c)   Kunturhuasi (1400 a.C.)
     Este yacimiento arqueológico se encuentra ubicado en San Pablo, departamento de Cajamarca. Kauffaman
     Doig sostiene que la expresiones culturales de este complejo así como las de arte simbólico son muy
     próximos al arte de Chavín de Huántar, sin olvidar de este sitio es pre-chavín.


     Aquí hallamos tres plataformas, monolitos antropomorfos, evidencia de cerámica. Destaca por mostrar en
     una de sus tumbas objetos de oro (coronas, pectorales, orejeras, etc.). Son piezas metálicas similares a
     Chonojoyape (Lambayeque) las que son consideradas las más antiguas del Perú.


d)   Cardal (1100 a.C.)
     Ubicado en el valle de Lurín es considerado tardío dentro de nuestro período. Este complejo conserva la
     tradicional forma en U. una amplia escalinata presente en el sector central de la fachada de la estructura
     piramidal conduce a la cima, no sin antes franquear una entrada en forma de una boca, de proporciones
     gigantescas y aspecto felino-mórfico. La fachada del monumento principal da cara a una plaza de 3
     hectáreas.



                                                               ¡Sabías que! Cuando se desarrollaba
                                                               estas sociedades en nuestro país,
                                                               en China regulaba la dinastía Shang
                                                               la cual marca el comienzo de la
                                                               Edad de Bronce en ese lugar.




                                                               ji –
                                                               ji –
                                                               ji
Testimonios Iconográficos descubiertos por Julio C. Tello en Moxeke


1.   Los cambios tecnológicos y sociales en el área andina peruana, sobre todo en el centro y el norte ocasionó el
     surgimiento de:
     a)   Las grandes culturas
                                                    ¡Ahora te toca a tí!
     b)   El período lítico                         Marca la alternativa
     c)   Los pescadores – recolectores y cazadores correcta      de     las
     d)   El período formativo                      siguientes preguntas:
     e)   El horizonte temprano


2.   ¿Qué profesión ejerce el señor Kauffman Doig?
     a)    Investigador
     b)    Historiador
     c)    Arqueólogo
     d)    Paleontólogo
     e)    Arquitecto


3.   ¿Sabes lo que significa Horizonte? Averígualo:

     __________________________________________________________________________________

     __________________________________________________________________________________

     __________________________________________________________________________________
Lectura



                                                       Sechín

El Templo de Cerro Sechín es uno de los monumentos arqueológicos más importantes del Perú, dada su antigüedad,
belleza arquitectónica y contenido cultura. Luce, como pocos, una fachada construida con lozas de piedras grabadas con
insinuantes motivos de guerreros en procesión, cuyo significado aún no está del todo definido. Descubierta para la
arqueología por el sabio Julio C. Tello en 1937, su estudio ha aportado grandes conocimientos a la historia del Perú.


El sitio arqueológico de Sechín se encuentra ubicado en el departamento de Ancash, provincia de Casma y a 5 kilómetros
de la ciudad del mismo nombre, sobre la falda norte del cerro Laguna a 90 metros sobre el nivel del mar.
Ecológicamente pertenece al denominado Desierto Pre-montano. El clima es cálido, seco y con pocas precipitaciones al
año. El mar se encuentra a poco más de 10 kilómetros de distancia
La zona arqueológica tiene una extensión de 5 hectáreas, aproximadamente, ocupando la parte monumental propiamente
dicha, mas de una. Sechín es un complejo arquitectónico formado por 7 estructuras, seis de ellas construidas con piedra
y barro y una con adobes cónicos, típicos del Período Arcaico (1600 antes de nuestra era). Están distribuídos de tal
manera, que dos de las estructuras ocupan la parte central, siendo una de éstas el “Edificio Principal” (con planta
rectangular, esquinas curvas y 51 metros de largo por lado), que es el que ostenta las piedras grabadas en su cara
exterior y que cubre a la estructura de adobes cónicos (más antigua) que tiene relieves de barro. Las otras cuatro
estructuras se ubican en pares a ambos lados del Edificio Principal, y se les han llamado Edificio A, Edificio C,
Plataforma Rafael Largo Hoyle y Plataforma Julio C. Tello.


Antecedentes: En 1919, el sabio Julio C. Tello padre de la arqueología peruana, de
regreso de la Expedición Arqueológica de la Universidad de San Marcos al Departamento
de Ancash (ruinas de Chavín de Huantar), visitó la hacienda Tabón en el valle de Casma, propiedad del médico de
nacionalidad chilena Dr. Nicolás Sierra Alta, quien había formado una interesante colección de objetos prehispánicos
obtenidos de cementerios de esa zona. Tello la visitó y quedó muy impresionado con ella,
por lo que el Dr. Sierra Alta donó para el Museo de Arqueología de la Universidad de
San Marcos (donde Tello era director) un lote representativo de piezas. A la muerte del
Dr. Sierra Alta, la colección pasó a poder del Sr. Juan I. Reyna.


El estudioso y “padre de la arqueología andina”, preguntó por la existencia de piedras
grabadas en la zona (una de las características que él proponía como principal del arte
Chavín). Reyna contestó que la única que conocía era una, parte del muro de su casa, que
había sido abandonada por un alemán que intentó llevársela en un buque mercante. Este lito
es un bloque de granito de 84 por 73 centímetros que tiene en una de sus caras grabada una cabeza humana estilizada,
de perfil y con los cabellos alborotados. Tello vio en esta talla una prueba de la influencia
de la cultura Chavín en ese valle (aunque posteriormente se ha determinado que
Sechín es anterior a Chavín de Huantar). Este hallazgo le hizo variar el itinerario de la
expedición, decidiendo quedarse en Casma por un tiempo y buscar los sitios arqueológicos
del lugar.
En la mañana del 1 de julio, Tello realiza una inspección en el cerro Sechín, encontrando numerosos vestigios
arqueológicos. Es allí donde le avisan que ha poca distancia había una “huaca” (lugar sagrado) con piedras
grabadas. Llegan al lugar que los lugareños llamaban del “indio bravo”, debido a que en una de las piedras estaba
grabada la representación de un cuerpo humano cuyo rostro muestra sus dientes y el cabello suelto y ondulante.
Este hallazgo llevó a Tello a examinar con mayor detenimiento el lugar, encontrando más monolitos grabados.
Entonces decide excavar el sitio, desenterrándose de ese modo el monumento que llamó Templo de Cerro Sechín.
Las piedras que encontró estaban semi-enterradas y alineadas en una de las caras de lo que parecía ser una
pequeña plataforma. Con el auxilio de 15 obreros, Tello procedió a descubrir ese lado, dejando a la luz una pared
formada íntegramente por piedras grabadas. En los días siguientes aparecieron al lado derecho e izquierdo
sendos muros con litos grabados, de ese modo se perfiló la forma del Templo de Cerro Sechín: Un edificio
cuadrangular con un muro perimétrico de piedras (todas grabadas) y en el interior varios cuartos y estructuras
en adobe, con las paredes pintadas en vivos colores y representaciones de figuras mitológicas (también
pintadas).


Los monolitos grabados


Adornan todo el contorno del Edificio Principal. Los litos grabados fueron colocados intercalando unos grandes
con representaciones de Guerreros Sacerdotes con pilas de 3 o más pequeños con representaciones de despojos
humanos.     Para el arqueólogo Lorenzo Samaniego estos bajorrelieves muestran una doble procesión de
personajes que parte de un pórtico formado por 2 monolitos grabados que sostienen un dintel al centro del muro
sur y se encaminan hacia otro pórtico, ubicado al centro del muro norte, e intercalados, como ya se dijo, están
los grabados que representan despojos humanos (brazos, piernas, cabezas, cuerpos seccionados, vértebras y
vísceras) como si estuvieran regados por el suelo, recreando un cuadro de hondo dramatismo y horror. En esta
procesión no hay figuras de dioses, semidioses o animales míticos, solo hombres.


Las esculturas tuvieron como cantera el mismo cerro Laguna, de donde fueron extraídas usando palos de
algarrobo o huarango (árboles oriundos de la costa peruana) usado como palancas y auxiliados por gruesas y con
fuertes sogas de maguey arrastrados hasta los talleres donde fueron trabajados. Alisaron una de sus caras y
usando un carbón dibujaron el motivo a tallar, procediendo a frotar y frotar esos trazos con otra piedra más
dura, usada como cincel, hasta formar hendiduras anchas, profundas y uniformes, que son las que dan forma a los
grabados. A esta técnica se le conoce como “abrasión”. Hasta ahora el número de tallas descubierto es de 326,
faltando por excavar un sector del muro sur, en donde varios litos aún están enterrados, esperando ser
descubiertos.


Los Guerreros / Sacerdotes fueron dibujados con la cabeza, piernas y brazos de perfil, mientras que el tronco y
la pelvis están de frente. Como único ropaje llevan taparrabos y sobre la cabeza rapada, unos gorros de forma
trapezoidal. La cara, posiblemente esté pintada, ello a juzgar por una banda curva que parece atravesar su ojo.
sostienen un arma o cetro en la mano, en la que hay que destacar el curioso detalle de la uña del dedo pulgar;
está muy crecida y afilada. La boca entreabierta muestra los dientes juntos, y sus ojos están desorbitados, tal
como, siglos después fueron representados en las tallas líticas del sitio de Chavín de Huantar, que fuera
considerada por Tello como la cuna o matriz de toda la civilización andina.
Tarea
                                      Domiciliaria

1.   Elabora una reseña biográfica de Julio C. Tello.

2.   Investiga quién era presidente del Perú cuando Tello descubrió Sechín.

3.   ¿Por qué al periodo que hemos estudiado esta semana se le llama FORMATIVO?

4.   ¿En cuántas etapas se divide el formativo?

5.   Enumera las características generales del formativo.

6.   ¿Cuáles son las diferencias de un templo de ese periodo con una iglesia actual?

7.   ¿Cómo crees que tú que era la vida cotidiana de un muchacho de tu edad

     en esos años?

8.   Elabora un resumen sobre el tema.

9.   ¿Qué es la hidráulica? ¿Para qué se utiliza en la agricultura?

10. Investiga la ubicación de los siguientes restos arqueológicos: Garagay,

     Pacopampa, Ancón, Cupisnique, Manchay Bajo, Chongoyape, Curayacu y

     Guañape.

11. Elabora un mapa del Perú ubicando los restos arriba mencionados.

12. Haz un resumen de la lectura de este capítulo.

13. Averigua si cerca de tu casa o en tu distrito se encuentra alguna

     construcción arqueológica.

14. Pega en tu cuaderno, algún recorte periodístico sobre hallazgos

     arqueológicos en el Perú.

15. Ilustra en tu cuaderno el tema.
NIVEL: SECUNDARIA                         SEMANA Nº 1                                 PRIMER AÑO




                     ORGANIZACIÓN DE LA CULTURA PERUANA

Los investigadores utilizaban el término “Alta Cultura” para referirse a manifestaciones culturales superiores(1).
Desde hace cuatro mil años, aproximadamente, se puede observar en el hombre peruano muestras de un estado
cultural superior al de sus antecesores. Prueba de esto es el desarrollo artesanal, la creación de formas más
complejas de organización social y política, la constitución de pueblos en donde cada uno tiene una especialidad, el
desarrollo agrícola y ganadero y la difusión de ideas religiosas.


Al período en el que se representan las primeras manifestaciones de la Alta Cultura se llama período Formativo y va
desde el 2,000 a.C. hasta el 300 d.C.


El origen de la alta cultura peruana ha sido tema de discusión desde el siglo XVI, cuando llegaron los españoles. Los
descubridores estaban ansiosos por saber quienes eran los autores de las grandes obras que los rodeaban y que iban
descubriendo paso a paso. En la actualidad hay varias teorías que intentan explicar el origen de la alta cultura andina
mientras unos investigadores defienden el origen autóctono de nuestra cultura, otros afirman que fue importada.


Recuerda que estas teorías no buscan esclarecer el origen de los primeros americanos o de los primeros pobladores
del Perú sino los orígenes de las primeras manifestaciones de la Alta Cultura del Perú.


(1) Cultura: Es el resultado de las creaciones hechas por el hombre durante los siglos pasados. Abarca no sólo
    hechos materiales (por ejemplo, descubrimiento de agricultura, invención de la rueda, domesticación de
    animales, etc). Sino también hechos espirituales (por ejemplo, las creencias religiosas de un pueblo).



       TEORÍAS SOBRE EL ORIGEN DE LA CULTURA PERUANA



                                            LA TEORÍA INMIGRACIONISTA



                                                    La teoría inmigracionista fue formulada por un alemán que vivió
                                             durante algún tiempo en el Perú. Su nombre fue Max Uhle (1856 – 1944)
                                             y es considerado el iniciador de la arqueología en el Perú.



                                               Uhle sostuvo que la Alta Cultura peruana no
                                               era autóctona sino que se inició en la
                                               costa a base de elementos culturales
                                               traídos por mar por hombres procedentes de
                                               Mesoamérica(2), específicamente de culturas
                                               Azteca y Maya. Uhle pensaba que la cultura
                                               mesoamericana era más antigua que la
                                               peruana.


                    MAX UHLE
Según Uhle los pobladores mesoamericanos al llegar la Perú encontraron hombres con un pequeñísimo desarrollo
cultural, a quienes el científico calificó de “primitivos pobladores de la costa” Fueron los migrantes y no los
“primitivos pobladores” los que dieron origen a las culturas costeñas Mochica y Nazca.


¿En qué se basa Uhle para formular su teoría?

Fundamentalmente en lo siguiente:


         Las culturas de la costa son más antiguas que las de la Sierra.
         La facilidad que ofrece el Océano Pacífico como medio de comunicación y fuente de alimentos.
         Las semejantes entre el Arte Maya-Azteca y el arte del Perú Antiguo.

                                             (2)
                                                   Mesoamérica. Área que abarca el sur de México y América
                                             Central.


     La teoría inmigracionista
     sostiene que los hombres
             provenientes de
Mesoamérica dieron origen
         A las culturas Nazca
 y Mochica (primeros focos
              de Alta Cultura
                 según Uhle).




TEORIA INMIGRACIONISTA

1.     Mesoamérica
2.     Mochica
3.     Nazca
El parecido entre palabras de origen mesoamericano y algunas empleadas en el norte del Perú. Por ejemplo,
    en Cajamarca empleadas en el norte del Perú. Por ejemplo, en Cajamarca hay un pueblo que lleva el nombre
    de Ichoacán, este nombre es parecido a Michoacán, ciudad ubicada en México.
    El mito de Ñaylamp, el cual decía que este personaje (considerado como un dios) y sus acompañantes
    llegaron por mar a la costa norte peruana en tiempos remotos. Se establecieron allí y fundaron la cultura
    Chimú. El mito de Ñaylamp, según Uhle, sería el registro en forma de mito de una migración mesoamericana.


   Cuando Uhle formuló su teoría, hace mas de medio siglo, el panorama anterior al desarrollo de Mochica y
Nazca no se conocía muy bien. Uhle encontró manifestaciones anteriores a estas dos culturas en Ancón (Al
norte de Lima) pero las califico simplemente de “pescadores primitivos”. Fue enérgico en sostener que estos
“primitivos pobladores” no habían motivado el desarrollo de las culturas Nazca y Mochica.


   La teoría de Uhle tuvo vigencia hasta que en 1919 un arqueólogo peruano llamado Julio C. Tello descubrió la
cultura Chavin. Tello demostró que las culturas Mochica y Nazca no tenían sus orígenes en Mesoamérica sino en
“lo Chavín”, cultura que se desarrollo en el Perú mucho antes que aquéllas.


   Aunque la teoría de Uhle se derrumbó ante el hallazgo de Tello, hay ciertas afirmaciones enunciadas por el
arqueólogo Alemán que no se pueden negar, por ejemplo: las similitudes que existen entre el arte mesoamericano
y el peruano. Estas similitudes se explican no por la teoría inmigracionista de Uhle sino más bien por la teoría del
común origen de la Alta Cultura americana que veremos más adelante.



                                       LA TEORÍA AUTOCTONISTA



                                               El autor de esta teoría es Julio C. Tello (1880-1947)., arqueólogo
                                        peruano. Sus estudios y descubrimientos le permitieron elaborar una
                                        tesis contrario a la de Uhle. Tello sostiene que el origen de la Alta
                                        cultura peruana es autóctono. Esto quiere decir que la cultura no fue
                                        traída de ninguna parte sino que se creó aquí. Como vez es una posición
                                        totalmente opuesta a la de Uhle. Para Tello el origen de la Alta Cultura
                                        Andina está en la sierra en el área de Chavín de Huántar.


                                               Tello plantea que al Perú llegaron en tiempos remotos tribus
                                                   (3)
                                        Arawacks         procedentes de la Hoya Amazónica. Estos hombres, de
                                        cultura no muy desarrollada, se establecieron en la ceja de selva y luego
                                        se trasladaron a la sierra. El nuevo ambiente de la sierra fue para esta
                                        población un reto que los habría llevado a crear una cultura superior:
                                        Chavín. De Chavín de Huantár, la Alta Cultura se habría dispersado por
                                        todo el Perú y aún más allá de sus fronteras actuales. Resumiendo:
            JULIO C. TELLO

                                            Tello plantea que en la cultura Chavín se
                                            encuentran las primeras evidencias de Alta
                                            Cultura en el Perú. Es la más antigua y le
                                            llama cultura matriz, es decir, la que da
                                            origen    al    resto   de   las    culturas.
                                            Contrariamente a lo que decía Uhle, Tello
                                            sostiene que las Culturas Nazca y Mochica no
                                            fueron      resultado    de     importaciones
                                            mesoamericanas    sino que   su   origen   se
                                            encontraba en Chavín.
¿En qué hechos se basa Tello para plantear esta teoría?

     Sus fundamentos son los siguientes:

                                             (3)
                                                   Arawacks. Una de las tribus primitivas que habitaba en la Hoya o
                                                              Llanura Amazónica


               Según la teoría
          Autoctonista tribus
     Arawacks con una cultura
       no muy desarrollada se
 establecieron en la sierra
 dando origen a Chavín. De
     allí los avances culturales
 se difundieron por todo el
                           Perú




                                         

TEORIA AUTOCTONISTA

4.     Arawacks
5.     Chavín
6.     Mochica
7.     Nazca



          La existencia de plantas de origen selvático que se cultivan tanto en la sierra como en la costa (ej. Yuca,
          maíz, camote, frejol, etc).
          La domesticación de llamas y alpacas por los hombres de la sierra, pero que después fueron conocidas y
          utilizadas por los costeños.
          Representaciones de animales selváticos como monos y felinos. Además en Chavín existío un culto al dios
          Jaguar (animal selvático).
          Influencia del arte andino en el costeño.

     Por su carácter autoctonista la teoría de Tello tuvo gran acogida. Era importante para los peruanos creer que su
     cultura no venía de otro lado sino que era autoctonista.

     ¿Qué queda de la Teoría de Tello?                    Lo que se nos puede negar de la teoría de Tello es que él fue
     el primero en señalar algo que ha sido ratificado posteriormente por una serie de arqueólogos: el origen de
     Mochica y Nazca está en Chavín y no en Mesoamérica como había sostenido Uhle.
   LA TEORÍA ALOCTONISTA

                                A la luz de los descubrimientos de la segunda mitad del siglo XX
                         un arqueólogo peruano. Federico Kauffmann Doig, revisó las teorías de
                         Uhle y Tello y elaboró una nueva: la teoría Aloctonista.
                         Esta vendría a ser una variante del inmigracionismo pues, al igual que
                         éste, sostiene que desde fuera llegaron influencias al Perú que dieron
                         origen a la Alta Cultura.


                                Desde 1957 se venían descubriendo etapas muy antiguas del
                         desarrollo del hombre en el Perú. Se descubrieron los restos de
                         Lauricocha y Huaca Prieta, restos que ya has estudiado en los capítulos 4
                         y 5. Estos descubrimientos revelaron la existencia de hombres en el
                         Perú, anteriores a Chavín. En un primer momento la única consecuencia
                         de estos descubrimientos fue desplazar la teoría autoctonista a etapas
                         más antiguas que las representadas por Chavín. Posteriormente,
                         Kauffmann tomando como base estos descubrimientos planteó una teoría
                         aloctonista.

FEDERICO KAUFFMANN
                                Las etapas de Agricultura Incipiente (Huaca Prietra , etc) y Pre-
                         Agrícola   (Lauricocha,     etc).   Según   Kauffmann,     no   mostraban
                         antecedentes que revelaran características de la Alta Cultura andina,
                         como por ejemplo el origen del gran desarrollo arquitectónico de Chavín.
                         Es decir, existía un vacío entre el desarrollo alcanzado por los hombre
                         de la época      pre-agrícola y de la agricultura incipiente y Chavín.
                         Kauffmann pensó que la respuesta a este vacío podía estar en la cultura
                         Mesoamericana.


                         Siendo el Formativo mesoamericano mas antiguo que el peruano, podía
                         ser que la Alta Cultura peruana fuera resultado de uno o varios
                         movimientos difusionistas venidos de Mesoamérica.
                         Kauffmann encontró una serie de indicios: el uso del maíz (más antiguo
                         en Mesoamérica), la semejanza en los motivos econográficos (dibujos),
                         el uso de orejeras y caracoles marinos en ambas zonas, etc.


                         Posteriormente Kauffmann reformuló su teoría.



                            Planteó que la Alta Cultura americana, tanto la
                            mesoamericana como la peruana se forma primero
                            en el Ecuador, en la cultura Valdivia. Aquí el
                            Período Formativo empieza en el 3,000 a.C.
                            aproximadamente   (anterior   a  los   períodos
                            Formativos de Mesoamérica y el Perú). En esta
                            época ya se encuentran en Valdivia comunidades
                            alfareras.
                            Desde Valdivia, luego de un primer desarrollo
                            local, la cultura se habría difundido dando
                            origen al Período Formativo del Perú y México.
                            En conclusión, las Altas Culturas mesoamericana
                            y peruana tienen un origen y raíces comunes.
2




                  1


           3           4

                                                                                  LEYENDA:
                                                                             1.    Formativo Ecuatoriano
                                                                             2.    Formativo Mesoamericano
               OCÉANO                                                        3.    Formativo Peruano
               PACÍFICO
                                                                             4.    Chavín



   LA TEORÍA AMAZÓNICA

    Propuesta recientemente por el arqueólogo Donald Lathrap sostiene que el formativo ecuatoriano tiene sus
    orígenes en la Amazonía. La Amazonía influyó asimismo decididamente y por igual en Centroamérica y en los
    Andes Centrales.
    Estas relaciones y parentescos de lo Andino y lo Centroamericano a través de la Amazonía estarían
    comprobadas por similitudes lingüísticas (parecidos entre los idiomas Chimú – Uro Chipayas del Altiplano y el
    Proto-Maya de Centroamérica), similitudes en representaciones sacras (entre el caimán Chavín y el Dios Maya
    Itzmna),


                               4




                                   2
                                                        1



                                          3




                                                                                         LEYENDA:
                               OCÉANO                                               1.    Amazonía
                               PACÍFICO
                                                                                    2.    Ecuador
                                                                                    3.    Perú
                                                                                    4.    Centroamérica
   LA TEORÍA HOLOGENISTA

    Postulada por el Dr. Luis Guillermo Lumbreras, quien al respecto escribe: “La contradicción Aloctonismo-
    autoctonismo está; pues superada y, en apariencia, históricamente clausurada. En la tercera parte de éste
    libro (Arqueología de la América Andina”) Proponemos una tesis “Hologenista” de los procesos de cambio; esto
    significa simplemente, que todos los factores internos y externos, confluyen en tales procesos, que se
    presentan cuando el nivel de desarrollo histórico de los pueblos le permite y lo requiere”.
TRABAJO PRÁCTICO Nº1


1.   ¿Con que culturas se inicia la alta cultura peruana para el Dr. Max Uhle?

     a) Maya – Azteca                               b) Chavín – Paracas               c) Proto Chimú – Proto Nazca
     d) Mochica – Nazca                             e) Nazca – Paracas

2.   ¿Con que cultura se inicia la alta cultura peruana para el Dr. Julio C. Tello?

     a) Proto chimú                                 b) Chavín                         c) Paracas
     d) Protonazca                                  e) N.A.

3.   ¿Quién postuló la teoría Aloctonista sobre el origen de la cultura peruana?

     a) Max Uhle                                    b) Luis G. Lumbreras              c) Kauffmann Doig
     d) Julio C. Tello                              e) N.A.

4.   Encontrar la palabra escondida:



     1.



     2.



     3.



     4.



     5.



     6.



     7.




     1.   Autor de la Teoria Autoctonista

     2.   Sostuvo la Teoría Inmigracionista.

     3.   Teoría defendida por Luis G. Lumbreras.

     4.   Quien afirma la teoría Amazónica

     5.   Resultado de creaciones hechas por el hombre durante siglos.

     6.   Nombre de tribu de la Amazona descrita por Julio C. Tello.

     7.   Cultura que contribuye a la formación del Perú Mesoamérica.
CAPÍTULO QUINTO
                                  DE LOS CAMPESINOS ALDEANOS

                                                              Que trata de la forma cómo la nueva economía
                                                              agropecuaria convirtió en geniales creadores a
                                                              los hombres. Se cuenta la historia de los
                                                              descubrimientos del tejido y la cerámica y los
                                                              orígenes y apoteósico desarrollo de la
                                                              arquitectura. Ocupa la historia comprendida
                                                              ente los años 2,500 a 1,500 a.C.


En poco tiempo aumentó la poblaci6n. Los valles se fueron cubriendo de campos de cultivo y cerca de               ellos los
campesinos construyeron sus viviendas, como en Chilca. Al aumentar la poblaci6n. natura1mente. los grupos de      viviendas
fueron mayores también; aumentaron tanto, que los arqueó1ogos, ahora, los encuentran con cierta facilidad en      todos los
valles de la costa y ya los están encontrando también en la sierra. Eran campesinos, es decir gente               dedicada
íntegramente al campo y vivían en aldeas o en estancias.

Hay un hecho importante en todo esto, con respecto al futuro: aparece la propiedad. Antes, los hombres só1o eran
dueños de los productos de los que se apropiaban por caza o recolección o pesca, pero no eran dueños de nada más
(aparte, naturalmente, de sus propias armas e instrumentos); en cambio, el hecho de sembrar la tierra y usarla como
medio de vida, hizo que las comunidades aldeanas se constituyan en propietarias privadas (colectivas) de su tierra, con
derecho a defenderlas de cualquier advenedizo que quisiera usarlas con iguales fines. Al mismo tiempo, esto modificó las
relaciones entre las personas, de manera tal que la banda tuvo que ser remplazada por la comunidad aldeana.

La diferencia entre la banda y la comunidad es una diferencia de gran magnitud. La banda es una organización
unifamiliar, mientras que la comunidad, aunque normalmente mantienen los 'Vínculos familiares de consanguinidad, es una
organización multifamiliar, es decir que la conforman varios padres de familia con sus hijos. En la banda existe una
jerarquía de poder basada generalmente en la fuerza y la astucia, pues el "jefe" es el que es más fuerte o más hábil
para cazar; en la comunidad se busca la opinión de sus miembros y la mujer sube en importancia; la comunidad estará
organizada en Ayllu, lo que más tarde permitirá una suerte de "consejo" para decidir la vida de las gentes, en donde la
experiencia de los mayores tendrá gran, importancia en las decisiones. Al vivir cerca de sus "chacras”, los hombres se
volvieron sedentarios y junto con esto se dieron notables descubrimientos que facilitaron la actividad humana. El más
importante fue, por cierto, el sucesivo sometimiento de la naturaleza al hombre por medio de la domesticaci6n de más
plantas; descubierto al principio, fue la tarea de consciente experimentaci6n el obtener nuevas plantas para el cultivo.
En la costa se domestic6 los pallares y las calabazas y los frijoles y zapallos, muchas frutas como la lúcuma, el pepino, el
pacae, la ciruela del fraile y luego plantas tan importantes como el algodón. Sería muy largo enumerarlas todas.
Esta es la edad de los grandes descubrimientos tecnológicos. Con las fibras del junco, el maguey y luego el algod6n y sólo
más tarde la lana de los auquénidos, se hizo el descubrimiento del tejido. Al comienzo parece que no lo usaban mucho
para vestidos, pero esto está aún por estudiarse; luego, los pescadores aprovecharon del descubrimiento para hacer
redes ¡Hay que imaginar lo que esto significó para los pescadores!; era aumentar en un 1,000 por 1 la producci6n de
peces, pues lo que se puede pescar con anzuelo es muy poco en relaci6n a lo que se puede obtener con la red.
El descubrimiento pudo comenzar a raíz de la confecci6n de cestos y esteras, que se hacía desde tiempo atrás; ahí está
el principio de la tela; más tarde, con fibras delgadas y suaves
Diseño de un ave
                                                                                             (¿Halcón?), decorando un
                                                                                             tejido primitivo
                                                                                             encontrado en Huaca
                                                                                             Prieta, valle de Chicama.



como las del algod6n, los lienzos fueron más adaptables a la forma humana y debieron remplazarlas a las pieles de
animales o quien sabe qué otro tipo de abrigos usados por los hombres.

El tejido primitivo era muy sencillo; no se conocía ningún aparato especial para hacerlo, pues sólo unos dos mil años
después se descubrió el telar. Las telas se hacían entrelazando los hilos de una manera muy ingeniosa; en algunos casos
combinando hilos de dos colores diferentes.

Pero el tejido fue el único descubrimiento novedoso; hay dos más: la cerámica y la arquitectura.
El más antiguo es la arquitectura, casi va de la mano con el descubrimiento de la agricultura, pero, en verdad, su
desarrollo notable sólo se da en este tiempo.

Las casas, es decir el aspecto de la técnica de construcción y de la arquitectura, fueron de manera muy rudimentaria
siempre, generalmente con materiales merecedores; en algunos casos, como en el Waka (es decir "colina sagrada")
llamada Prieta, al norte de Trujillo, se hacían una especie de cuartos excavados en la basura, forrados con cantos
rodados (piedras del río o de la playa); en otros casos, en sitios más al sur, como en el paraje de. Asia, al sur de Lima,
con barro se dibujaron algunas casas.

Aunque un poco después, la arquitectura comunal fue la que dio
un gran salto. Se construyeron edificios públicos, seguramente
con ayuda de toda la comunidad, en o cerca de las aldeas, cuya
funci6n era ceremonial ya sea religiosa o no. En la sierra, en
Huánuco, aparecieron varios de ellos, de los cuales el más
destacado es uno que le llamaron Templo de las Manos
Cruzadas, sus descubridores, unos científicos de Tokio
(Jap6n); se han encontrado varios en la costa, especialmente en
la costa central, entre Lima y Trujillo, como el de Aldas, en
Casma, el de Río Seco, cerca de Huarmey, o el de El Paraíso, en
Chuquitanta (Lima).
Los edificios son hechos de piedra y enlucidos sus muros con barro; en algunos casos tienen ornamentaci6n que pudo
ser ritual, como el caso de las Manos Cruzada, que aparecen en Kotosh (Huánuco). Son recintos, especialmente los de
Huánuco y Lima, que contienen un fogón en su interior, al centro de un cuarto que está dispuesto de manera tal que
varias personas se pueden sentar alrededor.


Hasta muchos, muchísimos siglos después, la arquitectura de carácter permanente, hecha de piedras o adobes, sólo
servirá para construir templos u otros edificios comunales, y las viviendas, edificios domésticos, seguirán siendo muy
rudimentarios.


En cuanto al descubrimiento de la cerámica, que se produce casi al finalizar esta etapa de increíble creatividad, en
realidad hay muchas discusiones sobre su origen; unos dicen que se originó en un solo lugar en el mundo, que se
descubrió por sólo una vez en la historia y que de allí se difundi6 a todo el mundo; otros sostienen que tal
descubrimiento no es un hecho único y que todos los pueblos que llegan a un cierto nivel de desarrollo, llegan a
descubrir la cerámica. Este es un debate del que nosotros preferimos evadirnos hasta que haya más pruebas para
cualquiera de los argumentos. En realidad, por hoy lo más importante es el descubrimiento mismo y lo que esto
significó en el antiguo Perú. Estamos inclinados a aceptar que el evento se produjo al norte del Perú, sea en Ecuador o
Colombia y que de allí se difundió hacia el sur. Sea como fuere, hacia el año 2,000 a.C., aparecen los primeros
alfareros, haciendo unas vasijas de color marrón oscuro, muy toscas, que se produce en varias partes.


La cerámica no es un descubrimiento sencillo, pero los efectos de su descubrimiento son aún menos sencillos. Hacer
cerámica es transformar la tierra en piedra; es hacer del barro, que adopta cualquier forma y es pegajoso, un objeto
duro y permanente, con una forma no modificable, aunque frágil. Al modelar la arcilla, uno crea una forma que en la
naturaleza no existe; por ejemplo la figura idealizada de una mujer. El barro, con la forma que uno quiere darle,
sometido al fuego, se convertirá en piedra. Es un hecho mágico que solo en nuestro tiempo la ciencia puede explicar en
términos no mágicos; pero ellos no.


De otro lado, en la vida práctica, la cerámica resolvió infinidad de problemas. Los pescadores, por ejemplo, no pueden
apartarse mucho de las fuentes de agua para vivir, aun cuando las zonas de pesca sean abundantes más allá;           la
cerámica los aproxima a los más alejados lugares de pesca, porque pueden trasportar. El líquido y mantenerlo fresco
dentro de los recipientes por algún tiempo. Lo mismo sucedía con los agricultores. Todos estos descubrimientos
produjeron cambios importantes en la vida de las gentes, pero ellos fueron aun mucho más rotundos y provechosos
cuando los hombres estrecharon sus contactos y cuando nuevos descubrimientos permitieron más fructíferas y
beneficiosas actividades.
TAREA DOMICILIARIA Nº1



1.   ¿Qué entiendes por alta cultura peruana?

2.   ¿Cuáles son las teorías sobre la alta cultura peruana?

3.   ¿Cuál es la más importante para usted? ¿Por qué?

4.   Ideas principales de Julio C. Tello?

5.   ¿Cuáles son las pruebas de Max Uhle?

6.   ¿Qué nos dice la Teoría Aloctonista?

7.   ¿Por qué es importante la idea de Luis G. Lumbreras?

8.   ¿Qué cultura mesoamericana antecede al Perú?

9.   ¿Cuál es la cultura matriz para el Perú?

10. ¿Cuáles son las pruebas presentadas por Kauffmann Doig?

11. ¿Qué de nuevo aporta Donald Lathrap?

12. ¿Qué periodo cultural antecede a este tema?

13. Un comentario sobre la lectura.

14. Realizar un mapa conceptual sobre el tema?

15. Hacer un mapa señalando las teorías.
NIVEL: SECUNDARIA                        SEMANA Nº 2                            PRIMER AÑO




                        MARCO TEÓRICO CULTURAL PRE-HISPÁNICO

A lo largo de la historia del Perú y principalmente en el siglo XX, se ha buscado la manera, de buscar una periodificación y
esquemas cronológicos. Uno de los primeros fue el cronista Felipe Guamán Poma de Ayala, hace 100 años hizo una aproximación a
este tema Max Uhle, pero contraponiéndose al esquema de Uhle. J.C. Tello propuso uno distinto en 1921.

Aporte de los esquemas previamente descritos, existen otros como el arqueólogo norteamericano A. L. Kroeber quien en 1942
ideó una secuencia cronológica que ordena la historia del antiguo Perú a partir del año 1500 a.C. utilizando dos categorías:
“Horizonte” e “Intermedio”. Esta secuencia es la más utilizada hasta la actualidad.

Jhon Rowe en 1956 planteó un esquema que servia principalmente para ubicar la alfarería en una columna temporal, sin
considerar aspectos evolutivos o de desarrollo sociopolítico. Lo dividió en dos grandes estadios: Pre-Alfarero y Alfarero; a su
vez, el segundo fue dividido en: Período Inicial, Horizonte Temprano, Intermedio Temprano, Horizonte Medio, Intermedio
Tardío y horizonte Tardío.

En la década de 1960, el esquema de Rowe fue cuestionado por lumbreras quien propuso otro compuesto por: Lítico, Arcaico,
Formativo, Desarrollo Regional, Imperio Wari, Estados Regionales, Imperio Tahuantinsuyo. Ciertamente, ambos esquemas tienen
vigencia y son distintamente utilizados por los científicos y el público no especializado. Nosotros utilizaremos los Horizontes e
Intermedios.


          LA ALTA CULTURA

     La aparición de la Alta Cultura presupone:

     1.     Una agricultura desarrollada (con control de riego y domesticación de cultivos complejos como el maíz, que generaba
            excedentes. Esta permitió la expansión de la población.
     2.     La consolidación de núcleos Jerarquizados de poderes de origen cultistas y otros, como castas sacerdotales, jefes
            militares, etc.
     3.     Desarrollo artesanal intenso: Cerámica, Textilería, Metalurgia, etc.


                               PERIODIFICACIÓN DE LAS ALTAS CULTURAS PERUANAS




      HORIZONTE
                                                                                                  INTERMEDIO
           Periodo de
                                                                                                  Periodo de DESARROLLOS
        HOMOGENIZACIÓN
                                                                                                  CULTURALES LOCALES. Se
            CULTURAL.
                                                                                                 mantienen elementos de la
      Una cultura se difunde
                                                                                                    cultura del horizonte
      en gran parte de área
                                                                                                           anterior.
       andina (PANANDINA)

                                                  DESARROLLO DE LAS ALTAS CULTURAS EN EL PERÚ
                                                                                               (HORIZONTE E INTERMEDIOS)



                                                                1.     Es importante la ubicación en cada período.

                                                                2.     También, la ubicación geográfica.

                                                                3.     Culturas de Transición (*)
                    PRECERÁMICO




                                            800 - 500 d.C
                 PRIMER HORIZONTE
                   (Aparición del Estado)                                                                       CHAVÍN
                           Estado




1800–500 d.C
                                                            PUCARÁ                                                                                                        VICÚS
                         Teocrático
                                                                                                      PARACAS
                  Maestros Artesanos                                                                                         SALINAR
                     INTERMEDIO
                      TEMPRANO                              MOCHICA               LAMBAYEQUE         VIRÚ        RECUAY         LIMA       CAJAMARCA          NAZCA               HUARPA




 500–700 d.C
                   (Periodo de los
                                                                                                                                                                                           PERIODIFICACIÓN DE LAS CULTURAS SEGÚN JHON ROWE




                      artesanos)                                                                                TIAHUANACO

                 SEGUNDO HORIZONTE
                                                                                                                      WARI




 700-1200 d.C
                 INTERMEDIO TARDÍO
                   (Constructores de              CHANCAY            CHINCHA     CHACHAPOYAS        CAJAMARCA      CHIMÚ       HUANCAS   SEÑORIO   SEÑORIOS     CHANCAS       LAMBAYEQYE
                                                                                                                                          CUZCO                                 (Sicán)




1200-1438 d.C
                       ciudades)                                                                                                                    AYMARAS

                       TERCER                                                  INCA
                      HORIZONTE




 1438-1532 d.C
CERÁMICA CHAVÍN                                                 CERÁMICA NAZCA
         EJEMPLO DE UCLTURA EN UN HORIZONTE                             EJEMPLO DE CULTURA EN UN INTERMEDIO


PERIODIFICACIÓN DE LA ALTA CULTURA PERUANA SEGÚN DR. LUIS GUILLERMO LUMBRERAS.


  IMPERIO TAHUANTINSUYO                       ESTADOS IMPERIALES                          INCAS

    ESTADOS REGIONALES                        ESTADOS IMPERIALES                  CHIMÚ – CHINCHA

              HUARI                           ESTADOS IMPERIALES                          HUARI

                                                                                   MOCHE – NAZCA –
 DESARROLLOS REGIONALES                       ESTADOS PRIMARIOS
                                                                                     TIAHUANACO

             FORMATIVO                            JEFATURAS                       CHAVIN – KOTOSH

             ARCAICO                               TRIBUS                                CHILCA

              LÍTICO                               BANDAS                   TOQUEPALA – HUIRACOCHA




 CÁRACTERÍSTICAS EN LA ALTA CULTURA PERUANA


Veamos, algunos patrones básicos que caracterizan el formativo en el Perú, o las expresiones más sobresalientes que
indican la aparición de la cultura en el Perú.
Especialización y esplendor artesanal; la especialización en el trabajo es inherente al cuadro cultural del Formativo, por
cuanto el cultivo desarrollado lleva a la vida sedentaria. Sólo así se explica el Florecimiento de las artesanías: cerámica,
litoescultura, metalurgia, tejidos arquitectura monumental de piedra y de barro, etc.
Repasemos las características que ofrece el formativo en el concerniente a las diversas expresiones artesanales antes
señaladas.
   ARQUITECTURA


    Centros de poder, cultista y ceremoniales de planos simétricos, orientados de preferencia hacia el Este; estructura
    central con proyecciones en sus flancos, que encierran un patio hundido, el mismo de forma cuadrada o circular y que
    acaso simbolice una boca o un ojo. Muros de piedras grandes emplazadas con mortero constituidos por piedras
    pequeñas o cuñas y barro cuyos parámetros van revestidos con piedras labradas, etc.


   LITOESCULTURA


    “Estelas”, formadas por piedras de distinto tamaño y de formas
    simétricas o asimétricas (Sechín), con relieve generalmente en
    una de sus caras, de función arquitectónica evidente al revestir
    aparejos (Sechín), (Chavín); monolitos, o piedras alargadas
    trabajadas con relieve por todas sus caras; cabezas escultóricas.
    Relieve trabajados en base a Líneas, en base a relieves planos a
    relieves-redondeados en base a líneas anchas o surcos; vasos
    pequeños de piedra, morteros con diseños en relieve o figurando
    aves o pumas.

                                                                                Vaso de Piedra Cupisnique
                                                                                        8.5 cm.
   CERÁMICA




                                                        De difícil caracterización por las modalidades y las diversas líneas
                                                        evolutivas que comprenden. La cerámica Cupisnique-Chavín, sus
                                                        características básicas color negro, gris, chocolate, con cocción en
                                                        Horno cerrado que confiere tonalidad oscura a la cerámica, con
                                                        decoración   incisa   y pintura post-cocción        (Ocucaje, paracas,
                                                        tembladera); con líneas incisas o en relieve; formas esféricas de
                                                        cántaros con asa-estribo, etc; con boca “biselada” (más tarde como
                                                        tradición tomando la forma de anillo, en Mochica temprano y Vicús).


       Cerámica escultórica Vicús del tipo Moche, con
   TEJIDOS     reminiscencias Chavinoides.

    Telas o telar (Complejo Chavinoide). De Ica, representando seres de la mitología Chavín; ausentes en la Costa
    Norte y en la sierra, por condiciones climáticas desfavorables.
    Fibra de algodón: Tamaño grande de las telas, acaso “mantos” Pintura marrón, etc. Figuras con líneas dejadas en
    blanco. Figuras en la cerámica Vicús, muestran el uso de diversidad de prendas de vestir, algunas con aplicaciones
    metálicas de “colgajes” circulares.


   METALURGIA


    Adornos Y vajillas de oro (vasos ceremoniales, etc).
    Hallazgos de Changoyape (Complejo Chavinoide) de figuras míticas repujadas sobre oro laminado y recortado,
    siguiendo contornos determinados, figurativos metalurgia Vicús y frías de tecnología avanzada:
Planchas de cobre, doradas martillando láminas de oro, empleo de la técnica “colgajos”” circulares que vibran con el
     aire. Metalurgia de Frías , de despliegue artesanal: repujados, figuras huecas, soldadas con elementos movibles
     (cabeza, etc). Trabajos de miniatura, pinzas de depilar suntuosas en forma de media luna, narigueras, etc.




          LA AGRICULTURA Y LA “DOMESTICACIÓN DEL HOMBRE”

No hay “alta cultura” de la antigüedad sin una forma evolucionada de la agricultura, sin que la alimentación esté
supeditada al cultivo de la tierra. Sólo la actividad agrícola desarrollada llevará a los grupos humanos a transponer los
linderos del “primitivismo” constituyéndose en la auténtica fuente generadora de la “alta cultura”. Podría decirse que
por la agricultura son domesticados, por igual, plantas y hombres.


En efecto, la agricultura desarrollada obliga a los grupos humanos a establecerse en una región o lugar determinado,
por generaciones; es decir, los tornará sedentarios. Y no tan sólo porque tienen así su alimentación asegurada, sino
debido también a la necesidad de atender permanentemente las diversas faenas necesarias al cultivo de la tierra (1)
Pero el establecimiento permanente en un lugar determinado ha de llevar, a su vez, a que el hombre disponga del
tiempo necesario entre cosecha      y cosecha, para inventar nuevos utensilios, perfeccionarlos tecnológicamente y
dárseles formas artísticas (2). La cerámica no puede, teóricamente, aparecer en edades anteriores a la agricultura: es
frágil y pesada, y habría ofrecido dificultades de transporte en tiempos en que el hombre era todavía nómada. Algo
parecido sucede con el desarrollo de la arquitectura, que también es, con propiedad, hija de la actividad agrícola: en
efecto sólo la vida agrícola y el consiguiente sedentarismo justifica el dedicar esfuerzos a la construcción de
viviendas, que no hay que abandonarlas luego. Más aún, se levantan centros ceremoniales y cultistas cada vez más
grandes y suntuosos, dedicados a la administración y a las fuerzas sobrenaturales que intervienen en la germinación de
los cultivos: lluvia, concepto de madre tierra; etc. De tal manera que también las ideas mágico religiosas se enriquecen
notablemente con la actividad agrícola.


Otro aspecto capital, que también se explica como consecuencia de la actividad agrícola, es el aumento de la población.
La agricultura, en efecto que permite una alimentación segura y permanente, produce presiones demográficas. A su
vez el incremento de la población plantea el reto de lograr un nivel cada vez más alto de productos alimenticios; ello se
traduce en la necesidad de domesticar nuevas plantas y en la exploración de mejores técnicas del cultivo, solucionadas
en el Perú antiguo con irrigación artificial, terrazas de sembrar, abonos, e instrumentos agrícolas (taclla).


Pero la población continua creciendo en razón de la solución alimenticia inicial, que significa la agricultura misma y las
nuevas soluciones dadas por el hombre para lograr mayores recursos agrícolas, para alimentar la creciente prole. Esta
presión engrandecerá, a su turno, un estado de belicosidad entre subgrupos y grupos vecinos, por el dominio de las
aguas necesarias a los campos de cultivo, y la ampliación de las áreas mismas necesarias para la agricultura.
Por su parte, aquello ha de motivar que los grupos busquen organizarse mejor, para así lograr más poder. La
organización, que surge como una necesidad, se extenderá sobre la producción de los alimentos, sobre la defensa de
los campos de cultivo frente a la rapacidad de grupos vecinos, sobre el control de las aguas, sobre la búsqueda den
nuevas tierras y el despojo de las mismas, etc. Todo ello exige la formación de una clase dirigente, una elite
conductora que vele eficientemente por los destinos del grupo. Esta elite conductora que vele eficientemente por los
destinos del grupo. Esta elite controladora del poder reclamará privilegios para sí y sus descendientes. Se establecen
divisiones en el trabajo; especialización en diversas actividades: las de gobierno, las de dedicación en las esferas
mágico-religiosas que aseguran el amparo de las divinidades, las de la producción material de los alimentos, las de las
artesanías, etc.


Con ello la sociedad quedará cada vez más dividida en estratos sociales: surge nítidamente el hombre dedicado al
cultivo (campesinado), el grupo de mandones políticos y religiosos –que se ubican en templos y palacios-, y los
especialistas en las artesanías y otras actividades específicas, que viven en conjuntos urbanos –acaso también en
“barriadas” en torno a centros culturistas – o bien en determinados sectores de los mismos de mayor o menos
prestigio.


En tiempos en que se practica la agricultura desarrollada el hombre recobra su status de privilegio frete a la mujer;
en parte, probablemente, debido a que interviene en las faenas agrícolas que reclaman fuerza física: obras de
canalización, acueductos, etc. La mujer aparece ahora como colaboradora y sumida en una especie de esclavitud, si se
mira con el lente actual.


Este estado de cosas al que conduce el florecimiento de la agricultura y que impulsa al hombre a la civilización, que “la
doméstica”, prevalecerá hasta la conquista española, con sólo variantes particulares reinando rivalidad y belicosidad
permanentes entre grupos y naciones que se forjan y sucumben dando paso a la expansión de grupos mejor
organizados, por lo mismo más poderosos que imponen, temporalmente, su dominio en áreas mayores: su idioma sus
dioses, sus estilos en las artes, etc.
Y serán los restos de estilos de las artesanías con sus representaciones arqueológicos más importantes para el
conocimiento de esa cultura ya que no se dispuso de una forma superior de escritura.
TRABAJO PRÁCTICO Nº2




Aprecia con análisis el dibujo y contesta las siguientes preguntas:


1.   ¿Cuál es lo más importante para construir un templo?


      .......................................................................................................................................................................................................

      .......................................................................................................................................................................................................

      .......................................................................................................................................................................................................

      .......................................................................................................................................................................................................


2.   ¿Qué actividades surgieron con el formativo?


      .......................................................................................................................................................................................................

      .......................................................................................................................................................................................................

      .......................................................................................................................................................................................................

      .......................................................................................................................................................................................................


3.   ¿Si tú viveras en el formativo y fueras del pueblo como distribuirías tu tiempo?


      .......................................................................................................................................................................................................

      .......................................................................................................................................................................................................

      .......................................................................................................................................................................................................

      .......................................................................................................................................................................................................
HISTO - LETRAS


         Encontrar todas las palabras posibles de acuerdo al tema desarrollado:



      P        E          R           I          O          D            I         F           I      C         A         C           I         O           N          E           L          H          U

      H        K          R           O          E           B          E          R          N       A         R         E          A           L          A          Z           I          U          S

      O        A           C          I          H          G           O          M           T      N         Q         R           I          L          Z          S          M           A          E

      R        E           C          U          A           Y         W           A           E      E         U         A          G           E          C          E          A           R          T

      I        C          H           A          N           C          S          R           R      W         E        M           R           T          A          R           C          I          O

      Z        V           I          R          Ú          M           U           I         M       O         O         I          U          C           A          A          H           H          D

      O        C           Z          U          C           E          C          A           E      R         L         C          L          O           B          T          A           C          R

      N        U          M           I          H           C           I         C           D      N         O         A          A           I          Z           I         N           N          E

      T         I         H           U          A          N           V          N           I      O         G         I          T           L          I          L           C          I          C

      E        T           E          X          T           I          L           I         O       H         O         C          E          V           A           I         A           H          A

      L        U          M           B          R           E          R          A           S      J         E         A          M           J         M           M           Y          C          S




a.-          ...................................................................................          i.-       ......................................................................................



b.-          ...................................................................................          j.-       ......................................................................................



c.-          ...................................................................................          k.-       ......................................................................................



d.-          ...................................................................................          l.-       ......................................................................................



e.-          ...................................................................................          m.-       ......................................................................................



f.-          ...................................................................................          n.-       ......................................................................................



g.-          ...................................................................................          ñ.-       ......................................................................................



h.-          ...................................................................................          o.-       ......................................................................................
TAREA DOMICILIARIA Nº2



1.   Mencionar a las personas que hacen una división de las culturas peruanas.

2.   ¿En qué consiste la división de Jhon Rowe?

3.   Explicar la división de Luis G. Lumbreras.

4.   ¿Qué es un Horizonte?

5.   Mencionar las culturas peruanas que pertenecen a un horizonte?

6.   ¿Qué es un Intermedio?

7.   5 culturas pertenecientes a un Intermedio

8.   ¿Qué es una tribu?

9.   ¿Qué es un estado imperial?

10. Características culturales en el Formativo

11. Importancia de la Arquitectura.

12. Importancia de la Cerámica

13. Realizar un mapa conceptual sobre el tema.

14. Hacer un comentario sobre la lectura.

15. Realizar 5 dibujos sobre el tema.
NIVEL: SECUNDARIA                                   SEMANA Nº 3                                          PRIMER AÑO




                                                         CULTURA CHAVÍN


De los templos que había en el Horizonte Temprano, uno adquirió gran prestigio: El Templo de Chavín de Huántar. Chavín o
Chavín de Huantar es un pueblo serrano 3200 m.s.n.m. que se encuentra en la falda oriental de la Cordillera Blanca, provincia
de Huari, Callejón de Conchudos, bañado por los ríos Mosna y Huacheccsa, departamento de Ancash.
Cuenta la historia que hacía el siglo XVI fue visitado por el cronista español Cieza de León, más no le prestó mayor importancia
; luego es visitado por Antonio Raimondi en el siglo XIX; a quién debemos el conocimiento de la Estela de Raimondi. Sin
embargo a quien podemos considerar el verdadero descubridor de Chavín, es el arqueólogo peruano Julio C. Tello en 1919.




                                                                                                                       VISTA PANORÁMICA DE CHAVÍN DE
                                                                                                                                  HUANTAR
                                                                                                                      El complejo consiste en dos templos:
                                                                                                                        el antiguo al norte y el nuevo al
                                                                                                                                       sur.



              MESOPOTAMIA                 CHINA                       EUROPA
                                                                                                      ÁFRICA
          Se fortalece el imperio    La dinastía Shong     S.XII : Grecia Arcaica o
                   Asirio           1600-1027 fue un                   primitiva.
                 2000-612                período de        753: Fundación de Roma                 Hacia 900 a.C.
                                    florecimiento 1500     327: Alejandro Magno            Se funda Cartago en la actual
                                                                     conquista la India.              Túnez.
                                                                                                                                    A.C.

                                                  LÍNEA DE TIEMPO
                                                           LA CULTURA CHAVÍN                                                        A.C.

                                       1200                                                                                300
Centro más importante: CHAVÍN DE HUÁNTAR (ANCASH)

Difusión:



    Norte: Río Tumbes – Cajamarca

    Sur : Río Grande (Ica) – Ayacucho

    Este : Río Marañón nacientes del Huallaga

    Oeste: Océano Pacífico

    Chavín comprendió la Costa, Sierra y parte de la Ceja de Selva.


Condiciones de desarrollo:



     Agricultura desarrollada (control de riego y domesticación de cultivos complejos).

    Ejemplo: el maíz

     Desarrollo Artesanal

     Consolidación de núcleos jerarquizados de poder de origen cultista.



Organización política:



     Estado Teocrático (gobernado por reyes sacerdotales).

     Aparecen las clases sociales.

     Sacerdote

     Nobleza (casta guerrera)

     Campesinos vivían organizados en Ayllus




                                Sabías que … las cabezas clavas adornan la
                                fachada exterior de Chavín de Huantar.
                                Actualmente sólo queda una en su lugar de origen.
                                Los arqueólogos las han llamado así por que la
                                nuca atraviesa la pared como si fuera un clavo…
ORIGEN DE CHAVÍN                                                                 Sabías que … uno de los fenómenos sobre el cuál
                                                                                      discuten los arqueólogos hasta hoy es el origen
                                                                                                 de la cultura Chavín …
                                 Fue el primero en excavar el templo,                    Abajo, algunos de estos planteamientos.
                                 Chavín se origino en la Selva. Tello la
 Para Julio C. Tello             llamó “Cultura Matriz”, pues pensó
                                 que esta cultura había sido el origen
                                 de todas las otras culturas peruanas.
                                 Sostuvo que Chavín era de origen
     Según R. Larco              costeño, pues en Sechín, por ejemplo
         Hoyle                   que fue anterior a Chavín, había
                                 representaciones muy similares.
                                 Señala que la influencia religiosa vino
                                 de la costa y fue llevada a las altura,
                                 allí unida a tradiciones amazónicas,
Para Richard Burger
                                 fue madurando hasta crear un nuevo
                                 culto que, reelaborado y fortalecido,
                                 se extendió en el Perú.



    ARQUITECTURA


           ARQUITECTURA CHAVÍN                                    Usaron materiales, costa (barro), sierra (piedra), se caracterizó por
                                                                  las formas geométricas, combinadas en sus construcciones, por
                                        2                         ejemplo:
          1
                                                                  Pirámide Trunca, patio, pozos hundidos, distribución de los edificios
                                                                  en “U”, etc.
                                                                  Además construyó edificaciones subterráneas con diseños tipo
                                    3                             laberínticos.


                                                                  Templo Principal: Templo de Chavín de Huántar apuntan hacia el

                4                            5                    readornado con figuras de piedra (cabeza clava) en su interior se
                                                                  encuentra el Lanzón Monolítico.


1. Plataforma pirámide trunca.     4. Plaza Hundida circular
2. Andenes, terrazas.              5. Plaza hundida rectangular
3. Edificio en “U”



     Otros templos:

      -       Kunturhuasi (Cajamarca)                               - Pacopampa (Cajamarca)
      -       Garagay (Lima)                                        - Cupisnique (La Libertad)
      -       Moxeque (Casma)                                       - Punkuri (Casma)
      -       Cerro Blanco (Casma)                                  - Chongoyape (Lambayeque)
      -       SEchín (Casma)                                        - Caballo Muerto (Trujillo)
      -       Palca
Los templos tenían funciones:

a)   Religiosas
b)   De intercambio y control social
c)   De conocimiento astronómico


    Religión: “Dios Jaguar”. Kauffmann lo llamo “Piscoruna”.
     Personaje antropomorfo con características de:


-    Jaguar
-    Antropomorfo
-    Ave de rapiña
-    Serpiente

                                                                                      DIOS
    Cerámica:
                                                                                   JAGUAR



     Destacó la de tipo ceremonial, es decir, la que se utilizó en el culto.
     Estos huacos ceremoniales tenían el cuerpo globular con pico y asa
     estribo. Eran ceramios monocromos negros o grises, se encuentran
     adornados con motivos felínicos hechos en altos y bajos relieves.



    Escultura:                                                                     HUACO
                                                                               CEREMONIAL
     Fue la actividad que más desarrollaron. En la sierra se tallaba la
     piedra, lo más común fueron las estrellas o lápidas (piedra planas
     con figuras en alto relieve); los obeliscos en forma de prismas
     estas piedras eran llamadas blancas.


     Restos:


     -   Obelisco Tello
     -   El Lanzón Monolítico
     -   La Estela de Raimondi
     -   Estela de Yauya
     -   Cóndor de Chavín                                        CABEZA
                                                                  CLAVA
     -   Cabezas Clavas




                      CONDOR
                       CHAVÍN
AMPLIACIÓN DEL TEMA


 El arte lítico en la Escultura

     Es obligado hablar en este punto de los principales objetos de culto, de Chavín.

    El Lanzón Monolítico

     Como ya sabes, se encuentra en el Templo Antiguo. Es una de las esculturas más representativas del Arte Chavín. Mide
     5.53 mts. De altura y el material es granito blanco trabajado en bajorrelieve.




    EL LANZÓN MONOLÍTICO
            Mide 5.53 mts.
                 De altura


     Representa una divinidad. Es un personaje felínico con características humanas: de pie, con los dedos de los pies y las
     manos terminados en garras, el brazo derecho hacia arriba y el izquierdo hacia abajo. Lleva aretes, collar túnica y
     cinturón. El cabello es figurado como serpiente.

    La Estela de Raimondi

     Mide 1.98 mts. X 74 cms., es de granito trabajado en planorrelieve.
     No se conoce su lugar originario. Pertenece a una época tardía de
     Chavín: 600 a.C.

     Corresponde a un dios con forma humana, con rasgos felinos.
     Está al pie, con los brazos abiertos, sosteniendo en cada mano una
     especia de báculo. En la parte inferior, los báculos terminan en
     cabezas de felinos, en la parte superior tienen cabezas de
     serpientes. Las manos y los pies terminan en garras. La cabeza es
     bastante grande y de forma rectangular. La boca de labios gruesos,
     muestra cuatro colmillos curvados. Los ojos tienen las pupilas hacia
     arriba.                                                     ESTELA DE RAIMONDI DE
                                                                                    CHAVÍN
     De un cinturón decorado surgen dos serpientes a cada lado. Encima
                                                                Mide 1.98 mts. de alto y
     de la cabeza hay una larga y complicada serie de dibujos a manera
                                                                     0.74 mtrs. de ancho
     de tocado con radicaciones.
                                                                         Material : Diorita
   El Obelisco Tello

    Lleva ese nombre en reconocimiento a la labor de
    investigación realizada por el científico Julio C. Tello.
    Pertenece al período más antiguo de Chavín: 1000 a.C.


    El obelisco es un pilar de granito, de 2.52m de altura.
    esculpido en las cuatro caras. Tiene una forma alargada, de
    corte rectangular.


    Representa dos animales en forma muy compleja. Uno está
    en actitud de devorar a tres animales, un ave, un pez y un
    monstruo.


    El otro, parece haber devorado ya a otros seres. También
    están representados aves, serpientes y felinos.




                                                 EL OBELISCO TELLO
                                     Mide 2.52 mts. de altura y 0.32 mts. de ancho.
                                                   Material : Granito
TRABAJO PRÁCTICO Nº3

   Deberás apreciar por unos minutos los siguientes cuadros o dibujos, debiendo. Luego señalar las características más
    importantes:



                                                                                                    1.       .....................................................................................................
                                    1
                                                                                                             .....................................................................................................

                                                                                                    2.       .....................................................................................................
                          2
                                                                                                             .....................................................................................................

                                                                                                    3.       .....................................................................................................

                                                                                                             .....................................................................................................

                                                                                                    4.       .....................................................................................................

                          3                                                                                  .....................................................................................................



    1. ............................................................................................

          ............................................................................................

    2. ............................................................................................

          ............................................................................................

    3. ............................................................................................

          ............................................................................................

    4. ............................................................................................

          ............................................................................................




                                                                                                    1.       .....................................................................................................

                                                                                                             .....................................................................................................

                                                                                                    2.       .....................................................................................................

                                                                                                             .....................................................................................................

                                                                                                    3.       .....................................................................................................

                                                                                                             .....................................................................................................

                                                                                                    4.       .....................................................................................................

                                                                                                             .....................................................................................................


 ¿Qué es una Teocracia?

    ..............................................................................................................................................................................................................

    ..............................................................................................................................................................................................................

    ..............................................................................................................................................................................................................
Capítulo Sexto
                                        LOS DIOSES DE CHAVÍN

                                                            Donde se trata de los orígenes de la Civilización Andina, de la manera
                                                            cómo aparecieron los artesanos y otros especialistas, del descubrimiento
                                                            de la metalúrgia y del desmesurado crecimiento de los templos y la
                                                            importancia de los sacerdotes; todo lo cual ocurrió entre los años 1,500 a
                                                            500 a.C.



Cuando se ingresa al templo de Chavín, se tiene la sensación de entrar en un mausoleo lleno de fantasmas feroces. El
silencio es total, pues ni siquiera se escucha el ruido del viento exterior, del que uno está separado por gruesas
murallas y un sólido techo de piedra. Las galerías son angostas, altas, frías; es fácil perderse en ella; forman un
laberinto cruel para el neófito. Al centro, en medio de una granizada de piedras, hay un cuchillo gigantesco, tallado en
piedra, como caído del cielo y clavado en lo profundo de la tierra; le llaman el Lanzón, tiene más de cuatro metros. Pero
no es simplemente la figura de un cuchillo, es más bien la terrible imagen de un dios humanizado, que ávido de sangre
muestra las fauces con filudos colmillos curvos. Tiene la mano derecha en alto y uñas son garras y los cabellos son
serpientes. Es impresionante la figura de este dios perdido hoy en el laberinto de un templo destruido por los siglos.


Chavín está en medio de la sierra, en un lugar en donde comienza a formarse el Callejón de conchudos, entre las
montañas, al pie de un río. Las montañas están al oriente de la cordillera Blanca, aquélla del Huascarán y el río se llama
Mosna.
En éste lugar que sirve de testimonio de lo que ocurrió en el país hace más de tres mil años, cuando unos hombres
construyeron una nueva forma de vida. Ya no eran más los habitantes andinos, trashumantes cazadores-recolectores,
ya no eran más los semidesnudos salvajes de los primeros tiempos, pues las cuevas y los abrigos naturales habían sido
abandonados gracias a la nueva técnica de construcción; todo era diferentes, los instrumentos, las costumbres.


El nuevo régimen permitió un ascenso de la importancia de los núcleos de vida en las aldeas, de manera tal que ellas
fueron creciendo en número y tamaño.
El avance de la tecnología agraria había creado la necesidad de nuevos tipos de personas, a manera de especialistas
dedicados al estudio de los movimientos del sol, las estrellas y la luna y al mismo tiempo técnicos en la distribución de
las aguas para la ampliación y servicio de los campos de cultivo; estos especialistas vivían en las aldeas y a medida que
avanzaban sus conocimientos aumentaban su prestigio y su poder social; más bien que científicos en posesión de
conocimientos derivados del estudio, ellos eran poseedores del don “sobrenatural” de controlar las lluvias y los cursos
de agua, por lo tanto estaban ligados a los dioses; eran “sacerdotes” de los dioses.
Las aldeas en donde tales especialistas vivían, crecieron inusitadamente, tanto por el hecho de que los campesinos los
favorecieron con gran parte de sus excedentes de producción agropecuaria, cuanto porque los mismos sacerdotes
decidieron montar su propio sistema de vida, que condujo a la institucionalización de los templos y a la formulación de
lo que se llama la iglesia o sea una organización al servio de la religión.
Algunas aldeas devinieron, pues en centros ceremoniales, que para ser tales requirieron de nuevos tipos de
especialistas y otros servidores. En efecto, los sacerdotes, más bien técnicos hidráulicos, formaron en torno a los
templos que ellos mismos comenzaron a edificar, una élite de servidores “a tiempo completo” deslizados del campo,
principalmente constituida por artesanos. Los ceramistas más destacados de la comunidad, los mejores tejedores, los
picapedreros fueron asimilados al servicio de los templos, donde los sacerdotes “adivinaban” los períodos de sequía, de
lluvia, etc. Los artesanos fabricaban los objetos litúrgicos que acompañaban las ceremonias de los sacerdotes.

Tres mil años antes de nosotros …

Es así como se fue gestando un nuevo tipo de sociedad. Hacia el año 1,000 antes de nuestra era, es decir hace unos
tres mil años, todo este proceso desemboca en una revolución social que marcó el punto de partida de la nueva
sociedad.
Los campesinos, a cambio de los servicios que recibían de los sacerdotes, les entregaban un parte de la producción, los
excedentes, de modo tal que todos aquellos que vivían en torno a los templos vivían de los servicios “religiosos”, sin
intervenir directamente en la producción de alimentos. Pero, en la medida en que los habitantes de tales centros
religiosos aumentaban, la cantidad de excedentes requerida era también ascendente; el peligro de una sequía, de una
plaga o cualquier eventual pérdida en la producción campesina afectaba a los sacerdotes y sus allegados en forma igual
o más bien mayor que a os campesinos; por eso, era menester crear un sistema que asegurase la subsistencia de este
nuevo género de personas desligadas de la comunidad agraria: el sistema lo dio la misma religión.
La alternativa de poder negarse a entregar una parte de la producción, que debió poseer la comunidad campesina en los
comienzos de este proceso, debió ser clausurada para eliminar el grave peligro que ello significaba para los habitantes
de los templos y sus alrededores. Para eso fue indispensable crear un régimen de obligaciones imprescriptibles,
sancionadas por los dioses, en tanto que ellos, los dioses, eran “en última instancia” quienes debían ser retribuidos por
los campesinos, por los servicios que “a través de los sacerdotes” ellos ofrecían. La tarea de crear tales dioses fue
seguramente larga y difícil, aun cuando cada fuerza natural era una divinidad. Los sacerdotes fusionaron sus
conocimientos con la habilidad de los artesanos y ambos, en santa alianza, edificaron en piedra, en barro, en hueso o en
telas un olimpo tangible de dioses severos, más bien feroces, represivos, dueños de todos los poderes y acreedores de
todos los hombres y su trabajo. Se estableció así la teocracia.


Pero la teocracia, que es el gobierno de los dioses a través de sus “representantes”, no fue, naturalmente, establecida
sin resistencia, ella es el inicio de la explotación del hombre por el hombre, es el origen de la sociedad de clases, es el
origen del Estado … y todo esto surgió como producto de una revolución en la que las comunidades campesinas fueron
sometidas por los habitantes de los centros ceremoniales emergentes.


Tal proceso fue desigual en los Andes; en unas partes se produjo antes y en otras después… quizá también tuvo causas
distintas en otras regiones. Hacia el año 1,000, unos siglos antes quizá, antes de nuestra era, los sacerdotes habían
ganado y tenían el control de la sociedad.

Los sacerdotes y artesanos de Chavín.


Como toda revolución social, tuvo ésta una secuela explosiva de desarrollo económico y tecnológico. Los sacerdotes
interesados en mantener su poder, estimularon, al máximo, la producción artesanal y permitieron el descubrimiento de
nuevos recursos tecnológicos, tales como el trabajo de los metales (inicialmente el oro y más tarde el cobre y la plata).
Al mismo tiempo, el intercambio de productos entre extensas zonas se intensificó a tal grado que el territorio de los
Andes pudo entrar en contacto con Centroamérica y con la
Selva Amazónica la sierra y la costa se unieron por el intercambio de alimentos y productos manufacturados, y los
objetos hechos por los artesanos de los centros ceremoniales recorrieron longitudinalmente la costa y la sierra.
El intercambio provoc6 situaciones novedosas en la economía y en la cultura; productos de origen serrano y selvático
fueron ambientados a la costa y en la sierra se fundieron las tradiciones se1váticas y costeñas; la agricultura se hizo
pues, entonces, diversificada y amplió sus posibilidades en todo sentido, gracias a la hidráulica, a la experimentación, la
variedad de cu1tivos, etc., la pob1ación aumentó junto con la bonanza y los centros ceremonia1es, con sus sacerdotes y
artesanos, se hicieron más poderosos y fastuosos.
En algún lugar, quizá en varios, los dioses fueron figurados como demonios represivos y esta imagen de lo sobrenatural
debi6 haber tenido el éxito deseado; por eso, cuando un día entre los días en aquel lugar en medio de la sierra, que hoy
llamamos Chavín, se consolidó la existencia de un centro ceremonial imponente, y los sacerdotes reunieron a los dioses
y los grabaron en las piedras, ese lugar alcanzó un renombre de primera magnitud.
Pero, en verdad, los dioses no fueron labrados en Chavin simplemente por azar o por la buena disposici6n de los
sacerdotes; es que en Chavín se edific6 algo más que un simple centro ceremonial. No está bien claro aún el proceso,
pero es del todo evidente que en momento dado del ascenso de todo el nuevo sistema, una regi6n al centro de la selva,
la sierra y la costa, como es Chavín, se convirtió en un nudo de caminos importantes, de
modo tal que, probablemente, los costeños que requerían productos de la selva podían encontrarlos en Chavín sin
necesidad de ir hasta la selva misma y viceversa; y así, para los hombres de toda la tierra. Los sacerdotes y artesanos
de Chavín se beneficiaron con esto; por eso, en su templo se encuentra ofrendas de
todas partes... se convirtió en el centro ceremonial más importante de los Andes y eso permitió "exportar" sus dioses
en todas direcciones y con ellos seguramente también parte de sus manufacturas. Chavín se convirti6 en el "centro del
mundo".




          El felino (animal poderoso y feroz) decorado con serpientes (animal, mítico que representaba la sabiduría). Esta era la
                                                  divinidad central de la cultura Chavín.

                                                                                            De los orígenes de la Civilización en el Perú.
                                                                                                                Por : Luis G. Lumbreras.
TRABAJO PRÁCTICO Nº3


     Resolvamos el siguiente rompecabezas.

                                                    1

                                    2


                                              3


                                              4


                                     5


     6


                            7


                     8

                                              9


                                   10


1.   Estado cultural de la cultura Chavín es el “Primer …………”.

2.   cultura descubierta por Julio C. Tello en 1919.

3.   Arte lítico que lleva como nombre “…………… Tello”

4.   Fue visitado Chavín durante el siglo XIX.

5.   ¿Qué son Mosna y Huacheccsa?

6.   La casta guerrera es conocida como.

7.   Chavín era un estado ……………

8.   La construcción Chavín es una pirámide …

9.   Su función religiosa y de intercambio.

10. Destacó el Huaco Ceremonial estamos hablando de …
TAREA DOMICILIARIA Nº3



1.   ¿Quién descubrío Chavín y cuándo?

2.   Importancia del Templo Chavín de Huantar.

3.   ¿Qué clases sociales hay en Chavín?

4.   ¿Qué es Teocracia?

5.   ¿Cuáles fueron las condiciones para el desarrollo de Chavín?

6.   Características de la religión.

7.   Características de la cerámica.

8.   Características de la escultura.

9.   Importantes restos escultóricos.

10. ¿Qué son las cabezas clavas ?

11. ¿Por qué el lanzón monolítico?

12. ¿Qué importancia tiene la cultura Chavín?

13. Leer la lectura y realiza un resumen de ella.

14. Realiza un mapa conceptual del tema.

15. Ilustrar el tema.
NIVEL: SECUNDARIA                             SEMANA Nº 4                          PRIMER AÑO




                                                 CULTURA PARACAS

La palabra “paracas” significa “lluvia de arena”, pero también podría ser “gente de frente grande”, ya que en la lengua Kauke
(Yauyos), la raíz tiene dicha traducción. La cultura Paracas se dio a conocer en el mundo por sus fardos funerarios. Éstos se
encontraron sepultados en una hilera de montañas de arenas rojizas que penetran al mar formando una Península. En 1925
Julio C. Tello descubrió Paracas como zona arqueológica.


No son claros los antecedentes de la cultura Paracas. Lo que sí es evidente es que las influencias que recibieron del norte
(Valle de Topará y Callejon de Huaylas) permitieron la germinación de un desarrollo local que tiene en los textiles una de las
expresiones tecnológicamente más logradas del mundo andino.



           Principales sitios de la
                Cultura Paracas




                   Huaca Alvarado



         Islas de Chincha




    Península de Paracas




                                Cerro Colorado
  Islas Sangayán




                                       KARWA
                                                                                              Sabias que hemos sido la
                                                                                               primera cultura de la
                                                                                                costa y reconocidos
                                                                                                mundialmente por
                                                                                                nuestros mantos y
                                                           Animas Altas                            trepanaciones
594: Solón           496: Resulta         323 : Muere                7371 : Rebelión
                   753 : Fundación de                                 del Monte                                          de
                           Roma          gobierna                     Sacro        Alejandro                             Espartaco
                                                    Atenas                                     Magno



                                                                                                                                        A.C.

                                        LÍNEA DE TIEMPO
                                                                           CULTURA PARACAS                                               A.C.

                                700                                                                                                    100
                                                           Siglo V                    480
                                                    El siglo de Pericles              425
                                                                             Vivió Herodoto Padre
                                                                                 de la historia
   Ubicación :

                        Cerro Colorado, Península de Paracas; 15 km de Puerto de Pisco , Departamento de Ica.

   Descubridor:

                        Julio C. Tello – 1925

   Extensión:

                        Toda la Península de Paracas

   Cronología: 700 – 100 a.C.

                        Sin embargo podemos hablar de dos períodos.

   Centros más importantes:

                   -    Cerro colorado
                   -    Tajahuana
                   -    Cabeza Larga
                   -    Media Luna


   LOS PERIODOS CULTURALES:



                                  CAVERNAS
                                 (700 – 300 a.C.)                                                                                     ATRIO
                                                                                                                                TUBO


        Sociedad: agrícola y guerrera.                                                                                               CAVERNA
        Capital: Tajahuana principal centro ceremonial media luna.                                                                        FARDOS
        Textilería: Inferior o Necrópolis.                                                                                              FUNERARIOS

        Sus tumbas se caracterizan por las cámaras funerarias en forma
        Uterina o de botella hasta 8 metros de profundidad donde se
        depositaron los fardos funerarios.

                                                                                                       CAVERNAS FUNERARIA: CORTE VERTICAL
   Cerámica:

         Base       :       Plana
         Forma      :       Acalabazada
         Asa        :       Puente con dos pisos
         Color      :       Polícroma
         Pintura    :       Fugitiva
         Técnica    :       Post – coacción
    La mayor cantidad de ejemplares proviene de la zona
                                                            CERÁMICA PARACAS
                                                                     CAVERNAS
    de Ocuaje.
                                                       Representación de felino
                                                          con círculos sobre el
                                                                        cuerpo.
   Medicina:

    Practicaron las trepanaciones craneanas con fines quirúrgicos y rituales, en cuanto a la deformación craneana se
    practicó para diferenciar grupos sociales.


         Cirujano       :     Sirkah
         Etapas         :     Incisión, raspado,
                              barrenado.
         Anestésicos    :     chica, coca, etc.
         Instrumentos :       Cuchillo de obsidiana,                              CUNEIFORME
                              dientes de cachalote.


    Realizaron:

    1.   Técnica de Momificación
    2.   Trepanaciones Craneanas
    3.   Deformaciones Craneanas                                                     TABULAR
                                                                                    CILÍNDRICO




    Aún se desconoce que originó las trepanaciones en los cráneos de los hombres paraquenses. Unos dicen que las
    deformaciones pudieron haber generado dolores de cabeza y por tal motivo se hacían trepanaciones.
    Otros creen que esta época las fracturas de cráneo eran muy frecuentes a causa de los conflictos bélicos y por ese
    motivo se trepanaba para reducir las fracturas de cráneo.


    La operación se efectuaba anestesiando al paciente. Se cree que la coca, el alcohol y hasta la hipnosis pudieron servir
    de analgésico. Luego con un cuchillo de obsidiana que funcionaba como un bisturí. Se cortaba el cuerpo cabelludo y los
    músculos necesarios hasta llegar al hueso.
NECRÓPOLIS
                                                        (300 a.C. - 100 a.C.)


   Se rompe la influencia de Chavín por la aparición de más dioses, se considera como una transición entr Chavín y
    Nazca.
   Capital: Topara
   Tumbas Rectangulares unidas por pasadizos o galerías.
   Cerámica:

        Base          :      Plana
        Forma         :      Acalabazada
        Asa           :      Puente con 2 picos
        Color         :      Monocromo (crema)
        Pintura       :      Pre-cocción
    Figuras, frutos y animales.


   Textilería        :      mejor textilería de América.
                                                                                          CERÁMICA NECRÓPOLIS

   Materiales        :      Lana de auquénidos, plumas, cabellos humanos, tintes indelebles, colores
                             primarios azul (añil), rojo (cochinilla), amarillo (vegetales).

   Representan seres antropomorfos (geniecillos y seres mitológicos con lenguas bifurcadas),figuras geométricas.

   Técnica Urdimbre y trama.

   Se encontró : - Manto                  - Llanto           - Chuko                    - wiraca


   Escritura         : Según Victoria de la Jara, los paracas tenían escrituras en forma de figuras geométricas
                          llamadas Tokapus, que se encuentran en los mantos y cerámicas.


             LA VESTIMENTA

    Los hombres de la cultura Paracas usaban
    cotidianamente un turbante llamado llauto
    que a veces era sujetado o reemplazado por
    una waraka u honda. También se ponían un
    unku, que es una especia de camisa sin
    mangas que les llegaba hasta la cintura.
    Algunas veces empleaban esclavinas que
    semejan un poncho corto que cubre los
    hombros y cae por el torso hasta el
    abdomen. Usaban taparrabos o waras en el
    caso de los hombres y un faldellín.
    Finalmente se calzaban con sandalias de
    fibra vegetal que podían combinarse con
    lana y cuero de algún mamífero. Por lo
    general la tela era sencilla al igual que la
    decoración.
No sólo resultan sorprendentes por su hermoso colorido y su espectacular tamaño. Si los miras bien descubrirás
       otras características muy peculiares de estos tejidos: muchas de sus figuras están bordadas que vistas de unas
       posición muestran un personaje e invertidos; ¡muestran otro!. Este recurso es muy difícil de lograr, se llama
       “anatropismo”.




                                                                                                                       ¿ QUÉ CONTENÍA
                                                                                                                       UN FARDO?
Después del descubrimiento de Cabezas larga                                                      CERÁMICA
y Cavernas, Julio C Tello y Mejía Xespe                                                          ESCULTÓRICA
continuaron las excavaciones en la Península.                                                    PARACAS
En octubre de 1927 encontraron un tercer                                                         NECRÓPOLIS
sitio arqueológico en la falda norte del Cerro                                                   Representación de
Colorado entre Cavernas y Cabeza Larga:                                                          una canasta llena
Paracas Necrópolis.                                                                              de lúcumas.
Se trataba de un enorme cementerio. Toda                                                         Simboliza la
una ciudad habitada por muertos enterrados                                                       comida permanente
con ropajes sumamente lujosos adornados con                                                      que ponían en las
objetos ceremoniales y simbólicos.                                                               tumbas.                  FARDOS FUNERARIOS PARACAS NECRÓPOLIS
Estás cámaras funerarias de variado tamaño                                                                           Muestra la tela protectora antes del
contenían 429 fardos funerarios envueltos en                                                                         desfardelamiento.
maravillosos mantos bordados. Las cámaras
habían sido construidas sobre los restos de,
poblaciones aún más antiguas. Tello explica:
“Los entierros masivos y dispersos de momias
enfardeladas del período de Paracas fueron
efectuados en las ruinas de los primitivos
barrios (…) de modo que las viviendas de
Cabeza Larga y Wari Kayan se convirtieron en
el    panteón    sagrado    de   los    últimos
descendientes de la familia paraquense.                                                                                DESFARDELAMIENTO DE UNA MOMIA PARACAS
Un fardo Paracas Necrópolis podía medir,                          TEXTIL PARACAS NECRÓPOLIS                                             NECRÓPOLIS
antes de abrirlo, hasta 1.60 m. de altura por 2        Representación de personajes con atuendos rituales.           Muestra manto interior finamente bordado.
metros de ancho.
                                                                                                                     Un fardo contenía al difunto en
El fardo tienen la forma conoide de un bulto
                                                                                                                     posición     fetal     envuelto    en
de tela.                                          LA VIDA Y                                                          maravillosos mantos y colocado sobre
LOS HUAQUEOS                                      LA MUERTE                                                          una    canasta. Generalmente      iba
                                                                                                                     acompañado de ofrendas: collares de
                                                                                                                     caracoles, un cetro emplumado, un
Una revolución militar obligó a Tello a
                                                  Para el mundo andino tradicional la madre                          turbante, una honda, muñequeras, un
renunciar al cargo de director del museo. La
                                                  tierra es concebida como un ser vivo. Es                           plato de cerámica con choclo, yuca y
arqueóloga Anne Paul explica lo que pasó en
                                                  ella la que da vida a los seres que                                frijoles.   También     podía   haber
ese entonces: “Desde principios de 1931 hasta
                                                  contiene. Por lo tanto, cuando el hombre                           pequeñas piezas rectangulares o
fines de 1933 los huaqueros de la Península de
                                                  muere debe retornar al vientre de la                               circulares de oro repujado cosidas en
Paracas sustrajeron clandestinamente gran
                                                  tierra para ser acogido por ella. Esta                             algunos de los mantos, así como
cantidad     de    textiles   que     salieron
                                                  “vida” de la tierra era reconocida en                              cuchillos de obsidiana, instrumentos
indocumentados del Perú para entrar a
                                                  todas    las    manifestaciones     de   la                        de cirugía o artefactos para hilar y
colecciones extranjeras”.
                                                  naturaleza: en los astros, en los                                  tejer.
Tal vez sea esta misma actividad unida a la
                                                  fenómenos atmosféricos, en la vida y en la                         El fardo era un completo ajuar
falta de recursos, la causa de que hasta hoy
                                                  muerte tanto del hombre como de                                    funerario cuidadosamente colocado
día no exista un inventario de los mantos
                                                  animales y plantas. La vida y la muerte son                        con el difunto para acompañarlo en su
Paracas que están desperdigados por el mundo
                                                  dos manifestaciones de una misma fuerza                            muerte. Seguramente los objetos
y que constituyen patrimonio invalorable para
                                                  con la que había que relacionarse y                                incluidos en los fardos tuvieron una
la humanidad.
                                                  rendirle culto.                                                    relación directa con su vida.
TRABAJO PRÁCTICO Nº4

          Aprecia detenidamente los gráficos o imágenes, luego describe las características más importantes.



                                                                                                                  ......................................................................................................

                                                                                                                  ......................................................................................................

                                                                                                                  ......................................................................................................

                                                                                                                  ......................................................................................................

                                                                                                                  ......................................................................................................

                                                                                                                  ......................................................................................................




    ...........................................................................................................

    ...........................................................................................................

    ...........................................................................................................

    ...........................................................................................................

    ...........................................................................................................

    ...........................................................................................................




                                                                                                     ...................................................................................................................

                                                                                                     ...................................................................................................................

                                                                                                     ...................................................................................................................

                                                                                                     ...................................................................................................................

                                                                                                     ...................................................................................................................

                                                                                                     ...................................................................................................................


       ¿Cómo era la economía Paracas?


        ..............................................................................................................................................................................................................

        ..............................................................................................................................................................................................................

        ..............................................................................................................................................................................................................
ICONOGRAFÍA Y DISTORSIÓN DE IMÁGENES

En cuanto a la iconografía de Paracas Necrópolis, extractamos algunas notas de un estudio inédito ( 1) en preparación
(KD):
El mundo de las creencias de Paracas-Necrópolis ha sobrevivido en las figuras policromadas de sus tejidos. Estos
diseños pueden considerarse como traslaciones gráficas de conceptos mágico-religiosos presentes en su mitología. El
esfuerzo intelectual que demandó graficarlos en tejido fue considerable, pero naturalmente las limitaciones impuestas
por el dibujo obligaron al artista tejedor a presentar sólo fragmentariamente los pasajes mitológicos, a través de una
especie de "lenguaje de siglas".
Muchos detalles o pasajes míticos tuvieron que ser descartados. por la imposibilidad de visualizarlos el artista; más
aún, en la traslación al dibujo hubo distorsión de los conceptos, pues los artistas actuaban dentro de perspectivas de
visualización distintas a las nuestras. Por las varias razones mencionadas muchas de aquellas imágenes bordadas
aparecen hoy casi ininteligibles. ..
Diversos factores más podrían ser contabilizados, aparte de las limitaciones de "expresión" típicas de un mundo que
"grafica" ideas sin poder expresarlas mediante los signos fonéticos de la escritura: Por ejemplo, la "intromisión"
artística en la figura de valor mágico-religioso, fenómeno mediante el cual se van simplificando los diseños hasta
alcanzar grados extremos de "estilización", que terminan en "geometrismo". Sin un análisis evolutivo del proceso
seguido en la simplificación, se hace entonces imposible identificar la figura originaria; el diseño "simplificado" puede
seguir simbolizando la figura arquetipo, o desplazarse la simbología inicial hacia un nuevo contenido por "sugerencia" de
la nueva figura "simplificada-geométrica". La "intromisión" artística puede, por otra parte, llevar a engalanar el diseño
hasta convertirlo en barroco y dificultar, así también, su identificación, por un enriquecimiento de detalles o
multiplicando con variantes los mismos por razones geométricas…
En la iconografía Paracas-Necr6polis parece conjugarse diversos factores de los antes señalados, condicionando la
relaci6n "dibujo-pasaje mitológico". Así, algunas imágenes mayores aparecen claras a la vista, con apariencia
ornamental, mientras otras, en cambio, se prestan a una identificación discutida.
Varios motivos iconogr6ficos de Paracas-Necr6polis traen su explicaci6n en el traslado de perspectivas de la figura:
cuando una figura vista de frente es presentada de perfil, y viceversa, también por el traslado de los diseños, de una
técnica textil a otra -observada por, Muelle (1954:29)- como también por" el paso de un material a otro, con los
consiguientes "ajustes" que influyen notablemente en la configuraci6n del diseño. Por ejemplo, cuando un diseño
anguloso engendrado por el trabajo a telar, es copiado o trasladado a otras técnicas, como la del bordado, que no
obliga a representar las figuras con líneas angulosas y geométricas. Ya la inversa, diseños de contornos curvados,
podrán derivar en un "estilo geométrico", como el que ha sido reconocido en Paracas-Cavernas y que, desde esta
perspectiva, no necesariamente tendrá que ser más antiguo -por su, ”geometrismo"- que los diseños de líneas curvas
que permiten diseñar figuras más naturalistas. Aparte el problema por el cual, en un bordado, no se usen líneas curvas
exprofeso, para no alterar el diseño que sirve de modelo. ..
Agreguemos un caso más que contribuye a la identificación de las imágenes de Paracas y que será comentando más
adelante, con ejemplos concretos: Nos referimos al “producto gráfico”, Sui Generis, obtenido por el artista de Paracas
–Necrópolis como resultado de sus intentos de figurar a un importante personaje de su mundo mágico en movimiento,
volando; aquello dio, como resultado, productos de una composición curiosa, a los que se unen transposiciones
espaciales de elementos (brazos p. ej.) y que, repetidas incesantemente, producirán efectos de diseños surrealistas…
Estas figuras “surrealistas” han llevado a apreciaciones que, en algunos casos, consideramos como erróneas: tal es el
caso de los “danzantes” y de los “contorsionistas” … que no parecen ser otra cosa que representaciones de seres
hieráticos, cuadrúpedos , que fueron reproducidos “en vuelo” y luego copiados y vueltos a copiar erguidos, pero
expuestos con las huellas de las distorsiones de los artistas que ensayaran originalmente presentar al “felino” –
cuadrúpedo- “en vuelo”.
Imágenes “anatrópicas” y “unidades simbólicas”
El análisis de las figuras mágico-religiosas más conspicuas por su elaboración, lleva a descubrir que parte de éstas se
“componen” –y a su vez “descomponen” – de figuras pequeñas, independiente, que el artista junta para lograr con ellas
una imagen distinta, nueva.
Este fenómeno de “metamorfosis” estudiado por Muelle (1954: 32), y llamado de las "imágenes anatrópicas" por
Kubler y por Stastny ( 1967: 13) ofrece muchos ejemplos en el arte de Paracas-Necrópolis, aparte del, ofrecido por
Muelle - en el que dos animales entre peces y aves (?), dibujados en perfil, se unen para conformar la cabeza del
personaje, expuestas de frente -.
Así de pronto se le descubre en las alas de uno de aquellos hombres-ornitomorfos, al constatar que están conformados
por sendas figuras morfológicamente independientes, en este caso dos cóndores. Este recurso no es privativo de
Paracas (Muelle, 1954: 30). En el arte lítico de Chavín de Huántar se le vuelve a encontrar; y no sólo en la Estela de
Raimondi, sino en otras expresiones: por ejemplo en el Obelisco Tello, está formada por la figura de un ave estilizada y
prácticamente reducida a cabeza y plumaje (KD).
Consideramos que es factible definir los diseños Paracas-Necrópolis como "unidades simbólicas", debido a que el
"mensaje”, está enmarcado en una sola figura con sus, “accesorios" vinculados a la misma; no hay, en efecto, una
secuencia que delate un simbolismo complejo, que combine una figura con la otra. Es importante subrayar esto por
cuanto lo característico es que una tela presente varias figuras, en sucesión, pero que en el fondo se reducen a sólo
una unidad iconográfica ( 1 ), repetida con variantes menores debidas a cambios de color o al hecho de "estirar" la
figura cuando va representada en el marco del manto.
La distribución de las figuras en las telas de Paracas-Necrópolis sigue ciertas constantes, en lo que respecta a los
tejidos grandes o mantos (2.]0 m. x 1.50 m. promedio). Así, las figuras en serie forman un cuadro central, en base a
algunas docenas de imágenes bordadas multicolores, distribuidas sobre un fondo de color llano, azul oscuro, verde, etc.
Este "cuadro" de figuras repetidas va por lo general enmarcado con el mismo diseño de la serie central, pero
acomodándose a un orden de sucesión distinto, y sin dejar espacios sin ornamentar. Este borde suele terminar en
flecos. Las figuras del cuadro central van bordadas en muchos colores y expuestas en hileras sobre fondo de un mismo
tono. Prima e! sentido de simetría, del orden, variando 5610 el color eso sí hasta en los mínimos detalles de figura en
figura se observan cambios de color en los detalles de la figura, hasta que éstos se repiten, en determinado orden
rítmico. No es posible generalizar sobre la secuencia de cambios de color, de los detalles, de figura en figura. También
suelen cambiar las figuras en cuanto a su disposición: así las figuras en una hilera aparecerán boca abajo y otras
colocadas boca arriba, alternadamente, dejando entre unas y otras espacios sin bordar con áreas uniformes del
tamaño, más o menos, que ocupan las figuras, y formando así conjuntos armónicos a manera de dameros. Las variantes
en estos aspectos son numerosas.
1




2



EJEMPLOS DE IMÁGENES “ANATROPICAS”
1. Personaje Paracas – Necrópolis sosteniendo arma y cabeza-trofeo Los ojos (gif. 1) y lagrimales están formados por
dos cabezas de ave. También las alas, parcialmente visibles, van constituidas (fig 1b) por dos pájaros con alas
estilizadas. Nótese cómo las cabezas – trofeo en los tobillos están ya presentes en Chavín. 2. Otro ejemplo de
“anatropismo” está vez en un vaso Nazca que figura una cabeza humana . Los ojos, formados por aves, han sido
visiblemente estilizados (reaparece, este fenómeno en Moche).
                                                                           HISTORIA GENERAL DE LOS PERUANOS
                                                                                TOMO I – FEDERICO KAUFFMAN D.
    Juguemos con la Cultura Paracas:

                                               HISTO - PALABRAS

 -    Encontrar términos o palabras con el tema desarrollado:
 -
            P      A        R   A    C     A     S      A    N    A       U   H   A     J      A   T

            E       I       T   M    C     S        I   L   O     P       O   R   C     E      N   S
            N      O        R   A    C     A     R      F    A    C       O   L   E     S      U   A

            I      C        O   R    E     P     R      O    A    C       U   Y   T     O      L   N

            N      O        M   T    O     E     D      I    L    R       R   A   I     L      A   A
            S      C        E   A    V     N        I   V   W     E       D   R   S     L      I   E

            U       T       S   E    N     O        I   G    A    M       R   O   F     E      D   N

            L       S       E   A    T     T     O      P    A    R       A   U   S     T      E   A
            A      O        A   B    C    M      O      N   O     C       R   O   M     O      M   R

            U      P        A   K    O     T     U      S    S    A       N   R   E     V      A   C

            T      R        E   P    A     N     A      C    I    O       N   E   S     I      C   A
            C      H        U   K    O     S     A      C    I    R       T   E   M     O      E   G


               Tello                   Trama               Tokapu                 Wiraca
               geométricas             Ica                 Monocromo              Chuko
               Paracas                 Medialuna           Trepanaciones          Fardos
               Península               Cavernas            Deformaciones          Mantos
               Tagahuana               Necrópolis          Craneanas              Topara




                                                    TAREA DOMICILIARIA Nº4


1.   ¿Quién y cuándo descubrieron Paracas?
2.   ¿Por qué es importante Paracas?
3.   ¿Qué diferencia hay entre Cavernas y Necrópolis?
4.   ¿Qué son las Trepanaciones y porqué las practicaban?
5.   ¿Cómo se confeccionaba un manto?
6.   Características de la Cerámica Cavernas
7.   ¿Qué es anatropismo?
8.   ¿Qué buscaban los Paracas con sus entierros?
9.   Tuvieron escritura. ¿Por qué?
10. Lugares de influencia Paracas?
11. ¿Dónde se encuentra ubicado Paracas?
12. ¿Qué fue lo que más te gusto de Paracas?
13. Hacer un resumen de la lectura.
14. Realizar un mapa conceptual del tema.
15. Ilustrar el tema.
NIVEL: SECUNDARIA                                     SEMANA Nº 5                                  PRIMER AÑO




                                                    CULTURA MOCHICA

Esta cultura se desarrolló entre 100 y 600 d.C. y al
parecer su centro principal, en la época de su mayor
apogeo, fue el valle de moche, específicamente en las
hoy denominadas Huacas del Sol y la Luna.


A comienzos de este siglo, M. Uhle excavó en los
cementerios aledaños a las Huacas del Sol y la Luna y
propuso que Moche (llamado proto-chimú por él)
antecedía a Tiahuanaco; sus excavaciones se ubicaron
en la plataforma sur de la Huaca del Sol, los
materiales encontrados por Uhle fueron trasladados a
la   universidad      de       California,    Berkeley,       siendo
estudiados por Kroeber (1925).
                                                                         (Exteriores de la huaca del Sol)
                                                                        Resto arqueológico más importante
Julio C. Tello utilizó el término Muchik para identificar a esta cultura y coincidió con Uhle al firmar que era anterior a Chimú.
                                                                               de la Cultura Moche
Sin embargo, los estudios sobre Moche tomaron decidido impulso con Rafael Larco H; quien publicó en 1938-39 dos volúmenes
titulados los mochicas.


Moche es una de las culturas de los desarrollos regionales que más atención ha recibido. Ese interés se ha volcado hacia tres
de sus expresiones más espectaculares: estructuras sepulcrales de personajes de alto status, murales o frisos policromados
y análisis iconográficos.



                                                          325                                    800: Carlomagno es
           44 a.C. Asesinato de                         Concilio                                 coronado emperador por
               Julio César.                          Ecuménico de               622: La Hégira   el Papa León III
                                                         Nicea

a.C.                                                                                                                      d.C.
 400                                0                                                                                     1000

                                               LÍNEA DE TIEMPO
                                                                               CULTURA MOCHICA                             A.C.

                                                  200                                                                     800
             73-71 a.C.           30: Jesús empieza su              476: Fin del imperio
       Rebelión de Espartaco      prédica. Gobierno de
                                                                    Romano de Occidente
                                         Tiberio
COLOMBIA

       ECUADOR




                                                       1. VICUS
                                                       2. JUELPA
                                                       3. CAJAMARCA
                                                       4. MOCHE
                                                       5. GALLINAZO
                                                       6. RECUAY
                                                       7. LIMA
                                                       8. HUANCAYO               Mapa que indica la
                                                       9. HUARPA
                                                                                  ubicación de las
                                                       10.NAZCA
                                                       11.PUICARA                   culturas del
                                                       12.TIAHUANACO           intermedio temprano.




                    PACHACAMAC



                                 PARACAS



                                       CAHUACHI
     OCEANO PACÍFICO


PRIMER DESARROLLO REGIONAL
  Según Lumbreras - Meggins

                                                                       CHILE
   Descubridor        :       El arqueólogo Max Uhle 1899. “La clasifica como proto-
    chimú”
                               Este investigador sostuvo sus estudias en que el origen se
                               hallaba en Mesoamérica. Se basó en Leyenda de Naylamp
   Quien dio mayores aportes arqueológicos: es Rafael Larco Hoyle. Basó sus
    estudios en la cerámica encontrada.


   Origen             :       Hay ciertas relación con Cupisnique
   Cronología         :       200 d.C. – 600 d.C.
   Ubicación          :       Valle de Moche en la Libertad.
   Capital            :       Moche
   Área de Influencia:                     Norte     : Piura
                                            Sur       : Casma - Huarmey

   ORGANIZACIÓN SOCIAL:

    Sociedad – religioso – militar (Teocracia militar). Agrupada como una Federación de valles División social muy marcada.

    a)   CIEQUICH               :      Señor del Valle.
    b)   ALAEC                  :      Jefe militar subordinado al Ciequich.
    c)   SACERDOTES             :      Dependientes de los militares
    d)   GUERREROS
    e)   PUEBLO                 :      campesinos y artesanos
    f)   ESCLAVOS               :      Prisioneros de guerra


   CERÁMICA

         Forma             :        Globular
         Base              :        Plana
         Asa               :        Gollete estribo
         Bicroma           :        crema y ocre (rojo indio)
         Decoración        :        realista y estilizada


        Clases de cerámica:

               Sañu        :        Vasija de uso doméstico
               Pirua       :        Vasija de depósito
               Huaco       :        Vasija Ceremonial


        Tipos de Cerámica:

         A) Escultórica.-
                                                                                 HUACO
                                                                               RETRATO
           -      Seres humanos (famosos huacos retrato)
           -      Animales
           -      Plantas

         B) Pictórica – Escenográfica


           -      Escenas de la vida cotidiana.
           -      Mitos
           -      Notable iconografía
Estos son ejemplos de las cinco fases de la cerámica Mochica del Sur. Esta seriación fue definida por Rafael Larco en base al
                                            estudio de la forma y decoración de los ceramios de asa estribo.




                  Sabias que:
                  Para el estudio de la Cultura Moche, la cerámica ha sido
                  fundamental pues casi toda la información procede de los
                  hallazgos cerámicos. En base al estudio de más de 30 000
                  ceramios, el arqueólogo R. Larco H dividió la historia de los
                  Moche en cinco.
                  Observa los ejemplos en el gráfico de arriba los ejemplos
                  en el gráfico de arriba.
                  … Moche I       : cerámica con influencia Chavín.
                  … Moche II : propio estilo; ceramios más bellos y
                                     parecidos entre sí.
                  … Moche III : período clásico; frecuente los temas de
                                     combate y guerreros.
                  … Moche IV : apogeo de la cultura Moche.
                  … Moche V       : etapa de decadencia




   ARQUITECTURA


         Hechas de barro y adobe.
         Emplearon el muralismo policromo.
         Techos de dos aguas.
         Construcción piramidal.


    a)   Ciudades más importantes:

         -    Pacatnamú                                 - Moche
         -    Huancaco                                  - Galindo
         -    Pampa Arande                              - Pañamarca                                                  AIA
                                                                                                                    PAEC
b)       Centros ceremoniales:


             -    Huaca del Sol       :      Culto al Aia – paec.
             -    Huaca de la Luna :         Culto a los muertos.
             -    Huaca el Brujo      :      Sacrificios Humanos.
             -    Huaca Rajada        :      Culto al Señor de Sipán.
             -    Huaca Caoviejo :           Se encontró a una sacerdotisa.




                                 La Huaca del Sol                       Dibujo del estado actual de una parte de la fachada principal y plaza
                                                                                                de la Huaca Cao viejo




   OBRAS HIDRÁULICAS:


         -       Canal de la Cumbre
         -       Represa de San José
         -       Acueducto de Ascope


   INSTRUMENTOS EN LA AGRICULTURA:

             -    Uso del Guano      - Palo Cavador




   RELIGIÓN           :    Dios principal : Aia Paec (personaje fiero con reminiscencias Chavín, otros: Luna (sy), mar (ny)


   ESCRITURA :             Pallariforme planteada por : Rafael
    Larco Hoyle.


   IDIOMA             :    Muchik




                                                                                Los pallares humanizados corren como mensajeros
La leyenda de Naylamp

Entre los valles que los moche conquistaron figura el valle de Lambayeque. En 1586, el cronista español
M. Cabello de Balboa recogió un antigua leyenda sobre el origen de este pueblo, que narra la llegada por
mar a Lambayeque, de un ser mítico llamado Naylamp. Este personaje, acompañado de su séquito, se
establecieron en Lambayeque y fundó una dinastía.


Esta leyenda ha sido interpretada por los arqueólogos de diferente manera. J. Rave, piensa que no se
remite a hechos históricos y que, por lo tanto, no guarda relación con los Moche. En cambio C. Donan otro
estudioso de la Cultura Moche, piensa que Naylamp y sus descendientes representan a una dinastía Moche
en Lambayeque.


La Cabellera como Símbolo

Algunos cronistas hablan de la importancia simbólica del pelo en el mundo andino antes de la llegada de los
españoles. Cuentan que en la época de los incas se le ponía nombre a un niño cuando cumplía los dos años y
se celebraba en una ceremonia en que el idioma quechua significa “corte de pelo”. Ese pelo era ofrecido
por el tío mayor a una huaca, o guardado como objeto sagrado. La iconografía moche enfatiza muchas
veces este detalle, como lo demuestran las escenas de guerreros míticos agarrando a sus opositores por
los cabellos.
TRABAJO PRÁCTICO Nº 5


   Apreciar con detenimiento los murales mochicas y describir que actividades realizaban estos antiguos peruanos:




    ................................................................................................................................................................................................................

    ................................................................................................................................................................................................................

    ................................................................................................................................................................................................................




    ................................................................................................................................................................................................................

    ................................................................................................................................................................................................................

    ................................................................................................................................................................................................................




    ................................................................................................................................................................................................................

    ................................................................................................................................................................................................................

    ................................................................................................................................................................................................................



   ¿Por qué crees que es importante Mochica?


    ................................................................................................................................................................................................................

    ................................................................................................................................................................................................................
El Señor de Sipan

El descubrimiento de la tumba del Señor de Sipán el 26 de Julio de 1987 por el arqueólogo peruano Walter Alva, no
sólo proporcionó información sumamente valiosa sobre la cultura Moche ya que se trata de uno de los mausoleos
reales más importantes de la época, sino que impidió que los tesoros ahí encontrados fuesen profanados por los
saqueadores de tumbas. Se trata de un santuario donde se hallaron entierros de las altas jerarquías de la cultura
Moche. Se sabe que este mausoleo fue destinado por generaciones a la realeza Mochica del valle y de sus
alrededores. Walter Alva, arqueólogo a cargo de la excavación señala que: “Ningún entierro excavado
arqueológicamente con anterioridad ha resultado tan rico, complejo y revelador. Las características y contenido de
esta suntuosa tumba resume el nivel de desarrollo regional. El personaje en vida habría ocupado la cúspide de la
sociedad Mochica local, probablemente organizada como un reino o señorio”.


Así fueron sus funerales

En los grupos familiares de los soldados guerreros, entre quienes podía estar el elegido para el sacrificio, se
apreciaban distintos estados de ánimo. Por un lado, algunos parientes orgullosos celebraban el honor que significaba
acompañar al Señor de Sipán; en cambio, las madres y esposas lloraban porque no aceptaban la muerte del ser
querido. Mientras esto sucedía el destinado era sacrificado en un ambiente del cuartel general. En el palacio, primero
que todos, habían corrido similar suerte el sacerdote y el adivino, porque tenían que preparar el recibimiento en el
otro reino. Una vez listos, los cuerpos eran conducidos hasta las pirámides. Faltaban solamente los últimos elegidos:
el prisionero de guerra y el fuel centinela del gran señor a quien le amputaban los pies para que jamás pudiera
alejarse de su compañía.


Pasaban las horas y los cuerpos yacientes de las concubinas y su celadora descansaba ya en la sepultura.
Los soldados estaban en los flancos del Señor y más allá, el sacerdote y el adivino. En otro rincón, el perro fiel que le
había acompañado desde la adolescencia y casi junto, el auquénido, símbolo perenne de la lealtad en el trabajo de la
tierra.


Cuando se llegó al rito culminante, reciñen depositaron el cadáver del prisionero y –en otra urna- el único niño que
había fallecido de muerte natural, precisamente la semana del deceso del gobernante.


El último voto sería invocado por el sabio más viejo del reino, quien desde lo alto de la pirámide, fue girando el cuerpo
lentamente, mientras que su mirada se perdía en la vegetación del norte y sur del valle, las elevadas montañas del
este y la plenitud del océano, concluyendo en voz alta:


                                        “¡Volverás y serás el único soberano finalmente!”.
La tumba de Sipán, capa por capa.

    1.   Tapa del féretro.
    2.   Colorido juego de abanicos y tocado de plumas.
    3.   -4 estandartes adornados con plaquetas de cobre
         representan figuras simbólicas arriba y abajo del cuerpo.
    4.   Riostra de cobre
    5.   Once pectorales fabricados de chaquiras de conchas
         marinas y cobres.
    6.   Probable insignia real.
    7.   Banda que cubre la cabeza.
    8.   Monta adornada con plaquetas y campanas de cobre.
    9.   Camisa de algodón blanca.
    10. Ornamentos de oro, plata y cobre cubren el cráneo, cara,
         orejas, cuello y pecho.
    11. Brazaletes de turquesa y oro.
    12. En la mano derecha, sonaja de oro.
    13. En la mano izquierda, cuchillo ceremonial de cobre.
    14. Conchas marinas.
    15. Sandalias ceremoniales de cobre.
    16. Tocado de oro de aproximadamente medio kilo de peso.
    17. Soporte de madera.
    18. Campanillas de oro, símbolo moche del decapitador.
    19. Tocado de cobre.
    20. Enigmáticas cintas de cobre que hablan conformando el
         ataúd.
    21. Tres mortajas envolvían el cuerpo.
    22. Conchas Marinas.
    23. Porra y escudo de guerra miniaturizado y flechas.




   Juguemos con la Cultura Moche :


    Desarrollar las pequeñas preguntas.
HISTO - GRAMA

                                                                               5



                                     1
                   2



                                                                 7

                                                                       8

3



                                                    10

              4




                                                                                   6


    1. Lugar donde se rendía culto al Aia –Paec.

    2. Según Rowe en donde encontramos a Mochica.

    3. ¿Cómo se le conocía al Señor del Valle?

    4. ¿A los prisioneros de guerra los llamamos?

    5. Según Rafael LArco H. encontramos 5 fases _____________________

    6. Entre las obras hidráulicas tenemos la represa de ___________________

    7. El fundador mítico de los moche se llama ___________________

    8. El idioma moche se le conoce como ___________________

    9. En Huaca rajada se encontró al señor de ________________________

    10. El descubridor de Moche ________________________
TAREA DOMICILIARIA Nº 5



1. ¿Quién descubrió Mochica?

2. Personaje que aportó mayor conocimientos sobre los mochicas?

3. ¿Cómo era la sociedad Mochica?

4. Características de la Arquitectura Mochica

5. ¿Quién y que funciones cumplía el Aia-paec?

6. ¿Qué es un Huaco Retrato?

7. ¿Por qué el arte muralista Mochica?

8. Centros ceremoniales importantes.

9. Ciudades importantes.

10. ¿Quién es Naylamp, su importancia?

11. ¿Por qué es importante Mochica?

12. ¿Quién es el Señor de Sipán ?

13. Realiza un resumen de la lectura

14. Hacer un mapa conceptual del tema

15. Ilustrar la cultura Mochica.
NIVEL: SECUNDARIA                                      SEMANA Nº 6                                                  PRIMER AÑO




                                                        CULTURA NAZCA


La cultura Nazca fue descrita por primera vez por el arqueólogo alemán Max Uhle, quien condujo las excavaciones en el
cementerio de Ocucaje, en el valle de Ica, en 1901.


Max Uhle la denominó protoide, anterior a Tiahuanaco. Su territorio abarca los valles de Chincha, Pisco, Ica, Nazca y Acari.
Su centro principal fue Cahuachi, en el valle de Nazca, y entre sus expresiones más espectaculares destacan las inmensas
líneas y figuras de animales ejecutadas sobre las pardas pampas pedregosas de Nazca (km 419 – 422 de la carretera
panamericana sur).


En este departamento las lluvias son aún más escasas que en la costa norte, por eso es uno de los lugares más desérticos del
antiguo Perú; por eso podemos fácilmente deducir que el principal problema para los Nazca fue el suministro del agua. A
pesar de estas condiciones adversas, los Nazcas fueron agricultores y la base de su sustento fueron los recursos agrícolas.




                      313: Edicto de    455: Genserico        476 : Caída del          560 : Código de       687 : Pepino funda
  80 : se acaba la
                               Milan          se apodera de             imperio romano         justiniano             la dinastía    711 : Califato de
       construcción
                                              Roma                      de occidente                                  Carlovingia              Córdoba
       del coliseo




                        LÍNEA DE TIEMPO DE LA CULTURA
    100 d.C.
                                    NAZCA                                                                                           700 d.C.
                                                                                  529: Fundación de               632: Muere
                                                                                        la orden de los                   Mahoma
                                                                                        Benedictinos
                       325: Concilio   453: Muerte de            511: Muerte de                    622: La Hégira
                             de             Atila                     Clodoveo rey de
                             Nicea                                    los francos
1. DESCUBRIDOR:            Max Uhle 1901 (Proto - Nazca)


2. ORIGEN: Paracas Necrópolis.


3. CRONOLOGÍA: 100 d.C. – 700 d.C.
   Pertenece al intermedio temprano, siguiendo la división de Jhon Rowe.


4. CENTRO KAWACHI:              (la cual era considerada la primera ciudad) río grande, provincia de Nazca, Ica.


5. EXTENSIÓN:             Norte: Valle de Pisco (Ica)
                          Sur: Acari (Arequipa)


6. CENTRO MÁS IMPORTANTES:
    -     Estaquería (cerca de cahuachi)
    -     Tambo viejo (Acarí)
    -     Ocucaje (Ica)
    -     Cahuachi (Capital)
    -     Tinguiña (Valle Ica)
    -     Huaca del loro (edificio ceremonial)
    -     Chaviña (Río Acarí)




        Cahuachi: El Principal Centro Religioso de la Cultura Nazca

        Carhuachi constituye la ocupación más grande correspondiente a las fases medias de la cultura Nazca.
        En un área extensa se encuentran 31 montículos y pirámides, los que se alternan con espacios abiertos
        que en muchos casos son piezas y en otros, pequeños patios. La mayoría de los montículos han sido
        hechos aprovechando la existencia de cerros o elevaciones naturales de mediano tamaño, sobre los
        cuales se construyeron plataformas superpuestas.

        Todo el sitio está orientado hacia el Norte, es decir, hacia la Pampa de San José, que es el lugar donde
        se concentra la mayor cantidad de figuras y diseños de las conocidas Líneas de Nazca. Una línea en
        particular se extiende de manera recta por 15 kilómetros, uniendo Cachachi con la pampa. Desde un
        principio se creyó reconocer en Cahuachi una gran ciudad; sin embargo, parece se que se trataba de un
        centro religioso, que recibía periódicamente a muchos peregrinos de otros lugares. Sería estos los que
        había levantado los diversos montículos.




7. ORGANIZACIÓN POLÍTICA: Sociedad dominada por guerreros. Teocracia militar.



         Sabías que…              la gente de la cultura Nazca practicó una costumbre
         conocida como las cabezas trofeos, consistían en reducir cabezas trofeos,
         consistían en reducir cabezas de personas. Estas eran limpiadas por la base
         del cráneo, la boca era cerrada mediante una costura o por el uso de espinas
         y se hacia un pequeño hueco en la frente por donde pasaba la cuerda…
Sobre la organización política de los Nazca, aún no existe consenso entre los arqueólogos. Luis G. Lumbreras, por
    ejemplo, opina que, al comienzo, Nazca era una sociedad manejada por sacerdotes y que luego, para expandirse, se
    convirtió en una sociedad militarista, otros especialistas, en cambio, piensan que en base a las excavaciones
    arqueológicas aún es imposible plantear este tipo de conclusiones.




                                                               Sabías que…            Soy conocido
                                                               como la araña o tarántula, son una de
                                                               las líneas más representativas de
                                                               Nazca, te invito a ti y tu familia a
                                                               visitarme.




8. HIDRÁULICA: Técnicas agrícolas muy desarrolladas construyeron una red de canales pero como el agua de los ríos del
    área no era suficiente, aprovecharon también el agua del subsuelo.
    Para hacerlo inventaron una técnica hidráulica diferente a los otros pueblos costeños para ello construyeron acueductos,
    reservorios, canales, etc.
    Es decir para almacenar la poco agua que tenían, los Nazca hicieron reservorios que se alimentaron de los canales
    construidos en la superficie y de los acueductos subterráneos.
    Restos de estas construcciones:
    -   Mojo grande
    -   La Tinguiña
    -   Agua Santa
    -   Pangarán
    -   Matará


9. CERÁMICA
   -    Considerada la más pictórica de América Precolombina.
   -    Forma globular.
   -    Base redondeada
   -    Doble pico y asa puente.
   -    Polícroma (11 colores)
   -    Ausencia de verde y azul en la mayoría
   -    Decoración: Naturalista y estilizada; representan aves,
        mariposas, flores, peces.
   -    “Horror al vacío”                                                        Ceramios Nazca
   -    Seres antropomorfos.


        Es tan importante el estudio de la cerámica de esta cultura que en base a los cambios de estilo, el estudioso William
        Strong y el arqueólogo Luis G. Lumbreras han dividido la historia de los Nazca en cuatro fases o períodos:


        a)   PERIODO I.- Denominado Proto Nazca por Strong. Conserva muchos elementos paracas pero existe una clara
             innovación decorativa al aplicar pintura post-cocción.
b)   PERIODO II.- Nazca Temprano y medio de Strong. La
           alfarería es naturalista mostrando plantas y animales
           identificables. Las vasijas incluyen cuerpos globulares de
           dos picos y asa puente.


      c)   PERIODO III.-         Nazca Tardío de Strong, muestra
           cambios decorativos que Lumbreras atribuye a influencias
           foráneas, la tendencia es mitificar y abstraer las figuras.


      d)   PERIODO VI.-       Huca de Loro Strong. El color rojo se
           vuelve común y los motivos son de generaciones de la fase
           previa, esta fase marca fuertes contactos con Ayacucho y
           Lima.




10. COSTUMBRES FUNERARIAS
   Los Nazca tuvieron diversos tipos de entierros por ejemplo en Cahuachi, encontraron un lugar de entierros en hoyos
   circulares, cubiertos de cañas y sus ofrendas, las personas de alto rango serían enterrados cuidadosamente en fardos.
   En Chaviña, se descubrieron 7 entierros en cámaras adyacentes, con paredes de adobe y enlucidos.             Las tumbas,
   techadas con cañas estaban dispuestas en forma de T, tres a cada lado y una en el fondo. En la fosa central superior el
   individuo llevaba un tocado. La otra fosa contenía dos adultos, una mujer y otro de sexo no identificado. En la otra fosa
   había dos niños con lanzas. Las cestas llevaban hermosos ceramios, figurinas masculina de arcilla y mates pirograbados.
   Este entierro correspondió a un personaje de alto status.




11. VESTIMENTA
   Julio C. Tello reconstruyó la vestimenta de algunos personajes de alto rango de la cultura Nazca. El hombre llevaba un
   gran tocado compuesto por un manto (cinta ancha que terminado en flecos) y una ñañaza (paño rectangular que iba
   amarrado al manto); vestían túnicas, taparrabos, y una especie de falda. También usaban Tambetas labiales.
   El atuendo de la mujer era más sencillo y de hermosos colores. Se ponían camisas sin mangas, el cabello lo usaban largo y
   también llevaban mantos, cinturones y sandalias de cuero.




      Túnica, cultura                Bolsa de Tela,              Cinto, Cultura              Tela Entintada
          Nazca                      Cultura Nazca                   Nazca                   Cultura Nazca
12. LAS LÍNEAS O DIBUJOS EN LA PAMPAS DE NAZCA
   Uno de los aspectos más sorprendentes de la cultura Nazca es de los geóglifos descubiertos en la Pampa de San José,
   entre Nazca y Palpa por el ayudante de Tello, Toribio Mejía Xesspe en la década de 1930, denominándolos “caminos
   ceremoniales”. En 1941, P. Kosok y su esposa Rose visitaron el lugar para cerciorarse si se trataba de un sistema de
   canales, pero inmediatamente se dieron cuenta de que eran líneas y figuras que ellos relacionaron con el movimiento de
   los astros y los cuerpos celestes. A fines de este año, María Reiche se convirtió en la principal estudiosa de las líneas de
   Nazca, popularizándose la hipótesis de que este lugar era un antiguo observatorio astronómico.


   Los geoglifos son un conjunto de figuras y líneas trazadas sobre la pampa en un área de 5 km2.             estos geoglifos
   representan figuras geométricas y también, vegetales y animales: pájaros, peces, una araña, un mono, una orca entre
   otros animales más.


   Sin embargo, la pregunta es: ¿Cuál fue la función de las líneas? Se
   vislumbran respuestas cada vez más precisas y mejor documentadas. No
   se ha comprobado por ejemplo, la hipótesis muy difundido de quienes
   creyeron que las líneas constituyen un Atlas de Astronomía prehistórica.
   Renombrados     arqueoastrónomos      secundarios    por   arqueólogos    han
   demostrado de manera independiente y con metodologías distintas que las
   líneas rectas, en su inmensa mayoría, carecen de significado astronómico.
   Sólo parte de ellas se dirige hacia los puntos del orto y del ocaso del sol en
   los meses de octubre y noviembre y de febrero, y marzo, esto es, al
   comienzo y al fin de las temporadas de lluvias. Mucho más correcta parece
   ser la propuesta de que las líneas constituyen la huella material de un
   complejo ritual propiciatorio… Hasta ahora ninguna de estas hipótesis has
   sido probada; la verdad es que su función sigue siendo un misterio.
María Reiche llegó al Perú en 1932, se instaló en el Cuzco, donde le esperaba la
                             familia Table, que la contrataría como educadora de sus hijos. En el camino María quedó
                             impresionada con la belleza de los paisajes andinos; no había visto jamás algo parecidos y lo
                             tomó como un primer regalo que le hacía este país.

                                       Durante el tiempo que estuvo en el Cuzco compartió su trabajo de educadora con la
                             visita a distintos parajes andinos, que disfrutaba de sobremanera.

     Después de dos años de su llegada al Perú, María decidió establecerse en Lima, donde puso un aviso en el periódico
ofreciendo sus servicios como profesora de alemán. La primera en solicitar este servicio fue una dama inglesa Amy
Meredith, quien era dueña de un importante salón de té limeño, a donde acudían importantes personalidades de la
intelectualidad y sociedad peruana.

    En ese lugar, María conoció al doctor Paul Kosok, quien enlazaría su futuro con las Líneas de Nazca para siempre,
kosok la contrató absorbiendo toda su energía investigadora desarrollada a lo largo de su trabajo con Julio C. Tello. A
partir de ese momento María se trasladó a Nazca a cumplir su misión, una actividad a la que dedicaría toda su vida.

     Entregada a sus investigaciones, descubriendo nuevos dibujos y tratando de
encontrar un patrón de medida, María publica su libro “El Misterio de las Pampas”, el
cual tuvo mucho éxito y le permitió editar una versión en inglés.

     María Reich dedicó casi toda su vida al estudio, conservación y preservación de las
líneas, maravillada con la perfección y exactitud de este histórico documento. “Tengo
definida mi vida hasta el último minuto de mi existencia: Será para Nazca. El tiempo
será poco para estudiar la maravilla que encierran las pampas, allí moriré” - confeso
María.

    María estaba sola en su lucha por preservar tan grandioso documento cultural. Los turistas atraídos por el enigma
que representan las “Líneas de Nazca”, comenzaron a ingresar a las pampas, y a deteriorarlas. Sin embargo, en 1970, el
Instituto Nacional de Cultura declaró las Pampas de Nazca como zona protegida.

    María Reiche ha sido merecedora de numerosas condecoraciones. A finales de los setenta, el gobierno peruano le
concedió la orden al Mérito por Servicios Distinguidos y, en 1993, la tan ansiada ciudadanía peruana, entre muchos otros
reconocimientos.

    En 1933 a sus 90 años, presa ya de la ceguera y la enfermedad de Parkinson que padece, publicó su libro
“Contribuciones a la Geometría y la Astronomía en el Perú Antiguo” que recoge 40 años de artículos y manuscritos de sus
investigaciones.

    El trabajo de esta admirable “Dama del Desierto” no está todavía concluido. El cuidado y la conservación de este
tesoro peruano es el mejor homenaje a su incansable y brillante labor.

    Las “Líneas de Nazca” no son sólo nuestras, pertenecen a la humanidad, debemos preservar ese invaluable legado de
nuestros antepasados.
TRABAJO PRÁCTICO Nº 6

1.   ¿Qué materiales utilizaron para la confección de los siguientes artículos?



                                                                                   _____________________

                                                                                   _____________________

                                                                                   _____________________

                                                                                   _____________________


     Taparrabo, Cultura         Abanico de Plumas,          Abanico de Plumas
          Nazca                   Cultura Nazca              Cultura Nazca




2.   ¿Qué diferencias encuentras entre ambas cerámicas Nazca?



                                             _____________________________

                                             _____________________________

                                             _____________________________

                                             _____________________________




3.   Aprecia con total detenimiento y escribe qué seres encuentras, en las líneas o dibujos:




     ________________________            ________________________ ________________________

     ________________________            ________________________ ________________________

     ________________________            ________________________ ________________________

     ________________________            ________________________ ________________________
4




                            LOS GEOGLIFOS DE NASCA Y PALPO

Las mundialmente famosas figuras       geométricas y biomorfas de Nasca y Palpa están trazadas en los llanuras
desérticas que se extienden al pie de la cordillera, entre las poblaciones actuales de Nasca y Palpa, a unos 400 km.
al sur de Lima. Se trata de conjuntos de líneas, de terraplenes o plazoletas ("pistas") triangulares y rectangulares;
más de un centenar de dibujos en espiral; de 18 diseños ornitomorfos y de unas 10 figuras zoomorfas
representando pescados, un mono, uno araña, etc.; de representaciones antropomorfas; y de otras figuras no muy
claras (1).


Lo particular de estas figuras es la escala en que fueron diseñadas, verdaderamente gigante: líneas rectas que se
extienden a través de casi 10 km. (las hay también chicas de sólo 4 m.); “pistas" o planicies de áreas variables, entre
4 y 1 ,000 m2.; las figuras de animales alcanzan desde los 15 m. hasta los 300 m. las rayas han sido trabajadas
mediante el sistema de surcos; y destacan debido a que debajo de la capa superficial del desierto, de una tonalidad
marrón-rojiza constituida por pequeñas piedras, aflora un estrato de tierra amarillenta. En cuanto a su profundidad,
los surcos llegan a alcanzar hasta 0.30 m. En las planicies las pequeñas piedras de superficie fueron apiladas de tal
forma que remarcan sus contornos y constituyen murallas que se levantan de 0.20 a 1.00 m. de alto sobre el nivel
natural del suelo.


Las rayas de Nasca fueron inicialmente explorados en 1926, por T. Mejía Xesspe, quien las supuso seques o caminos
sagrados antiguos, construidos por gentes de la cultura Nasca.       Pero P. Kosok, redescubridor, en 1939, de los
geoglifos que nos ocupan, atrajo la atención al calificar los misteriosos diseños de “el calendario de mayor escala en
el mundo”. Poco después la matemática alemana María Reiche emprendió la tarea de efectuar mediciones y análisis
de los enigmáticos motivos de las pampas de Nasca y Palpa; en 1976 han cumplido 30 años de labor tesonera, sin
contar para ello con auspicios de relieve. "Barrió con escoba" las rayas para seguir sus trazos y las examinó desde
una escalera, en largas etapas de trabajo de campo. Con sus exploraciones y la ayuda de la fotografía aérea ha
compilado el más completo "mapa” de los misteriosos diseños, que vienen siendo maltratados en los últimos años por
las huellas dejadas en las pampas por los automóviles y camiones que las cruzan, y las pisadas mismas de ávidos
turistas interesados en conocer estos testimonios enigmáticos del pasado. Gracias a sus gestiones se levanta,
desde 1976, una torre-mirador, con lo que se evita el rápido deterioro por efecto del turismo descontrolado. Las
conclusiones de M. Reiche han sido dadas a conocer a través de diversas publicaciones y se concretan a estimar el
conjunto de líneas, plazoletas y figuras biomorfas, como restos de un calendario gigantesco con signos astronómicos
varios, construido por gentes de la cultura Paracas-Nasca que utilizaban un patrón de medida básica,
correspondiente a 1.30 m.




(1)   Los datos descriptivos pertenecen a M. Reiche (Peruanische Erdzeichen, publicación preparada por H. Kern,
Munich, 1976, así como varios de los dibujos que aquí se reproducen) .
G, Hawkins, quien ha realizado ex- ploraciones de los geoglifos de Palpa y Nasca durante varias breves estancias,
sostiene en cambio que las misteriosas marcas no tienen su explicación en patrones astronómicos ni calendáricos.
No sólo el lugar, según el astrofísico Hawkins, es poco aparente para la contemplación de los astros; tampoco las
líneas mostrarían una preferencia por el sol, la luna, los planetas o las estrellas más brillantes. Su conclusión de que
las marcas no tienen nada que las relacione con marcas estelares, lo lleva a estimarlas como signos de origen mágico-
religioso, aproximándose de este modo a las ideas vertidas en 1947 por H. Horkheimer sobre representaciones de
carácter genealógico y de clanes; y, más aún, a las apreciaciones anteriores de 1939, de T. Mejía, acerca de la
posibilidad de que las marcas pudieron representar seques o sendos sagradas.


De interés es la observación formulada por R. Cané y D. Masson en el sentido de que “las figuras (acaso Paracas -
Nasca), fueron ejecutadas antes que la constitución de las plazoletas, debido a que para ejecutar las últimas se
requirió de un gran esfuerzo de organización, que sólo lo pudieron ofrecer las culturas Huari o Inca, o acaso ambas,
cada cual en su tiempo. Lo expuesto estaría corroborado por el hecho de que algunas figuras han sido parcialmente
borradas por plazoletas, que aparecen así superpuestas". Y, en efecto, una revisión somera de las aerofotografías
disponibles parece confirmar aquella superposición en los geoglifos de Nasca-Palpa.


Las enigmáticas y gigantescas marcas de Nasca-Palpa han motivado, también, especulaciones que salen totalmente
del marco tradicional de la arqueología, y que son rechazados de plano por ella. Así, el autor Erich v. Daniken ha
difundido por todos los continentes el concepto de que las dos plazoletas ("pistas") de Nasca-Palpa, fueron
construidas por astronautas llegados de mundos lejanos en naves espaciales, antes del "retorno a su planeta".



                                           “Árbol de la Vida”, “Tres Cruces”, “Tridente”, “Candelabro”, son las más usuales
                                           denominaciones para calificar el geoglico situado cerca de Pisco, en una colina que
                                           se precipita al mar. La figura tiene unos 200 m. de largo y está confeccionada con
                                           una técnica presente en Nasca-Palpa; la del “surco” o “zanja”. Los surcos alcanzan
                                           en la figura de Pisco unos 0.60 cm. de profundidad y un ancho promedio
                                           aproximado de 2m. Mediante la ejecución de estos surcos se consiguió despejar la
                                           capa superficial, de cascajo, de tal manera que las líneas son subrayados por la
                                           tonalidad especial determinada por la arena puesta al descubierto. Se ha
                                           especulado acerca del hecho de que las lín4eas no se borran no obstante los
                                           fuertes vientos que soplan en la comarca, señalando este hecho como misterioso.
                                           Pero el fenómeno queda explicado si se tiene en cuenta que la superficie desértica
                                           en la que aparece “El Candelabro” no está conformada por arena sino por cascajo
                                           fino.
                                           La figura adjunta inciso en hueso del Titicaca ofrece una interesante analogía
                                           formal con el “Candelabro de Pisco”. Igualmente, otra, Nasca.
Y agrega que los pobladores terrestres impresionados por la presencia de los seres extraños, una vez partieron,
imitaron sus tareas adicionando a las dos “pistas” el complejo de surcos y figuras.. Esta posición, de especulación,
sólo permisible en senderos que se encuentran al margen de la disciplina arqueológica, es aceptada sin crítica por
millones de gentes en el mundo, gracias a la apetencia de la presente generación por lo esotérico y la ciencia-ficción;
ello es un síntoma más de un regresar de grandes sectores de la humanidad a la conciencia mágica.


Las especulaciones que se apartan del marco permisible por la ciencia, como la que acabamos de referir, se basan en
un conocimiento restringido y distorsionado de los hechos. Así por ejemplo, se afirma popularmente que las marcas
sólo pueden ser vistas desde el aire. En realidad se las puede apreciar desde las colinas vecinas, distorsionadas es
cierto, pero con la óptica correctora que la naturaleza ha dado al hombre para apreciar figuras desde planos que no
sean los frontales. También se afirma que son obras portentosas, imposibles de ser ejecutadas por gentes de hace
dos mil años. Al respecto es interesante recordar que algunas figuras biomorfas muestran relaciones estilísticas
con diseños de Paracas-Nascam de hace mil o dos mil años, y que esta cultura ofrece expresiones culturales altas.
Otro mito es que las figuras biomorfas gigantes estén trabajadas a escala perfecta; sólo son precisas en este
sentido, en términos generales. Otro error difundido es considerar que sea extremadamente difícil reproducir a
gran escala figuras sin errar en las proporciones. Al respecto, experiencias personales realizadas en las playas de
Lima, muestran que dibujos de figuras zoomorfas, de gran tamaño, pueden ser diseñadas, conservando una
aproximación sorprendente en lo que se refiere a proporciones, sin experimentos previos sobre la capacidad
indiscutible del antiguo peruano, de trazar los surcos en los desiertos de Palpa – Nasca, ya que he pronunciado.
Finalmente, expresemos que geoglifos gigantes no sólo se presentan en Nasca-Palpa, como lo pone de relieve H.
Kern, sino en diversas lugares del mundo. Hay varios ejemplos en el Perú, como el del “Candelabro”, trazado en una
loma en la bahía de Pisco, bajo el sistema de surcos; el del “Cóndor de Oyatún”, descubierto y descrito por J,
Rondón Salas; las marcas gigantes en zonas del Altiplano visibles desde el avión y las de Canto Grande (Lima) aún no
estudiadas, etc. Pero no cabe duda que los geoglifos de Palpa-Nasca son hoy por hoy los más interesantes por
mostrar variadas figuras gigantescas, y por las llamadas “pistas”; pero, no cabe duda tampoco de que siguen
misteriosos, no obstante los muchos estudios que ellos han motivado, especialmente por M. Reiche.
   Jugando con la Cultura Nazca


                                                           HISTO - PALABRAS

           C     O        R    O   L       L     E     D      A     C     A   U     H   E    R       O   N   A
           A     R        N    O   C       A     U     H      E    A      I     C   A   R    C       O   E   T

           H     E        C    A   R       A     G     L      C    H      U     A   C   O    N       S   P   F

         U        I       U    T   Z       A     C     U      P     I     A     Ñ   A   J    A       S   I   O
           A     C        L    I   T       C     A     C      A     L     E     I   C   A    Z       E   C   R

           C     H        A    N   C       H     A     V      E     S     U     U   I   E    E       X   T   T

           H     E        S    T   A       Q     U     E      R     I     A     G   N   N    J       A   O   A
           I     M        A    R   I       A     R     E      I     C     H     N   U   I    A       I   R   Z

         M       A        X    U   H       L     E     A      L    M      A     I   T   L    C       J   I   E

           I     T        O    J   E       I     V     O      B    M      A     T   U   A    V       E   C   B
           C     S        T    A   T       U     S     U      A    Ñ      I     V   A   H    C       M   A   A

           A     R        A    T   A       M     L     I      N     E     A     K   O   S    O       K   O   C


              Nazca                      Mejía                   Tambo Viejo            Matara
              Cahuachi                   Líneas                  Túnica                 Pictórica
              Max Uhle                   Chaviña                 Maria                  Agua Santa
              Huaca de loro              Tinguiña                Ave                    Kosok
              Estaquería                 Ocucaje                 Teocracia              Reiche
              Status                     Ica                     Cabeza trofeo          Huaco




                                                      TAREA DOMICILIARIA Nº 6


16. Ubicación y antigüedad de Nazca
17. ¿Quién descubrió la cultura Nazca y cuándo?
18. ¿Por qué es importante Cahuachi?
19. ¿Centros más importantes?
20. ¿Por qué las cabezas trofeo?
21. Breve biografía de María Reiche
22. ¿Cuáles son sus técnicas hidráulicas?
23. Características de la cerámica Nazca
24. ¿Para qué nos sirven las costumbres funerarias?
25. ¿Qué función cumplían las líneas de Nazca?
26. ¿Qué seres o animales se encuentran en la línea de Nazca?
27. ¿Por qué es importante la cultura Nazca?
28. De la lectura haz un comentario o resumen
29. Haz un mapa conceptual del tema
30. Ilustra el tema
NIVEL: SECUNDARIA                      SEMANA Nº 7                               PRIMER AÑO




                                                        REPASO

Bien alumnos hemos llegado a la última semana del Segundo Bimestre, lo aprendido durante estas semanas tiene que ver con lo
que se conoce como primer horizonte e intermedio temprano. Destacando principalmente la Cultura Chavín, Paracas, Mochica
y Nazca.
Paracas… Medicina                   Cerámica
                                                                                          Paracas                     Nazca




                                                                                       …
                                                                                     Perro
                                                              del Perú
                                                              Capital

             Hombre                                                                                                                                                    Idioma
             en inglés                                                                                                                                                 Mochica




                                                     Reying
                                                Paul …

                                       Lugar
                                        con
                                                                                                                                                             Perú




                                                     Señor…
                                                                                                           Huaco …                                         Dpto. del
                                                                                                                                                           Monarca
                                                                                                                                                           Mochica
                                                                                                                          Calcio




                                                                    Roedor
                                                                                       … clava




                                                                                                                     Rey de
                                                                                                                     Francia
                                                                                                                                     de bajo
                                                                                                                                    Contrario




             …
Sipán es: Canal de Infusión
                                                                    Soc. Anón.
                                                                                                                          Auxilio




                              María…




                                               Descubrió
              Mochica                           Nazca
               Dios                                                                                                                             Lanzón …


                                                                                                                                                                       Sagrada
                                                                                                 Sureste                                                                Ciudad




                                                                                  Chavín
                                                                                 Descubrió
ORG.
CULTURA        CENTRO             EXPANSIÓN           ECONÓMICA        RELIGIÓN            CERÁMICA           ESCULTURA          RESTOS
                                                      Y POLÍTICA
                                                                                                              1. Cabeza clava
                                                                                                                                Templo Chavín
                                                                                                              2. Estela
                                                                                     Forma : globular                           de Huantar
 Chavín                                                                 Politeísta                               Raimondi
           Chavín de Huantar    Piura – Cajamarca      Agricultura                   Base : plana                               Garagay
                                                                          Dios                                3. Lanzón
               (Ancash)          Ica – Ayacucho         Teocracia                    Asa : estribo                              Sechín
                                                                         Jaguar                                  Monolítico
                                                                                     Color : monocroma                          Kunturhuasi
                                                                                                              4. Obelisco
                                                                                                                 Tello

 Paracas
                                                                                     Dos fases :
                                                                                     Cavernas Necrópolis
                                                                                                                                Cabeza larga
             Península de                              Agricultura                   Esférica Esférica
                               Península de Paracas                                                                             Cerro colorado
               Paracas                                                              Puente      Puente
                                      (Ica)                                                                                     Tajahuana
                (Ica)                                   Teocracia                    Policroma Monocroma
                                                                                                                                Media Luna
                                                                                     Postcocción Precocción



                                                                                                                                Huaca del Sol
                                                       Agricultura                   Forma : Globular                           Huaca de la
                                                                       Politeísta
                                     Piura                                          Base : Plana                               Luna
            Valle de moche                                                Dios
                                       a                Señorias                     Asa : Estribo                              Huaca Rajada
             (La Libertad)                                              Aiapaec
                                    Huarmey            Teocráticos                   Color : Bicroma                            Huaca Cao
                                                                       (Hacedor)
Mochica                                                 Militares                    “Huaco retrato”                            Viejo
                                                                                                                                Pañamarca



                                                      Agricultura de                 Forma : Globular
                                                                                                                                Cahuachi
                                      Pisco              regadío        Politeísta   Base : Redondeada
            Valle de Nasca                                                                                                      Ocucaje
 Nasca                                  a                                 Dios       Asa : Puente
                 (Ica)                                                                                                          Estuquería
                                      Acarí             Teocracia         Kon        Color : Polícroma
                                                                                                                                Huaca del Loro
                                                         Militar                     Pictorica
NIVEL: SECUNDARIA                      SEMANA Nº 1                               PRIMER AÑO



                                           LA CULTURA LIMA


         Esta cultura se desarrolla durante el período que nosotros conocemos como Intermedio Temprano. Es para
nosotros de suma importancia por llevar el nombre del departamento o región en la cual nosotros vivimos es decir
Lima.


         A principios de este siglo M. Uhle denominó Proto – Lima a una cerámica encontrada en Cerro Trinidad,
Chancay, y en Nievería, Rímac. Proto significaba, en el esquema cronológico de Uhle, que esta alfarería precedía a
Tiahuanaco y era posterior a los pescadores primitivos de Ancón y Supe. Con los años en las décadas del 40, 50 y
60 del siglo XX, otros arqueólogos e investigadores como A. Kroeber, A Gaytan, L. Stumer y principalmente T.
Patterson demostraron y concluyeron que podemos hablar de una cultura con nombre y desarrollo propio llamada
Lima.


         La cultura Lima se ubica entre los 100 y 550 d.C. y es coetánea con Moche, Nazca, Recuay y Huarpa. Es
costeña y se extiende por el Norte con Chancay y por el Sur con Lurín, con evidencias de ocupación en la parte
media de los Valles de Lurín, Rímac y Chillón. En 1904, M. Uhle identificó que esta cultura derivaba de la cultura
Nazca.
Línea de
                                                Tiempo                                   Genserico saquea
                                                                                         Roma
                                                                                         455
         100d.                                                   Edipto de                               550
                                                                 Milán
           C                                   313                                                      d.C.
                              LINEA DE TIEMPO DE LA CULTURA LIMA
                                          212 Ciudadanía                  395                  476
                                                    Romana a
                                                    los hombres           División              Derrocamien
                                                    libres del            del                   to de
                                                    Imperio               Imperio               Rómulo
                                                    Romano                Teodosio              Augusto
1.   Nombre                    :   Cultura Lima                           Roma

2.   Período de desarrollo     :   Intermedio Tardío


3.   Antigüedad                :   100 d.C. – 550 d.C.


4.   Descubridor               :   Max Uhle 1904


5.   Extensión                 :   Norte : Chancay
                                   Sur    : Lurín             OLLA. CULTURA LIMA. FASE 6
                                                              Muestra borde plano o pestaña.

6.   Centro político           :   El Bajo Rímac

7.   Cerámica                  :   Forma      :     Globular
                                   Decoración :     Geométrica
                                                    Pez con cabeza triangular
                                   Técnica     :    Horror al vacío
                                   Color       :    Blanco, negro y rojo

8.   Arquitectura              :   Sencilla y simple
                                                                                        VASIJA. CULTURA         LIMA
                                   Material     : Barro y cañas
                                                                                        FASE 7. Mamiforme

          Eran construcciones de pirámide trunca hecha con adobitos,
          hechos a mano y colocados en forma de libros y de forma
          trapezoidal.


          Algunos restos : las huacas Pucllana (Miraflores), Huallamarca
          (San Isidro), Vista Alegre (cerca de Puruchuco), Trujillo
                                                                                    VASIJA.  CULTURA
          (Huachipa),    la   pirámide    de   Nievería,    estructuras    de
                                                                                    LIMA.   FASE   5.
          Cajamarquilla, restos en Chosica. En el centro arqueológica de            Personaje     estilizado
          Pachacamac podemos encontrar hasta tres edificios.                        con      báculos        o
                                                                                    serpientes a los lados.

9.   Economía                  :   Se dedica a la agricultura y la pesca como técnica utilizaron los canales de regadío.


10. Costumbres funerarias :        Al igual que los Nazca y los Mochicas, utilizaron camaras funerarias, donde los
                                   hombres eran enterrados de forma horizontal sobre literas de cañas y rodeado de
                                   todo tipo de ofrendas.
A.   PLAYA GRANDE :

              En el bajo Chillón, Ancón y Ventanilla la presencia Lima es significativa. Asimismo, en
     el distrito de Puente Piedra existen los monumentos de San Lorenzo, Campana y Copacabana,
     que forman un solo complejo. Al parecer hubo un camino que conectaba los poblados de Ancón
     y Playa Grande, así como una fotificación en el Cerro que separa Ancón de Santa Rosa.


              Al respecto L. Stumer (1953) identificó cuatro edificios en los Cerros que se hallan
     frente a la bahía de Ventanilla. Excavó en Playa Grande y ubicó 12 entierros con 30 individuos.
     Pero los entierros más notables llevan ofrendas de cuarzo, jadeíta, turquesa, la pislázuli,
     spondylus y obsidianas. En una de las tumbas se encontraron dos cabezas humanas trofeo
     puestas como ofrendas, así como aves de bellísimo plumaje.

                                                                                                        Poste Sagrado de
                                                                                                          Playa Grande




                                   TROMPETA DE CERÁMICA. CULTURA LIMA. FASE
                                   9. Representación zoomorfa de serpiente con la boca
                                   abierta.



B.   CERRO CULEBRA

              Uno de los asentamientos más conocidos del Chillón es Cerro Culebra, en la margen Norte del río y a
     3 km del mar. El asentamiento se compone de un edificio, cuya fase final de construcción le concede una forma
     trapezoidal, y una zona doméstica en sus alrededores, con estructuras de quincha en unos casos, y de piedras
     canteadas, a veces combinadas con adobitos.


              Cerro culebra destaca por sus pinturas murales con figuras de peces entrelazados, descubiertas por
     Stumer (1954) en una de las paredes del lado Sur del edificio y cerca de la escalera principal.




      ENTIERRO EN CERRO CULEBRA. Lleva fragmentos de
      cerámica sobre la camilla.
                                                                  ENTIERROS EN CERRO CULEBRA. Comparten una
                                                                  orientación similar.

C.   MEDIA LUNA

              Está a 1 km al Noreste de Culebra y por muchos años fue considerado un sitio del período inicial. Sin
     embrago las últimas excavaciones en 1982 demostrarían que es anterior a Cerro Culebra. Tiene 3 plataformas
     en la base del cerro, configurado una silueta escalonada en el horizonte las plataformas presentan rellenos de
     piedras y tierra suelta, y para lograr estabilidad se levantaron muros frontales con piedras irregulares
     pequeñas, que posiblemente se recubrieron con barro.
Los restos de esta cultura se concentraron en la parte baja del Valle del Rímac, sobre todo en lo que
     hoy es Maranga, el campus de la Universidad de San Marcos y el Parque de las Leyendas. No se han encontrado
     vestigios de viviendas, quizá se asociaron con grandes patios a manera de plazas. Se postula que estos edificios
     estuvieron relacionados con canales de regadío. Al respecto, la zona de Nievería (hacienda al margen Norte del
     río Rímac, km 11 Carretera Central) se observa restos de un canal antiguo de regadío.




AMPLIACIÓN DEL TEMA

                                    LA CULTURA RECUAY

1.   UBICACIÓN GEOGRÁFICA

              La Cultura Recuay o Huaylas se desarrolló entre los 200 y 600 d.C. Tuvo como centro la zona del
     callejón de Huaylas; de ahí su nombre. Sin embargo, se expandió tanto por la costa como por la sierra. Así, por
     ejemplo, influyó en algunos sectores de la costa central : Nepeña, Casma, Huarmey y Chancay.




2.   LA CERÁMICA RECUAY

              La cerámica presenta las siguientes características :


     Forma.- Los ceramistas Recuay desarrollaron gran cantidad de formas. La más conocida es la de las llamadas
     pacchas. Estos eran cántaros ceremoniales que contaban con un caño por donde se vertía el líquido del
     recipiente. En cuanto a la forma del asa, utilizaron el asa – puente con dos picos divergentes y también el
     asa – estribo.


                                         Color.-   Emplearon en su decoración la técnica del “negativo”, y tres
                                         colores : negro, blanco y rojo.


                                         Motivos.- Los diseños varían de acuerdo a la naturaleza del ceramio. Al
                                         igual que los Mochica, los Recuay tuvieron cerámica escultórica y pictórica.
                                         Aunque lograron algunos avances en la cerámica escultórica, no alcanzaron
                                         el brillo de los Mochica.


                                         Motivos en la cerámica pictórica.


     CÁNTARO CEREMONIAL. Recibe               Animales (felinos, serpientes) y seres antropomorfos. Entonos ellos
     el nombre de paccha.                     se dibuja el cuerpo, y la cabeza era modelada en la arcilla.
                                              Seres mitológicos : “felino emplumado”, cabezas – trofeo, etc.
                                              Figuras lineales y geométricas que decoran las paredes de los
                                              recipientes.
Motivos en la cerámica escultórica.


             Personajes mitológicos variados, algunos de ellos son sacrificadores de cabezas.
             “Guerreros o pontífices1 mitológicos” con variantes en el tocado. En algunos casos el tocado es semi –
             lunar y tiene gran tamaño. Se les puede representar conduciendo llamas (probablemente a un sacrificio) o
             junto a mujeres. En este último caso, al pontífice se le ubica al centro y se le rodea con una pareja o
             grupo de mujeres. Las mujeres están representadas de tamaño pequeño. A veces se encuentran
             ofrendando con mates o tazas en la mano.
             Felinos cogiendo una persona.
             Brazos sacrificados.
             Representación de edificaciones.




    3.   LA LITOESCULTURA Y LA ARQUITECTURA

                  Los hombres de Recuay trabajaron la piedra, elaborando esculturas tanto con fines de culto como de
         complemento ornamental de la arquitectura.


                  Recuay tiene tres representaciones principales :


             Personajes sentados (guerreros y señoras) con la piernas flexionadas o cruzadas. Llevan armas, cabezas
             trofeo, tocado y orejeras. Todos estos accesorios nos indican la importancia social o religiosa. Estas
             esculturas antropomorfas se reducen a cuerpo y cabeza. Las extremidades está sólo señaladas en alto
             relieve. estas piezas no parecen estar ligadas a la arquitectura como en el caso de Tiahuanaco. Kauffmann
             piensa que fueron objetos de culto colocados en los campos pues fueron hechos para ser vistos desde
             grandes distancias. Dan la sensación de representar personajes momificados.
             Figuras antropomorfas y zoomorfas representadas en alto relieve. estas esculturas fueron utilizadas en
             la arquitectura como dinteles2 ornamentados. Entre las figuras zoomorfas representaron felinos y
             auquénidos o la combinación de ambos. Los felinos Recuay han sido llamados “gatos” porque no llegan a
             expresar la misma ferocidad y grandeza que los felinos de Chavín.
             Cabezas clavas.




         ALTORRELIEVES PÉTREOS. Muestra un guerrero flanqueado
         por dos felinos guardianes



                                                                                    ANTROPOLITOS RECUAY




1
    Pontífice Sumo sacerdote que presidía los ritos y ceremonias.
2
    Dintel    Parte superior de las puertas y las ventanas.
TRABAJO PRÁCTICO Nº 1
   ¿Qué te dicen las imágenes?




                                     _________________________________________________

                                     _________________________________________________

                                     _________________________________________________

                                     _________________________________________________




    _________________________________________________

    _________________________________________________

    _________________________________________________

    _________________________________________________




                                     _________________________________________________

                                     _________________________________________________

                                     _________________________________________________

                                     _________________________________________________
EL MOTIVO INTERLOCKING
                                        ¿Serpiente o pez?

         Uno de los diseños simbólicos más característicos y representativos de los primeros tiempos de la
cultura Lima se denomina Interlocking, palabra inglesa que alude a la manera cómo los diseños se pintaban
sobre la cerámica, componiendo imágenes definidas por oposición y dando la impresión de estar
entrelazados o entrabadas.


         De esta limitada serie de diseños el más importante consiste en una figura ejecutada con trazos
rectos y angulares (de fuerte configuración geométrica), de cuerpo alargado ya serrado con cabezas
triangulares en sus extremos, el que también se representa trabándose.


         Una tarea a la que se enfrenta la arqueología consiste en identificar los motivos o imágenes que
encontramos representados en diferentes género de soportes : cerámica, textiles, muros, madera, etc.


La Iconografía

         Un aspecto que dificulta notablemente la identificación del motivo Interlocking es el carácter
plectomorfo del diseño, es decir, su proveniencia de representaciones en tejidos, lo que disuelve muchos de los
detalles que ayudarían en esta tarea. Sin embargo, es posible deducir su identidad recurriendo a los elementos
o rasgos asociados al símbolo, las analogías sincrónicas y diacrónicas que se pudieran establecer, así como la
importancia y vigencia del concepto que representa, dentro de la tradición religiosa andina, principalmente
prehispánica. Dos son las identidades que se asignan al motivo : la serpiente y el pez.


La Serpiente y el Pez

         Si se compara la importancia y profusión de representaciones de serpientes y de peces en el arte
prehispánico se verá que las serpientes son notablemente mayores. Las creencias actuales de nuestras
comunidades más tradicionales recrean también este símbolo.




      CUENCO            GLOBULAR.
      Cabezas triangulares y borde
      con serpientes entrelazadas
      estilizadas.
Origen del “Interlocking”




        FRAGMENTOS    DE           TAPIZ.                          BOTELLA   GLOBULAR    DE
        CERRO   CULEBRA.         Muestra                           DOBLE PICO Y ASA PUENTE.
        representaciones del Interlocking.                         Diseño clásico del Interlocking
        La combinación de los colores                              en la cultura Lima..
        resalta la oposición.



        Las hebras y los hilos, por ser lineales y flexibles, sugieren la idea de una serpiente alargada y
cimbreante. Además, la forma como los hilos se van combinando para formar un tejido va insinuando al
tejedor una serie de figuras.


Se piensa que el diseño conocido como Interlocking se originó en los textiles. Las trenzas de hebras
habrían ocasionado las figuras de serpientes ramificadas; mientras que las redes de hebras torcidas
serían el origen de diseños hexagonales como las parejas de serpientes entrelazadas. En algún momento los
tejidos con diseños de serpientes adquirieron mucho prestigio y dichas figuras empezaron a ser copiadas
masivamente en vasijas de cerámica, murales, y otras superficies, originándose así el estilo Playa Grandes
o Interlocking.


Componían imágenes definidas por oposición                                                                que
daban la impresión de estar entrelazadas

        Los datos de los primeros cronistas demuestran la continuidad de su vigencia asociándola al agua,
elemento principal de la vitalidad del ciclo agrícola, aunque tal vez la clave para su identificación definitiva
la proporciones el Poste Sagrado Playa Grande, encontrado en el balneario de Santa Rosa, dado que
corresponde a la representación del arquetipo de la serpiente en cuatro versiones diferentes.


                                                                                              Víctor Falcón Huayta
JUGANDO CON LA CULTURA LIMA
Encontrar palabras al tema desarrollado.


              L   C   A   J   A   M   A    R   Q   U   I   L   L   A   O   M   A   S   A
             N    I   P   E   Z   A   R    B   E   L   U   C   O   R   R   E   C   A   C
              I   N   M   A   X   U   H    L   E   P   E   T   R   E   O   D   U   N   I
              E   T   R   A   L   V   A    R   O   D   A   D   O   S   P   I   E   L   C
              V   E   A   D   B   A   R    R   A   Z   N   I   T   O   L   A   N   O   A
              E   R   L   O   C   E   R    V   A   N   O   A   O   T   A   L   C   R   M
              R   L   U   B   S   T   E    S   U   U   E   B   R   A   T   U   O   E   A
              I   O   B   I   A   S   O    R   A   T   N   A   S   G   A   N   S   N   C
              A   C   O   T   R   E   C    U   A   Y   L   I   M   A   A   A   A   Z   A
             N    K   L   O   E   I   N    T   E   R   L   O   C   K   I   Y   C   O   H
              C   I   G   S   T   S   E    R   P   I   E   N   T   E   A   S   A   U   C
             O    S   O   M   I   A   R    U   T   L   U   C   S   E   O   T   I   L   A
             N    I   R   U   L   I   B    R   O   S   P   U   C   L   L   A   N   A   P


1.   Lima
2.   Ancón
3.   Nievería
4.   Max Uhle
5.   Turín
6.   Adobitos
7.   Libros
8.   Pucllana
9.   Pachacamac
10. Literas
11. Playa Grande
12. Cajamarquilla
13. San Lorenzo
14. Cerro
     Culebra
15. Media Luna
16. Recuay
17. Petreo
18. Litoescultura
19. Pez
20. Serpiente
21. Globular
22. Cuenco
23. Santa Rosa
1.   Descubridor y antigüedad de la cultura Lima.
2.   Extensión y centro político Lima.
3.   Características de la cerámica.
4.   ¿Cómo era su arquitectura?
5.   Restos más importantes.
6.   ¿Cuáles son sus costumbres funerarias?
7.   Importancia de Playa Grande.
8.   Importancia de Cerro Culebra.
9.   Importancia de Media Luna.
10. Otras culturas contemporáneas a Lima
11. ¿En qué consiste el interlocking?
12. Semejanzas de Lima con Mochica y Nazca.
13. Comentario y resumen de la lectura.
14. Mapa conceptual del tema.
15. Ilustrar el tema.
NIVEL: SECUNDARIA                        SEMANA Nº 2                                  PRIMER AÑO



                                      LA CULTURA TIAHUANACO




                                         Línea de                                       800

                            313
                                           Tiempo
                                          455
                                                476                                      Carlo Magno es
                                                                                         coronado
                                                            Caída                        Emperador
                            Edipto           Genseri        del
    200d.                   de               co             Impero                             900 años
                            Milán            Saquea         Romano
      C                                      Milán          de                                   d.C.
                         LINEA DE TIEMPO DE LA CULTURA
                                   TIAHUANACO     La Hégira
                                                                           Mahoma
                                                                          622        711
                                                                560
                                                                Auge                  Califato
                                                                Bizantino             de Córdoba
                                                                con
                                                                Justiniano

                                                                              Indudablemente, el altiplano Peruano
                                                                     – Boliviano ha sido de los escenarios más
                                                                     significativos donde se gestaron los procesos
                                                                     económicos,    sociales    e   ideológicos   más
                                                                     complejos,    de    profunda     y    dramática
                                                                     repercusión   en   las    formaciones   sociales
                                                                     andinas, desde los inicios de nuestra era
                                                                     hasta la época incaica.
                                                                              Con mucha razón lumbreras definió
                                                                     este espacio como un área cultural separada
                                                                     de la Andina Central. El área centro sur
                                                                     irradió rasgos culturales que articularon
                                                                     procesos históricos incluso fuera de sus
                                                                     fronteras, y además en ella se domesticaron
                                                                     camélidos y plantas tuberosas y gramíneas de
                                                                     trascendencia económica y logística para los
                                                                     pueblos andinos.


        La cuenca del Lago Titicaca corresponde a un ecosistema frío, de puna húmeda, sobre los 3800 m.s.n.m., de
altiplanicies cubiertas de ichu, forraje que posibilita el pastoreo y el desarrollo de tierras aprovechables para la
agricultura de altura. Fue ocupada desde tiempos precerámicos y es la cuenca donde surgió Tiwanaku, fenómeno
cultural muy importante para explicar muchos eventos, sobre todo durante el Horizonte Medio, con la aparición y
desarrollo del primer imperio Wari.
Antecedentes :


              Antes de desarrollar las expresiones culturales de Tiahuanaco, nos parece a los profesores de
     Historia Trilce, que se hace necesario un conocimiento previo a lo que fue la cultura anterior o previa a
     Tiahuanaco.




                                   CULTURA PUKARA
         Al igual que Paracas también Pucara puede ser definida como una transición entre el formativo y el
intermedio temprano o primera regionalización. El sitio principal de esta cultura está ubicado en la provincia de
Lampa (Puno) en sus límites con Azángaro, a mitad de la distancia entre Tiahuanaco y el Cuzco.


         Es posible que su área de influencia cubriera 500 km. de largo y a los dos lados del Lago Titicaca.


         Define la cultura Pucara un conjunto de edificaciones monumentales destinada al uso religioso en el actual
pueblo de Pucara y las inmediaciones del Cerro Calvario existe templo principal asociado a otros tres.


         Pucara comparte algunos elementos arquitectónicos como
pirámides truncas, columnas, plataformas, patio hundidos. Se ha
encontrado un diseño en “U”. también podemos apreciar un sistema
de desagües constituido por canales y galerías colectoras por donde
puede caminar un hombre. También podemos saber más sobre la
Historia de Pucara a través de la escultura en piedra y la cerámica.


         El personaje dominante en la escultura lítica es el
degollador. En cuanto a la cerámica es incisa y policroma. El color fue
colocado antes de la cocción (pintura pre - cocción).


         Para concluir, no se puede determinar con certeza si Pucara
es pre – Tiahuanaco o no. Si fue un desarrollo propio o con influencias
en otras culturas, la verdad es que los estudios acerca de ella no han
concluido, pero lo cierto es que, con el conocimiento de Pucara                       LA PORTADA DEL SOL

podemos encontrar un acercamiento más preciso a Tiahuanaco.




                                   CULTURA TIAHUANACO

1.   Período Cultural        :   Segundo Horizonte


2.   Antigüedad              :   200 años d.C. – 900 años d.C.


3.   Descubridor             :   Max Uhle y Arturo Ponsdansky primeros
                                 estudios científicos.




4.   Origen                  :   Cultura Pucará.
5.   Ubicación                   :   Meseta del Collao, 21 km al Sureste del
                                     Lago Titicaca en Bolivia.


6.   Extensión                   :   Sur del Perú, toda la actual Bolivia y el
                                     Norte de Chile.


7.   Organización Política       :   Curacazgos         vinculados   a     un   centro
                                     ceremonial.        Gobierno     teocrático     y
                                     absolutista. Ha sido definido como un
                                     estado colonizador de economía agrícola.


8.   Arquitectura                :   Uso de grandes bloques de piedra
                                     labrada        y      pulida        (arquitectura
                                     megalítica).


     8.1.    Restos importantes :
             1.    Kalasasaya    :   Piedra parada
             2.    Akapana       :   Pirámide escalonada


     8.2.    Otros restos :
             Pumapunku, Templete, Kerikala


9.   Agricultura


            Control vertical de pisos ecológicos.
            Uso de andenes.
            Deshidratación de la papa y carne (chuño y charqui).
            Domesticación de los camélidos americanos.


10. Cerámica


                  Vasos ceremoniales de forma trapezoidal, con decoraciones
     geométricas y naturalistas y de varios colores (policroma). Similares
     a los keros incas.


11. Metalurgia


                  Trabajaron el oro, la plata y el cobre, pero su mayor aporte fue el
     descubrimiento del bronce (cobre con estaño).


12. Escultura


                  Portadas monolíticas hechas de piedra labrada. Ejemplo : Portada del
     Sol (Wiracocha). Monolitos con representaciones antropomorfos. Ejemplo :
     Monolito Bennett.
AMPLIACIÓN DEL TEMA

                                      LA PORTADA DEL SOL


              Uno de los elementos más representativos del Tiahuanaco

        Es el mayor ejemplo de escultura en piedra y en ella están presentes motivos iconográficos que también
aparecen en Huari.


        En una enorme pieza plana de piedra andesita de 2.75 m. de altura por 4.00 m. de largo se abrió una puerta
de aproximadamente 1.00 m x 2.00 m. A cada lado se hizo un pequeño nicho rectangular.


        Esta puerta fue encontrada al interior del edificio de Kalassassaya pero se piensa que tal vez antes estuvo
ubicada en otro lugar.


        Si observamos los lados de esta gran pieza parece que estuviera incompleta. Muchos investigadores creen
que esto se debe a que fue arrancada de alguna estructura mayor luego puesta allí.


La Iconografía

        Sobre la abertura de la puerta se puede
ver una serie de diseños tallados en relieve. el
lugar central lo ocupa el denominado Dios de los
Báculos, personaje antropomorfo de cuya cabeza
salen rayos que terminan en pequeñas cabezas de
animales o en figuras redondas.


        Este dios abre sus brazos hacia los
lados y en cada uno sostiene un bastón o báculo.
Los rayos lo identifican con el sol. Parecería que
se trata de la misma deidad de los báculos
representada en la Estela Raimondi en el panteón
de Chavín de Huántar.                                       EL DIOS DE LOS BÁCULOS. Detalle de la Portada del Sol.


        A Ambos lados del personaje se ubican pequeños seres alados en aparente actitud de veneración. Llevan
sólo un báculo y se ordenan en tres filas : los de arriba y los de abajo tienen cabezas antropomorfa; los del medio
de ave. Usan tocados con cabecitas de aves, felinos y peces. Se adornan con plumas.


        Debajo de esta representación principal se ve una franja con rostros rodeados de rayos, similar al rostro
del Dios de los Báculos; no todos son iguales en los detalles.



         La Portada del Sol es el mayor
         ejemplo de escultura en piedra y en
         ella están presentes motivos
         iconográficos de gran importancia
         para la ideología de Tiahuanaco
         que también aparecen en Huari.
Posible Calendario

         Investigadores como Posnansky han planteado que la
Portad del Sol de Tiahuanaco es un calendario en el cual los doce
meses del año están representados por los rostros solares incluido
el de personaje central. Los personajes menores representarían los
días. Este calendario podría señalar con precisión los momentos
importantes del año como son los cambios de estación.
                                                                     PORTADA DEL SOL. Alfonso Stübel reclinado
                                                                                 en la puerta, 1877.




         TRABAJO PRÁCTICO Nº 2
   ¿Qué características o significado encuentras en las imágenes?



                                               a)   _______________________________

                                                    _______________________________

                                                    _______________________________

                                                    _______________________________




    b)   _______________________________

         _______________________________

         _______________________________

         _______________________________




                                               c)   _______________________________

                                                    _______________________________

                                                    _______________________________

                                                    _______________________________
CAPÍTULO DÉCIMO

                                       DEL REINO TIWANAKU

                                                 Donde se describe la ciudad de Tiwanaku y la manera cómo
                                                 el pueblo pudo dominar el duro ambiente altiplánico. Del
                                                 descubrimiento del bronce y de muchas otras razones por
                                                 las que este país fue grande y famoso



        El Lago Titicaca es un mar mediterráneo que está a cerca de 4,000 metros sobre el nivel del
océano, en medio de la Cordillera de los Andes, rodeado de una extensa altiplanicie cubierta del pasto duro
de la puna. Es una zona con una fuerte alternativa térmica diaria, es decir que de día el sol es fuerte y
quemante, mientras que las noches son intensamente frías. Pero, además tiene un régimen de aguas cíclico,
pues hay lapsos de doce años más o menos, en los que aumenta y disminuye la intensidad de las lluvias.
Durante estos largos períodos de sequía, incluso baja el nivel del lago, causando angustias alimenticias en la
población, la que actualmente no esta bien organizada para guardar reservas que permitan superar este
tiempo de escasez; de otro lado, los períodos húmedos tampoco son totalmente beneficiosos, dado que los
ríos aumentan su caudal y causan serios estragos en las poblaciones de agricultores no prevenidos, pues
debido a que el altiplano, cerca del lago, tiene poco declive, los ríos van zigzagueando por el llano, y cuando
hay crecida se producen inundaciones que a veces arrasan con los sembríos y aun algunas casas.


        Todo esto amerita un riguroso sistema de control pluvial de parte de los habitantes del altiplano,
basado necesariamente en el registro minucioso de tiempo para la predicción de las estaciones anuales y
sobre todos de los períodos de mayor tiempo, que actualmente provocan la evacuación física de la
población, es decir la migración masiva hacia otras zonas.


        En tiempos antiguos, durante el florecimiento de la ciudad de Tiwanaku, al Sur – este del Lago
Titicaca, todos estos problemas eran estudiados y solucionados por el equipo de especialistas urbanos, a
los que llamamos sacerdotes.


        Los sacerdotes gracias a un calendario, que hoy desconocemos, fijaron ciclos que hicieron posibles
una producción abundante y segura. Ellos vivían en su mayoría en la ciudad de Tiwanaku, pero hubieron al
mismo tiempo otras ciudades o poblados de menor importancia establecidos en el altiplano, cerca de la
metrópoli.


        Tiwanaku era una urbe gigantesca, con grandes templos de forma de recintos que alojaban las
imágenes de los dioses grabadas en piedra. Los dioses eran antropomorfos, es decir tenían forma humana,
pero con una serie de atributos que eran principalmente los del felino, del halcón y las serpientes; junto a
las divinidades aparecen también las figuras de los camélidos domésticos y de plantas cultivadas. Algunas
de estas estatuas son gigantescas; una tiene algo más de 7 metros de alto. Por eso la imaginación popular
habla de “gigantes” habitantes del altiplano.
Una de las esculturas que más ha llamado la atención es aquella en que aparece grabada la imagen
de una divinidad central que sostiene dos báculos, uno en cada mano, y una cabeza con rayos. Se atribuye
esta imagen a la de un dios que era muy venerado cuando llegaron los españoles, llamado Wiracocha
(espuma de las aguas), pero no hay pruebas aún para ello. A sus costados hay tres hileras de ocho “ángeles”
cada una, como arrodillados que miran hacia la imagen central.


         El pueblo de Tiwanaku, a la par que agricultor era
ganadero; en realidad, la ganadería de llamas y alpacas era de
mucha importancia, mientras que los cultivos estaban limitados
al tipo de plantas de altura, capaces de soportar la dura
alternancia climática cordillerana. Naturalmente que las plantas
aquellas son de un valor nutritivo excepcional, como es el caso
de la papa, cuyo cultivo es ahora el sustento de muchos países
del mundo, y se produce casi en todo el mundo; o como es
también el caso de la quinua, un cereal riquísimo en proteínas y
carbohidratos, con un valor nutritivo superior al del maíz, la
cebada y aun el trigo. Pero el altiplano es duro para el sembrío y
en cambio ofrece inmensos territorios cubiertos de pastos
naturales, que si bien no todos los animales puede comer, porque
son muy duros, en cambio los camélidos andinos sí, y estos
animales, a los que los cronistas españoles llamaban “carneros
de la tierra”, producen carne y una excelente calidad de lana que
sirve para hacer telas muy abrigadoras. Algunos zootecnistas
señalan incluso que la leche de la alpaca podría ser aprovechable
para el consumo humano; pero la leche nunca fue un alimento
muy apetecido en los Andes; antes de los españoles no se la
conocía alimento y posteriormente la prefieren en forma de
queso.


         Gracias a las posibilidades ganaderas de la región, los       Monolito estilo Tiwanaku. Período clásico
tiwanakenses tuvieron posesión abundante de lana y también de                          (300 d.C.)

carne    para   el   comercio.   La carne,   como   la   papa,   era
deshidratada y conservada en este estado por tiempo indefinido
de modo que podría ser transportada a grandes distancias como producto de intercambio. A la carne
deshidratada le llamaban charki y a la papa chuño. La lana, la carne y quizá la papa podrían ser llevadas
junto con otros productos suntuarios a diversos lugares, a cambio de los productos de las tierras bajas.
Entre esos productos “suntuarios” se encuentran unas pedrerías raras a las que ahora llamamos
“turquesas”, pero sobre todo el bronce, un metal obtenido por la aleación del cobre y el estaño.


         El bronce es una suerte de símbolo de la civilización; casi en todo el mundo aparece el bronce al
mismo tiempo que las ciudades y todas sus consecuencias. En el Perú es un invento que surgió en el altiplano
del Titicaca, en el lado que ahora pertenece a la república de Bolivia, en Tiwinaku, y si bien, como en todo el
mundo, su uso estuvo restringido a usos ceremoniales, suntuarios, y excepcionalmente a la producción, su
rol como valor susceptible de cambio era reconocido plenamente. Quienes lo producían debían ser
especialistas de muchos privilegios en la comunidad urbana.
Pero Tiwanaku no llegó a construir un gran imperio como muchos historiadores creyeron en el siglo
pasado y aun algunas décadas atrás. Debió ser un estado expansivo con dominio sobre muchos territorios,
pero sobre todo un estado colonizador más bien que uno de carácter imperialista.


        Si nos atenemos a la informaciones que tenemos sobre los reinos altiplánicos posteriores y su
organización, y a la semejanza de su “estructura” con la de Tiwanaku en su época de máxima expansión,
encontramos una imagen muy particular de un Estado colonizador, que se preocupaba por “conquistar”
tierras no con el objeto de someter a los hombres que allí vivían sino con el de explotar ellos mismo las
tierras para obtener los productos que su hábitat altiplánico no les permitía producir. El gran Estado
tiwanakense viene a ser, entonces, una gran metrópoli con otras ciudades menores cerca del inmenso Lago
Titicaca, y una infinidad de “enclaves” dispersos en los valles de la costa cerca del mar, donde se producía
el maíz, varias legumbres y se obtenía una gran variedad de peces y otros mariscos; dispersos en las
quebradas intermedias de la sierra, donde también hay maíz del bueno y árboles frutales; y, quizá incluso
en la selva, donde a más de la yuca o mandioca, se puede conseguir la coca. Es quizá la diferencia entre un
Estado colonizador frente a un Estado conquistador, como lo fue el Estado inka, mucho más tarde, que
también aprovechó la experiencia altiplánica a este respecto.


        Esta extraña estructura de Tiwanaku explica su fama en aquel tiempo. En algunos lugares, como la
costa de Arequipa o el norte de Chile, las colonias altiplánicas encontraron pueblos muy atrasados de
pescadores y recolectores, con los cuales coexistieron pero no se mezclaron, es decir no convivieron;
algunas poblaciones asimilaron algo los logros tecnológicos tiwanakenses y desarrollaron formas superiores
de cultura, aunque ello aún tiene que ser bien estudiado por los arqueólogos; muchos cambiaron,
simplemente, sus productos con los altiplánicos.


        Pero uno de los efectos más importantes de este extraordinario Estado, que ahora está siendo
descubierto por Carlos Ponce Sanjinés en Bolivia, fue el que produjeron uno o varios de sus enclaves en la
sierra central del Perú, en Ayacucho. Allí, los colonizadores tiwanakenses se encontraron con una sociedad
que había desarrollado mucho, tecnología y socialmente, de modo que de la coexistencia de ambas, de una
forma que aún los arqueólogos tienen que estudia, se produjo un sincretismo de tal magnitud, que surgió
una nueva sociedad, vigorosa, de cuya historia nos ocuparemos enseguida…


                                                                          De los orígenes de la civilización en el Perú
                                                                                  por el Dr. Luis Guillermo Lumbreras




                            Portada del Sol de Tiwanaku (300 d.C.)
JUGANDO CON LA CULTURA LIMA
Encontrar palabras al tema desarrollado.


  H    O      R   I   Z   O   N    T       E   M   E   D   I   O   T   I   T   I   C   A   C   A
  P    I      S   O   S   Y   J    E       S   S   A   N   A   C   I   T   I   L   A   G   E   M
  U    T      E   S   L   L   A    M   A       I   C   X   S   A   M   E   A   Z   S   O   L   U
  K    N      O   Ñ   U   H   C    S       C   R   A   A   U   L   O   M   R   A   L   U   S   Y
  A    Z      A   N   G   A   R    O   A       U   C   I   I   H   A   P   U   P   I   S   O   K
  R    B      R   O   N   C   E    K       L   S   E   V   G   A   L   I   M   U   G   S   G   S
  A    V      A   E   S   T   A    Ñ   O       L   A   I   O   L   V   E   E   M   O   E   Z   N
  P    U      M   A   Z   P   A    R       R   A   A   L   L   A   T   T   N   A   L   N   A   A
  M    R      C   H   A   R   Q    U       I   B   R   O   O   K   A   E   N   P   O   E   C   D
  A    E      A   N   C   T   T    E   N       N   E   B   C   I   R   E   E   U   C   D   A   S
  L    K      A   L   A   S   A    S   A       Y   A   K   E   R   O   K   B   N   E   N   R   N
  D    E      G   O   L   L   A    D   O       R   P   U   M   A   R   P   N   K   U   A   U   O
  S    A      C   N   U   R   T    S       E   D   I   M   A   R   I   P   E   L   I   H   C   P


24. Horizonte Medio
25. Titicaca
26. Azangaro
27. Degollador
28. Pirámide Truncas
29. Max Uhle
30. Ponsdansky
31. Collao
32. Bolivia
33. Chile
34. Curacazgos
35. Megalítica
36. Akapana
37. Kalasasaya
38. Templete
39. Pumapunku
40. Chuño
41. Charqui
42. Piso
43. Andenes
44. Llama
45. Kero
46. Bronce
47. Bennett
48. Sol
49. Estaño
16. ¿Quién hizo los primeros estudios sobre Tiahuanaco?
17. Ubicación geográfica de Tiahuanaco.
18. ¿Cuál es su organización política?
19. Características de su arquitectura.
20. Restos más importantes.
21. Características de la cerámica.
22. ¿Qué son los grupos colonizadores?
23. Avances tecnológicos en la agricultura.
24. Cultura antecesora a Tiahuanaco e importancia.
25. ¿Quién es el dios de la portada?
26. ¿Qué son los monolitos Bennett?
27. Importancia de la Portada del Sol.
28. Comentario y resumen de la Lectura
29. Mapa conceptual del tema.
30. Ilustrar el tema.
NIVEL: SECUNDARIA           SEMANA Nº 3                           PRIMER AÑO



                        EL IMPERIO HUARI



                        Línea de
                          Tiempo
        610            711
        Revelaci       Califato
600d.   ón             de                                                 1000
  C     Divina         Córdoba                                            d.C.
        Mahoma
                LINEA DE TIEMPO DE LA CULTURA
                            HUARI
              Hégira      Batalla
              Mahoma      Poitiers
              622            732

                                                        El carácter singular u unificado
                                                de la iconografía Huari esparcido sobre
                                                una gran área de los Andes Centrales,
                                                explica la expansión de esa cultura. El
                                                imperio Huari significo un período de
                                                gran homogeneidad, cuyo apogeo se
                                                ubica      alrededor      de    600      d.C.   Las
                                                evidencias arqueológicas demuestran la
                                                expansión imperial, es decir la ocupación
                                                militar de los territorios, proceso que
                                                implicó una alteración de la organización
                                                política     y   social    de    las      regiones
                                                sometidas. Se nota en esta época una
                                                clara      diferenciación       social     en    la
                                                arquitectura,      en     los    sistemas       de
                                                enterramiento, y específicamente en la
                                                producción alfarera.




                                            Mapa con los límites de la expansión del
                                            imperio Wari
Ubicación Geográfica

         La Cultura Huari tuvo su centro principal a 25 km al Noreste de la actual ciudad de Ayacucho, en su
momento de máxima expansión, Huari llegó a comprender por el Norte hasta el río La Leche (Lambayeque) y
Cajamarca, por el Sur llegaron hasta Ocoña (Arequipa y la actual provincia del Cuzco).


Origen

Huarpa.- Centro artesanal que aproximadamente en el 800 d.C. se convierte en un estado conquistador.
Además ha una enorme influencia de Ishmay (Costa), Nazca y Tiahuanaco.


                              NAZCA
                                               cerámica

                                                 HUARPA



                                                                TIAHUANACO


Centro.- Ciudad de Huari (Ayacucho) o Viñaque.


Organización Política : “Primer Imperio”

         Estado centralizado en manos militares conformado por una red de ciudades (centros administrativos)
cuyo centro fue la ciudad de Huari. La subsistencia de Huari dependió de una continua apropiación de los
excedentes de producción de sus provincias.


Características

a)   Formó un estado pan peruano, es decir, su influencia llegó a la costa y sierra del Perú.
b)   Las características arqueológicas sugieren que Huari tuvo un gobierno poderoso y centralizado preocupado
     en el acopio y distribución de bienes.
c)   Tuvo un gran desarrollo tecnológico, tanto en la producción agropecuaria como en la producción urbana,
     entonces con este grupo se difunden las ciudades.
d)   Lograron una unidad andina gracias al control de ciudades cabeza de región o centros administrativos.


Huari – difundió

a)   Vida urbana      :   Ciudades
b)   Religión         :   Wiracocha
c)   Idioma           :   Quechua - Runasimi
d)   Red vial         :   Caminos
e)   El control vertical de pisos ecológicos
f)   Andenes          :   Agricultura
Manifestaciones Culturales

    1.   Arquitectura

            Lograron la planificación urbana en masa.
            Principales restos :
                  Huari                (Ayacucho)                                  Marcahuamachuco (La Libertad)
                  Cajamarquilla        (Lima)                                      Wiracochopampa       (Huamachuco)
                  Wariwilca            (Huancayo)                                  Atarco               (Ica)
                  Piquillacta          (Cuzco)                                     Pachacámac           (Lima)
                  Wuilcashuaín         (Ancash)                                    Coscopa              (Arequipa)


    2.   Cerámica

                  Fue policroma, denominada utilitaria, sus
         formas    preferidos       fueron   los    tazones    con
         decorativos interiores, las representaciones como el
         auquénido y dentro de sus motivos utilizó el maíz, la
         quinua y la figura del Dios de los Báculos o Bizco.


    3.   Textilería

                  Huari desarrolló notablemente el arte textil,
         no sólo en el aspecto técnico sino también en el
         decorativo. En la confección de tapices lograron una
         gran finura. Emplearon lana de alpaca y algodón. Las
         piezas se decoraron, por lo general, con la repetición
         de un solo motivo.


    4.   Red de Caminos

                  Era una red planificada de caminos para unir y controlar los diferentes territorios de su imperio.
         Se conocen, por ejemplo, caminos muy         cerca de la ciudad de Huari, uno que llevaba a la ciudad de
         Huarivilca, en Huancayo, y otro a la ciudad de Huilcahuaín en Ancash. Se piensa que otra vía comunicaba la
         capital con la ciudad de Pikillacta, en el Cuzco, unos siglos después esta red de caminos fue usada y
         ampliada por los incas.




AMPLIACIÓN DEL TEMA

                                “EL IMPERIO EN DEBATE”
         Los resultados de investigaciones arqueológicas realizadas en la costa central y en la costa y sierra norte
proporcionaron nuevas evidencias que no pueden ser explicadas. Aspectos como el diseño arquitectónico de los
centros urbanos provinciales y la distribución de la alfarería y textiles, tanto de estilos locales como de los estilos
Huari, no responderían a la presencia de un imperio. El modelo ha sido puesto en debate.
Se ha producido un cambio beneficioso para la ciencia : se está reconociendo la importancia de realizar
estudios sobre las distintas regiones, antes y durante el Horizonte Medio; y ya se usa con más cautela el término
Huari. Algunos estudiosos se refieren al “estado Huari” más que al imperio y han sugerido que su control se habría
restringido a la sierra central y sur, dejando fuera la costa central y la costa – sierra norte. Lo cierto es que en el
estado actual del conocimiento ya no se puede aceptar el modelo imperial como la única explicación posible al
proceso ocurrido.


No un Imperio sino varios Emporios

         Nuestro modelo de emporios regionales planeta la existencia de una serie de naciones y estados regionales
independientes y prósperos que ejercen control político, económico y cultura sobre sus propias áreas, enlazados
entre sí por redes socioeconómicas. Tales estados regionales sustentaban importantes centros urbanos en lugares
estratégicos para el intercambio y mantenían una fuerte interacción interregional estableciendo relaciones con
otros estados y naciones hasta distancias considerables.
         La intensificación de la interacción y el incremento del comercio, derivados del mayor nivel productivo
logrado regionalmente, nos pone ante un período de prosperidad e integración entre las diversas sociedades.
Políticamente cada una habría entrado en una etapa de secularización del estado. Las ciudades estuvieron
integradas por edificios dedicados a actividades especializadas y organizadas especialmente para las nuevas
funciones que allí se realizaban. Cada uno de los estilos alfareros que se difundieron de manera simultánea
identificaría a una cultura regional o nacionalidad diferente y su distribución espacial podría reflejar su ámbito de
prestigio o de influencia cultural.
                                                                                                           Ruth Shady S.




      MÁSCARA DE PLARA Y ORO HUARI.                                COLLAR HUARI. 15 piezas de hueso con
         Representa rostro antropomorfo.                         incrustaciones de concha y piedra de color..




              FIGURINA HUARI
               DE TURQUESA.
                  Representa
              personaje con gorro                                      MURO HUARI. Vista del sector
                   de felino.                                                Huari – Capillapata.
¿Qué significa un Imperio?

        Duccio Bonavia dice que un imperio no es solamente una expresión territorial, militar o mercantil sino
también espiritual y moral. Se puede pensar en un imperio, o sea en una nación que directa o indirectamente guía a
otras naciones, sin necesidad de conquistas territoriales. Eso sucede cuando un pueblo adquiere un animus muy
especial al ser consciente de su fuerza y superioridad. Tal es el caso de los romanos y nos parece que es aplicable
al pueblo Huari y, más tarde, a los incas.




         TRABAJO PRÁCTICO Nº 3
   ¿Qué significado o características encuentras en las imágenes?




                                                       _______________________________

                                                       _______________________________

                                                       _______________________________




    _______________________________

    _______________________________

    _______________________________




                                                       _______________________________

                                                       _______________________________

                                                       _______________________________




    _______________________________

    _______________________________

    _______________________________
“del imperio wari”
        Al constituirse las ciudades en centros de poder de una clase de especialistas que sólo producían
servicios, fueran éstos sacerdotes o artesanos, dicho poder era débil si no estaba sustentado por un
instrumento represivo, lo suficientemente eficaz como para lograr un seguro abastecimiento de los
alimentos producidos por los campesinos. Durante los muchos siglos transcurridos desde la época
teocrática de Chavín, cuando todavía no existían verdaderos estados, hasta la época en que se
desarrollaron los reinos de Moche, de Nazca o de Tiwanaku, de base seguramente teocrática aún, hubo
cambios notables en la población. Los centros urbanos crecieron en tamaño y necesidades aunque al mismo
tiempo la técnica agraria aumentó mucho la producción campesina. Los reyes o señores más poderosos
comenzaron a apropiarse de la riqueza de los menos poderosos y tanto en Moche como en Nazca se
formaron que controlaban más de un valle y en consecuencia muchos pueblos diferentes. Los de Tiwanaku,
para establecer sus colonias, debieron hacer uso también de las armas en más de un lugar.


        Se dio inicio pues a una pugna entre ciudades, es decir entre las clases urbanas hambrientas de
poder y más riquezas, resolviendo esta pugna con las armas, con la lucha armada, por la vía de la violencia.
Los grupos armados de cada ciudad, extraídos del pueblo para servir a la clase urbana y sus apetitos,
constituyeron entonces los ejércitos en donde los especialistas en la guerra, los “militares” profesionales,
los que dirigían al ejército, eran parientes o hermanos de los sacerdotes o quizá eran los sacerdotes
mismos. Se constituyó una clase social que no sólo tenía el poder de la tecnología especializada y los
“secretos” del mundo en sus manos, sino también el poder de las armas, que si bien no reemplazaron
totalmente la ferocidad de los dioses, que aparecieron en los tiempos de Chavín, en cambio les sirvieron de
excelente apoyo para someter a los campesinos y también a los “urbanos” o ciudadanos de otros
territorios.


        El inicio, de esta nueva forma de Estado explotador de otros estados, se dio con el surgimiento de
una poderosa ciudad en Ayacucho, que los arqueólogos conocen con el nombre de Wari, gracias a una
coyuntura histórica muy interesante.


        En Ayacucho, en la época de los Nazcas, Mochicas y Tiwanakus, se desarrollaba una sociedad
llamada Huarpa, que había logrado dominar plenamente la difícil geografía de la región. Los Huarpas, en
toda la cuenca de Ayacucho y Huanta tuvieron realmente sólo una ciudad y en cambio muchísimas aldeas;
quizá haya alguna otra ciudad más que aún no se ha descubierto, pero parece difícil. La ciudad se llama
ahora Ñawimpukyo y desde allí se domina un extenso paisaje que abarca casi todos los valles de la cuenca
Ñawimpukyo está más o menos a 3,000 metros sobre el nivel del mar; más arriba, varios kilómetros al sur,
sobre los 3,500 metros hay otra población, casi una ciudad en la zona conocida con el nombre de Chupas.
Quizá hubo varias ciudades a manera de cabecera de región. Los Huarpas cultivaron la tierra con un
riguroso control en la distribución del agua, por medio de canales y represas y luego habilitaron nuevas
tierras construyendo terrazas agrícolas en los cerros para evitar la erosión. Esas terrazas se llaman
andenes y más tarde los inkas las usaron muchísimo.
Hacia los años 600 ó 700 de nuestra era, los Huarpas intensificaron sus relaciones comerciales
con Nazca, que, por lo demás, siempre existieron; dando como resultado una serie de valiosos intercambios
tecnológicos, entre los que destaca un notable mejoramiento de la artesanía de Ayacucho, especialmente la
cerámica que permitió la aparición de poblados, como el de Conchopata, con talleres especializados de
alfarería predominantemente suntuaria. En este mismo tiempo los ayacuchanos entraron en contacto con
los tiwanakenses, seguramente a partir de los enclaves altiplánicos en le mismo Ayacucho, o en las
cercanías.


        De los Tiwanakenses, los Huarpas tomaron en primer lugar sus dioses, cuyo prestigio debió ser
muy grande en toda la tierra; sabemos bien que el prestigio de los dioses depende del éxito económico que
obtengan los pueblos que los veneran. Pero junto con la imagen de los dioses y seguramente sus mitos y
leyes, los ayacuchanos obtuvieron también nuevas formas de organización y elevaron la producción de las
plantas y animales altiplánicos y del bronce, la turquesa y con seguridad los hermosos lienzos con dioses
del olimpo del Titicaca. Desde aquí se inicia la leyenda de la sacarina (lugar de origen) altiplánica que los
españoles encontraron cuando llegaron al Perú en 1532.


        Los alfareros ayacuchanos, con la elaborada tecnología nasquense y la cosmogonía tiwanakense,
hicieron un nuevo olimpo que plasmaron en sus vasijas ceremoniales, muchas de ellas inmensos tazones,
bellamente pintados con la imagen policroma del dios de los báculos que aparece granado en Tiwanaku en la
puerta del Sol en piedra, adornado con llamas, con maíz y con quinua.


        En el curso de los años, los especialistas de Ayacucho se congregaron en la ciudad de Wari, que
fue creciendo inusitadamente, inorgánicamente; allí vivían los alfareros, los orfebres, los picapedreros, los
sacerdotes, y, seguramente encima de todos ellos, una casta de administradores con sirvientes que los
cargaban en literas. La ciudad, además, tenía un ejército. Un ejército que se dedicó a conquistar a los
pueblos del oeste, del norte y del sur; menos el altiplano. El altiplano del Titicaca no fue tocado.


        En Wari, las casas estaban dentro de unos recintos muy grandes de piedra, con murallas de seis o
más metros de alto. Habían casas de hasta dos y quizá tres pisos. Debieron vivir allí quizá unas 40,000
personas o más. En lugares sagrados aún no bien determinados hubo, talladas en piedra, imágenes de
personajes humanos ricamente ataviados, ligeramente parecidos a los de Tiwanaku; hay también una
estatua de un jaguar. Se conocen unos recintos de piedra finamente labrada, probablemente ceremoniales.
Hace poco se descubrieron unos inmensos talleres de cerámica, seguramente para fabricar esos finos
objetos policromos que distribuyeron por casi todo el Perú; había también una zona donde tallaban la
turquesa, haciendo joyas litúrgicas de diversas forma y tamaño.


        La ciudad de Wari extendió sus dominios desde Cajamarca y Lambayeque, por el norte, hasta
Cuzco y Arequipa, por el sur.


        En cada lugar, estableció una ciudad, a manera de centro colonial de administración; estas
ciudades, si bien eran hechas a imagen de la de Wari, eran en cambio ciudades muy bien planificadas con
extensas zonas dedicadas para depósitos, con plazas, barrios, residencias y un cauteloso sistema de
protección militar. Eran ciudadelas amuralladas y a veces con una sola puerta de acceso y otras salida, con
laberintos interiores terribles para los neófitos.
En Cajamarca, en Huamachuco, en Lambayeque, en Supe, en
el Callejón de Huaylas, en Lima, en Huancayo, en Cuzco y en muchos
lugares más se conocen ya estas ciudades del viejo imperio. Una de
las más conocidas y al mismo tiempo de las mejor conservadas es la
llamada Pikillaqta, al sur de la ciudad del Cuzco. Entre ciudad y
ciudad habían caminos muy anchos y bien trazados, que más tarde
los inkas usaron para sus conquistas.


        Pero las ciudades que estableció Wari en cada valle, en
cada territorio conquistado, fueron “cabezas de región” que fueron
obteniendo autonomía e importancia propia; algunas de ellas, como
la ciudad de Pachacámac, cerca de Lima, se convirtió en poco tiempo
en un centro casi con igual importancia que Wari, llegando a
“exportar” sus productos a lo largo de toda la costa, en mayor
proporción que los Wari. Cuando cayó Wari, el prestigio de
Pachacámac se mantuvo y aún en tiempo de los inkas, siguió siendo
de primerísima importancia, conservando sus propios dioses, que
seguramente fueron los de Wari, ciudad que en tiempo de los inkas     Notable expresión de la cerámica de
                                                                      Wari.
era ya sólo una ruina…


                                                                      De los orígenes de la civilización en el Perú
                                                                              por el Dr. Luis Guillermo Lumbreras
JUGANDO CON LA CULTURA WARI
Encontrar palabras al tema desarrollado.


  I     H    U    A      R   I   T   I     A   H   U   A   N   A   C   O   C   A   C   S   A   N
  M     A    M    A      U   C   O   S     C   O   P   A   N   A   B   R   A   P   A   R   Y   U
  P     A    L    A      C   I   O   D     S   Z   Y   X   W   V   I   U   B   I   B   R   A   N
  E     S    C    O      B   A   O   R     A   C   D   E   F   U   Z   T   E   O   E   A   C   I
  R     A    M    O      N   A   U   N     B   Z   G   H   I   T   C   H   Z   D   Z   T   U   V
  I     A    C    L      I   W   I   R     A   W   I   Q   R   S   O   S   A   S   A   I   C   E
  O     S    O    S      O   L   U   C     A   B   O   L   P   N   A   H   D   E   D   S   H   R
  L     U    M    B      R   E   R   A     S   Ñ   R   N   A   D   B   A   E   D   E   S   O   L
  M     P    A    C      H   A   C   A     M   A   C   U   E   R   C   D   R   A   R   E   C   A
  I     B    O    N      A   V   I   A     J   K   R   M   U   F   T   Y   E   D   E   N   R   I
  L     A    O    L      A   C   I   T     R   E   V   L   G   H   O   N   P   U   G   E   A   V
  I     N    C    A      S   Ñ   I   N     P   M   L   K   H   P   C   R   E   I   I   D   T   D
  T     T    R    E      B   O   R   N     O   P   Q   J   I   E   S   E   T   C   O   N   A   E
  A     P    R    A      U   H   A   M     A   R   U   A   U   H   C   E   U   Q   N   A   U   R
  R     S    O    S      I   P   W   I     R   A   C   O   C   H   A   E   U   Q   A   Ñ   I   V


50.   Huari
51.   Militar
52.   Imperio
53.   Lumbreras
54.   Huarpa
55.   Tiahuanaco
56.   Nazca
57.   Ayacucho
58.   Viñaque
59.   Pan peruano
60.   Centralizado
61.   Ciudades
62.   Urbano
63.   Cabeza de región
64.   Wiracocha
65.   Quechua
66.   Red vial
67.   Andenes
68.   Wari
69.   Coscopa
70.   Atarco
71.   Wariwilca
72.   Pachacámac
73.   Báculos
74.   Bizco
75.   Incas
76.   Ruth Shady
77.   Bonacia
78.   Pisos
79.   Vertical
31. ¿A qué período pertenece Wari?
32. ¿Quién llama imperio a Wari y por qué?
33. ¿Qué afirma Ruth Shady?
34. Mediante que construcciones mantuvo comunicado su imperio.
35. ¿Por qué se le considera la de mayor urbanismo?
36. Principales centros urbanos.
37. ¿En qué culturas se encuentra el origen Wari?
38. ¿Qué difundió Huari?
39. ¿Por qué el Dios de los Báculos, quién es?
40. Características Huari.
41. ¿Qué son las cabezas de región?
42. ¿Por qué se les conoce un pueblo de artesanos?
43. Características de la cerámica Huari.
44. Comentario y resumen de la lectura.
45. Mapa conceptual del tema.
46. Ilustrar el tema.
NIVEL: SECUNDARIA     SEMANA Nº 4                             PRIMER AÑO



                      EL REINO CHIMÚ


                      Línea de
         1095
                       Tiempo
                          1347                     1453
         Urbano             Inicio             Caída
900d.C   II                 de la              de                    1460
         La 1era.           peste              Consta                d.C.
         Cruzada            negra              ntinop
             LINEA DE TIEMPO DE LA CULTURA
                         CHIMÚ




                                             La cultura Chimú o el Reino Chimor, como
                                     es llamado por algunos investigadores. Con la
                                     caída del Imperio Wari se dio inicio a la última
                                     etapa de la Historia autónoma del Perú, aquella
                                     que es contemporánea con la formación de otro
                                     imperio, el del Tawantinsuyo.


                                             Bien pero que podemos decir de Chimú,
                                     empezaremos diciendo que a partir del siglo IX
                                     d.C. hizo su aparición en la costa norte una de las
                                     formaciones     sociales     prehispánicas     más
                                     desarrolladas del antiguo Perú denominada Chimú
                                     o Chimor. Esta cultura alcanzó una elevada
                                     organización socio – política luego de un largo
                                     proceso de desarrollo durante la cultura Moche
                                     enriquecida con el aporte de sociedades como
                                     Lambayeque, Cajamarca y Huari, colapso           a
                                     consecuencia de la conquista inca alrededor de
                                     los años 1460 – 70.
LA CULTURA CHIMÚ
Ubicación                :   Valle de Moche (La Libertad)



Extensión                :   Norte        Tumbes
                             Sur          Lima



Descubridor              :   Federico Max Uhle 1902



Cronología               :   900 años d.C. al 1460 d.C.



Características

a)   Fue el estado costeño más poderoso de su tiempo.
b)   Su mayor aporte estuvo en la orfebrería.
c)   Su capital Chan – Chan es considerada la ciudad de barro más
                                                                         Sabía que el idioma
                                                                            Chimú era el
     grande del mundo.
                                                                          Muchick al igual
d)   Su apogeo se produce entre los siglos XIV y XV.
                                                                            que Mochica
e)   Su decadencia y conquista está en el siglo XVI en que son
     conquistados por los Incas en el gobierno de Pachacútec, su
     último emperador fue Michan – caman.




Economía

     Tuvieron como base la agricultura.
     Para extraer su producción agrícola desarrollaron, obras
     hidráulicas que las aprovecharon de sus predecesores.



Hidráulica

         Para sobrevivir en el área de la costa los Chimú al igual que
las otras culturas que se desarrollaron en la misma región,
necesitaron   aprovechar     los   recursos   tecnológicos   de   sus
predecesores, aunque agregaron una variante en el almacenamiento
de grandes cantidades de agua en los llamados wachaques.



Aspecto Político y Social

Sociedad.- Desde el punto de vista social y político, el imperio
Chimú puede ser definido como un estado aristocrático d tipo
clasista con profundas diferencias entre sus clases sociales.
División Social.-

I.     El Ciequich (Chimú Cápac) ……… Gran Señor
II.    Los Alaec ……… grandes curacas
III. Los Paraeg ……… los vasallos
IV.    Los Yana ……… los sirvientes




                    ¿SABÍAS QUÉ…?
                La importante ciudad de
                  Chan–Chan albergó
                aproximadamente 50 mil
                       personas

Historia

     Tacaynamo           :   Primer Rey Chimú (Fundador Mitológico)
     Guacri Caur         :   Unificó a los Chimues
     Ñancen Pinco        :   Continuó con las conquistas llegando por el norte hasta el Valle del Río Saña y por el
                              sur hasta Santa.
     Minchan Caman       :   Fue el gran conquistador Chimú. Llegó desde Tumbes hasta Carabayllo. Fue
                              derrotado por el Auki Tupac Yupanqui.


Manifestaciones Culturales

A.    Arquitectura

         Utilizaron como material el adobe y la quincha y en algunas
          ocasiones el muralismo policromo.
         Fueron perfeccionadores del sistema de frisos o figuras de
          alto relieve.
         Fueron imitadores de los Wari al tomar como patrón el
          urbanismo.
         Restos : Chan Chan, Fortaleza de Paramonga, Apurlec, El
          Purgatorio.




B.    Cerámica

              La mayor parte de la cerámica Chimú fue trabajada a
      moldes para asegurar una producción a gran escala, fue de color
      negro. Chimú volvió a desarrollar las formas Mochica, como el asa
      estribo aunque también encontramos el asa puente, es importante
      mencionar las vasijas dobles llamadas también silbadores.
C.    Orfebrería

              No lograron la supremacía porque los grandes en
      metalurgia fueron       los   Lambayeques   (Sican). Sin   embargo,
destacaron en este aspecto trabajando el oro, la plata, cobre con
        tanta maestría y destreza, obteniendo objetos suntuarios de
        calidad y en cantidad pese a que no tuvieron materia prima en su
        región. La técnica utilizada fue el martillado, repujado, soldadura,
        aleaciones, laminado, perlado, etc.




AMPLIACIÓN DEL TEMA

                              LA CIUDADELA DE CHANCHÁN
               Está considerada la más grande de América precolombina

        La maravillosa ciudad de ChanChán, capital
del reino Chimú, se ubica frente al mar, muy cerca
de la desembocadura del río Moche, ocupando
                      2
alrededor de 24 Km . Se trata de una de las
ciudades más grandes de la América precolombina y
su grandeza asombra a visitantes del mundo entero,
a pesar de su tremendo deterioro.


        En ella es posible distinguir tres sectores
diferentes, el principal es un conjunto de grandes
                                                                           CIUDADELA DE CHANCHÁN.
recintos rectangulares conocidos como palacios o
                                                                                 Paredes con frisos.
ciudadelas. En tomo a éstos se encuentran zonas de
viviendas menores que conforman una especie de barrios marginales y otros grandes recintos.



Ciudadelas o Palacios


        Se trata de diez grandes áreas rectangulares
delimitadas por muros de barro que alcanzan alturas de
10 m. Todas se orientan de norte a sur y comparten una
misma estructura general. Al interior, el espacio está
dividido en una serie de patios con rampas, pasadizos,
habitaciones, estructuras en forma de U. plataformas
funerarias,    depósitos,    talleres,    grandes        pozos
rectangulares de agua, etc. Generalmente existe una sola
puerta de acceso, ubicada en el lado norte. Las ciudadelas
son conocidas como: Gran Chimú, Velarde, Squier, Tello,
                                                                   Muralla de Chanchán con decorativos de figuras de
Uhle, Laberinto, Caihuac, Tschudi, Rivero y Bandelier.                            peces estilizadas.
La Arquitectura


           Una de las características de la sociedad Chimú es su rígida división en grupos sociales. Una de las ideas
más aceptadas es que las ciudadelas fueron verdaderos palacios en los que vivía la selecta nobleza, aislada casi por
completo del mundo exterior. Su acceso era restringido. Estos palacios no sólo servían como viviendas de elite sino
que reunían en su interior a funcionarios encargados de recibir los productos que el pueblo entregaba a manera de
tributo.


           Se cree que también había artesanos especializados al servicio de los nobles y que ciertos sectores del
palacio albergaban a los sirvientes y se diferenciaban claramente de la zona habitada por los señores.


           Se supone que cada uno de los palacios pertenecía a un gobernante y que cuando éste moría, era enterrado
en el sector de las plataformas funerarias. El palacio le seguía perteneciendo y sus parientes continuaban viviendo
en él encargándose de rendirle veneración. El siguiente gobernante tenía que construir su propio palacio en el que
viviría y se enterraría al morir. Esto quiere decir que los palacios fueron construidos uno después del otro, según
morían los sucesivos gobernantes. Los sucesores del mítico Tacaynamo habrían sido enterrados allí, cada uno en su
palacio.



Otras Zonas


           Al oeste, sur y noroeste del área central se ubicaban los barrios marginales conformados por numerosas
viviendas hechas de caña y barro, que habrían albergado a una población agricultora y pescadora. Además, existen
varios monumentos que probablemente cumplieron funciones religiosas, como la Huaca del Obispo, la de Toledo y la
de Las Conchas. Aunque en el área central vivió poca gente, Bonavia calcula que toda la ciudad debió albergar una
población de 20,000 a 40,000 habitantes.



Los Frisos


           Característicos de la arquitectura Chimú son los frisos de barro que decoran las paredes. Son figuras en
alto relieve que cubren totalmente largas paredes. Uno de los lugares donde se concentra mayor número de frisos
es Chanchán con patios y pasadizos profusamente decorados con figuras geométricas de peces y de aves. Se sabe
que los frisos tenían vivos colores, lo que hacía que sus motivos resaltaran aun más.
TRABAJO PRÁCTICO Nº 4
   ¿Qué te dicen las imágenes?




                                     _________________________________________________

                                     _________________________________________________

                                     _________________________________________________

                                     _________________________________________________




    _________________________________________________

    _________________________________________________

    _________________________________________________

    _________________________________________________




                                     _________________________________________________

                                     _________________________________________________

                                     _________________________________________________

                                     _________________________________________________
ALFARERÍA Y METALURGIA
Pese a la influencia Huari los Chimú tuvieron estilo propio


          La cerámica Chimú forma parte de una larga tradición
desarrollada en la costa norte a través de varios siglos. que la
influencia Huari no logró romper. Se considera que es la
continuación del estilo Moche, aunque adopta y mezcla elementos
procedentes de estilos de la costa y la sierra : Cajamarca,
Pachacamac y Recuay.


          Su calidad es inferior a la de la cerámica Moche, tanto en
técnica     como    en   lo   artístico.   Mientras    los   moche      usaron
ampliamente el modelado, los Chimú utilizaron casi exclusivamente
el molde.


          Sus principales características son : superficie muy
bruñida, color generalmente oscuro, uso del molde y cuerpos de                                Representación de un mono en la
vasijas     representando      animales,    plantas,   personas     y    seres                      cerámica de Chimú.
mitológicos. Entre sus formas más comunes están las botellas de
doble cuerpo con asa puente, uno de ellos escultórico y el otro con
pico cónico, y las botellas de cuerpo esférico y asa estribo. Se repite el uso de vasijas silbadoras típicas
de la cultura Vicus. Un rasgo característico es la colocación de una pequeña figura de monito u otro animal
en la base de las asas estribo. La decoración suele ser en base a bajos relieves, punteados y
representaciones figurativas. No suele usar pintura. En las ollas es común la decoración paleteada, que a
pesar de los siglos es usada de manera idéntica hoy en día en diversos pueblos de la costa norte.


          Cuando los incas llegaron a la costa norte y sometieron a la cultura Chimú se produce una serie de
influencias, de manera que es posible encontrar un estilo denominado Chimú – Inca, en el que destacaría las
vasijas negras que intentan imitar la auténtica forma del aríbalo inca. En algunos casos los imitadores se
animaron a utilizar diseños policromos.


La Metalurgia

          Los artesanos Chimú fueron diestros en la confección de
objetos de metal. Dominaron diversas técnicas para trabajar el oro,
la plata y el cobre, así como diferentes aleaciones. Al igual que los
artesanos de la cultura Lambayeque. utilizaron el dorado y el
plateado     de    superficies.   Fabricaron    adornos      como    collares.   Tumi, la pieza más
orejeras. máscaras, y objetos diversos como pinzas para depilación,              impresionante de
                                                                                 la orfebrería de
agujas, anzuelos, cucharitas. vasos, entre otros.                                Chimú.
La Vestimenta

         En 1950 el arqueólogo Junios Bird estudió una serie de

diez de estos conjuntos recopilando datos interesantes. Encontró

que la ropa de los Chimú estaba compuesta de tres artículos

principales: el unku o camisa con mangas, un taparrabo y un llautu o

turbante. También encontró vinchas o bandas con extremidades                  TAPARRABO DE FORMA
                                                                           ESCALONADA CHIMÚ. Tapiz tipo
bifurcadas que seguramente se usaban de adorno en la frente.                 kelim con animales marinos y
                                                                                        felinos.
Estas bandas eran hechas con la técnica del tapiz kelim con

representaciones de figuras antropomorfas y zoomorfas.




                       JUGANDO CON LA CULTURA CHIMÚ
Encontrar palabras al tema desarrollado.


   C    H    I   M    U    C    A    P     A   C   T    A    C    A    Y     N    A    M    O     U    C
   L    H    S    K   A    R    I    L     A   M    R   U    A    C    I     R    C    A    U     G    H
   A    A    I   H    E    L    A    E     S   O   O    I    R    O    T     A    G    R    U     P    A
   M    E    C   M    U    L    P    J     Q   S    I   L    V    A    D     O    R    I    C     A    N
   B    G    A    C   O    A    I    M     M   U    B   R    U    Ñ    I     D    A    P    I     K    C
   A    E    N    E   Z    R    R    J     U   N    I   U    S    B    I     R    D    C    O     C    H
   Y    A    N    A   X    Y    W    O     C   I    P   C    O    N    I     C   O     A    U     I    A
   E    R    E    L   U    N    A    M     A   C   N    A    H    C    N     I   M     A    N     H    N
   Q    A    V    A   L    L    E    D     E   M   O    C    H    E    F     R    I    S    O     C    I
   U    P    A    C   E    L    R    U     P   A    I   R    E    R    B     E    F    R    O     U    C
   E    L    A    L   I    B    E    R     T   A   D    L    I    E    L     H    U    X    A     M    A
47. Fundador mitológico Chimú.



48. Capital Chimú.



49. Fundador mitológico Lambayeque.



50. Máxima expresión en el arte Chimú.



51. Último rey Chimú.



52. ¿Quién conquistó Chimú y en qué año?



53. ¿En qué región del Perú se desarrollo Chimú?



54. Sitios arqueológicos Chimú.



55. Técnicas metalúrgicas Chimú.



56. Actividades económicas Chimú.



57. ¿Cuáles eran las clases sociales Chimú?



58. ¿Quién descubrió Chimú?



59. Resumen y comentario del tema.



60. Mapa conceptual de la Lectura.



61. Ilustrar el tema.
NIVEL: SECUNDARIA                            SEMANA Nº 5                          PRIMER AÑO



                                 CULTURAS CHINCHA Y CHANCAS



                                           Línea de
                     1095
                                            Tiempo
                                               1347                                1453
                     Urbano II                            Inicio de            Caída de
  1100d.C            La 1era.
                     Cruzada
                                                          la peste
                                                          negra
                                                                               Constanti
                                                                               nopla             1450
                                                                                                 d.C.
                            LINEA DE TIEMPO DE LA CULTURA
                                        CHIMÚ

        En este capitulo vamos a estudiar dos culturas diametralmente opuestas como son la cultura Chincha en la
costa y la cultura Chancas ubicada en la sierra del Perú. No sin reconocer que ambas culturas tuvieron su desarrollo
en lo que se conoce como el Intermedio Tardío. Los Chinchas son importantes por su avance económico particular
en lo que se describe como una sociedad rica y organizada, que se movilizó e intercambió productos con los pueblos
en los actuales países de Ecuador, Bolivia y Chile.


        Los Chancas es un desarrollo totalmente distinto porque prácticamente no dejaron restos arqueológicos.
Se conoce de ellos solamente por las referencias que encontramos en las crónicas. Hoy los investigadores no se
ponen de acuerdo si fue por ellos la caída de Huari, como una consecuencia más o son la continuación de la cultura
Huari, lo que si es seguro que fueron grandes y peligrosos rivales de los incas.
CULTURA CHINCHA
Ubicación         :   El Valle de Chincha departamento de Lima


Extensión         :   Lo que comprende los ríos San Juan, Písco e Ica.


Cronología        :   Siglo XII y finales del siglo XV


Descubridor       :   Max Uhle en 1924, inicio las primeras investigaciones


Economía          :   Fueron herederos de una economía múltiples, se dedicaron a la agricultura, pesca,
                      intercambio comercial y artesanías.


Restos arqueológicos

  La Centinela
  La Cumbe
  Tambo de Mora
  Lima la Vieja
  Lurinchincha
  San Pedro
La construcción fue realizada en base a la utilización de tapiales o adobones de barro.

                                                                              Personaje femenino
    Organización Social                                                        tallado en madera,
                                                                               perteneciente a la
            Gobierno centralizado y autoritario, ejemplo:                     cultura de Chincha.


        Señor o rey de Chincha
        Nobleza
        Sector sacerdotal
        Pueblo, integrado por mercaderes, artesanos, pescadores y campesinos.


    Textilería

            Realizaron tejidos policromos, con dibujos geométricos, motivos zoomorfos y antropomorfos. Tuvieron
    un fino acabado.


    Cerámica

        Base           :     Esférica
        Forma          :     Variada
        Color          :     Policroma
        Decoración     :     Motivos geométricos y zoomorfos


    Metalurgia
                                                                                        Vasija de la cultura de Chincha.

            Se utilizo sobre todo la plata y el cobre. Destacando los vasos de plata.
    Talla en madera

            Las culturas Chancay y Chincha fueron los que más destacaron en la talla de madera. Los Chincha
    sobresalieron en la confección de los llamados “remos” que en realidad son instrumentos ceremoniales de
    labranza de la tierra.



AMPLIACIÓN DEL TEMA

                                         TALLAS EN MADERA

               Los Chancay trabajaron prolijas esculturas muy decoradas



        Un grupo de objetos que llama la atención, por su trabajo fino y detallista, es el de las tallas en madera
adornadas con figuras.
        Algunas de las tallas pueden haber sido timones de embarcaciones movidas con velas de tela similares a
las de la cultura Lambayeque. Otras serían instrumentos agrícolas para cavar o arar la tierra. Hay también las que
parecen remos, aunque sorprende que estén tan decoradas e incluso pintadas con azul, amarillo y rojo.
        Hay dos formas particularmente enigmáticas: las varas largas con varias perforaciones con un personaje
antropomorfo en un extremo y los horcones de huarango decorados con un rostro humano bastante esquemático.
Se cree que fueron postes ceremoniales.
ESCLAVINA   CONFECCIONADA               BOTELLA     POLICROMADA. Muestra
                                   EN TAPIZ. CHINCHA. Destacan             decoración de diseños geométricos.
                                   los vivos colores y los motivos de
                                   personajes acangrejados en los
                                   bordes.


                                                                              ¡Sabias que…!
                         PALA                                              Los objetos que llaman
                      CEREMONIAL                                           mucho la atención por
                      DE MADERA.                                           su trabajo fino y
                     Nótese la media
                                                                           detallista son las tallas
                       luna formada
                      por el espacio.                                      en madera adornadas




Mercaderes de Chincha

        Las crónicas cuentan que en Chincha existía una gran cantidad de mercaderes que comerciaban a lo largo
de la costa utilizando balsas. La historiadora María Rostworowski dice que esos mercaderes llegaban hasta la zona
de Manta en Ecuador, donde conseguían el valiosísimo spondylus o mullu. También existió un comercio terrestre con
llamas y cargadores que llegaban hasta el Cuzco y el Callao donde el mullu era intercambiado por cobre estannífero.


        Se cree que cuando los incas sometieron a los Chincha su poderío comercial decayó, aunque mantuvo su
importancia. Tanto es así que durante la captura de Atahualpa en Cajamarca, la única persona llevada en andas,
aparte del inca, habría sido el señor de Chincha a quien el Inca consideraba amigo suyo.



Tumba

        Se sabe de tumbas colectivas, como la excavada en Uchujalla, Ica,
compuestas por cámaras subterráneas de forma rectangular con paredes de adobe y
techos de paja sostenidos por vigas hechas de troncos. En su interior se colocaba
varios fardos alineados acompañados por un gran número de ofrendas que incluían
objetos de oro, plata, cerámica, madera tallada, etc. Estas tumbas correspondían a
personajes de alto nivel social.
La tumba excavada por Alejandro Pezia en Uchujalla tenía como techo una
barbacoa o armazón de troncos de huarango con figuras de animales talladas en
                                                                                             NIÑO MOMIFICADO.
relieve.                                                                                     CULTURA CHINCHA.
                                                                                                 Las tumbas eran
                                                                                              cámaras subterráneas
                                                                                              de forma rectangular.




                                    CULTURA CHANCA
           De los Chancas no conocemos nada desde el punto de vista arqueológico. Se conoce de ellos solamente por
las referencias que encontramos en las crónicas. Según Bonavia es casi imposible, por el momento, asociar algún
resto arqueológico con este grupo humano.


Ubicación Geográfica

           Los Chancas se ubicaron en territorios que hoy se encuentran en los departamentos de Ayacucho,
Apurímac y Huancavelica. Específicamente, se expandieron en un área comprendida entre los ríos Pampas y
Apurímac. Su centro más importante fue Jancu – Marca.




       ¡Sabias que…!
        La Confederación
        de los Chancas se
          sitúa entre la
       decadencia Huari y
          la expansión
                                     UBICACIÓN DE
                                      LA CULTURA
                                        CHANCA

                                     1.   Ayacucho
                                     2.   Abancay




Antigüedad

           Surgieron al caer el Imperio Huari, justamente ellos fueron uno de los pueblos que conquistaron Huari.
Constituyeron luego una confederación que fue tan importante como la de los cuzqueños. Esta última fue la que dio
origen al Imperio Incaico.
El Arte

         Los Chancas se dedicaron básicamente a la guerra y no destacaron en el aspecto artístico. Quedan algunos
vestigios a través de los cuales podemos estudiar la cerámica, la arquitectura, la textilería y la escultura Chanca..


Cerámica

         La cerámica Chanca es tosca y mal lograda. Su estilo es decadente en comparación a las culturas que la
preceden. Emplean formas preferentemente utilitarias, es decir prácticas. El color predominante es el rojo. La
decoración de los ceramios es geométrica. También se han encontrado representadas en barro a mujeres desnudas.


Arquitectura y Esculturas

         A importancia que daban a las actividades militares se muestra en su arquitectura. La característica
principal de las ciudades es su ubicación en lugares que permitían una fácil defensa militar.
         Las técnicas de construcción utilizadas fueron inferiores a las alcanzadas por la cultura Huari.
Construyeron pequeñas aldeas de más o menos 100 casas cada una. Se han encontrado esculturas líticas
representando hombre y mujeres ataviados.


Textilería
                                                                ¡Sabias que…!
         Se han hallado mantos de algodón y de lana.
                                                              Fueron los Chancas
                                                              un pueblo guerrero,
                                                               belicoso y temido
                                                               por su crueldad.
Organización Militar

         La sociedad Chanca fue básicamente militar. Pueblo
guerrero por excelencia, los soldados demostraban gran belicosidad
durante las batallas a las que acudían con la cara pintada y llevando
tambores hechos con piel humana. Fueron un pueblo temido por su
fiereza y crueldad.


         Destacaron en la fabricación de fuertes armas de madera de chonta. Tuvieron una marcada afición por las
cabezas – trofeo y por las deformaciones craneanas.


Organización Política
         Es difícil saber sobre la organización política de este pueblo pues disponemos de pocas fuentes. Parece ser
que los Chancas no contaron con reyes como es el caso de los reinos costeños. Aunque se menciona el nombre de
líderes (Astuhuaraca, Tumayhuaraca, Anku Ayllu) éstos no eran reyes sino jefes militares elegidos para conducir a
las tropas contra el Cuzco.


Organización Social

         Aunque no se sabe qué clases sociales existieron, sabemos que existieron claras diferencias sociales pues
los entierros de los muertos así nos lo demuestran. Mientras que unos eran enterrados con gran cantidad de
ofrendas y en mausoleos, otros tenían un ajuar funerario muy limitado y eran enterrados en el suelo y cerca de sus
casas.
Organización Económica

        Estuvieron dedicados al pastoreo de llamas, alpacas y vicuñas.


Ocaso de la Cultura Chanca

        Los Chancas fueron los grandes rivales de los incas. Después de feroces encuentros fueron finalmente
derrotados en la batalla de Yahuarpampa o Pampa de Sangre. Vencido su principal enemigo, los incas pudieron
dedicarse a su desarrollo cultural y a su expansión territorial. La victoria de los Incas sobre los Chancas fue
fundamental, pues, otra hubiera sido la historia del Tahuantinsuyo si esto no hubiese ocurrido.




                                             El mito de choclococha
             “Los Chankas, de acuerdo con sus mitos, señalaban como su Sacarina o lugar de origen a la Laguna
     de Choclococha (…). El hombre de Choclococha surgió, según Murúa (1942, Lib 4, cap VII). Cuando en una
     batalla entablada entre los huancas y los huamanes quedaron derrotados los huancas, quienes en su
     precipitada huida echaron sus cargas de maíz a la laguna, llamada antiguamente Acha. En el verano
     siguiente un excesivo calor secó la laguna, y las semillas germinaron produciendo tiernos choclos. Desde
     entonces la laguna se conoció con el nombre de Choclococha, tal como se le conoce actualmente. El lugar
     está cercano al pueblo de Castrovirreyna, a una altura de 4 950 metros sobre el nivel del mar”.
                                                                                     (Rostworowski, María 1988 : p. 45)




                                       La organización política chanka
             “Los Chankas como nación se integraron por señoríos, que eran unidades políticas de cierta
     autonomía, que reconocían la jefatura de un jefe étnico en tiempos de paz. No existía un poder central
     unificador de manera permanente y éste se ejercía en tiempos de guerra, cuando era indispensable que se
     integren todos los grupos que se reconocían miembros de la nación para formar los ejércitos. En estas
     circunstancias si había un proceso de unidad política con poder central, pero esto sólo duraba durante
     tiempos de conflicto y asimismo, se nombraba un jefe para la guerra y líderes guerreros que presentaban
     las parcialidades de Hurin y Hanan en que se dividía la nación Chanka en su conjunto”.


                                                                                          (Gonzáles Carré 1992 : p. 87)
un sitio chanka
            SUQU ORQO.- Ubicado el este del actual poblado de Sarhua, sobre la quebrada de Sarhua y a
    4020 m.s.n.m. desde las partes bajas es imposible divisar este sitio, pues ocupa una pequeña quebrada
    situada al lado norte del cerro Suqu Orqo. En este lugar, observamos más de dos docenas de estructuras
    circulares y grandes corralones… El área de construcción se halla delimitada por un pequeño muro
    perimétrico pero que, al igual que las construcciones habitacionales, está bastante destruido. En la parte
    más alta del cerro (4 050 m.s.n.m.) se observan dos colinas bastante pronunciadas donde hay cimientos de
    estructuras circulares junto con una acumulación de piedras levantadas en una sola hilera, que a lo lejos
    adquiere forma de “guardianes”, que los comunes conocen con el nombre de “Saywa”. En el lugar, la única
    vegetación es Ichu (stipa mucronata), que debió servir para alimentar a los camélidos. Desde este lugar se
    divisa gran parte del área.


                                                                         (Valdez, I Vivanco y Chávez 1990 (17) : 21 - 22)




        TRABAJO PRÁCTICO Nº 5
   ¿Qué características encuentra en las imágenes?




                                               _________________________________________________

                                               _________________________________________________

                                               _________________________________________________

                                               _________________________________________________
_________________________________________________

_________________________________________________

_________________________________________________

_________________________________________________




                                 _________________________________________________

                                 _________________________________________________

                                 _________________________________________________

                                 _________________________________________________
JUGANDO CON LA CULTURA CHINCHA Y CHANCAS
    Encuentra la mayor cantidad de palabras de acuerdo al tema.


      S    C    H      I   N    C     H   A   M   A   X   U   H   L   E   U   E   B   M   U   C   A   L
      A    H    S      O   P   O      L   O   O   R   E   D   A   M   N   E   A   L   L   A   T   A   I
      N    A    I      Z   I   A    M     T   U   I   S   A   E   U   S   A   P   M   A   P   A   R   M
      J    N    N      A   T   A      L   E   U   P   B   U   C   L   O   C   A   S   O   M   L   U   A
      U    C    C      O   S   O      D   A   D   R   S   M   Q   I   I   A   C   A   C   A   E   T   O
      A    A    H      A   N   U      G   A   L   O   A   A   A   U   C   T   I   P   Z   I   N   L   C
      N    S    I      O   S   O      C   I   L   E   B   M   M   C   O   A   X   O   U   R   I   U   O
      S    I    S      O   R    E     R   R   E   U   G   M   A   A   R   R   A   E   C   A   T   C   L
      I    R    L      U   R    I     N   C   H   I   N   C   H   A   L   E   Q   C   T   U   N   I   C
      G    A    R      T   E   S      A   N   I   A   M   A   U   T   U   L   T   O   S   H   E   R   O
      L    U    P      A   C   A      S   U   A   P   I   S   O   E   I   C   A   N   U   E   C   G   H
      O    H    E      L   L   A      V   S   A   N   P   E   D   R   O   R   A   C   O   U   P   A   C




62. Ubicación de Chincha.

63. Descubridor de Chincha.

64. Economía Chincha.

65. Cerámica Chincha, características.

66. Comercio Chincha, rutas.

67. ¿Qué comerciaban los Chinchas?

68. Ubicación de la cultura Chanca.

69. Tácticas de guerra Chanca.

70. ¿En qué destacaron los Chancas?

71. ¿Quiénes fueron los enemigos Chancas?

72. Diferencias entre Chinchas y Chancas.

73. Comentario de la ampliación del tema.

74. Resumen de la lectura.

75. Mapa conceptual del tema.

76. Ilustrar el tema
NIVEL: SECUNDARIA                       SEMANA Nº 6                              PRIMER AÑO




                                  OTROS PUEBLOS PRE-INCAICOS
                                     (INTERMEDIO TARDÍO)



   Como ya hemos venido afirmando durante estas semanas la caída del Imperio Huari, da inicio a lo que llamamos
intermedio tardío que a su vez permite la aparición de una cantidad considerable de reinos regionales a lo largo del
Perú. Pero estos llegaran a su fin con la expansión del imperio del Tahuantinsuyo.


   Entre estos estados tenemos: En la costa a Tumbes, Tallán, principalmente a Chimú, Chancay y Chincha. En la
Sierra Central a Wanca, Chanca e “Inca”. Por último la zona comprendida como la Sierra Sur y el Altiplano tenemos a
los Colla, Lupaca y Puquina.


   Sin embargo, esta semana veremos solamente lo que ha sido el desarrollo cultural de los Chachapoyas, Chancay y
los Reinos Aimaras.




                                                                      DETALLE DE PONCHO. CHANCAY
                                                                    Representa deidad principal y
                                                                                monos




                               LOS REINOS LACUSTRES AYMARAS

 UBICACIÓN          GEOGRÁFICA.-

     Se desarrollaron en las inmediaciones del Lago Titicaca, en lo que se llama el altiplano Perú-Boliviano. Su
 influencia llegó hasta el Mar Pacífico a los actuales departamentos de Arequipa, Moquegua, Tacna y los Valles del
 Norte de Chile hasta Antofagasta. Por el norte y oriente hasta las selvas bolivianas, y por el sur llegaron hasta el
 noroeste argentino.
El Lago Titicaca y la meseta altiplánica son dos elementos claves en la geografía de la región donde se
    desarrollaron los reinos aymaras. El Titicaca era fuente de recursos hidrobiológicos 3, así como un espacio de
    intercambios económicos y culturales. Por su parte el altiplano estimuló el desarrollo de una economía basada en el
    pastoreo de llamas y alpacas y en los cultivos de altura (por ejemplo la papa).


        La zona en donde se desarrollaron los reinos aymaras, es decir, la meseta altiplánica o meseta del Collao estuvo
    dividida en dos grandes regiones: Urcusuyo y Umasuyo.


         Urcusuyo: era la zona oeste del Lago Titicaca, las tierras altas.
         Umasuyo: era la zona este del Lago Titicaca, las tierras bajas.


        De esta manera el lago era una zona de intermediación. Alrededor se ordenaban los 16 reinos aymaras. Cada uno
    de ellos pertenecía a la región Umasuyo o Urcusuyo. Como puedes ver en el mapa se da el caso de dos reinos con el
    mismo nombre. Tal es el caso de los Collas. Hay Collas de Umasuyo y Collas de Urcusuyo. De Canchas hasta Pacajes
    se observa esta tendencia con la sola excepción de los Lupaza. De Pacajes hacia el sur ya no encontramos reinos
    opuestos (uno frente al otro) con el mismo nombre. El siguiente cuadro te ayudará a recordar los nombres de los 16
    Reinos Aymaras.




    UBICACIÓN Y EXPANSIÓN DE
    LOS REINOS LACUSTRES
    AYMARAS
    (Según T. Bouysse – Cassagne)

    Reinos Urcusuyo
    1. Canchas
    3. Canas
    5. Collas
    7. Lupacas
    9. Pacajes
    11. Carangas
    13. Quillcas
    15. Caracaras Urdu

    Reinos Umasuyo
    2. Canchis
    4. Canas
    6. Collas
    8. Pacajes
    10. Soras Uma
    12. Charcas
    14. Chuis
    16. Chinchas




3
    Recursos Hidrobiológicos. Son todos los productos que pueden ser obtenidos en el mar, los ríos o los lagos (p.ej. peces, moluscos, etc.)
REINOS URCUSUYO                              REINOS UMASUYO

   * Canchas                                    * Canchas
   * Canas                                      * Canas
   * Collas                                     * Collas
   * Lupazas                                    * Pacajes
   * Pacajes                                    * Soras Uma
   * Carangas                                   * Charcas
   * Quillcas                                   * Chuis
   * Caracaras Urdu                             * Chinchas




                                  Los     Aymaras practicaron   el   control vertical   de   pisos
                               ecológicos. Para obtener recursos de diferentes alturas fundaron
                               colonias en diferentes pisos climáticos. Estas colonias también
                               tendrían que ser consideradas dentro de territorio dominado por
     Sabias que…               los aymaras. Las colonias de lado occidental recibían el nombre de
                               Alla-yungas y las de lado oriental eran conocidas como las Mancas
En los reinos aymaras rigió    Yungas.
el principio de dualidad. Es
   frecuente que cada reino       De estos reinos, los más importantes fueron los Collas (capital
tenga, con el mismo nombre,    Hatuncolla) y los Lupacas (capital Chucuito). Estos dos reinos
       un reino opuesto.       estuvieron en constante rivalidad. Según cálculos de John V.
                               Murra la población lupaza al momento de la conquista era de
                               100,000 habitantes. Además tenían numerosas colonias. Algunas
                               de éstas estaban ubicadas a 40 ó 50 días de distancia de la
                               capital.
ANTIGÜEDAD Y ORIGEN.-
                                                                         Sabias que…
   Se   calcula   sus   inicios   en   el   Siglo   XV.   Son          Los aymaras conocieron
contemporáneos a las culturas Chimú, Chincha y los Incas.            técnicas de conservación de
Los reinos aymaras fueron herederos de las Culturas                          alimentos.
Pucará y Tiahuanaco.




ARQUITECTURA FUNERARIA.-

   Una de las manifestaciones más típicas del Altiplano
son las tumbas conocidas como chullpas. Se ha dicho que
las chullpas corresponden a la época incaica. En realidad
fue una costumbre local que comenzó después del
florecimiento de Tiahuanaco. La costumbre se mantuvo
durante el Imperio Incaico después de la Conquista pues se
han encontrado huesos de caballos en algunas tumbas.


   Las chullpas más conocidas son las de Sillustani, a
20km. del Lago Titicaca. Hay una gran variedad de tipos, de
tamaños, forma material.


   Construidas en piedra, podían adoptar una forma cuadrada o cilíndrica. Alcanzan hasta 12mts. de altura. El
fardo funerario se colocaba al interior de la chullpa. Una pequeña puerta abierta a flor de tierra permitía el
ingreso a la torre. Se dice que fueron sepulturas de jefes Collas.
ORGANIZACIÓN SOCIO-POLÍTICA.-

   El gobierno de los reinos aymaras era dual. Así, por ejemplo, los reyes Lupaca eran dos. Uno recibía el nombre
de Cari y el otro el de Cusi. Como en otras sociedades, debajo de los reyes se encontraba la nobleza. La nobleza
lupaca tuvo por encargo el mando de cada una de las provincias. A su servicio estaban dos sectores sociales:




       Los Mitani:
       Que debían trabajar cierto número de días del año. La figura de los
       mitani es muy parecida a la de los mitayos incas, a quienes estudiarás el
       próximo bimestre.




       Los Yana:
       Eran servidores de la nobleza de por vida.


   Estas poblaciones tuvieron una fuerte organización militar. Prueba de ello son las fortificaciones de los pueblos
y el hecho de que escogían lugares elevados para construir sus ciudades.



ORGANIZACIÓN ECONÓMICA.-

   La organización económica de los reinos aymaras estaba en estrecha vinculación con su medio geográfico.
Básicamente los aymaras vivían de dos actividades.




       Ganadería:
       Basada en la explotación de la llama y de la alpaca, las cuales proporcionaban lana y carne (charqui). En los
       reinos aymaras se encontraba la más grande concentración de auquénidos de toda la región andina.


       Agricultura:
       Basada en el cultivo de la papa (tubérculo resistente a las bajas temperaturas del altiplano) de la cual se
       llegó a conocer más de 200 variedades.




   El tipo de clima de la región altiplánica (frío extremo y sequedad) favoreció el desarrollo de técnicas de
conservación de alimentos, como la elaboración del chuño (papa deshidratada) y de charqui (carne de llama
deshidratada). Otros alimentos también eran deshidratados como la oca y las frutas. De este modo los aymaras
pudieron conservar sus alimentos por mucho más tiempo.
CULTURA CHANCAY

     La Cultura Chancay es conocida por el refinamiento de su arte textil se desarrolló en los valles de Huaura y
Chillón, entre 1300 y 1450 d.C. La Cultura Chincha (1100 a 1450 d.C.) tuvo un comercio marítimo intenso a lo largo
de la Costa. Se ubicó en los valles de Chincha e Ica, pero abarcó también el de Pisco y otros aledaños. Ambas
culturas fueron sometidas por los incas a mediados del Siglo XV.




     Finalizado         el     Horizonte
Medio,          que         tuvo        como
consecuencia el florecimiento
de       las    culturas      regionales,
surgieron            varias        unidades
culturales en el departamento
de Lima que se ubica                    en el
Intermedio Tardío.


     A         diferencia          de      la
organización            urbano-estatal,
que imperaba tanto en el norte
como           en      el     sur,        las
manifestaciones culturales de la
costa central, en particular en
el    departamento            de        Lima,
representaban                      pequeñas
entidades políticas a través de
curacazgos o pequeños señoríos.
Cada           uno     ocupaba,          por
separado, las partes medias y
bajas de los valles.
     Destacaron los de Ychma, Collique y Huayco, en los valles de Turín, Chillón y Mala respectivamente.
     Contemporánea y vecina de estas sociedades de la costa central fue la cultura Chancay. Ella resaltó por su
tamaño y complejidad de su estructura social.




     EVIDENCIAS:
     La cultura Chancay se ubicó al norte de la ciudad de Lima, ocupando los valles de Chancay y Huaura, donde se
encuentran sus principales sitios. También existe evidencia de presencia Chancay en la margen norte del valle del
Chillón, tal como lo demuestran los hallazgos funerarios en la necrópolis de Ancón y del Zapallal.
     Esta cultura es conocida por su particular estilo cerámico, abundante y atractivo, llamado Chancay o Negro
sobre Blanco. Además, por el desarrollo de una impresionante textilería y un ritual funerario complejo y elaborado.
     Sus asentamientos, algunos de considerable tamaño, incluyeron áreas públicas, cementerio, zonas de producción,
de habitación, etc. Como ejemplo están los sitios de Puerto Chancay, Lauri, Jecuán, Pancha la Huaca, Pisquillo
Grande, Pisquillo Chico, Tronconal y Lumbra, por nombrar sólo algunos.
CULTURA POCO CONOCIDA:
   Los altos volúmenes de producción de cerámica, textiles y otros bienes para el ritual funerario han provocado
que en la actualidad se cuente con mucho material arqueológico pero con poca información útil para la
interpretación de esta manifestación cultural. Otros factores son el atractivo que tiene esta cultura para los
coleccionistas, su cercanía a la ciudad de Lima y la acción de los huaqueros.




   EUROPA                           ASIA                           MEDIO ORIENTE                  ÁFRICA
   Hacia el siglo XIII se inició    d.C. y 1279 d.C. El auge del   En 1193 d.C. se construyó la   En el Siglo XV la población del
   la práctica de las autopsias     comercio en China propició     torre Qutb Minar para          valle de Zambeci utilizaba las
   con el fin de mejorar los        la primera impresión de        conmemorar la conquista        cortezas de árboles y el
   conocimientos médicos.           papel moneda.                  turco-afgana de Delhi.         algodón como material para
                                                                                                  sus vestimentas.
                        LA CULTURA CHANCAY Y EL MUNDO 1300 – 1450 D.C.


1300           1325                1350           1375             1400              1425            1450                     1475
D.C.




                                      CULTURA CHACHAPOYAS

                                                                             La      Cultura      Chachapoyas      ha      dejado
                                                                          impresionantes ciudadelas de piedra, fantásticos
                                                                          mausoleos y sarcófagos construidos en lugares
                                                                          casi inaccesibles. Son característicos sus edificios
                                                                          circulares decorados con frisos y altas murallas
                                                                          defensivas.
                                                                             El territorio de los Chachapoyas era extenso.
                                                                          Comprendía el espacio triangular conformado por
                                                                          la confluencia de los ríos Marañón y Utcubamba,
                                                                          hasta la cuenca del Abiseo, donde se levantan las
                                                                          ruinas de Pajatén. Su centro estuvo en la cuenca
                                                                          de Tucubamba, por lo que su población se
                                                                          desplazaba entre los 2 mil y 3 mil metros de
                                                                          altitud.


                                                                             El área corresponde a una región que siendo
                                                                          cordillerana por su relieve se caracteriza por
                                                                          estar cubierta de una densa floresta tropical. Por
                                                                          eso actualmente se la llama Andes Amazónicos, en
                                                                          sustitución de la antigua e imprecisa terminología
                                                                          de “montaña”.
LA RESISTENCIA

       A la llegada de los españoles los Chachapoyas constituían una de las muchas naciones que integraban el “país de
los incas”. Su incorporación no había sido fácil, debido a los brotes de resistencia que los chachapoyas ofrecieron
una y otra vez a las tropas incaicas. De la presencia incaica en el territorio chachapoyano quedan los restos
arquitectónicos de Cochabamba, situados en las cercanías de las nacientes del Utcubamba.




       De los tiempos más remotos, anteriores a la Cultura Chachapoyas, dan cuenta testimonios expuestos sobre
paredes rocosas. Tal es el caso de la pintura rupestre de Chiñuña-Yamón y de Limones-Calpón en la provincia de
Utcubamba.
       De la Cultura Chachapoyas propiamente dicha quedan innumerables restos arquitectónicos, entre ellos Kuélap,
Condón (sitio rebautizado con el nombre de Vilaya), Olán, Purunllacta (llamado hoy Monte Peruvia), Pajatén, etc.
       Todas estas expresiones de arquitectura muestran un modelo que permite emparentarlas.


       Se define por la tendencia circular de las construcciones de mampostería de piedras regulares, por estar
levantadas sobre plataformas construidas en pendientes y por sus paredes, en ciertos casos decoradas con figuras
simbólicas.



       MEDIO ORIENTE                  EUROPA                         ASIA                           ÁFRICA
       El Siglo X se generalizó el    Después de los ataques         El arte japonés floreció       Figuras    antropomorfas    de
       uso de mausoleos. Esta         vikingos del siglo X se        bajo la casta aristocrática    esteatita se encontraron cerca
       costumbre funeraria fue de     restauraron las iglesias. El   del Siglo XIII. En la costa    del río Sabi en Zimbabwe.
       suma importancia en Egipto     estilo romántico se expandió   pacífica de Honshu se          Representaban pájaros y seres
       y Asia central bajo la         desde Francia a España y       construyó una gran estatua     humanos decorados con diseños
       dinastía                       Alemania                       de bronce del Buda en          geométricos. Se piensa que se
                                                                     Kamakura,        considerada   usaban en rituales.
                                                                     tesoro nacional.
                         LA CULTURA CHACHAPOYAS Y EL MUNDO 700– 1500 D.C.


700                800               900            1000             1100             1200             1300                   1500
D.C.




       PATRONES FUNERARIOS

       La Cultura Chachapoyas tiene dos patrones característicos. Uno de ellos está representado por el entierro en
sarcófagos, como las suntuosas tumbas encontradas en Carajía que fueron colocadas verticalmente y emplazadas
en grutas excavadas en lo alto de precipicios.
       El segundo tipo está formado por grupos de mausoleos; es decir “mansiones de difuntos” construidas como si se
tratara de viviendas diminutivas, emplazadas en grutas labradas en los acantilados.
       De acuerdo al material arqueológico analizado por las expediciones Antisuyo ejecutadas por el Instituto de
Arqueología Amazónica y el Centro Studi Richerche Ligabue de Venecia, los chachapoyas no ostentan tradición
cultural de origen amazónico; por el contrario, tienen raíces andinas. Si bien en ciertos casos presentan una
fisonomía particular, sólo se trata de formas de cultura cordillerana que sufrió modificaciones debido a factores
geográficos y a su relativo aislamiento.
¿Qué significa Chachapoyas?
            Hay varias versiones. Según Federico Kauffmann, de ser voz quechua podría provenir de
            sacha-p-coolla que equivaldría a “gente colla silvestre/por morar en la floresta” ( sacha
            significa silvestre; colla, nación de habla aymará).



                                                        Según la arqueóloga Inge Schjellerup,
                                                        chachapoyas quiere decir “el lugar de los
                                                        hombres fuertes”. Este nombre les fue dado
                                                        por los incas, quienes les enviaron mensajeros
                                                        para que dijeran si querían someterse a ellos
                                                        pacíficamente o a través de las armas. Los
                                                        Chachapoyas respondieron que lucharían hasta
                                                        la muerte antes de perder su libertad. Existe
                                                        otra versión, según la cual el nombre
                                                        chachapoyas viene de Sachapuyas: sacha
                                                        significa monte y puya quiere decir neblina.
                                                        Este nombre estaría vinculado a la constante
                                                        nubosidad de la región.




   LA INFLUENCIA HUARI

   Los sarcófagos antropomorfos no parecen ser otra cosa que el remedo de fardos funerarios dotados de una
máscara de madera, como los del llamado Horizonte Medio, cuando imperó culturalmente lo que se conoce como
cultura Tiahuanaco-Huari o Wari. Los mausoleos, por su parte, son modificaciones de la chullpa o pucullo, elemento
de carácter funerario de gran difusión en el Perú antiguo e inserto también en el marco cultural de Tiahuanaco-
Huari.


   LA FRONTERA AGRARIA

   Los cordilleranos terminaron por ocupar zonas de los Andes Amazónicos por la necesidad de ampliar su frontera
agraria. Esta explicación se encuentra en el medio geográfico tanto cordillerano como costeño, caracterizado por
sus extensas zonas áridas que se traducen en una dotación limitada e insuficiente de suelos aptos para el cultivo.
   Para una población como la peruana dedicada desde hace tres mil años al cultivo intenso de la tierra, con una
tasa demográfica creciente y desproporcionada para el medio, las áreas de cultivo eran vitales. Esta tesis recibe el
calificativo de “serranización de la selva”, la que es palpable tanto en lo geográfico como en lo cultural.
Ampliación        del       Tema Nº
                                                   1

                            LOS MANTOS DE PLUMAS
                    En la técnica del tapiz los Chancay fueron eximios maestros



                                                           En los mantos de plumas de la Cultura
                                                        Chancay se encuentra una sinfonía de colores
                                                        curiosamente ausente en su cerámica.
                                                           La técnica usada consiste en insertar pluma
                                                        tras pluma a un hilo principal que luego se cose a
                                                        una tela. Arturo Jiménez Borja observó que al
                                                        mirar el revés de una tela enriquecida con plumas
                                                        se ven las puntadas que insertan el hilo madre
                                                        emplumado a la tela.
                                                           A diferencia de los tapices europeos que sólo
                                                        eran trabajados por un lado, los del antiguo Perú
                                                        servían de atuendo y, por lo tanto, ambos lados
                                                        eran trabajados con mucho esmero.
                                                           Característica de los tejidos Chancay son las
                                                        guardas de flecos en la parte superior e inferior
                                                        o a los lados de tela.

                     TEXTIL CHANCAY
              Detalle con figuras de aves



   LA ICONOGRAFÍA

   Al igual que en la textilería Chimú, la
iconografría Chancay presenta a una
deidad principal que también podría
evocar al Dios de los Báculos de la
Portada del Sol en Tiahuanaco. Esta
deidad es representada con los brazos
extendidos a cada lado mostrando las
palmas de las manos, con las piernas
flexionadas y los pies mirando hacia
fuera. Suele tener un penacho de plumas
y orejeras. Su expresión no es nada
agresiva, más bien trasmite paz y
serenidad.

                                                                 DETALLE DE PONCHO. CHANCAY
                                                            Representa deidad principal y monos
A diferencia de las telas pintadas, en los tapices chancay la iconografía es más rígida y simétrica. A veces
emplean la imagen en serie. Son frecuentes las representaciones de pájaros, peces, felinos, perros y monos;
también las figuras escalonadas en chevrón, la decoración geométrica en zigzag y los diseños de dameros.
   William Reid concluye que la cultura Chancay es la más Taif del antiguo Perú y tal vez la más propensa a emplear
imágenes que evocan de manera espontánea y directa un ambiente de inocencia y pureza, como si las imágenes
fluyeran de la actitud abierta del subconsciente de un niño.




                                         Los Perros Chinos
                                                      Originalmente se les llamaba perros chimú o
                                                      chimó. Se trata de una raza de perros
                                                      prehispánicos que vivió en la Costa del Perú,
                                                      aunque también son comunes en Mesoamérica.
                                                      Su apariencia es muy especial, ya que sólo
                                                      tienen pelo en la cabeza y en la punta de la cola.
                                                      La tradición oral les atribuye cualidades
                                                      curativas.
                                                      Leyendas del siglo XVII cuentan que los
                                                      Chancay enterraban a un perro en la boca de
                                                      una tumba para que el animal guiara al difunto
                                                      por el camino después de la muerte.
Ampliación                 del          Tema Nº
                                                           2

                             COSTUMBRES FUNERARIAS
                    Singulares entierros en lo alto de precipicios casi inaccesibles


                                                                       Se ha descubierto dos tipos de tratamiento
                                                                 funerario: el de los mausoleos de piedra labrada
                                                                 y el de los sarcófagos de arcilla. Aunque son
                                                                 modalidades diferentes, ambos están ubicados
                                                                 en grutas excavadas en lo alto de barrancos
                                                                 rocosos prácticamente inaccesibles. No sabemos
                                                                 por qué enterraban a sus difuntos en lo alto de
                                                                 estos precipicios. Se cree que desde las alturas
                                                                 los    ancestros,   al   igual   que   los   apus,   se
                                                                 transformaban en lugares de culto.


   LA ICONOGRAFÍA

   Son grandes grupos de construcciones cuadrangulares a manera de chullpas que a veces tienen dos o tres pisos.
Han sido denominadas casas funerarias. El interior tiene apenas 1m. de alto, por lo que se descarta que hayan
servido como viviendas. Tienen techo a dos aguas, cornisas grandes y los nichos pueden ser cuadrangulares o en
forma de T. En cada cámara se colocaban varios cuerpos junto con numerosas ofrendas funerarias como redes,
collares, plumas, vasijas e instrumentos musicales. Destacan los mausoleos de Revash y Usator.


   LOS SARCÓFAGOS

   El cuerpo del difunto en cuclillas era envuelto en
tejidos y colocados sobre una piel de animal. En torno
a él se construía el sarcófago de arcilla con ayuda de
palos y piedras. El resultado era una cápsula de forma
cónica y a veces cilíndrica, con una altura de entre
0.80cm. y 2.50m. Los más complejos llevaban una falsa
cabeza colocada en la parte superior, por lo que
adquirían un aspecto antropomorfo. Otros la llevaban
más abajo, inclusive en la zona media, y algunos no la
tenían. La falsa cabeza muestra una cara aplanada,
con prominente mentón y gran nariz, además de ojos y
boca. Esto nos hace recordar los fardos funerarios
del Horizonte Medio con sus falsas cabezas. Federico
Kauffmann piensa que los sarcófagos podrían ser una
imitación de tales fardos.
Al interior del fardo se colocaba un ajuar funerario compuesto por vasijas de cerámica, instrumentos textiles y
calabazas. La parte exterior incluye en algunos casos diseños pintados.
    Los sarcófagos eran construidos in situ, solos o alineados en grupos de menos de diez. Destacan las
agrupaciones de Chipuric, Petuen, Guan y Ucaso. Algunos de ellos, intactos todavía, parecen vigilar desde las
alturas.




                              La Belleza de las Mujeres
           Cieza de León describe a los chachapoyas como los más graciosos y de tez más
           blanca entre los indios. “Sus mujeres eran tan hermosas que por sólo su gentileza
           muchas de ellas merecieron serlo de los ingas y ser llevadas a los templos del
           sol… andan vestidas ellas y sus maridos con ropas de lana y por las cabezas usan
           ponerse a sus llautos”. Más adelante adoptaron las costumbres de los cuzqueños.




            TRABAJO PRÁCTICO Nº 6
   ¿Qué características encuentras en las imágenes?




                                                                    ____________________________________

                                                                    ____________________________________

                                                                    ____________________________________

                                                                    ____________________________________

                                                                    ____________________________________

                                                                    ____________________________________

                                                                    ____________________________________

                                                                    ____________________________________
____________________________________


____________________________________


____________________________________


____________________________________


____________________________________


____________________________________


____________________________________




                                       ____________________________________


                                       ____________________________________


                                       ____________________________________


                                       ____________________________________


                                       ____________________________________


                                       ____________________________________


                                       ____________________________________


                                       ____________________________________
CAPITULO DÉCIMOCUARTO




                                     DE LOS REINOS AYMARA
                                                     Trata de los reinos Altiplánicos, especialmente de los
                                                     Colla, Lupaza y Pacajes; se da cuenta de su riqueza, sus
                                                     guerras y ciudades. Se hace especial referencia a sus
                                                     costumbres mortuorias. En los años 1,000 a 1,500
                                                     d.C.

                                                       Como quedó dicho en páginas anteriores, el
                                                     Imperio Wari no tocó el Altiplano, de modo que allí,
                                                     mientras reinaban los ayacuchanos en el norte, los
                                                     tiwanakenses mantuvieron la hegemonía. Pero esta
                                                     hegemonía no duró todo el tiempo; por razones que
                                                     aún no conocemos, el gran reino de Tiwanaku se
                                                     desintegró, permitiendo que en adelante surgieran,
                                                     en su reemplazo, otros reinos menores, rivales
                                                     entre sí, establecidos alrededor del lago Titicaca o
                                                     en las cercanías, que evidentemente siguieron la
                                                     pauta del Estado colonizador, más bien que la del
                                                     Estado imperial de conquista.

  Los viejos cronistas que visitaron el Perú hablan de muchas tribus o naciones, pero se ocupan
principalmente de dos: los Colla y los Lupaca, y adicionalmente de una tercera: los Pacajes. Los collas
vivían al nor-oeste del lago y eran vecinos de los lupacas, que vivían en todo el frente occidental del
lago; los pacajes, en cambio, vivían en torno al río Desaguadero, al sur del lago. El norte del lago estaba
ocupado por los omasuyus, que bien pudieron haber constituido también un reino. Más hacia el norte
vivieron los canas y los canchis y hacia el occidente los collaguas y los ubinas, pero sobre todos ellos
hay muy poca información aún y quizá sólo fueron pequeños señoríos, O parcialidades dependientes de
otros reinos.
  Todos tenían en común la lengua aymara o Haque-Aru, diferente a la Yunga o del Quechua, lengua de
los in k as y de gran parte del territorio peruano.
  Los Colla y los Lupaca, según dicen, estaban en permanente guerra, de modo que el Rey Colla, llamado
Zapana, y que vivía en la ciudad capital llamada Hatuncolla, era rival natural del Rey Lupaca que vivía en
la ciudad de Chucuito y que se llamaba Cari. Esta enemistad entre ambos reinos revela un viejo afán
hegemónico de ambas castas gobernantes; una lucha de las clases en el poder para alcanzar un poder
aún mayor.

  Por supuesto, los reyes aymaras estaban llenos de privilegios, aunque éstos estaban parcialmente
distribuidos. Se sabe que en los Andes, y especialmente entre los altiplánicos, el principio de gobierno
se basaba en un poder dividido entre dos jefes; entre los lupazas se llamaban Cari y Cusi. Claro que
uno de los reyes era más importante que el otro y tenía mayores beneficios, pero ambos eran
reconocidos como jefes supremos. Esto estaba ligado también al hecho de que las comunidades mismas
estaban divididas en dos mitades: Alansaa y Maasaa.
La gran riqueza de los reinos aymaras se basaba en la ganadería de la llama y la alpaca y sobre esto
hay noticias impresionantes, dado que se registra la existencia de propietarios de grandes rebaños a
los que los españoles llamaban "indios ricos" frente a gentes muy pobres, como los urus que no tenían
ninguna forma de propiedad.
  El estado se beneficiaba, en realidad, de una suerte de tributación forzosa de trabajo de los
campesinos y pastores, quienes, sin embargo, tenían derecho al usufructo de sus cultivos. Siguiendo
la tradición de Tiwanaku, los reinos aymaras tenían enclaves coloniales en varios valles de la costa, en
la sierra intermedia y también en la ceja de selva. Pero la hegemonía la tenían los pobladores del
Altiplano, que vivían en la capital, que en el caso de los lupacas era Chucuito y en el caso de los
pacajes era Caquiaviri, o vivían en los pueblos que eran cabeceras de provincias del reino. En el caso
de los lupaca, de quienes se tiene más información, eran siete estas cabeceras, todas situadas a
orillas del Lago Titicaca.

  Gracias a las investigaciones arqueológicas, que aún son escasas, se advierten una cierta
homogeneidad cultural en este tiempo, la que está representada por lo que los arqueólogos llaman el
Horizonte tricolor del sur, en referencia a la cerámica, de tres colores y generalmente muy tosca,
que producían seguramente los propios campesinos, pese a que hay referencia de alfareros
especialistas junto con orfebres viviendo en las ciudades.

  Respecto a las ciudades del Altiplano de este tiempo, hay que decir que ellas no parecen haber sido
muy grandes o quizá sólo eran residencia de los pequeños grupos de poder y sus sirvientes y
artesanos; la mayor parte de la población vivía en el campo, en pequeños poblados, de los cuajes ahora
casi ni quedan vestigios. Quedan en cambio, como si fueran inmensas ciudades, los cementerios,
constituidos por torres sepulcrales a las que llaman Chulpas y en las que eran enterrados los hombres
con gran ceremonia, sacrificando en ello animales y aun vidas humanas, de acuerdo a la posición social
del muerto.

  Los reinos aymaras se expandieron por el
occidente hasta el mar, en los valles de
Arequipa, Moquegua y Tacna, en los valles
del norte de Chile llegando hasta
Antofagasta; por el oriente y el norte hasta
el límite con las selvas bolivianas; por el sur
hasta el noroeste argentino, donde existen
sus rastros en la quebrada de Humahuaca y
zonas adyacentes.




                                                              De los orígenes de la civilización en el Perú:
                                                                              por el Dr. Luis G. Lumbreras.
JUGANDO CON LA CULTURAS DEL INTERMEDIO TARDÍO
    Encuentra la mayor cantidad de palabras de acuerdo al tema.


   O    T    R   O     S      P   U   E   B   L   O    S    P     R   E   I   N   C   A   I   C   O   S
   I    U    C   U     T      C   U   B   A   M    B   A    L     L   L   M   N   H   P   C   I   V   A
   D    P    I   S     U      N   C   H   O   U   S    A    T     O   R   Ñ   P   C   E   H   U   A   L
   R    K    A   U     F      F   M   A   N   A   H    J    K     O   E   Q   R   A   R   I   Q   R   S
   A    U    S   O     R      I   Y   A   D   E    F   G    Y     J   U   S   T   M   R   N   R   O   A
   T    E    A   G     A      B   C   A   U   E    L   U    M     E   Q   V   W   N   O   O   A   B   R
   I    L    S   A     P      O   L   I   C   S   S    D    E     L   I   X   A   U   S   S   H   A   A
   N    A   N    F     R      P   E   R   U   N   O    R    I     A   L   L   Y   R   O   O   C   R   M
   T    P    E   O     E      D   E   H   I   S   A    L    T     O   L   Z   U   V   Ñ   Ñ   R   O   Y
   E    A    T   C     N      O   S   T   O   P   S    H    E     O   O   A   V   P   U   U   S   Y   A
   R    L    A   R     U      R   N   E   F   R    E   T    C     O   C   N   U   R   H   H   A   U   S
   M    E    J   A     F      A   C   O   S   T    V   M    B     R   E   Q   C   E   C   C   N   S   O
   E    U    A   S     U      L   L   E   B   S    E   R    E     J   U   M   A   Z   A   A   A   U   N
   D    K    P   H     M      A   N   T   O   D    E   A    C     I   E   Z   A   D   L   L   C   C   I
   I    M    A   R     A      Ñ   O   N   I   Ñ   O    S    N     U   S   E   J   A   A   A   P   R   E
   O    T    C   H     A      C   H   A   P   O    Y   A    S     C   A   N   C   H   S   S   M   U   R




77. Ubicación de Chachapoyas.

78. ¿Por quiénes fueron conquistados?

79. Restos arqueológicos.

80. Ubicación de Reinos Aymaras.

81. Base de la economía en los Reinos Aymaras.

82. Técnicas Agrícolas Aymaras.

83. Ubicación de Chancay.

84. Restos arqueológicos.

85. Expresiones artísticas.

86. ¿Qué importancia tiene cada una de las culturas desarrolladas?

87. ¿Qué diferencia encuentras entre las 3 culturas desarrolladas?

88. Comentario acerca de la ampliación del Tema Nº 1 y 2.

89. Resumen de la Lectura Nº 6.

90. Mapa Conceptual del tema.

91. Ilustrar el tema
NIVEL: SECUNDARIA                         SEMANA Nº 7                             PRIMER AÑO




                                        LOGROS Y AVANCES DE LAS
                                          CULTURAS PRE-INCAS



   Bien a lo largo del desarrollo de las culturas pre-incas, hemos desarrollado un tiempo
aproximado de 26 siglos, entre los años 1200 a.C. a los 1460 a.C. donde son una infinidad
de culturas a través del territorio peruano ya sea costa, sierra y selva.
   Sin embargo todo este estudio sería en vano sino buscáramos y analizáramos, los más
importantes logros y avances que consiguieron las culturas pre-incas y que luego estas
fueron asimiladas y aprovechadas por un pueblo del Cuzco llamado “Inca”.


   Entonces durante la clase y con la ayuda del profesor y la guía veremos aspectos como: la agricultura, la
ganadería, la pesca, la arquitectura, la cerámica, la textilería y la orfebrería, etc.


 1. LA AGRICULTURA.-

     La agricultura comenzó en el Perú en el 5,000 a.C. más o menos. La agricultura fue la actividad económica más
 importante de los tiempos pre-incaicos y la que más desarrollo alcanzó. Entre los logros alcanzados por el hombre
 pre-incaico en el campo agrícola podemos mencionar:


      Mayor Productividad Agrícola
          Esto se logró sobre todo
       por el aprovechamiento de la
       tierra al máximo, mediante la
       construcción de andenes y la
       rotación     de   tierras   y   de
       cultivo, un mayor conocimiento
       del clima, la construcción de
       sistemas de irrigación cada
       vez más avanzados, uso de
       abonos       (guano   de    islas;
       excremento de llama, alpaca y
       cuy), etc.




      Control Vertical de Pisos Ecológicos
          En capítulos anteriores, hemos mencionado cómo la cultura Tiahuanaco y los pueblos Aymaras fundaron
       colonias en diferentes pisos altitudinales para, de esta manera, lograr un acceso a la mayor cantidad posible
       de productos provenientes de diferentes alturas. Este sistema pervivió en la época incaica.
     Construcción de andenes
              Son terrazas enormes, en forma de graderías, levantadas
          gracias a muros de contención de piedra en las faldas de los
          cerros. De este modo los hombres pre-incaicos “ganaron”
          tierras al difícil relieve de la Cordillera de los Andes y las
          convirtieron en tierras aptas para la agricultura. Para irrigar
          estas tierras se construyeron canales y acueductos que tenían
          su origen en la parte alta de los valles, en lugares elevados,
          donde nacen los ríos. Adicionalmente, se aprovechó el agua de
          las lluvias. Se dice que estos andenes son grandes macetas
          pues una vez construidos se colocaban tres capas artificiales
          superpuestas sobre la tierra natural. Primero se ponía una
          capa de tierra menuda, luego arena y finalmente tierra
          vegetal. De este modo se evitaba la erosión pluvial4 y se
          aireaban las raíces de las plantas. La construcción de los
          andenes fue vital, pues gracias a ellos se logró un aumento                                    HERRAMIENTAS ANDINAS
          considerable de las tierras de cultivo.                                                 El uso de la chaquitaclla según el
                                                                                                  cronista Guamán Poma de Ayala


         Mejores Sistemas de Irrigación
              Así como hoy en día el agua es un elemento esencial para el desarrollo agrícola, en tiempos pre-incas el
          contar con sistemas de irrigación eficientes fue muy necesario. Ya hemos visto como las diferentes culturas,
          sobre todo las ubicadas en la costa, fueron mejorando poco a poco los sistemas de irrigación. Se construyeron
          acequias o canales a flor de tierra, acueductos o canales subterráneos, reservorios, etc. Gracias a estos
          sistemas se logró un manejo más eficiente del agua proveniente sobre todo de los ríos, lagos y puquios o
          depósitos subterráneos.


         Rotación de Tierras y de Cultivo
              Hemos mencionado la rotación como uno de los elementos que determinó la mayor productividad agrícola en
          tiempos pre-incas. La rotación de tierras significa dejar descansar las tierras o como se dice dejarlas en
          barbecho. De esta manera se evitaba la explotación constante y la consabida disminución de la fertilidad de la
          tierra. La rotación de cultivo consistía en sembrar diferentes cultivos durante el año, a fin de lograr una
          producción diversificada en las diferentes estaciones del mismo.


         Herramientas sencillas pero eficaces
              La herramienta más conocida más conocida y de gran utilidad para la labranza fue la chaquitaclla o arado
          de pie y de mano. Gracias a esta herramienta se logró labrar enormes extensiones de tierra. En Europa, Asia y
          África se realizaban estas tareas utilizando animales de tiro (buey, caballo, mulo, etc.). Como aquí no se
          conocían estos animales se utilizó solamente la fuerza humana para arar la tierra. La chaquitaclla era un palo
          de más de un metro y medio de longitud. Terminaba en una punta generalmente recubierta de cobre. En su
          parte inferior estaba atravesado por un palo horizontal. Sobre éste el campesino colocaba el pie y hacía
          fuerza para remover la tierra y hacer el hoyo en el que colocaban la semilla. Otra de las herramientas que
          utilizaron fue una especie de azadón de madera para desmenuzar la tierra.




4
    Erosión plulvial. Desgaste del suelo debido a las continuas lluvias que arrastran las sustancias nutritivas contenidas en éste.
   Gran cantidad de plantas domesticadas
        La cantidad de plantas domesticadas por los antiguos peruanos es numerosa. Es por esto que el Perú es
    considerado como uno de los más grandes centros de domesticación de plantas y animales del mundo. En el
    Perú hubo plantas domesticadas desde hace aproximadamente 8,000 años (el frejol y el maíz fueron las
    primeras). No todas las plantas fueron cultivadas al mismo tiempo. Entre las plantas domesticadas tenemos:


       Alimenticias: La papa, el maíz, la quinua, el frejol, el camote, la yuca, el pallar, el zapallo, la cañigua, el
        tarwi, la oca, el ají, el olluco.


       Industriales: El algodón, la coca, el achiote, el palillo.


       Frutales: Piña, chirimoya, guanábana, papaya, palta, pacae, guayaba, pepino, lúcuma, etc.


   Uso de Chacras y Hundidas u Hoyas
        Permitían aprovechar la humedad del suelo. Lo que se hacia era remover capas superficiales del suelo hasta
    llegar muy cerca del agua subterránea. Este tipo de chacras se han encontrado por toda la costa.


   Uso de camellones en el Titicaca
        Son una especie de campos elevados. Se trata de levantar el suelo sobre la superficie del terreno para
    mejorar las condiciones de cultivo. Todavía se puede encontrar la utilización de este sistema en el lago
    Titicaca.


                                            UBICACIÓN DE LAS HOYAS
                                       Esquema sobre la ubicación de las hoyas.




   Uso de Islas Flotantes
        Los Uros construyeron islas de totora y las
    cubrían de tierra para poderlas cultivar. Hasta hoy se
    utiliza este sistema en el lago. Las islas parecen
    jardines flotantes.
2. LA GANADERÍA.-

      La ganadería surgió en el Perú con la domesticación de auquénidos (llama y
   alpaca) y posteriormente del cuy, el perro y el pato. La cultura andina fue la
   única en toda América en donde hubo domesticación de animales mayores
   (llama y alpaca). En México, por ejemplo, sólo se domesticaron el pavo y el
   perro.
      Gracias a la ganadería se obtuvo una producción de carne estable y segura.
   De la alpaca aprovecharon sobre todo su lana por ser muy fina; mientras que de
   la llama aprovecharon su carne, lana, cuero y sobre todo la utilización como
   animal de carga, es decir, como medio de transporte de objetos. Tanto la lana
   de la alpaca como la de la llama fueron utilizadas para prendas de vestir y para
   fabricar resistentes cordeles para herramientas, medios de transporte y
   armas.
      El estiércol de la llama y de la alpaca tuvo dos funciones: como abono y
                                                                                                 ALPACAS Y LLAMAS
                                                                                         Domesticadas por el hombre pre-incaico.
   como combustible en aquellos lugares escasos de leña.


3. LA PESCA
      Tuvo un mayor desarrollo en la costa que en la sierra pues la pesca en lagunas,
   lagos o ríos no tuvo mayor importancia. La pesca se desarrolló intensivamente a partir
   del 3,000 a.C. Los recursos explotados fueron variados: peces, mariscos, crustáceos y
   lobos de mar.
      Para la extracción de productos marinos los
   pescadores      construyeron   caballitos   de   totora.
   Tenemos, por ejemplo, los caballitos de totora
                                                                                                                CABALLITO DE
   construidos por los Chimúes, los Mochicas y los                                                                 TOTORA
   Chinchas. En la sierra la pesca se realizó sobre todo                                                    Medio de navegación utilizad
                                                                                                                hasta la actualidad
   en el lago Titicaca. Allí también se construyeron
   caballitos de totora, más desarrollados que los de la
   costa. Se utilizaron para pescar y para el comercio
   marítimo.
      Además de los caballitos de totora se utilizaron para la pesca: redes (en ellas empelaron calabazas que
   sirvieron como flotadores), arpones y anzuelos (de concha de marisco, de espinas y de metal).


4. LA CONSERVACIÓN DE ALIMENTOS

      Uno de los grandes logros de la civilización pre-inca fueron los métodos de conservación de alimentos
   basados en la deshidratación de los alimentos y la utilización de la sal. Así pues tenemos el chuño (papa
   deshidratada), el charqui (carne de llama deshidratada) y el pescado seco salado. Pero no sólo lograron
   deshidratar y salar los alimentos sino que también construyeron grandes depósitos con la temperatura
   adecuada para poder almacenarlos. Generalmente se guardaban aquí papas y maíz. Los tubérculos eran
   almacenados entre capas de paja y amarrados con sogas formando un bulto semejante a un pequeño fardo. Los
   almacenes tenían ventanas y sistemas de drenaje que permitían controlar el aire y el agua que entraba. La idea
   era crear un clima especial, preferentemente de temperatura baja, para combatir los agentes externos que
   podían malograr los productos, tal es el caso por, ejemplo, de los hongos del maíz.
5. LOGROS ARTESANALES



                                                                         Hacia fines de la etapa pre-inca el dominio de
                                                                     técnicas artesanales era enorme. El mayor
                                                                     desarrollo    artesanal     se    logró   durante    el
                                                                     Intermedio Temprano. Así tenemos la belleza de
                                                                     la cerámica Nazca y el realismo de los huacos
                                                                     Mochica, el colorido y perfección de los tejidos
                                                                     Paracas.     Durante      el     Intermedio    Tardio
                                                                     retrocedieron las técnicas artesanales de la
                                                                     cerámica y el tejido pero se muestra un gran
                                                                     avance en las técnicas metalúrgicas. Este avance
           LA TEXTILERÍA                                             se puede apreciar en los trabajos en oro y plata
    El uso del telar según el cronista
                                                                     dejados por los Chimúes.
   Guamán Poma de Ayala. Este tipo de
     telar se sigue usando en algunas
             partes del Perú.




6. SUPERVIVENCIA DE ESTOS LOGROS HASTA EL PRESENTE

      A pesar del tiempo transcurrido muchos de los logros pre-incas continúan siendo de utilidad hoy en día.


      En la agricultura: hasta hoy productos domesticados en tiempos pre-incas tienen una gran importancia
   dentro de la dieta del hombre peruano. Entre otros, el consumo de la papa, el maíz, la yuca, el frejol, el
   camote, la quinua, el olluco, la oca, el ají, la piña, la papaya, la palta, la chirimoya, el pacae, la lúcuma, el ciruelo
   del fraile, etc.
      También se utilizan los antiguos sistemas de irrigación (por ejemplo, hay algunos acueductos Nazca que
   siguen siendo utilizados) y los andenes.


      Al igual que en tiempos pre-incaicos se sigue utilizando abonos de origen animal (guano de las islas o
   excremento de las llamas y alpacas), las mismas herramientas (por ejemplo la chaquitaclla) y en algunos
   lugares de la sierra se sigue elaborando chuño y charqui.


      En la ganadería: La llama y la alpaca siguen siendo animales de gran valor. La llama es utilizada como
   animal de carga y como abastecedora de carne (charqui). Los auquénidos se crían sobre todo para aprovechar
   su fina lana.
      En la organización socio-económica: Algunos antropólogos sostienen que las actuales comunidades
   campesinas agrarias son la supervivencia del ayllu, es decir de la comunidad pre-incaica en donde los
   integrantes estaban unidos por vínculos de parentesco (eran descendientes de un antepasado común), de
   gobierno (tenían un mismo jefe), de trabajo (trabajaban la misma tierra) y de religión (tenían los mismos
   dioses).


      En el idioma: Sobreviven dos idiomas que se utilizaban en la época pre-incaica: el quechua y el aymara. El
   primero de ellos es hablado por muchísima gente, sobre todo en la sierra. El aymara es hablado por un número
   menor de personas, en el altiplano.
En la pesca: Tanto en el altiplano como en la costa se siguen utilizando los caballitos de totora.


     En la artesanía: El pueblo peruano es heredero de una rica tradición artesanal. En cuanto a la cerámica
 hoy se siguen patrones antiguos para la confección de cerámica utilitaria en Checa Pupuja (Puno), en Simbilá
 (Piura) y en otros muchos sitios costeños y de la sierra. Las llamas votivas de cerámica (típicas de la cultura
 Tiahuanaco y Huari) se han transformado en los “toritos” que, colocados en los techos protegen, según
 algunos, el hogar.


     En el desarrollo de otras artesanías como el tejido, el trabajo en plata y oro, y el burilado de los mates, no
 encontramos una influencia directa de la tradición artesanal pre-inca pues los motivos y las técnicas son
 diferentes, pero no hay lugar a dudas que la enorme habilidad de los artesanos peruanos es una herencia de
 sus antepasados.




                                 Ampliación                   del     Tema Nº
                                                             1

                                                 MÁSCARAS
   La magia y la religión utilizaron su capacidad para ocultar la realidad cotidiana

    Desde tiempos muy antiguos, las máscaras han jugado
 un papel importante en la expresión de creencias y
 costumbres de los pueblos. Su capacidad para ocultar la
 realidad cotidiana y mostrar una realidad ideal fue
 empleada constantemente en la magia y la religión.
    Pinturas      rupestres,    como       las   de   Toquepala,
 representan a cazadores con máscaras de animales, tal
 vez como una manera de facilitar la captura.


ACTIVIDADES SHAMÁNICAS
    La máscara convierte al hombre temporalmente en
 algo diferente; la misión del shamán es transportarse a
 otros   planos     de   la    realidad,     asumiendo   nuevas
 características.
    En el culto a los ancestros las máscaras tuvieron una
 especial relevancia. El afán por preservar de la mejor
 manera los cuerpos de los difuntos, así como la intención
 de que éstos se transformen en seres sobrenaturales
 llamados “ancestros”, llevaron a la gente a confeccionar
 una gran variedad de máscaras en diversidad de
 materiales: oro, plata, cobre, madera, tela, cerámica, etc.
 Con la máscara el fardo funerario cobraba el aspecto vital
 que vencía la muerte.
LAS MÁSCARAS ACTUALES
   La influencia europea enriqueció las formas y los
colores. Algunas máscaras cambiaron mucho en menos de
cien años, entre ellas las de la diablada, que antes eran
bastante       simples   y   hoy   son   muy   complejas.
Frecuentemente se encuentran máscaras con rasgos
europeos que tienden a ocultar lo indígena.
   Algunas veces las máscaras son usadas para satirizar a
ciertos personajes, pero a pesar de ello, se mantienen
dentro de un contexto ritual. Los danzarines no deben
quitarse   la máscara en público, ellos son lo        que
representan y no los individuos cotidianos. Pueden hacerlo
únicamente en el templo: “sólo ante lo sagrado aparece lo
individual”.
LA CIVILIZACIÓN ANDINA
             Fue la última en incorporarse a las grandes civilizaciones universales




                                                                La naturaleza de las sociedades que
                                                            conformaron la civilización andina se reveló
                                                            paulatinamente en la medida en que la
                                                            arqueología      fue         descubriendo       los
                                                            testimonios     de     sus     realizaciones,   su
                                                            expansión geográfica y el significado de los
                                                            restos de su cultura material. También se
                                                            ha considerado sus secuencias cronológicas
                                                            y   las   peculiaridades        socioeconómicas,
                                                            lingüísticas y tecnológicas en que las otras
                                                            ciencias histórico-antropológicas se han
                                                            desarrollado. No obstante, y pese al
                                                            interés   que        despertó    la   arqueología
                                                            peruana desde mediados del siglo XIX, la
                                                            ausencia de testimonios escritos y los
                                                            prejuicios del etnocentrismo occidental
                                                            retrasaron      la     justa     evaluación     del
                                                            verdadero significado de las realizaciones
                                                            de los antiguos peruanos.




   Hoy sabemos que la región de los andes centrales (el territorio del Perú actual) fue una de las
escasas zonas del planeta donde se originó la agricultura y surgieron las primeras civilizaciones. Otras
zonas fueron Mesopotamia, Egipto, India, China y Mesoamérica. Más aún, los estudiosos del origen de
las civilizaciones tienden al acuerdo de que sólo hubo tres centros de desarrollo estatal prístinos sin
vinculación filial con otros antecedentes y, aunque podría haber habido otros más, los tres casos
definidos son Mesopotamia, Mesoamérica y Perú.
Persisten,     sin   embargo,
                                                   algunos prejuicios producto del
                                                   desconocimiento        y  de    la
                                                   propensión a desvirtuar las
                                                   posibilidades y realizaciones de
                                                   la civilización autóctona frente a
                                                   las premisas y categorías de la
                                                   cultura occidental. Hace poco se
                                                   dijo que el Perú precolombino es
 AJÍ. Sabor                                        una creación de los últimos cinco
 picante de
 nuestra                                           siglos pero no se ha explicado el
 comida típica.                                    sentido de tal afirmación. ¿Es
                                                   una invención la civilización
                                                   andina? ¿No tiene significado
                                                   su existencia histórica en la
                                                   conformación social y cultural
                                                   del Perú actual? ¿Chavín,
                                                   Sipán, Chan Chan, Machu
                                                   Picchu, el Cuzco son, acaso,
                                                   discursos de los arqueólogos?
                                                   En fin, hay maneras de
                                                   desentender el Perú.




  Desde las épocas más tempranas de los
cazadores y recolectores hasta la irrupción de
la cultura occidental se advierte en los
espacios que ocuparon las distintas sociedades
de los Andes centrales una evidente
continuidad, tanto en la cultura material cuanto
en los aspectos más significativos de la vida
social que perduran hasta nuestros días. Los
contrastes y la diversidad geográfica y
ecológica estimularon el desarrollo de las
culturas con la búsqueda y el hallazgo de
originales mecanismos de reciprocidad, de
redistribución     y    de     complementaridad
ecológica, los mismo que al intensificarse
produjeron intercambios y conflictos, alianzas
y hostilidades, uniones y aislamientos, pero que
acabaron configurando el formidable universo
cultural andino.
                      Fernando Silva Santisteban
92. Haz una lista de los aportes y los logros pre-incas?

93. En el campo agrícola que logros se alcanzaron?

94. ¿Cómo se realiza la construcción de un Andén?

95. ¿Qué plantas y frutos domesticaron durante ésta época?

96. ¿Qué otros logros le aumentarías a la agricultura pre-inca?

97. ¿Por qué es importante la ganadería?

98. ¿Qué animales se domesticaron en la época pre-inca?

99. ¿Qué pueblo practicó mayormente la pesca?

100. ¿Cómo se realizaba el comercio?

101. ¿Existió algún tipo de moneda en el Perú?

102. ¿A nivel cultural cuáles son las manifestaciones más logradas?

103. ¿Cuál te parece el logro más importante, por qué?

104. Resumen y comentario de la Lectura.

105. Mapa Conceptual del tema.

106. Ilustrar el tema.
Manco Cápac y Mama Ocllo salen del Lago Titicaca y van en busca        Manco Cápac hunde la varilla de oro en el Cerro Huanacauri y
de la tierra prometida.                                                funda la ciudad del Cuzco.




El Inca Pachacútec derrota definitivamente a los chancas e inicia la   Al mando de un poderoso ejército, Túpac Yupanqui lleva las fronteras
expansión militar del Tahuantinsuyo.                                   del Imperio a orillas del río Maule en Chile.




Tupac Yupanqui continua la expansión militar y conquista todo lo       Huayna Cápac amplía la extensión del Tahuantinsuyo hasta el río
que hoy es el Ecuador. Aproximadamente en 1465 funda la ciudad         Ancasmayo, en la actual Colombia.
de Quito.
El Imperio estaba dividido en cuatro regiones o “suyos”. Cada         El Inca recibe el homenaje de la nobleza y del pueblo en la plaza
“suyo” estaba gobernado por un “Suyuyo Apo”.                          Aucaypata en el Cuzco.




Las “panacas” eran cofradías formadas por los descendientes de cada   Después del Inca, el “Tahunatinsuyo Camachic” era el organismo
uno de los Incas fallecidos.                                          estatal de más alta jerarquía.




Los “Tucuyricoc” eran los funcionarios encargados de supervisar el    El “Huillac Umu”, o Sumo Sacerdote, celebra una ceremonia religiosa
cumplimiento de las leyes y recolectar los tributos.                  en una de las plazas ceremoniales del Cuzco.
Un curaca entrega a una familia las tierras que necesitan para su   El trabajo de la tierra era una tarea colectiva del Ayllu.
subsistencia.




Los amautas enseñaban sus conocimientos a la nobleza en el                       Dos “hatun-runas” transportan un aríbalo.
“Yachayhuasi”




         Un taller textil en la ciudad sagrada del Cuzco.           Nada hay en el mundo moderno que nos conmueva más que los
                                                                    restos de Machupicchu.
Introducción.-

El horizonte Tardío o Imperio del Tawantinsuyu es el último período del desarrollo del Perú Antiguo o
Autónomo.
El Imperio del Tawantinsuyu representa la organización socio política y económica más avanzada del Perú
Antiguo. Formado sobre la base del Estado Regional cusqueño, a partir del reinado de Pachacuti adquiere su
carácter imperial; luego, en un acelerado proceso expansionista, logra su hegemonía en el área andina.
Cronológicamente, la fase imperial del Tawantinsuyu abarca desde 1 438 años d.C. hasta 1 532 d.C., años en que se
inicia la invasión y conquista por los europeos, los que, luego de 40 años de guerra, lograron vencer la resistencia
incaica, instaurando de esta manera el colonialismo.




1. UBICACIÓN GEOGRÁFICA:


     Los Incas lograron tener como capital al Cuzco, durante su fase expansiva lograron llegar por el Norte hasta
       el río Ancasmayo (Pasto - Colombia) y por el Sur hasta el Río Maule en Chile, durante el gobierno de
       Pachacutec se logró dividir el territorio en Cuatro Suyos, los cuales se denominaron:




      A. CHINCHAYSUYO          : Ubicado al N.O. (tomando parte de la Costa y Sierra Norte)



      B. COLLASUYO             : Ubicado al S.E. (Meseta del Collao y parte de Chile y Argentina)



      C. CONTISUYO             : Ubicado al O. (Costa Sur, Ica y Arequipa).



      D. ANTISUYO              : Ubicado al E. (Fue la región más pequeña; ceja de Selva del Cuzco)
Línea de Tiempo
               1440               1532
               d.C.               d.C.
1300   1400              1500            1600
a.C.   d.C.              d.C.            d.C.

Intermedi               Incas
 o Tardío
                      Horizonte
                        Tardío
Leyendas sobre su origen.-
     Las leyendas son una manera de explicar los fenómenos sociales, sobre todo desde el momento en que
aparecen las clases sociales. A través de ellas se explica la forma como surge el poder del Estado, con la
participación ineluctable de los dioses. Desde luego, esa explicación tergiversada de la realidad, obedece a los
intereses de una clase para perpetuar su poder.


    Dos son las leyendas más conocidas sobre el origen del Imperio del Tahuantinsuyu.


    1. La Leyenda de los “Hermanos Ayar” (Juan de Betanzos)                                      Esta leyenda nos
                                                                                                 daría a entender
         “Al término de un gran diluvio, salieron de las ventanas del cerro Tampu
                                                                                                     el origen
         Tocco, en Pacaritambo, cuatro hombres y sus respectivas esposas y a la vez                Quechua del
         hermanas, llamados: Ayar Manco y Mama Ocllo, Ayar Cachi y Mama Coro,                     Imperio Incaico
         Ayar Uchu y Mama Rahua, Ayar Auca y Mama Huaco. Se dirigieron, luego, a
         buscar tierras fértiles en donde establecerse”.


         No conseguían su objetivo; al contrario, el egoísmo y la ambición se generó
         entre ellos. Un día enviaron a Ayar Cachi hacia Tampu Tocco a buscar
         unos vasos sagrados; éste al entrar fue encerrado en la cueva con grandes
         piedras. El odio de Cachi hizo temblar los cerros. Posteriormente, en
         Huanacauri, los hermanos restantes hallaron un templo. Ayar Uchu quiso
         burlarse: se posó sobre las espaldas del ídolo; éste, enfurecido, lo convirtió
         en piedra. Confundidos y llenos de temor, los dos hermanos restantes y las
         mujeres continuaron su camino. Cerca del Cusco a Ayar Auca le brotaron
         unas alas, con las que voló a un promontorio vecino y luego quedó convertido
         en piedra. Quedó sólo Ayar Manco.


         En el sitio llamado Huaynapata hundió una vara ceremonial y no pudo sacarla. Entusiasmado, en compañía
         de sus hermanas descendió al valle y fundó la ciudad del Cusco”. Ayar Manco en adelante se llamó Manco
         Cápac, primer gobernante del Reino Cusco.




                                             INTERPRETACIÓN
                     Esta leyenda explica el origen sobrenatural de cuatro personajes y sus
                     respectivas esposas-hermanas, cuya sacarina fue Pacaritambo. Esto reflejaría
                     la existencia de cuatro ayllus que se establecieron en el valle del Cusco. Ayar
                     Manco representaría a los Masca; Ayar Auca, a los Chillque; Ayar Uchu, a los
                     Tampu; y Ayar Cachi, a los Mara. Todos ellos tenían un parentesco lingüístico:
                     el Quechua. El grupo que se impone sobre los otros y que llega a enseñorearse
                     del Cusco son los Masca, dirigido por Ayar Manco. De esto deducimos por qué
                     la Mascaipacha se constituyó en la insignia de los jefes del incario. Este Ayar
                     Manco habría sido el que con el nombre de Manco Cápac inició la dinastía
                     incaica.
La Leyenda de Manco Cápac y Mama Ocllo (Inca Gracilazo de la Vega)                       Esta leyenda
                                                                                       representaría la
Habiéndose compadecido el dios Sol del mal estado de los hombres,                    conquista del Cusco
                                                                                     por grupos de Collas
mandó a sus hijos Manco Cápac y Mama Ocllo con el encargo de que
                                                                                          y Aymaras
diesen preceptos y enseñaran a producir a los seres humanos. Con este
mandato los puso en el lago Titicaca y les entregó una varilla de oro,
ordenándoles que ahí donde se hundiese fundaran una ciudad y un reino.
La pareja caminó mucho tiempo rumbo al norte. Un día llegaron a
Pacaritambo, que significa “posada del amanecer”, allí, en el cerro llamado
Huanacauri, la varilla de oro se hundió. Entonces Manco Cápac dijo a
Mama Ocllo: “En este valle manda nuestro padre el Sol que paremos y
hagamos nuestro asiento”. El reunió a los hombres y les enseñó las
labores de producir y la confección de las herramientas. Ella enseñó a las
mujeres a hilar y tejer, preparar vestidos, y todos los demás servicios de
casa.




                                       INTERPRETACIÓN
               Esta leyenda, en primer lugar, trata de explicar el origen divino de la primera
               pareja de gobernantes del incario y su justificación para poder ir dejando en
               herencia el poder político. En segundo lugar, se presenta a los incas como
               portadores de civilización, como portadoras de Alta Cultura que por mandato
               divino la difunden entre los pobladores. Esta leyenda, difundida por la nobleza
               cuzqueña, pretendió justificar su hegemonía frente a otros estados a los cuales
               veía como inferiores, así como su carácter imperial.




                                                                         Al margen de la explicación de las
                                                                         leyendas –versión de la nobleza- hoy
                                                                         día, en base a la arqueología y los
                                                                         documentos        de    los   cronistas,
                                                                         podemos decir que el desarrollo del
                                                                         Tawantinsuyu obedece a un proceso
                                                                         histórico real.


                                                                         Este proceso se inicia más o menos
                                                                         1200 años d.C. con la formación de
                                                                         señoríos independientes, los mismos
                                                                         que luego devienen en un estado
                                                                         regional    o     confederación,   para
                                                                         finalmente, dar lugar al Imperio a
Manco Capac y Mama Ocllo en la fundación del Cusco                       partir del gobierno de Pachacuti Inca
                                                                         Yupanqui (1 438 d.C.)
Períodos de la Historia
Incaica.-
                                               ESTADO REGIONAL O                 IMPERIO INCAICO O
         SEÑORIO CUSQUEÑO
                                            CONFEDERACIÓN CUSQUEÑA                 TAWANTINSUYU

                          PERÍODO PRE IMPERIAL                                  PERÍODO IMPERIAL




1. PERÍODO DEL SEÑORIO
   Hacia fines del siglo XI e inicios del siglo XII se asentó en la región de los Killkes (actual provincia de
   Paruro) un grupo humano que constituyó un modesto señorío, con dominio sólo sobre los valles y montañas
   cercanas.
   Se dice que este grupo había emigrado del Altiplano. A este desplazamiento tal vez se refieren las leyendas.
   Pero el caso es que en el siglo XII tenemos un señorío en la parte alta del Cusco; a este lapso
   corresponderían el gobierno de Manco Cápac y el de Sinchi Roca.


   El nombre de Manco Cápac se pierde entre lo legendario y lo histórico, al igual que el de su hermana-esposa
   Mama Ocllo. A Manco Cápac se le atribuye la construcción de la primera residencia de los incas o
   Inticancha. Hijo de esta pareja fue Sinchi Roca, el primero en ceñirse la Mascapaicha. Se dice que este no
   conquistó territorios y que bajo su gobierno se canalizó el río Huatanay.


2. EL ESTADO REGIONAL CUSQUEÑO O PERÍODO DE LA CONFEDERACIÓN
   A mediados del siglo XII los incas inician
   un proceso de hegemonía regional sobre
   otros señoríos como los maras, huallas y
   lares. Como culminación de este proceso
   posiblemente     se    instauró    un    estado
   regional (cuyos gobernantes o jefes se
   llamaban    sinchis)    correspondiente      al
   período llamado Intermedio Tardío o de
   los    Estados   Regionales.      Este   estado
   regional habría ejercido la supremacía por
   el Norte hasta la parte media del valle del
   Urubamba, por el Este hasta las cumbres
   occidentales del Vilcanota, por el Sur a los
   límites del reino de los Chumbivilcas y por
                                                     PACARINA: Lugar sagrado por ser considerado origen de un
   el Oeste hasta los límites del señorío de
                                                             ayllu de acuerdo a los mitos y leyendas.
   los Chancas (río Apurímac).




3. PERÍODO IMPERIAL
   Se inicia con Pachacutec quien llega hasta Tarapacá (Sur); Cajamarca y Chachapoyas (Norte); reino Chincho
   (Costa Central); reino Chimú (Costa Norte); Bolivia. Tupac Inca Yupanqui llega hasta Chile (Río Maule) y
   Tucuman (Argentina) por el sur y hasta el Ecuador por el norte. Huayna Capac alcanza el río Ancasmayo
   (Pasto, Colombia). Se construyen el Coricancha y Sacsayhuamán (Pachacutec y Tupac Yupanqui). Se organiza
   el estado creándose nuevas instituciones (Tucuyricuc, Suyuyoc Apu). Huáscar sucede a Huayna Cápac al
   fallecer Ninan Coyuchi.
La Formación del Tahuantinsuyo
   Las leyendas y mitos que explican el origen y expansión de los incas señalan que el Cusco estuvo
poblado por varias etnias: huallas, ayarmacas y alcavizas. El nombre que recibió originalmente esta
región fue Acamada.
   La llegada de la etnia de los incas a la región respondió a una tendencia migratoria surgida tras la
desaparición del Imperio Huari. Muchos pueblos liberados de su dominio buscaron tierras fértiles para
establecerse definitivamente. Los incas decidieron trasladarse a la región de Acamada.

    De las etnias que vivían en dichas región, los ayarmacas eran los más poderosos. Desde el
principio, este pueblo fue el enemigo más recalcitrante al que se enfrentaron los incas. Luego de años
de lucha, sus gobernantes decidieron buscar la paz a través del intercambio de mujeres, buscando
establecer lazos de parentesco y acabar así con el conflicto. A pesar de ello, la guerra continuó hasta
que los ayarmacas cayeron derrotados.
    Después del triunfo, los gobernantes incas decidieron dividir la etnia ayarmarca en tres grupos,
para evitar que pudieran rebelarse o adquiriesen poder nuevamente. Sin embargo, les permitieron
conservar algunos privilegios. Por ello, sus sacarinas y santuarios fueron respetados. También se les
autorizó a celebrar sus fiestas en fechas especiales, diferentes a las de los Incas.

    Se calcula que el origen del dominio incaico se remonta al siglo XII de nuestra era y que llegó
a su máximo apogeo en el siglo XV. Si comparamos este lapso con el tiempo que tomaron otras
culturas andinas para desarrollarse y mantenerse vigentes, entonces te darás cuenta de lo corta que
fue su vida.
    Los incas muchas veces conquistaron a los pueblos por medio de la guerra, pero no siempre fue así:
otras etnias se incorporaron pacíficamente. El Tahuantinsuyo –como se denomina al territorio dominado
por los Incas- llegó a ocupar parte de los actuales territorios de Perú, Bolivia, Ecuador, Chile,
Argentina y Colombia. Su máxima expansión se dio de la siguiente manera:

       Por el norte, hasta el río Aricasmayo, en Colombia.
       Por el sur, hasta el río Maule, en Chile, y el noroeste de Argentina hasta la provincia de
Tucumán.
       Por el este, entraron hasta la ceja de selva y Bolivia.
       Por el oeste, el límite natural fue el océano Pacífico.

    Para los incas, el territorio conquistado constituía todo el mundo. El mundo conocido se limitaba a
las tierras que les pertenecían, pero ellos sabían que existían otras tierras más allá de sus límites. El
Tahuantinsuyo, que quiere decir cuatro regiones unidas entre sí, fue dividido de la siguiente manera
para su mejor administración y control:

        El Chinchaysuyo y el Collasuyo, al oeste y este del Cusco, respectivamente.
        El Antisuyo y el Contisuyo, al norte y sur del Cusco.


                                                                De: Ciencias Sociales 2
                                                                       Edit. Santillan
Precisiones sobre la formación del Tahuantinsuyo

                        A pesar de dicha división, es necesario precisar que en el espacio donde se desarrolló el
                        Imperio Inca la mayoría de los grupos étnicos conservaron cierto grado de autonomía.
                        Sus miembros lograron afianzar sus vínculos a través de lazos religiosos –al compartir los
                        mismos antepasados y dioses-, lengua y costumbres.
                        Contaron, además, con autoridades locales (curacas), las que sirvieron de nexo entre la
                        población y las autoridades incas. Un ejemplo de los cambios generados a raíz de la formación
                        del Tahuantinsuyo fue el control ejercido por el Inca –la máxima autoridad del territorio- de las
                        diferencias entre etnias costeñas y serranas. Éstas se dieron por las disputas de tierras donde
                        se sembraba coca, por el agua y por las lomas.




                               Tarea Domiciliaria Nº 1

1.   ¿Qué se entiende por Horizonte Tardío?

2.   ¿Qué otras culturas encontramos en el Horizonte Tardío?

3.   ¿Cuántos años duró el Imperio Incaico?

4.   ¿Cómo se llamaban los hermanos Ayar?

5.   ¿Qué pasó con Ayar Uchu?

6.   ¿Qué nos daría a entender la leyenda de los hermanos Ayar?

7.   ¿Qué significa Pacaritambo?

8.   ¿Qué nos daría a entender la leyenda de Manco Capac y Mama Ocllo?

9.   ¿Con qué Inca empieza la etapa Imperial del Tahuantinsuyo?

10. ¿Quiénes eran los Killkes?

11. ¿Qué es una Pacarina?

12. ¿Quiénes eran los Chancas y cuál es su importancia?

13. Elaborar un resumen de la Lectura Nº 1

14. Dibujar el mapa del Tahuantinsuyo

15. Elaborar una línea de tiempo con los principales hechos de la historia universal entre 1440 d.C. hasta 1532 d.C.
2. FASES HISTÓRICAS:



                             PERIODO              MANCO CAPAC
                           LEGENDARIO             SINCHI ROCA
               PRE
             IMPERIAL     CONFEDERACIÓN          LLOQUE YUPANQUI
                              LOCAL              HASTA WIRACOCHA



                           EXPANSIÓN
                                                    PACHACUTEC
                            INICIAL


                                                    PACHACUTEC
             IMPERIAL
                            EL IMPERIO            TUPAC YUPANQUI
                                                   HUAYNA CAPAC

                                                      HUASCAR
                            LA CRISIS
                                                     ATAHUALPA



             DECADENCIA         LLEGADA DE LOS ESPAÑOLES




                                                      YO SOY EL
                                                    FUNDADOR DEL
                                                  CUSCO, LO HICE POR
                                                    ENCARGO DE MI
                                                   PADRE, EL “SOL”
DINASTÍAS INCAICAS
                                CAPAC CUNA- LISTA DE GOBERNANTES INCAS




                                                    Sucesión de
                                                     los Incas

                                     DINASTÍA DEL HURIN CUZCO




     Manco                     Sinchi                 Lloque                  Mayta                   Cápac
     Cápac                     Roca                  Yupanqui                 Cápac                  Yupanqui




                                          DINASTÍA HANAN CUZCO




   Inca Roca                 Yahuar Huaca            Wiracocha              Pachacútec           Túpac Yupanqui



                             Huayna Capac                                     Huascar




                                      HISTORIA DE LOS INCAS


MANCO CAPAC                                                     CAPAC YUPANQUI
Identificado con el Ayar Manco de la Leyenda                    Se dice que se unió en matrimonio con Chimbo
de los Hermanos Ayar, fue el primer                             Mama, su primera esposa y que enloqueció con
gobernante de la historia incaica, tuvo que                     el tiempo, uniéndose Capac Yupanqui, más tarde
luchar por las tierras del Cuzco y Pacaritambo;                 con Cusi Chimbo, quien término envenenándolo.
se le atribuye la fundación del Inticancha o                    Con él se termina la dinastía del Hurin Cuzco.
Recinto del Sol.
                                                                INCA ROCA
SINCHI ROCA                                                     Fue el primer gobernador en ser llamado Inca.
Hijo de Manco Cápac y Mama Ocllo, se dice que                   Con él se inicia la lucha contra los Chancas. Sin
fue el primero en utilizar la Mascapaicha o                     lograr ningún resultado ventajoso. Su mayor
Corona. Luchó constantemente con los                            obra fue edificar el Yachayhuasi (Casa del
Ayamarcas.                                                      saber o escuela para nobles).

LLOQUE YUPANQUI                                                 YAHUAR HUACA
Su nombre significa “Zurdo Memorable”, con                      De niño fue raptado por los Ayamarcas para
él, el incario deja de ser curacazgo y pasa a                   sacrificarlo, pero la leyenda dice que lloró
convertirse en reino, en su gobierno se inició la               sangre y los dejaron vivir.
Confederación cuzqueña.
                                                                WIRACOCHA
MAYTA CAPAC                                                     En su tiempo se produce el ataque de los
Su nombre significa ¿Dónde está el poderoso?.                   Chancas nombró como heredero a Inca Urco.
La historia lo recuerda como un hombre de
gran fortaleza, en su época se inició la
conquista a los Condesuyos, los cronistas lo
llamaron el “Hércules Andino”.
PACHACUTEC INCA
                                                       YUPANQUI
                                                   ( 1438 – 1471 D.C )

                                            Considerado como el mas grande
                                            emperador que tuvo el Perú gobernó por
                                            un periodo de 33 años y fue él quien dio
                                            inicio al periodo imperial, a la misma vez
                                            que dio principio a la verdadera
                                            expansión. A decir del historiador
                                            Espinoza      Soriano,   fue     hijo    de
                                            Huiracocha y, Mama Runtu y había
                                            nacido en los aposentos del Cusicancha,
                                            unido     en   matrimonio      con    Mama
                                            Anahuarque llegó a tener muchos hijos
                                            entre los que se cuentan a Tupac
                                            Yupanqui y Amaru Yupanqui. Su
                                            verdadero apogeo se inició con la
                                            derrota de los Chancas, tras lo cual
                                            conquistó consolidó su dominio en la
                                            región del Cuzco, sometiendo a los
                                            Ayamarcas, Tambos, Uticos, etc.;
                                            posteriormente,      conquistó     a    los
                                            Chinchas, Collas, Lupacas, Huancas,
                                            Cajamarca y Reino Chimú anexión
                                            lograda por el hijo Tupac Yupanqui ante
                                            la rendición del último rey Chimú :
                                            ”Michan Caman”. Pachacutec logró
                                            establecer el Correinado, nombrando
                                            sucesor a Tupac Yupanqui; murió
                                            enfermo y envejecido en 1471 D.C.
Obras del Gobierno de Pachacútec

   Reconstruyó el Cuzco, haciéndolo la
    capital del Imperio.
   Inició la construcción de la
    fortaleza de Sacsayhuamán.
   Se dice que Machu Picchu también
    se edificó durante su gobierno.
   Dividió las tierras del Imperio
    delimitando las del Inca, las del Sol
    y las del Pueblo.
   Organizó el servicio de Chasquis.
   Reedificó el Coricancha.
   Estableció al Consejo Imperial y a
    los Tucuyricuc.
   Organizó y reglamentó el sistema de
    mitimaes.
   Reformó al sacerdocio y el
    calendario.
TÚPAC YUPANQUI (1471 - 1493)


Si Pachacútec fue un genio político Túpac Yupanqui fue
un genio militar, no en vano se le conoce como el
“Alejandro Magno del Nuevo Mundo”. Había nacido en el
Cuzco, fue hijo de Pachacútec y Mama Anahuarque. Su
nombre se traducía “El resplandeciente” y desde muy
temprano fue nombrado por su padre como principie
heredero. Entre sus obras más recordadas tenemos:




    Derrotó definitivamente a los Collas en Pucará y tomó por conquista el Lago Titicaca.
    Terminó con la Rebelión de los Chachapoyas al norte del Cuzco.
    Por el Norte llegó hasta Quito venciendo a los Paitas y los Cañaris.
    Emprendió una expedición Militar a la región selvática de Madre de Dios.
    Construyó Santuarios, Palacios y Centros administrativos, su palacio se llamó “Calispuquio Huasi”
    Realizó una expedición marítima zarpando desde Guayaquil a lejanas islas del Océano Pacífico (Inca
     Navegante).
    Conquistó el Altiplano Boliviano y por el Sur llegó a conquistar Chile hasta el río Bio – Bio.
    De paso y sin contratiempos ni esfuerzos especiales sometió el noroeste Argentino hacia el Sur de Mendoza.

                                                            Construyó Incahuasi, terminó la construcción de
                                                             Sacsayhuamán.
          La Sucesión el Correinado
                                                            Creó la servidumbre del Tahuantinsuyo llamados los
    La sucesión en el gobierno y reinado de los              Yanaconas.
    Incas fue de carácter hereditario; sin                  Gobernó 22 años hasta 1493, dejando como heredero
    embargo no primaba el derecho de                         a Huayna Cápac.
    primogenitura. Lo que vale decir que entre
    ellos el hijo primogénito o mayor no fue             HUAYNA CAPAC (1493 - 1525)
    obligatoriamente el sucesor, sino el hijo más
    hábil. Esta medida se dio con la finalidad de
    que los más altos cargos estuvieran ocupados         Arribó al poder hacia 1493 y gobernó 32 años. Continuó la
    por personas inteligentes y apropiadas para          política de organización iniciada por su padre y tuvo que
    el gobierno. Desde entonces el joven
    comenzaba a actuar junto a su progenitor,            enfrentar continuas sublevaciones en las provincias
    acompañándole incluso en las acciones                conquistadas, con todo conquistó la zona del golfo de
    militares, con el fin de adiestrarse en los          Guayaquil, que quedaba como una isla independiente,
    pormenores de la administración económica
    social, política militar, jurídica y religiosa.      conquistó hasta la zona de Ancasmayo que queda en la
    De esta manera que cuando el inca fallecía o         actual República de Colombia.
    se retiraba el heredero del trono entraba a          En su tiempo de poderío del Imperio Inca llegó a su
    gobernar con pleno conocimiento de sus
    deberes y obligaciones.                              máximo esplendor. Eligió la ciudad de Tumibamba
                                                         (Ecuador) como su residencia habitual y murió allí más o
                                                         menos en 1525 (1526).



Guerra Civil entre Huáscar y Atahualpa

Muerto Huayna Cápac, se escogió como heredero a Ninan Koyuchi, pero murió repentinamente por una extraña
peste, convirtiendo a Huáscar como el heredero del Imperio, más cuando solicitó la presencia de su hermano
Atahualpa que vivía en el Norte, este no se presentó, desarrollándose así muchas intrigas y celos contra
Atahualpa, llevándose de esta manera la guerra que tuvo varias batallas, como Tumipampa y Quepaypampa
venciendo al final Atahualpa. Todo esto se produjo simultáneamente con la invasión y conquista de los españoles
de manera que Atahualpa pese a sus triunfos no pudo llegar al Cuzco fue muerto por orden de Francisco Pizarro
en 1533.
LECTURA Nº 1

           Carácter Multinacional del
                  Tahuantinsuyo
El Imperio de los Incas abarcó, en su apogeo, cerca de 4 000 000 de km 2; se extendía desde el río Ancasmayo en
Colombia hasta el Maule o Bío-Bío en Chile; desde la costa del Pacífico hasta Cochabamba (Bolivia), las selva
tropicales del Brasil y Tucumán (Argentina). A Este imperio fueron incorporados numerosos estados regionales
que comprendían varias naciones de los Andes, con diversas lenguas divinidades y tradicionales. A las cuales
lograron imponerse mediante la fuerza militar, la lengua oficial, el culto solar y la subordinación al Sapa Inca o
emperador cusqueño; pero no pretendieron destruir las creencias locales, sus huacas o santuarios regionales, ni
sus apus o wamanis (cerros protectores), para no agudizar la contradicción entre opresores (incas) y oprimidos
(naciones o etnias), estableciendo de este modo una eficaz explotación a favor de los gobernantes incas de la
nobleza cusqueña.


Principales naciones o pueblos sometidos por los Incas:



            Chimú (costa norte)                                   Tallanes (Piura)


            Cuismanko (Cajamarca)                                 Chapcay o Chancay (Lima)


            Chachapoyas (Amazonas                                 Huaylas (Ancash)


            Ychma y Collec (Lima)                                 Yachas (Huánuco)


            Yaros (Pasco)                                         Guarcos (Cañete)


            Huanta (Sierra central)                               Yauyos (Huarochirí – Lima)


            Chincha (Costa Sur)                                   Pocras (Huanta – Ayacucho)


            Collawa y Cavana (Arequipa                            Diaguitas (Argentina)


            Chanca (Ayacucho)                                     Mapuches (Chile)


            Collas – Aymaras (Collao)                             Chiribayas (Moquegua)


            Huancavilcas (Quito)                                  Gentilasr (Tacna)


            Tumpis (Tumbes)



La aglutinación de naciones o etnias conquistadas y subordinadas por el Estado inca no significó una integración
auténtica ni una mejora en la situación general de los pobladores andinos, cuya producción y fuerza de trabajo
devino en tributo, para mantener a la burocracia estatal inca y a las panacas o ayllus incas.
Tarea Domiciliaria Nº 2

1.   ¿Qué es el Cápac Cuna Incaico ?



2.   ¿Qué Incas pertenecen al periodo legendario?



3.   ¿Qué Incas pertenecen al periodo de la Confederación local?



4.   ¿Cuál era la diferencia entre los Hanan Cusco y los Hurin Cusco?



5.   ¿Cuántas etapas tiene la historia Inca y cuales son?



6.   ¿Quién fue el Primer Inca de la Fase Imperial?



7.   Obras de Pachacútec.



8.   ¿Cuántos años habría durado aproximadamente el periodo histórico de los Incas?



9.   Obras de Tupac Yupanqui



10. ¿A que Inca lo Llamaron ,los cronistas, “El Hércules Andino”?



11. Su nombre significaba “ Zurdo Memorable”.



12. Inca que nombró como heredero a Inca Urco.



13. ¿Quién fue Ninan Koyuchi?



14. Elaborar un mapa conceptual sobre el tema.



15. Investigue:¿Quienes fueron los Incas de Vilcabamba?.
EL INCA
   Fue la máxima autoridad del Tahuantinsuyo, considerado como hijo y heredero del
   Dios Sol; poseía un carácter divino y lo que lo hacia el centro de un gobierno
   teocrático, con poderes absolutos y estrictamente vitalicios. Religiosamente se le
   consideraba intermediario entre la tierra y las fuerzas divinas. Su símbolo de realeza
   se representaba en una mascapaicha (corona) de color rojo.




                                  EL AUKI
Fue el príncipe heredero, se distinguió por llevar mascapaicha amarilla,
secundaba a su padre en el gobierno, a esta forma de gobierno se le llamó
Co-rreinado, y fue establecido con Pachacútec, se sabe que el Auki. No
siempre fue hijo mayor sino el que mejores dotes demostraba. Al tomar el
poder debía dejar la panaca de su padre y formar la suya propia.




   ¿Quién será este
Inca?...Consulta con tu
       profesor...
EL CONSEJO IMPERIAL
                      (Tahuantinsuyo Camachick)
    Es verdad que el estado imperial estuvo personificado en el Inca, sin embargo
    este tenía un reducido grupo de parientes que los asesoraban continuamente en
    sus decisiones de gobierno. Estos asesores vivieron en el Cuzco y eran llamados
    apus y formaban un consejo de cuatro para representar a las cuatro grandes
    regiones por ello también fueron llamados Suyuyoc Apus.




   EL APUNCHICK
En las provincias integrantes del
Imperio, el que representaba al
Inca fue un gobernador que en
Quechua se le decía Tocricuc por lo
general fue pariente del Inca o
persona extraída de los Ayllus de
los Incas de privilegios, tenían
funciones militares, económicas,
administrativas, civiles y penales.




                                     EL CURACA
  Jefe de un Ayllu, su nombre significa “El Mayor” como miembro de la jerarquía política construyó
  el vínculo que unía al Ayllu con el poder cuzqueño, entre sus responsabilidades tenemos:
  Cobraba el tributo para entregarlo después al Tucuyricuc, organizaba la mita, era juez en causas
  menores llevaba cuenta de los nacimiento y defunciones.




                                EL TUCUYRICUC

 Se traduce “el que todo lo ve”, eran funcionarios especiales de alto rango, les estaba
 facultado imponer castigo a los funcionarios que se hubieran comportado con
 negligencia o abuso, en este caso cumplía la función de taripa Camayoc o Juez, otra
 función conocida fue la de unir en matrimonio a los miembros del Ayllu por lo que se le
 designaba Huarmicoco, sin embargo su función principal fue la de recolectar el tributo
 anual, visitar las obras públicas y supervisar a todos los funcionarios del Estado.
Sabias
                                                        que:
                                                     Pachacutec
                                                      significa
                                                   transformador
                                                    de la tierra
                                                      (Mundo).




            Pachacutec



                   LINEA DE TIEMPO
                                     IMPERIO
PERÚ               1100                1456             1532




                                     INCAS



                                     CHIMU



            WARI
                                                  TOMA DE
EUROPA                                         CONSTANTINOPLA
         CARLOMAGNO       CRUZADAS



                                                           R E F O R M A



          LUCHA POR                                   DESCUBRIMIENTO
          LAS INVESTIDURAS                            AMÉRICA
GLOSARIO

ACLLA     :   (Q’ abulia, plural aqllakuna) “Las mujeres… que usaban en recogimiento escogidas para el
              servicio de su dios el Sol”.


AJI       :   Pimiento, palabras introducidas del Caribe, el chile mesoamericano. Q: Uchu.


APU       :   “Señor grande o juez superior o curaca principal, Capa apu: rey.


CACIQUE   :   Veáse Curaca


CAMAYOC :     (Q’Kamayuq) “oficial o mayordomo; el que tiene a su cargo haciendas o algunas chacras”,
              maestro muy entendido y principal” Jorge; céntrico designado a los aymaras hablante en
              general.


CAPAC     :   (Q’ chapaq), “Cápac rey o señor. Es vocablo antiguo que ya no se usa con esta significación”.


COLLA     :   Término Cuzco-céntrico designado a los aymaras hablantes en general.


COLLAC    :   (Q’qollqa) Depósito, granero, “Trox. Almacén para chuñu, maíz, quinua”.


CONQUISTA     :   Usado en la tesis para designar la incorporación de etnias andinas en el Tahuantinsuyo.


CUMBI     :   Ropa fina.


CURACA    :   (Q’kuraqka) “El señor despueblo… el señor mayor o superior”


CHACRA    :   “Herencia del lavor, tierras o huertas”. Las fuentes con frecuencia dicen “Chácara”


CHARQUI   :   (Q’CH’arki) carne u otro tejido animal, alternativamente helada y asoleada ; hecha conserva.


CHICHA    :   Bebida fermentada, mayormente de maíz. Palabra del Caribe, impuesta en el resto de América.
              Q’aka, aswa.


CHUÑU     :   (Q’CHU’uñu) Papa y otros tejidos vegetales, helados y asoleados, alternativamente, hechos
              conserva. Hay muchas variedades.


HATHA     :   “Casta, familia, ayllo”


HUARANCA :    (Q’waranga) Unidad censal compuesta de 1000 unidades domésticas).
Tarea Domiciliaria Nº 3

1.   ¿Cuáles son los grupos políticos más importantes en el Incanato?



2.   ¿Quién era la autoridad máxima en los Ayllus?



3.   ¿Quiénes supervisaban el trabajo de los Ayllus?



4.   ¿Cómo se les llamaba a los asesores del Inca y de dónde provenían?



5.   ¿Qué funciones cumplía el Inca?



6.   ¿Qué era la Mascaipacha y para que servia?



7.   ¿Qué era una Panaca?



8.   ¿Quiénes se encargaban de la justicia en el Imperio?



9.   Su nombre significaba “El que todo lo ve”



10. ¿Cuál era la función del Tahuantinsuyo Camachick” ?



11. ¿Quién era el Sinchi?



12. ¿Quién era el Auki?



13. ¿Cómo se elegía al Auki?



14. Investigar si existían otras autoridades incaicas. Consulta con tu profesor.



15. Realizar un mapa conceptual sobre el tema.
La clase dominante era un grupo minoritario que apoyado en la Fuerza Militar había logrado conformar un
   Estado Imperial que ejercía el control de las tierras, la fuerza de trabajo y el excedente económico generando la
   explotación de la mayoría en beneficio propio. Todo esto evidencia que el modo de producción predominante
   correspondería a un esclavismo masificado donde existía un Estado Absoluto que centralizaba, controlaba y
   distribuía la producción.



   PRINCIPIOS:

   * Reciprocidad: Eran relaciones de ayuda mutua pero también prestaciones de servicios que muchas veces eran
   retribuidas en forma desigualitaria.



   * Redistribución: El estado controlaba y se servía del excedente económico generado por el pueblo. La
   concentración del excedente en manos de la clase dominante permitió que estos redistribuyeran una misma parte
   del sobrante asistiendo al pueblo sólo en caso de una necesidad extrema.




Actividades Económicas:

La principal actividad económica fue la agricultura, en el Tahuantinsuyo se logró la ultima síntesis de
elementos culturales, pero el mérito de estos hombres radica en haber desarrollado y ampliado los aportes
de otras pueblos a gran escala. Realizaron técnicas hidráulicas tales como: camellones, maja maja, andenes,
uso de abonos, wachaques, etc. Todos los productos agrícolas eran almacenados en las llamadas Colcas,
Tambos y también Pirhuas.

    Otras actividades complementarias fueron: ganadería, comercio, producción artesanal.


                                                                  EL TRABAJO ERA MUY
                                                                IMPORTANTE EN NUESTRA
                                                                       SOCIEDAD
AGRICULTURA
Fue uno de los oficios predilectos del
Tahuantinsuyo y el sector más importante
dentro de la economía incaica, para llevar a
cabo el trabajo se repartía la tierra de la
siguiente manera:

A. TIERRAS DEL INCA

    Consideradas virtualmente tierras del
    Estado,    pues     el    Inca   era    la
    personificación     del     Estado.    La
    propiedad inmueble del Inca estuvo
    integrada por terrenos de cultivo, y
    también por pastos, minas y bosques.
    De esta tierra se sostenía el aparato
    estatal incaico, la Nobleza y la
    burocracia, los        excedentes    eran
    depositados en las Collcas (Almacenes
    Estatales). El trabajo realizado en esta
    tierra era la mita.                                        FUERZA DE
B. TIERRAS DEL SOL                               El trabajo
                                                                 TRABAJO
                                                             en el Incario fue siempre  colectivo y
                                                 obligatorio no era el mismo todo el año y tampoco
    Estaban destinadas al sostenimiento          fue ejecutado de manera similar. Hubieron los
    del culto. Se cultivaban para cosechar       siguientes tipos de trabajo:
    maíz y otros productos para los
    sacrificios, así como para mantener a        A. AYNI
    un gran número de sacerdotes, Acllas y
    otros servidores. Además de las                  Fue el intercambio de trabajo entre los
    tierras destinadas al culto oficial,             miembros de un Ayllu se realizaba en forma
    también las divinidades locales y                cotidiana y reciproca. No fue obligatorio, pero si
    además huacas tenían sus propias                 estuvo reglamentado.
    tierras también estas tierras se
    trabajaban mediante la mita.                 B. MINCA


C. TIERRAS DEL PUEBLO                                Fue el trabajo colectivo en beneficio de la
                                                     comunidad fue obligatorio y terminaba en fiesta
    Cada Ayllu poseía sus propias tierras            aquí participaban hombres, mujeres y niños por
    de cultivo, sus pastos y también sus             que eran obras de interés común.
    aguas, la tenencia de la tierra en este
    caso sólo fue en calidad de préstamo.        C. MITA
    Hubieron tierras comunales llamadas
    Sapci. El trabajo realizado en este caso         Fue el trabajo obligatorio que todo hombre de
    era el Ayni.                                     18 a 50 años de edad estaba obligado a
                                                     proporcionar al estado, se realizaba por
                                                     “TURNO” y era en forma de pagar tributo. A
                                                     cambio de este trabajo el Inca retribuía con
                                                     productos (chicha, coca, tejido, alimento, etc.) a
                                                     sus mitayos (Redistribución).
Alguna de estas actividades
                                                                                      continuará en la actualidad ?
                                                                                      donde....




TIPOS DE CULTIVO

Alimenticios: la papa, la oca, el pallar, el olluco, la quinua, el maíz, el frijol, el zapallo, etc.
1. Medicinales: la quina, la chinchona, la coca, el llantén, el chuchuhuasi, el matico, el jeto jeto, la huamanripa.
2. industriales: el tabaco, el maguei o cobuya, el algodón (utcu).

Herramientas:
1. Rancana: arado de mano (mujer)
2. chaquitajilla: arado de pie para el hombre



LA GANADERÍA
   Fueron los únicos ganaderos de América Precolombina.
   Basada en la crianza de auquénidos
   Tuvieron como animal doméstico al perro (allqo)

Cacería
1. Chaco: convocada por el Inca. Consistía en rodear a los animales y cazar a los que se quedaban en el centro.
2. Caycu: consistia en perseguir a los animales hasta un precipicio.




LA MINERÍA
Conocieron el oro, plata, plomo y bronce.
a. Huayras: hornos portátiles
b. Tocachimpus: para refinar los metales
LECTURA Nº 4

           Carácter Multinacional del
                  Tahuantinsuyo
HERRAMIENTAS
El hombre andino no empleó energía animal para la agricultura.
Todas sus herramientas funcionaron manualmente, con energía
humana, y estuvieron confeccionadas en madera y metal. Los
investigadores opinan que no hay evidencia de que en tiempos de
los Incas se perfeccionaran las herramientas básicas, pero si
puede pensarse que su empleo se generalizó en las zonas donde
no habían llegado a usarse. La labranza se efectuó mediante la
chaquitaclla (arado de pie) y la rancana (arado de mano): con ella
se hacían orificios en la tierra, donde se depositaban las semillas.
También se fabricó la lampa para remover la tierra. Estas herramientas se siguen usando en la actualidad. La
chaquitaclla no ha podido ser reemplazada en las inclinadas laderas andinas ni en los andenes.


                                           FERTILIZANTES
                                           El abono es un fertilizante natural de larga tradición en nuestro país.
                                           Cientos de años antes de la formación del Tahuantinsuyo, ya se empleaba
                                           el excremento de los animales en el enriquecimiento de los suelos
                                           agotados. Los incas utilizaron el estiércol de llama o alpaca como abono en
                                           la sierra. Para esto, utilizaron un complicado sistema de rotación que aún
                                           está en estudio. En la costa se utilizó el guano de las islas, que era
                                           recolectado por la población. Muchas veces se utilizaba en las zonas altas,
ya que era transportado a lomo de llama. En la costa también se utilizaban como fertilizantes las cabezas de
pescado, que eran enterradas junto con las semillas.


PARATÍA: UNA COMUNIDAD ACTUAL
En la actualidad se siguen practicando actividades económicas cuya existencia se remonta a tiempos
inmemoriales. Un ejemplo es lo que sucede en la comunidad de Paratía, y que es narrado por el investigador Jorge
Flores Ochoa.
“A falta de cultivos, la gente de Paratía realiza una serie de tácticas complementarias por medio de movimientos
espaciales de intercambio, con el fin de conseguir bienes agrícolas y los de procedencia urbana, que son del consumo diario.
En primer lugar, venden la fibra de las alpacas directamente a los comerciantes… Con este dinero están en condiciones de
comprar… muchos artículos menores de consumo diario… Sin embargo, la mayor parte de los alimentos todavía se obtiene
por medios tradicionales de intercambio con los agricultores. Una vez que se tienen tejidos en cantidad suficiente para
solventar el viaje, el jefe de familia determina la fecha de partida y, de acuerdo con vecinos y familiares –porque rara vez
viaja solo-emprende el camino. La víspera se efectúan ceremonias propiciatorias para que la buena fortuna acompañe a los
viajeros, no pierdan animales y conserven la salud.
Las familias nucleares que han perdido al jefe de familia y no tiene varones en condiciones de realizar viajes
solicitan la colaboración de parientes”
Tarea Domiciliaria Nº 4

1. Los familiares del Inca y los descendientes                  En     el     Ayni        o      trabajo     recíproco
   de los primeros Ayllus que llegaron al                       interfamiliar        el       intercambio     consistía
   Cuzco conformaron el sector de:
                                                                principalmente en:
   a) La nobleza de privilegio
                                                                f)   Fuerza de trabajo
   b) Los orejones
   c) Los tucuyricuy                                            g)   Alimentos
   d) El purej                                                  h)   Festividades
   e) La nobleza regional                                       i)   Mercancías
                                                                j)   Propiedades
2. Los cargos nobiliarios en el incanato de
   acuerdo a los méritos eran concedidos a
   los:                                                      5. El objetivo del principio económico de la
   a) Hatunrunas                                                reciprocidad asimétrica era:
   b) Grandes Curacas                                           a)   Distribuir equitativamente la producción
   c) Integrantes del Tahuantinsuyo Camachico
                                                                b)   Acumular la producción a favor del
   d) Amautas
                                                                     Estado
   e) Tucuyricuy
                                                                c)   Enriquecer a los Ayllus
3. La unidad socio – económico del mundo Pan                    d)   Prestar y devolver fuerza de trabajo
   – Andino era el:                                             e)   Ayudar económicamente a la población
   a) Uku Pacha
   b) Dios Pachacámac
                                                             6. Impartía      justicia        entre   los   Hatunrunas
   c) Kay Pacha
   d) Ayllu                                                     (dentro de ayllus), y dirigían al Camachico
   e) Calpulli                                                  a)   El Sapa Inca
                                                                b)   El Apunchic
4. Tipo de trabajo que se realizaba con fines
                                                                c)   El Tucuyricuy
   comunales y de ayuda entre Ayllus:
                                                                d)   El Curaca
   a) La Mita
   b) La Chunka                                                 e)   El VillacUmo
   c) El Ayni
   d) El Yanaconaje
   e) N.A.




1. ¿Cuáles eran los principales cultivos incaicos?

2. ¿Qué herramientas utilizaban los Incas en la agricultura?

3. ¿En que consistía el CHAKU?

4. ¿Cuáles eran las características de la minería incaica?

5. ¿Qué técnicas agrícolas empleaban los Incas?.Explica una de ellas con un dibujo.

6. Elabora un mapa conceptual sobre los tipos de trabajo incaico.

7. ¿Actualmente existirá la Minka en algún pueblo de nuestro país?. Consulta con tu profesor.

8. Elabora una lista de los principales alimentos incaicos que perduran hasta la actualidad y que son parte de

    nuestra dieta alimenticia.
Fueron clasistas.


Las clases sociales fueron:


1. LA REALEZA


   A. Inca
        Llamado Intipchurip (Hijo del Sol). Prendas distintivas: el Llanto, representaba a los cuatro suyos; las plumas
        de Korenquenque; la Mascaipacha, borla imperial; el Topayauri, cetro; el Wamanchampi, arma contundente; la
        Yacolla, el manto; el Unku, túnica; las Usutas, zapatos.


   B. La Colla o Pihuihuarmi.
        Esposa legítima del Inca.




2. LA NOBLEZA


   A. De Sangre (Panaka)
        Formada por la Pihui, esposa secundaria del Inca; la Cipacolla, concubina del Inca; el Inga, hijo casado; el Auki,
        hijo soltero; la Ñusta, hija soltera; la Palla, la hija casada.


   B. De Favor (Orejones)
        Formada por los que destacan en el desempeño de sus funciones: los Quipucamayoc, los Amautas, los Sumos
        Sacerdotes, etc.




3. EL PUEBLO


   Base de la estratificación social, formada por los Hatun Runa, habitantes del pueblo; Llacta Runa, habitantes de la
   ciudad; Mitimaes, colonizadores; Yanaconas, servidores perpetuos.


   EL AYLLU
   Unidad celular d ela familia incaica, unida por los siguientes vínculos:


   a.   Sangre: se consideran parientes (aylluni).
   b.   Territorial: por habitar la misma área geográfica (la marka).
   c.   Económica: realizar la misma actividad agrícola.
   d.   Totémica: tener la misma creencia sobre su origen.
1. LA REALEZA
   ..............................................................................................
   ..............................................................................................
   ..............................................................................................
   ..............................................................................................
   ..............................................................................................
   ..............................................................................................


2. LA NOBLEZA DE SANGRE

      LA PANACA: Se formaba con los
      descendientes de ambos sexos de un
      Inca reinante y excluía al que tomaba el
      mando, “La Panaca” tenía por obligación
      conservar la momia del soberano
      fallecido y guardar el recuerdo de su
      vida    y    hazañas.    Formaron     la
      aristocracia cuzqueña.


3. LA NOBLEZA DE PRIVILEGIO
   ..............................................................................................
   ..............................................................................................
   ..............................................................................................
   ..............................................................................................
   ..............................................................................................
   ..............................................................................................


4. EL PUEBLO: HATUN RUNAS
   ..............................................................................................
   ..............................................................................................
   ..............................................................................................
   ..............................................................................................
   ..............................................................................................
   ..............................................................................................


         Los Mitimaes (Mitmat) fueron grupos de
         personas enviadas a distintas partes del
         Imperio, sin perder sus derechos en sus
         pueblos de origen, para cumplir diversas
         labores, incluso cumplieron roles decisivos en
         la política de expansión y conquista. Hubieron
         mitimaes de castigos, extraídos de sus Ayllus
         y llevados a otras regiones por su hostilidad al
         orden social
EL AYLLU


Palabra Quechua que quiere decir familia, linaje y en su acepción mas amplia, familia extensa. El Ayllu fue la base
de la sociedad sus miembros estaban unidos por diferentes vínculos ya sea territoriales, de lengua, económicos,
pero el más importante fue el totémico (todos se pensaban descendientes de un antepasado común o mallqui), al
mismo tiempo los unían vínculos de autoridad (los regía el curaca) y de reciprocidad o ayuda mutua, muchos
prevenían de la misma “Pacarina” o lugar de origen. El Ayllu es de origen Pre-inca, al interior de esta institución se
desarrolló el Ayni y la Minca pero la Mita se llevaba a cabo, para el beneficio del Estado.




               LA NOBLEZA                                     SAPA INCA




             LOS PIHUICHURIS                                   LA COYA




                                LA NOBLEZA DE SANGRE




                              LA NOBLEZA DE PRIVILEGIO




                                                            RECOMPENSADOS

                ADVENEDIZA




                                  PUEBLO EN GENERAL




              HATÚN RUNAS                                     MITIMAES




                                                             YANACONAS
¿Qué es el Camachico?
Camachico fue el consejo en el que los representantes de las panacas se reunían para deliberar y determinar
acciones de interés común. En el Camachico participaban también las mujeres. Otros historiadores le han llamado
también la Asamblea del Pueblo.




LOS YANACONAS
¿Quiénes fueron estas personas?
Fueron sirvientes estatales, que en algunos casos, tuvieron categorías de siervos perpetuos, por lo general se daba
esta situación como un castigo a un individuo o grupos hostiles al régimen cuando una persona se convertía en Yana
se desarraigaba de su población y lugar de origen, perdiendo sus derechos en la comunidad o Ayllu de origen.
Debido a tal situación el Inca disponía libremente de ellos.




          ORGANIZACIÓN ESTATAL INCA
                 A BASE DEL
              SISTEMA DECIMAL
                                                                                                    HUMO
                                                                                                   KAMAYOC
                                                                                                     10000


                                                                            WARAMKA
                                                                            KAMAYOC
                                                                              1000


                                                      PACHAKA
                                                      KAMAYOC
                                                        100



                           CHANKA
                          KAMAYOC
                             10

  PUREK
LECTURA Nº 1
                         La Niña del Ampato

A principios de Setiembre de 1995, una candente
lluvia de cenizas originada por la erupción del         “La Niña de Ampato” a la cual nuestro proyecto
volcán Sabancaya logro retraer los hielos eternos       denominó “Juanita”, fue objeto de un importante
de su coloso vecino el nevado Ampato:                   ritual sagrado. Desde su lugar de origen, grandes
“despertando” de un sueño de 500 años una               fiestas acompañaron su peregrinación por las
momia inca sacrificada en la divinidad andina.          diferentes estaciones que tuvo que pasar hasta
Después de dos años de investigación auspiciadas        llegar a la cumbre. Una vez allí estuvo sujeta a un
por la Universidad Católica Santa María de              ayuno riguroso y el día señalado antes de su
Arequipa y por la National Geographic Society,          ofrenda, tomó sus últimos alimentos compuestos
“La Niña de Ampato” es actualmente conservada,          enteramente de vegetales, unas 6 u 8 horas antes
estudiada y exhibida en el flamante Museo del           de morir; así mismo fue preparada con hierbas y
Proyecto Santuarios de Altura del Sur Andino.           coca para lograr una muerte tranquila.

En el tiempo de los incas, se daba por cierto que       En la cumbre principal del cráter del Ampato, los
las divinidades moraban en las montañas mayores,        incas construyeron una plataforma de 14m2; en
jugando en la mayoría de los casos roles tan            este lugar el Sumo Sacerdote realizó las
destacados como el de la fertilidad Pachamama y         ofrendas finales al Apu Ampato enviando a través
Mamaccocha eran adoradas y lo son aún hoy en            de éste, las solicitudes de su pueblo al Inti, el
día, muchas otras tenían importancia regional           Dios Sol.
similar como Huanacaure, Pachacamac, Pariacaca
y Coropuna; convertidas en Apus : “montañas             La Niña de Ampato, la mensajera real y divina fue
sagradas más importantes de la región”. Las             vestida con una impresionante Lliclla color rojo y
ofrendas más preciadas para los incas fueron las        blanco, así como un aksu por medio de un chumoi o
humanas que incluían niños y fueron realizadas en       faja a la cintura y rematado en unas sogas y
las más altas cumbres de los Andes en un ritual         borlas terminadas en flecos; cubrían sus pies
conocido como la Capoccocha.                            hermosos polqos elaborados en cuero con
                                                        acabados en fino bordado en lana. Este atuendo
Normalmente estas personas ofrendadas eran              era rematado en un gran tocado de plumas de
preparadas desde muy tierna edad; en tal sentido        guacamayo, traídas de la selva.
“La Niña de Ampato” con sus 12 a 14 años era una
Palla al servicio del Sol y del inca según los          De un certero golpe de macana un arma con
colores rojo y blanco de sus vestiduras. Esta niña      estrella de metal o piedra con cinco o más puntas
debió salir de su ciudad natal hacia el Cuzco para      la niña encontró la muerte instantánea,
ser recibida en persona por el Inca, al igual que       culminando el ritual junto a ella fueron
las demás comitivas que venían de todo el               enterradas como ofrendas varias illas de metal y
Tahuantinsuyo convergiendo en la capital para           spondylus envueltos en finos textiles de alpaca y
celebrar la Capaccocha.                                 vicuña; algunas bolsitas ceremoniales de coca,
                                                        cerámica y otros elementos que le servían para
“La Niña de Ampato” considerada el cuerpo               tan largo y mágico viaje.
prehispánico en mejor estado de conservación,
fue ofrendada a los Apus posiblemente a causa de        A partir de los estudios realizados en el polen
la erupción del Misti alrededor del año 1446, en        hallado en los textiles y ropas, se han
la época del Inca Yupanqui.                             determinado las características climáticas de esa
                                                        época, que debieron corresponder a la que nos
De acuerdo a algunas evidencias encontradas             encontramos     viviendo    en    la   actualidad;
podemos indicar que los Santuarios del Misti y del      terminando una severa sequía y entrando a un
Pichu Pichu. Así como otros cercanos, fueron            gran fenómeno del Niño con lluvias en la costa.
destruidos a raíz de esta erupción volcánica que        Este es otro de los posibles motivos por lo que se
arrasó la importante ciudad de Arequipa                 realizó esta ofrenda humana inhumana a ojos del
Prehispánica. Es de suponer que estos fenómenos         observador contemporáneo, pero integrada al
ocasionaran el sacrificio de los “elegidos” y la        cuerpo de ritos y creencias de su cultura y su
inclusión de muchas piezas en cerámica, oro, plata y    tiempo.
adornos plumarios; elementos que constituyeron la
ofrenda y los mensajes enviados por el Inca al Apu.
LECTURA Nº 2

                      La mujer en la época
                          Prehispánica

Con el advenimiento del Estado Inca, se creó una ceremonia pública durante la cual el gobernador de un pueblo
juntaba en la plaza a todos los mozos y mozas plebeyos que aún eran solteros y los unía. Algunos cronistas afirman
que no consultaban a las parejas sobre sus preferencias.

El acto de casarse convertía al hombre en hatunruna u “hombre grande”. Entonces éste ingresaba al ciclo vital de
la reproducción humana y a la edad de la mayor prestación de servicios al Estado, y lo mismo sucedía con la mujer.

El parto era considerado como un hecho natural y las mujeres daban a luz sin recibir mayor atención. Inclusive si
una mujer se dirigía a algún lugar y sentía los síntomas del parto, se apartaba de la ruta, daba a luz, y continuaba
luego su camino, después de bañar a la criatura en cualquier arroyo y de acomodarlo a sus espaldas.

La crianza e infancia era muy espartanas, sin ningún mimo ni regalo. Al nacer bañaban al recién nacido en agua fría
para acostumbrarlo a las bajas temperaturas y fortalecer sus miembros.

El echo se componía de una red gruesa que no fuese dura. Se ataba los brazos del infante durante los tres
primeros meses. Los dibujos de Guaman Poma muestran a los niños amarrados en semejantes cunas. Las madres
lactaban a sus hijos y no se acostumbraba, por lo general, reemplazarla. Según Garcilaso, la madre no tomaba en
brazos al bebe para que no fuese llorón.

Guaman Poma en sus “visitas” que se refieren a los ciclos vitales, llama a estas dos primeras etapas de la vida
como “sin provecho” y “es para nada”. Con esas palabras no quería decir que tuviesen en menos a la infancia sino
indica que, al tener que invertir en ellos atención y cuidado, no representaban una fuerza inmediata de mano de
obra. Las palabras del cronista reflejan el espíritu práctico y utilitario del incario y la importancia conferida al
trabajo.

Destetaban a los niños pasado dos años y para los varones tenía lugar el primer corte pelo. Garcilaso no específica
lo que sucedía con las mujercitas o si esta ceremonia era sustituída por otra. El acto se iniciaba por un primer
golpe de tumi y por turnos cada miembro de la familia seguía, comenzando por el personaje más importante
generalmente el hermano de la madre: Todos los asistentes traían regalos continuaban la fiesta durante toda la
noche.

En el caso de personas de las clases elevadas, los regocijos se prolongaban varios días y se entregaban a beber,
comer y bailar. En dicha oportunidad el niño recibía su nombre.

Participación de la Mujer en el Trabajo
La mujer tomaba parte activa en las labores agrícolas, Guaman Poma ilustra las faenas campesinas y muestra a los
hombres roturando la tierra y a las mujeres agachadas rompiendo los terrones o bien depositando las semillas o
los tubérculos en los surcos, tarea considerada como puramente femenina por darse a la tierra el mismo género.

En la construcción de las casas, sobre todo cuando se trataba de casas nuevas para jóvenes, se edificaba por
medio de la minca, con una división por género del trabajo, desde el acarreo de los materiales hasta la conclusión
de la obra. Los documentos referentes a la extirpación de la idolatría en Cajatambo traen noticias interesantes y,
entre ellas, la presencia de una pareja de huacas de hermano/hermana que presidían las labores y a las que
honraban.
Tarea Domiciliaria Nº 5

1.   ¿Cuáles eran las características generales de la sociedad incaica?

2.   ¿Cuáles eran los motivos por el cual los Monarcas Cusqueños tenían varias mujeres?

3.   Buscar en el diccionario las siguientes palabras:

     a. Emperador                 d. Ayllu

     b. Nación                    e. Curaca

     c. Aristocracia              f. Mamaconas

4.   Hacer un resumen sobre la lectura: “La Niña de Ampato”

5.   ¿Quiénes eran las Pallas ?

6.   ¿Quiénes eran las Ñustas?

7.   ¿Quiénes eran los Yanaconas?

8.   ¿Quiénes eran los Pinas o Piñas?

9.   ¿Cuál era la diferencia entre la nobleza de sangre y la nobleza de privilegio?

10. ¿Quién era el Purec?

11. ¿Cómo se le llamaba al poblador común del tahuantinsuyo?

12. ¿Quiénes eran los Mitimaes o Mitmas?

13. ¿Qué era la Panaca del Inca?

14. Escribe un resumen de la lectura 2.

15. Redacta un informe: sobre como sería un día en la vida, si tú fueras un Hatún runa en el Tahuantinsuyo.
La base de la administración fue una organización decimal; se distribuyó a la población de acuerdo a múltiplos de

diez, con autoridades designadas para cada grupo – al interior del Ayllu, el jefe de una familia era el “ Purec”.

Existían, otros jefes de conjuntos de familias, tal como podemos apreciar en el cuadro.




                       Organización Decimal
              Puréc                      Jefe de 1 familia

              Pisca Camayoc              Jefe de 5 familias

              Chunca Camayoc             Jefe de 10 familias

              Pisca Chunca Camayoc       Jefe de 50 familias

              Pachaca Camayoc            Jefe de 100 familias

              Pisca Pachaca Camayoc      Jefe de 500 familias

              Huaranca Camayoc           Jefe de 1000 familias

              Pisca Huaranca Camayoc     Jefe de 5000 familias

              Huno Camayoc               Jefe de 10000 familias




Desde el Purec hasta el Pachaca Camayoc, eran elegidos al interior del Ayllu. A partir del Pisca Pachaca Camayoc,

fueron elegidos por medio de ritos que los transformaban en personas semisagradas.

Sus funciones:

a)       Administrar los bienes comunales del Ayllu.

b)       Organizar el trabajo de los miembros del Ayllu.

c)       Mediar en los conflictos.

d)       Controlar los depósitos de producción agrícola y velar por su conservación.

e)       Presidir las ceremonias religiosas.

            El Quipucamayoc:
             Encargado del manejo de los quipus empleados para la contabilidad.


             - QUIPU:
                Conjunto de cuerdas anudadas todas a una mayor, horizontal. Sus nudos de diversos tamaños y sus
                colores indicaban cantidades y especies.
       EL MILITARISMO


    La guerra, como los guerreros, se hacían necesarios para:


    1. Ampliar el territorio del Estado.
    2. Para la estabilidad al interior del imperio.
    3. Para repeler cualquier invasión.
    4. Para mantener en el gobierno al grupo de poder.


       EL EJÉRCITO INCAICO:
Estuvo conformado por hombres pertenecientes a diversas etnias que así cumplían con uno de los servicios exigidos por el Inca
esto a través de la Mita en un comienzo, luego se tuvo un ejército permanente.

        El ejército iba divido en tres cuerpos, cada uno dirigido por dos generales, familiares del Inca o Curacas, al
        interior las etnias se mantenían unidas y eran dirigidas por su propia autoridad.


                La táctica a seguir era la siguiente: se lanzaban al ataque profiriendo una ensordecedora gritería,
                acompañada de atronadores ruidos producidos por pututos y otros instrumentos musicales.


                Siempre iban acompañados de su Mallqui.


                Entre las armas tenemos las ofensivas y las defensivas.




        Armas Ofensivas:


            Hondas

            Hachas

            Cachiporras

            Boleadoras

            Lanzas

            Flechas
Armas Defensivas:


          Escudo de madera
          Vestido acolchado
          Cascos




               Cada grupo portaba un solo
               tipo de arma.




               Las   conquistas    pudieron
               ser pacíficas o belicosa
               dependía del grupo rival.




                                               LECTURA Nº 1
                                           Los Quipus
Quipu quiere decir añudar y ñudo, y también se toma por la cuenta, porque los ñudos la daban de toda cosa.
Hacían los indios hilos de diversos colores: unos eran de un color solo, otros de dos colores, otros de tres y otros
de más, porque las colores simples, y las mezcladas, todas tenían su significación de por sí; los hilos eran muy
torcidos, de tres o cuatro liñuelos y gruesos como un huso de hierro y largos de a tres cuartas de vara, los cuales
ensartaban en otro hilo por su orden a la larga, a manera de rapacejos. Por los colores sacaban lo que se contenía
en aquel tal hilo, como el oro por el amarillo y la plata por el blanco, y por el colorado la gente de guerra.


Las cosas que no tenían colores iban puestas por su orden, empezando de las de más calidad y procediendo hasta
las de menos, cada cosa en su género.


En lo más alto de los hilos ponían el número mayor, que era el decena de millar, y más abajo el millar, y así hasta la
unidad. Los ñudos de cada número y de cada hilo iban parejos unos con otros, ni más ni menos que los pone un buen
contador para hacer una suma grande. Estos ñudos o quipus los tenían indios de por sí a cargo, los cuales llamaban
quipucamayu, quiere decir el que tiene cargo de las cuentas.


El ñudo dice el número, más no la palabra.


  Yo traté los quipus y ñudos con los indios de mi padre, y con otros curacas, cuando por San Juan y
   Navidad venían a la ciudad, a pagar sus tributos. Los curacas ajenos rogaban a mi madre que me
mandase les cotejase sus cuentas, porque como gente sospechosa, no se fiaban de los españoles que les
 tratasen verdad en aquel particular hasta que yo los certificaba de ella, leyéndoles los traslados que
 sus tributos me traían y cotejándolos como sus ñudos y de esta manera supe de ellos tanto como los
                                          indios (VI, IX y XI).

                                                                                         Garcilaso de la Vega (cronista)
                                                                                          Compilador Juan José Vega
LECTURA Nº 2
              Macchu Picchu – Santuario
                      Histórico
Macchu Picchu se ubica en el departamento del Cusco, distrito del mismo nombre, provincia de Urubamba, en el
valle Sagrado de los incas.

Hasta hace 5 años el área de Macchu Picchu era de 32 000 Ha, pero actualmente alcanza las 36 712 Ha en vista de
que los investigadores del I.N.C. han descubierto y puesto en valor 10 sitios arqueológicos más (agosto 1998).

Se han hecho diversos trabajos para determinar qué función cumplió el sitio arqueológico en tiempos del incario, lo
cual ya no es un misterio, por ello se quiere señalar en este trabajo los ya realizados por Jhon H. Rowe (el primero
en 1987, y el segundo en 1990).

En dichos escritos, Rowe explica que fue Melchor Arteaga, arrendatario de Mandor en 1911, quien le informó a
Binhgan la existencia de ruinas en el cerro Macchu Picchu.

Es importante indicar que en el área del Cusco es común distinguir dos cerros que están vinculados de alguna
manera, denominando Macchu (viejo) al más alto y Wuayna (joven), al más bajo; de lo que se desprende que el
nombre de las ruinas debió ser Picchu.

Es cierto que en las crónicas españolas no hay referencia a este lugar y se ha aprovechado de ello para darle un
aspecto misterioso a este asentamiento inca. Pero lo que se olvida es que en las crónicas no hay referencia alguna
de los numerosos sitios que existen en el valle del Urubamba, de modo que el caso de Macchu Picchu no es la
excepción, pero además, que las crónicas son solo parte de la documentación histórica que nos han dejado sobre los
tiempos incas.

Es así que en documentos del siglo XVI, hay referencias a Picchu (o Piccho o Picho), y hay por lo menos dos de ellos
que fueron publicados antes del descubrimiento de Binhgam. El primero es una relación que escribió Diego
Rodríguez de Figueroa de su embajada a Tito Cusi en 1565. Ahí se menciona fue conquistado por Pachacuti.
Además hay valiosa información de los tiepos post-conquista, como por ejemplo el cacique de Picchu se dedicaba al
cultivo de la coca.

Lo más importante de este documento es que de él se desprenden que todos los terrenos desde Toronto y para
abajo pertenecieron a Pachacuti. En otras palabras, estos terrenos fueron parte de la hacienda real inca. Y no
cabe duda que allí estuvo incluido Macchu Picchu. Rowe refiere una serie de datos adicionales, indicando que las
haciendas reales eran patrimonio privado del “monarca”, y que incluía su propia mano de obra de yanaconas y que
ellos no contribuían en nada al estado. Se conocen además, otras haciendas reales, como por ejemplo las que tenían
Huayna Cápac en Urubamba y Yucay.

En Macchu Picchu, hay edificios que seguramente fueron residencia del Inca y de su Corte, pero muchos años,
cumplieron sin duda funciones religiosas.

Dice Rowe: “… hay mucho más que podría decir sobre Macchu Picchu, pero lo expuesto servirá para mostrar que el
pueblo de Picho resultará más inteligible si lo consideramos a la luz de los documentos, no como una instalación del
estado sino como parte de una hacienda particular de Pachacútec”.

Duccio Bonavia indica también que cuando Charles Winner en 1876, pasó por el valle de Urubamba, los indígenas le
señalaron la existencia de “…otras ciudades, de Huayna Picchu o Wayna Picchu”, y pesar de no haberlas visitado,
las ubica en su mapa del Valle de Santa Ana. Y esto ha sido señalado por Raúl Porras Barrenechea muchas veces en
sus clases universitarias y consta en sus Fuentes Históricas Peruanas (1955).
CULTURA - EDUCACIÓN




 F LA EDUCACIÓN
    Lógicamente, en el Tahuantinsuyo tuvo que existir un sistema de educación de la población altamente organizado.
    Se caracterizó el imperio por un alto nivel de educación moral. Todos los pobladores del Tahuantinsuyo debían
    vivir de acuerdo a tres reglas:

       NO MENTIR                     : AMA LLULLA                        El PUREC debía dar ejemplo a
       NO ROBAR                      : AMA SUA                           todos los integrantes de la familia.
       NO SER PEREZOSO               : AMA QUELLA


    Los nobles solo podían acceder a la educación que se

    impartía en los Yachayhuasi (Casa del Saber).

    Al maestro se le denominaba Amauta. Recitaban sus

    lecciones en Runa Simi; estudiaban lengua, religión, manejo

    de los quipus y la historia del Imperio.



     Los Hatun Runa recibieron educación en
            sus familias,
    impartida por los padres y los ancianos del
    Ayllu.



    LA TEXTILERÍA


    Fue una de las actividades más importantes de los Incas.
    No sólo cumplieron la función de vestir a las personas, sino
    que tuvieron un valor económico, social y religioso.
    El tejido ordinario fue el llano con cara de urdimbre y
    decoración sencilla.
    Los tejidos finos se hicieron con luna de vicuña, bordados y
    metales incrustados, y adornos de plumas.


    a) CUMBI:
  Tejido hecho de lana de vicuña por lo general trabajado en los
  Acllahuasis y sólo para la aristocracia.



    b) ABASCA:
  Tejido utilizado por el pueblo en su mayoría hecha de lana de llama y       Vestido de algodón, proveniente
  alpaca.                                                                      de las ruinas de Pachacámac.
LA CERÁMICA

       Aunque los especialistas consideran que la cerámica
       Inca es inferior estéticamente. Sin embargo lo que más
       llama la atención es la difundida que estuvo y los
       diseños uniformes y decoración similar.


    El ARÍBALO o URPU, fue un cántaro destinado a
    trasladar líquidos.
    Forma        : Voluminosa, base cónica, dos asas.
    Decoración : Geométrica y naturalista.


    El Kero, vaso ceremonial de origen                                                              El Aríbalo
    Tiahuanaco, hecho en madera, con

    decoración     en     alto   relieve   y

    polícromo.




 D LA METALURGIA
    Al igual que sus antepasados, los incas también fueron grandes metalurgistas. Cuando el reino Chimú fue
    conquistado por el imperio, los mejores artesanos fueron llevados a los talleres del cusco. Fabricaron objetos
    rituales, armas y utensilios. Se siguieron trabajando todos los metales conocidos en el área andina: el oro, la plata,
    el cobre; pero principalmente la difusión del bronce (aleación de cobre y estaño).




    LA MÚSICA


    La Música andina fue Pentafónica tuvo mucha melodía y
    ritmo, tuvieron instrumentos de viento y percusión,
    llámese La Quena, El Incullo, La Antara, El Pututo, Los
    Tambores, etc.


    LA DANZA


                                                        Las danzas en el incanato tuvieron preferentemente carácter

                                                        mágico – religioso, por lo que la mayoría de ellas fueron

                                                        ceremoniales – sin embargo también las hubo guerreras,

                                                        agrícolas y de diversión.



                                                          En el Imperio, hubo también cantantes generalmente mujeres,
                                                        quienes eran escogidas del Acllahuasi. En las noches distraían y
                                                                   divertían a los incas dentro de su Palacio.
LECTURA Nº 3
La poesía de los Incas, Amautas, que
 son filosófos, y Haravicos, que son
                poetas
De la poesía alcanzaron otra poca, porque supieron hacer versos cortos y largos, con medida de sílabas: en ellos
ponían sus cantares amorosos con tonadas diferentes, como se ha dicho. También componían en verso las hazañas
de sus famosos Incas y Curacas principales, y los enseñaban a sus descendientes por tradición, para que se
acordase de los buenos hechos, de sus pecados y los imitasen. Los versos, eran pocos porque la memoria los
guardase; empero muy compendiosos, como cifras. No usaron de consonante en los versos; todos eran sueltos. Por
la mayor parte semejaban a la natural compostura española que llaman redondillas. Una canción amorosa
compuesta en cuatro versos me ofrece la memoria; por ellos se verá el artificio de la compostura y la significación
abreviada, compendiosa, de lo que en su rusticidad querían decir. Los versos amorosos hacían cortos, porque
fuesen más fáciles de tañer en la flauta. Holgara poner también la tonada en puntos de canto de órgano, para que
se viera lo uno y lo otro, mas la impertinencia me excusa del trabajo.


La canción es la que sigue y su traducción en castellano:
                             quiere decir:
Caylla llapi                 Al cántico
Puñunqui                     Dormirás
Chaupituta                   Media noche
Samúsac                      Yo vendré


Y más propiamente dijera: veniré, sin el pronombre yo, haciendo tres sílabas del verbo, como las hace el indio, que
no nombra la persona sino que la incluye en el verbo, por la medida del verso. Otras muchas maneras de versos
alcanzaron los Incas poetas, a los cuales llamaban barauec, que en propia significación quiere decir spondaicos:
todos son de a cuatro sílabas, a diferencia de esto otros que son de a cuatro y a tres. Escríbelos en indio y en
latín; son en materia de Astrología. Los Incas poetas los compusieron filosofando las causas segundas que Dios
puso en la región del aire, para los truenos, relámpagos y rayos, y para el granizar, nevar y llover, todo lo cual dan
a entender en los versos, como se verá. Hiciéronlos conforme a una fábula que tuvieron, que es la que se sigue:
Dicen que el Hacedor puso en el cielo una doncella, hija de un Rey, que tiene un cántaro lleno de agua, para
derramarla cuando la tierra la ha menester, y que un hermano de ella lo quiebra a sus tiempos, y que de golpe se
causan los truenos, relámpagos y rayos. Dicen que el hombre los causa, porque son hechos de hombres feroces y
no de mujeres tiernas. Dicen que el hombre los causa, porque son hechos de hombres feroces y no de mujeres
tiernas. Dicen que el granizar, llover y nevar lo hace la doncella, porque son hechos de más suavidad y blandura y
de tanto provecho. Dicen que un Inca poeta y astrólogo hizo y dijo los versos, loando las excelencias y virtudes de
la dama, y que Dios se las había dado para que con ellas hiciese bien a las criaturas de la tierra. La fábula y los
versos dice el Padre Blas Valera que halló en los nudos y cuentas de unos anales antiguos, que estaban en hilos de
diversos colores, y que la tradición de los versos y de la fábula se la dijeron los indios contadores, que tenían
cargo de los nudos y cuentas historiales, y que, admirado de que los amautas hubiesen alcanzado tanto, escribió
los versos y los tomó de memoria para dar cuenta de ellos.


  Yo me acuerdo haber oído esta fábula en mis niñeces con otras muchas que me contaban mis parientes,
         pero como niño y muchacho no les pedí la significación, ni ellos me la dieron (II, xxvii).

                                                                                    Garcilaso de la Vega (cronista)
                                                                                       Compilador Juan José Vega
Tarea Domiciliaria Nº 6


1.   ¿Cómo se dividía a la población incaica? ¿Cual era la finalidad de esa división?


2.   ¿Qué es un Quipu, quién lo manejaba?


3.   ¿Qué les sucedía a los que se resistían a los Incas?


4.   ¿Cómo les iba a los aliados Incas? Explique.


5.   Elabore un cuadro detallando: Armas Ofensivas y Armas Defensivas.


6.   ¿Quiénes acudían a las Escuelas y que se enseñaba?


7.   ¿Los Hatun Runas donde estudiaban y porque?


8.   Nombre Quechua de las Escuelas. ¿Cómo se les llamaba a los maestros?


9.   ¿Por qué se realizaban las Danzas, escriba el nombre de alguna de ellas?


10. Menciona 4 instrumentos musicales y dibuja al menos dos.


11. ¿Características de la Cerámica Inca?


12. ¿Cuáles son los materiales que se utilizaron en la Textilería Incaica?


13. ¿Cuál cree que es la más importante expresión cultural Inca? Fundamente su respuesta.


14. Leer y resumir la lectura Nº 1


15. Elabora un mapa conceptual del capítulo
 F LA COSMOVISIÓN ANDINA:
   La cosmovisión o concepción del mundo que tuvieron los incas se centró en explicaciones míticas sobre el origen
   del mundo, del hombre, de la tierra y los alimentos.


   Los    incas    creían     que      el
   universo era un todo dividido
   en tres partes:
   a) El Hanan Pacha:
       Mundo de arriba, donde se
       encontraban los dioses.


   b) El Kay Pacha:
  Mundo de los seres vivos.



   c) El Ucu o Hurin Pacha:
  Mundo inferior, se abajo (o se los
  muertos).



             El Tiempo:
              Era una realidad ciclica y repetitiva, creían que periódicamente el mundo envejecía y entraba en
              decadencia hasta sucumbir, para luego renacer. Este periodo es conocido como Pachacutti (estamos en el
              9no.).
                                                  El Calendario Inca:
                                                   Tenían un calendario de doce meses y cada mes correspondía con alguna
                                                   festividad, esta ligado mucho a las actividades agrícolas.



                                                  Diciembre         :         Cápac Raymi  Fiesta relacionada con la

                                                                              nobleza se celebraron el ritual del Huarachico.


                                                  Enero             :         Uchuy Pocoy

                                                  Febrero           :         Jatun Pacoy

                                                  Marzo             :         Paucar Huaray

                                                  Abril             :         Airihuay

                                                  Mayo              :         Aimuray
Junio                     : Inti Raymi  la más importante hoy estaba relacionada con el Sol.



        Julio             : Anta Situha


        Agosto            : Cápac Situha


        Setiembre         : Coya Raymi
                            Fiesta llamada “citua” se alejaba los malos espíritus y al cuarto día homenaje a la luna.


        Octubre           : Uma Raymi


        Noviembre         : Aya Marca




               Las Acllas:

                Eran mujeres elegidas entre 8 y 10 años de todas las

                provincias. Estas niñas eran divididas en categorías de

                acuerdo a su origen, belleza y aptitudes. Estudiaban

                en los Acllahuasi estos al mando de las mamaconas.



               Las Huacas:
                El término huaca se refiere a todo aquello que es

                sagrado, desde un ídolo o un adoratorio hasta la

                persona del inca o el curaca.


                             La religión Inca se caracterizó por ser Politeista, sin embargo el culto estatal
                                                     desde Pachacútec fue el dios “Sol”.


                HUIRACOCHA                      : Es el creador
                PACHACÁMAC                      : Dios del subsuelo relacionado
                                                 con los movimientos
                                                 telúricos.
                PACHAMAMA                       : Diosa tierra
                QUILLA                          : Luna
                ILLAPA                          : Rayo
                MALLQUI                         : Momia Sagrada
                CORICANCHA                      : Templo más importante
                                                 dedicado al sol.
                HUILLAC UMU                     : Sacerdote Solar (principal)
                LOS HAUCARIMACHIC               : Hacían hablar a las huacas.
                LOS AYARTAPUC                   : Hacían hablar a los muertos.
                LOS AILLACOC                    : Leían el futuro en los gramos
                                                 de maíz.
ARQUITECTURA – RED VIAL




       ARQUITECTURA


    Uno de los aspectos más importantes del arte Inca fue su arquitectura, cuyos restos podemos encontrar a lo
    largo de casi todo el territorio que abarcó el imperio. Todas las edificaciones siguieron tres principios: solidez,
    sencillez y simetría. También podemos afirmar que hubo una arquitectura según las actividades de los integrantes
    del imperio hablamos de una arquitectura civil, militar y religiosa.




     Machu
     Picchu




       EL MATERIAL:
        Los básicos fueron el adobe en la Costa, la piedra en la Sierra.


       LA TECNOLOGÍA:
        Los muros fueron levantados gracias al uso de rampas o terraplenes se arrastraban las piedras sobre rodillos
        de madera.


       LAS VIVIENDAS:
        Se caracterizan por tener una sola planta y habitación, dominan los techos a las aguas.




                En la Arquitectura Civil tenemos:
                -   Rumicolca
                -   Chincheros
                -   Tambomachay
                -   Machu Picchu
                -   Huánucopampa
Arquitectura      militar
             tenemos:
             -   Tumbes

             -   Paramonga

             -   Huarco

             -   Sacsayhuamán




             Arquitectura

             religiosa tenemos:

             -   El Coricancha
             -   Pachacamac
             -   Kenko


                                             EL PUMA Y EL CUSCO



                                                          De acuerdo a los testimonios recogidos por el cronista Juan
                                                          de Betanzos en el Cusco, tendría una forma primitiva de
                                                          puma. Algunos creen verla en el espacio comprendido entre
                                                          los dos ríos, Huatanay y Tullumayo: su cabeza estaría en
                                                          Sacsayhuamán, y la cola en el sector denominado Pumac
                                                          Chupan (cola de puma). Justo donde se unen ambos ríos.
                                                          Rowe piensa que la ciudad es más grande si se toma en
                                                          cuenta una escultura encontrada en Huari de un puma
                                                          sentado.




   EL QHAPAQÑAN: EL SISTEMA VIAL INCAICO
    El Qhapaqñan o “camino del señor”, en quechua,
    era una extensa red de caminos que comunicaba a
    todas las regiones del Tahuantinsuyo. Esta obra
    estatal fue de suma importancia, ya que permitió
    no sólo el dominio sino la organización del
    territorio conquistado.


    El Qhapaqñan estaba conformado básicamente por
    dos caminos principales:


    a)   El camino de la Sierra: que partía del Cusco,
         por Jauja, Cajamarca, hasta el actual Ecuador.
b)   El camino de la costa partía del Cusco hacia Nazca y unía los
         Valles de la Costa, hasta tumbes.


                             La construcción de estos caminos se concretó gracias a que el Inca podía
                               movilizar grandes grupos de personas a su servicio (mita) debido a
                                       las relaciones de reciprocidad creadas con la expansión.

   LOS PUENTES:
    Los caminos tuvieron que cruzar ríos, por ello encontramos descripciones variadas de puentes adaptados a la
    necesidad. Había puentes colgantes de maguey, si la distancia era menor era la estructura de piedra o de
    madera.


   LOS TAMBOS:
    Las crónicas los describen como posadas (alojamiento y almacenaje), formaban parte del sistema vial. Se
    encontraban a una distancia de un día, no todos tienen la misma forma.




   LOS CHASQUIS:
    Eran     una   especie    de   carteros
    actuales corrían de una casilla a otra,
    los mensajes orales eran cortos y su
    cintas, era repetido tres o cuatro
    veces hasta el portador estuviera
    seguro    de   ellos,    algunas    veces
    transportaban Quipus.




                                                   LECTURA N° 1
                            Los Puentes Tawantinsuyanos
Habida cuenta de la gran cantidad de ríos y encañadas de distinto volumen y amplitud que había que atravesar en

cualquier recorrido, sucedió que las distintas culturas que precedieron al incario y, particularmente en tiempo

tawantinsuyanos, se tuvieron que construir, y se construyeron, una gran cantidad de puentes, adecuados tanto a la

topografía del lugar para el que se les fabricó como en consideración de los materiales y personal de que se

disponía en los alrededores. En función de estos factores, hubo en el Perú antiguo distintos tipos de puentes.
Es probable que la mayor proporción de estos puentes (que se contaban por millares) fuera de piedra, porque este

material tiene la gran ventaja de su durabilidad y de su solidez, aunque tiene igualmente la desventaja de que su

luz no podía ser muy extensa, salvo el caso de algunos de los que fueron construidos sobre ríos de poca

profundidad y particular anchura (como el del lago de Yauricocha, ubicada en la Sierra Central). Esto se explica,

entre otras razones, porque la técnica empleada para la fabricación de los puentes era construirlos sobre

columnas de piedra que servían para sostener lajas de piedras largas puestas de una columna a otra. En runasimi,

a tales construcciones se les llama rumichaka (o puente de piedra).



Otro tipo de puentes era el que se fabricaba con troncos sólidos y pulimentados puestos sobre riachuelos o sobre

columnas sucesivas. Por la naturaleza del material empleado, la durabilidad de estas construcciones era

obviamente limitada, y por tanto era preciso renovarlos cada ciertos períodos.



                                                      Los que sobresalían por su grandeza o ingenio fueron los

                                                      puentes colgantes, hechos de fibra tenzada, habiendo sido

                                                      el que mayor fama tuvo el que pasaba sobre el río

                                                      Apurimac, construido a una gran altura del río y que unía

                                                      roquedales labrados, distantes 45 metros uno del otro. Los

                                                      cables   de     este   imponente   puente   se   trenzaban

                                                      sucesivamente hasta tener el grosor del torso de un

                                                      hombre mediano; en el piso se amarraban maderos pulidos

                                                      de cerca de 2 metros de longitud, los que luego se

                                                      entretejían y ajustaban con sogas, de modo que tuvieran

                                                      mayor consistencia. Las barandas también eran hechas de

                                                      gruesas trenzas, de modo que los transeúntes iban

                                                      protegidos de eventuales caídas, siempre posibles por los

                                                      vaivenes del puente. Los estribos en que se apoyaba la

                                                      construcción eran de piedra, sólidamente fabricada.



Existían, igualmente, los Uruyas o Huaros (ambos términos del runasimi), los cuales consistían en gruesos cables

trenzados de los que se suspendía una especie de gran canasta en que iba el viajero, la cual era tirada de una

orilla otra o viceversa.

Los puentes sobre pontones o puentes flotantes fueron utilizados fundamentalmente en ríos de corriente más o

menos lenta y no rápida. Los flotadores generalmente se hacían de totora unida en la forma de grandes mazos

atados los unos con los otros, de manera que la parte superior tuviera la forma de una vía por la que atravesaban

personas y llamas. Este tipo de puentes asombró particularmente a los invasores hispanos porque nunca los habían

visto similares en Europa.


                                                                             Revista del Centro Cultural UNMSM
                                                                                             Oficina de Turismo
Completa EL siguiente Historiograma y encuentra la palabra clave:




  1. Pacarina de los hermanos Ayar.                                 8. Planta relacionada con la fundación del Cusco.

  2. Murió al ser encerado en una cueva.                            9. Sector alto del Cusco.

  3. Personaje femenino relacionado con el maíz.                    10. Padre de Manco Cápac y Mama Ocllo.

  4. Parte baja del Cuzco.                                          11. Nuevo nombre recibido por Acamama.

  5. Al ordenar el mundo se pasa del ....... al cosmos.             12. A través de ellas el hombre andino explicó su

  6. Los pueblos migraron desde el sur hacia el.......                  origen.

  7. cronista casado con una mujer de la familia del Inca.          13. Pareja de Manco Cápac.
Tarea Domiciliaria Nº 7


16. ¿Cuál fue la religión Inca? ¿Cuáles fueron los dioses importantes Incas?


17. ¿Cuáles son las fiestas más importantes? ¿Qué función cumplía los sacerdotes?


18. ¿Qué es un Mellqui? ¿Qué es una Huaca?


19. ¿Importancia del Calendario Inca?


20. ¿Características de la Arquitectura? ¿Tipos de Arquitectura Inca?


21. ¿Cuáles son los materiales utilizados para la construcción?


22. ¿Restos arquitectónicos Incas?


23. ¿Cómo se da la construcción de los caminos? ¿Por qué son necesarios los Caminos Incas?


24. ¿Qué era un puente, cómo son?


25. ¿Qué son los Tambos? ¿Qué son las Colcas?


26. ¿Para qué se necesita Chasquis?


27. ¿De quiénes copian los caminos los Incas?


28. Leer y comentar la lectura.


29. Hacer un Mapa Conceptual del tema.


30. Realizar 5 gráficos del tema.
13.- Templo importante de la Costa, tuvo la función de
                                                           oráculo:
                                                           a) Machu Picchu
                                                           b) Sacsayhuamán
                                                           c) Pachacamac
                                                           d) Coricancha
1.- Servían para unir pueblos o para cruzar ríos,
                                                           e) Kenko
existen de varios tipos:
a) Chasquis
                                                           14.-   Los    generales   encargados   del   ejército
b) Tambos
c) Colcas                                                  pertenecen a la clase social:

d) Puentes                                                 a) Yanaconas

e) N.A.                                                    b) Nobleza
                                                           c) Solo Inca
2.- Se le conoce como el correo o “carteros”               d) Mitimaes
llevaban los mensajes de un lugar a otro:                  e) Hatun Runas
a) Chasquis
b) Tucuy Ricoc
                                                           15.- Conjunto de cuerdas anudadas a una cuerda
c) Quipu Camayoc
                                                           mayor:
d) Mensajero
                                                           a) Quipu
e) N.A.
                                                           b) Quipucamayoc
                                                           c) Colca
3.- Eran lugares de posadas, una especie de
                                                           d) Oroya
alojamiento y almacenaje:
a) Oroyas                                                  e) Boleadoras

b) Colcas
c) Tambos                                                  16.- Encargado de 10 000 familias en el Imperio:
d) Aclla Huasi                                             a) Puréc
e) N.A.                                                    b) Pisca Camayoc
                                                           c) Huno Camayoc
4.- Templo más importante del Imperio, para el Dios Sol:   d) Pachaca Camayoc
a) Macchu Picchu
                                                           e) N.A.
b) Sacsayhuamán
c) Pachacamac
d) Coriconcha
e) Kenko
5.- Encargado o jefe de familia es:                           d) Coya Raymi

a) Huno Camayoc                                               e) N.A.

b) Pachaca Camayoc

c) Chunca Camayo                                              17.- Las mujeres elegidas acudían a prepararse a

d) Pisca Camayoc                                              los:

e) Puréc                                                      a) Colegio de las Vírgenes

                                                              b) Wawa Huasi

6.-   Grupos       étnicos   que   se   resistían   a   ser   c) Yachay Huasi

conquistados luego de ser vencidos que sucede con             d) Aclla Huasi

el pueblo:                                                    e) N.A.

a) Hatunrunas

b) Asesinados                                                 18.-   Dios    del   subsuelo,   relacionado   con   los

c) Prisioneros                                                movimientos telúricos:

d) Mitimaes                                                   a) Pachamama

e) Yanaconas                                                  b) Pachacámac

                                                              c) Temblorcámac

7.- Fiesta en la cual se alejaba a los malos espíritus        d) Huillac Umu

y homenaje a la luna:                                         e) N.A.

a) Cápac Raymi

b) Aimuray                                                    19.- Tuvieron carácter mágico-religioso, también

c) Uma Raymi                                                  son ceremoniales, guerreras, agrícolas, diversión,

d) Aya Marca                                                  estamos hablando:

e) Coya Raymi                                                 a) La Pintura

                                                              b) La Textilería

8.- Fiesta dedicada a la nobleza, se celebra el               c) La Cerámica

ritual del Huarachico:                                        d) La Música

a) Cápac Raymi                                                e) La Danza

b) Inti Raymi

c) Coya Raymi                                                 20.- La Música en el Imperio fue:

d) Uma Raymi                                                  a) Tetra fónica

e) Aya Marca                                                  b) Sexta fónica

                                                              c) Multifónica

9.- Fiesta más importante estaba relacionada con              d) Pentafónica

el culto al sol:                                              e) N.A.

a) Cápac Raymi

b) Inti Raymi

c) Uma Raymi
10.- Nombre que se le dio al vaso ceremonial de origen
                                                         11.- Tejido hecho de lana de vicuña por lo general
Tiahuanaco:
                                                         sólo para la aristocracia:
a) Cerámica
                                                         a) Tejido
b) Aríbalo
                                                         b) Cumbi
c) Kero

d) Huaco
                                                         c) Huarac
e) N.A.
                                                         d) Abasca

                                                         e) N.A.




  12.- Casa del saber donde se le impartía educación

  a la nobleza:

  a) Wawa Huasi

  b) Yachay Huasi

  c) Aclla Huasi

  d) Amauta Huasi

  e) Quipu Huasi
Machu Picchu

Historia del perú i

  • 2.
    NIVEL: SECUNDARIA SEMANA Nº 1 PRIMER AÑO INTRODUCCIÓN AL ESTUDIO DE LA HISTORIA Con el paso del tiempo, el hombre ha dejado innumerables huellas que podemos observar y reconocer. Estas huellas nos permiten comprender cómo se desarrolló y cómo logró satisfacer sus necesidades, adaptándose y modificando su medio geográfico. Debemos considerar que nuestro presente es el resultado de las experiencias de nuestros antepasados, transformadas y reelaboradas, y que todos necesitamos conocer nuestro pasado para entender el Perú que hoy vivimos. Para poder conocer nuestro pasado, nos valemos de la Historia. Al comienzo, esta historia se transmita oralmente de generación en generación. Con la aparición de la escritura empezaron a crearse los libros de la historia. Sin embargo, el hombre comenzó a preocuparse por explicar las causas y consecuencias de estos acontecimientos y surgió la historia como ciencia. En esta unidad reflexionaremos sobre el concepto de Historia, sus protagonistas, su espacio y tiempo, el trabajo de los historiadores y las herramientas de que se sirven los historiadores para estudiar el pasado. 1. CONCEPTO DE LA HISTORIA La historia es la ciencia social que investiga los hechos humanos del pasado, estableciendo un orden cronológico de tales sucesos e investigando sus causas y consecuencias. El protagonista de la historia es el hombre. ESPECIALIDADES HISTORICAS Historia Política Historia Económica control y distribución evolución de la del poder actividad económica Historia de la Ciencia Evolución del conocimiento humano
  • 3.
    2. FUENTES ¿De dónde consigue la Historia sus datos, su información? La respuesta es: de sus fuentes. Podemos definir como fuentes a todos aquellos objetos o hechos que informan (dan testimonio) de alguna acción histórica en el pasado. Pueden clasificarse de distintas maneras, sin embargo para no complicar nuestro estudio las clasificaremos en tres. Fuentes escritas Fuentes Escritas.- En este grupo tenemos Desde que se inventó la documentos inéditos que nunca han sido publicados escritura, se utilizan distintos (manuscritos); las inscripciones antiguas (por materiales para escribir, desde tablas de arcilla hasta papel. ejemplo las que aparecen en las lápidas funerarias) o aquellos documentos publicados a través de la imprenta (impresos). Entre los documentos impresos y manuscritos tenemos: diarios personales, memorias, crónicas, periódicos, obras literarias, tratados diplomáticos, etc. Fuentes Orales.- Son las narraciones transmitidas oralmente de generación en generación; los relatos de testigos, las costumbres, las tradiciones, las leyendas, los mitos, etc. Fuentes Materiales.- Son todos aquellas evidencias materiales de la existencia y acción del hombre. Así tenemos por ejemplo: Fortalezas, iglesias, chozas, puentes, estatuas, tumbas, restos fósiles, puntas de flechas, raspadores, hachas, arpones, pinturas rupestres, huacos, tejidos, máscaras funerarias, coprolitos (restos arqueológicos de las heces humanas), etc. Sabías qué … El Griego Herodoto es considerado el “Padre de la Historia”. Su obra los 9 libros de la historia.
  • 4.
    3. CIENCIAS COOPERATIVAS Y AUXILIARES La historia y sus especialidades emplean conocimientos que vienen de otras ciencias. Estas ciencias que colaboran con la historia pueden ser: Ciencias Cooperativas.- Aquellas que tienen un valor científico por si mismas. Algunas veces la historia solicita su cooperación. Y otras veces ocurre al revés y la historia entonces se convierte momentáneamente en una ciencia cooperativa que ayuda a otras ciencias. CIENCIAS COOPERATIVAS ANTROPOLOGÍA ECONOMÍA GEOGRAFÍA SOCIOLOGÍA DEMOGRAFÍA Ciencias Auxiliares.- Aquellas disciplinas dependientes de la Historia y que no tienen autonomía científica. Existen para conocer algunos sectores especializados de la Historia. CIENCIAS AUXILIARES PALEOGRAFIA CRONOLOGÍA NUNISMATICA BIBLIOGRAFÍA HERALDICA FILATELIA NUNISMATICA MONEDA – PERÚ Siglo - XVII
  • 5.
    a) Métodos y Técnicas Arqueológicos La dendrocronología El carbono 14 El Potasio – Argón La Termoluminiscencia Se basa en la Mide la Este sistema se Se basa en la medición observación de los desintegración basa en el principio de la luminiscencia que anillos de progresiva de la de la emanan los objetos que crecimiento interior sustancias radioactividad, al ha sido sometido al del tronco de los radioactivas en todo igual que él método fuego. Permite datar árboles. A cada año material orgánico. del carbono 14. los utensilios de arcilla. corresponde un anillo Permite datar permite datar y de un tipo huesos, conchas, material volcánico. determinado, carbón, plantas. reconocible en todos los árboles. b) Cronología: Nos permite ubicar un hecho histórico en el tiempo, ya sea indicando la fecha del acontecimiento o su relación en el tiempo con otros hechos. Existen dos clases de cronología: 1) Cronología Absoluta.- Cuando empleamos solamente fechas. 2) Cronología Relativa.- Cuando no empleamos fechas y ubicamos a los acontecimientos antes o después de otros acontecimientos históricos. PERIODIFICACIÓN EUROPEA PRE-HISTORIA HISTORIA EDAD EDAD EDAD EDAD ANTIGUA MEDIA MODERNA CONTEMPORÁNEA 500.000 a.C. 3.500 a.C. 476 d.C. SIGLO XV 1789 Aparición del Aparición Caída del 1453/1492 Revolución Hoy Hombre de la Imperio Caída del Imperio Francesa Escritura Romano de Romano de Occidente Oriente, o Descubrimiento de América Nacimiento de Cristo
  • 6.
    PERIODIFICACIÓN ANDINA Muestra el desarrollo de nuestra historia. En ella tenemos varios períodos que puedes apreciar en el cuadro siguiente: ÉPOCA CRONOLOGÍA PERIODOS CULTURAS ETAPAS AUTÓCTONA CULTURALES PERU PERIODO LÍTICO Estadio Pre-Agrícola PRE-HISPÁNICO 20,000 a.C. Cazadores Nómades 8,000 a.C. PERIODO ARCAICO Estadio de Agricultura incipiente Primeros Sedentarios 2,000 a.C. PERIODO FORMATIVO Formativo Inferior Sedentarios (2,000 a.C. – 1,300 a.C.) _ Sechin Formativo Medio PRIMER (1,300 a,C. – 300 a,.C.) __ Chavín HORIZONTE U HORIZONTE TEMPRANO Vicús INTERMEDIO Formativo Superior Salinar TEMPRANO o Final Gallinazo (300 a.C. – 300 d.C.) Pucará 300 d.C. Paracas PERIODO DEL Mochica DESARROLLO Recuay ARTESANAL Nazca PRIMER DESARROLLO Tiahuanaco REGIONAL 500 d.C. PERIODO Huari SEGUNDO FUSIONAL HORIZONTE U HORIZONTE MEDIO 1,000 d.C. PERIODO DE LAS Chimú INTERMEDIO CONFEDENRACIONES Chincha TARDIO TRIBALES Reinos Lacustres Aymaras SEGUNDO ESARROLLO Chancas REGIONAL 1 438 d.C. PERIODO Incas TERCER IMPERIAL HORIZONTE U HORIZONTE TARDIO 1532 d.C. ÉPOCA DE LA PERIODO DEL DESCUBRIMIENTO INFLUENCIA Y CONQUISTA HISPÁNICA O 1570 COLONIAL PERIODO VIRREINAL 1750 PERIODO DE LA EMANCIPACIÓN 1821 ÉPOCA PERIODO REPUBLICANA REPUBLICANO Hoy
  • 7.
    “Santa Rosa deLima” Época Colonial “Pabellón Nacional” Época Republicana “El Lanzón” Época pre-hispánica  EL PERSONAJE DE ESTA CLASE ES EL “HISTORIADOR” Quién es el encargado de buscar, investigar, compilar, analizar y publicar. Toda la información que encuentra a través de la fuentes, para que de esa manera, nosotros conozcamos más de nuestro país y el mundo en el que vivimos. El elegido ha sido “Jorge Basadre Grohmann (1903 - 1980)”, a quién se le está organizando la celebración del centenario de su nacimiento. Esa es la más alta función de la Historia: ver no sólo lo que hemos sido sino lo que no hemos sido. Esa es la función del patriotismo: “conocimiento de la tierra de los padres y construcción de la tierra de los hijos”. Patria dícese, tierra de los padres; pero más bien debería decirse, dentro de un vocablo bárbaro pero más exacto Patrifilitria, tierra de los padres y de los hijos. Quienes únicamente se solazan con el pasado, ignoran que el Perú, el verdadero Perú es todavía un problema. Quienes caen en la amargura, en el pesimismo, en el desencanto, ignoran que el Perú es aún una posibilidad. Problema es, en efecto y por desgracia el Perú; pero también, felizmente, posibilidad. Perú: Problema y Posibilidad Jorge Basadre
  • 8.
    Lectura Nº 1 La tarea de la ciencia histórica, para la que tan dilatado arco de conocimientos y métodos se requiere, ¿será acaso algo distinto de aquella “historia” cuya evocación dejaba escépticos a nuestros abuelos? Porque, para condensar en una frase la larga distancia que media entre la realidad y el relato, lo vivo y lo pintado, la fragilidad de la verdad la merced de cualquier subjetivismo, siempre se dijo aquello de “así se escribe la historia”, expresión que condenaba implícitamente a cronistas y relatores de hechos del pasado, sospechosos de incurrir en lo que el habla popular califica de “arrimar el ascua a su sardina”. Así, por ejemplo, la invasión napoleónica pudo ser vista con dos prismas diferentes según el país donde se describía; y la derrota de Dupont en Bailén (1808) estaba inscrita en la lista de victorias en el parisiense Arco del Triunfo. En el siglo XIX la falsificación de hechos históricos ha podido, a veces, ser demostrada. Por ejemplo, tuvieron que pasar veinte años para conocer los horrores del proceso de “la Mano Negra” en Andalucía, presentada en 1883 por los aparatos de Estado y por los cronistas (muchos de buena fe, como el progresista Leopoldo Alas Clarín) como una gigantesca sociedad de malhechores que hacían peligrar a la totalidad del país. Escribir la historia era tomar la pluma y ponerse a contar, con más o menos Un caso de falsificación histórica estilo y fuerza persuasoria. Hoy en día, decir “así se escribe la historia” se refiere intencionada: los hugonotes y sus a la empresa, tan compleja como apasionante, a que se entrega el historiador. “crímenes”, según la propaganda católica. (Biblioteca Nacional París) En primer lugar, “escribir” la historia es el último acto de un largo proceso de elaboración. Lo primero es escoger el objeto de la investigación histórica, un conjunto social más o menos grande situado en el espacio y en el tiempo: la España del Cid o las ciudades hanseáticas, la Ilustración en Francia o la revolución mexicana. La historia, en nuestro tiempo, es materia pensable, que se puede racionalizar. Se piensa, pues, el objeto partiendo del aparato conceptual y de las categorías que ya poseemos (de los cuales todo historiador parte, incluso involuntariamente, cuando cree partir de cero). El historiador se plantea las grandes preguntas que le interesan: ¿cómo y de qué vivían aquellos hombres? ¿qué les unía y qué les separaba? ¿qué sentían o pensaban de sí mismos?, y otras muchas más. En resumen, se formula una hipótesis de trabajo, o una cadena de hipótesis. En nuestros días hay historiadores que construyen verdaderos “modelos” –reducción formal de la realidad objeto de estudio-, en los que se incluyen las estructuras del conjunto que se proponen investigar, sus interrelaciones, sus variables, etcétera. Pertrechado con tales instrumentos, el historiador se lanza a la busca y captura de la materia prima, de las fuentes: documentos, testimonios, objetos diversos (desde piedras hasta monedas), reproducciones plásticas, fotografías y un largo etcétera. La recolección de esas fuentes será larga y prolija; luego vendrá la crítica, que deberá ejercerse con rigor, para no caer en trampa alguna. Y, una vez colectadas las fuentes y hecho su repertorio, serán clasificadas conforme a un plan establecido y se pasará a su “explotación”; el historiador interroga a las fuentes utilizando ciertas técnicas (por ejemplo, de un censo de población obtiene una clasificación socio-profesional, que tal vez tenga que completar con documentos fiscales de Hacienda; o compara un resultado electoral con la implantación y el número de afiliados de los diversos partidos o de sindicatos afines en la circunscripción). En cada investigación el historiador utiliza una serie de lo que se llaman unidades de análisis; a través de ellas las fuentes van respondiendo a las cuestiones de la hipótesis, para
  • 9.
    ver si seconfirman o no las variables desconocidas que se habían supuesto. Obtenidas las respuestas, se integran todas ellas en un esquema coherente: a partir de ahí se escribe la historia, se llega a crear el libro de historia. Este, desde luego, tiene formas diferentes, según se trate de comunicar por vez primera los resultados de una investigación o de poner en conocimiento de un público más extenso de lectores los resultados ya comprobados. Como en toda ciencia, se da primero el nivel de investigación; luego llega el de extensión o divulgación. Por decirlo con palabras de Antonio Machado (1875 - 1939): “No pretendamos que el vaso desborde antes de llenarse”. En resumen, en nuestro tiempo ya no se escribe, se construye la historia. ASI SE ESCRIBE LA HISTORIA Realidad histórica concreta objeto de la investigación Hipótesis histórica. de trabajo “Modelo o plan” FUENTES = MATERIA PRIMA Historiador TRATAMIENTO DE FUENTES Documentos, estadísticas, prensa a Clasificación y crítica de fuentes. Comparaciones, estimaciones Testimonios, memorias numéricas. b Adecuación de fuentes al modelo-correlaciones. Monumentos, objetos Hallazgo de incógnitas aplicando unidades de análisis. Iconografía, fotografías ¿Era verdadera o falsa la hipótesis? REDACCIÓN PREPARACIÓN PARA PUBLICACIÓN a Esquema ordenado para Composición redactar. Realización gráficos Fotomecánica Corrección pruebas Diagramación b Complementos Impresión y encuadernación Geografía, Sociología Lingüística, Bellas Artes… Libro de Historia c Redacción definitiva terminado
  • 10.
    ¿CÓMO HE PODIDOSABER? LOS HECHOS Elecciones municipales en Villacarrillo (Jaén, 1 de febrero 1920). El Alcalde y los caciques pretenden aplicar el art. HECHOS 29, es decir, declarar que hay una sola candidatura y proclamarla sin votación. Besteiro, diputado socialista, quiere impedirlo, y protesta en unión de los candidatos socialistas. Hay un incidente: la fuerza pública detiene a Besteiro y a dos de sus compañeros. Se aplica el art. 29 “El Sol” diario de VERSION B Madrid (2, febrero). El Sr. Besteiro detenido VERSION A y maltratado. Amplia información. Telegrama Alcalde a Gobernador. Un señor que dice llamarse Besteiro y varios sindicalistas atacan violentamente a la fuerza pública. Son detenidos. FUENTES Junta electoral continúa sus operaciones. Telegrama Gobernador a Ministro. En Villacarrillo, candidatos proclamados por VERSION C art. 29, sin protestas. El asunto es discutido Telegrama burgueses de en las Cortes. (Véase Villacarrillo a Ministro. “Diario de Sesiones”) Comerciantes e industriales indignados actitud Besteiro, agresor del sargento de la Guardia Civil. Confiamos Gobierno haga triunfar justicia contra sindicalistas VERSION D Testimonios orales revolucionarios. (Congreso Provincial mayo de 1920) LA HISTORIA El historiador: recoge las fuentes y las comprueba; estudia las características de los protagonistas; estudia el medio socioeconómico de la provincia de HISTORIA Jaén y el desarrollo general de las elecciones; redacta el texto histórico.
  • 11.
    Tarea Domiciliaria 1. Elabora tu propio concepto de Historia. 2. ¿Quién es el padre de la Historia? 3. ¿Este 2003 celebramos el centenario de:? 4. ¿Cuáles son las fuentes de la Historia? 5. ¿Cuáles son las disciplinas auxiliares de la Historia? 6. ¿Cuál es la cronología Europea? 7. ¿Cuál es la cronología Peruana? 8. ¿Cuáles son los métodos de la Historia? 9. Explique un método de la Historia. 10. Elaborar 5 ejemplos sobre las fuentes de la Historia. 11. Realizar un listado de 5 historiadores. 12. ¿Por qué crees tú que es importante la Historia? 13. Hacer un resumen y comentario de la Lectura Nº 3 14. Realizar un mapa conceptual. 15. Realizar 5 dibujos sobre el tema.
  • 12.
    NIVEL: SECUNDARIA SEMANA Nº 2 PRIMER AÑO POBLAMIENTO AMERICANO I Hace aproximadamente 40,000 años, Europa, África, Asia y Oceanía se encontraban habitados por grupos humanos que iniciaban un largo proceso de culturización, intentando dominar el medio geográfico. El hombre había ocupado casi todo el mundo, pero no había llegado a América. ¿Cómo era, por entonces, nuestro medio geográfico?. Si bien el hombre no había ingresado en el continente americano, sin embargo, si lo habían hecho los animales, provenientes del continente asiático, como también originarios de América, es por todo esto que para comprender bien cómo y por dónde llegó el hombre a América, conviene relacionar los factores geográficos que hemos mencionado. Grandes masas de hielo, que se unieron en el estrecho de Bering, intercontinental entre Asia y América. I. EL PLEISTOCENO Ó EL CUATERNARIO 1. En geología, división de tiempos geológicos del cenozoico, posterior al terciario. Comenzó al final del período terciario, hace unos 2,5 millones de años y comprende hasta nuestros días. El cuaternario se divide en pleistoceno, que incluye los periodos glaciales, que es la primera y más larga parte del periodo, y época reciente o postglacial, también llamada holoceno, que llega hasta nuestros días. 2. El pleistoceno se caracterizó por la extensión del hielo en forma de glaciares sobre más de una cuarta parte de la superficie terrestre del planeta. Un sistema glacial europeo estaba centrado sobre Escandinavia, y se extendía al sur y al este a través del norte de Alemania y el oeste de Rusia y hacia el suroeste sobre las islas Británicas. El segundo gran sistema glacial del hemisferio norte cubría la mayor parte de Liberia. En Norteamérica, un sistema glacial cubrió Canadá y se extendió al sur hasta Estados Unidos. En el este de Estados Unidos, la glaciación se extendió hasta Pensilvania al sur,y desde le océano Atlantico hacia el oeste hasta el río Missouri; otra sábana de hielo fluía de las faldas de las montañas Rocosas y otras cordilleras experimentaron la glaciación, llegando incluso hasta Nuevo México y Arizona. Las regiones ártica y antártica estaban también cubiertas de hielo, al igual que la mayoría de los picos de las montañas altas de todo el mundo. Los efectos topográficos de la acción de los glaciares durante el pleistoceno son perceptibles en buena parte del mundo.
  • 13.
    3. El pleistoceno es llamado a veces la era del Hombre porque se cree que los primeros seres humanos evolucionaron en ella. La flora y fauna dominantes en esta época, que existía en las regiones libres de hielo, era esencialmente las mimas que las del plioceno. A finales del pleistoceno, no obstante, en Norteamérica se había extinguido muchas especies de mamíferos, incluyendo la llama, el camello, el tapir, el caballo y el yak. Otros grandes mamíferos, como el mastodonte, el tigre de dientes de sable y el perezoso terrestre, se extinguieron en todo el mundo. Mientras se acumulaba hiel o y nieve en latitudes altas, en las latitudes más bajas aumentaban las lluvias, lo que permitió que la vida vegetal y animal floreciera en áreas del norte y el este de África que hoy son yermas y áridas. Se han descubierto pruebas de que el Sahara estuvo ocupado por cazadores nómadas, así como por jirafas y otros rumiantes durante el pleistoceno tardío. HOLOCENO ERA CUATERNARIA Interglacial IV Cuarto Periodo Glacial PLESITOCENO Interglacial III Tercer Periodo Glacial Interglacial II Segundo Periodo Glacial Interglacial I Primer Periodo Glacial ERA TERCIARIA (Mamíferos gigantes y monos antropoides) ERA SECUNDARIA (Grandes reptiles) ERA PRIMARIA (Invertebrados y peces) ERA ARCAICA (No hay vida animal propiamente dicha) LAS GLACIACIONES La tierra ha tenido un largo proceso evolutivo, que para su comprensión se ha dividido en cuatro etapas llamadas eras geológicas: primaria, secundaria, terciaria y cuaternaria 1. En ésta última, ocurren las cuatro glaciaciones llamadas en Europa (Günz, Mindel, Riss y Würm). En América son conocidas como (Nebraskan, Kansan, Illinoisian, Wisconsian. Con sus respectivos periodos interglaciares Afton, Yarmouth, Sangamon); época o era donde se va dar la aparición del hombre. 1: Serían cinco si tomamos en cuenta la Era Arcaica
  • 14.
    En tiempos pasados,la tierra mostraba una apariencia muy diferente a la actual. Durante el pleistoceno, el último gran periodo geológico, se sucedieron fluctuaciones climáticas y terrestres que algunos autores denominan “Edad de Hielo”, debido a que por lo menos en 4 ocasiones, vastas extensiones de la tierra estuvieron cubiertas por glaciares, con sus respectivos periodos interglaciares, cabe indicar que nos encontramos en un periodo interglaciar llamado Holoceno a opinión de muchos científicos. El desarrollo del hombre no hubiera sido posible sin las glaciaciones que preparan al término de la última, hace unos 10 mil años, durante el periodo cuaternario, las condiciones adecuadas para el inicio y desarrollo de la vida del hombre en la tierra. Hace 20 mil años, América del Norte soportaba la última glaciación llamada de Wisconsin a) LA GLACIACIÓN DE WISCONSIN Debió empezar aproximadamente 70,000 años a.C. y terminó hacia el 10,000 a.C. Tuvo una duración de 60,000 años, con oscilaciones templadas durante las cuales el hielo disminuía notablemente. Durante los períodos más fríos de esta glaciación, el nivel del mar descendía y el estrecho de Bering se convertía en un Itsmo, que unía a los dos continentes, permitiendo el paso de grandes animales y del hombre. A la vez, un casquete polar cubría gran parte de América del Norte: la tierra de Alaska, las tierras de Baffin y Groenlandia, y de América del Sur: las zonas de Venezuela, Perú y Chile. El noreste de Liberia y el noroeste de la Península de Alaska no estuvieron cubiertos de hielo, dejando libre la zona de Bering. Finalmente, al terminar la Glaciación Wisconsin se produce la gran retirada de hielos y nuestro continente ingresa en un clima benigno, de temperaturas más cálidas y acogedoras, que favoreció la presencia de flora y fauna.  Fauna en esta época: Durante esta época encontramos el bisonte, el mamut, el mastodonte, el tigre diente de sable, el megaterio, el capibara, paleollama, el glyptodonte, caballo americano, etc. Ya hacia el Holoceno encontramos en el Perú; llamas, guanacos, alpacas, vicuñas, armadillos, ronsoco, tarucas, los venados, las vizcachas y los cuyes.
  • 15.
    Mamífero cazados porlos antiguos sudamericanos: 1. Paleollama 2. Camello 3. Hippidium 4. Artioterium 5. Milodonte 6. Toxodonte 7. Capybara 8. Glyptodonte ¡SABÍAS QUE! En esta época fui uno de los animales más buscado y cazado, mis huesos se utilizaban en la construcción de casas.  Flora en esta época: La flora latinoamericana, preexistente al hombre, fue determinante en el tipo de vida que posteriormente realizaron las comunidades aborígenes. La evolución histórica de la flora no está exhaustivamente investigada. Sólo un análisis profundo podría determinar cuáles fueron las fases por las que atravesaron desde su surgimiento hasta la aparición del hombre; cuáles fueron las especies que se extinguieron y cuáles las nuevas que surgieron.
  • 16.
    La caza debisontes La Costa Verde, en Lima La huella de la nieve Según el arqueólogo Duccio Bonavia, las personas que viven en Chorillos, en Lima, están sobre el camino que siguió la nieve cuando se derritió hace unos diez mil años. Si observas detenidamente, los acantilados de la Costa Verde muestran piedras redondas mezcladas con tierra arcillosa. Estas piedras fueron arrastradas desde las alturas a la playa por una de las mayores fuerzas de la Naturaleza; el agua, que acarreó a su paso rocas y tierra.
  • 17.
    Lectura Nº 2 Rogger Ravines (1972 : 179) haciendo algunas consideraciones en torno a los desplazamientos humanos prehistóricos del extremo Sur peruano, dice: “La ocupación humana de la costa del extremo sur es explicable, si se tiene en cuenta que las condiciones climáticas y naturales de hace ocho mil años antes de Cristo eran mucho más favorables que en la actualidad, destacándose entre sus ventajas una abundante y rica vegetación de lomas, hoy casi en proceso de extinción…” Grete Monstny (1971) señala que hace 12,000 años el Continente Americano presentaba su aspecto muy diferente al actual. Era el fin de la cuarta y última glaciación, la de Wisconsin con la cual terminaba el periodo Pleistocénico. “Grandes extensiones de América del Norte y del Sur estaban cubiertas por ventisqueras, América Central gozaba de clima templado y los animales que poblaban el continente era diferente a los actuales, vivían, mastodontes, elefantes, mamuts, perezosos, armadillos gigantes, megaterios, gliptodontes, milodontes, caballos, el paleollama, el camelops de la familia de los camélidos y otros más adaptados al clima reinante. Durante esta glaciación el veintisiete por ciento de la superficie de la tierra estaba cubierta de hielos, formando Bering un puente terrestre, de un ancho comparable a la Europa actual entre los años 21,000 y 13,000 antes del presente… ” Oliver Dollfus (1964, b) dice: “Después de un gran avance glacial en el cuaternario reciente, que debe ubicarse aproximadamente a 18,000 años del momento actual, se asiste a un retroceso de los glaciares del valle, que dejan en las partes bajas sus antiguas morrenas frontales. Durante el Tardío Glacial, es decir aproximadamente 12,000 años de la época actual se observa un recrudecimiento del frío y de la humedad. El hielo ocupa nuevamente los auges glaciales hasta más o menos de 4,500 metros de altitud en la región de las mesetas que se localizan en la zona central del Perú. Un rápido cambio climático debe ubicarse alrededor de 10,000 años. En ese entonces se establece el ritmo de las estaciones y las temperaturas se elevan. Una estación cálida, con abundantes precipitaciones y buena insolación, sobre todo durante las mañanas alterna con una estación seca. Durante el Optimo Climático que sigue a la crisis del Tardío Glacial, la costa se encontró posiblemente cubierta de neblina, fenómeno que favoreció la mayor extensión de las lomas. El caudal de los ríos había disminuido considerablemente, debido al discurrimiento de la pluviosidad sobre la vertiente pacífica y la desaparición de la mayor parte de los glaciares de alta montaña. En ciertos valles secundarios, el escurrimiento superficial de las aguas llegó, inclusive a perderse totalmente. Sobre las lomas un manto herbáceo permitía la existencia de abundantes y variadas especies animales. La segunda fase del doblamiento que se descubre, parece corresponder al máximo la temperatura oceánica, época en que el nivel del mar se estableció más o menos 3 ó 4 metros por encima del nivel actual.
  • 18.
    El mar invadió,entones las partes más bajas de los valles costaneros, sobre todo aquéllos donde el escurrimiento superficial había desaparecido. La subida del nivel marino, que bloqueaba la napa litoral, provocaba la formación de pantanos con grande y abundante frecuencia…” En el mismo trabajo que refiere a los cambios climáticos en los Andes Peruanos (1964.a: 69) sustenta: “En la costa debido a la disminución de la circulación atmosférica general, al dinamismo del anticiclón del sur, que rige actualmente el clima, debió ser menor. Este debilitamiento de la influencia del anticiclón tenía probablemente las consecuencias siguientes: Atenuación de los movimientos de las masas de agua fría cerca de la costa, disminución de la fuerte subsidencia del ribete oriental del anticiclón de donde la desaparición de la inversión térmica que provoca actualmente la formación de la capa de nubes que cubre la costa la mayor parte del parcialmente helados en las latitudes medias y altas del hemisferio norte, debido igualmente al debilitamiento de las altas presiones originando la disminución del vigor de los Alisios y por ello disminuyendo el aporte de las aguas frías cerca de la costa, la llegada de la aguas calientes del norte debía producirse con más frecuencia y bajar más al sur de los que episódicamente lo hace la corriente del Niño. Igualmente si la temperatura media de las aguas del fondo del Pacífico era, como consecuencia del enfriamiento del Antártico de 2 a 3 grados más baja que actualmente, es probable que cerca del litoral peruano las capas estaban más calientes que ahora. El clima de la costa estaba, entonces caracterizado por un soleado más considerable, por contrastes térmicos cotidianos más acentuados debido a una mayor sequedad del aire, unido ello a la desaparición de la capa de stratus que desempeñó el papel de un volante térmico, pero también por precipitaciones muy violentas pero espaciadas…” Tarea Domiciliaria 1. Realizar un mapa conceptual sobre el tema. 2. Realizar un resumen y comentario sobre la lectura. 3. ¿Por qué es importante la geografía en el pasado? 4. ¿Qué entiendes por Pleistoceno? 5. ¿Cuáles son las eras geológicas? 6. ¿Qué es una glaciación? 7. ¿Cuántas glaciaciones a pasado la tierra y como se les conoce? 8. Explicar la glaciación de Wisconsin. 9. ¿Cuál era la fauna en el Pleistoceno? 10. ¿Cuál era la flora en el Pleistoceno? 11. ¿Por qué era importante la caza del mamut? 12. Realizar 5 dibujos del tema.
  • 19.
    NIVEL: SECUNDARIA SEMANA Nº 3 PRIMER AÑO EL POBLAMIENTO AMERICANO II 4. INTRODUCCIÓN El proceso de poblamiento del continente americano es generado por la necesidad de los hombres en su continuo enfrentamiento con su medio (la naturaleza) de conseguir alimentos, por ello siguen a las manadas de animales que pasan de Asia a América, también en busca de alimentos ante los violentos cambios de la naturaleza (finales del pleistoceno) por ello también recorren grandes distancias, llegando a nuestro continente, cruzando por un istmo (puente terrestre); los primeros hombres que en este proceso llegaron a nuestro territorio, en su continua contradicción con la naturaleza logran desarrollar Alex Hrdlicka. Autor de la diferentes conocimientos, permitiendo la creación de una gran Teoría Asiática y Maestro cultura. Julio C. Tello. 5. CONCEPTO Es el proceso de migraciones en oleadas sucesivas inicialmente de Homo Sapiens y luego sapiens sapiens (70000 – 10000 a.n.e.) cuando el hombre asiático tenía aun una economía de subsistencia (cazadores y recolectores) características del paleolítico, durante la última glaciación de Winsconsin (estudiada la clase pasada). Con los cambios climáticos y el descenso de las aguas hizo posible la existencia de un puente terrestre entre Asia y América, lo que permitió a la vez el paso de los primeros animales como el mamut, el caribú, bisontes, etc., que siguió el hombre en su búsqueda de alimentos y mejores condiciones de vida, siendo los primeros pobladores de América. Sabías qué … Un precursor fue José de Acosta (fines del S. XVI) sacerdote y cronista español que plantea el origen del poblador americano en el habitante asiático, esto lo expuso en su obra: “Historia general y moral de las indias”.
  • 20.
    TEORÍAS DE POBLAMIENTOAMERICANO Se plantean dos tipos de explicaciones una autoctonista y otra inmigracionista, sin embargo es necesario señalar con respecto a la primera, que fue planteada por Florentino Ameghino (1854 - 1911) en su obra “La antigüedad del hombre en Río de la Plata” quien sostiene que el género humano aparece en la terciaria en las pampas argentinas “Cuna de la Humanidad”, como prueba presentó huesos u osamentas, pero después se demostró que eran del cuaternario y correspondían a animales y no a homínidos. Por ello no tiene validez La vida de los primeros hombres fue muy científica la Teoría de Ameghino. dura y peligrosa, sólo el trabajo colectivo, el mejor conocimiento de la naturaleza y a la elaboración de herramientas hizo posible que sobreviva y evolucione socialmente. NOTA: En el Siglo XVII, Antonio de León Pinedo en su obra “El Paraíso del Nuevo Mundo” afirma que el hombre había aparecido en América al sostener que Adán y Eva habían nacido en algún lugar del a Selva Amazónica. TEORÍAS INMIGRACIONISTAS A. TEORÍA ASIÁTICA O MONORACIAL Planteada por el checo norteamericano Alex Hrdlicka para quien los grupos paleomongoloides del Asia Oriental cruzaron el estrecho de Behring, punto más cercano entre le continente asiático y americano. Planteamiento cuestionado porque se ha descubierto que no fue un estrecho sino un itsmo por donde paso el hombre de Asia a América. Pruebas: 1. Semejanzas físicas.- En los pobladores de ambos continentes existe en común: los pómulo salientes, color cobrizo de la piel, ausencia de pilosidad en la cara, ojos Ojo europeo y ojo mongólico (C.A.) rasgados, mancha mongolica al nacer, cabellos lacios, etc. Cráneos Dolicocéfalo y Braquicéfalos. Éstos son típicos del tronco racial mongólico. Con las 2. Geográficas.- La cercanía entre Asia y América por el inmigraciones iniciales a América llegaron estrecho de Behring, que tiene 90 km. de distancia de Dolicocéfalos. separación entre continentes y el lugar de menor profundidad marítima. Pruebas de Alex Hrdlicka
  • 21.
    3. Pruebas arqueológicas.- La teoría de Alex Hrdlicka ha sido comprobada por la geología y la arqueología. He aquí una relación de los restos arqueológicos más importantes de América que demuestran la inmigración de Norte a Sur: Lugar de Hallazgo Antigüedad 1. Dawsar City (Canadá) 40 000 a.n.e. 2. Lewisville (EE.UU) 38 000 a.n.e. 3. Old Crow (EE.UU. – Alaska) 27 000 a.n.e. 4. Tlapacoya (México) 24 000 a.n.e. 5. Paccaicasa (Perú) 20 000 a.n.e. 6. Viscachani (Bolivia) 8 000 a.n.e. NOTA: Antigüedad: Hrdlicka se equivocó en la antigüedad del hombre americano (10 000 ó 12 000 años) Behring: Llamado así por su descubridor Vitus Behring. Winsconsin: Durante el periodo Pleistoceno de la Era Cuaternaria se produjeron las cuatro grandes glaciaciones llamadas en Europa: Gunz, Mindell , Riss y Wurnz; en América: Nebrazka, Kansas, Illinois y Winsconsin. Sabías qué … José Imbellioni complementa la teoría monoracial (Asiática) sosteniendo que el asiático paso a América a través de las islas aleutianas favorecidas por la corriente marina del Kuroshiwo.
  • 22.
    Mapa con indicaciónde la probable ruta seguida por los primeros pobladores americanos (Teoría Asiática) I. Aléutianas B. TEORÍA POLIRACIAL (Melanésica - Polinésica) Sostenida por Paul Rivet (francés) quien sostuvo que el origen del hombre americano es múltiple; proveniente del Asia, Oceanía, Australia, Melanesia y Polinesia, los cuales arribaron a costas de Centro América y Colombia, con sus canoas de balancín gracias a la corriente ecuatorial del Pacífico Norte y Sur. 1. Migración Melanésica Los melanesios surcaron el Océano Pacífico en barcazas llamadas “piraguas con balancín” ayudados por la corriente ecuatorial. Sus pruebas son: 1) Antropológicas.- Semejanza entre los melanesios y la raza Lagoa Santa del Brasil y que Rivet la denominó paleoamericana. 2) Culturales.- Uso del mosquitero, hamaca, mortero, piragua con balancín, tambores de madera, flauta de pan, puentes colgantes. 2. Migración Polinésica Los polinesios provenían de tribus de Nueva Zelanda. Vinieron a través de la isla de Pascua. Paul Rivet, Antropólogo Sus pruebas son: Francés que visitó el Perú 1. Culturales.- Uso de la pachamanca. 2. Lingüísticas.- Palabras comunes: Inga (jefe), Auki (viejo), Pacará (fortaleza), Kumara (camote).
  • 23.
    IMPORTANTE: Thor Heyerdal, explorador noruego quien organizó una expedición marítima en 1947 sale con la balsa “Kontiki” del Callao, llego a Oceanía, pero a su retorno tuvo dificultades, por lo cual supuso que el doblamiento de Oceanía procedía de América. C. TEORÍA AUSTRALIANA Sostenida por el portugués Méndez Correa, quien plantea que los orígenes del poblador americano están en Australia de donde partieron aprovechando la cercanía de las islas como Tasmania, Auckland, etc. hasta llegar a la Antártica, de ahí a Tierra del Fuego, Patagonia, luego poblando América por el extremo Sur de Chile en dirección de sur a norte. Correa argumenta ciertas alteraciones climática que favorecieron el paso del hombre (optimus climaticus). Pruebas: Semejanzas de cráneos entre habitantes onas con los australianos. Mismo tipo de sangre. Resistencia al frío. Costumbres comunes como el uso de mantos de piel, chozas en forma de colmena, uso de boomerang. No conocían la cerámica. IMPORTANTE: Montandon probó que no existió el “optimus climaticum” hace 10000 años referido por Méndez Correa, sostuvo que el hombre australiano llegó a la isla de Pascua, de ahí pasó a la costa sur de Sudamérica (Chile) poblando desde ahí el resto del continente americano.
  • 24.
    CONCLUSIÓN: El paso de bandas asiáticas a América se produjó durante la glaciación de Winsconsin ( 80 000 - 12 000 a.n.e.). En ese contexto geológico y climatológico aparece entre Asia y América un istmo o puente terrestre que permitió el pasó de asiáticos a América. Este istmo es denominado “istmo de Beringia”. TEORÍA AUTOR ORIGEN – RUTA PRUEBAS Autoctonista F. Ameghino Hombre aparece en las Restos fósiles que pampas argentinas durante resultaron ser falsos. la Era Terciaria. Origen Asiático A. Hrdlicka Hombre llegó del Asia a Pruebas antropológicas: través del E. de Behring las parecidos físicos entre la I. Aleutianas y la Corriente raza cobriza americano y la del Kuro-Shiwo. raza amarilla asiática (pliegue mongólico mancha lumbar, etc.) Origen P. Rivet Hombres de Oceanía Pruebas culturales (Kon-Tiki Melanésico llegaron a América instrumentos y armas Polinésico atravesando el Océano similares, leyendas) y Pacífico. lingüísticas (palabras comunes). Origen M. Correa Los australianos llegaron a Semejanzas culturales pero Australiano la Antártica a través de sobretodo lingüísticas. Tasmanía y las Islas (93 palabras comunes). Auckland. Luego de bordearla pasaron a la Tierra del Fuego.
  • 25.
    Análisis de imágenes Lasfotografías, dibujos, pinturas, etc., nos brindan gran cantidad de información. Cuando veas una foto o ilustración, no olvides observar atentamente el lugar, los objetos y las personas representadas, así como también sus acciones y gestos. Recuerda siempre ese dicho: “Una imagen vale más que mil palabras”, aunque para captarlas es necesario saber mirar. 1. Observar la imagen y pon un título a la escena. 2. Responde. ¿Cómo es el interior de la cueva? ¿Qué utensilios o herramientas observas? ¿Cómo utilizan el fuego? _____________________________________________________________________________ _____________________________________________________________________________ _____________________________________________________________________________ _____________________________________________________________________________ _____________________________________________________________________________ 3. Describe las actividades que realizan en grupo-parejas y las que realizan individualmente _____________________________________________________________________________ _____________________________________________________________________________ _____________________________________________________________________________ _____________________________________________________________________________
  • 26.
    Sabías qué … El hombrede la era de recolección de alimentos fabricó herramientas y armas de piedra, la lanza o punta sujeta a un palo, fue un arma usada eficazmente en la caza. 1 2 Caballo antiguo Tigre diente de sable 3 4 Mamut Bisonte
  • 27.
    Lectura Apuntes: Sobre elPoblamiento de América  En cuatro periodos durante los sesenta mil años, el descenso del nivel del mar hizo aparecer un puente intercontinental en lo que hoy es el estrecho de Bering. Ése fue el camino por el que se supone llegaron a América sus primeros pobladores. A pesar de la enorme extensión que en esos períodos alcanzaron los glaciares, existía un corredor libre de hielos que pudo hacer posible las migraciones. En Alaska las pruebas más antiguas de presencia humana se remontan a 13.000 años a.C., pero en cambio hay pruebas de presencia humana en Brasil 30.000 años a.C., lo que demuestra lo incompletos que son nuestros conocimientos. Las primeras civilizaciones americanas surgieron en dos áreas: Mesoamérica y los Andes centrales.  Se han documentado cerca de mil lenguas americanas, lo que demuestra la proliferación de comunidades humanas aisladas. Muchas de ellas se han extinguido posteriormente y probablemente muchas otras los fueron antes de poder ser estudiadas. Recientemente se ha sugerido que todos ellos están emparentados, excepto el esquimo-aleutiano y el na-dené, y se los ha clarificado en un gran grupo amerindio.  Solo en la Patagonia existen pinturas rupestres del Mesolítico, el arte mural patagónico se divide en los dos grupos siguientes: representaciones de manos casi exclusivamente siluetas de éstas, que se han hallado en considerable número y representaciones de hombres y animales con estilo geométrico ornamental; meandros, cintas onduladas, etc. Las pinturas más antiguas corresponden a la cultura de Los Toldos, siglo IX a.C., así llamada por la caverna de Los Toldos, donde se descubrieron múltiples impresiones de manos en color rojo. El arte rupestre patagónico pertenecía a una cultura de pueblos cazadores y tenía un significado mágico religioso, como todos los demás.  Aunque América es después de Asia, el mayor continente del planeta terrestre, su época floreciente y sus culturas superiores son muy posteriores las del Oriente. Los primeros horizontes culturales se abren en América central y Perú, y se los conoce por la denominación de antiguas culturas americanas. Se ignora cuándo se comenzó exactamente a labrar la tierra en esa región, ni cuando aparecieron los primeros signos de cultura que puedan haber evolucionado hacia una cultura superior. En el litoral y en la zona montañosa del Perú (región central andina) se forja la primera cultura superior. Se han encontrado tejidos de cuarto milenio a.C., elaborados todavía sin rueca, junto a ellos, incontables utensilios y armas de piedra, concha, hueso y madera, como agujas y husos hechos con madera y huesos de frutas.  Los primeros indicios de un desarrollo cultural superior: cerámica pintada y espléndidos tejidos de complicada fabricación, parece a partir de 1.200 a.C. Chavín de Huantar, en el norte del altiplano peruano, se habla de la cultura Chavín o mejor dicho horizonte Chavín, ya que es imposible definir su posición cronológica. No se ha podido descubrir hasta ahora ninguna relación evolutiva entre los comienzos del ya citado cuarto milenio y la cultura Chavín propiamente dicha por lo cual cabe pensar en un súbito desarrollo cultural. La cultura Chavín se extiende por todo el Perú, pero hasta estas fechas no se han emprendido ninguna exploración sistemática del país.
  • 28.
    El período preclásico o arcaico en América central lo situareos en el 900 a.C. aprox. En Tlatilco, al sur de la ciudad de México, se han hallado restos de pequeños ídolos que indican la fase cultural relativamente primitiva, en que se encontraban los antiguos pueblos campesinos, que al principio, no conocían ni la construcción de piedra ni la escritura. Sin embargo es notable la cantidad de plantas de cultivo que conocían entre ellas el maíz, la patata, la mandioca y el tomate.  Los restos de cerámica de Tlatilco muestran el desarrollo de esta cultura campesina. En su mayor parte se trata de un material brillante de color marrón oscuro, que muestra una asombrosa riqueza de formas. Hay vasijas en forma de peces y aves, precisamente son estas las que demuestran el humor espontáneo y la gran ocurrencia que poseían sus creadores. El parlelismo que se advierte entre esta cerámica y el antiguo arte peruano tiene especial importancia arqueológica ya que permite sospechar que hubo influencias y contactos entre Perú y México ya durante las épocas más primitivas.  Los Olmecas fundaron una de las primeras civilizaciones centroamericanas (1300-400 a.C.). Vivieron entre el Golfo de México y el océano Pacífico y comerciaron con el México actual y Costa Rica. Hoy día, aun permanecen en pie parte de sus colosales cabezas a piedra tallada. Los primeros hombres “Americanos” emplearon como materia prima básica la piedra. Además, encontraron una megafauna que les permitió contar con la carne necesaria para su subsistencia.
  • 29.
    Tarea Domiciliaria 1. El doblamiento americano se ve facilitado por la glaciación de: 2. ¿Por qué motivo los hombres asiáticos migraron a América? 3. Los hombres que llegan a América agrupados en bandas llegan en estado cultural. 4. Escribe una pequeña reseña biográfica de Alex Hrdlicka. 5. ¿Quién Fue Thor Heyerdal? 6. Se le considera precursor de la teoría inmigracionista asiática 7. Consideró a las pampas argentinas como la cuna de la humanidad. 8. ¿Por qué no fue aceptada la teoría autoctonista de Florentino Ameghino? 9. ¿Qué es una glaciación? 10. ¿En qué consistía el “optimus climaticum” planteado por Montandon.? 11. ¿Cómo era el medio geográfico americano al iniciarse su poblamiento? 12. ¿Qué sostiene José Imbellioni sobre el poblamiento americano? 13. Dibuje un mapa de América y ubique las principales pruebas arqueológicas que demuestran la inmigración Norte a Sur. 14. Redacte (10 líneas mínimo) como piensas que era un día en la vida diaria de los primeros pobladores de América. 15. Sobre el trabajo anterior elabore un dibujo.
  • 30.
    NIVEL: SECUNDARIA SEMANA Nº 6 PRIMER AÑO EL POBLAMIENTO PERUANO I 6. INTRODUCCIÓN Fue parte del poblamiento americano que se inició aproximadamente hace 20 000 años durante el final del Pleistoceno, cuando los andes estaban cubiertos de glaciares en gran extensión y el nivel del mar estuvo menos 200 metros del actual; debido al fenómeno de la Eustacia glacial. Nuestra costa era más húmeda que hoy, con abundante vegetación y fauna; la selva era más tropical e impenetrable. Al respecto, Duccio Bonavia (1991) nos explica de la siguiente manera: “Después de su llegada al continente por la zona del Bering de haber atravesado el Norte y Centro de América, el hombre se encontró con el reto inconsciente de poblar Sudamérica. Esto sucedió hacia fines del Pleistoceno, cuando la geografía había adquirido aproximadamente las características actuales. La única diferencia era la distribución de los glaciares, por cuanto estaban aún presentes los restos de la última glaciación, que despareció aproximadamente hace 10 000 años, o sea a principios del Holoceno. En los tiempo de la llegada del hombre, estos glaciares ocupaban las zonas altoandinas e influían hasta las áreas limítrofes”. En el antiguo Perú durante A lo largo del Pleistoceno, la faja peruana era árida, al igual que hoy. el pleistoceno en la región de la costa vivían los Sin embargo, en el pleistoceno temprano,, la parte interior de la costa era más mastodontes húmeda que en la actualidad y además la Corriente Peruana llegaba más al norte que hoy. Ello produjo zonas de sabanas, sobre todo en la costa norte, y se calcula que allí vivieron por lo menos 19 especies de animales hoy extintos, entre los que cabe mencionar al mastodonte, los tapires, équidos, camélidos, félidos, entre otros. Hacia fines del Pleistoceno la Corriente Peruana alcanzó el curso actual, e incluso la sección noroeste de la costa, que había adquirido características particulares, alcanzó las condiciones actuales, la consecuencia fue la extinción de la gran fauna pleistocénica. El resto de la costa estaba tan árido como lo es hoy, con la única diferencia de los oasis de los valles costeros que deben haber sido como más amplios, con más vegetación y naturalmente con más flujo hídrico, como consecuencia del deshielo de los últimos glaciares. Las primeras bandas de cazadores se establecieron inicialmente, en el fondo de las cuencas y fueron paulatinamente desplazándose por las vertientes andinas; en estos lugares se han encontrado sus huellas, más
  • 31.
    allá de los4 000 m.s.n.m. En las cuevas el hombre probablemente pasaba sólo las noches y todo el resto del día estaba al aire libre, desarrollando sus actividades de caza. Los sitios se situaban cerca de las fuentes de agua, no sólo para poder abastecerse fácilmente, sino también porque los animales tenían que llegar allí para abrevarse. Pero después de la matanza de los animales, éstos eran llevados a los campamentos para el carneo.” 7. EL LÍTICO PERUANO De Los Cazadores Nómades En este período aún no existía la agricultura y las herramientas o utensilios eran hechos principalmente de piedra. El hombre andino luchaba constante y tenazmente para adaptarse al medio geográfico de relieve abrupto, altas montañas, nieves perpetuas, según Cardich (1958 - 1964) se desarrollaba la glaciación de Lauricocha, glaciaciones de Vilcanota y Quelcaya en lo Andes del Este del Perú, lluvias torrenciales, fauna y flora desconocida en algunos casos, etc. Los primeros habitantes peruanos poseían un amplio bagaje cultural (sabían fabricar utensilios, conocían técnicas especializadas de caza y el buen uso de recursos vegetales). Los sitios arqueológicos de esta época se encuentra entre el Callejón de Huaylas y la Cuenca del Titicaca (Sierra) y entre Piura y Moquegua (Costa). La Organización Social es un aspecto que no tiene datos directos. Partiendo de la densidad de los utensilios encontrados y de los restos alimenticios; se calcula que los grupos cazadores no debieron ser muy grandes (20 a 30 individuos), posiblemente, pequeñas bandas endogámicas. Debió existir una división social del trabajo por sexo y edad. Instrumentos líticos del hombre peruano primitivo que practicaba la caza, algunos eran de obsidiana, muy cortantes y resistentes. Por más simples que parezcan ya es cultura. 1. Características del Lítico : El hombre es cazador, pescador y recolector (economía parasitaria). Es nómade : vive siguiendo a los animales que caza y recorriendo sus mismos circuitos migratorios (trashumancia).
  • 32.
    La sociedad consisteen bandas organizadas de manera patriarcal (dominio de los machos más viejos). La religión es mágico – mítica se adora a las fuerzas de la naturaleza. Principales Restos Arqueológicos : 2.1. Paccaicasa (18 000 a. C.) Ubicación : Huanta (Ayacucho) Descubridor : Richard Mac Neish (1969) A B Importancia : Instrumentos líticos más antiguas, primeros indicios de presencia humana Restos : Armas líticas y huesos de animales pleistocénicos hallados en las cuevas de Pichimachay, Rosamachay, Aymachay y C D Pachamachay (Ayacucho) Instrumentos de piedra : A) Tajador o Choping-tool : utilizado para cortar y quitar la corteza de los árboles; B) Chancador : su uso estuvo limitado a chancar huesos para extraer la médula; C) Perforador : Objeto punzante para efectuar trabajo delicado en cuero, hueso, concha, entre otros. D) Punta de lanza : utilizado como arma de guerra o caza 2.2. Chivateros (10 500 a. C.) Ubicación : Desembocadura del río Chillón, al norte de Lima. Descubridor : Edward Lanning (1961) Importancia : Artefactos líticos más antiguos de la costa. Restos : Debido al tipo de material lítico se divide en cuatro fases o yacimientos A. Zona Roja (piedras lenticulares) B. Oquendo (posible trabajo en cincel) C. Chiveteros I (instrumentos bifaciales) D. Chiveteros II (instrumentos en punta de proyectil) Sabías qué : Por recientes investigaciones se refuta el hecho de que Chiveteros sea el taller lítico más grande y rico del Perú
  • 33.
    2.3. Toquepala (7 600 a.n.e aprox.) Ubicación : Tacna Descubridor : Miomir Bojovich y Emilio Gonzáles en 1960 Importancia : Lo más notable del yacimiento son las pinturas rupestres que representan escenas de caza, probablemente con sentido mágico – religioso. Los animales pintados son, en su mayoría guanacos. Primeras Pinturas Rupestres Sabías qué : del Perú (cueva de Las pinturas rupestres se ubican en la llamada “Cueva de Toquepala) en Tacna diablo” en Tacna, además los dibujos aparecen dañados ya que al parecer los golpeaban como para presagiar una buena cacería 2.4. Lauricocha (7 500 a. C.) Ubicación : Huanuco (cabecera del río Marañón, Provincia de Dos de Mayo) Descubridor : Augusto Cardich en 1958 Importancia : Esqueletos humanos más antiguos Primeros enterramientos rituales Primer cráneo deformado Pinturas rupestres (caza de vicuñas) Restos : Hallazgos de 11 esqueletos humanos junto con Resto humano de un cazador de camélidos del huesos de camélidos y cervidos (tarucas), período lítico o pre-agrícola (Lauricocha - Huánuco), evidencia las prácticas funerarias más antiguas vivió aproximadamente hace 9 500 años. hasta hot conocidas hasta hoy conocidas en América.
  • 34.
    Puntas líticas foliáceas de Lauricocha, Huánuco 2.5. Paiján (7 000 a. C. aprox.) Ubicación : Pampa de los fósiles. La Libertad Descubridor : En 1926 : Claude Chauchat En 1949 : Rafael Larco Hoyle En 1960 : Luis Guillermo Lumbreras Importancia : Esqueletos más antiguos de la costa (la mujer y el joven de Paiján). Puntas líticas perfecciondas. Punta lítica, La Libertad Enterramientos rituales más antiguos de la costa. Sabías qué : Los hombres de Paiján se desplazaban en bandas que se alimentaban de reptiles como el cañan.
  • 35.
    MAPA DE UBICACIÓNDE LAS EVIDENCIAS ARQUEOLÓGICAS DEL PERÍODO LÍTICO CUADRO RESUMEN RESTOS DESCUBRIDOR UBICACIÓN ANTIGÜEDAD FORMA DE VIDA Hombre Richard Mac Cueva de 20 000 a.n.e. Instrumentos líticos: se encontró puntas de de Neish Piquimachay aprox. proyectil, raspadores, cuchillos, etc. Trabajó piedras tocas. Paccaicasa 1969 Ayacucho Dio inicio a la gran cultura andina. Era nómade, cazador, troglodita y recolector. Hombre Eduardo Lanning En el valle del 12 000 a.n.e. Desarrolló la industria lítica, se han de 1962 Río Chillón aprox encontrado más de 10000 piedras trabajadas. Chiveteros Yacimiento lítico más importante de la costa. Hombre Emilio Gonzáles y Cueva del Diablo 11 000 a.n.e. Cazador, recolector, nómade. Conocía el fuego. de Bojovich Tacna aprox. En las cavernas se encontró las primeras pinturas rupestres del Perú que representaban Toquepala 1961 las faenas de caza colectiva (chacu) Hombre Augusto Cardich Cueva de 10 000 a.n.e Primero restos humanos del Perú. de 1959 Lauricocha aprox. Mejor acabado en la industria lítica. Aparecen los primeros rasgos religiosos en Lauricocha Huanuco sus entierros. Hombre Claude Chauchat Cupisnique La 9 250 a.n.e. Primeros albergues levantados con piedras de Paiján 1975 Libertad aprox. para cortar el viento (protección de cazadores nómades)
  • 36.
    INFORMACIÓN COMPLEMENTARIA Técnicas: Percusión (a), percusión indirecta (b), (a) presión para extirpar láminas (c), presión para manufactura de artefactos (d), según Ernesto Salazar. (b) (c) (d) Utensilios y puntas líticas de acuerdo a modelos del Ecuador (según Ernesto Salazar) TRABAJO PRÁCTICO Analiza, Interpreta y Dialoga Como recordarás, las fuentes materiales son todos aquellos restos fabricados, usados o simplemente llevados de una parte a otra por el hombre. Por ejemplo, objetos, construcciones, restos humanos, etc., son huellas (testimonios) de la actividad humana. Entre estas fuentes se ubican también los fósiles de hombres, plantas y animales. Como vimos en la primera unidad del libro, esos testimonios se convierten en fuentes del conocimiento histórico cuando son estudiados por los arqueólogos.
  • 37.
    1. Lee bien esta noticia, que salió publicada en un diario local Hallan Restos de Animal Prehistórico en Pasamayo Los restos de un gigantesco animal, que por su formación ósea se presume sean de un mastodonte, fueron hallados el domingo por personal que efectuaba labores de mantenimiento en la carretera de Pasamayo, a la altura del kilómetro 57 de la Panamericana Norte. Los vientos pusieron al descubierto sus grandes colmillos, dientes, vértebras y huesos fosilizados. Desde el día lunes, un Hallazgo de un fósil de mastodonte en Pasamayo grupo de trabajadores, brocha en mano, trata de quitar la (Lima). Este animal habitó la Tierra hasta la Era Cuaternaria arena que cubre otras partes de la estructura ósea encontrada. 2. Ahora, contesta ¿A qué se refiere la noticia cuando habla de restos “fosilizados”? ______________________________________________________________________________ ______________________________________________________________________________ ¿Dónde se encontraron estos restos? ______________________________________________________________________________ ______________________________________________________________________________ ¿Por qué se presume que el animal descubierto es un mastodonte? ______________________________________________________________________________ ______________________________________________________________________________ ______________________________________________________________________________
  • 38.
    ¿En qué épocade nuestra historia vivió el mastodonte? ______________________________________________________________________________ ______________________________________________________________________________ ¿Para qué se está utilizando la brocha? ¿Y para qué se podría usar una cinta métrica? ______________________________________________________________________________ ______________________________________________________________________________ ______________________________________________________________________________ ¿Cuál es la diferencia entre un arqueólogo y un paleontólogo? ______________________________________________________________________________ ______________________________________________________________________________ ______________________________________________________________________________
  • 39.
    He aquí quepor aquellos años llegaron a las Andes unos hombres rudos, salvajes; corrían detrás de los caballos y ciervos, detrás de los mastododontes y los megaterios y quizá hasta detrás de unos tigres con colmillos grandes, como sables. Los ciervos era veloces y tenían hermosos cuernos que parecían ramas; hoy, casi ya no existen y los caballos han desaparecido, pues los caballos domésticos que conocemos son de origen europeo, traídos por los españoles con la conquista… Por cierto, ellos no eran todavía muy hábiles cazadores y sus instrumentos eran rudimentarios; toscamente, cada quien tallaba las piedras que podía encontrar cerca de los ríos, para convertirlas en instrumentos útiles para preparar los alimentos o las pieles de las animales, o para cortar los árboles. No tenían instrumentos para cazar; así pues, los animales que comían eran muertos sin la ayuda de armas especiales, quizá muchos de ellos recogidos ya después de muertos y otros quizá desabarrancados o muertos a pedradas, rodeándolos. No, no era una tarea fácil el obtener alimentos, por eso las raíces de los árboles, los insectos, las lagartijas, algunos gusanos, los ratones, todo sirvió para satisfacer el hambre… Estas bandas de recolectores no eran muy numerosas; en las más grandes no había más de tres o cuatro varones adultos y con frecuencia sólo uno y varias mujeres con sus hijos. Vivían en cuevas o en cualquier abrigo, protegidos del viento y la lluvia. No vivían todo el tiempo en el mismo sitio, de modo que se trasladaban de un lugar a otro, estableciendo campamentos temporales. Fue de ese modo que llegaron a los Andes desde el norte, buscando alimentos, haciendo campamentos, caminando varios años. Dicen que originalmente vinieron del Asia, por el estrecho de Behring, muy al norte; parece que así fue. Llegaron a los Andes hace más de 20 000 años, así dice la ciencia; llegaron en un estado inferior de desarrollo cultural, no tenían aún instrumentos especializados para cazar; pero estos “recolectores indiferenciados” no se quedaron aquí tal como vinieron, no. En una época determinada, unos 8 a 9 mil años después, es decir hacia el año 14 000 a.C., comenzaron a hacer “puntas de proyectil”, o de “lanza” que sí servían para la caza, pero eso sólo fue el preludio de un hecho más importante que sólo ocurrió algunos milenios más tarde… “De los orígenes del Estado en el Perú” Luis G. Lumbreras
  • 40.
    Tarea Domiciliaria 16. ¿Qué fue el pleistoceno y cuáles fueron sus características geográficas? 17. ¿Qué glaciación se desarrollaba en el Perú durante la aparición de los primeros pobladores? 18. ¿Cuáles fueron las principales características del Lítico Peruano? 19. Fue el descubridor de los artefactos líticos más antiguos de la costa (Chivateros). 20. ¿Qué restos humanos se encontraron en Lauricocha y por qué su importancia? 21. ¿Qué representarían las pinturas rupestres de Toquepala? 22. ¿Quién descubrió los restos líticos de Paccaicasa? 23. ¿Por qué es importante Paiján? 24. ¿Quién descubrió los restos de Lauricocha? 25. ¿Quiénes descubrieron las pinturas rupestres de Toquepala? 26. Dibuja el mapa del Perú con sus departamentos ubicando cada uno de los restos del período lítico. 27. Ilustra el tema. 28. Elabora un mapa conceptual sobre el tema. 29. Redacta un breve resumen sobre la lectura “De los primeros pobladores” de Luis. G. Lumbreras. NIVEL: SECUNDARIA SEMANA Nº 5 PRIMER AÑO EL POBLAMIENTO PERUANO II: EL PERIODO ARCAICO: LOS INICIOS DE LA AGRICULTURA 1. INTRODUCCIÓN “El ser humano construye su existencia a partir de solucionar sus necesidades básicas como son en primer lugar su alimentación y en segundo lugar su protección física”. El tema de alimentación fue y seguirá siendo al fundamento de la existencia humana, ya que a través de su satisfacción se logra la salud necesaria para la fortaleza física y mental que necesitamos aplicar en todas nuestras actividades.
  • 41.
    Por esta razónes que desde los inicios de su existencia el ser humano a través del trabajo colectivo construyó distintos modelos para proveerse de alimentos, desde la recolección de frutos y animales silvestres hasta los más modernos sistemas contemporáneos de producción de alimentos que tenemos en la actualidad. La protección física es una necesidad que luego se transformó en “hogares” a través de la convivencia colectiva, la cohabitación, la costumbre y la comodidad social. Estas fueron las condiciones que posteriormente permitieron al ser humano, inventar un método y sus técnicas para transformar el paisaje a su gusto y de acuerdo a sus necesidades mediante la arquitectura. Durante el llamado Periodo Arcaico (6000 – 2000 a.C.) se construyeron las primeras aldeas campesinas, cuyas actividades principales consistían en cultivar algunas plantas en pequeñas parcelas de tierra o aprovechar los recursos del mar. Al tener una economía estable, se comenzó la construcción de “viviendas” en cada una de las cuales habitaban no más de 5 ó 6 personas, seguramente relacionados por parentesco directo. De esta manera, los pueblos organizaron su vida en función al enriquecimiento de sus técnicas arquitectónicas de acuerdo a la mayor complejidad de necesidades que tuvieron, en mérito de sus descubrimientos en otras disciplinas y en el progresivo aumento de su capacidad de transformación sobre el medio natural. La búsqueda permanente de un equilibrio entre las fuerzas de la naturaleza y el incremento de la cultura es lo que permitió a los pueblos antiguos, lograr la excelente calidad de vida que encontraron los europeos al llegar a estas tierras en 1532. Las casas más antiguas del Perú Luis Lumbreras (Set. 2001) 2. CARACTERÍSTICAS DEL ARCAICO PERUANO Desaparición de grandes especies arbóreas (Optimum Climatium) Domesticación de los primeros cultivos: Horticultura Desarrollo de otras actividades: pesca – domesticación de animales. Aparición de las primeras aldeas. El hombre se encuentra en estado seminómada: camino a la sedentarización. ¡Sabías que: … la trashumancia: consistía en la ocupación temporal de las lomas costeñas, que florecen sólo en determinada época del año!
  • 42.
    “El Optimum Climaticum” Hace unos 6000 años, según se calcula, iba dándose un proceso de cambios climáticos que en términos generales se prolonga hasta el presente, y que seco y caluroso, llevó a la extinción o reducción de una exuberante flora y fauna. Bajo estas nuevas condiciones la obtención del sustento mediante la caza debió ser mucho más difícil. Esta modificación del ambiente podría ser el factor fundamental del proceso de cambios que va desde la recolección a la producción de los alimentos. Desarrollo del Maíz: a. Mazorca de maíz actual. b. Posible forma de mazorca del maíz silvestre extinguido. c. Evolución de la planta de maíz domesticado. PERIODO ARCAICO INICIAL TARDÍO Hombre Hombre Semi - nómade Sedentario Horticultura Inicio de la agricultura Agricultura Ganadería
  • 43.
    3. RESTOS ARQUEOLÓGICOSDE ESTE PERIODO ¡Que bien! 3.1 Del Aracaico Inicial a) GUITARRERO (7000 a.C.) Ubicación: Ancash Descubridor: Thomas Lynch Importancia: Los restos encontrados en este lugar demuestran que estas personas fueron las primeras en experimentar con la tierra; está considerado como el primer horticultor, y algunos lo consideran el más antiguo del mundo. Tú te estarás preguntando qué fue lo que halló en este yacimiento para afirmar o suponer científicamente tal hecho; bueno la respuesta es sencilla: Lynch encontró restos de jiquina, frijol y olluco.
  • 44.
    ¿Sabes qué esla Jiquina? Investígalo . . . ______________________________________________ ______________________________________________ Sabias que …??? Durante el periodo Arcaico se inicia el cultivo de la papa y el maíz, así como la domesticación de animales como la llama, la alpaca, el cuy, el pato y el perro……. El hombre de Telarmochay b) TELARMACHAY (6000 a.C.) Ubicación : Dpto. de Junín. Descubridor : Daniele Lavalle Importancia : ¿Por qué piensas tú que el antiguo peruano decidió domesticar a los animales? ¿Cómo los escogió? ¿Cómo lo hizo?. En realidad las respuestas a estos interrogantes son diversas y variadas. Lo que sí podemos afirmar de manera contundente que hace 8 milenios se inicio la domesticación de camélidos en lo que ahora llamamos el apartamento de Junín. “… en este lugar se, encontraron osamentas (huesos) de lo que probablemente habría sido una llama arcaica, además de fogones (hornos cavados bajo tierra) los que nos demuestran la práctica de ciertas actividades distintas al periodo anterior…”
  • 45.
    c) JAYHUAMACHAY (5,000 años a.C.) Ubicación : Departamento de Ayacucho Descubridor : Richard Mc Neish Importancia : Al igual que en Telarmachay, los restos hallados en este yacimiento demuestran que estos pobladores se dedicaron también a la domesticación de camélidos. Además hay evidencias de corralones y coprolitos. ¿Sabes lo que son los cuprolitos? Investígalo ................................................................................................................................................................................ ................................................................................................................................................................................ d) PIQUIMACHAY (4,000 a.C.) Ubicación : Dpto. de Ayacucho Descubridor : Richard Mc Neish Importancia : Evidencias de cuprolitos y pequeños corrales lo que llevó a la conclusión de que estos pobladores habrían sido los primeros en domesticar el cuy. 3.2 ARCAICO MEDIO a) PAMPA DE SANTO DOMINGO (PARACAS : 6,000 a.C.) Ubicación : Dpto. de Ica Descubridor : Federic Engel Importancia : - Restos de lo que habría sido una aldea, además de osamentas humanos alrededor de ella. - Se sabe que estas personas fueron los primeros en usar la red para la pesca, la cual estaba confeccionada con fibras de cactus … - ¡Además! Se hallaron restos de huesos de animales trabajados en forma de instrumentos musicales semejantes a una guerra actual. Por esta razón, algunos consideran al hombre de Paracas como el músico más antiguo del Mundo. ¿Te imaginas que tipo de música habría ejecutado? Observa detenidamente el gráfico y describe con tus propias palabras. Luego responde lo siguiente en tu cuaderno. ¿Cuáles crees tú que son las diferencias entre pescar con una lanza y hacer lo mismo con una red?
  • 46.
    b) TABLADA DE TULÍN (4,500 a.C.) Ubicación : Departamento de Lima Descubridora : Josefina Ramos de Cox Importancia : En este lugar se encontró evidencias de una aldea que presenta restos óseos humanos en construcciones circulares semisubterráneas; algunos investigadores lo consideran como el primer poblador sedentario. c) CHILCA – PALOMA (4,000 a.C.) Ubicación : Departamento de Lima Descubridor : Federic Engel Importancia : Tambien es una aldea que presenta restos óseos humanos, además del uso de chacras hundidas. Destaca una construcción denominada “El Templo Rojo”: ¡Sabías qué! … El hombre de Chilca habría sido el primer peruano en domesticar al perro … Si, el mal llamado “perro chino”, ese que no tiene casi ningún pelo en su cuerpo … Reconstrucción hipotética de una vivienda en Chilca-Paloma ¡Mira! 3.3 ARCAICO TARDÍO a) HUACA PRIETA (2,500 a.C.) Ubicación : Dpto. de La Libertad. Descubridor : Junios Bird Importancia : Este complejo arqueológico cuenta con las primeras vasijas (mates pirograbados) y los primeros textiles elaborados sin telar. Según Bird este poblador define la etapa pre-cerámica.
  • 47.
    MATE PIROGRABADO Describe en tu cuaderno que observas en esta figura. b) LAS ALDAS (2,000 a.C.) Ubicación : Dpto. de Ancash Descubridor : Rosa Fug Pineda Importancia : En este yacimiento se encontraron construcciones de barro que según las investigaciones realizadas sirvió de un Templo o Centro Ceremonial. Hamurabi; Nabucodonosor 1 500 6,000 IMP. BABILÓNICO PERIODO ARCAICO H. TARDIO 2,500 2,200 2,000 1,500 Huaca Prieta Kotosh Las Aldas Chuquitanta d) KOTOSH (2200 a.C.) Ubicación : Departamento de Huánuco Descubridor : Seichi Izumi Importancia : Aquí se ha encontrado el denominado templo de “Las Manos Cruzadas”, considerado el santuario religioso más antiguo del Perú y la primera escultura de América. La técnica de construcción empleada fue de piedras unidas por argamasa y muros de contención que sirvieron de base al edificio. ¿Cuál crees tú que habría sido el significado de “las manos cruzadas”.
  • 48.
    e) CHUQUITANTA (1,500 a.C.) Ubicación : Dpto. de Lima Descubridor : Federic Engel Importancia : Esta construcción está considerada como el primer templo de la costa peruana. Fue hecho en forma piramidal trunca. ¿Sabes lo qué es la armagasa? Averígualo: ..................................................................................................................................................................................... ..................................................................................................................................................................................... ..................................................................................................................................................................................... ..................................................................................................................................................................................... ..................................................................................................................................................................................... ..................................................................................................................................................................................... TEMPLO DE CHUQUITANTA O TEMPLO DE EL PARAÍSO El Templo de Chuquitanta o templo del paraíso.- Enclavado en el conjunto precerámico que vemos arriba, conozcamos a través de su descubridor Frederic Engel, la apreciación de su antigüedad. Dice así: “Fue con ceniza y basura, encontradas en una de las escaleras que dan acceso a los cuartos altos, que se realizó la prueba del carbono, la cual dio una edad de 3,570 años. Ya por los tejidos conocíamos la edad del Paraíso todos los tejidos son del tipo “anillado”. El entrelazo, que se teje como una esfera, amarrando las tramas a las urdimbres, representa la técnica típica de los tiempos precerámicos. Cuando se encuentran telas entrelazadas en un sitio precolombino, podemos estar seguros de que este sitio tiene 3,500 años de edad o más”.
  • 49.
    Marca la alternativacorrecta: 1) En el período arcaico medio se produjo: a) La presencia humana en el ande. b) El inicio de la agricultura parasitaria. c) La presencia de la horticultura aldeana. d) El desarrollo de la caza y la pesca. e) La presencia de la agricultura hidráulica. 2) El hombre que realizó el primer mate pirograbado estuvo ubicado en el departamento de: a) La Libertad b) Lima c) Huánuco d) Ayacucho e) Ica La Ciudad más Antigua de América Desde hace cinco millones de años los seres humanos han poblado la Tierra, pero sólo hace cinco mil empezaron a vivir en asentamientos urbanos. Los focos civilizatorios, que tuvieron un desarrollo singular e independiente entre sí, han sido ubicados en Mesopotamia, Egipto, Perú, India, China y Mesoamérica. En el Perú, la civilización se formó en el área norcentral durante el Período Arcaico Tardío (3000 a 1500 años a.C.). Asentamientos como Caral, Lurihuasi, Miraya, La Galgada, Kotosh, entre otros, fueron construidos casi al mismo tiempo que las pirámides de Giza, en Egipto y las ciudades sumerias de Mesopotamia. La Ciudad Sagrada de Caral, ubicada en el valle costeño de Supe, a 185 km. al norte de Lima, Perú, fue construida en un área que facilitó el temprano sedentarismo de sus habitantes, sustentados en una economía mixta, basada en la agricultura, pesca, recolección de productos marinos y en el aprovechamiento de los recursos silvestres del valle y de las lomas cercanas. La sociedad de Caral también participó de una intensa red de intercambios que integró a los pobladores de diferentes zonas ecológicas; pudieron tener acceso así, a productos de la sierra y del oriente peruano. Caral ocupo unas 65 ha. y está compuesta por diversos conjuntos arquitectónicos, entre los que se han excavados: el Sector Residencial de la Sección Alta, el Sector Residencial de Élite, la Pirámide Mayor, la Pirámide del Anfiteatro, el Templo de la Banqueta, el Sector Residencial de la Sección Baja y el Sector Residencial Marginal. Destacan los monumentales volúmenes piramidales y los numerosos fogones distribuidos por toda la ciudad, algunos conductos de ventilación. Éstos habrían estado asociados a prácticas religiosas periódicamente realizadas. Entre los objetos manufacturados recuperados en Caral se encuentran variadas bolsas de fibra, “shicras”, puestas como exvotos, cestas, textiles de algodón, frecuentemente incinerados, recipientes de mate, husos, abalorios de piedra, concha y madera. El abundante hallazgo de semillas y copos de algodón indica la notable importancia que tuvo el cultivo de esta planta para la sociedad del valle de Supe. Todos estos indicadores permiten plantear que la población de Supe tuvo una organización con rangos sociales estratificados y un gobierno estatal; y que logró significativos avances en el conocimiento científico, tecnológico y artístico.
  • 50.
    El hallazgo enCaral de un conjunto de 32 flautas de huesos de cóndor y pelícano pone en evidencia una elaborada práctica musical y la participación de esta relevante expresión artística en las actividades públicas de los supanos. Caral en un complejo arqueológico de gran importancia. Desde el punto de vista científico contribuirá a la evaluación de hipótesis relacionadas con el surgimiento temprano de las ciudades, la complejidad de la organización sociopolítica y la formación, por primera vez en el Perú del Estado. Dieciocho fechados radiocarbónicos han permitido establecer su antigüedad en 2627 años a.C. que ubican a Caral como la ciudad más antigua de América. Desde la perspectiva del desarrollo económico del país, la consolidación y restauración de sus impresionantes edificaciones monumentales convertirían a Caral en un atractivo turístico de primer orden. http://www.limatours.com.pe/brochures/caral/eint.htm Caral es considerada como una “Ciudad Sagrada” por la arqueóloga Shady, quien plantea, tuvo un esplendor de 800 años y que basaron su desarrollo en la producción agrícola y el intercambio de productos con otros asentamientos del litoral y la sierra por el Callejón de Huaylas y la selva por Huanuco. ¿IMAGINAS A MÚSICOS Y ESCULTORES CARALINOS? Uno de los grandes hallazgos en Caral fueron las 32 flautas hechas de alas de pelícano y cóndores, lo cual demuestra a un pueblo con dominio e expresiones artísticas como música y la escultura, pues en muchos de sus templos están decorados con monolitos.
  • 51.
    Aunque resulte cruel,era evidente que uno de los elementos más primitivos de Caral, fue el sacrificio de niños, un ritual mortuorio que creían le daba solidez a sus construcciones. En los templos se sacrificaban niños nobles y en las edificaciones menores niños de clase más bajas. Eso se deduce por los atuendos encontrados. Observa esta recreación, que nos muestra elementos y posibles características de la forma de vida en Caral. Este impresionante “Tesoro Arqueológico” aún se sigue investigando y debemos estar atentos a los nuevos alcances para comprenderlo mejor. Ampliación del Tema La Ciudad más Antigua de América Caral Ciudad Sagrada y Atracción Turística Tuvieron que pasar seis años desde que se descubrieron los primeros restos de esta milenaria ciudad para que el Estado e prestara la atención debida. Valió la pena, pues la reciente decisión del Poder Ejecutivo de otorgar recursos para la puesta en marcha del complejo arqueológico de Caral, situado en el valle costeño de Supe (departamento de Trujillo), apunta a dos de los propósitos de sus investigadores: impedir su destrucción y convertirlo en un centro de atracción turística internacional. La partida de un millón 800 mil soles destinada por el Ministerio de Economía y Finanzas para este propósito permitirá en los próximos doce meses continuar con las excavaciones y avanzar en las investigaciones de este impresionante complejo arqueológico –el más grande y antiguo del Perú y de América-, así como construir un museo de sitio que difunda la importancia de este complejo. Sin embargo, más allá de los trabajos de recuperación y preservación, el objetivo principal consiste en lograr que el valle costeño de Supe sea reconocido como de interés arqueológico nacional. Con ello se elevará el atractivo turístico de la zona, el cual permitirá el crecimiento de las olvidadas poblaciones de la región. Este es uno de los objetivos de la arqueóloga Ruth Shady Solis, principal gestora del descubrimiento de la ciudad sagrada de Caral y una de la perseverante impulsora del reconocimiento de esta fastuosa obra arquitectónica. Su hallazgo sorprendió a la comunidad científica internacional, pues reveló la existencia en el Perú de un foco de civilización muy antiguo. “El descubrimiento de Caral cambia la historia del Perú totalmente, pero también la del continente americano. Caral es 1,500 años más antigua en el Perú. Al mismo tiempo, revela una antigüedad coetánea a las ciudades del Viejo Continente, ya que se creía que en América la civilización más antigua surgió entre mil y 500 años antes de Cristo, no antes”, sostiene Shady. Ciudad sagrada. ¿Peró qué es lo que convierte a Caral en la ciudad sagrada más antigua de América y por qué es necesario declarar el valle de Supe como de interés arqueológico y turístico nacional? Shady, directora del
  • 52.
    Museo de Arqueologíay Antropología de la Universidad Nacional Mayor de San Marcos, manifiesta que Caral revela la complejidad de la organización sociopolítica y la formación de un Estado por vez primera en el Perú. Asimismo, desde el punto de vista científico, esta ciudad contribuirá a la evaluación de hipótesis relacionadas con el surgimiento temprano de las ciudades y al conocimiento de una civilización de avanzada, correspondiente al período arcaico tardío o precerámico tardío, que abarca desde tres mil a 1,500 años a.C. Así lo demuestran dieciocho fechados radiocarbónicos que establecieron que Caral fue construida casi al mismo tiempo que las pirámides de Giza en Egipto y las ciudades sumerias en Mesopotamia. Ubicado a 185 kilómetros al norte de Lima y situado sobre una terraza aluvial, a la que sólo se puede llegar por un camino carrozable que se inunda constantemente, el complejo arqueológico de Caral, descubrimiento de investigadores peruanos, ocupa 65 hectáreas de terreno. Posee seis construcciones piramidales, unas 32 estructuras públicas en el área central, barrios residenciales, conjuntos de elite, barrios de servidores y barrios marginales de los trabajadores más pobres, lo cual revela la diferenciación económica y social de sus habitantes. La arqueóloga, reconocida recientemente con la medalla del Sol Radiante por la Asociación Cultural Vidal Hijos de Supe, en mérito a sus descubrimientos de esta ciudad, inició sus investigaciones en 1994. Luego de dos años de exploración, las excavaciones consiguieron, con ayuda de un equipo de exalumnos y a pesar de las limitados recursos, sacar a la luz los restos de esta antigua ciudad. Valle Arqueológico de Interés Nacional Sus pobladores no tienen acceso de energía eléctrica ni a carreteras asfaltadas, pero son heredados próximos de la cultura más antigua del continente americano. El valle de Supe, con 90 kilómetros de extensión, concentra en Caral a 150 familias deseosas de participar en el esfuerzo y el apoyo que permita convertir a esta zona en un punto de atracción arqueológica de interés social. La arqueóloga Ruth Shady vive desde hace siete años en Caral y comparte con sus aproximadamente 800 habitantes las carencias básicas que les impiden salir del atraso. Por ello, está convencida de que el valle costeño de Supe, y no sólo Caral, debe ser declarado de interés arqueológico nacional para su promoción como polo de atracción turística. El poblado más cercano al complejo arqueológico de Caral se encuentra a dos kilómetros de distancia. No hay carretera asfaltada. Sólo un camino carrozable constantemente enlodado por las inundaciones procedentes de los canales de regadío. Por esa razón, la arqueóloga, junto al equipo de investigadores del Museo Arqueológico y Antropológico de la Universidad Nacional Mayor de San Marcos, solicitó el apoyo al Estado para dotar de infraestructura vía al valle de Supe. Asimismo, pidió al Banco Central de Reserva la donación del equipo electrógeno que cambió hasta hace poco tiempo. Los habitantes de Caral se dedican principalmente a la agricultura, aunque esta es demasiado pobre, debido a que la mayor parte del año el lecho del río está seco y sólo se carga durante el verano. No obstante, sus pobladores, en su mayoría mujeres, se dedican a la elaboración de sombreros y enseres de paja, los cuales ya comienzan a ser puestos en venta con el rótulo de Caral en el lugar de lo que será el museo de sitio. También se proyecta construir paradores turísticos para orientar a los visitantes, en los que los lugareños puedan ofrecer sus productos y así contribuir a mejorar su situación. Revistas de prestigio internacional en el ámbito científico, como Science, Discover y Geo, así como la BBC de Londres, dedicaron importantes espacios a la difusión del complejo arqueológico de Caral. “Lo que falta es que el Perú y los peruanos nos preocupemos más por difundir el valor y la importancia de este monumento arqueológico para darle el lugar que se merece”, subrayó. Pilar Marín Bravo. ¡Qué orgulloso me siento de nuestro Patrimonio Nacional!
  • 53.
    Tarea Domiciliaria Nº5 1. Elabora un breve resumen sobre la lectura de esta semana. 2. Enumera las características generales del período arcaico. 3. ¿A qué se llama horticultura? 4. ¿Cuáles son las diferencias entre horticultura y agricultura? 5. ¿Qué es el optimum climatium? 6. Investiga la biografía de dos de los descubridores de los restos de este periodo. Tu elige. 7. ¿Cuál es la importancia del hombre de guitarrero? 8. ¿Cuáles son las características del arcaico tardía? 9. Elabora un cuadro de resumen sobre los restos de este periodo. 10. ¿Qué opinas sobre la ciudad de Caral? 11. ¿Te gustaría conocerla? ¿Por qué?
  • 54.
    NIVEL: SECUNDARIA SEMANA Nº6 PRIMER AÑO EL FORMATIVO PERUANO Sabías tú que sobre el período que trataremos en esta clase, los investigadores aún no se ponen de acuerdo del todo. Esta problemática se presenta porque el formativo es la plataforma sobre la que descansa todo el proceso seguido por las denominadas “altas culturas” en el Perú, realidad Ejemplo de Forma en que se decoración coloca la tapa textil de un mate
  • 55.
    8. INTRODUCCIÓN Alrededor de los 2000 años a.C. se inició en la mayor parte del área andina, un proceso activo de cambios tecnológicos, sociales y religiosos que habrían de servir de base para los posteriores desarrollos culturales. Se advierte progresos técnicos en las prácticas agrícolas, como el uso de riego en la costa con el fin de extender la frontera agrícola, sin duda como consecuencia del crecimiento de la población. Los investigadores consideran, entre ellos Kauffman Doig, que la arquitectura monumental constituye una prueba inefutable de un notable aumento de la población. Este crecimiento demográfico, basado en los beneficios del cultivo, al que se sumaba en la costa la frecuente abundancia de recursos marinos, queda demostrado por otros hechos, como la progresiva extensión que fueron cobrando las aldeas (período arcaico) antes de la aparición de la arquitectura monumental. Como los templos. ¿Templos o centros ceremoniales es similar en funciones a una iglesia actual? No; en primer lugar debes recordar que en los centros ceremoniales se debió rendir honores a los dos poderes sobrenaturales de los que dependía la vida en los Andes: el suelo fértil y el agua de la lluvia; debes considerar las difíciles condiciones que ofrece el medio andino para la obtención del sustento, entonces resulta lógico que aflorará allí ritos y ceremonias destinada a incentivar la buenaventura agrícola por medios mágicos. Carlos Milla planteó en 1984 que los monumentos del período formativo eran observatorios del mundo celestial. Es una propuesta válida, pero ten presente que dicha función astronómica no debió llevarse a cabo por simple curiosidad científica, sino estuvo relacionado a las necesidades agrícolas. ¡Además! Un templo del formativo tenía, también, funciones administrativas. A medida que crecía la población era lógico que surgiera tempranamente una élite encargada de conducir la solución de los problemas que presenta el medio. Para que esta élites pudieran ejercer con propiedad la responsabilidad de velar por una exitosa producción de alimentos, requerían poner en práctica un eficiente sistema de empleo de mano de obra disponible, donde las órdenes fueran puntualmente acatadas. ¡Imagínate! Con el fin de fortalecer su autoridad y mostrar transparentemente, a propios y extraños, su capacidad de conducción, ellos – la élite – dirigieron la edificación de grandes monumentos, que acrecentarán a su vez el prestigio de sus “dioses” los cuales respaldaban su autoridad… ¡Pucha!, ¡Qué bravo y tranca debió ser esas épocas!. … mejor me
  • 56.
    Templo de Sechín,en reconstrucción publicada en el libro de Julio C. Tello. Se indican algunas de las partes mencionadas en el texto. Período Formativo Tecnología Cerámica Hidráulica (Agricultura) Arquitectura Evidencias Arqueológicas (Formativo Inicial) Sechín Pacopampa Moxeque Garagoy 9. CARACTERÍSTICAS DEL FORMATIVO INICIAL ANDINO El formativo es parte de un proceso que comprende los formativos de Ecuador, Colombia y Centro América. El formativo peruano y el mesoamericano, no se relacionan directamente ya que los dos derivan de un formativo anterior.
  • 57.
    ¡Recuerda! Que existiócaracterísticas comunes a todas las culturas del formativo tanto a los regionales como a los expansivos que fue el culto religioso, la intensidad, experimentación y el desarrollo de las cerámicas.
  • 58.
    ¡Qué AVANCES DEL FORMATIVO INICIAL interesante ! La Cerámica El origen del maíz La Textilería Aparece en los Andes Hacia los 6000 a.C. En las sociedades Centrales hacia los 2000 aparecen las primeras andinas, los textiles a.C. (Tardío con relación variedades de maíz jugaron un rol a otros asentamientos silvestre. Su importante para definir en América). En las domesticación fue un la posición social y fases iniciales tiene un proceso largo. Hacia los estrechamente fin utilitario pero pronto 4700 a.C. ya conocían vinculadas a las adquiere un fin tres variantes de esta actividades religiosas ceremonial. gramínea. (sobre todo en el culto a los muertos) Las evidencias más tempranas de Otras videncias contemporáneas son: alfarería están en: 1. La Florida, Villa, Curayacu (Lima). 1. Tutiscainyo, Pucallpa (S. Latrhap). 2. Guañape (La Libertad). 2. Huayra-Jirca, Kotosh (Z. Izumi). 3. Huayhuaca (Apurímac). Ambos yacimientos datan de 1800 a.C. 4. Bagua (Amazonas) La Aparición de la Cerámica Por mucho tiempo se ha tenido la falsa idea que la cerámica es un marcador del del desarrollo cultural. Cuando la cerámica se empieza a producir en el área geográfica de lo que hoy conocemos como Perú, ya se había logrado muchos progresos tecnológicos: la domesticación de plantas y animales, la sedentarización de la población y la construcción de grandes edificaciones públicas, la especialización artesanal, etc. Además, la cerámica en esta área llega con una fuerte tradición anterior, como un producto totalmente logrado, aproximadamente entre los años 1800, 1300 a.C. Una hipótesis plantea que la cerámica se originó en algún lugar de la zona andina. Una segunda hipótesis, plantea que la cerámica tuvo su origen en la zona pacífica del Ecuador y Colombia, y desde allí se difundió CERÁMICA CHAVÍN: FORMATIVO MEDIO plenamente desarrollada al Perú.
  • 59.
    ¡Qué inteligente 10. PRINCIPALES RESTOS ARQUEOLÓGICOS que he sido! a) Moxeque (1700 a.C.) Este yacimiento arqueológico se ubica en la parte media del valle de Casma y está asociada a las primeras evidencias de introducción de la cerámica en la costa norte. Este monumento fue visitado en el siglo XIX por Ernst Middendorf, pero el primero en realizar estudios científicos fue Julio C. Tello. Los resultados preliminares de la investigación sobre el patrón de subsistencia en el área indican que, a pesar de que ésta se encuentra al interior del valle, muchos de los restos de animales consumidos fueron de origen marino. (Particularmente moluscos). También formaron Julio C. Tello parte de su dieta los caracoles. b) Sechín (1600 a.C.) …tengo un Las ruinas de Sechín fueron descubiertas por J.C. fuerte Tello en 1937. Estas se encuentran sobre la ladera de dolor de un cerro rocoso conocido con el nombre de Cerro cabeza ¡ayayay! Sechín, a unos 4 km. al este de la confluencia de los ríos Casma y Sechín. Se han detectado diversas fases constructivas anteriores a la que usó enchapes en los monolitos. … Este complejo consta de tres plataformas, patios subterráneos 400 esculturas hechas en bloques de piedras rectangulares… ¡Imagínate el trabajo realizado en ellas! ¡Algunos investigadores sostienen que estas figuras forman un cuerpo único que podría representar una mítica o Redibujados aquí, algunos de los religiosa…! sacerdotes / guerreros grabados en los monolitos del templo de piedra en Sechín.
  • 60.
    El Origen delMaíz Andino Hasta hace algunas décadas se afirmaba que el maíz en los Andes fue traído de Centroamérica. Sin embargo, las investigaciones han demostrado que el maíz se encuentra en niveles arqueológicos que datan del año 6 000 a.C. y que estas variedades de maíz provienen de una especie local y no de México, como se suponía. La domesticación del maíz fue mi proceso largo pero llegó a convertirse en uno de los productos básicos de la dieta andina…! Tipo de mazorca andina c) Kunturhuasi (1400 a.C.) Este yacimiento arqueológico se encuentra ubicado en San Pablo, departamento de Cajamarca. Kauffaman Doig sostiene que la expresiones culturales de este complejo así como las de arte simbólico son muy próximos al arte de Chavín de Huántar, sin olvidar de este sitio es pre-chavín. Aquí hallamos tres plataformas, monolitos antropomorfos, evidencia de cerámica. Destaca por mostrar en una de sus tumbas objetos de oro (coronas, pectorales, orejeras, etc.). Son piezas metálicas similares a Chonojoyape (Lambayeque) las que son consideradas las más antiguas del Perú. d) Cardal (1100 a.C.) Ubicado en el valle de Lurín es considerado tardío dentro de nuestro período. Este complejo conserva la tradicional forma en U. una amplia escalinata presente en el sector central de la fachada de la estructura piramidal conduce a la cima, no sin antes franquear una entrada en forma de una boca, de proporciones gigantescas y aspecto felino-mórfico. La fachada del monumento principal da cara a una plaza de 3 hectáreas. ¡Sabías que! Cuando se desarrollaba estas sociedades en nuestro país, en China regulaba la dinastía Shang la cual marca el comienzo de la Edad de Bronce en ese lugar. ji – ji – ji
  • 61.
    Testimonios Iconográficos descubiertospor Julio C. Tello en Moxeke 1. Los cambios tecnológicos y sociales en el área andina peruana, sobre todo en el centro y el norte ocasionó el surgimiento de: a) Las grandes culturas ¡Ahora te toca a tí! b) El período lítico Marca la alternativa c) Los pescadores – recolectores y cazadores correcta de las d) El período formativo siguientes preguntas: e) El horizonte temprano 2. ¿Qué profesión ejerce el señor Kauffman Doig? a) Investigador b) Historiador c) Arqueólogo d) Paleontólogo e) Arquitecto 3. ¿Sabes lo que significa Horizonte? Averígualo: __________________________________________________________________________________ __________________________________________________________________________________ __________________________________________________________________________________
  • 62.
    Lectura Sechín El Templo de Cerro Sechín es uno de los monumentos arqueológicos más importantes del Perú, dada su antigüedad, belleza arquitectónica y contenido cultura. Luce, como pocos, una fachada construida con lozas de piedras grabadas con insinuantes motivos de guerreros en procesión, cuyo significado aún no está del todo definido. Descubierta para la arqueología por el sabio Julio C. Tello en 1937, su estudio ha aportado grandes conocimientos a la historia del Perú. El sitio arqueológico de Sechín se encuentra ubicado en el departamento de Ancash, provincia de Casma y a 5 kilómetros de la ciudad del mismo nombre, sobre la falda norte del cerro Laguna a 90 metros sobre el nivel del mar. Ecológicamente pertenece al denominado Desierto Pre-montano. El clima es cálido, seco y con pocas precipitaciones al año. El mar se encuentra a poco más de 10 kilómetros de distancia La zona arqueológica tiene una extensión de 5 hectáreas, aproximadamente, ocupando la parte monumental propiamente dicha, mas de una. Sechín es un complejo arquitectónico formado por 7 estructuras, seis de ellas construidas con piedra y barro y una con adobes cónicos, típicos del Período Arcaico (1600 antes de nuestra era). Están distribuídos de tal manera, que dos de las estructuras ocupan la parte central, siendo una de éstas el “Edificio Principal” (con planta rectangular, esquinas curvas y 51 metros de largo por lado), que es el que ostenta las piedras grabadas en su cara exterior y que cubre a la estructura de adobes cónicos (más antigua) que tiene relieves de barro. Las otras cuatro estructuras se ubican en pares a ambos lados del Edificio Principal, y se les han llamado Edificio A, Edificio C, Plataforma Rafael Largo Hoyle y Plataforma Julio C. Tello. Antecedentes: En 1919, el sabio Julio C. Tello padre de la arqueología peruana, de regreso de la Expedición Arqueológica de la Universidad de San Marcos al Departamento de Ancash (ruinas de Chavín de Huantar), visitó la hacienda Tabón en el valle de Casma, propiedad del médico de nacionalidad chilena Dr. Nicolás Sierra Alta, quien había formado una interesante colección de objetos prehispánicos obtenidos de cementerios de esa zona. Tello la visitó y quedó muy impresionado con ella, por lo que el Dr. Sierra Alta donó para el Museo de Arqueología de la Universidad de San Marcos (donde Tello era director) un lote representativo de piezas. A la muerte del Dr. Sierra Alta, la colección pasó a poder del Sr. Juan I. Reyna. El estudioso y “padre de la arqueología andina”, preguntó por la existencia de piedras grabadas en la zona (una de las características que él proponía como principal del arte Chavín). Reyna contestó que la única que conocía era una, parte del muro de su casa, que había sido abandonada por un alemán que intentó llevársela en un buque mercante. Este lito es un bloque de granito de 84 por 73 centímetros que tiene en una de sus caras grabada una cabeza humana estilizada, de perfil y con los cabellos alborotados. Tello vio en esta talla una prueba de la influencia de la cultura Chavín en ese valle (aunque posteriormente se ha determinado que Sechín es anterior a Chavín de Huantar). Este hallazgo le hizo variar el itinerario de la expedición, decidiendo quedarse en Casma por un tiempo y buscar los sitios arqueológicos del lugar.
  • 63.
    En la mañanadel 1 de julio, Tello realiza una inspección en el cerro Sechín, encontrando numerosos vestigios arqueológicos. Es allí donde le avisan que ha poca distancia había una “huaca” (lugar sagrado) con piedras grabadas. Llegan al lugar que los lugareños llamaban del “indio bravo”, debido a que en una de las piedras estaba grabada la representación de un cuerpo humano cuyo rostro muestra sus dientes y el cabello suelto y ondulante. Este hallazgo llevó a Tello a examinar con mayor detenimiento el lugar, encontrando más monolitos grabados. Entonces decide excavar el sitio, desenterrándose de ese modo el monumento que llamó Templo de Cerro Sechín. Las piedras que encontró estaban semi-enterradas y alineadas en una de las caras de lo que parecía ser una pequeña plataforma. Con el auxilio de 15 obreros, Tello procedió a descubrir ese lado, dejando a la luz una pared formada íntegramente por piedras grabadas. En los días siguientes aparecieron al lado derecho e izquierdo sendos muros con litos grabados, de ese modo se perfiló la forma del Templo de Cerro Sechín: Un edificio cuadrangular con un muro perimétrico de piedras (todas grabadas) y en el interior varios cuartos y estructuras en adobe, con las paredes pintadas en vivos colores y representaciones de figuras mitológicas (también pintadas). Los monolitos grabados Adornan todo el contorno del Edificio Principal. Los litos grabados fueron colocados intercalando unos grandes con representaciones de Guerreros Sacerdotes con pilas de 3 o más pequeños con representaciones de despojos humanos. Para el arqueólogo Lorenzo Samaniego estos bajorrelieves muestran una doble procesión de personajes que parte de un pórtico formado por 2 monolitos grabados que sostienen un dintel al centro del muro sur y se encaminan hacia otro pórtico, ubicado al centro del muro norte, e intercalados, como ya se dijo, están los grabados que representan despojos humanos (brazos, piernas, cabezas, cuerpos seccionados, vértebras y vísceras) como si estuvieran regados por el suelo, recreando un cuadro de hondo dramatismo y horror. En esta procesión no hay figuras de dioses, semidioses o animales míticos, solo hombres. Las esculturas tuvieron como cantera el mismo cerro Laguna, de donde fueron extraídas usando palos de algarrobo o huarango (árboles oriundos de la costa peruana) usado como palancas y auxiliados por gruesas y con fuertes sogas de maguey arrastrados hasta los talleres donde fueron trabajados. Alisaron una de sus caras y usando un carbón dibujaron el motivo a tallar, procediendo a frotar y frotar esos trazos con otra piedra más dura, usada como cincel, hasta formar hendiduras anchas, profundas y uniformes, que son las que dan forma a los grabados. A esta técnica se le conoce como “abrasión”. Hasta ahora el número de tallas descubierto es de 326, faltando por excavar un sector del muro sur, en donde varios litos aún están enterrados, esperando ser descubiertos. Los Guerreros / Sacerdotes fueron dibujados con la cabeza, piernas y brazos de perfil, mientras que el tronco y la pelvis están de frente. Como único ropaje llevan taparrabos y sobre la cabeza rapada, unos gorros de forma trapezoidal. La cara, posiblemente esté pintada, ello a juzgar por una banda curva que parece atravesar su ojo. sostienen un arma o cetro en la mano, en la que hay que destacar el curioso detalle de la uña del dedo pulgar; está muy crecida y afilada. La boca entreabierta muestra los dientes juntos, y sus ojos están desorbitados, tal como, siglos después fueron representados en las tallas líticas del sitio de Chavín de Huantar, que fuera considerada por Tello como la cuna o matriz de toda la civilización andina.
  • 64.
    Tarea Domiciliaria 1. Elabora una reseña biográfica de Julio C. Tello. 2. Investiga quién era presidente del Perú cuando Tello descubrió Sechín. 3. ¿Por qué al periodo que hemos estudiado esta semana se le llama FORMATIVO? 4. ¿En cuántas etapas se divide el formativo? 5. Enumera las características generales del formativo. 6. ¿Cuáles son las diferencias de un templo de ese periodo con una iglesia actual? 7. ¿Cómo crees que tú que era la vida cotidiana de un muchacho de tu edad en esos años? 8. Elabora un resumen sobre el tema. 9. ¿Qué es la hidráulica? ¿Para qué se utiliza en la agricultura? 10. Investiga la ubicación de los siguientes restos arqueológicos: Garagay, Pacopampa, Ancón, Cupisnique, Manchay Bajo, Chongoyape, Curayacu y Guañape. 11. Elabora un mapa del Perú ubicando los restos arriba mencionados. 12. Haz un resumen de la lectura de este capítulo. 13. Averigua si cerca de tu casa o en tu distrito se encuentra alguna construcción arqueológica. 14. Pega en tu cuaderno, algún recorte periodístico sobre hallazgos arqueológicos en el Perú. 15. Ilustra en tu cuaderno el tema.
  • 65.
    NIVEL: SECUNDARIA SEMANA Nº 1 PRIMER AÑO ORGANIZACIÓN DE LA CULTURA PERUANA Los investigadores utilizaban el término “Alta Cultura” para referirse a manifestaciones culturales superiores(1). Desde hace cuatro mil años, aproximadamente, se puede observar en el hombre peruano muestras de un estado cultural superior al de sus antecesores. Prueba de esto es el desarrollo artesanal, la creación de formas más complejas de organización social y política, la constitución de pueblos en donde cada uno tiene una especialidad, el desarrollo agrícola y ganadero y la difusión de ideas religiosas. Al período en el que se representan las primeras manifestaciones de la Alta Cultura se llama período Formativo y va desde el 2,000 a.C. hasta el 300 d.C. El origen de la alta cultura peruana ha sido tema de discusión desde el siglo XVI, cuando llegaron los españoles. Los descubridores estaban ansiosos por saber quienes eran los autores de las grandes obras que los rodeaban y que iban descubriendo paso a paso. En la actualidad hay varias teorías que intentan explicar el origen de la alta cultura andina mientras unos investigadores defienden el origen autóctono de nuestra cultura, otros afirman que fue importada. Recuerda que estas teorías no buscan esclarecer el origen de los primeros americanos o de los primeros pobladores del Perú sino los orígenes de las primeras manifestaciones de la Alta Cultura del Perú. (1) Cultura: Es el resultado de las creaciones hechas por el hombre durante los siglos pasados. Abarca no sólo hechos materiales (por ejemplo, descubrimiento de agricultura, invención de la rueda, domesticación de animales, etc). Sino también hechos espirituales (por ejemplo, las creencias religiosas de un pueblo). TEORÍAS SOBRE EL ORIGEN DE LA CULTURA PERUANA  LA TEORÍA INMIGRACIONISTA La teoría inmigracionista fue formulada por un alemán que vivió durante algún tiempo en el Perú. Su nombre fue Max Uhle (1856 – 1944) y es considerado el iniciador de la arqueología en el Perú. Uhle sostuvo que la Alta Cultura peruana no era autóctona sino que se inició en la costa a base de elementos culturales traídos por mar por hombres procedentes de Mesoamérica(2), específicamente de culturas Azteca y Maya. Uhle pensaba que la cultura mesoamericana era más antigua que la peruana. MAX UHLE
  • 66.
    Según Uhle lospobladores mesoamericanos al llegar la Perú encontraron hombres con un pequeñísimo desarrollo cultural, a quienes el científico calificó de “primitivos pobladores de la costa” Fueron los migrantes y no los “primitivos pobladores” los que dieron origen a las culturas costeñas Mochica y Nazca. ¿En qué se basa Uhle para formular su teoría? Fundamentalmente en lo siguiente: Las culturas de la costa son más antiguas que las de la Sierra. La facilidad que ofrece el Océano Pacífico como medio de comunicación y fuente de alimentos. Las semejantes entre el Arte Maya-Azteca y el arte del Perú Antiguo. (2) Mesoamérica. Área que abarca el sur de México y América Central. La teoría inmigracionista sostiene que los hombres provenientes de Mesoamérica dieron origen A las culturas Nazca y Mochica (primeros focos de Alta Cultura según Uhle). TEORIA INMIGRACIONISTA 1. Mesoamérica 2. Mochica 3. Nazca
  • 67.
    El parecido entrepalabras de origen mesoamericano y algunas empleadas en el norte del Perú. Por ejemplo, en Cajamarca empleadas en el norte del Perú. Por ejemplo, en Cajamarca hay un pueblo que lleva el nombre de Ichoacán, este nombre es parecido a Michoacán, ciudad ubicada en México. El mito de Ñaylamp, el cual decía que este personaje (considerado como un dios) y sus acompañantes llegaron por mar a la costa norte peruana en tiempos remotos. Se establecieron allí y fundaron la cultura Chimú. El mito de Ñaylamp, según Uhle, sería el registro en forma de mito de una migración mesoamericana. Cuando Uhle formuló su teoría, hace mas de medio siglo, el panorama anterior al desarrollo de Mochica y Nazca no se conocía muy bien. Uhle encontró manifestaciones anteriores a estas dos culturas en Ancón (Al norte de Lima) pero las califico simplemente de “pescadores primitivos”. Fue enérgico en sostener que estos “primitivos pobladores” no habían motivado el desarrollo de las culturas Nazca y Mochica. La teoría de Uhle tuvo vigencia hasta que en 1919 un arqueólogo peruano llamado Julio C. Tello descubrió la cultura Chavin. Tello demostró que las culturas Mochica y Nazca no tenían sus orígenes en Mesoamérica sino en “lo Chavín”, cultura que se desarrollo en el Perú mucho antes que aquéllas. Aunque la teoría de Uhle se derrumbó ante el hallazgo de Tello, hay ciertas afirmaciones enunciadas por el arqueólogo Alemán que no se pueden negar, por ejemplo: las similitudes que existen entre el arte mesoamericano y el peruano. Estas similitudes se explican no por la teoría inmigracionista de Uhle sino más bien por la teoría del común origen de la Alta Cultura americana que veremos más adelante.  LA TEORÍA AUTOCTONISTA El autor de esta teoría es Julio C. Tello (1880-1947)., arqueólogo peruano. Sus estudios y descubrimientos le permitieron elaborar una tesis contrario a la de Uhle. Tello sostiene que el origen de la Alta cultura peruana es autóctono. Esto quiere decir que la cultura no fue traída de ninguna parte sino que se creó aquí. Como vez es una posición totalmente opuesta a la de Uhle. Para Tello el origen de la Alta Cultura Andina está en la sierra en el área de Chavín de Huántar. Tello plantea que al Perú llegaron en tiempos remotos tribus (3) Arawacks procedentes de la Hoya Amazónica. Estos hombres, de cultura no muy desarrollada, se establecieron en la ceja de selva y luego se trasladaron a la sierra. El nuevo ambiente de la sierra fue para esta población un reto que los habría llevado a crear una cultura superior: Chavín. De Chavín de Huantár, la Alta Cultura se habría dispersado por todo el Perú y aún más allá de sus fronteras actuales. Resumiendo: JULIO C. TELLO Tello plantea que en la cultura Chavín se encuentran las primeras evidencias de Alta Cultura en el Perú. Es la más antigua y le llama cultura matriz, es decir, la que da origen al resto de las culturas. Contrariamente a lo que decía Uhle, Tello sostiene que las Culturas Nazca y Mochica no fueron resultado de importaciones mesoamericanas sino que su origen se encontraba en Chavín.
  • 68.
    ¿En qué hechosse basa Tello para plantear esta teoría? Sus fundamentos son los siguientes: (3) Arawacks. Una de las tribus primitivas que habitaba en la Hoya o Llanura Amazónica Según la teoría Autoctonista tribus Arawacks con una cultura no muy desarrollada se establecieron en la sierra dando origen a Chavín. De allí los avances culturales se difundieron por todo el Perú  TEORIA AUTOCTONISTA 4. Arawacks 5. Chavín 6. Mochica 7. Nazca La existencia de plantas de origen selvático que se cultivan tanto en la sierra como en la costa (ej. Yuca, maíz, camote, frejol, etc). La domesticación de llamas y alpacas por los hombres de la sierra, pero que después fueron conocidas y utilizadas por los costeños. Representaciones de animales selváticos como monos y felinos. Además en Chavín existío un culto al dios Jaguar (animal selvático). Influencia del arte andino en el costeño. Por su carácter autoctonista la teoría de Tello tuvo gran acogida. Era importante para los peruanos creer que su cultura no venía de otro lado sino que era autoctonista. ¿Qué queda de la Teoría de Tello? Lo que se nos puede negar de la teoría de Tello es que él fue el primero en señalar algo que ha sido ratificado posteriormente por una serie de arqueólogos: el origen de Mochica y Nazca está en Chavín y no en Mesoamérica como había sostenido Uhle.
  • 69.
    LA TEORÍA ALOCTONISTA A la luz de los descubrimientos de la segunda mitad del siglo XX un arqueólogo peruano. Federico Kauffmann Doig, revisó las teorías de Uhle y Tello y elaboró una nueva: la teoría Aloctonista. Esta vendría a ser una variante del inmigracionismo pues, al igual que éste, sostiene que desde fuera llegaron influencias al Perú que dieron origen a la Alta Cultura. Desde 1957 se venían descubriendo etapas muy antiguas del desarrollo del hombre en el Perú. Se descubrieron los restos de Lauricocha y Huaca Prieta, restos que ya has estudiado en los capítulos 4 y 5. Estos descubrimientos revelaron la existencia de hombres en el Perú, anteriores a Chavín. En un primer momento la única consecuencia de estos descubrimientos fue desplazar la teoría autoctonista a etapas más antiguas que las representadas por Chavín. Posteriormente, Kauffmann tomando como base estos descubrimientos planteó una teoría aloctonista. FEDERICO KAUFFMANN Las etapas de Agricultura Incipiente (Huaca Prietra , etc) y Pre- Agrícola (Lauricocha, etc). Según Kauffmann, no mostraban antecedentes que revelaran características de la Alta Cultura andina, como por ejemplo el origen del gran desarrollo arquitectónico de Chavín. Es decir, existía un vacío entre el desarrollo alcanzado por los hombre de la época pre-agrícola y de la agricultura incipiente y Chavín. Kauffmann pensó que la respuesta a este vacío podía estar en la cultura Mesoamericana. Siendo el Formativo mesoamericano mas antiguo que el peruano, podía ser que la Alta Cultura peruana fuera resultado de uno o varios movimientos difusionistas venidos de Mesoamérica. Kauffmann encontró una serie de indicios: el uso del maíz (más antiguo en Mesoamérica), la semejanza en los motivos econográficos (dibujos), el uso de orejeras y caracoles marinos en ambas zonas, etc. Posteriormente Kauffmann reformuló su teoría. Planteó que la Alta Cultura americana, tanto la mesoamericana como la peruana se forma primero en el Ecuador, en la cultura Valdivia. Aquí el Período Formativo empieza en el 3,000 a.C. aproximadamente (anterior a los períodos Formativos de Mesoamérica y el Perú). En esta época ya se encuentran en Valdivia comunidades alfareras. Desde Valdivia, luego de un primer desarrollo local, la cultura se habría difundido dando origen al Período Formativo del Perú y México. En conclusión, las Altas Culturas mesoamericana y peruana tienen un origen y raíces comunes.
  • 70.
    2 1 3 4 LEYENDA: 1. Formativo Ecuatoriano 2. Formativo Mesoamericano OCÉANO 3. Formativo Peruano PACÍFICO 4. Chavín  LA TEORÍA AMAZÓNICA Propuesta recientemente por el arqueólogo Donald Lathrap sostiene que el formativo ecuatoriano tiene sus orígenes en la Amazonía. La Amazonía influyó asimismo decididamente y por igual en Centroamérica y en los Andes Centrales. Estas relaciones y parentescos de lo Andino y lo Centroamericano a través de la Amazonía estarían comprobadas por similitudes lingüísticas (parecidos entre los idiomas Chimú – Uro Chipayas del Altiplano y el Proto-Maya de Centroamérica), similitudes en representaciones sacras (entre el caimán Chavín y el Dios Maya Itzmna), 4 2 1 3 LEYENDA: OCÉANO 1. Amazonía PACÍFICO 2. Ecuador 3. Perú 4. Centroamérica
  • 71.
    LA TEORÍA HOLOGENISTA Postulada por el Dr. Luis Guillermo Lumbreras, quien al respecto escribe: “La contradicción Aloctonismo- autoctonismo está; pues superada y, en apariencia, históricamente clausurada. En la tercera parte de éste libro (Arqueología de la América Andina”) Proponemos una tesis “Hologenista” de los procesos de cambio; esto significa simplemente, que todos los factores internos y externos, confluyen en tales procesos, que se presentan cuando el nivel de desarrollo histórico de los pueblos le permite y lo requiere”.
  • 72.
    TRABAJO PRÁCTICO Nº1 1. ¿Con que culturas se inicia la alta cultura peruana para el Dr. Max Uhle? a) Maya – Azteca b) Chavín – Paracas c) Proto Chimú – Proto Nazca d) Mochica – Nazca e) Nazca – Paracas 2. ¿Con que cultura se inicia la alta cultura peruana para el Dr. Julio C. Tello? a) Proto chimú b) Chavín c) Paracas d) Protonazca e) N.A. 3. ¿Quién postuló la teoría Aloctonista sobre el origen de la cultura peruana? a) Max Uhle b) Luis G. Lumbreras c) Kauffmann Doig d) Julio C. Tello e) N.A. 4. Encontrar la palabra escondida: 1. 2. 3. 4. 5. 6. 7. 1. Autor de la Teoria Autoctonista 2. Sostuvo la Teoría Inmigracionista. 3. Teoría defendida por Luis G. Lumbreras. 4. Quien afirma la teoría Amazónica 5. Resultado de creaciones hechas por el hombre durante siglos. 6. Nombre de tribu de la Amazona descrita por Julio C. Tello. 7. Cultura que contribuye a la formación del Perú Mesoamérica.
  • 73.
    CAPÍTULO QUINTO DE LOS CAMPESINOS ALDEANOS Que trata de la forma cómo la nueva economía agropecuaria convirtió en geniales creadores a los hombres. Se cuenta la historia de los descubrimientos del tejido y la cerámica y los orígenes y apoteósico desarrollo de la arquitectura. Ocupa la historia comprendida ente los años 2,500 a 1,500 a.C. En poco tiempo aumentó la poblaci6n. Los valles se fueron cubriendo de campos de cultivo y cerca de ellos los campesinos construyeron sus viviendas, como en Chilca. Al aumentar la poblaci6n. natura1mente. los grupos de viviendas fueron mayores también; aumentaron tanto, que los arqueó1ogos, ahora, los encuentran con cierta facilidad en todos los valles de la costa y ya los están encontrando también en la sierra. Eran campesinos, es decir gente dedicada íntegramente al campo y vivían en aldeas o en estancias. Hay un hecho importante en todo esto, con respecto al futuro: aparece la propiedad. Antes, los hombres só1o eran dueños de los productos de los que se apropiaban por caza o recolección o pesca, pero no eran dueños de nada más (aparte, naturalmente, de sus propias armas e instrumentos); en cambio, el hecho de sembrar la tierra y usarla como medio de vida, hizo que las comunidades aldeanas se constituyan en propietarias privadas (colectivas) de su tierra, con derecho a defenderlas de cualquier advenedizo que quisiera usarlas con iguales fines. Al mismo tiempo, esto modificó las relaciones entre las personas, de manera tal que la banda tuvo que ser remplazada por la comunidad aldeana. La diferencia entre la banda y la comunidad es una diferencia de gran magnitud. La banda es una organización unifamiliar, mientras que la comunidad, aunque normalmente mantienen los 'Vínculos familiares de consanguinidad, es una organización multifamiliar, es decir que la conforman varios padres de familia con sus hijos. En la banda existe una jerarquía de poder basada generalmente en la fuerza y la astucia, pues el "jefe" es el que es más fuerte o más hábil para cazar; en la comunidad se busca la opinión de sus miembros y la mujer sube en importancia; la comunidad estará organizada en Ayllu, lo que más tarde permitirá una suerte de "consejo" para decidir la vida de las gentes, en donde la experiencia de los mayores tendrá gran, importancia en las decisiones. Al vivir cerca de sus "chacras”, los hombres se volvieron sedentarios y junto con esto se dieron notables descubrimientos que facilitaron la actividad humana. El más importante fue, por cierto, el sucesivo sometimiento de la naturaleza al hombre por medio de la domesticaci6n de más plantas; descubierto al principio, fue la tarea de consciente experimentaci6n el obtener nuevas plantas para el cultivo. En la costa se domestic6 los pallares y las calabazas y los frijoles y zapallos, muchas frutas como la lúcuma, el pepino, el pacae, la ciruela del fraile y luego plantas tan importantes como el algodón. Sería muy largo enumerarlas todas. Esta es la edad de los grandes descubrimientos tecnológicos. Con las fibras del junco, el maguey y luego el algod6n y sólo más tarde la lana de los auquénidos, se hizo el descubrimiento del tejido. Al comienzo parece que no lo usaban mucho para vestidos, pero esto está aún por estudiarse; luego, los pescadores aprovecharon del descubrimiento para hacer redes ¡Hay que imaginar lo que esto significó para los pescadores!; era aumentar en un 1,000 por 1 la producci6n de peces, pues lo que se puede pescar con anzuelo es muy poco en relaci6n a lo que se puede obtener con la red. El descubrimiento pudo comenzar a raíz de la confecci6n de cestos y esteras, que se hacía desde tiempo atrás; ahí está el principio de la tela; más tarde, con fibras delgadas y suaves
  • 74.
    Diseño de unave (¿Halcón?), decorando un tejido primitivo encontrado en Huaca Prieta, valle de Chicama. como las del algod6n, los lienzos fueron más adaptables a la forma humana y debieron remplazarlas a las pieles de animales o quien sabe qué otro tipo de abrigos usados por los hombres. El tejido primitivo era muy sencillo; no se conocía ningún aparato especial para hacerlo, pues sólo unos dos mil años después se descubrió el telar. Las telas se hacían entrelazando los hilos de una manera muy ingeniosa; en algunos casos combinando hilos de dos colores diferentes. Pero el tejido fue el único descubrimiento novedoso; hay dos más: la cerámica y la arquitectura. El más antiguo es la arquitectura, casi va de la mano con el descubrimiento de la agricultura, pero, en verdad, su desarrollo notable sólo se da en este tiempo. Las casas, es decir el aspecto de la técnica de construcción y de la arquitectura, fueron de manera muy rudimentaria siempre, generalmente con materiales merecedores; en algunos casos, como en el Waka (es decir "colina sagrada") llamada Prieta, al norte de Trujillo, se hacían una especie de cuartos excavados en la basura, forrados con cantos rodados (piedras del río o de la playa); en otros casos, en sitios más al sur, como en el paraje de. Asia, al sur de Lima, con barro se dibujaron algunas casas. Aunque un poco después, la arquitectura comunal fue la que dio un gran salto. Se construyeron edificios públicos, seguramente con ayuda de toda la comunidad, en o cerca de las aldeas, cuya funci6n era ceremonial ya sea religiosa o no. En la sierra, en Huánuco, aparecieron varios de ellos, de los cuales el más destacado es uno que le llamaron Templo de las Manos Cruzadas, sus descubridores, unos científicos de Tokio (Jap6n); se han encontrado varios en la costa, especialmente en la costa central, entre Lima y Trujillo, como el de Aldas, en Casma, el de Río Seco, cerca de Huarmey, o el de El Paraíso, en Chuquitanta (Lima).
  • 75.
    Los edificios sonhechos de piedra y enlucidos sus muros con barro; en algunos casos tienen ornamentaci6n que pudo ser ritual, como el caso de las Manos Cruzada, que aparecen en Kotosh (Huánuco). Son recintos, especialmente los de Huánuco y Lima, que contienen un fogón en su interior, al centro de un cuarto que está dispuesto de manera tal que varias personas se pueden sentar alrededor. Hasta muchos, muchísimos siglos después, la arquitectura de carácter permanente, hecha de piedras o adobes, sólo servirá para construir templos u otros edificios comunales, y las viviendas, edificios domésticos, seguirán siendo muy rudimentarios. En cuanto al descubrimiento de la cerámica, que se produce casi al finalizar esta etapa de increíble creatividad, en realidad hay muchas discusiones sobre su origen; unos dicen que se originó en un solo lugar en el mundo, que se descubrió por sólo una vez en la historia y que de allí se difundi6 a todo el mundo; otros sostienen que tal descubrimiento no es un hecho único y que todos los pueblos que llegan a un cierto nivel de desarrollo, llegan a descubrir la cerámica. Este es un debate del que nosotros preferimos evadirnos hasta que haya más pruebas para cualquiera de los argumentos. En realidad, por hoy lo más importante es el descubrimiento mismo y lo que esto significó en el antiguo Perú. Estamos inclinados a aceptar que el evento se produjo al norte del Perú, sea en Ecuador o Colombia y que de allí se difundió hacia el sur. Sea como fuere, hacia el año 2,000 a.C., aparecen los primeros alfareros, haciendo unas vasijas de color marrón oscuro, muy toscas, que se produce en varias partes. La cerámica no es un descubrimiento sencillo, pero los efectos de su descubrimiento son aún menos sencillos. Hacer cerámica es transformar la tierra en piedra; es hacer del barro, que adopta cualquier forma y es pegajoso, un objeto duro y permanente, con una forma no modificable, aunque frágil. Al modelar la arcilla, uno crea una forma que en la naturaleza no existe; por ejemplo la figura idealizada de una mujer. El barro, con la forma que uno quiere darle, sometido al fuego, se convertirá en piedra. Es un hecho mágico que solo en nuestro tiempo la ciencia puede explicar en términos no mágicos; pero ellos no. De otro lado, en la vida práctica, la cerámica resolvió infinidad de problemas. Los pescadores, por ejemplo, no pueden apartarse mucho de las fuentes de agua para vivir, aun cuando las zonas de pesca sean abundantes más allá; la cerámica los aproxima a los más alejados lugares de pesca, porque pueden trasportar. El líquido y mantenerlo fresco dentro de los recipientes por algún tiempo. Lo mismo sucedía con los agricultores. Todos estos descubrimientos produjeron cambios importantes en la vida de las gentes, pero ellos fueron aun mucho más rotundos y provechosos cuando los hombres estrecharon sus contactos y cuando nuevos descubrimientos permitieron más fructíferas y beneficiosas actividades.
  • 76.
    TAREA DOMICILIARIA Nº1 1. ¿Qué entiendes por alta cultura peruana? 2. ¿Cuáles son las teorías sobre la alta cultura peruana? 3. ¿Cuál es la más importante para usted? ¿Por qué? 4. Ideas principales de Julio C. Tello? 5. ¿Cuáles son las pruebas de Max Uhle? 6. ¿Qué nos dice la Teoría Aloctonista? 7. ¿Por qué es importante la idea de Luis G. Lumbreras? 8. ¿Qué cultura mesoamericana antecede al Perú? 9. ¿Cuál es la cultura matriz para el Perú? 10. ¿Cuáles son las pruebas presentadas por Kauffmann Doig? 11. ¿Qué de nuevo aporta Donald Lathrap? 12. ¿Qué periodo cultural antecede a este tema? 13. Un comentario sobre la lectura. 14. Realizar un mapa conceptual sobre el tema? 15. Hacer un mapa señalando las teorías.
  • 77.
    NIVEL: SECUNDARIA SEMANA Nº 2 PRIMER AÑO MARCO TEÓRICO CULTURAL PRE-HISPÁNICO A lo largo de la historia del Perú y principalmente en el siglo XX, se ha buscado la manera, de buscar una periodificación y esquemas cronológicos. Uno de los primeros fue el cronista Felipe Guamán Poma de Ayala, hace 100 años hizo una aproximación a este tema Max Uhle, pero contraponiéndose al esquema de Uhle. J.C. Tello propuso uno distinto en 1921. Aporte de los esquemas previamente descritos, existen otros como el arqueólogo norteamericano A. L. Kroeber quien en 1942 ideó una secuencia cronológica que ordena la historia del antiguo Perú a partir del año 1500 a.C. utilizando dos categorías: “Horizonte” e “Intermedio”. Esta secuencia es la más utilizada hasta la actualidad. Jhon Rowe en 1956 planteó un esquema que servia principalmente para ubicar la alfarería en una columna temporal, sin considerar aspectos evolutivos o de desarrollo sociopolítico. Lo dividió en dos grandes estadios: Pre-Alfarero y Alfarero; a su vez, el segundo fue dividido en: Período Inicial, Horizonte Temprano, Intermedio Temprano, Horizonte Medio, Intermedio Tardío y horizonte Tardío. En la década de 1960, el esquema de Rowe fue cuestionado por lumbreras quien propuso otro compuesto por: Lítico, Arcaico, Formativo, Desarrollo Regional, Imperio Wari, Estados Regionales, Imperio Tahuantinsuyo. Ciertamente, ambos esquemas tienen vigencia y son distintamente utilizados por los científicos y el público no especializado. Nosotros utilizaremos los Horizontes e Intermedios. LA ALTA CULTURA La aparición de la Alta Cultura presupone: 1. Una agricultura desarrollada (con control de riego y domesticación de cultivos complejos como el maíz, que generaba excedentes. Esta permitió la expansión de la población. 2. La consolidación de núcleos Jerarquizados de poderes de origen cultistas y otros, como castas sacerdotales, jefes militares, etc. 3. Desarrollo artesanal intenso: Cerámica, Textilería, Metalurgia, etc. PERIODIFICACIÓN DE LAS ALTAS CULTURAS PERUANAS HORIZONTE INTERMEDIO Periodo de Periodo de DESARROLLOS HOMOGENIZACIÓN CULTURALES LOCALES. Se CULTURAL. mantienen elementos de la Una cultura se difunde cultura del horizonte en gran parte de área anterior. andina (PANANDINA)
  • 78.
    DESARROLLO DE LAS ALTAS CULTURAS EN EL PERÚ (HORIZONTE E INTERMEDIOS) 1. Es importante la ubicación en cada período. 2. También, la ubicación geográfica. 3. Culturas de Transición (*) PRECERÁMICO 800 - 500 d.C PRIMER HORIZONTE (Aparición del Estado) CHAVÍN Estado 1800–500 d.C PUCARÁ VICÚS Teocrático PARACAS Maestros Artesanos SALINAR INTERMEDIO TEMPRANO MOCHICA LAMBAYEQUE VIRÚ RECUAY LIMA CAJAMARCA NAZCA HUARPA 500–700 d.C (Periodo de los PERIODIFICACIÓN DE LAS CULTURAS SEGÚN JHON ROWE artesanos) TIAHUANACO SEGUNDO HORIZONTE WARI 700-1200 d.C INTERMEDIO TARDÍO (Constructores de CHANCAY CHINCHA CHACHAPOYAS CAJAMARCA CHIMÚ HUANCAS SEÑORIO SEÑORIOS CHANCAS LAMBAYEQYE CUZCO (Sicán) 1200-1438 d.C ciudades) AYMARAS TERCER INCA HORIZONTE 1438-1532 d.C
  • 79.
    CERÁMICA CHAVÍN CERÁMICA NAZCA EJEMPLO DE UCLTURA EN UN HORIZONTE EJEMPLO DE CULTURA EN UN INTERMEDIO PERIODIFICACIÓN DE LA ALTA CULTURA PERUANA SEGÚN DR. LUIS GUILLERMO LUMBRERAS. IMPERIO TAHUANTINSUYO ESTADOS IMPERIALES INCAS ESTADOS REGIONALES ESTADOS IMPERIALES CHIMÚ – CHINCHA HUARI ESTADOS IMPERIALES HUARI MOCHE – NAZCA – DESARROLLOS REGIONALES ESTADOS PRIMARIOS TIAHUANACO FORMATIVO JEFATURAS CHAVIN – KOTOSH ARCAICO TRIBUS CHILCA LÍTICO BANDAS TOQUEPALA – HUIRACOCHA CÁRACTERÍSTICAS EN LA ALTA CULTURA PERUANA Veamos, algunos patrones básicos que caracterizan el formativo en el Perú, o las expresiones más sobresalientes que indican la aparición de la cultura en el Perú. Especialización y esplendor artesanal; la especialización en el trabajo es inherente al cuadro cultural del Formativo, por cuanto el cultivo desarrollado lleva a la vida sedentaria. Sólo así se explica el Florecimiento de las artesanías: cerámica, litoescultura, metalurgia, tejidos arquitectura monumental de piedra y de barro, etc. Repasemos las características que ofrece el formativo en el concerniente a las diversas expresiones artesanales antes señaladas.
  • 80.
    ARQUITECTURA Centros de poder, cultista y ceremoniales de planos simétricos, orientados de preferencia hacia el Este; estructura central con proyecciones en sus flancos, que encierran un patio hundido, el mismo de forma cuadrada o circular y que acaso simbolice una boca o un ojo. Muros de piedras grandes emplazadas con mortero constituidos por piedras pequeñas o cuñas y barro cuyos parámetros van revestidos con piedras labradas, etc.  LITOESCULTURA “Estelas”, formadas por piedras de distinto tamaño y de formas simétricas o asimétricas (Sechín), con relieve generalmente en una de sus caras, de función arquitectónica evidente al revestir aparejos (Sechín), (Chavín); monolitos, o piedras alargadas trabajadas con relieve por todas sus caras; cabezas escultóricas. Relieve trabajados en base a Líneas, en base a relieves planos a relieves-redondeados en base a líneas anchas o surcos; vasos pequeños de piedra, morteros con diseños en relieve o figurando aves o pumas. Vaso de Piedra Cupisnique 8.5 cm.  CERÁMICA De difícil caracterización por las modalidades y las diversas líneas evolutivas que comprenden. La cerámica Cupisnique-Chavín, sus características básicas color negro, gris, chocolate, con cocción en Horno cerrado que confiere tonalidad oscura a la cerámica, con decoración incisa y pintura post-cocción (Ocucaje, paracas, tembladera); con líneas incisas o en relieve; formas esféricas de cántaros con asa-estribo, etc; con boca “biselada” (más tarde como tradición tomando la forma de anillo, en Mochica temprano y Vicús). Cerámica escultórica Vicús del tipo Moche, con  TEJIDOS reminiscencias Chavinoides. Telas o telar (Complejo Chavinoide). De Ica, representando seres de la mitología Chavín; ausentes en la Costa Norte y en la sierra, por condiciones climáticas desfavorables. Fibra de algodón: Tamaño grande de las telas, acaso “mantos” Pintura marrón, etc. Figuras con líneas dejadas en blanco. Figuras en la cerámica Vicús, muestran el uso de diversidad de prendas de vestir, algunas con aplicaciones metálicas de “colgajes” circulares.  METALURGIA Adornos Y vajillas de oro (vasos ceremoniales, etc). Hallazgos de Changoyape (Complejo Chavinoide) de figuras míticas repujadas sobre oro laminado y recortado, siguiendo contornos determinados, figurativos metalurgia Vicús y frías de tecnología avanzada:
  • 81.
    Planchas de cobre,doradas martillando láminas de oro, empleo de la técnica “colgajos”” circulares que vibran con el aire. Metalurgia de Frías , de despliegue artesanal: repujados, figuras huecas, soldadas con elementos movibles (cabeza, etc). Trabajos de miniatura, pinzas de depilar suntuosas en forma de media luna, narigueras, etc. LA AGRICULTURA Y LA “DOMESTICACIÓN DEL HOMBRE” No hay “alta cultura” de la antigüedad sin una forma evolucionada de la agricultura, sin que la alimentación esté supeditada al cultivo de la tierra. Sólo la actividad agrícola desarrollada llevará a los grupos humanos a transponer los linderos del “primitivismo” constituyéndose en la auténtica fuente generadora de la “alta cultura”. Podría decirse que por la agricultura son domesticados, por igual, plantas y hombres. En efecto, la agricultura desarrollada obliga a los grupos humanos a establecerse en una región o lugar determinado, por generaciones; es decir, los tornará sedentarios. Y no tan sólo porque tienen así su alimentación asegurada, sino debido también a la necesidad de atender permanentemente las diversas faenas necesarias al cultivo de la tierra (1) Pero el establecimiento permanente en un lugar determinado ha de llevar, a su vez, a que el hombre disponga del tiempo necesario entre cosecha y cosecha, para inventar nuevos utensilios, perfeccionarlos tecnológicamente y dárseles formas artísticas (2). La cerámica no puede, teóricamente, aparecer en edades anteriores a la agricultura: es frágil y pesada, y habría ofrecido dificultades de transporte en tiempos en que el hombre era todavía nómada. Algo parecido sucede con el desarrollo de la arquitectura, que también es, con propiedad, hija de la actividad agrícola: en efecto sólo la vida agrícola y el consiguiente sedentarismo justifica el dedicar esfuerzos a la construcción de viviendas, que no hay que abandonarlas luego. Más aún, se levantan centros ceremoniales y cultistas cada vez más grandes y suntuosos, dedicados a la administración y a las fuerzas sobrenaturales que intervienen en la germinación de los cultivos: lluvia, concepto de madre tierra; etc. De tal manera que también las ideas mágico religiosas se enriquecen notablemente con la actividad agrícola. Otro aspecto capital, que también se explica como consecuencia de la actividad agrícola, es el aumento de la población. La agricultura, en efecto que permite una alimentación segura y permanente, produce presiones demográficas. A su vez el incremento de la población plantea el reto de lograr un nivel cada vez más alto de productos alimenticios; ello se traduce en la necesidad de domesticar nuevas plantas y en la exploración de mejores técnicas del cultivo, solucionadas en el Perú antiguo con irrigación artificial, terrazas de sembrar, abonos, e instrumentos agrícolas (taclla). Pero la población continua creciendo en razón de la solución alimenticia inicial, que significa la agricultura misma y las nuevas soluciones dadas por el hombre para lograr mayores recursos agrícolas, para alimentar la creciente prole. Esta presión engrandecerá, a su turno, un estado de belicosidad entre subgrupos y grupos vecinos, por el dominio de las aguas necesarias a los campos de cultivo, y la ampliación de las áreas mismas necesarias para la agricultura.
  • 82.
    Por su parte,aquello ha de motivar que los grupos busquen organizarse mejor, para así lograr más poder. La organización, que surge como una necesidad, se extenderá sobre la producción de los alimentos, sobre la defensa de los campos de cultivo frente a la rapacidad de grupos vecinos, sobre el control de las aguas, sobre la búsqueda den nuevas tierras y el despojo de las mismas, etc. Todo ello exige la formación de una clase dirigente, una elite conductora que vele eficientemente por los destinos del grupo. Esta elite conductora que vele eficientemente por los destinos del grupo. Esta elite controladora del poder reclamará privilegios para sí y sus descendientes. Se establecen divisiones en el trabajo; especialización en diversas actividades: las de gobierno, las de dedicación en las esferas mágico-religiosas que aseguran el amparo de las divinidades, las de la producción material de los alimentos, las de las artesanías, etc. Con ello la sociedad quedará cada vez más dividida en estratos sociales: surge nítidamente el hombre dedicado al cultivo (campesinado), el grupo de mandones políticos y religiosos –que se ubican en templos y palacios-, y los especialistas en las artesanías y otras actividades específicas, que viven en conjuntos urbanos –acaso también en “barriadas” en torno a centros culturistas – o bien en determinados sectores de los mismos de mayor o menos prestigio. En tiempos en que se practica la agricultura desarrollada el hombre recobra su status de privilegio frete a la mujer; en parte, probablemente, debido a que interviene en las faenas agrícolas que reclaman fuerza física: obras de canalización, acueductos, etc. La mujer aparece ahora como colaboradora y sumida en una especie de esclavitud, si se mira con el lente actual. Este estado de cosas al que conduce el florecimiento de la agricultura y que impulsa al hombre a la civilización, que “la doméstica”, prevalecerá hasta la conquista española, con sólo variantes particulares reinando rivalidad y belicosidad permanentes entre grupos y naciones que se forjan y sucumben dando paso a la expansión de grupos mejor organizados, por lo mismo más poderosos que imponen, temporalmente, su dominio en áreas mayores: su idioma sus dioses, sus estilos en las artes, etc. Y serán los restos de estilos de las artesanías con sus representaciones arqueológicos más importantes para el conocimiento de esa cultura ya que no se dispuso de una forma superior de escritura.
  • 83.
    TRABAJO PRÁCTICO Nº2 Apreciacon análisis el dibujo y contesta las siguientes preguntas: 1. ¿Cuál es lo más importante para construir un templo? ....................................................................................................................................................................................................... ....................................................................................................................................................................................................... ....................................................................................................................................................................................................... ....................................................................................................................................................................................................... 2. ¿Qué actividades surgieron con el formativo? ....................................................................................................................................................................................................... ....................................................................................................................................................................................................... ....................................................................................................................................................................................................... ....................................................................................................................................................................................................... 3. ¿Si tú viveras en el formativo y fueras del pueblo como distribuirías tu tiempo? ....................................................................................................................................................................................................... ....................................................................................................................................................................................................... ....................................................................................................................................................................................................... .......................................................................................................................................................................................................
  • 84.
    HISTO - LETRAS  Encontrar todas las palabras posibles de acuerdo al tema desarrollado: P E R I O D I F I C A C I O N E L H U H K R O E B E R N A R E A L A Z I U S O A C I H G O M T N Q R I L Z S M A E R E C U A Y W A E E U A G E C E A R T I C H A N C S R R W E M R T A R C I O Z V I R Ú M U I M O O I U C A A H H D O C Z U C E C A E R L C L O B T A C R N U M I H C I C D N O A A I Z I N N E T I H U A N V N I O G I T L I L C I C E T E X T I L I O H O C E V A I A H A L U M B R E R A S J E A M J M M Y C S a.- ................................................................................... i.- ...................................................................................... b.- ................................................................................... j.- ...................................................................................... c.- ................................................................................... k.- ...................................................................................... d.- ................................................................................... l.- ...................................................................................... e.- ................................................................................... m.- ...................................................................................... f.- ................................................................................... n.- ...................................................................................... g.- ................................................................................... ñ.- ...................................................................................... h.- ................................................................................... o.- ......................................................................................
  • 85.
    TAREA DOMICILIARIA Nº2 1. Mencionar a las personas que hacen una división de las culturas peruanas. 2. ¿En qué consiste la división de Jhon Rowe? 3. Explicar la división de Luis G. Lumbreras. 4. ¿Qué es un Horizonte? 5. Mencionar las culturas peruanas que pertenecen a un horizonte? 6. ¿Qué es un Intermedio? 7. 5 culturas pertenecientes a un Intermedio 8. ¿Qué es una tribu? 9. ¿Qué es un estado imperial? 10. Características culturales en el Formativo 11. Importancia de la Arquitectura. 12. Importancia de la Cerámica 13. Realizar un mapa conceptual sobre el tema. 14. Hacer un comentario sobre la lectura. 15. Realizar 5 dibujos sobre el tema.
  • 86.
    NIVEL: SECUNDARIA SEMANA Nº 3 PRIMER AÑO CULTURA CHAVÍN De los templos que había en el Horizonte Temprano, uno adquirió gran prestigio: El Templo de Chavín de Huántar. Chavín o Chavín de Huantar es un pueblo serrano 3200 m.s.n.m. que se encuentra en la falda oriental de la Cordillera Blanca, provincia de Huari, Callejón de Conchudos, bañado por los ríos Mosna y Huacheccsa, departamento de Ancash. Cuenta la historia que hacía el siglo XVI fue visitado por el cronista español Cieza de León, más no le prestó mayor importancia ; luego es visitado por Antonio Raimondi en el siglo XIX; a quién debemos el conocimiento de la Estela de Raimondi. Sin embargo a quien podemos considerar el verdadero descubridor de Chavín, es el arqueólogo peruano Julio C. Tello en 1919. VISTA PANORÁMICA DE CHAVÍN DE HUANTAR El complejo consiste en dos templos: el antiguo al norte y el nuevo al sur. MESOPOTAMIA CHINA EUROPA ÁFRICA Se fortalece el imperio La dinastía Shong S.XII : Grecia Arcaica o Asirio 1600-1027 fue un primitiva. 2000-612 período de 753: Fundación de Roma Hacia 900 a.C. florecimiento 1500 327: Alejandro Magno Se funda Cartago en la actual conquista la India. Túnez. A.C. LÍNEA DE TIEMPO LA CULTURA CHAVÍN A.C. 1200 300
  • 87.
    Centro más importante:CHAVÍN DE HUÁNTAR (ANCASH) Difusión:  Norte: Río Tumbes – Cajamarca  Sur : Río Grande (Ica) – Ayacucho  Este : Río Marañón nacientes del Huallaga  Oeste: Océano Pacífico  Chavín comprendió la Costa, Sierra y parte de la Ceja de Selva. Condiciones de desarrollo: Agricultura desarrollada (control de riego y domesticación de cultivos complejos). Ejemplo: el maíz Desarrollo Artesanal Consolidación de núcleos jerarquizados de poder de origen cultista. Organización política: Estado Teocrático (gobernado por reyes sacerdotales). Aparecen las clases sociales. Sacerdote Nobleza (casta guerrera) Campesinos vivían organizados en Ayllus Sabías que … las cabezas clavas adornan la fachada exterior de Chavín de Huantar. Actualmente sólo queda una en su lugar de origen. Los arqueólogos las han llamado así por que la nuca atraviesa la pared como si fuera un clavo…
  • 88.
    ORIGEN DE CHAVÍN Sabías que … uno de los fenómenos sobre el cuál discuten los arqueólogos hasta hoy es el origen de la cultura Chavín … Fue el primero en excavar el templo, Abajo, algunos de estos planteamientos. Chavín se origino en la Selva. Tello la Para Julio C. Tello llamó “Cultura Matriz”, pues pensó que esta cultura había sido el origen de todas las otras culturas peruanas. Sostuvo que Chavín era de origen Según R. Larco costeño, pues en Sechín, por ejemplo Hoyle que fue anterior a Chavín, había representaciones muy similares. Señala que la influencia religiosa vino de la costa y fue llevada a las altura, allí unida a tradiciones amazónicas, Para Richard Burger fue madurando hasta crear un nuevo culto que, reelaborado y fortalecido, se extendió en el Perú. ARQUITECTURA ARQUITECTURA CHAVÍN Usaron materiales, costa (barro), sierra (piedra), se caracterizó por las formas geométricas, combinadas en sus construcciones, por 2 ejemplo: 1 Pirámide Trunca, patio, pozos hundidos, distribución de los edificios en “U”, etc. Además construyó edificaciones subterráneas con diseños tipo 3 laberínticos. Templo Principal: Templo de Chavín de Huántar apuntan hacia el 4 5 readornado con figuras de piedra (cabeza clava) en su interior se encuentra el Lanzón Monolítico. 1. Plataforma pirámide trunca. 4. Plaza Hundida circular 2. Andenes, terrazas. 5. Plaza hundida rectangular 3. Edificio en “U”  Otros templos: - Kunturhuasi (Cajamarca) - Pacopampa (Cajamarca) - Garagay (Lima) - Cupisnique (La Libertad) - Moxeque (Casma) - Punkuri (Casma) - Cerro Blanco (Casma) - Chongoyape (Lambayeque) - SEchín (Casma) - Caballo Muerto (Trujillo) - Palca
  • 89.
    Los templos teníanfunciones: a) Religiosas b) De intercambio y control social c) De conocimiento astronómico  Religión: “Dios Jaguar”. Kauffmann lo llamo “Piscoruna”. Personaje antropomorfo con características de: - Jaguar - Antropomorfo - Ave de rapiña - Serpiente DIOS  Cerámica: JAGUAR Destacó la de tipo ceremonial, es decir, la que se utilizó en el culto. Estos huacos ceremoniales tenían el cuerpo globular con pico y asa estribo. Eran ceramios monocromos negros o grises, se encuentran adornados con motivos felínicos hechos en altos y bajos relieves.  Escultura: HUACO CEREMONIAL Fue la actividad que más desarrollaron. En la sierra se tallaba la piedra, lo más común fueron las estrellas o lápidas (piedra planas con figuras en alto relieve); los obeliscos en forma de prismas estas piedras eran llamadas blancas. Restos: - Obelisco Tello - El Lanzón Monolítico - La Estela de Raimondi - Estela de Yauya - Cóndor de Chavín CABEZA CLAVA - Cabezas Clavas CONDOR CHAVÍN
  • 90.
    AMPLIACIÓN DEL TEMA El arte lítico en la Escultura Es obligado hablar en este punto de los principales objetos de culto, de Chavín.  El Lanzón Monolítico Como ya sabes, se encuentra en el Templo Antiguo. Es una de las esculturas más representativas del Arte Chavín. Mide 5.53 mts. De altura y el material es granito blanco trabajado en bajorrelieve. EL LANZÓN MONOLÍTICO Mide 5.53 mts. De altura Representa una divinidad. Es un personaje felínico con características humanas: de pie, con los dedos de los pies y las manos terminados en garras, el brazo derecho hacia arriba y el izquierdo hacia abajo. Lleva aretes, collar túnica y cinturón. El cabello es figurado como serpiente.  La Estela de Raimondi Mide 1.98 mts. X 74 cms., es de granito trabajado en planorrelieve. No se conoce su lugar originario. Pertenece a una época tardía de Chavín: 600 a.C. Corresponde a un dios con forma humana, con rasgos felinos. Está al pie, con los brazos abiertos, sosteniendo en cada mano una especia de báculo. En la parte inferior, los báculos terminan en cabezas de felinos, en la parte superior tienen cabezas de serpientes. Las manos y los pies terminan en garras. La cabeza es bastante grande y de forma rectangular. La boca de labios gruesos, muestra cuatro colmillos curvados. Los ojos tienen las pupilas hacia arriba. ESTELA DE RAIMONDI DE CHAVÍN De un cinturón decorado surgen dos serpientes a cada lado. Encima Mide 1.98 mts. de alto y de la cabeza hay una larga y complicada serie de dibujos a manera 0.74 mtrs. de ancho de tocado con radicaciones. Material : Diorita
  • 91.
    El Obelisco Tello Lleva ese nombre en reconocimiento a la labor de investigación realizada por el científico Julio C. Tello. Pertenece al período más antiguo de Chavín: 1000 a.C. El obelisco es un pilar de granito, de 2.52m de altura. esculpido en las cuatro caras. Tiene una forma alargada, de corte rectangular. Representa dos animales en forma muy compleja. Uno está en actitud de devorar a tres animales, un ave, un pez y un monstruo. El otro, parece haber devorado ya a otros seres. También están representados aves, serpientes y felinos. EL OBELISCO TELLO Mide 2.52 mts. de altura y 0.32 mts. de ancho. Material : Granito
  • 92.
    TRABAJO PRÁCTICO Nº3  Deberás apreciar por unos minutos los siguientes cuadros o dibujos, debiendo. Luego señalar las características más importantes: 1. ..................................................................................................... 1 ..................................................................................................... 2. ..................................................................................................... 2 ..................................................................................................... 3. ..................................................................................................... ..................................................................................................... 4. ..................................................................................................... 3 ..................................................................................................... 1. ............................................................................................ ............................................................................................ 2. ............................................................................................ ............................................................................................ 3. ............................................................................................ ............................................................................................ 4. ............................................................................................ ............................................................................................ 1. ..................................................................................................... ..................................................................................................... 2. ..................................................................................................... ..................................................................................................... 3. ..................................................................................................... ..................................................................................................... 4. ..................................................................................................... .....................................................................................................  ¿Qué es una Teocracia? .............................................................................................................................................................................................................. .............................................................................................................................................................................................................. ..............................................................................................................................................................................................................
  • 93.
    Capítulo Sexto LOS DIOSES DE CHAVÍN Donde se trata de los orígenes de la Civilización Andina, de la manera cómo aparecieron los artesanos y otros especialistas, del descubrimiento de la metalúrgia y del desmesurado crecimiento de los templos y la importancia de los sacerdotes; todo lo cual ocurrió entre los años 1,500 a 500 a.C. Cuando se ingresa al templo de Chavín, se tiene la sensación de entrar en un mausoleo lleno de fantasmas feroces. El silencio es total, pues ni siquiera se escucha el ruido del viento exterior, del que uno está separado por gruesas murallas y un sólido techo de piedra. Las galerías son angostas, altas, frías; es fácil perderse en ella; forman un laberinto cruel para el neófito. Al centro, en medio de una granizada de piedras, hay un cuchillo gigantesco, tallado en piedra, como caído del cielo y clavado en lo profundo de la tierra; le llaman el Lanzón, tiene más de cuatro metros. Pero no es simplemente la figura de un cuchillo, es más bien la terrible imagen de un dios humanizado, que ávido de sangre muestra las fauces con filudos colmillos curvos. Tiene la mano derecha en alto y uñas son garras y los cabellos son serpientes. Es impresionante la figura de este dios perdido hoy en el laberinto de un templo destruido por los siglos. Chavín está en medio de la sierra, en un lugar en donde comienza a formarse el Callejón de conchudos, entre las montañas, al pie de un río. Las montañas están al oriente de la cordillera Blanca, aquélla del Huascarán y el río se llama Mosna. En éste lugar que sirve de testimonio de lo que ocurrió en el país hace más de tres mil años, cuando unos hombres construyeron una nueva forma de vida. Ya no eran más los habitantes andinos, trashumantes cazadores-recolectores, ya no eran más los semidesnudos salvajes de los primeros tiempos, pues las cuevas y los abrigos naturales habían sido abandonados gracias a la nueva técnica de construcción; todo era diferentes, los instrumentos, las costumbres. El nuevo régimen permitió un ascenso de la importancia de los núcleos de vida en las aldeas, de manera tal que ellas fueron creciendo en número y tamaño. El avance de la tecnología agraria había creado la necesidad de nuevos tipos de personas, a manera de especialistas dedicados al estudio de los movimientos del sol, las estrellas y la luna y al mismo tiempo técnicos en la distribución de las aguas para la ampliación y servicio de los campos de cultivo; estos especialistas vivían en las aldeas y a medida que avanzaban sus conocimientos aumentaban su prestigio y su poder social; más bien que científicos en posesión de conocimientos derivados del estudio, ellos eran poseedores del don “sobrenatural” de controlar las lluvias y los cursos de agua, por lo tanto estaban ligados a los dioses; eran “sacerdotes” de los dioses. Las aldeas en donde tales especialistas vivían, crecieron inusitadamente, tanto por el hecho de que los campesinos los favorecieron con gran parte de sus excedentes de producción agropecuaria, cuanto porque los mismos sacerdotes decidieron montar su propio sistema de vida, que condujo a la institucionalización de los templos y a la formulación de lo que se llama la iglesia o sea una organización al servio de la religión.
  • 94.
    Algunas aldeas devinieron,pues en centros ceremoniales, que para ser tales requirieron de nuevos tipos de especialistas y otros servidores. En efecto, los sacerdotes, más bien técnicos hidráulicos, formaron en torno a los templos que ellos mismos comenzaron a edificar, una élite de servidores “a tiempo completo” deslizados del campo, principalmente constituida por artesanos. Los ceramistas más destacados de la comunidad, los mejores tejedores, los picapedreros fueron asimilados al servicio de los templos, donde los sacerdotes “adivinaban” los períodos de sequía, de lluvia, etc. Los artesanos fabricaban los objetos litúrgicos que acompañaban las ceremonias de los sacerdotes. Tres mil años antes de nosotros … Es así como se fue gestando un nuevo tipo de sociedad. Hacia el año 1,000 antes de nuestra era, es decir hace unos tres mil años, todo este proceso desemboca en una revolución social que marcó el punto de partida de la nueva sociedad. Los campesinos, a cambio de los servicios que recibían de los sacerdotes, les entregaban un parte de la producción, los excedentes, de modo tal que todos aquellos que vivían en torno a los templos vivían de los servicios “religiosos”, sin intervenir directamente en la producción de alimentos. Pero, en la medida en que los habitantes de tales centros religiosos aumentaban, la cantidad de excedentes requerida era también ascendente; el peligro de una sequía, de una plaga o cualquier eventual pérdida en la producción campesina afectaba a los sacerdotes y sus allegados en forma igual o más bien mayor que a os campesinos; por eso, era menester crear un sistema que asegurase la subsistencia de este nuevo género de personas desligadas de la comunidad agraria: el sistema lo dio la misma religión. La alternativa de poder negarse a entregar una parte de la producción, que debió poseer la comunidad campesina en los comienzos de este proceso, debió ser clausurada para eliminar el grave peligro que ello significaba para los habitantes de los templos y sus alrededores. Para eso fue indispensable crear un régimen de obligaciones imprescriptibles, sancionadas por los dioses, en tanto que ellos, los dioses, eran “en última instancia” quienes debían ser retribuidos por los campesinos, por los servicios que “a través de los sacerdotes” ellos ofrecían. La tarea de crear tales dioses fue seguramente larga y difícil, aun cuando cada fuerza natural era una divinidad. Los sacerdotes fusionaron sus conocimientos con la habilidad de los artesanos y ambos, en santa alianza, edificaron en piedra, en barro, en hueso o en telas un olimpo tangible de dioses severos, más bien feroces, represivos, dueños de todos los poderes y acreedores de todos los hombres y su trabajo. Se estableció así la teocracia. Pero la teocracia, que es el gobierno de los dioses a través de sus “representantes”, no fue, naturalmente, establecida sin resistencia, ella es el inicio de la explotación del hombre por el hombre, es el origen de la sociedad de clases, es el origen del Estado … y todo esto surgió como producto de una revolución en la que las comunidades campesinas fueron sometidas por los habitantes de los centros ceremoniales emergentes. Tal proceso fue desigual en los Andes; en unas partes se produjo antes y en otras después… quizá también tuvo causas distintas en otras regiones. Hacia el año 1,000, unos siglos antes quizá, antes de nuestra era, los sacerdotes habían ganado y tenían el control de la sociedad. Los sacerdotes y artesanos de Chavín. Como toda revolución social, tuvo ésta una secuela explosiva de desarrollo económico y tecnológico. Los sacerdotes interesados en mantener su poder, estimularon, al máximo, la producción artesanal y permitieron el descubrimiento de nuevos recursos tecnológicos, tales como el trabajo de los metales (inicialmente el oro y más tarde el cobre y la plata). Al mismo tiempo, el intercambio de productos entre extensas zonas se intensificó a tal grado que el territorio de los Andes pudo entrar en contacto con Centroamérica y con la
  • 95.
    Selva Amazónica lasierra y la costa se unieron por el intercambio de alimentos y productos manufacturados, y los objetos hechos por los artesanos de los centros ceremoniales recorrieron longitudinalmente la costa y la sierra. El intercambio provoc6 situaciones novedosas en la economía y en la cultura; productos de origen serrano y selvático fueron ambientados a la costa y en la sierra se fundieron las tradiciones se1váticas y costeñas; la agricultura se hizo pues, entonces, diversificada y amplió sus posibilidades en todo sentido, gracias a la hidráulica, a la experimentación, la variedad de cu1tivos, etc., la pob1ación aumentó junto con la bonanza y los centros ceremonia1es, con sus sacerdotes y artesanos, se hicieron más poderosos y fastuosos. En algún lugar, quizá en varios, los dioses fueron figurados como demonios represivos y esta imagen de lo sobrenatural debi6 haber tenido el éxito deseado; por eso, cuando un día entre los días en aquel lugar en medio de la sierra, que hoy llamamos Chavín, se consolidó la existencia de un centro ceremonial imponente, y los sacerdotes reunieron a los dioses y los grabaron en las piedras, ese lugar alcanzó un renombre de primera magnitud. Pero, en verdad, los dioses no fueron labrados en Chavin simplemente por azar o por la buena disposici6n de los sacerdotes; es que en Chavín se edific6 algo más que un simple centro ceremonial. No está bien claro aún el proceso, pero es del todo evidente que en momento dado del ascenso de todo el nuevo sistema, una regi6n al centro de la selva, la sierra y la costa, como es Chavín, se convirtió en un nudo de caminos importantes, de modo tal que, probablemente, los costeños que requerían productos de la selva podían encontrarlos en Chavín sin necesidad de ir hasta la selva misma y viceversa; y así, para los hombres de toda la tierra. Los sacerdotes y artesanos de Chavín se beneficiaron con esto; por eso, en su templo se encuentra ofrendas de todas partes... se convirtió en el centro ceremonial más importante de los Andes y eso permitió "exportar" sus dioses en todas direcciones y con ellos seguramente también parte de sus manufacturas. Chavín se convirti6 en el "centro del mundo". El felino (animal poderoso y feroz) decorado con serpientes (animal, mítico que representaba la sabiduría). Esta era la divinidad central de la cultura Chavín. De los orígenes de la Civilización en el Perú. Por : Luis G. Lumbreras.
  • 96.
    TRABAJO PRÁCTICO Nº3 Resolvamos el siguiente rompecabezas. 1 2 3 4 5 6 7 8 9 10 1. Estado cultural de la cultura Chavín es el “Primer …………”. 2. cultura descubierta por Julio C. Tello en 1919. 3. Arte lítico que lleva como nombre “…………… Tello” 4. Fue visitado Chavín durante el siglo XIX. 5. ¿Qué son Mosna y Huacheccsa? 6. La casta guerrera es conocida como. 7. Chavín era un estado …………… 8. La construcción Chavín es una pirámide … 9. Su función religiosa y de intercambio. 10. Destacó el Huaco Ceremonial estamos hablando de …
  • 97.
    TAREA DOMICILIARIA Nº3 1. ¿Quién descubrío Chavín y cuándo? 2. Importancia del Templo Chavín de Huantar. 3. ¿Qué clases sociales hay en Chavín? 4. ¿Qué es Teocracia? 5. ¿Cuáles fueron las condiciones para el desarrollo de Chavín? 6. Características de la religión. 7. Características de la cerámica. 8. Características de la escultura. 9. Importantes restos escultóricos. 10. ¿Qué son las cabezas clavas ? 11. ¿Por qué el lanzón monolítico? 12. ¿Qué importancia tiene la cultura Chavín? 13. Leer la lectura y realiza un resumen de ella. 14. Realiza un mapa conceptual del tema. 15. Ilustrar el tema.
  • 98.
    NIVEL: SECUNDARIA SEMANA Nº 4 PRIMER AÑO CULTURA PARACAS La palabra “paracas” significa “lluvia de arena”, pero también podría ser “gente de frente grande”, ya que en la lengua Kauke (Yauyos), la raíz tiene dicha traducción. La cultura Paracas se dio a conocer en el mundo por sus fardos funerarios. Éstos se encontraron sepultados en una hilera de montañas de arenas rojizas que penetran al mar formando una Península. En 1925 Julio C. Tello descubrió Paracas como zona arqueológica. No son claros los antecedentes de la cultura Paracas. Lo que sí es evidente es que las influencias que recibieron del norte (Valle de Topará y Callejon de Huaylas) permitieron la germinación de un desarrollo local que tiene en los textiles una de las expresiones tecnológicamente más logradas del mundo andino. Principales sitios de la Cultura Paracas Huaca Alvarado Islas de Chincha Península de Paracas Cerro Colorado Islas Sangayán KARWA Sabias que hemos sido la primera cultura de la costa y reconocidos mundialmente por nuestros mantos y Animas Altas trepanaciones
  • 99.
    594: Solón 496: Resulta 323 : Muere 7371 : Rebelión 753 : Fundación de del Monte de Roma gobierna Sacro Alejandro Espartaco Atenas Magno A.C. LÍNEA DE TIEMPO CULTURA PARACAS A.C. 700 100 Siglo V 480 El siglo de Pericles 425 Vivió Herodoto Padre de la historia  Ubicación : Cerro Colorado, Península de Paracas; 15 km de Puerto de Pisco , Departamento de Ica.  Descubridor: Julio C. Tello – 1925  Extensión: Toda la Península de Paracas  Cronología: 700 – 100 a.C. Sin embargo podemos hablar de dos períodos.  Centros más importantes: - Cerro colorado - Tajahuana - Cabeza Larga - Media Luna  LOS PERIODOS CULTURALES: CAVERNAS (700 – 300 a.C.) ATRIO TUBO Sociedad: agrícola y guerrera. CAVERNA Capital: Tajahuana principal centro ceremonial media luna. FARDOS Textilería: Inferior o Necrópolis. FUNERARIOS Sus tumbas se caracterizan por las cámaras funerarias en forma Uterina o de botella hasta 8 metros de profundidad donde se depositaron los fardos funerarios. CAVERNAS FUNERARIA: CORTE VERTICAL
  • 100.
    Cerámica: Base : Plana Forma : Acalabazada Asa : Puente con dos pisos Color : Polícroma Pintura : Fugitiva Técnica : Post – coacción La mayor cantidad de ejemplares proviene de la zona CERÁMICA PARACAS CAVERNAS de Ocuaje. Representación de felino con círculos sobre el cuerpo.  Medicina: Practicaron las trepanaciones craneanas con fines quirúrgicos y rituales, en cuanto a la deformación craneana se practicó para diferenciar grupos sociales. Cirujano : Sirkah Etapas : Incisión, raspado, barrenado. Anestésicos : chica, coca, etc. Instrumentos : Cuchillo de obsidiana, CUNEIFORME dientes de cachalote. Realizaron: 1. Técnica de Momificación 2. Trepanaciones Craneanas 3. Deformaciones Craneanas TABULAR CILÍNDRICO Aún se desconoce que originó las trepanaciones en los cráneos de los hombres paraquenses. Unos dicen que las deformaciones pudieron haber generado dolores de cabeza y por tal motivo se hacían trepanaciones. Otros creen que esta época las fracturas de cráneo eran muy frecuentes a causa de los conflictos bélicos y por ese motivo se trepanaba para reducir las fracturas de cráneo. La operación se efectuaba anestesiando al paciente. Se cree que la coca, el alcohol y hasta la hipnosis pudieron servir de analgésico. Luego con un cuchillo de obsidiana que funcionaba como un bisturí. Se cortaba el cuerpo cabelludo y los músculos necesarios hasta llegar al hueso.
  • 101.
    NECRÓPOLIS (300 a.C. - 100 a.C.)  Se rompe la influencia de Chavín por la aparición de más dioses, se considera como una transición entr Chavín y Nazca.  Capital: Topara  Tumbas Rectangulares unidas por pasadizos o galerías.  Cerámica: Base : Plana Forma : Acalabazada Asa : Puente con 2 picos Color : Monocromo (crema) Pintura : Pre-cocción Figuras, frutos y animales.  Textilería : mejor textilería de América. CERÁMICA NECRÓPOLIS  Materiales : Lana de auquénidos, plumas, cabellos humanos, tintes indelebles, colores primarios azul (añil), rojo (cochinilla), amarillo (vegetales).  Representan seres antropomorfos (geniecillos y seres mitológicos con lenguas bifurcadas),figuras geométricas.  Técnica Urdimbre y trama.  Se encontró : - Manto - Llanto - Chuko - wiraca  Escritura : Según Victoria de la Jara, los paracas tenían escrituras en forma de figuras geométricas llamadas Tokapus, que se encuentran en los mantos y cerámicas. LA VESTIMENTA Los hombres de la cultura Paracas usaban cotidianamente un turbante llamado llauto que a veces era sujetado o reemplazado por una waraka u honda. También se ponían un unku, que es una especia de camisa sin mangas que les llegaba hasta la cintura. Algunas veces empleaban esclavinas que semejan un poncho corto que cubre los hombros y cae por el torso hasta el abdomen. Usaban taparrabos o waras en el caso de los hombres y un faldellín. Finalmente se calzaban con sandalias de fibra vegetal que podían combinarse con lana y cuero de algún mamífero. Por lo general la tela era sencilla al igual que la decoración.
  • 102.
    No sólo resultansorprendentes por su hermoso colorido y su espectacular tamaño. Si los miras bien descubrirás otras características muy peculiares de estos tejidos: muchas de sus figuras están bordadas que vistas de unas posición muestran un personaje e invertidos; ¡muestran otro!. Este recurso es muy difícil de lograr, se llama “anatropismo”. ¿ QUÉ CONTENÍA UN FARDO? Después del descubrimiento de Cabezas larga CERÁMICA y Cavernas, Julio C Tello y Mejía Xespe ESCULTÓRICA continuaron las excavaciones en la Península. PARACAS En octubre de 1927 encontraron un tercer NECRÓPOLIS sitio arqueológico en la falda norte del Cerro Representación de Colorado entre Cavernas y Cabeza Larga: una canasta llena Paracas Necrópolis. de lúcumas. Se trataba de un enorme cementerio. Toda Simboliza la una ciudad habitada por muertos enterrados comida permanente con ropajes sumamente lujosos adornados con que ponían en las objetos ceremoniales y simbólicos. tumbas. FARDOS FUNERARIOS PARACAS NECRÓPOLIS Estás cámaras funerarias de variado tamaño Muestra la tela protectora antes del contenían 429 fardos funerarios envueltos en desfardelamiento. maravillosos mantos bordados. Las cámaras habían sido construidas sobre los restos de, poblaciones aún más antiguas. Tello explica: “Los entierros masivos y dispersos de momias enfardeladas del período de Paracas fueron efectuados en las ruinas de los primitivos barrios (…) de modo que las viviendas de Cabeza Larga y Wari Kayan se convirtieron en el panteón sagrado de los últimos descendientes de la familia paraquense. DESFARDELAMIENTO DE UNA MOMIA PARACAS Un fardo Paracas Necrópolis podía medir, TEXTIL PARACAS NECRÓPOLIS NECRÓPOLIS antes de abrirlo, hasta 1.60 m. de altura por 2 Representación de personajes con atuendos rituales. Muestra manto interior finamente bordado. metros de ancho. Un fardo contenía al difunto en El fardo tienen la forma conoide de un bulto posición fetal envuelto en de tela. LA VIDA Y maravillosos mantos y colocado sobre LOS HUAQUEOS LA MUERTE una canasta. Generalmente iba acompañado de ofrendas: collares de caracoles, un cetro emplumado, un Una revolución militar obligó a Tello a Para el mundo andino tradicional la madre turbante, una honda, muñequeras, un renunciar al cargo de director del museo. La tierra es concebida como un ser vivo. Es plato de cerámica con choclo, yuca y arqueóloga Anne Paul explica lo que pasó en ella la que da vida a los seres que frijoles. También podía haber ese entonces: “Desde principios de 1931 hasta contiene. Por lo tanto, cuando el hombre pequeñas piezas rectangulares o fines de 1933 los huaqueros de la Península de muere debe retornar al vientre de la circulares de oro repujado cosidas en Paracas sustrajeron clandestinamente gran tierra para ser acogido por ella. Esta algunos de los mantos, así como cantidad de textiles que salieron “vida” de la tierra era reconocida en cuchillos de obsidiana, instrumentos indocumentados del Perú para entrar a todas las manifestaciones de la de cirugía o artefactos para hilar y colecciones extranjeras”. naturaleza: en los astros, en los tejer. Tal vez sea esta misma actividad unida a la fenómenos atmosféricos, en la vida y en la El fardo era un completo ajuar falta de recursos, la causa de que hasta hoy muerte tanto del hombre como de funerario cuidadosamente colocado día no exista un inventario de los mantos animales y plantas. La vida y la muerte son con el difunto para acompañarlo en su Paracas que están desperdigados por el mundo dos manifestaciones de una misma fuerza muerte. Seguramente los objetos y que constituyen patrimonio invalorable para con la que había que relacionarse y incluidos en los fardos tuvieron una la humanidad. rendirle culto. relación directa con su vida.
  • 103.
    TRABAJO PRÁCTICO Nº4  Aprecia detenidamente los gráficos o imágenes, luego describe las características más importantes. ...................................................................................................... ...................................................................................................... ...................................................................................................... ...................................................................................................... ...................................................................................................... ...................................................................................................... ........................................................................................................... ........................................................................................................... ........................................................................................................... ........................................................................................................... ........................................................................................................... ........................................................................................................... ................................................................................................................... ................................................................................................................... ................................................................................................................... ................................................................................................................... ................................................................................................................... ...................................................................................................................  ¿Cómo era la economía Paracas? .............................................................................................................................................................................................................. .............................................................................................................................................................................................................. ..............................................................................................................................................................................................................
  • 104.
    ICONOGRAFÍA Y DISTORSIÓNDE IMÁGENES En cuanto a la iconografía de Paracas Necrópolis, extractamos algunas notas de un estudio inédito ( 1) en preparación (KD): El mundo de las creencias de Paracas-Necrópolis ha sobrevivido en las figuras policromadas de sus tejidos. Estos diseños pueden considerarse como traslaciones gráficas de conceptos mágico-religiosos presentes en su mitología. El esfuerzo intelectual que demandó graficarlos en tejido fue considerable, pero naturalmente las limitaciones impuestas por el dibujo obligaron al artista tejedor a presentar sólo fragmentariamente los pasajes mitológicos, a través de una especie de "lenguaje de siglas". Muchos detalles o pasajes míticos tuvieron que ser descartados. por la imposibilidad de visualizarlos el artista; más aún, en la traslación al dibujo hubo distorsión de los conceptos, pues los artistas actuaban dentro de perspectivas de visualización distintas a las nuestras. Por las varias razones mencionadas muchas de aquellas imágenes bordadas aparecen hoy casi ininteligibles. .. Diversos factores más podrían ser contabilizados, aparte de las limitaciones de "expresión" típicas de un mundo que "grafica" ideas sin poder expresarlas mediante los signos fonéticos de la escritura: Por ejemplo, la "intromisión" artística en la figura de valor mágico-religioso, fenómeno mediante el cual se van simplificando los diseños hasta alcanzar grados extremos de "estilización", que terminan en "geometrismo". Sin un análisis evolutivo del proceso seguido en la simplificación, se hace entonces imposible identificar la figura originaria; el diseño "simplificado" puede seguir simbolizando la figura arquetipo, o desplazarse la simbología inicial hacia un nuevo contenido por "sugerencia" de la nueva figura "simplificada-geométrica". La "intromisión" artística puede, por otra parte, llevar a engalanar el diseño hasta convertirlo en barroco y dificultar, así también, su identificación, por un enriquecimiento de detalles o multiplicando con variantes los mismos por razones geométricas… En la iconografía Paracas-Necr6polis parece conjugarse diversos factores de los antes señalados, condicionando la relaci6n "dibujo-pasaje mitológico". Así, algunas imágenes mayores aparecen claras a la vista, con apariencia ornamental, mientras otras, en cambio, se prestan a una identificación discutida. Varios motivos iconogr6ficos de Paracas-Necr6polis traen su explicaci6n en el traslado de perspectivas de la figura: cuando una figura vista de frente es presentada de perfil, y viceversa, también por el traslado de los diseños, de una técnica textil a otra -observada por, Muelle (1954:29)- como también por" el paso de un material a otro, con los consiguientes "ajustes" que influyen notablemente en la configuraci6n del diseño. Por ejemplo, cuando un diseño anguloso engendrado por el trabajo a telar, es copiado o trasladado a otras técnicas, como la del bordado, que no obliga a representar las figuras con líneas angulosas y geométricas. Ya la inversa, diseños de contornos curvados, podrán derivar en un "estilo geométrico", como el que ha sido reconocido en Paracas-Cavernas y que, desde esta perspectiva, no necesariamente tendrá que ser más antiguo -por su, ”geometrismo"- que los diseños de líneas curvas que permiten diseñar figuras más naturalistas. Aparte el problema por el cual, en un bordado, no se usen líneas curvas exprofeso, para no alterar el diseño que sirve de modelo. ..
  • 105.
    Agreguemos un casomás que contribuye a la identificación de las imágenes de Paracas y que será comentando más adelante, con ejemplos concretos: Nos referimos al “producto gráfico”, Sui Generis, obtenido por el artista de Paracas –Necrópolis como resultado de sus intentos de figurar a un importante personaje de su mundo mágico en movimiento, volando; aquello dio, como resultado, productos de una composición curiosa, a los que se unen transposiciones espaciales de elementos (brazos p. ej.) y que, repetidas incesantemente, producirán efectos de diseños surrealistas… Estas figuras “surrealistas” han llevado a apreciaciones que, en algunos casos, consideramos como erróneas: tal es el caso de los “danzantes” y de los “contorsionistas” … que no parecen ser otra cosa que representaciones de seres hieráticos, cuadrúpedos , que fueron reproducidos “en vuelo” y luego copiados y vueltos a copiar erguidos, pero expuestos con las huellas de las distorsiones de los artistas que ensayaran originalmente presentar al “felino” – cuadrúpedo- “en vuelo”. Imágenes “anatrópicas” y “unidades simbólicas” El análisis de las figuras mágico-religiosas más conspicuas por su elaboración, lleva a descubrir que parte de éstas se “componen” –y a su vez “descomponen” – de figuras pequeñas, independiente, que el artista junta para lograr con ellas una imagen distinta, nueva. Este fenómeno de “metamorfosis” estudiado por Muelle (1954: 32), y llamado de las "imágenes anatrópicas" por Kubler y por Stastny ( 1967: 13) ofrece muchos ejemplos en el arte de Paracas-Necrópolis, aparte del, ofrecido por Muelle - en el que dos animales entre peces y aves (?), dibujados en perfil, se unen para conformar la cabeza del personaje, expuestas de frente -. Así de pronto se le descubre en las alas de uno de aquellos hombres-ornitomorfos, al constatar que están conformados por sendas figuras morfológicamente independientes, en este caso dos cóndores. Este recurso no es privativo de Paracas (Muelle, 1954: 30). En el arte lítico de Chavín de Huántar se le vuelve a encontrar; y no sólo en la Estela de Raimondi, sino en otras expresiones: por ejemplo en el Obelisco Tello, está formada por la figura de un ave estilizada y prácticamente reducida a cabeza y plumaje (KD). Consideramos que es factible definir los diseños Paracas-Necrópolis como "unidades simbólicas", debido a que el "mensaje”, está enmarcado en una sola figura con sus, “accesorios" vinculados a la misma; no hay, en efecto, una secuencia que delate un simbolismo complejo, que combine una figura con la otra. Es importante subrayar esto por cuanto lo característico es que una tela presente varias figuras, en sucesión, pero que en el fondo se reducen a sólo una unidad iconográfica ( 1 ), repetida con variantes menores debidas a cambios de color o al hecho de "estirar" la figura cuando va representada en el marco del manto. La distribución de las figuras en las telas de Paracas-Necrópolis sigue ciertas constantes, en lo que respecta a los tejidos grandes o mantos (2.]0 m. x 1.50 m. promedio). Así, las figuras en serie forman un cuadro central, en base a algunas docenas de imágenes bordadas multicolores, distribuidas sobre un fondo de color llano, azul oscuro, verde, etc. Este "cuadro" de figuras repetidas va por lo general enmarcado con el mismo diseño de la serie central, pero acomodándose a un orden de sucesión distinto, y sin dejar espacios sin ornamentar. Este borde suele terminar en flecos. Las figuras del cuadro central van bordadas en muchos colores y expuestas en hileras sobre fondo de un mismo tono. Prima e! sentido de simetría, del orden, variando 5610 el color eso sí hasta en los mínimos detalles de figura en figura se observan cambios de color en los detalles de la figura, hasta que éstos se repiten, en determinado orden rítmico. No es posible generalizar sobre la secuencia de cambios de color, de los detalles, de figura en figura. También suelen cambiar las figuras en cuanto a su disposición: así las figuras en una hilera aparecerán boca abajo y otras colocadas boca arriba, alternadamente, dejando entre unas y otras espacios sin bordar con áreas uniformes del tamaño, más o menos, que ocupan las figuras, y formando así conjuntos armónicos a manera de dameros. Las variantes en estos aspectos son numerosas.
  • 106.
    1 2 EJEMPLOS DE IMÁGENES“ANATROPICAS” 1. Personaje Paracas – Necrópolis sosteniendo arma y cabeza-trofeo Los ojos (gif. 1) y lagrimales están formados por dos cabezas de ave. También las alas, parcialmente visibles, van constituidas (fig 1b) por dos pájaros con alas estilizadas. Nótese cómo las cabezas – trofeo en los tobillos están ya presentes en Chavín. 2. Otro ejemplo de “anatropismo” está vez en un vaso Nazca que figura una cabeza humana . Los ojos, formados por aves, han sido visiblemente estilizados (reaparece, este fenómeno en Moche). HISTORIA GENERAL DE LOS PERUANOS TOMO I – FEDERICO KAUFFMAN D.
  • 107.
    Juguemos con la Cultura Paracas: HISTO - PALABRAS - Encontrar términos o palabras con el tema desarrollado: - P A R A C A S A N A U H A J A T E I T M C S I L O P O R C E N S N O R A C A R F A C O L E S U A I C O R E P R O A C U Y T O L N N O M T O E D I L R R A I L A A S C E A V N I V W E D R S L I E U T S E N O I G A M R O F E D N L S E A T T O P A R A U S T E A A O A B C M O N O C R O M O M R U P A K O T U S S A N R E V A C T R E P A N A C I O N E S I C A C H U K O S A C I R T E M O E G  Tello  Trama  Tokapu  Wiraca  geométricas  Ica  Monocromo  Chuko  Paracas  Medialuna  Trepanaciones  Fardos  Península  Cavernas  Deformaciones  Mantos  Tagahuana  Necrópolis  Craneanas  Topara TAREA DOMICILIARIA Nº4 1. ¿Quién y cuándo descubrieron Paracas? 2. ¿Por qué es importante Paracas? 3. ¿Qué diferencia hay entre Cavernas y Necrópolis? 4. ¿Qué son las Trepanaciones y porqué las practicaban? 5. ¿Cómo se confeccionaba un manto? 6. Características de la Cerámica Cavernas 7. ¿Qué es anatropismo? 8. ¿Qué buscaban los Paracas con sus entierros? 9. Tuvieron escritura. ¿Por qué? 10. Lugares de influencia Paracas? 11. ¿Dónde se encuentra ubicado Paracas? 12. ¿Qué fue lo que más te gusto de Paracas? 13. Hacer un resumen de la lectura. 14. Realizar un mapa conceptual del tema. 15. Ilustrar el tema.
  • 108.
    NIVEL: SECUNDARIA SEMANA Nº 5 PRIMER AÑO CULTURA MOCHICA Esta cultura se desarrolló entre 100 y 600 d.C. y al parecer su centro principal, en la época de su mayor apogeo, fue el valle de moche, específicamente en las hoy denominadas Huacas del Sol y la Luna. A comienzos de este siglo, M. Uhle excavó en los cementerios aledaños a las Huacas del Sol y la Luna y propuso que Moche (llamado proto-chimú por él) antecedía a Tiahuanaco; sus excavaciones se ubicaron en la plataforma sur de la Huaca del Sol, los materiales encontrados por Uhle fueron trasladados a la universidad de California, Berkeley, siendo estudiados por Kroeber (1925). (Exteriores de la huaca del Sol) Resto arqueológico más importante Julio C. Tello utilizó el término Muchik para identificar a esta cultura y coincidió con Uhle al firmar que era anterior a Chimú. de la Cultura Moche Sin embargo, los estudios sobre Moche tomaron decidido impulso con Rafael Larco H; quien publicó en 1938-39 dos volúmenes titulados los mochicas. Moche es una de las culturas de los desarrollos regionales que más atención ha recibido. Ese interés se ha volcado hacia tres de sus expresiones más espectaculares: estructuras sepulcrales de personajes de alto status, murales o frisos policromados y análisis iconográficos. 325 800: Carlomagno es 44 a.C. Asesinato de Concilio coronado emperador por Julio César. Ecuménico de 622: La Hégira el Papa León III Nicea a.C. d.C. 400 0 1000 LÍNEA DE TIEMPO CULTURA MOCHICA A.C. 200 800 73-71 a.C. 30: Jesús empieza su 476: Fin del imperio Rebelión de Espartaco prédica. Gobierno de Romano de Occidente Tiberio
  • 109.
    COLOMBIA ECUADOR 1. VICUS 2. JUELPA 3. CAJAMARCA 4. MOCHE 5. GALLINAZO 6. RECUAY 7. LIMA 8. HUANCAYO Mapa que indica la 9. HUARPA ubicación de las 10.NAZCA 11.PUICARA culturas del 12.TIAHUANACO intermedio temprano. PACHACAMAC PARACAS CAHUACHI OCEANO PACÍFICO PRIMER DESARROLLO REGIONAL Según Lumbreras - Meggins CHILE
  • 110.
    Descubridor : El arqueólogo Max Uhle 1899. “La clasifica como proto- chimú” Este investigador sostuvo sus estudias en que el origen se hallaba en Mesoamérica. Se basó en Leyenda de Naylamp  Quien dio mayores aportes arqueológicos: es Rafael Larco Hoyle. Basó sus estudios en la cerámica encontrada.  Origen : Hay ciertas relación con Cupisnique  Cronología : 200 d.C. – 600 d.C.  Ubicación : Valle de Moche en la Libertad.  Capital : Moche  Área de Influencia: Norte : Piura Sur : Casma - Huarmey  ORGANIZACIÓN SOCIAL: Sociedad – religioso – militar (Teocracia militar). Agrupada como una Federación de valles División social muy marcada. a) CIEQUICH : Señor del Valle. b) ALAEC : Jefe militar subordinado al Ciequich. c) SACERDOTES : Dependientes de los militares d) GUERREROS e) PUEBLO : campesinos y artesanos f) ESCLAVOS : Prisioneros de guerra  CERÁMICA Forma : Globular Base : Plana Asa : Gollete estribo Bicroma : crema y ocre (rojo indio) Decoración : realista y estilizada  Clases de cerámica: Sañu : Vasija de uso doméstico Pirua : Vasija de depósito Huaco : Vasija Ceremonial  Tipos de Cerámica: A) Escultórica.- HUACO RETRATO - Seres humanos (famosos huacos retrato) - Animales - Plantas B) Pictórica – Escenográfica - Escenas de la vida cotidiana. - Mitos - Notable iconografía
  • 111.
    Estos son ejemplosde las cinco fases de la cerámica Mochica del Sur. Esta seriación fue definida por Rafael Larco en base al estudio de la forma y decoración de los ceramios de asa estribo. Sabias que: Para el estudio de la Cultura Moche, la cerámica ha sido fundamental pues casi toda la información procede de los hallazgos cerámicos. En base al estudio de más de 30 000 ceramios, el arqueólogo R. Larco H dividió la historia de los Moche en cinco. Observa los ejemplos en el gráfico de arriba los ejemplos en el gráfico de arriba. … Moche I : cerámica con influencia Chavín. … Moche II : propio estilo; ceramios más bellos y parecidos entre sí. … Moche III : período clásico; frecuente los temas de combate y guerreros. … Moche IV : apogeo de la cultura Moche. … Moche V : etapa de decadencia  ARQUITECTURA Hechas de barro y adobe. Emplearon el muralismo policromo. Techos de dos aguas. Construcción piramidal. a) Ciudades más importantes: - Pacatnamú - Moche - Huancaco - Galindo - Pampa Arande - Pañamarca AIA PAEC
  • 112.
    b) Centros ceremoniales: - Huaca del Sol : Culto al Aia – paec. - Huaca de la Luna : Culto a los muertos. - Huaca el Brujo : Sacrificios Humanos. - Huaca Rajada : Culto al Señor de Sipán. - Huaca Caoviejo : Se encontró a una sacerdotisa. La Huaca del Sol Dibujo del estado actual de una parte de la fachada principal y plaza de la Huaca Cao viejo  OBRAS HIDRÁULICAS: - Canal de la Cumbre - Represa de San José - Acueducto de Ascope  INSTRUMENTOS EN LA AGRICULTURA: - Uso del Guano - Palo Cavador  RELIGIÓN : Dios principal : Aia Paec (personaje fiero con reminiscencias Chavín, otros: Luna (sy), mar (ny)  ESCRITURA : Pallariforme planteada por : Rafael Larco Hoyle.  IDIOMA : Muchik Los pallares humanizados corren como mensajeros
  • 113.
    La leyenda deNaylamp Entre los valles que los moche conquistaron figura el valle de Lambayeque. En 1586, el cronista español M. Cabello de Balboa recogió un antigua leyenda sobre el origen de este pueblo, que narra la llegada por mar a Lambayeque, de un ser mítico llamado Naylamp. Este personaje, acompañado de su séquito, se establecieron en Lambayeque y fundó una dinastía. Esta leyenda ha sido interpretada por los arqueólogos de diferente manera. J. Rave, piensa que no se remite a hechos históricos y que, por lo tanto, no guarda relación con los Moche. En cambio C. Donan otro estudioso de la Cultura Moche, piensa que Naylamp y sus descendientes representan a una dinastía Moche en Lambayeque. La Cabellera como Símbolo Algunos cronistas hablan de la importancia simbólica del pelo en el mundo andino antes de la llegada de los españoles. Cuentan que en la época de los incas se le ponía nombre a un niño cuando cumplía los dos años y se celebraba en una ceremonia en que el idioma quechua significa “corte de pelo”. Ese pelo era ofrecido por el tío mayor a una huaca, o guardado como objeto sagrado. La iconografía moche enfatiza muchas veces este detalle, como lo demuestran las escenas de guerreros míticos agarrando a sus opositores por los cabellos.
  • 114.
    TRABAJO PRÁCTICO Nº5  Apreciar con detenimiento los murales mochicas y describir que actividades realizaban estos antiguos peruanos: ................................................................................................................................................................................................................ ................................................................................................................................................................................................................ ................................................................................................................................................................................................................ ................................................................................................................................................................................................................ ................................................................................................................................................................................................................ ................................................................................................................................................................................................................ ................................................................................................................................................................................................................ ................................................................................................................................................................................................................ ................................................................................................................................................................................................................  ¿Por qué crees que es importante Mochica? ................................................................................................................................................................................................................ ................................................................................................................................................................................................................
  • 115.
    El Señor deSipan El descubrimiento de la tumba del Señor de Sipán el 26 de Julio de 1987 por el arqueólogo peruano Walter Alva, no sólo proporcionó información sumamente valiosa sobre la cultura Moche ya que se trata de uno de los mausoleos reales más importantes de la época, sino que impidió que los tesoros ahí encontrados fuesen profanados por los saqueadores de tumbas. Se trata de un santuario donde se hallaron entierros de las altas jerarquías de la cultura Moche. Se sabe que este mausoleo fue destinado por generaciones a la realeza Mochica del valle y de sus alrededores. Walter Alva, arqueólogo a cargo de la excavación señala que: “Ningún entierro excavado arqueológicamente con anterioridad ha resultado tan rico, complejo y revelador. Las características y contenido de esta suntuosa tumba resume el nivel de desarrollo regional. El personaje en vida habría ocupado la cúspide de la sociedad Mochica local, probablemente organizada como un reino o señorio”. Así fueron sus funerales En los grupos familiares de los soldados guerreros, entre quienes podía estar el elegido para el sacrificio, se apreciaban distintos estados de ánimo. Por un lado, algunos parientes orgullosos celebraban el honor que significaba acompañar al Señor de Sipán; en cambio, las madres y esposas lloraban porque no aceptaban la muerte del ser querido. Mientras esto sucedía el destinado era sacrificado en un ambiente del cuartel general. En el palacio, primero que todos, habían corrido similar suerte el sacerdote y el adivino, porque tenían que preparar el recibimiento en el otro reino. Una vez listos, los cuerpos eran conducidos hasta las pirámides. Faltaban solamente los últimos elegidos: el prisionero de guerra y el fuel centinela del gran señor a quien le amputaban los pies para que jamás pudiera alejarse de su compañía. Pasaban las horas y los cuerpos yacientes de las concubinas y su celadora descansaba ya en la sepultura. Los soldados estaban en los flancos del Señor y más allá, el sacerdote y el adivino. En otro rincón, el perro fiel que le había acompañado desde la adolescencia y casi junto, el auquénido, símbolo perenne de la lealtad en el trabajo de la tierra. Cuando se llegó al rito culminante, reciñen depositaron el cadáver del prisionero y –en otra urna- el único niño que había fallecido de muerte natural, precisamente la semana del deceso del gobernante. El último voto sería invocado por el sabio más viejo del reino, quien desde lo alto de la pirámide, fue girando el cuerpo lentamente, mientras que su mirada se perdía en la vegetación del norte y sur del valle, las elevadas montañas del este y la plenitud del océano, concluyendo en voz alta: “¡Volverás y serás el único soberano finalmente!”.
  • 116.
    La tumba deSipán, capa por capa. 1. Tapa del féretro. 2. Colorido juego de abanicos y tocado de plumas. 3. -4 estandartes adornados con plaquetas de cobre representan figuras simbólicas arriba y abajo del cuerpo. 4. Riostra de cobre 5. Once pectorales fabricados de chaquiras de conchas marinas y cobres. 6. Probable insignia real. 7. Banda que cubre la cabeza. 8. Monta adornada con plaquetas y campanas de cobre. 9. Camisa de algodón blanca. 10. Ornamentos de oro, plata y cobre cubren el cráneo, cara, orejas, cuello y pecho. 11. Brazaletes de turquesa y oro. 12. En la mano derecha, sonaja de oro. 13. En la mano izquierda, cuchillo ceremonial de cobre. 14. Conchas marinas. 15. Sandalias ceremoniales de cobre. 16. Tocado de oro de aproximadamente medio kilo de peso. 17. Soporte de madera. 18. Campanillas de oro, símbolo moche del decapitador. 19. Tocado de cobre. 20. Enigmáticas cintas de cobre que hablan conformando el ataúd. 21. Tres mortajas envolvían el cuerpo. 22. Conchas Marinas. 23. Porra y escudo de guerra miniaturizado y flechas.  Juguemos con la Cultura Moche : Desarrollar las pequeñas preguntas.
  • 117.
    HISTO - GRAMA 5 1 2 7 8 3 10 4 6 1. Lugar donde se rendía culto al Aia –Paec. 2. Según Rowe en donde encontramos a Mochica. 3. ¿Cómo se le conocía al Señor del Valle? 4. ¿A los prisioneros de guerra los llamamos? 5. Según Rafael LArco H. encontramos 5 fases _____________________ 6. Entre las obras hidráulicas tenemos la represa de ___________________ 7. El fundador mítico de los moche se llama ___________________ 8. El idioma moche se le conoce como ___________________ 9. En Huaca rajada se encontró al señor de ________________________ 10. El descubridor de Moche ________________________
  • 118.
    TAREA DOMICILIARIA Nº5 1. ¿Quién descubrió Mochica? 2. Personaje que aportó mayor conocimientos sobre los mochicas? 3. ¿Cómo era la sociedad Mochica? 4. Características de la Arquitectura Mochica 5. ¿Quién y que funciones cumplía el Aia-paec? 6. ¿Qué es un Huaco Retrato? 7. ¿Por qué el arte muralista Mochica? 8. Centros ceremoniales importantes. 9. Ciudades importantes. 10. ¿Quién es Naylamp, su importancia? 11. ¿Por qué es importante Mochica? 12. ¿Quién es el Señor de Sipán ? 13. Realiza un resumen de la lectura 14. Hacer un mapa conceptual del tema 15. Ilustrar la cultura Mochica.
  • 119.
    NIVEL: SECUNDARIA SEMANA Nº 6 PRIMER AÑO CULTURA NAZCA La cultura Nazca fue descrita por primera vez por el arqueólogo alemán Max Uhle, quien condujo las excavaciones en el cementerio de Ocucaje, en el valle de Ica, en 1901. Max Uhle la denominó protoide, anterior a Tiahuanaco. Su territorio abarca los valles de Chincha, Pisco, Ica, Nazca y Acari. Su centro principal fue Cahuachi, en el valle de Nazca, y entre sus expresiones más espectaculares destacan las inmensas líneas y figuras de animales ejecutadas sobre las pardas pampas pedregosas de Nazca (km 419 – 422 de la carretera panamericana sur). En este departamento las lluvias son aún más escasas que en la costa norte, por eso es uno de los lugares más desérticos del antiguo Perú; por eso podemos fácilmente deducir que el principal problema para los Nazca fue el suministro del agua. A pesar de estas condiciones adversas, los Nazcas fueron agricultores y la base de su sustento fueron los recursos agrícolas. 313: Edicto de 455: Genserico 476 : Caída del 560 : Código de 687 : Pepino funda 80 : se acaba la Milan se apodera de imperio romano justiniano la dinastía 711 : Califato de construcción Roma de occidente Carlovingia Córdoba del coliseo LÍNEA DE TIEMPO DE LA CULTURA 100 d.C. NAZCA 700 d.C. 529: Fundación de 632: Muere la orden de los Mahoma Benedictinos 325: Concilio 453: Muerte de 511: Muerte de 622: La Hégira de Atila Clodoveo rey de Nicea los francos
  • 120.
    1. DESCUBRIDOR: Max Uhle 1901 (Proto - Nazca) 2. ORIGEN: Paracas Necrópolis. 3. CRONOLOGÍA: 100 d.C. – 700 d.C. Pertenece al intermedio temprano, siguiendo la división de Jhon Rowe. 4. CENTRO KAWACHI: (la cual era considerada la primera ciudad) río grande, provincia de Nazca, Ica. 5. EXTENSIÓN: Norte: Valle de Pisco (Ica) Sur: Acari (Arequipa) 6. CENTRO MÁS IMPORTANTES: - Estaquería (cerca de cahuachi) - Tambo viejo (Acarí) - Ocucaje (Ica) - Cahuachi (Capital) - Tinguiña (Valle Ica) - Huaca del loro (edificio ceremonial) - Chaviña (Río Acarí) Cahuachi: El Principal Centro Religioso de la Cultura Nazca Carhuachi constituye la ocupación más grande correspondiente a las fases medias de la cultura Nazca. En un área extensa se encuentran 31 montículos y pirámides, los que se alternan con espacios abiertos que en muchos casos son piezas y en otros, pequeños patios. La mayoría de los montículos han sido hechos aprovechando la existencia de cerros o elevaciones naturales de mediano tamaño, sobre los cuales se construyeron plataformas superpuestas. Todo el sitio está orientado hacia el Norte, es decir, hacia la Pampa de San José, que es el lugar donde se concentra la mayor cantidad de figuras y diseños de las conocidas Líneas de Nazca. Una línea en particular se extiende de manera recta por 15 kilómetros, uniendo Cachachi con la pampa. Desde un principio se creyó reconocer en Cahuachi una gran ciudad; sin embargo, parece se que se trataba de un centro religioso, que recibía periódicamente a muchos peregrinos de otros lugares. Sería estos los que había levantado los diversos montículos. 7. ORGANIZACIÓN POLÍTICA: Sociedad dominada por guerreros. Teocracia militar. Sabías que… la gente de la cultura Nazca practicó una costumbre conocida como las cabezas trofeos, consistían en reducir cabezas trofeos, consistían en reducir cabezas de personas. Estas eran limpiadas por la base del cráneo, la boca era cerrada mediante una costura o por el uso de espinas y se hacia un pequeño hueco en la frente por donde pasaba la cuerda…
  • 121.
    Sobre la organizaciónpolítica de los Nazca, aún no existe consenso entre los arqueólogos. Luis G. Lumbreras, por ejemplo, opina que, al comienzo, Nazca era una sociedad manejada por sacerdotes y que luego, para expandirse, se convirtió en una sociedad militarista, otros especialistas, en cambio, piensan que en base a las excavaciones arqueológicas aún es imposible plantear este tipo de conclusiones. Sabías que… Soy conocido como la araña o tarántula, son una de las líneas más representativas de Nazca, te invito a ti y tu familia a visitarme. 8. HIDRÁULICA: Técnicas agrícolas muy desarrolladas construyeron una red de canales pero como el agua de los ríos del área no era suficiente, aprovecharon también el agua del subsuelo. Para hacerlo inventaron una técnica hidráulica diferente a los otros pueblos costeños para ello construyeron acueductos, reservorios, canales, etc. Es decir para almacenar la poco agua que tenían, los Nazca hicieron reservorios que se alimentaron de los canales construidos en la superficie y de los acueductos subterráneos. Restos de estas construcciones: - Mojo grande - La Tinguiña - Agua Santa - Pangarán - Matará 9. CERÁMICA - Considerada la más pictórica de América Precolombina. - Forma globular. - Base redondeada - Doble pico y asa puente. - Polícroma (11 colores) - Ausencia de verde y azul en la mayoría - Decoración: Naturalista y estilizada; representan aves, mariposas, flores, peces. - “Horror al vacío” Ceramios Nazca - Seres antropomorfos. Es tan importante el estudio de la cerámica de esta cultura que en base a los cambios de estilo, el estudioso William Strong y el arqueólogo Luis G. Lumbreras han dividido la historia de los Nazca en cuatro fases o períodos: a) PERIODO I.- Denominado Proto Nazca por Strong. Conserva muchos elementos paracas pero existe una clara innovación decorativa al aplicar pintura post-cocción.
  • 122.
    b) PERIODO II.- Nazca Temprano y medio de Strong. La alfarería es naturalista mostrando plantas y animales identificables. Las vasijas incluyen cuerpos globulares de dos picos y asa puente. c) PERIODO III.- Nazca Tardío de Strong, muestra cambios decorativos que Lumbreras atribuye a influencias foráneas, la tendencia es mitificar y abstraer las figuras. d) PERIODO VI.- Huca de Loro Strong. El color rojo se vuelve común y los motivos son de generaciones de la fase previa, esta fase marca fuertes contactos con Ayacucho y Lima. 10. COSTUMBRES FUNERARIAS Los Nazca tuvieron diversos tipos de entierros por ejemplo en Cahuachi, encontraron un lugar de entierros en hoyos circulares, cubiertos de cañas y sus ofrendas, las personas de alto rango serían enterrados cuidadosamente en fardos. En Chaviña, se descubrieron 7 entierros en cámaras adyacentes, con paredes de adobe y enlucidos. Las tumbas, techadas con cañas estaban dispuestas en forma de T, tres a cada lado y una en el fondo. En la fosa central superior el individuo llevaba un tocado. La otra fosa contenía dos adultos, una mujer y otro de sexo no identificado. En la otra fosa había dos niños con lanzas. Las cestas llevaban hermosos ceramios, figurinas masculina de arcilla y mates pirograbados. Este entierro correspondió a un personaje de alto status. 11. VESTIMENTA Julio C. Tello reconstruyó la vestimenta de algunos personajes de alto rango de la cultura Nazca. El hombre llevaba un gran tocado compuesto por un manto (cinta ancha que terminado en flecos) y una ñañaza (paño rectangular que iba amarrado al manto); vestían túnicas, taparrabos, y una especie de falda. También usaban Tambetas labiales. El atuendo de la mujer era más sencillo y de hermosos colores. Se ponían camisas sin mangas, el cabello lo usaban largo y también llevaban mantos, cinturones y sandalias de cuero. Túnica, cultura Bolsa de Tela, Cinto, Cultura Tela Entintada Nazca Cultura Nazca Nazca Cultura Nazca
  • 123.
    12. LAS LÍNEASO DIBUJOS EN LA PAMPAS DE NAZCA Uno de los aspectos más sorprendentes de la cultura Nazca es de los geóglifos descubiertos en la Pampa de San José, entre Nazca y Palpa por el ayudante de Tello, Toribio Mejía Xesspe en la década de 1930, denominándolos “caminos ceremoniales”. En 1941, P. Kosok y su esposa Rose visitaron el lugar para cerciorarse si se trataba de un sistema de canales, pero inmediatamente se dieron cuenta de que eran líneas y figuras que ellos relacionaron con el movimiento de los astros y los cuerpos celestes. A fines de este año, María Reiche se convirtió en la principal estudiosa de las líneas de Nazca, popularizándose la hipótesis de que este lugar era un antiguo observatorio astronómico. Los geoglifos son un conjunto de figuras y líneas trazadas sobre la pampa en un área de 5 km2. estos geoglifos representan figuras geométricas y también, vegetales y animales: pájaros, peces, una araña, un mono, una orca entre otros animales más. Sin embargo, la pregunta es: ¿Cuál fue la función de las líneas? Se vislumbran respuestas cada vez más precisas y mejor documentadas. No se ha comprobado por ejemplo, la hipótesis muy difundido de quienes creyeron que las líneas constituyen un Atlas de Astronomía prehistórica. Renombrados arqueoastrónomos secundarios por arqueólogos han demostrado de manera independiente y con metodologías distintas que las líneas rectas, en su inmensa mayoría, carecen de significado astronómico. Sólo parte de ellas se dirige hacia los puntos del orto y del ocaso del sol en los meses de octubre y noviembre y de febrero, y marzo, esto es, al comienzo y al fin de las temporadas de lluvias. Mucho más correcta parece ser la propuesta de que las líneas constituyen la huella material de un complejo ritual propiciatorio… Hasta ahora ninguna de estas hipótesis has sido probada; la verdad es que su función sigue siendo un misterio.
  • 124.
    María Reiche llegóal Perú en 1932, se instaló en el Cuzco, donde le esperaba la familia Table, que la contrataría como educadora de sus hijos. En el camino María quedó impresionada con la belleza de los paisajes andinos; no había visto jamás algo parecidos y lo tomó como un primer regalo que le hacía este país. Durante el tiempo que estuvo en el Cuzco compartió su trabajo de educadora con la visita a distintos parajes andinos, que disfrutaba de sobremanera. Después de dos años de su llegada al Perú, María decidió establecerse en Lima, donde puso un aviso en el periódico ofreciendo sus servicios como profesora de alemán. La primera en solicitar este servicio fue una dama inglesa Amy Meredith, quien era dueña de un importante salón de té limeño, a donde acudían importantes personalidades de la intelectualidad y sociedad peruana. En ese lugar, María conoció al doctor Paul Kosok, quien enlazaría su futuro con las Líneas de Nazca para siempre, kosok la contrató absorbiendo toda su energía investigadora desarrollada a lo largo de su trabajo con Julio C. Tello. A partir de ese momento María se trasladó a Nazca a cumplir su misión, una actividad a la que dedicaría toda su vida. Entregada a sus investigaciones, descubriendo nuevos dibujos y tratando de encontrar un patrón de medida, María publica su libro “El Misterio de las Pampas”, el cual tuvo mucho éxito y le permitió editar una versión en inglés. María Reich dedicó casi toda su vida al estudio, conservación y preservación de las líneas, maravillada con la perfección y exactitud de este histórico documento. “Tengo definida mi vida hasta el último minuto de mi existencia: Será para Nazca. El tiempo será poco para estudiar la maravilla que encierran las pampas, allí moriré” - confeso María. María estaba sola en su lucha por preservar tan grandioso documento cultural. Los turistas atraídos por el enigma que representan las “Líneas de Nazca”, comenzaron a ingresar a las pampas, y a deteriorarlas. Sin embargo, en 1970, el Instituto Nacional de Cultura declaró las Pampas de Nazca como zona protegida. María Reiche ha sido merecedora de numerosas condecoraciones. A finales de los setenta, el gobierno peruano le concedió la orden al Mérito por Servicios Distinguidos y, en 1993, la tan ansiada ciudadanía peruana, entre muchos otros reconocimientos. En 1933 a sus 90 años, presa ya de la ceguera y la enfermedad de Parkinson que padece, publicó su libro “Contribuciones a la Geometría y la Astronomía en el Perú Antiguo” que recoge 40 años de artículos y manuscritos de sus investigaciones. El trabajo de esta admirable “Dama del Desierto” no está todavía concluido. El cuidado y la conservación de este tesoro peruano es el mejor homenaje a su incansable y brillante labor. Las “Líneas de Nazca” no son sólo nuestras, pertenecen a la humanidad, debemos preservar ese invaluable legado de nuestros antepasados.
  • 125.
    TRABAJO PRÁCTICO Nº6 1. ¿Qué materiales utilizaron para la confección de los siguientes artículos? _____________________ _____________________ _____________________ _____________________ Taparrabo, Cultura Abanico de Plumas, Abanico de Plumas Nazca Cultura Nazca Cultura Nazca 2. ¿Qué diferencias encuentras entre ambas cerámicas Nazca? _____________________________ _____________________________ _____________________________ _____________________________ 3. Aprecia con total detenimiento y escribe qué seres encuentras, en las líneas o dibujos: ________________________ ________________________ ________________________ ________________________ ________________________ ________________________ ________________________ ________________________ ________________________ ________________________ ________________________ ________________________
  • 126.
    4 LOS GEOGLIFOS DE NASCA Y PALPO Las mundialmente famosas figuras geométricas y biomorfas de Nasca y Palpa están trazadas en los llanuras desérticas que se extienden al pie de la cordillera, entre las poblaciones actuales de Nasca y Palpa, a unos 400 km. al sur de Lima. Se trata de conjuntos de líneas, de terraplenes o plazoletas ("pistas") triangulares y rectangulares; más de un centenar de dibujos en espiral; de 18 diseños ornitomorfos y de unas 10 figuras zoomorfas representando pescados, un mono, uno araña, etc.; de representaciones antropomorfas; y de otras figuras no muy claras (1). Lo particular de estas figuras es la escala en que fueron diseñadas, verdaderamente gigante: líneas rectas que se extienden a través de casi 10 km. (las hay también chicas de sólo 4 m.); “pistas" o planicies de áreas variables, entre 4 y 1 ,000 m2.; las figuras de animales alcanzan desde los 15 m. hasta los 300 m. las rayas han sido trabajadas mediante el sistema de surcos; y destacan debido a que debajo de la capa superficial del desierto, de una tonalidad marrón-rojiza constituida por pequeñas piedras, aflora un estrato de tierra amarillenta. En cuanto a su profundidad, los surcos llegan a alcanzar hasta 0.30 m. En las planicies las pequeñas piedras de superficie fueron apiladas de tal forma que remarcan sus contornos y constituyen murallas que se levantan de 0.20 a 1.00 m. de alto sobre el nivel natural del suelo. Las rayas de Nasca fueron inicialmente explorados en 1926, por T. Mejía Xesspe, quien las supuso seques o caminos sagrados antiguos, construidos por gentes de la cultura Nasca. Pero P. Kosok, redescubridor, en 1939, de los geoglifos que nos ocupan, atrajo la atención al calificar los misteriosos diseños de “el calendario de mayor escala en el mundo”. Poco después la matemática alemana María Reiche emprendió la tarea de efectuar mediciones y análisis de los enigmáticos motivos de las pampas de Nasca y Palpa; en 1976 han cumplido 30 años de labor tesonera, sin contar para ello con auspicios de relieve. "Barrió con escoba" las rayas para seguir sus trazos y las examinó desde una escalera, en largas etapas de trabajo de campo. Con sus exploraciones y la ayuda de la fotografía aérea ha compilado el más completo "mapa” de los misteriosos diseños, que vienen siendo maltratados en los últimos años por las huellas dejadas en las pampas por los automóviles y camiones que las cruzan, y las pisadas mismas de ávidos turistas interesados en conocer estos testimonios enigmáticos del pasado. Gracias a sus gestiones se levanta, desde 1976, una torre-mirador, con lo que se evita el rápido deterioro por efecto del turismo descontrolado. Las conclusiones de M. Reiche han sido dadas a conocer a través de diversas publicaciones y se concretan a estimar el conjunto de líneas, plazoletas y figuras biomorfas, como restos de un calendario gigantesco con signos astronómicos varios, construido por gentes de la cultura Paracas-Nasca que utilizaban un patrón de medida básica, correspondiente a 1.30 m. (1) Los datos descriptivos pertenecen a M. Reiche (Peruanische Erdzeichen, publicación preparada por H. Kern, Munich, 1976, así como varios de los dibujos que aquí se reproducen) .
  • 127.
    G, Hawkins, quienha realizado ex- ploraciones de los geoglifos de Palpa y Nasca durante varias breves estancias, sostiene en cambio que las misteriosas marcas no tienen su explicación en patrones astronómicos ni calendáricos. No sólo el lugar, según el astrofísico Hawkins, es poco aparente para la contemplación de los astros; tampoco las líneas mostrarían una preferencia por el sol, la luna, los planetas o las estrellas más brillantes. Su conclusión de que las marcas no tienen nada que las relacione con marcas estelares, lo lleva a estimarlas como signos de origen mágico- religioso, aproximándose de este modo a las ideas vertidas en 1947 por H. Horkheimer sobre representaciones de carácter genealógico y de clanes; y, más aún, a las apreciaciones anteriores de 1939, de T. Mejía, acerca de la posibilidad de que las marcas pudieron representar seques o sendos sagradas. De interés es la observación formulada por R. Cané y D. Masson en el sentido de que “las figuras (acaso Paracas - Nasca), fueron ejecutadas antes que la constitución de las plazoletas, debido a que para ejecutar las últimas se requirió de un gran esfuerzo de organización, que sólo lo pudieron ofrecer las culturas Huari o Inca, o acaso ambas, cada cual en su tiempo. Lo expuesto estaría corroborado por el hecho de que algunas figuras han sido parcialmente borradas por plazoletas, que aparecen así superpuestas". Y, en efecto, una revisión somera de las aerofotografías disponibles parece confirmar aquella superposición en los geoglifos de Nasca-Palpa. Las enigmáticas y gigantescas marcas de Nasca-Palpa han motivado, también, especulaciones que salen totalmente del marco tradicional de la arqueología, y que son rechazados de plano por ella. Así, el autor Erich v. Daniken ha difundido por todos los continentes el concepto de que las dos plazoletas ("pistas") de Nasca-Palpa, fueron construidas por astronautas llegados de mundos lejanos en naves espaciales, antes del "retorno a su planeta". “Árbol de la Vida”, “Tres Cruces”, “Tridente”, “Candelabro”, son las más usuales denominaciones para calificar el geoglico situado cerca de Pisco, en una colina que se precipita al mar. La figura tiene unos 200 m. de largo y está confeccionada con una técnica presente en Nasca-Palpa; la del “surco” o “zanja”. Los surcos alcanzan en la figura de Pisco unos 0.60 cm. de profundidad y un ancho promedio aproximado de 2m. Mediante la ejecución de estos surcos se consiguió despejar la capa superficial, de cascajo, de tal manera que las líneas son subrayados por la tonalidad especial determinada por la arena puesta al descubierto. Se ha especulado acerca del hecho de que las lín4eas no se borran no obstante los fuertes vientos que soplan en la comarca, señalando este hecho como misterioso. Pero el fenómeno queda explicado si se tiene en cuenta que la superficie desértica en la que aparece “El Candelabro” no está conformada por arena sino por cascajo fino. La figura adjunta inciso en hueso del Titicaca ofrece una interesante analogía formal con el “Candelabro de Pisco”. Igualmente, otra, Nasca.
  • 128.
    Y agrega quelos pobladores terrestres impresionados por la presencia de los seres extraños, una vez partieron, imitaron sus tareas adicionando a las dos “pistas” el complejo de surcos y figuras.. Esta posición, de especulación, sólo permisible en senderos que se encuentran al margen de la disciplina arqueológica, es aceptada sin crítica por millones de gentes en el mundo, gracias a la apetencia de la presente generación por lo esotérico y la ciencia-ficción; ello es un síntoma más de un regresar de grandes sectores de la humanidad a la conciencia mágica. Las especulaciones que se apartan del marco permisible por la ciencia, como la que acabamos de referir, se basan en un conocimiento restringido y distorsionado de los hechos. Así por ejemplo, se afirma popularmente que las marcas sólo pueden ser vistas desde el aire. En realidad se las puede apreciar desde las colinas vecinas, distorsionadas es cierto, pero con la óptica correctora que la naturaleza ha dado al hombre para apreciar figuras desde planos que no sean los frontales. También se afirma que son obras portentosas, imposibles de ser ejecutadas por gentes de hace dos mil años. Al respecto es interesante recordar que algunas figuras biomorfas muestran relaciones estilísticas con diseños de Paracas-Nascam de hace mil o dos mil años, y que esta cultura ofrece expresiones culturales altas. Otro mito es que las figuras biomorfas gigantes estén trabajadas a escala perfecta; sólo son precisas en este sentido, en términos generales. Otro error difundido es considerar que sea extremadamente difícil reproducir a gran escala figuras sin errar en las proporciones. Al respecto, experiencias personales realizadas en las playas de Lima, muestran que dibujos de figuras zoomorfas, de gran tamaño, pueden ser diseñadas, conservando una aproximación sorprendente en lo que se refiere a proporciones, sin experimentos previos sobre la capacidad indiscutible del antiguo peruano, de trazar los surcos en los desiertos de Palpa – Nasca, ya que he pronunciado. Finalmente, expresemos que geoglifos gigantes no sólo se presentan en Nasca-Palpa, como lo pone de relieve H. Kern, sino en diversas lugares del mundo. Hay varios ejemplos en el Perú, como el del “Candelabro”, trazado en una loma en la bahía de Pisco, bajo el sistema de surcos; el del “Cóndor de Oyatún”, descubierto y descrito por J, Rondón Salas; las marcas gigantes en zonas del Altiplano visibles desde el avión y las de Canto Grande (Lima) aún no estudiadas, etc. Pero no cabe duda que los geoglifos de Palpa-Nasca son hoy por hoy los más interesantes por mostrar variadas figuras gigantescas, y por las llamadas “pistas”; pero, no cabe duda tampoco de que siguen misteriosos, no obstante los muchos estudios que ellos han motivado, especialmente por M. Reiche.
  • 129.
    Jugando con la Cultura Nazca HISTO - PALABRAS C O R O L L E D A C A U H E R O N A A R N O C A U H E A I C A R C O E T H E C A R A G L C H U A C O N S P F U I U T Z A C U P I A Ñ A J A S I O A C L I T C A C A L E I C A Z E C R C H A N C H A V E S U U I E E X T T H E S T A Q U E R I A G N N J A O A I M A R I A R E I C H N U I A I R Z M A X U H L E A L M A I T L C J I E I T O J E I V O B M A T U A V E C B C S T A T U S U A Ñ I V A H C M A A A R A T A M L I N E A K O S O K O C  Nazca  Mejía  Tambo Viejo  Matara  Cahuachi  Líneas  Túnica  Pictórica  Max Uhle  Chaviña  Maria  Agua Santa  Huaca de loro  Tinguiña  Ave  Kosok  Estaquería  Ocucaje  Teocracia  Reiche  Status  Ica  Cabeza trofeo  Huaco TAREA DOMICILIARIA Nº 6 16. Ubicación y antigüedad de Nazca 17. ¿Quién descubrió la cultura Nazca y cuándo? 18. ¿Por qué es importante Cahuachi? 19. ¿Centros más importantes? 20. ¿Por qué las cabezas trofeo? 21. Breve biografía de María Reiche 22. ¿Cuáles son sus técnicas hidráulicas? 23. Características de la cerámica Nazca 24. ¿Para qué nos sirven las costumbres funerarias? 25. ¿Qué función cumplían las líneas de Nazca? 26. ¿Qué seres o animales se encuentran en la línea de Nazca? 27. ¿Por qué es importante la cultura Nazca? 28. De la lectura haz un comentario o resumen 29. Haz un mapa conceptual del tema 30. Ilustra el tema
  • 130.
    NIVEL: SECUNDARIA SEMANA Nº 7 PRIMER AÑO REPASO Bien alumnos hemos llegado a la última semana del Segundo Bimestre, lo aprendido durante estas semanas tiene que ver con lo que se conoce como primer horizonte e intermedio temprano. Destacando principalmente la Cultura Chavín, Paracas, Mochica y Nazca.
  • 131.
    Paracas… Medicina Cerámica Paracas Nazca … Perro del Perú Capital Hombre Idioma en inglés Mochica Reying Paul … Lugar con Perú Señor… Huaco … Dpto. del Monarca Mochica Calcio Roedor … clava Rey de Francia de bajo Contrario … Sipán es: Canal de Infusión Soc. Anón. Auxilio María… Descubrió Mochica Nazca Dios Lanzón … Sagrada Sureste Ciudad Chavín Descubrió
  • 132.
    ORG. CULTURA CENTRO EXPANSIÓN ECONÓMICA RELIGIÓN CERÁMICA ESCULTURA RESTOS Y POLÍTICA 1. Cabeza clava Templo Chavín 2. Estela Forma : globular de Huantar Chavín Politeísta Raimondi Chavín de Huantar Piura – Cajamarca Agricultura Base : plana Garagay Dios 3. Lanzón (Ancash) Ica – Ayacucho Teocracia Asa : estribo Sechín Jaguar Monolítico Color : monocroma Kunturhuasi 4. Obelisco Tello Paracas Dos fases : Cavernas Necrópolis Cabeza larga Península de Agricultura Esférica Esférica Península de Paracas Cerro colorado Paracas  Puente Puente (Ica) Tajahuana (Ica) Teocracia Policroma Monocroma Media Luna Postcocción Precocción Huaca del Sol Agricultura Forma : Globular Huaca de la Politeísta Piura  Base : Plana Luna Valle de moche Dios a Señorias Asa : Estribo Huaca Rajada (La Libertad) Aiapaec Huarmey Teocráticos Color : Bicroma Huaca Cao (Hacedor) Mochica Militares “Huaco retrato” Viejo Pañamarca Agricultura de Forma : Globular Cahuachi Pisco regadío Politeísta Base : Redondeada Valle de Nasca Ocucaje Nasca a Dios Asa : Puente (Ica) Estuquería Acarí Teocracia Kon Color : Polícroma Huaca del Loro Militar Pictorica
  • 133.
    NIVEL: SECUNDARIA SEMANA Nº 1 PRIMER AÑO LA CULTURA LIMA Esta cultura se desarrolla durante el período que nosotros conocemos como Intermedio Temprano. Es para nosotros de suma importancia por llevar el nombre del departamento o región en la cual nosotros vivimos es decir Lima. A principios de este siglo M. Uhle denominó Proto – Lima a una cerámica encontrada en Cerro Trinidad, Chancay, y en Nievería, Rímac. Proto significaba, en el esquema cronológico de Uhle, que esta alfarería precedía a Tiahuanaco y era posterior a los pescadores primitivos de Ancón y Supe. Con los años en las décadas del 40, 50 y 60 del siglo XX, otros arqueólogos e investigadores como A. Kroeber, A Gaytan, L. Stumer y principalmente T. Patterson demostraron y concluyeron que podemos hablar de una cultura con nombre y desarrollo propio llamada Lima. La cultura Lima se ubica entre los 100 y 550 d.C. y es coetánea con Moche, Nazca, Recuay y Huarpa. Es costeña y se extiende por el Norte con Chancay y por el Sur con Lurín, con evidencias de ocupación en la parte media de los Valles de Lurín, Rímac y Chillón. En 1904, M. Uhle identificó que esta cultura derivaba de la cultura Nazca.
  • 134.
    Línea de Tiempo Genserico saquea Roma 455 100d. Edipto de 550 Milán C 313 d.C. LINEA DE TIEMPO DE LA CULTURA LIMA 212 Ciudadanía 395 476 Romana a los hombres División Derrocamien libres del del to de Imperio Imperio Rómulo Romano Teodosio Augusto 1. Nombre : Cultura Lima Roma 2. Período de desarrollo : Intermedio Tardío 3. Antigüedad : 100 d.C. – 550 d.C. 4. Descubridor : Max Uhle 1904 5. Extensión : Norte : Chancay Sur : Lurín OLLA. CULTURA LIMA. FASE 6 Muestra borde plano o pestaña. 6. Centro político : El Bajo Rímac 7. Cerámica : Forma : Globular Decoración : Geométrica Pez con cabeza triangular Técnica : Horror al vacío Color : Blanco, negro y rojo 8. Arquitectura : Sencilla y simple VASIJA. CULTURA LIMA Material : Barro y cañas FASE 7. Mamiforme Eran construcciones de pirámide trunca hecha con adobitos, hechos a mano y colocados en forma de libros y de forma trapezoidal. Algunos restos : las huacas Pucllana (Miraflores), Huallamarca (San Isidro), Vista Alegre (cerca de Puruchuco), Trujillo VASIJA. CULTURA (Huachipa), la pirámide de Nievería, estructuras de LIMA. FASE 5. Cajamarquilla, restos en Chosica. En el centro arqueológica de Personaje estilizado Pachacamac podemos encontrar hasta tres edificios. con báculos o serpientes a los lados. 9. Economía : Se dedica a la agricultura y la pesca como técnica utilizaron los canales de regadío. 10. Costumbres funerarias : Al igual que los Nazca y los Mochicas, utilizaron camaras funerarias, donde los hombres eran enterrados de forma horizontal sobre literas de cañas y rodeado de todo tipo de ofrendas.
  • 135.
    A. PLAYA GRANDE : En el bajo Chillón, Ancón y Ventanilla la presencia Lima es significativa. Asimismo, en el distrito de Puente Piedra existen los monumentos de San Lorenzo, Campana y Copacabana, que forman un solo complejo. Al parecer hubo un camino que conectaba los poblados de Ancón y Playa Grande, así como una fotificación en el Cerro que separa Ancón de Santa Rosa. Al respecto L. Stumer (1953) identificó cuatro edificios en los Cerros que se hallan frente a la bahía de Ventanilla. Excavó en Playa Grande y ubicó 12 entierros con 30 individuos. Pero los entierros más notables llevan ofrendas de cuarzo, jadeíta, turquesa, la pislázuli, spondylus y obsidianas. En una de las tumbas se encontraron dos cabezas humanas trofeo puestas como ofrendas, así como aves de bellísimo plumaje. Poste Sagrado de Playa Grande TROMPETA DE CERÁMICA. CULTURA LIMA. FASE 9. Representación zoomorfa de serpiente con la boca abierta. B. CERRO CULEBRA Uno de los asentamientos más conocidos del Chillón es Cerro Culebra, en la margen Norte del río y a 3 km del mar. El asentamiento se compone de un edificio, cuya fase final de construcción le concede una forma trapezoidal, y una zona doméstica en sus alrededores, con estructuras de quincha en unos casos, y de piedras canteadas, a veces combinadas con adobitos. Cerro culebra destaca por sus pinturas murales con figuras de peces entrelazados, descubiertas por Stumer (1954) en una de las paredes del lado Sur del edificio y cerca de la escalera principal. ENTIERRO EN CERRO CULEBRA. Lleva fragmentos de cerámica sobre la camilla. ENTIERROS EN CERRO CULEBRA. Comparten una orientación similar. C. MEDIA LUNA Está a 1 km al Noreste de Culebra y por muchos años fue considerado un sitio del período inicial. Sin embrago las últimas excavaciones en 1982 demostrarían que es anterior a Cerro Culebra. Tiene 3 plataformas en la base del cerro, configurado una silueta escalonada en el horizonte las plataformas presentan rellenos de piedras y tierra suelta, y para lograr estabilidad se levantaron muros frontales con piedras irregulares pequeñas, que posiblemente se recubrieron con barro.
  • 136.
    Los restos deesta cultura se concentraron en la parte baja del Valle del Rímac, sobre todo en lo que hoy es Maranga, el campus de la Universidad de San Marcos y el Parque de las Leyendas. No se han encontrado vestigios de viviendas, quizá se asociaron con grandes patios a manera de plazas. Se postula que estos edificios estuvieron relacionados con canales de regadío. Al respecto, la zona de Nievería (hacienda al margen Norte del río Rímac, km 11 Carretera Central) se observa restos de un canal antiguo de regadío. AMPLIACIÓN DEL TEMA LA CULTURA RECUAY 1. UBICACIÓN GEOGRÁFICA La Cultura Recuay o Huaylas se desarrolló entre los 200 y 600 d.C. Tuvo como centro la zona del callejón de Huaylas; de ahí su nombre. Sin embargo, se expandió tanto por la costa como por la sierra. Así, por ejemplo, influyó en algunos sectores de la costa central : Nepeña, Casma, Huarmey y Chancay. 2. LA CERÁMICA RECUAY La cerámica presenta las siguientes características : Forma.- Los ceramistas Recuay desarrollaron gran cantidad de formas. La más conocida es la de las llamadas pacchas. Estos eran cántaros ceremoniales que contaban con un caño por donde se vertía el líquido del recipiente. En cuanto a la forma del asa, utilizaron el asa – puente con dos picos divergentes y también el asa – estribo. Color.- Emplearon en su decoración la técnica del “negativo”, y tres colores : negro, blanco y rojo. Motivos.- Los diseños varían de acuerdo a la naturaleza del ceramio. Al igual que los Mochica, los Recuay tuvieron cerámica escultórica y pictórica. Aunque lograron algunos avances en la cerámica escultórica, no alcanzaron el brillo de los Mochica. Motivos en la cerámica pictórica. CÁNTARO CEREMONIAL. Recibe Animales (felinos, serpientes) y seres antropomorfos. Entonos ellos el nombre de paccha. se dibuja el cuerpo, y la cabeza era modelada en la arcilla. Seres mitológicos : “felino emplumado”, cabezas – trofeo, etc. Figuras lineales y geométricas que decoran las paredes de los recipientes.
  • 137.
    Motivos en lacerámica escultórica. Personajes mitológicos variados, algunos de ellos son sacrificadores de cabezas. “Guerreros o pontífices1 mitológicos” con variantes en el tocado. En algunos casos el tocado es semi – lunar y tiene gran tamaño. Se les puede representar conduciendo llamas (probablemente a un sacrificio) o junto a mujeres. En este último caso, al pontífice se le ubica al centro y se le rodea con una pareja o grupo de mujeres. Las mujeres están representadas de tamaño pequeño. A veces se encuentran ofrendando con mates o tazas en la mano. Felinos cogiendo una persona. Brazos sacrificados. Representación de edificaciones. 3. LA LITOESCULTURA Y LA ARQUITECTURA Los hombres de Recuay trabajaron la piedra, elaborando esculturas tanto con fines de culto como de complemento ornamental de la arquitectura. Recuay tiene tres representaciones principales : Personajes sentados (guerreros y señoras) con la piernas flexionadas o cruzadas. Llevan armas, cabezas trofeo, tocado y orejeras. Todos estos accesorios nos indican la importancia social o religiosa. Estas esculturas antropomorfas se reducen a cuerpo y cabeza. Las extremidades está sólo señaladas en alto relieve. estas piezas no parecen estar ligadas a la arquitectura como en el caso de Tiahuanaco. Kauffmann piensa que fueron objetos de culto colocados en los campos pues fueron hechos para ser vistos desde grandes distancias. Dan la sensación de representar personajes momificados. Figuras antropomorfas y zoomorfas representadas en alto relieve. estas esculturas fueron utilizadas en la arquitectura como dinteles2 ornamentados. Entre las figuras zoomorfas representaron felinos y auquénidos o la combinación de ambos. Los felinos Recuay han sido llamados “gatos” porque no llegan a expresar la misma ferocidad y grandeza que los felinos de Chavín. Cabezas clavas. ALTORRELIEVES PÉTREOS. Muestra un guerrero flanqueado por dos felinos guardianes ANTROPOLITOS RECUAY 1 Pontífice Sumo sacerdote que presidía los ritos y ceremonias. 2 Dintel Parte superior de las puertas y las ventanas.
  • 138.
    TRABAJO PRÁCTICO Nº1  ¿Qué te dicen las imágenes? _________________________________________________ _________________________________________________ _________________________________________________ _________________________________________________ _________________________________________________ _________________________________________________ _________________________________________________ _________________________________________________ _________________________________________________ _________________________________________________ _________________________________________________ _________________________________________________
  • 139.
    EL MOTIVO INTERLOCKING ¿Serpiente o pez? Uno de los diseños simbólicos más característicos y representativos de los primeros tiempos de la cultura Lima se denomina Interlocking, palabra inglesa que alude a la manera cómo los diseños se pintaban sobre la cerámica, componiendo imágenes definidas por oposición y dando la impresión de estar entrelazados o entrabadas. De esta limitada serie de diseños el más importante consiste en una figura ejecutada con trazos rectos y angulares (de fuerte configuración geométrica), de cuerpo alargado ya serrado con cabezas triangulares en sus extremos, el que también se representa trabándose. Una tarea a la que se enfrenta la arqueología consiste en identificar los motivos o imágenes que encontramos representados en diferentes género de soportes : cerámica, textiles, muros, madera, etc. La Iconografía Un aspecto que dificulta notablemente la identificación del motivo Interlocking es el carácter plectomorfo del diseño, es decir, su proveniencia de representaciones en tejidos, lo que disuelve muchos de los detalles que ayudarían en esta tarea. Sin embargo, es posible deducir su identidad recurriendo a los elementos o rasgos asociados al símbolo, las analogías sincrónicas y diacrónicas que se pudieran establecer, así como la importancia y vigencia del concepto que representa, dentro de la tradición religiosa andina, principalmente prehispánica. Dos son las identidades que se asignan al motivo : la serpiente y el pez. La Serpiente y el Pez Si se compara la importancia y profusión de representaciones de serpientes y de peces en el arte prehispánico se verá que las serpientes son notablemente mayores. Las creencias actuales de nuestras comunidades más tradicionales recrean también este símbolo. CUENCO GLOBULAR. Cabezas triangulares y borde con serpientes entrelazadas estilizadas.
  • 140.
    Origen del “Interlocking” FRAGMENTOS DE TAPIZ. BOTELLA GLOBULAR DE CERRO CULEBRA. Muestra DOBLE PICO Y ASA PUENTE. representaciones del Interlocking. Diseño clásico del Interlocking La combinación de los colores en la cultura Lima.. resalta la oposición. Las hebras y los hilos, por ser lineales y flexibles, sugieren la idea de una serpiente alargada y cimbreante. Además, la forma como los hilos se van combinando para formar un tejido va insinuando al tejedor una serie de figuras. Se piensa que el diseño conocido como Interlocking se originó en los textiles. Las trenzas de hebras habrían ocasionado las figuras de serpientes ramificadas; mientras que las redes de hebras torcidas serían el origen de diseños hexagonales como las parejas de serpientes entrelazadas. En algún momento los tejidos con diseños de serpientes adquirieron mucho prestigio y dichas figuras empezaron a ser copiadas masivamente en vasijas de cerámica, murales, y otras superficies, originándose así el estilo Playa Grandes o Interlocking. Componían imágenes definidas por oposición que daban la impresión de estar entrelazadas Los datos de los primeros cronistas demuestran la continuidad de su vigencia asociándola al agua, elemento principal de la vitalidad del ciclo agrícola, aunque tal vez la clave para su identificación definitiva la proporciones el Poste Sagrado Playa Grande, encontrado en el balneario de Santa Rosa, dado que corresponde a la representación del arquetipo de la serpiente en cuatro versiones diferentes. Víctor Falcón Huayta
  • 141.
    JUGANDO CON LACULTURA LIMA Encontrar palabras al tema desarrollado. L C A J A M A R Q U I L L A O M A S A N I P E Z A R B E L U C O R R E C A C I N M A X U H L E P E T R E O D U N I E T R A L V A R O D A D O S P I E L C V E A D B A R R A Z N I T O L A N O A E R L O C E R V A N O A O T A L C R M R L U B S T E S U U E B R A T U O E A I O B I A S O R A T N A S G A N S N C A C O T R E C U A Y L I M A A A A Z A N K L O E I N T E R L O C K I Y C O H C I G S T S E R P I E N T E A S A U C O S O M I A R U T L U C S E O T I L A N I R U L I B R O S P U C L L A N A P 1. Lima 2. Ancón 3. Nievería 4. Max Uhle 5. Turín 6. Adobitos 7. Libros 8. Pucllana 9. Pachacamac 10. Literas 11. Playa Grande 12. Cajamarquilla 13. San Lorenzo 14. Cerro Culebra 15. Media Luna 16. Recuay 17. Petreo 18. Litoescultura 19. Pez 20. Serpiente 21. Globular 22. Cuenco 23. Santa Rosa
  • 142.
    1. Descubridor y antigüedad de la cultura Lima. 2. Extensión y centro político Lima. 3. Características de la cerámica. 4. ¿Cómo era su arquitectura? 5. Restos más importantes. 6. ¿Cuáles son sus costumbres funerarias? 7. Importancia de Playa Grande. 8. Importancia de Cerro Culebra. 9. Importancia de Media Luna. 10. Otras culturas contemporáneas a Lima 11. ¿En qué consiste el interlocking? 12. Semejanzas de Lima con Mochica y Nazca. 13. Comentario y resumen de la lectura. 14. Mapa conceptual del tema. 15. Ilustrar el tema.
  • 143.
    NIVEL: SECUNDARIA SEMANA Nº 2 PRIMER AÑO LA CULTURA TIAHUANACO Línea de 800 313 Tiempo 455 476 Carlo Magno es coronado Caída Emperador Edipto Genseri del 200d. de co Impero 900 años Milán Saquea Romano C Milán de d.C. LINEA DE TIEMPO DE LA CULTURA TIAHUANACO La Hégira Mahoma 622 711 560 Auge Califato Bizantino de Córdoba con Justiniano Indudablemente, el altiplano Peruano – Boliviano ha sido de los escenarios más significativos donde se gestaron los procesos económicos, sociales e ideológicos más complejos, de profunda y dramática repercusión en las formaciones sociales andinas, desde los inicios de nuestra era hasta la época incaica. Con mucha razón lumbreras definió este espacio como un área cultural separada de la Andina Central. El área centro sur irradió rasgos culturales que articularon procesos históricos incluso fuera de sus fronteras, y además en ella se domesticaron camélidos y plantas tuberosas y gramíneas de trascendencia económica y logística para los pueblos andinos. La cuenca del Lago Titicaca corresponde a un ecosistema frío, de puna húmeda, sobre los 3800 m.s.n.m., de altiplanicies cubiertas de ichu, forraje que posibilita el pastoreo y el desarrollo de tierras aprovechables para la agricultura de altura. Fue ocupada desde tiempos precerámicos y es la cuenca donde surgió Tiwanaku, fenómeno cultural muy importante para explicar muchos eventos, sobre todo durante el Horizonte Medio, con la aparición y desarrollo del primer imperio Wari.
  • 144.
    Antecedentes : Antes de desarrollar las expresiones culturales de Tiahuanaco, nos parece a los profesores de Historia Trilce, que se hace necesario un conocimiento previo a lo que fue la cultura anterior o previa a Tiahuanaco. CULTURA PUKARA Al igual que Paracas también Pucara puede ser definida como una transición entre el formativo y el intermedio temprano o primera regionalización. El sitio principal de esta cultura está ubicado en la provincia de Lampa (Puno) en sus límites con Azángaro, a mitad de la distancia entre Tiahuanaco y el Cuzco. Es posible que su área de influencia cubriera 500 km. de largo y a los dos lados del Lago Titicaca. Define la cultura Pucara un conjunto de edificaciones monumentales destinada al uso religioso en el actual pueblo de Pucara y las inmediaciones del Cerro Calvario existe templo principal asociado a otros tres. Pucara comparte algunos elementos arquitectónicos como pirámides truncas, columnas, plataformas, patio hundidos. Se ha encontrado un diseño en “U”. también podemos apreciar un sistema de desagües constituido por canales y galerías colectoras por donde puede caminar un hombre. También podemos saber más sobre la Historia de Pucara a través de la escultura en piedra y la cerámica. El personaje dominante en la escultura lítica es el degollador. En cuanto a la cerámica es incisa y policroma. El color fue colocado antes de la cocción (pintura pre - cocción). Para concluir, no se puede determinar con certeza si Pucara es pre – Tiahuanaco o no. Si fue un desarrollo propio o con influencias en otras culturas, la verdad es que los estudios acerca de ella no han concluido, pero lo cierto es que, con el conocimiento de Pucara LA PORTADA DEL SOL podemos encontrar un acercamiento más preciso a Tiahuanaco. CULTURA TIAHUANACO 1. Período Cultural : Segundo Horizonte 2. Antigüedad : 200 años d.C. – 900 años d.C. 3. Descubridor : Max Uhle y Arturo Ponsdansky primeros estudios científicos. 4. Origen : Cultura Pucará.
  • 145.
    5. Ubicación : Meseta del Collao, 21 km al Sureste del Lago Titicaca en Bolivia. 6. Extensión : Sur del Perú, toda la actual Bolivia y el Norte de Chile. 7. Organización Política : Curacazgos vinculados a un centro ceremonial. Gobierno teocrático y absolutista. Ha sido definido como un estado colonizador de economía agrícola. 8. Arquitectura : Uso de grandes bloques de piedra labrada y pulida (arquitectura megalítica). 8.1. Restos importantes : 1. Kalasasaya : Piedra parada 2. Akapana : Pirámide escalonada 8.2. Otros restos : Pumapunku, Templete, Kerikala 9. Agricultura Control vertical de pisos ecológicos. Uso de andenes. Deshidratación de la papa y carne (chuño y charqui). Domesticación de los camélidos americanos. 10. Cerámica Vasos ceremoniales de forma trapezoidal, con decoraciones geométricas y naturalistas y de varios colores (policroma). Similares a los keros incas. 11. Metalurgia Trabajaron el oro, la plata y el cobre, pero su mayor aporte fue el descubrimiento del bronce (cobre con estaño). 12. Escultura Portadas monolíticas hechas de piedra labrada. Ejemplo : Portada del Sol (Wiracocha). Monolitos con representaciones antropomorfos. Ejemplo : Monolito Bennett.
  • 146.
    AMPLIACIÓN DEL TEMA LA PORTADA DEL SOL Uno de los elementos más representativos del Tiahuanaco Es el mayor ejemplo de escultura en piedra y en ella están presentes motivos iconográficos que también aparecen en Huari. En una enorme pieza plana de piedra andesita de 2.75 m. de altura por 4.00 m. de largo se abrió una puerta de aproximadamente 1.00 m x 2.00 m. A cada lado se hizo un pequeño nicho rectangular. Esta puerta fue encontrada al interior del edificio de Kalassassaya pero se piensa que tal vez antes estuvo ubicada en otro lugar. Si observamos los lados de esta gran pieza parece que estuviera incompleta. Muchos investigadores creen que esto se debe a que fue arrancada de alguna estructura mayor luego puesta allí. La Iconografía Sobre la abertura de la puerta se puede ver una serie de diseños tallados en relieve. el lugar central lo ocupa el denominado Dios de los Báculos, personaje antropomorfo de cuya cabeza salen rayos que terminan en pequeñas cabezas de animales o en figuras redondas. Este dios abre sus brazos hacia los lados y en cada uno sostiene un bastón o báculo. Los rayos lo identifican con el sol. Parecería que se trata de la misma deidad de los báculos representada en la Estela Raimondi en el panteón de Chavín de Huántar. EL DIOS DE LOS BÁCULOS. Detalle de la Portada del Sol. A Ambos lados del personaje se ubican pequeños seres alados en aparente actitud de veneración. Llevan sólo un báculo y se ordenan en tres filas : los de arriba y los de abajo tienen cabezas antropomorfa; los del medio de ave. Usan tocados con cabecitas de aves, felinos y peces. Se adornan con plumas. Debajo de esta representación principal se ve una franja con rostros rodeados de rayos, similar al rostro del Dios de los Báculos; no todos son iguales en los detalles. La Portada del Sol es el mayor ejemplo de escultura en piedra y en ella están presentes motivos iconográficos de gran importancia para la ideología de Tiahuanaco que también aparecen en Huari.
  • 147.
    Posible Calendario Investigadores como Posnansky han planteado que la Portad del Sol de Tiahuanaco es un calendario en el cual los doce meses del año están representados por los rostros solares incluido el de personaje central. Los personajes menores representarían los días. Este calendario podría señalar con precisión los momentos importantes del año como son los cambios de estación. PORTADA DEL SOL. Alfonso Stübel reclinado en la puerta, 1877. TRABAJO PRÁCTICO Nº 2  ¿Qué características o significado encuentras en las imágenes? a) _______________________________ _______________________________ _______________________________ _______________________________ b) _______________________________ _______________________________ _______________________________ _______________________________ c) _______________________________ _______________________________ _______________________________ _______________________________
  • 148.
    CAPÍTULO DÉCIMO DEL REINO TIWANAKU Donde se describe la ciudad de Tiwanaku y la manera cómo el pueblo pudo dominar el duro ambiente altiplánico. Del descubrimiento del bronce y de muchas otras razones por las que este país fue grande y famoso El Lago Titicaca es un mar mediterráneo que está a cerca de 4,000 metros sobre el nivel del océano, en medio de la Cordillera de los Andes, rodeado de una extensa altiplanicie cubierta del pasto duro de la puna. Es una zona con una fuerte alternativa térmica diaria, es decir que de día el sol es fuerte y quemante, mientras que las noches son intensamente frías. Pero, además tiene un régimen de aguas cíclico, pues hay lapsos de doce años más o menos, en los que aumenta y disminuye la intensidad de las lluvias. Durante estos largos períodos de sequía, incluso baja el nivel del lago, causando angustias alimenticias en la población, la que actualmente no esta bien organizada para guardar reservas que permitan superar este tiempo de escasez; de otro lado, los períodos húmedos tampoco son totalmente beneficiosos, dado que los ríos aumentan su caudal y causan serios estragos en las poblaciones de agricultores no prevenidos, pues debido a que el altiplano, cerca del lago, tiene poco declive, los ríos van zigzagueando por el llano, y cuando hay crecida se producen inundaciones que a veces arrasan con los sembríos y aun algunas casas. Todo esto amerita un riguroso sistema de control pluvial de parte de los habitantes del altiplano, basado necesariamente en el registro minucioso de tiempo para la predicción de las estaciones anuales y sobre todos de los períodos de mayor tiempo, que actualmente provocan la evacuación física de la población, es decir la migración masiva hacia otras zonas. En tiempos antiguos, durante el florecimiento de la ciudad de Tiwanaku, al Sur – este del Lago Titicaca, todos estos problemas eran estudiados y solucionados por el equipo de especialistas urbanos, a los que llamamos sacerdotes. Los sacerdotes gracias a un calendario, que hoy desconocemos, fijaron ciclos que hicieron posibles una producción abundante y segura. Ellos vivían en su mayoría en la ciudad de Tiwanaku, pero hubieron al mismo tiempo otras ciudades o poblados de menor importancia establecidos en el altiplano, cerca de la metrópoli. Tiwanaku era una urbe gigantesca, con grandes templos de forma de recintos que alojaban las imágenes de los dioses grabadas en piedra. Los dioses eran antropomorfos, es decir tenían forma humana, pero con una serie de atributos que eran principalmente los del felino, del halcón y las serpientes; junto a las divinidades aparecen también las figuras de los camélidos domésticos y de plantas cultivadas. Algunas de estas estatuas son gigantescas; una tiene algo más de 7 metros de alto. Por eso la imaginación popular habla de “gigantes” habitantes del altiplano.
  • 149.
    Una de lasesculturas que más ha llamado la atención es aquella en que aparece grabada la imagen de una divinidad central que sostiene dos báculos, uno en cada mano, y una cabeza con rayos. Se atribuye esta imagen a la de un dios que era muy venerado cuando llegaron los españoles, llamado Wiracocha (espuma de las aguas), pero no hay pruebas aún para ello. A sus costados hay tres hileras de ocho “ángeles” cada una, como arrodillados que miran hacia la imagen central. El pueblo de Tiwanaku, a la par que agricultor era ganadero; en realidad, la ganadería de llamas y alpacas era de mucha importancia, mientras que los cultivos estaban limitados al tipo de plantas de altura, capaces de soportar la dura alternancia climática cordillerana. Naturalmente que las plantas aquellas son de un valor nutritivo excepcional, como es el caso de la papa, cuyo cultivo es ahora el sustento de muchos países del mundo, y se produce casi en todo el mundo; o como es también el caso de la quinua, un cereal riquísimo en proteínas y carbohidratos, con un valor nutritivo superior al del maíz, la cebada y aun el trigo. Pero el altiplano es duro para el sembrío y en cambio ofrece inmensos territorios cubiertos de pastos naturales, que si bien no todos los animales puede comer, porque son muy duros, en cambio los camélidos andinos sí, y estos animales, a los que los cronistas españoles llamaban “carneros de la tierra”, producen carne y una excelente calidad de lana que sirve para hacer telas muy abrigadoras. Algunos zootecnistas señalan incluso que la leche de la alpaca podría ser aprovechable para el consumo humano; pero la leche nunca fue un alimento muy apetecido en los Andes; antes de los españoles no se la conocía alimento y posteriormente la prefieren en forma de queso. Gracias a las posibilidades ganaderas de la región, los Monolito estilo Tiwanaku. Período clásico tiwanakenses tuvieron posesión abundante de lana y también de (300 d.C.) carne para el comercio. La carne, como la papa, era deshidratada y conservada en este estado por tiempo indefinido de modo que podría ser transportada a grandes distancias como producto de intercambio. A la carne deshidratada le llamaban charki y a la papa chuño. La lana, la carne y quizá la papa podrían ser llevadas junto con otros productos suntuarios a diversos lugares, a cambio de los productos de las tierras bajas. Entre esos productos “suntuarios” se encuentran unas pedrerías raras a las que ahora llamamos “turquesas”, pero sobre todo el bronce, un metal obtenido por la aleación del cobre y el estaño. El bronce es una suerte de símbolo de la civilización; casi en todo el mundo aparece el bronce al mismo tiempo que las ciudades y todas sus consecuencias. En el Perú es un invento que surgió en el altiplano del Titicaca, en el lado que ahora pertenece a la república de Bolivia, en Tiwinaku, y si bien, como en todo el mundo, su uso estuvo restringido a usos ceremoniales, suntuarios, y excepcionalmente a la producción, su rol como valor susceptible de cambio era reconocido plenamente. Quienes lo producían debían ser especialistas de muchos privilegios en la comunidad urbana.
  • 150.
    Pero Tiwanaku nollegó a construir un gran imperio como muchos historiadores creyeron en el siglo pasado y aun algunas décadas atrás. Debió ser un estado expansivo con dominio sobre muchos territorios, pero sobre todo un estado colonizador más bien que uno de carácter imperialista. Si nos atenemos a la informaciones que tenemos sobre los reinos altiplánicos posteriores y su organización, y a la semejanza de su “estructura” con la de Tiwanaku en su época de máxima expansión, encontramos una imagen muy particular de un Estado colonizador, que se preocupaba por “conquistar” tierras no con el objeto de someter a los hombres que allí vivían sino con el de explotar ellos mismo las tierras para obtener los productos que su hábitat altiplánico no les permitía producir. El gran Estado tiwanakense viene a ser, entonces, una gran metrópoli con otras ciudades menores cerca del inmenso Lago Titicaca, y una infinidad de “enclaves” dispersos en los valles de la costa cerca del mar, donde se producía el maíz, varias legumbres y se obtenía una gran variedad de peces y otros mariscos; dispersos en las quebradas intermedias de la sierra, donde también hay maíz del bueno y árboles frutales; y, quizá incluso en la selva, donde a más de la yuca o mandioca, se puede conseguir la coca. Es quizá la diferencia entre un Estado colonizador frente a un Estado conquistador, como lo fue el Estado inka, mucho más tarde, que también aprovechó la experiencia altiplánica a este respecto. Esta extraña estructura de Tiwanaku explica su fama en aquel tiempo. En algunos lugares, como la costa de Arequipa o el norte de Chile, las colonias altiplánicas encontraron pueblos muy atrasados de pescadores y recolectores, con los cuales coexistieron pero no se mezclaron, es decir no convivieron; algunas poblaciones asimilaron algo los logros tecnológicos tiwanakenses y desarrollaron formas superiores de cultura, aunque ello aún tiene que ser bien estudiado por los arqueólogos; muchos cambiaron, simplemente, sus productos con los altiplánicos. Pero uno de los efectos más importantes de este extraordinario Estado, que ahora está siendo descubierto por Carlos Ponce Sanjinés en Bolivia, fue el que produjeron uno o varios de sus enclaves en la sierra central del Perú, en Ayacucho. Allí, los colonizadores tiwanakenses se encontraron con una sociedad que había desarrollado mucho, tecnología y socialmente, de modo que de la coexistencia de ambas, de una forma que aún los arqueólogos tienen que estudia, se produjo un sincretismo de tal magnitud, que surgió una nueva sociedad, vigorosa, de cuya historia nos ocuparemos enseguida… De los orígenes de la civilización en el Perú por el Dr. Luis Guillermo Lumbreras Portada del Sol de Tiwanaku (300 d.C.)
  • 151.
    JUGANDO CON LACULTURA LIMA Encontrar palabras al tema desarrollado. H O R I Z O N T E M E D I O T I T I C A C A P I S O S Y J E S S A N A C I T I L A G E M U T E S L L A M A I C X S A M E A Z S O L U K N O Ñ U H C S C R A A U L O M R A L U S Y A Z A N G A R O A U C I I H A P U P I S O K R B R O N C E K L S E V G A L I M U G S G S A V A E S T A Ñ O L A I O L V E E M O E Z N P U M A Z P A R R A A L L A T T N A L N A A M R C H A R Q U I B R O O K A E N P O E C D A E A N C T T E N N E B C I R E E U C D A S L K A L A S A S A Y A K E R O K B N E N R N D E G O L L A D O R P U M A R P N K U A U O S A C N U R T S E D I M A R I P E L I H C P 24. Horizonte Medio 25. Titicaca 26. Azangaro 27. Degollador 28. Pirámide Truncas 29. Max Uhle 30. Ponsdansky 31. Collao 32. Bolivia 33. Chile 34. Curacazgos 35. Megalítica 36. Akapana 37. Kalasasaya 38. Templete 39. Pumapunku 40. Chuño 41. Charqui 42. Piso 43. Andenes 44. Llama 45. Kero 46. Bronce 47. Bennett 48. Sol 49. Estaño
  • 152.
    16. ¿Quién hizolos primeros estudios sobre Tiahuanaco? 17. Ubicación geográfica de Tiahuanaco. 18. ¿Cuál es su organización política? 19. Características de su arquitectura. 20. Restos más importantes. 21. Características de la cerámica. 22. ¿Qué son los grupos colonizadores? 23. Avances tecnológicos en la agricultura. 24. Cultura antecesora a Tiahuanaco e importancia. 25. ¿Quién es el dios de la portada? 26. ¿Qué son los monolitos Bennett? 27. Importancia de la Portada del Sol. 28. Comentario y resumen de la Lectura 29. Mapa conceptual del tema. 30. Ilustrar el tema.
  • 153.
    NIVEL: SECUNDARIA SEMANA Nº 3 PRIMER AÑO EL IMPERIO HUARI Línea de Tiempo 610 711 Revelaci Califato 600d. ón de 1000 C Divina Córdoba d.C. Mahoma LINEA DE TIEMPO DE LA CULTURA HUARI Hégira Batalla Mahoma Poitiers 622 732 El carácter singular u unificado de la iconografía Huari esparcido sobre una gran área de los Andes Centrales, explica la expansión de esa cultura. El imperio Huari significo un período de gran homogeneidad, cuyo apogeo se ubica alrededor de 600 d.C. Las evidencias arqueológicas demuestran la expansión imperial, es decir la ocupación militar de los territorios, proceso que implicó una alteración de la organización política y social de las regiones sometidas. Se nota en esta época una clara diferenciación social en la arquitectura, en los sistemas de enterramiento, y específicamente en la producción alfarera. Mapa con los límites de la expansión del imperio Wari
  • 154.
    Ubicación Geográfica La Cultura Huari tuvo su centro principal a 25 km al Noreste de la actual ciudad de Ayacucho, en su momento de máxima expansión, Huari llegó a comprender por el Norte hasta el río La Leche (Lambayeque) y Cajamarca, por el Sur llegaron hasta Ocoña (Arequipa y la actual provincia del Cuzco). Origen Huarpa.- Centro artesanal que aproximadamente en el 800 d.C. se convierte en un estado conquistador. Además ha una enorme influencia de Ishmay (Costa), Nazca y Tiahuanaco. NAZCA cerámica HUARPA TIAHUANACO Centro.- Ciudad de Huari (Ayacucho) o Viñaque. Organización Política : “Primer Imperio” Estado centralizado en manos militares conformado por una red de ciudades (centros administrativos) cuyo centro fue la ciudad de Huari. La subsistencia de Huari dependió de una continua apropiación de los excedentes de producción de sus provincias. Características a) Formó un estado pan peruano, es decir, su influencia llegó a la costa y sierra del Perú. b) Las características arqueológicas sugieren que Huari tuvo un gobierno poderoso y centralizado preocupado en el acopio y distribución de bienes. c) Tuvo un gran desarrollo tecnológico, tanto en la producción agropecuaria como en la producción urbana, entonces con este grupo se difunden las ciudades. d) Lograron una unidad andina gracias al control de ciudades cabeza de región o centros administrativos. Huari – difundió a) Vida urbana : Ciudades b) Religión : Wiracocha c) Idioma : Quechua - Runasimi d) Red vial : Caminos e) El control vertical de pisos ecológicos f) Andenes : Agricultura
  • 155.
    Manifestaciones Culturales 1. Arquitectura  Lograron la planificación urbana en masa.  Principales restos : Huari (Ayacucho) Marcahuamachuco (La Libertad) Cajamarquilla (Lima) Wiracochopampa (Huamachuco) Wariwilca (Huancayo) Atarco (Ica) Piquillacta (Cuzco) Pachacámac (Lima) Wuilcashuaín (Ancash) Coscopa (Arequipa) 2. Cerámica Fue policroma, denominada utilitaria, sus formas preferidos fueron los tazones con decorativos interiores, las representaciones como el auquénido y dentro de sus motivos utilizó el maíz, la quinua y la figura del Dios de los Báculos o Bizco. 3. Textilería Huari desarrolló notablemente el arte textil, no sólo en el aspecto técnico sino también en el decorativo. En la confección de tapices lograron una gran finura. Emplearon lana de alpaca y algodón. Las piezas se decoraron, por lo general, con la repetición de un solo motivo. 4. Red de Caminos Era una red planificada de caminos para unir y controlar los diferentes territorios de su imperio. Se conocen, por ejemplo, caminos muy cerca de la ciudad de Huari, uno que llevaba a la ciudad de Huarivilca, en Huancayo, y otro a la ciudad de Huilcahuaín en Ancash. Se piensa que otra vía comunicaba la capital con la ciudad de Pikillacta, en el Cuzco, unos siglos después esta red de caminos fue usada y ampliada por los incas. AMPLIACIÓN DEL TEMA “EL IMPERIO EN DEBATE” Los resultados de investigaciones arqueológicas realizadas en la costa central y en la costa y sierra norte proporcionaron nuevas evidencias que no pueden ser explicadas. Aspectos como el diseño arquitectónico de los centros urbanos provinciales y la distribución de la alfarería y textiles, tanto de estilos locales como de los estilos Huari, no responderían a la presencia de un imperio. El modelo ha sido puesto en debate.
  • 156.
    Se ha producidoun cambio beneficioso para la ciencia : se está reconociendo la importancia de realizar estudios sobre las distintas regiones, antes y durante el Horizonte Medio; y ya se usa con más cautela el término Huari. Algunos estudiosos se refieren al “estado Huari” más que al imperio y han sugerido que su control se habría restringido a la sierra central y sur, dejando fuera la costa central y la costa – sierra norte. Lo cierto es que en el estado actual del conocimiento ya no se puede aceptar el modelo imperial como la única explicación posible al proceso ocurrido. No un Imperio sino varios Emporios Nuestro modelo de emporios regionales planeta la existencia de una serie de naciones y estados regionales independientes y prósperos que ejercen control político, económico y cultura sobre sus propias áreas, enlazados entre sí por redes socioeconómicas. Tales estados regionales sustentaban importantes centros urbanos en lugares estratégicos para el intercambio y mantenían una fuerte interacción interregional estableciendo relaciones con otros estados y naciones hasta distancias considerables. La intensificación de la interacción y el incremento del comercio, derivados del mayor nivel productivo logrado regionalmente, nos pone ante un período de prosperidad e integración entre las diversas sociedades. Políticamente cada una habría entrado en una etapa de secularización del estado. Las ciudades estuvieron integradas por edificios dedicados a actividades especializadas y organizadas especialmente para las nuevas funciones que allí se realizaban. Cada uno de los estilos alfareros que se difundieron de manera simultánea identificaría a una cultura regional o nacionalidad diferente y su distribución espacial podría reflejar su ámbito de prestigio o de influencia cultural. Ruth Shady S. MÁSCARA DE PLARA Y ORO HUARI. COLLAR HUARI. 15 piezas de hueso con Representa rostro antropomorfo. incrustaciones de concha y piedra de color.. FIGURINA HUARI DE TURQUESA. Representa personaje con gorro MURO HUARI. Vista del sector de felino. Huari – Capillapata.
  • 157.
    ¿Qué significa unImperio? Duccio Bonavia dice que un imperio no es solamente una expresión territorial, militar o mercantil sino también espiritual y moral. Se puede pensar en un imperio, o sea en una nación que directa o indirectamente guía a otras naciones, sin necesidad de conquistas territoriales. Eso sucede cuando un pueblo adquiere un animus muy especial al ser consciente de su fuerza y superioridad. Tal es el caso de los romanos y nos parece que es aplicable al pueblo Huari y, más tarde, a los incas. TRABAJO PRÁCTICO Nº 3  ¿Qué significado o características encuentras en las imágenes? _______________________________ _______________________________ _______________________________ _______________________________ _______________________________ _______________________________ _______________________________ _______________________________ _______________________________ _______________________________ _______________________________ _______________________________
  • 158.
    “del imperio wari” Al constituirse las ciudades en centros de poder de una clase de especialistas que sólo producían servicios, fueran éstos sacerdotes o artesanos, dicho poder era débil si no estaba sustentado por un instrumento represivo, lo suficientemente eficaz como para lograr un seguro abastecimiento de los alimentos producidos por los campesinos. Durante los muchos siglos transcurridos desde la época teocrática de Chavín, cuando todavía no existían verdaderos estados, hasta la época en que se desarrollaron los reinos de Moche, de Nazca o de Tiwanaku, de base seguramente teocrática aún, hubo cambios notables en la población. Los centros urbanos crecieron en tamaño y necesidades aunque al mismo tiempo la técnica agraria aumentó mucho la producción campesina. Los reyes o señores más poderosos comenzaron a apropiarse de la riqueza de los menos poderosos y tanto en Moche como en Nazca se formaron que controlaban más de un valle y en consecuencia muchos pueblos diferentes. Los de Tiwanaku, para establecer sus colonias, debieron hacer uso también de las armas en más de un lugar. Se dio inicio pues a una pugna entre ciudades, es decir entre las clases urbanas hambrientas de poder y más riquezas, resolviendo esta pugna con las armas, con la lucha armada, por la vía de la violencia. Los grupos armados de cada ciudad, extraídos del pueblo para servir a la clase urbana y sus apetitos, constituyeron entonces los ejércitos en donde los especialistas en la guerra, los “militares” profesionales, los que dirigían al ejército, eran parientes o hermanos de los sacerdotes o quizá eran los sacerdotes mismos. Se constituyó una clase social que no sólo tenía el poder de la tecnología especializada y los “secretos” del mundo en sus manos, sino también el poder de las armas, que si bien no reemplazaron totalmente la ferocidad de los dioses, que aparecieron en los tiempos de Chavín, en cambio les sirvieron de excelente apoyo para someter a los campesinos y también a los “urbanos” o ciudadanos de otros territorios. El inicio, de esta nueva forma de Estado explotador de otros estados, se dio con el surgimiento de una poderosa ciudad en Ayacucho, que los arqueólogos conocen con el nombre de Wari, gracias a una coyuntura histórica muy interesante. En Ayacucho, en la época de los Nazcas, Mochicas y Tiwanakus, se desarrollaba una sociedad llamada Huarpa, que había logrado dominar plenamente la difícil geografía de la región. Los Huarpas, en toda la cuenca de Ayacucho y Huanta tuvieron realmente sólo una ciudad y en cambio muchísimas aldeas; quizá haya alguna otra ciudad más que aún no se ha descubierto, pero parece difícil. La ciudad se llama ahora Ñawimpukyo y desde allí se domina un extenso paisaje que abarca casi todos los valles de la cuenca Ñawimpukyo está más o menos a 3,000 metros sobre el nivel del mar; más arriba, varios kilómetros al sur, sobre los 3,500 metros hay otra población, casi una ciudad en la zona conocida con el nombre de Chupas. Quizá hubo varias ciudades a manera de cabecera de región. Los Huarpas cultivaron la tierra con un riguroso control en la distribución del agua, por medio de canales y represas y luego habilitaron nuevas tierras construyendo terrazas agrícolas en los cerros para evitar la erosión. Esas terrazas se llaman andenes y más tarde los inkas las usaron muchísimo.
  • 159.
    Hacia los años600 ó 700 de nuestra era, los Huarpas intensificaron sus relaciones comerciales con Nazca, que, por lo demás, siempre existieron; dando como resultado una serie de valiosos intercambios tecnológicos, entre los que destaca un notable mejoramiento de la artesanía de Ayacucho, especialmente la cerámica que permitió la aparición de poblados, como el de Conchopata, con talleres especializados de alfarería predominantemente suntuaria. En este mismo tiempo los ayacuchanos entraron en contacto con los tiwanakenses, seguramente a partir de los enclaves altiplánicos en le mismo Ayacucho, o en las cercanías. De los Tiwanakenses, los Huarpas tomaron en primer lugar sus dioses, cuyo prestigio debió ser muy grande en toda la tierra; sabemos bien que el prestigio de los dioses depende del éxito económico que obtengan los pueblos que los veneran. Pero junto con la imagen de los dioses y seguramente sus mitos y leyes, los ayacuchanos obtuvieron también nuevas formas de organización y elevaron la producción de las plantas y animales altiplánicos y del bronce, la turquesa y con seguridad los hermosos lienzos con dioses del olimpo del Titicaca. Desde aquí se inicia la leyenda de la sacarina (lugar de origen) altiplánica que los españoles encontraron cuando llegaron al Perú en 1532. Los alfareros ayacuchanos, con la elaborada tecnología nasquense y la cosmogonía tiwanakense, hicieron un nuevo olimpo que plasmaron en sus vasijas ceremoniales, muchas de ellas inmensos tazones, bellamente pintados con la imagen policroma del dios de los báculos que aparece granado en Tiwanaku en la puerta del Sol en piedra, adornado con llamas, con maíz y con quinua. En el curso de los años, los especialistas de Ayacucho se congregaron en la ciudad de Wari, que fue creciendo inusitadamente, inorgánicamente; allí vivían los alfareros, los orfebres, los picapedreros, los sacerdotes, y, seguramente encima de todos ellos, una casta de administradores con sirvientes que los cargaban en literas. La ciudad, además, tenía un ejército. Un ejército que se dedicó a conquistar a los pueblos del oeste, del norte y del sur; menos el altiplano. El altiplano del Titicaca no fue tocado. En Wari, las casas estaban dentro de unos recintos muy grandes de piedra, con murallas de seis o más metros de alto. Habían casas de hasta dos y quizá tres pisos. Debieron vivir allí quizá unas 40,000 personas o más. En lugares sagrados aún no bien determinados hubo, talladas en piedra, imágenes de personajes humanos ricamente ataviados, ligeramente parecidos a los de Tiwanaku; hay también una estatua de un jaguar. Se conocen unos recintos de piedra finamente labrada, probablemente ceremoniales. Hace poco se descubrieron unos inmensos talleres de cerámica, seguramente para fabricar esos finos objetos policromos que distribuyeron por casi todo el Perú; había también una zona donde tallaban la turquesa, haciendo joyas litúrgicas de diversas forma y tamaño. La ciudad de Wari extendió sus dominios desde Cajamarca y Lambayeque, por el norte, hasta Cuzco y Arequipa, por el sur. En cada lugar, estableció una ciudad, a manera de centro colonial de administración; estas ciudades, si bien eran hechas a imagen de la de Wari, eran en cambio ciudades muy bien planificadas con extensas zonas dedicadas para depósitos, con plazas, barrios, residencias y un cauteloso sistema de protección militar. Eran ciudadelas amuralladas y a veces con una sola puerta de acceso y otras salida, con laberintos interiores terribles para los neófitos.
  • 160.
    En Cajamarca, enHuamachuco, en Lambayeque, en Supe, en el Callejón de Huaylas, en Lima, en Huancayo, en Cuzco y en muchos lugares más se conocen ya estas ciudades del viejo imperio. Una de las más conocidas y al mismo tiempo de las mejor conservadas es la llamada Pikillaqta, al sur de la ciudad del Cuzco. Entre ciudad y ciudad habían caminos muy anchos y bien trazados, que más tarde los inkas usaron para sus conquistas. Pero las ciudades que estableció Wari en cada valle, en cada territorio conquistado, fueron “cabezas de región” que fueron obteniendo autonomía e importancia propia; algunas de ellas, como la ciudad de Pachacámac, cerca de Lima, se convirtió en poco tiempo en un centro casi con igual importancia que Wari, llegando a “exportar” sus productos a lo largo de toda la costa, en mayor proporción que los Wari. Cuando cayó Wari, el prestigio de Pachacámac se mantuvo y aún en tiempo de los inkas, siguió siendo de primerísima importancia, conservando sus propios dioses, que seguramente fueron los de Wari, ciudad que en tiempo de los inkas Notable expresión de la cerámica de Wari. era ya sólo una ruina… De los orígenes de la civilización en el Perú por el Dr. Luis Guillermo Lumbreras
  • 161.
    JUGANDO CON LACULTURA WARI Encontrar palabras al tema desarrollado. I H U A R I T I A H U A N A C O C A C S A N M A M A U C O S C O P A N A B R A P A R Y U P A L A C I O D S Z Y X W V I U B I B R A N E S C O B A O R A C D E F U Z T E O E A C I R A M O N A U N B Z G H I T C H Z D Z T U V I A C L I W I R A W I Q R S O S A S A I C E O S O S O L U C A B O L P N A H D E D S H R L U M B R E R A S Ñ R N A D B A E D E S O L M P A C H A C A M A C U E R C D R A R E C A I B O N A V I A J K R M U F T Y E D E N R I L A O L A C I T R E V L G H O N P U G E A V I N C A S Ñ I N P M L K H P C R E I I D T D T T R E B O R N O P Q J I E S E T C O N A E A P R A U H A M A R U A U H C E U Q N A U R R S O S I P W I R A C O C H A E U Q A Ñ I V 50. Huari 51. Militar 52. Imperio 53. Lumbreras 54. Huarpa 55. Tiahuanaco 56. Nazca 57. Ayacucho 58. Viñaque 59. Pan peruano 60. Centralizado 61. Ciudades 62. Urbano 63. Cabeza de región 64. Wiracocha 65. Quechua 66. Red vial 67. Andenes 68. Wari 69. Coscopa 70. Atarco 71. Wariwilca 72. Pachacámac 73. Báculos 74. Bizco 75. Incas 76. Ruth Shady 77. Bonacia 78. Pisos 79. Vertical
  • 162.
    31. ¿A quéperíodo pertenece Wari? 32. ¿Quién llama imperio a Wari y por qué? 33. ¿Qué afirma Ruth Shady? 34. Mediante que construcciones mantuvo comunicado su imperio. 35. ¿Por qué se le considera la de mayor urbanismo? 36. Principales centros urbanos. 37. ¿En qué culturas se encuentra el origen Wari? 38. ¿Qué difundió Huari? 39. ¿Por qué el Dios de los Báculos, quién es? 40. Características Huari. 41. ¿Qué son las cabezas de región? 42. ¿Por qué se les conoce un pueblo de artesanos? 43. Características de la cerámica Huari. 44. Comentario y resumen de la lectura. 45. Mapa conceptual del tema. 46. Ilustrar el tema.
  • 163.
    NIVEL: SECUNDARIA SEMANA Nº 4 PRIMER AÑO EL REINO CHIMÚ Línea de 1095 Tiempo 1347 1453 Urbano Inicio Caída 900d.C II de la de 1460 La 1era. peste Consta d.C. Cruzada negra ntinop LINEA DE TIEMPO DE LA CULTURA CHIMÚ La cultura Chimú o el Reino Chimor, como es llamado por algunos investigadores. Con la caída del Imperio Wari se dio inicio a la última etapa de la Historia autónoma del Perú, aquella que es contemporánea con la formación de otro imperio, el del Tawantinsuyo. Bien pero que podemos decir de Chimú, empezaremos diciendo que a partir del siglo IX d.C. hizo su aparición en la costa norte una de las formaciones sociales prehispánicas más desarrolladas del antiguo Perú denominada Chimú o Chimor. Esta cultura alcanzó una elevada organización socio – política luego de un largo proceso de desarrollo durante la cultura Moche enriquecida con el aporte de sociedades como Lambayeque, Cajamarca y Huari, colapso a consecuencia de la conquista inca alrededor de los años 1460 – 70.
  • 164.
    LA CULTURA CHIMÚ Ubicación : Valle de Moche (La Libertad) Extensión : Norte Tumbes Sur Lima Descubridor : Federico Max Uhle 1902 Cronología : 900 años d.C. al 1460 d.C. Características a) Fue el estado costeño más poderoso de su tiempo. b) Su mayor aporte estuvo en la orfebrería. c) Su capital Chan – Chan es considerada la ciudad de barro más Sabía que el idioma Chimú era el grande del mundo. Muchick al igual d) Su apogeo se produce entre los siglos XIV y XV. que Mochica e) Su decadencia y conquista está en el siglo XVI en que son conquistados por los Incas en el gobierno de Pachacútec, su último emperador fue Michan – caman. Economía Tuvieron como base la agricultura. Para extraer su producción agrícola desarrollaron, obras hidráulicas que las aprovecharon de sus predecesores. Hidráulica Para sobrevivir en el área de la costa los Chimú al igual que las otras culturas que se desarrollaron en la misma región, necesitaron aprovechar los recursos tecnológicos de sus predecesores, aunque agregaron una variante en el almacenamiento de grandes cantidades de agua en los llamados wachaques. Aspecto Político y Social Sociedad.- Desde el punto de vista social y político, el imperio Chimú puede ser definido como un estado aristocrático d tipo clasista con profundas diferencias entre sus clases sociales.
  • 165.
    División Social.- I. El Ciequich (Chimú Cápac) ……… Gran Señor II. Los Alaec ……… grandes curacas III. Los Paraeg ……… los vasallos IV. Los Yana ……… los sirvientes ¿SABÍAS QUÉ…? La importante ciudad de Chan–Chan albergó aproximadamente 50 mil personas Historia  Tacaynamo : Primer Rey Chimú (Fundador Mitológico)  Guacri Caur : Unificó a los Chimues  Ñancen Pinco : Continuó con las conquistas llegando por el norte hasta el Valle del Río Saña y por el sur hasta Santa.  Minchan Caman : Fue el gran conquistador Chimú. Llegó desde Tumbes hasta Carabayllo. Fue derrotado por el Auki Tupac Yupanqui. Manifestaciones Culturales A. Arquitectura  Utilizaron como material el adobe y la quincha y en algunas ocasiones el muralismo policromo.  Fueron perfeccionadores del sistema de frisos o figuras de alto relieve.  Fueron imitadores de los Wari al tomar como patrón el urbanismo.  Restos : Chan Chan, Fortaleza de Paramonga, Apurlec, El Purgatorio. B. Cerámica La mayor parte de la cerámica Chimú fue trabajada a moldes para asegurar una producción a gran escala, fue de color negro. Chimú volvió a desarrollar las formas Mochica, como el asa estribo aunque también encontramos el asa puente, es importante mencionar las vasijas dobles llamadas también silbadores. C. Orfebrería No lograron la supremacía porque los grandes en metalurgia fueron los Lambayeques (Sican). Sin embargo,
  • 166.
    destacaron en esteaspecto trabajando el oro, la plata, cobre con tanta maestría y destreza, obteniendo objetos suntuarios de calidad y en cantidad pese a que no tuvieron materia prima en su región. La técnica utilizada fue el martillado, repujado, soldadura, aleaciones, laminado, perlado, etc. AMPLIACIÓN DEL TEMA LA CIUDADELA DE CHANCHÁN Está considerada la más grande de América precolombina La maravillosa ciudad de ChanChán, capital del reino Chimú, se ubica frente al mar, muy cerca de la desembocadura del río Moche, ocupando 2 alrededor de 24 Km . Se trata de una de las ciudades más grandes de la América precolombina y su grandeza asombra a visitantes del mundo entero, a pesar de su tremendo deterioro. En ella es posible distinguir tres sectores diferentes, el principal es un conjunto de grandes CIUDADELA DE CHANCHÁN. recintos rectangulares conocidos como palacios o Paredes con frisos. ciudadelas. En tomo a éstos se encuentran zonas de viviendas menores que conforman una especie de barrios marginales y otros grandes recintos. Ciudadelas o Palacios Se trata de diez grandes áreas rectangulares delimitadas por muros de barro que alcanzan alturas de 10 m. Todas se orientan de norte a sur y comparten una misma estructura general. Al interior, el espacio está dividido en una serie de patios con rampas, pasadizos, habitaciones, estructuras en forma de U. plataformas funerarias, depósitos, talleres, grandes pozos rectangulares de agua, etc. Generalmente existe una sola puerta de acceso, ubicada en el lado norte. Las ciudadelas son conocidas como: Gran Chimú, Velarde, Squier, Tello, Muralla de Chanchán con decorativos de figuras de Uhle, Laberinto, Caihuac, Tschudi, Rivero y Bandelier. peces estilizadas.
  • 167.
    La Arquitectura Una de las características de la sociedad Chimú es su rígida división en grupos sociales. Una de las ideas más aceptadas es que las ciudadelas fueron verdaderos palacios en los que vivía la selecta nobleza, aislada casi por completo del mundo exterior. Su acceso era restringido. Estos palacios no sólo servían como viviendas de elite sino que reunían en su interior a funcionarios encargados de recibir los productos que el pueblo entregaba a manera de tributo. Se cree que también había artesanos especializados al servicio de los nobles y que ciertos sectores del palacio albergaban a los sirvientes y se diferenciaban claramente de la zona habitada por los señores. Se supone que cada uno de los palacios pertenecía a un gobernante y que cuando éste moría, era enterrado en el sector de las plataformas funerarias. El palacio le seguía perteneciendo y sus parientes continuaban viviendo en él encargándose de rendirle veneración. El siguiente gobernante tenía que construir su propio palacio en el que viviría y se enterraría al morir. Esto quiere decir que los palacios fueron construidos uno después del otro, según morían los sucesivos gobernantes. Los sucesores del mítico Tacaynamo habrían sido enterrados allí, cada uno en su palacio. Otras Zonas Al oeste, sur y noroeste del área central se ubicaban los barrios marginales conformados por numerosas viviendas hechas de caña y barro, que habrían albergado a una población agricultora y pescadora. Además, existen varios monumentos que probablemente cumplieron funciones religiosas, como la Huaca del Obispo, la de Toledo y la de Las Conchas. Aunque en el área central vivió poca gente, Bonavia calcula que toda la ciudad debió albergar una población de 20,000 a 40,000 habitantes. Los Frisos Característicos de la arquitectura Chimú son los frisos de barro que decoran las paredes. Son figuras en alto relieve que cubren totalmente largas paredes. Uno de los lugares donde se concentra mayor número de frisos es Chanchán con patios y pasadizos profusamente decorados con figuras geométricas de peces y de aves. Se sabe que los frisos tenían vivos colores, lo que hacía que sus motivos resaltaran aun más.
  • 168.
    TRABAJO PRÁCTICO Nº4  ¿Qué te dicen las imágenes? _________________________________________________ _________________________________________________ _________________________________________________ _________________________________________________ _________________________________________________ _________________________________________________ _________________________________________________ _________________________________________________ _________________________________________________ _________________________________________________ _________________________________________________ _________________________________________________
  • 169.
    ALFARERÍA Y METALURGIA Pesea la influencia Huari los Chimú tuvieron estilo propio La cerámica Chimú forma parte de una larga tradición desarrollada en la costa norte a través de varios siglos. que la influencia Huari no logró romper. Se considera que es la continuación del estilo Moche, aunque adopta y mezcla elementos procedentes de estilos de la costa y la sierra : Cajamarca, Pachacamac y Recuay. Su calidad es inferior a la de la cerámica Moche, tanto en técnica como en lo artístico. Mientras los moche usaron ampliamente el modelado, los Chimú utilizaron casi exclusivamente el molde. Sus principales características son : superficie muy bruñida, color generalmente oscuro, uso del molde y cuerpos de Representación de un mono en la vasijas representando animales, plantas, personas y seres cerámica de Chimú. mitológicos. Entre sus formas más comunes están las botellas de doble cuerpo con asa puente, uno de ellos escultórico y el otro con pico cónico, y las botellas de cuerpo esférico y asa estribo. Se repite el uso de vasijas silbadoras típicas de la cultura Vicus. Un rasgo característico es la colocación de una pequeña figura de monito u otro animal en la base de las asas estribo. La decoración suele ser en base a bajos relieves, punteados y representaciones figurativas. No suele usar pintura. En las ollas es común la decoración paleteada, que a pesar de los siglos es usada de manera idéntica hoy en día en diversos pueblos de la costa norte. Cuando los incas llegaron a la costa norte y sometieron a la cultura Chimú se produce una serie de influencias, de manera que es posible encontrar un estilo denominado Chimú – Inca, en el que destacaría las vasijas negras que intentan imitar la auténtica forma del aríbalo inca. En algunos casos los imitadores se animaron a utilizar diseños policromos. La Metalurgia Los artesanos Chimú fueron diestros en la confección de objetos de metal. Dominaron diversas técnicas para trabajar el oro, la plata y el cobre, así como diferentes aleaciones. Al igual que los artesanos de la cultura Lambayeque. utilizaron el dorado y el plateado de superficies. Fabricaron adornos como collares. Tumi, la pieza más orejeras. máscaras, y objetos diversos como pinzas para depilación, impresionante de la orfebrería de agujas, anzuelos, cucharitas. vasos, entre otros. Chimú.
  • 170.
    La Vestimenta En 1950 el arqueólogo Junios Bird estudió una serie de diez de estos conjuntos recopilando datos interesantes. Encontró que la ropa de los Chimú estaba compuesta de tres artículos principales: el unku o camisa con mangas, un taparrabo y un llautu o turbante. También encontró vinchas o bandas con extremidades TAPARRABO DE FORMA ESCALONADA CHIMÚ. Tapiz tipo bifurcadas que seguramente se usaban de adorno en la frente. kelim con animales marinos y felinos. Estas bandas eran hechas con la técnica del tapiz kelim con representaciones de figuras antropomorfas y zoomorfas. JUGANDO CON LA CULTURA CHIMÚ Encontrar palabras al tema desarrollado. C H I M U C A P A C T A C A Y N A M O U C L H S K A R I L A M R U A C I R C A U G H A A I H E L A E S O O I R O T A G R U P A M E C M U L P J Q S I L V A D O R I C A N B G A C O A I M M U B R U Ñ I D A P I K C A E N E Z R R J U N I U S B I R D C O C H Y A N A X Y W O C I P C O N I C O A U I A E R E L U N A M A C N A H C N I M A N H N Q A V A L L E D E M O C H E F R I S O C I U P A C E L R U P A I R E R B E F R O U C E L A L I B E R T A D L I E L H U X A M A
  • 171.
    47. Fundador mitológicoChimú. 48. Capital Chimú. 49. Fundador mitológico Lambayeque. 50. Máxima expresión en el arte Chimú. 51. Último rey Chimú. 52. ¿Quién conquistó Chimú y en qué año? 53. ¿En qué región del Perú se desarrollo Chimú? 54. Sitios arqueológicos Chimú. 55. Técnicas metalúrgicas Chimú. 56. Actividades económicas Chimú. 57. ¿Cuáles eran las clases sociales Chimú? 58. ¿Quién descubrió Chimú? 59. Resumen y comentario del tema. 60. Mapa conceptual de la Lectura. 61. Ilustrar el tema.
  • 172.
    NIVEL: SECUNDARIA SEMANA Nº 5 PRIMER AÑO CULTURAS CHINCHA Y CHANCAS Línea de 1095 Tiempo 1347 1453 Urbano II Inicio de Caída de 1100d.C La 1era. Cruzada la peste negra Constanti nopla 1450 d.C. LINEA DE TIEMPO DE LA CULTURA CHIMÚ En este capitulo vamos a estudiar dos culturas diametralmente opuestas como son la cultura Chincha en la costa y la cultura Chancas ubicada en la sierra del Perú. No sin reconocer que ambas culturas tuvieron su desarrollo en lo que se conoce como el Intermedio Tardío. Los Chinchas son importantes por su avance económico particular en lo que se describe como una sociedad rica y organizada, que se movilizó e intercambió productos con los pueblos en los actuales países de Ecuador, Bolivia y Chile. Los Chancas es un desarrollo totalmente distinto porque prácticamente no dejaron restos arqueológicos. Se conoce de ellos solamente por las referencias que encontramos en las crónicas. Hoy los investigadores no se ponen de acuerdo si fue por ellos la caída de Huari, como una consecuencia más o son la continuación de la cultura Huari, lo que si es seguro que fueron grandes y peligrosos rivales de los incas.
  • 173.
    CULTURA CHINCHA Ubicación : El Valle de Chincha departamento de Lima Extensión : Lo que comprende los ríos San Juan, Písco e Ica. Cronología : Siglo XII y finales del siglo XV Descubridor : Max Uhle en 1924, inicio las primeras investigaciones Economía : Fueron herederos de una economía múltiples, se dedicaron a la agricultura, pesca, intercambio comercial y artesanías. Restos arqueológicos La Centinela La Cumbe Tambo de Mora Lima la Vieja Lurinchincha San Pedro
  • 174.
    La construcción fuerealizada en base a la utilización de tapiales o adobones de barro. Personaje femenino Organización Social tallado en madera, perteneciente a la Gobierno centralizado y autoritario, ejemplo: cultura de Chincha. Señor o rey de Chincha Nobleza Sector sacerdotal Pueblo, integrado por mercaderes, artesanos, pescadores y campesinos. Textilería Realizaron tejidos policromos, con dibujos geométricos, motivos zoomorfos y antropomorfos. Tuvieron un fino acabado. Cerámica Base : Esférica Forma : Variada Color : Policroma Decoración : Motivos geométricos y zoomorfos Metalurgia Vasija de la cultura de Chincha. Se utilizo sobre todo la plata y el cobre. Destacando los vasos de plata. Talla en madera Las culturas Chancay y Chincha fueron los que más destacaron en la talla de madera. Los Chincha sobresalieron en la confección de los llamados “remos” que en realidad son instrumentos ceremoniales de labranza de la tierra. AMPLIACIÓN DEL TEMA TALLAS EN MADERA Los Chancay trabajaron prolijas esculturas muy decoradas Un grupo de objetos que llama la atención, por su trabajo fino y detallista, es el de las tallas en madera adornadas con figuras. Algunas de las tallas pueden haber sido timones de embarcaciones movidas con velas de tela similares a las de la cultura Lambayeque. Otras serían instrumentos agrícolas para cavar o arar la tierra. Hay también las que parecen remos, aunque sorprende que estén tan decoradas e incluso pintadas con azul, amarillo y rojo. Hay dos formas particularmente enigmáticas: las varas largas con varias perforaciones con un personaje antropomorfo en un extremo y los horcones de huarango decorados con un rostro humano bastante esquemático. Se cree que fueron postes ceremoniales.
  • 175.
    ESCLAVINA CONFECCIONADA BOTELLA POLICROMADA. Muestra EN TAPIZ. CHINCHA. Destacan decoración de diseños geométricos. los vivos colores y los motivos de personajes acangrejados en los bordes. ¡Sabias que…! PALA Los objetos que llaman CEREMONIAL mucho la atención por DE MADERA. su trabajo fino y Nótese la media detallista son las tallas luna formada por el espacio. en madera adornadas Mercaderes de Chincha Las crónicas cuentan que en Chincha existía una gran cantidad de mercaderes que comerciaban a lo largo de la costa utilizando balsas. La historiadora María Rostworowski dice que esos mercaderes llegaban hasta la zona de Manta en Ecuador, donde conseguían el valiosísimo spondylus o mullu. También existió un comercio terrestre con llamas y cargadores que llegaban hasta el Cuzco y el Callao donde el mullu era intercambiado por cobre estannífero. Se cree que cuando los incas sometieron a los Chincha su poderío comercial decayó, aunque mantuvo su importancia. Tanto es así que durante la captura de Atahualpa en Cajamarca, la única persona llevada en andas, aparte del inca, habría sido el señor de Chincha a quien el Inca consideraba amigo suyo. Tumba Se sabe de tumbas colectivas, como la excavada en Uchujalla, Ica, compuestas por cámaras subterráneas de forma rectangular con paredes de adobe y techos de paja sostenidos por vigas hechas de troncos. En su interior se colocaba varios fardos alineados acompañados por un gran número de ofrendas que incluían objetos de oro, plata, cerámica, madera tallada, etc. Estas tumbas correspondían a personajes de alto nivel social.
  • 176.
    La tumba excavadapor Alejandro Pezia en Uchujalla tenía como techo una barbacoa o armazón de troncos de huarango con figuras de animales talladas en NIÑO MOMIFICADO. relieve. CULTURA CHINCHA. Las tumbas eran cámaras subterráneas de forma rectangular. CULTURA CHANCA De los Chancas no conocemos nada desde el punto de vista arqueológico. Se conoce de ellos solamente por las referencias que encontramos en las crónicas. Según Bonavia es casi imposible, por el momento, asociar algún resto arqueológico con este grupo humano. Ubicación Geográfica Los Chancas se ubicaron en territorios que hoy se encuentran en los departamentos de Ayacucho, Apurímac y Huancavelica. Específicamente, se expandieron en un área comprendida entre los ríos Pampas y Apurímac. Su centro más importante fue Jancu – Marca. ¡Sabias que…! La Confederación de los Chancas se sitúa entre la decadencia Huari y la expansión UBICACIÓN DE LA CULTURA CHANCA 1. Ayacucho 2. Abancay Antigüedad Surgieron al caer el Imperio Huari, justamente ellos fueron uno de los pueblos que conquistaron Huari. Constituyeron luego una confederación que fue tan importante como la de los cuzqueños. Esta última fue la que dio origen al Imperio Incaico.
  • 177.
    El Arte Los Chancas se dedicaron básicamente a la guerra y no destacaron en el aspecto artístico. Quedan algunos vestigios a través de los cuales podemos estudiar la cerámica, la arquitectura, la textilería y la escultura Chanca.. Cerámica La cerámica Chanca es tosca y mal lograda. Su estilo es decadente en comparación a las culturas que la preceden. Emplean formas preferentemente utilitarias, es decir prácticas. El color predominante es el rojo. La decoración de los ceramios es geométrica. También se han encontrado representadas en barro a mujeres desnudas. Arquitectura y Esculturas A importancia que daban a las actividades militares se muestra en su arquitectura. La característica principal de las ciudades es su ubicación en lugares que permitían una fácil defensa militar. Las técnicas de construcción utilizadas fueron inferiores a las alcanzadas por la cultura Huari. Construyeron pequeñas aldeas de más o menos 100 casas cada una. Se han encontrado esculturas líticas representando hombre y mujeres ataviados. Textilería ¡Sabias que…! Se han hallado mantos de algodón y de lana. Fueron los Chancas un pueblo guerrero, belicoso y temido por su crueldad. Organización Militar La sociedad Chanca fue básicamente militar. Pueblo guerrero por excelencia, los soldados demostraban gran belicosidad durante las batallas a las que acudían con la cara pintada y llevando tambores hechos con piel humana. Fueron un pueblo temido por su fiereza y crueldad. Destacaron en la fabricación de fuertes armas de madera de chonta. Tuvieron una marcada afición por las cabezas – trofeo y por las deformaciones craneanas. Organización Política Es difícil saber sobre la organización política de este pueblo pues disponemos de pocas fuentes. Parece ser que los Chancas no contaron con reyes como es el caso de los reinos costeños. Aunque se menciona el nombre de líderes (Astuhuaraca, Tumayhuaraca, Anku Ayllu) éstos no eran reyes sino jefes militares elegidos para conducir a las tropas contra el Cuzco. Organización Social Aunque no se sabe qué clases sociales existieron, sabemos que existieron claras diferencias sociales pues los entierros de los muertos así nos lo demuestran. Mientras que unos eran enterrados con gran cantidad de ofrendas y en mausoleos, otros tenían un ajuar funerario muy limitado y eran enterrados en el suelo y cerca de sus casas.
  • 178.
    Organización Económica Estuvieron dedicados al pastoreo de llamas, alpacas y vicuñas. Ocaso de la Cultura Chanca Los Chancas fueron los grandes rivales de los incas. Después de feroces encuentros fueron finalmente derrotados en la batalla de Yahuarpampa o Pampa de Sangre. Vencido su principal enemigo, los incas pudieron dedicarse a su desarrollo cultural y a su expansión territorial. La victoria de los Incas sobre los Chancas fue fundamental, pues, otra hubiera sido la historia del Tahuantinsuyo si esto no hubiese ocurrido. El mito de choclococha “Los Chankas, de acuerdo con sus mitos, señalaban como su Sacarina o lugar de origen a la Laguna de Choclococha (…). El hombre de Choclococha surgió, según Murúa (1942, Lib 4, cap VII). Cuando en una batalla entablada entre los huancas y los huamanes quedaron derrotados los huancas, quienes en su precipitada huida echaron sus cargas de maíz a la laguna, llamada antiguamente Acha. En el verano siguiente un excesivo calor secó la laguna, y las semillas germinaron produciendo tiernos choclos. Desde entonces la laguna se conoció con el nombre de Choclococha, tal como se le conoce actualmente. El lugar está cercano al pueblo de Castrovirreyna, a una altura de 4 950 metros sobre el nivel del mar”. (Rostworowski, María 1988 : p. 45) La organización política chanka “Los Chankas como nación se integraron por señoríos, que eran unidades políticas de cierta autonomía, que reconocían la jefatura de un jefe étnico en tiempos de paz. No existía un poder central unificador de manera permanente y éste se ejercía en tiempos de guerra, cuando era indispensable que se integren todos los grupos que se reconocían miembros de la nación para formar los ejércitos. En estas circunstancias si había un proceso de unidad política con poder central, pero esto sólo duraba durante tiempos de conflicto y asimismo, se nombraba un jefe para la guerra y líderes guerreros que presentaban las parcialidades de Hurin y Hanan en que se dividía la nación Chanka en su conjunto”. (Gonzáles Carré 1992 : p. 87)
  • 179.
    un sitio chanka SUQU ORQO.- Ubicado el este del actual poblado de Sarhua, sobre la quebrada de Sarhua y a 4020 m.s.n.m. desde las partes bajas es imposible divisar este sitio, pues ocupa una pequeña quebrada situada al lado norte del cerro Suqu Orqo. En este lugar, observamos más de dos docenas de estructuras circulares y grandes corralones… El área de construcción se halla delimitada por un pequeño muro perimétrico pero que, al igual que las construcciones habitacionales, está bastante destruido. En la parte más alta del cerro (4 050 m.s.n.m.) se observan dos colinas bastante pronunciadas donde hay cimientos de estructuras circulares junto con una acumulación de piedras levantadas en una sola hilera, que a lo lejos adquiere forma de “guardianes”, que los comunes conocen con el nombre de “Saywa”. En el lugar, la única vegetación es Ichu (stipa mucronata), que debió servir para alimentar a los camélidos. Desde este lugar se divisa gran parte del área. (Valdez, I Vivanco y Chávez 1990 (17) : 21 - 22) TRABAJO PRÁCTICO Nº 5  ¿Qué características encuentra en las imágenes? _________________________________________________ _________________________________________________ _________________________________________________ _________________________________________________
  • 180.
    _________________________________________________ _________________________________________________ _________________________________________________ _________________________________________________ _________________________________________________ _________________________________________________ _________________________________________________ _________________________________________________
  • 181.
    JUGANDO CON LACULTURA CHINCHA Y CHANCAS Encuentra la mayor cantidad de palabras de acuerdo al tema. S C H I N C H A M A X U H L E U E B M U C A L A H S O P O L O O R E D A M N E A L L A T A I N A I Z I A M T U I S A E U S A P M A P A R M J N N A T A L E U P B U C L O C A S O M L U A U C C O S O D A D R S M Q I I A C A C A E T O A A H A N U G A L O A A A U C T I P Z I N L C N S I O S O C I L E B M M C O A X O U R I U O S I S O R E R R E U G M A A R R A E C A T C L I R L U R I N C H I N C H A L E Q C T U N I C G A R T E S A N I A M A U T U L T O S H E R O L U P A C A S U A P I S O E I C A N U E C G H O H E L L A V S A N P E D R O R A C O U P A C 62. Ubicación de Chincha. 63. Descubridor de Chincha. 64. Economía Chincha. 65. Cerámica Chincha, características. 66. Comercio Chincha, rutas. 67. ¿Qué comerciaban los Chinchas? 68. Ubicación de la cultura Chanca. 69. Tácticas de guerra Chanca. 70. ¿En qué destacaron los Chancas? 71. ¿Quiénes fueron los enemigos Chancas? 72. Diferencias entre Chinchas y Chancas. 73. Comentario de la ampliación del tema. 74. Resumen de la lectura. 75. Mapa conceptual del tema. 76. Ilustrar el tema
  • 182.
    NIVEL: SECUNDARIA SEMANA Nº 6 PRIMER AÑO OTROS PUEBLOS PRE-INCAICOS (INTERMEDIO TARDÍO) Como ya hemos venido afirmando durante estas semanas la caída del Imperio Huari, da inicio a lo que llamamos intermedio tardío que a su vez permite la aparición de una cantidad considerable de reinos regionales a lo largo del Perú. Pero estos llegaran a su fin con la expansión del imperio del Tahuantinsuyo. Entre estos estados tenemos: En la costa a Tumbes, Tallán, principalmente a Chimú, Chancay y Chincha. En la Sierra Central a Wanca, Chanca e “Inca”. Por último la zona comprendida como la Sierra Sur y el Altiplano tenemos a los Colla, Lupaca y Puquina. Sin embargo, esta semana veremos solamente lo que ha sido el desarrollo cultural de los Chachapoyas, Chancay y los Reinos Aimaras. DETALLE DE PONCHO. CHANCAY Representa deidad principal y monos LOS REINOS LACUSTRES AYMARAS UBICACIÓN GEOGRÁFICA.- Se desarrollaron en las inmediaciones del Lago Titicaca, en lo que se llama el altiplano Perú-Boliviano. Su influencia llegó hasta el Mar Pacífico a los actuales departamentos de Arequipa, Moquegua, Tacna y los Valles del Norte de Chile hasta Antofagasta. Por el norte y oriente hasta las selvas bolivianas, y por el sur llegaron hasta el noroeste argentino.
  • 183.
    El Lago Titicacay la meseta altiplánica son dos elementos claves en la geografía de la región donde se desarrollaron los reinos aymaras. El Titicaca era fuente de recursos hidrobiológicos 3, así como un espacio de intercambios económicos y culturales. Por su parte el altiplano estimuló el desarrollo de una economía basada en el pastoreo de llamas y alpacas y en los cultivos de altura (por ejemplo la papa). La zona en donde se desarrollaron los reinos aymaras, es decir, la meseta altiplánica o meseta del Collao estuvo dividida en dos grandes regiones: Urcusuyo y Umasuyo.  Urcusuyo: era la zona oeste del Lago Titicaca, las tierras altas.  Umasuyo: era la zona este del Lago Titicaca, las tierras bajas. De esta manera el lago era una zona de intermediación. Alrededor se ordenaban los 16 reinos aymaras. Cada uno de ellos pertenecía a la región Umasuyo o Urcusuyo. Como puedes ver en el mapa se da el caso de dos reinos con el mismo nombre. Tal es el caso de los Collas. Hay Collas de Umasuyo y Collas de Urcusuyo. De Canchas hasta Pacajes se observa esta tendencia con la sola excepción de los Lupaza. De Pacajes hacia el sur ya no encontramos reinos opuestos (uno frente al otro) con el mismo nombre. El siguiente cuadro te ayudará a recordar los nombres de los 16 Reinos Aymaras. UBICACIÓN Y EXPANSIÓN DE LOS REINOS LACUSTRES AYMARAS (Según T. Bouysse – Cassagne) Reinos Urcusuyo 1. Canchas 3. Canas 5. Collas 7. Lupacas 9. Pacajes 11. Carangas 13. Quillcas 15. Caracaras Urdu Reinos Umasuyo 2. Canchis 4. Canas 6. Collas 8. Pacajes 10. Soras Uma 12. Charcas 14. Chuis 16. Chinchas 3 Recursos Hidrobiológicos. Son todos los productos que pueden ser obtenidos en el mar, los ríos o los lagos (p.ej. peces, moluscos, etc.)
  • 184.
    REINOS URCUSUYO REINOS UMASUYO * Canchas * Canchas * Canas * Canas * Collas * Collas * Lupazas * Pacajes * Pacajes * Soras Uma * Carangas * Charcas * Quillcas * Chuis * Caracaras Urdu * Chinchas Los Aymaras practicaron el control vertical de pisos ecológicos. Para obtener recursos de diferentes alturas fundaron colonias en diferentes pisos climáticos. Estas colonias también tendrían que ser consideradas dentro de territorio dominado por Sabias que… los aymaras. Las colonias de lado occidental recibían el nombre de Alla-yungas y las de lado oriental eran conocidas como las Mancas En los reinos aymaras rigió Yungas. el principio de dualidad. Es frecuente que cada reino De estos reinos, los más importantes fueron los Collas (capital tenga, con el mismo nombre, Hatuncolla) y los Lupacas (capital Chucuito). Estos dos reinos un reino opuesto. estuvieron en constante rivalidad. Según cálculos de John V. Murra la población lupaza al momento de la conquista era de 100,000 habitantes. Además tenían numerosas colonias. Algunas de éstas estaban ubicadas a 40 ó 50 días de distancia de la capital.
  • 185.
    ANTIGÜEDAD Y ORIGEN.- Sabias que… Se calcula sus inicios en el Siglo XV. Son Los aymaras conocieron contemporáneos a las culturas Chimú, Chincha y los Incas. técnicas de conservación de Los reinos aymaras fueron herederos de las Culturas alimentos. Pucará y Tiahuanaco. ARQUITECTURA FUNERARIA.- Una de las manifestaciones más típicas del Altiplano son las tumbas conocidas como chullpas. Se ha dicho que las chullpas corresponden a la época incaica. En realidad fue una costumbre local que comenzó después del florecimiento de Tiahuanaco. La costumbre se mantuvo durante el Imperio Incaico después de la Conquista pues se han encontrado huesos de caballos en algunas tumbas. Las chullpas más conocidas son las de Sillustani, a 20km. del Lago Titicaca. Hay una gran variedad de tipos, de tamaños, forma material. Construidas en piedra, podían adoptar una forma cuadrada o cilíndrica. Alcanzan hasta 12mts. de altura. El fardo funerario se colocaba al interior de la chullpa. Una pequeña puerta abierta a flor de tierra permitía el ingreso a la torre. Se dice que fueron sepulturas de jefes Collas.
  • 186.
    ORGANIZACIÓN SOCIO-POLÍTICA.- El gobierno de los reinos aymaras era dual. Así, por ejemplo, los reyes Lupaca eran dos. Uno recibía el nombre de Cari y el otro el de Cusi. Como en otras sociedades, debajo de los reyes se encontraba la nobleza. La nobleza lupaca tuvo por encargo el mando de cada una de las provincias. A su servicio estaban dos sectores sociales: Los Mitani: Que debían trabajar cierto número de días del año. La figura de los mitani es muy parecida a la de los mitayos incas, a quienes estudiarás el próximo bimestre. Los Yana: Eran servidores de la nobleza de por vida. Estas poblaciones tuvieron una fuerte organización militar. Prueba de ello son las fortificaciones de los pueblos y el hecho de que escogían lugares elevados para construir sus ciudades. ORGANIZACIÓN ECONÓMICA.- La organización económica de los reinos aymaras estaba en estrecha vinculación con su medio geográfico. Básicamente los aymaras vivían de dos actividades. Ganadería: Basada en la explotación de la llama y de la alpaca, las cuales proporcionaban lana y carne (charqui). En los reinos aymaras se encontraba la más grande concentración de auquénidos de toda la región andina. Agricultura: Basada en el cultivo de la papa (tubérculo resistente a las bajas temperaturas del altiplano) de la cual se llegó a conocer más de 200 variedades. El tipo de clima de la región altiplánica (frío extremo y sequedad) favoreció el desarrollo de técnicas de conservación de alimentos, como la elaboración del chuño (papa deshidratada) y de charqui (carne de llama deshidratada). Otros alimentos también eran deshidratados como la oca y las frutas. De este modo los aymaras pudieron conservar sus alimentos por mucho más tiempo.
  • 187.
    CULTURA CHANCAY La Cultura Chancay es conocida por el refinamiento de su arte textil se desarrolló en los valles de Huaura y Chillón, entre 1300 y 1450 d.C. La Cultura Chincha (1100 a 1450 d.C.) tuvo un comercio marítimo intenso a lo largo de la Costa. Se ubicó en los valles de Chincha e Ica, pero abarcó también el de Pisco y otros aledaños. Ambas culturas fueron sometidas por los incas a mediados del Siglo XV. Finalizado el Horizonte Medio, que tuvo como consecuencia el florecimiento de las culturas regionales, surgieron varias unidades culturales en el departamento de Lima que se ubica en el Intermedio Tardío. A diferencia de la organización urbano-estatal, que imperaba tanto en el norte como en el sur, las manifestaciones culturales de la costa central, en particular en el departamento de Lima, representaban pequeñas entidades políticas a través de curacazgos o pequeños señoríos. Cada uno ocupaba, por separado, las partes medias y bajas de los valles. Destacaron los de Ychma, Collique y Huayco, en los valles de Turín, Chillón y Mala respectivamente. Contemporánea y vecina de estas sociedades de la costa central fue la cultura Chancay. Ella resaltó por su tamaño y complejidad de su estructura social. EVIDENCIAS: La cultura Chancay se ubicó al norte de la ciudad de Lima, ocupando los valles de Chancay y Huaura, donde se encuentran sus principales sitios. También existe evidencia de presencia Chancay en la margen norte del valle del Chillón, tal como lo demuestran los hallazgos funerarios en la necrópolis de Ancón y del Zapallal. Esta cultura es conocida por su particular estilo cerámico, abundante y atractivo, llamado Chancay o Negro sobre Blanco. Además, por el desarrollo de una impresionante textilería y un ritual funerario complejo y elaborado. Sus asentamientos, algunos de considerable tamaño, incluyeron áreas públicas, cementerio, zonas de producción, de habitación, etc. Como ejemplo están los sitios de Puerto Chancay, Lauri, Jecuán, Pancha la Huaca, Pisquillo Grande, Pisquillo Chico, Tronconal y Lumbra, por nombrar sólo algunos.
  • 188.
    CULTURA POCO CONOCIDA: Los altos volúmenes de producción de cerámica, textiles y otros bienes para el ritual funerario han provocado que en la actualidad se cuente con mucho material arqueológico pero con poca información útil para la interpretación de esta manifestación cultural. Otros factores son el atractivo que tiene esta cultura para los coleccionistas, su cercanía a la ciudad de Lima y la acción de los huaqueros. EUROPA ASIA MEDIO ORIENTE ÁFRICA Hacia el siglo XIII se inició d.C. y 1279 d.C. El auge del En 1193 d.C. se construyó la En el Siglo XV la población del la práctica de las autopsias comercio en China propició torre Qutb Minar para valle de Zambeci utilizaba las con el fin de mejorar los la primera impresión de conmemorar la conquista cortezas de árboles y el conocimientos médicos. papel moneda. turco-afgana de Delhi. algodón como material para sus vestimentas. LA CULTURA CHANCAY Y EL MUNDO 1300 – 1450 D.C. 1300 1325 1350 1375 1400 1425 1450 1475 D.C. CULTURA CHACHAPOYAS La Cultura Chachapoyas ha dejado impresionantes ciudadelas de piedra, fantásticos mausoleos y sarcófagos construidos en lugares casi inaccesibles. Son característicos sus edificios circulares decorados con frisos y altas murallas defensivas. El territorio de los Chachapoyas era extenso. Comprendía el espacio triangular conformado por la confluencia de los ríos Marañón y Utcubamba, hasta la cuenca del Abiseo, donde se levantan las ruinas de Pajatén. Su centro estuvo en la cuenca de Tucubamba, por lo que su población se desplazaba entre los 2 mil y 3 mil metros de altitud. El área corresponde a una región que siendo cordillerana por su relieve se caracteriza por estar cubierta de una densa floresta tropical. Por eso actualmente se la llama Andes Amazónicos, en sustitución de la antigua e imprecisa terminología de “montaña”.
  • 189.
    LA RESISTENCIA A la llegada de los españoles los Chachapoyas constituían una de las muchas naciones que integraban el “país de los incas”. Su incorporación no había sido fácil, debido a los brotes de resistencia que los chachapoyas ofrecieron una y otra vez a las tropas incaicas. De la presencia incaica en el territorio chachapoyano quedan los restos arquitectónicos de Cochabamba, situados en las cercanías de las nacientes del Utcubamba. De los tiempos más remotos, anteriores a la Cultura Chachapoyas, dan cuenta testimonios expuestos sobre paredes rocosas. Tal es el caso de la pintura rupestre de Chiñuña-Yamón y de Limones-Calpón en la provincia de Utcubamba. De la Cultura Chachapoyas propiamente dicha quedan innumerables restos arquitectónicos, entre ellos Kuélap, Condón (sitio rebautizado con el nombre de Vilaya), Olán, Purunllacta (llamado hoy Monte Peruvia), Pajatén, etc. Todas estas expresiones de arquitectura muestran un modelo que permite emparentarlas. Se define por la tendencia circular de las construcciones de mampostería de piedras regulares, por estar levantadas sobre plataformas construidas en pendientes y por sus paredes, en ciertos casos decoradas con figuras simbólicas. MEDIO ORIENTE EUROPA ASIA ÁFRICA El Siglo X se generalizó el Después de los ataques El arte japonés floreció Figuras antropomorfas de uso de mausoleos. Esta vikingos del siglo X se bajo la casta aristocrática esteatita se encontraron cerca costumbre funeraria fue de restauraron las iglesias. El del Siglo XIII. En la costa del río Sabi en Zimbabwe. suma importancia en Egipto estilo romántico se expandió pacífica de Honshu se Representaban pájaros y seres y Asia central bajo la desde Francia a España y construyó una gran estatua humanos decorados con diseños dinastía Alemania de bronce del Buda en geométricos. Se piensa que se Kamakura, considerada usaban en rituales. tesoro nacional. LA CULTURA CHACHAPOYAS Y EL MUNDO 700– 1500 D.C. 700 800 900 1000 1100 1200 1300 1500 D.C. PATRONES FUNERARIOS La Cultura Chachapoyas tiene dos patrones característicos. Uno de ellos está representado por el entierro en sarcófagos, como las suntuosas tumbas encontradas en Carajía que fueron colocadas verticalmente y emplazadas en grutas excavadas en lo alto de precipicios. El segundo tipo está formado por grupos de mausoleos; es decir “mansiones de difuntos” construidas como si se tratara de viviendas diminutivas, emplazadas en grutas labradas en los acantilados. De acuerdo al material arqueológico analizado por las expediciones Antisuyo ejecutadas por el Instituto de Arqueología Amazónica y el Centro Studi Richerche Ligabue de Venecia, los chachapoyas no ostentan tradición cultural de origen amazónico; por el contrario, tienen raíces andinas. Si bien en ciertos casos presentan una fisonomía particular, sólo se trata de formas de cultura cordillerana que sufrió modificaciones debido a factores geográficos y a su relativo aislamiento.
  • 190.
    ¿Qué significa Chachapoyas? Hay varias versiones. Según Federico Kauffmann, de ser voz quechua podría provenir de sacha-p-coolla que equivaldría a “gente colla silvestre/por morar en la floresta” ( sacha significa silvestre; colla, nación de habla aymará). Según la arqueóloga Inge Schjellerup, chachapoyas quiere decir “el lugar de los hombres fuertes”. Este nombre les fue dado por los incas, quienes les enviaron mensajeros para que dijeran si querían someterse a ellos pacíficamente o a través de las armas. Los Chachapoyas respondieron que lucharían hasta la muerte antes de perder su libertad. Existe otra versión, según la cual el nombre chachapoyas viene de Sachapuyas: sacha significa monte y puya quiere decir neblina. Este nombre estaría vinculado a la constante nubosidad de la región. LA INFLUENCIA HUARI Los sarcófagos antropomorfos no parecen ser otra cosa que el remedo de fardos funerarios dotados de una máscara de madera, como los del llamado Horizonte Medio, cuando imperó culturalmente lo que se conoce como cultura Tiahuanaco-Huari o Wari. Los mausoleos, por su parte, son modificaciones de la chullpa o pucullo, elemento de carácter funerario de gran difusión en el Perú antiguo e inserto también en el marco cultural de Tiahuanaco- Huari. LA FRONTERA AGRARIA Los cordilleranos terminaron por ocupar zonas de los Andes Amazónicos por la necesidad de ampliar su frontera agraria. Esta explicación se encuentra en el medio geográfico tanto cordillerano como costeño, caracterizado por sus extensas zonas áridas que se traducen en una dotación limitada e insuficiente de suelos aptos para el cultivo. Para una población como la peruana dedicada desde hace tres mil años al cultivo intenso de la tierra, con una tasa demográfica creciente y desproporcionada para el medio, las áreas de cultivo eran vitales. Esta tesis recibe el calificativo de “serranización de la selva”, la que es palpable tanto en lo geográfico como en lo cultural.
  • 191.
    Ampliación del Tema Nº 1 LOS MANTOS DE PLUMAS En la técnica del tapiz los Chancay fueron eximios maestros En los mantos de plumas de la Cultura Chancay se encuentra una sinfonía de colores curiosamente ausente en su cerámica. La técnica usada consiste en insertar pluma tras pluma a un hilo principal que luego se cose a una tela. Arturo Jiménez Borja observó que al mirar el revés de una tela enriquecida con plumas se ven las puntadas que insertan el hilo madre emplumado a la tela. A diferencia de los tapices europeos que sólo eran trabajados por un lado, los del antiguo Perú servían de atuendo y, por lo tanto, ambos lados eran trabajados con mucho esmero. Característica de los tejidos Chancay son las guardas de flecos en la parte superior e inferior o a los lados de tela. TEXTIL CHANCAY Detalle con figuras de aves LA ICONOGRAFÍA Al igual que en la textilería Chimú, la iconografría Chancay presenta a una deidad principal que también podría evocar al Dios de los Báculos de la Portada del Sol en Tiahuanaco. Esta deidad es representada con los brazos extendidos a cada lado mostrando las palmas de las manos, con las piernas flexionadas y los pies mirando hacia fuera. Suele tener un penacho de plumas y orejeras. Su expresión no es nada agresiva, más bien trasmite paz y serenidad. DETALLE DE PONCHO. CHANCAY Representa deidad principal y monos
  • 192.
    A diferencia delas telas pintadas, en los tapices chancay la iconografía es más rígida y simétrica. A veces emplean la imagen en serie. Son frecuentes las representaciones de pájaros, peces, felinos, perros y monos; también las figuras escalonadas en chevrón, la decoración geométrica en zigzag y los diseños de dameros. William Reid concluye que la cultura Chancay es la más Taif del antiguo Perú y tal vez la más propensa a emplear imágenes que evocan de manera espontánea y directa un ambiente de inocencia y pureza, como si las imágenes fluyeran de la actitud abierta del subconsciente de un niño. Los Perros Chinos Originalmente se les llamaba perros chimú o chimó. Se trata de una raza de perros prehispánicos que vivió en la Costa del Perú, aunque también son comunes en Mesoamérica. Su apariencia es muy especial, ya que sólo tienen pelo en la cabeza y en la punta de la cola. La tradición oral les atribuye cualidades curativas. Leyendas del siglo XVII cuentan que los Chancay enterraban a un perro en la boca de una tumba para que el animal guiara al difunto por el camino después de la muerte.
  • 193.
    Ampliación del Tema Nº 2 COSTUMBRES FUNERARIAS Singulares entierros en lo alto de precipicios casi inaccesibles Se ha descubierto dos tipos de tratamiento funerario: el de los mausoleos de piedra labrada y el de los sarcófagos de arcilla. Aunque son modalidades diferentes, ambos están ubicados en grutas excavadas en lo alto de barrancos rocosos prácticamente inaccesibles. No sabemos por qué enterraban a sus difuntos en lo alto de estos precipicios. Se cree que desde las alturas los ancestros, al igual que los apus, se transformaban en lugares de culto. LA ICONOGRAFÍA Son grandes grupos de construcciones cuadrangulares a manera de chullpas que a veces tienen dos o tres pisos. Han sido denominadas casas funerarias. El interior tiene apenas 1m. de alto, por lo que se descarta que hayan servido como viviendas. Tienen techo a dos aguas, cornisas grandes y los nichos pueden ser cuadrangulares o en forma de T. En cada cámara se colocaban varios cuerpos junto con numerosas ofrendas funerarias como redes, collares, plumas, vasijas e instrumentos musicales. Destacan los mausoleos de Revash y Usator. LOS SARCÓFAGOS El cuerpo del difunto en cuclillas era envuelto en tejidos y colocados sobre una piel de animal. En torno a él se construía el sarcófago de arcilla con ayuda de palos y piedras. El resultado era una cápsula de forma cónica y a veces cilíndrica, con una altura de entre 0.80cm. y 2.50m. Los más complejos llevaban una falsa cabeza colocada en la parte superior, por lo que adquirían un aspecto antropomorfo. Otros la llevaban más abajo, inclusive en la zona media, y algunos no la tenían. La falsa cabeza muestra una cara aplanada, con prominente mentón y gran nariz, además de ojos y boca. Esto nos hace recordar los fardos funerarios del Horizonte Medio con sus falsas cabezas. Federico Kauffmann piensa que los sarcófagos podrían ser una imitación de tales fardos.
  • 194.
    Al interior delfardo se colocaba un ajuar funerario compuesto por vasijas de cerámica, instrumentos textiles y calabazas. La parte exterior incluye en algunos casos diseños pintados. Los sarcófagos eran construidos in situ, solos o alineados en grupos de menos de diez. Destacan las agrupaciones de Chipuric, Petuen, Guan y Ucaso. Algunos de ellos, intactos todavía, parecen vigilar desde las alturas. La Belleza de las Mujeres Cieza de León describe a los chachapoyas como los más graciosos y de tez más blanca entre los indios. “Sus mujeres eran tan hermosas que por sólo su gentileza muchas de ellas merecieron serlo de los ingas y ser llevadas a los templos del sol… andan vestidas ellas y sus maridos con ropas de lana y por las cabezas usan ponerse a sus llautos”. Más adelante adoptaron las costumbres de los cuzqueños. TRABAJO PRÁCTICO Nº 6  ¿Qué características encuentras en las imágenes? ____________________________________ ____________________________________ ____________________________________ ____________________________________ ____________________________________ ____________________________________ ____________________________________ ____________________________________
  • 195.
    ____________________________________ ____________________________________ ____________________________________ ____________________________________ ____________________________________ ____________________________________ ____________________________________ ____________________________________ ____________________________________ ____________________________________ ____________________________________ ____________________________________ ____________________________________ ____________________________________ ____________________________________
  • 196.
    CAPITULO DÉCIMOCUARTO DE LOS REINOS AYMARA Trata de los reinos Altiplánicos, especialmente de los Colla, Lupaza y Pacajes; se da cuenta de su riqueza, sus guerras y ciudades. Se hace especial referencia a sus costumbres mortuorias. En los años 1,000 a 1,500 d.C. Como quedó dicho en páginas anteriores, el Imperio Wari no tocó el Altiplano, de modo que allí, mientras reinaban los ayacuchanos en el norte, los tiwanakenses mantuvieron la hegemonía. Pero esta hegemonía no duró todo el tiempo; por razones que aún no conocemos, el gran reino de Tiwanaku se desintegró, permitiendo que en adelante surgieran, en su reemplazo, otros reinos menores, rivales entre sí, establecidos alrededor del lago Titicaca o en las cercanías, que evidentemente siguieron la pauta del Estado colonizador, más bien que la del Estado imperial de conquista. Los viejos cronistas que visitaron el Perú hablan de muchas tribus o naciones, pero se ocupan principalmente de dos: los Colla y los Lupaca, y adicionalmente de una tercera: los Pacajes. Los collas vivían al nor-oeste del lago y eran vecinos de los lupacas, que vivían en todo el frente occidental del lago; los pacajes, en cambio, vivían en torno al río Desaguadero, al sur del lago. El norte del lago estaba ocupado por los omasuyus, que bien pudieron haber constituido también un reino. Más hacia el norte vivieron los canas y los canchis y hacia el occidente los collaguas y los ubinas, pero sobre todos ellos hay muy poca información aún y quizá sólo fueron pequeños señoríos, O parcialidades dependientes de otros reinos. Todos tenían en común la lengua aymara o Haque-Aru, diferente a la Yunga o del Quechua, lengua de los in k as y de gran parte del territorio peruano. Los Colla y los Lupaca, según dicen, estaban en permanente guerra, de modo que el Rey Colla, llamado Zapana, y que vivía en la ciudad capital llamada Hatuncolla, era rival natural del Rey Lupaca que vivía en la ciudad de Chucuito y que se llamaba Cari. Esta enemistad entre ambos reinos revela un viejo afán hegemónico de ambas castas gobernantes; una lucha de las clases en el poder para alcanzar un poder aún mayor. Por supuesto, los reyes aymaras estaban llenos de privilegios, aunque éstos estaban parcialmente distribuidos. Se sabe que en los Andes, y especialmente entre los altiplánicos, el principio de gobierno se basaba en un poder dividido entre dos jefes; entre los lupazas se llamaban Cari y Cusi. Claro que uno de los reyes era más importante que el otro y tenía mayores beneficios, pero ambos eran reconocidos como jefes supremos. Esto estaba ligado también al hecho de que las comunidades mismas estaban divididas en dos mitades: Alansaa y Maasaa.
  • 197.
    La gran riquezade los reinos aymaras se basaba en la ganadería de la llama y la alpaca y sobre esto hay noticias impresionantes, dado que se registra la existencia de propietarios de grandes rebaños a los que los españoles llamaban "indios ricos" frente a gentes muy pobres, como los urus que no tenían ninguna forma de propiedad. El estado se beneficiaba, en realidad, de una suerte de tributación forzosa de trabajo de los campesinos y pastores, quienes, sin embargo, tenían derecho al usufructo de sus cultivos. Siguiendo la tradición de Tiwanaku, los reinos aymaras tenían enclaves coloniales en varios valles de la costa, en la sierra intermedia y también en la ceja de selva. Pero la hegemonía la tenían los pobladores del Altiplano, que vivían en la capital, que en el caso de los lupacas era Chucuito y en el caso de los pacajes era Caquiaviri, o vivían en los pueblos que eran cabeceras de provincias del reino. En el caso de los lupaca, de quienes se tiene más información, eran siete estas cabeceras, todas situadas a orillas del Lago Titicaca. Gracias a las investigaciones arqueológicas, que aún son escasas, se advierten una cierta homogeneidad cultural en este tiempo, la que está representada por lo que los arqueólogos llaman el Horizonte tricolor del sur, en referencia a la cerámica, de tres colores y generalmente muy tosca, que producían seguramente los propios campesinos, pese a que hay referencia de alfareros especialistas junto con orfebres viviendo en las ciudades. Respecto a las ciudades del Altiplano de este tiempo, hay que decir que ellas no parecen haber sido muy grandes o quizá sólo eran residencia de los pequeños grupos de poder y sus sirvientes y artesanos; la mayor parte de la población vivía en el campo, en pequeños poblados, de los cuajes ahora casi ni quedan vestigios. Quedan en cambio, como si fueran inmensas ciudades, los cementerios, constituidos por torres sepulcrales a las que llaman Chulpas y en las que eran enterrados los hombres con gran ceremonia, sacrificando en ello animales y aun vidas humanas, de acuerdo a la posición social del muerto. Los reinos aymaras se expandieron por el occidente hasta el mar, en los valles de Arequipa, Moquegua y Tacna, en los valles del norte de Chile llegando hasta Antofagasta; por el oriente y el norte hasta el límite con las selvas bolivianas; por el sur hasta el noroeste argentino, donde existen sus rastros en la quebrada de Humahuaca y zonas adyacentes. De los orígenes de la civilización en el Perú: por el Dr. Luis G. Lumbreras.
  • 198.
    JUGANDO CON LACULTURAS DEL INTERMEDIO TARDÍO Encuentra la mayor cantidad de palabras de acuerdo al tema. O T R O S P U E B L O S P R E I N C A I C O S I U C U T C U B A M B A L L L M N H P C I V A D P I S U N C H O U S A T O R Ñ P C E H U A L R K A U F F M A N A H J K O E Q R A R I Q R S A U S O R I Y A D E F G Y J U S T M R N R O A T E A G A B C A U E L U M E Q V W N O O A B R I L S A P O L I C S S D E L I X A U S S H A A N A N F R P E R U N O R I A L L Y R O O C R M T P E O E D E H I S A L T O L Z U V Ñ Ñ R O Y E A T C N O S T O P S H E O O A V P U U S Y A R L A R U R N E F R E T C O C N U R H H A U S M E J A F A C O S T V M B R E Q C E C C N S O E U A S U L L E B S E R E J U M A Z A A A U N D K P H M A N T O D E A C I E Z A D L L C C I I M A R A Ñ O N I Ñ O S N U S E J A A A P R E O T C H A C H A P O Y A S C A N C H S S M U R 77. Ubicación de Chachapoyas. 78. ¿Por quiénes fueron conquistados? 79. Restos arqueológicos. 80. Ubicación de Reinos Aymaras. 81. Base de la economía en los Reinos Aymaras. 82. Técnicas Agrícolas Aymaras. 83. Ubicación de Chancay. 84. Restos arqueológicos. 85. Expresiones artísticas. 86. ¿Qué importancia tiene cada una de las culturas desarrolladas? 87. ¿Qué diferencia encuentras entre las 3 culturas desarrolladas? 88. Comentario acerca de la ampliación del Tema Nº 1 y 2. 89. Resumen de la Lectura Nº 6. 90. Mapa Conceptual del tema. 91. Ilustrar el tema
  • 199.
    NIVEL: SECUNDARIA SEMANA Nº 7 PRIMER AÑO LOGROS Y AVANCES DE LAS CULTURAS PRE-INCAS Bien a lo largo del desarrollo de las culturas pre-incas, hemos desarrollado un tiempo aproximado de 26 siglos, entre los años 1200 a.C. a los 1460 a.C. donde son una infinidad de culturas a través del territorio peruano ya sea costa, sierra y selva. Sin embargo todo este estudio sería en vano sino buscáramos y analizáramos, los más importantes logros y avances que consiguieron las culturas pre-incas y que luego estas fueron asimiladas y aprovechadas por un pueblo del Cuzco llamado “Inca”. Entonces durante la clase y con la ayuda del profesor y la guía veremos aspectos como: la agricultura, la ganadería, la pesca, la arquitectura, la cerámica, la textilería y la orfebrería, etc. 1. LA AGRICULTURA.- La agricultura comenzó en el Perú en el 5,000 a.C. más o menos. La agricultura fue la actividad económica más importante de los tiempos pre-incaicos y la que más desarrollo alcanzó. Entre los logros alcanzados por el hombre pre-incaico en el campo agrícola podemos mencionar:  Mayor Productividad Agrícola Esto se logró sobre todo por el aprovechamiento de la tierra al máximo, mediante la construcción de andenes y la rotación de tierras y de cultivo, un mayor conocimiento del clima, la construcción de sistemas de irrigación cada vez más avanzados, uso de abonos (guano de islas; excremento de llama, alpaca y cuy), etc.  Control Vertical de Pisos Ecológicos En capítulos anteriores, hemos mencionado cómo la cultura Tiahuanaco y los pueblos Aymaras fundaron colonias en diferentes pisos altitudinales para, de esta manera, lograr un acceso a la mayor cantidad posible de productos provenientes de diferentes alturas. Este sistema pervivió en la época incaica.
  • 200.
    Construcción de andenes Son terrazas enormes, en forma de graderías, levantadas gracias a muros de contención de piedra en las faldas de los cerros. De este modo los hombres pre-incaicos “ganaron” tierras al difícil relieve de la Cordillera de los Andes y las convirtieron en tierras aptas para la agricultura. Para irrigar estas tierras se construyeron canales y acueductos que tenían su origen en la parte alta de los valles, en lugares elevados, donde nacen los ríos. Adicionalmente, se aprovechó el agua de las lluvias. Se dice que estos andenes son grandes macetas pues una vez construidos se colocaban tres capas artificiales superpuestas sobre la tierra natural. Primero se ponía una capa de tierra menuda, luego arena y finalmente tierra vegetal. De este modo se evitaba la erosión pluvial4 y se aireaban las raíces de las plantas. La construcción de los andenes fue vital, pues gracias a ellos se logró un aumento HERRAMIENTAS ANDINAS considerable de las tierras de cultivo. El uso de la chaquitaclla según el cronista Guamán Poma de Ayala  Mejores Sistemas de Irrigación Así como hoy en día el agua es un elemento esencial para el desarrollo agrícola, en tiempos pre-incas el contar con sistemas de irrigación eficientes fue muy necesario. Ya hemos visto como las diferentes culturas, sobre todo las ubicadas en la costa, fueron mejorando poco a poco los sistemas de irrigación. Se construyeron acequias o canales a flor de tierra, acueductos o canales subterráneos, reservorios, etc. Gracias a estos sistemas se logró un manejo más eficiente del agua proveniente sobre todo de los ríos, lagos y puquios o depósitos subterráneos.  Rotación de Tierras y de Cultivo Hemos mencionado la rotación como uno de los elementos que determinó la mayor productividad agrícola en tiempos pre-incas. La rotación de tierras significa dejar descansar las tierras o como se dice dejarlas en barbecho. De esta manera se evitaba la explotación constante y la consabida disminución de la fertilidad de la tierra. La rotación de cultivo consistía en sembrar diferentes cultivos durante el año, a fin de lograr una producción diversificada en las diferentes estaciones del mismo.  Herramientas sencillas pero eficaces La herramienta más conocida más conocida y de gran utilidad para la labranza fue la chaquitaclla o arado de pie y de mano. Gracias a esta herramienta se logró labrar enormes extensiones de tierra. En Europa, Asia y África se realizaban estas tareas utilizando animales de tiro (buey, caballo, mulo, etc.). Como aquí no se conocían estos animales se utilizó solamente la fuerza humana para arar la tierra. La chaquitaclla era un palo de más de un metro y medio de longitud. Terminaba en una punta generalmente recubierta de cobre. En su parte inferior estaba atravesado por un palo horizontal. Sobre éste el campesino colocaba el pie y hacía fuerza para remover la tierra y hacer el hoyo en el que colocaban la semilla. Otra de las herramientas que utilizaron fue una especie de azadón de madera para desmenuzar la tierra. 4 Erosión plulvial. Desgaste del suelo debido a las continuas lluvias que arrastran las sustancias nutritivas contenidas en éste.
  • 201.
    Gran cantidad de plantas domesticadas La cantidad de plantas domesticadas por los antiguos peruanos es numerosa. Es por esto que el Perú es considerado como uno de los más grandes centros de domesticación de plantas y animales del mundo. En el Perú hubo plantas domesticadas desde hace aproximadamente 8,000 años (el frejol y el maíz fueron las primeras). No todas las plantas fueron cultivadas al mismo tiempo. Entre las plantas domesticadas tenemos:  Alimenticias: La papa, el maíz, la quinua, el frejol, el camote, la yuca, el pallar, el zapallo, la cañigua, el tarwi, la oca, el ají, el olluco.  Industriales: El algodón, la coca, el achiote, el palillo.  Frutales: Piña, chirimoya, guanábana, papaya, palta, pacae, guayaba, pepino, lúcuma, etc.  Uso de Chacras y Hundidas u Hoyas Permitían aprovechar la humedad del suelo. Lo que se hacia era remover capas superficiales del suelo hasta llegar muy cerca del agua subterránea. Este tipo de chacras se han encontrado por toda la costa.  Uso de camellones en el Titicaca Son una especie de campos elevados. Se trata de levantar el suelo sobre la superficie del terreno para mejorar las condiciones de cultivo. Todavía se puede encontrar la utilización de este sistema en el lago Titicaca. UBICACIÓN DE LAS HOYAS Esquema sobre la ubicación de las hoyas.  Uso de Islas Flotantes Los Uros construyeron islas de totora y las cubrían de tierra para poderlas cultivar. Hasta hoy se utiliza este sistema en el lago. Las islas parecen jardines flotantes.
  • 202.
    2. LA GANADERÍA.- La ganadería surgió en el Perú con la domesticación de auquénidos (llama y alpaca) y posteriormente del cuy, el perro y el pato. La cultura andina fue la única en toda América en donde hubo domesticación de animales mayores (llama y alpaca). En México, por ejemplo, sólo se domesticaron el pavo y el perro. Gracias a la ganadería se obtuvo una producción de carne estable y segura. De la alpaca aprovecharon sobre todo su lana por ser muy fina; mientras que de la llama aprovecharon su carne, lana, cuero y sobre todo la utilización como animal de carga, es decir, como medio de transporte de objetos. Tanto la lana de la alpaca como la de la llama fueron utilizadas para prendas de vestir y para fabricar resistentes cordeles para herramientas, medios de transporte y armas. El estiércol de la llama y de la alpaca tuvo dos funciones: como abono y ALPACAS Y LLAMAS Domesticadas por el hombre pre-incaico. como combustible en aquellos lugares escasos de leña. 3. LA PESCA Tuvo un mayor desarrollo en la costa que en la sierra pues la pesca en lagunas, lagos o ríos no tuvo mayor importancia. La pesca se desarrolló intensivamente a partir del 3,000 a.C. Los recursos explotados fueron variados: peces, mariscos, crustáceos y lobos de mar. Para la extracción de productos marinos los pescadores construyeron caballitos de totora. Tenemos, por ejemplo, los caballitos de totora CABALLITO DE construidos por los Chimúes, los Mochicas y los TOTORA Chinchas. En la sierra la pesca se realizó sobre todo Medio de navegación utilizad hasta la actualidad en el lago Titicaca. Allí también se construyeron caballitos de totora, más desarrollados que los de la costa. Se utilizaron para pescar y para el comercio marítimo. Además de los caballitos de totora se utilizaron para la pesca: redes (en ellas empelaron calabazas que sirvieron como flotadores), arpones y anzuelos (de concha de marisco, de espinas y de metal). 4. LA CONSERVACIÓN DE ALIMENTOS Uno de los grandes logros de la civilización pre-inca fueron los métodos de conservación de alimentos basados en la deshidratación de los alimentos y la utilización de la sal. Así pues tenemos el chuño (papa deshidratada), el charqui (carne de llama deshidratada) y el pescado seco salado. Pero no sólo lograron deshidratar y salar los alimentos sino que también construyeron grandes depósitos con la temperatura adecuada para poder almacenarlos. Generalmente se guardaban aquí papas y maíz. Los tubérculos eran almacenados entre capas de paja y amarrados con sogas formando un bulto semejante a un pequeño fardo. Los almacenes tenían ventanas y sistemas de drenaje que permitían controlar el aire y el agua que entraba. La idea era crear un clima especial, preferentemente de temperatura baja, para combatir los agentes externos que podían malograr los productos, tal es el caso por, ejemplo, de los hongos del maíz.
  • 203.
    5. LOGROS ARTESANALES Hacia fines de la etapa pre-inca el dominio de técnicas artesanales era enorme. El mayor desarrollo artesanal se logró durante el Intermedio Temprano. Así tenemos la belleza de la cerámica Nazca y el realismo de los huacos Mochica, el colorido y perfección de los tejidos Paracas. Durante el Intermedio Tardio retrocedieron las técnicas artesanales de la cerámica y el tejido pero se muestra un gran avance en las técnicas metalúrgicas. Este avance LA TEXTILERÍA se puede apreciar en los trabajos en oro y plata El uso del telar según el cronista dejados por los Chimúes. Guamán Poma de Ayala. Este tipo de telar se sigue usando en algunas partes del Perú. 6. SUPERVIVENCIA DE ESTOS LOGROS HASTA EL PRESENTE A pesar del tiempo transcurrido muchos de los logros pre-incas continúan siendo de utilidad hoy en día. En la agricultura: hasta hoy productos domesticados en tiempos pre-incas tienen una gran importancia dentro de la dieta del hombre peruano. Entre otros, el consumo de la papa, el maíz, la yuca, el frejol, el camote, la quinua, el olluco, la oca, el ají, la piña, la papaya, la palta, la chirimoya, el pacae, la lúcuma, el ciruelo del fraile, etc. También se utilizan los antiguos sistemas de irrigación (por ejemplo, hay algunos acueductos Nazca que siguen siendo utilizados) y los andenes. Al igual que en tiempos pre-incaicos se sigue utilizando abonos de origen animal (guano de las islas o excremento de las llamas y alpacas), las mismas herramientas (por ejemplo la chaquitaclla) y en algunos lugares de la sierra se sigue elaborando chuño y charqui. En la ganadería: La llama y la alpaca siguen siendo animales de gran valor. La llama es utilizada como animal de carga y como abastecedora de carne (charqui). Los auquénidos se crían sobre todo para aprovechar su fina lana. En la organización socio-económica: Algunos antropólogos sostienen que las actuales comunidades campesinas agrarias son la supervivencia del ayllu, es decir de la comunidad pre-incaica en donde los integrantes estaban unidos por vínculos de parentesco (eran descendientes de un antepasado común), de gobierno (tenían un mismo jefe), de trabajo (trabajaban la misma tierra) y de religión (tenían los mismos dioses). En el idioma: Sobreviven dos idiomas que se utilizaban en la época pre-incaica: el quechua y el aymara. El primero de ellos es hablado por muchísima gente, sobre todo en la sierra. El aymara es hablado por un número menor de personas, en el altiplano.
  • 204.
    En la pesca:Tanto en el altiplano como en la costa se siguen utilizando los caballitos de totora. En la artesanía: El pueblo peruano es heredero de una rica tradición artesanal. En cuanto a la cerámica hoy se siguen patrones antiguos para la confección de cerámica utilitaria en Checa Pupuja (Puno), en Simbilá (Piura) y en otros muchos sitios costeños y de la sierra. Las llamas votivas de cerámica (típicas de la cultura Tiahuanaco y Huari) se han transformado en los “toritos” que, colocados en los techos protegen, según algunos, el hogar. En el desarrollo de otras artesanías como el tejido, el trabajo en plata y oro, y el burilado de los mates, no encontramos una influencia directa de la tradición artesanal pre-inca pues los motivos y las técnicas son diferentes, pero no hay lugar a dudas que la enorme habilidad de los artesanos peruanos es una herencia de sus antepasados. Ampliación del Tema Nº 1 MÁSCARAS La magia y la religión utilizaron su capacidad para ocultar la realidad cotidiana Desde tiempos muy antiguos, las máscaras han jugado un papel importante en la expresión de creencias y costumbres de los pueblos. Su capacidad para ocultar la realidad cotidiana y mostrar una realidad ideal fue empleada constantemente en la magia y la religión. Pinturas rupestres, como las de Toquepala, representan a cazadores con máscaras de animales, tal vez como una manera de facilitar la captura. ACTIVIDADES SHAMÁNICAS La máscara convierte al hombre temporalmente en algo diferente; la misión del shamán es transportarse a otros planos de la realidad, asumiendo nuevas características. En el culto a los ancestros las máscaras tuvieron una especial relevancia. El afán por preservar de la mejor manera los cuerpos de los difuntos, así como la intención de que éstos se transformen en seres sobrenaturales llamados “ancestros”, llevaron a la gente a confeccionar una gran variedad de máscaras en diversidad de materiales: oro, plata, cobre, madera, tela, cerámica, etc. Con la máscara el fardo funerario cobraba el aspecto vital que vencía la muerte.
  • 205.
    LAS MÁSCARAS ACTUALES La influencia europea enriqueció las formas y los colores. Algunas máscaras cambiaron mucho en menos de cien años, entre ellas las de la diablada, que antes eran bastante simples y hoy son muy complejas. Frecuentemente se encuentran máscaras con rasgos europeos que tienden a ocultar lo indígena. Algunas veces las máscaras son usadas para satirizar a ciertos personajes, pero a pesar de ello, se mantienen dentro de un contexto ritual. Los danzarines no deben quitarse la máscara en público, ellos son lo que representan y no los individuos cotidianos. Pueden hacerlo únicamente en el templo: “sólo ante lo sagrado aparece lo individual”.
  • 206.
    LA CIVILIZACIÓN ANDINA Fue la última en incorporarse a las grandes civilizaciones universales La naturaleza de las sociedades que conformaron la civilización andina se reveló paulatinamente en la medida en que la arqueología fue descubriendo los testimonios de sus realizaciones, su expansión geográfica y el significado de los restos de su cultura material. También se ha considerado sus secuencias cronológicas y las peculiaridades socioeconómicas, lingüísticas y tecnológicas en que las otras ciencias histórico-antropológicas se han desarrollado. No obstante, y pese al interés que despertó la arqueología peruana desde mediados del siglo XIX, la ausencia de testimonios escritos y los prejuicios del etnocentrismo occidental retrasaron la justa evaluación del verdadero significado de las realizaciones de los antiguos peruanos. Hoy sabemos que la región de los andes centrales (el territorio del Perú actual) fue una de las escasas zonas del planeta donde se originó la agricultura y surgieron las primeras civilizaciones. Otras zonas fueron Mesopotamia, Egipto, India, China y Mesoamérica. Más aún, los estudiosos del origen de las civilizaciones tienden al acuerdo de que sólo hubo tres centros de desarrollo estatal prístinos sin vinculación filial con otros antecedentes y, aunque podría haber habido otros más, los tres casos definidos son Mesopotamia, Mesoamérica y Perú.
  • 207.
    Persisten, sin embargo, algunos prejuicios producto del desconocimiento y de la propensión a desvirtuar las posibilidades y realizaciones de la civilización autóctona frente a las premisas y categorías de la cultura occidental. Hace poco se dijo que el Perú precolombino es AJÍ. Sabor una creación de los últimos cinco picante de nuestra siglos pero no se ha explicado el comida típica. sentido de tal afirmación. ¿Es una invención la civilización andina? ¿No tiene significado su existencia histórica en la conformación social y cultural del Perú actual? ¿Chavín, Sipán, Chan Chan, Machu Picchu, el Cuzco son, acaso, discursos de los arqueólogos? En fin, hay maneras de desentender el Perú. Desde las épocas más tempranas de los cazadores y recolectores hasta la irrupción de la cultura occidental se advierte en los espacios que ocuparon las distintas sociedades de los Andes centrales una evidente continuidad, tanto en la cultura material cuanto en los aspectos más significativos de la vida social que perduran hasta nuestros días. Los contrastes y la diversidad geográfica y ecológica estimularon el desarrollo de las culturas con la búsqueda y el hallazgo de originales mecanismos de reciprocidad, de redistribución y de complementaridad ecológica, los mismo que al intensificarse produjeron intercambios y conflictos, alianzas y hostilidades, uniones y aislamientos, pero que acabaron configurando el formidable universo cultural andino. Fernando Silva Santisteban
  • 208.
    92. Haz unalista de los aportes y los logros pre-incas? 93. En el campo agrícola que logros se alcanzaron? 94. ¿Cómo se realiza la construcción de un Andén? 95. ¿Qué plantas y frutos domesticaron durante ésta época? 96. ¿Qué otros logros le aumentarías a la agricultura pre-inca? 97. ¿Por qué es importante la ganadería? 98. ¿Qué animales se domesticaron en la época pre-inca? 99. ¿Qué pueblo practicó mayormente la pesca? 100. ¿Cómo se realizaba el comercio? 101. ¿Existió algún tipo de moneda en el Perú? 102. ¿A nivel cultural cuáles son las manifestaciones más logradas? 103. ¿Cuál te parece el logro más importante, por qué? 104. Resumen y comentario de la Lectura. 105. Mapa Conceptual del tema. 106. Ilustrar el tema.
  • 210.
    Manco Cápac yMama Ocllo salen del Lago Titicaca y van en busca Manco Cápac hunde la varilla de oro en el Cerro Huanacauri y de la tierra prometida. funda la ciudad del Cuzco. El Inca Pachacútec derrota definitivamente a los chancas e inicia la Al mando de un poderoso ejército, Túpac Yupanqui lleva las fronteras expansión militar del Tahuantinsuyo. del Imperio a orillas del río Maule en Chile. Tupac Yupanqui continua la expansión militar y conquista todo lo Huayna Cápac amplía la extensión del Tahuantinsuyo hasta el río que hoy es el Ecuador. Aproximadamente en 1465 funda la ciudad Ancasmayo, en la actual Colombia. de Quito.
  • 211.
    El Imperio estabadividido en cuatro regiones o “suyos”. Cada El Inca recibe el homenaje de la nobleza y del pueblo en la plaza “suyo” estaba gobernado por un “Suyuyo Apo”. Aucaypata en el Cuzco. Las “panacas” eran cofradías formadas por los descendientes de cada Después del Inca, el “Tahunatinsuyo Camachic” era el organismo uno de los Incas fallecidos. estatal de más alta jerarquía. Los “Tucuyricoc” eran los funcionarios encargados de supervisar el El “Huillac Umu”, o Sumo Sacerdote, celebra una ceremonia religiosa cumplimiento de las leyes y recolectar los tributos. en una de las plazas ceremoniales del Cuzco.
  • 212.
    Un curaca entregaa una familia las tierras que necesitan para su El trabajo de la tierra era una tarea colectiva del Ayllu. subsistencia. Los amautas enseñaban sus conocimientos a la nobleza en el Dos “hatun-runas” transportan un aríbalo. “Yachayhuasi” Un taller textil en la ciudad sagrada del Cuzco. Nada hay en el mundo moderno que nos conmueva más que los restos de Machupicchu.
  • 213.
    Introducción.- El horizonte Tardíoo Imperio del Tawantinsuyu es el último período del desarrollo del Perú Antiguo o Autónomo. El Imperio del Tawantinsuyu representa la organización socio política y económica más avanzada del Perú Antiguo. Formado sobre la base del Estado Regional cusqueño, a partir del reinado de Pachacuti adquiere su carácter imperial; luego, en un acelerado proceso expansionista, logra su hegemonía en el área andina. Cronológicamente, la fase imperial del Tawantinsuyu abarca desde 1 438 años d.C. hasta 1 532 d.C., años en que se inicia la invasión y conquista por los europeos, los que, luego de 40 años de guerra, lograron vencer la resistencia incaica, instaurando de esta manera el colonialismo. 1. UBICACIÓN GEOGRÁFICA:  Los Incas lograron tener como capital al Cuzco, durante su fase expansiva lograron llegar por el Norte hasta el río Ancasmayo (Pasto - Colombia) y por el Sur hasta el Río Maule en Chile, durante el gobierno de Pachacutec se logró dividir el territorio en Cuatro Suyos, los cuales se denominaron: A. CHINCHAYSUYO : Ubicado al N.O. (tomando parte de la Costa y Sierra Norte) B. COLLASUYO : Ubicado al S.E. (Meseta del Collao y parte de Chile y Argentina) C. CONTISUYO : Ubicado al O. (Costa Sur, Ica y Arequipa). D. ANTISUYO : Ubicado al E. (Fue la región más pequeña; ceja de Selva del Cuzco)
  • 214.
    Línea de Tiempo 1440 1532 d.C. d.C. 1300 1400 1500 1600 a.C. d.C. d.C. d.C. Intermedi Incas o Tardío Horizonte Tardío
  • 215.
    Leyendas sobre suorigen.- Las leyendas son una manera de explicar los fenómenos sociales, sobre todo desde el momento en que aparecen las clases sociales. A través de ellas se explica la forma como surge el poder del Estado, con la participación ineluctable de los dioses. Desde luego, esa explicación tergiversada de la realidad, obedece a los intereses de una clase para perpetuar su poder. Dos son las leyendas más conocidas sobre el origen del Imperio del Tahuantinsuyu. 1. La Leyenda de los “Hermanos Ayar” (Juan de Betanzos) Esta leyenda nos daría a entender “Al término de un gran diluvio, salieron de las ventanas del cerro Tampu el origen Tocco, en Pacaritambo, cuatro hombres y sus respectivas esposas y a la vez Quechua del hermanas, llamados: Ayar Manco y Mama Ocllo, Ayar Cachi y Mama Coro, Imperio Incaico Ayar Uchu y Mama Rahua, Ayar Auca y Mama Huaco. Se dirigieron, luego, a buscar tierras fértiles en donde establecerse”. No conseguían su objetivo; al contrario, el egoísmo y la ambición se generó entre ellos. Un día enviaron a Ayar Cachi hacia Tampu Tocco a buscar unos vasos sagrados; éste al entrar fue encerrado en la cueva con grandes piedras. El odio de Cachi hizo temblar los cerros. Posteriormente, en Huanacauri, los hermanos restantes hallaron un templo. Ayar Uchu quiso burlarse: se posó sobre las espaldas del ídolo; éste, enfurecido, lo convirtió en piedra. Confundidos y llenos de temor, los dos hermanos restantes y las mujeres continuaron su camino. Cerca del Cusco a Ayar Auca le brotaron unas alas, con las que voló a un promontorio vecino y luego quedó convertido en piedra. Quedó sólo Ayar Manco. En el sitio llamado Huaynapata hundió una vara ceremonial y no pudo sacarla. Entusiasmado, en compañía de sus hermanas descendió al valle y fundó la ciudad del Cusco”. Ayar Manco en adelante se llamó Manco Cápac, primer gobernante del Reino Cusco. INTERPRETACIÓN Esta leyenda explica el origen sobrenatural de cuatro personajes y sus respectivas esposas-hermanas, cuya sacarina fue Pacaritambo. Esto reflejaría la existencia de cuatro ayllus que se establecieron en el valle del Cusco. Ayar Manco representaría a los Masca; Ayar Auca, a los Chillque; Ayar Uchu, a los Tampu; y Ayar Cachi, a los Mara. Todos ellos tenían un parentesco lingüístico: el Quechua. El grupo que se impone sobre los otros y que llega a enseñorearse del Cusco son los Masca, dirigido por Ayar Manco. De esto deducimos por qué la Mascaipacha se constituyó en la insignia de los jefes del incario. Este Ayar Manco habría sido el que con el nombre de Manco Cápac inició la dinastía incaica.
  • 216.
    La Leyenda deManco Cápac y Mama Ocllo (Inca Gracilazo de la Vega) Esta leyenda representaría la Habiéndose compadecido el dios Sol del mal estado de los hombres, conquista del Cusco por grupos de Collas mandó a sus hijos Manco Cápac y Mama Ocllo con el encargo de que y Aymaras diesen preceptos y enseñaran a producir a los seres humanos. Con este mandato los puso en el lago Titicaca y les entregó una varilla de oro, ordenándoles que ahí donde se hundiese fundaran una ciudad y un reino. La pareja caminó mucho tiempo rumbo al norte. Un día llegaron a Pacaritambo, que significa “posada del amanecer”, allí, en el cerro llamado Huanacauri, la varilla de oro se hundió. Entonces Manco Cápac dijo a Mama Ocllo: “En este valle manda nuestro padre el Sol que paremos y hagamos nuestro asiento”. El reunió a los hombres y les enseñó las labores de producir y la confección de las herramientas. Ella enseñó a las mujeres a hilar y tejer, preparar vestidos, y todos los demás servicios de casa. INTERPRETACIÓN Esta leyenda, en primer lugar, trata de explicar el origen divino de la primera pareja de gobernantes del incario y su justificación para poder ir dejando en herencia el poder político. En segundo lugar, se presenta a los incas como portadores de civilización, como portadoras de Alta Cultura que por mandato divino la difunden entre los pobladores. Esta leyenda, difundida por la nobleza cuzqueña, pretendió justificar su hegemonía frente a otros estados a los cuales veía como inferiores, así como su carácter imperial. Al margen de la explicación de las leyendas –versión de la nobleza- hoy día, en base a la arqueología y los documentos de los cronistas, podemos decir que el desarrollo del Tawantinsuyu obedece a un proceso histórico real. Este proceso se inicia más o menos 1200 años d.C. con la formación de señoríos independientes, los mismos que luego devienen en un estado regional o confederación, para finalmente, dar lugar al Imperio a Manco Capac y Mama Ocllo en la fundación del Cusco partir del gobierno de Pachacuti Inca Yupanqui (1 438 d.C.)
  • 217.
    Períodos de laHistoria Incaica.- ESTADO REGIONAL O IMPERIO INCAICO O SEÑORIO CUSQUEÑO CONFEDERACIÓN CUSQUEÑA TAWANTINSUYU PERÍODO PRE IMPERIAL PERÍODO IMPERIAL 1. PERÍODO DEL SEÑORIO Hacia fines del siglo XI e inicios del siglo XII se asentó en la región de los Killkes (actual provincia de Paruro) un grupo humano que constituyó un modesto señorío, con dominio sólo sobre los valles y montañas cercanas. Se dice que este grupo había emigrado del Altiplano. A este desplazamiento tal vez se refieren las leyendas. Pero el caso es que en el siglo XII tenemos un señorío en la parte alta del Cusco; a este lapso corresponderían el gobierno de Manco Cápac y el de Sinchi Roca. El nombre de Manco Cápac se pierde entre lo legendario y lo histórico, al igual que el de su hermana-esposa Mama Ocllo. A Manco Cápac se le atribuye la construcción de la primera residencia de los incas o Inticancha. Hijo de esta pareja fue Sinchi Roca, el primero en ceñirse la Mascapaicha. Se dice que este no conquistó territorios y que bajo su gobierno se canalizó el río Huatanay. 2. EL ESTADO REGIONAL CUSQUEÑO O PERÍODO DE LA CONFEDERACIÓN A mediados del siglo XII los incas inician un proceso de hegemonía regional sobre otros señoríos como los maras, huallas y lares. Como culminación de este proceso posiblemente se instauró un estado regional (cuyos gobernantes o jefes se llamaban sinchis) correspondiente al período llamado Intermedio Tardío o de los Estados Regionales. Este estado regional habría ejercido la supremacía por el Norte hasta la parte media del valle del Urubamba, por el Este hasta las cumbres occidentales del Vilcanota, por el Sur a los límites del reino de los Chumbivilcas y por PACARINA: Lugar sagrado por ser considerado origen de un el Oeste hasta los límites del señorío de ayllu de acuerdo a los mitos y leyendas. los Chancas (río Apurímac). 3. PERÍODO IMPERIAL Se inicia con Pachacutec quien llega hasta Tarapacá (Sur); Cajamarca y Chachapoyas (Norte); reino Chincho (Costa Central); reino Chimú (Costa Norte); Bolivia. Tupac Inca Yupanqui llega hasta Chile (Río Maule) y Tucuman (Argentina) por el sur y hasta el Ecuador por el norte. Huayna Capac alcanza el río Ancasmayo (Pasto, Colombia). Se construyen el Coricancha y Sacsayhuamán (Pachacutec y Tupac Yupanqui). Se organiza el estado creándose nuevas instituciones (Tucuyricuc, Suyuyoc Apu). Huáscar sucede a Huayna Cápac al fallecer Ninan Coyuchi.
  • 218.
    La Formación delTahuantinsuyo Las leyendas y mitos que explican el origen y expansión de los incas señalan que el Cusco estuvo poblado por varias etnias: huallas, ayarmacas y alcavizas. El nombre que recibió originalmente esta región fue Acamada. La llegada de la etnia de los incas a la región respondió a una tendencia migratoria surgida tras la desaparición del Imperio Huari. Muchos pueblos liberados de su dominio buscaron tierras fértiles para establecerse definitivamente. Los incas decidieron trasladarse a la región de Acamada. De las etnias que vivían en dichas región, los ayarmacas eran los más poderosos. Desde el principio, este pueblo fue el enemigo más recalcitrante al que se enfrentaron los incas. Luego de años de lucha, sus gobernantes decidieron buscar la paz a través del intercambio de mujeres, buscando establecer lazos de parentesco y acabar así con el conflicto. A pesar de ello, la guerra continuó hasta que los ayarmacas cayeron derrotados. Después del triunfo, los gobernantes incas decidieron dividir la etnia ayarmarca en tres grupos, para evitar que pudieran rebelarse o adquiriesen poder nuevamente. Sin embargo, les permitieron conservar algunos privilegios. Por ello, sus sacarinas y santuarios fueron respetados. También se les autorizó a celebrar sus fiestas en fechas especiales, diferentes a las de los Incas. Se calcula que el origen del dominio incaico se remonta al siglo XII de nuestra era y que llegó a su máximo apogeo en el siglo XV. Si comparamos este lapso con el tiempo que tomaron otras culturas andinas para desarrollarse y mantenerse vigentes, entonces te darás cuenta de lo corta que fue su vida. Los incas muchas veces conquistaron a los pueblos por medio de la guerra, pero no siempre fue así: otras etnias se incorporaron pacíficamente. El Tahuantinsuyo –como se denomina al territorio dominado por los Incas- llegó a ocupar parte de los actuales territorios de Perú, Bolivia, Ecuador, Chile, Argentina y Colombia. Su máxima expansión se dio de la siguiente manera: Por el norte, hasta el río Aricasmayo, en Colombia. Por el sur, hasta el río Maule, en Chile, y el noroeste de Argentina hasta la provincia de Tucumán. Por el este, entraron hasta la ceja de selva y Bolivia. Por el oeste, el límite natural fue el océano Pacífico. Para los incas, el territorio conquistado constituía todo el mundo. El mundo conocido se limitaba a las tierras que les pertenecían, pero ellos sabían que existían otras tierras más allá de sus límites. El Tahuantinsuyo, que quiere decir cuatro regiones unidas entre sí, fue dividido de la siguiente manera para su mejor administración y control: El Chinchaysuyo y el Collasuyo, al oeste y este del Cusco, respectivamente. El Antisuyo y el Contisuyo, al norte y sur del Cusco. De: Ciencias Sociales 2 Edit. Santillan
  • 219.
    Precisiones sobre laformación del Tahuantinsuyo A pesar de dicha división, es necesario precisar que en el espacio donde se desarrolló el Imperio Inca la mayoría de los grupos étnicos conservaron cierto grado de autonomía. Sus miembros lograron afianzar sus vínculos a través de lazos religiosos –al compartir los mismos antepasados y dioses-, lengua y costumbres. Contaron, además, con autoridades locales (curacas), las que sirvieron de nexo entre la población y las autoridades incas. Un ejemplo de los cambios generados a raíz de la formación del Tahuantinsuyo fue el control ejercido por el Inca –la máxima autoridad del territorio- de las diferencias entre etnias costeñas y serranas. Éstas se dieron por las disputas de tierras donde se sembraba coca, por el agua y por las lomas. Tarea Domiciliaria Nº 1 1. ¿Qué se entiende por Horizonte Tardío? 2. ¿Qué otras culturas encontramos en el Horizonte Tardío? 3. ¿Cuántos años duró el Imperio Incaico? 4. ¿Cómo se llamaban los hermanos Ayar? 5. ¿Qué pasó con Ayar Uchu? 6. ¿Qué nos daría a entender la leyenda de los hermanos Ayar? 7. ¿Qué significa Pacaritambo? 8. ¿Qué nos daría a entender la leyenda de Manco Capac y Mama Ocllo? 9. ¿Con qué Inca empieza la etapa Imperial del Tahuantinsuyo? 10. ¿Quiénes eran los Killkes? 11. ¿Qué es una Pacarina? 12. ¿Quiénes eran los Chancas y cuál es su importancia? 13. Elaborar un resumen de la Lectura Nº 1 14. Dibujar el mapa del Tahuantinsuyo 15. Elaborar una línea de tiempo con los principales hechos de la historia universal entre 1440 d.C. hasta 1532 d.C.
  • 220.
    2. FASES HISTÓRICAS: PERIODO MANCO CAPAC LEGENDARIO SINCHI ROCA PRE IMPERIAL CONFEDERACIÓN LLOQUE YUPANQUI LOCAL HASTA WIRACOCHA EXPANSIÓN PACHACUTEC INICIAL PACHACUTEC IMPERIAL EL IMPERIO TUPAC YUPANQUI HUAYNA CAPAC HUASCAR LA CRISIS ATAHUALPA DECADENCIA LLEGADA DE LOS ESPAÑOLES YO SOY EL FUNDADOR DEL CUSCO, LO HICE POR ENCARGO DE MI PADRE, EL “SOL”
  • 221.
    DINASTÍAS INCAICAS CAPAC CUNA- LISTA DE GOBERNANTES INCAS Sucesión de los Incas DINASTÍA DEL HURIN CUZCO Manco Sinchi Lloque Mayta Cápac Cápac Roca Yupanqui Cápac Yupanqui DINASTÍA HANAN CUZCO Inca Roca Yahuar Huaca Wiracocha Pachacútec Túpac Yupanqui Huayna Capac Huascar HISTORIA DE LOS INCAS MANCO CAPAC CAPAC YUPANQUI Identificado con el Ayar Manco de la Leyenda Se dice que se unió en matrimonio con Chimbo de los Hermanos Ayar, fue el primer Mama, su primera esposa y que enloqueció con gobernante de la historia incaica, tuvo que el tiempo, uniéndose Capac Yupanqui, más tarde luchar por las tierras del Cuzco y Pacaritambo; con Cusi Chimbo, quien término envenenándolo. se le atribuye la fundación del Inticancha o Con él se termina la dinastía del Hurin Cuzco. Recinto del Sol. INCA ROCA SINCHI ROCA Fue el primer gobernador en ser llamado Inca. Hijo de Manco Cápac y Mama Ocllo, se dice que Con él se inicia la lucha contra los Chancas. Sin fue el primero en utilizar la Mascapaicha o lograr ningún resultado ventajoso. Su mayor Corona. Luchó constantemente con los obra fue edificar el Yachayhuasi (Casa del Ayamarcas. saber o escuela para nobles). LLOQUE YUPANQUI YAHUAR HUACA Su nombre significa “Zurdo Memorable”, con De niño fue raptado por los Ayamarcas para él, el incario deja de ser curacazgo y pasa a sacrificarlo, pero la leyenda dice que lloró convertirse en reino, en su gobierno se inició la sangre y los dejaron vivir. Confederación cuzqueña. WIRACOCHA MAYTA CAPAC En su tiempo se produce el ataque de los Su nombre significa ¿Dónde está el poderoso?. Chancas nombró como heredero a Inca Urco. La historia lo recuerda como un hombre de gran fortaleza, en su época se inició la conquista a los Condesuyos, los cronistas lo llamaron el “Hércules Andino”.
  • 222.
    PACHACUTEC INCA YUPANQUI ( 1438 – 1471 D.C ) Considerado como el mas grande emperador que tuvo el Perú gobernó por un periodo de 33 años y fue él quien dio inicio al periodo imperial, a la misma vez que dio principio a la verdadera expansión. A decir del historiador Espinoza Soriano, fue hijo de Huiracocha y, Mama Runtu y había nacido en los aposentos del Cusicancha, unido en matrimonio con Mama Anahuarque llegó a tener muchos hijos entre los que se cuentan a Tupac Yupanqui y Amaru Yupanqui. Su verdadero apogeo se inició con la derrota de los Chancas, tras lo cual conquistó consolidó su dominio en la región del Cuzco, sometiendo a los Ayamarcas, Tambos, Uticos, etc.; posteriormente, conquistó a los Chinchas, Collas, Lupacas, Huancas, Cajamarca y Reino Chimú anexión lograda por el hijo Tupac Yupanqui ante la rendición del último rey Chimú : ”Michan Caman”. Pachacutec logró establecer el Correinado, nombrando sucesor a Tupac Yupanqui; murió enfermo y envejecido en 1471 D.C. Obras del Gobierno de Pachacútec  Reconstruyó el Cuzco, haciéndolo la capital del Imperio.  Inició la construcción de la fortaleza de Sacsayhuamán.  Se dice que Machu Picchu también se edificó durante su gobierno.  Dividió las tierras del Imperio delimitando las del Inca, las del Sol y las del Pueblo.  Organizó el servicio de Chasquis.  Reedificó el Coricancha.  Estableció al Consejo Imperial y a los Tucuyricuc.  Organizó y reglamentó el sistema de mitimaes.  Reformó al sacerdocio y el calendario.
  • 223.
    TÚPAC YUPANQUI (1471- 1493) Si Pachacútec fue un genio político Túpac Yupanqui fue un genio militar, no en vano se le conoce como el “Alejandro Magno del Nuevo Mundo”. Había nacido en el Cuzco, fue hijo de Pachacútec y Mama Anahuarque. Su nombre se traducía “El resplandeciente” y desde muy temprano fue nombrado por su padre como principie heredero. Entre sus obras más recordadas tenemos:  Derrotó definitivamente a los Collas en Pucará y tomó por conquista el Lago Titicaca.  Terminó con la Rebelión de los Chachapoyas al norte del Cuzco.  Por el Norte llegó hasta Quito venciendo a los Paitas y los Cañaris.  Emprendió una expedición Militar a la región selvática de Madre de Dios.  Construyó Santuarios, Palacios y Centros administrativos, su palacio se llamó “Calispuquio Huasi”  Realizó una expedición marítima zarpando desde Guayaquil a lejanas islas del Océano Pacífico (Inca Navegante).  Conquistó el Altiplano Boliviano y por el Sur llegó a conquistar Chile hasta el río Bio – Bio.  De paso y sin contratiempos ni esfuerzos especiales sometió el noroeste Argentino hacia el Sur de Mendoza.  Construyó Incahuasi, terminó la construcción de Sacsayhuamán. La Sucesión el Correinado  Creó la servidumbre del Tahuantinsuyo llamados los La sucesión en el gobierno y reinado de los Yanaconas. Incas fue de carácter hereditario; sin  Gobernó 22 años hasta 1493, dejando como heredero embargo no primaba el derecho de a Huayna Cápac. primogenitura. Lo que vale decir que entre ellos el hijo primogénito o mayor no fue HUAYNA CAPAC (1493 - 1525) obligatoriamente el sucesor, sino el hijo más hábil. Esta medida se dio con la finalidad de que los más altos cargos estuvieran ocupados Arribó al poder hacia 1493 y gobernó 32 años. Continuó la por personas inteligentes y apropiadas para política de organización iniciada por su padre y tuvo que el gobierno. Desde entonces el joven comenzaba a actuar junto a su progenitor, enfrentar continuas sublevaciones en las provincias acompañándole incluso en las acciones conquistadas, con todo conquistó la zona del golfo de militares, con el fin de adiestrarse en los Guayaquil, que quedaba como una isla independiente, pormenores de la administración económica social, política militar, jurídica y religiosa. conquistó hasta la zona de Ancasmayo que queda en la De esta manera que cuando el inca fallecía o actual República de Colombia. se retiraba el heredero del trono entraba a En su tiempo de poderío del Imperio Inca llegó a su gobernar con pleno conocimiento de sus deberes y obligaciones. máximo esplendor. Eligió la ciudad de Tumibamba (Ecuador) como su residencia habitual y murió allí más o menos en 1525 (1526). Guerra Civil entre Huáscar y Atahualpa Muerto Huayna Cápac, se escogió como heredero a Ninan Koyuchi, pero murió repentinamente por una extraña peste, convirtiendo a Huáscar como el heredero del Imperio, más cuando solicitó la presencia de su hermano Atahualpa que vivía en el Norte, este no se presentó, desarrollándose así muchas intrigas y celos contra Atahualpa, llevándose de esta manera la guerra que tuvo varias batallas, como Tumipampa y Quepaypampa venciendo al final Atahualpa. Todo esto se produjo simultáneamente con la invasión y conquista de los españoles de manera que Atahualpa pese a sus triunfos no pudo llegar al Cuzco fue muerto por orden de Francisco Pizarro en 1533.
  • 224.
    LECTURA Nº 1 Carácter Multinacional del Tahuantinsuyo El Imperio de los Incas abarcó, en su apogeo, cerca de 4 000 000 de km 2; se extendía desde el río Ancasmayo en Colombia hasta el Maule o Bío-Bío en Chile; desde la costa del Pacífico hasta Cochabamba (Bolivia), las selva tropicales del Brasil y Tucumán (Argentina). A Este imperio fueron incorporados numerosos estados regionales que comprendían varias naciones de los Andes, con diversas lenguas divinidades y tradicionales. A las cuales lograron imponerse mediante la fuerza militar, la lengua oficial, el culto solar y la subordinación al Sapa Inca o emperador cusqueño; pero no pretendieron destruir las creencias locales, sus huacas o santuarios regionales, ni sus apus o wamanis (cerros protectores), para no agudizar la contradicción entre opresores (incas) y oprimidos (naciones o etnias), estableciendo de este modo una eficaz explotación a favor de los gobernantes incas de la nobleza cusqueña. Principales naciones o pueblos sometidos por los Incas: Chimú (costa norte) Tallanes (Piura) Cuismanko (Cajamarca) Chapcay o Chancay (Lima) Chachapoyas (Amazonas Huaylas (Ancash) Ychma y Collec (Lima) Yachas (Huánuco) Yaros (Pasco) Guarcos (Cañete) Huanta (Sierra central) Yauyos (Huarochirí – Lima) Chincha (Costa Sur) Pocras (Huanta – Ayacucho) Collawa y Cavana (Arequipa Diaguitas (Argentina) Chanca (Ayacucho) Mapuches (Chile) Collas – Aymaras (Collao) Chiribayas (Moquegua) Huancavilcas (Quito) Gentilasr (Tacna) Tumpis (Tumbes) La aglutinación de naciones o etnias conquistadas y subordinadas por el Estado inca no significó una integración auténtica ni una mejora en la situación general de los pobladores andinos, cuya producción y fuerza de trabajo devino en tributo, para mantener a la burocracia estatal inca y a las panacas o ayllus incas.
  • 225.
    Tarea Domiciliaria Nº2 1. ¿Qué es el Cápac Cuna Incaico ? 2. ¿Qué Incas pertenecen al periodo legendario? 3. ¿Qué Incas pertenecen al periodo de la Confederación local? 4. ¿Cuál era la diferencia entre los Hanan Cusco y los Hurin Cusco? 5. ¿Cuántas etapas tiene la historia Inca y cuales son? 6. ¿Quién fue el Primer Inca de la Fase Imperial? 7. Obras de Pachacútec. 8. ¿Cuántos años habría durado aproximadamente el periodo histórico de los Incas? 9. Obras de Tupac Yupanqui 10. ¿A que Inca lo Llamaron ,los cronistas, “El Hércules Andino”? 11. Su nombre significaba “ Zurdo Memorable”. 12. Inca que nombró como heredero a Inca Urco. 13. ¿Quién fue Ninan Koyuchi? 14. Elaborar un mapa conceptual sobre el tema. 15. Investigue:¿Quienes fueron los Incas de Vilcabamba?.
  • 226.
    EL INCA Fue la máxima autoridad del Tahuantinsuyo, considerado como hijo y heredero del Dios Sol; poseía un carácter divino y lo que lo hacia el centro de un gobierno teocrático, con poderes absolutos y estrictamente vitalicios. Religiosamente se le consideraba intermediario entre la tierra y las fuerzas divinas. Su símbolo de realeza se representaba en una mascapaicha (corona) de color rojo. EL AUKI Fue el príncipe heredero, se distinguió por llevar mascapaicha amarilla, secundaba a su padre en el gobierno, a esta forma de gobierno se le llamó Co-rreinado, y fue establecido con Pachacútec, se sabe que el Auki. No siempre fue hijo mayor sino el que mejores dotes demostraba. Al tomar el poder debía dejar la panaca de su padre y formar la suya propia. ¿Quién será este Inca?...Consulta con tu profesor...
  • 227.
    EL CONSEJO IMPERIAL (Tahuantinsuyo Camachick) Es verdad que el estado imperial estuvo personificado en el Inca, sin embargo este tenía un reducido grupo de parientes que los asesoraban continuamente en sus decisiones de gobierno. Estos asesores vivieron en el Cuzco y eran llamados apus y formaban un consejo de cuatro para representar a las cuatro grandes regiones por ello también fueron llamados Suyuyoc Apus. EL APUNCHICK En las provincias integrantes del Imperio, el que representaba al Inca fue un gobernador que en Quechua se le decía Tocricuc por lo general fue pariente del Inca o persona extraída de los Ayllus de los Incas de privilegios, tenían funciones militares, económicas, administrativas, civiles y penales. EL CURACA Jefe de un Ayllu, su nombre significa “El Mayor” como miembro de la jerarquía política construyó el vínculo que unía al Ayllu con el poder cuzqueño, entre sus responsabilidades tenemos: Cobraba el tributo para entregarlo después al Tucuyricuc, organizaba la mita, era juez en causas menores llevaba cuenta de los nacimiento y defunciones. EL TUCUYRICUC Se traduce “el que todo lo ve”, eran funcionarios especiales de alto rango, les estaba facultado imponer castigo a los funcionarios que se hubieran comportado con negligencia o abuso, en este caso cumplía la función de taripa Camayoc o Juez, otra función conocida fue la de unir en matrimonio a los miembros del Ayllu por lo que se le designaba Huarmicoco, sin embargo su función principal fue la de recolectar el tributo anual, visitar las obras públicas y supervisar a todos los funcionarios del Estado.
  • 228.
    Sabias que: Pachacutec significa transformador de la tierra (Mundo). Pachacutec LINEA DE TIEMPO IMPERIO PERÚ 1100 1456 1532 INCAS CHIMU WARI TOMA DE EUROPA CONSTANTINOPLA CARLOMAGNO CRUZADAS R E F O R M A LUCHA POR DESCUBRIMIENTO LAS INVESTIDURAS AMÉRICA
  • 229.
    GLOSARIO ACLLA : (Q’ abulia, plural aqllakuna) “Las mujeres… que usaban en recogimiento escogidas para el servicio de su dios el Sol”. AJI : Pimiento, palabras introducidas del Caribe, el chile mesoamericano. Q: Uchu. APU : “Señor grande o juez superior o curaca principal, Capa apu: rey. CACIQUE : Veáse Curaca CAMAYOC : (Q’Kamayuq) “oficial o mayordomo; el que tiene a su cargo haciendas o algunas chacras”, maestro muy entendido y principal” Jorge; céntrico designado a los aymaras hablante en general. CAPAC : (Q’ chapaq), “Cápac rey o señor. Es vocablo antiguo que ya no se usa con esta significación”. COLLA : Término Cuzco-céntrico designado a los aymaras hablantes en general. COLLAC : (Q’qollqa) Depósito, granero, “Trox. Almacén para chuñu, maíz, quinua”. CONQUISTA : Usado en la tesis para designar la incorporación de etnias andinas en el Tahuantinsuyo. CUMBI : Ropa fina. CURACA : (Q’kuraqka) “El señor despueblo… el señor mayor o superior” CHACRA : “Herencia del lavor, tierras o huertas”. Las fuentes con frecuencia dicen “Chácara” CHARQUI : (Q’CH’arki) carne u otro tejido animal, alternativamente helada y asoleada ; hecha conserva. CHICHA : Bebida fermentada, mayormente de maíz. Palabra del Caribe, impuesta en el resto de América. Q’aka, aswa. CHUÑU : (Q’CHU’uñu) Papa y otros tejidos vegetales, helados y asoleados, alternativamente, hechos conserva. Hay muchas variedades. HATHA : “Casta, familia, ayllo” HUARANCA : (Q’waranga) Unidad censal compuesta de 1000 unidades domésticas).
  • 230.
    Tarea Domiciliaria Nº3 1. ¿Cuáles son los grupos políticos más importantes en el Incanato? 2. ¿Quién era la autoridad máxima en los Ayllus? 3. ¿Quiénes supervisaban el trabajo de los Ayllus? 4. ¿Cómo se les llamaba a los asesores del Inca y de dónde provenían? 5. ¿Qué funciones cumplía el Inca? 6. ¿Qué era la Mascaipacha y para que servia? 7. ¿Qué era una Panaca? 8. ¿Quiénes se encargaban de la justicia en el Imperio? 9. Su nombre significaba “El que todo lo ve” 10. ¿Cuál era la función del Tahuantinsuyo Camachick” ? 11. ¿Quién era el Sinchi? 12. ¿Quién era el Auki? 13. ¿Cómo se elegía al Auki? 14. Investigar si existían otras autoridades incaicas. Consulta con tu profesor. 15. Realizar un mapa conceptual sobre el tema.
  • 231.
    La clase dominanteera un grupo minoritario que apoyado en la Fuerza Militar había logrado conformar un Estado Imperial que ejercía el control de las tierras, la fuerza de trabajo y el excedente económico generando la explotación de la mayoría en beneficio propio. Todo esto evidencia que el modo de producción predominante correspondería a un esclavismo masificado donde existía un Estado Absoluto que centralizaba, controlaba y distribuía la producción. PRINCIPIOS: * Reciprocidad: Eran relaciones de ayuda mutua pero también prestaciones de servicios que muchas veces eran retribuidas en forma desigualitaria. * Redistribución: El estado controlaba y se servía del excedente económico generado por el pueblo. La concentración del excedente en manos de la clase dominante permitió que estos redistribuyeran una misma parte del sobrante asistiendo al pueblo sólo en caso de una necesidad extrema. Actividades Económicas: La principal actividad económica fue la agricultura, en el Tahuantinsuyo se logró la ultima síntesis de elementos culturales, pero el mérito de estos hombres radica en haber desarrollado y ampliado los aportes de otras pueblos a gran escala. Realizaron técnicas hidráulicas tales como: camellones, maja maja, andenes, uso de abonos, wachaques, etc. Todos los productos agrícolas eran almacenados en las llamadas Colcas, Tambos y también Pirhuas. Otras actividades complementarias fueron: ganadería, comercio, producción artesanal. EL TRABAJO ERA MUY IMPORTANTE EN NUESTRA SOCIEDAD
  • 232.
    AGRICULTURA Fue uno delos oficios predilectos del Tahuantinsuyo y el sector más importante dentro de la economía incaica, para llevar a cabo el trabajo se repartía la tierra de la siguiente manera: A. TIERRAS DEL INCA Consideradas virtualmente tierras del Estado, pues el Inca era la personificación del Estado. La propiedad inmueble del Inca estuvo integrada por terrenos de cultivo, y también por pastos, minas y bosques. De esta tierra se sostenía el aparato estatal incaico, la Nobleza y la burocracia, los excedentes eran depositados en las Collcas (Almacenes Estatales). El trabajo realizado en esta tierra era la mita. FUERZA DE B. TIERRAS DEL SOL El trabajo TRABAJO en el Incario fue siempre colectivo y obligatorio no era el mismo todo el año y tampoco Estaban destinadas al sostenimiento fue ejecutado de manera similar. Hubieron los del culto. Se cultivaban para cosechar siguientes tipos de trabajo: maíz y otros productos para los sacrificios, así como para mantener a A. AYNI un gran número de sacerdotes, Acllas y otros servidores. Además de las Fue el intercambio de trabajo entre los tierras destinadas al culto oficial, miembros de un Ayllu se realizaba en forma también las divinidades locales y cotidiana y reciproca. No fue obligatorio, pero si además huacas tenían sus propias estuvo reglamentado. tierras también estas tierras se trabajaban mediante la mita. B. MINCA C. TIERRAS DEL PUEBLO Fue el trabajo colectivo en beneficio de la comunidad fue obligatorio y terminaba en fiesta Cada Ayllu poseía sus propias tierras aquí participaban hombres, mujeres y niños por de cultivo, sus pastos y también sus que eran obras de interés común. aguas, la tenencia de la tierra en este caso sólo fue en calidad de préstamo. C. MITA Hubieron tierras comunales llamadas Sapci. El trabajo realizado en este caso Fue el trabajo obligatorio que todo hombre de era el Ayni. 18 a 50 años de edad estaba obligado a proporcionar al estado, se realizaba por “TURNO” y era en forma de pagar tributo. A cambio de este trabajo el Inca retribuía con productos (chicha, coca, tejido, alimento, etc.) a sus mitayos (Redistribución).
  • 233.
    Alguna de estasactividades continuará en la actualidad ? donde.... TIPOS DE CULTIVO Alimenticios: la papa, la oca, el pallar, el olluco, la quinua, el maíz, el frijol, el zapallo, etc. 1. Medicinales: la quina, la chinchona, la coca, el llantén, el chuchuhuasi, el matico, el jeto jeto, la huamanripa. 2. industriales: el tabaco, el maguei o cobuya, el algodón (utcu). Herramientas: 1. Rancana: arado de mano (mujer) 2. chaquitajilla: arado de pie para el hombre LA GANADERÍA Fueron los únicos ganaderos de América Precolombina. Basada en la crianza de auquénidos Tuvieron como animal doméstico al perro (allqo) Cacería 1. Chaco: convocada por el Inca. Consistía en rodear a los animales y cazar a los que se quedaban en el centro. 2. Caycu: consistia en perseguir a los animales hasta un precipicio. LA MINERÍA Conocieron el oro, plata, plomo y bronce. a. Huayras: hornos portátiles b. Tocachimpus: para refinar los metales
  • 234.
    LECTURA Nº 4 Carácter Multinacional del Tahuantinsuyo HERRAMIENTAS El hombre andino no empleó energía animal para la agricultura. Todas sus herramientas funcionaron manualmente, con energía humana, y estuvieron confeccionadas en madera y metal. Los investigadores opinan que no hay evidencia de que en tiempos de los Incas se perfeccionaran las herramientas básicas, pero si puede pensarse que su empleo se generalizó en las zonas donde no habían llegado a usarse. La labranza se efectuó mediante la chaquitaclla (arado de pie) y la rancana (arado de mano): con ella se hacían orificios en la tierra, donde se depositaban las semillas. También se fabricó la lampa para remover la tierra. Estas herramientas se siguen usando en la actualidad. La chaquitaclla no ha podido ser reemplazada en las inclinadas laderas andinas ni en los andenes. FERTILIZANTES El abono es un fertilizante natural de larga tradición en nuestro país. Cientos de años antes de la formación del Tahuantinsuyo, ya se empleaba el excremento de los animales en el enriquecimiento de los suelos agotados. Los incas utilizaron el estiércol de llama o alpaca como abono en la sierra. Para esto, utilizaron un complicado sistema de rotación que aún está en estudio. En la costa se utilizó el guano de las islas, que era recolectado por la población. Muchas veces se utilizaba en las zonas altas, ya que era transportado a lomo de llama. En la costa también se utilizaban como fertilizantes las cabezas de pescado, que eran enterradas junto con las semillas. PARATÍA: UNA COMUNIDAD ACTUAL En la actualidad se siguen practicando actividades económicas cuya existencia se remonta a tiempos inmemoriales. Un ejemplo es lo que sucede en la comunidad de Paratía, y que es narrado por el investigador Jorge Flores Ochoa. “A falta de cultivos, la gente de Paratía realiza una serie de tácticas complementarias por medio de movimientos espaciales de intercambio, con el fin de conseguir bienes agrícolas y los de procedencia urbana, que son del consumo diario. En primer lugar, venden la fibra de las alpacas directamente a los comerciantes… Con este dinero están en condiciones de comprar… muchos artículos menores de consumo diario… Sin embargo, la mayor parte de los alimentos todavía se obtiene por medios tradicionales de intercambio con los agricultores. Una vez que se tienen tejidos en cantidad suficiente para solventar el viaje, el jefe de familia determina la fecha de partida y, de acuerdo con vecinos y familiares –porque rara vez viaja solo-emprende el camino. La víspera se efectúan ceremonias propiciatorias para que la buena fortuna acompañe a los viajeros, no pierdan animales y conserven la salud. Las familias nucleares que han perdido al jefe de familia y no tiene varones en condiciones de realizar viajes solicitan la colaboración de parientes”
  • 235.
    Tarea Domiciliaria Nº4 1. Los familiares del Inca y los descendientes En el Ayni o trabajo recíproco de los primeros Ayllus que llegaron al interfamiliar el intercambio consistía Cuzco conformaron el sector de: principalmente en: a) La nobleza de privilegio f) Fuerza de trabajo b) Los orejones c) Los tucuyricuy g) Alimentos d) El purej h) Festividades e) La nobleza regional i) Mercancías j) Propiedades 2. Los cargos nobiliarios en el incanato de acuerdo a los méritos eran concedidos a los: 5. El objetivo del principio económico de la a) Hatunrunas reciprocidad asimétrica era: b) Grandes Curacas a) Distribuir equitativamente la producción c) Integrantes del Tahuantinsuyo Camachico b) Acumular la producción a favor del d) Amautas Estado e) Tucuyricuy c) Enriquecer a los Ayllus 3. La unidad socio – económico del mundo Pan d) Prestar y devolver fuerza de trabajo – Andino era el: e) Ayudar económicamente a la población a) Uku Pacha b) Dios Pachacámac 6. Impartía justicia entre los Hatunrunas c) Kay Pacha d) Ayllu (dentro de ayllus), y dirigían al Camachico e) Calpulli a) El Sapa Inca b) El Apunchic 4. Tipo de trabajo que se realizaba con fines c) El Tucuyricuy comunales y de ayuda entre Ayllus: d) El Curaca a) La Mita b) La Chunka e) El VillacUmo c) El Ayni d) El Yanaconaje e) N.A. 1. ¿Cuáles eran los principales cultivos incaicos? 2. ¿Qué herramientas utilizaban los Incas en la agricultura? 3. ¿En que consistía el CHAKU? 4. ¿Cuáles eran las características de la minería incaica? 5. ¿Qué técnicas agrícolas empleaban los Incas?.Explica una de ellas con un dibujo. 6. Elabora un mapa conceptual sobre los tipos de trabajo incaico. 7. ¿Actualmente existirá la Minka en algún pueblo de nuestro país?. Consulta con tu profesor. 8. Elabora una lista de los principales alimentos incaicos que perduran hasta la actualidad y que son parte de nuestra dieta alimenticia.
  • 236.
    Fueron clasistas. Las clasessociales fueron: 1. LA REALEZA A. Inca Llamado Intipchurip (Hijo del Sol). Prendas distintivas: el Llanto, representaba a los cuatro suyos; las plumas de Korenquenque; la Mascaipacha, borla imperial; el Topayauri, cetro; el Wamanchampi, arma contundente; la Yacolla, el manto; el Unku, túnica; las Usutas, zapatos. B. La Colla o Pihuihuarmi. Esposa legítima del Inca. 2. LA NOBLEZA A. De Sangre (Panaka) Formada por la Pihui, esposa secundaria del Inca; la Cipacolla, concubina del Inca; el Inga, hijo casado; el Auki, hijo soltero; la Ñusta, hija soltera; la Palla, la hija casada. B. De Favor (Orejones) Formada por los que destacan en el desempeño de sus funciones: los Quipucamayoc, los Amautas, los Sumos Sacerdotes, etc. 3. EL PUEBLO Base de la estratificación social, formada por los Hatun Runa, habitantes del pueblo; Llacta Runa, habitantes de la ciudad; Mitimaes, colonizadores; Yanaconas, servidores perpetuos. EL AYLLU Unidad celular d ela familia incaica, unida por los siguientes vínculos: a. Sangre: se consideran parientes (aylluni). b. Territorial: por habitar la misma área geográfica (la marka). c. Económica: realizar la misma actividad agrícola. d. Totémica: tener la misma creencia sobre su origen.
  • 237.
    1. LA REALEZA .............................................................................................. .............................................................................................. .............................................................................................. .............................................................................................. .............................................................................................. .............................................................................................. 2. LA NOBLEZA DE SANGRE LA PANACA: Se formaba con los descendientes de ambos sexos de un Inca reinante y excluía al que tomaba el mando, “La Panaca” tenía por obligación conservar la momia del soberano fallecido y guardar el recuerdo de su vida y hazañas. Formaron la aristocracia cuzqueña. 3. LA NOBLEZA DE PRIVILEGIO .............................................................................................. .............................................................................................. .............................................................................................. .............................................................................................. .............................................................................................. .............................................................................................. 4. EL PUEBLO: HATUN RUNAS .............................................................................................. .............................................................................................. .............................................................................................. .............................................................................................. .............................................................................................. .............................................................................................. Los Mitimaes (Mitmat) fueron grupos de personas enviadas a distintas partes del Imperio, sin perder sus derechos en sus pueblos de origen, para cumplir diversas labores, incluso cumplieron roles decisivos en la política de expansión y conquista. Hubieron mitimaes de castigos, extraídos de sus Ayllus y llevados a otras regiones por su hostilidad al orden social
  • 238.
    EL AYLLU Palabra Quechuaque quiere decir familia, linaje y en su acepción mas amplia, familia extensa. El Ayllu fue la base de la sociedad sus miembros estaban unidos por diferentes vínculos ya sea territoriales, de lengua, económicos, pero el más importante fue el totémico (todos se pensaban descendientes de un antepasado común o mallqui), al mismo tiempo los unían vínculos de autoridad (los regía el curaca) y de reciprocidad o ayuda mutua, muchos prevenían de la misma “Pacarina” o lugar de origen. El Ayllu es de origen Pre-inca, al interior de esta institución se desarrolló el Ayni y la Minca pero la Mita se llevaba a cabo, para el beneficio del Estado. LA NOBLEZA SAPA INCA LOS PIHUICHURIS LA COYA LA NOBLEZA DE SANGRE LA NOBLEZA DE PRIVILEGIO RECOMPENSADOS ADVENEDIZA PUEBLO EN GENERAL HATÚN RUNAS MITIMAES YANACONAS
  • 239.
    ¿Qué es elCamachico? Camachico fue el consejo en el que los representantes de las panacas se reunían para deliberar y determinar acciones de interés común. En el Camachico participaban también las mujeres. Otros historiadores le han llamado también la Asamblea del Pueblo. LOS YANACONAS ¿Quiénes fueron estas personas? Fueron sirvientes estatales, que en algunos casos, tuvieron categorías de siervos perpetuos, por lo general se daba esta situación como un castigo a un individuo o grupos hostiles al régimen cuando una persona se convertía en Yana se desarraigaba de su población y lugar de origen, perdiendo sus derechos en la comunidad o Ayllu de origen. Debido a tal situación el Inca disponía libremente de ellos. ORGANIZACIÓN ESTATAL INCA A BASE DEL SISTEMA DECIMAL HUMO KAMAYOC 10000 WARAMKA KAMAYOC 1000 PACHAKA KAMAYOC 100 CHANKA KAMAYOC 10 PUREK
  • 240.
    LECTURA Nº 1 La Niña del Ampato A principios de Setiembre de 1995, una candente lluvia de cenizas originada por la erupción del “La Niña de Ampato” a la cual nuestro proyecto volcán Sabancaya logro retraer los hielos eternos denominó “Juanita”, fue objeto de un importante de su coloso vecino el nevado Ampato: ritual sagrado. Desde su lugar de origen, grandes “despertando” de un sueño de 500 años una fiestas acompañaron su peregrinación por las momia inca sacrificada en la divinidad andina. diferentes estaciones que tuvo que pasar hasta Después de dos años de investigación auspiciadas llegar a la cumbre. Una vez allí estuvo sujeta a un por la Universidad Católica Santa María de ayuno riguroso y el día señalado antes de su Arequipa y por la National Geographic Society, ofrenda, tomó sus últimos alimentos compuestos “La Niña de Ampato” es actualmente conservada, enteramente de vegetales, unas 6 u 8 horas antes estudiada y exhibida en el flamante Museo del de morir; así mismo fue preparada con hierbas y Proyecto Santuarios de Altura del Sur Andino. coca para lograr una muerte tranquila. En el tiempo de los incas, se daba por cierto que En la cumbre principal del cráter del Ampato, los las divinidades moraban en las montañas mayores, incas construyeron una plataforma de 14m2; en jugando en la mayoría de los casos roles tan este lugar el Sumo Sacerdote realizó las destacados como el de la fertilidad Pachamama y ofrendas finales al Apu Ampato enviando a través Mamaccocha eran adoradas y lo son aún hoy en de éste, las solicitudes de su pueblo al Inti, el día, muchas otras tenían importancia regional Dios Sol. similar como Huanacaure, Pachacamac, Pariacaca y Coropuna; convertidas en Apus : “montañas La Niña de Ampato, la mensajera real y divina fue sagradas más importantes de la región”. Las vestida con una impresionante Lliclla color rojo y ofrendas más preciadas para los incas fueron las blanco, así como un aksu por medio de un chumoi o humanas que incluían niños y fueron realizadas en faja a la cintura y rematado en unas sogas y las más altas cumbres de los Andes en un ritual borlas terminadas en flecos; cubrían sus pies conocido como la Capoccocha. hermosos polqos elaborados en cuero con acabados en fino bordado en lana. Este atuendo Normalmente estas personas ofrendadas eran era rematado en un gran tocado de plumas de preparadas desde muy tierna edad; en tal sentido guacamayo, traídas de la selva. “La Niña de Ampato” con sus 12 a 14 años era una Palla al servicio del Sol y del inca según los De un certero golpe de macana un arma con colores rojo y blanco de sus vestiduras. Esta niña estrella de metal o piedra con cinco o más puntas debió salir de su ciudad natal hacia el Cuzco para la niña encontró la muerte instantánea, ser recibida en persona por el Inca, al igual que culminando el ritual junto a ella fueron las demás comitivas que venían de todo el enterradas como ofrendas varias illas de metal y Tahuantinsuyo convergiendo en la capital para spondylus envueltos en finos textiles de alpaca y celebrar la Capaccocha. vicuña; algunas bolsitas ceremoniales de coca, cerámica y otros elementos que le servían para “La Niña de Ampato” considerada el cuerpo tan largo y mágico viaje. prehispánico en mejor estado de conservación, fue ofrendada a los Apus posiblemente a causa de A partir de los estudios realizados en el polen la erupción del Misti alrededor del año 1446, en hallado en los textiles y ropas, se han la época del Inca Yupanqui. determinado las características climáticas de esa época, que debieron corresponder a la que nos De acuerdo a algunas evidencias encontradas encontramos viviendo en la actualidad; podemos indicar que los Santuarios del Misti y del terminando una severa sequía y entrando a un Pichu Pichu. Así como otros cercanos, fueron gran fenómeno del Niño con lluvias en la costa. destruidos a raíz de esta erupción volcánica que Este es otro de los posibles motivos por lo que se arrasó la importante ciudad de Arequipa realizó esta ofrenda humana inhumana a ojos del Prehispánica. Es de suponer que estos fenómenos observador contemporáneo, pero integrada al ocasionaran el sacrificio de los “elegidos” y la cuerpo de ritos y creencias de su cultura y su inclusión de muchas piezas en cerámica, oro, plata y tiempo. adornos plumarios; elementos que constituyeron la ofrenda y los mensajes enviados por el Inca al Apu.
  • 241.
    LECTURA Nº 2 La mujer en la época Prehispánica Con el advenimiento del Estado Inca, se creó una ceremonia pública durante la cual el gobernador de un pueblo juntaba en la plaza a todos los mozos y mozas plebeyos que aún eran solteros y los unía. Algunos cronistas afirman que no consultaban a las parejas sobre sus preferencias. El acto de casarse convertía al hombre en hatunruna u “hombre grande”. Entonces éste ingresaba al ciclo vital de la reproducción humana y a la edad de la mayor prestación de servicios al Estado, y lo mismo sucedía con la mujer. El parto era considerado como un hecho natural y las mujeres daban a luz sin recibir mayor atención. Inclusive si una mujer se dirigía a algún lugar y sentía los síntomas del parto, se apartaba de la ruta, daba a luz, y continuaba luego su camino, después de bañar a la criatura en cualquier arroyo y de acomodarlo a sus espaldas. La crianza e infancia era muy espartanas, sin ningún mimo ni regalo. Al nacer bañaban al recién nacido en agua fría para acostumbrarlo a las bajas temperaturas y fortalecer sus miembros. El echo se componía de una red gruesa que no fuese dura. Se ataba los brazos del infante durante los tres primeros meses. Los dibujos de Guaman Poma muestran a los niños amarrados en semejantes cunas. Las madres lactaban a sus hijos y no se acostumbraba, por lo general, reemplazarla. Según Garcilaso, la madre no tomaba en brazos al bebe para que no fuese llorón. Guaman Poma en sus “visitas” que se refieren a los ciclos vitales, llama a estas dos primeras etapas de la vida como “sin provecho” y “es para nada”. Con esas palabras no quería decir que tuviesen en menos a la infancia sino indica que, al tener que invertir en ellos atención y cuidado, no representaban una fuerza inmediata de mano de obra. Las palabras del cronista reflejan el espíritu práctico y utilitario del incario y la importancia conferida al trabajo. Destetaban a los niños pasado dos años y para los varones tenía lugar el primer corte pelo. Garcilaso no específica lo que sucedía con las mujercitas o si esta ceremonia era sustituída por otra. El acto se iniciaba por un primer golpe de tumi y por turnos cada miembro de la familia seguía, comenzando por el personaje más importante generalmente el hermano de la madre: Todos los asistentes traían regalos continuaban la fiesta durante toda la noche. En el caso de personas de las clases elevadas, los regocijos se prolongaban varios días y se entregaban a beber, comer y bailar. En dicha oportunidad el niño recibía su nombre. Participación de la Mujer en el Trabajo La mujer tomaba parte activa en las labores agrícolas, Guaman Poma ilustra las faenas campesinas y muestra a los hombres roturando la tierra y a las mujeres agachadas rompiendo los terrones o bien depositando las semillas o los tubérculos en los surcos, tarea considerada como puramente femenina por darse a la tierra el mismo género. En la construcción de las casas, sobre todo cuando se trataba de casas nuevas para jóvenes, se edificaba por medio de la minca, con una división por género del trabajo, desde el acarreo de los materiales hasta la conclusión de la obra. Los documentos referentes a la extirpación de la idolatría en Cajatambo traen noticias interesantes y, entre ellas, la presencia de una pareja de huacas de hermano/hermana que presidían las labores y a las que honraban.
  • 242.
    Tarea Domiciliaria Nº5 1. ¿Cuáles eran las características generales de la sociedad incaica? 2. ¿Cuáles eran los motivos por el cual los Monarcas Cusqueños tenían varias mujeres? 3. Buscar en el diccionario las siguientes palabras: a. Emperador d. Ayllu b. Nación e. Curaca c. Aristocracia f. Mamaconas 4. Hacer un resumen sobre la lectura: “La Niña de Ampato” 5. ¿Quiénes eran las Pallas ? 6. ¿Quiénes eran las Ñustas? 7. ¿Quiénes eran los Yanaconas? 8. ¿Quiénes eran los Pinas o Piñas? 9. ¿Cuál era la diferencia entre la nobleza de sangre y la nobleza de privilegio? 10. ¿Quién era el Purec? 11. ¿Cómo se le llamaba al poblador común del tahuantinsuyo? 12. ¿Quiénes eran los Mitimaes o Mitmas? 13. ¿Qué era la Panaca del Inca? 14. Escribe un resumen de la lectura 2. 15. Redacta un informe: sobre como sería un día en la vida, si tú fueras un Hatún runa en el Tahuantinsuyo.
  • 243.
    La base dela administración fue una organización decimal; se distribuyó a la población de acuerdo a múltiplos de diez, con autoridades designadas para cada grupo – al interior del Ayllu, el jefe de una familia era el “ Purec”. Existían, otros jefes de conjuntos de familias, tal como podemos apreciar en el cuadro. Organización Decimal  Puréc Jefe de 1 familia  Pisca Camayoc Jefe de 5 familias  Chunca Camayoc Jefe de 10 familias  Pisca Chunca Camayoc Jefe de 50 familias  Pachaca Camayoc Jefe de 100 familias  Pisca Pachaca Camayoc Jefe de 500 familias  Huaranca Camayoc Jefe de 1000 familias  Pisca Huaranca Camayoc Jefe de 5000 familias  Huno Camayoc Jefe de 10000 familias Desde el Purec hasta el Pachaca Camayoc, eran elegidos al interior del Ayllu. A partir del Pisca Pachaca Camayoc, fueron elegidos por medio de ritos que los transformaban en personas semisagradas. Sus funciones: a) Administrar los bienes comunales del Ayllu. b) Organizar el trabajo de los miembros del Ayllu. c) Mediar en los conflictos. d) Controlar los depósitos de producción agrícola y velar por su conservación. e) Presidir las ceremonias religiosas.  El Quipucamayoc: Encargado del manejo de los quipus empleados para la contabilidad. - QUIPU: Conjunto de cuerdas anudadas todas a una mayor, horizontal. Sus nudos de diversos tamaños y sus colores indicaban cantidades y especies.
  • 244.
    EL MILITARISMO La guerra, como los guerreros, se hacían necesarios para: 1. Ampliar el territorio del Estado. 2. Para la estabilidad al interior del imperio. 3. Para repeler cualquier invasión. 4. Para mantener en el gobierno al grupo de poder.  EL EJÉRCITO INCAICO: Estuvo conformado por hombres pertenecientes a diversas etnias que así cumplían con uno de los servicios exigidos por el Inca esto a través de la Mita en un comienzo, luego se tuvo un ejército permanente. El ejército iba divido en tres cuerpos, cada uno dirigido por dos generales, familiares del Inca o Curacas, al interior las etnias se mantenían unidas y eran dirigidas por su propia autoridad. La táctica a seguir era la siguiente: se lanzaban al ataque profiriendo una ensordecedora gritería, acompañada de atronadores ruidos producidos por pututos y otros instrumentos musicales. Siempre iban acompañados de su Mallqui. Entre las armas tenemos las ofensivas y las defensivas. Armas Ofensivas:  Hondas  Hachas  Cachiporras  Boleadoras  Lanzas  Flechas
  • 245.
    Armas Defensivas:  Escudo de madera  Vestido acolchado  Cascos Cada grupo portaba un solo tipo de arma. Las conquistas pudieron ser pacíficas o belicosa dependía del grupo rival. LECTURA Nº 1 Los Quipus Quipu quiere decir añudar y ñudo, y también se toma por la cuenta, porque los ñudos la daban de toda cosa. Hacían los indios hilos de diversos colores: unos eran de un color solo, otros de dos colores, otros de tres y otros de más, porque las colores simples, y las mezcladas, todas tenían su significación de por sí; los hilos eran muy torcidos, de tres o cuatro liñuelos y gruesos como un huso de hierro y largos de a tres cuartas de vara, los cuales ensartaban en otro hilo por su orden a la larga, a manera de rapacejos. Por los colores sacaban lo que se contenía en aquel tal hilo, como el oro por el amarillo y la plata por el blanco, y por el colorado la gente de guerra. Las cosas que no tenían colores iban puestas por su orden, empezando de las de más calidad y procediendo hasta las de menos, cada cosa en su género. En lo más alto de los hilos ponían el número mayor, que era el decena de millar, y más abajo el millar, y así hasta la unidad. Los ñudos de cada número y de cada hilo iban parejos unos con otros, ni más ni menos que los pone un buen contador para hacer una suma grande. Estos ñudos o quipus los tenían indios de por sí a cargo, los cuales llamaban quipucamayu, quiere decir el que tiene cargo de las cuentas. El ñudo dice el número, más no la palabra. Yo traté los quipus y ñudos con los indios de mi padre, y con otros curacas, cuando por San Juan y Navidad venían a la ciudad, a pagar sus tributos. Los curacas ajenos rogaban a mi madre que me mandase les cotejase sus cuentas, porque como gente sospechosa, no se fiaban de los españoles que les tratasen verdad en aquel particular hasta que yo los certificaba de ella, leyéndoles los traslados que sus tributos me traían y cotejándolos como sus ñudos y de esta manera supe de ellos tanto como los indios (VI, IX y XI). Garcilaso de la Vega (cronista) Compilador Juan José Vega
  • 246.
    LECTURA Nº 2 Macchu Picchu – Santuario Histórico Macchu Picchu se ubica en el departamento del Cusco, distrito del mismo nombre, provincia de Urubamba, en el valle Sagrado de los incas. Hasta hace 5 años el área de Macchu Picchu era de 32 000 Ha, pero actualmente alcanza las 36 712 Ha en vista de que los investigadores del I.N.C. han descubierto y puesto en valor 10 sitios arqueológicos más (agosto 1998). Se han hecho diversos trabajos para determinar qué función cumplió el sitio arqueológico en tiempos del incario, lo cual ya no es un misterio, por ello se quiere señalar en este trabajo los ya realizados por Jhon H. Rowe (el primero en 1987, y el segundo en 1990). En dichos escritos, Rowe explica que fue Melchor Arteaga, arrendatario de Mandor en 1911, quien le informó a Binhgan la existencia de ruinas en el cerro Macchu Picchu. Es importante indicar que en el área del Cusco es común distinguir dos cerros que están vinculados de alguna manera, denominando Macchu (viejo) al más alto y Wuayna (joven), al más bajo; de lo que se desprende que el nombre de las ruinas debió ser Picchu. Es cierto que en las crónicas españolas no hay referencia a este lugar y se ha aprovechado de ello para darle un aspecto misterioso a este asentamiento inca. Pero lo que se olvida es que en las crónicas no hay referencia alguna de los numerosos sitios que existen en el valle del Urubamba, de modo que el caso de Macchu Picchu no es la excepción, pero además, que las crónicas son solo parte de la documentación histórica que nos han dejado sobre los tiempos incas. Es así que en documentos del siglo XVI, hay referencias a Picchu (o Piccho o Picho), y hay por lo menos dos de ellos que fueron publicados antes del descubrimiento de Binhgam. El primero es una relación que escribió Diego Rodríguez de Figueroa de su embajada a Tito Cusi en 1565. Ahí se menciona fue conquistado por Pachacuti. Además hay valiosa información de los tiepos post-conquista, como por ejemplo el cacique de Picchu se dedicaba al cultivo de la coca. Lo más importante de este documento es que de él se desprenden que todos los terrenos desde Toronto y para abajo pertenecieron a Pachacuti. En otras palabras, estos terrenos fueron parte de la hacienda real inca. Y no cabe duda que allí estuvo incluido Macchu Picchu. Rowe refiere una serie de datos adicionales, indicando que las haciendas reales eran patrimonio privado del “monarca”, y que incluía su propia mano de obra de yanaconas y que ellos no contribuían en nada al estado. Se conocen además, otras haciendas reales, como por ejemplo las que tenían Huayna Cápac en Urubamba y Yucay. En Macchu Picchu, hay edificios que seguramente fueron residencia del Inca y de su Corte, pero muchos años, cumplieron sin duda funciones religiosas. Dice Rowe: “… hay mucho más que podría decir sobre Macchu Picchu, pero lo expuesto servirá para mostrar que el pueblo de Picho resultará más inteligible si lo consideramos a la luz de los documentos, no como una instalación del estado sino como parte de una hacienda particular de Pachacútec”. Duccio Bonavia indica también que cuando Charles Winner en 1876, pasó por el valle de Urubamba, los indígenas le señalaron la existencia de “…otras ciudades, de Huayna Picchu o Wayna Picchu”, y pesar de no haberlas visitado, las ubica en su mapa del Valle de Santa Ana. Y esto ha sido señalado por Raúl Porras Barrenechea muchas veces en sus clases universitarias y consta en sus Fuentes Históricas Peruanas (1955).
  • 247.
    CULTURA - EDUCACIÓN F LA EDUCACIÓN Lógicamente, en el Tahuantinsuyo tuvo que existir un sistema de educación de la población altamente organizado. Se caracterizó el imperio por un alto nivel de educación moral. Todos los pobladores del Tahuantinsuyo debían vivir de acuerdo a tres reglas:  NO MENTIR : AMA LLULLA El PUREC debía dar ejemplo a  NO ROBAR : AMA SUA todos los integrantes de la familia.  NO SER PEREZOSO : AMA QUELLA Los nobles solo podían acceder a la educación que se impartía en los Yachayhuasi (Casa del Saber). Al maestro se le denominaba Amauta. Recitaban sus lecciones en Runa Simi; estudiaban lengua, religión, manejo de los quipus y la historia del Imperio.  Los Hatun Runa recibieron educación en sus familias, impartida por los padres y los ancianos del Ayllu.  LA TEXTILERÍA Fue una de las actividades más importantes de los Incas. No sólo cumplieron la función de vestir a las personas, sino que tuvieron un valor económico, social y religioso. El tejido ordinario fue el llano con cara de urdimbre y decoración sencilla. Los tejidos finos se hicieron con luna de vicuña, bordados y metales incrustados, y adornos de plumas. a) CUMBI: Tejido hecho de lana de vicuña por lo general trabajado en los Acllahuasis y sólo para la aristocracia. b) ABASCA: Tejido utilizado por el pueblo en su mayoría hecha de lana de llama y Vestido de algodón, proveniente alpaca. de las ruinas de Pachacámac.
  • 248.
    LA CERÁMICA Aunque los especialistas consideran que la cerámica Inca es inferior estéticamente. Sin embargo lo que más llama la atención es la difundida que estuvo y los diseños uniformes y decoración similar. El ARÍBALO o URPU, fue un cántaro destinado a trasladar líquidos. Forma : Voluminosa, base cónica, dos asas. Decoración : Geométrica y naturalista. El Kero, vaso ceremonial de origen El Aríbalo Tiahuanaco, hecho en madera, con decoración en alto relieve y polícromo.  D LA METALURGIA Al igual que sus antepasados, los incas también fueron grandes metalurgistas. Cuando el reino Chimú fue conquistado por el imperio, los mejores artesanos fueron llevados a los talleres del cusco. Fabricaron objetos rituales, armas y utensilios. Se siguieron trabajando todos los metales conocidos en el área andina: el oro, la plata, el cobre; pero principalmente la difusión del bronce (aleación de cobre y estaño).  LA MÚSICA La Música andina fue Pentafónica tuvo mucha melodía y ritmo, tuvieron instrumentos de viento y percusión, llámese La Quena, El Incullo, La Antara, El Pututo, Los Tambores, etc.  LA DANZA Las danzas en el incanato tuvieron preferentemente carácter mágico – religioso, por lo que la mayoría de ellas fueron ceremoniales – sin embargo también las hubo guerreras, agrícolas y de diversión.  En el Imperio, hubo también cantantes generalmente mujeres, quienes eran escogidas del Acllahuasi. En las noches distraían y divertían a los incas dentro de su Palacio.
  • 249.
    LECTURA Nº 3 Lapoesía de los Incas, Amautas, que son filosófos, y Haravicos, que son poetas De la poesía alcanzaron otra poca, porque supieron hacer versos cortos y largos, con medida de sílabas: en ellos ponían sus cantares amorosos con tonadas diferentes, como se ha dicho. También componían en verso las hazañas de sus famosos Incas y Curacas principales, y los enseñaban a sus descendientes por tradición, para que se acordase de los buenos hechos, de sus pecados y los imitasen. Los versos, eran pocos porque la memoria los guardase; empero muy compendiosos, como cifras. No usaron de consonante en los versos; todos eran sueltos. Por la mayor parte semejaban a la natural compostura española que llaman redondillas. Una canción amorosa compuesta en cuatro versos me ofrece la memoria; por ellos se verá el artificio de la compostura y la significación abreviada, compendiosa, de lo que en su rusticidad querían decir. Los versos amorosos hacían cortos, porque fuesen más fáciles de tañer en la flauta. Holgara poner también la tonada en puntos de canto de órgano, para que se viera lo uno y lo otro, mas la impertinencia me excusa del trabajo. La canción es la que sigue y su traducción en castellano: quiere decir: Caylla llapi Al cántico Puñunqui Dormirás Chaupituta Media noche Samúsac Yo vendré Y más propiamente dijera: veniré, sin el pronombre yo, haciendo tres sílabas del verbo, como las hace el indio, que no nombra la persona sino que la incluye en el verbo, por la medida del verso. Otras muchas maneras de versos alcanzaron los Incas poetas, a los cuales llamaban barauec, que en propia significación quiere decir spondaicos: todos son de a cuatro sílabas, a diferencia de esto otros que son de a cuatro y a tres. Escríbelos en indio y en latín; son en materia de Astrología. Los Incas poetas los compusieron filosofando las causas segundas que Dios puso en la región del aire, para los truenos, relámpagos y rayos, y para el granizar, nevar y llover, todo lo cual dan a entender en los versos, como se verá. Hiciéronlos conforme a una fábula que tuvieron, que es la que se sigue: Dicen que el Hacedor puso en el cielo una doncella, hija de un Rey, que tiene un cántaro lleno de agua, para derramarla cuando la tierra la ha menester, y que un hermano de ella lo quiebra a sus tiempos, y que de golpe se causan los truenos, relámpagos y rayos. Dicen que el hombre los causa, porque son hechos de hombres feroces y no de mujeres tiernas. Dicen que el hombre los causa, porque son hechos de hombres feroces y no de mujeres tiernas. Dicen que el granizar, llover y nevar lo hace la doncella, porque son hechos de más suavidad y blandura y de tanto provecho. Dicen que un Inca poeta y astrólogo hizo y dijo los versos, loando las excelencias y virtudes de la dama, y que Dios se las había dado para que con ellas hiciese bien a las criaturas de la tierra. La fábula y los versos dice el Padre Blas Valera que halló en los nudos y cuentas de unos anales antiguos, que estaban en hilos de diversos colores, y que la tradición de los versos y de la fábula se la dijeron los indios contadores, que tenían cargo de los nudos y cuentas historiales, y que, admirado de que los amautas hubiesen alcanzado tanto, escribió los versos y los tomó de memoria para dar cuenta de ellos. Yo me acuerdo haber oído esta fábula en mis niñeces con otras muchas que me contaban mis parientes, pero como niño y muchacho no les pedí la significación, ni ellos me la dieron (II, xxvii). Garcilaso de la Vega (cronista) Compilador Juan José Vega
  • 250.
    Tarea Domiciliaria Nº6 1. ¿Cómo se dividía a la población incaica? ¿Cual era la finalidad de esa división? 2. ¿Qué es un Quipu, quién lo manejaba? 3. ¿Qué les sucedía a los que se resistían a los Incas? 4. ¿Cómo les iba a los aliados Incas? Explique. 5. Elabore un cuadro detallando: Armas Ofensivas y Armas Defensivas. 6. ¿Quiénes acudían a las Escuelas y que se enseñaba? 7. ¿Los Hatun Runas donde estudiaban y porque? 8. Nombre Quechua de las Escuelas. ¿Cómo se les llamaba a los maestros? 9. ¿Por qué se realizaban las Danzas, escriba el nombre de alguna de ellas? 10. Menciona 4 instrumentos musicales y dibuja al menos dos. 11. ¿Características de la Cerámica Inca? 12. ¿Cuáles son los materiales que se utilizaron en la Textilería Incaica? 13. ¿Cuál cree que es la más importante expresión cultural Inca? Fundamente su respuesta. 14. Leer y resumir la lectura Nº 1 15. Elabora un mapa conceptual del capítulo
  • 251.
     F LACOSMOVISIÓN ANDINA: La cosmovisión o concepción del mundo que tuvieron los incas se centró en explicaciones míticas sobre el origen del mundo, del hombre, de la tierra y los alimentos. Los incas creían que el universo era un todo dividido en tres partes: a) El Hanan Pacha: Mundo de arriba, donde se encontraban los dioses. b) El Kay Pacha: Mundo de los seres vivos. c) El Ucu o Hurin Pacha: Mundo inferior, se abajo (o se los muertos).  El Tiempo: Era una realidad ciclica y repetitiva, creían que periódicamente el mundo envejecía y entraba en decadencia hasta sucumbir, para luego renacer. Este periodo es conocido como Pachacutti (estamos en el 9no.).  El Calendario Inca: Tenían un calendario de doce meses y cada mes correspondía con alguna festividad, esta ligado mucho a las actividades agrícolas. Diciembre : Cápac Raymi  Fiesta relacionada con la nobleza se celebraron el ritual del Huarachico. Enero : Uchuy Pocoy Febrero : Jatun Pacoy Marzo : Paucar Huaray Abril : Airihuay Mayo : Aimuray
  • 252.
    Junio : Inti Raymi  la más importante hoy estaba relacionada con el Sol. Julio : Anta Situha Agosto : Cápac Situha Setiembre : Coya Raymi Fiesta llamada “citua” se alejaba los malos espíritus y al cuarto día homenaje a la luna. Octubre : Uma Raymi Noviembre : Aya Marca  Las Acllas: Eran mujeres elegidas entre 8 y 10 años de todas las provincias. Estas niñas eran divididas en categorías de acuerdo a su origen, belleza y aptitudes. Estudiaban en los Acllahuasi estos al mando de las mamaconas.  Las Huacas: El término huaca se refiere a todo aquello que es sagrado, desde un ídolo o un adoratorio hasta la persona del inca o el curaca.  La religión Inca se caracterizó por ser Politeista, sin embargo el culto estatal desde Pachacútec fue el dios “Sol”. HUIRACOCHA : Es el creador PACHACÁMAC : Dios del subsuelo relacionado con los movimientos telúricos. PACHAMAMA : Diosa tierra QUILLA : Luna ILLAPA : Rayo MALLQUI : Momia Sagrada CORICANCHA : Templo más importante dedicado al sol. HUILLAC UMU : Sacerdote Solar (principal) LOS HAUCARIMACHIC : Hacían hablar a las huacas. LOS AYARTAPUC : Hacían hablar a los muertos. LOS AILLACOC : Leían el futuro en los gramos de maíz.
  • 253.
    ARQUITECTURA – REDVIAL  ARQUITECTURA Uno de los aspectos más importantes del arte Inca fue su arquitectura, cuyos restos podemos encontrar a lo largo de casi todo el territorio que abarcó el imperio. Todas las edificaciones siguieron tres principios: solidez, sencillez y simetría. También podemos afirmar que hubo una arquitectura según las actividades de los integrantes del imperio hablamos de una arquitectura civil, militar y religiosa. Machu Picchu  EL MATERIAL: Los básicos fueron el adobe en la Costa, la piedra en la Sierra.  LA TECNOLOGÍA: Los muros fueron levantados gracias al uso de rampas o terraplenes se arrastraban las piedras sobre rodillos de madera.  LAS VIVIENDAS: Se caracterizan por tener una sola planta y habitación, dominan los techos a las aguas. En la Arquitectura Civil tenemos: - Rumicolca - Chincheros - Tambomachay - Machu Picchu - Huánucopampa
  • 254.
    Arquitectura militar tenemos: - Tumbes - Paramonga - Huarco - Sacsayhuamán Arquitectura religiosa tenemos: - El Coricancha - Pachacamac - Kenko EL PUMA Y EL CUSCO De acuerdo a los testimonios recogidos por el cronista Juan de Betanzos en el Cusco, tendría una forma primitiva de puma. Algunos creen verla en el espacio comprendido entre los dos ríos, Huatanay y Tullumayo: su cabeza estaría en Sacsayhuamán, y la cola en el sector denominado Pumac Chupan (cola de puma). Justo donde se unen ambos ríos. Rowe piensa que la ciudad es más grande si se toma en cuenta una escultura encontrada en Huari de un puma sentado.  EL QHAPAQÑAN: EL SISTEMA VIAL INCAICO El Qhapaqñan o “camino del señor”, en quechua, era una extensa red de caminos que comunicaba a todas las regiones del Tahuantinsuyo. Esta obra estatal fue de suma importancia, ya que permitió no sólo el dominio sino la organización del territorio conquistado. El Qhapaqñan estaba conformado básicamente por dos caminos principales: a) El camino de la Sierra: que partía del Cusco, por Jauja, Cajamarca, hasta el actual Ecuador.
  • 255.
    b) El camino de la costa partía del Cusco hacia Nazca y unía los Valles de la Costa, hasta tumbes.  La construcción de estos caminos se concretó gracias a que el Inca podía movilizar grandes grupos de personas a su servicio (mita) debido a las relaciones de reciprocidad creadas con la expansión.  LOS PUENTES: Los caminos tuvieron que cruzar ríos, por ello encontramos descripciones variadas de puentes adaptados a la necesidad. Había puentes colgantes de maguey, si la distancia era menor era la estructura de piedra o de madera.  LOS TAMBOS: Las crónicas los describen como posadas (alojamiento y almacenaje), formaban parte del sistema vial. Se encontraban a una distancia de un día, no todos tienen la misma forma.  LOS CHASQUIS: Eran una especie de carteros actuales corrían de una casilla a otra, los mensajes orales eran cortos y su cintas, era repetido tres o cuatro veces hasta el portador estuviera seguro de ellos, algunas veces transportaban Quipus. LECTURA N° 1 Los Puentes Tawantinsuyanos Habida cuenta de la gran cantidad de ríos y encañadas de distinto volumen y amplitud que había que atravesar en cualquier recorrido, sucedió que las distintas culturas que precedieron al incario y, particularmente en tiempo tawantinsuyanos, se tuvieron que construir, y se construyeron, una gran cantidad de puentes, adecuados tanto a la topografía del lugar para el que se les fabricó como en consideración de los materiales y personal de que se disponía en los alrededores. En función de estos factores, hubo en el Perú antiguo distintos tipos de puentes.
  • 256.
    Es probable quela mayor proporción de estos puentes (que se contaban por millares) fuera de piedra, porque este material tiene la gran ventaja de su durabilidad y de su solidez, aunque tiene igualmente la desventaja de que su luz no podía ser muy extensa, salvo el caso de algunos de los que fueron construidos sobre ríos de poca profundidad y particular anchura (como el del lago de Yauricocha, ubicada en la Sierra Central). Esto se explica, entre otras razones, porque la técnica empleada para la fabricación de los puentes era construirlos sobre columnas de piedra que servían para sostener lajas de piedras largas puestas de una columna a otra. En runasimi, a tales construcciones se les llama rumichaka (o puente de piedra). Otro tipo de puentes era el que se fabricaba con troncos sólidos y pulimentados puestos sobre riachuelos o sobre columnas sucesivas. Por la naturaleza del material empleado, la durabilidad de estas construcciones era obviamente limitada, y por tanto era preciso renovarlos cada ciertos períodos. Los que sobresalían por su grandeza o ingenio fueron los puentes colgantes, hechos de fibra tenzada, habiendo sido el que mayor fama tuvo el que pasaba sobre el río Apurimac, construido a una gran altura del río y que unía roquedales labrados, distantes 45 metros uno del otro. Los cables de este imponente puente se trenzaban sucesivamente hasta tener el grosor del torso de un hombre mediano; en el piso se amarraban maderos pulidos de cerca de 2 metros de longitud, los que luego se entretejían y ajustaban con sogas, de modo que tuvieran mayor consistencia. Las barandas también eran hechas de gruesas trenzas, de modo que los transeúntes iban protegidos de eventuales caídas, siempre posibles por los vaivenes del puente. Los estribos en que se apoyaba la construcción eran de piedra, sólidamente fabricada. Existían, igualmente, los Uruyas o Huaros (ambos términos del runasimi), los cuales consistían en gruesos cables trenzados de los que se suspendía una especie de gran canasta en que iba el viajero, la cual era tirada de una orilla otra o viceversa. Los puentes sobre pontones o puentes flotantes fueron utilizados fundamentalmente en ríos de corriente más o menos lenta y no rápida. Los flotadores generalmente se hacían de totora unida en la forma de grandes mazos atados los unos con los otros, de manera que la parte superior tuviera la forma de una vía por la que atravesaban personas y llamas. Este tipo de puentes asombró particularmente a los invasores hispanos porque nunca los habían visto similares en Europa. Revista del Centro Cultural UNMSM Oficina de Turismo
  • 257.
    Completa EL siguienteHistoriograma y encuentra la palabra clave: 1. Pacarina de los hermanos Ayar. 8. Planta relacionada con la fundación del Cusco. 2. Murió al ser encerado en una cueva. 9. Sector alto del Cusco. 3. Personaje femenino relacionado con el maíz. 10. Padre de Manco Cápac y Mama Ocllo. 4. Parte baja del Cuzco. 11. Nuevo nombre recibido por Acamama. 5. Al ordenar el mundo se pasa del ....... al cosmos. 12. A través de ellas el hombre andino explicó su 6. Los pueblos migraron desde el sur hacia el....... origen. 7. cronista casado con una mujer de la familia del Inca. 13. Pareja de Manco Cápac.
  • 258.
    Tarea Domiciliaria Nº7 16. ¿Cuál fue la religión Inca? ¿Cuáles fueron los dioses importantes Incas? 17. ¿Cuáles son las fiestas más importantes? ¿Qué función cumplía los sacerdotes? 18. ¿Qué es un Mellqui? ¿Qué es una Huaca? 19. ¿Importancia del Calendario Inca? 20. ¿Características de la Arquitectura? ¿Tipos de Arquitectura Inca? 21. ¿Cuáles son los materiales utilizados para la construcción? 22. ¿Restos arquitectónicos Incas? 23. ¿Cómo se da la construcción de los caminos? ¿Por qué son necesarios los Caminos Incas? 24. ¿Qué era un puente, cómo son? 25. ¿Qué son los Tambos? ¿Qué son las Colcas? 26. ¿Para qué se necesita Chasquis? 27. ¿De quiénes copian los caminos los Incas? 28. Leer y comentar la lectura. 29. Hacer un Mapa Conceptual del tema. 30. Realizar 5 gráficos del tema.
  • 259.
    13.- Templo importantede la Costa, tuvo la función de oráculo: a) Machu Picchu b) Sacsayhuamán c) Pachacamac d) Coricancha 1.- Servían para unir pueblos o para cruzar ríos, e) Kenko existen de varios tipos: a) Chasquis 14.- Los generales encargados del ejército b) Tambos c) Colcas pertenecen a la clase social: d) Puentes a) Yanaconas e) N.A. b) Nobleza c) Solo Inca 2.- Se le conoce como el correo o “carteros” d) Mitimaes llevaban los mensajes de un lugar a otro: e) Hatun Runas a) Chasquis b) Tucuy Ricoc 15.- Conjunto de cuerdas anudadas a una cuerda c) Quipu Camayoc mayor: d) Mensajero a) Quipu e) N.A. b) Quipucamayoc c) Colca 3.- Eran lugares de posadas, una especie de d) Oroya alojamiento y almacenaje: a) Oroyas e) Boleadoras b) Colcas c) Tambos 16.- Encargado de 10 000 familias en el Imperio: d) Aclla Huasi a) Puréc e) N.A. b) Pisca Camayoc c) Huno Camayoc 4.- Templo más importante del Imperio, para el Dios Sol: d) Pachaca Camayoc a) Macchu Picchu e) N.A. b) Sacsayhuamán c) Pachacamac d) Coriconcha e) Kenko
  • 260.
    5.- Encargado ojefe de familia es: d) Coya Raymi a) Huno Camayoc e) N.A. b) Pachaca Camayoc c) Chunca Camayo 17.- Las mujeres elegidas acudían a prepararse a d) Pisca Camayoc los: e) Puréc a) Colegio de las Vírgenes b) Wawa Huasi 6.- Grupos étnicos que se resistían a ser c) Yachay Huasi conquistados luego de ser vencidos que sucede con d) Aclla Huasi el pueblo: e) N.A. a) Hatunrunas b) Asesinados 18.- Dios del subsuelo, relacionado con los c) Prisioneros movimientos telúricos: d) Mitimaes a) Pachamama e) Yanaconas b) Pachacámac c) Temblorcámac 7.- Fiesta en la cual se alejaba a los malos espíritus d) Huillac Umu y homenaje a la luna: e) N.A. a) Cápac Raymi b) Aimuray 19.- Tuvieron carácter mágico-religioso, también c) Uma Raymi son ceremoniales, guerreras, agrícolas, diversión, d) Aya Marca estamos hablando: e) Coya Raymi a) La Pintura b) La Textilería 8.- Fiesta dedicada a la nobleza, se celebra el c) La Cerámica ritual del Huarachico: d) La Música a) Cápac Raymi e) La Danza b) Inti Raymi c) Coya Raymi 20.- La Música en el Imperio fue: d) Uma Raymi a) Tetra fónica e) Aya Marca b) Sexta fónica c) Multifónica 9.- Fiesta más importante estaba relacionada con d) Pentafónica el culto al sol: e) N.A. a) Cápac Raymi b) Inti Raymi c) Uma Raymi
  • 261.
    10.- Nombre quese le dio al vaso ceremonial de origen 11.- Tejido hecho de lana de vicuña por lo general Tiahuanaco: sólo para la aristocracia: a) Cerámica a) Tejido b) Aríbalo b) Cumbi c) Kero d) Huaco c) Huarac e) N.A. d) Abasca e) N.A. 12.- Casa del saber donde se le impartía educación a la nobleza: a) Wawa Huasi b) Yachay Huasi c) Aclla Huasi d) Amauta Huasi e) Quipu Huasi
  • 262.