ESCUELA SUPERIOR POLITECNICA DE CHIMBORAZO
FACULTAD DE MECANICA
ESCUELA DE INGENIERIA AUTOMOTRIZ
Práctica #6
TEMA: SISTEMA DE ARRANQUE
OBJETIVOS:
• Realizaroperacionesde armadoydesarmadoenel motorde arranque.
• Determinarel estadode cadauno de loscomponentesdel motorde arranque.
• Realizaroperacionesde mantenimientoenel arranque.
EQUIPO NECESARIO
• Vehículode pruebas.
• Motoresde arranque.
• Panel eléctricodidáctico.
• Móduloo guía de capacitación
• Diagramasde conexión.
• Multímetro.
• Lija.
• Pie de rey.
• Lámpara de pruebas.
REVISIÓN TEÓRICA:
Reparacióndel motorde arranque:
1. Limpiarel motorde arranque con untrapo y solvente biodegradable.
Prueba del piñón
2. Gira el piñónenambossentidosy observalosiguiente:
a. Hacia un sentidodebe girarlibremente.
b. Hacia el otro sentidodebe girarjuntoconlaarmadura.
Nota:En caso de que gire libremente enambossentidosel piñónestádañado,reemplázalo.
Desarmado del motor de arranque
3. Desconectarel cable que "a del solenoidealamarcha.
4. Quita lostornillosde sujecióndel solenoide.
5. Retirael solenoide delmotorde arranque.
6. Retiralos tornillosde sujeciónde larapadel solenoide,encasode que nosea de
tiposellado.
7. En caso de que existanterminalessoldadas,desuéldalas.
8. Inspecciona loscontactosque noesténsucios, quemadosogastados.Límpialos
o reemplázalos.
9. Retiralos tomillosque atraviesanel motorde arranque.
10. Retiralostomillosde lacubiertadel candadode la armadura.
11. RetiraLa cubiertade las escobillas.
1 2. Verificael desgaste de lasescobillas,si el desgaste esmayorde lamitadde su
longitudreemplázalas.
13. Retirael tomillopivotede lahorquilla.
14. RetiraLa barquilla.
15. Extrae La armadura de la carcasa.
16. Limpialaarmadura con un limpiadorde contactoseléctricoyun cepillo.
Nota:No utilicesotrolimpiadorporque puededañarel aislante de losembobinados.
17. Verificarque laflechaoel eje de la armadura no esté desviada,para estogirala
rmadura sobre unasuperficie plana) !apuntade laflechanose debe cargar hacia
loslados.
18. Inspeccionarque el conmutadornotengaalgunadelgalevantadao un desgaste
excesivo,encasonecesariorectifícalooreemplázalo.
19. Limpiacon una navajau hojade seguetalasranurasentre lasdelgasdel
conmutador.El aislante de lasranuras debe estara 1 mmpor debajode la superficie
de la delga.
20. Limpiael conmutadorconuna lijaOO.
21. Verifica,que el cuerpode laarmadura no tengaralladurasporrozamiento,yaque
estoindicaundesgaste excesivodelosbujesloscualesdebenserreemplázalos.
22. Limpiael piñónconun trapo y no utilicessolvente porque disolveráel lubricante
que tiene en su interior.
23. Inspeccionael piñón,el cual nodebe tener astilladuras odesgaste excesivo,en
caso necesario reemplázalo
24. Revisaque lasbobinasde campono esténflojasensu montaje.
25. Observaque lasbobinasno esténrecalentadasotenganun olora quemado.
26. Reisaque laszapatas en la carcasa noesténflojas,en caso necesarioapriétalas.
PROCEDIMIENTO:
INSPECCIÓNDEL INTERRUPTOR:
Antes de comenzarla inspección,desconectarel cable negativo.
Desconectarel terminal M, realizarlassiguientespruebasde continuidad:
Entre el terminal S la carcasa si no existe remplazar.
Entre S y Msi no existe continuidadreemplace el interruptor.
Conjuntopiñón:
Compruebe el embrague:
Comprobarque el piñónse bloquee correctamente al girarloenladirecciónde
impulsión que girasuavemente al girarloendireccióncontraria.
Si el piñónno se bloqueao se observaalgunaresistencia reemplazar.
Inspeccionarlosdientesdel piñón,si los dientesestándesgastadosodañados
reemplazar.
ESCOBILLAS:
Comprobarel desgaste de lasescobillas,si hay excesivodesgastereemplazar.
PORTAE SCOBJLLAS:
Realizarunapruebade aislamientoentre el porta escobillas (ladopositivoy subase
ladonegativo).Si continuidadreemplazar.
Comprobarla escobillaparaversi se deslizasuavemente,si el portaescobillasestá
doblado,reemplazar,ylimpiarlasuperficie.
PIEZA POLAR:
La piezapolaressujetadaala carcasa con unagente adhesivo.
Inspeccione lapiezapolarque notengagrietasyuna buena sujeción.
CARCASA:
Inspeccionaren buscade grietas, reemplazar.
Probar continuidad(entre dos segmentosadyacentes).
Probar el aislamiento(entrecadasegmentodel colectoryla flecha Si existe
continuidad,reemplazar.
Conjuntode armadura:
Revisarlasuperficie delcolector,si estááspera,pulirconunalijafina.
Comprobarel diámetrodel colector,si esmenoral diámetroespecificado,reemplazar.
Comprobarla profundidadde lamicaaislante desde lasuperficie del colector.
Si es menora 0,2 mm, rebaje de 0,5 a 0,8 mm
NO
NO NO
NO NO (Gira lentamente)
Correcto
Incorrecto
Incorrecto
Incorrecto
Incorrecto
Correcto
Incorrecto
Correcto
Correcto
Correcto
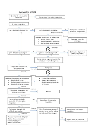
DIAGRAMA DE AVERÍAS
SI
SI
SI
SI
SI
El motor de arranque no
se detiene.
El motor no arranca
Reemplaza el interruptor magnético
¿Gira el motor al dar marcha? ¿Gira el motor normalmente? Compruebe sistema de
encendido /combustible
Revise el acumulador tal como sigue:
 Condición de carga.
 Conexione de las terminales.
 Corrosión en las terminales.
Repare el motor de
arranque
¿Gira el motor de arranque? ¿Gira la flecha de engrane?
Compruebe el piñón de
embrague (Bendix)
Compruebe el engrane reductor, la
armadura y flecha de engrane.
Compruebe el fusible y el
eslabón fusible Reemplace
Revise el acumulador tal como sigue:
 Condición de carga.
 Conexione de las terminales.
 Corrosión en las terminales.
 Cargue el acumulador.
 Repare las conexiones y
eliminela corrosión delas
terminales.
Compruebe el cableado del
sistema de arranque Repare
¿Se escucha el sonido de
operación del interruptor
magnético?
Reemplace el interruptor
magnético.
Compruebe el estado del
piñón de la cremallera
¿Gira el motor de arranque al
estar sin carga con los cables
conectados tal como sigue?
-Ajuste el movimiento del piñón
- Revise el movimiento del
mecanismo del piñón.
- Revise la cremallera.
Reemplace el interruptor
magnético
Repare motor de arranque
A
A
SI
NO
ANÁLISISDERESULT ADOS:
• REALIZAR UN REGISTRO FOTOGRÁFICO DE CADA PASODEL PROCEDIMIEMTO.
• ELABORARTABLASDE REGISTRO DE VALORES.
• ANALIZAR EL DIAGRA DE Y VERIFICAREL COLOR DE CABLES E IDENTIFICARCON
FOTOGRAFÍAS.
• REALIZARUN ENSAYODE 300 PALABRASSOBREEL DIAGNÓSTICODEL
MOTOR DE ARRANQUE.
• REALIZARUNA EXPLOSIÓN DEL MOTOR DE ARRANQUEDESARMADO (AUTOCAD)
PREGUNTAS:
1- Para arrancar el motor de combustióninterna,el motorde arranque hace giraral cigüeñal a:
a. 3000 rpm
b. 45000 rpm
c. 50 rpm
d. 200 rpm
2- En un vehículocontransmisiónautomática,cuandolallave de encendidose pone en
arranque,el motorde arranque nohace girar el motory el solenoide nohace click,.Todolo
que sigue puede serlacausa,excepto:
a. Un bobinadode sujecióndel solenoide abierto.
b. Un interruptorde seguridadenneutral mal ajustado.
c. Un circuitode tierraabiertodel solenoide.
d. Un circuitoabiertoentre el solenoide yel interruptorde encendido.
3. Cuandola llave se giraa arranque,el solenoidedel arrancadorhace click,peroel motorde
arranque no hace girar al motor.El técnicoA dice que lacausa podría ser contactosquemados
del solenoide.El técnicoBdice que lacausa podría ser una malaconexiónde bateríaycable.
¿Quiéntiene larazón?
4. Si el motorgira lentamente,peronoarranca,una causa posible es:
a. Una bateríadescargada
b. Baja temperatura.
c. El conductorha gastado la bateríaintentandoarrancar.
d. Cualquierade losanteriores
5. Un consumoelevado de corriente del motorde arranque puede sercausadopor:
a. Conexionessueltas,escobillasdesgastadas y unabatería desgastada.
b. Bujes gastadosde la armadura, unaarmadura aterrizaday bobinasde campoaterrizadas
c. Relevador,solenoide e interruptorde encendidodefectuosos.
d. Una elevadatemperatura,sobrecargay circuitosabiertos.
6. El técnicoA dice que se debe quitarel cable positivode labateríaantesde retirar el motor
de arranque.El técnicoB dice que hay que buscarlas cuñas localizadasentre el motorde
arranque y su base de montaje.¿Quiéntienelarazón?
7. Jamás intente pasarcorriente aunmotor,si la bateríamuerta:
a. Está congelada
b. El indicadorde carga estáenamarilloclaroo es transparente
c. Se trata de un voltaje diferenteal de labatería de refuerzo.
d. Cualquierade losanteriores.

Informe de motor de arranque

  • 1.
    ESCUELA SUPERIOR POLITECNICADE CHIMBORAZO FACULTAD DE MECANICA ESCUELA DE INGENIERIA AUTOMOTRIZ Práctica #6 TEMA: SISTEMA DE ARRANQUE OBJETIVOS: • Realizaroperacionesde armadoydesarmadoenel motorde arranque. • Determinarel estadode cadauno de loscomponentesdel motorde arranque. • Realizaroperacionesde mantenimientoenel arranque. EQUIPO NECESARIO • Vehículode pruebas. • Motoresde arranque. • Panel eléctricodidáctico. • Móduloo guía de capacitación • Diagramasde conexión. • Multímetro. • Lija. • Pie de rey. • Lámpara de pruebas. REVISIÓN TEÓRICA: Reparacióndel motorde arranque: 1. Limpiarel motorde arranque con untrapo y solvente biodegradable. Prueba del piñón 2. Gira el piñónenambossentidosy observalosiguiente: a. Hacia un sentidodebe girarlibremente. b. Hacia el otro sentidodebe girarjuntoconlaarmadura. Nota:En caso de que gire libremente enambossentidosel piñónestádañado,reemplázalo. Desarmado del motor de arranque 3. Desconectarel cable que "a del solenoidealamarcha. 4. Quita lostornillosde sujecióndel solenoide. 5. Retirael solenoide delmotorde arranque. 6. Retiralos tornillosde sujeciónde larapadel solenoide,encasode que nosea de tiposellado. 7. En caso de que existanterminalessoldadas,desuéldalas.
  • 2.
    8. Inspecciona loscontactosquenoesténsucios, quemadosogastados.Límpialos o reemplázalos. 9. Retiralos tomillosque atraviesanel motorde arranque. 10. Retiralostomillosde lacubiertadel candadode la armadura. 11. RetiraLa cubiertade las escobillas. 1 2. Verificael desgaste de lasescobillas,si el desgaste esmayorde lamitadde su longitudreemplázalas. 13. Retirael tomillopivotede lahorquilla. 14. RetiraLa barquilla. 15. Extrae La armadura de la carcasa. 16. Limpialaarmadura con un limpiadorde contactoseléctricoyun cepillo. Nota:No utilicesotrolimpiadorporque puededañarel aislante de losembobinados. 17. Verificarque laflechaoel eje de la armadura no esté desviada,para estogirala rmadura sobre unasuperficie plana) !apuntade laflechanose debe cargar hacia loslados. 18. Inspeccionarque el conmutadornotengaalgunadelgalevantadao un desgaste excesivo,encasonecesariorectifícalooreemplázalo. 19. Limpiacon una navajau hojade seguetalasranurasentre lasdelgasdel conmutador.El aislante de lasranuras debe estara 1 mmpor debajode la superficie de la delga. 20. Limpiael conmutadorconuna lijaOO. 21. Verifica,que el cuerpode laarmadura no tengaralladurasporrozamiento,yaque estoindicaundesgaste excesivodelosbujesloscualesdebenserreemplázalos. 22. Limpiael piñónconun trapo y no utilicessolvente porque disolveráel lubricante que tiene en su interior. 23. Inspeccionael piñón,el cual nodebe tener astilladuras odesgaste excesivo,en caso necesario reemplázalo 24. Revisaque lasbobinasde campono esténflojasensu montaje. 25. Observaque lasbobinasno esténrecalentadasotenganun olora quemado. 26. Reisaque laszapatas en la carcasa noesténflojas,en caso necesarioapriétalas. PROCEDIMIENTO: INSPECCIÓNDEL INTERRUPTOR: Antes de comenzarla inspección,desconectarel cable negativo. Desconectarel terminal M, realizarlassiguientespruebasde continuidad: Entre el terminal S la carcasa si no existe remplazar. Entre S y Msi no existe continuidadreemplace el interruptor. Conjuntopiñón: Compruebe el embrague: Comprobarque el piñónse bloquee correctamente al girarloenladirecciónde impulsión que girasuavemente al girarloendireccióncontraria. Si el piñónno se bloqueao se observaalgunaresistencia reemplazar.
  • 3.
    Inspeccionarlosdientesdel piñón,si losdientesestándesgastadosodañados reemplazar. ESCOBILLAS: Comprobarel desgaste de lasescobillas,si hay excesivodesgastereemplazar. PORTAE SCOBJLLAS: Realizarunapruebade aislamientoentre el porta escobillas (ladopositivoy subase ladonegativo).Si continuidadreemplazar. Comprobarla escobillaparaversi se deslizasuavemente,si el portaescobillasestá doblado,reemplazar,ylimpiarlasuperficie. PIEZA POLAR: La piezapolaressujetadaala carcasa con unagente adhesivo. Inspeccione lapiezapolarque notengagrietasyuna buena sujeción. CARCASA: Inspeccionaren buscade grietas, reemplazar. Probar continuidad(entre dos segmentosadyacentes). Probar el aislamiento(entrecadasegmentodel colectoryla flecha Si existe continuidad,reemplazar. Conjuntode armadura: Revisarlasuperficie delcolector,si estááspera,pulirconunalijafina. Comprobarel diámetrodel colector,si esmenoral diámetroespecificado,reemplazar. Comprobarla profundidadde lamicaaislante desde lasuperficie del colector. Si es menora 0,2 mm, rebaje de 0,5 a 0,8 mm
  • 4.
    NO NO NO NO NO(Gira lentamente) Correcto Incorrecto Incorrecto Incorrecto Incorrecto Correcto Incorrecto Correcto Correcto Correcto DIAGRAMA DE AVERÍAS SI SI SI SI SI El motor de arranque no se detiene. El motor no arranca Reemplaza el interruptor magnético ¿Gira el motor al dar marcha? ¿Gira el motor normalmente? Compruebe sistema de encendido /combustible Revise el acumulador tal como sigue:  Condición de carga.  Conexione de las terminales.  Corrosión en las terminales. Repare el motor de arranque ¿Gira el motor de arranque? ¿Gira la flecha de engrane? Compruebe el piñón de embrague (Bendix) Compruebe el engrane reductor, la armadura y flecha de engrane. Compruebe el fusible y el eslabón fusible Reemplace Revise el acumulador tal como sigue:  Condición de carga.  Conexione de las terminales.  Corrosión en las terminales.  Cargue el acumulador.  Repare las conexiones y eliminela corrosión delas terminales. Compruebe el cableado del sistema de arranque Repare ¿Se escucha el sonido de operación del interruptor magnético? Reemplace el interruptor magnético. Compruebe el estado del piñón de la cremallera ¿Gira el motor de arranque al estar sin carga con los cables conectados tal como sigue? -Ajuste el movimiento del piñón - Revise el movimiento del mecanismo del piñón. - Revise la cremallera. Reemplace el interruptor magnético Repare motor de arranque A A SI NO
  • 5.
    ANÁLISISDERESULT ADOS: • REALIZARUN REGISTRO FOTOGRÁFICO DE CADA PASODEL PROCEDIMIEMTO. • ELABORARTABLASDE REGISTRO DE VALORES. • ANALIZAR EL DIAGRA DE Y VERIFICAREL COLOR DE CABLES E IDENTIFICARCON FOTOGRAFÍAS. • REALIZARUN ENSAYODE 300 PALABRASSOBREEL DIAGNÓSTICODEL MOTOR DE ARRANQUE. • REALIZARUNA EXPLOSIÓN DEL MOTOR DE ARRANQUEDESARMADO (AUTOCAD) PREGUNTAS: 1- Para arrancar el motor de combustióninterna,el motorde arranque hace giraral cigüeñal a: a. 3000 rpm b. 45000 rpm c. 50 rpm d. 200 rpm 2- En un vehículocontransmisiónautomática,cuandolallave de encendidose pone en arranque,el motorde arranque nohace girar el motory el solenoide nohace click,.Todolo que sigue puede serlacausa,excepto: a. Un bobinadode sujecióndel solenoide abierto. b. Un interruptorde seguridadenneutral mal ajustado. c. Un circuitode tierraabiertodel solenoide. d. Un circuitoabiertoentre el solenoide yel interruptorde encendido. 3. Cuandola llave se giraa arranque,el solenoidedel arrancadorhace click,peroel motorde arranque no hace girar al motor.El técnicoA dice que lacausa podría ser contactosquemados del solenoide.El técnicoBdice que lacausa podría ser una malaconexiónde bateríaycable. ¿Quiéntiene larazón? 4. Si el motorgira lentamente,peronoarranca,una causa posible es: a. Una bateríadescargada b. Baja temperatura. c. El conductorha gastado la bateríaintentandoarrancar. d. Cualquierade losanteriores 5. Un consumoelevado de corriente del motorde arranque puede sercausadopor: a. Conexionessueltas,escobillasdesgastadas y unabatería desgastada. b. Bujes gastadosde la armadura, unaarmadura aterrizaday bobinasde campoaterrizadas c. Relevador,solenoide e interruptorde encendidodefectuosos. d. Una elevadatemperatura,sobrecargay circuitosabiertos. 6. El técnicoA dice que se debe quitarel cable positivode labateríaantesde retirar el motor de arranque.El técnicoB dice que hay que buscarlas cuñas localizadasentre el motorde arranque y su base de montaje.¿Quiéntienelarazón? 7. Jamás intente pasarcorriente aunmotor,si la bateríamuerta: a. Está congelada
  • 6.
    b. El indicadordecarga estáenamarilloclaroo es transparente c. Se trata de un voltaje diferenteal de labatería de refuerzo. d. Cualquierade losanteriores.