UNIVERSIDAD PANAMERICANA
Licenciatura en Administración Educativa.
Informática Aplicada a la Educación.
Por:
El siguiente trabajo de investigación pretende desarrollar y analizar el tema de informática,
historia de la informática y los alcances de la informática en la
Informática. Es la disciplina encargada del estudio de métodos, procesos, técnicas, que hacen
posible el tratamiento automático de la información, por medio de ordenadores (computadores),
con el fin de almacenar, procesar y transmitir
la Informática. En los inicios del procesado de información, con la informática sólo se
facilitaban los trabajos repetitivos y monótonos del área administrativa. La automatización de
esos procesos trajo como consecuencia directa una d
la productividad. Se observaron
las máquinas para llegar a desarrollar completamente las funciones de un ordenador y sus
funciones. El origen de las máquinas de calcular está dado por el
Blas Pascal le da seguimiento a inventos anteriores, para mejorar las funciones de su máquina.
Leibnitz, en el siglo XVIII, en base al invento de Pascal le brinda otras funciones a su
Babbage. Desarrolló lo que se llamó "
operación matemática. Recién en el primer tercio del siglo XX, con el desarrollo de la
electrónica, se empiezan a solucionar los problemas técnicos que aca
Alcances de la Informática en la Educación.
herramienta necesaria y útil para la educación, especialmente para que el docente pueda impartir
sus clases de una forma innovadora y fácil. Principalmente la informática incluye los siguientes
alcances. La computación como objeto de estudio, porque es esencial aprender de computación
para desarrollar todas las capacidades y habilidades que cada alumno posee y que estas le harán
más fáciles su aprendizaje. La informática es también utilizada como medio pedagógica
docente, porque permite mejorar el aprendizaje y ambiente escolar, a través de materiales
UNIVERSIDAD PANAMERICANA
SEDE SIBILIA.
Licenciatura en Administración Educativa.
28 de febrero de 2013
Informática Aplicada a la Educación.
Por: Wendy Evelin, Arreaga López.
I TRODUCCIÓ .
El siguiente trabajo de investigación pretende desarrollar y analizar el tema de informática,
historia de la informática y los alcances de la informática en la educación.
Es la disciplina encargada del estudio de métodos, procesos, técnicas, que hacen
posible el tratamiento automático de la información, por medio de ordenadores (computadores),
con el fin de almacenar, procesar y transmitir información y datos en formato
En los inicios del procesado de información, con la informática sólo se
facilitaban los trabajos repetitivos y monótonos del área administrativa. La automatización de
esos procesos trajo como consecuencia directa una disminución de los costos y un incremento en
Se observaron muchos sucesos importantes en la evolución de los inventos de
las máquinas para llegar a desarrollar completamente las funciones de un ordenador y sus
s máquinas de calcular está dado por el ábaco chino
Blas Pascal le da seguimiento a inventos anteriores, para mejorar las funciones de su máquina.
, en el siglo XVIII, en base al invento de Pascal le brinda otras funciones a su
Desarrolló lo que se llamó "Máquina Analítica", la cual podía realizar cualquier
operación matemática. Recién en el primer tercio del siglo XX, con el desarrollo de la
electrónica, se empiezan a solucionar los problemas técnicos que acarreaban estas máquinas
Alcances de la Informática en la Educación. La informática se ha constituido como una
herramienta necesaria y útil para la educación, especialmente para que el docente pueda impartir
sus clases de una forma innovadora y fácil. Principalmente la informática incluye los siguientes
tación como objeto de estudio, porque es esencial aprender de computación
para desarrollar todas las capacidades y habilidades que cada alumno posee y que estas le harán
más fáciles su aprendizaje. La informática es también utilizada como medio pedagógica
docente, porque permite mejorar el aprendizaje y ambiente escolar, a través de materiales
28 de febrero de 2013
El siguiente trabajo de investigación pretende desarrollar y analizar el tema de informática,
Es la disciplina encargada del estudio de métodos, procesos, técnicas, que hacen
posible el tratamiento automático de la información, por medio de ordenadores (computadores),
en formato digital. Historia de
En los inicios del procesado de información, con la informática sólo se
facilitaban los trabajos repetitivos y monótonos del área administrativa. La automatización de
isminución de los costos y un incremento en
muchos sucesos importantes en la evolución de los inventos de
las máquinas para llegar a desarrollar completamente las funciones de un ordenador y sus
ábaco chino, en el siglo XVII
Blas Pascal le da seguimiento a inventos anteriores, para mejorar las funciones de su máquina.
, en el siglo XVIII, en base al invento de Pascal le brinda otras funciones a su máquina.
la cual podía realizar cualquier
operación matemática. Recién en el primer tercio del siglo XX, con el desarrollo de la
rreaban estas máquinas.
La informática se ha constituido como una
herramienta necesaria y útil para la educación, especialmente para que el docente pueda impartir
sus clases de una forma innovadora y fácil. Principalmente la informática incluye los siguientes
tación como objeto de estudio, porque es esencial aprender de computación
para desarrollar todas las capacidades y habilidades que cada alumno posee y que estas le harán
más fáciles su aprendizaje. La informática es también utilizada como medio pedagógica para el
docente, porque permite mejorar el aprendizaje y ambiente escolar, a través de materiales
UNIVERSIDAD PANAMERICANA
Licenciatura en Administración Educativa.
didácticos. El “saber saber” y el “saber hacer” son dos aspectos esenciales que se obtienen del
uso de la computadora como un medio de información. Al hab
un proyección definida del futuro de la tecnología los inventores fueron dando a conocer sus
creatividades para permitir desarrollar a todos los individuos sus tareas cotidianas con mayor
facilidad y creatividad sin duda u
estudio. Nuestro mundo ha ido evolucionando significativamente desde hace muchos años lo que
ha requerido que la tecnología tenga sus avances a los que los seres humanos debemos adaptarnos
cada día más. La utilización correcta de los ordenadores permitirá tener aprendizajes
significativos que ayuden al estudiante a poder optar con facilidad a un empleo. En el estudio no
debemos ver a la informática como una asignatura sino como una herramienta que no
información en cualquier momento.
La informática se ha ido desarrollando, para que el hombre pueda desarrollar sus actividades de
una manera ordenada, rápida y eficiente.
UNIVERSIDAD PANAMERICANA
SEDE SIBILIA.
Licenciatura en Administración Educativa.
28 de febrero de 2013
didácticos. El “saber saber” y el “saber hacer” son dos aspectos esenciales que se obtienen del
uso de la computadora como un medio de información. Al hablar de computación, nos hace ver
un proyección definida del futuro de la tecnología los inventores fueron dando a conocer sus
creatividades para permitir desarrollar a todos los individuos sus tareas cotidianas con mayor
facilidad y creatividad sin duda una computadora debe ser nuestro instrumento de trabajo y
estudio. Nuestro mundo ha ido evolucionando significativamente desde hace muchos años lo que
ha requerido que la tecnología tenga sus avances a los que los seres humanos debemos adaptarnos
más. La utilización correcta de los ordenadores permitirá tener aprendizajes
significativos que ayuden al estudiante a poder optar con facilidad a un empleo. En el estudio no
debemos ver a la informática como una asignatura sino como una herramienta que no
información en cualquier momento.
La informática se ha ido desarrollando, para que el hombre pueda desarrollar sus actividades de
una manera ordenada, rápida y eficiente.
¿QUÉ ES INFORMÁTICA?
28 de febrero de 2013
didácticos. El “saber saber” y el “saber hacer” son dos aspectos esenciales que se obtienen del
lar de computación, nos hace ver
un proyección definida del futuro de la tecnología los inventores fueron dando a conocer sus
creatividades para permitir desarrollar a todos los individuos sus tareas cotidianas con mayor
na computadora debe ser nuestro instrumento de trabajo y
estudio. Nuestro mundo ha ido evolucionando significativamente desde hace muchos años lo que
ha requerido que la tecnología tenga sus avances a los que los seres humanos debemos adaptarnos
más. La utilización correcta de los ordenadores permitirá tener aprendizajes
significativos que ayuden al estudiante a poder optar con facilidad a un empleo. En el estudio no
debemos ver a la informática como una asignatura sino como una herramienta que nos brindará
La informática se ha ido desarrollando, para que el hombre pueda desarrollar sus actividades de
UNIVERSIDAD PANAMERICANA
Licenciatura en Administración Educativa.
Es la disciplina encargada del estudio de
tratamiento automático de la información, por medio de ordenadores (computadores), con el fin
de almacenar, procesar y transmitir
La palabra informática proviene de dos palabras: Información y Automática.
Rey, Patricio E..")
La informática. Es la ciencia que estudia el tratamie
La informática es el conjunto de conocimientos científicos y técnicas que hacen posible el
tratamiento automático de la información por medio de ordenadores (comput
La Informática es la ciencia aplicada que abarca
automático de la información,
La informática es un tratamiento con pasos a seguir por a través de un proceso de información,
para tener conocimiento automática.
La informática estudia lo que los programas son capaces de hacer (teoría de la computabilidad),
de la eficiencia de los algoritmos que se emplean (complejidad y algorítmica), de la organización
y almacenamiento de datos (estructuras de datos,
programas, humanos y maquinas (interfaces de usuario, lenguajes de programación, procesadores
de lenguajes. La importancia de la informática en nuestros días se debe a que está presente en
nuestras vidas y principalmente en todo lo que realizamos cotidianamente.
En ruso, Alexander Ivanovich Mikhailov
de «estudio, organización, y la diseminación de la información científica», que sigue siendo su
significado en dicha lengua. En inglés, la palabra
simultáneamente por Walter F.
El tratamiento automático se hace
Ordenadores o Computadoras. Manejar un procesador de textos no se considera informática, sino
ofimática, pero crear un programa con el que podamos editar textos. Los sistemas informáticos
UNIVERSIDAD PANAMERICANA
SEDE SIBILIA.
Licenciatura en Administración Educativa.
28 de febrero de 2013
Es la disciplina encargada del estudio de métodos, procesos, técnicas, que hacen posible el
tratamiento automático de la información, por medio de ordenadores (computadores), con el fin
de almacenar, procesar y transmitir información y datos en formato digital. (Rojas, Raúl
La palabra informática proviene de dos palabras: Información y Automática.
La informática. Es la ciencia que estudia el tratamiento automático de la información.
La informática es el conjunto de conocimientos científicos y técnicas que hacen posible el
tratamiento automático de la información por medio de ordenadores (computadores).
La Informática es la ciencia aplicada que abarca el estudio y aplicación del tratamiento
automático de la información, utilizando dispositivos electrónicos y sistemas computacionales.
La informática es un tratamiento con pasos a seguir por a través de un proceso de información,
utomática.
La informática estudia lo que los programas son capaces de hacer (teoría de la computabilidad),
de la eficiencia de los algoritmos que se emplean (complejidad y algorítmica), de la organización
y almacenamiento de datos (estructuras de datos, bases de datos) y de la comunicación entre
programas, humanos y maquinas (interfaces de usuario, lenguajes de programación, procesadores
de lenguajes. La importancia de la informática en nuestros días se debe a que está presente en
almente en todo lo que realizamos cotidianamente.
Alexander Ivanovich Mikhailov fue el primero en utilizar informatika
de «estudio, organización, y la diseminación de la información científica», que sigue siendo su
significado en dicha lengua. En inglés, la palabra Informatics fue acuñada independiente y casi
simultáneamente por Walter F.
El tratamiento automático se hace mediante los sistemas informáticos que son los llamados
Ordenadores o Computadoras. Manejar un procesador de textos no se considera informática, sino
ofimática, pero crear un programa con el que podamos editar textos. Los sistemas informáticos
28 de febrero de 2013
métodos, procesos, técnicas, que hacen posible el
tratamiento automático de la información, por medio de ordenadores (computadores), con el fin
Rojas, Raúl )
La palabra informática proviene de dos palabras: Información y Automática. (Beccaría, Luis P. -
nto automático de la información.
La informática es el conjunto de conocimientos científicos y técnicas que hacen posible el
adores).
el estudio y aplicación del tratamiento
utilizando dispositivos electrónicos y sistemas computacionales.
La informática es un tratamiento con pasos a seguir por a través de un proceso de información,
La informática estudia lo que los programas son capaces de hacer (teoría de la computabilidad),
de la eficiencia de los algoritmos que se emplean (complejidad y algorítmica), de la organización
bases de datos) y de la comunicación entre
programas, humanos y maquinas (interfaces de usuario, lenguajes de programación, procesadores
de lenguajes. La importancia de la informática en nuestros días se debe a que está presente en
informatika con el significado
de «estudio, organización, y la diseminación de la información científica», que sigue siendo su
fue acuñada independiente y casi
mediante los sistemas informáticos que son los llamados
Ordenadores o Computadoras. Manejar un procesador de textos no se considera informática, sino
ofimática, pero crear un programa con el que podamos editar textos. Los sistemas informáticos
UNIVERSIDAD PANAMERICANA
Licenciatura en Administración Educativa.
deben contar con la capacidad de cumplir tres tareas básicas: entrada (captación de la
información), procesamiento y salida (transmisión de los resultados).
tareas se conoce como algoritmo
Debido a las aportaciones y vocablos de distintos
medio, para almacenar cualquier tipo de información con el fin de ir buscando medios eficaces,
para poder guardar toda la información, que en algún momento dado pudiésemos necesitar.
Lo que hasta el día de hoy conocemos como informática se ha compuesto por; procesos, técnicas
y maquinas de los que el hombre ha hecho un uso significativo.
La informática reúne a muchas de las técnicas que el hombre ha desarrollado con el de potenciar
sus capacidades de pensamiento, memoria y comunicación. Su área de aplicación no tiene
límites: la informática se utiliza en la gestión de negocios, en el alma
en el que el control de procesos, en las comunicaciones, en los transportes, en la educación, en la
medicina y en muchos otros sectores.
UNIVERSIDAD PANAMERICANA
SEDE SIBILIA.
Licenciatura en Administración Educativa.
28 de febrero de 2013
ar con la capacidad de cumplir tres tareas básicas: entrada (captación de la
información), procesamiento y salida (transmisión de los resultados). El conjunto de estas tres
algoritmo.
Debido a las aportaciones y vocablos de distintos países se denominó la informática como un
medio, para almacenar cualquier tipo de información con el fin de ir buscando medios eficaces,
para poder guardar toda la información, que en algún momento dado pudiésemos necesitar.
conocemos como informática se ha compuesto por; procesos, técnicas
y maquinas de los que el hombre ha hecho un uso significativo.
La informática reúne a muchas de las técnicas que el hombre ha desarrollado con el de potenciar
sus capacidades de pensamiento, memoria y comunicación. Su área de aplicación no tiene
límites: la informática se utiliza en la gestión de negocios, en el almacenamiento de información,
en el que el control de procesos, en las comunicaciones, en los transportes, en la educación, en la
medicina y en muchos otros sectores.
28 de febrero de 2013
ar con la capacidad de cumplir tres tareas básicas: entrada (captación de la
El conjunto de estas tres
países se denominó la informática como un
medio, para almacenar cualquier tipo de información con el fin de ir buscando medios eficaces,
para poder guardar toda la información, que en algún momento dado pudiésemos necesitar.
conocemos como informática se ha compuesto por; procesos, técnicas
La informática reúne a muchas de las técnicas que el hombre ha desarrollado con el de potenciar
sus capacidades de pensamiento, memoria y comunicación. Su área de aplicación no tiene
cenamiento de información,
en el que el control de procesos, en las comunicaciones, en los transportes, en la educación, en la
UNIVERSIDAD PANAMERICANA
Licenciatura en Administración Educativa.
Se llamó
UNIVERSIDAD PANAMERICANA
SEDE SIBILIA.
Licenciatura en Administración Educativa.
28 de febrero de 2013
Se llamó
que comenzó a utilizarse cerca del año ́
́mmmcomencomenz
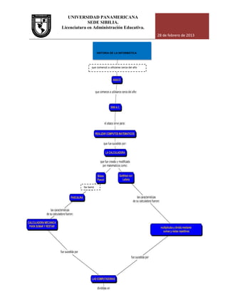
HISTORIA DE LA INFORMÁTICA
28 de febrero de 2013
UNIVERSIDAD PANAMERICANA
Licenciatura en Administración Educativa.
Se caracterizó por:
Se caracterizó por:
Se caracterizó por:
UNIVERSIDAD PANAMERICANA
SEDE SIBILIA.
Licenciatura en Administración Educativa.
28 de febrero de 2013
Se caracterizó por:
Se caracterizó por:
Se caracterizaban por:
28 de febrero de 2013
Se caracterizó por:
UNIVERSIDAD PANAMERICANA
Licenciatura en Administración Educativa.
Ejemplos del uso de la informática.
Al momento de elaborar un trabajo de investigación con el uso del computador se obtiene mucha
información.
La informática es usada en la educación
asignaturas, mediante multimedias, programas educativos, en
estos son usados por los alumnos y profesores.
En la rama de medicina la informática es usada como soporte para el diagnóstico de
enfermedades, realización de análisis clínicos, control de equipos médicos, mediciones de señales
del cuerpo humano así como para el control estadístico de enfermedades como el Dengue.
En la investigación científica la informática se usa para la realización de experi
en la policía para el control de los delitos, vigilancia con cámaras, control de accidentes de
tránsito y licencias de conducción, en las comunicaciones para el control de los teléfonos móviles
y las llamadas y en el transporte para la g
La informática la utilizamos en la vida cotidiana, cuando investigamos todo lo que sucede día a
día, una de las redes donde actualmente encontramos información es la internet.
Como docentes a través del computador
más interactivas esto a través de power point, realizando diapositivas en las que se les puede
colocar animación, sonido, tamaño y color adecuado para cada una, esto permite que el docente
desarrolle una clase mucho más amena de la que se obtengan resultados significativos, tanto
como para él y los estudiantes. Estas en la actualidad se presenta a través de cañonera en la que la
información será visible para todos.
UNIVERSIDAD PANAMERICANA
SEDE SIBILIA.
Licenciatura en Administración Educativa.
28 de febrero de 2013
Ejemplos del uso de la informática.
Al momento de elaborar un trabajo de investigación con el uso del computador se obtiene mucha
en la educación como apoyo a los profesores en la enseñanza de
asignaturas, mediante multimedias, programas educativos, enciclopedias y juegos didácticos,
estos son usados por los alumnos y profesores.
medicina la informática es usada como soporte para el diagnóstico de
, realización de análisis clínicos, control de equipos médicos, mediciones de señales
del cuerpo humano así como para el control estadístico de enfermedades como el Dengue.
En la investigación científica la informática se usa para la realización de experi
en la policía para el control de los delitos, vigilancia con cámaras, control de accidentes de
tránsito y licencias de conducción, en las comunicaciones para el control de los teléfonos móviles
y las llamadas y en el transporte para la gestión de gastos de combustible y rutas.
La informática la utilizamos en la vida cotidiana, cuando investigamos todo lo que sucede día a
día, una de las redes donde actualmente encontramos información es la internet.
Como docentes a través del computador realizamos material didáctico con el que las clases son
más interactivas esto a través de power point, realizando diapositivas en las que se les puede
colocar animación, sonido, tamaño y color adecuado para cada una, esto permite que el docente
una clase mucho más amena de la que se obtengan resultados significativos, tanto
como para él y los estudiantes. Estas en la actualidad se presenta a través de cañonera en la que la
información será visible para todos.
28 de febrero de 2013
Al momento de elaborar un trabajo de investigación con el uso del computador se obtiene mucha
es en la enseñanza de
ciclopedias y juegos didácticos,
medicina la informática es usada como soporte para el diagnóstico de
, realización de análisis clínicos, control de equipos médicos, mediciones de señales
del cuerpo humano así como para el control estadístico de enfermedades como el Dengue.
En la investigación científica la informática se usa para la realización de experimentos y análisis,
en la policía para el control de los delitos, vigilancia con cámaras, control de accidentes de
tránsito y licencias de conducción, en las comunicaciones para el control de los teléfonos móviles
estión de gastos de combustible y rutas.
La informática la utilizamos en la vida cotidiana, cuando investigamos todo lo que sucede día a
día, una de las redes donde actualmente encontramos información es la internet.
realizamos material didáctico con el que las clases son
más interactivas esto a través de power point, realizando diapositivas en las que se les puede
colocar animación, sonido, tamaño y color adecuado para cada una, esto permite que el docente
una clase mucho más amena de la que se obtengan resultados significativos, tanto
como para él y los estudiantes. Estas en la actualidad se presenta a través de cañonera en la que la
UNIVERSIDAD PANAMERICANA
Licenciatura en Administración Educativa.
5 Ejemplos de Informática Aplicada a la Educación (Imágenes)
UNIVERSIDAD PANAMERICANA
SEDE SIBILIA.
Licenciatura en Administración Educativa.
28 de febrero de 2013
Ejemplos de Informática Aplicada a la Educación (Imágenes)
Los alumnos utilizan el internet,
como un medio eficaz para
realizar sus tareas, comunicarse
con sus compañeros y maestros
para cualquier duda, que se
adquiera en el transcurso de las
tareas. Desde que se hace uso de la
computadora la información llega
automática y fácil a cada uno de
los docentes y estudiantes.
28 de febrero de 2013
UNIVERSIDAD PANAMERICANA
Licenciatura en Administración Educativa.
La computadora se ha convertido
en un medio útil para recibir clases
y adquirir conocimientos día a día.
UNIVERSIDAD PANAMERICANA
SEDE SIBILIA.
Licenciatura en Administración Educativa.
28 de febrero de 2013
La informática ha proporcionado
distintos medios al docente, de los
cuales puede adquirir información
de forma rápida y efectiva.
La computadora se ha convertido
en un medio útil para recibir clases
y adquirir conocimientos día a día.
28 de febrero de 2013
UNIVERSIDAD PANAMERICANA
Licenciatura en Administración Educativa.
Software Educativo:
programas didácticos, conocidos también, como
programas por ordenador, creados con la finalidad
específica de ser utilizados para facilitar los procesos de
enseñanza y aprendizaje.
UNIVERSIDAD PANAMERICANA
SEDE SIBILIA.
Licenciatura en Administración Educativa.
28 de febrero de 2013
Los alumnos desarrollan sus
habilidades, con cada unos de los
programas que tiene cada sistema
computacional, los alumnos aprenden
jugando.
Software Educativo: son programas educativos o
programas didácticos, conocidos también, como
programas por ordenador, creados con la finalidad
específica de ser utilizados para facilitar los procesos de
enseñanza y aprendizaje.
28 de febrero de 2013
Los alumnos desarrollan sus
habilidades, con cada unos de los
iene cada sistema
computacional, los alumnos aprenden
son programas educativos o
programas didácticos, conocidos también, como
programas por ordenador, creados con la finalidad
específica de ser utilizados para facilitar los procesos de
UNIVERSIDAD PANAMERICANA
Licenciatura en Administración Educativa.
Importancia de la Informática en los Docentes
La incorporación de la informática en
educación tiene como función ser un medio
de comunicación, canal de comunicación e
intercambio de conocimiento y
experiencias, instrumentos para procesar la
información, fuente de recursos,
instrumento para la gestión administrativa,
medio lúdico y desarrollo cognitivo
UNIVERSIDAD PANAMERICANA
SEDE SIBILIA.
Licenciatura en Administración Educativa.
28 de febrero de 2013
Importancia de la Informática en los Docentes
La incorporación de la informática en
educación tiene como función ser un medio
de comunicación, canal de comunicación e
intercambio de conocimiento y
experiencias, instrumentos para procesar la
información, fuente de recursos,
instrumento para la gestión administrativa,
medio lúdico y desarrollo cognitivo.
28 de febrero de 2013
UNIVERSIDAD PANAMERICANA
Licenciatura en Administración Educativa.
Hoy en día es necesario que los
docentes se actualicen, para poder
impartir los conocimientos de la
manera más fácil,
alumnos con sentido crítico y
analítico.
UNIVERSIDAD PANAMERICANA
SEDE SIBILIA.
Licenciatura en Administración Educativa.
28 de febrero de 2013
Hoy en día es necesario que los
docentes se actualicen, para poder
impartir los conocimientos de la
manera más fácil, y así poder crear
alumnos con sentido crítico y
analítico.
28 de febrero de 2013
UNIVERSIDAD PANAMERICANA
Licenciatura en Administración Educativa.
La informática en la actualidad
retocar, modificar y mejorar cualquier contenido, utilizando estos medios,
para elaborar material didáctico.
La informática
computadora y otros medios
tecnológicos,
el material
adquiriendo aprendizajes
significativos con su uso adecuado
y continuo.
UNIVERSIDAD PANAMERICANA
SEDE SIBILIA.
Licenciatura en Administración Educativa.
28 de febrero de 2013
La informática en la actualidad proporciona herramientas, que permiten
retocar, modificar y mejorar cualquier contenido, utilizando estos medios,
para elaborar material didáctico.
La informática a través de la
computadora y otros medios
tecnológicos, permite realizar todo
el material necesario para enseñar,
adquiriendo aprendizajes
significativos con su uso adecuado
y continuo.
28 de febrero de 2013
proporciona herramientas, que permiten
retocar, modificar y mejorar cualquier contenido, utilizando estos medios,
UNIVERSIDAD PANAMERICANA
Licenciatura en Administración Educativa.
La informática ha permitido ir creando distintas redes en
las que se puede interactuar con los demás.
La realización de
dudas que se presentan.
Principalmente la evolución de del software educativo
ha contribuido al trabajo colaborativo.
UNIVERSIDAD PANAMERICANA
SEDE SIBILIA.
Licenciatura en Administración Educativa.
28 de febrero de 2013
La informática ha permitido ir creando distintas redes en
las que se puede interactuar con los demás.
La realización de distintas redes permite ir resolviendo
dudas que se presentan.
Principalmente la evolución de del software educativo
ha contribuido al trabajo colaborativo.
28 de febrero de 2013
UNIVERSIDAD PANAMERICANA
Licenciatura en Administración Educativa.
UNIVERSIDAD PANAMERICANA
SEDE SIBILIA.
Licenciatura en Administración Educativa.
28 de febrero de 2013
Las pizarras electrónicas se han
convertido en un medio en el que la
información es transmitida y percibida
con plenitud.
La informática ha contribuido, para
que el docente pueda transmitir la
información de una forma
automática y veraz. Las pizarras
digitales; Son medios en los cuales
la información es compartida a los
alumnos, con el fin de que la
información llegue a los alumnos
de la manera más fácil.
28 de febrero de 2013
UNIVERSIDAD PANAMERICANA
Licenciatura en Administración Educativa.
• La Informática es la ciencia aplicada que abarca el estudio y
automático de la información, utilizando dispositivos electrónicos y sistemas
computacionales.
• La informática nos ayuda a adquirir conocimiento a partir de un tratamiento automático y
racional de la información.
• El uso de la informática en la educación permite mejorar y facilitar el aprendizaje y
enseñanza.
• El hombre a través del uso de la informática ha podido adquirir más y mejores
conocimientos, que ayudan al desarrollo de sus habilidades.
• La evolución de la informática ha dado lugar a lo que denominamos “Sociedad de la
información”, caracterizada por manejar y recibir grandes cantidades de datos, a través de
distintos medios.
• La informática nos ayudará en un futuro a tener información útil
tomar decisiones, formarse una idea clara y completa de la situación con anticipación y
que pueda tomar objetivamente las decisiones convenientes a cada caso que se
• La informática en la educación ha avanzado profundamente ya que con el uso del
computador tanto el docente como el alumno realizan distintas tareas que mejoran el
aprendizaje.
• La computadora es entonces una herramienta, un medio didáctico ef
instrumento para formar personas libres y solidarias, amantes de la verdad y la justicia.
UNIVERSIDAD PANAMERICANA
SEDE SIBILIA.
Licenciatura en Administración Educativa.
28 de febrero de 2013
CONCLUSIONES
La Informática es la ciencia aplicada que abarca el estudio y aplicación del tratamiento
automático de la información, utilizando dispositivos electrónicos y sistemas
La informática nos ayuda a adquirir conocimiento a partir de un tratamiento automático y
racional de la información.
El uso de la informática en la educación permite mejorar y facilitar el aprendizaje y
El hombre a través del uso de la informática ha podido adquirir más y mejores
conocimientos, que ayudan al desarrollo de sus habilidades.
informática ha dado lugar a lo que denominamos “Sociedad de la
información”, caracterizada por manejar y recibir grandes cantidades de datos, a través de
La informática nos ayudará en un futuro a tener información útil, que será de ayuda para
tomar decisiones, formarse una idea clara y completa de la situación con anticipación y
que pueda tomar objetivamente las decisiones convenientes a cada caso que se
La informática en la educación ha avanzado profundamente ya que con el uso del
computador tanto el docente como el alumno realizan distintas tareas que mejoran el
La computadora es entonces una herramienta, un medio didáctico eficaz que sirve como
instrumento para formar personas libres y solidarias, amantes de la verdad y la justicia.
28 de febrero de 2013
aplicación del tratamiento
automático de la información, utilizando dispositivos electrónicos y sistemas
La informática nos ayuda a adquirir conocimiento a partir de un tratamiento automático y
El uso de la informática en la educación permite mejorar y facilitar el aprendizaje y
El hombre a través del uso de la informática ha podido adquirir más y mejores
informática ha dado lugar a lo que denominamos “Sociedad de la
información”, caracterizada por manejar y recibir grandes cantidades de datos, a través de
, que será de ayuda para
tomar decisiones, formarse una idea clara y completa de la situación con anticipación y
que pueda tomar objetivamente las decisiones convenientes a cada caso que se presente.
La informática en la educación ha avanzado profundamente ya que con el uso del
computador tanto el docente como el alumno realizan distintas tareas que mejoran el
La computadora es entonces una herramienta, un medio didáctico eficaz que sirve como
instrumento para formar personas libres y solidarias, amantes de la verdad y la justicia.
UNIVERSIDAD PANAMERICANA
Licenciatura en Administración Educativa.
BIBLIOGRAFÍA.
Avolio de Cols, Susana. ( 1,981) Planeamiento del Proceso de Enseñanza
Ediciones Marymar S.A.. Buenos air
Beccaría, Luis P. - Rey, Patricio E...
sus efectos en la reconversión laboral". Instituto de Formación Docente
Ingenieros Luis P. Beccaria y Patricio E. Rey
sus efectos en la reconversión laboral.
Página del profesor Rafael Menéndez
www.wikipedia.com.
Mora Luis y Molino, Enzo. (1,995) Introducción a la informática.7ed. México, Trillas. 396p.
UNIVERSIDAD PANAMERICANA
SEDE SIBILIA.
Licenciatura en Administración Educativa.
28 de febrero de 2013
Avolio de Cols, Susana. ( 1,981) Planeamiento del Proceso de Enseñanza
Ediciones Marymar S.A.. Buenos aires.
Rey, Patricio E...(1,999) ”La inserción de la Informática en la Educación y
sus efectos en la reconversión laboral". Instituto de Formación Docente -SEPA
Ingenieros Luis P. Beccaria y Patricio E. Rey (1996). La inserción de la informática en la sociedad y
sus efectos en la reconversión laboral.
Página del profesor Rafael Menéndez-Barzanallana Asensio (1998). Historia de la Informática
Mora Luis y Molino, Enzo. (1,995) Introducción a la informática.7ed. México, Trillas. 396p.
28 de febrero de 2013
Avolio de Cols, Susana. ( 1,981) Planeamiento del Proceso de Enseñanza-Aprendizaje.
”La inserción de la Informática en la Educación y
SEPA-. Buenos Aires.
de la informática en la sociedad y
Historia de la Informática.
Mora Luis y Molino, Enzo. (1,995) Introducción a la informática.7ed. México, Trillas. 396p.

Informática aplicada a la educaciónes

  • 1.
    UNIVERSIDAD PANAMERICANA Licenciatura enAdministración Educativa. Informática Aplicada a la Educación. Por: El siguiente trabajo de investigación pretende desarrollar y analizar el tema de informática, historia de la informática y los alcances de la informática en la Informática. Es la disciplina encargada del estudio de métodos, procesos, técnicas, que hacen posible el tratamiento automático de la información, por medio de ordenadores (computadores), con el fin de almacenar, procesar y transmitir la Informática. En los inicios del procesado de información, con la informática sólo se facilitaban los trabajos repetitivos y monótonos del área administrativa. La automatización de esos procesos trajo como consecuencia directa una d la productividad. Se observaron las máquinas para llegar a desarrollar completamente las funciones de un ordenador y sus funciones. El origen de las máquinas de calcular está dado por el Blas Pascal le da seguimiento a inventos anteriores, para mejorar las funciones de su máquina. Leibnitz, en el siglo XVIII, en base al invento de Pascal le brinda otras funciones a su Babbage. Desarrolló lo que se llamó " operación matemática. Recién en el primer tercio del siglo XX, con el desarrollo de la electrónica, se empiezan a solucionar los problemas técnicos que aca Alcances de la Informática en la Educación. herramienta necesaria y útil para la educación, especialmente para que el docente pueda impartir sus clases de una forma innovadora y fácil. Principalmente la informática incluye los siguientes alcances. La computación como objeto de estudio, porque es esencial aprender de computación para desarrollar todas las capacidades y habilidades que cada alumno posee y que estas le harán más fáciles su aprendizaje. La informática es también utilizada como medio pedagógica docente, porque permite mejorar el aprendizaje y ambiente escolar, a través de materiales UNIVERSIDAD PANAMERICANA SEDE SIBILIA. Licenciatura en Administración Educativa. 28 de febrero de 2013 Informática Aplicada a la Educación. Por: Wendy Evelin, Arreaga López. I TRODUCCIÓ . El siguiente trabajo de investigación pretende desarrollar y analizar el tema de informática, historia de la informática y los alcances de la informática en la educación. Es la disciplina encargada del estudio de métodos, procesos, técnicas, que hacen posible el tratamiento automático de la información, por medio de ordenadores (computadores), con el fin de almacenar, procesar y transmitir información y datos en formato En los inicios del procesado de información, con la informática sólo se facilitaban los trabajos repetitivos y monótonos del área administrativa. La automatización de esos procesos trajo como consecuencia directa una disminución de los costos y un incremento en Se observaron muchos sucesos importantes en la evolución de los inventos de las máquinas para llegar a desarrollar completamente las funciones de un ordenador y sus s máquinas de calcular está dado por el ábaco chino Blas Pascal le da seguimiento a inventos anteriores, para mejorar las funciones de su máquina. , en el siglo XVIII, en base al invento de Pascal le brinda otras funciones a su Desarrolló lo que se llamó "Máquina Analítica", la cual podía realizar cualquier operación matemática. Recién en el primer tercio del siglo XX, con el desarrollo de la electrónica, se empiezan a solucionar los problemas técnicos que acarreaban estas máquinas Alcances de la Informática en la Educación. La informática se ha constituido como una herramienta necesaria y útil para la educación, especialmente para que el docente pueda impartir sus clases de una forma innovadora y fácil. Principalmente la informática incluye los siguientes tación como objeto de estudio, porque es esencial aprender de computación para desarrollar todas las capacidades y habilidades que cada alumno posee y que estas le harán más fáciles su aprendizaje. La informática es también utilizada como medio pedagógica docente, porque permite mejorar el aprendizaje y ambiente escolar, a través de materiales 28 de febrero de 2013 El siguiente trabajo de investigación pretende desarrollar y analizar el tema de informática, Es la disciplina encargada del estudio de métodos, procesos, técnicas, que hacen posible el tratamiento automático de la información, por medio de ordenadores (computadores), en formato digital. Historia de En los inicios del procesado de información, con la informática sólo se facilitaban los trabajos repetitivos y monótonos del área administrativa. La automatización de isminución de los costos y un incremento en muchos sucesos importantes en la evolución de los inventos de las máquinas para llegar a desarrollar completamente las funciones de un ordenador y sus ábaco chino, en el siglo XVII Blas Pascal le da seguimiento a inventos anteriores, para mejorar las funciones de su máquina. , en el siglo XVIII, en base al invento de Pascal le brinda otras funciones a su máquina. la cual podía realizar cualquier operación matemática. Recién en el primer tercio del siglo XX, con el desarrollo de la rreaban estas máquinas. La informática se ha constituido como una herramienta necesaria y útil para la educación, especialmente para que el docente pueda impartir sus clases de una forma innovadora y fácil. Principalmente la informática incluye los siguientes tación como objeto de estudio, porque es esencial aprender de computación para desarrollar todas las capacidades y habilidades que cada alumno posee y que estas le harán más fáciles su aprendizaje. La informática es también utilizada como medio pedagógica para el docente, porque permite mejorar el aprendizaje y ambiente escolar, a través de materiales
  • 2.
    UNIVERSIDAD PANAMERICANA Licenciatura enAdministración Educativa. didácticos. El “saber saber” y el “saber hacer” son dos aspectos esenciales que se obtienen del uso de la computadora como un medio de información. Al hab un proyección definida del futuro de la tecnología los inventores fueron dando a conocer sus creatividades para permitir desarrollar a todos los individuos sus tareas cotidianas con mayor facilidad y creatividad sin duda u estudio. Nuestro mundo ha ido evolucionando significativamente desde hace muchos años lo que ha requerido que la tecnología tenga sus avances a los que los seres humanos debemos adaptarnos cada día más. La utilización correcta de los ordenadores permitirá tener aprendizajes significativos que ayuden al estudiante a poder optar con facilidad a un empleo. En el estudio no debemos ver a la informática como una asignatura sino como una herramienta que no información en cualquier momento. La informática se ha ido desarrollando, para que el hombre pueda desarrollar sus actividades de una manera ordenada, rápida y eficiente. UNIVERSIDAD PANAMERICANA SEDE SIBILIA. Licenciatura en Administración Educativa. 28 de febrero de 2013 didácticos. El “saber saber” y el “saber hacer” son dos aspectos esenciales que se obtienen del uso de la computadora como un medio de información. Al hablar de computación, nos hace ver un proyección definida del futuro de la tecnología los inventores fueron dando a conocer sus creatividades para permitir desarrollar a todos los individuos sus tareas cotidianas con mayor facilidad y creatividad sin duda una computadora debe ser nuestro instrumento de trabajo y estudio. Nuestro mundo ha ido evolucionando significativamente desde hace muchos años lo que ha requerido que la tecnología tenga sus avances a los que los seres humanos debemos adaptarnos más. La utilización correcta de los ordenadores permitirá tener aprendizajes significativos que ayuden al estudiante a poder optar con facilidad a un empleo. En el estudio no debemos ver a la informática como una asignatura sino como una herramienta que no información en cualquier momento. La informática se ha ido desarrollando, para que el hombre pueda desarrollar sus actividades de una manera ordenada, rápida y eficiente. ¿QUÉ ES INFORMÁTICA? 28 de febrero de 2013 didácticos. El “saber saber” y el “saber hacer” son dos aspectos esenciales que se obtienen del lar de computación, nos hace ver un proyección definida del futuro de la tecnología los inventores fueron dando a conocer sus creatividades para permitir desarrollar a todos los individuos sus tareas cotidianas con mayor na computadora debe ser nuestro instrumento de trabajo y estudio. Nuestro mundo ha ido evolucionando significativamente desde hace muchos años lo que ha requerido que la tecnología tenga sus avances a los que los seres humanos debemos adaptarnos más. La utilización correcta de los ordenadores permitirá tener aprendizajes significativos que ayuden al estudiante a poder optar con facilidad a un empleo. En el estudio no debemos ver a la informática como una asignatura sino como una herramienta que nos brindará La informática se ha ido desarrollando, para que el hombre pueda desarrollar sus actividades de
  • 3.
    UNIVERSIDAD PANAMERICANA Licenciatura enAdministración Educativa. Es la disciplina encargada del estudio de tratamiento automático de la información, por medio de ordenadores (computadores), con el fin de almacenar, procesar y transmitir La palabra informática proviene de dos palabras: Información y Automática. Rey, Patricio E..") La informática. Es la ciencia que estudia el tratamie La informática es el conjunto de conocimientos científicos y técnicas que hacen posible el tratamiento automático de la información por medio de ordenadores (comput La Informática es la ciencia aplicada que abarca automático de la información, La informática es un tratamiento con pasos a seguir por a través de un proceso de información, para tener conocimiento automática. La informática estudia lo que los programas son capaces de hacer (teoría de la computabilidad), de la eficiencia de los algoritmos que se emplean (complejidad y algorítmica), de la organización y almacenamiento de datos (estructuras de datos, programas, humanos y maquinas (interfaces de usuario, lenguajes de programación, procesadores de lenguajes. La importancia de la informática en nuestros días se debe a que está presente en nuestras vidas y principalmente en todo lo que realizamos cotidianamente. En ruso, Alexander Ivanovich Mikhailov de «estudio, organización, y la diseminación de la información científica», que sigue siendo su significado en dicha lengua. En inglés, la palabra simultáneamente por Walter F. El tratamiento automático se hace Ordenadores o Computadoras. Manejar un procesador de textos no se considera informática, sino ofimática, pero crear un programa con el que podamos editar textos. Los sistemas informáticos UNIVERSIDAD PANAMERICANA SEDE SIBILIA. Licenciatura en Administración Educativa. 28 de febrero de 2013 Es la disciplina encargada del estudio de métodos, procesos, técnicas, que hacen posible el tratamiento automático de la información, por medio de ordenadores (computadores), con el fin de almacenar, procesar y transmitir información y datos en formato digital. (Rojas, Raúl La palabra informática proviene de dos palabras: Información y Automática. La informática. Es la ciencia que estudia el tratamiento automático de la información. La informática es el conjunto de conocimientos científicos y técnicas que hacen posible el tratamiento automático de la información por medio de ordenadores (computadores). La Informática es la ciencia aplicada que abarca el estudio y aplicación del tratamiento automático de la información, utilizando dispositivos electrónicos y sistemas computacionales. La informática es un tratamiento con pasos a seguir por a través de un proceso de información, utomática. La informática estudia lo que los programas son capaces de hacer (teoría de la computabilidad), de la eficiencia de los algoritmos que se emplean (complejidad y algorítmica), de la organización y almacenamiento de datos (estructuras de datos, bases de datos) y de la comunicación entre programas, humanos y maquinas (interfaces de usuario, lenguajes de programación, procesadores de lenguajes. La importancia de la informática en nuestros días se debe a que está presente en almente en todo lo que realizamos cotidianamente. Alexander Ivanovich Mikhailov fue el primero en utilizar informatika de «estudio, organización, y la diseminación de la información científica», que sigue siendo su significado en dicha lengua. En inglés, la palabra Informatics fue acuñada independiente y casi simultáneamente por Walter F. El tratamiento automático se hace mediante los sistemas informáticos que son los llamados Ordenadores o Computadoras. Manejar un procesador de textos no se considera informática, sino ofimática, pero crear un programa con el que podamos editar textos. Los sistemas informáticos 28 de febrero de 2013 métodos, procesos, técnicas, que hacen posible el tratamiento automático de la información, por medio de ordenadores (computadores), con el fin Rojas, Raúl ) La palabra informática proviene de dos palabras: Información y Automática. (Beccaría, Luis P. - nto automático de la información. La informática es el conjunto de conocimientos científicos y técnicas que hacen posible el adores). el estudio y aplicación del tratamiento utilizando dispositivos electrónicos y sistemas computacionales. La informática es un tratamiento con pasos a seguir por a través de un proceso de información, La informática estudia lo que los programas son capaces de hacer (teoría de la computabilidad), de la eficiencia de los algoritmos que se emplean (complejidad y algorítmica), de la organización bases de datos) y de la comunicación entre programas, humanos y maquinas (interfaces de usuario, lenguajes de programación, procesadores de lenguajes. La importancia de la informática en nuestros días se debe a que está presente en informatika con el significado de «estudio, organización, y la diseminación de la información científica», que sigue siendo su fue acuñada independiente y casi mediante los sistemas informáticos que son los llamados Ordenadores o Computadoras. Manejar un procesador de textos no se considera informática, sino ofimática, pero crear un programa con el que podamos editar textos. Los sistemas informáticos
  • 4.
    UNIVERSIDAD PANAMERICANA Licenciatura enAdministración Educativa. deben contar con la capacidad de cumplir tres tareas básicas: entrada (captación de la información), procesamiento y salida (transmisión de los resultados). tareas se conoce como algoritmo Debido a las aportaciones y vocablos de distintos medio, para almacenar cualquier tipo de información con el fin de ir buscando medios eficaces, para poder guardar toda la información, que en algún momento dado pudiésemos necesitar. Lo que hasta el día de hoy conocemos como informática se ha compuesto por; procesos, técnicas y maquinas de los que el hombre ha hecho un uso significativo. La informática reúne a muchas de las técnicas que el hombre ha desarrollado con el de potenciar sus capacidades de pensamiento, memoria y comunicación. Su área de aplicación no tiene límites: la informática se utiliza en la gestión de negocios, en el alma en el que el control de procesos, en las comunicaciones, en los transportes, en la educación, en la medicina y en muchos otros sectores. UNIVERSIDAD PANAMERICANA SEDE SIBILIA. Licenciatura en Administración Educativa. 28 de febrero de 2013 ar con la capacidad de cumplir tres tareas básicas: entrada (captación de la información), procesamiento y salida (transmisión de los resultados). El conjunto de estas tres algoritmo. Debido a las aportaciones y vocablos de distintos países se denominó la informática como un medio, para almacenar cualquier tipo de información con el fin de ir buscando medios eficaces, para poder guardar toda la información, que en algún momento dado pudiésemos necesitar. conocemos como informática se ha compuesto por; procesos, técnicas y maquinas de los que el hombre ha hecho un uso significativo. La informática reúne a muchas de las técnicas que el hombre ha desarrollado con el de potenciar sus capacidades de pensamiento, memoria y comunicación. Su área de aplicación no tiene límites: la informática se utiliza en la gestión de negocios, en el almacenamiento de información, en el que el control de procesos, en las comunicaciones, en los transportes, en la educación, en la medicina y en muchos otros sectores. 28 de febrero de 2013 ar con la capacidad de cumplir tres tareas básicas: entrada (captación de la El conjunto de estas tres países se denominó la informática como un medio, para almacenar cualquier tipo de información con el fin de ir buscando medios eficaces, para poder guardar toda la información, que en algún momento dado pudiésemos necesitar. conocemos como informática se ha compuesto por; procesos, técnicas La informática reúne a muchas de las técnicas que el hombre ha desarrollado con el de potenciar sus capacidades de pensamiento, memoria y comunicación. Su área de aplicación no tiene cenamiento de información, en el que el control de procesos, en las comunicaciones, en los transportes, en la educación, en la
  • 5.
    UNIVERSIDAD PANAMERICANA Licenciatura enAdministración Educativa. Se llamó UNIVERSIDAD PANAMERICANA SEDE SIBILIA. Licenciatura en Administración Educativa. 28 de febrero de 2013 Se llamó que comenzó a utilizarse cerca del año ́ ́mmmcomencomenz HISTORIA DE LA INFORMÁTICA 28 de febrero de 2013
  • 6.
    UNIVERSIDAD PANAMERICANA Licenciatura enAdministración Educativa. Se caracterizó por: Se caracterizó por: Se caracterizó por: UNIVERSIDAD PANAMERICANA SEDE SIBILIA. Licenciatura en Administración Educativa. 28 de febrero de 2013 Se caracterizó por: Se caracterizó por: Se caracterizaban por: 28 de febrero de 2013 Se caracterizó por:
  • 7.
    UNIVERSIDAD PANAMERICANA Licenciatura enAdministración Educativa. Ejemplos del uso de la informática. Al momento de elaborar un trabajo de investigación con el uso del computador se obtiene mucha información. La informática es usada en la educación asignaturas, mediante multimedias, programas educativos, en estos son usados por los alumnos y profesores. En la rama de medicina la informática es usada como soporte para el diagnóstico de enfermedades, realización de análisis clínicos, control de equipos médicos, mediciones de señales del cuerpo humano así como para el control estadístico de enfermedades como el Dengue. En la investigación científica la informática se usa para la realización de experi en la policía para el control de los delitos, vigilancia con cámaras, control de accidentes de tránsito y licencias de conducción, en las comunicaciones para el control de los teléfonos móviles y las llamadas y en el transporte para la g La informática la utilizamos en la vida cotidiana, cuando investigamos todo lo que sucede día a día, una de las redes donde actualmente encontramos información es la internet. Como docentes a través del computador más interactivas esto a través de power point, realizando diapositivas en las que se les puede colocar animación, sonido, tamaño y color adecuado para cada una, esto permite que el docente desarrolle una clase mucho más amena de la que se obtengan resultados significativos, tanto como para él y los estudiantes. Estas en la actualidad se presenta a través de cañonera en la que la información será visible para todos. UNIVERSIDAD PANAMERICANA SEDE SIBILIA. Licenciatura en Administración Educativa. 28 de febrero de 2013 Ejemplos del uso de la informática. Al momento de elaborar un trabajo de investigación con el uso del computador se obtiene mucha en la educación como apoyo a los profesores en la enseñanza de asignaturas, mediante multimedias, programas educativos, enciclopedias y juegos didácticos, estos son usados por los alumnos y profesores. medicina la informática es usada como soporte para el diagnóstico de , realización de análisis clínicos, control de equipos médicos, mediciones de señales del cuerpo humano así como para el control estadístico de enfermedades como el Dengue. En la investigación científica la informática se usa para la realización de experi en la policía para el control de los delitos, vigilancia con cámaras, control de accidentes de tránsito y licencias de conducción, en las comunicaciones para el control de los teléfonos móviles y las llamadas y en el transporte para la gestión de gastos de combustible y rutas. La informática la utilizamos en la vida cotidiana, cuando investigamos todo lo que sucede día a día, una de las redes donde actualmente encontramos información es la internet. Como docentes a través del computador realizamos material didáctico con el que las clases son más interactivas esto a través de power point, realizando diapositivas en las que se les puede colocar animación, sonido, tamaño y color adecuado para cada una, esto permite que el docente una clase mucho más amena de la que se obtengan resultados significativos, tanto como para él y los estudiantes. Estas en la actualidad se presenta a través de cañonera en la que la información será visible para todos. 28 de febrero de 2013 Al momento de elaborar un trabajo de investigación con el uso del computador se obtiene mucha es en la enseñanza de ciclopedias y juegos didácticos, medicina la informática es usada como soporte para el diagnóstico de , realización de análisis clínicos, control de equipos médicos, mediciones de señales del cuerpo humano así como para el control estadístico de enfermedades como el Dengue. En la investigación científica la informática se usa para la realización de experimentos y análisis, en la policía para el control de los delitos, vigilancia con cámaras, control de accidentes de tránsito y licencias de conducción, en las comunicaciones para el control de los teléfonos móviles estión de gastos de combustible y rutas. La informática la utilizamos en la vida cotidiana, cuando investigamos todo lo que sucede día a día, una de las redes donde actualmente encontramos información es la internet. realizamos material didáctico con el que las clases son más interactivas esto a través de power point, realizando diapositivas en las que se les puede colocar animación, sonido, tamaño y color adecuado para cada una, esto permite que el docente una clase mucho más amena de la que se obtengan resultados significativos, tanto como para él y los estudiantes. Estas en la actualidad se presenta a través de cañonera en la que la
  • 8.
    UNIVERSIDAD PANAMERICANA Licenciatura enAdministración Educativa. 5 Ejemplos de Informática Aplicada a la Educación (Imágenes) UNIVERSIDAD PANAMERICANA SEDE SIBILIA. Licenciatura en Administración Educativa. 28 de febrero de 2013 Ejemplos de Informática Aplicada a la Educación (Imágenes) Los alumnos utilizan el internet, como un medio eficaz para realizar sus tareas, comunicarse con sus compañeros y maestros para cualquier duda, que se adquiera en el transcurso de las tareas. Desde que se hace uso de la computadora la información llega automática y fácil a cada uno de los docentes y estudiantes. 28 de febrero de 2013
  • 9.
    UNIVERSIDAD PANAMERICANA Licenciatura enAdministración Educativa. La computadora se ha convertido en un medio útil para recibir clases y adquirir conocimientos día a día. UNIVERSIDAD PANAMERICANA SEDE SIBILIA. Licenciatura en Administración Educativa. 28 de febrero de 2013 La informática ha proporcionado distintos medios al docente, de los cuales puede adquirir información de forma rápida y efectiva. La computadora se ha convertido en un medio útil para recibir clases y adquirir conocimientos día a día. 28 de febrero de 2013
  • 10.
    UNIVERSIDAD PANAMERICANA Licenciatura enAdministración Educativa. Software Educativo: programas didácticos, conocidos también, como programas por ordenador, creados con la finalidad específica de ser utilizados para facilitar los procesos de enseñanza y aprendizaje. UNIVERSIDAD PANAMERICANA SEDE SIBILIA. Licenciatura en Administración Educativa. 28 de febrero de 2013 Los alumnos desarrollan sus habilidades, con cada unos de los programas que tiene cada sistema computacional, los alumnos aprenden jugando. Software Educativo: son programas educativos o programas didácticos, conocidos también, como programas por ordenador, creados con la finalidad específica de ser utilizados para facilitar los procesos de enseñanza y aprendizaje. 28 de febrero de 2013 Los alumnos desarrollan sus habilidades, con cada unos de los iene cada sistema computacional, los alumnos aprenden son programas educativos o programas didácticos, conocidos también, como programas por ordenador, creados con la finalidad específica de ser utilizados para facilitar los procesos de
  • 11.
    UNIVERSIDAD PANAMERICANA Licenciatura enAdministración Educativa. Importancia de la Informática en los Docentes La incorporación de la informática en educación tiene como función ser un medio de comunicación, canal de comunicación e intercambio de conocimiento y experiencias, instrumentos para procesar la información, fuente de recursos, instrumento para la gestión administrativa, medio lúdico y desarrollo cognitivo UNIVERSIDAD PANAMERICANA SEDE SIBILIA. Licenciatura en Administración Educativa. 28 de febrero de 2013 Importancia de la Informática en los Docentes La incorporación de la informática en educación tiene como función ser un medio de comunicación, canal de comunicación e intercambio de conocimiento y experiencias, instrumentos para procesar la información, fuente de recursos, instrumento para la gestión administrativa, medio lúdico y desarrollo cognitivo. 28 de febrero de 2013
  • 12.
    UNIVERSIDAD PANAMERICANA Licenciatura enAdministración Educativa. Hoy en día es necesario que los docentes se actualicen, para poder impartir los conocimientos de la manera más fácil, alumnos con sentido crítico y analítico. UNIVERSIDAD PANAMERICANA SEDE SIBILIA. Licenciatura en Administración Educativa. 28 de febrero de 2013 Hoy en día es necesario que los docentes se actualicen, para poder impartir los conocimientos de la manera más fácil, y así poder crear alumnos con sentido crítico y analítico. 28 de febrero de 2013
  • 13.
    UNIVERSIDAD PANAMERICANA Licenciatura enAdministración Educativa. La informática en la actualidad retocar, modificar y mejorar cualquier contenido, utilizando estos medios, para elaborar material didáctico. La informática computadora y otros medios tecnológicos, el material adquiriendo aprendizajes significativos con su uso adecuado y continuo. UNIVERSIDAD PANAMERICANA SEDE SIBILIA. Licenciatura en Administración Educativa. 28 de febrero de 2013 La informática en la actualidad proporciona herramientas, que permiten retocar, modificar y mejorar cualquier contenido, utilizando estos medios, para elaborar material didáctico. La informática a través de la computadora y otros medios tecnológicos, permite realizar todo el material necesario para enseñar, adquiriendo aprendizajes significativos con su uso adecuado y continuo. 28 de febrero de 2013 proporciona herramientas, que permiten retocar, modificar y mejorar cualquier contenido, utilizando estos medios,
  • 14.
    UNIVERSIDAD PANAMERICANA Licenciatura enAdministración Educativa. La informática ha permitido ir creando distintas redes en las que se puede interactuar con los demás. La realización de dudas que se presentan. Principalmente la evolución de del software educativo ha contribuido al trabajo colaborativo. UNIVERSIDAD PANAMERICANA SEDE SIBILIA. Licenciatura en Administración Educativa. 28 de febrero de 2013 La informática ha permitido ir creando distintas redes en las que se puede interactuar con los demás. La realización de distintas redes permite ir resolviendo dudas que se presentan. Principalmente la evolución de del software educativo ha contribuido al trabajo colaborativo. 28 de febrero de 2013
  • 15.
    UNIVERSIDAD PANAMERICANA Licenciatura enAdministración Educativa. UNIVERSIDAD PANAMERICANA SEDE SIBILIA. Licenciatura en Administración Educativa. 28 de febrero de 2013 Las pizarras electrónicas se han convertido en un medio en el que la información es transmitida y percibida con plenitud. La informática ha contribuido, para que el docente pueda transmitir la información de una forma automática y veraz. Las pizarras digitales; Son medios en los cuales la información es compartida a los alumnos, con el fin de que la información llegue a los alumnos de la manera más fácil. 28 de febrero de 2013
  • 16.
    UNIVERSIDAD PANAMERICANA Licenciatura enAdministración Educativa. • La Informática es la ciencia aplicada que abarca el estudio y automático de la información, utilizando dispositivos electrónicos y sistemas computacionales. • La informática nos ayuda a adquirir conocimiento a partir de un tratamiento automático y racional de la información. • El uso de la informática en la educación permite mejorar y facilitar el aprendizaje y enseñanza. • El hombre a través del uso de la informática ha podido adquirir más y mejores conocimientos, que ayudan al desarrollo de sus habilidades. • La evolución de la informática ha dado lugar a lo que denominamos “Sociedad de la información”, caracterizada por manejar y recibir grandes cantidades de datos, a través de distintos medios. • La informática nos ayudará en un futuro a tener información útil tomar decisiones, formarse una idea clara y completa de la situación con anticipación y que pueda tomar objetivamente las decisiones convenientes a cada caso que se • La informática en la educación ha avanzado profundamente ya que con el uso del computador tanto el docente como el alumno realizan distintas tareas que mejoran el aprendizaje. • La computadora es entonces una herramienta, un medio didáctico ef instrumento para formar personas libres y solidarias, amantes de la verdad y la justicia. UNIVERSIDAD PANAMERICANA SEDE SIBILIA. Licenciatura en Administración Educativa. 28 de febrero de 2013 CONCLUSIONES La Informática es la ciencia aplicada que abarca el estudio y aplicación del tratamiento automático de la información, utilizando dispositivos electrónicos y sistemas La informática nos ayuda a adquirir conocimiento a partir de un tratamiento automático y racional de la información. El uso de la informática en la educación permite mejorar y facilitar el aprendizaje y El hombre a través del uso de la informática ha podido adquirir más y mejores conocimientos, que ayudan al desarrollo de sus habilidades. informática ha dado lugar a lo que denominamos “Sociedad de la información”, caracterizada por manejar y recibir grandes cantidades de datos, a través de La informática nos ayudará en un futuro a tener información útil, que será de ayuda para tomar decisiones, formarse una idea clara y completa de la situación con anticipación y que pueda tomar objetivamente las decisiones convenientes a cada caso que se La informática en la educación ha avanzado profundamente ya que con el uso del computador tanto el docente como el alumno realizan distintas tareas que mejoran el La computadora es entonces una herramienta, un medio didáctico eficaz que sirve como instrumento para formar personas libres y solidarias, amantes de la verdad y la justicia. 28 de febrero de 2013 aplicación del tratamiento automático de la información, utilizando dispositivos electrónicos y sistemas La informática nos ayuda a adquirir conocimiento a partir de un tratamiento automático y El uso de la informática en la educación permite mejorar y facilitar el aprendizaje y El hombre a través del uso de la informática ha podido adquirir más y mejores informática ha dado lugar a lo que denominamos “Sociedad de la información”, caracterizada por manejar y recibir grandes cantidades de datos, a través de , que será de ayuda para tomar decisiones, formarse una idea clara y completa de la situación con anticipación y que pueda tomar objetivamente las decisiones convenientes a cada caso que se presente. La informática en la educación ha avanzado profundamente ya que con el uso del computador tanto el docente como el alumno realizan distintas tareas que mejoran el La computadora es entonces una herramienta, un medio didáctico eficaz que sirve como instrumento para formar personas libres y solidarias, amantes de la verdad y la justicia.
  • 17.
    UNIVERSIDAD PANAMERICANA Licenciatura enAdministración Educativa. BIBLIOGRAFÍA. Avolio de Cols, Susana. ( 1,981) Planeamiento del Proceso de Enseñanza Ediciones Marymar S.A.. Buenos air Beccaría, Luis P. - Rey, Patricio E... sus efectos en la reconversión laboral". Instituto de Formación Docente Ingenieros Luis P. Beccaria y Patricio E. Rey sus efectos en la reconversión laboral. Página del profesor Rafael Menéndez www.wikipedia.com. Mora Luis y Molino, Enzo. (1,995) Introducción a la informática.7ed. México, Trillas. 396p. UNIVERSIDAD PANAMERICANA SEDE SIBILIA. Licenciatura en Administración Educativa. 28 de febrero de 2013 Avolio de Cols, Susana. ( 1,981) Planeamiento del Proceso de Enseñanza Ediciones Marymar S.A.. Buenos aires. Rey, Patricio E...(1,999) ”La inserción de la Informática en la Educación y sus efectos en la reconversión laboral". Instituto de Formación Docente -SEPA Ingenieros Luis P. Beccaria y Patricio E. Rey (1996). La inserción de la informática en la sociedad y sus efectos en la reconversión laboral. Página del profesor Rafael Menéndez-Barzanallana Asensio (1998). Historia de la Informática Mora Luis y Molino, Enzo. (1,995) Introducción a la informática.7ed. México, Trillas. 396p. 28 de febrero de 2013 Avolio de Cols, Susana. ( 1,981) Planeamiento del Proceso de Enseñanza-Aprendizaje. ”La inserción de la Informática en la Educación y SEPA-. Buenos Aires. de la informática en la sociedad y Historia de la Informática. Mora Luis y Molino, Enzo. (1,995) Introducción a la informática.7ed. México, Trillas. 396p.