INGEMMET
El Instituto Geológico Minero y Metalúrgico - INGEMMET, es un Organismo
Público Técnico Descentralizado del Sector Energía y Minas del Perú.
FUNCIONES :
*Realizar y fomentar la investigación de los recursos minerales, energéticos e
hidrogeológicos del país; generar y actualizar el inventario de los mismos y
promover su conocimiento y desarrollo.
*Investigar y efectuar estudios en geomorfología, glaciología y geología
ambiental en el ámbito de su competencia, así como estudios de evaluación y
monitoreo de los peligros geológicos en el territorio nacional a efecto de
determinar sus efectos en la comunidad y el medio ambiente.
* Desarrollar, mantener y actualizar la Carta Geológica Nacional y sus
derivaciones temáticas, en coordinación con los organismos competentes.
*Identificar, estudiar y monitorear los peligros asociados a movimientos en
masa, actividad volcánica, aluviones, tsunamis y otros.
* Administrar el inventario nacional de los recursos no renovables del
subsuelo.etc.
Mision:
Coadyuvar al desarrollo económico del país, promoviendo el aprovechamiento sostenible del
territorio y de sus recursos mineros y energéticos; generando conocimiento mediante la
investigación básica y aplicada, brindando asistencia técnica de calidad e información
actualizada, confiable, oportuna y accesible en geología, metalurgia y minería; garantizando la
calidad, celeridad, transparencia y seguridad jurídica en el otorgamiento de las concesiones
mineras, la gestión del catastro minero y del derecho de vigencia y penalidad.
Visión: Ser reconocidos como el ente rector de la investigación geocientífica y
la autoridad en la gestión eficiente de las concesiones y catastro minero.
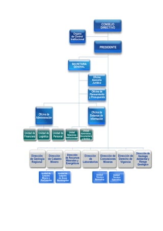
Funcionarios y Consejos :
Nombre Cargo e-mail
Teléfono
Directo
Central
Telefónica
Ing. Susana Gladis Vilca
Achata
Presidente del
Consejo
Directivo
svilca@ingemmet.gob.pe
618-
9801
618-
9800
Anexo
102
Econ. Cesar Rubio Mori
Secretario
General
crubiom@ingemmet.gob.pe
618-
9800
Anexo
111
Ing. Julio César Diaz
Sipiran
Director de
Oficina de
Administración
jdiaz@ingemmet.gob.pe
618-
9800
Anexo
211
Ing. Luis Barranzuela
Farfan
Director de
Derecho de
Vigencia
lbarranzuela@ingemmet.gob.pe
618-
9825
618-
9800
Anexo
321
Abog. María Angélica
Remuzgo Gamarra
Director de
Concesiones
Mineras
mremuzgo@ingemmet.gob.pe
618-
9822
618-
9800
Anexo
341
Ing. Oscar Andrés Pastor
Paredes
Jefe(e) de la
Unidad de
Relaciones
Institucionales
opastor@ingemmet.gob.pe
618-
9800
Anexo
138
Ing. Pedro Alexis
Navarro Colque
Director(e) de
Geología
Regional
pnavarro@ingemmet.gob.pe
618-
9803
618-
9800
Anexo
161
Ing. Jorge Eduardo Chira
Fernandez
Director de
Recursos
Minerales y
Energéticos
jchira@ingemmet.gob.pe
618-
9805
618-
9800
Anexo
141
Ing. Lionel Virgilio Fidel
Smoll
Director de
Geología
Ambiental y
Riesgo
Geológico
lfidel@ingemmet.gob.pe
618-
9806
618-
9800
Anexo
151
Ingemmet

Ingemmet

  • 1.
    INGEMMET El Instituto GeológicoMinero y Metalúrgico - INGEMMET, es un Organismo Público Técnico Descentralizado del Sector Energía y Minas del Perú. FUNCIONES : *Realizar y fomentar la investigación de los recursos minerales, energéticos e hidrogeológicos del país; generar y actualizar el inventario de los mismos y promover su conocimiento y desarrollo. *Investigar y efectuar estudios en geomorfología, glaciología y geología ambiental en el ámbito de su competencia, así como estudios de evaluación y monitoreo de los peligros geológicos en el territorio nacional a efecto de determinar sus efectos en la comunidad y el medio ambiente. * Desarrollar, mantener y actualizar la Carta Geológica Nacional y sus derivaciones temáticas, en coordinación con los organismos competentes. *Identificar, estudiar y monitorear los peligros asociados a movimientos en masa, actividad volcánica, aluviones, tsunamis y otros. * Administrar el inventario nacional de los recursos no renovables del subsuelo.etc. Mision: Coadyuvar al desarrollo económico del país, promoviendo el aprovechamiento sostenible del territorio y de sus recursos mineros y energéticos; generando conocimiento mediante la investigación básica y aplicada, brindando asistencia técnica de calidad e información actualizada, confiable, oportuna y accesible en geología, metalurgia y minería; garantizando la
  • 2.
    calidad, celeridad, transparenciay seguridad jurídica en el otorgamiento de las concesiones mineras, la gestión del catastro minero y del derecho de vigencia y penalidad. Visión: Ser reconocidos como el ente rector de la investigación geocientífica y la autoridad en la gestión eficiente de las concesiones y catastro minero. Funcionarios y Consejos : Nombre Cargo e-mail Teléfono Directo Central Telefónica Ing. Susana Gladis Vilca Achata Presidente del Consejo Directivo svilca@ingemmet.gob.pe 618- 9801 618- 9800 Anexo 102 Econ. Cesar Rubio Mori Secretario General crubiom@ingemmet.gob.pe 618- 9800 Anexo 111 Ing. Julio César Diaz Sipiran Director de Oficina de Administración jdiaz@ingemmet.gob.pe 618- 9800 Anexo 211 Ing. Luis Barranzuela Farfan Director de Derecho de Vigencia lbarranzuela@ingemmet.gob.pe 618- 9825 618- 9800 Anexo 321 Abog. María Angélica Remuzgo Gamarra Director de Concesiones Mineras mremuzgo@ingemmet.gob.pe 618- 9822 618- 9800 Anexo 341 Ing. Oscar Andrés Pastor Paredes Jefe(e) de la Unidad de Relaciones Institucionales opastor@ingemmet.gob.pe 618- 9800 Anexo 138 Ing. Pedro Alexis Navarro Colque Director(e) de Geología Regional pnavarro@ingemmet.gob.pe 618- 9803 618- 9800 Anexo 161 Ing. Jorge Eduardo Chira Fernandez Director de Recursos Minerales y Energéticos jchira@ingemmet.gob.pe 618- 9805 618- 9800 Anexo 141 Ing. Lionel Virgilio Fidel Smoll Director de Geología Ambiental y Riesgo Geológico lfidel@ingemmet.gob.pe 618- 9806 618- 9800 Anexo 151