Investigación Jurídica
"Entre los hombres como entre las naciones,
   el respeto al derecho ajeno es la paz.“
                 Benito Juárez




            Preparado por
         Waleska Rivera Suárez
            Enero 2005
¿Qué es una investigación?

Una investigación es un proceso formal y
sistemático de pensar que emplea
instrumentos y procedimientos especiales
con miras a la resolución de problemas, a la
búsqueda de respuestas en torno a una
situación, o a la adquisición de nuevos
conocimientos.

            Tamayo y Tamayo, Mario. (1998) El proceso de la
            investigación científica. 3a ed. México: Ed.
            Limusa.
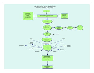
ESTRATEGIAS PARA HACER UN TRABAJO DE
                                                  INVESTIGACIÓN EN LA BIBLIOTECA


                                                                              Tema

                  Enciclopedias,
                 Archivo Vertical,                                                                                                Bibliotecarios/
                     Catálogo,                                Buscar información general para aclarar                               Profesores
                 Audiovisual, CD-                                               dudas                                             especialistas en
                 ROM, Programas                                                                                                      la materia
                Educativos, Internet

                                                                         Limite y organice
                                                                              su tema




                                                                             Materiales                                                                            Recursos
                                                                           impresos y no                             LC Subject                         Catálogo      no
                                                                             impresos                                 Headings                                     impresos




                                                                               Busque
                                                                                                                Revistas
                                                                              artículos



                                Internet                                                                                           CD-ROM
                                                                           Lea y escriba
                                                                             borrador

                                 Material
                                audiovisual                               Otras fuentes                                      Bibliotecario

Enciclopedias                                                                                                                                        Programas
                                                                                                                                                     Educativos
                                                                             Necesita más
                             Manuales,                                       información
                          almanaques, atlas
                                                                                                                             Bibliografías

                                               Diccionarios                                             Biográfias




                                                                         Organización final ,
                                                                        redacción de informe,
                                                                            tesis, tesinas y
                                                                              monografías




                                                                          Cite los recursos
                                                                              utilizados
Pasos para hacer una
      investigación en línea
                  Cuestionar
                     o
                  Preguntar


Evaluar                        Planificar




    Sintetizar
                               Agrupar



                 Clasificar
¿Qué es una
   investigación jurídica?
La investigación jurídica es la investigación
que tiene por objeto el estudio del
Derecho. Al realizar una investigación
jurídica debe tenerse en cuenta que su
especialidad radica en que el derecho ha
contenido y contiene tres aspectos
esenciales que lo individualizan:
normatividad, facticidad y axiología.

                              www.ventanalegal.com
Aspectos esenciales
      de la investigación
• Facticidad – se refiere a los hechos que
  dan lugar al nacimiento de ciertas normas
  y que, por tal razón son hechos regulados
  por el Derecho. Igualmente quedan
  contemplados los efectos históricos y
  sociales del derecho.
Aspectos esenciales de la investigación




• Normatividad – se refiere al
  ordenamiento (sin importar su vigencia)
   y su ciencia.
Aspectos esenciales de la investigación




• Axiología – hace referencia a la valoración
  social que se tiene de las normas jurídicas
  (injusta o justas) y a las concepciones
  prejuiciadas (valores que impulsan la
  creación o derogación de ciertas normas
  positivas).
Puntos de vista
• Histórico-jurídico - se refiere al
  seguimiento histórico de una institución
  jurídica (la familia, el contrato, las patentes,
  el estado, etc.)

• Jurídico-comparativo – trata de establecer
  las semejanzas y/o diferencias entre
  instituciones jurídicas o sistemas jurídicos.
Puntos de vista




• Jurídico-descriptivo – consiste en aplicar
  “de manera pura” el método analítico a un
  tema jurídico, es decir, consiste en
  descomponerlo en tantas partes como sea
  posible. Esto implica que el tema debe
  ser, salvo que se persiga otro fin, muy
  bien delimitado (análisis de los requisitos
  para contraer matrimonio).
Puntos de vista




• Jurídico-explorativo – se trata de abrir
  camino para la realización de posteriores
  investigaciones (aspectos generales del
  derecho de autor).

• Jurídico-propositivo – se caracteriza
  porque evalúa fallas de los sistemas o
  normas, a fin de proponer o aportar
  posibles soluciones.
Puntos de vista




• Jurídico-proyectivo – consiste en realizar
  una especie de predicción sobre el futuro
  de algún aspecto jurídico (sostener que el
  Derecho Penal en un tiempo no lejano
  pasará a ser competencia de entes
  supracionales).
Fuentes de la
      investigación jurídica
• Ley – representa la fuente jurídica formal
  por excelencia y suele ser tomada como
  fuente única y exclusiva de la
  investigación jurídica.
• Doctrina – es una fuente de consulta
  inevitable, debido a que comprende la
  opinión de personas calificadas que
  siempre, de una manera u otra, influyen
  sobre el estado actual y futuro del
  Derecho.
Fuentes de la investigación jurídica




• Jurisprudencia – es una fuente importante
  pues representa o muestra el criterio
  constante de los órganos jurisdiccionales
  (suele pensarse que la jurisprudencia es el
  criterio aislado y a veces único, que
  emana de ciertas decisiones).
Fuentes de la investigación jurídica




• Realidad social – es la fuente más
  importante, no obstante ser la más
  compleja, ya que su análisis implica un alto
  grado de abstracción presente, o sea,
  requiere que el investigador tenga una alta
  capacidad para separar y unir hechos, ya
  que lo que se analiza es el presente y los
  hechos que pueden dar lugar a futuros
  sistemas jurídicos o instituciones jurídicas.
¿Cómo se organiza la
     información jurídica?

• Fuentes primarias – Los estatutos,
  regulaciones, ordenanzas y casos son
  todos ejemplos. Las fuentes primarias se
  utlizan para contestar preguntas.
¿Cómo se organiza la información jurídica?




• Fuentes secundarias – las enciclopedias y
  libros sobre temas específicos (tratados)
  son ejemplos de fuentes secundarias. Las
  fuentes secundarias proveen información
  general y le pueden recomendar fuentes
  primarias para contestar sus preguntas.
Recursos bibliográficos

                                               Correo
    Fotos                                   electrónico
                                                                 Bibliotecarios

                                                                                                   Cartas
                      DVD


                                                Bibliográfia
                                                                                                                  Entrevistas


                                                                                   Atlas
Internet       Profesores


                                                                                                       Manuales                 Videos



                                                    Periódicos
Revistas                    Diccionarios                                           Programs
                                                                                  educativos


                                                                                                                   Enciclopedias

                                                                                               Micropelicula
 Película

                                           Documentos

            Archivo vertical                                       CD-Rom
Fuentes formales del Derecho

• Derecho federal
  –   Constitución de EE.UU.
  –   Leyes del Congreso
  –   Tratados internacionales
  –   Reglamentos administrativos
Fuentes formales del Derecho




• Derecho puertorriqueño
  – Constitución del ELA
  – La Ley
     • Leyes ordinarias – especiales y generales
     • Reglamentos administrativos
     • Ordenanzas municipales
• La equidad
  – Principios generales del Derecho
  – Usos y costumbres aceptadas
Recursos Bibliográficos
      Impresos
• Leyes
• DPR
• JTS
• Diccionarios
Revistas

 Publican artículos de catedráticos,
abogados postulantes, magistrados y
estudiantes de Derechos sobre una
gama amplia de temas legales.
Tienen funciones valorativas,
informativas, investigativas y
creadoras.
Digestos
Son índices temáticos de jurisprudencia. A
través de estos se pueden localizar
referencias a la jurisprudencia que trate
sobre cierto asunto jurídico; bajo cada
tópico y subtópico de un digesto se
enumeran los nombres y citas de cada
decisión judicial y un breve resumen de un
párrafo o una oración que ofrece una idea
de la doctrina de cada caso.
Citarios
Son instrumentos de búsqueda que
sirven para identificar las fuentes
bibliográficas en que se cita alguna
autoridad previamente identificada
como pertinente a un problema de
investigación.
 Ej. Shepard’s Puerto Rico Citations
Recursos en línea
JTS- Jurisprudencia del
 Tribunal Supremo de PR
Base de datos virtual en la que
puedes encontrar información legal,
como leyes de PR anotadas (LPRA) y
Decesiones del Tribunal Supremo de
PR (DPR), códigos y otros
documentos de carácter legal.
Social Science Full Text


Indiza sobre 350 revistas
académicas y revistas populares
en el campo de las ciencias
sociales desde 1995.
Wilson Omni Full Text
Index to Legal Periodical

Provee resúmenes, citas
bibliográficas y textos completos
de información legal.
Global Legal Information Network
          (GLIN)

Índice de leyes, regulaciones y otros
recursos legales complementarios de
los países miembros. Esta disponible
a tráves de la Biblioteca del Congreso
de los EU.

http://www.loc.gov/law/glin/
LexJuris
Esta base incluye las Leyes de PR
Anotadas, Jurisprudencia del Tribunal
Supremo de PR, Reglamentos de
Agencias de Gobierno de PR enlaces a
los portales de los Tribunales y
ordenanzas municipales, ect.

http://www.lexjuris.com/
PRLEX
Incluye las Leyes de PR, DPR,
opiniones y Desiciones del Tribunal
Supremo de PR, con un breve
resumen que le permitirá localizar la
opinión.

http://prlex.com/
Westlaw

Westlaw es un sistema computadorizado que
contiene el texto completo de leyes,
jurisprudencia y reglamentos administrativos,
estatales y federales de los Estados Unidos.
Incluye además servicios de hojas sueltas, una
amplia selección de artículos de revistas jurídicas
y fuentes primarias de derecho extranjero. Este
servicio permite efectuar búsqueda por el sistema
de llaves (Key Numbers), desarrollado y utilizado
tradicionalmente por West Group en sus
publicaciones impresas. Westlaw ofrece también
el servicio de KeyCite como citario a sus
colecciones de legislación y jurisprudencia.
Puerto Rico Online
Forma parte de las colecciones de Lexis Law
Publishing. Entre las varias opciones que ofrece en
su menú, se encuentra información actualizada en
español o inglés sobre lo siguiente:
– Reseñas de los reglamentos promulgados en Puerto Rico a
  partir del 1957 hasta el presente.
– Secciones de L.P.R.A. enmendadas.
– Resúmenes de los proyectos de ley radicados en la Legislatura
  de Puerto Rico desde el 1985 al presente, organizados entre
  otros por tema, número y autor.
– Inventario de historiales legislativos.
– Calendario de las vistas públicas a celebrarse en la Legislatura
  de Puerto Rico durante la semana en curso.
Lexis-Nexis
Lexis es un sistema computadorizado que contiene el texto íntegro
de leyes, jurisprudencia y reglamentos administrativos, estatales y
federales de los Estados Unidos. Da acceso también a las
decisiones del Reino Unido, Australia, Nueva Zelandia, Francia y la
Unión Europea. Contiene también una amplia selección de artículos
de revistas jurídicas. Lexis-Nexis incluye el servicio de Shepard's
Citations.

Lexis-Nexis incluye una base de datos sobre Puerto Rico la cual
incluye las Leyes de Puerto Rico Anotadas (L.P.R.A.), las decisiones
del Tribunal Supremo de Puerto Rico (D.P.R.) desde 1948 y algunas
decisiones del Circuito de Apelaciones de Puerto Rico entre otras.
Incluye además información de índole general. Contiene el texto
completo de cientos de periódicos, revistas, servicios de noticias,
boletines, informes de la bolsa de valores, revistas médicas,
documentos públicos, etc. Estas fuentes de información son muy
útiles para completar y actualizar la investigación jurídica.
La Ley Actualidad

Esté sistema de investigación jurídica de España
presenta en cuatro discos compactos bases de
datos de legislación, jurisprudencia española,
bibliografías. El disco de legislación contiene
información desde el 1967 con referencias a La
Ley, Boletín Oficial del Estado y a las colecciones
de Aranzadi. El disco de jurisprudencia incluye
los resúmenes completos de las sentencias del
Tribunal Constitucional, Tribunal Supremo,
Tribunal Central de Trabajo, Resoluciones de la
División General de los Registros y del Notariado
y otros tribunales de España, desde el 1980. El
servicio se actualiza trimestralmente.
Otros recursos en línea
• Tribunal General de PR
  – www.tribunalpr.org
• Findlaw
  – www.findlaw.com
• Tribunal General de Justicia
  – www.ici-cij.org
• Virtual Canadian Law Library
  – www.droit.umontreal.ca/doc/bibio/en
• Biblioteca del Congreso
  – www.loc.gov
Otros recursos en línea
• Berkeley University
  – http://www.lib.berkeley.edu/TeachingLib/Guide
    s/Internet/ThingsToKnow.html
• Legal Research Guide
  – http://www.virtualchase.com/resources/index.s
    html
• Legal Information Institute
  – http://www.law.cornell.edu/
• Nolo’s Legal Encyclopedia
  – http://www.nolo.com/lawcenter/ency/index.cfm
10 pasos en un trabajo
           de investigación
•   Selección del tema
•   Diseñar la estrategia de búsqueda
•   Preparar bosquejo
•   Identificar y localizar recursos
•   Evaluar
•   Acceder la información
•   Tomar notas
•   Utilizar la información
•   Sintetizar
•   Evaluar
¿Como citar en estilo APA?
Autor de la página. Fecha de publicación o
  revisión de la página, si esta disponible.
  Titulo de la página o lugar. Recuperado
  Fecha de acceso, de URL-dirección

Biblioteca Nacional de Estados Unidos. 12 de mayo
   de 2004. MedlinePlus. Recuperado 20 de mayo de
   2004 de
   http://www.nlm.nih.gov/medlineplus/spanish/ency/
   article/000802.htm
APA en Internet

Landmark Citation Machine

http://www.landmark-
http://www.landmark-
project.com/citation_machine/index.php

Investigación juridica

  • 1.
    Investigación Jurídica "Entre loshombres como entre las naciones, el respeto al derecho ajeno es la paz.“ Benito Juárez Preparado por Waleska Rivera Suárez Enero 2005
  • 2.
    ¿Qué es unainvestigación? Una investigación es un proceso formal y sistemático de pensar que emplea instrumentos y procedimientos especiales con miras a la resolución de problemas, a la búsqueda de respuestas en torno a una situación, o a la adquisición de nuevos conocimientos. Tamayo y Tamayo, Mario. (1998) El proceso de la investigación científica. 3a ed. México: Ed. Limusa.
  • 3.
    ESTRATEGIAS PARA HACERUN TRABAJO DE INVESTIGACIÓN EN LA BIBLIOTECA Tema Enciclopedias, Archivo Vertical, Bibliotecarios/ Catálogo, Buscar información general para aclarar Profesores Audiovisual, CD- dudas especialistas en ROM, Programas la materia Educativos, Internet Limite y organice su tema Materiales Recursos impresos y no LC Subject Catálogo no impresos Headings impresos Busque Revistas artículos Internet CD-ROM Lea y escriba borrador Material audiovisual Otras fuentes Bibliotecario Enciclopedias Programas Educativos Necesita más Manuales, información almanaques, atlas Bibliografías Diccionarios Biográfias Organización final , redacción de informe, tesis, tesinas y monografías Cite los recursos utilizados
  • 4.
    Pasos para haceruna investigación en línea Cuestionar o Preguntar Evaluar Planificar Sintetizar Agrupar Clasificar
  • 5.
    ¿Qué es una investigación jurídica? La investigación jurídica es la investigación que tiene por objeto el estudio del Derecho. Al realizar una investigación jurídica debe tenerse en cuenta que su especialidad radica en que el derecho ha contenido y contiene tres aspectos esenciales que lo individualizan: normatividad, facticidad y axiología. www.ventanalegal.com
  • 6.
    Aspectos esenciales de la investigación • Facticidad – se refiere a los hechos que dan lugar al nacimiento de ciertas normas y que, por tal razón son hechos regulados por el Derecho. Igualmente quedan contemplados los efectos históricos y sociales del derecho.
  • 7.
    Aspectos esenciales dela investigación • Normatividad – se refiere al ordenamiento (sin importar su vigencia) y su ciencia.
  • 8.
    Aspectos esenciales dela investigación • Axiología – hace referencia a la valoración social que se tiene de las normas jurídicas (injusta o justas) y a las concepciones prejuiciadas (valores que impulsan la creación o derogación de ciertas normas positivas).
  • 9.
    Puntos de vista •Histórico-jurídico - se refiere al seguimiento histórico de una institución jurídica (la familia, el contrato, las patentes, el estado, etc.) • Jurídico-comparativo – trata de establecer las semejanzas y/o diferencias entre instituciones jurídicas o sistemas jurídicos.
  • 10.
    Puntos de vista •Jurídico-descriptivo – consiste en aplicar “de manera pura” el método analítico a un tema jurídico, es decir, consiste en descomponerlo en tantas partes como sea posible. Esto implica que el tema debe ser, salvo que se persiga otro fin, muy bien delimitado (análisis de los requisitos para contraer matrimonio).
  • 11.
    Puntos de vista •Jurídico-explorativo – se trata de abrir camino para la realización de posteriores investigaciones (aspectos generales del derecho de autor). • Jurídico-propositivo – se caracteriza porque evalúa fallas de los sistemas o normas, a fin de proponer o aportar posibles soluciones.
  • 12.
    Puntos de vista •Jurídico-proyectivo – consiste en realizar una especie de predicción sobre el futuro de algún aspecto jurídico (sostener que el Derecho Penal en un tiempo no lejano pasará a ser competencia de entes supracionales).
  • 13.
    Fuentes de la investigación jurídica • Ley – representa la fuente jurídica formal por excelencia y suele ser tomada como fuente única y exclusiva de la investigación jurídica. • Doctrina – es una fuente de consulta inevitable, debido a que comprende la opinión de personas calificadas que siempre, de una manera u otra, influyen sobre el estado actual y futuro del Derecho.
  • 14.
    Fuentes de lainvestigación jurídica • Jurisprudencia – es una fuente importante pues representa o muestra el criterio constante de los órganos jurisdiccionales (suele pensarse que la jurisprudencia es el criterio aislado y a veces único, que emana de ciertas decisiones).
  • 15.
    Fuentes de lainvestigación jurídica • Realidad social – es la fuente más importante, no obstante ser la más compleja, ya que su análisis implica un alto grado de abstracción presente, o sea, requiere que el investigador tenga una alta capacidad para separar y unir hechos, ya que lo que se analiza es el presente y los hechos que pueden dar lugar a futuros sistemas jurídicos o instituciones jurídicas.
  • 16.
    ¿Cómo se organizala información jurídica? • Fuentes primarias – Los estatutos, regulaciones, ordenanzas y casos son todos ejemplos. Las fuentes primarias se utlizan para contestar preguntas.
  • 17.
    ¿Cómo se organizala información jurídica? • Fuentes secundarias – las enciclopedias y libros sobre temas específicos (tratados) son ejemplos de fuentes secundarias. Las fuentes secundarias proveen información general y le pueden recomendar fuentes primarias para contestar sus preguntas.
  • 18.
    Recursos bibliográficos Correo Fotos electrónico Bibliotecarios Cartas DVD Bibliográfia Entrevistas Atlas Internet Profesores Manuales Videos Periódicos Revistas Diccionarios Programs educativos Enciclopedias Micropelicula Película Documentos Archivo vertical CD-Rom
  • 19.
    Fuentes formales delDerecho • Derecho federal – Constitución de EE.UU. – Leyes del Congreso – Tratados internacionales – Reglamentos administrativos
  • 20.
    Fuentes formales delDerecho • Derecho puertorriqueño – Constitución del ELA – La Ley • Leyes ordinarias – especiales y generales • Reglamentos administrativos • Ordenanzas municipales • La equidad – Principios generales del Derecho – Usos y costumbres aceptadas
  • 21.
  • 22.
    • Leyes • DPR •JTS • Diccionarios
  • 23.
    Revistas Publican artículosde catedráticos, abogados postulantes, magistrados y estudiantes de Derechos sobre una gama amplia de temas legales. Tienen funciones valorativas, informativas, investigativas y creadoras.
  • 24.
    Digestos Son índices temáticosde jurisprudencia. A través de estos se pueden localizar referencias a la jurisprudencia que trate sobre cierto asunto jurídico; bajo cada tópico y subtópico de un digesto se enumeran los nombres y citas de cada decisión judicial y un breve resumen de un párrafo o una oración que ofrece una idea de la doctrina de cada caso.
  • 25.
    Citarios Son instrumentos debúsqueda que sirven para identificar las fuentes bibliográficas en que se cita alguna autoridad previamente identificada como pertinente a un problema de investigación. Ej. Shepard’s Puerto Rico Citations
  • 26.
  • 27.
    JTS- Jurisprudencia del Tribunal Supremo de PR Base de datos virtual en la que puedes encontrar información legal, como leyes de PR anotadas (LPRA) y Decesiones del Tribunal Supremo de PR (DPR), códigos y otros documentos de carácter legal.
  • 28.
    Social Science FullText Indiza sobre 350 revistas académicas y revistas populares en el campo de las ciencias sociales desde 1995.
  • 29.
    Wilson Omni FullText Index to Legal Periodical Provee resúmenes, citas bibliográficas y textos completos de información legal.
  • 30.
    Global Legal InformationNetwork (GLIN) Índice de leyes, regulaciones y otros recursos legales complementarios de los países miembros. Esta disponible a tráves de la Biblioteca del Congreso de los EU. http://www.loc.gov/law/glin/
  • 31.
    LexJuris Esta base incluyelas Leyes de PR Anotadas, Jurisprudencia del Tribunal Supremo de PR, Reglamentos de Agencias de Gobierno de PR enlaces a los portales de los Tribunales y ordenanzas municipales, ect. http://www.lexjuris.com/
  • 32.
    PRLEX Incluye las Leyesde PR, DPR, opiniones y Desiciones del Tribunal Supremo de PR, con un breve resumen que le permitirá localizar la opinión. http://prlex.com/
  • 33.
    Westlaw Westlaw es unsistema computadorizado que contiene el texto completo de leyes, jurisprudencia y reglamentos administrativos, estatales y federales de los Estados Unidos. Incluye además servicios de hojas sueltas, una amplia selección de artículos de revistas jurídicas y fuentes primarias de derecho extranjero. Este servicio permite efectuar búsqueda por el sistema de llaves (Key Numbers), desarrollado y utilizado tradicionalmente por West Group en sus publicaciones impresas. Westlaw ofrece también el servicio de KeyCite como citario a sus colecciones de legislación y jurisprudencia.
  • 34.
    Puerto Rico Online Formaparte de las colecciones de Lexis Law Publishing. Entre las varias opciones que ofrece en su menú, se encuentra información actualizada en español o inglés sobre lo siguiente: – Reseñas de los reglamentos promulgados en Puerto Rico a partir del 1957 hasta el presente. – Secciones de L.P.R.A. enmendadas. – Resúmenes de los proyectos de ley radicados en la Legislatura de Puerto Rico desde el 1985 al presente, organizados entre otros por tema, número y autor. – Inventario de historiales legislativos. – Calendario de las vistas públicas a celebrarse en la Legislatura de Puerto Rico durante la semana en curso.
  • 35.
    Lexis-Nexis Lexis es unsistema computadorizado que contiene el texto íntegro de leyes, jurisprudencia y reglamentos administrativos, estatales y federales de los Estados Unidos. Da acceso también a las decisiones del Reino Unido, Australia, Nueva Zelandia, Francia y la Unión Europea. Contiene también una amplia selección de artículos de revistas jurídicas. Lexis-Nexis incluye el servicio de Shepard's Citations. Lexis-Nexis incluye una base de datos sobre Puerto Rico la cual incluye las Leyes de Puerto Rico Anotadas (L.P.R.A.), las decisiones del Tribunal Supremo de Puerto Rico (D.P.R.) desde 1948 y algunas decisiones del Circuito de Apelaciones de Puerto Rico entre otras. Incluye además información de índole general. Contiene el texto completo de cientos de periódicos, revistas, servicios de noticias, boletines, informes de la bolsa de valores, revistas médicas, documentos públicos, etc. Estas fuentes de información son muy útiles para completar y actualizar la investigación jurídica.
  • 36.
    La Ley Actualidad Estésistema de investigación jurídica de España presenta en cuatro discos compactos bases de datos de legislación, jurisprudencia española, bibliografías. El disco de legislación contiene información desde el 1967 con referencias a La Ley, Boletín Oficial del Estado y a las colecciones de Aranzadi. El disco de jurisprudencia incluye los resúmenes completos de las sentencias del Tribunal Constitucional, Tribunal Supremo, Tribunal Central de Trabajo, Resoluciones de la División General de los Registros y del Notariado y otros tribunales de España, desde el 1980. El servicio se actualiza trimestralmente.
  • 37.
    Otros recursos enlínea • Tribunal General de PR – www.tribunalpr.org • Findlaw – www.findlaw.com • Tribunal General de Justicia – www.ici-cij.org • Virtual Canadian Law Library – www.droit.umontreal.ca/doc/bibio/en • Biblioteca del Congreso – www.loc.gov
  • 38.
    Otros recursos enlínea • Berkeley University – http://www.lib.berkeley.edu/TeachingLib/Guide s/Internet/ThingsToKnow.html • Legal Research Guide – http://www.virtualchase.com/resources/index.s html • Legal Information Institute – http://www.law.cornell.edu/ • Nolo’s Legal Encyclopedia – http://www.nolo.com/lawcenter/ency/index.cfm
  • 39.
    10 pasos enun trabajo de investigación • Selección del tema • Diseñar la estrategia de búsqueda • Preparar bosquejo • Identificar y localizar recursos • Evaluar • Acceder la información • Tomar notas • Utilizar la información • Sintetizar • Evaluar
  • 40.
    ¿Como citar enestilo APA? Autor de la página. Fecha de publicación o revisión de la página, si esta disponible. Titulo de la página o lugar. Recuperado Fecha de acceso, de URL-dirección Biblioteca Nacional de Estados Unidos. 12 de mayo de 2004. MedlinePlus. Recuperado 20 de mayo de 2004 de http://www.nlm.nih.gov/medlineplus/spanish/ency/ article/000802.htm
  • 41.
    APA en Internet LandmarkCitation Machine http://www.landmark- http://www.landmark- project.com/citation_machine/index.php