LA CONTABILIDAD
Estudiante:
Elianny Saray Mogollón Principal
CI:30353154
1103
BARQUISIMETO, 06 DE AGOSTO 2021
INTRODUCCIÓN
Desde el principio de los tiempos la humanidad ha tenido y tiene que mantener un
orden en cada aspecto y más aun en materia económica, utilizando medios muy
elementales al principio, para luego emplear medios y prácticas avanzadas para facilitar
el intercambio y/o manejo de sus operaciones.
La contabilidad nace con la necesidad que tiene toda persona natural o jurídica
que tenga como actividad: el comercio, la industria, prestación de servicios, finanzas, etc.
De poder generar información de los recursos que posee; y poder entender si llego o no a
los objetivos trazados.
Se define como un conjunto de sistemas adaptados para clasificar los hechos
económicos que ocurren en un negocio. De tal manera que, se constituya en el eje
central para llevar a cabo los diversos procedimientos que conducirán a la obtención del
máximo rendimiento económico que implica el constituir una empresa determinada.
De modo que, el presente trabajo contiene una visión introductoria en torno a la reseña
histórica de la contabilidad.
EVOLUCIÓN HISTÓRICA.
Para remontar a los orígenes de la contabilidad es necesario recordar que las más antiguas
civilizaciones conocían operaciones aritméticas rudimentarias llegando muchas de estas
operaciones a crear elementos auxiliares para contar, sumar restar, etc. Tomando en
cuenta unidades de tiempo como el año, mes y día. Una muestra del desarrollo de estas
actividades es la creación de la moneda como único instrumento de intercambio.
De tal manera que se puede aseverar que los orígenes de la contabilidad son tan antiguos
como el hombre, por lo tanto, la historia de la contabilidad merece el estudio detallado de
cada etapa:
1. Un período empírico : comprende desde la antigüedad y la alta edad media hasta
1202, fecha del “Liber Abaci ” de Leonardo Fibonacci de pisa.
2. Período de génesis y aparición de la partida doble : que se inicia con la
revitalización del comercio como consecuencia de las cruzadas, en el siglo xiii y
se extiende hasta la publicación de la obra de Pacioli en 1494.
3. Período de expansión y consolidación de la partida doble, en el que no hay avances
técnicos ni científicos de importancia que se extiende hasta la primera mitad del
siglo xix. De 1494 a 1840 se señala como el período del centrismo, las doctrinas
contables se ocupan sólo del campo referido a la técnica de las anotaciones en
partida doble. Esta escuela limita la contabilidad al estudio y explicación del
funcionamiento de las cuentas.
4. Período científico que comienza en el siglo xix y se extiende hasta nuestros días
APORTE QUE HIZO LUCA PACIOLI A LA CONTABILIDAD
En su obra publicada en el año 1942 y llamada Tractus XI-Practicularis de
computis et scripturis, Luca nos aconseja el uso de cuatro libros. Inventario y balanceo,
borrador o comprobantes, diario y mayor. Los cuales aún se utilizan hoy en día. Su
máximo aporte fue la partida doble, donde define las reglas principio matemático del
dicho método.
✓ No hay deudor sin acreedor.
✓ La suma que se adeuda a una o varias cuentas ha de ser igual a lo que se ahorra.
✓ Todo el que recibe deber a la persona que da o entrega.
✓ Todo valor que ingresa es deudor y todo valor que sale es acreedor.
✓ Toda pérdida es deudora y toda ganancia acreedora
✓ El saldo representa el valor de la cuenta y se obtiene de la diferencia entre él debe
y el haber, pudiendo resultar saldo deudor o acreedor.
Que lo hizo conocer como el padre de la contabilidad
Es considerado el padre de la contabilidad por se el precursor de la probabilidad
y además de ser el primero en organizar y sistematizar los procesos contables.
CONCLUSIÓN
Como conclusión podemos decir que es de gran importancia conocer el origen de la
contabilidad por las grandes aportaciones a nuestra carrera profesional.
Gracias a nuestra investigación logramos conocer los avances de la contabilidad, así
como los personajes que han destacado en dicho avance, y gracias a las aportaciones
hechas por dichos personajes hoy en día tenemos un conocimiento más amplio de los
orígenes de la contabilidad.
BIBLIOGRAFÍA
https://es.scribd.com/document/511352385/I-Unidad-Contabilidad-I
https://aleph.org.mx/cual-fue-el-aporte-de-luca-pacioli-en-la-contabilidad
https://www.bbc.com/mundo/noticias-41284594
https://escuelacontable.com/contabilidad-basica/el-padre-de-la-contabilidad-luca-
pacioli/
CONCEPTO DE CONTABILIDAD
La contabilidad es una ciencia que tiene como objetivo estudiar cuantitativamente
una empresa, tanto estática como dinámicamente, con el fin de obtener la dirección
correcta de la riqueza que la genera.
USUARIOS DE LA INFORMACIÓN FINANCIERA.
1. Accionistas o propietarios: Esperan los resultados para ver si reciben
dividendo y ven correspondida su inversión.
2. Directores: Tienen vinculados sus salarios con los logros de la empresa en
cuanto a rentabilidad, objetivos comerciales o de actividad.
3. Gerente: Dirige, gestiona y administra una empresa.
4. Empleados: Son todas aquellas personas que se encuentra trabajando para
la empresa.
5. Banca: Admiten dinero en forma de depósito para posteriormente, a base
de recursos propios, conceder créditos, descuentos y otras operaciones
financieras.
6. Prestamistas: Bancos o instituciones financieras interesadas en conocer la
solvencia de una empresa y otorgar financiamiento.
7. Inversionistas: Quieren conocer sobre la empresa para participar en ella y
obtener rentabilidad.
8. Clientes: Son todas aquellas personas o empresa que reciben un servicio o
un bien a cambio de una retribución monetaria.
9. Proveedores: Son los encargados de proporcionar bienes o servicios
relacionados con el ramo de la empresa.
10. Administración Pública (Tributos, IVSS, INCES entre otros): Se nutre de
los impuestos directos e indirectos.
11. Competencia: Se refiere a las empresas que tienen una rivalidad comercial
dentro del mercado.
12. Público en general: Está referido a todas las personas que, de una u otra
forma, están relacionadas con la empresa.
Diferencia de los usuarios de información financiera:
Los usuarios internos depende el funcionamiento y la toma de decisiones de la
empresa mientras que los usuarios externos se encargan de que la empresa pueda recibir
créditos, que ayudan al manejo de la empresa.
RELACIONES DE LA CONTABILIDAD CON OTRAS DISCIPLINAS
La Administración, mediante los procedimientos que sugiere la buena gerencia de
las empresas, establece que uno de los objetivos de la contabilidad debe ser suministrar
información para maximizar el aprovechamiento de los recursos mediante la adecuada
distribución de los mismos con la mejor administración.
El Derecho es una de las disciplinas que tiene una mayor relación con la
contabilidad por intermedio de sus diferentes ramas.
1. Así tenemos el derecho mercantil, que regula todo lo referente a las actividades
mercantiles en general, desde el momento en que se constituye una sociedad, hasta su
liquidación.
2. El derecho laboral, regula todas las relaciones que una empresa o patrono tiene
con sus trabajadores. La ley orgánica del trabajo, establece diferentes obligaciones para
los patronos que la contabilidad debe registrar periódicamente, el derecho que adquieren
los trabajadores sobre sus prestaciones sociales, la ley del instituto nacional de
cooperación educativa (INCE), la ley del seguro social obligatorio y la ley de ahorro
habitacional, entre otras.
3. El derecho tributario, regula todas las obligaciones que tienen las empresas por
tributos que son establecidos en diferentes leyes, como lo son la ley del impuesto sobre
la renta, la ley del impuesto al consumo suntuario y a las ventas al mayor y las ordenanzas
municipales especialmente las de patente de industria y comercio, para la cual la
contabilidad establece los respectivos registros y tratamientos.
La Economía, mediante dos (2) ramas la macroeconomía y la microeconomía,
ayuda a entender las operaciones que se deben registrar y que la contabilidad debe
informar por medio de su inclusión en los estados financieros.
La economía permite a la contabilidad conocer los hechos económicos como la
devaluación, la inflación, entre otros, genera que los estados financieros se vean afectados
por los fenómenos económicos, le da al contador el manejo de recursos económicos como
trabajo, capital, entre otros.
Las Finanzas, informan en muchos casos las decisiones que toma una empresa y
que tienen incidencia en el cambio de los activos, pasivos y el patrimonio, por lo cual,
toda decisión que se tome en el área financiera, debe estar soportada por análisis de los
estados financieros que emite la contabilidad.
La Informática es la disciplina que auxilia a la contabilidad al poner al servicio de
ésta, todos los avances que proporciona la tecnología para el procesamiento de la
información financiera, con la utilización de los programas de contabilidad.
La Matemática, se relaciona con la contabilidad por cuanto ayuda suministrando
métodos cuantitativos para calcular razones y proporciones que se derivan de las
diferentes partidas de los estados financieros o para establecer un punto de equilibrio entre
ingresos, costos y gastos.
La Estadística auxilia a la contabilidad, ya que el uso o empleo de cálculos de tipo
estadístico, permite establecer diferentes registros contables que afectan los estados
financieros; un ejemplo se tiene cuando se desea proyectar las cifras de los estados
financieros o al efectuar una selección de una muestra representativa de movimientos o
partidas de una cuenta.
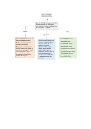
MAPA CONCEPTUAL SOBRE LA CONTABILIDAD, SUS OBJETIVOS,
IMPORTANCIA Y TIPOS.
La contabilidad

La contabilidad

  • 1.
    LA CONTABILIDAD Estudiante: Elianny SarayMogollón Principal CI:30353154 1103 BARQUISIMETO, 06 DE AGOSTO 2021
  • 2.
    INTRODUCCIÓN Desde el principiode los tiempos la humanidad ha tenido y tiene que mantener un orden en cada aspecto y más aun en materia económica, utilizando medios muy elementales al principio, para luego emplear medios y prácticas avanzadas para facilitar el intercambio y/o manejo de sus operaciones. La contabilidad nace con la necesidad que tiene toda persona natural o jurídica que tenga como actividad: el comercio, la industria, prestación de servicios, finanzas, etc. De poder generar información de los recursos que posee; y poder entender si llego o no a los objetivos trazados. Se define como un conjunto de sistemas adaptados para clasificar los hechos económicos que ocurren en un negocio. De tal manera que, se constituya en el eje central para llevar a cabo los diversos procedimientos que conducirán a la obtención del máximo rendimiento económico que implica el constituir una empresa determinada. De modo que, el presente trabajo contiene una visión introductoria en torno a la reseña histórica de la contabilidad.
  • 3.
    EVOLUCIÓN HISTÓRICA. Para remontara los orígenes de la contabilidad es necesario recordar que las más antiguas civilizaciones conocían operaciones aritméticas rudimentarias llegando muchas de estas operaciones a crear elementos auxiliares para contar, sumar restar, etc. Tomando en cuenta unidades de tiempo como el año, mes y día. Una muestra del desarrollo de estas actividades es la creación de la moneda como único instrumento de intercambio. De tal manera que se puede aseverar que los orígenes de la contabilidad son tan antiguos como el hombre, por lo tanto, la historia de la contabilidad merece el estudio detallado de cada etapa: 1. Un período empírico : comprende desde la antigüedad y la alta edad media hasta 1202, fecha del “Liber Abaci ” de Leonardo Fibonacci de pisa. 2. Período de génesis y aparición de la partida doble : que se inicia con la revitalización del comercio como consecuencia de las cruzadas, en el siglo xiii y se extiende hasta la publicación de la obra de Pacioli en 1494. 3. Período de expansión y consolidación de la partida doble, en el que no hay avances técnicos ni científicos de importancia que se extiende hasta la primera mitad del siglo xix. De 1494 a 1840 se señala como el período del centrismo, las doctrinas contables se ocupan sólo del campo referido a la técnica de las anotaciones en partida doble. Esta escuela limita la contabilidad al estudio y explicación del funcionamiento de las cuentas. 4. Período científico que comienza en el siglo xix y se extiende hasta nuestros días APORTE QUE HIZO LUCA PACIOLI A LA CONTABILIDAD En su obra publicada en el año 1942 y llamada Tractus XI-Practicularis de computis et scripturis, Luca nos aconseja el uso de cuatro libros. Inventario y balanceo, borrador o comprobantes, diario y mayor. Los cuales aún se utilizan hoy en día. Su máximo aporte fue la partida doble, donde define las reglas principio matemático del dicho método. ✓ No hay deudor sin acreedor. ✓ La suma que se adeuda a una o varias cuentas ha de ser igual a lo que se ahorra.
  • 4.
    ✓ Todo elque recibe deber a la persona que da o entrega. ✓ Todo valor que ingresa es deudor y todo valor que sale es acreedor. ✓ Toda pérdida es deudora y toda ganancia acreedora ✓ El saldo representa el valor de la cuenta y se obtiene de la diferencia entre él debe y el haber, pudiendo resultar saldo deudor o acreedor. Que lo hizo conocer como el padre de la contabilidad Es considerado el padre de la contabilidad por se el precursor de la probabilidad y además de ser el primero en organizar y sistematizar los procesos contables.
  • 5.
    CONCLUSIÓN Como conclusión podemosdecir que es de gran importancia conocer el origen de la contabilidad por las grandes aportaciones a nuestra carrera profesional. Gracias a nuestra investigación logramos conocer los avances de la contabilidad, así como los personajes que han destacado en dicho avance, y gracias a las aportaciones hechas por dichos personajes hoy en día tenemos un conocimiento más amplio de los orígenes de la contabilidad. BIBLIOGRAFÍA https://es.scribd.com/document/511352385/I-Unidad-Contabilidad-I https://aleph.org.mx/cual-fue-el-aporte-de-luca-pacioli-en-la-contabilidad https://www.bbc.com/mundo/noticias-41284594 https://escuelacontable.com/contabilidad-basica/el-padre-de-la-contabilidad-luca- pacioli/
  • 6.
    CONCEPTO DE CONTABILIDAD Lacontabilidad es una ciencia que tiene como objetivo estudiar cuantitativamente una empresa, tanto estática como dinámicamente, con el fin de obtener la dirección correcta de la riqueza que la genera. USUARIOS DE LA INFORMACIÓN FINANCIERA. 1. Accionistas o propietarios: Esperan los resultados para ver si reciben dividendo y ven correspondida su inversión. 2. Directores: Tienen vinculados sus salarios con los logros de la empresa en cuanto a rentabilidad, objetivos comerciales o de actividad. 3. Gerente: Dirige, gestiona y administra una empresa. 4. Empleados: Son todas aquellas personas que se encuentra trabajando para la empresa. 5. Banca: Admiten dinero en forma de depósito para posteriormente, a base de recursos propios, conceder créditos, descuentos y otras operaciones financieras. 6. Prestamistas: Bancos o instituciones financieras interesadas en conocer la solvencia de una empresa y otorgar financiamiento. 7. Inversionistas: Quieren conocer sobre la empresa para participar en ella y obtener rentabilidad. 8. Clientes: Son todas aquellas personas o empresa que reciben un servicio o un bien a cambio de una retribución monetaria. 9. Proveedores: Son los encargados de proporcionar bienes o servicios relacionados con el ramo de la empresa. 10. Administración Pública (Tributos, IVSS, INCES entre otros): Se nutre de los impuestos directos e indirectos. 11. Competencia: Se refiere a las empresas que tienen una rivalidad comercial dentro del mercado.
  • 7.
    12. Público engeneral: Está referido a todas las personas que, de una u otra forma, están relacionadas con la empresa. Diferencia de los usuarios de información financiera: Los usuarios internos depende el funcionamiento y la toma de decisiones de la empresa mientras que los usuarios externos se encargan de que la empresa pueda recibir créditos, que ayudan al manejo de la empresa. RELACIONES DE LA CONTABILIDAD CON OTRAS DISCIPLINAS La Administración, mediante los procedimientos que sugiere la buena gerencia de las empresas, establece que uno de los objetivos de la contabilidad debe ser suministrar información para maximizar el aprovechamiento de los recursos mediante la adecuada distribución de los mismos con la mejor administración. El Derecho es una de las disciplinas que tiene una mayor relación con la contabilidad por intermedio de sus diferentes ramas. 1. Así tenemos el derecho mercantil, que regula todo lo referente a las actividades mercantiles en general, desde el momento en que se constituye una sociedad, hasta su liquidación. 2. El derecho laboral, regula todas las relaciones que una empresa o patrono tiene con sus trabajadores. La ley orgánica del trabajo, establece diferentes obligaciones para los patronos que la contabilidad debe registrar periódicamente, el derecho que adquieren los trabajadores sobre sus prestaciones sociales, la ley del instituto nacional de cooperación educativa (INCE), la ley del seguro social obligatorio y la ley de ahorro habitacional, entre otras. 3. El derecho tributario, regula todas las obligaciones que tienen las empresas por tributos que son establecidos en diferentes leyes, como lo son la ley del impuesto sobre la renta, la ley del impuesto al consumo suntuario y a las ventas al mayor y las ordenanzas municipales especialmente las de patente de industria y comercio, para la cual la contabilidad establece los respectivos registros y tratamientos. La Economía, mediante dos (2) ramas la macroeconomía y la microeconomía, ayuda a entender las operaciones que se deben registrar y que la contabilidad debe informar por medio de su inclusión en los estados financieros.
  • 8.
    La economía permitea la contabilidad conocer los hechos económicos como la devaluación, la inflación, entre otros, genera que los estados financieros se vean afectados por los fenómenos económicos, le da al contador el manejo de recursos económicos como trabajo, capital, entre otros. Las Finanzas, informan en muchos casos las decisiones que toma una empresa y que tienen incidencia en el cambio de los activos, pasivos y el patrimonio, por lo cual, toda decisión que se tome en el área financiera, debe estar soportada por análisis de los estados financieros que emite la contabilidad. La Informática es la disciplina que auxilia a la contabilidad al poner al servicio de ésta, todos los avances que proporciona la tecnología para el procesamiento de la información financiera, con la utilización de los programas de contabilidad. La Matemática, se relaciona con la contabilidad por cuanto ayuda suministrando métodos cuantitativos para calcular razones y proporciones que se derivan de las diferentes partidas de los estados financieros o para establecer un punto de equilibrio entre ingresos, costos y gastos. La Estadística auxilia a la contabilidad, ya que el uso o empleo de cálculos de tipo estadístico, permite establecer diferentes registros contables que afectan los estados financieros; un ejemplo se tiene cuando se desea proyectar las cifras de los estados financieros o al efectuar una selección de una muestra representativa de movimientos o partidas de una cuenta. MAPA CONCEPTUAL SOBRE LA CONTABILIDAD, SUS OBJETIVOS, IMPORTANCIA Y TIPOS.