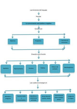
Las funciones del lenguaje



                                                         Permite



                                         La comunicación real positiva o negativa


                                                       Cumple con




            Objetivos                                   Propósitos                                  Y servicios al
                                                                                                     comunicar




                                                 Creando como función




                                                                                      Fática o de           Metalingüística
Apelativa                                    Emotiva            Poética
                  Representativa                                                       contacto




                                               Las cuales se encargan en




                        Sucesos reales         Identificar y                               Comunicación
   Mandato y                                                         Atrae atención                               Código de
                              y                exteriorizar                                entre receptor
   pregunta                                                          cuento, novela                               la lengua
                        comprobables             actitudes                                     emisor
                                               sentimiento
                                                      s

Las funciones del lenguaje

  • 1.
    Las funciones dellenguaje Permite La comunicación real positiva o negativa Cumple con Objetivos Propósitos Y servicios al comunicar Creando como función Fática o de Metalingüística Apelativa Emotiva Poética Representativa contacto Las cuales se encargan en Sucesos reales Identificar y Comunicación Mandato y Atrae atención Código de y exteriorizar entre receptor pregunta cuento, novela la lengua comprobables actitudes emisor sentimiento s