LECHE EN POLVO
La leche en polvo o leche deshidratada se obtiene mediante
la deshidratación de leche pasteurizada. Este proceso se lleva a cabo en torres
especiales de atomización, en donde el agua que contiene la leche es evaporada,
obteniendo un polvo de color blanco amarillento que conserva las propiedades naturales
de la leche. Para beberla, el polvo debe disolverse en agua potable. Este producto es de
gran importancia ya que, a diferencia de la leche fluida, no precisa ser conservada en frío
y por lo tanto su vida útil es más prolongada. Presenta ventajas como ser de menor coste
y de ser mucho más fácil de almacenar. A pesar de poseer las propiedades de la leche
natural, nunca tiene el mismo sabor de la leche fresca. Se puede encontrar en tres clases
básicas: entera, semi-descremada y descremada. Además puede o no estar fortificada
con vitaminas A y D. La leche en polvo contiene un elevado contenido en calcio. Así por
100 g de leche entera en polvo se obtienen 909 mg de calcio frente a los 118 mg que se
obtienen por la misma cantidad de leche entera. Solamente ciertos quesos superan estas
tasas tan elevadas de calcio, como el Emmental 1180 mg o el Parmesano rallado 1027
mg.
HISTORIA
La leche en polvo fue producida por primera vez en 1802 por el doctor ruso Osip
Krichevsky. Se halla abundantemente en muchos países en vías de desarrollo a causa de
su bajo costo de transporte y almacenamiento (ya que no requiere refrigeración), doce
meses si se empaqueta en bolsas de 25 kg y de seis meses en el caso de paquetes de
200 y 400 kg (la cantidad del producto en el envase es un factor importante). Al igual que
otros productos secos, es considerada no-perecedera y es preferida por
supervivencialistas, y otras personas que necesitan alimentos no perecederos fáciles de
preparar.
PROCESADO
La característica principal del procesado es la atomización (el denominado sistema spray).
El procesado depende en gran parte de la temperatura necesaria para su elaboración,
que suele ser por regla general alta (180 °C), media o baja (temperatura
de pasteurización). Se vigila en todo momento la existencia de gérmenes o de impurezas
que induzcan a una disminución de la calidad del producto final. El proceso de
deshidratación es capaz de reducir al 50% de los contenidos hídricos existentes en el
contenido de la leche inicialmente. El envasado más efectivo para este producto lácteo es
el de envases de hojalata al que se le suele añadir una cierta cantidad de dióxido de
carbono. Una de las mayores industrias en el procesado y producción de la leche en polvo
es la multinacional de la alimentación Nestlé.
NUTRICION
Hoy en día la leche en polvo forma parte de ser uno de los primeros candidatos a
ser alimentos funcionales y por esta razón se le suelen añadir vitaminas A y D3. La leche
en polvo puede contener hasta un máximo de un 4% de materia grasa (la mayoría de la
leche en polvo se elabora a partir de leche descremada), siendo un tercio
aproximadamente de su peso de proteína. La leche en polvo se considera
extremadamente digestible y por esta razón se aconseja para aquellas personas que
deban hacer esfuerzos prolongados.
USOS
Este tipo de leche es comúnmente usada en preparaciones al horno, en aquellas recetas
donde la leche líquida puede hacer que la preparación quede demasiado ligera. Se
emplea generalmente con agua caliente, que le hace recobrar en apariencia el aspecto
original de la leche. Con casi 125 g de leche en polvo se puede reconstruir casi un litro de
leche líquida, es decir, por cada kilogramo del producto disecado se llega a obtener ocho
litros de leche para el consumo.
También se puede utilizar como si fuese un sustituto de crema para café en polvo dando
como resultado un café con leche al gusto
Leche en Polvo
Es el producto obtenido por deshidratación de leche pasteurizada, que se presenta como
un polvo uniforme, sin grumos, de color blanco amarillento. Contiene todos los
componentes naturales de la leche normal y, si bien puede variar su tenor graso - entera,
parcialmente descremada o descremada-, no puede contener sustancias conservantes ni
antioxidantes. Para su correcta preparación se debe utilizar agua segura, previamente
hervida, a la cual se le vierte la leche en polvo.
Elaboración
Luego que la leche ya ha sido higienizada, estandarizada, pasteurizada y enfriada (1), se
procede a realizar su concentración en un equipo que se denomina evaporador (2). Este
equipo trabaja bajo condiciones de vacío, es decir a presiones menores a la atmosférica
logrando evaporar o extraer alrededor del 85% del agua de la leche, a temperaturas entre
50° y 70° C. Así se evita alterar sus propiedades nutritivas y características organolépticas
originales.
El evaporador produce una corriente continua de concentrado que contiene 50% de
materia seca (sólidos de leche) y todavía 50% de agua.
Este concentrado pasa a un sistema de tanques balanceadores (3), que hacen de nexo
entre el evaporador y la siguiente etapa de secado (4). De allí es tomado por una bomba
de alta presión y enviado a la denominada cámara spray (5), constituida básicamente por
un gran cilindro de acero inoxidable cerrado, que termina en un cono en su parte inferior,
donde continuará la eliminación de agua de la leche. Luego, ingresa la leche concentrada
a través de un dispositivo que se llama atomizador donde se transforma en finas gotitas,
las que al ponerse en contacto con una corriente continua de aire caliente se convierten,
de manera instantánea, en pequeñas partículas de polvo. La evaporación instantánea
protege a la gota de leche de sobrecalentamientos para conservar sus propiedades
originales.
El polvo es recolectado por las tolvas (6), para luego ser descargado en un post-secador o
acondicionador denominado «vibro» (7) que le da las características finales de humedad y
temperatura para su correcta conservación, luego pasa por la zaranda (8) y, finalmente,
es envasado (9).
Según el tratamiento térmico que se le de a la leche fluida, se clasifica en leches en polvo
«Low Heat», «Medium Heat» o «High Heat» significan baja, media o alta temperatura de
tratamiento térmico.
También puede hablarse de leche en polvo aglomerada, y esto significa que el proceso
logra que las pequeñas partículas de polvo se peguen entre sí para lograr forma canales
internos o intersticios que permitirán luego una más fácil reconstitución.
Otra variedad, son las leches en polvo denominadas «Instantáneas», estas
complementan la aglomeración antes descripta con la adición de un emulcionante natural
como la lecitina, que en pequeñas cantidades facilita la unión entre la fase grasa de la
leche y el agua.
TEMA.
LECHE EN POLVO O LECHE DESHIDRATADA.
1. MATERIA PRIMA Y MATERIALES COMPLEMENTARIOS.
Leche.
Azúcar.
Aditivos.
(Vitaminas.)
(Minerales.)
(Grasas.)
(Mezcladores.)
2. EQUIPOS UTILIZADOS INCLUYENDO LAS CONDICIONES DE OPERACIÓN.
Para el precalentamiento:
Tubos en espiral.
Tubos rectos.
Para la pasterización:
Tubos en espiral.
Tubos rectos.
Intercambiadores de calor a placa.
Directores:
DSI
Atomización sobre atmósfera de vapor controlada.
Para la Evaporación:
Para la Homogeneización:
Para el Secado:
Cámara de secado.
Vibrofluidizador.
Ciclones.
Refrigeración:
Capucho aislante.
Limpiador de latas.
Esterilizador ultravioleta.
Repartidor de cucharas.
3. DESCRIPCION DEL PROCESO DETALLADO.
El primer cuidado que tomamos es verificar la salud del ganado del cual obtenemos la
leche fresca, pues es claro que una vaca sana da leche de calidad, además de que la
cantidad de litros que genera es mayor, lo cual, por cierto, es benéfico, no sólo para
nosotros, sino también para los propietarios de los animales. Para ello, damos asesoría y
capacitación a los ganaderos sobre el cuidado elemental de sus animales,
recomendándoles dietas, métodos de ordeña y limpieza, entre otras cosas.
Al hablar de los métodos de ordeña podemos decir que, existen desde lo más rústico y
convencional hasta los sistemas altamente automatizados (que llegan a ofrecer muchas
ventajas como mayor higiene, velocidad y conservación de la leche, ya que no se expone
al ambiente, evitando así cualquier contacto con microorganismos u otro tipo de
contaminación que pueda dañarla).
Los sistemas de ordeña automatizados cuentan con censores y controles de alta
confiabilidad.
Refrigeración. Una vez ordeñada la vaca, es importante refrigerar la leche por debajo de
los 4° C, para evitar que los... [continua]
LECHE EN POLVO
La leche en polvo es un ingrediente fundamental para la producción de chocolate. No sólo
determina el sabor del chocolate, sino que también influye en el proceso de producción y
tiene un gran impacto económico. Desde hace más de cien años la industria del chocolate
utiliza principalmente leche en polvo obtenida mediante secado de rodillo. La leche en
polvo obtenida mediante secado de rodillo contiene una gran cantidad de grasas que
hacen posible reducir el uso de la costosa manteca de cacao en el chocolate. El sabor
especial a caramelo de la leche en polvo obtenida mediante secado de rodillo es
importante para la fabricación del chocolate y le da un exclusivo sabor. Por otra parte,
este tipo de leche en polvo tiene un efecto positivo sobre las propiedades de fluidez de la
masa de chocolate. Estas características son de vital importancia para el proceso de
producción. Todas estas ventajas hacen que la leche en polvo obtenida mediante secado
de rodillo sea un componente indispensable del chocolate con leche.
LECHE EN POLVO PROCESO DE ELABORACIÓN
El proceso involucra diferentes personas y etapas tanto internas como externas, en las que siempre
se intenta asegurar la alta calidad del producto terminado.
El primer cuidado que tomamos es verificar la salud del ganado del cual obtenemos la
leche fresca, pues es claro que una vaca sana da leche de calidad, además de que la
cantidad de litros que genera es mayor, lo cual, por cierto, es benéfico, no sólo para
nosotros, sino también para los propietarios de los animales. Para ello, damos asesoría y
capacitación a los ganaderos sobre el cuidado elemental de sus animales,
recomendándoles dietas, métodos de ordeña y limpieza, entre otras cosas. Ordeña Al
hablar de los métodos de ordeña podemos decir que, existen desde lo más rústico y
convencional (que es de manera manual, usado generalmente por personas con poco
ganado) hasta los sistemas altamente automatizados (que llegan a ofrecer muchas
ventajas como mayor higiene, velocidad y conservación de la leche, ya que no se expone
al ambiente, evitando así cualquier contacto con microorganismos u otro tipo de
contaminación que pueda dañarla).Refrigeración. Una vez ordeñada la vaca, es
importante refrigerar la leche por debajo de los 4° C, para evitar que los microorganismos
que pudiera contener empiecen a degradarla y descomponerla. Para ello, se utilizan
tanques enfriadores que cuentan con un agitador, el cual evita que se separe la grasa de
la leche, o capuchones aislantes cuando se deposita en botes.
PROYECTOS PRELIMINARES PARA LAS PLANTAS INDUSTRIALES
PLANTA ENLATADORA DE LECHE EN POLVO
INTRODUCCIÓN
Años de investigación en el campo de la nutrición demostró que la leche es uno de los
mejores suministros de proteína disponible. El hecho de que la leche es generalmente
menos costosa que otro suministro alimenticio, conteniendo comparable cantidad de
proteínas, ha incrementado su popularidad. Sin embargo, la producción y consumo de
leche presenta un número de problemas para países que no están previamente
comprometidos en la industria lechera. Las vacas usadas en la producción de leche son
de una raza especial que requiere tiempo para su crianza y mucho alimento que algunos
países son capaces de producir. Posteriormente, la leche fresca es continuamente
refrigerada desde el tiempo que es procesada hasta el tiempo que es consumida y en
muchos países esto representa un problema evidente.
No obstante, estos problemas si tienen solución. La producción y el uso de leche en polvo
o seca ha llegado a ser muy popular en muchos países, incluyendo aquellos capaces de
producir leche fresca. Pero la leche en polvo no solo es menos costosa que la leche
fresca, sino que mucha gente prefiere este tipo de leche (leche en polvo) por su sabor. Sin
embargo, en el procesamiento de leche en polvo se requiere de leche fresca, muchos
países importan leche en polvo pura y lo envasan domésticamente. Según se añada
azúcar y otros aditivos, puede producirse una extensa variedad de leche en polvo, así se
tiene leche entera, leche desnatada, leche achocolatada, leche con sabor a frutas, crema
de café y papillas para bebé son algunos ejemplos. Las compañías taiwanesas con más
de 30 años de experiencia en el procesamiento de productos de leche, utilizan perfectas
técnicas y maquinarias para el enlatado de leche en polvo al punto que actualmente son
capaces de exportar plantas de enlatado de leche en polvo.
La planta descrita en este estudio está diseñada para enlatar algunos tipos de productos
de leche en polvo automática e higiénicamente. La planta es relativamente barata para su
establecimiento y operación, sólo se requiere de un mínimo de terreno y mano de obra.
Este en conjunto con el aumento de la demanda de leche en polvo así como de la
población y los estándares de vida alrededor del mundo, hace de la idea de investigar el
establecimiento de una planta enlatadora de leche en polvo, una razón para tomar en
consideración.
2. INFORMACIÓN GENERAL DEL PROCESO DE MANUFACTURA.
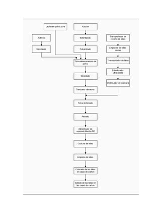
2.1. DIAGRAMA DE FLUJO
2.2. DESCRIPCIÓN DEL PROCESO
A. MEZCLA
1. La leche en polvo pura es colocada en una tolva pulverizadora que la pesa y
distribuye en la mezcladora de manera automática.
2. Aire caliente antiséptico es usado para esterilizar el azúcar que es molido a polvo
por un pulverizador y añadido a la mezcla.
3. Los aditivos necesarios son colocados dentro del V-blender (mezclador en V) El
tipo de aditivo usado está determinado por el tipo de leche en polvo que se
producirá. Los aditivos pueden incluir vitaminas, minerales, aminoácidos y agentes
saborizantes. La mezcla de estos aditivos garantizan una buena distribución
cuando son mezclados con los otros ingredientes.
4. Todos los ingredientes anteriormente mencionados son nuevamente mezclados
por una máquina mezcladora automática.
5. Después la mezcla es tamizada por un colador vibratorio.
6. El polvo tamizado cae dentro de una tolva rellenadora que automáticamente
distribuye la correcta cantidad dentro de las latas.
B. ENLATADO
1. Las latas vacías, que son compradas de suministros externos, son colocadas en un
transportador para su recorte. Hay que notar que las latas son colocadas en un
transportador al revés o de manera invertida.
2. Antes de llenar las latas, estas pasan por un proceso de limpieza. Este proceso
incluye no solo el lavado tradicional, sino también un lavado magnético que
remueve hasta las pequeñas piezas de metal que podrían quedar en la lata.
3. Luego, las latas son esterilizadas a través de un esterilizador ultravioleta.
4. Las latas esterilizadas son enviadas a la sección de repartición de cucharas donde
una cuchara medidora de plástico es colocada en cada una de las latas.
5. Luego las latas pasan por debajo de la tolva de rellenado para recibir una cantidad
apropiada de leche en polvo. Este paso es monitoreado por un escáner
(examinador) que no dejará que la tolva libere leche en polvo si la lata no está en
su sitio.
6. Cada lata es pesada en una balanza que rechaza automáticamente alguna lata no
llenada con la adecuada cantidad de polvo.
7. Luego la lata es agarrada por un clincher (sujetador) que la sostiene firmemente
en su lugar durante el proceso de sellado.
8. En este proceso la lata es aspirada, abarrotada y herméticamente sellada por una
máquina llamada “Vacuum-master/N2 Filler” que inyecta gas nitrógeno dentro de
las latas.
9. La lata es sellada por una suturadora que rebordea la base de la lata a ella misma.
10. La lata suturada pasa a través de un sistema de lavado al cepillo que remueve
algún residuo de leche en polvo de la parte externa de la lata.
11. Luego las latas son colocadas dentro de cajas de cartón que son sellados con
cinta adhesiva, completando de esa manera todo el proceso.
3. DESCRIPCION DE LA PLANTA
3.1. MAQUINARIA Y EQUIPO
ITEMS. N° DE MÁQUINAS.
Esterilizador de azúcar. 1
Pulverizador. 1
Tolva contenedora de leche en polvo. 1
Mezclador en V. 1
Mezclador. 1
Tamizador vibratorio. 1
Tolva rellenadora. 1
Escáner. 1
Balanza. 1
Transportador de cadena. 5
Sujetador. 1
Llenador Vacuum Master / N2 1
Suturadora. 1
Limpiador de latas. 1
Elevador de latas. 1
Transportador de latas. 1
Encajonador de latas. 1
Sellador de cajas. 1
Transportador de recorte de latas. 2
Limpiador de latas vacías. 1
Transportador de latas. 1
Esterilizador ultravioleta. 1
Repartidor de cucharas. 1
3.2. MATERIAS PRIMAS
Leche en polvo
Azúcar
Aditivos
3.3. REQUERIMIENTO DE MANO DE OBRA
CLASIFICACIÓN DEL TRABAJO. N° DE TRABAJADORES.
Administrador de planta. 1
Supervisor. 1
Operadores. 18
Control de calidad. 1
Electricista. 1
Mecánicos. 2
TOTAL 24
(Datos calculados de un turno de trabajo)
3.4. CAPACIDAD DE PRODUCCIÓN
Capacidad designada: 450 grs. / lata, 2,000 latas / hora.
1,135 grs. / lata, 1,350 latas / hora.
Tipos de productos: leche entera, leche desnatada, leche para bebes, crema de café,
leche achocolatada, leche con sabor a frutas.
3.5. GASTOS GENERALES DE LA PLANTA
Agua: 5 ton / hora. = 2 kg / cm2.
Nitrógeno: 10 m3 / hora. = 2 kg / cm2.
Aire comprimido: 50 m3 / hora. = 7 kg / cm2.
Potencia: 250 Kw.
3.6. LOCALIZACION DE LA PLANTA
Para localizar la planta hay que tener presente los siguientes factores:
1. Suficiente y conveniente disponibilidad de materiales.
2. Bajas tasas de servicios.
3.7. DISTRIBUCION DE PLANTA
E1: Esterilizador de azúcar.
E2: Pulverizador.
E3: Contenedor de leche en polvo.
E4: V-Blender.
E5: Mezclador.
E6: Tamizador vibratorio.
E7: Contenedor de llenado.
E8: Escáner.
E9: Transportador de cadena.
E10: Controlador automático.
E11: Transportador de cadena.
E12: Sujetador.
E13: Cadena.
E14: Llenador Vacuum Master/ N2.
E15: Transportador de cadena.
E16: Suturador.
E17: Limpiador de latas.
E18: Elevador de latas.
E19: Transportador de latas.
E20: Encajonadores de latas.
E21: Sellador de cajas.
E22: Transportador de recorte de latas.
E23: Limpiador de latas vacías.
E24: Transportador de latas.
E25: Esterilizador ultravioleta (U.V.)
E26: Repartidor de cucharas.
E27: Transportador de cadena.
Información de proveedores:
Taiwan Turnkey Project Association
http://www.tpcc.org.tw/index-english.asp
Email: public@tpcc.org.tw
COMO HACER LECHE EN POLVO
La leche en polvo es un producto lácteo que se obtiene mediante la evaporación del agua que contiene la leche. Deshidratar la
leche ayuda a preservarla, ya que aguanta más que la leche líquida, y no necesita refrigeración, ya que no contiene humedad. La
leche en polvo también se transporta mejor. Sigue estos pasos para aprender a hacer leche en polvo.
PASOS
Secado en spray
El secado en spray produce polvo seco a partir de un líquido al secarlo rápidamente con gas caliente. Es el mejor método para
deshidratar la leche.
Consigue un secador en spray, un artefacto que usa un atomizador o spray para dispersar el líquido de una manera
controlada.
Homogeniza la leche en agua hasta formar una lechada.
Mete la lechada en el secador en spray.
1. 4
Según vaya entrando en el artefacto, se irá atomizando.
1. 5
La lechada atomizada forma micelas, debido a la tensión superficial del agua y las interacciones hidrofilicas entre el agua y
la leche.
1. 6
El reducido tamaño de las gotas, (sobre los 100 micrómetros de diámetro) en una superficie grande facilitan su secado.
Cuando el agua se seca, queda la leche en polvo.
SECADO EN TAMBOR
El secado en tambor es un método alternativo para secar líquidos. La leche en polvo secada de esta manera tiende a tener un sabor
a cocinado, debido a la caramelización causada por estar expuesta a grandes temperaturas.
1. 1
Aplica la leche como una capa fina en la superficie de un tambor calentado.
1. 2
Con un cuchillo, rasca la leche sólida.
SECADO POR MEDIO DE CONGELAMIENTO
Secar congelando es un proceso de deshidratación típicamente usado para preservar productos que se van a echar a perder.
Funciona a base de congelar el material, reduciendo la presión ambiental y añadiendo el suficiente calor para que pase
directamente de sólido a gas.
1. 1
Mete la leche en un termo de liofilización.
1. 2
Vierte el contenido del termo en un congelador especial llamado “shell freezer”, el cual congela con refrigeración
mecánica, hielo seco, nitrógeno liquido, etc.
1. 3
Baja la presión (unos pocos milibares), y mete suficiente calor para que el contenido sea sublimado. La presión se controla
con un aspirador parcial. La cantidad de calor necesario se puede calcular con el calor latente de las células de sublimación. Se
sublimará sobre el 95% del agua del material.
1. 4
Sube la temperatura por encima de la del primer proceso, incluso por encima de los 0 °C, para romper las interacciones
psico-químicas que se formen entre las moléculas de agua y el material congelado. Al mismo tiempo, baja la presión para
quitar la mayoría del agua residual.
1. 5
Introduce gas con el aspirador, como nitrógeno, antes de sellar el material.
6
El producto final será leche en polvo con un bajo contenido de agua residual, entre el 1% y el 4%.
INTRODUCCIÓN
El tratamiento total de calor de la materia prima influye en las características del
producto.
Respecto de la leche en polvo obtenida por atomización, se distinguen la leche en
polvo de temperatura alta, de temperatura mediana y de temperatura baja. La
materia prima se somete a pasterización. Para obtener leche en polvo de
temperatura mediana, la leche se somete a la pasterización alta. Así, se obtiene un
producto de buena calidad y de larga conservación.
La leche reconstituida a partir de polvo a temperatura baja tiene características casi
iguales a las de la leche natural. Esta clase de polvo se puede utilizar en la
elaboración de quesos. Durante la concentración y la desecación,se emplean
temperaturas moderadas. La materia prima para este producto debe tener un bajo
contenido inicial de gérmenes. Para limitar la oxidación y el enranciamiento del
producto, las leches en polvo deben ser empacadas herméticamente y al abrigo de
la luz. Para mejorar la conservación, se expulsa el aire del envase, introduciendo
nitrógeno o una mezcla de nitrógeno y bióxido de carbono. Esto se logra haciendo
un pequeño agujero en la tapa del bote lleno y cerrado e introduciéndolo en una
cámara al vacío. El aire se extrae del bote y luego, se introduce el nitrógeno o la
mezcla en la cámara.
En la elaboración de la leche reconstituida, la leche en polvo se mezcla con agua
limpia y esterilizada. Si se utiliza agua no esterilizada, los gérmenes presentes en el
agua se desarrollan rápidamente en la leche, resultando un producto que puede
presentar un peligro para el consumidor.
COMPOSICIÓN DE LA LECHE EN POLVO
Mediante la disecación se obtiene la leche en polvo, que es mas rica que las
concentradas y condensadas y se conserva aún mejor . Naturalmente que con tal
transformación las modificaciones de los componentes lácteos son algo mas
profundas respecto a la caseína y a la lactosa , pero ello del sistema seguido en la
elaboración .Si éste es el llamado de los cilindros dichas modificaciones resultan
muy intensas ,las albúminas se insolubilizan ,incluso, parcialmente, y las lecitinas y
vitaminas se destruyen en gran parte.
Cuando se obtiene el polvo mediante el método de la neblina, esto es ,por
pulverización y desecación combinadas, el denominado sistema Krause, la grasa y
el azúcar se conservan casi igual que en la leche fresca, se guardan en
proporciones de las albúminas, que casi no sufren alteración, especialmente la
caseína, que se conserva incólume, así como el fósforo de las materias minerales, y
también la mayoría de las vitaminas, exceptuando la C, que es la más atacada Con
respecto a los demás componentes de los productos desecados , se admite que el
agua , que en la leche fresca se acerca al 90 por 100, en la evaporada al 70 por 100 y
en la condensada a 20-30 , no pasa de 7 por 100 en el polvo , cuando se obtiene por
el método de los cilindros , y ni siquiera del 3 por 100 si se fabrica por el sistema
Krause. En el polvo de la leche completo suele haber de 25 a 30 por 100 de grasa ,
de 30 a 40 de lactosa , 22 a 33 por 100 de albúmina y 4 a 6 por 100 de cenizas ,
mientras que en el macro los tres últimos componentes están en una proporción
ligeramente superior , pero los lípidos se reducen a la cifra de 1 a 3 por 100. Debe
tenerse en cuenta que también se prepara leche en polvo enriquecida en crema que
contiene hasta más del 50 por 100 de grasa. Para ser un litro de leche a base de
polvo ,si éste es de clase entera o completa, es preciso poner en 900 g de agua 135
,aproximadamente, del producto desecado, y se trata del macro, sólo 105 en 940 de
aquélla. Además de la leche en polvo se fabrican, por un procedimiento similar, la
mazada o babeurre, también desecada, que contiene del 5 al 10 por 100 de agua, del
3 al 8 por 100 de grasa, 35 por 100 de materias proteicas y otras, estando el resto
integrado por las cenizas y el ácido láctico, que alcanza 8,5 % en las primeras y algo
menos en el segundo.
Por último, otro producto desecado es la leche malteada, en la cual interviene
además derivados de la germinación de la cebada. Las solubilidad de la leche en
polvo es uno de los factores más importantes de su calidad. Harinas lácteas : las
harinas lacteadas están integradas por una mezcla de leche en polvo o condensada
con harinas de cereales tratadas con diastasas o ácidos diluidos, al objeto de
solubilizar el almidón. El 50 % de las mismas esta compuesto de hidratos de
carbono insolubles y el 30 % de los solubles, existiendo también un 10 % de
proteínas, el 5 % de grasa y de 1 a 3 de sales, especialmente derivadas del ácido
fosfórico.
PREPARACIÓN DE LA LECHE EN POLVO
La reducción de la leche a polvo, no le priva de ninguno de sus elementos
constitutivos nutritivos, pero disminuye su contenido en vitamina c . Para preparar
la leche en polvo: „disuélvase media gruesa de carbonato neutro de sosa en una
onza de agua. Viértase la solución en dos litros de leche recientemente ordeñada y
caliéntese bien agitando continuamente. Cuando haya disminuido ¾ de su volumen,
viértase poco a poco y siempre agitando una libra de azúcar en polvo y dos onzas
de jarabe de centeno. Retírese la masa del fuego y luego extiéndase sobre platillos
en delgadas capas, y póngase a secar en una estufa , bien protegido contra los
insectos que son muy ávidos de los alimentos azucarados.
Después de algunos días de secado en la estufa, redúzcase y consérvese en
botellas bien cerradas. para utilizarla, será suficiente añadir la dosis conveniente de
este polvo en agua, agitando hasta que se disuelva por completo.” La leche en
polvo se presenta suelta y en forma de escamas , con un color que baría de blanco
puro al blanco amarillento. También se ofrece al mercado en forma de tabletas; pero
en este caso se agrega a la masa antes de comprimirla una pequeñísima proporción
de bicarbonato sódico ( 0,03 % ) y un 2 % de azúcar de caña muy puro .
Procedimiento mas corriente de fabricación: existen muchos procedimientos, más
o menos prácticos y parecidos para preparar leche en polvo, teniendo todo ellos a
conservar en la misma su sabor primitivo y evitar el sabor algo sebáceo que puede
tomar.
Procedimiento Krause o de atomización: con este procedimiento se obtiene un
producto de gran calidad y solubilidad perfecta, debido a que las partículas son
mas finas que en los otros procedimientos. Las instalaciones corrientes tienen un
rendimiento de 10 a 500 kg. de leche en polvo por hora, pero pueden construirse
instalaciones para rendimientos mucho mas elevados . En primer lugar se debe
espesar la leche fresca mediante evaporadores de condensación. seguidamente el
producto se pulveriza en forma de finísima niebla a temperaturas superiores a 100°
C, a fin de extraer rápidamente el agua y obtener un producto húmedo aún , que por
enfriamiento se deseca por si solo.
Para mantener la caseína en su forma primitiva , se adiciona a la leche fosfato
sódico u otra sal , con lo que al mismo tiempo se estabiliza la materia grasa . Si la
leche es excesivamente ácida , se le puede añadir una pequeña cantidad ce cal ,
como neutralizante. El producto condensado se pulveriza en la instalación secadora
esquemática en la figura 195. La parte central del secadero consiste en la cámara
secadora o cocción provisto de una puerta hermética para la limpieza e inspección.
En el centro de la cubierta de esta cámara se encuentra el dispositivo atomizador
que mediante un rodete de construcción especial sin toberas , capas de 6000 a
20000 r. p.m., atomiza el liquido arrojando las diminutas partículas de manera que
formen una niebla en el interior de la cámara . El líquido es conducido al dispositivo
atomizador por medio de la bomba de alimentación ,que extrae del depósito .
Las partículas del líquido que componen la niebla chocan inmediatamente con una
corriente giratoria de aire caliente procedente del dispersador de aire, montado
debajo del atomizador . Este choque produce el secado casi instantáneo de las
partículas de la niebla, formando un polvo homogéneo, cuyo grado de humedad
puede ajustarse al valor deseado. La comprobación de este grado de humedad, así
como de las temperaturas de entrada y de salida del aire, se realiza por el cuadro de
mandos.
Envase y conservación de la leche en polvo : La mejor manera de envasarla es en
cajas de hojalata perfectamente cerradas, y para prevenir la alteración de la materia
grasa conviene introducir en ellas algo de gas carbónico. El envase debe asegurar
una total protección contra contaminaciones, absorción de humedad y acción de la
luz . No se conservan con tanta facilidad como la leche condensada, máximo
estando prohibido que se mezcle ningún producto que ayude a su conservación y
ésta es mucho mas difícil en cuanto se a abierto el envase que lo contenía,
formándose moho o apoco que se descuide el consumidor . Por otra parte, el
tiempo que puede conservarse depende de la clase de leche con que fue preparado
el polvo y de calidad del envase que lo contenga, así como del cuidado con que
haya sido embalado.
Aplicación de la leche en polvo: Por la comodidad de su empleo, la leche en polvo
esta especialmente indicada para los soldados, navegantes, exploradores,
deportistas, etc. Su elevado poder alimenticio (la leche en polvo es un alimento muy
rico en materia nitrogenada, excepcionalmente digestible ) la hacen indispensable
para todo el que deba desarrollar esfuerzos considerables y no pueda cargar su
mochila con alimentos pesados.
Para la alimentación de lactantes ha sido muy discutida, pero por lo general se lo
reconoce en la actualidad, que la leche en polvo no sufre ningún cambio químico
por el hecho de la desecación, no deja ningún deposito y su digestibilidad no solo
disminuye, sino que para los albuminoides se aumenta. La esterilización que sufre
al disecarse suprime las enfermedades y molestias del tubo digestivo, tan
frecuentes en los lactantes. La leche en polvo no precipita en el del niño en forma
de gruesos grumos, como hace la leche natural, sino en forma de pequeñas masas,
muy parecidas las que se forman en la digestión de la leche humana . La leche en
polvo, por su elevado valor nutritivo, que es un verdadero lujo en la alimentación de
animales domésticos, y no resulta económica. Sin embargo, cuando se trata de
aquellos que por un motivo u otro deben realizar grandes esfuerzos y en ellos esta
invertido un capital considerable, la alimentación con leche en polvo no sólo no
está fuera del lugar, sino que es recomendable. En pastelería, confitería,
chocolatería y aun en las labores ordinarias de cocina, se hace también bastante
uso de la leche en polvo, pues da mejor contextura y mayor valor nutritivo.
En la actualidad su aplicación en panadería se considera muy favorable.
LA LECHE EN POLVO
L eche en polvo es la leche que se ha evaporado a sequedad , corrientemente por
nebulización o por deshidratación en tambores . Puede presentarse como leche
entera o con toda la crema ( 26% de grasa ), con crema tres cuartos ( con no menos
de 20% de grasa ), semidescremada ( no menos del 14% de grasa ), descremada al
cuarto ( no menos de 8% de grasa ), o descremada ( 1% de grasa). Le leche en polvo
o deshidratada permite un almacenamiento eficiente y un transporte económico . Se
distinguen polvo de leche entera y polvo de leche descremada.
Componentes polvo de leche entera polvo de leche descremada agua 3.50 % 4.00 %
grasa 27.00 % 1.00 % proteína 26.00 % 35.00 % lactosa 37.50 % 52.00 % sales
minerales 6.00 % 7.00 %
La mayoría de la leche en polvo se elabora a partir de leche descremada. El alto
porcentaje de grasa en polvo de leche entera dificulta la fabricación de productos
de buena calidad debido a la oxidación y enranciamiento durante la conservación.
Las características de la leche en polvo dependen también del método de
desecación. El método mediante cilindros secadores somete la leche a un
tratamiento térmico tal , que modifica la estructura físico-química de la leche . Esta
clase de polvo es difícil de disolver. El método de los cilindros se emplea para
leches en polvo destinadas a usos industrias y a la alimentación de ganado.
Para obtener leche leche en polvo de calidad , se aplica el método por atomización .
Sin embargo , este método consume más del doble de la energía que el anterior .
Por la extrema finura de las gotas pulverizadas , la desecación es muy rápida . Por
otro lado , el calentamiento del producto se limita por la evaporación instantánea
del agua . Por esto , se consigue una leche en polvo estructuralmente poco
modificada . El tamaño de las partículas de polvo influye notablemente en sus
características de solubilidad y conservación . Un polvo compuesto de partículas
pequeñas se disuelve mal ,se apelmaza fácilmente y se altera más rápido por
oxidación . Por otro lado ,los aglomerados de partículas se disuelven fácilmente .
Por esta razón los aglomerados se separan para obtener un polvo instantáneo .
Este tipo de polvo tiene una buena solubilidad en agua fría . En general , el polvo de
leche entera se disuelve mal por la presencia de grasa libre en las partículas .
Durante la desecación , una parte de los glóbulos grasos se descompone . En este
caso , la grasa se acumula en la superficie de las partículas repeliendo el agua y
dificultando la disolución .
El proceso de elaboración de las dos clases de leche en polvo consiste en las
siguientes operaciones :
(1) Almacenamiento de la leche estandarizada y descremada , pasteurizada y
homogeneizada.
(2) Concentración hasta un 40% del extracto seco total , en un concentrador de
doble efecto .
(3) Deshidratación de la leche concentrada en cilindros calentados hasta
aproximadamente 150 c.
(4) Enfriamiento.
(5) Molido de las escamas en un molino de martillo.
(6) Envasado de leche en polvo (para ganadería)
(7) Deshidratación por atomización de la leche .
(8) Enfriamiento de polvo en un transportador vibrador.
(9) Cribado del polvo en una criba rotativa.
(10) Envasado del polvo en botes .
La fluidez de la leche concentrada influye mucho en el tamaño de las partículas .
Cuando más espesa sea la leche mayor será el tamaño de las partículas de polvo .
Una leche demasiada fluida origina partículas muy finas , la leche demasiado
espesa origina partículas grandes , retasando así el proceso de enfriamiento .
Esto puede proporcionar una coloración oscura y un sabor a cocido. Durante el
enfriamiento del polvo obtenido por atomización , se puede favorecer la
aglomeración de las partículas . en este caso , el polvo caliente se humedece con
aire húmedo o con vapor . Las partículas se pegan entre si , formando aglomerados
que enseguida se secan y se enfrían obteniendo un polvo instantáneo.
Como hacen la leche en polvo y es el mismo proceso para hacer vinagre en
polvo?
Leche en polvo.
La reducción de la leche a polvo, no le priva de ninguno de sus elementos constitutivos
nutritivos, pero disminuye su contenido en vitamina c . Para preparar la leche en polvo:
„disuélvase media gruesa de carbonato neutro de sosa en una onza de agua. Viértase la
solución en dos litros de leche recientemente ordeñada y caliéntese bien agitando
continuamente. Cuando haya disminuido ¾ de su volumen, viértase poco a poco y
siempre agitando una libra de azúcar en polvo y dos onzas de jarabe de centeno. Retírese
la masa del fuego y luego extiéndase sobre platillos en delgadas capas, y póngase a
secar en una estufa , bien protegido contra los insectos que son muy ávidos de los
alimentos azucarados.
Después de algunos días de secado en la estufa, redúzcase y consérvese en botellas
bien cerradas. para utilizarla, será suficiente añadir la dosis conveniente de este polvo en
agua, agitando hasta que se disuelva por completo.” La leche en polvo se presenta suelta
y en forma de escamas , con un color que baría de blanco puro al blanco amarillento.
También se ofrece al mercado en forma de tabletas; pero en este caso se agrega a la
masa antes de comprimirla una pequeñísima proporción de bicarbonato sódico ( 0,03 % )
y un 2 % de azúcar de caña muy puro .
Procedimiento mas corriente de fabricación: existen muchos procedimientos, más o
menos prácticos y parecidos para preparar leche en polvo, teniendo todo ellos a
conservar en la misma su sabor primitivo y evitar el sabor algo sebáceo que puede tomar
.
Procedimiento Krause o de atomización: con este procedimiento se obtiene un producto
de gran calidad y solubilidad perfecta, debido a que las partículas son mas finas que en
los otros procedimientos. Las instalaciones corrientes tienen un rendimiento de 10 a 500
kg. de leche en polvo por hora, pero pueden construirse instalaciones para rendimientos
mucho mas elevados . En primer lugar se debe espesar la leche fresca mediante
evaporadores de condensación. seguidamente el producto se pulveriza en forma de
finísima niebla a temperaturas superiores a 100° C, a fin de extraer rápidamente el agua y
obtener un producto húmedo aún , que por enfriamiento se deseca por si solo.
Para mantener la caseína en su forma primitiva , se adiciona a la leche fosfato sódico u
otra sal , con lo que al mismo tiempo se estabiliza la materia grasa . Si la leche es
excesivamente ácida , se le puede añadir una pequeña cantidad ce cal , como
neutralizante. El producto condensado se pulveriza en la instalación secadora
esquemática en la figura 195. La parte central del secadero consiste en la cámara
secadora o cocción provisto de una puerta hermética para la limpieza e inspección .
En el centro de la cubierta de esta cámara se encuentra el dispositivo atomizador que
mediante un rodete de construcción especial sin toberas , capas de 6000 a 20000 r. p.m.,
atomiza el liquido arrojando las diminutas partículas de manera que formen una niebla en
el interior de la cámara . El líquido es conducido al dispositivo atomizador por medio de la
bomba de alimentación ,que extrae del depósito .
Las partículas del líquido que componen la niebla chocan inmediatamente con una
corriente giratoria de aire caliente procedente del dispersador de aire, montado debajo del
atomizador . Este choque produce el secado casi instantáneo de las partículas de la
niebla, formando un polvo homogéneo, cuyo grado de humedad puede ajustarse al valor
deseado. La comprobación de este grado de humedad, así como de las temperaturas de
entrada y de salida del aire, se realiza por el cuadro de mandos .
Envase y conservación de la leche en polvo : La mejor manera de envasarla es en cajas
de hojalata perfectamente cerradas, y para prevenir la alteración de la materia grasa
conviene introducir en ellas algo de gas carbónico. El envase debe asegurar una total
protección contra contaminaciones, absorción de humedad y acción de la luz . No se
conservan con tanta facilidad como la leche condensada, máximo estando prohibido que
se mezcle ningún producto que ayude a su conservación y ésta es mucho mas difícil en
cuanto se a abierto el envase que lo contenía, formándose moho o apoco que se
descuide el consumidor . Por otra parte, el tiempo que puede conservarse depende de la
clase de leche con que fue preparado el polvo y de calidad del envase que lo contenga,
así como del cuidado con que haya sido embalado .
Aplicación de la leche en polvo: Por la comodidad de su empleo, la leche en polvo esta
especialmente indicada para los soldados, navegantes, exploradores, deportistas, etc. Su
elevado poder alimenticio (la leche en polvo es un alimento muy rico en materia
nitrogenada, excepcionalmente digestible ) la hacen indispensable para todo el que deba
desarrollar esfuerzos considerables y no pueda cargar su mochila con alimentos pesados
.
Para la alimentación de lactantes ha sido muy discutida, pero por lo general se lo
reconoce en la actualidad, que la leche en polvo no sufre ningún cambio químico por el
hecho de la desecación, no deja ningún deposito y su digestibilidad no solo disminuye,
sino que para los albuminoides se aumenta. La esterilización que sufre al disecarse
suprime las enfermedades y molestias del tubo digestivo, tan frecuentes en los lactantes.
La leche en polvo no precipita en el del niño en forma de gruesos grumos, como hace la
leche natural, sino en forma de pequeñas masas, muy parecidas las que se forman en la
digestión de la leche humana . La leche en polvo, por su elevado valor nutritivo, que es un
verdadero lujo en la alimentación de animales domésticos, y no resulta económica. Sin
embargo, cuando se trata de aquellos que por un motivo u otro deben realizar grandes
esfuerzos y en ellos esta invertido un capital considerable, la alimentación con leche en
polvo no sólo no está fuera del lugar, sino que es recomendable. En pastelería, confitería,
chocolatería y aun en las labores ordinarias de cocina, se hace también bastante uso de
la leche en polvo, pues da mejor contextura y mayor valor nutritivo.
En la actualidad su aplicación en panadería se considera muy favorable.
http://www.misionrg.com.ar/lacpolvo.htm
Vinagre en Polvo.
VINAGRE
Polvo fino, de color blanco, con propiedades organolepticas características a este
producto. Compuesto principalmente de ácido acético natural y un almidón modificado
utilizado como vehículo en el proceso de secado. Excelente condimento que contiene más
de un 7% de ácido acético.
Usos y Aplicaciones
• Sabor natural en polvo para snacks.
• Ingrediente para acidificación en salsas, vinagretas o embutidos cárnicos.
• Obtención de vinagre liquido en diferentes concentraciones por reconstitución con agua.
• Y en general para diversos usos como ácido en polvo en la industria de alimentos.
Un proceso para la producción de leche concentrada, dicho proceso
comprende: proporcionar leche estandarizada, pasteurizar y
homogeneizar la leche estandarizada, mezclar la leche homogeneizada
con un emulsificante cargado negativamente o no iónico, homogeneizar
la mezcla, introducir la leche en un evaporador con al menos una etapa
para obtener un concentrado con un contenido de sólidos total de al
menos un 50% en peso.
Tecnología superior para procesar la mejor leche
Milkaut tiene una trayectoria de más de ochenta años en la lechería argentina, a través de
los cuales fue incorporando tecnología de vanguardia a sus procesos. Con un
equipamiento mayoritariamente de origen europeo, la empresa cuenta con seis plantas
industriales con alta tecnología y una capacidad de producción de más de 2 millones de
litros diarios.
SUBIR
Complejo Industrial Franck
Es el centro de operaciones de la empresa, concentrando el 80% de la producción de
Milkaut. Desde este punto se programan todas las actividades de las demás plantas
industriales. Este complejo cuenta con un predio de 105.000 m2 de superficie de los
cuales 18.000 m2 son cubiertos.
Una vez que la leche es recibida en planta, pasa por rigurosos controles de calidad, los
que aseguran el destino apropiado de la misma a cada línea de producción. Este proceso
consta de diferentes etapas, como son: descarga, medición de volumen, higienización,
estandarización, pasteurización, enfriado y almacenamiento en silos apropiados para la
conservación de la materia prima.
Vista aérea de la Planta industrial Franck.
Instalaciones de la Planta industrial Franck.
SUBIR
Complejo Industrial Franck: Áreas de Producción
• • • Área Deshidratados
• • • Área Frescos
• • • Área Estériles
• • • Área de Quesos Naturales
Área Deshidratados
Elabora Leche en Polvo (bajo Certificación HACCP «Sistema de Análisis de Riesgos y
Puntos Críticos de Control»), Crema en Polvo, Lactosa, Concentrado de Proteínas de
Suero de Queso y Concentrado de Proteínas de Leche. También abarca la línea de Dulce
de Leche en sus diferentes variedades, donde se complementan los sistemas de
concentración por evaporadores de película descendente y el terminado del producto en
paila, lo que garantiza un producto que mantiene las características distintivas en sus
diferentes variedades: familiar, repostero y heladero.
Planta Leche en Polvo: se construyó en 1995 bajo los últimos conceptos arquitectónicos
y tecnológicos, con capacidad para elaborar y procesar 500 mil litros diarios de leche, hoy
cuenta con Certificación HACCP «Sistema de Análisis de Riesgos y Puntos Críticos de
Control». La característica distintiva del diseño de esta planta es su excelente concepción
de separación de áreas secas y húmedas y el sistema de cascadas del proceso, lo que
asegura la mejor calidad del producto final. El proceso está regido por un sistema de
supervisión automática que controla todas las variables. La tecnología de secado permite
obtener una gran gama de productos deshidratados.
Planta de Lactosa y Concentrado de Proteínas de Suero de Queso (WPC): se
inauguró en 1993 y constituye la primera planta de Latinoamérica que elabora estos dos
productos destinados a ser utilizados en industrias alimenticias y farmacopeas. Esta
planta tiene una capacidad de procesamiento de 800 mil litros de suero diarios y una
capacidad de elaboración de 19 mil Kgs. de Lactosa y 12 mil Kgs. de Proteínas de Suero
en Polvo por día.
Planta de Concentrado de Proteínas de Leche (MPC): fue puesta en marcha en 1999,
siendo la tercera planta en el mundo que produce MPC, con una capacidad de
procesamiento de 300 mil litros por día de leche descremada fluida y una capacidad de
elaboración de 10 mil Kg. por día de MPC.
ATRÁS | SUBIR
Área Frescos
Comprende la producción de las líneas de leche pasteurizada, crema pasteurizada,
yogures, postres y flanes.
Milkaut S.A. cuenta con tecnología adecuada para asegurar el proceso de pasteurización
y homogeneización de la leche lo cual, sumado a envasadoras de última generación,
permite ofrecerle al consumidor un producto noble y fresco cada día.
La planta de yogur fue inaugurada en 1997 y posee capacidad para elaborar 100 mil litros
diarios de yogur. Aquí Milkaut elabora diversos tipos de yogures: batidos, firmes, bebibles
y frutados, entre otros. Esta línea cuenta con un alto grado de automatización donde
todas las tareas de producción y envasado están controladas desde un sistema central
garantizando la calidad del producto.
ATRÁS | SUBIR
Área Estériles
Produce leche larga vida (UHT) bajo Certificación HACCP «Sistema de Análisis de
Riesgos y Puntos Críticos de Control». La planta fue inaugurada en 1995 y tiene una
capacidad de elaboración de 250 mil litros de leche por día.
La materia prima una vez estandarizada es sometida a un tratamiento térmico (UHT -
Ultra Alta Temperatura), que permite ampliar la conservación del producto en el tiempo. A
continuación, el producto es fraccionado en una envasadora aséptica para su posterior
agrupado y encajado.
ATRÁS | SUBIR
Área de Quesos Naturales
Milkaut produce cuatro tipos de quesos: pasta blanda, pasta semidura, pasta dura y
especialidades. La capacidad de elaboración en las diferentes líneas de quesos asciende
a 500 mil litros de leche por día.
El queso es cuidado en todas sus etapas de producción, desde su elaboración, salado,
oreo, maduración y almacenamiento. Milkaut se ha caracterizado siempre por la atención
a esta línea de producción, lo que le ha dado un amplio reconocimiento en el mercado
externo.
Planta industrial de Yogur de Milkaut.
Producción de quesos.
ATRÁS | SUBIR
Milkaut S.A. posee otras cinco plantas industriales lácteas
Colonia Nueva: se encuentra habilitada para exportar a la Comunidad Económica
Europea y cuenta con Certificación HACCP «Sistema de Análisis de Riesgos y Puntos
Críticos de Control». Tiene capacidad para procesar 300 mil lts. diarios de leche con los
que elabora quesos de pasta dura y semidura. Sus cámaras de maduración poseen la
versatilidad requerida para los diferentes tipos de quesos que se fabrican.
Planta Chamical: ubicada en la provincia de La Rioja elabora queso rallado, utilizando
como materia prima quesos de pasta dura como ser Sardo y Reggianito. También
industrializa productos deshidratados.
Planta San Luis: elabora leche larga vida (UHT), con una capacidad de producción de
120 mil litros diarios, y cuenta con Certificación HACCP «Sistema de Análisis de Riesgos
y Puntos Críticos de Control». Esta planta tiene una posición geográfica estratégica ya
que permite disponer productos con salida al Pacífico a muy corta distancia y el desarrollo
de una cuenca de producción lechera diferente a las tradicionales.
Planta San Jerónimo: ubicada en la provincia de Santa Fe en la localidad de San
Jerónimo Norte. Elabora quesos procesados, quesos semi-duros y quesos duros.
Planta El Suizo: ubicada en la provincia de Santa Fe en la localidad de Las Parejas.
Elabora quesos azules y quesos blandos.
Planta Colonia Nueva.
Planta de Leche Larga Vida. San Luis.
Planta El Suizo.
equipamiento para produccion de leche en polvo, maquina que seca la leche para hacerla
polvo, maquinas y equipos utilizados para la preparacion de leche en polvo, bomba de
alta presión para producción de leche en polvo, produce industrialmente la leche
condensada, tipo de instalacion para la elaboracion de una leche, proceso de leche
condesada, cual es el equipo para elaborar lacteos, maquina para procesar leche,
descripcion de maquinarias utilizadas para el proceso productivo de leche condensada,
instalaciones correspondientes a la fabricacion de lacteos, maquinaria y procesos de
lacteos, maquinas de hacer leche condensada, maquinaria para la preparacion de la leche
condensada, materiales utilizados en la elaboracion de la leche, equipo concentrador de
la leche condensada en colombia, equipos de condesacion para leche, maquinarias para
hacer la leche condensada, fabrica de leche condensada, vacio para producir leche en
polvo, equipos para fabricacion de leche concentrada, instalaciones y equipo para
procesar leches, pasos para producir leche en polvo, imsumos para leche condesada,
aparatos utilizados para la fabricacion de leche condensada, lehce en polvo equipos,
maquinaria para hecer leche en polvo, equipos para la porducción de leche en polvo,
identificar los rquipos y maquinarias en cada proceso de leche en polvo, precios y
caracteristicas de maquinaria de leche en polvo, equipos para el procesamiento de leche,
equipos auxiliares para generar leche en polvo, maquinarias leche en polvo, maquinas de
elavoracion de leche condensada, maquinaria para planta productora de leche en polvo,
equipo proceso de leche evaporada, las maquinarias de leche en polvo, máquinas
producción leche en polvo, maquinarias leche evaporada, maquinas para leche
condensadadpf, producción de leche procedimiento aparatos, maquinaria para procesar
leche condensada, maquinas para el preceso de leche, equipo utilizado en la obtención
de leche deslactosada, maquinarias para el proceso de leche condensada , maquinas
para procesar leche condensada, maquinarias de leche evaporada, maquinas usadas
para fabricar leche de soja en polvo, desinfeccion y lavado de maquinarias usadas en la
elaboracion leche en polvo, elementos comunes en el proceso de produccion de la leche
condensada manufacturera, maquinarias o equipos para fabricacion de lehe condensada
Industria con las siguientes secciones:
Plataforma de recepción de leche
Laboratorio físico químico
Laboratorio microbiológico
Sala de fabricación de dulce de leche
Sala de fabricación de requesón
Sala de fabricación de mantequilla
Sala de fabricación de yogur
Sala de Embotellamiento
Sección para fabricación de quesos Frescos, ahumados y madurados
Sección para fabricación de quesos con moho azul
Sección para fabricación de quesos con moho blanco
Cámara de salazón
Cámara de maduración de quesos con moho azul
Cámara de maduración de quesos con moho blanco
Cámara de maduración
Cámara para parmesano
Ahumador
Cámara para ahumados
Cámara de productos embalados
Sector de embalaje
Expedición
Depósito de embalajes
Depósito de ingredientes
Caldera
zona para producción de frío
Oficina
Sala de la Inspección
Baños
Vestuarios
Comedor
El Proyecto Listo de Emprendimiento (eBook) contiene:
Proyecto Listo de Emprendimiento en archivo pra AutoCAD (.dwg) (hojas en formato A0 o A1) (VER MODELO), con:
- Planta de la Construcción
- Layout de los Equipamientos
- Cortes
- Fachada
- Planta de Situación de las Construcciones en el terreno
- Planta de las Oficinas, Vestuarios, Comedores y Otros
Memorial Básico de la Construcción
Lista de Equipamientos
Lista de Proveedores de Equipamientos
Lista de Materiales de la Construción y Presupuestos de la Obra
Cronograma Físico-Financiero de la Obra
Flujograma de Producción
Servicios Opcionles relacionados a este Proyecto Listo de
Emprendimiento:
Estudio de Factibilidad el Emprendimiento (VER MODELO)
Fábrica de Productos Lácteos para Producción de Leche en
Polvo, con capacidad para 200.000 litros de Leche por día y área de
2.500 m².
Proyecto Listo de Emprendimiento (eBook) con las Siguientes Secciones:
Industria con las siguientes secciones:
Plataforma de recepción de leche
Estandarización de la leche
zona para almacenaje de leche a granel
Silos de almacenaje de leche
Laboratorio físico químico
Laboratorio microbiológico
Sector para concentradores (3 pavimentos)
Sector de secagen (cámara de secagen)
Sector de ensacamiento
Sala de control
Depósito de leche en polvo
Depósito de embalaje
Caldera
Oficina
Lavandero de camiones-tanques
Expedición
zona para producción de frío
Oficina
Sala de la Inspección
Baños
Vestuarios
Comedor
El Proyecto Listo de Emprendimiento (eBook) contiene:
Proyecto Listo de Emprendimiento en archivo pra AutoCAD (.dwg) (hojas en formato A0 o A1) (VER MODELO), con:
- Planta de la Construcción
- Layout de los Equipamientos
- Cortes
- Fachada
- Planta de Situación de las Construcciones en el terreno
- Planta de las Oficinas, Vestuarios, Comedores y Otros
Memorial Básico de la Construcción
Lista de Equipamientos
Lista de Proveedores de Equipamientos
Lista de Materiales de la Construción y Presupuestos de la Obra
Cronograma Físico-Financiero de la Obra
Flujograma de Producción
Servicios Opcionles relacionados a este Proyecto Listo de
Emprendimiento:
Estudio de Factibilidad el Emprendimiento (VER MODELO)
Descripción del Proyecto Listo de
Emprendimiento (eBook)
LTC-095-E Proyecto de Fábrica
para Producción de
Leche en Polvo con
capacidad para
13.000 litros/día.
Proyecto Listo de
Emprendimiento (eBook) con
las Siguientes Secciones:
Industria con las siguientes
secciones:
Plataforma de recepción de leche
Padronización e estandarización
de leche
zona para almacenaje de leche a
granel
Silos de almacenaje de leche
Laboratorio físico químico
Laboratorio microbiológico
Setor para concentradores (3
pavimentos)
Setor de secado (cámara de
secado)
Setor de embalaje
Sala de control
Depósito de leche en polvo
Depósito de embalaje
Caldera
Lavadero de camión
Expedición
zona para producción de frío
Oficina
Baños
Vestuarios
Comedor
El Proyecto Listo de
Emprendimiento (eBook)
contiene:
Proyecto Listo de Emprendimiento en
archivo pra AutoCAD (.dwg) (hojas en
formato A0 o A1) (VER MODELO), con:
- Planta de la Construcción
- Layout de los Equipamientos
- Cortes
- Fachada
- Planta de Situación de las
Construcciones en el terreno
- Planta de las Oficinas, Vestuarios,
Comedores y Otros
Memorial Básico de la Construcción
Lista de Equipamientos
Lista de Proveedores de Equipamientos
Lista de Materiales de la Construción y
Presupuestos de la Obra
Cronograma Físico-Financiero de la Obra
Flujograma de Producción
Servicios Opcionles
relacionados a este Proyecto
Listo de Emprendimiento:
Estudio de Factibilidad el
Emprendimiento (VER MODELO)

Leche en polvo

  • 1.
    LECHE EN POLVO Laleche en polvo o leche deshidratada se obtiene mediante la deshidratación de leche pasteurizada. Este proceso se lleva a cabo en torres especiales de atomización, en donde el agua que contiene la leche es evaporada, obteniendo un polvo de color blanco amarillento que conserva las propiedades naturales de la leche. Para beberla, el polvo debe disolverse en agua potable. Este producto es de gran importancia ya que, a diferencia de la leche fluida, no precisa ser conservada en frío y por lo tanto su vida útil es más prolongada. Presenta ventajas como ser de menor coste y de ser mucho más fácil de almacenar. A pesar de poseer las propiedades de la leche natural, nunca tiene el mismo sabor de la leche fresca. Se puede encontrar en tres clases básicas: entera, semi-descremada y descremada. Además puede o no estar fortificada con vitaminas A y D. La leche en polvo contiene un elevado contenido en calcio. Así por 100 g de leche entera en polvo se obtienen 909 mg de calcio frente a los 118 mg que se obtienen por la misma cantidad de leche entera. Solamente ciertos quesos superan estas tasas tan elevadas de calcio, como el Emmental 1180 mg o el Parmesano rallado 1027 mg. HISTORIA La leche en polvo fue producida por primera vez en 1802 por el doctor ruso Osip Krichevsky. Se halla abundantemente en muchos países en vías de desarrollo a causa de su bajo costo de transporte y almacenamiento (ya que no requiere refrigeración), doce meses si se empaqueta en bolsas de 25 kg y de seis meses en el caso de paquetes de 200 y 400 kg (la cantidad del producto en el envase es un factor importante). Al igual que otros productos secos, es considerada no-perecedera y es preferida por supervivencialistas, y otras personas que necesitan alimentos no perecederos fáciles de preparar. PROCESADO La característica principal del procesado es la atomización (el denominado sistema spray). El procesado depende en gran parte de la temperatura necesaria para su elaboración, que suele ser por regla general alta (180 °C), media o baja (temperatura de pasteurización). Se vigila en todo momento la existencia de gérmenes o de impurezas que induzcan a una disminución de la calidad del producto final. El proceso de deshidratación es capaz de reducir al 50% de los contenidos hídricos existentes en el contenido de la leche inicialmente. El envasado más efectivo para este producto lácteo es el de envases de hojalata al que se le suele añadir una cierta cantidad de dióxido de carbono. Una de las mayores industrias en el procesado y producción de la leche en polvo es la multinacional de la alimentación Nestlé. NUTRICION Hoy en día la leche en polvo forma parte de ser uno de los primeros candidatos a ser alimentos funcionales y por esta razón se le suelen añadir vitaminas A y D3. La leche en polvo puede contener hasta un máximo de un 4% de materia grasa (la mayoría de la leche en polvo se elabora a partir de leche descremada), siendo un tercio aproximadamente de su peso de proteína. La leche en polvo se considera extremadamente digestible y por esta razón se aconseja para aquellas personas que deban hacer esfuerzos prolongados.
  • 2.
    USOS Este tipo deleche es comúnmente usada en preparaciones al horno, en aquellas recetas donde la leche líquida puede hacer que la preparación quede demasiado ligera. Se emplea generalmente con agua caliente, que le hace recobrar en apariencia el aspecto original de la leche. Con casi 125 g de leche en polvo se puede reconstruir casi un litro de leche líquida, es decir, por cada kilogramo del producto disecado se llega a obtener ocho litros de leche para el consumo. También se puede utilizar como si fuese un sustituto de crema para café en polvo dando como resultado un café con leche al gusto Leche en Polvo Es el producto obtenido por deshidratación de leche pasteurizada, que se presenta como un polvo uniforme, sin grumos, de color blanco amarillento. Contiene todos los componentes naturales de la leche normal y, si bien puede variar su tenor graso - entera, parcialmente descremada o descremada-, no puede contener sustancias conservantes ni antioxidantes. Para su correcta preparación se debe utilizar agua segura, previamente hervida, a la cual se le vierte la leche en polvo. Elaboración Luego que la leche ya ha sido higienizada, estandarizada, pasteurizada y enfriada (1), se procede a realizar su concentración en un equipo que se denomina evaporador (2). Este equipo trabaja bajo condiciones de vacío, es decir a presiones menores a la atmosférica logrando evaporar o extraer alrededor del 85% del agua de la leche, a temperaturas entre 50° y 70° C. Así se evita alterar sus propiedades nutritivas y características organolépticas originales. El evaporador produce una corriente continua de concentrado que contiene 50% de materia seca (sólidos de leche) y todavía 50% de agua. Este concentrado pasa a un sistema de tanques balanceadores (3), que hacen de nexo entre el evaporador y la siguiente etapa de secado (4). De allí es tomado por una bomba de alta presión y enviado a la denominada cámara spray (5), constituida básicamente por un gran cilindro de acero inoxidable cerrado, que termina en un cono en su parte inferior, donde continuará la eliminación de agua de la leche. Luego, ingresa la leche concentrada a través de un dispositivo que se llama atomizador donde se transforma en finas gotitas, las que al ponerse en contacto con una corriente continua de aire caliente se convierten, de manera instantánea, en pequeñas partículas de polvo. La evaporación instantánea protege a la gota de leche de sobrecalentamientos para conservar sus propiedades originales. El polvo es recolectado por las tolvas (6), para luego ser descargado en un post-secador o acondicionador denominado «vibro» (7) que le da las características finales de humedad y temperatura para su correcta conservación, luego pasa por la zaranda (8) y, finalmente, es envasado (9). Según el tratamiento térmico que se le de a la leche fluida, se clasifica en leches en polvo «Low Heat», «Medium Heat» o «High Heat» significan baja, media o alta temperatura de tratamiento térmico.
  • 3.
    También puede hablarsede leche en polvo aglomerada, y esto significa que el proceso logra que las pequeñas partículas de polvo se peguen entre sí para lograr forma canales internos o intersticios que permitirán luego una más fácil reconstitución. Otra variedad, son las leches en polvo denominadas «Instantáneas», estas complementan la aglomeración antes descripta con la adición de un emulcionante natural como la lecitina, que en pequeñas cantidades facilita la unión entre la fase grasa de la leche y el agua. TEMA. LECHE EN POLVO O LECHE DESHIDRATADA. 1. MATERIA PRIMA Y MATERIALES COMPLEMENTARIOS. Leche.
  • 4.
    Azúcar. Aditivos. (Vitaminas.) (Minerales.) (Grasas.) (Mezcladores.) 2. EQUIPOS UTILIZADOSINCLUYENDO LAS CONDICIONES DE OPERACIÓN. Para el precalentamiento: Tubos en espiral. Tubos rectos. Para la pasterización: Tubos en espiral. Tubos rectos. Intercambiadores de calor a placa. Directores: DSI Atomización sobre atmósfera de vapor controlada. Para la Evaporación: Para la Homogeneización: Para el Secado: Cámara de secado. Vibrofluidizador. Ciclones. Refrigeración: Capucho aislante. Limpiador de latas.
  • 5.
    Esterilizador ultravioleta. Repartidor decucharas. 3. DESCRIPCION DEL PROCESO DETALLADO. El primer cuidado que tomamos es verificar la salud del ganado del cual obtenemos la leche fresca, pues es claro que una vaca sana da leche de calidad, además de que la cantidad de litros que genera es mayor, lo cual, por cierto, es benéfico, no sólo para nosotros, sino también para los propietarios de los animales. Para ello, damos asesoría y capacitación a los ganaderos sobre el cuidado elemental de sus animales, recomendándoles dietas, métodos de ordeña y limpieza, entre otras cosas. Al hablar de los métodos de ordeña podemos decir que, existen desde lo más rústico y convencional hasta los sistemas altamente automatizados (que llegan a ofrecer muchas ventajas como mayor higiene, velocidad y conservación de la leche, ya que no se expone al ambiente, evitando así cualquier contacto con microorganismos u otro tipo de contaminación que pueda dañarla). Los sistemas de ordeña automatizados cuentan con censores y controles de alta confiabilidad. Refrigeración. Una vez ordeñada la vaca, es importante refrigerar la leche por debajo de los 4° C, para evitar que los... [continua] LECHE EN POLVO La leche en polvo es un ingrediente fundamental para la producción de chocolate. No sólo determina el sabor del chocolate, sino que también influye en el proceso de producción y tiene un gran impacto económico. Desde hace más de cien años la industria del chocolate utiliza principalmente leche en polvo obtenida mediante secado de rodillo. La leche en polvo obtenida mediante secado de rodillo contiene una gran cantidad de grasas que hacen posible reducir el uso de la costosa manteca de cacao en el chocolate. El sabor especial a caramelo de la leche en polvo obtenida mediante secado de rodillo es importante para la fabricación del chocolate y le da un exclusivo sabor. Por otra parte, este tipo de leche en polvo tiene un efecto positivo sobre las propiedades de fluidez de la masa de chocolate. Estas características son de vital importancia para el proceso de producción. Todas estas ventajas hacen que la leche en polvo obtenida mediante secado de rodillo sea un componente indispensable del chocolate con leche.
  • 6.
    LECHE EN POLVOPROCESO DE ELABORACIÓN El proceso involucra diferentes personas y etapas tanto internas como externas, en las que siempre se intenta asegurar la alta calidad del producto terminado. El primer cuidado que tomamos es verificar la salud del ganado del cual obtenemos la leche fresca, pues es claro que una vaca sana da leche de calidad, además de que la cantidad de litros que genera es mayor, lo cual, por cierto, es benéfico, no sólo para nosotros, sino también para los propietarios de los animales. Para ello, damos asesoría y capacitación a los ganaderos sobre el cuidado elemental de sus animales, recomendándoles dietas, métodos de ordeña y limpieza, entre otras cosas. Ordeña Al
  • 7.
    hablar de losmétodos de ordeña podemos decir que, existen desde lo más rústico y convencional (que es de manera manual, usado generalmente por personas con poco ganado) hasta los sistemas altamente automatizados (que llegan a ofrecer muchas ventajas como mayor higiene, velocidad y conservación de la leche, ya que no se expone al ambiente, evitando así cualquier contacto con microorganismos u otro tipo de contaminación que pueda dañarla).Refrigeración. Una vez ordeñada la vaca, es importante refrigerar la leche por debajo de los 4° C, para evitar que los microorganismos que pudiera contener empiecen a degradarla y descomponerla. Para ello, se utilizan tanques enfriadores que cuentan con un agitador, el cual evita que se separe la grasa de la leche, o capuchones aislantes cuando se deposita en botes. PROYECTOS PRELIMINARES PARA LAS PLANTAS INDUSTRIALES PLANTA ENLATADORA DE LECHE EN POLVO INTRODUCCIÓN Años de investigación en el campo de la nutrición demostró que la leche es uno de los mejores suministros de proteína disponible. El hecho de que la leche es generalmente menos costosa que otro suministro alimenticio, conteniendo comparable cantidad de proteínas, ha incrementado su popularidad. Sin embargo, la producción y consumo de leche presenta un número de problemas para países que no están previamente comprometidos en la industria lechera. Las vacas usadas en la producción de leche son de una raza especial que requiere tiempo para su crianza y mucho alimento que algunos países son capaces de producir. Posteriormente, la leche fresca es continuamente refrigerada desde el tiempo que es procesada hasta el tiempo que es consumida y en muchos países esto representa un problema evidente. No obstante, estos problemas si tienen solución. La producción y el uso de leche en polvo o seca ha llegado a ser muy popular en muchos países, incluyendo aquellos capaces de producir leche fresca. Pero la leche en polvo no solo es menos costosa que la leche fresca, sino que mucha gente prefiere este tipo de leche (leche en polvo) por su sabor. Sin embargo, en el procesamiento de leche en polvo se requiere de leche fresca, muchos países importan leche en polvo pura y lo envasan domésticamente. Según se añada azúcar y otros aditivos, puede producirse una extensa variedad de leche en polvo, así se tiene leche entera, leche desnatada, leche achocolatada, leche con sabor a frutas, crema de café y papillas para bebé son algunos ejemplos. Las compañías taiwanesas con más de 30 años de experiencia en el procesamiento de productos de leche, utilizan perfectas técnicas y maquinarias para el enlatado de leche en polvo al punto que actualmente son capaces de exportar plantas de enlatado de leche en polvo. La planta descrita en este estudio está diseñada para enlatar algunos tipos de productos de leche en polvo automática e higiénicamente. La planta es relativamente barata para su establecimiento y operación, sólo se requiere de un mínimo de terreno y mano de obra. Este en conjunto con el aumento de la demanda de leche en polvo así como de la población y los estándares de vida alrededor del mundo, hace de la idea de investigar el establecimiento de una planta enlatadora de leche en polvo, una razón para tomar en consideración.
  • 8.
    2. INFORMACIÓN GENERALDEL PROCESO DE MANUFACTURA. 2.1. DIAGRAMA DE FLUJO
  • 10.
    2.2. DESCRIPCIÓN DELPROCESO A. MEZCLA 1. La leche en polvo pura es colocada en una tolva pulverizadora que la pesa y distribuye en la mezcladora de manera automática. 2. Aire caliente antiséptico es usado para esterilizar el azúcar que es molido a polvo por un pulverizador y añadido a la mezcla. 3. Los aditivos necesarios son colocados dentro del V-blender (mezclador en V) El tipo de aditivo usado está determinado por el tipo de leche en polvo que se producirá. Los aditivos pueden incluir vitaminas, minerales, aminoácidos y agentes saborizantes. La mezcla de estos aditivos garantizan una buena distribución cuando son mezclados con los otros ingredientes. 4. Todos los ingredientes anteriormente mencionados son nuevamente mezclados por una máquina mezcladora automática. 5. Después la mezcla es tamizada por un colador vibratorio. 6. El polvo tamizado cae dentro de una tolva rellenadora que automáticamente distribuye la correcta cantidad dentro de las latas. B. ENLATADO 1. Las latas vacías, que son compradas de suministros externos, son colocadas en un transportador para su recorte. Hay que notar que las latas son colocadas en un transportador al revés o de manera invertida. 2. Antes de llenar las latas, estas pasan por un proceso de limpieza. Este proceso incluye no solo el lavado tradicional, sino también un lavado magnético que remueve hasta las pequeñas piezas de metal que podrían quedar en la lata. 3. Luego, las latas son esterilizadas a través de un esterilizador ultravioleta. 4. Las latas esterilizadas son enviadas a la sección de repartición de cucharas donde una cuchara medidora de plástico es colocada en cada una de las latas. 5. Luego las latas pasan por debajo de la tolva de rellenado para recibir una cantidad apropiada de leche en polvo. Este paso es monitoreado por un escáner (examinador) que no dejará que la tolva libere leche en polvo si la lata no está en su sitio. 6. Cada lata es pesada en una balanza que rechaza automáticamente alguna lata no llenada con la adecuada cantidad de polvo. 7. Luego la lata es agarrada por un clincher (sujetador) que la sostiene firmemente en su lugar durante el proceso de sellado. 8. En este proceso la lata es aspirada, abarrotada y herméticamente sellada por una máquina llamada “Vacuum-master/N2 Filler” que inyecta gas nitrógeno dentro de las latas. 9. La lata es sellada por una suturadora que rebordea la base de la lata a ella misma. 10. La lata suturada pasa a través de un sistema de lavado al cepillo que remueve algún residuo de leche en polvo de la parte externa de la lata. 11. Luego las latas son colocadas dentro de cajas de cartón que son sellados con cinta adhesiva, completando de esa manera todo el proceso.
  • 11.
    3. DESCRIPCION DELA PLANTA 3.1. MAQUINARIA Y EQUIPO ITEMS. N° DE MÁQUINAS. Esterilizador de azúcar. 1 Pulverizador. 1 Tolva contenedora de leche en polvo. 1 Mezclador en V. 1 Mezclador. 1 Tamizador vibratorio. 1 Tolva rellenadora. 1 Escáner. 1 Balanza. 1 Transportador de cadena. 5 Sujetador. 1 Llenador Vacuum Master / N2 1 Suturadora. 1 Limpiador de latas. 1 Elevador de latas. 1 Transportador de latas. 1 Encajonador de latas. 1 Sellador de cajas. 1 Transportador de recorte de latas. 2 Limpiador de latas vacías. 1 Transportador de latas. 1
  • 12.
    Esterilizador ultravioleta. 1 Repartidorde cucharas. 1 3.2. MATERIAS PRIMAS Leche en polvo Azúcar Aditivos 3.3. REQUERIMIENTO DE MANO DE OBRA CLASIFICACIÓN DEL TRABAJO. N° DE TRABAJADORES. Administrador de planta. 1 Supervisor. 1 Operadores. 18 Control de calidad. 1 Electricista. 1 Mecánicos. 2 TOTAL 24 (Datos calculados de un turno de trabajo) 3.4. CAPACIDAD DE PRODUCCIÓN Capacidad designada: 450 grs. / lata, 2,000 latas / hora. 1,135 grs. / lata, 1,350 latas / hora. Tipos de productos: leche entera, leche desnatada, leche para bebes, crema de café, leche achocolatada, leche con sabor a frutas. 3.5. GASTOS GENERALES DE LA PLANTA Agua: 5 ton / hora. = 2 kg / cm2. Nitrógeno: 10 m3 / hora. = 2 kg / cm2. Aire comprimido: 50 m3 / hora. = 7 kg / cm2.
  • 13.
    Potencia: 250 Kw. 3.6.LOCALIZACION DE LA PLANTA Para localizar la planta hay que tener presente los siguientes factores: 1. Suficiente y conveniente disponibilidad de materiales. 2. Bajas tasas de servicios. 3.7. DISTRIBUCION DE PLANTA E1: Esterilizador de azúcar. E2: Pulverizador. E3: Contenedor de leche en polvo. E4: V-Blender. E5: Mezclador. E6: Tamizador vibratorio. E7: Contenedor de llenado. E8: Escáner. E9: Transportador de cadena.
  • 14.
    E10: Controlador automático. E11:Transportador de cadena. E12: Sujetador. E13: Cadena. E14: Llenador Vacuum Master/ N2. E15: Transportador de cadena. E16: Suturador. E17: Limpiador de latas. E18: Elevador de latas. E19: Transportador de latas. E20: Encajonadores de latas. E21: Sellador de cajas. E22: Transportador de recorte de latas. E23: Limpiador de latas vacías. E24: Transportador de latas. E25: Esterilizador ultravioleta (U.V.) E26: Repartidor de cucharas. E27: Transportador de cadena. Información de proveedores: Taiwan Turnkey Project Association http://www.tpcc.org.tw/index-english.asp Email: public@tpcc.org.tw COMO HACER LECHE EN POLVO
  • 15.
    La leche enpolvo es un producto lácteo que se obtiene mediante la evaporación del agua que contiene la leche. Deshidratar la leche ayuda a preservarla, ya que aguanta más que la leche líquida, y no necesita refrigeración, ya que no contiene humedad. La leche en polvo también se transporta mejor. Sigue estos pasos para aprender a hacer leche en polvo. PASOS Secado en spray El secado en spray produce polvo seco a partir de un líquido al secarlo rápidamente con gas caliente. Es el mejor método para deshidratar la leche. Consigue un secador en spray, un artefacto que usa un atomizador o spray para dispersar el líquido de una manera controlada. Homogeniza la leche en agua hasta formar una lechada. Mete la lechada en el secador en spray. 1. 4 Según vaya entrando en el artefacto, se irá atomizando. 1. 5 La lechada atomizada forma micelas, debido a la tensión superficial del agua y las interacciones hidrofilicas entre el agua y la leche. 1. 6 El reducido tamaño de las gotas, (sobre los 100 micrómetros de diámetro) en una superficie grande facilitan su secado. Cuando el agua se seca, queda la leche en polvo. SECADO EN TAMBOR El secado en tambor es un método alternativo para secar líquidos. La leche en polvo secada de esta manera tiende a tener un sabor a cocinado, debido a la caramelización causada por estar expuesta a grandes temperaturas.
  • 16.
    1. 1 Aplica laleche como una capa fina en la superficie de un tambor calentado. 1. 2 Con un cuchillo, rasca la leche sólida. SECADO POR MEDIO DE CONGELAMIENTO Secar congelando es un proceso de deshidratación típicamente usado para preservar productos que se van a echar a perder. Funciona a base de congelar el material, reduciendo la presión ambiental y añadiendo el suficiente calor para que pase directamente de sólido a gas. 1. 1 Mete la leche en un termo de liofilización. 1. 2 Vierte el contenido del termo en un congelador especial llamado “shell freezer”, el cual congela con refrigeración mecánica, hielo seco, nitrógeno liquido, etc. 1. 3 Baja la presión (unos pocos milibares), y mete suficiente calor para que el contenido sea sublimado. La presión se controla con un aspirador parcial. La cantidad de calor necesario se puede calcular con el calor latente de las células de sublimación. Se sublimará sobre el 95% del agua del material. 1. 4 Sube la temperatura por encima de la del primer proceso, incluso por encima de los 0 °C, para romper las interacciones psico-químicas que se formen entre las moléculas de agua y el material congelado. Al mismo tiempo, baja la presión para quitar la mayoría del agua residual. 1. 5 Introduce gas con el aspirador, como nitrógeno, antes de sellar el material.
  • 17.
    6 El producto finalserá leche en polvo con un bajo contenido de agua residual, entre el 1% y el 4%. INTRODUCCIÓN El tratamiento total de calor de la materia prima influye en las características del producto. Respecto de la leche en polvo obtenida por atomización, se distinguen la leche en polvo de temperatura alta, de temperatura mediana y de temperatura baja. La materia prima se somete a pasterización. Para obtener leche en polvo de temperatura mediana, la leche se somete a la pasterización alta. Así, se obtiene un producto de buena calidad y de larga conservación. La leche reconstituida a partir de polvo a temperatura baja tiene características casi iguales a las de la leche natural. Esta clase de polvo se puede utilizar en la elaboración de quesos. Durante la concentración y la desecación,se emplean temperaturas moderadas. La materia prima para este producto debe tener un bajo contenido inicial de gérmenes. Para limitar la oxidación y el enranciamiento del producto, las leches en polvo deben ser empacadas herméticamente y al abrigo de la luz. Para mejorar la conservación, se expulsa el aire del envase, introduciendo nitrógeno o una mezcla de nitrógeno y bióxido de carbono. Esto se logra haciendo un pequeño agujero en la tapa del bote lleno y cerrado e introduciéndolo en una cámara al vacío. El aire se extrae del bote y luego, se introduce el nitrógeno o la mezcla en la cámara. En la elaboración de la leche reconstituida, la leche en polvo se mezcla con agua limpia y esterilizada. Si se utiliza agua no esterilizada, los gérmenes presentes en el agua se desarrollan rápidamente en la leche, resultando un producto que puede presentar un peligro para el consumidor. COMPOSICIÓN DE LA LECHE EN POLVO Mediante la disecación se obtiene la leche en polvo, que es mas rica que las concentradas y condensadas y se conserva aún mejor . Naturalmente que con tal transformación las modificaciones de los componentes lácteos son algo mas profundas respecto a la caseína y a la lactosa , pero ello del sistema seguido en la elaboración .Si éste es el llamado de los cilindros dichas modificaciones resultan muy intensas ,las albúminas se insolubilizan ,incluso, parcialmente, y las lecitinas y vitaminas se destruyen en gran parte. Cuando se obtiene el polvo mediante el método de la neblina, esto es ,por pulverización y desecación combinadas, el denominado sistema Krause, la grasa y el azúcar se conservan casi igual que en la leche fresca, se guardan en proporciones de las albúminas, que casi no sufren alteración, especialmente la caseína, que se conserva incólume, así como el fósforo de las materias minerales, y también la mayoría de las vitaminas, exceptuando la C, que es la más atacada Con
  • 18.
    respecto a losdemás componentes de los productos desecados , se admite que el agua , que en la leche fresca se acerca al 90 por 100, en la evaporada al 70 por 100 y en la condensada a 20-30 , no pasa de 7 por 100 en el polvo , cuando se obtiene por el método de los cilindros , y ni siquiera del 3 por 100 si se fabrica por el sistema Krause. En el polvo de la leche completo suele haber de 25 a 30 por 100 de grasa , de 30 a 40 de lactosa , 22 a 33 por 100 de albúmina y 4 a 6 por 100 de cenizas , mientras que en el macro los tres últimos componentes están en una proporción ligeramente superior , pero los lípidos se reducen a la cifra de 1 a 3 por 100. Debe tenerse en cuenta que también se prepara leche en polvo enriquecida en crema que contiene hasta más del 50 por 100 de grasa. Para ser un litro de leche a base de polvo ,si éste es de clase entera o completa, es preciso poner en 900 g de agua 135 ,aproximadamente, del producto desecado, y se trata del macro, sólo 105 en 940 de aquélla. Además de la leche en polvo se fabrican, por un procedimiento similar, la mazada o babeurre, también desecada, que contiene del 5 al 10 por 100 de agua, del 3 al 8 por 100 de grasa, 35 por 100 de materias proteicas y otras, estando el resto integrado por las cenizas y el ácido láctico, que alcanza 8,5 % en las primeras y algo menos en el segundo. Por último, otro producto desecado es la leche malteada, en la cual interviene además derivados de la germinación de la cebada. Las solubilidad de la leche en polvo es uno de los factores más importantes de su calidad. Harinas lácteas : las harinas lacteadas están integradas por una mezcla de leche en polvo o condensada con harinas de cereales tratadas con diastasas o ácidos diluidos, al objeto de solubilizar el almidón. El 50 % de las mismas esta compuesto de hidratos de carbono insolubles y el 30 % de los solubles, existiendo también un 10 % de proteínas, el 5 % de grasa y de 1 a 3 de sales, especialmente derivadas del ácido fosfórico. PREPARACIÓN DE LA LECHE EN POLVO La reducción de la leche a polvo, no le priva de ninguno de sus elementos constitutivos nutritivos, pero disminuye su contenido en vitamina c . Para preparar la leche en polvo: „disuélvase media gruesa de carbonato neutro de sosa en una onza de agua. Viértase la solución en dos litros de leche recientemente ordeñada y caliéntese bien agitando continuamente. Cuando haya disminuido ¾ de su volumen, viértase poco a poco y siempre agitando una libra de azúcar en polvo y dos onzas de jarabe de centeno. Retírese la masa del fuego y luego extiéndase sobre platillos en delgadas capas, y póngase a secar en una estufa , bien protegido contra los insectos que son muy ávidos de los alimentos azucarados. Después de algunos días de secado en la estufa, redúzcase y consérvese en botellas bien cerradas. para utilizarla, será suficiente añadir la dosis conveniente de este polvo en agua, agitando hasta que se disuelva por completo.” La leche en polvo se presenta suelta y en forma de escamas , con un color que baría de blanco puro al blanco amarillento. También se ofrece al mercado en forma de tabletas; pero en este caso se agrega a la masa antes de comprimirla una pequeñísima proporción de bicarbonato sódico ( 0,03 % ) y un 2 % de azúcar de caña muy puro .
  • 19.
    Procedimiento mas corrientede fabricación: existen muchos procedimientos, más o menos prácticos y parecidos para preparar leche en polvo, teniendo todo ellos a conservar en la misma su sabor primitivo y evitar el sabor algo sebáceo que puede tomar. Procedimiento Krause o de atomización: con este procedimiento se obtiene un producto de gran calidad y solubilidad perfecta, debido a que las partículas son mas finas que en los otros procedimientos. Las instalaciones corrientes tienen un rendimiento de 10 a 500 kg. de leche en polvo por hora, pero pueden construirse instalaciones para rendimientos mucho mas elevados . En primer lugar se debe espesar la leche fresca mediante evaporadores de condensación. seguidamente el producto se pulveriza en forma de finísima niebla a temperaturas superiores a 100° C, a fin de extraer rápidamente el agua y obtener un producto húmedo aún , que por enfriamiento se deseca por si solo. Para mantener la caseína en su forma primitiva , se adiciona a la leche fosfato sódico u otra sal , con lo que al mismo tiempo se estabiliza la materia grasa . Si la leche es excesivamente ácida , se le puede añadir una pequeña cantidad ce cal , como neutralizante. El producto condensado se pulveriza en la instalación secadora esquemática en la figura 195. La parte central del secadero consiste en la cámara secadora o cocción provisto de una puerta hermética para la limpieza e inspección. En el centro de la cubierta de esta cámara se encuentra el dispositivo atomizador que mediante un rodete de construcción especial sin toberas , capas de 6000 a 20000 r. p.m., atomiza el liquido arrojando las diminutas partículas de manera que formen una niebla en el interior de la cámara . El líquido es conducido al dispositivo atomizador por medio de la bomba de alimentación ,que extrae del depósito . Las partículas del líquido que componen la niebla chocan inmediatamente con una corriente giratoria de aire caliente procedente del dispersador de aire, montado debajo del atomizador . Este choque produce el secado casi instantáneo de las partículas de la niebla, formando un polvo homogéneo, cuyo grado de humedad puede ajustarse al valor deseado. La comprobación de este grado de humedad, así como de las temperaturas de entrada y de salida del aire, se realiza por el cuadro de mandos. Envase y conservación de la leche en polvo : La mejor manera de envasarla es en cajas de hojalata perfectamente cerradas, y para prevenir la alteración de la materia grasa conviene introducir en ellas algo de gas carbónico. El envase debe asegurar una total protección contra contaminaciones, absorción de humedad y acción de la luz . No se conservan con tanta facilidad como la leche condensada, máximo estando prohibido que se mezcle ningún producto que ayude a su conservación y ésta es mucho mas difícil en cuanto se a abierto el envase que lo contenía, formándose moho o apoco que se descuide el consumidor . Por otra parte, el tiempo que puede conservarse depende de la clase de leche con que fue preparado el polvo y de calidad del envase que lo contenga, así como del cuidado con que haya sido embalado. Aplicación de la leche en polvo: Por la comodidad de su empleo, la leche en polvo esta especialmente indicada para los soldados, navegantes, exploradores,
  • 20.
    deportistas, etc. Suelevado poder alimenticio (la leche en polvo es un alimento muy rico en materia nitrogenada, excepcionalmente digestible ) la hacen indispensable para todo el que deba desarrollar esfuerzos considerables y no pueda cargar su mochila con alimentos pesados. Para la alimentación de lactantes ha sido muy discutida, pero por lo general se lo reconoce en la actualidad, que la leche en polvo no sufre ningún cambio químico por el hecho de la desecación, no deja ningún deposito y su digestibilidad no solo disminuye, sino que para los albuminoides se aumenta. La esterilización que sufre al disecarse suprime las enfermedades y molestias del tubo digestivo, tan frecuentes en los lactantes. La leche en polvo no precipita en el del niño en forma de gruesos grumos, como hace la leche natural, sino en forma de pequeñas masas, muy parecidas las que se forman en la digestión de la leche humana . La leche en polvo, por su elevado valor nutritivo, que es un verdadero lujo en la alimentación de animales domésticos, y no resulta económica. Sin embargo, cuando se trata de aquellos que por un motivo u otro deben realizar grandes esfuerzos y en ellos esta invertido un capital considerable, la alimentación con leche en polvo no sólo no está fuera del lugar, sino que es recomendable. En pastelería, confitería, chocolatería y aun en las labores ordinarias de cocina, se hace también bastante uso de la leche en polvo, pues da mejor contextura y mayor valor nutritivo. En la actualidad su aplicación en panadería se considera muy favorable. LA LECHE EN POLVO L eche en polvo es la leche que se ha evaporado a sequedad , corrientemente por nebulización o por deshidratación en tambores . Puede presentarse como leche entera o con toda la crema ( 26% de grasa ), con crema tres cuartos ( con no menos de 20% de grasa ), semidescremada ( no menos del 14% de grasa ), descremada al cuarto ( no menos de 8% de grasa ), o descremada ( 1% de grasa). Le leche en polvo o deshidratada permite un almacenamiento eficiente y un transporte económico . Se distinguen polvo de leche entera y polvo de leche descremada. Componentes polvo de leche entera polvo de leche descremada agua 3.50 % 4.00 % grasa 27.00 % 1.00 % proteína 26.00 % 35.00 % lactosa 37.50 % 52.00 % sales minerales 6.00 % 7.00 % La mayoría de la leche en polvo se elabora a partir de leche descremada. El alto porcentaje de grasa en polvo de leche entera dificulta la fabricación de productos de buena calidad debido a la oxidación y enranciamiento durante la conservación. Las características de la leche en polvo dependen también del método de desecación. El método mediante cilindros secadores somete la leche a un tratamiento térmico tal , que modifica la estructura físico-química de la leche . Esta clase de polvo es difícil de disolver. El método de los cilindros se emplea para leches en polvo destinadas a usos industrias y a la alimentación de ganado. Para obtener leche leche en polvo de calidad , se aplica el método por atomización . Sin embargo , este método consume más del doble de la energía que el anterior . Por la extrema finura de las gotas pulverizadas , la desecación es muy rápida . Por otro lado , el calentamiento del producto se limita por la evaporación instantánea
  • 21.
    del agua .Por esto , se consigue una leche en polvo estructuralmente poco modificada . El tamaño de las partículas de polvo influye notablemente en sus características de solubilidad y conservación . Un polvo compuesto de partículas pequeñas se disuelve mal ,se apelmaza fácilmente y se altera más rápido por oxidación . Por otro lado ,los aglomerados de partículas se disuelven fácilmente . Por esta razón los aglomerados se separan para obtener un polvo instantáneo . Este tipo de polvo tiene una buena solubilidad en agua fría . En general , el polvo de leche entera se disuelve mal por la presencia de grasa libre en las partículas . Durante la desecación , una parte de los glóbulos grasos se descompone . En este caso , la grasa se acumula en la superficie de las partículas repeliendo el agua y dificultando la disolución . El proceso de elaboración de las dos clases de leche en polvo consiste en las siguientes operaciones : (1) Almacenamiento de la leche estandarizada y descremada , pasteurizada y homogeneizada. (2) Concentración hasta un 40% del extracto seco total , en un concentrador de doble efecto . (3) Deshidratación de la leche concentrada en cilindros calentados hasta aproximadamente 150 c. (4) Enfriamiento. (5) Molido de las escamas en un molino de martillo. (6) Envasado de leche en polvo (para ganadería) (7) Deshidratación por atomización de la leche . (8) Enfriamiento de polvo en un transportador vibrador. (9) Cribado del polvo en una criba rotativa. (10) Envasado del polvo en botes . La fluidez de la leche concentrada influye mucho en el tamaño de las partículas . Cuando más espesa sea la leche mayor será el tamaño de las partículas de polvo . Una leche demasiada fluida origina partículas muy finas , la leche demasiado espesa origina partículas grandes , retasando así el proceso de enfriamiento . Esto puede proporcionar una coloración oscura y un sabor a cocido. Durante el enfriamiento del polvo obtenido por atomización , se puede favorecer la aglomeración de las partículas . en este caso , el polvo caliente se humedece con aire húmedo o con vapor . Las partículas se pegan entre si , formando aglomerados que enseguida se secan y se enfrían obteniendo un polvo instantáneo.
  • 22.
    Como hacen laleche en polvo y es el mismo proceso para hacer vinagre en polvo? Leche en polvo. La reducción de la leche a polvo, no le priva de ninguno de sus elementos constitutivos nutritivos, pero disminuye su contenido en vitamina c . Para preparar la leche en polvo: „disuélvase media gruesa de carbonato neutro de sosa en una onza de agua. Viértase la solución en dos litros de leche recientemente ordeñada y caliéntese bien agitando continuamente. Cuando haya disminuido ¾ de su volumen, viértase poco a poco y siempre agitando una libra de azúcar en polvo y dos onzas de jarabe de centeno. Retírese la masa del fuego y luego extiéndase sobre platillos en delgadas capas, y póngase a secar en una estufa , bien protegido contra los insectos que son muy ávidos de los alimentos azucarados. Después de algunos días de secado en la estufa, redúzcase y consérvese en botellas bien cerradas. para utilizarla, será suficiente añadir la dosis conveniente de este polvo en agua, agitando hasta que se disuelva por completo.” La leche en polvo se presenta suelta y en forma de escamas , con un color que baría de blanco puro al blanco amarillento. También se ofrece al mercado en forma de tabletas; pero en este caso se agrega a la masa antes de comprimirla una pequeñísima proporción de bicarbonato sódico ( 0,03 % ) y un 2 % de azúcar de caña muy puro . Procedimiento mas corriente de fabricación: existen muchos procedimientos, más o menos prácticos y parecidos para preparar leche en polvo, teniendo todo ellos a conservar en la misma su sabor primitivo y evitar el sabor algo sebáceo que puede tomar . Procedimiento Krause o de atomización: con este procedimiento se obtiene un producto de gran calidad y solubilidad perfecta, debido a que las partículas son mas finas que en los otros procedimientos. Las instalaciones corrientes tienen un rendimiento de 10 a 500 kg. de leche en polvo por hora, pero pueden construirse instalaciones para rendimientos mucho mas elevados . En primer lugar se debe espesar la leche fresca mediante evaporadores de condensación. seguidamente el producto se pulveriza en forma de finísima niebla a temperaturas superiores a 100° C, a fin de extraer rápidamente el agua y obtener un producto húmedo aún , que por enfriamiento se deseca por si solo. Para mantener la caseína en su forma primitiva , se adiciona a la leche fosfato sódico u otra sal , con lo que al mismo tiempo se estabiliza la materia grasa . Si la leche es excesivamente ácida , se le puede añadir una pequeña cantidad ce cal , como neutralizante. El producto condensado se pulveriza en la instalación secadora esquemática en la figura 195. La parte central del secadero consiste en la cámara secadora o cocción provisto de una puerta hermética para la limpieza e inspección . En el centro de la cubierta de esta cámara se encuentra el dispositivo atomizador que mediante un rodete de construcción especial sin toberas , capas de 6000 a 20000 r. p.m., atomiza el liquido arrojando las diminutas partículas de manera que formen una niebla en el interior de la cámara . El líquido es conducido al dispositivo atomizador por medio de la bomba de alimentación ,que extrae del depósito . Las partículas del líquido que componen la niebla chocan inmediatamente con una
  • 23.
    corriente giratoria deaire caliente procedente del dispersador de aire, montado debajo del atomizador . Este choque produce el secado casi instantáneo de las partículas de la niebla, formando un polvo homogéneo, cuyo grado de humedad puede ajustarse al valor deseado. La comprobación de este grado de humedad, así como de las temperaturas de entrada y de salida del aire, se realiza por el cuadro de mandos . Envase y conservación de la leche en polvo : La mejor manera de envasarla es en cajas de hojalata perfectamente cerradas, y para prevenir la alteración de la materia grasa conviene introducir en ellas algo de gas carbónico. El envase debe asegurar una total protección contra contaminaciones, absorción de humedad y acción de la luz . No se conservan con tanta facilidad como la leche condensada, máximo estando prohibido que se mezcle ningún producto que ayude a su conservación y ésta es mucho mas difícil en cuanto se a abierto el envase que lo contenía, formándose moho o apoco que se descuide el consumidor . Por otra parte, el tiempo que puede conservarse depende de la clase de leche con que fue preparado el polvo y de calidad del envase que lo contenga, así como del cuidado con que haya sido embalado . Aplicación de la leche en polvo: Por la comodidad de su empleo, la leche en polvo esta especialmente indicada para los soldados, navegantes, exploradores, deportistas, etc. Su elevado poder alimenticio (la leche en polvo es un alimento muy rico en materia nitrogenada, excepcionalmente digestible ) la hacen indispensable para todo el que deba desarrollar esfuerzos considerables y no pueda cargar su mochila con alimentos pesados . Para la alimentación de lactantes ha sido muy discutida, pero por lo general se lo reconoce en la actualidad, que la leche en polvo no sufre ningún cambio químico por el hecho de la desecación, no deja ningún deposito y su digestibilidad no solo disminuye, sino que para los albuminoides se aumenta. La esterilización que sufre al disecarse suprime las enfermedades y molestias del tubo digestivo, tan frecuentes en los lactantes. La leche en polvo no precipita en el del niño en forma de gruesos grumos, como hace la leche natural, sino en forma de pequeñas masas, muy parecidas las que se forman en la digestión de la leche humana . La leche en polvo, por su elevado valor nutritivo, que es un verdadero lujo en la alimentación de animales domésticos, y no resulta económica. Sin embargo, cuando se trata de aquellos que por un motivo u otro deben realizar grandes esfuerzos y en ellos esta invertido un capital considerable, la alimentación con leche en polvo no sólo no está fuera del lugar, sino que es recomendable. En pastelería, confitería, chocolatería y aun en las labores ordinarias de cocina, se hace también bastante uso de la leche en polvo, pues da mejor contextura y mayor valor nutritivo. En la actualidad su aplicación en panadería se considera muy favorable. http://www.misionrg.com.ar/lacpolvo.htm Vinagre en Polvo. VINAGRE Polvo fino, de color blanco, con propiedades organolepticas características a este producto. Compuesto principalmente de ácido acético natural y un almidón modificado utilizado como vehículo en el proceso de secado. Excelente condimento que contiene más
  • 24.
    de un 7%de ácido acético. Usos y Aplicaciones • Sabor natural en polvo para snacks. • Ingrediente para acidificación en salsas, vinagretas o embutidos cárnicos. • Obtención de vinagre liquido en diferentes concentraciones por reconstitución con agua. • Y en general para diversos usos como ácido en polvo en la industria de alimentos. Un proceso para la producción de leche concentrada, dicho proceso comprende: proporcionar leche estandarizada, pasteurizar y homogeneizar la leche estandarizada, mezclar la leche homogeneizada con un emulsificante cargado negativamente o no iónico, homogeneizar la mezcla, introducir la leche en un evaporador con al menos una etapa para obtener un concentrado con un contenido de sólidos total de al menos un 50% en peso. Tecnología superior para procesar la mejor leche Milkaut tiene una trayectoria de más de ochenta años en la lechería argentina, a través de los cuales fue incorporando tecnología de vanguardia a sus procesos. Con un equipamiento mayoritariamente de origen europeo, la empresa cuenta con seis plantas industriales con alta tecnología y una capacidad de producción de más de 2 millones de litros diarios. SUBIR Complejo Industrial Franck Es el centro de operaciones de la empresa, concentrando el 80% de la producción de Milkaut. Desde este punto se programan todas las actividades de las demás plantas industriales. Este complejo cuenta con un predio de 105.000 m2 de superficie de los cuales 18.000 m2 son cubiertos. Una vez que la leche es recibida en planta, pasa por rigurosos controles de calidad, los que aseguran el destino apropiado de la misma a cada línea de producción. Este proceso consta de diferentes etapas, como son: descarga, medición de volumen, higienización, estandarización, pasteurización, enfriado y almacenamiento en silos apropiados para la conservación de la materia prima. Vista aérea de la Planta industrial Franck.
  • 25.
    Instalaciones de laPlanta industrial Franck. SUBIR Complejo Industrial Franck: Áreas de Producción • • • Área Deshidratados • • • Área Frescos • • • Área Estériles • • • Área de Quesos Naturales Área Deshidratados Elabora Leche en Polvo (bajo Certificación HACCP «Sistema de Análisis de Riesgos y Puntos Críticos de Control»), Crema en Polvo, Lactosa, Concentrado de Proteínas de Suero de Queso y Concentrado de Proteínas de Leche. También abarca la línea de Dulce de Leche en sus diferentes variedades, donde se complementan los sistemas de concentración por evaporadores de película descendente y el terminado del producto en paila, lo que garantiza un producto que mantiene las características distintivas en sus diferentes variedades: familiar, repostero y heladero. Planta Leche en Polvo: se construyó en 1995 bajo los últimos conceptos arquitectónicos y tecnológicos, con capacidad para elaborar y procesar 500 mil litros diarios de leche, hoy cuenta con Certificación HACCP «Sistema de Análisis de Riesgos y Puntos Críticos de Control». La característica distintiva del diseño de esta planta es su excelente concepción de separación de áreas secas y húmedas y el sistema de cascadas del proceso, lo que asegura la mejor calidad del producto final. El proceso está regido por un sistema de supervisión automática que controla todas las variables. La tecnología de secado permite obtener una gran gama de productos deshidratados. Planta de Lactosa y Concentrado de Proteínas de Suero de Queso (WPC): se inauguró en 1993 y constituye la primera planta de Latinoamérica que elabora estos dos productos destinados a ser utilizados en industrias alimenticias y farmacopeas. Esta planta tiene una capacidad de procesamiento de 800 mil litros de suero diarios y una capacidad de elaboración de 19 mil Kgs. de Lactosa y 12 mil Kgs. de Proteínas de Suero en Polvo por día. Planta de Concentrado de Proteínas de Leche (MPC): fue puesta en marcha en 1999, siendo la tercera planta en el mundo que produce MPC, con una capacidad de procesamiento de 300 mil litros por día de leche descremada fluida y una capacidad de elaboración de 10 mil Kg. por día de MPC. ATRÁS | SUBIR Área Frescos Comprende la producción de las líneas de leche pasteurizada, crema pasteurizada, yogures, postres y flanes.
  • 26.
    Milkaut S.A. cuentacon tecnología adecuada para asegurar el proceso de pasteurización y homogeneización de la leche lo cual, sumado a envasadoras de última generación, permite ofrecerle al consumidor un producto noble y fresco cada día. La planta de yogur fue inaugurada en 1997 y posee capacidad para elaborar 100 mil litros diarios de yogur. Aquí Milkaut elabora diversos tipos de yogures: batidos, firmes, bebibles y frutados, entre otros. Esta línea cuenta con un alto grado de automatización donde todas las tareas de producción y envasado están controladas desde un sistema central garantizando la calidad del producto. ATRÁS | SUBIR Área Estériles Produce leche larga vida (UHT) bajo Certificación HACCP «Sistema de Análisis de Riesgos y Puntos Críticos de Control». La planta fue inaugurada en 1995 y tiene una capacidad de elaboración de 250 mil litros de leche por día. La materia prima una vez estandarizada es sometida a un tratamiento térmico (UHT - Ultra Alta Temperatura), que permite ampliar la conservación del producto en el tiempo. A continuación, el producto es fraccionado en una envasadora aséptica para su posterior agrupado y encajado. ATRÁS | SUBIR Área de Quesos Naturales Milkaut produce cuatro tipos de quesos: pasta blanda, pasta semidura, pasta dura y especialidades. La capacidad de elaboración en las diferentes líneas de quesos asciende a 500 mil litros de leche por día. El queso es cuidado en todas sus etapas de producción, desde su elaboración, salado, oreo, maduración y almacenamiento. Milkaut se ha caracterizado siempre por la atención a esta línea de producción, lo que le ha dado un amplio reconocimiento en el mercado externo. Planta industrial de Yogur de Milkaut. Producción de quesos. ATRÁS | SUBIR
  • 27.
    Milkaut S.A. poseeotras cinco plantas industriales lácteas Colonia Nueva: se encuentra habilitada para exportar a la Comunidad Económica Europea y cuenta con Certificación HACCP «Sistema de Análisis de Riesgos y Puntos Críticos de Control». Tiene capacidad para procesar 300 mil lts. diarios de leche con los que elabora quesos de pasta dura y semidura. Sus cámaras de maduración poseen la versatilidad requerida para los diferentes tipos de quesos que se fabrican. Planta Chamical: ubicada en la provincia de La Rioja elabora queso rallado, utilizando como materia prima quesos de pasta dura como ser Sardo y Reggianito. También industrializa productos deshidratados. Planta San Luis: elabora leche larga vida (UHT), con una capacidad de producción de 120 mil litros diarios, y cuenta con Certificación HACCP «Sistema de Análisis de Riesgos y Puntos Críticos de Control». Esta planta tiene una posición geográfica estratégica ya que permite disponer productos con salida al Pacífico a muy corta distancia y el desarrollo de una cuenca de producción lechera diferente a las tradicionales. Planta San Jerónimo: ubicada en la provincia de Santa Fe en la localidad de San Jerónimo Norte. Elabora quesos procesados, quesos semi-duros y quesos duros. Planta El Suizo: ubicada en la provincia de Santa Fe en la localidad de Las Parejas. Elabora quesos azules y quesos blandos. Planta Colonia Nueva. Planta de Leche Larga Vida. San Luis.
  • 28.
    Planta El Suizo. equipamientopara produccion de leche en polvo, maquina que seca la leche para hacerla polvo, maquinas y equipos utilizados para la preparacion de leche en polvo, bomba de alta presión para producción de leche en polvo, produce industrialmente la leche condensada, tipo de instalacion para la elaboracion de una leche, proceso de leche condesada, cual es el equipo para elaborar lacteos, maquina para procesar leche, descripcion de maquinarias utilizadas para el proceso productivo de leche condensada, instalaciones correspondientes a la fabricacion de lacteos, maquinaria y procesos de lacteos, maquinas de hacer leche condensada, maquinaria para la preparacion de la leche condensada, materiales utilizados en la elaboracion de la leche, equipo concentrador de la leche condensada en colombia, equipos de condesacion para leche, maquinarias para hacer la leche condensada, fabrica de leche condensada, vacio para producir leche en polvo, equipos para fabricacion de leche concentrada, instalaciones y equipo para procesar leches, pasos para producir leche en polvo, imsumos para leche condesada, aparatos utilizados para la fabricacion de leche condensada, lehce en polvo equipos, maquinaria para hecer leche en polvo, equipos para la porducción de leche en polvo, identificar los rquipos y maquinarias en cada proceso de leche en polvo, precios y caracteristicas de maquinaria de leche en polvo, equipos para el procesamiento de leche, equipos auxiliares para generar leche en polvo, maquinarias leche en polvo, maquinas de elavoracion de leche condensada, maquinaria para planta productora de leche en polvo, equipo proceso de leche evaporada, las maquinarias de leche en polvo, máquinas producción leche en polvo, maquinarias leche evaporada, maquinas para leche condensadadpf, producción de leche procedimiento aparatos, maquinaria para procesar leche condensada, maquinas para el preceso de leche, equipo utilizado en la obtención de leche deslactosada, maquinarias para el proceso de leche condensada , maquinas para procesar leche condensada, maquinarias de leche evaporada, maquinas usadas para fabricar leche de soja en polvo, desinfeccion y lavado de maquinarias usadas en la elaboracion leche en polvo, elementos comunes en el proceso de produccion de la leche condensada manufacturera, maquinarias o equipos para fabricacion de lehe condensada
  • 29.
    Industria con lassiguientes secciones: Plataforma de recepción de leche Laboratorio físico químico Laboratorio microbiológico Sala de fabricación de dulce de leche Sala de fabricación de requesón Sala de fabricación de mantequilla Sala de fabricación de yogur Sala de Embotellamiento Sección para fabricación de quesos Frescos, ahumados y madurados Sección para fabricación de quesos con moho azul Sección para fabricación de quesos con moho blanco Cámara de salazón Cámara de maduración de quesos con moho azul Cámara de maduración de quesos con moho blanco Cámara de maduración Cámara para parmesano Ahumador Cámara para ahumados Cámara de productos embalados Sector de embalaje Expedición Depósito de embalajes Depósito de ingredientes Caldera zona para producción de frío Oficina Sala de la Inspección Baños Vestuarios Comedor El Proyecto Listo de Emprendimiento (eBook) contiene: Proyecto Listo de Emprendimiento en archivo pra AutoCAD (.dwg) (hojas en formato A0 o A1) (VER MODELO), con: - Planta de la Construcción - Layout de los Equipamientos - Cortes - Fachada - Planta de Situación de las Construcciones en el terreno - Planta de las Oficinas, Vestuarios, Comedores y Otros Memorial Básico de la Construcción
  • 30.
    Lista de Equipamientos Listade Proveedores de Equipamientos Lista de Materiales de la Construción y Presupuestos de la Obra Cronograma Físico-Financiero de la Obra Flujograma de Producción Servicios Opcionles relacionados a este Proyecto Listo de Emprendimiento: Estudio de Factibilidad el Emprendimiento (VER MODELO) Fábrica de Productos Lácteos para Producción de Leche en Polvo, con capacidad para 200.000 litros de Leche por día y área de 2.500 m². Proyecto Listo de Emprendimiento (eBook) con las Siguientes Secciones: Industria con las siguientes secciones: Plataforma de recepción de leche Estandarización de la leche zona para almacenaje de leche a granel Silos de almacenaje de leche Laboratorio físico químico Laboratorio microbiológico Sector para concentradores (3 pavimentos) Sector de secagen (cámara de secagen) Sector de ensacamiento Sala de control Depósito de leche en polvo Depósito de embalaje Caldera Oficina Lavandero de camiones-tanques Expedición zona para producción de frío Oficina Sala de la Inspección Baños
  • 31.
    Vestuarios Comedor El Proyecto Listode Emprendimiento (eBook) contiene: Proyecto Listo de Emprendimiento en archivo pra AutoCAD (.dwg) (hojas en formato A0 o A1) (VER MODELO), con: - Planta de la Construcción - Layout de los Equipamientos - Cortes - Fachada - Planta de Situación de las Construcciones en el terreno - Planta de las Oficinas, Vestuarios, Comedores y Otros Memorial Básico de la Construcción Lista de Equipamientos Lista de Proveedores de Equipamientos Lista de Materiales de la Construción y Presupuestos de la Obra Cronograma Físico-Financiero de la Obra Flujograma de Producción Servicios Opcionles relacionados a este Proyecto Listo de Emprendimiento: Estudio de Factibilidad el Emprendimiento (VER MODELO) Descripción del Proyecto Listo de
  • 32.
    Emprendimiento (eBook) LTC-095-E Proyectode Fábrica para Producción de Leche en Polvo con capacidad para 13.000 litros/día. Proyecto Listo de Emprendimiento (eBook) con las Siguientes Secciones: Industria con las siguientes secciones: Plataforma de recepción de leche Padronización e estandarización de leche zona para almacenaje de leche a granel Silos de almacenaje de leche Laboratorio físico químico Laboratorio microbiológico Setor para concentradores (3 pavimentos) Setor de secado (cámara de secado) Setor de embalaje Sala de control Depósito de leche en polvo Depósito de embalaje Caldera Lavadero de camión Expedición zona para producción de frío Oficina Baños Vestuarios Comedor El Proyecto Listo de Emprendimiento (eBook) contiene:
  • 33.
    Proyecto Listo deEmprendimiento en archivo pra AutoCAD (.dwg) (hojas en formato A0 o A1) (VER MODELO), con: - Planta de la Construcción - Layout de los Equipamientos - Cortes - Fachada - Planta de Situación de las Construcciones en el terreno - Planta de las Oficinas, Vestuarios, Comedores y Otros Memorial Básico de la Construcción Lista de Equipamientos Lista de Proveedores de Equipamientos Lista de Materiales de la Construción y Presupuestos de la Obra Cronograma Físico-Financiero de la Obra Flujograma de Producción Servicios Opcionles relacionados a este Proyecto Listo de Emprendimiento: Estudio de Factibilidad el Emprendimiento (VER MODELO)