Teoría sociológica I                                                 capitulo Nº 4


                                                             Max Weber




  Surgimiento del capitalismo                                                    La Racionalización

                                                                            Capitalista es la organización de
         El capitalismo no surgió mediante                                  la vida y de las actividades para
         el ahorro de individuos                                            lograr una mayor eficiencia y
         trabajadores sino del despojo de                                   rendimiento en un fin
         los trabajadores directos de sus                                   determinado lucro.
         medios de producción, tierras e                                    Si la racionalización es la
         instrumentos (herramientas).                                       característica fundamental del
                                                                            capitalismo.
         Paralelamente se dio la
         concentración de riqueza en pocas                                  Weber descubre que antes de
         manos, a través del despojo de                                     darse la racionalización como
         tierras a los campesinos y del                                     forma general de la sociedad,
         saqueo de las colonias (Americana,                                 aconteció un gran cambio en los
         Asia, África).                                                     hombres; este cambio fue de
                                                                            orden espiritual y no material
    Diferencias Sobre el Origen del Capitalismo                             consisten en la aparición de las
                                                                            concepciones religiosas
                                                                            calvinistas, con una ética
                                                                            justificadora del ahorro, del
                                                                            cálculo y de la acumulación de
                                    Weber                                   bienes por encima de los que se
      Marx
                                                                            necesitaba, que fomento la
                                                                            generalización de la
Esta en la explotación           Esta en la
                                                                            racionalización y, por lo tanto,
del trabajo asalarlado,          racionalización o
                                                                            fue la causa adecuada para la
que produce plusvalía.           espíritu de cálculo.
                                                                            formación del capitalismo.
                Se produce                   se produce
Por condiciones                    Por la ética calvinista               Para una mayor comprobación de
materiales conocidas               justifloativa que                     tesis, Weber comparo la cultura
como acumulación                   permite el ahorro, el                 oriental y la occidental, tratando de
originaria de capital, en          calculo y el lucro.                   encontrar las similitudes y diferencias
donde se separa al                                                       que pudieran ayudar o entorpecer el
trabajador directo de sus                                                surgimiento del capitalismo. El
medios de trabajo.                                                       resultado a que llego fue que ambas
                                                                         culturas tenían condiciones
                                                                         económicas semejantes para que se
                                                                         diera el capitalismo.


                Material desarrollado por Luther Quispe Calderón
                Tomado por licenciado Hector Romero Alva
Teoría sociológica I                                                     capitulo Nº 4


                                                   Max Weber




Burocracia                                                                                  El
                                                                                         estado
       Conjunto de funcionarios que se                                        Cuando         un       orden
        designa a partir de pruebas de                                         establecido no convence de
        eficacia o por antigüedad en otros                                     su     legitimidad    a      su
        puestos menores.                                                       dominado,       surgen      las
       Burocracia, funcionarios que gozan                                     condiciones de cambio
        de un salario, prestaciones que                                        social, dándose este cuando
        gozan de un salario, prestaciones                                      aparece         un       líder
        sociales y una jubilación a su vejez.                                  carismático que con la
       Realizaban tareas específicas sobre                                    legalidad establecida.
        la base de reglamentos.
       Operan en un sistema jerarquizado,                                            Estado capitalista
        donde el funcionario de mayor
        rango tiene más autoridad y                        El poder            El estado capitalista o
        funciones que el de menor rango.                                       moderno, tiene a
                                                       Significa la            burocratizarse al racionalizar
    Burocracia                                                                 todas sus actividades
                                                       probabilidad de
                                                       imponer la propia       especializando sus funciones
                                                       voluntad dentro de      en una estructura ordenada
        La burocracias suprime las opciones            una relación social     a través de normas y
        humanas al tecnocratizar las                   aun contra toda         preceptos y jerarquizan el
        actividades de los hombres, ya que sus         resistencia y           mando y las decisiones.
        decisiones siempre están en el nivel de        cualquiera que sea el
        los medios, nunca en el de los fines.          fundamento de esa
                                                                                     El poder ejecutivo.
                                                       probabilidad.
        En el sistema capitalista, al                                                Legislativo
        elección de fines y medios por
        parte del hombre se reduce a la                                              Judicial
        esfera de la individualidad humana
        y no a las actividades publicas.

       La tendencia de la burocratización y a la
       tecnocratizacion no abarca solo al estado
       sino a todas las actividades sociales,
       incluyendo las empresas privadas

       Donde se refleja más la tendencia
       mencionada en el estado.



        Material desarrollado por Luther Quispe Calderón
        Tomado por licenciado Hector Romero Alva
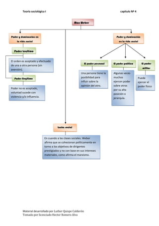
Teoría sociológica I                                                        capitulo Nº 4


                                                      Max Weber



Poder y dominación en                                                              Poder y dominación
     la vida social                                                                  en la vida social


  Poder Legitimo


El orden es aceptado y efectuado
                                                             El poder personal   El poder político       El poder
de una a otra persona (sin
                                                                                                         militar
aversión).
                                                          Una persona tiene la   Algunas veces
   Poder Ilegitimo                                        posibilidad para       muchos               Puede
                                                          influir sobre la       ejercen poder        ejercer el
                                                          opinión del otro.      sobre otros          poder físico
Poder no es aceptado,                                                            por su alta
voluntad sucede con                                                              posición o
violencia y/o influencia.                                                        jerarquía.




                                       Lucha social



                            En cuando a las clases sociales. Weber
                            afirma que se cohesionan políticamente en
                            torno a los objetivos de dirigentes
                            prestigiados y no con base en sus intereses
                            materiales, como afirma el marxismo.




          Material desarrollado por Luther Quispe Calderón
          Tomado por licenciado Hector Romero Alva

Luther king

  • 1.
    Teoría sociológica I capitulo Nº 4 Max Weber Surgimiento del capitalismo La Racionalización Capitalista es la organización de El capitalismo no surgió mediante la vida y de las actividades para el ahorro de individuos lograr una mayor eficiencia y trabajadores sino del despojo de rendimiento en un fin los trabajadores directos de sus determinado lucro. medios de producción, tierras e Si la racionalización es la instrumentos (herramientas). característica fundamental del capitalismo. Paralelamente se dio la concentración de riqueza en pocas Weber descubre que antes de manos, a través del despojo de darse la racionalización como tierras a los campesinos y del forma general de la sociedad, saqueo de las colonias (Americana, aconteció un gran cambio en los Asia, África). hombres; este cambio fue de orden espiritual y no material Diferencias Sobre el Origen del Capitalismo consisten en la aparición de las concepciones religiosas calvinistas, con una ética justificadora del ahorro, del cálculo y de la acumulación de Weber bienes por encima de los que se Marx necesitaba, que fomento la generalización de la Esta en la explotación Esta en la racionalización y, por lo tanto, del trabajo asalarlado, racionalización o fue la causa adecuada para la que produce plusvalía. espíritu de cálculo. formación del capitalismo. Se produce se produce Por condiciones Por la ética calvinista Para una mayor comprobación de materiales conocidas justifloativa que tesis, Weber comparo la cultura como acumulación permite el ahorro, el oriental y la occidental, tratando de originaria de capital, en calculo y el lucro. encontrar las similitudes y diferencias donde se separa al que pudieran ayudar o entorpecer el trabajador directo de sus surgimiento del capitalismo. El medios de trabajo. resultado a que llego fue que ambas culturas tenían condiciones económicas semejantes para que se diera el capitalismo. Material desarrollado por Luther Quispe Calderón Tomado por licenciado Hector Romero Alva
  • 2.
    Teoría sociológica I capitulo Nº 4 Max Weber Burocracia El estado  Conjunto de funcionarios que se Cuando un orden designa a partir de pruebas de establecido no convence de eficacia o por antigüedad en otros su legitimidad a su puestos menores. dominado, surgen las  Burocracia, funcionarios que gozan condiciones de cambio de un salario, prestaciones que social, dándose este cuando gozan de un salario, prestaciones aparece un líder sociales y una jubilación a su vejez. carismático que con la  Realizaban tareas específicas sobre legalidad establecida. la base de reglamentos.  Operan en un sistema jerarquizado, Estado capitalista donde el funcionario de mayor rango tiene más autoridad y El poder El estado capitalista o funciones que el de menor rango. moderno, tiene a Significa la burocratizarse al racionalizar Burocracia todas sus actividades probabilidad de imponer la propia especializando sus funciones voluntad dentro de en una estructura ordenada La burocracias suprime las opciones una relación social a través de normas y humanas al tecnocratizar las aun contra toda preceptos y jerarquizan el actividades de los hombres, ya que sus resistencia y mando y las decisiones. decisiones siempre están en el nivel de cualquiera que sea el los medios, nunca en el de los fines. fundamento de esa El poder ejecutivo. probabilidad. En el sistema capitalista, al Legislativo elección de fines y medios por parte del hombre se reduce a la Judicial esfera de la individualidad humana y no a las actividades publicas. La tendencia de la burocratización y a la tecnocratizacion no abarca solo al estado sino a todas las actividades sociales, incluyendo las empresas privadas Donde se refleja más la tendencia mencionada en el estado. Material desarrollado por Luther Quispe Calderón Tomado por licenciado Hector Romero Alva
  • 3.
    Teoría sociológica I capitulo Nº 4 Max Weber Poder y dominación en Poder y dominación la vida social en la vida social Poder Legitimo El orden es aceptado y efectuado El poder personal El poder político El poder de una a otra persona (sin militar aversión). Una persona tiene la Algunas veces Poder Ilegitimo posibilidad para muchos Puede influir sobre la ejercen poder ejercer el opinión del otro. sobre otros poder físico Poder no es aceptado, por su alta voluntad sucede con posición o violencia y/o influencia. jerarquía. Lucha social En cuando a las clases sociales. Weber afirma que se cohesionan políticamente en torno a los objetivos de dirigentes prestigiados y no con base en sus intereses materiales, como afirma el marxismo. Material desarrollado por Luther Quispe Calderón Tomado por licenciado Hector Romero Alva