1
TECNOSOLUCIONES
¨COBRAMOS POR LO QUE SABEMOS, NO POR LO QUE
HACEMOS¨
VALERIA GINESSKA RIVAS ACOSTA
2
INDICE
Misión, Visión y valores…………….…………….….3
Objetivo…………………………………….………5
Organigrama………………………………………..….6
Procedimientos de mantenimiento
preventivo…….. ………7
Hardware Y Software……………...16
Formatos de reporte técnico……..………….30
Plan de mantenimiento………………..………...33
Software de acceso remoto……………..……….…38
Niveles de soporte………………….............……….43
Páginas web…………………………….…….……44
Contacto……………………………….…….….…..…45
Conclusión ………………………..……………...…..46
3
Valores
MISION:
Somos una empresa dedicada a la reparación y solución de
problemas informáticos. Soluciones en internet, servicio
técnico, mantenimiento de equipos y sistemas informáticos y
consultoría a distancia
TRABAJO EN EQUIPO:
PROMOVIENDO Y APOYANDO A
NUESTROS TRABAJADORES COMO
UNA FAMILIA HOMOGENEA
HONESTIDAD:
PROPONEMOS REPORTES
COMPLETOS ANTE TODO LO QUE
REALICEMOS A SU EQUIPO DE
COMPUTO.
TRANSPARENCIA:
PROMOVEMOS Y FACILITAMOS
LA COMUNICACIÓN ENTRE
CIENTE Y OPERADOR
JUSTICIA:
PROPONEMOS PRECIOS JUSTOS
Y DE ACUERDO CON EL
TRABAJO REALIZADO
VISIÓN:
PRETENDEMOS SER RECONOCIDOS COMO EXCELENTES
PRESTADORES DE SERVICIOS EN TECNOLOGIAS DE LA
INFORMATICA
4
MANUAL DE
PROCEDIMIENTO DE
SOPORTE TÉCNICO
5
OBJETIVO DEL MANUAL
Facilitar el desempeño del técnico a la hora de
realizar servicios. El manual maneja los temas
de una forma sencilla para poder aumentar la
comprensión de los temas y así realizar un
servicio más eficiente.
6
ORGANIGRAMA
FINANZAS. SUBGERENCI
AS.
TÉCNICO. TÉCNICO. TÉCNICO.
GINESSKA
RIVAS.
GISSEL
RAMÍREZ.
SOFÍA LOYA.
JOHNATAN
ROSALES.
DANIEL REZA. SAMUEL
BARRIGA.
7
PROCEDIMIENTO DE
MANTENIMIENTO
PREVENTIVO
8
9
MANTENIMIENTO PREV. HARDWARE
10
DESFRAGMENTAR DISCO DURO
11
ANALISAR ANTIVIRUS
12
ARCHIVOS TEMPORALES.
13
LIBERAR ESPACIO.
14
COMPROBAR DISCO.
15
COPIA DE SEGURIDAD
16
PROCEDIMIENTO DE
MANTENIMIENTO
CORRECTIVO
17
FUENTE DE PODER
18
NO ARRANCA LA PC
19
EL CD-ROM NO LEE LOS DISCOS
20
VENTILADOR
21
TECLADO
22
FALLA EN DISCO DURO
23
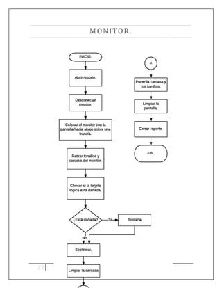
MONITOR.
24
PROCESADOR
25
DISCO DURO
26
CONFIGURACIÓN DE WINDOWS
27
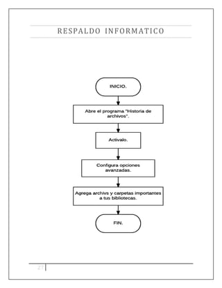
RESPALDO INFORMATICO
28
FIREWALL.
29
ANTIVIRUS
30
FORMATOS DE SOPORTE
TECNICO
31
FORMATO DE REPORTE
REPORTE DE SOPORTE Y MANTENIMIENTO EN EQUIPO DE CÓMPUTO
DATOS DEL EQUIPO
Modelo:ALASKA
Tipo de Equipo:Escritorio
MemoriaRAM: DDR4 8.00 GB
Procesador: Intel core i5
INFORME DEL PROBLEMA
El equipoemite muchos sonidosal prender,al momentode estar encendidaempieza
A sobre calentarse y esta, automáticamente empiezaa reiniciarse confrecuenciahasta que el
Equipo baje su temperatura. Además la pantalla comienzaa parpadear al momento de que se
Va a reiniciarel equipode cómputo.
DATOS DEL TECNICO ASIGNADO
Nombre:Saira Gissel RamirezNajera Empresa:TecnoSoluciones
Nivel:2 Telefono:614-586-46-47
OBSERVACIONES
Antesde que ocurrieran estas fallas el cliente estabadescargando películasy jugando enlínea.
No se le ha realizadoun mantenimientopreventivoen2 años y no toman las precauciones
Recomendadasal usar el equipo.
Dia Mes Año
Fecha de Recibido 25 Abril 2017
Fecha de Entrega 30 Abril 2017
DATOS DEL CLIENTE
Nombre:DavidRomero Teléfono:614-280-23-99
Dirección:Pinabete #3001 Col.Panamericana Correo Electrónico:RomeroDA20@gmail.com
Servicio proporcionado por TecnoSoluciones
D
TECNOSOLUCIONES
Firma del técnico.
Firma de quien
levanta el reporte.
32
FORMATO DE BITÁCORA
BITÁCORA DE SOPORTE Y MANTENIMIENTO EN EQUIPO DE
CÓMPUTO.
DATOS DEL TECNICO ENCARGADO
Nombre:Diana Sofía Loya Teléfono:011-120-83-93
Empresa: TecnoxSoluciones Correo
electrónico:Tecnoxsoluciones@gmail.com
DATOS DEL CLIENTE
Nombre: Jesús Alfredo Ruiz Teléfono:011-249-50-51
Dirección:Zapotecas #1200 col. Centro Correo electrónico:Jesus21Ruiz@gmail.com
DATOS DEL EQUIPO
Modelo:Acer
Tipo de memoriaRAM:DDR41.00 GB (766 MB utilizable)
Tipo de equipo: Computadoraportatil
Procesador:icore5
Tipo de sistema:32Bits
Accesorios: Cargador
DIAGNOSTICO DEL EQUIPO
Falla Causa Solución
Fusible quemadoenlafuente de
poder
Sobre carga Desconectarloscablesde
energía,extraemoslafuente,
desoldamosel fusible quemado
y volvemosainstalarlafuente.
¨Copiade Windowsnooriginal¨ Licenciade Windowsvencida ActivarLicencianueva,conla
clave del producto.
Observaciones
El cliente teniaya tiemposinusar su equipo.A causa de un apagagon ocasionoque la fuente de
Podertuviera problemas.Ya que por la falta de uso de este equipohizoque se vencierael
Tiempodel activador de Windows.
TECNOSOLUCIONES
Servicio proporcionado por TecnoSoluciones
D
33
PLAN DE
MANTENIMIENTO
34
PLAN DE MANTENIMIENTO DE EQUIPO DE COMPUTO
1. DIAGNOSTICO SITUACIONAL
Actualmente la escuela Secundaria Federal #11 cuenta con los siguientes equipos de
cómputo:
A. HARDWARE:
 1 Regulador de voltaje
 26 computadoras en todo el plantel
 3 Impresoras en todo el plantel
 1 Escáner
 39 Laptops
B. COMUNICACIONES:
 5Routers
 10Switch
 3 Servidores
2. LEVANTAMIENTO DE INVENTARIO
ID Actividad
Fecha de
inicio
Fecha Final Duración
may-17
21 22 23 24 25 26
1
Entrega de
Inventario
21-may 24-may 4 Díaas            
2
Entrega de
reporte de
inventario
25-may 26-may 1 Día            
35
3. MANTENIMIENTO PREVENTIVO DE EQUIPO DE COMPUTO.
Se realizó el mantenimiento preventivo correctamente de la siguiente manera:
CPU:
 Revisión de errores.
 Desmontaje, limpieza interna, aspirado, verificación de tarjetas, limpieza de
drives, limpieza externa, (Gabinete, Monitor, Teclado, Mouse, Impresora,
Regulador o supresor de pico)
 Limpieza y revisión de teclado
 Limpieza y revisión de monitor
 Desfragmentación,scan disk y diagnósticos del fabricante
4. MANTENIMIENTO CORRECTIVO DE EQUIPO DE COMPUTO
En este caso no se requiere le mantenimiento correctivo, ya que es
seguimiento de las maquinas
5. EJECUCIÓN DE MANTENIMIENTO PREVENTIVO.
PRIMER PERIODO
ID Equipo
Fecha de
Inicio
Fecha Final Duración
may-17 jun-17
27 28 29 30 31 1
1 #1 27/05/2017 29/05/2017 2 días            
2 #2 29/05/2017 30/05/2017 2 días            
3 #3 30/05/2017 31/05/2017 2 días            
4 #4 31/05/2017 01/06/2017 2 días            
SEGUNDO PERIODO
ID Equipo
Fecha de
Inicio
Fecha Final Duración
nov-17 jun-17
27 28 29 30 1 2
1 #1 27/10/2017 28/10/2017 2 días            
2 #2 29/10/2017 30/10/2017 2 días            
3 #3 01/10/2017 02/10/2017 2 días            
4 #4 28/10/2017 29/10/2017 2 días            
36
6. MATERIALES NECESARIOS PARA REALIZAR EL MANTENIMIENTO ES EL
SIGUIENTE
Aire comprimido o aspiradora.
Kit de desarmadores.
Mascarilla
Guantes
Spray limpia contactos
Pulsera antiestática.
Bolsas antiestáticas
Pinzas
Multímetro
Cautín para soldar
Extractorde soldadura
Lámpara
7. NUMERO DE RECURSOS HUMANOS
Contamos con 3 Técnicos. El encargado gerente de soporte técnico
(Ginesska Rivas Acosta) y dos encargados a su cargo (Gissel Ramírez Nájera,
Sofía Loya Cruz)
TAREA DE MANTENIMIENTO PREVENTIVO FRECUENCIA RESPONSABLE
Cotejar el funcionamiento global del
computador
Semanal GISSEL RAMIREZ
Observar de donde provienen los ruidos
extraños (si lo hay)
Cuando sea
prudente
VALERIA RIVAS
Mantener una buena presentación de
hardware
Semanal GISSEL RAMIREZ
Analizar las unidades ópticas y de
almacenamiento
Semanal SOFIA LOYA
Revisar que los puntos de red y canaletas Semanal VALERIA RIVAS
37
Desfragmentar y liberar espacio en el disco
duro
Mensual VALERIA RIVAS
Liberar memoria RAM Mensual SOFIA LOYA
Ejecutar antivirus y escandís Semanal GISSEL RAMIREZ
Medir el trabajo global del sistema operativo Mensual SOFIA LOYA
8. SEGUIMIENTO Y MONITOREO.
Esta escuela está siendo monitoreada cada 6 meses para realizar un
mantenimiento ya sea preventivo o correctivo, para así tener menos riesgo
de pérdida de equipos de cómputo o de comunicaciones.
9. SUGERENCIAS
a. No comer encima del teclado.
b. Limpiar los equipos.
c. No colocar papeles encima gabinete monitor, ya que estos obstruyen la
ventilación.
d. Apagar correctamente el equipo (no apagar sin antes salir correctamente
del sistema).
e. Consultar con el personal de redes o cómputo cualquier duda o situación
que se presente en el equipo.
f. contar con todos los accesorios indicados.
g. Hacer buen uso de los recursos de cómputo.
h. En caso de tener algún problema con algún equipo llamar a la Empresa
(614-123-4567), para solicitar ayuda y reparación del equipo
i. Mantener limpio el lugar en el que están los equipos.
38
SOFWARE DE ACCESO REMOTO
39
SHOW MY PC
Sirve para ejecutar aplicaciones y, sobre todo, para
solucionar fallos en el ordenador remoto por parte
de un experto o de una persona con un respetable
nivel en conocimientos informáticos.
40
TEAM VIEWER
Software informático privado que permite conectarse
remotamente a otro equipo. Entre sus funciones están:
compartir y controlar escritorios, reuniones en línea,
videoconferencias y transferencia de archivos entre
ordenadores.
41
JOIN ME
Formade comunicación en tiempo real entre doso más personasbasada
en texto. El texto es enviado a través de dispositivosconectadosa unared
como Internet
42
LOGMEIN
Permite intercambiar mensajes de texto entre
usuarios que previamente han aceptado
comunicarseentre sí de esta manera.
43
NIVELES DE SOPORTE
44
Soporte de Nivel 1
Este es el nivel de soporte inicial, responsable de las
incidencias básicas del cliente. El principal trabajo de un
especialista de Tier 1 es reunir toda la información del
cliente y determinar la incidencia mediante el análisis de los
síntomas y la determinación del problema subyacente
Soporte de Nivel 3
En este nivel se debe determinar: -si se puede o no resolver el
problema. -si para resolver el problema requiere información
adicional. -disponer de tiempo suficiente. -encontrar la mejor
solución a los problemas
Soporte de Nivel 2
Está basado especialmente en el grupo help desk, donde sus
integrantes hacen soporte técnico teniendo en cuenta áreas del
conocimiento más especializadas en el área computacional.
• Soporte de Nivel 4
Cuenta con los conocimientos de nivel 1, 2 y 3. Si bien no se
utiliza universalmente, un cuarto nivel representa a menudo un
punto de escalada más allá de la organización. Es generalmente
un proveedor de hardware o software.
45
Página web
https://tecnoxsoluciones.wixsite.com/inicio
Blog
http://tecnooluciones.blogspot.mx/
46
DATOS DE LA EMPRESA
Corro de electrónico
Correo de la empresa Tecnoxsoluciones@gmail.com
Canal de YouTube
https://www.youtube.com/channel/UCtpt1e8TbMxPDaaw0z-
vh7Q
Skype
Página en Facebook
https://www.facebook.com/TecnoxSoluciones/
Dirección Calle 20 (Salvador Almanza Bustillos) #9008 Col.
División del Norte. Chihuahua, Chih. C.P.: 31064
Teléfonos 614-123-4567, 614-789 4561, 01 800 1234589

Manual de procedimiento1.0 gin

  • 1.
    1 TECNOSOLUCIONES ¨COBRAMOS POR LOQUE SABEMOS, NO POR LO QUE HACEMOS¨ VALERIA GINESSKA RIVAS ACOSTA
  • 2.
    2 INDICE Misión, Visión yvalores…………….…………….….3 Objetivo…………………………………….………5 Organigrama………………………………………..….6 Procedimientos de mantenimiento preventivo…….. ………7 Hardware Y Software……………...16 Formatos de reporte técnico……..………….30 Plan de mantenimiento………………..………...33 Software de acceso remoto……………..……….…38 Niveles de soporte………………….............……….43 Páginas web…………………………….…….……44 Contacto……………………………….…….….…..…45 Conclusión ………………………..……………...…..46
  • 3.
    3 Valores MISION: Somos una empresadedicada a la reparación y solución de problemas informáticos. Soluciones en internet, servicio técnico, mantenimiento de equipos y sistemas informáticos y consultoría a distancia TRABAJO EN EQUIPO: PROMOVIENDO Y APOYANDO A NUESTROS TRABAJADORES COMO UNA FAMILIA HOMOGENEA HONESTIDAD: PROPONEMOS REPORTES COMPLETOS ANTE TODO LO QUE REALICEMOS A SU EQUIPO DE COMPUTO. TRANSPARENCIA: PROMOVEMOS Y FACILITAMOS LA COMUNICACIÓN ENTRE CIENTE Y OPERADOR JUSTICIA: PROPONEMOS PRECIOS JUSTOS Y DE ACUERDO CON EL TRABAJO REALIZADO VISIÓN: PRETENDEMOS SER RECONOCIDOS COMO EXCELENTES PRESTADORES DE SERVICIOS EN TECNOLOGIAS DE LA INFORMATICA
  • 4.
  • 5.
    5 OBJETIVO DEL MANUAL Facilitarel desempeño del técnico a la hora de realizar servicios. El manual maneja los temas de una forma sencilla para poder aumentar la comprensión de los temas y así realizar un servicio más eficiente.
  • 6.
    6 ORGANIGRAMA FINANZAS. SUBGERENCI AS. TÉCNICO. TÉCNICO.TÉCNICO. GINESSKA RIVAS. GISSEL RAMÍREZ. SOFÍA LOYA. JOHNATAN ROSALES. DANIEL REZA. SAMUEL BARRIGA.
  • 7.
  • 8.
  • 9.
  • 10.
  • 11.
  • 12.
  • 13.
  • 14.
  • 15.
  • 16.
  • 17.
  • 18.
  • 19.
    19 EL CD-ROM NOLEE LOS DISCOS
  • 20.
  • 21.
  • 22.
  • 23.
  • 24.
  • 25.
  • 26.
  • 27.
  • 28.
  • 29.
  • 30.
  • 31.
    31 FORMATO DE REPORTE REPORTEDE SOPORTE Y MANTENIMIENTO EN EQUIPO DE CÓMPUTO DATOS DEL EQUIPO Modelo:ALASKA Tipo de Equipo:Escritorio MemoriaRAM: DDR4 8.00 GB Procesador: Intel core i5 INFORME DEL PROBLEMA El equipoemite muchos sonidosal prender,al momentode estar encendidaempieza A sobre calentarse y esta, automáticamente empiezaa reiniciarse confrecuenciahasta que el Equipo baje su temperatura. Además la pantalla comienzaa parpadear al momento de que se Va a reiniciarel equipode cómputo. DATOS DEL TECNICO ASIGNADO Nombre:Saira Gissel RamirezNajera Empresa:TecnoSoluciones Nivel:2 Telefono:614-586-46-47 OBSERVACIONES Antesde que ocurrieran estas fallas el cliente estabadescargando películasy jugando enlínea. No se le ha realizadoun mantenimientopreventivoen2 años y no toman las precauciones Recomendadasal usar el equipo. Dia Mes Año Fecha de Recibido 25 Abril 2017 Fecha de Entrega 30 Abril 2017 DATOS DEL CLIENTE Nombre:DavidRomero Teléfono:614-280-23-99 Dirección:Pinabete #3001 Col.Panamericana Correo Electrónico:RomeroDA20@gmail.com Servicio proporcionado por TecnoSoluciones D TECNOSOLUCIONES Firma del técnico. Firma de quien levanta el reporte.
  • 32.
    32 FORMATO DE BITÁCORA BITÁCORADE SOPORTE Y MANTENIMIENTO EN EQUIPO DE CÓMPUTO. DATOS DEL TECNICO ENCARGADO Nombre:Diana Sofía Loya Teléfono:011-120-83-93 Empresa: TecnoxSoluciones Correo electrónico:Tecnoxsoluciones@gmail.com DATOS DEL CLIENTE Nombre: Jesús Alfredo Ruiz Teléfono:011-249-50-51 Dirección:Zapotecas #1200 col. Centro Correo electrónico:Jesus21Ruiz@gmail.com DATOS DEL EQUIPO Modelo:Acer Tipo de memoriaRAM:DDR41.00 GB (766 MB utilizable) Tipo de equipo: Computadoraportatil Procesador:icore5 Tipo de sistema:32Bits Accesorios: Cargador DIAGNOSTICO DEL EQUIPO Falla Causa Solución Fusible quemadoenlafuente de poder Sobre carga Desconectarloscablesde energía,extraemoslafuente, desoldamosel fusible quemado y volvemosainstalarlafuente. ¨Copiade Windowsnooriginal¨ Licenciade Windowsvencida ActivarLicencianueva,conla clave del producto. Observaciones El cliente teniaya tiemposinusar su equipo.A causa de un apagagon ocasionoque la fuente de Podertuviera problemas.Ya que por la falta de uso de este equipohizoque se vencierael Tiempodel activador de Windows. TECNOSOLUCIONES Servicio proporcionado por TecnoSoluciones D
  • 33.
  • 34.
    34 PLAN DE MANTENIMIENTODE EQUIPO DE COMPUTO 1. DIAGNOSTICO SITUACIONAL Actualmente la escuela Secundaria Federal #11 cuenta con los siguientes equipos de cómputo: A. HARDWARE:  1 Regulador de voltaje  26 computadoras en todo el plantel  3 Impresoras en todo el plantel  1 Escáner  39 Laptops B. COMUNICACIONES:  5Routers  10Switch  3 Servidores 2. LEVANTAMIENTO DE INVENTARIO ID Actividad Fecha de inicio Fecha Final Duración may-17 21 22 23 24 25 26 1 Entrega de Inventario 21-may 24-may 4 Díaas             2 Entrega de reporte de inventario 25-may 26-may 1 Día            
  • 35.
    35 3. MANTENIMIENTO PREVENTIVODE EQUIPO DE COMPUTO. Se realizó el mantenimiento preventivo correctamente de la siguiente manera: CPU:  Revisión de errores.  Desmontaje, limpieza interna, aspirado, verificación de tarjetas, limpieza de drives, limpieza externa, (Gabinete, Monitor, Teclado, Mouse, Impresora, Regulador o supresor de pico)  Limpieza y revisión de teclado  Limpieza y revisión de monitor  Desfragmentación,scan disk y diagnósticos del fabricante 4. MANTENIMIENTO CORRECTIVO DE EQUIPO DE COMPUTO En este caso no se requiere le mantenimiento correctivo, ya que es seguimiento de las maquinas 5. EJECUCIÓN DE MANTENIMIENTO PREVENTIVO. PRIMER PERIODO ID Equipo Fecha de Inicio Fecha Final Duración may-17 jun-17 27 28 29 30 31 1 1 #1 27/05/2017 29/05/2017 2 días             2 #2 29/05/2017 30/05/2017 2 días             3 #3 30/05/2017 31/05/2017 2 días             4 #4 31/05/2017 01/06/2017 2 días             SEGUNDO PERIODO ID Equipo Fecha de Inicio Fecha Final Duración nov-17 jun-17 27 28 29 30 1 2 1 #1 27/10/2017 28/10/2017 2 días             2 #2 29/10/2017 30/10/2017 2 días             3 #3 01/10/2017 02/10/2017 2 días             4 #4 28/10/2017 29/10/2017 2 días            
  • 36.
    36 6. MATERIALES NECESARIOSPARA REALIZAR EL MANTENIMIENTO ES EL SIGUIENTE Aire comprimido o aspiradora. Kit de desarmadores. Mascarilla Guantes Spray limpia contactos Pulsera antiestática. Bolsas antiestáticas Pinzas Multímetro Cautín para soldar Extractorde soldadura Lámpara 7. NUMERO DE RECURSOS HUMANOS Contamos con 3 Técnicos. El encargado gerente de soporte técnico (Ginesska Rivas Acosta) y dos encargados a su cargo (Gissel Ramírez Nájera, Sofía Loya Cruz) TAREA DE MANTENIMIENTO PREVENTIVO FRECUENCIA RESPONSABLE Cotejar el funcionamiento global del computador Semanal GISSEL RAMIREZ Observar de donde provienen los ruidos extraños (si lo hay) Cuando sea prudente VALERIA RIVAS Mantener una buena presentación de hardware Semanal GISSEL RAMIREZ Analizar las unidades ópticas y de almacenamiento Semanal SOFIA LOYA Revisar que los puntos de red y canaletas Semanal VALERIA RIVAS
  • 37.
    37 Desfragmentar y liberarespacio en el disco duro Mensual VALERIA RIVAS Liberar memoria RAM Mensual SOFIA LOYA Ejecutar antivirus y escandís Semanal GISSEL RAMIREZ Medir el trabajo global del sistema operativo Mensual SOFIA LOYA 8. SEGUIMIENTO Y MONITOREO. Esta escuela está siendo monitoreada cada 6 meses para realizar un mantenimiento ya sea preventivo o correctivo, para así tener menos riesgo de pérdida de equipos de cómputo o de comunicaciones. 9. SUGERENCIAS a. No comer encima del teclado. b. Limpiar los equipos. c. No colocar papeles encima gabinete monitor, ya que estos obstruyen la ventilación. d. Apagar correctamente el equipo (no apagar sin antes salir correctamente del sistema). e. Consultar con el personal de redes o cómputo cualquier duda o situación que se presente en el equipo. f. contar con todos los accesorios indicados. g. Hacer buen uso de los recursos de cómputo. h. En caso de tener algún problema con algún equipo llamar a la Empresa (614-123-4567), para solicitar ayuda y reparación del equipo i. Mantener limpio el lugar en el que están los equipos.
  • 38.
  • 39.
    39 SHOW MY PC Sirvepara ejecutar aplicaciones y, sobre todo, para solucionar fallos en el ordenador remoto por parte de un experto o de una persona con un respetable nivel en conocimientos informáticos.
  • 40.
    40 TEAM VIEWER Software informáticoprivado que permite conectarse remotamente a otro equipo. Entre sus funciones están: compartir y controlar escritorios, reuniones en línea, videoconferencias y transferencia de archivos entre ordenadores.
  • 41.
    41 JOIN ME Formade comunicaciónen tiempo real entre doso más personasbasada en texto. El texto es enviado a través de dispositivosconectadosa unared como Internet
  • 42.
    42 LOGMEIN Permite intercambiar mensajesde texto entre usuarios que previamente han aceptado comunicarseentre sí de esta manera.
  • 43.
  • 44.
    44 Soporte de Nivel1 Este es el nivel de soporte inicial, responsable de las incidencias básicas del cliente. El principal trabajo de un especialista de Tier 1 es reunir toda la información del cliente y determinar la incidencia mediante el análisis de los síntomas y la determinación del problema subyacente Soporte de Nivel 3 En este nivel se debe determinar: -si se puede o no resolver el problema. -si para resolver el problema requiere información adicional. -disponer de tiempo suficiente. -encontrar la mejor solución a los problemas Soporte de Nivel 2 Está basado especialmente en el grupo help desk, donde sus integrantes hacen soporte técnico teniendo en cuenta áreas del conocimiento más especializadas en el área computacional. • Soporte de Nivel 4 Cuenta con los conocimientos de nivel 1, 2 y 3. Si bien no se utiliza universalmente, un cuarto nivel representa a menudo un punto de escalada más allá de la organización. Es generalmente un proveedor de hardware o software.
  • 45.
  • 46.
    46 DATOS DE LAEMPRESA Corro de electrónico Correo de la empresa Tecnoxsoluciones@gmail.com Canal de YouTube https://www.youtube.com/channel/UCtpt1e8TbMxPDaaw0z- vh7Q Skype Página en Facebook https://www.facebook.com/TecnoxSoluciones/ Dirección Calle 20 (Salvador Almanza Bustillos) #9008 Col. División del Norte. Chihuahua, Chih. C.P.: 31064 Teléfonos 614-123-4567, 614-789 4561, 01 800 1234589