1
CBtis 122
Karla Joana Vazquez Balderrama
4ºE
2
Índice
Misión, visión y valores……………………………………………………..3
Objetivo del manual…………………………………………………………6
Organigrama…………………………………………………………………7
Procedimientos de mantenimiento preventivo…………………………..8
Procedimientos de mantenimiento correctivo…………………………..14
Formatos de soporte técnico……………………………………………..23
Plan de mantenimiento……………………………………………………26
Software de acceso remoto……………………………………………….32
Niveles de soporte…………………………………………………………37
Página y blog de la empresa……………………………………………..40
Datos de contacto………………………………………………………….41
Conclusión………………………………………………………………….42
3
Misión
Nuestra misión es brindarle el mejor servicio y la
mejor calidad para el funcionamiento de su
computador.
Visión
Nuestra visión es que al usar su computador
tenga la información necesaria para solucionar
cualquier problema que se le presente, con la
finalidad de su comodidad.
4
Valores
Los valores que presentamos siempre a la hora
de trabajo son:
Limpieza.
Responsabilidad.
Innovación.
Trabajo en equipo.
Compromiso con el cliente.
5
Manual de
procedimientos
de soporte
técnico
6
Objetivo del
manual
Desde el comienzo nuestro mayor
propósito es brindarle al cliente la mayor
y mejor información. En este manual te
presentare la organización de la
empresa, nuestras responsabilidades en
este periodo, lo que damos con esfuerzo
y dedicación solo para usted. Nuestro
objetivo es que siempre estés satisfecho
con nuestro contenido, que nunca tengas
dudas, ya sea de hardware o software.
Siempre a tu disposición.
7
Organigrama
8
Procedimientos de
mantenimiento
preventivo
9
Mantenimiento preventivo.
10
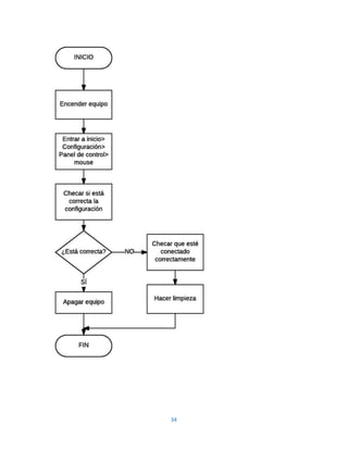
Mantenimiento al mouse.
11
Mantenimiento al gabinete.
12
13
Mantenimiento software.
14
Mantenimiento hardware.
15
Procedimientos de
mantenimiento
correctivo
16
Pantalla volteada.
17
La PC tarda en iniciar y apagar.
18
19
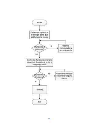
La PC esta lenta.
La PC enciende, pero no muestra video.
20
21
Mantenimiento correctivo la PC se ha vuelto
lenta.
22
Windows tarda en iniciar y cerrar.
23
Mantenimiento al Ccleaner.
24
Mantenimiento correctivo a la unidad de DVD-
ROM.
25
Mantenimiento a la RAM.
26
No detecta la red alámbrica.
27
28
29
30
31
32
33
34
35
Formatos
de soporte
técnico
36
MK EXPRESS COMPUTER
Reporte
Fecha:
Nombre del cliente: Teléfono:
Nombre del técnico: Teléfono:
Datos del equipo:
Artículo: Marca/Modelo: Sistema
Operativo:
Memoria
RAM:
Procesador:
Revisión:
Diagnóstico:
Solución:
Observaciones:
Firma del técnico
Firma de quién levantó el reporte
37
MK EXPRESS COMPUTER
Bitácora
Fecha y hora de recibido: Fecha y hora de entregado: No. reporte:
Datos del técnico:
Nombre: Teléfono:
Correo: Firma de recibido:
Datos del cliente:
Nombre: Teléfono:
Correo: Firma de entregado:
Datos del equipo:
Equipo: Marca y
modelo:
Sistema
Operativo:
Procesador: Memoria
RAM:
Tarjeta
madre:
Diagnóstico del equipo:
Falla: Causa: Solución:
Observaciones:
38
Plan de
mantenimiento
39
Plan de mantenimiento de equipo de
cómputo.
1. Diagnostico situacional.
Análisis de los equipos con que cuenta la empresa.
Actualmente MK express computer cuenta con los
siguientes equipos de cómputo:
A) Hardware
-44 computadoras.
-10 laptop
-10 impresoras
B) Comunicaciones
-20 Servidores
-09 Switch
40
-03 Router
2. Levantamiento de inventario.
Para poder ejecutar el plan de mantenimiento
preventivo, es necesario contar con un inventario
actualizado que contemple los diferentes aspectos
técnicos de cada uno de los equipos de cómputo y sus
periféricos, así como su ubicación física y usuario
responsable. El levantamiento de la información de los
equipos computacionales con los que cuenta la
empresa MK se realizó con base al siguiente
cronograma:
El inventario del equipo se realizara cada seis meses,
con el fin de tener actualizada dicha información.
3. Mantenimiento preventivo de equipo de cómputo.
El área de soporte técnico definirá el mantenimiento en
dos aspectos:
41
a. Para los equipos que están fuera de garantía será
realizado por personal de soporte técnico, tales como
pruebas, ajustes, reemplazo, reinstalación, etc.
Tomando como base el inventario actualizado de los
equipos de cómputo con los que cuenta la empresa.
b. Para equipos de cómputo que cuentan con
garantía el mantenimiento será realizado por personal
de la empresa de donde se adquirió el bien o de
acuerdo a los contratos estipulados de las
adquisiciones.
c. Este servicio se brindará en el equipo de cómputo
tres veces al año.
Si no se da el apropiado mantenimiento preventivo a
las computadoras, estos aparatos suelen presentar un
comportamiento inestable, motivo por el cual se debe
prever y por consiguiente realizar el mantenimiento
respectivo periódicamente.
Un apropiado mantenimiento preventivo puede ayudar
a extender la vida de una PC, y mantenerla operando
por más tiempo, evitando así que la reparación sea
más costosa. Hay que recordar que el equipo es un
medio y el servicio es el fin que deseamos conseguir.
42
Las rutinas de mantenimiento a realizar varían de
acuerdo al tipo de equipos, sin embargo en forma
general deberán cubrir los siguientes aspectos:
CPUs:
* Revisión de errores.
* Desmontaje, limpieza interna, aspirado, verificación
de tarjetas, limpieza de drives, limpieza externa
* Limpieza y revisión de teclado
* Limpieza y revisión de monitor
* Desfragmentación, scan disk y diagnósticos del
fabricante
Para realizar el mantenimiento respectivo de los
equipos de cómputo debemos de considerar cada uno
de los siguientes componentes:
1. Gabinete
2. Monitor
3. Teclado
43
4. Mouse
5. Impresora
6. Regulador o supresor de pico
4. Mantenimiento correctivo de equipo de computo.
En esta parte el mantenimiento correctivo es por
agotamiento de vida útil de los equipos, en el que se
da solución inmediata de cualquier circunstancia no
prevista la cual consiste en la reparación y/o cambio
de piezas defectuosas permitiendo su recuperación,
restauración o renovación.
En caso que no se pueda dar solución inmediata por
que no existan piezas, se le asignara equipo en
calidad de préstamo con las características iguales y/o
semejantes con la finalidad que no afecte la
continuidad del trabajo, teniendo que actuar de forma
emergente y, en el mejor de los casos, bajo un plan
contingente existente en el área.
El área de soporte técnico deberá realizar un informe
técnico del mantenimiento correctivo en el que se
44
plasme el trabajo realizado, así como los datos
completos de los equipos revisados y la conformidad
del usuario.
5. Cronograma de ejecución de mantenimiento
preventivo.
El mantenimiento preventivo será realizado en las
fechas que se describen a continuación:
Primer periodo.
Segundo periodo.
45
OTRAS TAREAS DE MANTENIMIENTO
PREVENTIVO.
TAREA DE MANTENIMIENTO
PREVENTIVO
FRECUENCIA RESPONSABLE
Cotejar el funcionamiento
global del computador.
Semanal Marylin Serna
Observar de donde
provienen los ruidos
extraños.
Cuando sea
necesario
Karla Vázquez
Mantener una buena
presentación de hardware.
Semanal Karla Vazquez
Analizar las unidades ópticas
y de almacenamiento.
Semanal Marilyn Serna
Revisar que los puntos de
red y canaletas.
Semanal Karla Vazquez
Desfragmentar y liberar
espacio en el disco duro.
Mensual Marilyn Serna
Liberar memoria RAM. Mensual Marilyn Serna
Ejecutar antivirus. Semanal Marilyn Serna
Medir el trabajo global del
sistema operativo.
Mensual Karla Vazquez
46
6. Numero de recursos humanos.
: El gerente de soporte técnico y dos técnicos a su
cargo.
7. Materiales necesarios para realizar el
mantenimiento es el siguiente:
• Aire comprimido o aspiradora.
• Kit de desarmadores.
• Mascarilla
• Guantes
• Spray limpia contactos
• Pulsera antiestática.
8. Seguimiento y monitoreo.
El desarrollo del mantenimiento se efectuara, según el
cronograma establecido, en el cual se detallan las
fechas a realizarlo, además de avisar anticipadamente
al personal que está haciendo uso del equipo para
que puedan programar un tiempo idóneo para la
realización del mantenimiento, esto para anticipar
contratiempos en cuanto a la disposición del equipo.
47
9. Sugerencias:
• Hacer buen uso de los recursos de cómputo.
• Comunicar previamente al usuario, el movimiento
o traslado del equipo de cómputo.
• No realizar otros trabajos solo en caso de
emergencia.
• Dar las indicaciones respectivas al usuario como:
o No comer encima del teclado.
o Limpiar los equipos.
o No colocar papeles encima gabinete monitor, ya
que estos obstruyen la ventilación.
o Apagar correctamente el equipo (no apagar sin
antes salir correctamente del sistema).
o Consultar con el personal de redes o cómputo
cualquier duda o situación que se presente en el
equipo.
48
Software
de
acceso
remoto
49
ShowMy PC
Un programa para compartir el escritorio y dar
acceso remoto a cualquier persona desde
cualquier lugar en el que nos encontremos.
Instalación.
Ingresamos al navegador y en el buscadorescribimos:showmy pc.
Entramos al primer link, el cual nos llevará a la página oficial.
50
Damos clic en el botón de “ShowMy PC free” y esperamos a que se
descargue.
Clic en el archivo descargado y en la pantalla emergente damos clic a
“ejecutar”.
Después de darclic a ejecutar aparecerá una pantalla emergente lacual
pide autorización para que el software de acceso remoto haga cambios
en el equipo. Le daremos clic en “sí”. Luego de esto la aplicación
quedará instalada.
51
Para poder tener comunicación con otra computadora damos clic en
“mostrarmi pc ahora” y damos clic en permitir. Esto generará un código
el cual el otro dispositivo con el que requiere comunicación tendrá que
ingresar para acceder completamente a nuestro equipo. Este mismo
procedimiento se sigue al tener necesidad propia de acceder un
dispositivo ajeno al nuestro.
Para interrumpir o dar por finalizado el acceso remoto del dispositivo
basta con dar clic al ícono de “parar/stop” ubicado a un costado de la
contraseña.
52
53
Niveles de soporte.
SOPORTE DE NIVEL/TIER 1(T1/L1)
Este es el nivel de soporte inicial, responsable de las
incidencias básicas del cliente. Es sinónimo de soporte de
primera línea, soporte de nivel uno, soporte de front-end,
línea 1 de soporte y otras múltiples denominaciones
referentes a las funciones de soporte de nivel técnico básico.
El principal trabajo de un especialista de Tier I es reunir toda
la información del cliente y determinar la incidencia mediante
el análisis de los síntomas y la determinación del problema
subyacente
Cuando se analizan los síntomas, es importante para el
tecnico de soporte identificar qué es lo que el cliente está
intentando llevar a cabo de forma que no se pierda tiempo
“intentando resolver un síntoma en lugar de un problema.
SOPORTE DE NIVEL/TIER 2(T2/L2)
Está basado especialmente en el grupo help desk, donde sus
integrantes hacen soporte técnico teniendo en cuentas áreas
del conocimiento más especializadas en el área
computacional. De esta manera, se deduce que el soporte de
segundo nivel lo realizan personas especializadas en redes
de comunicación, sistemas de información, sistemas
operativos, bases de datos, entre otras. Este nivel tiene por lo
menos 1 año en el área de soporte y cuenta con los
54
conocimientos de nivel 1 y con conocimientos de
recuperación de información nivel Software, manejo de
paquetería de oficina a nivel básico y configuración de redes
inalámbricas y cableados en grupos de trabajo. Actualmente
se usan manuales o guías donde se muestran los pasos que
el usuario debe seguir para resolver, dicho problema, en caso
de no llegar a la solución.
SOPORTE DE NIVEL/TIER 3(T3/L3)
Habitualmente los sistemas de mantenimiento se gestionan
con un máximo de tres niveles, siendo el tercer nivel, el de
mayor capacidad para resolver problemas, llegando a este
nivel, los problemas técnicos de mayor calado o de resolución
más avanzada.
Es sinónimo de nivel 3, soporte de back-end, la línea de
apoyo 3, el apoyo de alto nivel, y varias otras denominaciones
que denotan los métodos de solución de problemas a nivel de
expertos y de análisis avanzado. Los individuos asignados a
este nivel, son expertos en sus campos y son responsables,
no sólo para ayudar tanto al personal de Tier I y Tier II, sino
también para la investigación y desarrollo de soluciones a los
problemas nuevos o desconocidos.
SOPORTE DE NIVEL/TIER 4(T4/L4)
Cuenta con los conocimientos de nivel 1, 2, 3 y aparte maneja
la operación de Servidores Microsoft y Linux, la instalación,
configuración, interconexión, administración y operación de
los servidores. Es responsable normalmente del área de
55
Sistemas de una corporación y tiene por lo menos dos
certificaciones en el área.
56
Página de la empresa.
https://mkexpresscomputer2.wixsite.com/
misitio
Blog de la empresa.
http://mkexpres.blogspot.mx/
57
Contactos.
Mkexpresscomputer25@gmail.com
58
Conclusión.
Como resultado de este manual espero que haya
sido de ayuda para la información que sea
necesaria para usted, ya que como lo habíamos
mencionado es nuestro propósito que siempre
esté al tanto e informado sobre nuestra empresa
MK express computer.
Esperamos que siempre hayamos ayudado, y me
llevo una gran enseñanza.

Manual

  • 1.
    1 CBtis 122 Karla JoanaVazquez Balderrama 4ºE
  • 2.
    2 Índice Misión, visión yvalores……………………………………………………..3 Objetivo del manual…………………………………………………………6 Organigrama…………………………………………………………………7 Procedimientos de mantenimiento preventivo…………………………..8 Procedimientos de mantenimiento correctivo…………………………..14 Formatos de soporte técnico……………………………………………..23 Plan de mantenimiento……………………………………………………26 Software de acceso remoto……………………………………………….32 Niveles de soporte…………………………………………………………37 Página y blog de la empresa……………………………………………..40 Datos de contacto………………………………………………………….41 Conclusión………………………………………………………………….42
  • 3.
    3 Misión Nuestra misión esbrindarle el mejor servicio y la mejor calidad para el funcionamiento de su computador. Visión Nuestra visión es que al usar su computador tenga la información necesaria para solucionar cualquier problema que se le presente, con la finalidad de su comodidad.
  • 4.
    4 Valores Los valores quepresentamos siempre a la hora de trabajo son: Limpieza. Responsabilidad. Innovación. Trabajo en equipo. Compromiso con el cliente.
  • 5.
  • 6.
    6 Objetivo del manual Desde elcomienzo nuestro mayor propósito es brindarle al cliente la mayor y mejor información. En este manual te presentare la organización de la empresa, nuestras responsabilidades en este periodo, lo que damos con esfuerzo y dedicación solo para usted. Nuestro objetivo es que siempre estés satisfecho con nuestro contenido, que nunca tengas dudas, ya sea de hardware o software. Siempre a tu disposición.
  • 7.
  • 8.
  • 9.
  • 10.
  • 11.
  • 12.
  • 13.
  • 14.
  • 15.
  • 16.
  • 17.
    17 La PC tardaen iniciar y apagar.
  • 18.
  • 19.
    19 La PC estalenta. La PC enciende, pero no muestra video.
  • 20.
  • 21.
    21 Mantenimiento correctivo laPC se ha vuelto lenta.
  • 22.
    22 Windows tarda eniniciar y cerrar.
  • 23.
  • 24.
    24 Mantenimiento correctivo ala unidad de DVD- ROM.
  • 25.
  • 26.
    26 No detecta lared alámbrica.
  • 27.
  • 28.
  • 29.
  • 30.
  • 31.
  • 32.
  • 33.
  • 34.
  • 35.
  • 36.
    36 MK EXPRESS COMPUTER Reporte Fecha: Nombredel cliente: Teléfono: Nombre del técnico: Teléfono: Datos del equipo: Artículo: Marca/Modelo: Sistema Operativo: Memoria RAM: Procesador: Revisión: Diagnóstico: Solución: Observaciones: Firma del técnico Firma de quién levantó el reporte
  • 37.
    37 MK EXPRESS COMPUTER Bitácora Fechay hora de recibido: Fecha y hora de entregado: No. reporte: Datos del técnico: Nombre: Teléfono: Correo: Firma de recibido: Datos del cliente: Nombre: Teléfono: Correo: Firma de entregado: Datos del equipo: Equipo: Marca y modelo: Sistema Operativo: Procesador: Memoria RAM: Tarjeta madre: Diagnóstico del equipo: Falla: Causa: Solución: Observaciones:
  • 38.
  • 39.
    39 Plan de mantenimientode equipo de cómputo. 1. Diagnostico situacional. Análisis de los equipos con que cuenta la empresa. Actualmente MK express computer cuenta con los siguientes equipos de cómputo: A) Hardware -44 computadoras. -10 laptop -10 impresoras B) Comunicaciones -20 Servidores -09 Switch
  • 40.
    40 -03 Router 2. Levantamientode inventario. Para poder ejecutar el plan de mantenimiento preventivo, es necesario contar con un inventario actualizado que contemple los diferentes aspectos técnicos de cada uno de los equipos de cómputo y sus periféricos, así como su ubicación física y usuario responsable. El levantamiento de la información de los equipos computacionales con los que cuenta la empresa MK se realizó con base al siguiente cronograma: El inventario del equipo se realizara cada seis meses, con el fin de tener actualizada dicha información. 3. Mantenimiento preventivo de equipo de cómputo. El área de soporte técnico definirá el mantenimiento en dos aspectos:
  • 41.
    41 a. Para losequipos que están fuera de garantía será realizado por personal de soporte técnico, tales como pruebas, ajustes, reemplazo, reinstalación, etc. Tomando como base el inventario actualizado de los equipos de cómputo con los que cuenta la empresa. b. Para equipos de cómputo que cuentan con garantía el mantenimiento será realizado por personal de la empresa de donde se adquirió el bien o de acuerdo a los contratos estipulados de las adquisiciones. c. Este servicio se brindará en el equipo de cómputo tres veces al año. Si no se da el apropiado mantenimiento preventivo a las computadoras, estos aparatos suelen presentar un comportamiento inestable, motivo por el cual se debe prever y por consiguiente realizar el mantenimiento respectivo periódicamente. Un apropiado mantenimiento preventivo puede ayudar a extender la vida de una PC, y mantenerla operando por más tiempo, evitando así que la reparación sea más costosa. Hay que recordar que el equipo es un medio y el servicio es el fin que deseamos conseguir.
  • 42.
    42 Las rutinas demantenimiento a realizar varían de acuerdo al tipo de equipos, sin embargo en forma general deberán cubrir los siguientes aspectos: CPUs: * Revisión de errores. * Desmontaje, limpieza interna, aspirado, verificación de tarjetas, limpieza de drives, limpieza externa * Limpieza y revisión de teclado * Limpieza y revisión de monitor * Desfragmentación, scan disk y diagnósticos del fabricante Para realizar el mantenimiento respectivo de los equipos de cómputo debemos de considerar cada uno de los siguientes componentes: 1. Gabinete 2. Monitor 3. Teclado
  • 43.
    43 4. Mouse 5. Impresora 6.Regulador o supresor de pico 4. Mantenimiento correctivo de equipo de computo. En esta parte el mantenimiento correctivo es por agotamiento de vida útil de los equipos, en el que se da solución inmediata de cualquier circunstancia no prevista la cual consiste en la reparación y/o cambio de piezas defectuosas permitiendo su recuperación, restauración o renovación. En caso que no se pueda dar solución inmediata por que no existan piezas, se le asignara equipo en calidad de préstamo con las características iguales y/o semejantes con la finalidad que no afecte la continuidad del trabajo, teniendo que actuar de forma emergente y, en el mejor de los casos, bajo un plan contingente existente en el área. El área de soporte técnico deberá realizar un informe técnico del mantenimiento correctivo en el que se
  • 44.
    44 plasme el trabajorealizado, así como los datos completos de los equipos revisados y la conformidad del usuario. 5. Cronograma de ejecución de mantenimiento preventivo. El mantenimiento preventivo será realizado en las fechas que se describen a continuación: Primer periodo. Segundo periodo.
  • 45.
    45 OTRAS TAREAS DEMANTENIMIENTO PREVENTIVO. TAREA DE MANTENIMIENTO PREVENTIVO FRECUENCIA RESPONSABLE Cotejar el funcionamiento global del computador. Semanal Marylin Serna Observar de donde provienen los ruidos extraños. Cuando sea necesario Karla Vázquez Mantener una buena presentación de hardware. Semanal Karla Vazquez Analizar las unidades ópticas y de almacenamiento. Semanal Marilyn Serna Revisar que los puntos de red y canaletas. Semanal Karla Vazquez Desfragmentar y liberar espacio en el disco duro. Mensual Marilyn Serna Liberar memoria RAM. Mensual Marilyn Serna Ejecutar antivirus. Semanal Marilyn Serna Medir el trabajo global del sistema operativo. Mensual Karla Vazquez
  • 46.
    46 6. Numero derecursos humanos. : El gerente de soporte técnico y dos técnicos a su cargo. 7. Materiales necesarios para realizar el mantenimiento es el siguiente: • Aire comprimido o aspiradora. • Kit de desarmadores. • Mascarilla • Guantes • Spray limpia contactos • Pulsera antiestática. 8. Seguimiento y monitoreo. El desarrollo del mantenimiento se efectuara, según el cronograma establecido, en el cual se detallan las fechas a realizarlo, además de avisar anticipadamente al personal que está haciendo uso del equipo para que puedan programar un tiempo idóneo para la realización del mantenimiento, esto para anticipar contratiempos en cuanto a la disposición del equipo.
  • 47.
    47 9. Sugerencias: • Hacerbuen uso de los recursos de cómputo. • Comunicar previamente al usuario, el movimiento o traslado del equipo de cómputo. • No realizar otros trabajos solo en caso de emergencia. • Dar las indicaciones respectivas al usuario como: o No comer encima del teclado. o Limpiar los equipos. o No colocar papeles encima gabinete monitor, ya que estos obstruyen la ventilación. o Apagar correctamente el equipo (no apagar sin antes salir correctamente del sistema). o Consultar con el personal de redes o cómputo cualquier duda o situación que se presente en el equipo.
  • 48.
  • 49.
    49 ShowMy PC Un programapara compartir el escritorio y dar acceso remoto a cualquier persona desde cualquier lugar en el que nos encontremos. Instalación. Ingresamos al navegador y en el buscadorescribimos:showmy pc. Entramos al primer link, el cual nos llevará a la página oficial.
  • 50.
    50 Damos clic enel botón de “ShowMy PC free” y esperamos a que se descargue. Clic en el archivo descargado y en la pantalla emergente damos clic a “ejecutar”. Después de darclic a ejecutar aparecerá una pantalla emergente lacual pide autorización para que el software de acceso remoto haga cambios en el equipo. Le daremos clic en “sí”. Luego de esto la aplicación quedará instalada.
  • 51.
    51 Para poder tenercomunicación con otra computadora damos clic en “mostrarmi pc ahora” y damos clic en permitir. Esto generará un código el cual el otro dispositivo con el que requiere comunicación tendrá que ingresar para acceder completamente a nuestro equipo. Este mismo procedimiento se sigue al tener necesidad propia de acceder un dispositivo ajeno al nuestro. Para interrumpir o dar por finalizado el acceso remoto del dispositivo basta con dar clic al ícono de “parar/stop” ubicado a un costado de la contraseña.
  • 52.
  • 53.
    53 Niveles de soporte. SOPORTEDE NIVEL/TIER 1(T1/L1) Este es el nivel de soporte inicial, responsable de las incidencias básicas del cliente. Es sinónimo de soporte de primera línea, soporte de nivel uno, soporte de front-end, línea 1 de soporte y otras múltiples denominaciones referentes a las funciones de soporte de nivel técnico básico. El principal trabajo de un especialista de Tier I es reunir toda la información del cliente y determinar la incidencia mediante el análisis de los síntomas y la determinación del problema subyacente Cuando se analizan los síntomas, es importante para el tecnico de soporte identificar qué es lo que el cliente está intentando llevar a cabo de forma que no se pierda tiempo “intentando resolver un síntoma en lugar de un problema. SOPORTE DE NIVEL/TIER 2(T2/L2) Está basado especialmente en el grupo help desk, donde sus integrantes hacen soporte técnico teniendo en cuentas áreas del conocimiento más especializadas en el área computacional. De esta manera, se deduce que el soporte de segundo nivel lo realizan personas especializadas en redes de comunicación, sistemas de información, sistemas operativos, bases de datos, entre otras. Este nivel tiene por lo menos 1 año en el área de soporte y cuenta con los
  • 54.
    54 conocimientos de nivel1 y con conocimientos de recuperación de información nivel Software, manejo de paquetería de oficina a nivel básico y configuración de redes inalámbricas y cableados en grupos de trabajo. Actualmente se usan manuales o guías donde se muestran los pasos que el usuario debe seguir para resolver, dicho problema, en caso de no llegar a la solución. SOPORTE DE NIVEL/TIER 3(T3/L3) Habitualmente los sistemas de mantenimiento se gestionan con un máximo de tres niveles, siendo el tercer nivel, el de mayor capacidad para resolver problemas, llegando a este nivel, los problemas técnicos de mayor calado o de resolución más avanzada. Es sinónimo de nivel 3, soporte de back-end, la línea de apoyo 3, el apoyo de alto nivel, y varias otras denominaciones que denotan los métodos de solución de problemas a nivel de expertos y de análisis avanzado. Los individuos asignados a este nivel, son expertos en sus campos y son responsables, no sólo para ayudar tanto al personal de Tier I y Tier II, sino también para la investigación y desarrollo de soluciones a los problemas nuevos o desconocidos. SOPORTE DE NIVEL/TIER 4(T4/L4) Cuenta con los conocimientos de nivel 1, 2, 3 y aparte maneja la operación de Servidores Microsoft y Linux, la instalación, configuración, interconexión, administración y operación de los servidores. Es responsable normalmente del área de
  • 55.
    55 Sistemas de unacorporación y tiene por lo menos dos certificaciones en el área.
  • 56.
    56 Página de laempresa. https://mkexpresscomputer2.wixsite.com/ misitio Blog de la empresa. http://mkexpres.blogspot.mx/
  • 57.
  • 58.
    58 Conclusión. Como resultado deeste manual espero que haya sido de ayuda para la información que sea necesaria para usted, ya que como lo habíamos mencionado es nuestro propósito que siempre esté al tanto e informado sobre nuestra empresa MK express computer. Esperamos que siempre hayamos ayudado, y me llevo una gran enseñanza.