1PEMEX Exploración y Producción
© 2009 Todos los derechos reservados
2PEMEX Exploración y Producción
© 2009 Todos los derechos reservados
UNIDAD 1 INTRODUCCIÓN
1.1 Introducción. . . . . . . . . . . . . . . . . . . . . . . . . . . . . . . . . . . . . . . . . . . . . . . . . . . . . . . . . . . . 4
UNIDAD 2 MARCO LEGISLATIVO
2.1 Objetivo de Aprendizaje. . . . . . . . . . . . . . . . . . . . . . . . . . . . . . . . . . . . . . . . . . . . . . . . . . . 11
2.2 Constitución Política de los Estados Unidos Mexicanos. . . . . . . . . . . . . . . . . . . . . . . . . . 12
2.3 Ley Federal del Trabajo. . . . . . . . . . . . . . . . . . . . . . . . . . . . . . . . . . . . . . . . . . . . . . . . . . . 13
2.4 Reglamento Federal de Seguridad, Higiene y Medio Ambiente de Trabajo. . . . . . . . . . . 14
2.5 Reglamento de Seguridad e Higiene de Petroleos Mexicanos y Organismos
Subsidiarios. . . . . . . . . . . . . . . . . . . . . . . . . . . . . . . . . . . . . . . . . . . . . . . . . . . . . . . . . . . .
15
2.6 Conclusión. . . . . . . . . . . . . . . . . . . . . . . . . . . . . . . . . . . . . . . . . . . . . . . . . . . . . . . . . . . . . 20
UNIDAD 3 TRABAJOS EN ESPACIOS CONFINADOS
3.1 Objetivo de Aprendizaje. . . . . . . . . . . . . . . . . . . . . . . . . . . . . . . . . . . . . . . . . . . . . . . . . . . 21
3.2 Desarrollo del Procedimiento. . . . . . . . . . . . . . . . . . . . . . . . . . . . . . . . . . . . . . . . . . . . . . . 22
3.3 Conclusión. . . . . . . . . . . . . . . . . . . . . . . . . . . . . . . . . . . . . . . . . . . . . . . . . . . . . . . . . . . . . 45
UNIDAD 4 PROTECCIÓN CONTRAINCENDIO
4.1 Objetivo de Aprendizaje. . . . . . . . . . . . . . . . . . . . . . . . . . . . . . . . . . . . . . . . . . . . . . . . . . . 46
4.2 Desarrollo del Procedimiento. . . . . . . . . . . . . . . . . . . . . . . . . . . . . . . . . . . . . . . . . . . . . . . 47
4.3 Conclusión. . . . . . . . . . . . . . . . . . . . . . . . . . . . . . . . . . . . . . . . . . . . . . . . . . . . . . . . . . . . . 59
UNIDAD 5 EQUIPO DE PROTECCIÓN PERSONAL
5.1 Objetivo de Aprendizaje. . . . . . . . . . . . . . . . . . . . . . . . . . . . . . . . . . . . . . . . . . . . . . . . . . . 60
5.2 Desarrollo del Procedimiento. . . . . . . . . . . . . . . . . . . . . . . . . . . . . . . . . . . . . . . . . . . . . . . 61
5.3 Conclusión. . . . . . . . . . . . . . . . . . . . . . . . . . . . . . . . . . . . . . . . . . . . . . . . . . . . . . . . . . . . . 77
3PEMEX Exploración y Producción
© 2009 Todos los derechos reservados
UNIDAD 6 PREVENCIÓN DE CAIDAS
6.1 Objetivo de Aprendizaje. . . . . . . . . . . . . . . . . . . . . . . . . . . . . . . . . . . . . . . . . . . . . . . . . . . 78
6.2 Desarrollo del Procedimiento. . . . . . . . . . . . . . . . . . . . . . . . . . . . . . . . . . . . . . . . . . . . . . . 80
6.3 Conclusión. . . . . . . . . . . . . . . . . . . . . . . . . . . . . . . . . . . . . . . . . . . . . . . . . . . . . . . . . . . . . 90
UNIDAD 7 SEGURIDAD ELÉCTRICA
7.1 Objetivo de Aprendizaje. . . . . . . . . . . . . . . . . . . . . . . . . . . . . . . . . . . . . . . . . . . . . . . . . . 91
7.2 Desarrollo del Procedimiento. . . . . . . . . . . . . . . . . . . . . . . . . . . . . . . . . . . . . . . . . . . . . . 92
7.3 Conclusión. . . . . . . . . . . . . . . . . . . . . . . . . . . . . . . . . . . . . . . . . . . . . . . . . . . . . . . . . . . . . 116
UNIDAD 8 BLOQUEO DE ENERGÍA Y MATERIALES PELIGROSOS
8.1 Objetivo de Aprendizaje. . . . . . . . . . . . . . . . . . . . . . . . . . . . . . . . . . . . . . . . . . . . . . . . . . 117
8.2 Desarrollo del Procedimiento. . . . . . . . . . . . . . . . . . . . . . . . . . . . . . . . . . . . . . . . . . . . . . 118
8.3 Conclusión. . . . . . . . . . . . . . . . . . . . . . . . . . . . . . . . . . . . . . . . . . . . . . . . . . . . . . . . . . . . . 130
UNIDAD 9 DELIMITACIÓN DE ÁREAS DE RIESGOS (BARRICADAS)
9.1 Objetivo de Aprendizaje. . . . . . . . . . . . . . . . . . . . . . . . . . . . . . . . . . . . . . . . . . . . . . . . . . 131
9.2 Desarrollo del Procedimiento. . . . . . . . . . . . . . . . . . . . . . . . . . . . . . . . . . . . . . . . . . . . . . 132
9.3 Conclusión. . . . . . . . . . . . . . . . . . . . . . . . . . . . . . . . . . . . . . . . . . . . . . . . . . . . . . . . . . . . . 155
UNIDAD 10 APERTURA DE LÍNEAS Y EQUIPO DE PROCESO
10.1 Objetivo de Aprendizaje. . . . . . . . . . . . . . . . . . . . . . . . . . . . . . . . . . . . . . . . . . . . . . . . . 156
10.2 Desarrollo del Procedimiento. . . . . . . . . . . . . . . . . . . . . . . . . . . . . . . . . . . . . . . . . . . . . 157
10.3 Conclusión. . . . . . . . . . . . . . . . . . . . . . . . . . . . . . . . . . . . . . . . . . . . . . . . . . . . . . . . . . . 169
CONCLUSIÓN GENERAL. . . . . . . . . . . . . . . . . . . . . . . . . . . . . . . . . . . . . . . . . . . . . . . . . . . 170
BIBLIOGRAFÍA. . . . . . . . . . . . . . . . . . . . . . . . . . . . . . . . . . . . . . . . . . . . . . . . . . . . . . . . . . . . . . . . 171
Periodicidad: 3 años Duración: 32 horas
4PEMEX Exploración y Producción
© 2009 Todos los derechos reservados
Índice de Unidad
1.1 Introducción
Los Procedimientos Críticos de Seguridad forman parte del Sistema
de Administración Pemex-SSPA, un Sistema especialmente
diseñado para Petróleos Mexicanos.
La aplicación de los Procedimientos Críticos de Seguridad da
cumplimiento al Artículo IV del Reglamento de Seguridad e Higiene
de Petróleos Mexicanos y se rigen por la Guía Técnica del
Elemento Procedimientos de Operación y Prácticas Seguras
(POPS) dentro del Subsistema de Administración de la Seguridad
de los Procesos (SASP).
Para la correcta aplicación de los Procedimientos Críticos de
Seguridad, éstos han sido elaborados y aplicados de acuerdo a la
metodología de Disciplina Operativa, asegurando con ello que los
trabajadores que los apliquen estén capacitados y las actividades
se ejecuten rigurosamente.
El proceso de Disciplina Operativa (D.O.) propicia el estricto
cumplimiento de Normas, Reglas, Procedimientos, Criterios de
Diseño e Instrucciones de Trabajo, dentro de los cuales se
especifican como se debe de hacer cada trabajo en forma correcta,
consistente y segura (es decir, bien y a la primera vez).
Esto se logra a través del proceso que comprende cuatro ETAPAS:
1) DISPONIBILIDAD, 2) CALIDAD, 3) COMUNICACIÓN, y 4)
CUMPLIMIENTO.
5PEMEX Exploración y Producción
© 2009 Todos los derechos reservados
El establecimiento de un permiso y/o
autorización de trabajo particular a menudo
proviene de las recomendaciones recurrentes
en las investigaciones de incidentes en los
procesos. El uso de dichos permisos minimiza
la probabilidad de que ocurra un incidente
similar, tal es el caso de los Permisos para
Trabajos con Riesgo.
Un ejemplo es el procedimiento de “Tarjeta,
Candado, Despeje y Prueba”, que nos ayuda a
reducir la exposición de las personas con
elementos o sistemas con energía presente.
El error de no proporcionar prácticas de trabajo
seguras para aquellas operaciones cuyos
riesgos se conocen y/o el error de no cuidar
que se cumplan dichas prácticas ponen en
riesgo al personal, las instalaciones, el proceso
productivo y al medio ambiente.
Usted deberá estar atento en la aplicación de
Disciplina Operativa en su área de trabajo,
comenzando desde el permiso de trabajo con
riesgo cuando sea requerido. Además deberá
de consultar los procedimientos críticos más
actualizados que amparan el trabajo que va a
ejecutar.
A nivel general en Petróleos Mexicanos, se han
emitido 8 Procedimientos Críticos de Seguridad
genéricos, los cuales proporcionan los
requerimientos básicos para hacer las
actividades de forma segura. Particularmente
en cada una de las Subdirecciones de PEP y
tomando como base los Procedimientos
genéricos, se han emitido Procedimientos
Críticos de Seguridad específicos, los cuales
describen actividades y requerimientos
específicos, de acuerdo al proceso en donde se
aplican.
6PEMEX Exploración y Producción
© 2009 Todos los derechos reservados
Procedimientos Críticos de Seguridad
Genéricos
1. Procedimiento para Realizar Trabajos en
Espacios Confinados.
Clave: 800-16000-DCO-GT-069-08
2. Procedimiento para Protección Contra
incendio.
Clave: 800-16000-DCO-GT-070-08.
3. Procedimiento para Selección, Uso y
Manejo de Equipo de Protección Personal.
Clave: 800-16000-DCO-GT-068-08.
4. Procedimiento de Prevención de Caídas.
Clave: 800-16000-DCO-GT-066-08.
5. Procedimiento para la Seguridad Eléctrica.
Clave: 800-16000-DCO-GT-071-08.
6. Procedimiento para el Bloqueo de Energía y
Materiales Peligrosos.
Clave: 800-16000-DCO-GT-065-08.
7. Procedimiento para Delimitación de Áreas
de Riesgo Barricadas.
Clave: 800-16000-DCO-GT-064-08.
8. Procedimiento para Aperturas de Líneas y
Equipo de Proceso.
Clave: 800-16000-DCO-GT-067-08.
El siguiente esquema muestra las
subdirecciones que adecuaron los 8
Procedimientos Críticos de Seguridad, de los
mismos procedimientos se implementaron o
redujeron según sea el caso, en base a sus
instalaciones, operaciones y proceso.
7PEMEX Exploración y Producción
© 2009 Todos los derechos reservados
En las siguientes tablas se muestran los procedimientos Críticos Específicos que cada Región ha
adecuado a sus necesidades.
CLAVE PROCEDIMIENTO REGION
PE-SS-MA-003-2007 Apertura de líneas RMNE
PE-SS-MA-004-2007 Instalación de comales RMNE
PE-SS-MA-005-2007 Trabajos en espacios confinados RMNE
PE-SS-MA-006-2007 Seguridad eléctrica RMNE
PE-SS-MA-007-2007 Trabajo de esmerilado, corte y soldadura RMNE
PE-SS-OP-045-2007 Control de alarmas e interlocks RMNE
PE-SS-OP-046-2007 Protección contraincendio RMNE
PE-SS-OP-047-2007 Manejo de sustancias peligrosas RMNE
PE-SS-OP-099-2007 Maniobras de equipo pesado RMNE
PE-SS-OP-100-2007 Prevención de caídas RMNE
PE-SS-OP-101-2007 Bloqueo etiquetado y pruebas de equipos RMNE
PE-SS-OP-102-2007 Trabajos en altura RMNE
PE-SS-OP-103-2007 Uso de equipo de protección personal RMNE
PE-SS-OP-0563-2008 Delimitación de áreas RMNE
Tabla de procedimientos de la RMNE
CLAVE PROCEDIMIENTO REGION
PE-EL-TC-002-2008 Seguridad eléctrica RMSO
PE-PO-OP-249-2008 Apertura de líneas RMSO
PE-SS-TC-029-2008 Protección contraincendio RMSO
PE-SS-TC-030-2008 Uso de equipo de protección personal RMSO
PE-SS-TC-031-2008 Prevención de caídas RMSO
PE-SS-TC-032-2008 Delimitación de áreas RMSO
PE-SS-TC-054-2008 Bloqueo etiquetado y pruebas de equipos RMSO
Tabla de procedimientos de la RMSO
CLAVE PROCEDIMIENTO REGION
PE-SS-TC-067-2008 Delimitación de áreas RN
PE-SS-TC-0101-2009 Apertura de líneas RN
PE-SS-TC-0102-2009 Bloqueo de energía y materiales peligrosos RN
PE-SS-TC-0103-2009 Protección contraincendio RN
PE-SS-TC-0104-2009 Delimitación de áreas RN
PE-SS-TC-0106-2009 Uso de equipo de protección personal RN
PE-SS-TC-0107-2009 Prevención de caídas RN
PE-SS-TC-0108-2009 Seguridad eléctrica RN
PE-SS-TC-0109-2009 Trabajos en espacios confinados RN
Tabla de procedimientos de la RN
8PEMEX Exploración y Producción
© 2009 Todos los derechos reservados
CLAVE PROCEDIMIENTO REGION
PE-EL-OP-038-2008 Seguridad eléctrica RS
PE-PO-MA-002-2008 Apertura de líneas RS
PE-SS-CO-007-2008 Prevención de caídas RS
PE-SS-MA-085-2008 Trabajos en espacios confinados RS
PE-SS-OP-130-2008 Protección contraincendio RS
PE-SS-OP-131-2008 Uso de equipo de protección personal RS
PE-SS-OP-382-2008 Delimitación de áreas RS
PE-SS-TC-055-2008 Prevención de caídas RS
Tabla de procedimientos de le RS
CLAVE PROCEDIMIENTO REGION
PE-SS-IS-0052-2008 Inspección de equipo de protección personal SCSM
PE-SS-TC-0070-2008 Protección contraincendio SCSM
PE-SS-TC-0071-2008 Delimitación de áreas SCSM
PE-SS-TC-0072-2008 Prevención de caídas SCSM
PE-SS-TC-0073-2008 Uso de equipo de protección personal SCSM
PE-SS-TC-0077-2008 Seguridad eléctrica SCSM
PE-SS-TC-0078-2008 Trabajos en espacios confinados SCSM
PE-SS-TC-0079-2008 Apertura de líneas SCSM
PE-SS-TC-0080-2008 Bloqueo de energía y materiales peligrosos SCSM
Tabla de procedimientos de SCSM
CLAVE PROCEDIMIENTO REGION
PE-SS-MA-054-2008 Apertura de líneas SDC
PE-SS-MA-056-2008 Seguridad eléctrica SDC
PE-SS-OP-396-2008 Bloqueo de energía y materiales peligrosos SDC
PE-SS-OP-451-2008 Protección contraincendio en trabajos de esmerilado SDC
PE-SS-OP-452-2008 Protección contraincendio en trabajos que impliquen
intervenir líneas de proceso
SDC
PE-SS-TC-058-2008 Delimitación de áreas SDC
PE-SS-TC-059-2008 Uso de equipo de protección personal SDC
PE-SS-TC-060-2008 Prevención de caídas SDC
Tabla de procedimientos de la SDC
9PEMEX Exploración y Producción
© 2009 Todos los derechos reservados
CLAVE PROCEDIMIENTO REGION
PE-SS-CO-002-2008 Seguridad eléctrica SIDOE
PE-SS-CO-003-2008 Bloqueo de energía y materiales peligrosos SIDOE
PE-SS-CO-004-2008 Apertura de líneas SIDOE
PE-SS-CO-005-2008 Delimitación de áreas SIDOE
PE-SS-CO-006-2008 Trabajos en espacios confinados SIDOE
PE-SS-CO-007-2008 Prevención de caídas SIDOE
PE-SS-CO-008-2008 Uso de equipo de protección personal SIDOE
PE-SS-CO-009-2008 Protección contraincendio SIDOE
Tabla de procedimientos de SIDOE
CLAVE PROCEDIMIENTO REGION
PE-SS-MA-010-2007 Seguridad eléctrica UPMP
PE-SS-OP-074-2007 Prevención de caídas UPMP
PE-SS-OP-134-2008 Apertura de líneas UPMP
PE-SS-OP-135-2008 Delimitación de áreas UPMP
Tabla de procedimientos de UPMP
CLAVE PROCEDIMIENTO REGION
DCO-PGI-CR-503 Prevención de caídas CORPORATIVO
DCO-PGI-CR-506 Uso de equipo de protección personal CORPORATIVO
DCO-PGI-CR-510 Trabajos en espacios confinados CORPORATIVO
Tabla de procedimientos del CORPORATIVO
10PEMEX Exploración y Producción
© 2009 Todos los derechos reservados
Objetivo General:
Los participantes comprenderán los riesgos y
recomendaciones de Seguridad, Salud y
Protección Ambiental establecidos en los
procedimientos críticos para la realización de
sus actividades con el fin de evitar incidentes y
lesiones al personal, daños a las instalaciones
y afectaciones al medio ambiente.
Objetivos Particulares:
Los participantes comprenderán la importancia
de los procedimientos críticos dentro del
Sistema de Administración de la Seguridad,
Salud y Protección Ambiental.
Los participantes aprenderán a interpretar la
legislación que rige la aplicación de los
procedimientos críticos en los centros de
trabajo de PEP.
Los participantes revisarán los catorce
procedimientos críticos que se deben de aplicar
en los centros de trabajo de PEP.
Los participantes se familiarizan y
comprenderán los catorce procedimientos
críticos desarrollados para prevenir y controlar
los riesgos asociados con los trabajos
desarrollados en los centros de trabajo de PEP.
Ámbito de Aplicación:
Este manual es de observancia general y
obligatoria para todo el personal de Petróleos
mexicanos, tanto de instalaciones marinas
como terrestres.
La información que se presenta en este manual
no sustituye a los procedimientos críticos
originales.
11PEMEX Exploración y Producción
© 2009 Todos los derechos reservados
Los participantes identificarán la legislación que rige la aplicación
de los procedimientos críticos en los centros de trabajo de PEP.
Introducción
La aplicación de las medidas de seguridad se establece en el
marco legislativo que comprende leyes, reglamentos y normas.
Todas estas tienen el objeto de establecer las medidas que el
trabajador debe de adoptar para prevenir los accidentes y
enfermedades de trabajo, tendientes a lograr que la prestación
del trabajo se desarrolle en condiciones de seguridad, higiene y
medio ambiente adecuados para los trabajadores.
La unidad comprende las disposiciones de la Constitución
Política de los Estados Unidos Mexicanos, la Ley del Trabajo,
Reglamento Federal y Reglamento de Petróleos Mexicanos, en
cuanto a la aplicación de los procedimientos críticos que el
trabajador debe efectuar.
Índice de Unidad
2.1 Objetivo
2.2 Constitución
Política de los
Estados Unidos
Mexicanos
2.3 Ley Federal del
Trabajo
2.4 Reglamento
Federal de
Seguridad, Higiene
y Medio Ambiente
de Trabajo
2.5 Reglamento de
Seguridad e
Higiene de
Petróleos
Mexicanos y
Organismos
Subsidiarios
2.6 Conclusión
12PEMEX Exploración y Producción
© 2009 Todos los derechos reservados
La Constitución Política de los Estados Unidos
Mexicana máximo documento rector en todos
los ámbitos legales establece lo siguiente en el
TITULO SEXTO del trabajo y de la previsión
social: Artículo 123.-Toda persona tiene
derecho al trabajo digno y socialmente útil; al
efecto, se promoverán la creación de empleos
y la organización social para el trabajo,
conforme a la Ley.
El apartado A.-Entre los obreros, jornaleros,
empleados domésticos, artesanos y de una
manera general, todo contrato de trabajo:
XV.-El patrón estará obligado a observar, de
acuerdo con la naturaleza de su negociación,
los preceptos legales sobre higiene y seguridad
en las instalaciones de su establecimiento, y a
adoptar las medidas adecuadas para
prevenir accidentes en el uso de las
máquinas, instrumentos y materiales de
trabajo, así como a organizar de tal manera
éste, que resulte la mayor garantía para la
salud y la vida de los trabajadores, y del
producto de la concepción, cuando se trate de
mujeres embarazadas. Las leyes contendrán,
al efecto, las sanciones procedentes en cada
caso.
En base a lo anterior todo el personal de
PEMEX, deberá aplicar los procedimientos
críticos en sus actividades diarias porque estos
están considerados como medidas adecuadas
para prevenir los accidentes de trabajo dentro
de los Centros de Trabajo.
13PEMEX Exploración y Producción
© 2009 Todos los derechos reservados
La Ley Federal del Trabajo establece lo
siguiente en la aplicación de las disposiciones
de seguridad en los Centros de Trabajo.
De acuerdo al TITULO PRIMERO, Principios
Generales:
Artículo 1o.-La presente Ley es de observancia
general en toda la República y rige las
relaciones de trabajo comprendidas en el
artículo 123, Apartado A, de la Constitución.
En el CAPÍTULO IV, Rescisión de las
relaciones de trabajo, se menciona lo siguiente:
Artículo 47.-Son causas de rescisión de la
relación de trabajo, sin responsabilidad para el
patrón:
VII. Comprometer el trabajador, por su
imprudencia o descuido inexcusable, la
seguridad del establecimiento o de las
personas que se encuentren en él.
XII. Negarse el trabajador a adoptar las
medidas preventivas o a seguir los
procedimientos indicados para evitar
accidentes o enfermedades.
En el CAPÍTULO II, Obligaciones de los
trabajadores:
Artículo 134.-Son obligaciones de los
trabajadores:
I.-Cumplir las disposiciones de las normas de
trabajo que les sean aplicables.
II.-Observar las medidas preventivas e
higiénicas que acuerden las autoridades
competentes y las que indiquen los patrones
para la seguridad y protección personal de los
trabajadores.
IV.-Ejecutar el trabajo con la intensidad,
cuidado y esmero apropiados y en la forma,
tiempo y lugar convenidos.
14PEMEX Exploración y Producción
© 2009 Todos los derechos reservados
En el Reglamento Federal de Seguridad,
Higiene y Medio Ambiente de Trabajo se
establece lo siguiente como medidas de
seguridad en los Centros de Trabajo.
En el CAPÍTULO PRIMERO, Disposiciones
generales: ARTÍCULO 1o. El presente
Reglamento es de observancia general en todo
el territorio nacional, sus disposiciones son de
orden público e interés social, y tiene por objeto
establecer las medidas necesarias de
prevención de los accidentes y enfermedades
de trabajo, tendientes a lograr que la prestación
del trabajo se desarrolle en condiciones de
seguridad, higiene y medio ambiente
adecuados para los trabajadores.
En el CAPÍTULO TERCERO, Obligaciones de
los trabajadores: ARTÍCULO 18. Son
obligaciones de los trabajadores:
I. Observar las medidas preventivas de
seguridad e higiene que establece este
Reglamento, las Normas expedidas por las
autoridades competentes y del reglamento
interior del trabajo de las empresas, así como
las que indiquen los patrones para la
prevención de riesgos de trabajo.
V. Conducirse en el centro de trabajo con la
probidad y los cuidados necesarios para evitar
al máximo cualquier riesgo de trabajo.
VII. Utilizar el equipo de protección personal
proporcionado por el patrón y cumplir con las
demás medidas de control establecidas por
éste para prevenir riesgos de trabajo.
15PEMEX Exploración y Producción
© 2009 Todos los derechos reservados
El reglamento de seguridad e higiene de
petróleos mexicanos establece lo siguiente en
la utilización de los procedimientos críticos.
CAPÍTULO IV
PROCEDIMIENTOS CRITÍCOS
IV. ARTÍCULO I. Todos los Centros de Trabajo
de Petróleos Mexicanos y los Organismos
Subsidiarios deben elaborar, difundir e
implementar los siguientes Procedimientos
Críticos de Seguridad:
1. Entrada segura a espacios confinados.
2. Protección Contra incendio.
3. Equipo de Protección Personal.
4. Prevención de caídas.
5. Seguridad Eléctrica.
6. Bloqueo de energía y materiales peligrosos.
7. Delimitación de áreas de riesgos
(Barricadas).
8. Apertura de Líneas y equipos de proceso.
IV. ARTÍCULO 2. Es obligatorio para todo el
personal que ordena, dirige un trabajo, así
como el que lo ejecuta observar todas las
medidas preventivas de seguridad establecidas
conforme a los Procedimientos Críticos de
Seguridad.
IV. ARTÍCULO 3. Antes de ejecutar un trabajo
se debe de realizar, en la Planeación del
mismo el Análisis de Seguridad en el Trabajo,
para determinar los riesgos específicos y
establecer los procedimientos críticos de
seguridad a observar y las medidas preventivas
de seguridad a cumplir.
IV. ARTÍCULO 4. En todos los trabajos con
carácter emergente se debe de realizar como
mínimo el análisis de seguridad en el trabajo y
tomar las medidas preventivas de seguridad
establecidas en los procedimientos críticos.
IV. ARTÍCULO 5. A los Procedimientos Críticos
de Seguridad se les deben aplicar el Proceso
de Disciplina Operativa y contener como
mínimo los siguientes apartados: Medidas
Preventivas de Seguridad, Salud y Protección
Ambiental; Dispositivos y Equipo de Protección
Personal especial requerido;
Responsabilidades y Desarrollo de aplicación.
IV. ARTÍCULO 6. Todos los Centros de Trabajo
deben de elaborar un Atlas de Riesgo
específico contra los procedimientos críticos de
seguridad a observar, en cada uno de ellos.
Este Atlas de Riesgo debe de ser difundido a
todo el personal y estar disponible en todas las
áreas para pronta referencia.
IV. ARTÍCULO 7. Los Centros de Trabajo
deben elaborar una matriz de Equipo de
Protección Personal básico y especial por
puesto de trabajo y actividades a realizar,
conforme a la normatividad aplicable.
IV. ARTÍCULO 8. El Equipo de Protección
Personal especial para trabajos de riesgos
específicos debe de ser inspeccionado
periódicamente de acuerdo a las
recomendaciones del fabricante, y realizar las
pruebas de funcionamiento antes de utilizarlo
en un trabajo.
IV. ARTÍCULO 9. Se debe considerar como
aislamiento del proceso, poner fuera de
operación un equipo de proceso o maquina y
protegerlo completamente de la liberación de
energía y materiales peligrosos mediante los
procedimientos de interrupción de transmisión
de energía eléctrica, cierre y junta cegado de
válvulas o conexiones, remoción de secciones
de tubería y desconexión de mecanismos.
IV. ARTÍCULO 10. Para mantener el dispositivo
de aislamiento de energía en una posición
segura (interruptores abiertos, válvulas
cerradas) y prevenir el energizado o arranque
16PEMEX Exploración y Producción
© 2009 Todos los derechos reservados
de una maquina o equipo de proceso, debe
usarse un candado o dispositivo con (lave o
una combinación dentro de éstos.
IV. ARTÍCULO 11. Los equipos o máquinas
deben ser puestos fuera de operación
bloqueando sus fuentes de energía o
colocando candados y tarjetas en sus
dispositivos de aislamiento de energía,
asegurando que dichos dispositivos no puedan
ser operados hasta que el o los candados y
tarjetas sean removidos.
IV. ARTÍCULO 12. Para prevenir la transmisión
o liberación de energía o materiales peligrosos,
se deben utilizar dispositivos mecánicos como:
Interruptores eléctricos manualmente
operados.
Arrancadores eléctricos manualmente
operados.
Switch de desconexión (cuchillas).
Switch operado manualmente (cuchillas),
por el cual los conductores de suministro no
aterrizados de un circuito, puedan ser
desconectados en grupo y ningún polo
pueda ser operado independientemente.
Válvulas de bloqueo en circuitos de tuberías
y recipientes.
Tubings de suministro principal (neumático-
hidráulico), a actuadores.
Mecanismo de conexión a partes móviles o
rotatorias de máquinas.
Cualquier otro dispositivo utilizado para
bloquear o aislar la energía.
No se consideran como dispositivos de
aislamiento de energía: interruptores de
botón, selectores y otros dispositivos de
circuitos de control.
IV. ARTÍCULO 13. Se debe establecer como
obligatoria, la práctica de retirar al personal no
involucrado en el trabajo, a una distancia
segura previamente establecida y señalada del
dispositivo de aislamiento y de la máquina o
equipo aislado, con el propósito de que el
personal autorizado pueda realizar la prueba de
efectividad de aislamiento o las pruebas de
funcionalidad.
IV. ARTÍCULO 14. Se debe probar la
efectividad del aislamiento, posterior a que los
dispositivos de aislamiento de energía hayan
sido bloqueados con candado en posición
segura, para verificar que la máquina o equipo
de proceso está aislada de sus fuentes de
energía y no es posible su energizado,
arranque o movimiento operativo accidental o
voluntario.
IV. ARTÍCULO 15. Realizar una prueba de
funcionamiento en forma particular para
verificaciones funcionales, previas a que el
equipo sea declarado disponible, para ello es
necesario energizar y operar el equipo con el
retiro temporal de candados y tarjetas, tomando
las medidas preventivas de seguridad para
evitar accidentes y dando aviso a todo el
personal involucrado en el trabajo.
IV. ARTÍCULO 16. Realizar el análisis de
seguridad en el trabajo, estableciendo las
medidas preventivas de seguridad y
especificando el equipo de protección personal
adecuado para ejecutar el trabajo, siguiendo
las recomendaciones establecidas en las Hojas
de Datos de Seguridad de los materiales
peligrosos a los que potencialmente puede ser
expuesto el trabajador.
IV. ARTÍCULO 17. Se considera trabajo en
altura, todos los trabajos de operación, servicio
y/o mantenimiento que se realicen a una altura
de 1.8 metros o más a partir del nivel de piso,
midiéndose ésta a partir del nivel de piso
terminado. Cuando el piso lo constituya una
plataforma, dicha distancia se contará a partir
de la misma, siempre y cuando tenga
barandales adecuados u otro medio de
protección para que el trabajador no tenga
riesgos de caer fuera.
IV. ARTÍCULO 18. Todo trabajo en altura debe
de considerarse como potencialmente peligroso
y contar con un permiso para riesgo específico,
solicitud de trabajo o documento equivalente,
que obligue a realizar el análisis de seguridad
en el trabajo y establecer las medidas
preventivas de seguridad requeridas.
17PEMEX Exploración y Producción
© 2009 Todos los derechos reservados
IV. ARTÍCULO 19. Antes de iniciar un trabajo
en altura, es responsabilidad del personal que
realizará el trabajo, revisar que el equipo y/o
dispositivo sea el apropiado al trabajo que se
va a realizar y que se encuentre en condiciones
adecuadas de seguridad, mediante una
inspección visual. El equipo y/o dispositivo no
debe usarse si tiene algún defecto.
IV. ARTÍCULO 20. Todo trabajador que labore
sobre Equipos y/o Dispositivos de Seguridad
para altura (andamios y/o plataformas), debe
usar su Equipo de Protección Personal básico y
su Equipo de Seguridad para Trabajos en
Altura (arneses, cinturones, líneas de vida,
dispositivos de desaceleración), de acuerdo a
los riesgos detectados.
IV. ARTÍCULO 21. Queda prohibido el use de
objetos inestables como tambores, cajas,
ladrillos o bloques de concreto como soportes
de andamios y/o como dispositivos para
trabajos en altura.
IV. ARTÍCULO 22. No deben realizarse
trabajos en altura durante tormentas o vientos
fuertes.
IV. ARTÍCULO 23. Las áreas donde se realicen
trabajos en altura, deben estar perfectamente
delimitados con cintas, barricadas y
señalizados de acuerdo a la normatividad
vigente para prevenir la intrusión de personal
externo a la actividad, que ponga en riesgo su
integridad física.
IV. ARTÍCULO 24. Es obligación del personal
que tiene bajo su resguardo Equipo de
Seguridad para trabajos en altura (arneses,
cinturones, líneas de vida, dispositivos de
desaceleración), mantenerlo y probarlo para
garantizar las condiciones de operación segura
de acuerdo con los procedimientos o
instrucciones de mantenimiento y pruebas del
fabricante.
IV. ARTÍCULO 25. No se debe utilizar el Equipo
de Seguridad para Trabajos en Altura, que
haya sido reparado, alterado o después de
haber estado involucrado en una caída,
retirándolo de servicio y reponiéndolo en el
inventario del Centro de Trabajo.
IV. ARTÍCULO 26. Espacio confinado es un
lugar que posee las siguientes características:
a) Tamaño y forma en que una persona puede
entrar en él.
b) Tiene formas o medios reducidos para
entrar y salir.
c) No están diseñados para ser ocupados de
manera continua.
Pueden tener uno o más de los siguientes
riesgos:
a) Ventilación natural deficiente.
b) Contienen o pueden contener una
atmósfera peligrosa.
c) Contiene algún material con el potencial de
cubrir totalmente a una persona y atraparla.
d) Su diseño interior puede tener paredes
convergentes o un piso inclinado que Ileve
a un punto estrecho donde una persona
puede ser atrapada.
e) Tiene partes o subensambles donde el
personal puede ser golpeado o atrapado
por o entre objetos.
f) Puede presentar algún otro peligro a la
salud o seguridad reconocible, que puede
ser controlado previamente.
IV. ARTÍCULO 27. Se deben identificar en cada
Centro de Trabajo, las áreas de proceso,
servicios e integración, los espacios confinados
existentes, los que deben ser identificados con
color rojo en un piano de la planta (plot plan),
de cada instalación, debiéndose difundir a
todos los trabajadores.
IV. ARTÍCULO 28. Se debe establecer un
sistema de señalización u otros medios
igualmente efectivos, para alertar a todo el
personal que un determinado equipo o sitio es
un espacio confinado. Los señalamientos
deben de cumplir con la normatividad vigente.
18PEMEX Exploración y Producción
© 2009 Todos los derechos reservados
IV. ARTÍCULO 29. Es obligatorio que antes de
autorizar la programación y ejecución de
trabajos en espacios confinados, los
responsables de la planeación y ejecución,
elaboren y/o actualicen el Análisis de
Seguridad en el Trabajo especifico y en su
caso, documentar los cambios o mejoras.
IV. ARTÍCULO 30. Todos los dispositivos de
aislamiento de energía (interruptores y
válvulas), deben de operar de manera tal, que
aíslen el espacio confinado de sus fuentes de
energía y materiales peligrosos, instalando
tarjetas, candados, cadenas o flejes.
IV. ARTÍCULO 31. Los materiales peligrosos
acumulados y la presión contenida en el
espacio confinado, deben de ser liberados
conforme a los procedimientos específicos de
drenado y/o venteo a sistemas de
recuperación, recolección y desfogue para su
disposición, cumpliendo con los procedimientos
y normatividad ambiental vigentes. Cuando
estas operaciones concluyan, las válvulas
utilizadas deben permanecer en la posición
segura que indique el procedimiento,
debiéndose instalar tarjetas, candados,
cadenas o flejes.
IV. ARTÍCULO 32. La instalación de juntas
ciegas y/o el retiro de tuberías, son el único
medio confiable permitido para asegurar que
los materiales peligrosos contenidos por medio
de válvulas no puedan introducirse al espacio
confinado.
IV. ARTÍCULO 33. Se debe de establecer en el
interior del espacio confinado, una atmosfera
que retina las condiciones aceptables a la
entrada de personal, para lo cual se debe de
efectuar lavado, vaporizado, inertizado y
aereado del espacio confinado.
IV. ARTÍCULO 34. Antes de entrar al espacio
confinado, se deben realizar pruebas con
equipo de monitoreo para determinar si existen
las "condiciones aceptables de entrada", contar
con una atmosfera interior ambientalmente
segura de acuerdo a los parámetros permitidos
por la normatividad vigente.
Las pruebas de la atmósfera en el espacio
confinado deben de realizarse en el siguiente
orden:
a) Contenido de oxígeno.
b) Gases o vapores explosivos o inflamables
(Explosividad).
c) Gases o vapores tóxicos.
IV. ARTÍCULO 35. En todo trabajo en espacio
confinado debe de estar presente personal de
apoyo capacitado (observador), el cual debe
permanecer continua y estratégicamente
ubicado fuera del espacio confinado, donde
pueda tener visibilidad y comunicación con el
personal que se encuentra en el espacio
confinado durante todo el tiempo que dure el
trabajo, debiendo estar entrenado en técnicas
de rescate y contar con el Equipo de Protección
Personal especial conforme al trabajo que se
realice.
IV. ARTÍCULO 36. El personal de apoyo
(observador), tiene la obligación de monitorear
las actividades dentro y fuera del espacio
confinado para determinar si es seguro para el
personal y ordenara la evacuación inmediata si
se presenta cualquiera de las siguientes
situaciones:
a) Si detecta una condición fuera de los
parámetros establecidos para la realización
del trabajo.
b) Si el personal presenta signos o síntomas
por efecto de algún mecanismo de
exposición.
c) Si detecta alguna condición fuera del
espacio confinado, que pueda poner en
peligro al personal dentro del espacio
confinado.
d) Si percibe que no puede, de manera
efectiva y segura, cumplir con las
responsabilidades como personal de apoyo
(observador).
19PEMEX Exploración y Producción
© 2009 Todos los derechos reservados
De todo lo anterior, dará aviso en forma
inmediata a sus superiores.
IV. ARTÍCULO 37. Debe entenderse como
apertura de Líneas y Equipos de Proceso, a
toda apertura a la atmosfera de tuberías,
accesorios y equipos de proceso por medio de
cualquier método donde exista el riesgo de
emisión o derrame de los materiales
contenidos.
IV. ARTÍCULO 38. Cuando se realice la
apertura de una Línea o Equipo de Proceso,
debe de ponerse fuera de operación el equipo
de proceso y protegerlo completamente de la
liberación de energía y materiales peligrosos,
mediante procedimientos de interrupción de
transmisión eléctrica, cierre y junta cegado de
válvulas y conexiones, remoción de secciones
de tubería y desconexión de mecanismos;
debiendo colocar candados, cadenas o flejes y
tarjetas en sus dispositivos de aislamiento de
energía (interruptores, válvulas), asegurando
que los dispositivos y por consecuencia el
equipo no puedan ser operados hasta que el o
los candados y tarjetas sean removidos.
IV. ARTÍCULO 39. Se deben colocar barreras
en el área, incluyendo todos los niveles donde
puedan caer los líquidos o la zona de influencia
de una emisión de vapores o gases según sea
el caso. Todo el personal que se encuentre
dentro de esta zona delimitada, debe de utilizar
equipo adecuado de protección personal, el
cual debe ser determinado con base a las
recomendaciones establecidas en las Hojas de
Datos de Seguridad los Materiales Peligrosos a
los que potencialmente puedan ser expuestos
los trabajadores.
IV. ARTÍCULO 40. Todas las áreas donde se
esté realizando un trabajo con riesgo especifico
para el personal, deben ser delimitadas y
señalizadas de acuerdo a lo establecido en la
normatividad vigente, para evitar que transite
por el área, en condiciones inseguras, personal
ajeno a la actividad que se encuentra
realizándose.
IV. ARTÍCULO 41. La delimitación de las áreas
de riesgo, deben ser de tal manera que
aseguren que cualquier emisión de producto
por derrame, fuga o emisión; así como el que
por una acción de la actividad, el personal
ajeno pueda ser golpeado por, atrapado entre,
quemado o intoxicado por el producto.
IV. ARTÍCULO 42. Queda estrictamente
prohibida la entrada a las áreas de riesgo
delimitadas, a toda persona ajena a la actividad
que se desarrollará.
20PEMEX Exploración y Producción
© 2009 Todos los derechos reservados
Todos los trabajadores deben adoptar y cumplir la ley, reglamentos,
normas y procedimientos a fin de evitar los accidentes y enfermedades
de trabajo, tendientes a lograr que la prestación del trabajo se desarrolle
en condiciones de seguridad, higiene y medio ambiente adecuados.
21PEMEX Exploración y Producción
© 2009 Todos los derechos reservados
Índice de Unidad
3.1 Objetivo de
Aprendizaje
3.2 Desarrollo del
Procedimiento
3.3 Conclusión
No siempre es conveniente o económico el fabricar determinados
productos que nos sirvan de base para conseguir un tercero.
Introducción
El procedimiento de trabajos en espacios confinados proporciona de
forma sencilla y accesible, los criterios generales de seguridad que
deben ser considerados como mínimo cuando se tengan que
realizar dicha labor. Con este procedimiento se evitaran incidentes y
lesiones al personal e instalaciones durante la ejecución de las
actividades.
El responsable o supervisor del trabajo debe asegurarse que todo el
personal que intervenga en las actividades de trabajos en espacios
confinados se encuentre capacitado y apto física y mentalmente
para desarrollar la labor.
Se considera a un espacio confinado como un lugar que
normalmente no debe estar ocupado por personas y que tiene una
o varias de las características siguientes: a) Su tamaño y forma
permite la entrada a un número reducido de trabajadores, b)
Representa un riesgo potencial por la presencia de una atmósfera
peligrosa, c) Tiene una configuración interna tal, que los entrantes
pueden ser atrapados o asfixiados, y d) Puede ser cualquiera de Ios
siguientes: Tanques de almacenamiento, recipiente, equipos,
ductos, tubería, dique, cárcamo, registros eléctricos y/o telefónicos
entre otros y registro de drenaje aceitoso.
En todos estos sitios se presentan riesgos para el personal por lo
que son espacios con restricciones de salida y en los cuales puedan
existir gases explosivos, falta o exceso de oxígeno, electricidad
estática o electrocución por contacto con cables eléctricos.
El procedimiento describe los aspectos de seguridad, salud y
protección ambiental a considerar en los trabajos en espacios
confinados, antes, durante y después de las labores específicas.
22PEMEX Exploración y Producción
© 2009 Todos los derechos reservados
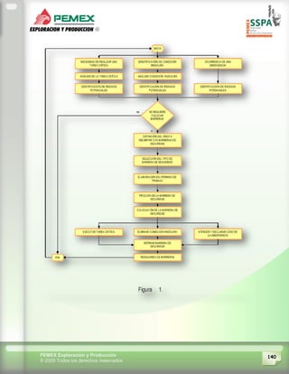
El desarrollo del procedimiento comprende el contenido del procedimiento. Este manual no
sustituye al procedimiento original.
Titulo: “PROCEDIMIENTO PARA REALIZAR TRABAJOS EN ESPACIOS CONFINADOS”.
Clave: 800-16000-DCO-GT-069-08
Emisión: 8/04/2008
Revisión 0.1,
23PEMEX Exploración y Producción
© 2009 Todos los derechos reservados
0. INTRODUCCIÓN
Las investigaciones de los diversos Incidentes
y Accidentes Personales que han ocurrido a lo
largo de la historia de Petróleos Mexicanos,
durante la ejecución de Trabajos en Espacios
Confinados, han demostrado que no se han
establecido los señalamientos requeridos, se
han presentado fallas en la comunicación o
bien la falta de aplicación de procedimientos
apropiados durante la ejecución de los trabajos,
han traído como consecuencia lesiones graves
a los trabajadores. Las lecciones aprendidas de
los procesos de investigación de incidentes nos
han dejado la imperante necesidad de
desarrollar documentos normativos que nos
permitan planear de una manera más eficiente
este tipo de actividades, identificando
oportunamente los riesgos inherentes durante
su ejecución, estableciendo medidas de control
y al mismo tiempo incrementando las capas de
protección para el personal que las realiza con
el propósito de prevenir la ocurrencia de
incidentes.
Es por ello que esta guía técnica establece los
criterios que en todos los Organismos
Subsidiarios deben aplicarse de manera
consistente en este tipo de actividades
peligrosas.
1. NORMATIVIDAD APLICABLE
Norma Oficial Mexicana NOM-005-STPS-
1999, Relativa a las condiciones de
seguridad e higiene en los centros de
trabajo para el manejo, transporte y
almacenamiento de sustancias químicas
peligrosas.
Norma Oficial Mexicana NOM-028-STPS -
2004, Organización del trabajo-Seguridad
en los procesos de sustancias químicas.
Norma Oficial Mexicana NOM-025-STPS -
2004.- Condiciones de Iluminación en los
Centros de Trabajo.
Reglamento de Seguridad e Higiene de
Petróleos Mexicanos y Organismos
Subsidiarios, 2007.
2. DISPOSICIONES GENERALES
2.1 Objeto
Establecer las condiciones mínimas de
seguridad, medio ambiente y salud que deben
ser consideradas para la entrada segura y
consecuente permanencia de personas en
espacios confinados, en la ejecución de
diversas actividades de; operación, inspección,
mantenimiento, construcción y montaje de
equipos nuevos.
2.2 Ámbito de Aplicación
La presente guía es de observancia obligatoria
para todo el personal de Petróleos Mexicanos y
Organismos Subsidiarios y contratistas y
aplicable en todos los equipos e instalaciones
de los Centros de Trabajo de Petróleos
Mexicanos y Organismos Subsidiarios donde
se planeen y ejecuten actividades de cualquier
índole en espacios confinados, esto es, en un
espacio no diseñado para la permanencia de
personas, con restricciones de salida y en los
cuales puede haber problemas por la presencia
de gases explosivos, falta o exceso de oxígeno,
electricidad estática o electrocución por
contacto con cables eléctricos y que cumplen
los criterios y condiciones descritos en la
definición de espacio confinado.
Aplicable a cualquiera de las siguientes
condiciones que pueden estar presente en el
equipo o instalación considerado como espacio
confinado:
a) La atmósfera es peligrosa, ya sea debido al
contenido normal o debido a la naturaleza
del trabajo que será efectuado.
b) El contenido actual o futuro puede enterrar,
cubrir, tapar o sumir a una persona.
c) Las paredes son convergentes
interiormente de tal forma que la persona
que entre pudiera ser atrapada o asfixiada
por la configuración interna.
d) Cualquier otro peligro a la seguridad o salud
conocido o fácilmente identificables está
presente
24PEMEX Exploración y Producción
© 2009 Todos los derechos reservados
2.3 Medidas Generales de SSPA
2.3.1 Para poder efectuar trabajos en el interior
de recipientes que hayan contenido sustancias
peligrosas, hidrocarburos o materiales
corrosivos, éstos deberán estar aislados con
juntas ciegas, bridas ciegas o figuras 8, haber
sido vaciados, lavados, purgados,
neutralizados y si se requiere vaporizados,
comprobando con las pruebas respectivas la
ausencia de partículas suspendidas, fluidos
líquidos o gaseosos explosivos, tóxicos o
corrosivos. Deberá tramitarse en todos los
casos la autorización del trabajo, mediante la
orden o el permiso correspondiente.
2.3.2 Previa a la autorización de trabajos en el
interior de recipientes que contengan
Catalizadores higroscópicos y que por tal no
motivo no se puedan vaporizar, y que además
exista la posibilidad de que se encuentren
presentes materiales pirofóricos, que puedan
dar origen a incendios y/o explosiones y por tal
motivo tengan que ser inertizados, se debe
verificar que han sido debidamente aislados
con juntas ciegas, bridas ciegas o figuras 8, se
hayan aplicado los procedimientos operativos
para el desplazamiento de hidrocarburos a
niveles seguros y el inertizado sea efectivo
durante todo el tiempo que el personal
permanece en su interior.
2.3.3 Previo al inicio de los trabajos, debe
contarse con los sistemas, equipos o medios
que posibiliten la salida oportuna y segura del
personal en situaciones de emergencia.
2.3.4 Los materiales, máquinas, herramientas,
instrumentos y equipos, entre otros, que se
requieran para la ejecución de los trabajos,
deben bajarse y subirse mediante maniobra
con cable, cadena, malacate, polea u otro
medio seguro; en este caso, el encargado de la
maniobra debe comprobar que estos medios se
encuentren en buen estado y evitar que
personas ajenas a la maniobra se acerquen
innecesariamente.
2.3.5 Cuando se presenten tormentas
eléctricas, lluvias, granizadas u otros
fenómenos naturales que puedan poner en
riesgo la integridad de los trabajadores que
realizan un trabajo en espacio confinado, los
responsables deben evaluar la situación y
decidir respecto de su continuación.
2.3.6 En todo trabajo en espacio confinado
debe estar presente personal de apoyo
capacitado, quien estará en calidad de
observador (Vigía), debe permanecer continua
y estratégicamente ubicado fuera del espacio
confinado, donde pueda tener visibilidad y
comunicación con el personal que se encuentra
en el espacio confinado durante todo el tiempo
que dure el trabajo, debiendo estar entrenado
en técnicas de rescate y contar con el Equipo
de Protección Personal especial conforme al
trabajo que se realice.
2.3.7 Para la autorización de los trabajos en
espacios confinados se deben aplicar como
mínimo los aspectos considerados en las guías
técnicas relacionadas con; aperturas de líneas
y equipos, aislamiento y bloqueo mediante
tarjeta, candado, despeje y prueba, y el
relacionado con la delimitación de áreas de
riesgos (barricadas).
2.3.8 El personal que realice trabajos en el
interior de espacios confinados debe haber
recibido capacitación y entrenamiento
especializada para este tipo de trabajos. Esta
capacitación y entrenamiento deben incluir el
uso y limitaciones de los equipos de protección
personal que serán utilizados en espacios
confinados.
2.3.9 Las brigadas de rescate deben recibir
capacitación y entrenamiento especializado
para espacios confinados. Esta capacitación y
entrenamiento deben incluir el uso y
limitaciones de los equipos de protección
personal que serán utilizados en espacios
confinados.
25PEMEX Exploración y Producción
© 2009 Todos los derechos reservados
2.3.10 Se deben colocar señalamientos de
seguridad que adviertan al personal en
aquellos casos donde los equipos están
inertizados, y en todos los casos se debe
delimitar el área, para restringir el acceso y solo
permitir el acceso de personal autorizado.
2.3.11 Cuando se suspendan los trabajos, por
lapsos breves el observador debe permanecer
en vigilancia del espacio confinado para
prevenir que algún personal ingreso sin
autorización, cuando la interrupción implique
que todo el personal se retirará y no se pueda
quedar ningún trabajador en vigilancia, se debe
proceder a cerrar el registro de entrada hombre
en cruz.
2.3.12 Durante la ejecución de trabajos en
interior de recipientes inertizados, se debe
llevar un monitoreo frecuente las condiciones
de seguridad en su interior, tales como;
explosividad, oxígeno, pH, toxicidad,
temperatura, entre otras que se señalen el
PDT, y en los procedimientos específicos del
CT: Las frecuencias para su toma deben
establecerse en los procedimientos específicos
que se elaboren el CT, y deben de mantenerse
los registros correspondientes.
2.3.13 La iluminación en su interior debe
cumplir con lo señalado en la NOM-025-STPS-
1999, solo se permite iluminación con lámparas
a prueba de explosión con cables de uso rudo y
sin empates provisionales.
2.4 Definiciones
2.4.1 Ademe; Estructura provisional, metálica o
de madera, que se emplea para mantener la
estabilidad de las paredes de una excavación
2.4.2 Aislamiento; Separación física de un área
o espacio confinado con condiciones permitidas
para entrada de un área o espacio confinado
sin las condiciones permitidas de entrada.
2.4.3 Apertura de Líneas; Apertura intencional
de un tubo, línea o ducto que estaba o esta
transportando sustancias tóxicas, corrosivas,
inflamables, gases inertes o cualquier fluido
cuyas condiciones de; presión, temperatura o
caudal puede ser capaz de causar daños a las
personas, al medio ambiente o a las
instalaciones.
2.4.4 Atmósfera pobre en oxígeno; Atmósfera
conteniendo menos de 19,5% de oxigeno en
volumen.
2.4.5 Atmósfera rica en oxigeno; Atmósfera
conteniendo más del 23,5% de oxigeno en
volumen.
2.4.6 Atmósfera de Riesgo; Condición en la
cual la atmósfera, en un espacio confinado
ofrece riesgos a las instalaciones o a los
trabajadores, en función de una o de varias de
las siguientes condiciones:
a) Gas/vapor o nube inflamable en
concentraciones superiores al 5% de su
límite inferior de explosividad (LIE).
b) Polvo combustible en una concentración
igual o superior al límite inferior de
explosividad (LIE).
c) Concentración de oxígeno atmosférico por
debajo de 19.5% o por encima de 23.5% en
volumen.
d) Concentración atmosférica de cualquier
sustancia superior al límite de tolerancia
publicado por las autoridades
correspondientes y que pueda resultar en la
sobre exposición del trabajador.
e) Cualquier otra condición atmosférica
inmediatamente peligrosa a la vida o a la
salud (IPVS).
2.4.7 Brigada de Rescate; Personal capacitado
y regularmente entrenado para retirar
trabajadores de espacios confinados en
situaciones de emergencia y prestarles los
primeros auxilios.
2.4.8 Entrada Hombre (Boca de entrada);
Apertura que da acceso al interior de cualquier
equipo industrial.
26PEMEX Exploración y Producción
© 2009 Todos los derechos reservados
2.4.9 Condición de entrada; Condiciones
ambientales que permiten la entrada a un
espacio en donde hay criterios de protección
para riesgos atmosféricos, físicos, químicos,
biológicos y / o mecánicos que garantizan la
seguridad de los trabajadores.
2.4.10 Condición Inmediatamente Peligrosa a
la Vida o a la Salud (IPVS); Cualquier condición
que cause una amenaza inmediata a la vida o
que pueda causar efectos adversos
irreversibles a la salud o que interfiere con las
habilidades para escapar de un espacio
confinado sin ayuda.
2.4.11 Condición prohibitiva de entrada;
Cualquier condición de riesgo que no permite la
entrada en un espacio confinado.
2.4.12 Emergencia; Cualquier interferencia
(incluyendo cualquier falla en los equipos de
control y monitoreo de riesgos en un evento
interno o externo), en un espacio confinado,
que pueda causar peligro a los trabajadores.
2.4.13 Entrada al espacio confinado; Acción por
la cual las personas ingresan a través de una
apertura al interior de un espacio confinado.
Esta acción empieza cuando cualquier parte
del cuerpo cruza el plano de una entrada del
espacio confinado, donde la abertura es
suficiente para permitir el acceso del cuerpo
completo al mencionado espacio confinado.
2.4.14 Equipos y materiales de rescate;
Materiales necesarios para que los equipos de
rescate realicen las operaciones de salvamento
en espacios confinados. Entre estos incluidos,
pero no limitados a equipos para movimiento
individual de personas, líneas de vida, arneses
de seguridad, dispositivos de izamiento
(poleas, mosquetones, cuerdas, limitadores de
caída) y trípode.
2.4.15 Espacio confinado; Es un lugar lo
suficientemente amplio, configurado de tal
manera que una persona puede desempeñar
una determinada tarea en su interior, que tiene
medios limitados o restringidos para su acceso
o salida, que no esté diseñado para ser
ocupado por una persona en forma continua y
en el cual se realizan trabajos específicos
ocasionalmente.
2.4.16 Espacio confinado simulado; Espacio
confinado representativo en tamaño de la boca
de visita, configuración y medios de acceso
para el entrenamiento de los trabajadores, pero
que no representa riesgos para los mismos.
2.4.17 Evaluación del Sitio; Proceso de análisis
para identificar los riesgos a los cuales los
trabajadores puedan estar expuestos en un
espacio confinado. La evaluación incluye la
especificación de los ensayos que deben ser
realizados y los criterios a utilizar.
Nota: Los ensayos permiten a los responsables
planear e implementar las medidas de control
adecuadas y autorizadas para protección y
para garantizar que las condiciones de entrada
son aceptables y que deberán ser mantenidas
durante la ejecución del servicio.
2.4.18 Excavación.- Cualquier corte, cavidad,
zanja, trinchera o depresión hecha por el
hombre en la superficie del suelo, mediante la
remoción de tierra, rocas u otros materiales.
2.4.19 Inertización; Procedimiento de seguridad
en un espacio confinado que busca eliminar
una atmósfera potencialmente explosiva por el
desalojo de la misma mediante un fluido inerte.
Este procedimiento produce una atmósfera
IPVS deficiente en oxígeno.
2.4.20 Límite Inferior de Explosividad (LIE);
Mínima concentración en la cual una mezcla
aire/combustible se vuelve inflamable.
2.4.21 Límite Superior de Explosividad (LSE);
Concentración en que una mezcla
aire/combustible posee un alto porcentaje de
gases y vapores inflamables de modo que la
cantidad de oxígeno es tan baja que una
eventual ignición no consigue propagarse.
27PEMEX Exploración y Producción
© 2009 Todos los derechos reservados
2.4.22 Límite de Tolerancia (LT); Es la
concentración máxima de una sustancia que
según las autoridades, en una exposición diaria
de 8 horas durante 40 horas semanales no
causa daño a la salud de la mayoría de los
trabajadores expuestos durante su jornada
laboral.
2.4.23 Observador / Vigía; Trabajador o
trabajadores entrenado (s), que se sitúa (n)
fuera del espacio confinado y monitorea a los
trabajadores autorizados que están en el
espacio confinado, realizando las funciones
definidas, no tiene autorización de entrada.
2.4.24 Permiso de Entrada (PE); Autorización
escrita para permitir y controlar la entrada en
un espacio confinado.
2.4.25 Persona que emite un PE; Persona que
autoriza la entrada y ejecución de un trabajo
definido, responsable por el equipo donde se
ubica el espacio confinado, que asesorada por
un profesional de SSPA, en caso necesario,
determina las condiciones de entrada y
permanencia en el espacio confinado liberado,
y si estas condiciones son aceptables y si
coinciden con los parámetros registrados en el
Permiso de Trabajo.
Nota: En los términos de esta instrucción la
Persona que emite PDT, también puede actuar
como un observador o como un trabajador
autorizado, siempre que sea una persona
entrenada y esta equipada como requiere el
procedimiento. La obligaciones de la Persona
que emite PDT pueden ser pasados a otro
colaborador durante la realización de una
operación de entrada, si está debidamente
capacitado.
2.4.26 Reconocimiento; Proceso de
identificación de los espacios confinados y sus
respectivos riesgos.
2.4.27 Trabajador Autorizado; Profesional
capacitado que recibe autorización, mediante el
documento formal del PDT, para entrar en un
espacio confinado.
2.5 Abreviaturas
TEC Trabajos en Espacios Confinados
EPP Equipo de Protección Personal
CT Centro de Trabajo
AST Análisis de Seguridad del Trabajo
TCDP Tarjeta, Candado, Despeje y Prueba
PDT Permiso de Trabajo
3.1 Responsabilidades
3.1.1 De la Dirección Corporativa de
Operaciones, a través de la Subdirección de
Disciplina Operativa, Seguridad, Salud y
Protección Ambiental
3.1.1.1 Elaborar, dar seguimiento y verificar el
cumplimiento de esta guía.
3.1.1.2 Verificar que las Subdirecciones o
Gerencias de Auditoria en Seguridad Industrial
y Protección Ambiental de los Organismos
Subsidiarios, cumplan con sus Programas de
Auditorias a este elemento.
3.1.2 De los Subdirectores Operativos de los
Organismos Subsidiarios
3.1.2.1 Formalizar la integración de un Equipo
de liderazgo que incluya el nombramiento de
un líder que le de seguimiento al proceso para
los Centros de Trabajo este Equipo coordinara
la elaboración del procedimiento genérico, el
cual debe cumplir con los preceptos de esta
guía.
3.1.2.2 Establecer estrategias y procedimientos
para la aplicación de la presente guía en las
operaciones bajo su control.
3.1.2.3 Autorizar y verificar el cumplimiento de
los planes elaborados para dar cumplimiento a
esta guía.
3.1.2.4 Proporcionar los medios para la
ejecución de los planes de acción.
3.1.3 De los Subdirectores y Gerentes de
Auditoria en Seguridad Industrial y Protección
Ambiental de los Organismos Subsidiarios
28PEMEX Exploración y Producción
© 2009 Todos los derechos reservados
3.1.3.1 Desarrollar programas para Auditar a
los Centros de Trabajo, conforme a sus
procedimientos de auditorías la aplicación de
los aspectos considerados en esta guía.
3.1.3.2 Presentar a la Dirección General del
Organismo el análisis de los resultados
obtenidos en el proceso de auditorías sobre
este elemento, así como sus propuestas de
mejora.
3.1.4 De la Máxima Autoridad del Centro de
Trabajo
3.1.4.1 Establecer los objetivos y expectativas
en relación a la ejecución del procedimiento
para uso del EPP por todo el personal
incluyendo contratistas.
3.1.4.2 Participar activamente en el programa
de comunicación para su uso continuo y
rutinario, orientando, aconsejando,
disciplinando, así como reconociendo al
personal, para asegurar su institucionalización
y sustentabilidad en el CT.
3.1.4.3 Pedir rendición de cuentas del
cumplimiento de lo establecido en esta guía.
3.1.4.4 Hacer análisis críticos de la aplicación y
efectividad de esta guía.
3.1.4.5 Suministrar a las empresas contratistas
información sobre los riesgos potenciales
existentes en las áreas donde desarrollaran sus
actividades, e involucrarlos en la capacitación
correspondiente.
3.1.4.6 Periódicamente, analizar los resultados
de cumplimiento en función de los indicadores
establecidos apoyando planes de trabajo para
la corrección de desviaciones incluyendo el
diseño de medidas sistémicas.
3.1.4.7 Instruir para que se Audite en sitio la
aplicación de la presente guía, para demostrar
compromiso visible, dar ejemplo a la
organización y fijar el estándar de expectativas.
3.1.4.8 Instruir para que se elabore el
Procedimiento Especifico del CT, relativo a la
entrada segura en espacios confinados,
alineado con lo señalado en esta Guía.
3.1.4.9 Asignar los recursos e infraestructura
necesaria para que se aplique adecuadamente
lo establecido en esta guía.
3.1.4.10 Proporcionar la capacitación y
entrenamiento del personal que realiza
actividades en espacios confinados y para las
brigadas de rescate en espacios confinados.
3.1.5 Del responsable operativo de la
instalación
3.1.5.1 Participar en la elaboración del permiso
de trabajo y del AST.
3.1.5.2 Definir los movimientos operacionales
requeridos para aislar el equipo o sistema que
constituye el espacio confinado, verificando que
se realicen en la fecha y hora programada.
3.1.5.3 Determinar y ejecutar acciones
preventivas en sus áreas de responsabilidad.
3.1.5.4 Aplicar los procedimientos operativos
necesarios para la entrega segura del equipo o
instalación considerado como espacio
confinado.
3.1.5.5 Aplicar el Procedimiento Especifico del
CT, relativo a la entrada segura en espacios
confinados.
3.1.5.6 Mantener vigilancia permanente para
asegurar que el suministro de nitrógeno no se
interrumpa, en los casos en que se requiera
que el espacio confinado se mantenga
inertizado.
3.1.5.7 Verificar que no se efectúen maniobras
operacionales en áreas adyacentes, que
puedan causar daños a los trabajadores que se
encuentran al interior de un espacio confinado;
o de ser el caso, notificarlo para que el
personal se retire a un sitio seguro.
29PEMEX Exploración y Producción
© 2009 Todos los derechos reservados
3.1.5.8 Autorizar la iniciación de los trabajos en
espacios confinados hasta que se hayan
cumplido todos los aspectos preventivos
señalados en el PDT y en el procedimiento
específico del CT para la entrada segura a
espacios confinados.
3.1.5.9 Asegurarse de que el registro de
entrada hombre del equipo se cierre en cruz
cuando se interrumpan los trabajos.
3.1.5.10 Asegurarse de que se mantenga en
vigilancia el personal designado como
Observador (vigía) en sitio cuando el trabajo
sea interrumpido por breves lapsos de tiempo.
3.1.5.11 Solicitar los Servicios de Salud en el
Trabajo en los casos que así se determine por
el propio CT.
3.1.6 Del Responsable de la Función de SSPA
3.1.6.1 Participar en la elaboración del PDT y
del AST.
3.1.6.2 Auditar periódicamente la aplicación del
Procedimiento específico del CT relativo a la
entrada segura a espacios confinados.
3.1.6.3 Seleccionar el EPP requerido para la
realización de los trabajos.
3.1.6.4 Efectuar las pruebas requeridas para la
evaluación de las condiciones de seguridad en
el interior del espacio confinado y mantener los
registros.
3.1.7 Del responsable de la Ejecución del
trabajo
3.1.7.1 Participar en la elaboración del permiso
de trabajo y del AST.
3.1.7.2 Verificar que no se efectúen actividades
de mantenimiento en áreas adyacentes que
puedan causar daños a los trabajadores que se
encuentran dentro de un espacio confinado; o
de ser el caso, notificarlo para que el personal
se retire a un sitio seguro.
3.1.7.3 Verificar previo al inicio de los trabajos,
que el personal ejecutor conoce el
funcionamiento del EPP, las medidas de
seguridad a observar, los procedimientos o
instrucciones de trabajo aplicables y el
funcionamiento de la maquinaria, equipo y
herramienta a emplear.
3.1.7.4 Enviar al personal que ingresará al
espacio confinado a los Servicios de Salud en
el Trabajo para que sean evaluados.
3.1.7.5 Proporcionar los medios que sean
necesarios para el ingreso del personal al
espacio confinado y para los servicios de
rescate que puedan requerirse.
3.1.8 Del observador (es)
3.1.8.1 Permanecer en el exterior del espacio
confinado verificando que el personal ejecutor
observa las medidas de seguridad
establecidas, y emplea el equipo de protección
personal correspondiente.
3.1.8.2 Mantener el control del personal que
entra y sale del espacio confinado, reuniendo
información general como: nombre, número de
ficha, departamento de adscripción, hora de
entrada y salida.
3.1.8.3 Mantener comunicación constante con
el personal que se localiza dentro del espacio
confinado.
3.1.8.4 Proporcionar primeros auxilios en caso
de presentarse una situación de emergencia.
3.1.8.5 Iniciar las tareas de rescate en caso de
requerirse.
3.2 Desarrollo.
3.2.1 Para garantizar la seguridad y salud de
las personas que acceden a espacios
confinados deben cubrirse los siguientes
aspectos:
30PEMEX Exploración y Producción
© 2009 Todos los derechos reservados
3.2.1.1 Anticipar, reconocer, identificar y
registrar, incluyendo fotos del local y
señalización, los espacios confinados para
evitar el acceso de personal no autorizado.
Todos los espacios confinados en los que se
realizarán trabajos deberán tener una
identificación de peligros y riesgos, incluyendo
un procedimiento escrito de paro y arranque,
definiendo medidas específicas para cada
espacio, teniendo en consideración sus
características y limitaciones técnicas.
3.2.1.2 Planear con anticipación medidas para
aislar, señalizar, eliminar o controlar los riesgos
de espacio confinado a través de un Análisis de
Riesgo o un AST.
3.2.1.3 Controlar el acceso a los espacios
confinados colocando cubiertas, cintas, o
cualquier sistema de bloqueo.
3.2.1.4 Implementar medidas necesarias para
la eliminación o control de las atmósferas de
riesgos en espacios confinados.
3.2.1.5 Desarrollar e implementar
procedimientos de coordinación de entrada que
garantizan información, conocimiento y
seguridad a todos los trabajadores y
supervisores involucrados.
3.2.1.6 Desarrollar e implantar un
procedimiento para la preparación, emisión,
uso y anulación de permisos de entrada.
3.2.1.7 Establecer procedimientos de
supervisión de los trabajos y trabajadores
dentro de los espacios confinados.
3.2.1.8 Monitorear la atmósfera en los espacios
confinados para verificar si las condiciones de
acceso y permanencia son seguras.
3.2.1.9 Habilitar a los trabajadores entrenados
para trabajar en espacios confinados mediante
certificados por participación en cursos con un
contenido específico.
3.2.1.10 Se deberán practicar exámenes
médicos específicos para el personal
designado para los TEC, previo a su ingreso,
de conformidad con las normas vigentes y
certificados por Salud Ocupacional.
3.2.1.11 Los ambientes inertizados a base de
nitrógeno u otro gas inerte en espacios
confinados, ofrecen un alto riesgo a las
personas. Se debe poner especial atención al
nitrógeno pues provoca el desplazamiento total
del oxígeno del ambiente lo que lleva a prohibir
la entrada de las personas. Un tanque o
cualquier equipo o espacio confinado debe
colocársele avisos de advertencia indicando
una leyenda “EQUIPO INERTIZADO – NO
ENTRE”, hasta que sean tomadas las medidas
del caso para permitir la entrada de las
personas.
3.2.1.12 Una lista de verificación debe ser;
elaborada, discutida, revisada, entendida y
firmada por los trabajadores y supervisores
involucrados directamente en el trabajo.
Deberá también ser fijada en el sitio de trabajo,
protegida de la intemperie y visible a todos
aquellos que necesiten verificar la preparación
y el desarrollo del trabajo.
3.2.1.13 Auditar la disciplina operativa en el
cumplimiento de las reglas de control para el
acceso y permanencia en espacios confinados
utilizando listas de verificación. El cumplimiento
debe verificarse con Revisiones de Ciclo de
Trabajo y durante las auditorias efectivas.
3.2.2 Aislamiento
3.2.2.1 Es fundamental asegurarse de que el
suministro de productos en general y energía
eléctrica, mecánica, hidráulica, neumática o
térmica que alimentan al espacio confinado
estén totalmente aisladas y bloqueadas con
juntas ciegas, bridas ciegas o figuras “8”,
aplicando el Procedimiento de Apertura de
Líneas.
3.2.2.2 El procedimiento TCDP deberá ser
aplicado antes de entrar en tanques o en
espacios confinados.
31PEMEX Exploración y Producción
© 2009 Todos los derechos reservados
3.2.3 Limpieza y Descontaminación
3.2.3.1 Se debe garantizar que el espacio
confinado este limpio y descontaminado antes
deliberarse para la ejecución de los trabajos.
3.2.3.2 En los casos de entrada al espacio
confinado que estén “contaminados”, es
necesario el uso de ropas o elementos de
protección apropiados y debe de existir
concordancia entre las acciones de bloqueo y
las de rescate.
3.2.4 Liberación para Intervención (Permisos)
3.2.4.1 Se considera liberado para trabajar en
un espacio confinado cuando las energías al
mismo están totalmente bloqueadas,
etiquetadas y el espacio confinado está limpio y
descontaminado y que cumpla con las
siguientes condiciones:
a) La supervisión del área debe anexar la lista
de verificación y un croquis de todo el
sistema conectado al espacio confinado,
identificando las válvulas, bombas, tuberías
que deberán ser bloqueadas, y exigir que
se efectué una verificación de campo.
b) Todas las tuberías que llegan o salen de un
espacio confinado deberán ser bloqueadas
con brida ciega. Aquellas tuberías que
contengan normalmente productos
peligrosos deberán ser desconectadas y
aisladas mediante la colocación, de juntas
ciegas, bridas ciegas o figuras "8", con
espesores acorde al libraje del juego de
bridas donde serán colocados y de las
mismas especificaciones de material donde
serán instaladas.
c) En líneas conteniendo productos no
agresivos (agua fría o aire a baja presión) la
desconexión o extracción del líquido y la
identificación de válvulas es suficiente. Igual
si se trata de tuberías de drenaje
conectadas al tanque.
d) En donde existan instrumentos con energía
de fuente radioactiva, se debe hacer una
evaluación por parte del supervisor de
fuentes radioactivas para suspender su
servicio. La evaluación y la suspensión de
la fuente radioactiva deberán constar en el
permiso de trabajo.
3.2.5 Análisis del aire
3.2.5.1 Es obligatorio que se haga un análisis
de la calidad del aire antes de entrar a un
espacio confinado. La medición es
responsabilidad del área en donde el trabajo
será efectuado, y deberá ser ejecutada por
personal entrenado. Los siguientes aspectos
deberán ser considerados.
3.2.6 Niveles de Oxigeno
3.2.6.1 Las mediciones de los niveles de
oxígeno en el interior del espacio confinado no
se deben limitar a una sola medida al inicio del
trabajo. Durante el transcurrir del trabajo, se
deben realizar otras mediciones adicionales.
No será permitido el acceso sin protección
respiratoria a un espacio confinado cuando los
porcentajes en volumen de oxígeno estén por
debajo de 19.5% o encima de 23%.
3.2.7 Gases Tóxicos
3.2.7.1 Cuando exista la posibilidad de gases
tóxicos en el espacio confinado, se deberán
realizar los estudios correspondientes con los
instrumentos necesarios y debidamente
calibrados, para obtener estos porcentajes, y si
al comparar las lecturas obtenidas con los
valores establecidos, es mayor, se debe
continuar con el proceso de descontaminación
y promover nuevas alternativas.
3.2.7.2 Si fuere necesario que un trabajador
entre a un espacio confinado con
concentraciones de productos por arriba del
límite de tolerancia, el supervisor deberá
verificar que éste utilice la el equipo de
protección respiratoria autónoma y el EPP
adecuado.
3.2.8 Gases Inflamables / Explosivos
32PEMEX Exploración y Producción
© 2009 Todos los derechos reservados
3.2.8.1 Solamente será permitida la entrada en
un espacio confinado cuando se tengan
lecturas de concentración de gases inflamables
explosivos iguales a cero.
3.2.8.2 Cualquier valor diferente de cero (en
porcentaje de LIE) debe ser una razón de
preocupación por lo que se deben tomar
medidas de prevención.
3.2.8.3 Se hubiera posibilidad de generación de
gases inflamables o tóxicos al interior de un
espacio confinado a consecuencia de trabajos
que se están desarrollando (como soldadura,
oxicorte), se deben estar realizando mediciones
continuas de acuerdo con el supervisor del
área.
3.2.9 Interrupción de Trabajos
3.2.9.1 Siempre que el servicio fuere
interrumpido (por cambio de turno, tiempo para
la alimentación, emergencia o cualquier otro
motivo), se deberán efectuar nuevas muestras
de aire antes de reiniciar el trabajo, con el
correspondientes AST, para conseguir un
nuevo Permiso de Entrada. De la misma forma,
las fases del trabajo que puedan alterar las
condiciones del aire deben ser cuidadosamente
evaluadas. Poner especial atención a
actividades que al iniciarse con atmósferas
favorables, la degradan por la naturaleza del
trabajo mismo, tales como:
a) Remoción y / o movimiento interno de cieno
o lodos o revestimientos (generalmente
emanan gases o vapores, perjudicando la
calidad del aire interior).
b) Uso prolongado de soldadura y corte, que
por la naturaleza del trabajo consumen el
oxígeno ambiental.
c) Trabajos de limpieza con chorro de arena
que generan grandes cantidades de polvo.
d) Si el tiempo de interrupción del los trabajos
en el espacio confinado fuese prolongado,
se debe cerrar en cruz el registro de
entrada hombre. Por otro lado si el tiempo
de interrupción de los trabajos fuese breve
el observador debe permanecer en
vigilancia permanente del espacio
confinado, para prevenir que personal no
autorizado ingrese al espacio confinado.
3.2.10 Ventilación Forzada
3.2.10.1 En caso que exista la posibilidad de la
presencia de gases explosivos, venenosos o
asfixiantes, o si las condiciones del aire en
cuanto a condiciones como temperatura,
humedad relativa etc., lo exigen, se necesitará
renovar el aire al interior del espacio confinado
de forma ininterrumpida durante la jornada de
trabajo. En caso de suspensión de este
servicio, se debe interrumpir el trabajo al
interior del espacio confinado con la
consecuente retirada de los trabajadores.
3.2.11 Sistema Interruptor de Puesta a Tierra
3.2.11.1 El espacio confinado igual que las
maquinarias y / o equipos eléctricos utilizados
en su interior deberán tener un sistema de
puesta a tierra según la normatividad aplicable.
3.2.12 Características del Personal
3.2.12.1 Entrenamiento
a) Todos los trabajadores y supervisores
involucrados con TEC deberán estar
entrenados conforme a los procedimientos
de trabajo del CT, incluyendo situaciones
de rescate, uso de protección respiratoria,
conocimiento de los riesgos a los que se
está expuestos y medidas de control.
b) El CT debe mantener disponible la
certificación de entrenamiento del personal.
c) El entrenamiento se dirige a la capacitación,
conocimiento y habilidades necesarias del
trabajador para el desempeño seguro de las
responsabilidades designadas en los
Trabajos en Espacios Confinados.
33PEMEX Exploración y Producción
© 2009 Todos los derechos reservados
3.2.12.2 Aptitud Física del personal
a) Los trabajadores y supervisores designados
para el trabajo deberán estar físicamente
aptos, mediante examen médico realizado
antes del inicio de la tarea. El examen
médico abarca entre otros: evaluación de
condiciones psicológicas, pulso (ritmo
cardiaco), presión, respiración, temperatura,
entre otros.
b) Los Servicios de Salud en el Trabajo deben
emitir un certificado de capacidad física
para el Trabajador, el cual deberá estar
anexo a la lista de chequeo del PDT, para
entrada en espacios confinados.
3.2.13 Período de Trabajo
3.2.13.1 Se debe establecer que por cada hora
de trabajo al interior del espacio confinado
cuando se está usando ropa especial (trajes de
hule, equipo autónomo, etc.), se deberá
reposar por un período suficiente para lograr
descanso, y así evitar desgaste físico por
sobrecarga térmica. Por lo que para trabajos en
espacios confinados que requieren de tiempos
prologados se debe de contar con suficiente
personal para reemplazarlos periódicamente.
3.2.14 Observador (Vigía)
3.2.14.1 Por lo menos, un trabajador designado
como Observador (vigía), debe situarse fuera
del espacio confinado y usando los mismos
equipos y protecciones de los trabajadores que
estuvieran al interior. En caso recipientes
inertizados el vigía debe utilizar de protección
respiratoria. En otros casos la protección
respiratoria establecida en el PDT, debe estar
disponible del lado del vigía para uso inmediato
si fuere necesario; El vigía deberá:
a) Tener comunicación permanente con el
(los) trabajador (es) que estén al interior del
espacio confinado.
b) Llevar control del personal que entra y sale
del espacio confinado.
c) Tener comunicación con; Responsable de
operación de la instalación, Contraincendio,
los Servicios de Salud en el Trabajo y los
que el propio CT determine.
d) Mantener vigilancia sobre el suministro de
aire, verificando flujo y presión en las
líneas.
e) Auxiliar en el suministro de equipos y / o
herramientas.
f) Nunca entrar en el espacio confinado y
permanecer en sitio de trabajo cuando haya
personal al interior del espacio confinado.
g) Solicitar el apoyo de brigadas de rescate.
3.2.14.2 Cuando sean suspendidos los trabajos
por cambio de turno, por descanso del personal
o por tiempo para toma de alimentos del
personal, el observador debe permanecer en
sitio o bien se debe de cerrar en cruz el registro
de entrada hombre de equipo.
3.2.15 Elementos de Seguridad en caso de
Emergencia
3.2.15.1 Escalera rígida
a) Si fuese necesario el uso de una escalera
rígida, para el acceso al espacio confinado,
ésta se colocará en el punto de entrada al
recipiente o espacio confinado, siguiendo
las normas y/o procedimiento para TEC y /
o uso de escaleras. En caso de que por la
profundidad sea impráctico o inseguro el
uso de escaleras rígidas, se debe disponer
de facilidades mecánicas para facilitar el
descenso y ascenso del trabajador en el
interior del espacio confinado.
3.2.15.2 Cinturón de Seguridad
a) El personal que ingrese al espacio
confinado y para efecto de un posible
rescate debe usar cinturón de seguridad
tipo paracaidista en material nylon o de
cuero, no utilizarlos fabricados en material
nylon en caso de soldadura o de existencia
de materiales incompatibles con el nylon.
34PEMEX Exploración y Producción
© 2009 Todos los derechos reservados
3.2.15.3 Cuerda para izamiento
a) La cuerda para izamiento debe tener un
diámetro mínimo de 1/2”, una de las
extremidades deberá estar atada al cinturón
de seguridad, y la otra amarrada o atada al
lado de afuera del espacio confinado, al
lado del acompañante (vigía).
3.2.16 Medios de comunicación
3.2.16.1 El Observador (vigía) deberá portar un
radio de comunicación para avisar o ser
avisado por los integrantes del grupo de la
operación en caso de necesidad, incluyendo
supervisor, trabajadores, servicio médico,
especialistas de SSPA entre otros.
3.2.17 Protección respiratoria
3.2.17.1 Se debe seleccionar el equipo de
protección respiratoria apropiado según el
riesgo de exposición. En el caso de recipientes
inertizados el personal que ingrese debe de
ingresar con al menos dos fuentes alternas de
suministro de aire, para la protección
respiratoria que se proporcione.
3.2.18 Traje aluminizado/ropa retardante al
fuego
3.2.18.1 En el caso de recipientes en donde
aún con las medidas implementadas exista una
posibilidad de riesgo de incendio, se le debe
proporcionar al trabajador traje aluminizado y/o
ropa retardante al fuego.
3.2.19 Facilidades mecánicas
3.2.19.1 Polipastos completamente equipados
se deben instalar siempre que sea posible para
facilitar el izamiento y salida de los trabajadores
del interior del espacio confinado, en caso que
no puedan hacerlo por sus propios medios.
3.2.20 Brigadas de rescate
3.2.20.1 El CT, debe contar con Brigadas de
Rescate, mismas que deben estar presentes en
área cercana el espacio confinado durante la
realización de los trabajos, y en los caso que el
CT así lo determine, debe estar presente
también los Servicios de Salud en el Trabajo;
este personal, que debe contar con un
entrenamiento formal sobre técnicas de rescate
en espacios confinados, estas técnicas deben
ser practicadas periódicamente para garantizar
su funcionamiento cuando sea necesario.
3.2.21 Requerimientos especiales
3.2.21.1 Tareas críticas - soldaduras
a) Las operaciones de soldadura, oxicorte u
otras con calentamiento de metales, que
tengan la posibilidad de generar gases
tóxicos, requieren de la instalación de un
sistema de extracción de gases o en su
defecto, equipos de respiración para
suministro de aire limpio a los trabajadores.
Será esencial el monitoreo continuo de
óxidos de nitrógeno (NOx) y de otros gases
tóxicos que se puedan generar.
b) Las mangueras de los equipos de corte o
soldadura con gases inertes deberán ser
probadas para detectar posibles fugas,
mientras que los cilindros con gases
comprimidos, deben estar afuera del
espacio confinado.
c) Siempre, antes de comenzar labores, se
harán mediciones de gases explosivos.
3.2.21.2 Equipos e instalaciones eléctricas
a) Se podrán utilizar linternas portátiles o
lámparas eléctricas de corriente alterna
para la iluminación interna; las segundas
deben ser a prueba de explosión, con
cables de uso rudo, no se permite en uso
cables eléctricos con empates
provisionales.
b) Las lámparas eléctricas que sean utilizadas
deben estar provistas de interruptor de falla
de línea a tierra y sistema de puesta a tierra
(sistema de prevención de choque
eléctrico).
35PEMEX Exploración y Producción
© 2009 Todos los derechos reservados
3.2.22 Disposición de Residuos
3.2.22.1 Los residuos y cualquier desperdicio
generado en el interior del espacio confinado,
deberán atender a las normas del medio
ambiente con relación a su retiro, disposición y
clasificación.
3.2.23 EPP especial
3.2.23.1 En base al análisis de riesgos se
definirá el EPP especial que requiere utilizarse
en el espacio confinado para proteger a los
trabajadores y al observador (es) de los
agentes y peligros a que pueden estar
expuestos. El área responsable de
proporcionar los EPP, debe asegurar el
perfecto funcionamiento de los mimos. Estos
EPP especiales sin ser limitativos estos pueden
ser como ejemplo:
a) Protección respiratoria autónoma de
demanda de aire con presión positiva
b) Respirador con suministro continuo de aire
c) Respirador autónomo de demanda de aires
para sobrevivencia para escape de
emergencia.
d) Ropa retardante al fuego
e) Trajes aluminizados
f) Trajes de neopreno
3.2.24 Otros equipos para emergencia
3.2.24.1 Sin ser limitativos estos pueden ser
como ejemplo:
a) Regaderas y lavaojos
b) Tinas de neutralización
c) Extinguidores de incendio
d) Pantallas faciales
e) Lentes de seguridad
f) Sistema de alarma fijo o portátil
g) altavoz
h) Linterna portátil a prueba de explosión
i) Camillas
3.2.25 Interrupción del Trabajo en Espacio
Confinado
3.2.25.1 El abandono inmediato de un espacio
confinado debe ser realizado en cualquiera de
las siguientes condiciones:
a) Si el Observador (vigía) o un trabajador
detecta una condición de peligro, riesgo o
de exposición a una situación peligrosa.
b) Si el Observador (vigía) o un trabajador
detecta una situación extrema en el espacio
confinado que pueda causar peligro a los
trabajadores.
c) Si el Observador (vigía) o un trabajador no
puede desempeñar efectivamente y en
forma segura sus funciones.
d) Si el Observador (vigía) o un trabajador
reconoce una señal audible de peligro.
e) Si una alarma de evacuación del área o CT
ha sido accionada.
3.2.26 Excavaciones y Trincheras
3.2.26.1 Una trinchera, temporal o permanente,
y excavaciones que tienen paredes verticales
iguales o mayores a 1.2 metros y que no tienen
escaleras fijas, son considerados espacios
confinados. El riesgo físico implica la dificultad
para salir del área y la rapidez de su acceso. El
riesgo químico implica que el personal esta
expuesto a químicos, usualmente gases o bien
a derrumbes. El aspecto determinante radica
en que si la tarea considera al personal
trabajando con su cabeza por debajo del borde
de la trinchera o excavación.
3.2.26.2 Se deben habilitar ademes para
asegurar las paredes de las excavaciones y
evitar derrumbes. Así mismo se deben instalar
escaleras para el acceso y salida de las
mismas en condiciones normales o bien de
emergencia.
3.2.26.3 Así mismo se deben colocar
señalamientos y delimitación del aplicando lo
establecido en la Guía Técnica relacionada con
delimitación de áreas de riesgos (Barricadas)
36PEMEX Exploración y Producción
© 2009 Todos los derechos reservados
3.2.26.4 En los casos en los en base al AST, se
determine que puede haber emanaciones de
agentes tóxicos o bien inflamables se deben
realizar monitoreo de estos agentes antes y
durante la ejecución de los trabajos con la
frecuencia que se determine por CT.
3.2.26.5 Conforme el avance en la profundidad
de las excavaciones se debe monitorear el
Oxígeno presente.
3.2.27 Indicadores y Análisis de Tendencias
3.2.27.1 Los siguientes son indicadores
sugeridos para que el supervisor pueda medir
el avance en la implantación y en la
implementación del procedimiento.
a) % de cumplimiento del programa de
implantación del Procedimiento para TEC.
b) Número de permisos de trabajo para TEC, y
su porcentaje (%) en cuanto al total de TEC
realizados y cerrados.
c) Número de personas entrenadas en el
Procedimiento para TEC, tanto propios
como contratistas, y su porcentaje (%) en
cuanto al total de personas a entrenar.
d) Número de AST realizados para TEC.
e) Número de Incidentes ocurridos
relacionados con el Procedimiento para
TEC.
f) Número de desviaciones detectadas en el
IAS referente a Trabajos en espacios
confinados.
g) Se sugiere hacer gráficas de cada uno de
los indicadores comparándolos contra los
objetivos para efectuar un análisis de
tendencias.
4. DISPOSICIONES FINALES
4.1 Interpretación
Corresponderá a la Dirección Corporativa de
Operaciones por conducto de la Subdirección
de Disciplina Operativa, Seguridad Salud y
Protección Ambiental, la interpretación para
efectos técnicos y administrativos de la
presente Guía Técnica recabando la previa
opinión de las partes involucradas en el
ejercicio de las disposiciones descritas en este
documento.
4.2 Supervisión y control
La Subdirección de Disciplina Operativa,
Seguridad, Salud y Protección Ambiental, las
Auditorias de Seguridad Industrial y Protección
Ambiental y la Línea de Mando dentro de los
Centros de Trabajo e Instalaciones de
Petróleos Mexicanos en el ámbito de sus
respectivas competencias son las encargadas
de llevar el control y seguimiento de la
aplicación de la presente Guía Técnica para lo
cual efectuarán las revisiones que consideren
pertinentes.
5. DISPOSICIONES TRANSITORIAS
5.1 Entrada en vigor
La presente Guía entrará en vigor a partir de la
fecha de su autorización por parte del Director
Corporativo de Operaciones. A partir de la
fecha de emisión de esta Guía Técnica, se deja
sin efecto todas las disposiciones de carácter
interno que se relacionen con esta materia y se
opongan a la misma. Cualquier área
perteneciente a Petróleos Mexicanos usuaria
de este documento, puede proponer
modificaciones para actualizarlo, mismas que
deben ser enviadas oficialmente a la
Subdirección de Disciplina Operativa Seguridad
Salud y Protección Ambiental, para su análisis
e incorporación en caso de que procedan. Este
documento será revisado cada cinco años o
antes si las propuestas de modificación lo
ameritan.
37PEMEX Exploración y Producción
© 2009 Todos los derechos reservados
6. ANEXOS
38PEMEX Exploración y Producción
© 2009 Todos los derechos reservados
39PEMEX Exploración y Producción
© 2009 Todos los derechos reservados
40PEMEX Exploración y Producción
© 2009 Todos los derechos reservados
41PEMEX Exploración y Producción
© 2009 Todos los derechos reservados
42PEMEX Exploración y Producción
© 2009 Todos los derechos reservados
43PEMEX Exploración y Producción
© 2009 Todos los derechos reservados
44PEMEX Exploración y Producción
© 2009 Todos los derechos reservados
45PEMEX Exploración y Producción
© 2009 Todos los derechos reservados
La utilización del procedimiento para trabajos en espacios confinados
en los Centros de Trabajo permitirá prevenir incidentes y/o accidentes y
realizar las actividades de reparación, mantenimiento, operación y
construcción de forma segura, a través de un proceso formal para
identificar los riesgos que protejan al personal, al medio ambiente y a
los equipos e instalaciones.
46PEMEX Exploración y Producción
© 2009 Todos los derechos reservados
Índice de Unidad
4.1 Objetivo de
Aprendizaje
4.2 Desarrollo del
Procedimiento
4.3 Conclusión
Los participantes revisarán y entenderán el procedimiento de
protección contraincendio en los Centros de Trabajo.
Introducción
El procedimiento de protección contraincendio proporciona de
forma sencilla y accesible, los criterios generales de seguridad
que deben ser considerados como mínimo cuando se tenga el
riesgo de incendios a fin de evitar incidentes y lesiones al personal
e instalaciones durante la ejecución de las actividades. El
responsable o supervisor del trabajo debe asegurarse que todo el
personal que intervenga en las actividades del trabajo se
encuentre capacitado y apto física y mentalmente para desarrollar
la labor.
Las instrucciones de seguridad en materia de prevención de
riesgos serán aplicadas en los trabajos potencialmente peligrosos
que puedan generar un incidente o accidente, derivado de una
fuga o derrame de un material peligroso o que pueda favorecer la
ocurrencia de incendios o explosiones en los centros de proceso
de Petróleos Mexicanos.
La aplicación de protecciones de contraincendio permiten el
control de la seguridad del personal y de las instalaciones en los
trabajos tales como: trabajos calientes, fríos, en espacios
confinados, colocación o retiro de aislamientos en equipo o
sistemas, intervención de líneas que contienen hidrocarburos,
entre otras actividades con riesgos de incendio. Algunas de la
medidas de contraincendio incluyen la verificación de
motobombas contraincendio principales, confirmando presión y
flujo positivo en la red; prueba de gas, equipos de respiración
autónoma, lonas ignifugas y extintores.
El procedimiento describe los aspectos de seguridad, salud y
protección ambiental a considerar como protección contraincendio
en trabajos con peligros de incendio, antes, durante y después de
las labores específicas.
47PEMEX Exploración y Producción
© 2009 Todos los derechos reservados
El desarrollo del procedimiento comprende el contenido del procedimiento.
Titulo: “PROCEDIMIENTO PARA PROTECCIÓN CONTRAINCENDIO”.
Clave: 800-16000-DCO-GT-070-08
Emisión: 8/04/2008
Revisión 0.1.
48PEMEX Exploración y Producción
© 2009 Todos los derechos reservados
0 INTRODUCCIÓN
Las investigaciones de los diversos Incidentes
relacionados con incendios, que han ocurrido
en nuestras instalaciones a lo largo de la
historia de Petróleos Mexicanos, nos han
dejado como lecciones aprendidas la imperante
necesidad de desarrollar documentos
normativos que nos permitan planear de una
manera más eficiente las actividades
consideradas como peligrosas, así como
establecer cada vez mejores programas y
acciones para la prevención de incidentes.
También es necesario mejorar nuestros planes
de respuesta a emergencias para estar mejor
preparados ante eventos inesperados, así
mismo es indispensable mejorar las
condiciones de seguridad de nuestras
instalaciones, proporcionando el mantenimiento
apropiado y oportuno. Para ello es de suma
importancia el desarrollar programas para la
inspección, mantenimiento y pruebas a
nuestros equipos y sistemas para el control de
emergencias así como mantenerlos
actualizados.
Para tal efecto esta guía técnica establece los
criterios que en todas las instalaciones de
Petróleos Mexicanos y Organismos
Subsidiarios deben aplicarse de manera
consistente.
1 NORMATIVIDAD APLICABLE
Norma Oficial Mexicana NOM-002-STPS-
2000: Condiciones de Seguridad,
prevención, protección y combate de
incendios en los Centros de Trabajo.
Norma Oficial Mexicana NOM-005-STPS-
1999; Relativa a las condiciones de
seguridad e higiene en los Centros de
Trabajo para el manejo, transporte y
almacenamiento de sustancias químicas
peligrosas.
Norma Oficial Mexicana NOM-028-STPS -
2004, Organización del trabajo-Seguridad
en los procesos de sustancias químicas.
Norma Oficial Mexicana NOM-025-STPS -
2004.- Condiciones de Iluminación en los
Centros de Trabajo.
Reglamento de Seguridad e Higiene de
Petróleos Mexicanos y Organismos
Subsidiarios, 2007.
NRF-011-PEMEX-2002; sistemas
automáticos de alarma por detección de
fuego y/o por atmósferas riesgosas
“SAAFAR”.
NRF-015 PEMEX-2003; protección de
áreas y tanques de almacenamiento de
productos inflamables y combustibles.
Instructivo para la inspección y prueba de
sistemas Contra incendio a base de agua y
espuma, 800/16000/DCO/IT/001.
NFPA-20, Edición 2007 –Bombas
Estacionarias Contra incendio.
NFPA-12, Edición 2008 – Sistemas de
Extinción a base de bióxido de carbono.
2 DISPOSICIONES GENERALES
2.1 Objeto
Establecer las disposiciones necesarias para
definir los planes, programas de trabajo y
procedimientos que en los Centros de Trabajo,
deben desarrollarse y ponerse en práctica para
la prevención, protección y control de incendios
en las instalaciones de Petróleos Mexicanos y
Organismos Subsidiarios.
2.2 Ámbito de Aplicación
2.2.1 La presente guía es de observancia
obligatoria para todo el personal de Petróleos
Mexicanos y Organismos Subsidiarios y
contratistas y aplicable en todas las
instalaciones de los Centros de Trabajo de
Petróleos Mexicanos y Organismos
Subsidiarios donde se planeen y ejecuten
actividades relacionadas con la prevención,
protección y control de incendios.
2.3 Medidas Generales de SSPA
2.3.1 Los sistemas para la prevención y control
de incendios para las instalaciones de los
Centros de Trabajo deben ser considerados
desde la fase de diseño y fundamentados en
los análisis de riesgos así como del análisis de
consecuencias.
49PEMEX Exploración y Producción
© 2009 Todos los derechos reservados
2.3.2 Los Centros de Trabajo deben contar con
la infraestructura, materiales y equipo mínimo
necesario para enfrentar el escenario mayor
determinado en el estudio de riesgo.
2.3.3 Debe considerarse la participación de
personal especialista en sistemas y equipos
Contra incendio durante la revisión técnica de
los nuevos proyectos.
2.3.4 Se debe dar especial atención en el
seguimiento para la implementación de
medidas derivadas de los análisis de riesgos
relacionadas con la instalación de sistemas y/o
equipos para el control de incendios.
2.3.5 No se debe poner en operación ninguna
instalación si no se encuentran operables los
sistemas Contra incendio con los que se
cuenta.
2.3.6 Los Centros de Trabajo deben contar con
programas para la inspección y pruebas de los
sistemas Contra incendio, conforme a lo
señalado en el “Instructivo para la inspección y
prueba de sistemas Contra incendio a base de
agua y espuma 800/16000/DCO/IT/001”.
2.3.7 Los Centros de Trabajo deben contar con
programas para el mantenimiento de los
equipos y sistemas Contra incendio.
2.3.8 Los sistemas y equipos Contra incendio
deben apegarse a las especificaciones técnicas
definidas en las Normas de Referencia que al
respecto se tengan vigentes.
2.3.9 Los Centros de Trabajo deben tener un
censo de sus equipos críticos y para estos
debe haber programas para el control de su
integridad mecánica.
2.3.10 Las áreas consideradas con mayor
grado de riesgo de incendio e impacto
económico en caso de incendio, deben contar
con sistemas del mayor nivel de protección
Contra incendio de la instalación. Así mismo se
deben elaborar con base a un análisis de costo
beneficio, proyectos para la mejora del nivel
integral de seguridad (SIL) del sistema
instrumentado de seguridad de que disponga la
instalación.
2.3.11 Todas las instalaciones en los Centros
de Trabajo con riesgo de incendio, deben
contar con salidas de emergencia debidamente
ubicadas e identificadas.
2.3.12 Las administraciones al cambio
realizadas a las instalaciones y relacionadas
con riesgo de fuego por sistemas eléctricos,
deben apegarse estrictamente a la clasificación
eléctrica de las áreas, así como al análisis de
riesgos y mantener actualizados los planos
correspondientes.
2.3.13 Se deben establecer controles para
evitar fumar, así como el ingreso de
encendedores y cerillos, teléfonos celulares y
cualquier equipo portátil electrónico no
autorizado, dentro de las instalaciones con
riesgo de incendio.
2.3.14 Todos los equipos de comunicación
deben ser intrínsecamente seguros y con
aprobación UL para ser usados en áreas con
riesgo de explosión.
2.3.15 Se debe contar con programas para la
inspección y mantenimiento de las estructuras
que cuentan con retardante al fuego para
asegurar que este se mantenga en condiciones
óptimas. Así mismo derivado de los estudios de
riesgo que se realicen, deben desarrollarse
programas para la instalación de retardante al
fuego a estructuras que así lo requieran.
2.3.16 Los Centros de Trabajo deben de contar
con programas para la operación, inspección y
mantenimiento cada vez más efectivos para los
calentadores, calderas y hornos que operan a
fuego directo.
2.3.17 Todas las áreas operativas deben de
contar con planos actualizados de localización
de todos los equipos y sistemas Contra
incendio de que disponga la instalación.
50PEMEX Exploración y Producción
© 2009 Todos los derechos reservados
2.3.18 Los Centros de Trabajo deben de contar
con sus planos actualizados de la red Contra
incendio, los cálculos de demanda de agua, así
como de agentes necesarios para el combate
de incendios, para el escenario mayor derivado
del estudio de riesgo.
2.3.19 Los Centros de Trabajo deben tener
elaborado su Plan de Respuesta a
Emergencias, alineado a los escenarios
identificados en los análisis de riesgos y deben
contar con programas para ponerlos en
práctica a través de simulacros.
2.3.20 Todos los incidentes relacionados con
incendios y/o explosiones deben ser
investigados técnicamente y comunicados en el
centro de trabajo a fin de prevenir recurrencias.
2.3.21 Los Centros de Trabajo deben mantener
control sobre sus máximos y mínimos de
equipo portátil y materiales Contra incendio,
con base a la normatividad aplicable.
2.4 Definiciones.
2.4.1 Emergencia; Cualquier interferencia
(incluyendo cualquier falla en los equipos de
control y monitoreo de riesgos en un evento
interno o externo), en un espacio confinado,
que pueda causar peligro a los trabajadores.
2.4.2 Equipo crítico; Maquinaria, equipos e
instalaciones, en los que la falla en los
dispositivos de seguridad, integridad mecánica
o maniobras, durante la operación de los
mismos, puede ocasionar un accidente mayor.
2.4.3 Integridad mecánica; Conjunto de
actividades interrelacionadas enfocadas para
asegurar la confiabilidad de los equipos críticos
para que sea mantenida durante toda la vida de
la instalación.
Cubre desde la fase de diseño, fabricación,
instalación, construcción, operación,
mantenimiento y desmantelamiento, para
garantizar que el equipo cumpla las
condiciones de funcionamiento requeridas, con
el propósito de proteger a los trabajadores e
instalaciones del centro de trabajo.
2.4.4 Mantenimiento correctivo: Es la acción de
revisar y reparar la maquinaria y/o equipo que
estaba trabajando hasta el momento en que
sufrió la falla.
2.4.5 Mantenimiento preventivo: Es la acción
de revisar, probar y reacondicionar la
maquinaria y/o equipo a intervalos regulares
con el fin de prevenir fallas de funcionamiento.
2.4.6 Nivel Integral de Seguridad (NIS / SIL):
Uno de tres niveles de integridad discreta (SIL
1, SIL
2, SIL 3), de sistemas instrumentados para la
seguridad. El SIL está definido como la
probabilidad de falla en demanda (PFD); es
decir, define el comportamiento necesario para
lograr el objetivo de dicho sistema.
2.4.7 Riesgo mayor.- Es el escenario que
demanda la mayor cantidad de recursos
humanos y materiales en caso de siniestro.
2.4.8 Sello hidráulico.- Es el arribo ahogado de
una tubería de drenaje en el interior de un
registro, el cual se emplea principalmente en
registros de drenajes aceitosos, para evitar la
introducción de gases a las tuberías o para
impedir la propagación de flamas en caso de
incendio. El sello hidráulico convencional, es el
que se forma al ahogar la tubería de llegada a
un registro, con un tirante de líquido tal que
garantice la adecuada operación del sello.
2.4.9 Sistemas automáticos de alarma por
detección de fuego y/o por atmósferas
riesgosas (SAAFAR): Sistema automático
integrado por diferentes elementos eléctricos,
electrónicos, mecánicos y electrónicos
programables, que permite monitorear,
señalizar y ubicar la existencia de condiciones
anormales de riesgo no tolerable, a través de la
activación de indicadores de alarma, ya sea por
medios visuales /audibles y/o de presentación
digital, siendo capaz de historizar los eventos.
51PEMEX Exploración y Producción
© 2009 Todos los derechos reservados
2.4.10 Sistema de supresión de fuego: Sistema
de extinción de fuego a base de agente limpio o
de aspersión de agua o espuma, conformado
por tablero de supresión, cabezal de control,
cabezal de descarga, tubería, boquillas,
cilindros, agente limpio, detectores, alarma y
letreros de señalización.
2.5 Abreviaturas
EPP Equipo de Protección Personal
CT Centro de Trabajo
PDT Permiso de Trabajo
3 DISPOSICIONES ESPECÍFICAS
3.1 Responsabilidades
3.1.1 De la Dirección Corporativa de
Operaciones, a través de la Subdirección de
Disciplina Operativa, Seguridad, Salud y
Protección Ambiental
3.1.1.1 Elaborar, dar seguimiento y verificar el
cumplimiento de esta guía.
3.1.1.2 Verificar que las Subdirecciones o
Gerencias de Auditoria en Seguridad Industrial
y Protección Ambiental de los Organismos
Subsidiarios, cumplan con sus Programas de
Auditorias a este elemento.
3.1.2 De los Subdirectores Operativos de los
Organismos Subsidiarios
3.1.2.1 Formalizar la integración de un Equipo
de liderazgo que incluya el nombramiento de
un líder que le de seguimiento en los Centros
de Trabajo. Este equipo coordinara la
elaboración del procedimiento genérico, el cual
debe cumplir con los preceptos de esta guía.
3.1.2.2 Establecer las estrategias y
procedimientos para la aplicación de la
presente guía en las operaciones bajo su
control.
3.1.2.3 Autorizar y verificar el cumplimiento de
los planes elaborados para dar cumplimiento a
esta guía.
3.1.2.4 Proporcionar los medios para la
ejecución de los planes de acción, derivados de
los aspectos considerados en esta Guía.
3.1.3 De los Subdirectores y Gerentes de
Auditoria en Seguridad Industrial y Protección
Ambiental de los Organismos Subsidiarios
3.1.3.1 Desarrollar programas para Auditar a
los Centros de Trabajo, conforme a sus
procedimientos de auditorías la aplicación de
los aspectos considerados en esta guía.
3.1.3.2 Presentar a la Dirección General del
Organismo el análisis de los resultados
obtenidos en el proceso de auditorías sobre
este elemento, así como sus propuestas de
mejora.
3.1.4 De la Máxima Autoridad del Centro de
Trabajo
3.1.4.1 Instruir para que se elabore el
procedimiento crítico específico para la
protección Contra incendio en las instalaciones
del centro de trabajo, tomando como base y sin
ser limitativos, como mínimo lo establecido en
esta Guía Técnica.
3.1.4.2 Instruir para que se elabore el
procedimiento específico para prevenir riesgos
de incendios en el CT, tomando como base y
sin ser limitativos lo establecido en el numeral
3.2.3.1.
3.1.4.3 Pedir rendición de cuentas del
cumplimiento de lo establecido en esta guía.
3.1.4.4 Hacer análisis críticos de la aplicación y
efectividad de esta guía.
3.1.4.5 Comunicar a las empresas contratistas
el procedimiento para prevenir riesgos de
incendio en el centro de trabajo.
3.1.4.6 Periódicamente, analizar los resultados
de cumplimiento en función de los indicadores
establecidos apoyando planes de trabajo para
la corrección de desviaciones incluyendo el
diseño de medidas sistémicas.
52PEMEX Exploración y Producción
© 2009 Todos los derechos reservados
3.1.4.7 Instruir para que se Audite en sitio la
aplicación de la presente guía, para demostrar
compromiso visible, dar ejemplo a la
organización y fijar el estándar de expectativas.
3.1.4.8 Asignar los recursos e infraestructura
necesaria para que se aplique adecuadamente
lo establecido en esta guía.
3.1.4.9 Proporcionar la capacitación y
entrenamiento del personal en materia de
prevención y combate de incendios.
3.1.5 Del responsable operativo de la
instalación
3.1.5.1 Participar activamente en las campañas
orientadas a la prevención de incendios.
3.1.5.2 Recibir las pruebas de funcionamiento
que se realicen periódicamente a los sistemas
de protección de equipos así como de los
equipos y sistemas de Contra incendio.
3.1.5.3 Verificar periódicamente el correcto
funcionamiento de los sistemas de protección
de equipos, sistemas de detección y sistemas
de Contra incendio así como solicitar la
oportuna corrección de aquellos que
manifiesten alguna anomalía.
3.1.5.4 Supervisar la aplicación de
procedimientos operativos para los equipos
considerados como críticos.
3.1.6 Del Responsable de la Función de SSPA
3.1.6.1 Auditar periódicamente la aplicación del
Procedimiento específico del CT relativo a la
prevención de riesgos de incendio en el centro
de trabajo.
3.1.6.2 Elaborar programas para la
capacitación del personal con relación a la
prevención y combate de incendios.
3.1.6.3 Elaborar programas y dar seguimiento
hasta su atención para la inspección,
mantenimiento y pruebas a los equipos y
sistemas Contra incendio, con las frecuencias
establecidas en las normas aplicables y/o
sugeridas por el fabricante.
3.1.6.4 Supervisar que las pruebas realizadas a
las bombas Contra incendio se apeguen a lo
establecido a la NFPA-20.
3.1.6.5 Desarrollar y promover campañas de
prevención de incendios.
3.1.6.6 Promover la capacitación periódica de
las brigadas Contra incendio.
3.1.6.7 Cumplir con los programas de
simulacros Contra incendio donde se ponga en
práctica el PRE y dar seguimiento a los
resultados de su evaluación.
3.1.6.8 Elaborar y cumplir con programas de
inspección y pruebas de explosividad en
tanques de almacenamiento de sustancias
inflamables, que cuentan con membranas
internas y de cúpula flotante.
3.1.6.9 Desarrollar programa para hacer las
adecuaciones necesarias para acondicionar y/o
mantener en óptimas condiciones el arranque
automático de las bombas Contra incendio en
base a lo establecido en la NFPA-20.
3.1.6.10 Desarrollar protocolos para las
libranzas del equipo y sistemas Contra incendio
que se entreguen para efectos de
mantenimiento y/o reparación, que incluya su
comunicación y actas de entrega recepción,
incluyéndose aquellos casos en los que existen
en el CT áreas compartidas.
3.1.6.11 Elaborar y cumplir con programas para
verificar periódicamente con pruebas de
explosividad en las torres de enfriamiento.
3.1.7 Del responsable de la función de
Mantenimiento
3.1.7.1 Proporcionar el apoyo requerido a las
áreas que así lo soliciten, para cumplir con los
programas de mantenimiento, inspección y
pruebas a los equipos y sistemas Contra
incendio.
53PEMEX Exploración y Producción
© 2009 Todos los derechos reservados
3.1.7.2 Cumplir con los programas de
integridad mecánica, poniendo especial
atención a los equipos considerados como
críticos.
3.1.7.3 Proporcionar el equipo y herramientas
requeridas para dar cumplimiento a los
programas de inspección y mantenimiento.
3.1.7.4 Elaborar y cumplir con los programas
de inspección y mantenimiento y pruebas a los
sistemas de tierras en las instalaciones de
proceso y tanques de almacenamiento.
3.1.7.5 Elaborar y cumplir con programas de
inspección y mantenimiento a los tableros
eléctricos, arrancadores y botoneras de equipo
eléctrico a fin de detectar oportunamente
puntos calientes.
3.1.7.6 Elaborar y cumplir con los programas
de inspección, mantenimiento y pruebas a los
sistemas de drenajes del centro de trabajo,
asegurándose que los sellos hidráulicos se
mantengan instalados y óptimas condiciones.
3.1.7.7 Elaborar y cumplir con programas de
mantenimiento a los sistemas de supresión de
incendio a base de nitrógeno, en tranques de
almacenamiento de sustancias inflamables que
por diseño dispongan de estos.
3.2 Desarrollo
3.2.1 Programa específico de seguridad para la
prevención, protección y combate de Incendios
3.2.1.1 Este programa sin ser limitativo debe
contener como mínimo:
3.2.1.1.1 El desarrollo y aplicación de
procedimientos de seguridad para prevenir
riesgos de incendios y en caso de un incendio,
los procedimientos que sean necesarios para
regresar la instalación a las condiciones
normales de operación.
3.2.1.1.2 La identificación de tipo (s) de
incendio (s) que se pueden presentar así como
la ubicación del equipo del que dispone la
instalación para el combate de incendios.
3.2.1.1.3 Las instalaciones deben contar con
señalización, de acuerdo a lo establecido en la
NOM-026-STPS-1998 que comprenda como
mínimo; la localización del equipo Contra
incendio, rutas de evacuación y salidas de
emergencia.
3.2.1.1.4 Debe contarse con programas para
proporcionar la capacitación y adiestramiento a
todos los trabajadores para el uso y manejo de
extintores, y para la evacuación de emergencia.
3.2.1.1.5 La descripción de las características
de los simulacros de evacuación para
emergencias, como son: la ubicación de las
rutas de evacuación, de las salidas de
emergencia y de las zonas de seguridad; lo
relativo a la solicitud de auxilio a cuerpos
especializados para la atención de la
emergencia, y la forma de evacuar al personal.
Dichos simulacros, deben practicarse al menos
una vez cada doce meses, con la participación
de todos los trabajadores, debiéndose registrar
sus resultados.
3.2.1.1.6 La capacitación y adiestramiento que
se debe proporcionar a las brigadas para el
combate de incendios, de acuerdo a las
características de los materiales existentes en
el centro de trabajo, y la relativa a la
evacuación del personal y a la atención de
primeros auxilios.
3.2.1.1.7 El registro del cumplimiento de la
revisión mensual y mantenimiento preventivo
anual realizado al equipo Contra incendios y a
los detectores de incendios, mezclas
explosivas y tóxicos, para garantizar su
funcionamiento y operación.
3.2.1.1.8 Establecer por escrito un plan de
emergencia para casos de incendio que
contenga las actividades a desarrollar por los
integrantes de las brigadas, que incluya su
difusión y la forma de verificar su aplicación.
54PEMEX Exploración y Producción
© 2009 Todos los derechos reservados
3.2.1.1.9 El registro del cumplimiento de la
revisión anual efectuada a las instalaciones
eléctricas del centro de trabajo, realizada por
personal capacitado y autorizado por el patrón,
la cual debe comprender al menos: tableros,
transformadores, cableado, contactos y
motores, considerando las características de
humedad y ventilación.
3.2.1.1.10 Programa para el reemplazo de
equipo Contra incendio que se encuentre con
problemas de obsolescencia.
3.2.2 Relación de medidas de prevención,
protección y combate de incendios
3.2.2.1 Esta relación debe contener:
3.2.2.1.1 Las instrucciones de seguridad para
prevenir riesgos de incendio;
3.2.2.1.2 Las zonas en que se deban colocar
señales, de acuerdo a lo establecido en la
NOM-026-STPS-1998, para la prevención del
riesgo de incendio, restringiendo o prohibiendo
el uso de cerillos o cigarros, y de cualquier
equipo de llama abierta.
3.2.2.1.3 Las instrucciones de seguridad para
los trabajadores, sobre el procedimiento a
seguir en caso de incendio.
3.2.2.1.4 El número de extintores, su tipo y
ubicación, señalizados conforme a lo
establecido en la NOM-026-STPS-1998.
3.2.2.1.5 El registro del cumplimiento de la
revisión mensual y mantenimiento preventivo
realizado al equipo Contra incendio.
3.2.2.1.6 La capacitación que se debe impartir
a todos los trabajadores, por lo menos una vez
al año, sobre el uso y manejo del equipo Contra
incendio con que se cuente en el CT.
3.2.2.1.7 El registro del cumplimiento de la
revisión anual realizada a las instalaciones
eléctricas del centro de trabajo, efectuada por
personal capacitado y autorizado por el patrón,
la cual debe comprender al menos: tableros,
transformadores, cableado, contactos y
motores, considerando las características de
humedad y ventilación.
3.2.3 Procedimiento específico para prevenir
riesgos de incendio en el centro de trabajo
3.2.3.1 El CT debe elaborar un procedimiento
específico para prevenir riesgos de incendio
citado en el numeral 3.2.2.1.1, así como en la
Norma Oficial Mexicana NOM-002-STPS, que
considere en al apartado de “desarrollo”, sin ser
limitativos los siguientes aspectos:
3.2.3.1.1 Identificación de áreas de riesgo de
incendio y/ explosión
3.2.3.1.2 Planeación del Trabajo
3.2.3.1.3 Permiso de trabajo
3.2.3.1.4 Tipos de fuentes de ignición
3.2.3.1.5 Aislar, descontaminar y limpiar
equipos y líneas de proceso
3.2.3.1.6 Bloqueo de las fuentes de ignición
3.2.3.1.7 Eliminación de las fuentes de ignición
eléctricas
3.2.3.1.8 EPP
3.2.3.1.9 Precauciones Contra incendio –
Buenas prácticas recomendadas
3.2.3.1.10 Otras consideraciones importantes
de seguridad
3.2.3.1.10.1 Pruebas de Continuidad eléctrica
3.2.3.1.10.2 Pruebas de explosividad en el
ambiente de trabajo
3.2.3.1.10.3 Corte de pasto
3.2.3.1.10.4 Uso de matachispas en
vehículos y equipos de combustión interna
3.2.3.1.10.5 Uso de Herramientas antichispa
55PEMEX Exploración y Producción
© 2009 Todos los derechos reservados
3.2.3.1.10.6 Electricidad Estática
3.2.3.1.10.7 Conexión a tierra
3.2.3.1.10.8 Medidas de Prevención
3.2.3.1.10.9 Medidas de Protección
3.2.4 Cultura de la prevención de incendios
3.2.4.1 Se deben promover campañas en los
Centros de Trabajo a fin de fomentar la cultura
de los trabajadores orientada a la prevención
de incendios, sin ser limitativos tales como:
3.2.4.1.1 Reporte de fugas de sustancias
inflamables así como en la red Contra incendio.
3.2.4.1.2 Recorridos programados a las
instalaciones para identificar y eliminar fugas
de sustancias inflamables.
3.2.4.1.3 Orden y limpieza.
3.2.4.1.4 Prohibición de fumar.
3.2.4.1.5 Mantener fuera de los cuatros de
control y en general edificios cerrados, botellas
con muestras de sustancias inflamables.
3.2.4.1.6 Electricidad estática.
3.2.4.2 Programa de inspección y pruebas,
dejando registros de evidencia de su
realización, que aseguren su apropiada
operación, dirigido a:
3.2.4.2.1 Sistemas y equipos Contra incendio,
sin ser limitativos tales como:
3.2.4.2.1.1 Bombas Contra incendio.
3.2.4.2.1.2 Camiones Contra incendio, bombas
hale, Hydrosub, entre otros.
3.2.4.2.1.3 Sistemas automáticos de alarma por
detección de fuego y/o por atmósferas
riesgosas (SAAFAR).
3.2.4.2.1.4 Sistema de supresión de fuego.
3.2.4.2.1.5 Hidrantes, monitores, mangueras,
cámaras de espuma.
3.2.4.2.1.6 Sistemas de aspersión y mitigación.
3.2.4.2.1.7 Extinguidores y su adecuada
distribución en base al cálculo de unidades de
riesgo.
3.2.4.3 La Integridad Mecánica de los Equipos
Críticos en los que se pueden presentar
incendios que incluya sin ser limitativo lo
siguiente:
3.2.4.3.1 Censo de equipos identificados como
críticos, incluyéndose aquellos equipos que
almacenan grandes inventarios de líquidos y/o
gases inflamables.
3.2.4.3.2 Programas de inspección para estos
equipos.
3.2.4.3.3 Programas de mantenimiento
predictivo y preventivo.
3.2.4.3.4 Programa de inspección y pruebas de
sus sistemas de protección como son
Interlocks, alarmas y disparos.
3.2.4.3.5 Aplicación de procedimientos de
aseguramiento de calidad para asegurar que
durante los mantenimientos realizados a estos
equipos se utilicen los materiales acorde a sus
especificaciones de diseño.
3.2.4.3.6 Investigación de análisis de fallas
repetitivas en estos equipos para prevenir
recurrencias
3.2.4.3.7 Desarrollo y aplicación de programas
de capacitación y entrenamiento para el
personal que los opera y proporciona el
mantenimiento a estos equipos.
3.2.4.3.8 Procedimientos para el personal que
opera y proporciona el mantenimiento a estos
equipos.
3.2.5 Sistemas de Drenajes
56PEMEX Exploración y Producción
© 2009 Todos los derechos reservados
3.2.5.1 Los sistemas de drenajes deben estar
sujetos a programas de inspección,
mantenimiento y pruebas periódicas, a fin de
asegurar su funcionalidad, estar debidamente
señalizados para que el personal pueda
identificar claramente el tipo de drenaje así
como el sentido de flujo. Aquellos drenajes que
dispongan de válvulas de bloqueo, los Centros
de Trabajo deben de establecer protocolos
para asegurarse que la posición de las válvulas
sea la adecuada y se establezcan controles a
través de tarjetas y candados, así mismo se
debe verificar que los sellos hidráulicos se
mantengan en óptimas condiciones.
3.2.5.2 Se les debe aplicar pruebas de fluidez
de forma periódica, aquellos que aportan sus
caudales hacia ríos se les debe dotar de
sistemas de detección para alertar sobre
cualquier contaminación riesgosa para la
población y debe contarse con mecanismos de
cierre remota temporal para eventuales
contingencias.
3.2.6 Sistemas de tierra
3.2.6.1 Los Centros de Trabajo deben
establecer programas para la inspección,
mantenimiento y pruebas a los sistemas de
tierras así como para los sistemas de
disipación de descargas eléctricas, para ello
deben de disponer de equipo y herramienta
necesaria.
3.2.7 Arrestadores de flama
3.2.7.1 Los Centros de Trabajo deben
establecer programas para la inspección,
mantenimiento y pruebas de los arrestadores
de flama que se tengan instalados en las
instalaciones del centro de trabajo.
3.2.8 Tanques para el almacenamiento de
sustancias inflamables
3.2.8.1 Los centros de trabajo deben establecer
programas para la verificación periódica de
pruebas de explosividad para detectar
oportunamente problemas de perforación y
bien de sus sellos en los tanques de
almacenamiento que cuenten con membranas
internas.
3.2.8.2 Los Centros de Trabajo deben contar
con programas para la inspección periódica de
los tanques de almacenamiento en base a la
normatividad aplicable.
3.2.8.3 Los Centros de Trabajo deben
establecer programas de mantenimiento a los
tanques de almacenamiento en base a la
normatividad aplicable.
3.2.8.4 Los tanques de almacenamiento que
dispongan para su protección de sistemas de
supresión de incendios a base de nitrógeno u
otro agente inerte, deben someterse a
programas de inspección, mantenimiento y
pruebas para asegurar su funcionalidad, para
ello los Centros de Trabajo deben desarrollar
sus procedimientos específicos.
3.2.9 Almacenamiento de agua Contra incendio
3.2.9.1 El almacenamiento de agua Contra
incendio debe determinarse en función del
requerimiento total de agua que demanda la
protección de la instalación que represente el
riesgo mayor de un centro de trabajo y del
tiempo de aplicación de agua. Esta capacidad
de almacenamiento debe ser suficiente para
combatir ininterrumpidamente el incendio del
riesgo mayor, durante un mínimo de 4 (cuatro)
horas.
3.2.10 Sistemas de supresión de fuego
3.2.10.1 Las instalaciones y equipos que
dispongan para su protección de sistemas de
supresión de fuego, deben someterse a
programas de inspección, mantenimiento y
pruebas para asegurar su funcionalidad, para
ello los Centros de Trabajo deben desarrollar
sus procedimientos específicos. Los programas
de inspección y pruebas de estos sistemas a
base de agua espuma, deben realizarse
conforme a los criterios establecidos en el
“Instructivo para la inspección y prueba de
sistemas Contra incendio a base de agua y
espuma 800/16000/DCO/IT/001”.
57PEMEX Exploración y Producción
© 2009 Todos los derechos reservados
Las inspecciones y pruebas de los sistemas de
supresión de fuego base bióxido de carbono
que dispongan para su protección algunas
instalaciones tales como cuartos de control,
subestaciones, cuartos satélites, turbinas de
gas entre otras, deben efectuarse por personal
calificado conforme a los criterios establecidos
en la NFPA-12 vigente y/o recomendaciones
del fabricante, estableciéndose las medidas
preventivas necesarias durante su ejecución
para prevenir accidentes.
3.2.11 Cuartos de control, cuartos satélite,
subestaciones eléctricas
3.2.11.1 Las áreas operativas deben
asegurarse de que el presurizado se mantenga
permanentemente en aquellos edificios
cerrados y expuestos a riesgos de explosión,
tales como cuartos de control, cuartos satélites
y subestaciones eléctricas.
3.2.12 Auditorias
3.2.12.1 Se deben realizar auditorías por
especialistas en la materia con el fin de medir
el desempeño de los aspectos señalados en
esta guía, con un enfoque sin ser limitativo a
identificar:
3.2.12.1.1 Que los equipos y sistemas Contra
incendio operarán correctamente cuando sean
requeridos.
3.2.12.1.2 Que se cumplen los programas de
inspección y pruebas de los equipos y sistemas
Contra incendio y que están son realizadas
conforme a lo señalado en el “Instructivo para
la inspección y prueba a los sistemas Contra
incendio a base de agua y espuma,
800/16000/DCO/IT/001”.
3.2.12.1.3 Que se cumplen los programas de
mantenimiento de los sistemas Contra
incendio.
3.2.12.1.4 Que se tiene procedimiento para el
control de las fuentes de ignición (calor,
chispas, flama o arco eléctrico o presencia de
electricidad estática) en operaciones donde se
manejan materiales combustibles o
inflamables.
3.2.12.1.5 Que las brigadas Contra incendio
han sido debidamente capacitadas.
3.2.12.1.6 Que se tienen adecuados programas
de capacitación y estos se cumplen.
3.2.12.1.7 Que se cumplen los programas de
integridad mecánica.
3.2.12.1.8 Que se cuenta con los recursos
necesarios para enfrentar un escenario de
incendio mayor.
3.2.12.1.9 Que se cumplen adecuadamente los
programas de mantenimiento a los equipos y
sistemas Contra incendio.
3.2.12.1.10 Que se tienen implementadas
políticas apropiadas para la prevención de
incendios.
3.2.12.1.11 Que el plan de respuesta a
emergencias se tiene debidamente integrado
alineado al análisis de riesgo y es puesto en
práctica en forma en base a un programa.
3.2.12.2 Como resultado de estas auditoras se
deben identificar las oportunidades de mejora,
se debe elaborar un plan de acción con fechas
y responsables de su cumplimiento y se les
debe dar seguimiento.
3.2.13 Indicadores
3.2.13.1 Se deben establecer indicadores para
realizar el análisis de tendencias tales como:
3.2.13.1.1 % de incidentes relacionados con
incendios; conforme este porcentaje sea menor
esto nos indicará que las acciones que se
están implementando en la prevención de
incendios, está dando resultados favorables.
58PEMEX Exploración y Producción
© 2009 Todos los derechos reservados
4 DISPOSICIONES FINALES
4.1 Interpretación
Corresponderá a la Dirección Corporativa de
Operaciones por conducto de la Subdirección
de Disciplina Operativa, Seguridad Salud y
Protección Ambiental, la interpretación para
efectos técnicos y administrativos de la
presente Guía Técnica recabando la previa
opinión de las partes involucradas en el
ejercicio de las disposiciones descritas en este
documento.
4.2 Supervisión y control
La Subdirección de Disciplina Operativa,
Seguridad, Salud y Protección Ambiental, las
Auditorias de Seguridad Industrial y Protección
Ambiental y la Línea de Mando dentro de los
Centros de Trabajo e Instalaciones de
Petróleos Mexicanos en el ámbito de sus
respectivas competencias son las encargadas
de llevar el control y seguimiento de la
aplicación de la presente Guía Técnica para lo
cual efectuarán las revisiones que consideren
pertinentes.
5 DISPOSICIONES TRANSITORIAS
5.1 Entrada en vigor
La presente Guía entrará en vigor a partir de la
fecha de su autorización por parte del Director
Corporativo de Operaciones. A partir de la
fecha de emisión de esta Guía Técnica, se deja
sin efecto todas las disposiciones de carácter
interno que se relacionen con esta materia y se
opongan a la misma. Cualquier área
perteneciente a Petróleos Mexicanos usuaria
de este documento, puede proponer
modificaciones para actualizarlo, mismas que
deben ser enviadas oficialmente a la
Subdirección de Disciplina Operativa Seguridad
Salud y Protección Ambiental, para su análisis
e incorporación en caso de que procedan. Este
documento será revisado cada cinco años o
antes si las propuestas de modificación lo
ameritan.
6 ANEXOS
No aplica
59PEMEX Exploración y Producción
© 2009 Todos los derechos reservados
La aplicación del procedimiento de protección contraincendio permitirá
tener el control de los trabajos potencialmente peligrosos que puedan
generar un incidente o accidente, derivado de una fuga o derrame de un
material peligroso o que pueda favorecer la ocurrencia de incendios o
explosiones en los Centros de Proceso de PEP.
60PEMEX Exploración y Producción
© 2009 Todos los derechos reservados
Índice de Unidad
5.1 Objetivo de
Aprendizaje
5.2 Desarrollo del
Procedimiento
5.3 Conclusión
Los participantes revisarán y comprenderán el procedimiento para
la selección, uso y manejo de equipos de protección personal.
Introducción
El procedimiento de selección, uso y manejo de equipo de
protección personal proporciona de forma sencilla y accesible, los
criterios generales que se deben ser seguir para hacer una buena
selección del equipo de protección personal en la ejecución de las
actividades.
El responsable o supervisor del trabajo debe asegurarse que todo
el personal que intervenga en las actividades del trabajo se
encuentre capacitado y apto física y mentalmente para desarrollar
la labor y con el equipo de protección personal (EPP) adecuado.
Es esencial la utilización del EPP en trabajos o áreas
consideradas como peligrosas porque son elementos y
dispositivos de uso personal, diseñados específicamente para
proteger al trabajador contra accidentes y enfermedades que
pueden ser causadas con motivo de sus actividades de trabajo.
El EPP a usarse en cada área de trabajo debe seleccionarse en
base a los siguientes puntos:
1. Identificar los riesgos en el área de trabajo y determinar si para
éstos se requiere del uso de cierto tipo de equipo de
protección.
2. Realizar Análisis de Riesgo.
3. Determinar el equipo necesario.
4. Elegir el equipo de seguridad en base a la información
proporcionada por la normatividad.
La protección personal incluye: Ojos, sistema respiratorio, manos,
oídos, pies, tronco y cabeza, para lo cual se debe utilizar, por
ejemplo, ropa de trabajo, calzado, lentes de seguridad, casco,
protectores para los oídos y guantes.
El procedimiento describe los
aspectos de seguridad, salud y
protección ambiental a considerar
para la selección, uso y manejo
de equipo de protección personal
en trabajos a realizarse, antes,
durante y después de las labores
específicas.
61PEMEX Exploración y Producción
© 2009 Todos los derechos reservados
El desarrollo del procedimiento comprende el contenido del procedimiento. Este manual no
sustituye al procedimiento original.
Titulo: “PROCEDIMIENTO PARA SELECCIÓN, USO Y MANEJO DE EQUIPO DE PROTECCIÓN
PERSONAL”.
Clave: 800-16000-DCO-GT-068-08
Emisión: 8/04/2008
Revisión 0.1
62PEMEX Exploración y Producción
© 2009 Todos los derechos reservados
0. INTRODUCCIÓN
Las investigaciones de los diversos Incidentes
que han ocurrido en nuestras instalaciones
relacionados con el Equipo de Protección
Personal, nos han dejado como lecciones
aprendidas la imperante necesidad de
desarrollar documentos normativos que nos
permitan planear de una manera más eficiente
las actividades consideradas como peligrosas,
a efecto de establecer en base al análisis de
riesgos, una mejor definición y selección del
Equipo de Protección Personal requerido, para
proporcionar una protección adecuada para el
personal aún y cuando se hayan establecido
las medidas de control, así como para
establecer mejores programas y acciones
dirigidas a la prevención de incidentes
relacionados con el Equipo de Protección
Personal.
Por otro lado es importante establecer
directrices que promuevan en los Centros de
Trabajo la Cultura sobre el uso del Equipo de
Protección Personal, para ello también es
importante que se desarrollen programas de
capacitación sobre su uso adecuado y sus
limitaciones.
Para tal efecto esta guía técnica establece los
criterios que en todas las instalaciones de
Petróleos
Mexicanos y Organismos Subsidiarios deben
aplicarse de manera consistente.
1. NORMATIVIDAD APLICABLE
Norma Oficial Mexicana, NOM-017-STPS-
2001, equipo de protección personal -
selección, uso y manejo en los centros de
trabajo.
Norma Oficial Mexicana, NOM-113-STPS-
1994, calzado de protección.
Norma Oficial Mexicana NOM-115-STPS-
1994, cascos de protección-
especificaciones, métodos de prueba y
clasificación.
Norma Oficial Mexicana, NOM-116-STPS-
1994, seguridad - respiradores purificadores
de aire contra partículas nocivas.
Norma Oficial Mexicana NOM-028-STPS -
2004, Organización del trabajo-Seguridad
en los procesos de sustancias químicas.
Reglamento de Seguridad e Higiene de
Petróleos Mexicanos y Organismos
Subsidiarios, 2007.
2. DISPOSICIONES GENERALES
2.1 Objeto
Establecer los métodos de trabajo y los
requerimientos mínimos para la definición,
selección y uso correcto del EPP en el
desarrollo de todas las actividades involucradas
en un proceso, que permitan la ejecución
segura de los trabajos y la prevención de
incidentes antes, durante y después de su
ejecución.
2.2 Ámbito de Aplicación
La presente guía es de aplicación general y
observancia obligatoria en todos los equipos e
instalaciones críticos de todas las instalaciones
de los Centros de Trabajo de Petróleos
Mexicanos y Organismos Subsidiarios.
2.3 Definiciones
2.3.1 Sistemas Compartidos; Es el espacio
físico donde existen instalaciones de más de
una Subsidiaria o Gerencia (inclusive de
diferentes empresas) y se comparten servicios
como suministro de energía eléctrica, aire,
agua, vapor, sistemas contra incendio,
drenajes, etc., y donde generalmente se
realizan actividades operativas que involucran
personal de las diferentes instancias. También
son Áreas Compartidas aquellas instalaciones
donde la gestión de la operación y el
mantenimiento requiere la participación de más
de una Subsidiaria o Gerencia.
2.3.2 Respirador con línea de aire; Respirador
en el cual el gas respirable, generalmente aire,
se provee de una manguera o tubo de
respiración, el cual es llevado al usuario
(comúnmente llamados respiradores con
suministro de aire).
63PEMEX Exploración y Producción
© 2009 Todos los derechos reservados
2.3.3 Elemento purificador del aire; Es el
cartucho o filtro que remueve los
contaminantes del aire.
2.3.4 Prueba de sellado; Es la prueba individual
de sellado del respirador en la cual se usa una
sustancia química identificable para su
ejecución, estas pruebas pueden ser
cualitativas o cuantitativas.
2.3.5 Radio de riesgo; Es el valor obtenido de
la división aritmética de la concentración del
contaminante entre el valor AEL especificado.
2.3.6 Peligro inmediato a la vida o a la salud;
Cualquier atmósfera que represente un peligro
inmediato a la vida; desarrolla efectos
debilitantes inmediatos e irreversibles a la
salud; o minimiza la capacidad de una persona
para escaparse de una atmósfera peligrosa.
Esta definición incluye a las atmósferas con
deficiencia de oxigeno.
2.3.7 Atmosfera con deficiencia de Oxigeno;
Una atmósfera que contiene menos de 20.9 por
ciento de oxígeno cuando la razón de la
reducción es desconocida o no controlada;
cualquier atmósfera que contiene menos de
19.5 por ciento de oxígeno por volumen.
2.3.8 Equipo de respiración autónomo; Es el
equipo en el cual el gas respirable es
autocontenido en un cilindro portátil.
2.3.9 Tiempo de servicio o de vida; Es el
periodo de tiempo en el cual el respirador
ofrece una protección adecuada al usuario.
2.3.10 Respirador exclusivo para escape; Son
equipos aprobados únicamente para el uso de
escape y/o salida de las atmósferas peligrosas
en emergencias, en estos se incluyen los
SCBA de 5 y 15 minutos de duración.
2.4 Abreviaturas
SSPA Seguridad, Salud Ocupacional y
Protección Ambiental
EL Equipo de Liderazgo
ELSSPA Equipo de Liderazgo SSPA
AEE Auditorias Efectivas
EPP Equipo de Protección Personal
EPC Equipo de Protección Colectiva
CT Centro de Trabajo
AI Acto Inseguro
FS Factor de Severidad
AEL Limite Aceptable de Exposición
3. DISPOSICIONES ESPECÍFICAS
3.1 Responsabilidades
3.1.1 Corresponde a la Dirección Corporativa
de Operaciones, a través de la Subdirección de
Disciplina Operativa, Seguridad, Salud y
Protección Ambiental
3.1.1.1 Elaborar, dar seguimiento y verificar el
cumplimiento de esta guía.
3.1.1.2 Verificar que las Subdirecciones o
Gerencias de Auditoria en Seguridad Industrial
y Protección Ambiental de los Organismos
Subsidiarios, cumplan con sus Programas de
Auditorias a este elemento.
3.1.2 Corresponde a los Subdirectores
Operativos de los Organismos Subsidiarios
3.1.2.1 Formalizar la integración de un Equipo
de liderazgo que incluya el nombramiento de
un líder que le de seguimiento al proceso de
para en los Centros de Trabajo. Este Equipo
coordinara la elaboración del procedimiento
genérico, el cual debe cumplir con los
preceptos de esta guía.
3.1.2.2 Establecer las estrategias y
procedimientos para la aplicación de la
presente guía en las operaciones bajo su
control.
3.1.2.3 Autorizar y verificar el cumplimiento de
los planes elaborados para dar cumplimiento a
esta guía.
3.1.2.4 Proporcionar los medios para la
ejecución de los planes de acción.
3.1.3 Corresponde a los Subdirectores y
Gerentes de Auditoria en Seguridad Industrial y
64PEMEX Exploración y Producción
© 2009 Todos los derechos reservados
Protección Ambiental de los Organismos
Subsidiarios
3.1.3.1 Desarrollar programas para Auditar a
los Centros de Trabajo, conforme a sus
procedimientos de auditorías la aplicación de
los aspectos considerados en esta guía.
3.1.3.2 Presentar a la Dirección General del
Organismo el análisis de los resultados
obtenidos en el proceso de auditorías sobre
este elemento, así como sus propuestas de
mejora.
3.1.4 Corresponde a las Máximas Autoridades
de los Centros de Trabajo
3.1.4.1 Establecer los objetivos y expectativas
en relación a la ejecución del procedimiento
para uso del EPP por todo el personal
incluyendo contratistas.
3.1.4.2 Participar activamente en el programa
de comunicación para su uso continuo y
rutinario, orientando, aconsejando,
disciplinando o reconociendo al personal, para
asegurar su institucionalización y
sustentabilidad en el CT.
3.1.4.3 Pedir cuentas del cumplimiento del
procedimiento para uso del EPP.
3.1.4.4 Hacer análisis críticos de la ejecución y
funcionamiento del procedimiento para uso del
EPP.
3.1.4.5 Suministrar a las empresas contratistas
información sobre los riesgos potenciales
existentes en las áreas donde desarrollaran sus
actividades, e involucrarlos en la capacitación
correspondiente.
3.1.4.6 Periódicamente, analizar los resultados
de cumplimiento en función de los indicadores
establecidos apoyando planes de trabajo para
la corrección de desviaciones incluyendo el
diseño de medidas sistémicas.
3.1.4.7 Auditar el nivel de ejecución y uso del
procedimiento para uso del EPP en papel y en
campo, para demostrar compromiso visible, dar
ejemplo a la organización y fijar el estándar de
expectativas.
3.1.4.8 Formalizar la integración del Subequipo
de Implantación del CT el uso de Equipo de
Protección Personal, que incluya el
nombramiento de un líder y a los integrantes
del Sub-equipo de AC en caso que
corresponda.
3.1.4.9 Instruir para que se elabore el
Procedimiento Especifico del Centro de
Trabajo, relativo al uso de Equipo de
Protección Personal.
3.1.4.10 Asignar los recursos e infraestructura
necesaria para el uso del Equipo de Protección
Personal.
3.1.4.11 Demostrar un compromiso visible con
la implementación del uso de Equipo de
Protección
Personal a través de la promoción y auditoria
de la correcta aplicación del procedimiento
correspondiente.
3.1.4.12 Asegurar la capacitación correcta de
todo el cuerpo técnico del CT en los conceptos
relacionados el uso de Equipo de Protección
Personal y el procedimiento aprobado.
3.1.4.13 Promover reuniones periódicas de
análisis crítico del proceso de actualización y
utilización de la Administración y Control de
Riesgos en Áreas Compartidas, para identificar
y corregir desviaciones.
3.1.5 Responsabilidad de la Línea de Mando
3.1.5.1 Promueve y garantiza la capacitación
permanente de los trabajadores sobre los
riesgos, las medidas de control y de
emergencia en las actividades para el uso del
EPP.
3.1.5.2 Establecer en sus programas de trabajo
el cumplimiento del procedimiento para uso del
EPP.
65PEMEX Exploración y Producción
© 2009 Todos los derechos reservados
3.1.5.3 Dar seguimiento al cumplimiento del
procedimiento para uso del EPP en todas las
actividades de su área de responsabilidad y
tomar las acciones correctivas necesarias.
3.1.5.4 Dar seguimiento a las recomendaciones
de cumplimiento del procedimiento para uso del
EPP.
3.1.5.5 Determinar y ejecutar acciones
preventivas en sus áreas de responsabilidad.
3.1.5.6 Desarrollar e implementar planes de
mejora continua en los indicadores de
cumplimiento del procedimiento para uso del
EPP de sus áreas de responsabilidad.
3.1.5.7 Comunicar a su personal los avances
de cumplimiento en recomendaciones,
acciones preventivas y todas las actividades
con respecto a la implementación del
procedimiento para uso del EPP.
3.1.5.8 Pedir cuentas a su personal del
cumplimiento del procedimiento para uso del
EPP.
3.1.5.9 Hacer análisis críticos de la ejecución y
funcionamiento del procedimiento para uso del
EPP.
3.1.5.10 Asegurar la capacitación de su
personal en la aplicación del procedimiento
para uso del EPP.
3.1.5.11 Ejecutar los trabajos de manera
segura, correcta y consistente aplicando el
procedimiento para uso del EPP.
3.1.5.12 Participar en la capacitación sobre el
Procedimiento para uso del EPP.
3.1.5.13 No iniciar las tareas de intervención
del equipo o instalación hasta no estar seguro
de la aplicación del Procedimiento para uso del
EPP en todos sus pasos.
3.1.5.14 Participar en la ejecución del
procedimiento para uso del EPP en las
actividades de riesgo, para la realización de los
trabajos en forma segura.
3.1.5.15 Verificar el cumplimiento del
procedimiento para uso del EPP en todas las
actividades bajo su responsabilidad.
3.1.6 Responsabilidad de la Función de SSPA
3.1.6.1 Aprender y dominar la metodología del
procedimiento para uso del EPP para asesorar
a la línea de organización.
3.1.6.2 Apoyar a la línea de organización en el
entrenamiento del personal sobre el uso del
procedimiento para uso del EPP.
3.1.6.3 Auditar en forma efectiva y periódica la
calidad de la aplicación del procedimiento para
uso del EPP por la línea de organización,
detectar y corregir las desviaciones de
aplicación al mismo.
3.1.6.4 Consolidar las mediciones de los
indicadores, hacer análisis de tendencias y
reportar al liderazgo y a la línea de
organización.
3.1.6.5 Asesorar en la realización de
evaluaciones para la selección de EPP
requerido en actividades de riesgo.
3.2 Desarrollo.
3.2.1 Este procedimiento es de aplicación
general a todas las actividades involucradas en
las instalaciones de Petróleos Mexicanos y se
deben considerar los siguientes aspectos:
a) Definición especifica del trabajo a realizar.
b) Ejecución de un AST de la actividad que se
va a realizar, cuando así se requiera.
c) Identificación y evaluación de los riesgos,
en función de los materiales involucrados,
las condiciones de operación, el entorno de
trabajo, etc.
d) Planeación del trabajo, especificando el
paso a paso que debe seguirse.
e) Definición y selección del EPP requerido
para la actividad en sus diferentes etapas.
66PEMEX Exploración y Producción
© 2009 Todos los derechos reservados
f) Verificación de la calificación del personal
para el uso del EPP requerido y de su
capacitación en el uso del mismo.
g) Revisión de las condiciones del EPP
utilizado.
h) Verificación del cumplimiento en la
utilización correcta del EPP.
i) Métodos de control para la disposición
adecuada y/o desecho del EPP fuera de
especificación.
3.2.2 El EPP requerido incluye entre otros, la
protección específica de:
a) Ojos
b) Sistema respiratorio
c) Manos
d) Oídos
e) Pies
f) Tronco
g) Cabeza
3.2.3 La protección ocular; La protección de la
vista debe utilizarse si se trabaja con:
a) Metales fundidos.
b) Químicos en estado líquido.
c) Gases peligrosos.
d) Partículas mezcladas con el aire.
e) Energía radiante peligrosa.
3.2.3.1 Entre los diferentes tipos de protección
facial y para los ojos están: lentes de
seguridad, gafas protectoras, escudos faciales,
cascos de soldadura, cubiertas completas.
3.2.3.2 Materiales y métodos de prueba de los
dispositivos de protección ocular que cumplan
con las siguientes características:
a) Los materiales utilizados deben combinar
un alto grado de resistencia mecánica con
un peso mínimo.
b) No deben irritar la piel, resistentes al fuego,
de materiales no combustibles y resistentes
a la corrosión y si están hechos de plástico,
capaz de soportar la esterilización.
c) Algunas de las pruebas más importantes
que los dispositivos protectores de la vista y
de la cara deben ser capaces de soportar
se enumeran abajo.
3.2.3.2.1 Lentes de seguridad sometidos a
pruebas de:
a) Prueba de Impacto (Caída de balín)
b) Resistencia al calor y al frío
c) Penetración en caída de aguja (Solo a los
de plástico)
d) Calidad de la Polaridad Óptica (Patrón de
tensión)
e) Flamabilidad.
3.2.3.2.2 Armazón de los lentes de seguridad
sometidos a las siguientes pruebas:
a) Estabilidad
b) Flamabilidad
c) Confort
d) Resistencia al frío y al calor
e) Conductividad de calor
3.2.4 Equipo de protección respiratoria.
3.2.4.1 Cada CT que requiera de la utilización
de equipo de protección respiratoria debe
desarrollar e implementar un programa por
escrito para su ejecución, la siguiente
información debe ser considerada:
a) Responsabilidades del administrador del
programa y del personal involucrado.
b) Procedimientos de selección y uso de los
respiradores.
c) Evaluaciones medicas del personal que los
usa.
d) Procedimientos para las pruebas de sellado
de los respiradores.
e) Procedimientos para el uso adecuado de
los respiradores en condiciones normales y
para situaciones de emergencia.
f) Entrenamiento del personal en cuanto a los
riesgos respiratorios a los que están
expuestos en condiciones normales y bajo
situaciones de emergencia.
67PEMEX Exploración y Producción
© 2009 Todos los derechos reservados
g) Entrenamiento del personal para el uso
adecuado de los equipos de protección
respiratoria, incluye el entendimiento de las
limitaciones, uso y mantenimiento de los
equipos.
h) Procedimientos y formatos para la limpieza,
desinfección, almacenamiento, inspección,
reparación y disposición de los equipos de
respiración.
i) Procedimientos para la adecuada calidad,
cantidad y flujo del suministro de aire
requerido por los equipos de respiración
(Anexo # 3).
j) Procedimientos para la evaluación periódica
de la efectividad del programa de
protección respiratoria.
3.2.4.2 Selección de respiradores.
3.2.4.2.1 Para la selección adecuada de los
respiradores que deben utilizarse, deben
considerarse los siguientes aspectos:
a) Identificación y evaluación de los riesgos
involucrados para lo cual se debe
considerar lo siguiente:
b) Riesgo potencial por la deficiencia de
oxigeno en la atmósfera de trabajo.
c) El tipo de contaminante involucrado, su
forma y propiedades específicas.
d) Los niveles de concentración estimada del
contaminante.
e) El límite de concentración del contaminante
con peligro inminente de daño a la salud o a
la vida.
f) El límite de exposición ocupacional del
contaminante.
g) Los riesgos específicos del contaminante
tales como irritabilidad, corrosividad,
absorción cutánea, etc.
h) Requerimientos nacionales y/o regulaciones
locales.
3.2.4.2.2 Para la selección de los respiradores
que deben utilizarse en los diferentes trabajos
con riesgos respiratorios se debe considerar:
3.2.5.1 Las condiciones de la atmósfera de
trabajo tales como la deficiencia de oxigeno, los
limites de exposición ocupacional del
contaminante, el nivel de concentración con
peligro inminente de daño a la salud.
3.2.5.1 El radio de alcance del riesgo en
función de la concentración estimada del
contaminante y el límite de exposición
ocupacional.
3.2.5.1 La posibilidad de uso de equipos de
respiración con suministro de aire.
3.2.5.1 La carta de información que indica el
tiempo de vida y la eficiencia de los filtros
intercambiables en los respiradores de este
tipo.
3.2.5.1 Las condiciones del contaminante
cuando se tiene una combinación de gases y
vapores.
3.2.5.1 Las características específicas del
contaminante tales como irritabilidad, absorción
cutánea, compatibilidad con el filtro utilizado.
3.2.5.1 Regulaciones especificas para ciertos
tipos de contaminantes.
3.2.5 Procedimiento para atmósferas con
deficiencia de oxigeno.
3.2.5.1 Por lo menos una persona o más deben
situarse afuera del área de trabajo para
efectuar el rescate en caso necesario.
3.2.5.2 Un método de comunicación visual, por
voceo o por señales, debe establecerse entre
el personal que realiza los trabajos en las áreas
con deficiencia de oxigeno y el personal
ubicado en el exterior.
3.2.5.3 El personal ubicado en el exterior debe
ser debidamente entrenado y equipado para
ejecutar un rescate efectivo en el caso de una
emergencia.
3.2.5.4 El personal ubicado en el exterior debe
ser equipado con lo siguiente:
a) Equipo de respiración de demanda positiva
o SCBA.
68PEMEX Exploración y Producción
© 2009 Todos los derechos reservados
b) Equipo apropiado para la recuperación y
retiro del área de riesgo del personal
afectado.
3.2.5.5 Evaluación medica
3.2.5.5.1 Todo el personal que requiere el uso
de respiradores debe ser evaluado y aprobado
por el área médica antes de utilizarlo por vez
primera (incluye la prueba de sellado) y
posteriormente se debe revisar periódicamente.
3.2.5.6 Limpieza y desinfección
3.2.5.6.1 Los respiradores deben ser limpiados
y desinfectados de acuerdo a las instrucciones
del fabricante:
3.2.5.6.1.1 Los respiradores asignados de uso
exclusivo de un empleado deben ser limpiados
y desinfectados tan a menudo como sea
apropiado para mantenerlos en condiciones
higiénicas.
3.2.5.6.1.2 Los respiradores asignados de uso
común para más de un empleado deben ser
limpiados y desinfectados antes de cada uso.
3.2.5.6.1.3 Los respiradores asignados para
uso en el caso de una emergencia deben ser
limpiados y desinfectados después de cada
uso.
3.2.5.6.1.4 Los respiradores asignados para las
pruebas de sellado y entrenamiento, deben ser
limpiados y desinfectados antes de cada uso.
3.2.5.7 Inspección
3.2.5.7.1 Los respiradores deben ser
inspeccionados de acuerdo a lo que sigue:
3.2.5.7.1.1 Todos los respiradores usados en
situaciones rutinarias, deben ser
inspeccionados antes de cada uso y durante su
limpieza.
3.2.5.7.1.2 Los respiradores asignados para el
uso en emergencias deben ser inspeccionados
antes y después de cada uso, además, estos
deben ser inspeccionados cada mes de
acuerdo a las recomendaciones del fabricante.
3.2.5.7.1.3 Los respiradores de escape deben
ser inspeccionados cada mes de acuerdo a las
recomendaciones del fabricante.
3.2.5.7.1.4 Los SCBA deben ser
inspeccionados mensualmente. La presión de
llenado de los cilindros debe mantenerse de
acuerdo a las especificaciones del fabricante y
recargarse cuando esté al 90 % de la misma. El
procedimiento de inspección debe ser de
acuerdo a las instrucciones del fabricante y
debe incluir el funcionamiento apropiado de los
indicadores y del regulador de presión.
Para los respiradores asignados para uso en el
caso de emergencias, la inspección mensual
debe incluir lo siguiente:
a) Documentar la inspección en la cual se
mencione el nombre de la persona que la
realizó, las conclusiones, las acciones
correctivas tomadas y el número de serie u
otra forma de identificación del equipo
inspeccionado.
b) Colocar en lugar visible por medio de una
tarjeta el resultado de la inspección en el
contenedor del equipo inspeccionado y
archivar estos registros en forma
electrónica o en el medio seleccionado.
Almacenamiento.
3.2.5.7.2 Los respiradores, cartuchos, filtros
deben ser almacenados de tal manera de que
estén protegidos de daño físico, contaminación,
polvo, luz directa del sol, temperaturas
extremas, humedad excesiva, daño químico.
3.2.5.7.3 Algunos filtros y cartuchos tienen un
tiempo de vida limitado el cual debe estar
indicado en el paquete que los contiene, este
tiempo de vida debe ser verificado en las
inspecciones para asegurar la funcionalidad de
los equipos.
69PEMEX Exploración y Producción
© 2009 Todos los derechos reservados
3.2.5.7.4 Los respiradores de emergencia
deben estar accesibles en el área de trabajo y
almacenados en compartimientos adecuados
de acuerdo a las instrucciones del fabricante y
con su Identificación específica.
3.2.5.8 Entrenamiento y comunicación
3.2.5.8.1 El personal debe ser entrenado antes
de usar por vez primera los equipos y
posteriormente recibir re entrenamiento
periódico, este entrenamiento debe incluir:
a) Como el uso apropiado del respirador
incluyendo el correcto sellado facial y los
mantenimientos adecuados influyen en el
efecto de protección del mismo.
b) Las limitaciones de los respiradores y sus
capacidades.
c) Como usar el respirador en forma efectiva
en el caso de una situación de emergencia,
incluyendo las situaciones de falla del
equipo.
d) Como inspeccionarlo, como iniciar su
funcionamiento y como disponerlo.
e) Como limpiarlo, esterilizarlo, mantenerlo y
almacenarlo.
f) Como hacer los ajustes en los cambios de
los componentes de repuesto.
g) Como reconocer los síntomas que pueden
limitar o prevenir el funcionamiento efectivo
del respirador.
3.2.5.9 Contratistas
3.2.5.9.1 Cuando se requiere que personal
contratista utilice equipos de protección
respiratoria, ellos deben de contar con su
propio programa y este debe ser consistente a
los programas establecidos.
3.2.5.10 Pruebas de sellado
3.2.5.10.1 Los registros de las pruebas de
sellado tanto cualitativas como cuantitativas
deben incluir la siguiente información:
a) Nombre de la persona.
b) Tipo de prueba realizada.
c) Tipo y tamaño del respirador probado,
modelo, estilo.
d) Fecha de la prueba.
e) Los resultados de las pruebas ya sean
cualitativas o cuantitativas.
f) Los registros deben mantenerse por lo
menos por 3 años.
3.2.6 Manos
3.2.6.1 Guantes para trabajo.
a) Los guantes de protección deben ser
utilizados en todas las actividades que
involucran un riesgo de lesión en las manos
o antebrazos, debido a golpes, cortaduras,
pinchaduras, quemaduras térmicas y/o
químicas, choque eléctrico, intoxicación por
absorción, abrasión, etc.
b) Para la protección de las manos y
antebrazos en cada tipo de trabajo, existe
una gran variedad de materiales utilizados
en la fabricación de los guantes de
protección que reúnen las características
muy específicas para su uso.
c) Prácticas seguras se deben considerar
tales como la planeación del trabajo y estar
alerta a situaciones que sean de riesgo
para las manos.
d) Los guantes deben ser inspeccionados
antes y después de realizar el trabajo para
identificar deterioro en ellos por abrasión,
roturas, ataque químico, desgaste, etc., en
el caso de identificar cualquier deterioro, el
equipo de protección debe ser desechado.
e) Se debe establecer un método de control
para la disposición adecuada de los
guantes que van a ser desechados,
considerando el tipo de contaminantes que
contengan.
f) No se deben utilizar guantes de protección
diferentes en diseño y/o material de
construcción a lo que marca la norma,
procedimiento específico o instrucción de la
actividad que va a ser realizada.
g) El área adecuada para almacenar el EPP,
debe ser libre de contaminación por
sustancias químicas, polvos, daño físico,
temperaturas extremas, calor radiante y
toda aquella acción que lo pueda deteriorar.
70PEMEX Exploración y Producción
© 2009 Todos los derechos reservados
3.2.7 Protección auditiva
3.2.7.1 Todo el personal debe ser protegido
contra lesiones causadas por altos niveles de
ruido, siendo el límite máximo de exposición el
de 85 dB en una jornada de 8 horas.
3.2.7.2 Todo el personal debe conocer las
áreas de riesgo que involucran niveles altos de
ruido y cumplir con los requerimientos de EPP
establecidos.
3.2.7.3 Cuando sea posible se debe establecer
el uso de prácticas seguras de trabajo como
controles de ingeniería para reducir o aislar las
fuentes emisoras de ruido, o bien el uso de
controles administrativos que establezcan la
rotación del personal en las actividades de
riesgo para reducir el tiempo de duración a la
exposición, etc.
3.2.7.4 En los casos en que no se pueda
aplicar estas medidas, el personal deberá
utilizar la protección auditiva necesaria con la
finalidad de mitigar la intensidad directa de
ruido al oído.
3.2.7.5 Para valores muy próximos por arriba
de la norma, el uso de tapones auditivos
flexibles es recomendado, siempre y cuando
las especificaciones del fabricante así lo
indiquen, (Se debe conocer el nivel de ruido
existente y las características de atenuación del
dispositivo utilizado).
3.2.7.6 Para condiciones más extremas se
recomienda el uso de conchas de protección
auditiva además del uso de tapones flexibles.
3.2.7.7 Se debe realizar un análisis del nivel de
amortiguación de los diferentes tipos de
protección con los que se cuenta, para
establecer las condiciones de operación a las
cuales se debe trabajar.
3.2.7.8 En base a un mapeo de riesgo y a los
monitoreos de ruido realizados por área y por
operación especifica, se debe establecer el uso
de la protección auditiva requerida.
3.2.7.9 El área adecuada para almacenar el
EPP, debe ser libre de contaminación por
sustancias químicas, polvos, daño físico,
temperaturas extremas, calor radiante y toda
aquella acción que lo pueda deteriorar.
3.2.7.10 Los dispositivos de protección auditiva
deben ser inspeccionados antes y después de
realizar el trabajo para identificar deterioro en
ellos por abrasión, roturas, ataque químico,
desgaste, etc., en el caso de identificar
cualquier deterioro, el equipo de protección
debe ser desechado. En el caso de los tapones
flexibles, estos podrán ser reutilizados siempre
y cuando en la revisión se determine que se
encuentran higiénicamente limpios y libres de
cualquier contaminante. En el caso contrario
deben ser sustituidos de inmediato.
3.2.8 Pies
3.2.8.1 El calzado de seguridad debe ser
construido del material más conveniente para el
tipo de riesgo o exposición donde se va a
utilizar y debe proporcionar protección y
comodidad.
3.2.8.2 Debe contener un casquillo o caja de
protección en la puntera del zapato que sea
resistente a las pruebas de compresión e
impacto, de acuerdo a la norma ANSI Z41:
71PEMEX Exploración y Producción
© 2009 Todos los derechos reservados
3.2.8.3 Los zapatos de clasificación 75, son los
que cubren los requerimientos para todo tipo de
trabajos que se realizan en las áreas
industriales.
3.2.8.4 El calzado de seguridad se clasifica
según la fuerza de compresión y de impacto
que se puede aplicar al casquillo de protección
sin causar una reducción en la separación
menor a la indicada entre el casquillo y el pie.
3.2.8.5 El zapato alto (6 pulgadas o más) son
utilizados en trabajos que implican salpicaduras
de líquidos peligrosos y de manejo de cargas
pesadas, ya que suministran protección
adicional al tobillo.
3.2.8.6 La protección del empeine se debe
considerar para trabajos que implican riesgos
de golpe por objetos pesados con bordes
agudos y/o esquinas, que pueden impactar en
el pie más allá de la protección del casquillo de
la puntera del zapato, la protección en el área
del metatarso es proporcionado por protectores
aprobados de metal o de plástico diseñados
para desviar el impacto al área del casquillo de
protección localizado en la puntera del zapato.
3.2.8.7 Zapatos fabricados de materiales
especiales como hule, suela de madera, etc.,
deben de reunir los requerimientos de
protección especificados.
3.2.8.8 Los zapatos con suela conductiva son
utilizados en áreas con riesgo de explosión o
incendio por acumulación y descarga de
electricidad estática, la resistencia de los
zapatos conductivos o de los dispositivos de
aterrizaje, no deben de exceder una resistencia
de 450 x 10³ ohoms.
3.2.8.9 Estos zapatos deben ser utilizados solo
con calcetines de algodón que permite la
conductividad entre el pie del usuario y el
zapato.
3.2.8.10 Las pruebas de conductividad en los
zapatos deben ser realizadas con frecuencia
para asegurar su funcionalidad, además se
debe proporcionar un dispositivo de limpieza de
las suelas para evitar la acumulación de
contaminantes.
3.2.8.11 El uso de zapatos con suela
antiderrapante, suela dieléctrica o de
materiales permeables a líquidos peligrosos
deben también reunir las condiciones de
protección especificadas.
3.2.8.12 El uso de zapatos tipo bota (Sin cintas
de amarre), son obligatorios en áreas de
trabajo con el riesgo de caída al agua, ya que
permiten ser desalojadas fácilmente para la
facilidad de maniobras de salvamento.
3.2.8.13 El personal debe conocer los riesgos
implicados en sus funciones para poder
seleccionar el tipo de zapatos que requiere
utilizar para asegurar su protección de la forma
más adecuada, sin incurrir en algún riesgo
adicional.
3.2.8.14 Los zapatos deben ser desechados
cuando se identifique en ellos un deterioro que
represente una disminución del nivel de
protección para lo que fueron diseñados y
cuando estos han sufrido un sobre esfuerzo en
su estructura debido a algún golpe, presión,
etc.
3.2.8.15 El personal debe revisar / inspeccionar
diariamente el estado físico de los zapatos
antes de iniciar sus actividades de rutina y
cambiarlos si es necesario.
3.2.9 Tronco
3.2.9.1 Ropa de protección contra flama.
3.2.9.1.1 El personal responsable de las áreas
de operación donde exista el potencial de
riesgo de quemaduras por flama, debe evaluar
la necesidad del uso diario de ropa de trabajo
resistente a la flama.
3.2.9.1.2 Se requiere establecer e implementar
un programa para el uso de la ropa de
protección contra flama en las áreas
requeridas.
72PEMEX Exploración y Producción
© 2009 Todos los derechos reservados
3.2.9.1.3 Este programa debe incluir a todo el
personal que puede estar expuesto a
quemaduras por flama en los cuales se debe
considerar a:
3.2.9.1.3.1 Personal de tiempo completo,
temporal y contratistas que realizan cualquier
actividad en las áreas de riesgo.
3.2.9.1.3.2 Visitantes de la compañía y
externos que requieren recorrer las áreas de
riesgo.
3.2.9.1.3.3 El uso diario de ropa de protección
contra flama debe utilizarse en las siguientes
áreas:
a) Áreas de calificación Zona 0 y Zona 1
(Clase I, División 1) de la clasificación
eléctrica.
b) Áreas de calificación Zona 2 (Clase I,
División 2) de la clasificación eléctrica que
están a una distancia entre 2.5 metros
vertical y 7.5 metros horizontal de la Zona 0
y Zona 1 (Clase I, División 1).
c) Operaciones de manufactura que manejan
gases inflamables.
d) Operaciones de manufactura que manejan
materiales reactivos con gran potencial de
generación de generación de calor, fuego o
explosión debido a la naturaleza inestable
de los reactivos.
e) Operaciones de manufactura que manejan
materiales pirotécnicos o pirofóricos.
3.2.9.1.3.4 El uso diario de ropa de trabajo con
protección contra quemaduras por flama, debe
ser establecido para todo el personal en áreas
u operaciones donde la evaluación del trabajo
indica riesgo de quemadura por flama.
3.2.9.1.3.5 El riesgo de quemadura por flama
en la industria resulta de las actividades que
implican la ignición de materiales inflamables o
de la formación de arco eléctrico. Estos fuegos
no son de gran duración, excediendo pocas
veces los 5 segundos. Esta característica los
distingue de otros riesgos de fuego. En
incidentes de quemadura por flama, la ropa que
no es adecuada puede encenderse y continuar
quemándose, lo que aumenta la severidad y
grado de la quemadura.
3.2.9.1.3.6 La ropa de protección contra flama
no remplaza las prácticas seguras de trabajo,
los procedimientos, los controles de ingeniería
u otros dispositivos de protección, pero si
establece la última barrera de protección al
trabajador.
3.2.9.1.3.7 La selección y uso de la ropa de
protección para las diferentes actividades, debe
ser basado en los análisis de riesgos del
trabajo y el buen juicio.
3.2.9.1.3.8 Se sugiere el uso de trajes
fabricados a partir de tejidos retardantes del
fuego para prendas de vestir internas y
externas. Estos deben asegurar la protección
contra quemaduras causadas por líquidos
inflamables o arco eléctrico. Para trabajos en
procesos de moldeo de plástico, se deben
revisar las características específicas de la
ropa, las cuales deben ser indicadas por el
fabricante para que por su diseño, se evite que
los materiales y la resina penetren con
facilidad.
3.2.10 Cabeza
3.2.10.1 Casco de seguridad
3.2.10.1.1 El casco de protección debe
utilizarse en áreas con peligro inminente de
lesión en la cabeza por impacto de objetos que
caen o que vuelan, por choque eléctrico y/o por
quemaduras.
3.2.10.1.2 Un sistema de protección para la
cabeza consta de dos partes esenciales:
a) Una cápsula o cubierta dura que desvía la
trayectoria de un proyectil y transfiere la
energía del impacto al sistema de
suspensión del sistema.
73PEMEX Exploración y Producción
© 2009 Todos los derechos reservados
b) Una suspensión semiplástica cuya función
principal es la de absorber la mayor parte
de la energía cinética derivada del impacto
del proyectil y la de soportar la capsula del
casco en forma confortable sobre la cabeza
del portador.
3.2.10.1.3 Todos los componentes del sistema
de protección deben ser examinados
visualmente todos los días para detectar
abolladuras, grietas o cualquier otro daño
debido a impacto, uso rudo, o a desgaste que
puede reducir el grado de protección original.
3.2.10.1.4 De acuerdo a la siguiente
clasificación, se debe hacer la selección
adecuada de los cascos de protección
requeridos para cada tipo de trabajo:
3.2.10.1.5 En general, los cascos clase A,
satisfacen el promedio de las necesidades
industriales; los cascos clase B se utilizan para
los trabajos eléctricos; y los cascos clase D son
diseñados para trabajos de contra incendio.
Los cascos clase C (aluminio por ejemplo) no
son recomendados debido a su alta
conductividad eléctrica y baja resistencia al
impacto y penetración por misiles.
3.2.10.1.6 El diseño, el material, y la ayuda de
la suspensión, es de gran importancia puesto
que es donde la mayor cantidad del impacto se
absorbe. Todos los cascos deben tener una
suspensión tipo corona, la cual debe estar a
una distancia mínima de 1-1/4 pulgadas y
máxima de 1-5/8 pulgadas de separación por
debajo de la capsula o cubierta dura del casco,
está a su vez debe ser ajustable para
proporcionar comodidad. Se prefieren las
correas de nylon tejidas ya que estas son
fuertes y durables y por su elasticidad y una
armadura controlables, mantienen sus
características constantes.
3.2.10.1.7 Se debe utilizar el barbiquejo para
mantener el casco sujeto cuando se ejecutan
trabajos en los cuales se tiene el riesgo de que
el casco caiga y pueda golpear al personal que
se encuentra en niveles más bajos y/o cuando
se tienen vientos que pueden desprender el
casco de su posición.
3.2.10.1.8 Para obtener la protección
apropiada, los cascos se deben usar en ángulo
recto en la cabeza, no en posición inclinada a
un lado ni hacia atrás. La suspensión del casco
se debe ajustar apenas firmemente para
mantenerlo en su posición y para una
utilización cómoda.
3.2.10.1.9 Un método común de limpieza y
esterilización se logra sumergiendo el casco en
agua caliente (aproximadamente 60°C),
conteniendo detergente, por lo menos un
minuto, enjuagando después en agua limpia.
Después de enjuagar, el casco se debe
examinar cuidadosamente para cualquier
muestra de daño.
3.2.10.1.10 Todos los componentes del casco
deber ser examinados visualmente en forma
diaria, para detectar abolladuras, grietas,
orificios, o cualquier otro daño debido a
impactos.
3.2.10.1.11 Los cascos no se deben colocar en
la ventana posterior de un automóvil puesto
que la luz del sol y el calor extremo pueden
afectar el grado de protección.
3.2.10.1.12 También, en el caso de paradas
repentinas, el casco puede convertirse en un
proyectil.
74PEMEX Exploración y Producción
© 2009 Todos los derechos reservados
3.2.10.1.13 El área adecuada para almacenar
el casco de protección, debe ser libre de
contaminación por sustancias químicas, polvos,
daño físico, temperaturas extremas, calor
radiante y toda aquella acción que lo pueda
deteriorar.
3.2.10.1.14 No se deben colocar objetos
extraños entre la suspensión del casco y la
capsula del mismo, tales como paquetes de
cigarrillos, libretas, u otros artículos
3.2.11 Criterios para seleccionar la clase
correcta de Equipo de Protección Personal
3.2.11.1 El grado necesario de protección que
debe proporcionar cada equipo, para cada caso
en particular.
3.2.11.2 Para averiguar el grado de protección,
en principio y previamente, deberán haberse
investigado, analizado la naturaleza y
trascendencia del riesgo del que se pretende
proteger, así como las recomendaciones que,
sobre el particular, señala la literatura
especializada. Posteriormente, deben
sostenerse entrevistas con los proveedores del
equipo seleccionado, interrogando lo
procedente y eligiendo aquel producto que más
se adapte a nuestras necesidades, más que a
nuestro presupuesto.
3.2.11.3 La indispensable comodidad que cada
equipo debe proporcionar al trabajador usuario.
3.2.11.4 Deben entenderse por: comodidad en
el uso del EPP, la facilidad con que el mismo
puede emplearse, con un mínimo de
interferencias en el desarrollo habitual de una
tarea y sin causar molestias, reales e
importantes, en el usuario.
3.2.12 Para asegurarse que el trabajador use
correcta y cotidianamente su EPP
3.2.12.1 Capacitación sobre riesgos, protección
contra los mismos y uso correcto del EPP. La
capacitación es indispensable para cualquier
actividad. Adquiere una particular relevancia,
pues de ella dependen el conocimiento que
sobre el trabajo y sus riesgos inherentes,
tengan los trabajadores; así como la
consecuente actitud que de tal conocimiento se
derive.
3.2.13 Dotación, mantenimiento y reemplazo
oportuno del EPP
3.2.13.1 La dotación del EPP al trabajador
usuario debe ser por escrito (vales), a titulo
permanente o por jornada de trabajo. En
ambos casos, debe vigilarse que el equipo sea
estrictamente personal, por cuestiones de
responsabilidad (cada usuario debe responder
por la tenencia y estado de su equipo), así
como de higiene.
3.2.14 Vigilancia y promoción del correcto uso
del EPP
3.2.14.1 El éxito o fracaso de la Vigilancia y
promoción del correcto uso del EPP depende,
en gran medida de la participación, indiferencia
o complacencia del supervisor y de los
trabajadores; Estos mantienen diariamente
contacto, lo que hace una condición valiosa
para labores de vigilancia y promoción
mediante el cumplimiento de los programas de
auditoría efectivas, cursos y / o platicas (estas
últimas informales o frecuentes).
4. DISPOSICIONES FINALES
4.1 Interpretación
Corresponderá a la Dirección Corporativa de
Operaciones por conducto de la Subdirección
de Disciplina Operativa Seguridad Salud y
Protección Ambiental, la interpretación para
efectos técnicos y administrativos de la
presente Guía Técnica recabando la previa
opinión de las partes involucradas en el
ejercicio de las disposiciones descritas en este
documento.
75PEMEX Exploración y Producción
© 2009 Todos los derechos reservados
4.2 Supervisión y control
La Subdirección de Disciplina Operativa,
Seguridad, Salud y Protección Ambiental, las
Auditorias de Seguridad Industrial y Protección
Ambiental y la Línea de Mando dentro de los
Centros de Trabajo e Instalaciones de
Petróleos Mexicanos en el ámbito de sus
respectivas competencias son las encargadas
de llevar el control y seguimiento de la
aplicación de la presente Guía Técnica para lo
cual efectuarán las revisiones que consideren
pertinentes.
5. DISPOSICIONES TRANSITORIAS
5.1 Entrada en vigor
La presente Guía entrará en vigor a partir de la
fecha de su autorización por parte del Director
Corporativo de Operaciones. A partir de la
fecha de emisión de esta Guía Técnica, se deja
sin efecto todas las disposiciones de carácter
interno que se relacionen con esta materia y se
opongan a la misma. Cualquier área
perteneciente a Petróleos Mexicanos usuaria
de este documento, puede proponer
modificaciones para actualizarlo, mismas que
deben ser enviadas oficialmente a la Gerencia
de Disciplina Operativa Seguridad Salud y
Protección Ambiental, para su análisis e
incorporación en caso de que procedan. Este
documento será revisado cada cinco años o
antes si las propuestas de modificación lo
ameritan.
6. ANEXOS
Anexo 1.- Definición de los Procesos de Alto
Riesgo y Bajo Riesgo
3.1 Procesos de Alto Riesgo
Es cualquier actividad de fabricación, manejo,
almacenamiento, o uso de sustancias
peligrosas que cuando se liberan o encienden,
pueden resultar en muerte o efectos
irreversibles a la salud humana, daño a la
propiedad o al ambiente en forma significativa,
o impactos fuera del sitio debidos a toxicidad
aguda, inflamabilidad, explosividad, corrosión,
inestabilidad térmica, calor latente, o
compresión. Las regulaciones locales podrían
agregar consideraciones adicionales para
procesos en esta categoría.
Como ejemplos de sustancias de riesgos
mayores se incluyen las siguientes cuando su
uso involucre un potencial razonable de que
causen cualquiera de los efectos mencionados
anteriormente:
Gases combustibles presurizados
Inflamables
Combustibles manejados en condiciones
por arriba de su punto de inflamación.
Explosivos
Polvos combustibles
Materiales de toxicidad aguda alta y aguda
moderada
Ácidos y bases fuertes
Presencia de Vapor > 300 psig (20 atm)
3.2 Procesos de Bajo Riesgo (PBR)
Un PBR es cualquier actividad que
exclusivamente produce, manipula, almacena o
usa sustancias con bajo potencial de muerte o
efectos irreversibles a la salud humana, daño a
la propiedad o al medio ambiente en forma
significativa, o impactos fuera del sitio debido a
toxicidad, asfixia, o peligros mecánicos
incluyendo energía almacenada.
Ejemplos de sustancias de riesgo menor:
Combustibles almacenados en condiciones
por debajo de su punto de inflamación.
Gases criogénicos inertes
Vapor < 70 psig (5 atm)
Gases combustibles < 1 psig (0.07 atm)
Materiales de toxicidad aguda baja
Toxinas crónicas
Ejemplos de PBR:
Fundición / extrusión
Operaciones de embalado / paletizado
Operaciones de transferencia asistidas con
gas comprimido
76PEMEX Exploración y Producción
© 2009 Todos los derechos reservados
Los procesos pueden clasificarse como PBR
cuando se manejan pequeñas cantidades de
sustancias peligrosas. La definición de
“pequeñas” está basada en el Análisis de
Consecuencia. Solo si su emisión y
subsiguiente exposición encaja con la
definición de PBR se consideraría a la
sustancia peligrosa como una cantidad
“pequeña”. Ejemplos podrían incluir los
siguientes:
Uso en exteriores de cilindros de 5-lb de
Cloro
Cilindros de propano de no más de 40 lb
Almacenaje en interiores de gases de
soldadura necesarios para un día de trabajo
típico
Áreas grises
Para aquellas operaciones que no cumplan
específicamente con las definiciones de PAR y
PBR, se realizará un Análisis de Consecuencia.
Se considerará también el tamaño de las líneas
y recipientes (incluyendo recipientes
conectados y próximos cercanos), contenido
total del sistema, naturaleza del material, y
ubicación y complejidad del sistema, pero
ignorando los procedimientos de inspección,
pruebas y mantenimiento, interlocks de
seguridad, y otras medidas de control de
riesgos activas. Se deben considerar las
medidas de control pasivas tales como diques,
muros resistentes a detonaciones, áreas de
amortiguamiento, y discos de ruptura que no
requieren intervención humana o fuente de
energía eléctrica.
Los resultados del Análisis de Consecuencia
serán usados por el Liderazgo para clasificar
finalmente al proceso. Todo este proceso,
incluyendo las conclusiones, será documentado
y mantenido en archivo hasta que sea
reemplazado.
77PEMEX Exploración y Producción
© 2009 Todos los derechos reservados
La aplicación del procedimiento de la selección, uso y manejo del
equipo de protección personal permitirá realizar la mejor selección del
equipo, y con esto prevenir y/o mitigar las lesiones por enfermedades y
accidentes que pudieran alterar la salud de los trabajadores en el
desempeño de cualquier actividad laboral y en cualquier Centro de
Trabajo de PEP.
78PEMEX Exploración y Producción
© 2009 Todos los derechos reservados
Índice de Unidad
6.1 Objetivo de
Aprendizaje
6.2 Desarrollo del
Procedimiento
6.3 Conclusión
Los participantes revisarán y comprenderán el procedimiento
de prevención de caídas en los Centros de Trabajo.
Introducción
El procedimiento de prevención de caídas proporciona de
forma sencilla y accesible, los criterios generales de seguridad
que deben ser considerados como mínimo cuando se tenga el
riesgo de caídas en los Centro de Trabajo a fin de evitar
incidentes y lesiones al personal e instalaciones durante la
ejecución de las actividades.
El responsable o supervisor del trabajo en alturas, debe
asegurarse que todo el personal que intervenga en el trabajo
se encuentre capacitado y apto física y mentalmente para
desarrollar la actividad.
La caída en trabajos en altura se puede prevenir por medio de
un sistema de protección contra caídas. La particularidad de
este sistema es que permitir al trabajador moverse con facilidad
en altura, ponerse en una posición donde una caída podrá
ocurrir y en donde le quedas las manos libres.
79PEMEX Exploración y Producción
© 2009 Todos los derechos reservados
El sistemas tienen tres componentes: un arnés
de cuerpo entero, tipo paracaídas (para
protección de caída) o cinturones de seguridad
(para posicionamiento), Línea aérea de
seguridad, que conecta entre el arnés y un
punto de anclaje o conector de anclaje. El
medio de conexión puede consistir en una
Línea aérea de seguridad o amortiguador
decaída (Línea de vida, Línea de vida auto-
retráctil o una combinación aprobadas de
estos).
El trabajo en altura es considerado en
actividades que se ejecute amas de 1.80 m de
altura, midiéndose esta desde la superficie del
piso. Cuando el piso lo constituya una
plataforma, dicha distancia se contará a partir
de la misma, siempre y cuando tenga
barandales adecuados u otro medio tal que el
trabajador no tenga riesgo de caer fuera.
El procedimiento describe los aspectos de
seguridad, salud y protección ambiental a
consideraren los trabajos que implique trabajos
en altura, antes, durante y después de las
labores específicas.
80PEMEX Exploración y Producción
© 2009 Todos los derechos reservados
El desarrollo del procedimiento comprende el contenido del procedimiento.
Titulo: “PROCEDIMIENTO DE PREVENCIÓN DE CAÍDAS”.
Clave: 800-16000-DCO-GT-066-08
Emisión: 8/04/2008
Revisión 0.1.
81PEMEX Exploración y Producción
© 2009 Todos los derechos reservados
0. INTRODUCCIÓN
Las caídas de los trabajadores en la industria
petrolera, es una de las causas de accidentes
que originan lesiones graves o fatales del
personal.
Existen en el mercado diferentes equipos de
protección personal y sistemas de prevención
de caídas, sin embargo es importante recalcar
que este debe ser el último recurso que se
debe utilizar cuando se han realizado todos los
esfuerzos para eliminar los riesgos de caídas
del personal.
Por ello es de suma importancia recalcar que
los Centros de Trabajo deben llevar a cabo
planes y programas para la identificación de
riesgos de caídas del personal y emprender
acciones a fin de eliminarlos hasta donde sea
posible por medio de la aplicación de la
reingeniería. Esto es trabajar más sobre la
prevención.
Es por ello que tiene la imperante necesidad de
desarrollar documentos normativos que nos
permitan planear de una manera más eficiente
las actividades consideradas como peligrosas,
así como establecer cada vez mejores
programas y acciones para la prevención de
incidentes.
Por otro lado es fundamental llevar a cabo
programas de capacitación de los trabajadores
en el uso seguro y correcto y las limitaciones
del equipo personal de protección contra
caídas, incluyendo los cinturones de seguridad,
los arneses, eslingas, y cuerdas salvavidas.
Para tal efecto esta guía técnica establece los
criterios que en todas las instalaciones de
Petróleos Mexicanos y Organismos
Subsidiarios deben aplicarse de manera
consistente.
1. NORMATIVIDAD APLICABLE
Norma Oficial Mexicana NOM-002-STPS-
2000: Condiciones de Seguridad,
prevención, protección y combate de
incendios en los Centros de Trabajo.
Norma Oficial Mexicana NOM-009-STPS-
1999 “Equipo suspendido de acceso-
Instalación, operación y mantenimiento-
Condiciones de seguridad”.
Norma Oficial Mexicana NOM-028-STPS -
2004, Organización del trabajo-Seguridad
en los procesos de sustancias químicas.
Norma Oficial Mexicana NOM-025-STPS -
2004.- Condiciones de Iluminación en los
Centros de Trabajo.
Reglamento de Seguridad e Higiene de
Petróleos Mexicanos y Organismos
Subsidiarios, 2007.
NRF-024-PEMEX-2001-Requisitos mínimos
para cinturones, bandolas, arneses, líneas
de sujeción y líneas de vida.
2. DISPOSICIONES GENERALES
2.1 Objeto
Establecer las disposiciones necesarias para
definir los planes, programas de trabajo y
procedimientos que en los Centros de Trabajo,
deben desarrollarse y ponerse en práctica para
la prevención de caídas del personal en las
instalaciones de Petróleos Mexicanos y
Organismos Subsidiarios.
2.2 Ámbito de Aplicación
La presente guía es de observancia obligatoria
para todo el personal de Petróleos Mexicanos y
Organismos Subsidiarios y contratistas y
aplicable en todas las instalaciones de los
Centros de Trabajo de Petróleos Mexicanos y
Organismos Subsidiarios, durante las
actividades relacionadas con la operación,
mantenimiento e inspección, así como durante
el desarrollo de actividades rutinarias y no
rutinarias que se efectúen en; talleres, oficinas,
laboratorios entre otros, y en donde esté
expuesto el trabajador a riesgo de sufrir una
caída ya sea al mismo nivel o bien a diferente
nivel.
82PEMEX Exploración y Producción
© 2009 Todos los derechos reservados
2.3 Medidas Generales de SSPA
2.3.1 Los CT deben desarrollar los análisis de
riesgos de las instalaciones mismos que
además de identificar riesgos en el proceso nos
permitan identificar los riesgos por caídas del
personal tanto al mismo nivel como a diferente
nivel, durante la ejecución de las actividades
relacionadas con la operación, el
mantenimiento la inspección de las
instalaciones, así como durante el desarrollo de
actividades rutinarias y no rutinarias que se
efectúen en; talleres, oficinas, laboratorios
entre otros.
Como resultado de estos análisis de riesgos
deben establecerse medidas darles
seguimiento hasta su atención para eliminar
dichos riesgos y en donde no sea posible,
deben desarrollarme mecanismos para la
prevención de caídas del personal.
2.3.2 Se deben de establecer planes y
programas para la implementación de
campañas de orden y limpieza en las
instalaciones a fin de evitar; derrames de
hidrocarburos en el piso, fugas de agua de la
red contraincendio que puedan dar origen a
formar superficies resbaladizas, dejar objetos
en el piso que puedan dar origen a resbalones
o tropezones del personal.
2.3.3 Cada vez que sean retiradas
temporalmente rejillas Irving de plataformas por
motivos de mantenimiento y/o administraciones
al cambio, se deben colocar señalamientos y
delimitar el área aplicando los criterios
establecidos en la guía técnica relativa a la
“delimitación de áreas de riesgos (barricadas)”,
para la prevención de lesiones del personal por
caídas.
2.3.4 Cada vez que se retiren bombas
verticales, tapas de registros de drenajes, para
efectos de mantenimiento, así mismo cada vez
que se realicen excavaciones, se deben
colocar señalamientos y delimitar el área,
aplicando los criterios establecidos en la guía
técnica relativa a la “delimitación de áreas de
riesgos (barricadas)”, para la prevención de
lesiones del personal por caídas.
2.3.5 Los CT deben desarrollar planes y
programas a fin de lograr la concientización del
personal sobre su participación en la
prevención de caídas y en el uso apropiado del
equipo de protección personal.
2.3.6 Todo trabajo en altura debe de
considerarse como potencialmente peligroso y
contar con un permiso para riesgo específico,
solicitud de trabajo o documento equivalente,
que obligue a realizar el análisis de seguridad
en el trabajo y establecer las medidas
preventivas de seguridad requeridas.
2.3.7 Todo trabajo de altura debe considerarse
como trabajo potencialmente peligroso y como
tal, debe autorizarse su ejecución elaborando el
Permiso de Trabajo correspondiente, solicitud
de trabajo o documento equivalente que
obligue al análisis del riesgo.
2.3.8 En los trabajos de altura siempre debe
usarse cinturón de seguridad o arnés con cable
de vida, adecuado al trabajo a ejecutar.
2.3.9 En aquellos trabajos que sean llevados a
cabo en alturas sobre el piso, fuera de las
plataformas y que por su naturaleza requieran
de la instalación de andamios, estos deberán
contar con barandal de protección resistente
para impedir la caída de alguien que se
recargue en él. Estos andamios deberán ser
calculados para soportar 2 a 5 veces la máxima
carga a que sean sometidos.
Deben contar con una cenefa protectora, que
evite la caída de herramientas o piezas y con
dos accesos para casos de emergencia.
2.3.10 Antes de iniciar un trabajo en altura, es
responsabilidad del personal que realizará el
trabajo, revisar que el equipo y/o dispositivo de
seguridad por utilizar, sea el apropiado para el
trabajo que se va a realizar y que se encuentre
en condiciones adecuadas de seguridad,
mediante una inspección visual. El equipo y/o
dispositivo no debe usarse si tiene algún
defecto.
83PEMEX Exploración y Producción
© 2009 Todos los derechos reservados
2.3.11 Los responsables del suministro de los
equipos de seguridad para trabajo de altura y
trabajadores, deben verificar que éstos se
encuentren en buenas condiciones de uso, a fin
de que ofrezcan la debida protección al
ejecutar un trabajo.
2.3.12 Todo trabajador que labore sobre
Equipos y/o Dispositivos de Seguridad para
altura (andamios y/o plataformas), debe usar su
Equipo de Protección Personal básico y su
Equipo de Seguridad para Trabajos en Altura
(arneses, cinturones, líneas de vida,
dispositivos de desaceleración), de acuerdo a
los riesgos detectados.
2.3.13 La selección y aplicación de los
procedimientos críticos para trabajos en altura,
debe hacerse de acuerdo a las condiciones
particulares de cada caso, tomando como base
un análisis del riesgo que efectuará el personal
técnico del área donde se realizará el trabajo.
2.3.14 Queda prohibido el uso de objetos
inestables como tambores, cajas, ladrillos o
bloques de concreto como soportes de
andamios y/o como dispositivos para trabajos
en altura.
2.3.15 No deben realizarse trabajos en altura
durante tormentas o vientos fuertes.
2.3.16 Las áreas donde se realicen trabajos en
altura, deben estar perfectamente delimitados
con cintas, barricadas y señalizados de
acuerdo a la normatividad vigente para prevenir
la intrusión de personal externo a la actividad,
que ponga en riesgo su integridad física.
2.3.17 Es obligación del personal que tiene
bajo su resguardo Equipo de Seguridad para
trabajos en altura (arneses, cinturones, líneas
de vida, dispositivos de desaceleración),
mantenerlo y probarlo para garantizar las
condiciones de operación segura de acuerdo
con los procedimientos o instrucciones de
mantenimiento y pruebas del fabricante.
2.3.18 No se debe utilizar el Equipo de
Seguridad para Trabajos en Altura, que haya
sido reparado, alterado o después de haber
estado involucrado en una caída, retirándolo de
servicio y reponiéndolo en el inventario del
Centro de Trabajo.
2.3.19 Los ayudantes de perforación "chango"
rotaria o cualquier otro personal que tenga que
realizar trabajos en altura, tienen la obligación
de usar en todo momento los dispositivos de
seguridad para trabajos en altura y revisar que
se encuentren en condiciones de uso.
2.3.20 Los perforadores y ayudantes de
perforador rotaria deben vigilar que cuando se
trabaje en altura, el "chango" o cualquier otro
personal que tenga que hacerlo, usen
invariablemente arnés tipo paracaídas y equipo
para trabajos en altura con cable alterno (de
vida) cuando tengan que desplazarse en lo alto
de la torre.
2.3.21 Debe utilizarse arnés con suspensión en
trabajos de altura cuando sea necesario
sostener o soportar al operario colgando,
mientras efectúa dicha labor (guindolas).
También se utilizarán para rescate,
especialmente de personas inconscientes. No
son para caída libre.
2.3.22 Deben utilizarse cinturones de seguridad
y bandolas para trabajos en líneas eléctricas de
transmisión (Iinieros y montadores), y otros
trabajos eléctricos, para prevenir caídas libres.
2.3.23 Cuando se utilicen guindolas
suspendidas deben probarse, bajándolas hasta
aproximadamente 50 cm., sobre el piso y
cargándolas con 4 veces el peso que va a
soportar.
2.3.24 Si por la naturaleza de la actividad se
necesita realizar trabajos a diferentes niveles
simultáneamente, es necesario instalar un
techo de protección para evitar el riesgo de que
los trabajadores que laboren en las partes
bajas puedan ser alcanzados por objetos que
caigan.
84PEMEX Exploración y Producción
© 2009 Todos los derechos reservados
2.3.25 Todo personal que ejecute labores de
altura fuera de pasillos o plataformas, está
obligado a usar el cinturón con arnés y cable de
vida de seguridad.
2.3.26 Todo personal que ejecute labores de
altura, está obligado a usar el equipo de
protección personal específico para prevención
de caídas. El equipo deberá estar certificado de
acuerdo a la normatividad vigente conforme a
la naturaleza de sus labores y al lugar en que
éstas se desarrollen.
2.3.27 Todos los trabajadores tienen la
obligación de conocer, y hacer cumplir, los
procedimientos e instrucciones para trabajos en
altura que el patrón establezca en sus Centros
de Trabajo. Para ello, el patrón tiene la
obligación de capacitarlos y los trabajadores de
participar en los programas y cursos que se
desarrollen para el efecto.
2.3.28 Los trabajadores, deben utilizar
escaleras, andamios, guindolas y otros
dispositivos para trabajos en altura, autorizados
en el Centro de Trabajo. El encargado del
trabajo y el personal que va a realizar la
actividad tienen la obligación de cerciorarse
personalmente de que se encuentren en
buenas condiciones de seguridad y de
someterlos a las pruebas, de acuerdo a los
procedimientos establecidos para tal fin.
2.3.29 Es obligatorio delimitar el área en la cual
se está realizando trabajos en altura, a fin de
evitar el tránsito o realizar otras labores debajo
de aquellas. Para ello, los trabajadores, deben
cumplir con los procedimientos o instructivos
que se establezcan para el efecto.
2.3.30 Los CT deben desarrollar programas de
capacitación sobre el EPP para la prevención
de caídas, a fin de todo aquel personal que
esté expuesto a caídas a diferente nivel este
debidamente entrenado sobre el uso correcto
del equipo y sus limitaciones.
2.3.31 Todas las extensiones eléctricas que se
usen de forma temporal y que necesariamente
tengan que ir sobre el piso en las oficinas,
auditorios, salas de juntas entre otras, deben
fijarse con cinta adhesiva al piso.
2.3.32 Es obligación de todos los trabajadores
que realizan trabajos en altura, disponer con
seguridad de las herramientas, implementos,
utensilios, equipos, instrumentos, entre otros, a
fin de evitar su caída, conforme a los
procedimientos o instructivos que se
establezcan para desempeñar tales labores
con seguridad.
2.3.33 Los trabajadores que utilicen escaleras
de mano en sus labores, deben verificar previo
a su uso, las medidas de seguridad
establecidas para cada uno de los tipos de
escaleras a utilizar conforme a los
procedimientos o instructivos que se
establezcan en sus Centros de Trabajo; así
como verificar las condiciones de uso de la(s)
escalera(s).
2.3.34 Los trabajadores deben utilizar el arnés
para trabajos en altura, cuando se estime una
posible caída libre mayor de 0.5 m y menor de
1.8 m.
2.3.35 Cuando la caída libre pueda ser mayor
de 1.8 m, pero sin exceder 4.0 m, los
cinturones de seguridad deben usarse con un
amortiguador de choque conectado a la línea
de sujeción.
2.3.36 No se debe utilizar el Equipo de
Seguridad para Trabajos en Altura, que haya
sido reparado, alterado o después de haber
estado involucrado en una caída, retirándolo de
servicio y reponiéndolo en el inventario del
Centro de Trabajo.
2.3.37 Queda prohibido el uso de sillas,
gavetas, cajas, cajones, tambores o cualquier
otro implemento provisional o no, en lugar de
escaleras para realizar trabajos en altura.
2.3.38 Las escaleras de mano y dispositivos de
trabajo en altura deben ser probados e
inspeccionados de acuerdo a los
procedimientos establecidos y con la
periodicidad especificada en los programas
85PEMEX Exploración y Producción
© 2009 Todos los derechos reservados
anuales que para tal fin se tengan en cada
taller o área donde existan inventarios de éstos.
2.3.39 Si por la naturaleza de la actividad se
necesita realizar trabajos a diferentes niveles
simultáneamente, es necesario instalar un
techo de protección para los trabajadores que
laboren en las áreas bajas para evitar el riesgo
de que puedan ser alcanzados por objetos que
caigan.
2.4 Definiciones
2.4.1 Arnés de seguridad; arnés de seguridad:
equipo de protección personal para la
prevención de caídas de altura, compuesto de
tirantes y correas que sostienen los muslos y
glúteos.
2.4.2 Equipo de protección personal (EPP);
Conjunto de elementos y dispositivos de uso
personal, diseñados específicamente para
proteger al trabajador contra accidentes y
enfermedades que pudieran ser causados con
motivo de sus actividades de trabajo. En caso
de que en el análisis de riesgo se establezca la
necesidad de utilizar ropa de trabajo con
características específicas, ésta será
considerada equipo de protección personal.
2.4.3 Equipo suspendido de acceso;
Comprende las máquinas de acceso para el
mantenimiento de edificios, y los equipos
suspendidos de un edificio o estructura para
efectuar tareas específicas en altura, como
silletas, plataformas o andamios, jaulas
individuales, y otros similares.
2.4.4 línea de vida; Cable que une al arnés de
seguridad con un punto fijo situado por encima
del equipo suspendido de acceso.
2.4.5 Trabajos en altura; Se considera trabajo
en altura, todos los trabajos de operación,
servicio y/o mantenimiento que se realicen a
una altura de 1.8 metros o más a partir del nivel
de piso, midiéndose ésta a partir del nivel de
piso terminado. Cuando el piso lo constituya
una plataforma, dicha distancia se contará a
partir de la misma, siempre y cuando tenga
barandales adecuados u otro medio de
protección para que el trabajador no tenga
riesgos de caer fuera.
2.5 Abreviaturas
EPP Equipo de Protección Personal
CT Centro de Trabajo
PDT Permiso de Trabajo
3. DISPOSICIONES ESPECÍFICAS
3.1 Responsabilidades
3.1.1 De la Dirección Corporativa de
Operaciones, a través de la Subdirección de
Disciplina Operativa, Seguridad, Salud y
Protección Ambiental
3.1.1.1 Elaborar, dar seguimiento y verificar el
cumplimiento de esta guía.
3.1.1.2 Verificar que las Subdirecciones o
Gerencias de Auditoria en Seguridad Industrial
y Protección Ambiental de los Organismos
Subsidiarios, cumplan con sus Programas de
Auditorias a este elemento.
3.1.2 De los Subdirectores Operativos de los
Organismos Subsidiarios
3.1.2.1 Formalizar la integración de un Equipo
de liderazgo que incluya el nombramiento de
un líder que le de seguimiento en los Centros
de Trabajo. Este equipo coordinara la
elaboración del procedimiento genérico, el cual
debe cumplir con los preceptos de esta guía.
3.1.2.2 Establecer las estrategias y
procedimientos para la aplicación de la
presente guía en las operaciones que se
encuentren bajo su control.
3.1.2.3 Autorizar y verificar el cumplimiento de
los planes elaborados para dar cumplimiento a
esta guía.
3.1.2.4 Proporcionar los medios para la
ejecución de los planes de acción, derivados de
los aspectos considerados en esta Guía.
86PEMEX Exploración y Producción
© 2009 Todos los derechos reservados
3.1.3 De los Subdirectores y Gerentes de
Auditoria en Seguridad Industrial y Protección
Ambiental de los Organismos Subsidiarios
3.1.3.1 Desarrollar programas para Auditar a
los Centros de Trabajo, conforme a sus
procedimientos de auditorías la aplicación de
los aspectos considerados en esta guía.
3.1.3.2 Presentar a la Dirección General del
Organismo el análisis de los resultados
obtenidos en el proceso de auditorías sobre la
aplicación de los planes y programas que los
CT’s apliquen sobre la prevención de caídas.
3.1.4 De la Máxima Autoridad del Centro de
Trabajo
3.1.4.1 Instruir para que se elabore el
procedimiento específico para prevenir caídas
del personal en el centro de trabajo.
3.1.4.2 Pedir rendición de cuentas del
cumplimiento de lo establecido en esta guía.
3.1.4.3 Hacer análisis críticos de la aplicación y
efectividad de esta guía.
3.1.4.4 Comunicar a las empresas contratistas
el procedimiento para prevenir riesgos de
caídas del personal en el centro de trabajo.
3.1.4.5 Periódicamente, analizar los resultados
de cumplimiento en función de los indicadores
establecidos apoyando planes de trabajo para
la corrección de desviaciones que sean
detectadas durante las auditorías internas, que
se realicen en el CT, incluyendo el diseño de
medidas sistémicas.
3.1.4.6 Instruir para que se Audite en sitio la
aplicación de la presente guía, para demostrar
compromiso visible, dar ejemplo a la
organización y fijar el estándar de expectativas.
3.1.4.7 Asignar los recursos e infraestructura
necesaria para que se aplique adecuadamente
lo establecido en esta guía.
3.1.4.8 Proporcionar la capacitación y
entrenamiento del personal en materia de
prevención de caídas y sobre el uso del EPP
para protección de caídas.
3.1.5 Del responsable operativo de la
instalación
3.1.5.1 Participar activamente en los planes y
programas que se implemente sobre la
prevención de caídas.
3.1.5.2 Supervisar la aplicación de los aspectos
considerados en esta guía así como de los
procedimientos e instrucciones de trabajo
realitos a la prevención de caídas durante la
realización de las actividades rutinarias, así
como de las de mantenimiento.
3.1.6 Del Responsable de la Función de SSPA
3.1.6.1 Auditar periódicamente la aplicación del
Procedimiento específico del CT relativo a la
prevención de caídas, así como de trabajos en
altura en el centro de trabajo.
3.1.6.2 Elaborar programas para la
capacitación del personal con relación al uso
adecuado de los equipos y sistemas para la
protección de caídas.
3.1.7 Del responsable de la función de
Mantenimiento
3.1.7.1 Proporcionar el apoyo requerido a las
áreas que así lo soliciten, para cumplir con los
planes y programas que en el CT, se
implementen sobre la prevención de caídas y
trabajos en altura.
3.1.7.2 Supervisar al personal bajo su mando
para que realice sus actividades conforme a lo
establecido en la presente guía.
3.1.7.3 Supervisar el armado adecuado de los
andamios que sea utilizados en los trabajos en
altura.
87PEMEX Exploración y Producción
© 2009 Todos los derechos reservados
3.2 Desarrollo.
3.2.1 Identificación de Riesgos; Se debe
efectuar como parte de la planeación de los
trabajos, la realización de los análisis de
riesgos para identificar aquellos que puedan
dar origen a lesiones de los trabajadores por
caída y establecer las medidas que sean
necesarias implementar para la prevención de
accidentes.
3.2.1.1 Riesgos de caída al mismo nivel, sin ser
limitativos se deben considerar como mínimo
los siguientes:
3.2.1.1.1 Suelos irregulares
3.2.1.1.2 Obstáculos en los pasos o accesos
del personal
3.2.1.1.3 Falta de orden y limpieza
3.2.1.1.4 Suelos sucios o resbaladizos
3.2.1.1.5 Tapas faltantes en registros de
drenajes
3.2.1.1.6 Presencia de huecos, socavaciones,
pozos en el piso.
3.2.1.1.7 Falta de señalamientos y delimitación
de áreas donde se realizan excavaciones.
3.2.1.2 Riesgos de caída a diferente nivel:
3.2.1.2.1 Al usar escaleras
3.2.1.2.2 En el interior de espacios confinados
con altura superior a 1.8 m
3.2.1.2.3 Zonas de trabajo elevadas
3.2.1.2.4 En techos donde en determinado
momento exista el riesgo de no soportar el
peso del trabajador.
3.2.1.2.5 Por presencia de Huecos o aberturas
plataformas (por ej.: fosos, accesos a sótanos,
huecos de escalera, etc.)
3.2.1.2.6 Por falta de plataformas para
manipular válvulas
3.2.1.2.7 Por falta de barandales
3.2.2 Los CT’s deben desarrollar
procedimientos específicos para la realización
de trabajos en altura que contemplen al menos
los siguientes aspectos:
3.2.2.1 Planeación de los trabajos en altura
3.2.2.2 Medidas de seguridad durante la
ejecución de los trabajos en altura.
3.2.2.3 Capacitación del personal que realiza
trabajos en altura
3.2.2.4 Selección del EPP
3.2.2.5 Equipos suspendidos de acceso
3.2.2.6 Responsabilidades
3.2.3 Los CT’s deben desarrollar Procedimiento
específico para el armado de andamios que
contemple al menos los siguientes aspectos:
3.2.3.1 Tipos de andamios aceptables
3.2.3.2 Elementos de seguridad básicos que
deben tener los andamios
3.2.3.3 Aspectos básicos de seguridad que
deben considerarse para armar los andamios
3.2.3.4 Secuencia de armado y desarmado de
andamio
3.2.3.5 Medidas preventivas durante el armado
y desarmado de andamios
3.2.3.6 Responsable de verificar el correcto
andamio de los andamios antes de autorizar los
trabajos en altura.
3.2.4 Cultura de la prevención de caídas al
mismo nivel
88PEMEX Exploración y Producción
© 2009 Todos los derechos reservados
3.2.4.1 Se deben promover campañas en los
Centros de Trabajo a fin de fomentar la cultura
de los trabajadores orientada a la prevención
de caídas al mismo nivel, sin ser limitativos
tales como:
3.2.4.1.1 Reporte de derrames de
hidrocarburos en el piso.
3.2.4.1.2 Reporte de fugas en la red contra
incendio que con el tiempo formen condiciones
inseguras
3.2.4.1.3 Recorridos programados a las
instalaciones para identificar y eliminar
condiciones inseguras a nivel de piso.
3.2.4.1.4 Orden y limpieza en las instalaciones
3.2.4.1.5 Promover campañas sobre el uso de
pasamanos
3.2.4.1.6 Realizar frecuentemente auditorias
efectivas para verificar si el EPP y sistemas de
protección de caídas es usado
consistentemente por el personal que realiza
trabajos en altura.
3.2.5 Programa de inspección y pruebas, de los
equipos y sistemas de protección de caídas
3.2.5.1 Los CT’s deben contar con programas
de inspección y pruebas de los EPP y sistemas
de protección de caídas que se tengan
destinados para tal fin.
3.2.6 Auditorias
3.2.6.1 Se deben realizar auditorías por
especialistas en la materia con el fin de medir
el desempeño de los aspectos señalados en
esta guía, con un enfoque sin ser limitativo a
identificar:
3.2.6.1.1 Que se aplica de manera consistente
los aspectos señalados en esta guía.
3.2.6.1.2 Que se cumplen los programas de
inspección y pruebas de los equipos y sistemas
de protección de caídas.
3.2.6.1.3 Que el personal que utiliza los
equipos y sistemas para la protección de
caídas ha recibido la capacitación.
3.2.6.1.4 Que el personal usa consistentemente
el EPP y sistemas para la Protección de caídas
durante la realización de los trabajos.
3.2.6.1.5 Que se tienen implementadas
políticas apropiadas para la prevención de
caídas en las diferentes instalaciones del CT.
3.2.7 Indicadores
3.2.7.1 Se deben establecer indicadores para
realizar el análisis de tendencias tales como:
3.2.7.1.1 % de incidentes relacionados con
caídas, conforme este porcentaje sea menor
esto nos indicará que las acciones que se
están implementando en la prevención de
caídas del personal, está dando resultados
favorables.
4. DISPOSICIONES FINALES
4.1 Interpretación
4.1.1 Corresponderá a la Dirección Corporativa
de Operaciones por conducto de la
Subdirección de DO SSPA, la interpretación
para efectos técnicos y administrativos de la
presente Guía Técnica recabando la previa
opinión de las partes involucradas en el
ejercicio de las disposiciones descritas en este
documento.
4.2 Supervisión y control
4.2.1 La Subdirección de Disciplina Operativa,
Seguridad, Salud y Protección Ambiental, las
Auditorias de Seguridad Industrial y Protección
Ambiental y la Línea de Mando dentro de los
Centros de Trabajo e Instalaciones de
Petróleos Mexicanos en el ámbito de sus
respectivas competencias son las encargadas
de llevar el control y seguimiento de la
aplicación de la presente Guía Técnica para lo
cual efectuarán las revisiones que consideren
pertinentes.
89PEMEX Exploración y Producción
© 2009 Todos los derechos reservados
5. DISPOSICIONES TRANSITORIAS
5.1 Entrada en vigor
5.1.1 La presente Guía entrará en vigor a partir
de la fecha de su autorización por parte del
Director Corporativo de Operaciones. A partir
de la fecha de emisión de esta Guía Técnica,
se deja sin efecto todas las disposiciones de
carácter interno que se relacionen con esta
materia y se opongan a la misma.
5.1.2 Cualquier área perteneciente a Petróleos
Mexicanos usuaria de este documento, puede
proponer modificaciones para actualizarlo,
mismas que deben ser enviadas oficialmente a
la Subdirección de Disciplina Operativa,
Seguridad Salud y Protección Ambiental, para
su análisis e incorporación en caso de que
procedan. Este documento será revisado cada
cinco años o antes si las propuestas de
modificación lo ameritan.
6. ANEXOS
No aplica
90PEMEX Exploración y Producción
© 2009 Todos los derechos reservados
La utilización del procedimiento de prevención de caídas en los Centros
de Trabajo minimizará los posibles riesgos de caídas en los trabajos en
altura y permitirán su realización de forma segura y eficiente evitando
daños al personal, instalaciones, equipos y medio ambiente.
91PEMEX Exploración y Producción
© 2009 Todos los derechos reservados
Índice de Unidad
7.1 Objetivo de
Aprendizaje
7.2 Desarrollo del
Procedimiento
7.3 Conclusión
Los participantes revisarán y entenderán el procedimiento de
seguridad eléctrica en los Centros de Trabajo.
Introducción
El procedimiento de seguridad eléctrica proporciona de forma
sencilla y accesible, los criterios generales de seguridad que
deben ser considerados como mínimo para realizar trabajos
eléctricos en los Centro de Proceso con el fin de prevenir
incidentes y lesiones al personal durante la ejecución de sus
actividades.
El responsable o supervisor del trabajo de instalación, reparación,
modificación, mantenimiento o construcción, que implique trabajos
eléctricos, debe asegurarse que todo el personal que intervenga
se encuentre capacitado y apto física y mentalmente para
desarrollar el trabajo.
En las actividades que se realizan en los sistemas eléctricos se
generan riesgos que ponen en peligro al personal de los Centros
de Trabajo sobre todo cuando se realizan trabajos eléctricos en
transformadores, subestaciones, circuitos, líneas de transmisión,
interruptores, cables, registros, ductos eléctricos y cuchillas. Por lo
que se deben de tomar todas las medidas para prevenir un
incidente.
El procedimiento describe los aspectos de seguridad, salud y
protección ambiental a considerar en los trabajos eléctricos, antes,
durante y después de las labores específicas.
92PEMEX Exploración y Producción
© 2009 Todos los derechos reservados
El desarrollo del procedimiento comprende el contenido del procedimiento.
Titulo: “PROCEDIMIENTO PARA LA SEGURIDAD ELÉCTRICA”.
Clave: 800-16000-DCO-GT-071-08.
Emisión: 8/04/2008
Revisión 0.1.
93PEMEX Exploración y Producción
© 2009 Todos los derechos reservados
0. INTRODUCCIÓN
Las investigaciones de los diversos Incidentes
Potenciales y Accidentes Personales que han
ocurrido a los largo de la historia de Petróleos
Mexicanos, durante la ejecución de actividades
relacionadas con la Seguridad Eléctrica, nos
han dejado como lecciones aprendidas la
imperante necesidad de desarrollar
documentos normativos que regulen y nos
permitan planear adecuadamente las
actividades identificando los riesgos inherentes
durante su ejecución , estableciendo medidas
de control que nos permitan prevenir en todo
momento incidentes y accidentes personales.
Es por ello que esta guía establece los criterios
que en todos los Organismos Subsidiarios
deben tomarse en cuenta para el desarrollo
seguro de este tipo de actividades riesgosas.
1. NORMATIVIDAD APLICABLE
Norma Oficial Mexicana NOM-028-STPS-
2004.- Organización del Trabajo-Seguridad
en los Procesos de sustancias químicas.
Reglamento Federal de Seguridad, Higiene
y Medio Ambiente de Trabajo, Enero de
1997.
Reglamento de Seguridad e Higiene de
Petróleos Mexicanos y Organismos
Subsidiarios.
2. DISPOSICIONES GENERALES
2.1 Objeto
Establecer las disposiciones básicas para
desarrollar un programa de Seguridad Eléctrica
(SE), que permita trabajar proactivamente, de
manera tal que se establezca el compromiso de
las personas, con la finalidad de reducir las
desviaciones y evitar incidentes y accidentes
que involucren aspectos eléctricos.
2.2 Ámbito de Aplicación
Esta Guía es de aplicación general a todas las
áreas y Centros de Trabajo de Petróleos
Mexicanos y Organismos Subsidiarios, así
como también al personal propio o empresas
contratistas que requieran realizar cualquier
actividad, trabajo o inspección que demanden
entrar en contacto con Energía Eléctrica.
Los requisitos generales de un programa de
Seguridad Eléctrica se aplican a todos los
equipos, instalaciones y demás componentes
en cuyo funcionamiento este presente la
energía eléctrica.
2.3 Definiciones.
CT Centro de Trabajo
ELSSPA Equipo de Liderazgo SSPA
EPP Equipo de Protección Personal
SSPA Seguridad, Salud Ocupacional y
Protección Ambiental
SE Seguridad Eléctrica
3. DISPOSICIONES ESPECÍFICAS
3.1 Responsabilidades.
3.1.1 Director Corporativo de Operaciones,
Director Corporativo de Administración y los
Directores de Organismos Subsidiarios
3.1.1.1 Establecer las directrices para poner en
práctica esta Guía.
3.1.2 De las Subdirecciones y Gerencias de
Auditoria en Seguridad Industrial y Protección
Ambiental de los Organismos (SASIPA)
3.1.2.1 Realizar auditorías corporativas a fin de
evaluar la aplicación de esta Guía y establecer
medidas de control y seguimiento derivados de
los resultados encontrados.
3.1.3 Máxima Autoridad de Centro de Trabajo
3.1.3.1 Autorizar la capacitación requerida para
el personal de mantenimiento que realiza
trabajos relacionados con la Energía Eléctrica
3.1.3.2 Establecer su liderazgo para la
aplicación de los criterios establecidos en esta
Guía Técnica.
94PEMEX Exploración y Producción
© 2009 Todos los derechos reservados
3.1.3.3 Gestionar y Proporcionar los recursos
necesarios para la ejecución de las actividades
indicadas en el alcance de esta Guía.
3.1.3.4 Instruir para que se desarrollen los
procedimientos operativos y de mantenimiento
relacionados los trabajos eléctricos, así como
para las libranzas eléctricas, tomando como
base los criterios establecidos en esta Guía
Técnica.
3.1.3.5 Instruir para que se lleven cabo
reuniones de planeación y programación de
trabajos en todas sus instalaciones.
3.1.3.6 Considerar dentro de su programa de
auditorías internas la evaluación de la
aplicación de esta Guía.
3.1.4 Responsable operativo de la instalación
3.1.4.1 Coordinar las acciones para que este
procedimiento se administre bajo el proceso de
Disciplina Operativa; verificando que se incluya
en las matrices de procedimientos, los
conocimientos de los mismos,, se realicen las
evaluaciones y ciclos de trabajo al personal
técnico, operadores y operarios a su cargo.
3.1.4.2 Asegurarse de que cuando se requiera
realizar trabajos en equipos y/o instalaciones
eléctricas, se ha efectuado la “Planeación y
Análisis de Seguridad del Trabajo”.
3.1.4.3 Incluir en los programas de capacitación
y entrenamiento al personal de operación de la
instalación sobre esta guía.
3.1.5 Responsables de la función de SSPA
3.1.5.1 Auditar la aplicación esta Guía Técnica
durante la ejecución de trabajos.
3.1.5.2 Participar en el desarrollo de los
Análisis de la seguridad en el Trabajo (AST) y
dar su aprobación.
3.1.6 Coordinador de Operación, Ingeniero de
Operación
3.1.6.1 Retirar al personal ajeno a los trabajos
por realizar colocando previamente las
barricadas.
3.1.6.2 Efectuar la entrega física al Ing.
Responsable del Trabajo verificando el
cumplimiento de los términos y condiciones de
seguridad establecidas en el Permiso de de
trabajo.
3.1.6.3 Autorizar la ejecución de los trabajos
una vez que se han cumplido todas las
condiciones de seguridad requeridas.
3.1.7 Responsable de la ejecución del trabajo
3.1.7.1 Asegurarse de que se:
3.1.7.1.1 Han realizado las pruebas requeridas
y establecidas en el Permiso de trabajo, y que
éste ha sido aprobado / autorizado por
operación y se han cumplido todas las
condiciones de seguridad para realizar el
trabajo.
3.1.7.1.2 Dispone de todo el EPP y de
respuesta a emergencia establecido en el
permiso de trabajo.
3.1.7.1.3 Dispone de las herramientas, equipos
y procedimientos requeridos para realizar el
trabajo.
3.1.7.2 Aprobar / Autorizar en el Permiso de
trabajo y coordinar la ejecución de los trabajos;
auditar periódicamente el trabajo hasta su
conclusión, verificando que se mantienen las
condiciones seguras para su ejecución.
3.1.7.3 Asegurar que el personal que realiza el
trabajo es calificado y además que es el
estrictamente necesario, evitando la presencia
de personal innecesario en la zona barricada.
3.1.8 Supervisor de plantas de proceso /
Operadores
3.1.8.1 Verificar antes de dar inicio a los
trabajos de altura y periódicamente mientras el
personal de mantenimiento permanece en el
95PEMEX Exploración y Producción
© 2009 Todos los derechos reservados
sitio, que las medidas de seguridad se cumplen
y alerta si las condiciones operativas cambian.
3.1.8.2 Suspender el trabajo cuando las
condiciones en la instalación difieran de las
especificadas en el plan de trabajo.
3.1.8.3 Mantener supervisión durante la
ejecución de los trabajos para prevenir que
personal no autorizado traspase los
señalamientos del área barricada.
3.1.9 Personal ejecutor del trabajo, incluyendo
al Mando Medio
3.1.9.1 Cuando sea programado para realizar
trabajos con energía eléctrica debe asegurase
de:
3.1.9.2 Cumplir estrictamente con las
instrucciones verbales y escritas recibidas
respecto a las medidas de control, seguridad,
del Permiso de trabajo y las propias de
ejecución del trabajo.
3.1.9.3 Utilizar el equipo de protección personal
especial recomendado para protegerse contra
sustancias químicas, temperatura y protección
respiratoria cuando se establezca.
3.2 Desarrollo
3.2.1 Riesgos y Protecciones Requeridas para
la Ejecución de la Tarea
3.2.1.1 En caso de aplicar, los procedimientos
que se apliquen en el desarrollo de los trabajos
deberán tener un listado y evaluación de los
riesgos, para la realización de la tarea y haber
obtenido las medidas y protecciones
requeridas, así como de la lista de verificación
para asegurar que se cumplan dichas medidas.
3.2.1.2 A continuación se detallan los aspectos
de gestión que deben cuidarse para un óptimo
desarrollo e implantación del programa de SE.
De todos modos, la secuencia de los pasos
debe adecuarse a la realidad de cada CT.
3.2.2 Tecnología eléctrica
3.2.2.1 Las tecnologías que eliminan la
exposición a los riesgos eléctricos son la
primera línea de defensa para evitar incidentes
eléctricos. Las tecnologías que reducen la
frecuencia y/o la severidad de exposiciones
potenciales, usadas conjuntamente con
prácticas seguras del trabajo, se deben
considerar como una segunda línea de
defensa. El uso de EPP se debe considerar
como la última línea de defensa. Las siguientes
pautas deben ser consideradas en el diseño del
proyecto y la selección de equipos nuevos:
3.2.2.1.1 Reducción al mínimo de la exposición
al personal a los riesgos eléctricos a través de
un adecuado diseño, especificación,
instalación, mantenimiento y operación del
equipo eléctrico.
3.2.2.1.2 Colocación de protecciones físicas
para partes del equipo que trabajan a un voltaje
mayor a 50 Volts de manera de prevenir el
contacto inadvertido.
3.2.3 Procedimientos Operativos y Prácticas
Seguras
3.2.3.1 Deben desarrollarse los procedimientos
para trabajos eléctricos que sean fácilmente
accesibles y actualizados. Estos
procedimientos son desarrollados usando el
proceso de evaluación de riesgo adecuado y
contienen las prácticas seguras necesarias
para identificar y administrar el riesgo a la
exposición eléctrica. Además de las
operaciones normales, estos procedimientos
deben cubrir las operaciones de emergencia
asociadas al suministro de energía eléctrica.
3.2.3.2 Para la entrega de los equipos, circuitos
y componentes eléctricos considerados como
de alto voltaje deben desarrollarse
procedimientos específicos para realizar las
libranzas eléctricas.
3.2.3.3 Los procedimientos serán revisados en
intervalos tales que no excedan tres años y
serán consistentes con las regulaciones y
requisitos legales.
96PEMEX Exploración y Producción
© 2009 Todos los derechos reservados
3.2.3.4 La revisión solo será realizada por
personal entrenado y calificado, mismo que
está involucrado en la ejecución de la tarea
específica a la cual el procedimiento pertenece.
3.2.4 Trabajo en o cerca de equipos eléctricos
energizados
3.2.4.1 La meta es que ningún trabajo se debe
realizar dentro de los límites establecidos de
acercamiento según lo definido en la tabla 2 del
Anexo 1.
3.2.4.2 Los controles que ayudan a alcanzar
esta meta incluyen la evaluación de los equipos
y del riesgo, limitación de las actividades del
trabajo basadas en los niveles del riesgo, y la
necesidad de un nivel formal más alto en la
autorización de los permisos de trabajo.
3.2.4.3 La Línea de Mando debe demostrar el
compromiso y limitar la exposición al mínimo
del trabajo en circuitos energizados o en
lugares cercanos a ellos, o en circuitos
cercanos donde los conductores eléctricos
estén sin aislar y con tensiones mayores a 50
Volts, incluyendo el contacto accidental de
herramientas o cualquier parte del cuerpo, sin
importar si se usa el EPP requerido. El trabajo
dentro del límite prohibido del acercamiento
será realizado solamente cuando los siguientes
requisitos obligatorios se cumplen:
3.2.4.3.1 Solamente se permite realizar el
trabajo al personal autorizado entrenado en la
tarea específica y además, los riesgos
asociados son adecuadamente controlados
para realizar trabajos sobre conductores
energizados.
3.2.4.3.2 La Línea de Mando participa en la
decisión de autorizar el trabajo sobre
conductores energizados. Cada CT establecerá
el nivel de aprobación de la gerencia para esta
autorización.
3.2.4.4 Un plan específico del trabajo se
escribe para la tarea.
3.2.4.5 Aunque la prueba de medición de
tensión y de diagnóstico se realiza dentro del
límite prohibido del acercamiento, se reconoce
que estas tareas son hechas regularmente por
lo tanto se deben manejar por prácticas,
procedimientos y la correspondiente
autorización por escrito en el lugar de trabajo.
3.2.4.6 La prueba de tensión será realizada
solamente cuando los siguientes requisitos
obligatorios se cumplen:
3.2.4.6.1 Los instrumentos de prueba se
seleccionan y se utilizan apropiadamente
según lo establecido en las normas.
3.2.4.6.2 La persona que realiza la prueba está
debidamente autorizada para ejecutarla y forma
parte de su responsabilidad habitual de trabajo.
3.2.4.6.3 Se utiliza el EPP apropiado mientras
se realiza la tarea.
3.2.4.7 Además del cumplimiento de estos
requisitos obligatorios para la prueba de
tensión, diagnóstico y la localización de fallas
en circuitos energizados, serán realizadas
solamente cuando se ha determinado que la
tarea no se puede realizar con el circuito
desenergizado.
3.2.5 Aislamiento de la energía
3.2.5.1 Además de lo establecido en los
procedimientos de bloqueo de energías, deben
considerarse los siguientes aspectos:
3.2.5.1.1 La aplicación temporal de puesta a
tierra, si así lo requiere el correspondiente
análisis de riesgo.
3.2.5.1.2 Realizar la “prueba antes de tocar”,
incluyendo la verificación del instrumento de
prueba antes y después de la prueba.
97PEMEX Exploración y Producción
© 2009 Todos los derechos reservados
3.2.5.1.3 Uso de prácticas que ayuden a
garantizar una mejor identificación,
comunicación, y entendimiento de los límites
del trabajo seguro. Las personas deben
conocer el límite seguro del trabajo para evitar
riesgos eléctricos. En equipos eléctricos
complejos, el límite seguro del trabajo puede no
ser obvio. El corte del dispositivo de
distribución, del CCM o de otro equipo puede
realizarse para que el trabajo sea seguro; sin
embargo, los compartimientos o cubículos
adyacentes pueden seguir energizados. Puede
haber también fuentes múltiples de energía.
Las técnicas para realizar una buena
comunicación y entendimiento del límite seguro
del trabajo deben incluir entre otras a carteles
temporales, bloqueo de puertas y colocación de
cubiertas en los compartimientos adyacentes,
barricadas, cercado específico del lugar, una
descripción adecuada del límite seguro en los
planes de trabajo, y énfasis adicional en la
“prueba antes de tocar”.
3.2.5.1.4 La identificación y determinación de
los responsables para el control de energías
peligrosas durante la construcción, pre-puesta
en marcha, cese de las operaciones,
mantenimiento, y otras situaciones en las
cuales la responsabilidad por los controles
puede cambiar.
3.2.6 Planeación
3.2.6.1 Una cuidadosa planeación es
fundamental para entender, evaluar y manejar
la exposición a los riesgos implícitos. El trabajo
en equipo es altamente benéfico en identificar
los riesgos y prácticas seguras de trabajo para
cada tarea. Los procedimientos serán puestos
en práctica con el objetivo de ayudar a
reconocer los riesgos. Debe determinarse un
proceso para especificar cuáles requisitos son
obligatorios y deben constar en la
documentación de los planes de trabajo. Si el
trabajo no puede ser terminado tal como fue
previsto o si las condiciones cambian, el mismo
debe ser parado y replanteado.
3.2.6.2 La Línea de Mando del CT comunicará
de manera eficiente los planes de trabajo a
cada involucrado en el mismo, incluyendo a
personal de Operaciones y de respuesta de la
emergencia cuando corresponda.
3.2.6.3 También debe evaluarse
adecuadamente la presencia de una persona
en espera que esté pendiente durante la
ejecución de la tarea. Las responsabilidades de
la persona en espera deben incluir:
3.2.6.3.1 Estar informado de los riesgos
involucrados en la tarea y del procedimiento de
intervención en el caso de una emergencia.
3.2.6.3.2 Estar calificado para cortar la energía
al equipo en el que se está trabajando.
3.2.6.3.3 Estar preparado para activar la
alarma.
3.2.6.3.4 Estar entrenado en primeros auxilios
(ejemplos: RCP, o tratamiento de quemaduras)
donde haya un riesgo reconocido de descarga
eléctrica y/o de quemadura.
3.2.6.3.5 Evitar que personas puedan quitar las
cubiertas o crucen el límite seguro de trabajo.
3.2.6.3.6 Evitar que el personal no implicado en
la tarea cruce el límite seguro de trabajo.
3.2.6.3.7 No hacer ningún otro trabajo que
interfiera con su capacidad de realizar
cualquiera de los deberes anteriores.
3.2.7 Prueba de medición de la ausencia de
voltaje
3.2.7.1 Deben desarrollarse los procedimientos
y prácticas de prueba de ausencia de voltaje
antes de tocar los conductores o partes
eléctricas (esto es, “prueba antes de tocar”).
98PEMEX Exploración y Producción
© 2009 Todos los derechos reservados
3.2.7.2 Deben incluir la verificación de los
instrumentos de prueba en una fuente
energizada conocida antes y después de la
prueba de ausencia de voltaje. El personal
debe probar en cada circuito y en cada
conductor, siempre la ausencia de voltaje antes
de tocarlo y utilizar el EPP requerido mientras
realiza esta tarea. A pesar de que en algunos
casos esto puede ser redundante o repetitivo,
la práctica de “prueba antes de tocar” es un
punto crítico que reduce al mínimo el riesgo de
tener contacto con un conductor energizado
debido a situaciones inesperadas e
imprevistas, tales como los siguientes:
3.2.7.2.1 Inesperado suministro de energía
proveniente de una falla en el bloqueo o
aislamiento del equipo.
3.2.7.2.2 Errores de etiquetado del equipo o del
circuito.
3.2.7.2.3 Errores del cableado.
3.2.7.2.4 Errores en planos u otros
documentos.
3.2.7.2.5 Abertura no intencional de una zona
de funcionamiento segura durante la actividad.
3.2.7.2.6 Errores en la identificación del equipo
debido a la orientación, simetría, o forma física.
3.2.7.2.7 Re energizado no autorizado u otra
falla del procedimiento de bloqueo.
3.2.7.3 Todas las personas que realizan la
“prueba antes de tocar” deben ser entrenadas
adecuadamente en todos los procedimientos
correspondientes. El entrenamiento y la
calificación serán específicos para cada
instrumento utilizado en la prueba de tensión.
3.2.7.4 Estos procedimientos y prácticas deben
incluir, entre otros, los siguientes aspectos:
3.2.7.5 Procedimientos de control, selección y
uso de los instrumentos de prueba que deben
incluir:
3.2.7.5.1 Métodos de control para el retiro de
instrumentos obsoletos.
3.2.7.5.2 Estandarización de las marcas y
modelos de los instrumentos de prueba para
simplificar los requisitos de entrenamiento y
calificación.
3.2.7.5.3 Cumplimiento de las normas
requeridas para los instrumentos de prueba de
acuerdo con la industria local actual y
estándares nacionales para integridad,
protección de sobre voltaje y seguridad del
usuario.
3.2.7.6 Los instrumentos de prueba deben
estar a la mano antes de que las cubiertas,
protectores o barreras sean removidos, para
evitar el dejar los equipos energizados
expuestos a personal ajeno a la actividad.
3.2.7.7 Ninguna parte del cuerpo debe cruzar el
umbral de las aberturas del recinto antes que el
instrumento de prueba.
3.2.7.8 Utilizar solo Instrumentos de una sola
función para reducir el riesgo de una lectura
errónea debido a errores de escala, u otros
errores que pueden ocurrir con los equipos
multi funciones.
3.2.8 Equipo de Protección Personal (EPP)
3.2.8.1 Deben desarrollarse los procedimientos
y prácticas para una adecuada selección,
aprobación, uso, disposición, almacenaje, y
mantenimiento de todo el equipo de protección
personal eléctrico.
3.2.9 Localización de fallas
3.2.9.1 Deben desarrollarse los procedimientos
y las prácticas seguras de trabajo para la
localización de fallas en sistemas eléctricos.
Estas prácticas deben acentuar las técnicas de
localización de fallas en condiciones de des
energizado y otras prácticas que reducen la
exposición a circuitos y conductores
energizados.
99PEMEX Exploración y Producción
© 2009 Todos los derechos reservados
3.2.10 Trabajos de desmantelamiento y
remoción
3.2.10.1 La identificación, corte, y el retiro de
bandejas eléctricas y cables implican a menudo
un alto nivel de riesgo en la determinación de
remover el cable correcto. Esto implica la
exposición a riesgos eléctricos de las personas
que realizan el trabajo y la interrupción a
operaciones si se daña un circuito crítico de
energía o control. Por lo tanto debe existir una
evaluación de riesgo que ayude a minimizar el
riesgo de lesión a las personas y para reducir al
mínimo la posibilidad de interrupción de las
operaciones. Estos procedimientos y prácticas
deben incluir, entre otros:
3.2.10.1.1 Prueba de la ausencia de tensión en
la fuente y extremos de cada cable.
3.2.10.1.2 Identificar positivamente el cable
antes de cortar. Un buen método para retirar un
cable de una fuente aislada es utilizar un lazo
de cuerda o una atadura de cables asegurada
alrededor del cable en el extremo de la fuente y
así retirarlo. El cable no será tomado desde la
bandeja y removido desde allí.
3.2.10.1.3 Identificar positivamente un cable en
ambos lados de una barrera (ejemplo: una
pared o un conducto) para cada circunstancia y
teniendo una persona calificada que apruebe el
procedimiento y/o práctica. Un cable no será
removido usando el método de mano-sobre-
mano.
3.2.10.1.4 Basar la práctica de localización y
corte de un cable, evaluando la posibilidad de
daño a otros cables. Las herramientas
neumáticas deben estar convenientemente
puestas a tierra y el uso del EPP adecuado,
minimiza el riesgo al personal. Para reducir al
mínimo el riesgo de dañar los cables
adyacentes y la exposición eléctrica posible, no
será cortado un cable dentro de una bandeja.
3.2.10.1.5 Asegurar y etiquetar las terminales
de los cables que siguen en exposición durante
y en la terminación de la actividad de retiro del
cable.
3.2.11 Documentación y Etiquetado del equipo
3.2.11.1 Los planos, especificaciones y toda
otra documentación proporcionan la
información de referencia crítica para trabajar
de manera segura durante las etapas de:
planeación, construcción, operación y
mantenimiento de equipos y sistemas
eléctricos. A continuación se dan algunos
ejemplos:
3.2.11.1.1 Diagramas unificares
3.2.11.1.2 Diagramas esquemáticos
3.2.11.1.3 Planos de servicios eléctricos
subterráneos
3.2.11.1.4 Planos de clasificación de áreas
3.2.11.1.5 Diagramas del panel
3.2.11.1.6 Estudios del sistema eléctrico
(ejemplos: cortocircuito, coordinación
protectora del dispositivo, y estudios de riesgos
de arco eléctrico).
3.2.11.2 Los procedimientos y las prácticas
deben ayudar a asegurar que:
3.2.11.2.1 La documentación eléctrica
necesaria para identificar y aislar los riesgos
eléctricos es exacta, actualizada, y fácilmente
accesible.
3.2.11.2.2 Las etiquetas y la identificación del
equipo son diseñadas, específicas,
proporcionadas y mantenidas para comunicar
advertencias precauciones, y la información
crítica del circuito para una operación y
mantenimiento seguro.
3.2.11.2.3 Es altamente beneficioso tener
solamente un sistema de codificación de
etiquetado.
3.2.12 Excavaciones/perforaciones
100PEMEX Exploración y Producción
© 2009 Todos los derechos reservados
3.2.12.1 Debe asegurarse de que las líneas,
conductos, y cables eléctricos en el área de la
actividad del trabajo, están identificados antes
de realizar las excavaciones, perforaciones del
piso, y perforaciones en la pared. Definir los
límites de acercamiento a las líneas
subterráneas (energizadas o des energizadas)
con métodos de excavación mecanizados o por
herramientas manuales. (Ver procedimiento
para Excavaciones). Todo el trabajo de
excavación se debe realizar bajo la
autorización de un Permiso de Trabajo especial
que debe evaluar la presencia de líneas
eléctricas subterráneas u ocultas. Las prácticas
deben incluir el uso de planos actualizados que
identifiquen los cables subterráneos, y el uso
de sistemas electrónicos para localizar los
cables antes de que la excavación comience.
3.2.13 Grúas y equipos móviles
3.2.13.1 Para el caso de tener líneas eléctricas
aéreas cercanas, deberán desarrollarse los
procedimientos y prácticas para ayudar a que
las grúas y otros equipos móviles no se
acerquen a estas líneas más allá de la
distancia de acercamiento definida en la tabla 3
del Anexo 1.
3.2.14 Limpieza con agua o vapor
3.2.14.1 En caso de utilizar procesos de
limpieza con agua o vapor, deberán
desarrollarse los procedimientos que ayuden a
prevenir los riesgos asociados con el ingreso
de humedad a los conductores y a equipos
eléctricos próximos. Asimismo el equipo
eléctrico portátil de limpieza debe contar con la
protección eléctrica adecuada.
3.2.15 Operaciones de distribución de energía
3.2.15.1 Las operaciones en los sistemas de
energía eléctrica, incluyendo conmutación,
mantenimiento, y actividades de construcción,
implican grandes y serios riesgos de lesiones
importantes, la interrupción del suministro
eléctrico por períodos extensos e impacto en la
seguridad del proceso. Solamente personal
autorizado por la Línea de Mando manejará y
ejecutará las actividades de operaciones en los
sistemas de energía.
3.2.15.2 Deben desarrollarse los
procedimientos y prácticas que ayuden a
eliminar los riesgos y reducir al mínimo el
riesgo de interrupción de la energía a las
operaciones. Debe considerarse lo siguiente:
3.2.15.2.1 Conmutación rutinaria de
alimentadores y equipos.
3.2.15.2.2 Control de puesta a tierra de
seguridad temporal.
3.2.15.2.3 Control de excavaciones cercanas a
líneas eléctricas subterráneas y de
movimientos e izaje de materiales y equipos
cerca de líneas aéreas.
3.2.15.2.4 Secuencias de conmutación para
reducir al mínimo la exposición al riesgo de
arco eléctrico.
3.2.15.2.5 Técnicas para identificar y comunicar
con eficacia las zonas de trabajo seguras en el
dispositivo de distribución.
3.2.15.2.6 Entrenamiento, renovación, y
planeación de sucesión para las funciones de
trabajo claves.
3.2.15.2.7 Sistema de estudios actualizados
(ejemplos: análisis de riesgo de arco eléctrico,
coordinación de la protección, etc.).
3.2.16 Administración de Cambios - Tecnología
3.2.16.1 Vigilar con atención el cumplimiento
del procedimiento de Administración de
Cambios de Tecnología. Fundamentalmente en
las modificaciones de campo en sistemas
eléctricos. Debe estar debidamente revisado,
aprobado, documentado, y comunicado al
personal que puede ser afectado por los
cambios. Deberá contarse con expertos
eléctricos calificados en la aprobación de los
cambios y en la aplicación de nueva tecnología
eléctrica para determinar el impacto de los
mismos en la seguridad eléctrica.
101PEMEX Exploración y Producción
© 2009 Todos los derechos reservados
3.2.17 Gestión de riesgos eléctricos
3.2.17.1 Arco eléctrico
3.2.17.1.1 La formación de arco eléctrico en un
equipo eléctrico es un acontecimiento que
involucra varios tipos de energía (es decir,
calor, explosión, luz, y sonido) que
generalmente produce quemaduras y
proyección de partículas en un corto tiempo.
Por lo tanto, se debe reducir la exposición
potencial a los riesgos del arco voltaico.
3.2.17.1.2 Se debe contar con un análisis de
riesgo del arco eléctrico que permita determinar
el nivel de energía del arco y las consecuencias
de una falla por formación de arcos.
3.2.17.1.3 Como mínimo, deben determinarse
los siguientes puntos:
3.2.17.1.3.1 Energía generada por el incidente
a la distancia de trabajo
3.2.17.1.3.2 Límite de destello del arco
3.2.17.1.3.3 Actividad
3.2.17.1.3.4 Equipo
3.2.17.1.3.5 Posición del cuerpo
3.2.17.1.3.6 Herramientas
3.2.17.1.4 En algunos casos, el análisis de
riesgo puede conducir a la conclusión de que el
trabajo es demasiado peligroso de realizar bajo
condiciones energizadas. En estas situaciones,
la Línea de Mando junto con los expertos
deben tomar medidas adicionales para reducir
el riesgo a un nivel aceptable.
3.2.17.1.5 Las fallas de formación de arcos en
equipo eléctricos que contienen aceites
(ejemplos: transformadores e interruptores)
tienen un componente adicional de riesgo.
Dentro del recinto o del tanque pueden dar
lugar a un riesgo de quemadura con aceite
caliente que es expulsado de la unidad.
Esto es debido a la sobre presión creada por la
expansión de los gases por la energía del arco.
La sobre presión puede dar lugar a una ruptura
del tanque o dispositivos de alivio de presión, y
el aceite caliente se puede salir en todas las
direcciones en el área inmediata de la unidad.
El recipiente con aceite caliente puede
prenderse fuego si hay algún tipo de contacto
con el oxígeno exterior. De tal forma, lesiones o
fatalidades pueden ocurrir ya que el aceite
caliente pude encender cualquier material con
el que entre en contacto. Debe realizarse un
adecuado análisis de riesgo de los equipos que
tengan estas características para determinar
los peligros potenciales adicionales del equipo.
3.2.17.1.6 Debe considerarse lo siguiente,
entre otros aspectos:
3.2.17.1.6.1 La frecuencia y duración de la
exposición del personal debido a la proximidad
con las sendas peatonales y áreas de trabajo.
3.2.17.1.6.2 La trayectoria y dirección de los
dispositivos de alivio de presión.
3.2.17.2 Riesgo de descarga eléctrica
3.2.17.2.1 Deben desarrollarse los
procedimientos y prácticas que ayuden a un
adecuado manejo del riesgo de descarga
eléctrica. El diseño, instalación y
mantenimiento apropiados de los sistemas de
puesta a tierra son aspectos críticos que deben
cuidarse. Al mismo tiempo, debe velarse por el
cumplimiento de los requisitos de gestión de
integridad mecánica. Asimismo debe
especificarse adecuadamente los diferentes
niveles de protección eléctrica.
Fundamentalmente debe velarse por las
herramientas eléctricas portátiles que deben
contar con los niveles de protección
adecuadas. Se incluye asimismo en este
aspecto, las extensiones y cableado temporal.
3.2.17.2.2 Los dispositivos de protección
tendrán un ajuste máximo de 30 mili amperes.
Es posible que las regulaciones locales
requieran ajustes más bajos. Por otro lado,
debe verificarse esta condición en equipos que
102PEMEX Exploración y Producción
© 2009 Todos los derechos reservados
se conectan mediante cableado (máquinas de
café, microondas, cafeteras, etc.).
3.2.17.2.3 Debe también considerarse un
programa para ampliar las condiciones de
protección para descarga eléctrica. Entre las
medidas puede contarse con la reducción de
equipos energizados mediante enchufes,
ampliar el uso de protecciones eléctricas y
mejoras en el diseño de nuevas instalaciones.
3.2.17.2.4 Debe evaluarse lo siguiente:
3.2.17.2.4.1 Uso de herramientas con baterías.
3.2.17.2.4.2 Reducción del voltaje del equipo.
3.2.17.2.4.3 Equipos con doble aislamiento.
3.2.17.2.4.4 Uso de protecciones y barreras.
3.2.17.2.4.5 Herramientas aisladas o de bajo
voltaje.
3.2.17.2.4.6 EPP para voltaje clasificado
(ejemplos: guantes o cascos).
3.2.17.2.4.7 Tapetes aislantes en pisos.
3.2.17.2.4.8 Barreras aislantes, flexibles para
las partes expuestas del equipo.
3.2.17.2.5 Donde existan fuentes múltiples de
diferente voltaje se deberán tener
procedimientos para manejar el riesgo de
descarga eléctrica.
3.2.17.2.6 Entre otros, se deben considerar los
siguientes aspectos:
3.2.17.2.6.1 Identificación de las fuentes
múltiples del voltaje dentro de los gabinetes.
3.2.17.2.6.2 Voltajes segregados para prevenir
el contacto accidental.
3.2.17.2.6.3 Cumplir los requerimientos para
evitar el contacto del dedo con las terminales.
3.2.17.2.6.4 Barreras.
3.2.17.2.6.5 Herramientas aisladas de voltaje
clasificadas para reducir al mínimo los riesgos
de contacto accidental.
3.2.17.2.6.6 Alimentación adecuadamente
identificada y etiquetada.
3.2.17.3 Electricidad Estática
3.2.17.3.1 Debe realizarse una adecuada
evaluación de riesgos asociados a la
electricidad estática, incluyendo el rayo. Las
descargas estáticas pueden ser una fuente de
ignición, y pueden causar serias lesiones a una
persona que reacciona a una descarga de
electricidad estática.
3.2.17.3.2 Ver guía de Control de Fuentes de
Ignición.
3.2.17.4 Riesgos de explosión; Deberán
desarrollarse los procedimientos y prácticas
que ayuden a determinar y manejar el riesgo de
explosión asociados al equipo eléctrico.
Algunos tópicos a considerar son los
siguientes:
3.2.17.4.1 Disposición y mantenimiento de los
planos y documentos que describen los límites
de áreas peligrosas y su clasificación.
3.2.17.4.2 Selección y suministro del equipo
eléctrico apropiado para la clasificación del
área.
3.2.17.4.3 Instalación del equipo eléctrico
adecuado a la clasificación del área.
Mantenimiento de la integridad mecánica de la
instalación, incluyendo puestas a tierra,
acometidas y salas de control.
3.2.17.4.4 Métodos para excluir otras fuentes
de ignición potenciales que puedan
incorporarse al área.
Mantenimiento de la integridad mecánica y
calibración de los equipos para la medición de
los niveles de gases o atmósferas explosivas.
103PEMEX Exploración y Producción
© 2009 Todos los derechos reservados
3.2.18 Personal; Para un adecuado
cumplimiento de un programa de Seguridad
Eléctrica, deben cubrirse los siguientes
aspectos:
3.2.18.1 Entrenamiento y desempeño
3.2.18.1.1 Los procedimientos y las prácticas
de trabajo deben ser implementados de modo
tal que aseguren el cumplimiento de los
siguientes requisitos obligatorios;
3.2.18.1.1.1 El personal recibirá el
entrenamiento y será calificado en el
reconocimiento y manejo de los riesgos
eléctricos a los cuales puede ser expuesto en
sus trabajos.
3.2.18.1.1.2 El personal que recibirá el
entrenamiento será calificado en el uso de los
procedimientos y prácticas de seguridad
eléctrica. El entrenamiento, la validación, y el
reentrenamiento en un intervalo apropiado para
mantener el conocimiento y las habilidades
actuales serán gestionados y documentados
apropiadamente. La validación y aprobación
puede ser realizada por medio de una prueba
escrita, oral, o por VCT o por la combinación de
éstos.
3.2.18.2 Administración de contratistas
3.2.18.2.1 En el desarrollo de las tareas de
contratistas asociadas a riesgos eléctricos, se
deben considerar los mismos requisitos de
seguridad eléctrica obligatorios aplicables en el
contrato. Estos requisitos de seguridad
eléctrica obligatorios se conformarán con
regulaciones y estándares locales y nacionales
y con los emitidos por el CT. Debe cuidarse por
el cumplimiento efectivo de todos estos
requisitos. Asimismo deberá verificarse la
efectividad del entrenamiento en seguridad
eléctrica alineado con los requisitos del CT.
3.2.18.3 Investigación y difusión de incidentes
3.2.18.3.1 Debe cumplirse siempre que en toda
investigación de incidentes eléctricos esté
presente un especialista eléctrico. Una
adecuada investigación y difusión brinda muy
buenas oportunidades de aprendizaje. Ver guía
de Investigación de Incidentes.
3.2.18.4 Administración de cambios de
Personal
3.2.18.4.1 Todos los trabajos eléctricos deben
especificar los requerimientos obligatorios de
entrenamiento y calificación. Solamente el
personal autorizado realizará el trabajo que
implica riesgos eléctricos. Los CT deberán
asegurarse de que las personas que
desarrollan funciones críticas para la
sustentabilidad de los programas eléctricos de
seguridad tienen las habilidades y la
experiencia necesarias para realizar sus
trabajos.
3.2.18.4.2 Algunas funciones claves se listan
abajo:
3.2.18.4.2.1 Líder eléctrico del Subequipo de
Seguridad Eléctrica
3.2.18.4.2.2 Especialista en distribución de
energía eléctrica
3.2.18.4.2.3 Coordinador de clasificación de
áreas peligrosas
3.2.18.4.2.4 Profesional eléctrico
3.2.18.5 Plan de respuesta a la emergencia
3.2.18.5.1 Los CT deben desarrollar un alto
grado de preparación ante las emergencias
eléctricas (ejemplos: rescate y tratamiento ante
descarga eléctrica, quemaduras por arco
eléctrico, lesiones por proyección de partículas
o fuego). Debe verificarse:
3.2.18.5.1.1 Proveer entrenamiento en RCP a
los miembros de brigada de emergencia y al
personal que tenga exposición de riesgo
elevado a descarga eléctrica.
3.2.18.5.1.2 Incluir en los programas de
simulacros, la realización de simulación de
emergencias eléctricas.
104PEMEX Exploración y Producción
© 2009 Todos los derechos reservados
3.2.18.5.1.3 Marcar puntos de aislamiento de
energía.
3.2.18.5.1.4 Inspección y prueba de los equipos
de emergencia, incluyendo equipo de
comunicaciones, disponible y accesible.
3.2.18.5.1.5 Procedimientos para asegurar la
escena de un incidente eléctrico. Debe
considerar la seguridad de las personas en el
área así como la preservación de la evidencia
para la investigación.
3.2.18.5.1.6 Tener procedimientos y
entrenamiento para el uso apropiado del EPP.
3.2.19 Instalaciones
3.2.19.1 Aseguramiento de Calidad
3.2.19.1.1 Garantizar todos los aspectos
asociados a energía eléctrica entren dentro del
programa de Aseguramiento de Calidad del CT.
De esta manera se asegura que el equipo
eléctrico está fabricado e instalado de acuerdo
a las especificaciones de diseño y las
recomendaciones del fabricante.
3.2.19.2 Revisiones de pre-arranque
3.2.19.2.1 Deben realizarse las revisiones de
pre-arranque en todo sistema eléctrico sea
nuevo o modificado. Debe asegurarse que:
3.2.19.2.1.1 La identificación del circuito es
adecuada y permanecerá inalterable y que la
información de aislamiento está considerada y
verificada como correcta.
3.2.19.2.1.2 La documentación necesaria para
un adecuado aislamiento y bloqueo está
disponible.
3.2.19.2.1.3 La construcción e instalación del
equipo están de acuerdo con las
especificaciones de diseño.
3.2.19.2.1.4 Se ha excluido el riesgo de arco
eléctrico y está de acuerdo con las
disposiciones establecidas.
3.2.19.3 Integridad mecánica
3.2.19.3.1 Debe asegurarse que se cumpla el
programa de Integridad Mecánica en todos los
sistemas y equipos eléctricos. Debe incluirse
en este programa los sistemas de tierra, los
equipos auxiliares, las herramientas y equipo
críticos a la seguridad y a la confiabilidad del
sistema de distribución eléctrica.
3.2.19.3.2 Consultar la guía de Integridad
Mecánica.
3.2.19.3.3 Ejemplos de instalaciones auxiliares
son las siguientes:
3.2.19.3.3.1 Techos y otras protecciones para
el equipo eléctrico.
3.2.19.3.3.2 Calentadores especiales y
dispositivos que previenen la contaminación
por humedad de materiales aislantes.
3.2.19.3.3.3 Sistemas de tierras temporales.
3.2.19.3.3.4 Instrumentos de prueba y de
localización de fallas.
3.2.19.3.3.5 Herramientas usadas para la
conmutación, cambio o remoción de fusibles.
3.2.19.4 Administración de cambios - Cambios
menores
3.2.19.4.1 EL CT deberá desarrollar prácticas
para una adecuada gestión de los cambios
menores, de manera tal de minimizar el riesgo
de los mismos.
3.2.19.4.2 Ejemplos del cambio menor son los
siguientes:
3.2.19.4.2.1 Cambios que podrían alterar la
profundidad de conductores subterráneos o la
elevación de líneas eléctricas aéreas
3.2.19.4.2.2 Conexión de generadores
temporales
105PEMEX Exploración y Producción
© 2009 Todos los derechos reservados
3.2.19.4.2.3 Conexión temporal de las fuentes
de energía redundantes
3.2.19.4.2.4 Instalaciones o servicio eléctrico
temporal a instalaciones temporales
3.2.19.4.2.5 Cualquier cambio que afecte
perceptiblemente la corriente de falla
3.2.19.4.2.6 Cualquier cambio en el tamaño, el
tipo, o ajustes de los dispositivos de protección
del circuito. Equipo eléctrico abandonado,
incluyendo alcantarillas, cables, y cableado.
3.2.19.4.3 Es muy recomendable el retiro
inmediato del equipo eléctrico abandonado.
3.2.20 Auditorias
3.2.20.1 Para una adecuada gestión de los
programas de SE, debe implementarse un
programa de auditorías que monitoree el
desempeño. Para tal fin, consultar la guía de
Auditorias Eléctricas.
3.2.21 Indicadores y Análisis de Tendencias
3.2.21.1 Los siguientes son indicadores
sugeridos para que se pueda medir el avance
en la implantación y en la implementación del
procedimiento:
3.2.21.1.1.1 % de personal entrenado en SE
3.2.21.1.1.2 % de la instalación eléctrica que se
ha verificado que su diseño y construcción la
hacen segura de operar.
3.2.21.1.1.3 % de equipos e instalaciones
eléctricas dentro del programa de
mantenimiento
3.2.21.1.1.4 % de programas de capacitación
revisados para incluir SE.
3.2.21.1.1.5 % de programas de capacitación
revisados y ya funcionando.
3.2.21.1.1.6 % de cumplimiento al programa de
SE
3.2.22 Frecuencias: de Ejecución, de Revisión
y ciclos de trabajo
3.2.22.1 De ejecución: Los criterios
establecidos en esta Guía se deben aplicar
cada que se realicen trabajos con energía
eléctrica
3.2.22.2 De revisión de la Guía: Esta Guía
debe ser revisado cada cinco años o antes, si
las propuestas de cambio lo ameritan.
3.2.22.3 De ciclos de trabajo: Se debe llevar a
cabo la revisión de ciclo de trabajo al personal
encargado de la ejecución de los trabajos con
energía eléctrica con base a lo establecido en
la guía de Disciplina Operativa.
4. DISPOSICIONES FINALES
4.1 Interpretación
Corresponderá a la Dirección Corporativa de
Operaciones por conducto de la Subdirección
de Disciplina Operativa, Seguridad Salud y
Protección Ambiental, la interpretación para
efectos técnicos y administrativos de la
presente Guía Técnica recabando la previa
opinión de las partes involucradas en el
ejercicio de las disposiciones descritas en este
documento.
4.2 Supervisión y control
La Subdirección de DO, SSPA, las Auditorias
de SIPA y la Línea de Mando dentro de los
Centros de Trabajo e Instalaciones de PEMEX
en el ámbito de sus respectivas competencias
son las encargadas de llevar el control y
seguimiento de la aplicación de la presente
Guía Técnica para lo cual efectuarán las
revisiones que consideren pertinentes.
5. DISPOSICIONES TRANSITORIAS
5.1 A partir de la fecha de emisión de este guía,
se contarán 60 días para la adecuación de los
procedimientos operativos, de seguridad y de
mantenimiento.
106PEMEX Exploración y Producción
© 2009 Todos los derechos reservados
5.2 Cualquier persona de las áreas operativas,
administrativas o jurídica de Petróleos
Mexicanos y Organismos Subsidiarios usuaria
de este documento, está facultada para
proponer modificaciones para su actualización,
mismas que deben ser enviadas oficialmente a
la SDOSSPA para su análisis e incorporación
de acuerdo a su procedencia.
6 ANEXOS
Anexo 1
Buenas Prácticas asociadas a la Seguridad
Eléctrica
A continuación, se mencionan una serie de
recomendaciones y prácticas seguras, que
pueden ayudar a conformar los diferentes
procedimientos.
Condiciones de trabajo
Condiciones Mínimas Necesarias para el
Inicio de los Trabajos:
1.1 Para actividades que involucran riesgo,
deben participar un mínimo de dos (02)
operadores.
1.2 Contar con el Permiso de Trabajo
correspondiente
1.3 Haber realizado la consignación de las
instalaciones. Esto es:
Haber realizado el corte efectivo de todas
las fuentes de tensión.
Haber realizado el bloqueo de la instalación
mediante tarjetas y candado.
Haber realizado la verificación de ausencia
de tensión con el equipo de medición
previamente probado.
Haber conectado la instalación a tierra y en
corto circuito, de ser necesario.
2 Equipo de puesta a tierra y en corto
circuito.
2.1 El equipo de puesta a tierra y en corto
circuito debe estar, con tenazas
operativamente funcionales, cable libre de
fisuras y jabalina o varilla sin corrosión y
desgaste.
2.2 La jabalina o varilla debe estar clavada
hasta las 3/4 partes de su longitud, en un
lugar alejado de la zona de circulación del
personal.
2.3 En el caso de subestaciones interiores, la
conexión a tierra se realizará a la malla de
puesta a tierra general, mediante un
conector tipo prensa.
3 Señalización.
3.1 Contar en todo momento con las siguientes
señalizaciones e instalar lo que
corresponda:
Tarjetas de seguridad indicando la fecha y
hora de colocación y nombre del
responsable de los trabajos.
Tarjetas de Señalización con la indicación
de “PELIGRO, ¡NO OPERAR!, EQUIPO
FUERA DE SERVICIO”.
Tarjeta de señalización con la indicación
clara y visible de "PELIGRO, Esta fuente de
energía ha sido ¡BLOQUEADA!".
Cartel de señalización con la indicación
clara y visible de "NO OPERAR,
PERSONAL TRABAJANDO".
3.2 Los trabajos en la vía pública, requieren el
uso de señalización de seguridad de
tránsito, como banderines, avisos, vallas,
luces intermitentes, u otros medios que
adviertan el peligro a conductores y
peatones.
4. Herramientas
4.1 Las herramientas portátiles deben estar
incluidas en un programa de inspección
mensual.
4.2 Deben estar protegidas con material
aislante.
4.3 Se debe contar con un método de control
que asegure la disposición adecuada de las
herramientas fuera de especificación.
107PEMEX Exploración y Producción
© 2009 Todos los derechos reservados
4.4 Las pértigas y los estrobos deben cumplir el
programa de inspección mensual.
4.5 Las correas porta herramientas con hebillas
y ojales en perfecto estado.
4.6 Las escaleras deben ser dieléctricas,
dotadas con zapatas antideslizantes y
sujetas al programa de inspección.
5. Instrumentos de medición y control
5.1 Todos los instrumentos de medición y
control deben estar calibrados e
inspeccionados de acuerdo a un programa
establecido.
Detector de voltaje audible y visual.
Pinza amperométrica.
Megometro.
Multímetro.
Telurímetro.
6. Instalaciones y equipos
6.1 Plantas Generadoras:
6.1.1 Deben poseer cerco perimetral.
6.1.2 Deben poseer malla de puesta a tierra.
6.1.3 Los grupos generadores deben estar
debidamente identificados y conectados a
la malla de puesta a tierra.
6.1.4 Los Tableros de control deben contar
con señalización.
6.2 Subestaciones:
6.2.1 Deben poseer cerco perimetral.
6.2.2 Deben poseer señalización de
seguridad.
6.2.3 Deben tener cartel de identificación.
6.2.4 Deben poseer malla de conexión a
tierra, a la que deben estar conectados
todos los equipos.
6.2.5 Deben poseer pararrayos.
6.2.6 Está prohibido almacenar en las
subestaciones objetos de dimensiones tales
que su manejo pueda causar contactos
peligrosos con las partes bajo tensión
(caños, varillas metálicas, etc.), o bien
puedan interferir con las tareas de
mantenimiento que puedan desarrollarse.
6.3 Transformadores
6.3.1 Deben estar señalizados (peligro
electricidad) y con cerco perimetral.
6.3.2 Deben estar conectados a la malla de
puesta a tierra.
6.3.3 Antes de iniciar los trabajos en
transformadores, se debe:
6.3.3.1 Verificar que el circuito esté sin tensión.
6.3.3.2 Descargar la tensión inducida.
6.3.3.3 Instalar dispositivos de cortocircuito y
puesta a tierra en los bornes de alta y baja
tensión.
6.4 Líneas eléctricas de distribución
6.4.1 Minimizar el movimiento de suelos, para
la instalación de los postes; usar los
accesos ya habilitados para acceder a los
mismos.
6.4.2 Los postes deben poseer conexión a
tierra.
6.4.3 Las líneas deben estar separadas entre
fase y fase dependiendo del tipo de tensión
que distribuyan.
6.4.4 El interruptor de seguridad debe contar
con fusibles conforme a la carga de
consumo.
6.4.5 Los aisladores deben encontrarse
limpios y secos.
108PEMEX Exploración y Producción
© 2009 Todos los derechos reservados
6.4.6 La cruceta debe encontrarse
perfectamente sujeta al poste con todas las
seguridades del caso.
6.4.7 Todo operador de líneas se debe
asegurar a la estructura con arnés de
seguridad en forma permanente, mientras
dure la labor en lo alto de la torre.
6.4.8 No se deben realizar trabajos en líneas
aéreas cuando las condiciones
ambientales, presentan algunas de las
siguientes características:
6.4.8.1 Vientos con velocidades mayores a 40
Km/h.
6.4.8.2 Tormentas eléctricas, rayos y truenos.
6.4.8.3 Lluvias torrenciales, granizadas y
nevadas.
6.4.8.4 Otras condiciones que atenten contra la
seguridad.
6.5 Tableros eléctricos
6.5.1 Pueden ser metálicos ó de materiales
sintéticos. La hermeticidad depende de las
condiciones de trabajo (resistentes a la
intemperie).
6.5.2 La carcaza metálica debe estar
conectada a tierra.
6.5.3 Deben estar señalizados
adecuadamente
6.5.4 Deben poseer toma corrientes
normalizadas y resistentes a la intemperie.
6.5.5 Deben permanecer cerrados y cuando
se requiera trabajar en ellos, solo personal
calificado puede tener acceso.
6.6 Interruptores
6.6.1 Deben estar dentro de cajas
normalizadas con cerradura de seguridad
6.6.2 Todas las partes con tensión deben
estar cubiertas contra cualquier contacto
casual.
6.6.3 Las carcazas metálicas de las cajas que
los contienen, deben estar conectadas a
tierra.
6.6.4 Deben contar con dispositivos para
bloqueo con pinza y candado en la posición
de interruptor abierto, impidiendo la
posibilidad de bloqueo en la posición de
cerrado.
6.6.5 El dispositivo para accionar el
interruptor será tal que sólo es efectivo con
la puerta del gabinete cerrada, no pudiendo
accionarse el interruptor con la puerta
abierta.
6.6.6 La puerta del gabinete sólo se podrá
abrir con el interruptor en la posición de
abierto.
6.7 Tomas de energía (corriente)
6.7.1 Los toma corrientes exteriores deben
ser normalizados, resistentes a la
intemperie y con sus respectivas
protecciones.
6.7.2 Deben ser debidamente identificados e
inspeccionados periódicamente.
6.8 Circuitos de baja tensión (480V, 240V,
110V).
6.8.1 Las líneas de toma corriente de los
tableros de distribución y de alimentación a
todas las máquinas, aparatos y
máquinas/herramientas deben poseer
interruptor termo magnético.
6.8.2 Los circuitos generales deben estar
protegidos con interruptores.
6.8.3 Las instalaciones de iluminación deben
estar protegidas con interruptores
automáticos termo magnéticos.
109PEMEX Exploración y Producción
© 2009 Todos los derechos reservados
6.8.4 Los equipos eléctricos y líneas deben
estar protegidos con disyuntor diferencial en
todos los casos en que sea posible en
instalaciones fijas.
6.8.5 Las cajas portátiles con toma corriente,
para utilización en tareas de mantenimiento,
deben estar siempre equipados con
disyuntor diferencial.
6.9 Conexión a tierra
6.9.1 Las partes metálicas de todo equipo
eléctrico debe tener su correspondiente
conexión a tierra y estar conectada a la
malla general de puesta a tierra.
6.9.2 El neutro de toda instalación debe estar
puesto a tierra, excepto en aquellos casos
especiales que requieren instalaciones
aisladas de tierra.
6.9.3 Los sistemas de conexión a tierra, como
regla general, deben tener una resistencia
menor de 10 ohms, en los casos de tierras
de postes. Pero se debe observar que en
cada tablero, la tensión de línea, dividida
por la resistencia de tierra debe producir
una corriente suficientemente alta como
para quemar el fusible de protección. En
caso de no ocurrir esto, una falla que
exponga una línea viva en contacto con el
tablero, podría producir que este tenga
sobre su superficie la tensión de línea, con
el consiguiente riesgo para quienes se
encuentren cerca.
6.9.4 Todos los sistemas de tierra deben
tener una revisión y mantenimiento
permanente. Deben estar dentro de un
programa de inspección y mantenimiento.
7. Iluminación
7.1 La intensidad de iluminación mínima en las
instalaciones, debe ser conforme a la tabla
No. 1, Iluminación del anexo 1.
8. Distancias de Seguridad
8.1 Las distancias de seguridad entre cualquier
punto de tensión y la parte más próxima del
cuerpo del operario o de las herramientas
utilizadas por el mismo, en la situación más
desfavorable, se detallan en la tabla No. 2
del anexo 1.
8.2 Se establecen además las siguientes
alturas mínimas de montaje de las
instalaciones:
8.3 Líneas aéreas sobre cruces de caminos o
sectores transitables:
8.3.1 7 metros de altura sobre el lugar de
tránsito.
8.4 Instalaciones no aisladas o no protegidas
con cercos perimetrales (seccionadores,
descargadores, botellas terminales de
cables, etc.):
8.4.1 De baja tensión: 2,50 metros
8.4.2 De media tensión: 3,50 metros
8.5 La distancia de líneas aéreas a boca de
pozo no deberá ser menor a 50 metros
9. Instrucciones de trabajo
9.1 Generales
9.1.1 En todos los casos debe colocarse un
cartel de señalización con la indicación
clara y visible de "NO OPERAR,
PERSONAL TRABAJANDO" y una
TARJETA DE SEGURIDAD indicando la
fecha y hora de colocación y nombre del
responsable de los trabajos. Dicha
señalización será retirada únicamente por el
personal que la colocó.
110PEMEX Exploración y Producción
© 2009 Todos los derechos reservados
9.1.2 Verificar la ausencia de tensión. Esta
operación es necesaria para reasegurar la
efectividad de las maniobras de corte. El
operador electricista de la Cía. Contratista
debe realizar esta maniobra considerando
que la instalación está bajo tensión,
debiendo respetar en todo momento las
distancias de seguridad indicadas en la
Tabla No. 2 del Anexo No. 1 de la presente
Guía Técnica, y utilizar el EPP requerido
por el Instructivo de Trabajo Específico de
la tarea.
9.1.3 La verificación debe realizarse con
instrumentos probados. La prueba del
instrumento debe realizarse verificando
presencia de tensión en una fuente
conocida, antes de verificar en el punto en
cuestión y luego de esta verificación,
nuevamente en la fuente con tensión, para
tener garantía de que el instrumento de
prueba no dejó de funcionar. (el intervalo de
tiempo y la distancia física entre la prueba
del instrumento y la medición del voltaje en
cuestión, puede ser importante).
9.1.4 La verificación debe ser realizada sobre
todos los conductores existentes en la zona
de trabajo, incluyendo los de neutro.
9.1.5 Conectar la instalación a tierra y en
corto circuito.
9.1.6 La puesta a tierra y en cortocircuito se
debe realizar cerca posible del lugar de los
trabajos, a ambos lados del mismo y sobre
todas las llegadas posibles de corriente.
9.1.7 Los equipos de conexión a tierra
utilizados, deben ser de marca reconocida y
adecuados para el tipo de instalación
(líneas de media o baja tensión, barras de
tableros o subestaciones, etc.). Se prohíbe
el uso de cadenas para efectuar la conexión
o puesta a tierra.
NOTA: Sólo después de haberse completado
las operaciones indicadas en su totalidad, se
puede considerar que la instalación se
encuentra SIN TENSIÓN.
9.2 Al finalizar las tareas se debe:
9.2.1 Asegurar que el personal se encuentre
fuera de la zona de peligro.
9.2.2 Retirar las herramientas.
9.2.3 Retirar la puesta a tierra y en corto
circuito.
9.2.4 Retirar el bloqueo (tarjetas o candado).
9.3 Señalización:
9.3.1 El Operador de Planta ó los encargados
de Mantenimiento deben contar en todo
momento con:
Tarjetas de seguridad y Candado de bloqueo,
de ser el caso; así como carteles con la
indicación clara y visible de "PELIGRO, ¡NO
OPERAR ¡, EQUIPO FUERA DE SERVICIO”
y/o “PELIGRO, Esta fuente de energía ha sido
¡BLOQUEADA!".
9.3.2 Los trabajos en la vía pública, requieren
el uso de señalización de seguridad de
tránsito, como banderines, avisos, vallas,
luces intermitentes, u otros medios que
adviertan el peligro a conductores de
vehículos y peatones.
9.4 Equipo de puesta a tierra y en corto circuito.
9.4.1 El equipo de puesta a tierra y en corto
circuito debe estar, con tenazas
operativamente funcionales, cables libres
de fisuras y jabalina sin corrosión y
desgaste.
9.4.2 Modo de instalación:
9.4.2.1 Clavar la jabalina hasta las 3/4 partes
de su longitud, en un lugar alejado de la
zona de circulación del personal. En el caso
de subestaciones interiores la conexión a
tierra se realizará a la malla de puesta a
tierra general, mediante un conector tipo
prensa.
111PEMEX Exploración y Producción
© 2009 Todos los derechos reservados
9.4.2.2 Desenrollar completamente el cable e
inspeccionarlo a fin de verificar su buen
estado.
9.4.2.3 Conectar el extremo correspondiente a
la jabalina.
9.4.2.4 Verificar la limpieza, buen estado y firme
conexión de las pinzas.
9.4.2.5 Conectar las pinzas o conector tipo
prensa a los conductores de línea o barras
con la pértiga aislante, comenzando por el
conductor que esté más cerca del operador
y que pueda conectar con más facilidad.
9.4.3 En estas maniobras el operador deberá
respetar las distancias de seguridad
indicadas en la Tabla No. 2 Anexo No. 1.
9.4.4 Los equipos de puesta a tierra deberán
permanecer colocados hasta que se haya
terminado el trabajo.
9.4.5 Para retirar los equipos de puesta a
tierra se deben tomar las mismas
precauciones que al colocarlos y la
maniobra se debe realizar exactamente en
forma inversa, es decir, en primer lugar
retirar las pinzas de los conductores y
finalmente desconectar la jabalina de
conexión a tierra.
9.5 Medidas de prevención para trabajos en
postes
9.5.1 De tener duda sobre el estado mecánico
del poste se debe excavar unos 30 cm. De
profundidad, observando el estado de la
madera y verificar si existen
desprendimientos. También puede
introducirse una herramienta punzante, a fin
de verificar el estado interior. En forma
similar se puede verificar para un poste de
hierro verificando el grado de corrosión.
9.5.2 Queda prohibido subirse a un poste con
trepadores o escalera si no se está
absolutamente seguro de su buen estado.
9.5.3 El operario debe ascender al poste con
las manos libres, llevando las herramientas
en las cartucheras del cinto de seguridad.
Una vez sobre el poste, debe permanecer
siempre atado con las correas del cinturón.
9.5.4 Descartar el uso de escaleras móviles
en los trabajos de mantenimiento en
equipos y líneas de postes eléctricos.
Equipos especiales tales como plataformas
móviles o canastillas son las más
recomendados para estos servicios.
9.5.5 Las herramientas o accesorios nunca
deben ser arrojadas ni hacia arriba ni hacia
abajo. Para el movimiento de objetos se
debe utilizar la soga de servicio con una
bolsa de lona (u otro contenedor seguro)
atada en su extremo.
9.5.6 Todas las máquinas, equipos y circuitos
e incluso circuitos de iluminación que
actúen con tensiones de 220/ 480 Volts
deben contar con protección diferencial.
9.5.7 Está prohibido almacenar o depositar
materiales u otros objetos en los
habitáculos donde existan instalaciones o
equipos con tensión o instrumentos en
servicio.
9.5.8 Los ambientes, zonas o áreas donde
existan equipos e instalaciones eléctricas
con tensión, deben permanecer protegidas,
cerradas y adecuadamente señalizadas a
fin de prevenir y advertir los riesgos
existentes. Todo recinto o celda debe tener
en la puerta de ingreso un letrero que
advierta al personal del riesgo eléctrico.
Ejemplo: Subestaciones, Circuitos de
distribución primaria.
9.5.9 Las alturas a las que se localizan los
cables de baja, media y alta tensión deben
estar señalizadas. En la Tabla No. 3 del
Anexo No. 1 se establece una guía.
9.6 Principales riesgos.
112PEMEX Exploración y Producción
© 2009 Todos los derechos reservados
113PEMEX Exploración y Producción
© 2009 Todos los derechos reservados
114PEMEX Exploración y Producción
© 2009 Todos los derechos reservados
Anexo 2
CONCEPTOS BÁSICOS DE
ELECTROTECNIA Y RIESGOS EN
INSTALACIONES ELÉCTRICAS
INTRODUCCION
La energía eléctrica, por sus características de
producción, transporte y distribución, es la
forma de energía más difundida en la
actualidad, y se haya presente prácticamente
en todos los ámbitos en los que el ser humano
habita y desarrolla sus tareas.
Sin embargo, si no se toman ciertas
precauciones, puede ocasionar accidentes que
producen desde lesiones leves hasta la muerte.
A continuación se brindan algunos conceptos
básicos de la electricidad y algunas
recomendaciones para prevenir accidentes de
este origen.
CONCEPTOS BÁSICOS DE
ELECTROTECNIA
Tensión ó voltaje: Es la diferencia de
potencial o "des balance" eléctrico existente
entre dos partes conductoras. Se mide en
"voltios" (V).
Desde el punto de vista de seguridad, se
establecen los siguientes niveles de tensión:
Muy baja tensión (hasta 24 voltios). A ésta se le
considera "tensión de seguridad", porque no
produce ningún efecto.
Baja tensión (de 24 hasta 1,000 voltios).
Media tensión (de 1,000 hasta 34,000 voltios).
Alta tensión (más de 34,000 voltios)
Corriente: Es el desplazamiento de cargas
eléctricas que ocurre cuando a un elemento
conductor le aplicamos un voltaje. La unidad de
medida es el "amperio" (A).
Resistencia: es la "dificultad" que presenta un
elemento conductor al paso de la corriente.
Por ejemplo, el cobre tiene baja resistencia
(conduce con facilidad), mientras que el
plástico tiene alta resistencia. La resistencia se
mide en "ohm" (_).
EFECTOS DE LA CORRIENTE EN EL
CUERPO HUMANO
El cuerpo humano es un elemento conductor,
con una resistencia que cambia según los
distintos factores que se presentan. Por lo
tanto, si aplicamos una tensión entre dos partes
del cuerpo, aparecerá una circulación de
corriente.
Esa corriente, según su magnitud y tiempo,
puede producir distintos efectos, que se
muestran a continuación, indicándose los
valores aproximados de corriente en milésimas
de amperio (mA):
Umbral de percepción (1 mA): produce un
"cosquilleo", y es la mínima corriente que se
alcanza a percibir.
Contracción muscular (9 mA): es lo que
comúnmente se llama "patada". Se produce
una contracción violenta de los músculos.
Umbral de soltado (16 mA): Es lo que se
llama "quedarse pegado". Si la mano o el brazo
se cierran sobre un objeto electrizado, no se les
puede abrir.
Parálisis de músculos respiratorios (23 mA):
mientras la corriente pasa por el tórax, se
paraliza la respiración.
Fibrilación cardiaca (50 a 80 mA): El corazón
pierde el ritmo, y deja de circular la sangre. Es
la principal causa de muerte en baja tensión.
Se debe practicar resucitación cardio-pulmonar,
y trasladar a la víctima de inmediato a un
centro asistencial.
Quemaduras (1 A o más): Se producen
quemaduras internas de diversa gravedad.
Es la principal causa de muerte en alta tensión.
115PEMEX Exploración y Producción
© 2009 Todos los derechos reservados
TIPOS DE ACCIDENTES ELÉCTRICOS Y SU
PREVENCIÓN
Los contactos pueden ser:
Contacto directo: es el contacto con partes de
la instalación que normalmente tienen tensión
(cables, tomacorrientes, líneas aéreas,
transformadores, etc.). La prevención se realiza
mediante:
Bloqueo: Corte de la energía, verificación de la
ausencia de tensión y bloqueo físico de la
instalación.
EPP y EPC: Equipo de Protección Personal
(EPP). Equipo de Protección Colectivos (EPC).
Aislamiento: Separación física de protección
que evita el contacto con las partes de la
instalación que tienen tensión.
Alejamiento: Es la distancia segura a la cual
se pueden realizar actividades cerca de
equipos energizados.
Contacto indirecto: Se produce cuando se
electrifica alguna parte del equipo que
normalmente no debería tener tensión.
Generalmente se trata de partes metálicas, o
elementos con conductividad eléctrica. Ocurre
por falla en el aislamiento (carcaza de motores,
piezas de máquinas eléctricas, bancos de
trabajo, etc.). La prevención se realiza
mediante:
Doble aislamiento: Es una característica de
algunas máquinas eléctricas, que evita que se
electrifiquen las partes accesibles aún con
fallas internas. Se identifican con el siguiente
símbolo en la placa de identificación:
Puesta a tierra: Consiste en conectar con un
conductor a tierra las partes metálicas
accesibles. Si existe una falla de aislamiento, la
corriente circulará a tierra por esta conexión, ya
que es un camino de baja resistencia. La
conexión a tierra es obligatoria para todos los
artefactos eléctricos, excepto los que tengan
doble aislamiento.
Disyuntor diferencial: Es un dispositivo que
se conecta a la instalación, y detecta fugas a
tierra, cortando la corriente de inmediato. Por
su gran sensibilidad (cortan con 30 mA), son
aptos para proteger a las personas cuando la
descarga ocurre entre fase y tierra. Es
recomendable colocarlos en todas las
instalaciones fijas (casas, talleres, oficinas,
etc.).
116PEMEX Exploración y Producción
© 2009 Todos los derechos reservados
La aplicación del procedimiento de seguridad eléctrica permitirá tener el
control de los trabajos eléctricos potencialmente peligrosos que puedan
generar un incidente o accidente, derivado del suministro de energía
eléctrica y de energía remanente que tenga el equipo o instalación en la
que se trabaje, evitando así daños al personal, las instalaciones y equipos.
117PEMEX Exploración y Producción
© 2009 Todos los derechos reservados
Índice de Unidad
8.1 Objetivo de
Aprendizaje
8.2 Desarrollo del
Procedimiento
8.3 Conclusión
Los participantes revisarán y comprenderán el procedimiento para
bloqueo, etiquetado y pruebas de equipos y sistemas de proceso
en los Centro de Trabajo de Petróleos Mexicanos.
Introducción
El procedimiento proporciona de forma sencilla y accesible, los
criterios generales de seguridad que deben ser considerados
como mínimo para colocar bloqueos, etiquetas y pruebas de
equipos y sistemas de proceso en los Centro de Proceso con el fin
de evitar incidentes y lesiones durante la ejecución de las
actividades que desarrolla el personal de la organización.
El responsable/supervisor del trabajo de reparación, modificación,
mantenimiento o construcción, que implique la colocación de
bloqueos, etiquetas y pruebas de equipos y sistemas de proceso,
debe asegurarse que todo el personal que intervenga se
encuentre capacitado y apto física y mentalmente para desarrollar
el mismo.
Durante el servicio y/ó mantenimiento de maquinas y equipos de
proceso puede ocurrir un inesperado energizado, arranque ó
liberación de energía (incluyendo materiales peligrosos), el cual
puede resultar seriamente lesionado o causarle la muerte por: a)
Electrocución, b) Quemaduras por arco eléctrico ó incendio de
materiales inflamables, c) Contacto con materiales irritantes,
tóxicos, temperaturas extremas, y d) Quedar atrapado en ó entre
piezas que se muevan, o ser golpeado por ó contra objetos.
Para evitar estos riesgos se debe considerar la colocación de
dispositivos de aislamiento de energía, bloqueo con candado en
posición segura (Interruptores abiertos, válvulas cerradas,
mecanismos y tubings desconectados) incluye actuadores de
válvulas.
Este procedimiento muestra los aspectos de seguridad,
salud y protección ambiental a considerar en los trabajos
que implique la colocación de bloqueos, etiquetas y pruebas
de equipos y sistemas de proceso, antes, durante y después
de las labores específicas.
118PEMEX Exploración y Producción
© 2009 Todos los derechos reservados
El desarrollo del procedimiento comprende el contenido del procedimiento.
Titulo: “PROCEDIMIENTO PARA EL BLOQUEO DE ENERGÍA Y MATERIALES PELIGROSOS”.
Clave: 800-16000-DCO-GT-065-08.
Emisión: 8/04/2008
Revisión 0.1.
119PEMEX Exploración y Producción
© 2009 Todos los derechos reservados
0. INTRODUCCIÓN
Las investigaciones de los diversos Incidentes
y Accidentes Personales que han ocurrido a los
largo de la historia de Petróleos Mexicanos,
durante la ejecución de actividades
relacionadas con la apertura de líneas y
equipos de proceso, así como con el
mantenimiento preventivo o correctivo de
equipos mecánicos, eléctricos de generación,
transmisión y distribución, y en los que no se
han establecido los señalamientos requeridos,
ha fallado la comunicación o bien en los que no
se habían instalado dispositivos que impidieran
la puesta en operación de un equipo o
dispositivo de activación remota, han traído
como consecuencia lesiones graves a los
trabajadores y en otros casos daños a las
instalaciones. Las lecciones aprendidas de los
procesos de investigación de incidentes nos
han dejado la imperante necesidad de
desarrollar documentos normativos que nos
permitan planear de una manera más eficiente
este tipo de actividades identificando
oportunamente los riesgos inherentes durante
su ejecución, estableciendo medidas de control
y al mismo tiempo incrementando las capas de
protección para el personal que las realiza con
el propósito de prevenir la ocurrencia de
incidentes.
Es por ello que esta guía técnica establece los
criterios que en todos los Organismos
Subsidiarios deben tomarse en cuenta para el
desarrollo seguro de este tipo de actividades
riesgosas.
1. NORMATIVIDAD APLICABLE
Norma Oficial Mexicana NOM-004-STPS-
1999.- Sistemas de protección y
dispositivos de Seguridad en la maquinaria
y equipo que se utilice en los Centros de
Trabajo.
Reglamento Federal de Seguridad, Higiene
y Medio Ambiente de Trabajo, Enero de
1997.
Reglamento de Seguridad e Higiene de
Petróleos Mexicanos y Organismos
Subsidiarios, 2007.
2. DISPOSICIONES GENERALES
2.1 Objeto
Establecer los disposiciones para garantizar
que cualquier equipo estático, dinámico,
tubería, subestación eléctrica, centro de control
de motores, instalaciones eléctricas de
transmisión y distribución o proceso que sea
intervenido para limpieza, reparación,
inspección o cualquier cambio físico, sea
bloqueado, etiquetado y probado debidamente
antes de realizar algunas de estas actividades
con el propósito de prevenir lesiones al
personal y daños al medio ambiente o a las
instalaciones.
2.2 Ámbito de Aplicación
2.2.1 Aplica:
2.2.1.1 En todas las instalaciones de Petróleos
Mexicanos y Organismos Subsidiarios.
2.2.1.2 A todo el personal de Petróleos
Mexicanos y Organismos Subsidiarios y
contratistas que planeen programen, autoricen,
supervisen y ejecuten trabajos de servicio y/o
mantenimiento en cualquier instalación del
centro de trabajo.
2.2.1.3 A todos los servicios y/o mantenimiento
requerido en equipo estático, dinámico, tubería,
subestación eléctrica, centro de control de
motores, instalaciones eléctricas de transmisión
y distribución o proceso.
2.2.1.4 A todas las fuentes de energía,
incluyendo sin ser limitativos; eléctrica,
mecánica, hidráulica, neumática, química y
térmica, incluyendo la apertura de líneas y
equipos.
2.2.1.5 Esta Guía técnica por si sola no aplica
para el control de energía en instalaciones de
Generación, Transmisión y Distribución de
energía eléctrica, incluyendo el equipo
relacionado; en este caso adicionalmente se
requiere cumplir estrictamente con la guía de
Seguridad eléctrica.
120PEMEX Exploración y Producción
© 2009 Todos los derechos reservados
2.2.1.6 En actividades en las que sea necesario
que el trabajador quede expuesto parte de su
cuerpo dentro de un área, máquina o pieza de
un equipo que se encuentre operando.
2.2.1.7 En actividades en las que se requiera
de remover o puentear un dispositivo de
seguridad.
2.2.1.8 No aplica:
2.2.1.8.1 En cambios menores de herramientas
y ajuste de maquinas ú otras actividades
menores que se realizan de forma rutinaria y
repetitiva durante las operaciones normales.
2.3 Definiciones
Para la interpretación de esta Guía se
establecen las siguientes definiciones:
2.3.1 Aislamiento; Acción de poner fuera de
operación el equipo de proceso y maquinas,
protegerlo completamente de la liberación de
energía y materiales peligrosos mediante
procedimientos de interrupción de transmisión
de energía, cierre y junta cegado de válvulas y
conexiones, remoción de secciones de tubería,
y desconexión de mecanismos de activación
remota.
2.3.2 AST; Análisis de la Seguridad en el
Trabajo; es una herramienta básica que nos
permite realizar la planeación de cualquier
actividad o tarea para que esta se realice con
un enfoque de seguridad, salud y protección
ambienta. Consiste en analizar la actividad a
realizar, paso a paso, para identificar los
riesgos y generar las acciones que nos
permitan controlar, mitigar y/o eliminar el
riesgo, definiendo los responsables de
implementar las medidas de control señaladas.
2.3.3 Bloqueo o Cierre; Acto de aislar un
equipo o máquina de sus fuentes de energía,
colocando candados y tarjetas en sus
dispositivos de aislamiento de energía
(interruptores, válvulas), asegurando que
dichos dispositivos y por consecuencia el
equipo no pueda ser operado hasta que el ó los
candados y tarjetas sean removidos.
2.3.4 Bloqueo de Grupo; Es el proceso de
bloqueo, un equipo dinámico, estático, o
tubería por personal de operación y
mantenimiento de diferentes especialidades y
en los que el aislamiento se realiza por medio
de tarjetas y más de un candado.
2.3.5 Cadena; Dispositivo que permite
inmovilizar la operación de una válvula.
2.3.6 Candado; Dispositivo mecánico de
cerradura que controla la inmovilización de un
objeto o equipo.
2.3.7 Ciclos de Trabajo; Verificación que realiza
el supervisor de operación o el mando medio
de mantenimiento sobre la correcta aplicación,
en sitio, de las actividades consideradas en los
procedimientos operativos o de mantenimiento.
2.3.8 Compañía contratista; Persona física o
moral que efectúa obras o servicios
relacionados con la obra pública, proveeduría o
servicios de cualquier naturaleza dentro de las
instalaciones de Petróleos Mexicanos.
2.3.9 Desenergizar; Proceso de bloquear el
suministro de energía eléctrica a un equipo ó
máquina.
2.3.10 Despeje; Práctica de retirar al personal
no esencial para una actividad determinada a
una distancia segura, previamente establecida
y señalada del dispositivo de aislamiento y de
la máquina ó equipo aislado, con el propósito
de que el personal autorizado pueda realizar la
prueba de efectividad del aislamiento ó para
realizar las pruebas de funcionalidad del equipo
intervenido.
2.3.11 Dispositivo de aislamiento; Es un
dispositivo mecánico que previene la
transmisión o liberación de energía o de
sustancias químicas peligrosas.
121PEMEX Exploración y Producción
© 2009 Todos los derechos reservados
Estos sin ser limitativos pueden ser:
a) Interruptores eléctricos manualmente
operados.
b) Arrancadores eléctricos manualmente
operados.
c) Interruptor de desconexión (cuchillas)
d) Interruptor operado manualmente
(cuchillas), por el cual los conductores de
suministro no aterrizados de un circuito,
puedan ser desconectados en grupo y
ningún polo pueda ser operado
independientemente.
e) Válvulas de bloqueo en circuitos de tuberías
y recipientes.
f) Tubings de suministro principal (neumático-
hidráulico), a los actuadores.
g) Mecanismo de conexión a partes móviles o
rotatorias de máquinas.
h) Juntas o bridas ciegas y figuras ocho.
i) Cualquier otro dispositivo utilizado para
bloquear o aislar energía.
j) No se consideran como dispositivos de
aislamiento de energía: interruptores de
botón, selectores y otros dispositivos de
circuitos de control.
2.3.12 Dispositivo de aislamiento de energía
que puede ser bloqueado con candado; Aquel
que tiene:
a) Un pasador (aro) o cualquier otro medio
para sujetar un candado.
b) Un mecanismo de cierre con llave incluido
en su construcción.
c) Que permite colocar un candado sin que
sea necesario desmantelar, reconstruir ó
remplazar el dispositivo de aislamiento ó
alterar permanentemente su capacidad de
control de energía.
2.3.13 Energizado; Condición ó estado en el
que una máquina, equipo de proceso,
componente ó conductores están conectados a
una fuente de energía (interruptores cerrados,
válvulas abiertas) ó que contienen energía
residual almacenada.
2.3.14 Equipo de proceso; Infraestructura física
utilizada en los procesos, la distribución y en el
almacenamiento, que contiene cualquier tipo de
energía (incluye materiales peligrosos): equipo
eléctrico, conductores eléctricos, circuitos
eléctricos, recipientes a presión, circuitos de
tubería accesorios, válvulas de operación
manual y de activación remota, recipientes de
almacenamiento, compresores, bombas,
turbinas, expansores, motores, ventiladores,
agitadores. En esta definición se incluyen los
"actuadores" de válvulas, instrumentos y las
líneas de suministro de energía eléctrica,
neumática e hidráulica (cables y tubings).
2.3.15 Fuente de Energía; Cualquier fuente ó
suministro de energía eléctrica, mecánica,
hidráulica, neumática, térmica ó cualquier otro
tipo de energía.
2.3.16 Personal calificado; Trabajador que
posee la capacidad técnica, y que ha
demostrado tener la habilidad y experiencia
requerida para realizar una actividad.
2.3.17 Planeación de los trabajos; Actividad
técnica administrativa que se realiza con la
suficiente anticipación, para prever que los
recursos a utilizarse en una actividad de
operación o mantenimiento se tengan
disponibles en el momento en que serán
utilizados de acuerdo a un programa
establecido.
2.3.18 Prueba de ausencia de energía;
Actividad de verificar mediante un instrumento
de medición la ausencia de energía.
2.3.19 Prueba de Efectividad de Aislamiento de
Energía; Prueba que se realiza, posterior a que
los dispositivos de aislamiento de energía han
sido bloqueados con candado en posición
segura, para verificar que la máquina ó equipo
de proceso está aislada efectivamente de sus
fuentes de energía y no es posible un
inesperado energizado, arranque ó movimiento
operativo accidental ó voluntario.
122PEMEX Exploración y Producción
© 2009 Todos los derechos reservados
2.3.20 Prueba de funcionalidad; Prueba
limitada a situaciones particulares donde se
requiere efectuar verificaciones funcionales
mismas que de resultar satisfactorias el equipo
será declarado como disponible y para ello es
necesario hacer el retiro temporal de candados
y tarjetas de seguridad para energizar después
meter a operar el equipo durante un tiempo
preestablecido para la prueba. (Ejemplo:
Probar rotación, probar hermeticidad de sellos).
2.3.21 Tarjeta; Medio de identificación y aviso
de que se está interviniendo un equipo de
proceso o instalación, resaltando la leyenda de
“no operar”, esta generalmente va acompañada
de un candado y colocada en un dispositivo de
aislamiento de energía.
3. DISPOSICIONES ESPECÍFICAS
3.1 Responsabilidades
3.1.1 Director Corporativo de Operaciones,
Director Corporativo de Administración y los
Directores de Organismos Subsidiarios
3.1.1.1 Establecer las directrices para poner en
práctica esta Guía.
3.1.2 De las Subdirecciones y Gerencias de
Auditoria en Seguridad Industrial y Protección
Ambiental de los Organismos Subsidiarios
(SASIPA)
3.1.2.1 Realizar auditorías corporativas a fin de
evaluar la aplicación de esta Guía y establecer
medidas de control y seguimiento derivados de
los resultados encontrados.
3.1.3 Máxima Autoridad de Centro de Trabajo
3.1.3.1 Autorizar la capacitación requerida para
el personal de mantenimiento que realizara el
Aislamiento y bloqueo en equipos de proceso
mediante tarjeta- candado- despeje y Prueba, a
fin de que se cuente con personal calificado
para realizar esta actividad.
3.1.3.2 Establecer su liderazgo para la
aplicación de los criterios establecidos en esta
Guía Técnica.
3.1.3.3 Gestionar y Proporcionar los recursos
necesarios para la ejecución de las actividades
indicadas en el alcance de esta Guía.
3.1.3.4 Instruir para que se desarrollen los
procedimientos operativos y de mantenimiento
relacionados con el Aislamiento y bloqueo en
equipos de proceso mediante tarjeta- candado-
despeje y Prueba, tomando como base los
criterios establecidos en esta Guía Técnica.
3.1.3.5 Instruir para que se lleven cabo
reuniones de trabajo en todas sus instalaciones
a fin de programar con la debida anticipación
los trabajos relacionados con el Aislamiento y
bloqueo en equipos de proceso mediante
tarjeta- candado- despeje y Prueba.
3.1.3.6 Considerar dentro de su programa de
auditorías internas la evaluación de la
aplicación de esta Guía.
3.1.4 Responsable operativo de la instalación
(Superintendentes de Equipo de Área, Jefes de
Operación)
3.1.4.1 Coordinar las acciones para que esta
Guía y sus correspondiente procedimientos
operativos, se administren bajo el proceso de
Disciplina Operativa; verificando que se incluya
en las matrices de procedimientos, los
conocimientos de los mismos, se realicen las
evaluaciones y ciclos de trabajo al personal
técnico, operadores y operarios a su cargo.
3.1.4.2 Asegurarse de que cada vez que se
requiera realizar actividades de Aislamiento y
bloqueo mediante tarjeta- candado- despeje y
Prueba, se efectué la “Planeación y Análisis de
Seguridad del Trabajo”.
3.1.4.3 Incluir en los programas de capacitación
y entrenamiento al personal de operación y de
mantenimiento del centro de trabajo, sobre los
criterios establecidos en esta guía.
123PEMEX Exploración y Producción
© 2009 Todos los derechos reservados
3.1.5 Superintendente e Ingenieros de SIPA
3.1.5.1 Auditar la aplicación esta Guía Técnica
durante la ejecución de trabajos.
3.1.5.2 Participar en el desarrollo de los
Análisis de la seguridad en el Trabajo (AST) y
dar su aprobación.
3.1.6 Coordinador de Operación, Ingeniero de
Operación
3.1.6.1 Poner fuera de operación el equipo y
liberarlo de la energía residual acumulada
(incluye materiales peligrosos) de acuerdo a los
procedimientos operativos para drenado,
venteado, inertizado, neutralizado, lavado y
vaporizado.
3.1.6.2 Verificar que los dispositivos de
aislamiento de energía están en la posición
segura (interruptores en OFF, abiertos; válvulas
bloqueadas; mecanismos desconectados, etc.)
3.1.6.3 Instalar “Candado de Operación” y
“Tarjeta” con la leyenda de NO OPERAR el
equipo, en el ó los dispositivos de aislamiento
de energía.
3.1.6.4 Retirar al personal ajeno a los trabajos
por realizar colocando previamente las
barricadas.
3.1.6.5 Efectuar las pruebas requeridas
(explosividad, toxicidad, oxígeno). En los
organismos en los que el personal de
operación aún no cuente con la capacitación
debida para desempeñar esta función, los
centros de trabajo deberán desarrollar
programas de capacitación y entrenamiento
para que el futuro desempeñen esta función y
mientras tanto el área de SIPA debe efectuar
dichas pruebas.
3.1.6.6 Efectuar la entrega física al Ing.
Responsable del Trabajo verificando el
cumplimiento de los términos y condiciones de
seguridad establecidas en el Permiso de de
trabajo.
3.1.6.7 Cuando existe la posibilidad de
reacumulación de energía mantener monitoreo
regularmente para detectarla antes de que
pueda causar un incidente.
4. Autorizar la ejecución de los trabajos una vez
que se han cumplido todas las condiciones de
seguridad requeridas.
3.1.6.8 Mantener la hoja de control disponible
en el tablero de permisos de trabajo indicando
aquellos puntos donde se bloquearon ó
abrieron válvulas, se efectuó la apertura de
línea y donde fueron instalados y/o retiradas
juntas ciegas, comales, figuras ocho tal y como
se establece en la Guía Técnica relativa al de
aislamiento y bloqueo mediante Tarjeta –
Candado - Despeje – Prueba.
3.1.7 Coordinador de Instalaciones (Ingeniero
de Instalaciones) Ingeniero de mantenimiento
de plantas
3.1.7.1 Asegurarse del cumplimiento de lo
establecido en esta guía, en el permiso de
trabajo así como en la Guía relativa al
aislamiento mediante Tarjeta, Candado,
Despeje y Prueba.
3.1.7.2 Asegurarse de que se:
3.1.7.2.1 Han realizado las pruebas requeridas
y establecidas en el Permiso de trabajo, y que
éste ha sido aprobado / autorizado por
operación y se han cumplido todas las
condiciones de seguridad para realizar el
trabajo.
3.1.7.2.2 Han efectivamente liberado los
materiales peligrosos.
3.1.7.3 Dispone de todo el equipo de protección
personal y de respuesta a emergencia
establecido en el permiso de trabajo.
3.1.7.4 Dispone de las herramientas, equipos y
procedimientos requeridos para realizar el
trabajo.
124PEMEX Exploración y Producción
© 2009 Todos los derechos reservados
3.1.7.5 Aprobar / Autorizar en el Permiso de
trabajo y coordinar la ejecución de los trabajos;
auditar periódicamente el trabajo hasta su
conclusión, verificando que se mantienen las
condiciones seguras para su ejecución.
3.1.7.6 Asegurar que el personal que realiza el
trabajo es calificado y además que es el
estrictamente necesario, evitando la presencia
de personal innecesario en la zona barricada.
3.1.7.7 Realizar la entrega de equipo una vez
concluidos los trabajos de apertura a la
especialidad de mantenimiento que
corresponda para continuar con los trabajos de
mantenimiento subsecuentes mediante el
permiso de trabajo correspondiente.
3.1.8 Supervisor de plantas de proceso /
Operadores
3.1.8.1 Antes de iniciar los trabajos de apertura
de líneas y equipos los operadores, según su
rol realizan las siguientes actividades, al
término de las cuales le notifican al Ingeniero
de Turno para que este verifique su
cumplimiento:
3.1.8.2 Actividades previas (preparativos) y
para la puesta fuera de operación del equipo de
proceso.
3.1.8.3 Desconecta o aíslan el equipo de
proceso de la fuente de energía, mediante los
dispositivos de aislamiento que estén
autorizados a operar.
3.1.8.4 Participa con el Ingeniero de turno
durante el bloqueo y la instalación del
“Candado” y “Tarjeta” de operación.
3.1.8.5 Realiza los movimientos operativos
para eliminar la energía acumulada y la
liberación de materiales peligrosos realizando
las tareas de drenado, venteado, vaporizado,
inertizado, neutralizado y lavado según el caso
y procedimiento aplicable.
3.1.8.6 Participa con el Ingeniero de Turno para
efectuar el retiro de personal y realizar las
pruebas de efectividad de aislamiento.
3.1.8.7 Verificar antes de dar inicio a los
trabajos de apertura y periódicamente mientras
el personal de mantenimiento permanece en el
sitio, que las medidas de seguridad se cumplen
y alerta si las condiciones operativas cambian.
3.1.8.8 Suspender el trabajo cuando las
condiciones en el equipo o línea difieran de las
especificadas en el plan de trabajo.
3.1.8.9 Mantener supervisión durante la
ejecución de los trabajos para prevenir que
personal no autorizado traspase los
señalamientos del área barricada.
3.1.9 Personal ejecutor del trabajo, incluyendo
al Mando Medio
3.1.9.1 Cuando sea programado para realizar
trabajos de apertura de líneas y equipos de
proceso debe asegurase de:
3.1.9.1.1 Instalar su “candado y tarjeta”
personal, siendo el único autorizado para
conservar en su poder la llave.
3.1.9.1.2 Cumplir estrictamente con las
instrucciones verbales y escritas recibidas
respecto a las medidas de control, seguridad,
del Permiso de trabajo y las propias de
ejecución del trabajo.
3.1.9.1.3 Utilizar el equipo de protección
personal especial recomendado para
protegerse de los riesgos identificados durante
la fase de planeación de los trabajos.
3.2 Desarrollo
3.2.1 Frecuencias; de Ejecución, de Revisión y
ciclos de trabajo
3.2.1.1 De ejecución: Los criterios establecidos
en esta Guía se deben aplicar cada que se
realicen trabajos de apertura de líneas y
equipos de proceso.
125PEMEX Exploración y Producción
© 2009 Todos los derechos reservados
3.2.1.2 De revisión: Esta Guía debe ser
revisada cada cinco años o antes, si las
propuestas de cambio lo ameritan.
3.2.1.3 De ciclos de trabajo: Cada que se
realice una apertura de línea o equipo de
proceso debe aplicarse la revisión de ciclo de
trabajo al personal encargado de la ejecución,
con base a lo establecido en la guía de
Disciplina Operativa.
3.2.2 Planeación
3.2.3 El personal de operación debe realizar los
trabajos previos asegurar la entrega del equipo
a mantenimiento, respetando los tiempos
requeridos de acuerdo a los procedimientos
operativos que les apliquen.
3.2.4 El cual consiste en realizar el análisis
cuidadoso del sistema a intervenir, previa visita
al sitio, para identificar y evaluar los riesgos, la
forma en que el trabajo debe prepararse y
realizarse, considerando las medidas de
control, que son los elementos que ayudan a
prevenir las exposiciones a los riesgos.
3.2.5 El “AST” debe documentarse durante la
Planeación de los Trabajos; ser elaborado y
firmado por los responsables de operación y
mantenimiento, con la aprobación de sus
inmediatos superiores y por el Ingeniero de
Seguridad.
3.2.5.1 Asimismo deberá considerarse la
participación de los mandos medios y del
personal calificado que intervendrá en la
realización de los trabajos de apertura de
líneas y equipos de proceso.
3.2.5.2 En el caso de trabajos realizados por
terceros, además de los anteriores, deberán
participar el residente de la compañía
contratista y el supervisor de la obra o servicio
correspondiente.
3.2.5.3 Es obligatorio que antes de autorizar la
programación y ejecución de un trabajo
relacionado con la apertura de líneas y equipos
de proceso, los responsables de la planeación
y ejecución deben elaborar y/ó actualizar el
AST específico y en su caso documentar los
cambios ó mejoras en el AST.
3.2.5.4 El “AST” sin ser limitativo, debe
desarrollarse de acuerdo al procedimiento
correspondiente, conteniendo al menos los
siguientes puntos:
a) Planos, Diagramas y Diagrama de Tuberías
e Instrumentación (DTI).
b) Identificación específica de riesgos.
c) Procedimiento de paro, aislamiento y
bloqueo.
d) Procedimiento para la eliminación y
disposición de materiales peligrosos
e) Procedimiento para la ejecución de los
trabajos.
f) Especificar el equipo de protección personal
requerido en cada fase de los trabajos a
realizar.
g) Plan de respuesta a emergencia.
h) Materiales, herramienta y recursos
requeridos.
3.2.6 Paro, aislamiento, bloqueo del equipo,
liberación de materiales peligrosos y presión
contenida
3.2.6.1 Cumplir con los procedimientos
operativos para la puesta fuera de operación
(paro) y para la entrega segura a
mantenimiento de las líneas y equipo de
proceso.
3.2.6.2 Cumplir con la Guía Técnica relativa al
de aislamiento y bloqueo mediante Tarjeta –
Candado - Despeje – Prueba.
3.2.6.3 Todas las tuberías y equipos en las
cuales se va a realizar la actividad de una
“apertura” deben estar depresionados y libres
de materiales peligrosos, mediante
procedimientos operativos de drenado / venteo,
lavado / vaporizado, neutralizado, inertizado y
ambientados.
3.2.7 Ejecución de la Apertura de Líneas
(primera apertura)
126PEMEX Exploración y Producción
© 2009 Todos los derechos reservados
3.2.7.1 El personal que coordina, supervisa y
realiza esta actividad debe estar calificado.
3.2.8 Medidas de Seguridad
3.2.8.1 Antes de iniciar los trabajos de
“apertura” el área de riesgo debe ser
delimitada, acordonada y señalizada,
incluyendo los niveles donde pueda producirse
un derrame o la zona de influencia de una nube
tóxica y/ó explosiva y cumplir con el
procedimiento de “delimitación de áreas de
riesgo (barricadas)”.
3.2.8.2 La actividad de “apertura” debe ser
realizada de manera tal que únicamente
permanezca en la zona delimitada el personal
mínimo indispensable para realizar el trabajo
evitando exponer innecesariamente al personal
de apoyo.
3.2.8.3 En aquellos casos donde sea necesario
realizar una apertura de una línea o equipo que
manejen sustancias peligrosas y no se cuente
con arreglos para purga y/o venteo por donde
se pueda verificar que el sistema se encuentre
debidamente purgado y depresionado se debe
suspender la operación de la sección
involucrada de la instalación donde se llevará a
cabo la apertura de la línea o equipo, esto
quedará definido en la realización del AST.
3.2.8.4 Todo el personal que permanezca
dentro de la zona delimitada debe utilizar el
mismo equipo de protección personal que
utilice el personal que realice la “apertura”.
3.2.8.5 Debe disponerse de equipo para
contener derrames y cuando se requiera se
debe instalar una pantalla ó escudo protector
de lámina ú otro material para proteger al
personal de una inesperada emisión de
productos durante el inicio de la apertura.
3.2.8.6 Debe disponerse de todo el equipo
adicional requerido (establecido durante la
planeación) como son andamios con
barandales y tobogán, grúas, herramientas y
equipo de protección personal.
3.2.8.7 Los andamios deben incluir un tobogán
o vías de escape seguras.
3.2.8.8 En toda “apertura” de líneas y equipos
que contengan materiales peligrosos debe
asignarse por lo menos una persona como
“observador”. Este observador también debe
portar el mismo equipo de protección usado por
el personal que lleva a cabo la “apertura”.
3.2.8.9 Su función del Observador es prestar
ayuda en caso de una emergencia y debe
permanecer en contacto visual todo el tiempo
con el personal que realiza la “apertura”; y debe
contar con medios de alarma y comunicación
(megáfono, radio) para solicitar ayuda
adicional.
3.2.8.10 Cualquier miembro capacitado del
personal de las áreas de operación,
contraincendio ó de mantenimiento podrá ser
asignado para desempeñar el papel de
observador.
3.2.8.11 En todas las tuberías ó equipos de
proceso que por algún motivo queden
desconectadas por tiempo indefinido, ya sea
por razones de mantenimiento prolongado ó
por alguna administración al cambio que
implique la eliminación de algún equipo, debe
instalarse brida ciega, aún cuando en el
extremo se cuente con válvulas de bloqueo.
3.2.9 Permiso especial en sistemas
compartidos; Debe utilizarse cuando el equipo
ó componente de tubería donde se realizará la
“apertura” forma parte de un sistema
compartido en ubicaciones que son fronteras
de un proceso con otras instalaciones y que
requieren de una adecuada y oportuna
comunicación, para la ejecución de acciones
operativas conjuntas que son necesarias, con
el propósito de que esta actividad se realice de
manera segura, ejemplos:
a) Desfogues compartidos entre instalaciones
del propio centro de trabajo o bien con
instalaciones del propio Organismo o bien
dependientes de otros Organismos
Subsidiarios de Petróleos Mexicanos.
127PEMEX Exploración y Producción
© 2009 Todos los derechos reservados
b) Entrada o salida de materia prima o
productos en límites de baterías.
c) Fronteras de mantenimiento con otras
líneas de negocios, con otras Subsidiarias o
con clientes externos.
3.2.10 Prácticas Generales Seguras
3.2.10.1 Se considera que la “apertura” de una
línea ó equipo, se inicia cuando se empieza a
aflojar cualquiera de los componentes
(espárrago, tuerca unión, etc.) por lo que desde
este momento el personal debe utilizar el
equipo de protección personal que se les haya
recomendado en función al riesgo al que
estarán expuestos.
3.2.10.2 Cuando la apertura está concluida y se
ha verificado que no existen riesgos, el
ingeniero responsable de los trabajos, hace
entrega al ingeniero de operación (Ing. turno) y
ambos firman el permiso DE TRABAJO CON
RIESGO, con esto se da por terminada la
actividad de apertura de líneas; para continuar
con las actividades de mantenimiento y
rehabilitación del equipo aislado. Hasta este
momento podrá retirarse candados y tarjetas
personalizadas del operario que realiza la
apertura, y deben permanecer los candados y
tarjetas del personal de operación.
3.2.11 Peligros durante la apertura
3.2.11.1 Si durante los trabajos previos a la
ejecución, las condiciones de seguridad difieren
de las esperadas (ejemplo: válvula de purga
atorada, válvulas de bloqueo que se pasan,
tubería que no puede ser drenada) la actividad
de “apertura” debe ser suspendida reevaluando
la situación y desarrollando un nuevo AST.
a) Los trabajos deben evaluarse con la misma
minuciosidad que el plan original.
b) El nuevo AST debe ser sometido a
aprobación del responsable de la
Producción del Centro de
c) Trabajo o instalación correspondiente.
d) A los operarios que van a realizar la
“apertura” se les debe comunicar los
resultados del nuevo AST y de los cambios
al programa que resulten, así como los
posibles escenarios de emergencia que se
puedan presentar.
3.2.12 Ejecución de trabajos de mantenimiento
del equipo aislado y bloqueado con juntas
ciegas / figuras ocho, bridas ciegas ó
componentes separados
3.2.12.1 Realizada la primera apertura e
instalados los dispositivos de aislamiento
(juntas ciegas, figuras 8, interruptores abiertos),
los correspondientes candados y tarjetas de
operación, se puede proceder a realizar los
trabajos de mantenimiento.
3.2.12.2 Debe asegurarse que exista el
correspondiente análisis de la seguridad en el
trabajo (AST) para cada una de las
operaciones de mantenimiento que se van a
realizar, así mismo se deben considerar los
siguientes aspectos:
a) Permiso principal de Trabajo con riesgo y
complementarios requeridos
b) Pruebas requeridas para verificar la no
existencia de riesgos (explosividad,
toxicidad, contenido de oxígeno,
temperatura, pH)
c) Aplicación de la Guía Técnica relativa al de
aislamiento y bloqueo mediante Tarjeta –
Candado - Despeje – Prueba y/ó Guía
Técnica para “Entrada Segura a Espacios
Confinados”.
d) Equipo de protección personal para realizar
el trabajo.
e) Instrucciones operativas de mantenimiento
para realizar el trabajo.
f) Tipo y nivel de protección contraincendio
requerido
g) Lineamientos de manejo y disposición de
residuos.
h) Respuesta a emergencia.
3.2.13 Limpieza, descontaminación y
verificación de condiciones
128PEMEX Exploración y Producción
© 2009 Todos los derechos reservados
3.2.13.1 Previo a la entrega de los equipos o
tuberías disponibles para mantenimiento, el
responsable de operación debe realizar las
actividades de limpieza y descontaminación
mediante los procedimientos operativos
correspondientes.
3.2.13.2 En caso de que el personal requiera
entrar al equipo de proceso se debe cumplir
con la Guía Técnica relativa a “Entrada Segura
a Espacios Confinados” y autorizado mediante
el permiso complementario por riesgo
específico correspondiente.
3.2.14 Autorización de trabajos en el equipo
aislado y bloqueado con juntas ciegas
3.2.14.1 El Ingeniero de Operación y el Ing.
responsable de la ejecución de los trabajos,
deben autorizar los permisos de trabajo
respectivos.
3.2.14.2 Previo a la autorización del permiso de
trabajo, el personal de mantenimiento debe
colocar los candados y tarjetas personalizadas
en los puntos de bloqueo de acuerdo a lo
establecido en la Guía Técnica relativa al de
aislamiento y bloqueo mediante Tarjeta –
Candado - Despeje – Prueba.
3.2.14.3 Concluidos los trabajos de
mantenimiento, el Ingeniero de Operación y el
Ing. Responsable de la ejecución de los
trabajos, deben de firmar en el permiso(s) la
terminación, previa verificación de las
condiciones de seguridad para su puesta en
operación, quedando así el permiso de trabajo
cerrado.
3.2.15 Retiro de juntas Ciegas (Segunda
Apertura)
3.2.15.1 Concluidos los trabajos de
mantenimiento y realizadas las pruebas
funcionales requeridas se debe realizar el retiro
de juntas y bridas ciegas, figuras ocho, unir
componentes separados; esta actividad debe
considerarse también como “Apertura de
Líneas y equipos” por lo que debe cumplirse
nuevamente con lo establecido en el numeral
4.4 (Ejecución de la Apertura de Líneas).
3.2.15.2 El Retiro de las juntas ciegas o girada
de figuras 8 para dejar disponible el equipo o
tubería para su operación, debe realizarse
mediante la autorización de un nuevo Permiso
de trabajo con riesgo y si es requerido además
debe formularse el Permiso Especial de
Sistemas Compartidos, quedando claro que no
se permite el uso del permiso de trabajo con
riesgo utilizado en la primera apertura.
3.2.16 Puesta en operación del equipo de
proceso
3.2.16.1 Se considerarán concluidos los
trabajos hasta que las tuberías y equipos estén
correctamente conectados al sistema de
proceso, quedando a satisfacción del personal
de operación quién debe dar el cierre del
permiso de trabajo con riesgo firmando en este
el espacio de terminación del trabajo.
3.2.16.2 Previa a la puesta en operación del
equipo o instalación se debe aplicar la Guía
Técnica, relativa a la inspección de seguridad
prearranque y retirar los candados y tarjetas de
operación, barricadas y señalamientos
declarando el equipo disponible para su
operación.
4. DISPOSICIONES FINALES
4.1 Interpretación
Corresponderá a la Dirección Corporativa de
Operaciones por conducto de la Subdirección
de Disciplina Operativa, Seguridad, Salud y
Protección Ambiental, la interpretación para
efectos técnicos y administrativos de la
presente Guía Técnica, recabando la opinión
previa de las partes involucradas en el ejercicio
de las disposiciones descritas en este
documento.
129PEMEX Exploración y Producción
© 2009 Todos los derechos reservados
4.2 Supervisión y control
La Subdirección de Disciplina Operativa,
Seguridad, Salud y Protección Ambiental, las
Auditorias de Seguridad Industrial y Protección
Ambiental y la Línea de Mando dentro de los
Centros de Trabajo e Instalaciones de
Petróleos Mexicanos, en el ámbito de sus
respectivas competencias, son las encargadas
de llevar el control y seguimiento de la
aplicación de la presente Guía Técnica, para lo
cual efectuarán las revisiones que consideren
pertinentes.
5. DISPOSICIONES TRANSITORIAS
5.1 A partir de la fecha de emisión de este guía,
se contarán 60 días para la adecuación de los
procedimientos operativos, de seguridad y de
mantenimiento.
5.2 Cualquier persona de las áreas operativas,
administrativas o jurídica de Petróleos
Mexicanos y Organismos Subsidiarios usuaria
de este documento, está facultada para
proponer modificaciones para su actualización,
mismas que deben ser enviadas oficialmente a
la SDOSSPA para su análisis e incorporación
de acuerdo a su procedencia.
5.3 Los criterios establecidos en esta Guía
Técnica serán revisados cada cinco años o
antes, si las propuestas de cambio lo ameritan.
130PEMEX Exploración y Producción
© 2009 Todos los derechos reservados
Con la aplicación del procedimiento de apertura de líneas y equipos de
proceso en los Centros de Proceso se minimizarán los riesgos de emisión
o derrame de los materiales peligrosos evitando incidentes y lesiones
durante la ejecución de las actividades del personal, daños a las
instalaciones y medio ambiente.
131PEMEX Exploración y Producción
© 2009 Todos los derechos reservados
Índice de Unidad
9.1 Objetivo de
Aprendizaje
9.2 Desarrollo del
Procedimiento
9.3 Conclusión
Los participantes revisarán y comprenderá el procedimiento de la
supervisión de la delimitación de áreas de riesgos (barricadas).
Introducción
El procedimiento de la delimitación de áreas de riesgo proporciona
de forma sencilla y accesible, los criterios generales de seguridad
que deben ser considerados como mínimo para colocar
barricadas en los Centro de Proceso con el fin de evitar incidentes
y lesiones durante la ejecución de las actividades.
El responsable/supervisor del trabajo de reparación, modificación,
mantenimiento o construcción, que implique la colocación de
barricadas, debe asegurarse que todo el personal que intervenga
se encuentre capacitado y apto física y mentalmente para
desarrollar el trabajo.
Son elementos estructurales, permiten señalar y delimitar con
acceso restringido donde exista un riesgo potencial, pueden ser
de plástico, postes y cadena de advertencia, banderines de
colones, cinta amarilla "Precaución", o cinta roja "Peligro".
La colocación de barreras de seguridad es importante en tareas
críticas, trabajos calientes, trabajos de riesgo o maniobras que
representen riesgos potenciales por la liberación de sustancias
químicas peligrosas, energía o radiaciones ionizantes; por golpes
o por caída de materiales. Con esto se protege al personal de
sufrir incidentes en la ejecución de sus labores.
El procedimiento describe los aspectos de seguridad, salud y
protección ambiental a considerar en los trabajos que implique la
colocación de barricadas, antes, durante y después de las labores
específicas. Este procedimiento muestra los aspectos de
seguridad, salud y protección ambiental a considerar en los
trabajos que implique la colocación de bloqueos, etiquetas y
pruebas de equipos y sistemas de proceso, antes, durante y
después de las labores específicas.
132PEMEX Exploración y Producción
© 2009 Todos los derechos reservados
El desarrollo del procedimiento comprende el contenido del procedimiento.
Titulo: “PROCEDIMIENTO PARA DELIMITACIÓN DE ÁREAS DE RIESGO BARRICADAS”.
Clave: 800-16000-DCO-GT-064-08.
Emisión: 8/04/2008.
Revisión 0.1.
133PEMEX Exploración y Producción
© 2009 Todos los derechos reservados
0. INTRODUCCIÓN
Las investigaciones de los diversos Incidentes
Potenciales y Accidentes Personales que han
ocurrido a los largo de la historia de Petróleos
Mexicanos, durante la ejecución de actividades
riesgosas, nos han dejado como lecciones
aprendidas la imperante necesidad de
desarrollar documentos normativos que regulen
y nos permitan planear adecuadamente este
tipo de actividades, identificando los riesgos
inherentes durante su ejecución , estableciendo
medidas de control que nos permitan prevenir
en todo momento incidentes y accidentes
personales.
Es por ello que esta guía establece los criterios
que en todos los Organismos Subsidiarios
deben tomarse en cuenta para el desarrollo
seguro de este tipo de actividades riesgosas
1. NORMATIVIDAD APLICABLE
1.1 El fundamento legal en el que se basa el
empleo de barreras de seguridad, está
contenido en el Reglamento Federal de
Seguridad, Higiene y Medio Ambiente de
Trabajo, en las Normas Oficiales Mexicanas
NOM-001-STPS-1999 y NOM-026-STPS-1998;
y en el Reglamento de Seguridad e Higiene de
Petróleos Mexicanos y Organismos
subsidiarios, principalmente en los artículos
siguientes:
a) En los Centros de Trabajo se deben
efectuar estudios en materia de seguridad e
higiene en el trabajo, para identificar las
posibles causas de accidentes y
enfermedades de trabajo y adoptar las
medidas adecuadas para prevenirlos,
conforme a lo dispuesto en las Normas
aplicables. 1
b) Se deben colocar en lugares visibles de los
Centros de Trabajo, avisos o señales de
seguridad e higiene para la prevención de
riesgos, en función de la naturaleza de las
actividades que se desarrollen, conforme a
las Normas correspondientes. 2
c) Los pisos del Centro de Trabajo deben “ser
llanos para que circulen con seguridad los
trabajadores y los equipos de transporte, y
estar libres de agujeros, astillas, clavos y
pernos que sobresalgan, válvulas, tubos
salientes u otras protuberancias que
puedan causar riesgos. 3
d) Los orificios, tolvas, pozos, fosas, etc.,
deben tener tapas o parrillas apropiadas y
siempre conservarse cubiertos después de
usarse. 4
e) En los pisos del Centro de Trabajo, “las
aberturas temporales para escotillas,
conductos, pozos y trampas deben estar
protegidos con algún medio, como cercas
provisionales o barandales desmontables,
de una altura mínima de 90 cm u otro medio
que proporcione protección durante el
tiempo que se requiera la abertura”. 5
f) En cada Centro de Trabajo se deben
“establecer las medidas necesarias para
asegurar que las señales y la aplicación del
color para propósitos de seguridad e
higiene, así como la identificación de los
riesgos por fluidos conducidos en tuberías,
se sujeten a las disposiciones de la
presente norma”. 6
1 Secretaría del Trabajo y Previsión Social. Reglamento Federal de Seguridad, Higiene y Medio Ambiente de Trabajo. Capítulo
segundo, artículo
17, subíndice III.
2 Secretaría del Trabajo y Previsión Social. Reglamento Federal de Seguridad, Higiene y Medio Ambiente de Trabajo. Capítulo
segundo, artículo
17, subíndice V.
3 Secretaría del Trabajo y Previsión Social. Norma Oficial Mexicana NOM-001-STPS-1999. Capítulo 8, subíndice 8.1.c.
4 Petróleos Mexicanos. Reglamento de Seguridad e Higiene de Petróleos Mexicanos y Organismos Subsidiarios, 2006. Capítulo II,
artículo 73.
5 Secretaría del Trabajo y Previsión Social. Norma Oficial Mexicana NOM-001-STPS-1999. Capítulo 8, subíndice 8.1.d.
6 Secretaría del Trabajo y Previsión Social. NOM-026-STPS-1998. Capítulo 5, subíndice 5.1.
134PEMEX Exploración y Producción
© 2009 Todos los derechos reservados
1.2 Se debe “proporcionar capacitación a los
trabajadores sobre la correcta interpretación de
los elementos de señalización”. 7
1.3 Todos los Centros de Trabajo de Petróleos
Mexicanos y los Organismos Subsidiarios
deben elaborar, difundir e implementar los
siguientes Procedimientos Críticos de
Seguridad:
1. Entrada segura a espacios confinados.
2. Protección Contra incendio.
3. Equipo de Protección Personal.
4. Prevención de caídas.
5. Seguridad Eléctrica.
6. Bloqueo de energía y materiales peligrosos.
7. Delimitación de área de riesgos
(Barricadas).
8. Apertura de líneas y equipos de proceso. 8
1.4 Se deben colocar barreras en el área,
incluyendo todos los niveles donde puedan
caer líquidos o la zona de influencia de una
emisión de vapores o gases según sea el caso.
Todo el personal que se encuentre dentro de
esta zona delimitada, debe de utilizar el equipo
adecuado de protección personal, el cual debe
ser determinado con base a las
recomendaciones establecidas en las Hojas de
Datos de Seguridad de los Materiales
Peligrosos a los que potencialmente puedan
ser expuestos los trabajadores. 9
2 DISPOSICIONES GENERALES
2.1 Objeto
Establecer los requerimientos mínimos que
deben observarse al emplear barreras de
seguridad para delimitar áreas de riesgo en los
Centros de Trabajo, con el propósito de
prevenir la ocurrencia de incidentes y
accidentes que puedan afectar la integridad de
trabajadores, de las instalaciones, del medio
ambiente o de terceros.
2.2 Ámbito de Aplicación
2.2.1 Aplica:
2.2.1.1 En todas las instalaciones de Petróleos
Mexicanos y Organismos Subsidiarios.
2.2.1.2 A todo el personal de Petróleos
Mexicanos y Organismos Subsidiarios y
contratistas que planeen programen, autoricen,
supervisen y ejecuten trabajos que por su
naturaleza impliquen riesgos.
2.2.1.3 Sin ser limitativos en instalaciones
como:
a) Refinerías y Centros Petroquímicos.
b) Terminales de Almacenamiento y
Distribución.
c) Terminales Marítimas
d) Instalaciones Costa Afuera.
e) Centrales de Almacenamiento y Bombeo.
f) Estaciones de Bombeo y Rebombeo.
g) Trampas de envío y recibo de Diablos
h) Embarcaciones
i) Áreas Administrativas
j) Talleres
k) Bodegas
l) Almacenes
m) Laboratorios
7Secretaría del Trabajo y Previsión Social. NOM-026-STPS-1998. Capítulo 5, subíndice 5.2.
8 Petróleos Mexicanos. Reglamento de Seguridad e Higiene de Petróleos Mexicanos y Organismos Subsidiarios, 2006. Capítulo IV,
artículo 1.
9Petróleos Mexicanos. Reglamento de Seguridad e Higiene de Petróleos Mexicanos y Organismos Subsidiarios, 2006. Capítulo IV,
artículo 39.
135PEMEX Exploración y Producción
© 2009 Todos los derechos reservados
2.3 Definiciones
2.3.1 Barreras de seguridad; Cercas
provisionales o barandales desmontables,
empleados para delimitar áreas de acceso
restringido por la presencia de riesgos:
2.3.2 Color de seguridad; Es aquel color de uso
especial y restringido, cuya finalidad es indicar
la presencia de peligro, proporcionar
información, o bien prohibir o indicar una acción
a seguir. 10
2.3.3 Color contrastante; Es aquel que se utiliza
para resaltar el color básico de seguridad. 11
2.3.4 Excavación; Cualquier corte, cavidad,
zanja, trinchera o depresión hecha por el
hombre en la superficie del suelo, mediante la
remoción de tierra, rocas u otros materiales.
2.3.5 Señal de seguridad e higiene; Sistema
que proporciona información de seguridad e
higiene consta de una forma geométrica, un
color de seguridad, un color contrastante y un
símbolo. 12
2.3.6 Símbolo.- Representación de un concepto
definido, mediante una imagen.13
2.3.7 Sustancias químicas peligrosas; Son
aquellas que por sus propiedades físicas y
químicas, al ser manejadas, transportadas,
almacenadas o procesadas presentan la
posibilidad de inflamabilidad, explosividad,
toxicidad, reactividad, radiactividad,
corrosividad o acción biológica dañina, y
pueden afectar la salud de las personas
expuestas o causar daños a instalaciones y
equipos.
2.3.8 Tareas críticas; Son aquellas tareas o
labores que en la práctica han provocado o que
potencialmente pueden ocasionar accidentes,
con afectación ya sea al personal, a las
instalaciones, al medio ambiente o a terceros.
2.3.9 Trabajo en caliente; Es aquel en cuya
ejecución se generan o pueden generase
chispas o flamas capaces de ocasionar la
ignición de vapores inflamables, incluyéndose
dentro de esta clasificación las actividades de
corte, soldadura, esmerilado, y uso de flamas
abiertas; así como, el empleo de equipos de
combustión interna, de instalaciones eléctricas
no clasificadas y de herramientas que generan
chispas.
10 Secretaría del Trabajo y Previsión Social. Norma Oficial Mexicana NOM-026-STPS-1998. Capítulo 4, subíndice 4.1.b.
11 Secretaría del Trabajo y Previsión Social. Norma Oficial Mexicana NOM-026-STPS-1998. Capítulo 4, subíndice 4.1.c.
12 Secretaría del Trabajo y Previsión Social. Norma Oficial Mexicana NOM-026-STPS-1998. Capítulo 4, subíndice 4.1.g.
13 Secretaría del Trabajo y Previsión Social. Norma Oficial Mexicana NOM-026-STPS-1998. Capítulo 4, subíndice 4.1.h.
136PEMEX Exploración y Producción
© 2009 Todos los derechos reservados
3 Disposiciones Específicas
3.1 Responsabilidades
3.1.1 Director Corporativo de Operaciones,
Director Corporativo de Administración y los
Directores de Organismos Subsidiarios
3.1.1.1 Establecer las directrices para poner en
práctica esta Guía.
3.1.2 De las Subdirecciones y Gerencias de
Auditoria en Seguridad Industrial y Protección
Ambiental de los Organismos (SASIPA)
3.1.2.1 Realizar auditorías corporativas a fin de
evaluar la aplicación de esta Guía y establecer
medidas de control y seguimiento derivados de
los resultados encontrados.
3.1.3 Máxima Autoridad de Centro de Trabajo
3.1.3.1 Autorizar la capacitación requerida para
el personal de mantenimiento que realizara la
apertura de líneas y equipos de proceso.
3.1.3.2 Establecer su liderazgo para la
aplicación de los criterios establecidos en esta
Guía Técnica.
3.1.3.3 Gestionar y Proporcionar los recursos
necesarios para la ejecución de las actividades
indicadas en el alcance de esta Guía.
3.1.3.4 Instruir para que se desarrollen los
procedimientos operativos y de mantenimiento
relacionados el uso de barreras de seguridad y
delimitación de áreas, tomando como base los
criterios establecidos en esta Guía Técnica.
3.1.3.5 Instruir para que se lleven cabo
reuniones de programación de trabajos en
todas sus instalaciones.
3.1.3.6 Considerar dentro de su programa de
auditorías internas la evaluación de la
aplicación de esta Guía.
3.1.4 Responsable operativo de la instalación
(Superintendentes de Equipo de Área, Jefes de
Operación)
3.1.4.1 Coordinar las acciones para que esta
guía se administre bajo el proceso de Disciplina
Operativa; verificando que se incluya en las
matrices de procedimientos, los conocimientos
de los mismos, se realicen las evaluaciones y
ciclos de trabajo al personal técnico,
operadores y operarios a su cargo.
3.1.4.2 Asegurarse de que cuando se requiera
realizar actividades riesgosas que impliquen el
uso de Barreras de seguridad y delimitación de
áreas, se haya efectuado la “Planeación y
Análisis de
Seguridad del Trabajo”.
3.1.4.3 Incluir en los programas de capacitación
y entrenamiento al personal de operación de la
instalación sobre esta guía, así como para la
realización de las pruebas de explosividad,
toxicidad y oxígeno y sus criterios para la
autorización de trabajos peligrosos.
3.1.5 Del responsable de la Función de SSPA
3.1.5.1 Auditar la aplicación esta Guía Técnica
durante la ejecución de trabajos.
3.1.5.2 Participar en el desarrollo de los
Análisis de la seguridad en el Trabajo (AST) y
dar su aprobación.
3.1.6 Coordinador de Operación, Ingeniero de
Operación
3.1.6.1 Poner fuera de operación el equipo y
liberarlo de la energía residual acumulada
(incluye materiales peligrosos) de acuerdo a los
procedimientos operativos para drenado,
venteado, inertizado, neutralizado, lavado y
vaporizado.
3.1.6.2 Verificar que los dispositivos de
aislamiento de energía están en la posición
segura (interruptores en OFF, abiertos; válvulas
bloqueadas; mecanismos desconectados, etc.)
137PEMEX Exploración y Producción
© 2009 Todos los derechos reservados
3.1.6.3 Instalar “Candado de Operación” y
“Tarjeta” con la leyenda de NO OPERAR el
equipo, en el o los dispositivos de aislamiento
de energía.
3.1.6.4 Retirar al personal ajeno a los trabajos
por realizar colocando previamente las
barricadas.
3.1.6.5 Efectuar las pruebas requeridas
(explosividad, toxicidad, oxígeno). En los
organismos en los que el personal de
operación aún no cuente con la capacitación
debida para desempeñar esta función, los
Centros de Trabajo deberán desarrollar
programas de capacitación y entrenamiento
para que el futuro desempeñen esta función y
mientras tanto el área de SIPA debe efectuar
dichas pruebas.
3.1.6.6 Efectuar la entrega física al Ing.
Responsable del Trabajo verificando el
cumplimiento de los términos y condiciones de
seguridad establecidas en el Permiso de de
trabajo.
3.1.6.7 Autorizar la ejecución de los trabajos
una vez que se han cumplido todas las
condiciones de seguridad requeridas.
3.1.7 Del responsable de la ejecución del
trabajo
3.1.7.1 Asegurarse del cumplimiento de esta
Guía así como de la aplicación de la Guía
relativa al aislamiento mediante Tarjeta,
Candado, Despeje y Prueba.
3.1.7.2 Asegurarse de que se:
3.1.7.2.1 Han realizado las pruebas requeridas
y establecidas en el Permiso de trabajo, y que
éste ha sido aprobado / autorizado por
operación y se han cumplido todas las
condiciones de seguridad para realizar el
trabajo.
3.1.7.2.2 Han efectivamente liberado los
materiales peligrosos.
3.1.7.2.3 Dispone de todo el equipo de
protección personal y de respuesta a
emergencia establecido en el permiso de
trabajo.
3.1.7.2.4 Dispone de las herramientas, equipos
y procedimientos requeridos para realizar el
trabajo.
3.1.7.3 Aprobar / Autorizar en el Permiso de
trabajo y coordinar la ejecución de los trabajos;
auditar periódicamente el trabajo hasta su
conclusión, verificando que se mantienen las
condiciones seguras para su ejecución.
3.1.7.4 Asegurar que el personal que realiza el
trabajo es calificado y además que es el
estrictamente necesario, evitando la presencia
de personal innecesario en la zona barricada.
3.1.7.5 Realizar la entrega de equipo una vez
concluidos los trabajos de apertura a la
especialidad de mantenimiento que
corresponda para continuar con los trabajos de
mantenimiento subsecuentes mediante el
permiso de trabajo correspondiente
3.1.8 Supervisor de plantas de proceso /
Operadores
3.1.8.1 Antes de iniciar los trabajos
identificados como críticos y que requieren el
uso de barreras de seguridad y delimitación de
áreas de riesgos, los operadores, según su rol
realizan las siguientes actividades, al término
de las cuales le notifican al Ingeniero de Turno
para que este verifique su cumplimiento:
a) Verificar antes de dar inicio a los trabajos
de apertura y periódicamente mientras el
personal de mantenimiento permanece en
el sitio, que las medidas de seguridad se
cumplen y alerta si las condiciones
operativas cambian.
b) Suspender el trabajo cuando las
condiciones en el equipo o línea difieran de
las especificadas en el plan de trabajo.
138PEMEX Exploración y Producción
© 2009 Todos los derechos reservados
c) Mantener supervisión durante la ejecución
de los trabajos para prevenir que personal
no autorizado traspase los señalamientos
del área barricada.
3.1.9 Personal ejecutor del trabajo, incluyendo
al Mando Medio
3.1.9.1 Cumplir estrictamente con las
instrucciones verbales y escritas recibidas
respecto a las medidas de control, seguridad,
del Permiso de trabajo y las propias de
ejecución del trabajo.
3.1.9.2 Utilizar el equipo de protección personal
especial recomendado para protegerse contra
sustancias químicas, temperatura y protección
respiratoria cuando se establezca.
3.2 Desarrollo
3.2.1 Frecuencias: de Ejecución, de Revisión y
ciclos de trabajo
3.2.1.1 De ejecución; Los criterios establecidos
en esta Guía se deben aplicar cada que se
realicen trabajos peligrosos o tareas
identificadas como críticas.
3.2.1.2 De revisión del procedimiento; Esta
Guía debe ser revisado cada cinco años o
antes, si las propuestas de cambio lo ameritan.
3.2.1.3 De ciclos de trabajo; Se debe llevar a
cabo la revisión de ciclos de trabajo al personal
encargado de la ejecución de los trabajos
peligrosos o identificados como críticos en base
a lo establecido en la guía de Disciplina
Operativa.
3.2.2 Planeación
3.2.2.1 Personal de los Centros de Trabajo
debe elaborar el ó los procedimientos
operativos o instrucciones de trabajo que se
requieran para dar cumplimiento a lo dispuesto
en la presente guía; éstos, deben elaborarse
con la participación de personal ejecutor y estar
disponibles en sitios accesibles para el
personal que lo requiera.
3.2.2.2 Siempre que se retire una tapa de
registro eléctrico, de drenaje, de válvulas, de
tolva, pozo, cisterna o fosa, entre otras; que se
retire un equipo, accesorio o dispositivo; que se
ejecute una excavación; o, que por cualquier
motivo o actividad se forme un orificio o
cavidad a nivel de piso terminado que
represente una condición insegura por caída
potencial de un trabajador, deben colocarse
barreras de seguridad observando lo dispuesto
en el presente documento normativo.
3.2.2.3 Siempre que se ejecuten tareas críticas
o maniobras que representen riesgos
potenciales por la liberación de sustancias
químicas peligrosas, energía o radiaciones
ionizantes; por golpes o por caída de
materiales, entre otros, deben colocarse
barreras de seguridad observando lo dispuesto
en el presente documento normativo. Dentro de
dichos trabajos se encuentran:
a) Trabajos en altura.
b) Trabajos en caliente.
c) Purgas y venteos.
d) Excavaciones.
e) Apertura de líneas y equipos.
f) Extracción de catalizador.
g) Colocación y retiro de juntas ciegas.
h) Levantamiento de cargas.
i) Inspección radiográfica.
j) Otros.
3.2.2.4 Las áreas en las que se realicen
actividades de construcción de instalaciones
nuevas, las instalaciones que se encuentren en
mantenimiento, desmantelamiento o
modificación, y las áreas destinadas para
contratistas que eventualmente desarrollan
trabajos al interior de los Centros de Trabajo,
deben delimitarse con barreras de seguridad
observando los criterios del presente
documento normativo.
3.2.2.5 Siempre que ocurra una emergencia,
debe evaluarse la conveniencia de colocar
barreras de seguridad para prevenir el acceso
de personal y vehículos a la zona afectada,
observando los criterios de la presente guía.
139PEMEX Exploración y Producción
© 2009 Todos los derechos reservados
3.2.2.6 Las barreras de seguridad deben
cumplir los objetivos siguientes:
a) Atraer la atención de los trabajadores a los
que está destinado.
b) Conducir a una sola interpretación.
c) Ser claras para facilitar su interpretación.
d) Informar sobre la acción específica a seguir
en cada caso.
e) Ser factible de cumplirse en la práctica.
3.2.2.7 Es importante evitar el uso
indiscriminado de señales de seguridad y de
barreras de seguridad como único medio para
prevenir accidentes y enfermedades de trabajo,
de manera que su efectividad no se vea
disminuida por la concurrencia de otras señales
o barreras que dificulten su percepción.
3.2.2.8 Cuando se concluya la actividad que
motivó el retiro de tapas en general, de
secciones de rejilla en trincheras o en
plataformas elevadas, o de cualquier equipo,
dispositivo o accesorio que propició la
formación de un orificio o cavidad,
inmediatamente deben colocarse éstas para
prevenir la presencia de condiciones inseguras
por la caída potencial de un trabajador.
3.2.2.9 En los programas de capacitación,
campañas y pláticas de seguridad del Centro
de Trabajo, debe reforzarse periódicamente la
cultura de seguridad en el sentido de motivar el
empleo de barreras de seguridad y prevenir las
condiciones inseguras por la presencia de
orificios o cavidades.
3.2.2.10 Cuando las tareas críticas o maniobras
que requieran el empleo de barreras de
seguridad sean ejecutadas por terceros, debe
observarse lo dispuesto en la presente guía.
3.2.2.11 El personal del Centro de Trabajo
debe realizar auditorías periódicas para evaluar
el cumplimiento del presente documento
normativo, dando seguimiento a las
desviaciones identificadas hasta su atención
definitiva.
3.2.2.12 Es facultad de las áreas de Seguridad
evaluar la aplicación de lo dispuesto en el
presente documento normativo cuando lo
considere conveniente.
3.2.2.13 El empleo de barreras de seguridad es
un proceso que incluye las actividades que se
muestran en la figura número 1.
140PEMEX Exploración y Producción
© 2009 Todos los derechos reservados
141PEMEX Exploración y Producción
© 2009 Todos los derechos reservados
3.2.3 Características de las barreras de
seguridad
3.2.3.1 De los materiales de construcción y
dimensiones.
3.2.3.1.1 Las barreras de seguridad deben
estar formadas por elementos horizontales,
soportados sobre elementos verticales a
manera de cercas provisionales o barandales
desmontables, de altura mínima de 90 cm y
máxima de 110 cm sobre el nivel de piso
terminado y de longitud mínima de 100 cm y
máxima de 300 cm.
3.2.3.1.2 Los elementos horizontales pueden
construirse con los materiales siguientes,
observando las dimensiones que se indican:
a) Con secciones de madera de 2.54 cm (1
pulgada) de espesor, por 10 cm (4
pulgadas) de ancho, por una longitud
máxima de 300 cm (118.1 pulgadas).
b) Con secciones de plástico rígido resistente
a la intemperie de 2.54 cm (1 pulgada) de
espesor, por 10 cm (4 pulgadas) de ancho,
por una longitud máxima de 300 cm (118.1
pulgadas).
c) Con secciones de acero o de aluminio
estructural de 3.17 mm (1/8 de pulgada) de
espesor, por 10 cm (4 pulgadas) de ancho,
por una longitud máxima de 300 cm (118.1
pulgadas).
3.2.3.1.3 Los elementos verticales pueden
construirse de madera, acero o aluminio
estructural, siempre que se garantice que su
geometría y características soportan el peso de
los elementos horizontales y que les
proporciona estabilidad y les previene de
caídas por efecto del viento.
3.2.3.1.4 Cuando se requiera de barreras de
seguridad de longitudes superiores a 6m,
puede utilizarse cualquiera de las formas
siguientes:
a) Uniendo el número de barreras de
seguridad que sea necesario, fabricadas
con elementos horizontales de madera o
plástico rígido, cuyas dimensiones, colores
y materiales de construcción se describen
en la figura 2.
142PEMEX Exploración y Producción
© 2009 Todos los derechos reservados
b) Emplear como elemento horizontal cinta
plástica con la leyenda “PROHIBIDO EL
PASO”, de dimensiones y colores como se
describe en la figura 3, además de cable de
nylon color rojo de 19 mm (3/4 de pulgada)
de diámetro; en este caso, los elementos
verticales deben colocarse con una
separación máxima de 300 cm.
c) Emplear como elemento horizontal cable de
nylon de color rojo de 19 mm (3/4 de
pulgada) de diámetro, con señales de
seguridad que prohíban el paso, como se
muestra en la figura número 4; en este
caso, las señales de seguridad deben
construirse en lámina de aluminio, cumplir
con los colores, símbolo y texto que se
indica en la figura 6; igualmente, los
elementos verticales deben colocarse con
una separación máxima de 300 cm.
3.2.3.2 De los colores, símbolos y textos.
3.2.3.2.1 En observancia a lo dispuesto en la
NOM-026-STPS-1998, cuando se empleen
elementos horizontales de madera, plástico
rígido o cinta plástica, éstos deben ser de color
rojo.
3.2.3.2.2 Sobre el fondo de color rojo, debe
plasmarse en color blanco el texto
“PROHIBIDO EL PASO” utilizando alguno de
los alfabetos de la familia ARIAL; su altura
debe ser como mínimo del 70% del ancho del
elemento horizontal. El texto debe repetirse a
una separación de 15 cm, como se muestra en
las figuras 2 y 3.
143PEMEX Exploración y Producción
© 2009 Todos los derechos reservados
3.2.3.2.3 Cuando se utilice cable de nylon
como elemento horizontal, éste debe ser de
color rojo de 19 mm (3/4 de pulgada) de
diámetro, con señales de seguridad prohibitivas
cuyas características se describen en la figura
6.
3.2.3.2.4 Los elementos verticales deben
pintarse en color rojo.
144PEMEX Exploración y Producción
© 2009 Todos los derechos reservados
3.2.3.2.5 En observancia a lo dispuesto en la
Norma Oficial Mexicana NOM-026-STPS-1998,
cuando se trate de barreras de seguridad para
delimitar áreas en las que se realiza inspección
radiográfica, el elemento horizontal de éstas
debe ser color amarillo y plasmarse en color
magenta el texto “PROHIBIDO EL PASO”
utilizando alguno de los alfabetos de la familia
ARIAL; su altura debe ser como mínimo del
70% del ancho del elemento horizontal. El texto
debe repetirse dejando una separación de 15
cm, como se muestra en las figuras números 7
y 8.
145PEMEX Exploración y Producción
© 2009 Todos los derechos reservados
3.2.3.3 Empleo de barreras de seguridad
3.2.3.3.1 Del empleo de barreras de seguridad
en tareas críticas
3.2.3.3.1.1 Los responsables de operación,
seguridad y mantenimiento de la instalación,
deben identificar las tareas críticas que se
ejecutan en dicha instalación, observando lo
dispuesto en esta Guía Técnica.
3.2.3.3.1.2 Cada tarea crítica debe analizarse
para identificar los riesgos potenciales que
representa, estimar las áreas que
potencialmente pueden verse afectadas en
caso de ocurrir una emergencia, definir la
necesidad de colocar barreras de seguridad y
el tipo de éstas.
3.2.3.3.1.3 Algunas de las tareas críticas más
comunes que requieren el empleo de barreras
de seguridad, se describen a continuación de
manera ilustrativa, no limitativa:
a) Trabajos en altura.
b) Trabajos en caliente.
c) Trabajos en circuitos eléctricos.
d) Excavaciones.
e) Purgas y venceos de substancias químicas
peligrosas.
f) Inspección radiográfica.
g) Vaciado de substancias químicas
peligrosas de tuberías y equipos.
h) Vaporizado de tubería y equipos.
i) Pruebas hidrostáticas y neumáticas.
j) Levantamiento de cargas.
k) Retiro de tapas en general a nivel de piso
terminado (registros eléctricos, registros de
drenaje, cisternas, fosas, pozos, entrada
hombre de equipos, entre otros).
l) Retiro de rejilla o tapas de trincheras.
146PEMEX Exploración y Producción
© 2009 Todos los derechos reservados
m) Retiro de secciones de rejilla o piso de
estructuras elevadas (escaleras,
plataformas, techos)
3.2.3.3.1.4 Con base en la estimación de las
áreas que potencialmente pueden verse
afectadas por la ejecución de tares críticas,
debe definirse el área a delimitar, aplicando los
criterios siguientes:
3.2.3.3.1.5 Cuando se ejecuten tareas críticas
que puedan afectar la integridad física de
trabajadores o de terceros, debe delimitarse un
área de seguridad considerando lo siguiente:
a) Estimar las áreas que potencialmente
pueden verse afectadas por la condición de
riesgo generada con motivo de la ejecución
de la tarea crítica (golpes, intoxicación,
asfixia, quemaduras, entre otros),
evaluando parámetros como presión,
temperatura y toxicidad de la sustancia o
material involucrado, dirección y velocidad
del viento, temperatura ambiente,
experiencia en trabajos similares, entre
otros.
b) El área a delimitar debe ser equivalente a
1.5 veces el área estimada que puede
verse afectada con motivo de la tarea
crítica, como se muestra en la figura
número 9A.
3.2.3.3.1.6 Cuando se ejecute una excavación,
debe colocarse una barrera de seguridad a una
distancia no menor de 2.0, medidos a partir del
inicio de la excavación o de 1.0 m de la zona
destinada al almacenamiento temporal del
material producto de la excavación, como se
muestra en la figura número 9B.
147PEMEX Exploración y Producción
© 2009 Todos los derechos reservados
3.2.3.3.1.7 Cuando se retire la tapa de registros
en general ubicados a nivel de piso terminado
(de drenaje, de cableado eléctrico, de válvulas,
de pozos, de cisternas, de fosas, de la entrada
hombre de equipos, entre otros), o se retire una
o mas secciones de rejilla de una trinchera o
estructura elevada, debe colocarse una barrera
de seguridad a una distancia no menor de 2.0
m medidos a partir del inicio de dicho orificio,
como se muestra en las figuras números 9C,
9D y 9E.
148PEMEX Exploración y Producción
© 2009 Todos los derechos reservados
3.2.3.3.1.8 Cuando se realicen inspecciones
radiográficas en espacios abiertos, debe
colocarse una barrera de seguridad a una
distancia no menor de 10.0 m medidos a partir
de la ubicación de la pieza a inspeccionar,
como se muestra en la figura 9F
149PEMEX Exploración y Producción
© 2009 Todos los derechos reservados
3.2.3.3.1.9 Cuando la ubicación del orifico o
cavidad a delimitar respecto de las estructuras,
equipos, tuberías, accesorios, entre otros
elementos, no permita la colocación de la
barrera de seguridad a las distancias
establecidas en el presente documento, éstas
deben ubicarse a la máxima distancia posible
conservando en todo momento sus principios
fundamentales (véase numeral 4.2.7)
3.2.3.3.1.10 Los procedimientos o instrucciones
de trabajo para ejecutar tareas críticas, deben
incluir los requerimientos de barreras de
seguridad. En caso de no contar con dichos
documentos normativos, como parte de la
planeación de las tareas críticas, deben
identificarse los requerimientos de estas
medidas de seguridad y detallarlas en el
permiso de trabajo correspondiente.
3.2.3.3.1.11 Invariablemente, las barreras de
seguridad deben colocarse antes de iniciar las
tareas críticas considerando esto una condición
para autorizar el inicio de los trabajos
correspondientes.
3.2.3.4 Del empleo de barreras de seguridad en
condiciones inseguras
3.2.3.4.1 Cuando se identifique una condición
insegura que requiera de la colocación de una
barrera de seguridad, debe elaborarse el
reporte correspondiente para que ésta se
corrija de inmediato; en tanto, debe colocarse
una barrera de seguridad aplicando los criterios
siguientes:
3.2.3.4.1.1 En el caso de estructuras elevadas
que presenten daños en el piso o en los
barandales fijos; o que por cualquier causa se
retiren secciones de los mismos, deben
colocarse barreras de seguridad como se
muestra en las figuras número 10A y 10B.
150PEMEX Exploración y Producción
© 2009 Todos los derechos reservados
151PEMEX Exploración y Producción
© 2009 Todos los derechos reservados
3.2.3.4.1.2 Las escaleras fijas que no cuenten
con secciones de “huella” o de barandal o que
presenten daños en estos elementos, deben
protegerse con barreras de seguridad como se
muestra en la figura 10C.
Cuando las dimensiones de la escalera y de la
condición insegura lo permitan, podrá utilizarse
la sección que se encuentre en condiciones
seguras; en caso contrario, debe prohibirse el
uso de las mismas, hasta que sean reparadas.
3.2.3.4.1.3 Cuando se identifiquen condiciones
inseguras como: zonas calientes en equipos o
tuberías, cavidades debidas a fenómenos
naturales, agrietamiento o cavidades en el
terreno debidas a fugas de agua contra
incendio o fugas del sistema de drenaje, entre
otros, deben colocarse barreras de seguridad.
3.2.3.4.1.4 Cuando se identifique una condición
insegura como: fuga de substancias químicas
peligrosas o fallas en tubería o equipos, entre
otras, deben colocarse barreras de seguridad.
3.2.3.4.1.5 Las áreas destinadas a la
construcción de nuevas instalaciones, las
destinadas como áreas administrativas y de
servicios de terceros que realicen actividades
dentro de los Centros de Trabajo, las
instalaciones o secciones de éstas que se
encuentren en mantenimiento, modificación o
desmantelamiento; así como, aquellas áreas de
proceso, almacenamiento, carga y descarga,
tratamiento de efluentes, quemadores de
campo, entre otras, que a juicio de los
responsables lo requieran, deben ser
delimitadas con barreras de seguridad con
base en los criterios descritos en la figura 11.
152PEMEX Exploración y Producción
© 2009 Todos los derechos reservados
3.2.3.5 Del empleo de barreras de seguridad en
emergencias
3.2.3.5.1 Cuando se presente una emergencia
en una instalación, debe delimitarse un área de
seguridad considerando lo siguiente:
3.2.3.5.1.1 Estimar las áreas que
potencialmente pueden verse afectadas por la
emergencia, evaluando parámetros como
presión, temperatura y toxicidad de la sustancia
o material involucrado, dirección y velocidad del
viento, temperatura ambiente, experiencia en
emergencias similares, entre otros.
3.2.3.5.1.2 El área a delimitar debe ser
equivalente a 1.5 veces el área estimada que
puede verse afectada con motivo de la
emergencia, como se muestra en la figura
número 12.
153PEMEX Exploración y Producción
© 2009 Todos los derechos reservados
3.2.3.6 De la colocación de señales de
seguridad
3.2.3.6.1 Siempre que se empleen barreras de
seguridad, deben colocarse señales de
seguridad e higiene que alerten al personal del
Centro de Trabajo y ajeno, respecto de la
presencia de dichas barreras y de los riesgos
que motivaron su colocación.
3.2.3.6.2 La ubicación, cantidad y tipo de
señales de seguridad e higiene, deben definirla
los responsables de operación, seguridad y
mantenimiento; y, los colores y dimensiones
deben cumplir lo dispuesto en la Norma Oficial
Mexicana NOM-026-STPS-1998.
3.2.3.7 De la inspección de barreras de
seguridad
3.2.3.7.1 Una vez colocada la barrera de
seguridad para delimitar áreas por la ejecución
de tareas críticas y antes de iniciar los trabajos,
el responsable de la ejecución del trabajo debe
verificar que dicha barrera cumple lo dispuesto
en el presente documento normativo.
3.2.3.7.2 Una vez colocada la barrera de
seguridad para delimitar áreas por la presencia
de condiciones inseguras o por la ocurrencia de
emergencias, áreas en las que se construyen
instalaciones nuevas, áreas con instalaciones
en proceso de desmantelamiento y áreas con
instalaciones en mantenimiento, entre otras, el
responsable de seguridad debe verificar que
dichas barreras cumplen lo dispuesto en el
presente documento normativo.
3.2.3.7.3 Cuando la barrera de seguridad deba
mantenerse por más de un turno laboral, la
inspección de ésta debe realizarse al inicio de
cada jornada, al mismo tiempo que se valida el
permiso de trabajo correspondiente.
3.2.3.8 De las condiciones de iluminación
154PEMEX Exploración y Producción
© 2009 Todos los derechos reservados
3.2.3.8.1 En condiciones normales, sobre la
superficie de señales y de barreras de
seguridad, debe existir una iluminación de 50
luxes como mínimo. 14
3.2.3.8.2 En caso de requerirse el empleo de
sistemas eléctricos de iluminación cuando las
barreras de seguridad se mantengan por la
noche, éstos deben seleccionarse en función
de la clasificación de área peligrosa de esa
zona y de las condiciones existentes en el sitio
del trabajo.
3.2.3.8.3 Cuando se requiera el empleo de
sistemas o instalaciones eléctricas, deben
evaluarse las condiciones existentes en el sitio
para definir su autorización, en caso afirmativo
debe tramitarse previamente el permiso de
trabajo correspondiente y establecerse las
medidas de seguridad pertinentes.
3.2.3.8.4 El cableado eléctrico que se emplee
debe ser de uso rudo y sin empalmes, y las
conexiones necesarias deben ser ejecutadas
por personal especialista amparado en el
permiso de trabajo respectivo.
3.2.3.9 Del retiro de las barreras de seguridad.
3.2.3.9.1 Una vez concluida la tarea crítica o
eliminada la condición que motivó la colocación
de barreras de seguridad, deben retirarse éstas
y almacenarlas en un lugar que garantice su
integridad física hasta que vuelvan a ser
utilizadas.
4. DISPOSICIONES FINALES
4.1. Interpretación
4.2.1 Corresponderá a la Dirección Corporativa
de Operaciones por conducto de la
Subdirección de Disciplina Operativa,
Seguridad Salud y Protección Ambiental, la
interpretación para efectos técnicos y
administrativos de la presente Guía Técnica,
recabando la previa opinión de las partes
involucradas en el ejercicio de las disposiciones
descritas en este documento.
4.2. Supervisión y control
4.2.1. La Subdirección de Disciplina Operativa,
Seguridad, Salud y Protección Ambiental, las
Auditorias de Seguridad Industrial y Protección
Ambiental y la Línea de Mando dentro de los
Centros de Trabajo e Instalaciones de
Petróleos Mexicanos en el ámbito de sus
respectivas competencias son las encargadas
de llevar el control y seguimiento de la
aplicación de la presente Guía Técnica, para lo
cual efectuarán las revisiones que consideren
pertinentes.
5. DISPOSICIONES TRANSITORIAS
5.1. A partir de la fecha de emisión de este
guía, se contarán 60 días para la adecuación
de los procedimientos operativos, de seguridad
y de mantenimiento.
5.2. Cualquier persona de las áreas operativas,
administrativas o jurídica de Petróleos
Mexicanos y Organismos Subsidiarios usuaria
de este documento, está facultada para
proponer modificaciones para su actualización,
mismas que deben ser enviadas oficialmente a
la SDOSSPA para su análisis e incorporación
de acuerdo a su procedencia.
5.3. Los criterios establecidos en esta guía
serán revisados cada cinco años o antes, si las
propuestas de cambio lo ameritan.
14 Secretaría del Trabajo y Previsión Social. Norma Oficial Mexicana NOM-026-STPS-1998. Capítulo 8, subíndice 8.8.
155PEMEX Exploración y Producción
© 2009 Todos los derechos reservados
El empleo del procedimiento para la delimitación de áreas de riesgo
(barricadas) es importante en tareas críticas, trabajos calientes, trabajos de
riesgo o maniobras que representen riesgos potenciales por la liberación
de sustancias químicas peligrosas, energía eléctrica, mecánica o
radiaciones ionizantes; por golpes o por caída de materiales. Al seguir las
recomendaciones de este procedimiento se estará protegiendo al personal
de posibles incidentes que se pudieran suscitarse en los centros de
proceso, de igual forma se protegen las instalaciones, equipos y posibles
daños al medio ambiente.
156PEMEX Exploración y Producción
© 2009 Todos los derechos reservados
Índice de Unidad
10.1 Objetivo de
Aprendizaje
10.2 Desarrollo del
Procedimiento
10.3 Conclusión
Los participantes revisarán y entenderán el procedimiento para la
apertura de líneas y equipos de proceso en los Centro de Trabajo
de Petróleos Mexicanos.
Introducción
Proporciona de forma sencilla y accesible, los criterios generales
de seguridad que deben ser considerados como mínimo para
realizar trabajos de apertura de líneas y equipos de proceso en los
Centros de Proceso con el propósito de evitar incidentes y
lesiones durante la ejecución de las actividades.
El responsable/supervisor del trabajo de reparación, modificación,
mantenimiento o construcción, que implique la apertura de líneas
y equipos de proceso, debe asegurarse que el personal que
intervenga esté capacitado y apto física y mentalmente. En toda
apertura a la atmósfera de tuberías/accesorios y equipos de
proceso existe el riesgo de emisión o derrame de los materiales
contenidos; por lo que se incluyen actividades como:
a) Desconexión de bridas.
b) Instalación / retiro de bridas ciegas y cómales.
c) Girar figuras ocho.
d) Apertura de válvulas en extremos muertos.
e) Separación de uniones/conexiones de tuberías/tapas roscadas
f) Aflojar y correr o sustituir tornillos de bridas.
g) Retirar o desarmar componentes de tuberías.
h) Apertura de domos, entrada-hombre en calderas, recipientes a
presión y tanques de almacenamiento.
i) Remoción de bonetes y tapas de válvulas.
j) Apertura de puertos y perforación de tuberías en forma
mecaniza o por cualquier otro medio.
Este procedimiento muestra los aspectos de seguridad, salud y
protección ambiental a considerar en los trabajos que implique la
apertura de líneas y equipos de proceso, antes, durante y
después de las labores específicas.
157PEMEX Exploración y Producción
© 2009 Todos los derechos reservados
El desarrollo del procedimiento comprende el contenido del procedimiento.
Titulo: “PROCEDIMIENTO PARA APERTURA DE LÍNEAS Y EQUIPO DE PROCESO”.
Clave: 800-16000-DCO-GT-067-08.
Emisión: 8/04/2008.
Revisión 0.1
158PEMEX Exploración y Producción
© 2009 Todos los derechos reservados
0. INTRODUCCIÓN
Las investigaciones de los diversos Incidentes
Potenciales y Accidentes Personales que han
ocurrido a los largo de la historia de Petróleos
Mexicanos, durante la ejecución de actividades
relacionadas con la apertura de líneas y
equipos de proceso, nos han dejado como
lecciones aprendidas la imperante necesidad
de desarrollar documentos normativos que
regulen y nos permitan planear adecuadamente
este tipo de actividades identificando los
riesgos inherentes durante su ejecución,
estableciendo medidas de control que nos
permitan prevenir en todo momento incidentes
y accidentes personales.
Es por ello que esta guía establece los criterios
que en todos los Organismos Subsidiarios
deben tomarse en cuenta para el desarrollo
seguro de este tipo de actividades riesgosas
1. NORMATIVIDAD APLICABLE.
Norma Oficial Mexicana NOM-028-STPS-
2004.- Organización del Trabajo-Seguridad
en los Procesos de sustancias químicas.
Reglamento Federal de Seguridad, Higiene
y Medio Ambiente de Trabajo, Enero de
1997.
Reglamento de Seguridad e Higiene de
Petróleos Mexicanos y Organismos
Subsidiarios, 2007.
2. DISPOSICIONES GENERALES.
2.1 Objeto
Establecer los requisitos para realizar trabajos
de “apertura a la atmósfera de tuberías,
accesorios y equipos de proceso de manera
consistente y disciplinada, con el propósito de
evitar incidentes y lesiones durante la ejecución
de las actividades.
2.2 Ámbito de Aplicación
2.2.1 Aplica:
2.2.1.1 En todas las instalaciones de Petróleos
Mexicanos y Organismos Subsidiarios.
2.2.1.2 A todo el personal de Petróleos
Mexicanos y Organismos Subsidiarios y
contratistas que planeen programen, autoricen,
supervisen y ejecuten trabajos de apertura a la
atmósfera de tuberías, accesorios y equipos de
proceso”.
2.2.1.3 Sin ser limitativos a las siguientes
actividades:
a) Desconexión de bridas.
b) Instalación / retiro de bridas ciegas ó juntas
ciegas (comales).
c) Girar figuras ocho.
d) Apertura de válvulas en extremos muertos.
e) Separaciones de uniones, conexiones de
tuberías y tapas roscadas.
f) Aflojar y repasar ó sustituir espárragos de
bridas.
g) Retirar o desarmar componentes de
tuberías tales como: medidores de presión,
termopozos, transmisores de presión, porta
testigos de corrosión, tuberías internas y
externas de analizadores.
h) Apertura de domos, entrada-hombre (man-
hole) en calderas, recipientes a presión,
recipientes que operan a vacío y tanques
de almacenamiento.
i) Remoción de bonetes y tapas de válvulas.
j) Apertura de puertos y perforación de
tuberías en forma mecánica ó por cualquier
otro medio.
k) Los que resulten derivados del Análisis de
Seguridad del Trabajo (AST).
l) Apertura de cubetas de envío y recibo de
diablos de limpieza e instrumentados
(Trampa de Diablos).
m) Apertura de sistemas de desfogue: En la
perforación de pozos, sistemas de
compresión, Baterías de separación,
plantas de proceso, en los Oleoductos y
Poliductos.
159PEMEX Exploración y Producción
© 2009 Todos los derechos reservados
2.2.1.4 No aplica:
a) En trabajos de mantenimiento a
instrumentos, líneas de suministro de aire
de instrumentos, señales hidráulicas,
termopares, redes de servicio de aire y
agua, siempre y cuando dichas actividades
estén cubiertas con una instrucción
operativa específica de mantenimiento.
b) En la operación de válvulas, toma de
muestra a través de válvulas diseñadas
para ello, venteo conducido a sitio seguro
(ejemplo: a quemadores), drenado de
tuberías y equipos a circuito cerrado previos
a la apertura de líneas; y en los trabajos
que deben realizarse mediante
instrucciones operativas especificas y
prácticas seguras, las cuales deben
considerar las medidas preventivas
necesarias incluyéndose las relacionadas
con el manejo seguro de materiales
peligrosos involucrados (hoja de datos de
seguridad).
2.3 Definiciones
2.3.1 Apertura de Líneas y Equipos de
Proceso:
Toda apertura a la atmósfera de tuberías I
accesorios y equipos de proceso por medio de
cualquier método donde exista el riesgo de
emisión o derrame de las sustancias
contenidas.
2.3.2 Aislamiento de líneas y equipos:
Son las actividades necesarias para poner
fuera de operación líneas y equipos de proceso
para prevenir la liberación de energía ó fuga de
materiales peligrosos, mediante el cierre de
válvulas, instalación de bridas ciegas,
conexiones, remoción de secciones de tubería,
conexión ó desconexión de mecanismos de
actuación remota.
2.3.3 AST:
Análisis de la Seguridad en el Trabajo; es una
herramienta básica que nos permite realizar la
planeación de cualquier actividad o tarea para
que esta se realice con un enfoque de
seguridad, salud y protección ambienta.
Consiste en analizar la actividad a realizar,
paso a paso, para identificar los riesgos y
generar las acciones que nos permitan
controlar, mitigar y/o eliminar el riesgo,
definiendo los responsables de implementar las
medidas de control señaladas.
2.3.4 Brida:
Accesorio o conexión fabricada de acuerdo a
código ANSI / ASME B16.5, que cumple con
las mismas especificaciones de la tubería ó
equipo donde es instalada y que permite formar
entre ellas acoplamientos; estas pueden ser de
cuello soldable, deslizable o roscadas.
2.3.5 Brida Ciega:
Accesorio fabricada de acuerdo a código ANSI
/ ASME B16.5 con la misma especificación del
sistema o tubería de proceso donde se va a
instalar.
2.3.6 Ciclos de Trabajo:
Verificación que realiza el supervisor de
operación o el mando medio de mantenimiento
sobre la correcta aplicación, en sitio, de las
actividades consideradas en los procedimientos
operativos o de mantenimiento.
2.3.7 Cierre o Bloqueo:
El acto de aislar un equipo o máquina de sus
fuentes de energía, colocando candados y
tarjetas en sus dispositivos de aislamiento de
energía (interruptores, válvulas), asegurando
que dichos dispositivos y por consecuencia el
equipo no pueda ser operado hasta que el ó los
candados y tarjetas sean removidos.
2.3.8 Compañía contratista:
Persona física o moral que efectúa obras o
servicios relacionados con la obra pública,
proveeduría o servicios de cualquier naturaleza
dentro de las instalaciones de Petróleos
Mexicanos.
160PEMEX Exploración y Producción
© 2009 Todos los derechos reservados
2.3.9 Drenado / Venteo:
Consiste en Extraer el producto remanente por
gravedad, succión (pipas de presión y vacío) ó
por otro medio impulsor; manteniendo control
efectivo en la disposición de los residuos
resultantes, cumpliendo estrictamente con la
normatividad ambiental y procedimientos
operativos aplicables.
2.3.10 Dispositivo de aislamiento:
Es un dispositivo mecánico que previene la
transmisión o liberación de energía o de
sustancias químicas peligrosas.
Estos sin ser limitativos pueden ser:
a) Interruptores eléctricos manualmente
operados.
b) Arrancadores eléctricos manualmente
operados.
c) Switch de desconexión (cuchillas)
d) Switch operado manualmente (cuchillas),
por el cual los conductores de suministro no
aterrizados de un circuito, puedan ser
desconectados en grupo y ningún polo
pueda ser operado independientemente.
e) Válvulas de bloqueo en circuitos de tuberías
y recipientes.
f) Tubings de suministro principal (neumático-
hidráulico), a actuadores.
g) Mecanismo de conexión a partes móviles o
rotatorias de máquinas.
h) Juntas o bridas ciegas y figuras 8
i) Cualquier otro dispositivo utilizado para
bloquear o aislar energía.
j) No se consideran como dispositivos de
aislamiento de energía: interruptores de
botón, selectores y otros dispositivos de
circuitos de control.
2.3.11 Figura Ocho:
Placa removible con extremos circulares unidos
por una sección recta, consta de una sección
ciega y otra abierta, fabricada conforme a
código ANSI / ASME B16.48, con la misma
especificación del sistema ó tubería de proceso
donde se mantiene instalada.
2.3.12 Junta Ciega (comal):
Es un disco fabricado de placa de acero con la
misma especificación del material de la tubería
o equipo en donde será instalado y que debe
soportar la presión máxima de trabajo a la que
será sometido. Esta es utilizada para aislar una
tubería o equipo, y se coloca entre dos bridas,
con dos empaques uno por cada lado;
asegurando un cierre hermético, con el
propósito de evitar riesgos de contaminación y
proteger al personal que realizará los trabajos
de mantenimiento.
2.3.13 Lavado:
Consiste en introducir agua, condensado ó
cualquier otra sustancia solvente detergente,
surfactante o reactivos químicos, en cantidad y
presión suficiente para remover y drenar los
residuos existentes en el interior de una tubería
o equipo de proceso.
2.3.14 Límites de baterías:
Se refiere a los puntos definidos como frontera
de una instalación
2.3.15 Mandos medios:
Trabajador que tiene bajo su mando personal
sindicalizado para la realización de actividades
de operación, mantenimiento, de seguridad,
vigilancia y áreas administrativas.
2.3.16 Plan de respuesta a emergencia:
Serie de instrucciones y acciones
predeterminadas por los responsables de las
instalaciones o centros de trabajo, y que son de
ejecución inmediata, las cuales tienen la
finalidad de inhibir o mitigar las consecuencias
que podrían presentarse en el caso de una
emergencia de tipo industrial o causadas por
fenómenos naturales.
2.3.17 Personal calificado:
Trabajador que posee la capacidad técnica, y
que ha demostrado tener la habilidad y
experiencia requerida para realizar una
actividad.
161PEMEX Exploración y Producción
© 2009 Todos los derechos reservados
2.3.18 Planeación de los trabajos:
Actividad técnica administrativa que se realiza
con la suficiente anticipación, para prever que
los recursos a utilizarse en una actividad de
operación o mantenimiento se tengan
disponibles en el momento en que serán
utilizados de acuerdo a un programa
establecido.
2.3.19 Sistema de desfogue compartido:
Conjunto de tuberías y equipos cuya función es
proteger el proceso de más de una instalación
conduciendo los fluidos de hacia un quemador.
2.3.20 Temperatura de flash:
Es la temperatura a la cual un hidrocarburo
líquido cambia a la fase gaseosa ocasionado
por cambio brusco en la presión.
2.3.21 Vaporizado:
Consiste en hacer fluir y ventear vapor
saturado de baja presión a efecto de desplazar
atmósferas explosivas ó toxicas y remover
residuos peligrosos; obteniendo como resultado
final una atmósfera que no sea explosiva y/o
tóxica.
3. Disposiciones Específicas
3.1 Responsabilidades.
3.1.1 Director Corporativo de Operaciones,
Director Corporativo de Administración y los
Directores de Organismos Subsidiarios y filiales
3.1.1.1 Establecer las directrices para poner en
práctica esta Guía.
3.1.2 De las Subdirecciones y Gerencias de
Auditoria en Seguridad Industrial y Protección
Ambiental de los Organismos (SASIPA)
3.1.2.1 Realizar auditorías corporativas a fin de
evaluar la aplicación de esta Guía y establecer
medidas de control y seguimiento derivados de
los resultados encontrados.
3.1.3 Máxima Autoridad de Centro de Trabajo
3.1.3.1 Autorizar la capacitación requerida para
el personal de mantenimiento que realizara la
apertura de líneas y equipos de proceso.
3.1.3.2 Establecer su liderazgo para la
aplicación de los criterios establecidos en esta
Guía Técnica.
3.1.3.3 Gestionar y Proporcionar los recursos
necesarios para la ejecución de las actividades
indicadas en el alcance de esta Guía.
3.1.3.4 Instruir para que se desarrollen los
procedimientos operativos y de mantenimiento
relacionados con la apertura de líneas y
equipos de proceso, tomando como base los
criterios establecidos en esta Guía Técnica.
3.1.3.5 Instruir para que se lleven cabo
reuniones de programación de trabajos en
todas sus instalaciones.
3.1.3.6 Considerar dentro de su programa de
auditorías internas la evaluación de la
aplicación de esta Guía.
3.1.4 Responsable operativo de la instalación
(Superintendentes de Equipo de Área, Jefes de
Operación)
3.1.4.1 Coordinar las acciones para que este
procedimiento se administre bajo el proceso de
Disciplina Operativa; verificando que se incluya
en las matrices de procedimientos, los
conocimientos de los mismos,, se realicen las
evaluaciones y ciclos de trabajo al personal
técnico, operadores y operarios a su cargo.
3.1.4.2 Asegurarse de que cuando se requiera
realizar actividades de apertura de Líneas y
equipos, se ha efectuado la “Planeación y
Análisis de Seguridad del Trabajo”.
3.1.4.3 Incluir en los programas de capacitación
y entrenamiento al personal de operación de la
instalación sobre esta guía, así como para la
realización de las pruebas de explosividad,
toxicidad y oxígeno y sus criterios para la
autorización de trabajos peligrosos.
162PEMEX Exploración y Producción
© 2009 Todos los derechos reservados
3.1.5 Superintendente e Ingenieros de SIPA
3.1.5.1 Auditar la aplicación esta Guía Técnica
durante la ejecución de trabajos.
3.1.5.2 Participar en el desarrollo de los
Análisis de la seguridad en el Trabajo (AST) y
dar su aprobación.
3.1.6 Coordinador de Operación, Ingeniero de
Operación
3.1.6.1 Poner fuera de operación el equipo y
liberarlo de la energía residual acumulada
(incluye materiales peligrosos) de acuerdo a los
procedimientos operativos para drenado,
venteado, inertizado, neutralizado, lavado y
vaporizado.
3.1.6.2 Verificar que los dispositivos de
aislamiento de energía están en la posición
segura (interruptores en OFF, abiertos; válvulas
bloqueadas; mecanismos desconectados, etc.)
3.1.6.3 Instalar “Candado de Operación” y
“Tarjeta” con la leyenda de NO OPERAR el
equipo, en el ó los dispositivos de aislamiento
de energía.
3.1.6.4 Retirar al personal ajeno a los trabajos
por realizar colocando previamente las
barricadas.
3.1.6.5 Efectuar las pruebas requeridas
(explosividad, toxicidad, oxígeno). En los
organismos en los que el personal de
operación aún no cuente con la capacitación
debida para desempeñar esta función, los
centros de trabajo deberán desarrollar
programas de capacitación y entrenamiento
para que el futuro desempeñen esta función y
mientras tanto el área de SIPA debe efectuar
dichas pruebas.
3.1.6.6 Efectuar la entrega física al Ing.
Responsable del Trabajo verificando el
cumplimiento de los términos y condiciones de
seguridad establecidas en el Permiso de de
trabajo.
3.1.6.7 Cuando existe la posibilidad de
reacumulación de energía mantener monitoreo
regularmente para detectarla antes de que
pueda causar un incidente.
3.1.6.8 Autorizar la ejecución de los trabajos
una vez que se han cumplido todas las
condiciones de seguridad requeridas.
3.1.6.9 Mantener la hoja de control disponible
en el tablero de permisos de trabajo indicando
aquellos puntos donde se bloquearon ó
abrieron válvulas, se efectuó la apertura de
línea y donde fueron instalados y/o retiradas
juntas ciegas, comales, figuras ocho tal y como
se establece en la Guía Técnica relativa al de
aislamiento y bloqueo mediante Tarjeta –
Candado - Despeje – Prueba.
3.1.7 Coordinador de Instalaciones (Ingeniero
de Instalaciones) Ingeniero de mantenimiento
de plantas
3.1.7.1 Asegurarse del cumplimiento de esta
Guía así como de la aplicación de la Guía
relativa al aislamiento mediante Tarjeta,
Candado, Despeje y Prueba.
3.1.7.2 Asegurarse de que se:
3.1.7.2.1 Han realizado las pruebas requeridas
y establecidas en el Permiso de trabajo, y que
éste ha sido aprobado / autorizado por
operación y se han cumplido todas las
condiciones de seguridad para realizar el
trabajo.
3.1.7.2.2 Han efectivamente liberado los
materiales peligrosos.
3.1.7.2.3 Dispone de todo el equipo de
protección personal y de respuesta a
emergencia establecido en el permiso de
trabajo.
3.1.7.2.4 Dispone de las herramientas, equipos
y procedimientos requeridos para realizar el
trabajo.
163PEMEX Exploración y Producción
© 2009 Todos los derechos reservados
3.1.7.3 Aprobar / Autorizar en el Permiso de
trabajo y coordinar la ejecución de los trabajos;
auditar periódicamente el trabajo hasta su
conclusión, verificando que se mantienen las
condiciones seguras para su ejecución.
3.1.7.4 Asegurar que el personal que realiza el
trabajo es calificado y además que es el
estrictamente necesario, evitando la presencia
de personal innecesario en la zona barricada.
3.1.7.5 Realizar la entrega de equipo una vez
concluidos los trabajos de apertura a la
especialidad de mantenimiento que
corresponda para continuar con los trabajos de
mantenimiento subsecuentes mediante el
permiso de trabajo correspondiente.
3.1.8 Supervisor de plantas de proceso /
Operadores
3.1.8.1 Antes de iniciar los trabajos de apertura
de líneas y equipos los operadores, según su
rol realizan las siguientes actividades, al
término de las cuales le notifican al Ingeniero
de Turno para que este verifique su
cumplimiento:
3.1.8.1.1 Actividades previas (preparativos) y
para la puesta fuera de operación del equipo de
proceso.
3.1.8.1.2 Desconecta o aíslan el equipo de
proceso de la fuente de energía, mediante los
dispositivos de aislamiento que estén
autorizados a operar.
3.1.8.1.3 Participa con el Ingeniero de turno
durante el bloqueo y la instalación del
“candado” y “Tarjeta” de operación.
3.1.8.1.4 Realiza los movimientos operativos
para eliminar la energía acumulada y la
liberación de materiales peligrosos realizando
las tareas de drenado, venteado, vaporizado,
inertizado, neutralizado y lavado según el caso
y procedimiento aplicable.
3.1.8.1.5 Participa con el Ingeniero de Turno
para efectuar el retiro de personal y realizar las
pruebas de efectividad de aislamiento.
3.1.8.2 Verificar antes de dar inicio a los
trabajos de apertura y periódicamente mientras
el personal de mantenimiento permanece en el
sitio, que las medidas de seguridad se cumplen
y alerta si las condiciones operativas cambian.
3.1.8.3 Suspender el trabajo cuando las
condiciones en el equipo o línea difieran de las
especificadas en el plan de trabajo.
3.1.8.4 Mantener supervisión durante la
ejecución de los trabajos para prevenir que
personal no autorizado traspase los
señalamientos del área barricada.
3.1.9 Personal ejecutor del trabajo, incluyendo
al Mando Medio
3.1.9.1 Cuando sea programado para realizar
trabajos de apertura de líneas y equipos de
proceso debe asegurase de:
3.1.9.2 Instalar su “candado y tarjeta” personal,
siendo el único autorizado para conservar en
su poder la llave.
3.1.9.3 Cumplir estrictamente con las
instrucciones verbales y escritas recibidas
respecto a las medidas de control, seguridad,
del Permiso de trabajo y las propias de
ejecución del trabajo.
3.1.9.4 Utilizar el equipo de protección personal
especial recomendado para protegerse contra
sustancias químicas, temperatura y protección
respiratoria cuando se establezca.
3.2 Desarrollo
3.2.1 Frecuencias: de Ejecución, de Revisión y
ciclos de trabajo
3.2.1.1 De ejecución: Los criterios establecidos
en esta Guía se deben aplicar cada que se
realicen trabajos de apertura de líneas y
equipos de proceso.
164PEMEX Exploración y Producción
© 2009 Todos los derechos reservados
3.2.1.2 De revisión del procedimiento: Esta
Guía debe ser revisado cada cinco años o
antes, si las propuestas de cambio lo ameritan.
3.2.1.3 De ciclos de trabajo: Se debe llevar a
cabo la revisión de ciclo de trabajo al personal
cargado de la ejecución de la apertura de
líneas y equipos de proceso con base a lo
establecido en la guía de Disciplina Operativa.
3.2.2 Planeación
3.2.2.1 El personal de operación debe realizar
los trabajos previos asegurar la entrega del
equipo a mantenimiento, respetando los
tiempos requeridos de acuerdo a los
procedimientos operativos que les apliquen.
3.2.2.2 El cual consiste en realizar el análisis
cuidadoso del sistema a intervenir, previa visita
al sitio, para identificar y evaluar los riesgos, la
forma en que el trabajo debe prepararse y
realizarse, considerando las medidas de
control, que son los elementos que ayudan a
prevenir las exposiciones a los riesgos.
3.2.2.3 El “AST” debe documentarse durante la
Planeación de los Trabajos; ser elaborado y
firmado por los responsables de operación y
mantenimiento, con la aprobación de sus
inmediatos superiores y por el Ingeniero de
Seguridad.
3.2.2.4 Asimismo deberá considerarse la
participación de los mandos medios y del
personal calificado que intervendrá en la
realización de los trabajos de apertura de
líneas y equipos de proceso.
3.2.2.5 En el caso de trabajos realizados por
terceros, además de los anteriores, deberán
participar el residente de la compañía
contratista y el supervisor de la obra o servicio
correspondiente.
3.2.2.6 Es obligatorio que antes de autorizar la
programación y ejecución de un trabajo de
apertura de líneas y equipos, los responsables
de la planeación y ejecución elaboren y/ó
actualicen el AST específico y en su caso
documenten los cambios ó mejoras en el AST.
3.2.2.7 El “AST” sin ser limitativo, deberá
desarrollarse de acuerdo al procedimiento
correspondiente, conteniendo al menos los
siguientes puntos:
a) Planos, Diagramas y Diagrama de Tuberías
e Instrumentación (DTI).
b) Identificación específica de riesgos.
c) Procedimiento de paro, aislamiento y
bloqueo.
d) Procedimiento para la eliminación y
disposición de materiales peligrosos
e) Procedimiento para la ejecución de los
trabajos.
f) Especificar el equipo de protección personal
requerido en cada fase de los trabajos a
realizar.
g) Plan de respuesta a emergencia.
h) Materiales, herramienta y recursos
requeridos.
3.2.3 Paro, aislamiento, bloqueo del equipo,
liberación de materiales peligrosos y presión
contenida
3.2.3.1 Cumplir con los procedimientos
operativos para la puesta fuera de operación
(paro) y para la entrega segura a
mantenimiento de las líneas y equipo de
proceso.
3.2.3.2 Cumplir con la Guía Técnica relativa al
“Bloqueo de Energía y Materiales Peligrosos”,
mediante Tarjeta – Candado - Despeje –
Prueba.
3.2.4 Ejecución de la Apertura de Líneas
(primera apertura)
3.2.4.1 El personal que coordina, supervisa y
realiza esta actividad debe estar calificado.
165PEMEX Exploración y Producción
© 2009 Todos los derechos reservados
3.2.4.2 Medidas de Seguridad:
3.2.4.3 Antes de iniciar los trabajos de
“apertura” el área de riesgo debe ser
delimitada, acordonada y señalizada,
incluyendo los niveles donde pueda producirse
un derrame o la zona de influencia de una nube
tóxica y/ó explosiva y cumplir con el
procedimiento de “delimitación de áreas de
riesgo (barricadas)”.
3.2.4.4 La actividad de “apertura” debe ser
realizada de manera tal que únicamente
permanezca en la zona delimitada el personal
mínimo indispensable para realizar el trabajo
evitando exponer innecesariamente al personal
de apoyo.
3.2.4.5 En aquellos casos donde sea necesario
realizar una apertura de una línea o equipo que
manejen sustancias peligrosas y no se cuente
con arreglos para purga y/o venteo por donde
se pueda verificar que el sistema se encuentre
debidamente purgado y depresionado se debe
suspender la operación de la sección
involucrada de la instalación donde se llevará a
cabo la apertura de la línea o equipo, esto
quedará definido en la realización del AST.
3.2.4.6 Todo el personal que permanezca
dentro de la zona delimitada debe utilizar el
mismo equipo de protección personal que
utilice el personal que realice la “apertura”.
3.2.4.7 Debe disponerse de equipo para
contener derrames y cuando se requiera se
debe instalar una pantalla ó escudo protector
de lámina ú otro material para proteger al
personal de una inesperada emisión de
productos durante el inicio de la apertura.
3.2.4.8 Debe disponerse de todo el equipo
adicional requerido (establecido durante la
planeación) como son andamios con
barandales y tobogán, grúas, herramientas y
equipo de protección personal.
3.2.4.9 Los andamios deben incluir un tobogán
o vías de escape seguras.
3.2.4.10 En toda “apertura” de líneas y equipos
que contengan materiales peligrosos debe
asignarse por lo menos una persona como
“observador”. Este Observador también debe
portar el mismo equipo de protección usado por
el personal que lleva a cabo la “apertura”.
3.2.4.11 Su función es prestar ayuda en caso
de una emergencia y debe permanecer en
contacto visual todo el tiempo con el personal
que realiza la “apertura”; y debe contar con
medios de alarma y comunicación (megáfono,
radio) para solicitar ayuda adicional.
3.2.4.12 Cualquier miembro capacitado del
personal de las áreas de operación,
contraincendio ó de mantenimiento podrá ser
asignado para desempeñar el papel de
observador.
3.2.4.13 En todas las tuberías ó equipos de
proceso que por algún motivo queden
desconectadas por tiempo indefinido, ya sea
por razones de mantenimiento prolongado ó
por alguna administración al cambio que
implique la eliminación de algún equipo, debe
instalarse brida ciega, aún cuando en el
extremo se cuente con válvulas de bloqueo.
3.2.5 Permiso especial de sistemas
compartidos
3.2.5.1 Debe utilizarse cuando el equipo ó
componente de tubería donde se realizará la
“apertura” forma parte de un sistema
compartido en ubicaciones que son fronteras
de un proceso con otras instalaciones y que
requieren de una adecuada y oportuna
comunicación, para la ejecución de acciones
operativas conjuntas que son necesarias, con
el propósito de que esta actividad se realice de
manera segura, ejemplos:
a) Desfogues compartidos entre instalaciones
del propio centro de trabajo o bien con
instalaciones del propio Organismo o bien
dependientes de otros Organismos
Subsidiarios de Petróleos Mexicanos.
b) Entrada o salida de materia prima o
productos en límites de baterías.
166PEMEX Exploración y Producción
© 2009 Todos los derechos reservados
c) Fronteras de mantenimiento con otras
líneas de negocios, con otras Subsidiarias o
con clientes externos.
3.2.6 Prácticas Generales Seguras
3.2.6.1 Se considera que la “apertura” de una
línea ó equipo, se inicia cuando se empieza a
aflojar cualquiera de los componentes
(espárrago, tuerca unión, etc.) por lo que desde
este momento el personal debe utilizar el
equipo de protección personal.
3.2.6.2 Cuando la apertura está concluida y se
ha verificado que no existen riesgos, el
ingeniero responsable de los trabajos, hace
entrega al ingeniero de operación (Ing. turno) y
ambos firman el permiso DE TRABAJO CON
RIESGO, con esto se da por terminada la
actividad de apertura de líneas; para continuar
con las actividades de mantenimiento y
rehabilitación del equipo aislado. Hasta este
momento podrá retirarse candados y tarjetas
personalizadas del operario que realiza la
apertura, y deben permanecer los candados y
tarjetas del personal de operación.
3.2.7 Peligros durante la apertura
3.2.7.1 Si durante los trabajos previos a la
ejecución, las condiciones de seguridad difieren
de las esperadas (ejemplo: válvula de purga
atorada, válvulas de bloqueo que se pasan,
tubería que no puede ser drenada) la actividad
de “apertura” debe ser suspendida reevaluando
la situación y desarrollando un nuevo AST
considerando lo siguiente:
a) Los trabajos deben evaluarse con la misma
minuciosidad que el plan original.
b) El nuevo AST debe ser sometido a
aprobación del responsable de la
Producción del Centro de Trabajo o
instalación correspondiente.
c) A los operarios que van a realizar la
“apertura” se les debe comunicar los
resultados del nuevo AST y de los cambios
al programa que resulten, así como los
posibles escenarios de emergencia que se
puedan presentar.
3.2.8 Ejecución de trabajos de mantenimiento
del equipo aislado y bloqueado con juntas
ciegas / figuras ocho, bridas ciegas ó
componentes separados
3.2.8.1 Realizada la primera apertura e
instalados los dispositivos de aislamiento
(juntas ciegas, figuras 8, interruptores abiertos),
los correspondientes candados y tarjetas de
operación, se puede proceder a realizar los
trabajos de mantenimiento.
3.2.8.2 Debe asegurarse que exista el
correspondiente análisis de seguridad (AST)
para cada una de las operaciones de
mantenimiento que se van a realizar, así mismo
se deben considerar los siguientes aspectos:
a) Permiso principal de Trabajo con riesgo y
complementarios requeridos.
b) Pruebas requeridas para verificar la no
existencia de riesgos (explosividad,
toxicidad, contenido de oxígeno,
temperatura, pH).
c) Aplicación de la Guía Técnica relativa al de
aislamiento y bloqueo mediante Tarjeta –
Candado – Despeje – Prueba y/ó Guía
Técnica para “Entrada Segura a Espacios
Confinados”.
d) Equipo de protección personal para realizar
el trabajo.
e) Instrucciones operativas de mantenimiento
para realizar el trabajo.
f) Tipo y nivel de protección contraincendio
requerido.
g) Lineamientos de manejo y disposición de
residuos.
h) Respuesta a emergencia.
3.2.9 Limpieza, descontaminación y verificación
de condiciones
3.2.9.1 Previo a la entrega de los equipos o
tuberías disponibles para mantenimiento, el
responsable de operación debe realizar las
actividades de limpieza y descontaminación
mediante los procedimientos operativos
correspondientes.
167PEMEX Exploración y Producción
© 2009 Todos los derechos reservados
3.2.9.2 En caso de que el personal requiera
entrar al equipo de proceso se debe cumplir
con la Guía técnica relativa a “Entrada Segura
a Espacios Confinados” y autorizado mediante
el permiso complementario por riesgo
específico correspondiente.
3.2.10 Autorización de trabajos en el equipo
aislado y bloqueado con juntas ciegas
3.2.10.1 El Ingeniero de Operación y el Ing.
responsable de la ejecución de los trabajos,
deben autorizar los permisos de trabajo
respectivos.
3.2.10.2 Previo a la autorización del permiso de
trabajo, el personal de mantenimiento debe
colocar los candados y tarjetas personalizadas
en los puntos de bloqueo de acuerdo a lo
establecido en la Guía Técnica relativa al de
aislamiento y bloqueo mediante Tarjeta –
Candado – Despeje – Prueba.
3.2.10.3 Concluidos los trabajos de
mantenimiento, el Ingeniero de Operación y el
Ing. responsable de la ejecución de los
trabajos, deben de firmar en el permiso(s) la
terminación, previa verificación de las
condiciones de seguridad para su puesta en
operación quedando así el permiso de trabajo
cerrado.
3.2.11 Retiro de juntas Ciegas (Segunda
Apertura)
3.2.11.1 Concluidos los trabajos de
mantenimiento y realizadas las pruebas
funcionales requeridas se debe realizar el retiro
de juntas y bridas ciegas, figuras ocho, unir
componentes separados; esta actividad debe
considerarse también como “Apertura de
Líneas y equipos” por lo que debe cumplirse
nuevamente con lo establecido en el numeral
4.4 (Ejecución de la Apertura de Líneas).
3.2.11.2 El Retiro de las juntas ciegas o girada
de figuras 8 para dejar disponible el equipo o
tubería para su operación, debe realizarse
mediante la autorización de un nuevo Permiso
de trabajo con riesgo y si es requerido además
debe formularse el Permiso Especial de
Sistemas Compartidos, quedando claro que no
se permite el uso del permiso de trabajo con
riesgo utilizado en la primera apertura.
3.2.12 Puesta en operación del equipo de
proceso
3.2.12.1 Se considerarán concluidos los
trabajos hasta que las tuberías y equipos estén
correctamente conectados al sistema de
proceso, quedando a satisfacción del personal
de operación quién debe dar el cierre del
permiso de trabajo con riesgo firmando en este
el espacio de terminación del trabajo.
3.2.12.2 Previa a la puesta en operación del
equipo o instalación se debe aplicar la Guía
Técnica, relativa a la inspección de seguridad
prearranque y retirar los candados y tarjetas de
operación, barricadas y señalamientos
declarando el equipo disponible para su
operación.
4. DISPOSICIONES FINALES
4.1. Interpretación
4.1.1 Corresponderá a la Dirección Corporativa
de Operaciones por conducto de la
Subdirección de Disciplina Operativa,
Seguridad, Salud y Protección Ambiental, la
interpretación para efectos técnicos y
administrativos de la presente Guía Técnica,
recabando la previa opinión de las partes
involucradas en el ejercicio de las disposiciones
descritas en este documento.
168PEMEX Exploración y Producción
© 2009 Todos los derechos reservados
4.2. Supervisión y control
4.2.1 La Subdirección de Disciplina Operativa,
Seguridad, Salud y Protección Ambiental, las
Auditorias de Seguridad Industrial y Protección
Ambiental y la Línea de Mando dentro de los
Centros de Trabajo e Instalaciones de
Petróleos Mexicanos, en el ámbito de sus
respectivas competencias, son las encargadas
de llevar el control y seguimiento de la
aplicación del presente documento, para lo cual
efectuarán las revisiones que consideren
pertinentes.
5. DISPOSICIONES TRANSITORIAS
5.1 A partir de la fecha de emisión de este guía,
se contarán 60 días para la adecuación de los
procedimientos operativos, de seguridad y de
mantenimiento.
5.2 Cualquier persona de las áreas operativas,
administrativas o jurídica de Petróleos
Mexicanos y Organismos Subsidiarios usuaria
de este documento, está facultada para
proponer modificaciones para su actualización,
mismas que deben ser enviadas oficialmente a
la SDOSSPA para su análisis e incorporación
de acuerdo a su procedencia.
5.3 Los criterios establecidos en esta guía
serán revisados cada cinco años o antes, si las
propuestas de cambio lo ameritan.
169PEMEX Exploración y Producción
© 2009 Todos los derechos reservados
Con la aplicación del procedimiento de apertura de líneas y equipos de
proceso en los Centros de Proceso se minimizarán los riesgos de emisión
o derrame de los materiales peligrosos evitando incidentes y lesiones
durante la ejecución de las actividades del personal, daños a las
instalaciones y medio ambiente.
170PEMEX Exploración y Producción
© 2009 Todos los derechos reservados
Los procedimientos críticos proporcionan al personal un entendimiento
claro de las consideraciones de seguridad, salud y protección ambiental
que se deben de llevar a cabo en todos los trabajos rutinarios y no
rutinarios, evitando de esta forma incidentes y/o accidentes en los Centros
de Trabajo de Petróleos Mexicanos.
Con la aplicación de los 8 procedimientos críticos en las instalaciones de
Petróleos Mexicanos se cumple con el proceso de Disciplina Operativa y el
elemento de Procedimientos de Operación y Practicas Seguras de la
Administración de la Seguridad de los Procesos.
Los procedimientos críticos son una herramienta que facilita el
cumplimiento de los objetivos del Sistema de Administración PEMEX-
SSPA, al realizar las tareas de forma segura, consistente y correcta en
todas las instalaciones de la organización.
171PEMEX Exploración y Producción
© 2009 Todos los derechos reservados
Procedimiento para Realizar Trabajos en Espacios Confinados. Clave: 800-16000-DCO-GT-
069-08
Procedimiento para Protección Contra incendio. Clave: 800-16000-DCO-GT-070-08.
Procedimiento para Selección, Uso y Manejo de Equipo de Protección Personal. Clave: 800-
16000-DCO-GT-068-08.
Procedimiento de Prevención de Caídas. Clave: 800-16000-DCO-GT-066-08.
Procedimiento para la Seguridad Eléctrica. Clave: 800-16000-DCO-GT-071-08.
Procedimiento para el Bloqueo de Energía y Materiales Peligrosos. Clave: 800-16000-DCO-
GT-065-08.
Procedimiento para Delimitación de Áreas de Riesgo Barricadas. Clave: 800-16000-DCO-GT-
064-08.
Procedimiento para Aperturas de Líneas y Equipo de Proceso. Clave: 800-16000-DCO-GT-
067-08.
Constitución Política de los Estados Unidos Mexicana
Ley Federal del Trabajo
Reglamento Federal de Seguridad, Higiene y Medio Ambiente de Trabajo
Reglamento de Seguridad e Higiene de Petróleos Mexicanos y Organismos Subsidiarios.
Revisión de 2007.
Reglamento de Seguridad e Higiene de Petróleos Mexicanos y Organismos Subsidiarios.
Revisión de 2007.
Fecha de edición Noviembre del 2009
Numero de edición 01
Revisión 1

Manual de procedimientos crticos 2011

  • 1.
    1PEMEX Exploración yProducción © 2009 Todos los derechos reservados
  • 2.
    2PEMEX Exploración yProducción © 2009 Todos los derechos reservados UNIDAD 1 INTRODUCCIÓN 1.1 Introducción. . . . . . . . . . . . . . . . . . . . . . . . . . . . . . . . . . . . . . . . . . . . . . . . . . . . . . . . . . . . 4 UNIDAD 2 MARCO LEGISLATIVO 2.1 Objetivo de Aprendizaje. . . . . . . . . . . . . . . . . . . . . . . . . . . . . . . . . . . . . . . . . . . . . . . . . . . 11 2.2 Constitución Política de los Estados Unidos Mexicanos. . . . . . . . . . . . . . . . . . . . . . . . . . 12 2.3 Ley Federal del Trabajo. . . . . . . . . . . . . . . . . . . . . . . . . . . . . . . . . . . . . . . . . . . . . . . . . . . 13 2.4 Reglamento Federal de Seguridad, Higiene y Medio Ambiente de Trabajo. . . . . . . . . . . 14 2.5 Reglamento de Seguridad e Higiene de Petroleos Mexicanos y Organismos Subsidiarios. . . . . . . . . . . . . . . . . . . . . . . . . . . . . . . . . . . . . . . . . . . . . . . . . . . . . . . . . . . . 15 2.6 Conclusión. . . . . . . . . . . . . . . . . . . . . . . . . . . . . . . . . . . . . . . . . . . . . . . . . . . . . . . . . . . . . 20 UNIDAD 3 TRABAJOS EN ESPACIOS CONFINADOS 3.1 Objetivo de Aprendizaje. . . . . . . . . . . . . . . . . . . . . . . . . . . . . . . . . . . . . . . . . . . . . . . . . . . 21 3.2 Desarrollo del Procedimiento. . . . . . . . . . . . . . . . . . . . . . . . . . . . . . . . . . . . . . . . . . . . . . . 22 3.3 Conclusión. . . . . . . . . . . . . . . . . . . . . . . . . . . . . . . . . . . . . . . . . . . . . . . . . . . . . . . . . . . . . 45 UNIDAD 4 PROTECCIÓN CONTRAINCENDIO 4.1 Objetivo de Aprendizaje. . . . . . . . . . . . . . . . . . . . . . . . . . . . . . . . . . . . . . . . . . . . . . . . . . . 46 4.2 Desarrollo del Procedimiento. . . . . . . . . . . . . . . . . . . . . . . . . . . . . . . . . . . . . . . . . . . . . . . 47 4.3 Conclusión. . . . . . . . . . . . . . . . . . . . . . . . . . . . . . . . . . . . . . . . . . . . . . . . . . . . . . . . . . . . . 59 UNIDAD 5 EQUIPO DE PROTECCIÓN PERSONAL 5.1 Objetivo de Aprendizaje. . . . . . . . . . . . . . . . . . . . . . . . . . . . . . . . . . . . . . . . . . . . . . . . . . . 60 5.2 Desarrollo del Procedimiento. . . . . . . . . . . . . . . . . . . . . . . . . . . . . . . . . . . . . . . . . . . . . . . 61 5.3 Conclusión. . . . . . . . . . . . . . . . . . . . . . . . . . . . . . . . . . . . . . . . . . . . . . . . . . . . . . . . . . . . . 77
  • 3.
    3PEMEX Exploración yProducción © 2009 Todos los derechos reservados UNIDAD 6 PREVENCIÓN DE CAIDAS 6.1 Objetivo de Aprendizaje. . . . . . . . . . . . . . . . . . . . . . . . . . . . . . . . . . . . . . . . . . . . . . . . . . . 78 6.2 Desarrollo del Procedimiento. . . . . . . . . . . . . . . . . . . . . . . . . . . . . . . . . . . . . . . . . . . . . . . 80 6.3 Conclusión. . . . . . . . . . . . . . . . . . . . . . . . . . . . . . . . . . . . . . . . . . . . . . . . . . . . . . . . . . . . . 90 UNIDAD 7 SEGURIDAD ELÉCTRICA 7.1 Objetivo de Aprendizaje. . . . . . . . . . . . . . . . . . . . . . . . . . . . . . . . . . . . . . . . . . . . . . . . . . 91 7.2 Desarrollo del Procedimiento. . . . . . . . . . . . . . . . . . . . . . . . . . . . . . . . . . . . . . . . . . . . . . 92 7.3 Conclusión. . . . . . . . . . . . . . . . . . . . . . . . . . . . . . . . . . . . . . . . . . . . . . . . . . . . . . . . . . . . . 116 UNIDAD 8 BLOQUEO DE ENERGÍA Y MATERIALES PELIGROSOS 8.1 Objetivo de Aprendizaje. . . . . . . . . . . . . . . . . . . . . . . . . . . . . . . . . . . . . . . . . . . . . . . . . . 117 8.2 Desarrollo del Procedimiento. . . . . . . . . . . . . . . . . . . . . . . . . . . . . . . . . . . . . . . . . . . . . . 118 8.3 Conclusión. . . . . . . . . . . . . . . . . . . . . . . . . . . . . . . . . . . . . . . . . . . . . . . . . . . . . . . . . . . . . 130 UNIDAD 9 DELIMITACIÓN DE ÁREAS DE RIESGOS (BARRICADAS) 9.1 Objetivo de Aprendizaje. . . . . . . . . . . . . . . . . . . . . . . . . . . . . . . . . . . . . . . . . . . . . . . . . . 131 9.2 Desarrollo del Procedimiento. . . . . . . . . . . . . . . . . . . . . . . . . . . . . . . . . . . . . . . . . . . . . . 132 9.3 Conclusión. . . . . . . . . . . . . . . . . . . . . . . . . . . . . . . . . . . . . . . . . . . . . . . . . . . . . . . . . . . . . 155 UNIDAD 10 APERTURA DE LÍNEAS Y EQUIPO DE PROCESO 10.1 Objetivo de Aprendizaje. . . . . . . . . . . . . . . . . . . . . . . . . . . . . . . . . . . . . . . . . . . . . . . . . 156 10.2 Desarrollo del Procedimiento. . . . . . . . . . . . . . . . . . . . . . . . . . . . . . . . . . . . . . . . . . . . . 157 10.3 Conclusión. . . . . . . . . . . . . . . . . . . . . . . . . . . . . . . . . . . . . . . . . . . . . . . . . . . . . . . . . . . 169 CONCLUSIÓN GENERAL. . . . . . . . . . . . . . . . . . . . . . . . . . . . . . . . . . . . . . . . . . . . . . . . . . . 170 BIBLIOGRAFÍA. . . . . . . . . . . . . . . . . . . . . . . . . . . . . . . . . . . . . . . . . . . . . . . . . . . . . . . . . . . . . . . . 171 Periodicidad: 3 años Duración: 32 horas
  • 4.
    4PEMEX Exploración yProducción © 2009 Todos los derechos reservados Índice de Unidad 1.1 Introducción Los Procedimientos Críticos de Seguridad forman parte del Sistema de Administración Pemex-SSPA, un Sistema especialmente diseñado para Petróleos Mexicanos. La aplicación de los Procedimientos Críticos de Seguridad da cumplimiento al Artículo IV del Reglamento de Seguridad e Higiene de Petróleos Mexicanos y se rigen por la Guía Técnica del Elemento Procedimientos de Operación y Prácticas Seguras (POPS) dentro del Subsistema de Administración de la Seguridad de los Procesos (SASP). Para la correcta aplicación de los Procedimientos Críticos de Seguridad, éstos han sido elaborados y aplicados de acuerdo a la metodología de Disciplina Operativa, asegurando con ello que los trabajadores que los apliquen estén capacitados y las actividades se ejecuten rigurosamente. El proceso de Disciplina Operativa (D.O.) propicia el estricto cumplimiento de Normas, Reglas, Procedimientos, Criterios de Diseño e Instrucciones de Trabajo, dentro de los cuales se especifican como se debe de hacer cada trabajo en forma correcta, consistente y segura (es decir, bien y a la primera vez). Esto se logra a través del proceso que comprende cuatro ETAPAS: 1) DISPONIBILIDAD, 2) CALIDAD, 3) COMUNICACIÓN, y 4) CUMPLIMIENTO.
  • 5.
    5PEMEX Exploración yProducción © 2009 Todos los derechos reservados El establecimiento de un permiso y/o autorización de trabajo particular a menudo proviene de las recomendaciones recurrentes en las investigaciones de incidentes en los procesos. El uso de dichos permisos minimiza la probabilidad de que ocurra un incidente similar, tal es el caso de los Permisos para Trabajos con Riesgo. Un ejemplo es el procedimiento de “Tarjeta, Candado, Despeje y Prueba”, que nos ayuda a reducir la exposición de las personas con elementos o sistemas con energía presente. El error de no proporcionar prácticas de trabajo seguras para aquellas operaciones cuyos riesgos se conocen y/o el error de no cuidar que se cumplan dichas prácticas ponen en riesgo al personal, las instalaciones, el proceso productivo y al medio ambiente. Usted deberá estar atento en la aplicación de Disciplina Operativa en su área de trabajo, comenzando desde el permiso de trabajo con riesgo cuando sea requerido. Además deberá de consultar los procedimientos críticos más actualizados que amparan el trabajo que va a ejecutar. A nivel general en Petróleos Mexicanos, se han emitido 8 Procedimientos Críticos de Seguridad genéricos, los cuales proporcionan los requerimientos básicos para hacer las actividades de forma segura. Particularmente en cada una de las Subdirecciones de PEP y tomando como base los Procedimientos genéricos, se han emitido Procedimientos Críticos de Seguridad específicos, los cuales describen actividades y requerimientos específicos, de acuerdo al proceso en donde se aplican.
  • 6.
    6PEMEX Exploración yProducción © 2009 Todos los derechos reservados Procedimientos Críticos de Seguridad Genéricos 1. Procedimiento para Realizar Trabajos en Espacios Confinados. Clave: 800-16000-DCO-GT-069-08 2. Procedimiento para Protección Contra incendio. Clave: 800-16000-DCO-GT-070-08. 3. Procedimiento para Selección, Uso y Manejo de Equipo de Protección Personal. Clave: 800-16000-DCO-GT-068-08. 4. Procedimiento de Prevención de Caídas. Clave: 800-16000-DCO-GT-066-08. 5. Procedimiento para la Seguridad Eléctrica. Clave: 800-16000-DCO-GT-071-08. 6. Procedimiento para el Bloqueo de Energía y Materiales Peligrosos. Clave: 800-16000-DCO-GT-065-08. 7. Procedimiento para Delimitación de Áreas de Riesgo Barricadas. Clave: 800-16000-DCO-GT-064-08. 8. Procedimiento para Aperturas de Líneas y Equipo de Proceso. Clave: 800-16000-DCO-GT-067-08. El siguiente esquema muestra las subdirecciones que adecuaron los 8 Procedimientos Críticos de Seguridad, de los mismos procedimientos se implementaron o redujeron según sea el caso, en base a sus instalaciones, operaciones y proceso.
  • 7.
    7PEMEX Exploración yProducción © 2009 Todos los derechos reservados En las siguientes tablas se muestran los procedimientos Críticos Específicos que cada Región ha adecuado a sus necesidades. CLAVE PROCEDIMIENTO REGION PE-SS-MA-003-2007 Apertura de líneas RMNE PE-SS-MA-004-2007 Instalación de comales RMNE PE-SS-MA-005-2007 Trabajos en espacios confinados RMNE PE-SS-MA-006-2007 Seguridad eléctrica RMNE PE-SS-MA-007-2007 Trabajo de esmerilado, corte y soldadura RMNE PE-SS-OP-045-2007 Control de alarmas e interlocks RMNE PE-SS-OP-046-2007 Protección contraincendio RMNE PE-SS-OP-047-2007 Manejo de sustancias peligrosas RMNE PE-SS-OP-099-2007 Maniobras de equipo pesado RMNE PE-SS-OP-100-2007 Prevención de caídas RMNE PE-SS-OP-101-2007 Bloqueo etiquetado y pruebas de equipos RMNE PE-SS-OP-102-2007 Trabajos en altura RMNE PE-SS-OP-103-2007 Uso de equipo de protección personal RMNE PE-SS-OP-0563-2008 Delimitación de áreas RMNE Tabla de procedimientos de la RMNE CLAVE PROCEDIMIENTO REGION PE-EL-TC-002-2008 Seguridad eléctrica RMSO PE-PO-OP-249-2008 Apertura de líneas RMSO PE-SS-TC-029-2008 Protección contraincendio RMSO PE-SS-TC-030-2008 Uso de equipo de protección personal RMSO PE-SS-TC-031-2008 Prevención de caídas RMSO PE-SS-TC-032-2008 Delimitación de áreas RMSO PE-SS-TC-054-2008 Bloqueo etiquetado y pruebas de equipos RMSO Tabla de procedimientos de la RMSO CLAVE PROCEDIMIENTO REGION PE-SS-TC-067-2008 Delimitación de áreas RN PE-SS-TC-0101-2009 Apertura de líneas RN PE-SS-TC-0102-2009 Bloqueo de energía y materiales peligrosos RN PE-SS-TC-0103-2009 Protección contraincendio RN PE-SS-TC-0104-2009 Delimitación de áreas RN PE-SS-TC-0106-2009 Uso de equipo de protección personal RN PE-SS-TC-0107-2009 Prevención de caídas RN PE-SS-TC-0108-2009 Seguridad eléctrica RN PE-SS-TC-0109-2009 Trabajos en espacios confinados RN Tabla de procedimientos de la RN
  • 8.
    8PEMEX Exploración yProducción © 2009 Todos los derechos reservados CLAVE PROCEDIMIENTO REGION PE-EL-OP-038-2008 Seguridad eléctrica RS PE-PO-MA-002-2008 Apertura de líneas RS PE-SS-CO-007-2008 Prevención de caídas RS PE-SS-MA-085-2008 Trabajos en espacios confinados RS PE-SS-OP-130-2008 Protección contraincendio RS PE-SS-OP-131-2008 Uso de equipo de protección personal RS PE-SS-OP-382-2008 Delimitación de áreas RS PE-SS-TC-055-2008 Prevención de caídas RS Tabla de procedimientos de le RS CLAVE PROCEDIMIENTO REGION PE-SS-IS-0052-2008 Inspección de equipo de protección personal SCSM PE-SS-TC-0070-2008 Protección contraincendio SCSM PE-SS-TC-0071-2008 Delimitación de áreas SCSM PE-SS-TC-0072-2008 Prevención de caídas SCSM PE-SS-TC-0073-2008 Uso de equipo de protección personal SCSM PE-SS-TC-0077-2008 Seguridad eléctrica SCSM PE-SS-TC-0078-2008 Trabajos en espacios confinados SCSM PE-SS-TC-0079-2008 Apertura de líneas SCSM PE-SS-TC-0080-2008 Bloqueo de energía y materiales peligrosos SCSM Tabla de procedimientos de SCSM CLAVE PROCEDIMIENTO REGION PE-SS-MA-054-2008 Apertura de líneas SDC PE-SS-MA-056-2008 Seguridad eléctrica SDC PE-SS-OP-396-2008 Bloqueo de energía y materiales peligrosos SDC PE-SS-OP-451-2008 Protección contraincendio en trabajos de esmerilado SDC PE-SS-OP-452-2008 Protección contraincendio en trabajos que impliquen intervenir líneas de proceso SDC PE-SS-TC-058-2008 Delimitación de áreas SDC PE-SS-TC-059-2008 Uso de equipo de protección personal SDC PE-SS-TC-060-2008 Prevención de caídas SDC Tabla de procedimientos de la SDC
  • 9.
    9PEMEX Exploración yProducción © 2009 Todos los derechos reservados CLAVE PROCEDIMIENTO REGION PE-SS-CO-002-2008 Seguridad eléctrica SIDOE PE-SS-CO-003-2008 Bloqueo de energía y materiales peligrosos SIDOE PE-SS-CO-004-2008 Apertura de líneas SIDOE PE-SS-CO-005-2008 Delimitación de áreas SIDOE PE-SS-CO-006-2008 Trabajos en espacios confinados SIDOE PE-SS-CO-007-2008 Prevención de caídas SIDOE PE-SS-CO-008-2008 Uso de equipo de protección personal SIDOE PE-SS-CO-009-2008 Protección contraincendio SIDOE Tabla de procedimientos de SIDOE CLAVE PROCEDIMIENTO REGION PE-SS-MA-010-2007 Seguridad eléctrica UPMP PE-SS-OP-074-2007 Prevención de caídas UPMP PE-SS-OP-134-2008 Apertura de líneas UPMP PE-SS-OP-135-2008 Delimitación de áreas UPMP Tabla de procedimientos de UPMP CLAVE PROCEDIMIENTO REGION DCO-PGI-CR-503 Prevención de caídas CORPORATIVO DCO-PGI-CR-506 Uso de equipo de protección personal CORPORATIVO DCO-PGI-CR-510 Trabajos en espacios confinados CORPORATIVO Tabla de procedimientos del CORPORATIVO
  • 10.
    10PEMEX Exploración yProducción © 2009 Todos los derechos reservados Objetivo General: Los participantes comprenderán los riesgos y recomendaciones de Seguridad, Salud y Protección Ambiental establecidos en los procedimientos críticos para la realización de sus actividades con el fin de evitar incidentes y lesiones al personal, daños a las instalaciones y afectaciones al medio ambiente. Objetivos Particulares: Los participantes comprenderán la importancia de los procedimientos críticos dentro del Sistema de Administración de la Seguridad, Salud y Protección Ambiental. Los participantes aprenderán a interpretar la legislación que rige la aplicación de los procedimientos críticos en los centros de trabajo de PEP. Los participantes revisarán los catorce procedimientos críticos que se deben de aplicar en los centros de trabajo de PEP. Los participantes se familiarizan y comprenderán los catorce procedimientos críticos desarrollados para prevenir y controlar los riesgos asociados con los trabajos desarrollados en los centros de trabajo de PEP. Ámbito de Aplicación: Este manual es de observancia general y obligatoria para todo el personal de Petróleos mexicanos, tanto de instalaciones marinas como terrestres. La información que se presenta en este manual no sustituye a los procedimientos críticos originales.
  • 11.
    11PEMEX Exploración yProducción © 2009 Todos los derechos reservados Los participantes identificarán la legislación que rige la aplicación de los procedimientos críticos en los centros de trabajo de PEP. Introducción La aplicación de las medidas de seguridad se establece en el marco legislativo que comprende leyes, reglamentos y normas. Todas estas tienen el objeto de establecer las medidas que el trabajador debe de adoptar para prevenir los accidentes y enfermedades de trabajo, tendientes a lograr que la prestación del trabajo se desarrolle en condiciones de seguridad, higiene y medio ambiente adecuados para los trabajadores. La unidad comprende las disposiciones de la Constitución Política de los Estados Unidos Mexicanos, la Ley del Trabajo, Reglamento Federal y Reglamento de Petróleos Mexicanos, en cuanto a la aplicación de los procedimientos críticos que el trabajador debe efectuar. Índice de Unidad 2.1 Objetivo 2.2 Constitución Política de los Estados Unidos Mexicanos 2.3 Ley Federal del Trabajo 2.4 Reglamento Federal de Seguridad, Higiene y Medio Ambiente de Trabajo 2.5 Reglamento de Seguridad e Higiene de Petróleos Mexicanos y Organismos Subsidiarios 2.6 Conclusión
  • 12.
    12PEMEX Exploración yProducción © 2009 Todos los derechos reservados La Constitución Política de los Estados Unidos Mexicana máximo documento rector en todos los ámbitos legales establece lo siguiente en el TITULO SEXTO del trabajo y de la previsión social: Artículo 123.-Toda persona tiene derecho al trabajo digno y socialmente útil; al efecto, se promoverán la creación de empleos y la organización social para el trabajo, conforme a la Ley. El apartado A.-Entre los obreros, jornaleros, empleados domésticos, artesanos y de una manera general, todo contrato de trabajo: XV.-El patrón estará obligado a observar, de acuerdo con la naturaleza de su negociación, los preceptos legales sobre higiene y seguridad en las instalaciones de su establecimiento, y a adoptar las medidas adecuadas para prevenir accidentes en el uso de las máquinas, instrumentos y materiales de trabajo, así como a organizar de tal manera éste, que resulte la mayor garantía para la salud y la vida de los trabajadores, y del producto de la concepción, cuando se trate de mujeres embarazadas. Las leyes contendrán, al efecto, las sanciones procedentes en cada caso. En base a lo anterior todo el personal de PEMEX, deberá aplicar los procedimientos críticos en sus actividades diarias porque estos están considerados como medidas adecuadas para prevenir los accidentes de trabajo dentro de los Centros de Trabajo.
  • 13.
    13PEMEX Exploración yProducción © 2009 Todos los derechos reservados La Ley Federal del Trabajo establece lo siguiente en la aplicación de las disposiciones de seguridad en los Centros de Trabajo. De acuerdo al TITULO PRIMERO, Principios Generales: Artículo 1o.-La presente Ley es de observancia general en toda la República y rige las relaciones de trabajo comprendidas en el artículo 123, Apartado A, de la Constitución. En el CAPÍTULO IV, Rescisión de las relaciones de trabajo, se menciona lo siguiente: Artículo 47.-Son causas de rescisión de la relación de trabajo, sin responsabilidad para el patrón: VII. Comprometer el trabajador, por su imprudencia o descuido inexcusable, la seguridad del establecimiento o de las personas que se encuentren en él. XII. Negarse el trabajador a adoptar las medidas preventivas o a seguir los procedimientos indicados para evitar accidentes o enfermedades. En el CAPÍTULO II, Obligaciones de los trabajadores: Artículo 134.-Son obligaciones de los trabajadores: I.-Cumplir las disposiciones de las normas de trabajo que les sean aplicables. II.-Observar las medidas preventivas e higiénicas que acuerden las autoridades competentes y las que indiquen los patrones para la seguridad y protección personal de los trabajadores. IV.-Ejecutar el trabajo con la intensidad, cuidado y esmero apropiados y en la forma, tiempo y lugar convenidos.
  • 14.
    14PEMEX Exploración yProducción © 2009 Todos los derechos reservados En el Reglamento Federal de Seguridad, Higiene y Medio Ambiente de Trabajo se establece lo siguiente como medidas de seguridad en los Centros de Trabajo. En el CAPÍTULO PRIMERO, Disposiciones generales: ARTÍCULO 1o. El presente Reglamento es de observancia general en todo el territorio nacional, sus disposiciones son de orden público e interés social, y tiene por objeto establecer las medidas necesarias de prevención de los accidentes y enfermedades de trabajo, tendientes a lograr que la prestación del trabajo se desarrolle en condiciones de seguridad, higiene y medio ambiente adecuados para los trabajadores. En el CAPÍTULO TERCERO, Obligaciones de los trabajadores: ARTÍCULO 18. Son obligaciones de los trabajadores: I. Observar las medidas preventivas de seguridad e higiene que establece este Reglamento, las Normas expedidas por las autoridades competentes y del reglamento interior del trabajo de las empresas, así como las que indiquen los patrones para la prevención de riesgos de trabajo. V. Conducirse en el centro de trabajo con la probidad y los cuidados necesarios para evitar al máximo cualquier riesgo de trabajo. VII. Utilizar el equipo de protección personal proporcionado por el patrón y cumplir con las demás medidas de control establecidas por éste para prevenir riesgos de trabajo.
  • 15.
    15PEMEX Exploración yProducción © 2009 Todos los derechos reservados El reglamento de seguridad e higiene de petróleos mexicanos establece lo siguiente en la utilización de los procedimientos críticos. CAPÍTULO IV PROCEDIMIENTOS CRITÍCOS IV. ARTÍCULO I. Todos los Centros de Trabajo de Petróleos Mexicanos y los Organismos Subsidiarios deben elaborar, difundir e implementar los siguientes Procedimientos Críticos de Seguridad: 1. Entrada segura a espacios confinados. 2. Protección Contra incendio. 3. Equipo de Protección Personal. 4. Prevención de caídas. 5. Seguridad Eléctrica. 6. Bloqueo de energía y materiales peligrosos. 7. Delimitación de áreas de riesgos (Barricadas). 8. Apertura de Líneas y equipos de proceso. IV. ARTÍCULO 2. Es obligatorio para todo el personal que ordena, dirige un trabajo, así como el que lo ejecuta observar todas las medidas preventivas de seguridad establecidas conforme a los Procedimientos Críticos de Seguridad. IV. ARTÍCULO 3. Antes de ejecutar un trabajo se debe de realizar, en la Planeación del mismo el Análisis de Seguridad en el Trabajo, para determinar los riesgos específicos y establecer los procedimientos críticos de seguridad a observar y las medidas preventivas de seguridad a cumplir. IV. ARTÍCULO 4. En todos los trabajos con carácter emergente se debe de realizar como mínimo el análisis de seguridad en el trabajo y tomar las medidas preventivas de seguridad establecidas en los procedimientos críticos. IV. ARTÍCULO 5. A los Procedimientos Críticos de Seguridad se les deben aplicar el Proceso de Disciplina Operativa y contener como mínimo los siguientes apartados: Medidas Preventivas de Seguridad, Salud y Protección Ambiental; Dispositivos y Equipo de Protección Personal especial requerido; Responsabilidades y Desarrollo de aplicación. IV. ARTÍCULO 6. Todos los Centros de Trabajo deben de elaborar un Atlas de Riesgo específico contra los procedimientos críticos de seguridad a observar, en cada uno de ellos. Este Atlas de Riesgo debe de ser difundido a todo el personal y estar disponible en todas las áreas para pronta referencia. IV. ARTÍCULO 7. Los Centros de Trabajo deben elaborar una matriz de Equipo de Protección Personal básico y especial por puesto de trabajo y actividades a realizar, conforme a la normatividad aplicable. IV. ARTÍCULO 8. El Equipo de Protección Personal especial para trabajos de riesgos específicos debe de ser inspeccionado periódicamente de acuerdo a las recomendaciones del fabricante, y realizar las pruebas de funcionamiento antes de utilizarlo en un trabajo. IV. ARTÍCULO 9. Se debe considerar como aislamiento del proceso, poner fuera de operación un equipo de proceso o maquina y protegerlo completamente de la liberación de energía y materiales peligrosos mediante los procedimientos de interrupción de transmisión de energía eléctrica, cierre y junta cegado de válvulas o conexiones, remoción de secciones de tubería y desconexión de mecanismos. IV. ARTÍCULO 10. Para mantener el dispositivo de aislamiento de energía en una posición segura (interruptores abiertos, válvulas cerradas) y prevenir el energizado o arranque
  • 16.
    16PEMEX Exploración yProducción © 2009 Todos los derechos reservados de una maquina o equipo de proceso, debe usarse un candado o dispositivo con (lave o una combinación dentro de éstos. IV. ARTÍCULO 11. Los equipos o máquinas deben ser puestos fuera de operación bloqueando sus fuentes de energía o colocando candados y tarjetas en sus dispositivos de aislamiento de energía, asegurando que dichos dispositivos no puedan ser operados hasta que el o los candados y tarjetas sean removidos. IV. ARTÍCULO 12. Para prevenir la transmisión o liberación de energía o materiales peligrosos, se deben utilizar dispositivos mecánicos como: Interruptores eléctricos manualmente operados. Arrancadores eléctricos manualmente operados. Switch de desconexión (cuchillas). Switch operado manualmente (cuchillas), por el cual los conductores de suministro no aterrizados de un circuito, puedan ser desconectados en grupo y ningún polo pueda ser operado independientemente. Válvulas de bloqueo en circuitos de tuberías y recipientes. Tubings de suministro principal (neumático- hidráulico), a actuadores. Mecanismo de conexión a partes móviles o rotatorias de máquinas. Cualquier otro dispositivo utilizado para bloquear o aislar la energía. No se consideran como dispositivos de aislamiento de energía: interruptores de botón, selectores y otros dispositivos de circuitos de control. IV. ARTÍCULO 13. Se debe establecer como obligatoria, la práctica de retirar al personal no involucrado en el trabajo, a una distancia segura previamente establecida y señalada del dispositivo de aislamiento y de la máquina o equipo aislado, con el propósito de que el personal autorizado pueda realizar la prueba de efectividad de aislamiento o las pruebas de funcionalidad. IV. ARTÍCULO 14. Se debe probar la efectividad del aislamiento, posterior a que los dispositivos de aislamiento de energía hayan sido bloqueados con candado en posición segura, para verificar que la máquina o equipo de proceso está aislada de sus fuentes de energía y no es posible su energizado, arranque o movimiento operativo accidental o voluntario. IV. ARTÍCULO 15. Realizar una prueba de funcionamiento en forma particular para verificaciones funcionales, previas a que el equipo sea declarado disponible, para ello es necesario energizar y operar el equipo con el retiro temporal de candados y tarjetas, tomando las medidas preventivas de seguridad para evitar accidentes y dando aviso a todo el personal involucrado en el trabajo. IV. ARTÍCULO 16. Realizar el análisis de seguridad en el trabajo, estableciendo las medidas preventivas de seguridad y especificando el equipo de protección personal adecuado para ejecutar el trabajo, siguiendo las recomendaciones establecidas en las Hojas de Datos de Seguridad de los materiales peligrosos a los que potencialmente puede ser expuesto el trabajador. IV. ARTÍCULO 17. Se considera trabajo en altura, todos los trabajos de operación, servicio y/o mantenimiento que se realicen a una altura de 1.8 metros o más a partir del nivel de piso, midiéndose ésta a partir del nivel de piso terminado. Cuando el piso lo constituya una plataforma, dicha distancia se contará a partir de la misma, siempre y cuando tenga barandales adecuados u otro medio de protección para que el trabajador no tenga riesgos de caer fuera. IV. ARTÍCULO 18. Todo trabajo en altura debe de considerarse como potencialmente peligroso y contar con un permiso para riesgo específico, solicitud de trabajo o documento equivalente, que obligue a realizar el análisis de seguridad en el trabajo y establecer las medidas preventivas de seguridad requeridas.
  • 17.
    17PEMEX Exploración yProducción © 2009 Todos los derechos reservados IV. ARTÍCULO 19. Antes de iniciar un trabajo en altura, es responsabilidad del personal que realizará el trabajo, revisar que el equipo y/o dispositivo sea el apropiado al trabajo que se va a realizar y que se encuentre en condiciones adecuadas de seguridad, mediante una inspección visual. El equipo y/o dispositivo no debe usarse si tiene algún defecto. IV. ARTÍCULO 20. Todo trabajador que labore sobre Equipos y/o Dispositivos de Seguridad para altura (andamios y/o plataformas), debe usar su Equipo de Protección Personal básico y su Equipo de Seguridad para Trabajos en Altura (arneses, cinturones, líneas de vida, dispositivos de desaceleración), de acuerdo a los riesgos detectados. IV. ARTÍCULO 21. Queda prohibido el use de objetos inestables como tambores, cajas, ladrillos o bloques de concreto como soportes de andamios y/o como dispositivos para trabajos en altura. IV. ARTÍCULO 22. No deben realizarse trabajos en altura durante tormentas o vientos fuertes. IV. ARTÍCULO 23. Las áreas donde se realicen trabajos en altura, deben estar perfectamente delimitados con cintas, barricadas y señalizados de acuerdo a la normatividad vigente para prevenir la intrusión de personal externo a la actividad, que ponga en riesgo su integridad física. IV. ARTÍCULO 24. Es obligación del personal que tiene bajo su resguardo Equipo de Seguridad para trabajos en altura (arneses, cinturones, líneas de vida, dispositivos de desaceleración), mantenerlo y probarlo para garantizar las condiciones de operación segura de acuerdo con los procedimientos o instrucciones de mantenimiento y pruebas del fabricante. IV. ARTÍCULO 25. No se debe utilizar el Equipo de Seguridad para Trabajos en Altura, que haya sido reparado, alterado o después de haber estado involucrado en una caída, retirándolo de servicio y reponiéndolo en el inventario del Centro de Trabajo. IV. ARTÍCULO 26. Espacio confinado es un lugar que posee las siguientes características: a) Tamaño y forma en que una persona puede entrar en él. b) Tiene formas o medios reducidos para entrar y salir. c) No están diseñados para ser ocupados de manera continua. Pueden tener uno o más de los siguientes riesgos: a) Ventilación natural deficiente. b) Contienen o pueden contener una atmósfera peligrosa. c) Contiene algún material con el potencial de cubrir totalmente a una persona y atraparla. d) Su diseño interior puede tener paredes convergentes o un piso inclinado que Ileve a un punto estrecho donde una persona puede ser atrapada. e) Tiene partes o subensambles donde el personal puede ser golpeado o atrapado por o entre objetos. f) Puede presentar algún otro peligro a la salud o seguridad reconocible, que puede ser controlado previamente. IV. ARTÍCULO 27. Se deben identificar en cada Centro de Trabajo, las áreas de proceso, servicios e integración, los espacios confinados existentes, los que deben ser identificados con color rojo en un piano de la planta (plot plan), de cada instalación, debiéndose difundir a todos los trabajadores. IV. ARTÍCULO 28. Se debe establecer un sistema de señalización u otros medios igualmente efectivos, para alertar a todo el personal que un determinado equipo o sitio es un espacio confinado. Los señalamientos deben de cumplir con la normatividad vigente.
  • 18.
    18PEMEX Exploración yProducción © 2009 Todos los derechos reservados IV. ARTÍCULO 29. Es obligatorio que antes de autorizar la programación y ejecución de trabajos en espacios confinados, los responsables de la planeación y ejecución, elaboren y/o actualicen el Análisis de Seguridad en el Trabajo especifico y en su caso, documentar los cambios o mejoras. IV. ARTÍCULO 30. Todos los dispositivos de aislamiento de energía (interruptores y válvulas), deben de operar de manera tal, que aíslen el espacio confinado de sus fuentes de energía y materiales peligrosos, instalando tarjetas, candados, cadenas o flejes. IV. ARTÍCULO 31. Los materiales peligrosos acumulados y la presión contenida en el espacio confinado, deben de ser liberados conforme a los procedimientos específicos de drenado y/o venteo a sistemas de recuperación, recolección y desfogue para su disposición, cumpliendo con los procedimientos y normatividad ambiental vigentes. Cuando estas operaciones concluyan, las válvulas utilizadas deben permanecer en la posición segura que indique el procedimiento, debiéndose instalar tarjetas, candados, cadenas o flejes. IV. ARTÍCULO 32. La instalación de juntas ciegas y/o el retiro de tuberías, son el único medio confiable permitido para asegurar que los materiales peligrosos contenidos por medio de válvulas no puedan introducirse al espacio confinado. IV. ARTÍCULO 33. Se debe de establecer en el interior del espacio confinado, una atmosfera que retina las condiciones aceptables a la entrada de personal, para lo cual se debe de efectuar lavado, vaporizado, inertizado y aereado del espacio confinado. IV. ARTÍCULO 34. Antes de entrar al espacio confinado, se deben realizar pruebas con equipo de monitoreo para determinar si existen las "condiciones aceptables de entrada", contar con una atmosfera interior ambientalmente segura de acuerdo a los parámetros permitidos por la normatividad vigente. Las pruebas de la atmósfera en el espacio confinado deben de realizarse en el siguiente orden: a) Contenido de oxígeno. b) Gases o vapores explosivos o inflamables (Explosividad). c) Gases o vapores tóxicos. IV. ARTÍCULO 35. En todo trabajo en espacio confinado debe de estar presente personal de apoyo capacitado (observador), el cual debe permanecer continua y estratégicamente ubicado fuera del espacio confinado, donde pueda tener visibilidad y comunicación con el personal que se encuentra en el espacio confinado durante todo el tiempo que dure el trabajo, debiendo estar entrenado en técnicas de rescate y contar con el Equipo de Protección Personal especial conforme al trabajo que se realice. IV. ARTÍCULO 36. El personal de apoyo (observador), tiene la obligación de monitorear las actividades dentro y fuera del espacio confinado para determinar si es seguro para el personal y ordenara la evacuación inmediata si se presenta cualquiera de las siguientes situaciones: a) Si detecta una condición fuera de los parámetros establecidos para la realización del trabajo. b) Si el personal presenta signos o síntomas por efecto de algún mecanismo de exposición. c) Si detecta alguna condición fuera del espacio confinado, que pueda poner en peligro al personal dentro del espacio confinado. d) Si percibe que no puede, de manera efectiva y segura, cumplir con las responsabilidades como personal de apoyo (observador).
  • 19.
    19PEMEX Exploración yProducción © 2009 Todos los derechos reservados De todo lo anterior, dará aviso en forma inmediata a sus superiores. IV. ARTÍCULO 37. Debe entenderse como apertura de Líneas y Equipos de Proceso, a toda apertura a la atmosfera de tuberías, accesorios y equipos de proceso por medio de cualquier método donde exista el riesgo de emisión o derrame de los materiales contenidos. IV. ARTÍCULO 38. Cuando se realice la apertura de una Línea o Equipo de Proceso, debe de ponerse fuera de operación el equipo de proceso y protegerlo completamente de la liberación de energía y materiales peligrosos, mediante procedimientos de interrupción de transmisión eléctrica, cierre y junta cegado de válvulas y conexiones, remoción de secciones de tubería y desconexión de mecanismos; debiendo colocar candados, cadenas o flejes y tarjetas en sus dispositivos de aislamiento de energía (interruptores, válvulas), asegurando que los dispositivos y por consecuencia el equipo no puedan ser operados hasta que el o los candados y tarjetas sean removidos. IV. ARTÍCULO 39. Se deben colocar barreras en el área, incluyendo todos los niveles donde puedan caer los líquidos o la zona de influencia de una emisión de vapores o gases según sea el caso. Todo el personal que se encuentre dentro de esta zona delimitada, debe de utilizar equipo adecuado de protección personal, el cual debe ser determinado con base a las recomendaciones establecidas en las Hojas de Datos de Seguridad los Materiales Peligrosos a los que potencialmente puedan ser expuestos los trabajadores. IV. ARTÍCULO 40. Todas las áreas donde se esté realizando un trabajo con riesgo especifico para el personal, deben ser delimitadas y señalizadas de acuerdo a lo establecido en la normatividad vigente, para evitar que transite por el área, en condiciones inseguras, personal ajeno a la actividad que se encuentra realizándose. IV. ARTÍCULO 41. La delimitación de las áreas de riesgo, deben ser de tal manera que aseguren que cualquier emisión de producto por derrame, fuga o emisión; así como el que por una acción de la actividad, el personal ajeno pueda ser golpeado por, atrapado entre, quemado o intoxicado por el producto. IV. ARTÍCULO 42. Queda estrictamente prohibida la entrada a las áreas de riesgo delimitadas, a toda persona ajena a la actividad que se desarrollará.
  • 20.
    20PEMEX Exploración yProducción © 2009 Todos los derechos reservados Todos los trabajadores deben adoptar y cumplir la ley, reglamentos, normas y procedimientos a fin de evitar los accidentes y enfermedades de trabajo, tendientes a lograr que la prestación del trabajo se desarrolle en condiciones de seguridad, higiene y medio ambiente adecuados.
  • 21.
    21PEMEX Exploración yProducción © 2009 Todos los derechos reservados Índice de Unidad 3.1 Objetivo de Aprendizaje 3.2 Desarrollo del Procedimiento 3.3 Conclusión No siempre es conveniente o económico el fabricar determinados productos que nos sirvan de base para conseguir un tercero. Introducción El procedimiento de trabajos en espacios confinados proporciona de forma sencilla y accesible, los criterios generales de seguridad que deben ser considerados como mínimo cuando se tengan que realizar dicha labor. Con este procedimiento se evitaran incidentes y lesiones al personal e instalaciones durante la ejecución de las actividades. El responsable o supervisor del trabajo debe asegurarse que todo el personal que intervenga en las actividades de trabajos en espacios confinados se encuentre capacitado y apto física y mentalmente para desarrollar la labor. Se considera a un espacio confinado como un lugar que normalmente no debe estar ocupado por personas y que tiene una o varias de las características siguientes: a) Su tamaño y forma permite la entrada a un número reducido de trabajadores, b) Representa un riesgo potencial por la presencia de una atmósfera peligrosa, c) Tiene una configuración interna tal, que los entrantes pueden ser atrapados o asfixiados, y d) Puede ser cualquiera de Ios siguientes: Tanques de almacenamiento, recipiente, equipos, ductos, tubería, dique, cárcamo, registros eléctricos y/o telefónicos entre otros y registro de drenaje aceitoso. En todos estos sitios se presentan riesgos para el personal por lo que son espacios con restricciones de salida y en los cuales puedan existir gases explosivos, falta o exceso de oxígeno, electricidad estática o electrocución por contacto con cables eléctricos. El procedimiento describe los aspectos de seguridad, salud y protección ambiental a considerar en los trabajos en espacios confinados, antes, durante y después de las labores específicas.
  • 22.
    22PEMEX Exploración yProducción © 2009 Todos los derechos reservados El desarrollo del procedimiento comprende el contenido del procedimiento. Este manual no sustituye al procedimiento original. Titulo: “PROCEDIMIENTO PARA REALIZAR TRABAJOS EN ESPACIOS CONFINADOS”. Clave: 800-16000-DCO-GT-069-08 Emisión: 8/04/2008 Revisión 0.1,
  • 23.
    23PEMEX Exploración yProducción © 2009 Todos los derechos reservados 0. INTRODUCCIÓN Las investigaciones de los diversos Incidentes y Accidentes Personales que han ocurrido a lo largo de la historia de Petróleos Mexicanos, durante la ejecución de Trabajos en Espacios Confinados, han demostrado que no se han establecido los señalamientos requeridos, se han presentado fallas en la comunicación o bien la falta de aplicación de procedimientos apropiados durante la ejecución de los trabajos, han traído como consecuencia lesiones graves a los trabajadores. Las lecciones aprendidas de los procesos de investigación de incidentes nos han dejado la imperante necesidad de desarrollar documentos normativos que nos permitan planear de una manera más eficiente este tipo de actividades, identificando oportunamente los riesgos inherentes durante su ejecución, estableciendo medidas de control y al mismo tiempo incrementando las capas de protección para el personal que las realiza con el propósito de prevenir la ocurrencia de incidentes. Es por ello que esta guía técnica establece los criterios que en todos los Organismos Subsidiarios deben aplicarse de manera consistente en este tipo de actividades peligrosas. 1. NORMATIVIDAD APLICABLE Norma Oficial Mexicana NOM-005-STPS- 1999, Relativa a las condiciones de seguridad e higiene en los centros de trabajo para el manejo, transporte y almacenamiento de sustancias químicas peligrosas. Norma Oficial Mexicana NOM-028-STPS - 2004, Organización del trabajo-Seguridad en los procesos de sustancias químicas. Norma Oficial Mexicana NOM-025-STPS - 2004.- Condiciones de Iluminación en los Centros de Trabajo. Reglamento de Seguridad e Higiene de Petróleos Mexicanos y Organismos Subsidiarios, 2007. 2. DISPOSICIONES GENERALES 2.1 Objeto Establecer las condiciones mínimas de seguridad, medio ambiente y salud que deben ser consideradas para la entrada segura y consecuente permanencia de personas en espacios confinados, en la ejecución de diversas actividades de; operación, inspección, mantenimiento, construcción y montaje de equipos nuevos. 2.2 Ámbito de Aplicación La presente guía es de observancia obligatoria para todo el personal de Petróleos Mexicanos y Organismos Subsidiarios y contratistas y aplicable en todos los equipos e instalaciones de los Centros de Trabajo de Petróleos Mexicanos y Organismos Subsidiarios donde se planeen y ejecuten actividades de cualquier índole en espacios confinados, esto es, en un espacio no diseñado para la permanencia de personas, con restricciones de salida y en los cuales puede haber problemas por la presencia de gases explosivos, falta o exceso de oxígeno, electricidad estática o electrocución por contacto con cables eléctricos y que cumplen los criterios y condiciones descritos en la definición de espacio confinado. Aplicable a cualquiera de las siguientes condiciones que pueden estar presente en el equipo o instalación considerado como espacio confinado: a) La atmósfera es peligrosa, ya sea debido al contenido normal o debido a la naturaleza del trabajo que será efectuado. b) El contenido actual o futuro puede enterrar, cubrir, tapar o sumir a una persona. c) Las paredes son convergentes interiormente de tal forma que la persona que entre pudiera ser atrapada o asfixiada por la configuración interna. d) Cualquier otro peligro a la seguridad o salud conocido o fácilmente identificables está presente
  • 24.
    24PEMEX Exploración yProducción © 2009 Todos los derechos reservados 2.3 Medidas Generales de SSPA 2.3.1 Para poder efectuar trabajos en el interior de recipientes que hayan contenido sustancias peligrosas, hidrocarburos o materiales corrosivos, éstos deberán estar aislados con juntas ciegas, bridas ciegas o figuras 8, haber sido vaciados, lavados, purgados, neutralizados y si se requiere vaporizados, comprobando con las pruebas respectivas la ausencia de partículas suspendidas, fluidos líquidos o gaseosos explosivos, tóxicos o corrosivos. Deberá tramitarse en todos los casos la autorización del trabajo, mediante la orden o el permiso correspondiente. 2.3.2 Previa a la autorización de trabajos en el interior de recipientes que contengan Catalizadores higroscópicos y que por tal no motivo no se puedan vaporizar, y que además exista la posibilidad de que se encuentren presentes materiales pirofóricos, que puedan dar origen a incendios y/o explosiones y por tal motivo tengan que ser inertizados, se debe verificar que han sido debidamente aislados con juntas ciegas, bridas ciegas o figuras 8, se hayan aplicado los procedimientos operativos para el desplazamiento de hidrocarburos a niveles seguros y el inertizado sea efectivo durante todo el tiempo que el personal permanece en su interior. 2.3.3 Previo al inicio de los trabajos, debe contarse con los sistemas, equipos o medios que posibiliten la salida oportuna y segura del personal en situaciones de emergencia. 2.3.4 Los materiales, máquinas, herramientas, instrumentos y equipos, entre otros, que se requieran para la ejecución de los trabajos, deben bajarse y subirse mediante maniobra con cable, cadena, malacate, polea u otro medio seguro; en este caso, el encargado de la maniobra debe comprobar que estos medios se encuentren en buen estado y evitar que personas ajenas a la maniobra se acerquen innecesariamente. 2.3.5 Cuando se presenten tormentas eléctricas, lluvias, granizadas u otros fenómenos naturales que puedan poner en riesgo la integridad de los trabajadores que realizan un trabajo en espacio confinado, los responsables deben evaluar la situación y decidir respecto de su continuación. 2.3.6 En todo trabajo en espacio confinado debe estar presente personal de apoyo capacitado, quien estará en calidad de observador (Vigía), debe permanecer continua y estratégicamente ubicado fuera del espacio confinado, donde pueda tener visibilidad y comunicación con el personal que se encuentra en el espacio confinado durante todo el tiempo que dure el trabajo, debiendo estar entrenado en técnicas de rescate y contar con el Equipo de Protección Personal especial conforme al trabajo que se realice. 2.3.7 Para la autorización de los trabajos en espacios confinados se deben aplicar como mínimo los aspectos considerados en las guías técnicas relacionadas con; aperturas de líneas y equipos, aislamiento y bloqueo mediante tarjeta, candado, despeje y prueba, y el relacionado con la delimitación de áreas de riesgos (barricadas). 2.3.8 El personal que realice trabajos en el interior de espacios confinados debe haber recibido capacitación y entrenamiento especializada para este tipo de trabajos. Esta capacitación y entrenamiento deben incluir el uso y limitaciones de los equipos de protección personal que serán utilizados en espacios confinados. 2.3.9 Las brigadas de rescate deben recibir capacitación y entrenamiento especializado para espacios confinados. Esta capacitación y entrenamiento deben incluir el uso y limitaciones de los equipos de protección personal que serán utilizados en espacios confinados.
  • 25.
    25PEMEX Exploración yProducción © 2009 Todos los derechos reservados 2.3.10 Se deben colocar señalamientos de seguridad que adviertan al personal en aquellos casos donde los equipos están inertizados, y en todos los casos se debe delimitar el área, para restringir el acceso y solo permitir el acceso de personal autorizado. 2.3.11 Cuando se suspendan los trabajos, por lapsos breves el observador debe permanecer en vigilancia del espacio confinado para prevenir que algún personal ingreso sin autorización, cuando la interrupción implique que todo el personal se retirará y no se pueda quedar ningún trabajador en vigilancia, se debe proceder a cerrar el registro de entrada hombre en cruz. 2.3.12 Durante la ejecución de trabajos en interior de recipientes inertizados, se debe llevar un monitoreo frecuente las condiciones de seguridad en su interior, tales como; explosividad, oxígeno, pH, toxicidad, temperatura, entre otras que se señalen el PDT, y en los procedimientos específicos del CT: Las frecuencias para su toma deben establecerse en los procedimientos específicos que se elaboren el CT, y deben de mantenerse los registros correspondientes. 2.3.13 La iluminación en su interior debe cumplir con lo señalado en la NOM-025-STPS- 1999, solo se permite iluminación con lámparas a prueba de explosión con cables de uso rudo y sin empates provisionales. 2.4 Definiciones 2.4.1 Ademe; Estructura provisional, metálica o de madera, que se emplea para mantener la estabilidad de las paredes de una excavación 2.4.2 Aislamiento; Separación física de un área o espacio confinado con condiciones permitidas para entrada de un área o espacio confinado sin las condiciones permitidas de entrada. 2.4.3 Apertura de Líneas; Apertura intencional de un tubo, línea o ducto que estaba o esta transportando sustancias tóxicas, corrosivas, inflamables, gases inertes o cualquier fluido cuyas condiciones de; presión, temperatura o caudal puede ser capaz de causar daños a las personas, al medio ambiente o a las instalaciones. 2.4.4 Atmósfera pobre en oxígeno; Atmósfera conteniendo menos de 19,5% de oxigeno en volumen. 2.4.5 Atmósfera rica en oxigeno; Atmósfera conteniendo más del 23,5% de oxigeno en volumen. 2.4.6 Atmósfera de Riesgo; Condición en la cual la atmósfera, en un espacio confinado ofrece riesgos a las instalaciones o a los trabajadores, en función de una o de varias de las siguientes condiciones: a) Gas/vapor o nube inflamable en concentraciones superiores al 5% de su límite inferior de explosividad (LIE). b) Polvo combustible en una concentración igual o superior al límite inferior de explosividad (LIE). c) Concentración de oxígeno atmosférico por debajo de 19.5% o por encima de 23.5% en volumen. d) Concentración atmosférica de cualquier sustancia superior al límite de tolerancia publicado por las autoridades correspondientes y que pueda resultar en la sobre exposición del trabajador. e) Cualquier otra condición atmosférica inmediatamente peligrosa a la vida o a la salud (IPVS). 2.4.7 Brigada de Rescate; Personal capacitado y regularmente entrenado para retirar trabajadores de espacios confinados en situaciones de emergencia y prestarles los primeros auxilios. 2.4.8 Entrada Hombre (Boca de entrada); Apertura que da acceso al interior de cualquier equipo industrial.
  • 26.
    26PEMEX Exploración yProducción © 2009 Todos los derechos reservados 2.4.9 Condición de entrada; Condiciones ambientales que permiten la entrada a un espacio en donde hay criterios de protección para riesgos atmosféricos, físicos, químicos, biológicos y / o mecánicos que garantizan la seguridad de los trabajadores. 2.4.10 Condición Inmediatamente Peligrosa a la Vida o a la Salud (IPVS); Cualquier condición que cause una amenaza inmediata a la vida o que pueda causar efectos adversos irreversibles a la salud o que interfiere con las habilidades para escapar de un espacio confinado sin ayuda. 2.4.11 Condición prohibitiva de entrada; Cualquier condición de riesgo que no permite la entrada en un espacio confinado. 2.4.12 Emergencia; Cualquier interferencia (incluyendo cualquier falla en los equipos de control y monitoreo de riesgos en un evento interno o externo), en un espacio confinado, que pueda causar peligro a los trabajadores. 2.4.13 Entrada al espacio confinado; Acción por la cual las personas ingresan a través de una apertura al interior de un espacio confinado. Esta acción empieza cuando cualquier parte del cuerpo cruza el plano de una entrada del espacio confinado, donde la abertura es suficiente para permitir el acceso del cuerpo completo al mencionado espacio confinado. 2.4.14 Equipos y materiales de rescate; Materiales necesarios para que los equipos de rescate realicen las operaciones de salvamento en espacios confinados. Entre estos incluidos, pero no limitados a equipos para movimiento individual de personas, líneas de vida, arneses de seguridad, dispositivos de izamiento (poleas, mosquetones, cuerdas, limitadores de caída) y trípode. 2.4.15 Espacio confinado; Es un lugar lo suficientemente amplio, configurado de tal manera que una persona puede desempeñar una determinada tarea en su interior, que tiene medios limitados o restringidos para su acceso o salida, que no esté diseñado para ser ocupado por una persona en forma continua y en el cual se realizan trabajos específicos ocasionalmente. 2.4.16 Espacio confinado simulado; Espacio confinado representativo en tamaño de la boca de visita, configuración y medios de acceso para el entrenamiento de los trabajadores, pero que no representa riesgos para los mismos. 2.4.17 Evaluación del Sitio; Proceso de análisis para identificar los riesgos a los cuales los trabajadores puedan estar expuestos en un espacio confinado. La evaluación incluye la especificación de los ensayos que deben ser realizados y los criterios a utilizar. Nota: Los ensayos permiten a los responsables planear e implementar las medidas de control adecuadas y autorizadas para protección y para garantizar que las condiciones de entrada son aceptables y que deberán ser mantenidas durante la ejecución del servicio. 2.4.18 Excavación.- Cualquier corte, cavidad, zanja, trinchera o depresión hecha por el hombre en la superficie del suelo, mediante la remoción de tierra, rocas u otros materiales. 2.4.19 Inertización; Procedimiento de seguridad en un espacio confinado que busca eliminar una atmósfera potencialmente explosiva por el desalojo de la misma mediante un fluido inerte. Este procedimiento produce una atmósfera IPVS deficiente en oxígeno. 2.4.20 Límite Inferior de Explosividad (LIE); Mínima concentración en la cual una mezcla aire/combustible se vuelve inflamable. 2.4.21 Límite Superior de Explosividad (LSE); Concentración en que una mezcla aire/combustible posee un alto porcentaje de gases y vapores inflamables de modo que la cantidad de oxígeno es tan baja que una eventual ignición no consigue propagarse.
  • 27.
    27PEMEX Exploración yProducción © 2009 Todos los derechos reservados 2.4.22 Límite de Tolerancia (LT); Es la concentración máxima de una sustancia que según las autoridades, en una exposición diaria de 8 horas durante 40 horas semanales no causa daño a la salud de la mayoría de los trabajadores expuestos durante su jornada laboral. 2.4.23 Observador / Vigía; Trabajador o trabajadores entrenado (s), que se sitúa (n) fuera del espacio confinado y monitorea a los trabajadores autorizados que están en el espacio confinado, realizando las funciones definidas, no tiene autorización de entrada. 2.4.24 Permiso de Entrada (PE); Autorización escrita para permitir y controlar la entrada en un espacio confinado. 2.4.25 Persona que emite un PE; Persona que autoriza la entrada y ejecución de un trabajo definido, responsable por el equipo donde se ubica el espacio confinado, que asesorada por un profesional de SSPA, en caso necesario, determina las condiciones de entrada y permanencia en el espacio confinado liberado, y si estas condiciones son aceptables y si coinciden con los parámetros registrados en el Permiso de Trabajo. Nota: En los términos de esta instrucción la Persona que emite PDT, también puede actuar como un observador o como un trabajador autorizado, siempre que sea una persona entrenada y esta equipada como requiere el procedimiento. La obligaciones de la Persona que emite PDT pueden ser pasados a otro colaborador durante la realización de una operación de entrada, si está debidamente capacitado. 2.4.26 Reconocimiento; Proceso de identificación de los espacios confinados y sus respectivos riesgos. 2.4.27 Trabajador Autorizado; Profesional capacitado que recibe autorización, mediante el documento formal del PDT, para entrar en un espacio confinado. 2.5 Abreviaturas TEC Trabajos en Espacios Confinados EPP Equipo de Protección Personal CT Centro de Trabajo AST Análisis de Seguridad del Trabajo TCDP Tarjeta, Candado, Despeje y Prueba PDT Permiso de Trabajo 3.1 Responsabilidades 3.1.1 De la Dirección Corporativa de Operaciones, a través de la Subdirección de Disciplina Operativa, Seguridad, Salud y Protección Ambiental 3.1.1.1 Elaborar, dar seguimiento y verificar el cumplimiento de esta guía. 3.1.1.2 Verificar que las Subdirecciones o Gerencias de Auditoria en Seguridad Industrial y Protección Ambiental de los Organismos Subsidiarios, cumplan con sus Programas de Auditorias a este elemento. 3.1.2 De los Subdirectores Operativos de los Organismos Subsidiarios 3.1.2.1 Formalizar la integración de un Equipo de liderazgo que incluya el nombramiento de un líder que le de seguimiento al proceso para los Centros de Trabajo este Equipo coordinara la elaboración del procedimiento genérico, el cual debe cumplir con los preceptos de esta guía. 3.1.2.2 Establecer estrategias y procedimientos para la aplicación de la presente guía en las operaciones bajo su control. 3.1.2.3 Autorizar y verificar el cumplimiento de los planes elaborados para dar cumplimiento a esta guía. 3.1.2.4 Proporcionar los medios para la ejecución de los planes de acción. 3.1.3 De los Subdirectores y Gerentes de Auditoria en Seguridad Industrial y Protección Ambiental de los Organismos Subsidiarios
  • 28.
    28PEMEX Exploración yProducción © 2009 Todos los derechos reservados 3.1.3.1 Desarrollar programas para Auditar a los Centros de Trabajo, conforme a sus procedimientos de auditorías la aplicación de los aspectos considerados en esta guía. 3.1.3.2 Presentar a la Dirección General del Organismo el análisis de los resultados obtenidos en el proceso de auditorías sobre este elemento, así como sus propuestas de mejora. 3.1.4 De la Máxima Autoridad del Centro de Trabajo 3.1.4.1 Establecer los objetivos y expectativas en relación a la ejecución del procedimiento para uso del EPP por todo el personal incluyendo contratistas. 3.1.4.2 Participar activamente en el programa de comunicación para su uso continuo y rutinario, orientando, aconsejando, disciplinando, así como reconociendo al personal, para asegurar su institucionalización y sustentabilidad en el CT. 3.1.4.3 Pedir rendición de cuentas del cumplimiento de lo establecido en esta guía. 3.1.4.4 Hacer análisis críticos de la aplicación y efectividad de esta guía. 3.1.4.5 Suministrar a las empresas contratistas información sobre los riesgos potenciales existentes en las áreas donde desarrollaran sus actividades, e involucrarlos en la capacitación correspondiente. 3.1.4.6 Periódicamente, analizar los resultados de cumplimiento en función de los indicadores establecidos apoyando planes de trabajo para la corrección de desviaciones incluyendo el diseño de medidas sistémicas. 3.1.4.7 Instruir para que se Audite en sitio la aplicación de la presente guía, para demostrar compromiso visible, dar ejemplo a la organización y fijar el estándar de expectativas. 3.1.4.8 Instruir para que se elabore el Procedimiento Especifico del CT, relativo a la entrada segura en espacios confinados, alineado con lo señalado en esta Guía. 3.1.4.9 Asignar los recursos e infraestructura necesaria para que se aplique adecuadamente lo establecido en esta guía. 3.1.4.10 Proporcionar la capacitación y entrenamiento del personal que realiza actividades en espacios confinados y para las brigadas de rescate en espacios confinados. 3.1.5 Del responsable operativo de la instalación 3.1.5.1 Participar en la elaboración del permiso de trabajo y del AST. 3.1.5.2 Definir los movimientos operacionales requeridos para aislar el equipo o sistema que constituye el espacio confinado, verificando que se realicen en la fecha y hora programada. 3.1.5.3 Determinar y ejecutar acciones preventivas en sus áreas de responsabilidad. 3.1.5.4 Aplicar los procedimientos operativos necesarios para la entrega segura del equipo o instalación considerado como espacio confinado. 3.1.5.5 Aplicar el Procedimiento Especifico del CT, relativo a la entrada segura en espacios confinados. 3.1.5.6 Mantener vigilancia permanente para asegurar que el suministro de nitrógeno no se interrumpa, en los casos en que se requiera que el espacio confinado se mantenga inertizado. 3.1.5.7 Verificar que no se efectúen maniobras operacionales en áreas adyacentes, que puedan causar daños a los trabajadores que se encuentran al interior de un espacio confinado; o de ser el caso, notificarlo para que el personal se retire a un sitio seguro.
  • 29.
    29PEMEX Exploración yProducción © 2009 Todos los derechos reservados 3.1.5.8 Autorizar la iniciación de los trabajos en espacios confinados hasta que se hayan cumplido todos los aspectos preventivos señalados en el PDT y en el procedimiento específico del CT para la entrada segura a espacios confinados. 3.1.5.9 Asegurarse de que el registro de entrada hombre del equipo se cierre en cruz cuando se interrumpan los trabajos. 3.1.5.10 Asegurarse de que se mantenga en vigilancia el personal designado como Observador (vigía) en sitio cuando el trabajo sea interrumpido por breves lapsos de tiempo. 3.1.5.11 Solicitar los Servicios de Salud en el Trabajo en los casos que así se determine por el propio CT. 3.1.6 Del Responsable de la Función de SSPA 3.1.6.1 Participar en la elaboración del PDT y del AST. 3.1.6.2 Auditar periódicamente la aplicación del Procedimiento específico del CT relativo a la entrada segura a espacios confinados. 3.1.6.3 Seleccionar el EPP requerido para la realización de los trabajos. 3.1.6.4 Efectuar las pruebas requeridas para la evaluación de las condiciones de seguridad en el interior del espacio confinado y mantener los registros. 3.1.7 Del responsable de la Ejecución del trabajo 3.1.7.1 Participar en la elaboración del permiso de trabajo y del AST. 3.1.7.2 Verificar que no se efectúen actividades de mantenimiento en áreas adyacentes que puedan causar daños a los trabajadores que se encuentran dentro de un espacio confinado; o de ser el caso, notificarlo para que el personal se retire a un sitio seguro. 3.1.7.3 Verificar previo al inicio de los trabajos, que el personal ejecutor conoce el funcionamiento del EPP, las medidas de seguridad a observar, los procedimientos o instrucciones de trabajo aplicables y el funcionamiento de la maquinaria, equipo y herramienta a emplear. 3.1.7.4 Enviar al personal que ingresará al espacio confinado a los Servicios de Salud en el Trabajo para que sean evaluados. 3.1.7.5 Proporcionar los medios que sean necesarios para el ingreso del personal al espacio confinado y para los servicios de rescate que puedan requerirse. 3.1.8 Del observador (es) 3.1.8.1 Permanecer en el exterior del espacio confinado verificando que el personal ejecutor observa las medidas de seguridad establecidas, y emplea el equipo de protección personal correspondiente. 3.1.8.2 Mantener el control del personal que entra y sale del espacio confinado, reuniendo información general como: nombre, número de ficha, departamento de adscripción, hora de entrada y salida. 3.1.8.3 Mantener comunicación constante con el personal que se localiza dentro del espacio confinado. 3.1.8.4 Proporcionar primeros auxilios en caso de presentarse una situación de emergencia. 3.1.8.5 Iniciar las tareas de rescate en caso de requerirse. 3.2 Desarrollo. 3.2.1 Para garantizar la seguridad y salud de las personas que acceden a espacios confinados deben cubrirse los siguientes aspectos:
  • 30.
    30PEMEX Exploración yProducción © 2009 Todos los derechos reservados 3.2.1.1 Anticipar, reconocer, identificar y registrar, incluyendo fotos del local y señalización, los espacios confinados para evitar el acceso de personal no autorizado. Todos los espacios confinados en los que se realizarán trabajos deberán tener una identificación de peligros y riesgos, incluyendo un procedimiento escrito de paro y arranque, definiendo medidas específicas para cada espacio, teniendo en consideración sus características y limitaciones técnicas. 3.2.1.2 Planear con anticipación medidas para aislar, señalizar, eliminar o controlar los riesgos de espacio confinado a través de un Análisis de Riesgo o un AST. 3.2.1.3 Controlar el acceso a los espacios confinados colocando cubiertas, cintas, o cualquier sistema de bloqueo. 3.2.1.4 Implementar medidas necesarias para la eliminación o control de las atmósferas de riesgos en espacios confinados. 3.2.1.5 Desarrollar e implementar procedimientos de coordinación de entrada que garantizan información, conocimiento y seguridad a todos los trabajadores y supervisores involucrados. 3.2.1.6 Desarrollar e implantar un procedimiento para la preparación, emisión, uso y anulación de permisos de entrada. 3.2.1.7 Establecer procedimientos de supervisión de los trabajos y trabajadores dentro de los espacios confinados. 3.2.1.8 Monitorear la atmósfera en los espacios confinados para verificar si las condiciones de acceso y permanencia son seguras. 3.2.1.9 Habilitar a los trabajadores entrenados para trabajar en espacios confinados mediante certificados por participación en cursos con un contenido específico. 3.2.1.10 Se deberán practicar exámenes médicos específicos para el personal designado para los TEC, previo a su ingreso, de conformidad con las normas vigentes y certificados por Salud Ocupacional. 3.2.1.11 Los ambientes inertizados a base de nitrógeno u otro gas inerte en espacios confinados, ofrecen un alto riesgo a las personas. Se debe poner especial atención al nitrógeno pues provoca el desplazamiento total del oxígeno del ambiente lo que lleva a prohibir la entrada de las personas. Un tanque o cualquier equipo o espacio confinado debe colocársele avisos de advertencia indicando una leyenda “EQUIPO INERTIZADO – NO ENTRE”, hasta que sean tomadas las medidas del caso para permitir la entrada de las personas. 3.2.1.12 Una lista de verificación debe ser; elaborada, discutida, revisada, entendida y firmada por los trabajadores y supervisores involucrados directamente en el trabajo. Deberá también ser fijada en el sitio de trabajo, protegida de la intemperie y visible a todos aquellos que necesiten verificar la preparación y el desarrollo del trabajo. 3.2.1.13 Auditar la disciplina operativa en el cumplimiento de las reglas de control para el acceso y permanencia en espacios confinados utilizando listas de verificación. El cumplimiento debe verificarse con Revisiones de Ciclo de Trabajo y durante las auditorias efectivas. 3.2.2 Aislamiento 3.2.2.1 Es fundamental asegurarse de que el suministro de productos en general y energía eléctrica, mecánica, hidráulica, neumática o térmica que alimentan al espacio confinado estén totalmente aisladas y bloqueadas con juntas ciegas, bridas ciegas o figuras “8”, aplicando el Procedimiento de Apertura de Líneas. 3.2.2.2 El procedimiento TCDP deberá ser aplicado antes de entrar en tanques o en espacios confinados.
  • 31.
    31PEMEX Exploración yProducción © 2009 Todos los derechos reservados 3.2.3 Limpieza y Descontaminación 3.2.3.1 Se debe garantizar que el espacio confinado este limpio y descontaminado antes deliberarse para la ejecución de los trabajos. 3.2.3.2 En los casos de entrada al espacio confinado que estén “contaminados”, es necesario el uso de ropas o elementos de protección apropiados y debe de existir concordancia entre las acciones de bloqueo y las de rescate. 3.2.4 Liberación para Intervención (Permisos) 3.2.4.1 Se considera liberado para trabajar en un espacio confinado cuando las energías al mismo están totalmente bloqueadas, etiquetadas y el espacio confinado está limpio y descontaminado y que cumpla con las siguientes condiciones: a) La supervisión del área debe anexar la lista de verificación y un croquis de todo el sistema conectado al espacio confinado, identificando las válvulas, bombas, tuberías que deberán ser bloqueadas, y exigir que se efectué una verificación de campo. b) Todas las tuberías que llegan o salen de un espacio confinado deberán ser bloqueadas con brida ciega. Aquellas tuberías que contengan normalmente productos peligrosos deberán ser desconectadas y aisladas mediante la colocación, de juntas ciegas, bridas ciegas o figuras "8", con espesores acorde al libraje del juego de bridas donde serán colocados y de las mismas especificaciones de material donde serán instaladas. c) En líneas conteniendo productos no agresivos (agua fría o aire a baja presión) la desconexión o extracción del líquido y la identificación de válvulas es suficiente. Igual si se trata de tuberías de drenaje conectadas al tanque. d) En donde existan instrumentos con energía de fuente radioactiva, se debe hacer una evaluación por parte del supervisor de fuentes radioactivas para suspender su servicio. La evaluación y la suspensión de la fuente radioactiva deberán constar en el permiso de trabajo. 3.2.5 Análisis del aire 3.2.5.1 Es obligatorio que se haga un análisis de la calidad del aire antes de entrar a un espacio confinado. La medición es responsabilidad del área en donde el trabajo será efectuado, y deberá ser ejecutada por personal entrenado. Los siguientes aspectos deberán ser considerados. 3.2.6 Niveles de Oxigeno 3.2.6.1 Las mediciones de los niveles de oxígeno en el interior del espacio confinado no se deben limitar a una sola medida al inicio del trabajo. Durante el transcurrir del trabajo, se deben realizar otras mediciones adicionales. No será permitido el acceso sin protección respiratoria a un espacio confinado cuando los porcentajes en volumen de oxígeno estén por debajo de 19.5% o encima de 23%. 3.2.7 Gases Tóxicos 3.2.7.1 Cuando exista la posibilidad de gases tóxicos en el espacio confinado, se deberán realizar los estudios correspondientes con los instrumentos necesarios y debidamente calibrados, para obtener estos porcentajes, y si al comparar las lecturas obtenidas con los valores establecidos, es mayor, se debe continuar con el proceso de descontaminación y promover nuevas alternativas. 3.2.7.2 Si fuere necesario que un trabajador entre a un espacio confinado con concentraciones de productos por arriba del límite de tolerancia, el supervisor deberá verificar que éste utilice la el equipo de protección respiratoria autónoma y el EPP adecuado. 3.2.8 Gases Inflamables / Explosivos
  • 32.
    32PEMEX Exploración yProducción © 2009 Todos los derechos reservados 3.2.8.1 Solamente será permitida la entrada en un espacio confinado cuando se tengan lecturas de concentración de gases inflamables explosivos iguales a cero. 3.2.8.2 Cualquier valor diferente de cero (en porcentaje de LIE) debe ser una razón de preocupación por lo que se deben tomar medidas de prevención. 3.2.8.3 Se hubiera posibilidad de generación de gases inflamables o tóxicos al interior de un espacio confinado a consecuencia de trabajos que se están desarrollando (como soldadura, oxicorte), se deben estar realizando mediciones continuas de acuerdo con el supervisor del área. 3.2.9 Interrupción de Trabajos 3.2.9.1 Siempre que el servicio fuere interrumpido (por cambio de turno, tiempo para la alimentación, emergencia o cualquier otro motivo), se deberán efectuar nuevas muestras de aire antes de reiniciar el trabajo, con el correspondientes AST, para conseguir un nuevo Permiso de Entrada. De la misma forma, las fases del trabajo que puedan alterar las condiciones del aire deben ser cuidadosamente evaluadas. Poner especial atención a actividades que al iniciarse con atmósferas favorables, la degradan por la naturaleza del trabajo mismo, tales como: a) Remoción y / o movimiento interno de cieno o lodos o revestimientos (generalmente emanan gases o vapores, perjudicando la calidad del aire interior). b) Uso prolongado de soldadura y corte, que por la naturaleza del trabajo consumen el oxígeno ambiental. c) Trabajos de limpieza con chorro de arena que generan grandes cantidades de polvo. d) Si el tiempo de interrupción del los trabajos en el espacio confinado fuese prolongado, se debe cerrar en cruz el registro de entrada hombre. Por otro lado si el tiempo de interrupción de los trabajos fuese breve el observador debe permanecer en vigilancia permanente del espacio confinado, para prevenir que personal no autorizado ingrese al espacio confinado. 3.2.10 Ventilación Forzada 3.2.10.1 En caso que exista la posibilidad de la presencia de gases explosivos, venenosos o asfixiantes, o si las condiciones del aire en cuanto a condiciones como temperatura, humedad relativa etc., lo exigen, se necesitará renovar el aire al interior del espacio confinado de forma ininterrumpida durante la jornada de trabajo. En caso de suspensión de este servicio, se debe interrumpir el trabajo al interior del espacio confinado con la consecuente retirada de los trabajadores. 3.2.11 Sistema Interruptor de Puesta a Tierra 3.2.11.1 El espacio confinado igual que las maquinarias y / o equipos eléctricos utilizados en su interior deberán tener un sistema de puesta a tierra según la normatividad aplicable. 3.2.12 Características del Personal 3.2.12.1 Entrenamiento a) Todos los trabajadores y supervisores involucrados con TEC deberán estar entrenados conforme a los procedimientos de trabajo del CT, incluyendo situaciones de rescate, uso de protección respiratoria, conocimiento de los riesgos a los que se está expuestos y medidas de control. b) El CT debe mantener disponible la certificación de entrenamiento del personal. c) El entrenamiento se dirige a la capacitación, conocimiento y habilidades necesarias del trabajador para el desempeño seguro de las responsabilidades designadas en los Trabajos en Espacios Confinados.
  • 33.
    33PEMEX Exploración yProducción © 2009 Todos los derechos reservados 3.2.12.2 Aptitud Física del personal a) Los trabajadores y supervisores designados para el trabajo deberán estar físicamente aptos, mediante examen médico realizado antes del inicio de la tarea. El examen médico abarca entre otros: evaluación de condiciones psicológicas, pulso (ritmo cardiaco), presión, respiración, temperatura, entre otros. b) Los Servicios de Salud en el Trabajo deben emitir un certificado de capacidad física para el Trabajador, el cual deberá estar anexo a la lista de chequeo del PDT, para entrada en espacios confinados. 3.2.13 Período de Trabajo 3.2.13.1 Se debe establecer que por cada hora de trabajo al interior del espacio confinado cuando se está usando ropa especial (trajes de hule, equipo autónomo, etc.), se deberá reposar por un período suficiente para lograr descanso, y así evitar desgaste físico por sobrecarga térmica. Por lo que para trabajos en espacios confinados que requieren de tiempos prologados se debe de contar con suficiente personal para reemplazarlos periódicamente. 3.2.14 Observador (Vigía) 3.2.14.1 Por lo menos, un trabajador designado como Observador (vigía), debe situarse fuera del espacio confinado y usando los mismos equipos y protecciones de los trabajadores que estuvieran al interior. En caso recipientes inertizados el vigía debe utilizar de protección respiratoria. En otros casos la protección respiratoria establecida en el PDT, debe estar disponible del lado del vigía para uso inmediato si fuere necesario; El vigía deberá: a) Tener comunicación permanente con el (los) trabajador (es) que estén al interior del espacio confinado. b) Llevar control del personal que entra y sale del espacio confinado. c) Tener comunicación con; Responsable de operación de la instalación, Contraincendio, los Servicios de Salud en el Trabajo y los que el propio CT determine. d) Mantener vigilancia sobre el suministro de aire, verificando flujo y presión en las líneas. e) Auxiliar en el suministro de equipos y / o herramientas. f) Nunca entrar en el espacio confinado y permanecer en sitio de trabajo cuando haya personal al interior del espacio confinado. g) Solicitar el apoyo de brigadas de rescate. 3.2.14.2 Cuando sean suspendidos los trabajos por cambio de turno, por descanso del personal o por tiempo para toma de alimentos del personal, el observador debe permanecer en sitio o bien se debe de cerrar en cruz el registro de entrada hombre de equipo. 3.2.15 Elementos de Seguridad en caso de Emergencia 3.2.15.1 Escalera rígida a) Si fuese necesario el uso de una escalera rígida, para el acceso al espacio confinado, ésta se colocará en el punto de entrada al recipiente o espacio confinado, siguiendo las normas y/o procedimiento para TEC y / o uso de escaleras. En caso de que por la profundidad sea impráctico o inseguro el uso de escaleras rígidas, se debe disponer de facilidades mecánicas para facilitar el descenso y ascenso del trabajador en el interior del espacio confinado. 3.2.15.2 Cinturón de Seguridad a) El personal que ingrese al espacio confinado y para efecto de un posible rescate debe usar cinturón de seguridad tipo paracaidista en material nylon o de cuero, no utilizarlos fabricados en material nylon en caso de soldadura o de existencia de materiales incompatibles con el nylon.
  • 34.
    34PEMEX Exploración yProducción © 2009 Todos los derechos reservados 3.2.15.3 Cuerda para izamiento a) La cuerda para izamiento debe tener un diámetro mínimo de 1/2”, una de las extremidades deberá estar atada al cinturón de seguridad, y la otra amarrada o atada al lado de afuera del espacio confinado, al lado del acompañante (vigía). 3.2.16 Medios de comunicación 3.2.16.1 El Observador (vigía) deberá portar un radio de comunicación para avisar o ser avisado por los integrantes del grupo de la operación en caso de necesidad, incluyendo supervisor, trabajadores, servicio médico, especialistas de SSPA entre otros. 3.2.17 Protección respiratoria 3.2.17.1 Se debe seleccionar el equipo de protección respiratoria apropiado según el riesgo de exposición. En el caso de recipientes inertizados el personal que ingrese debe de ingresar con al menos dos fuentes alternas de suministro de aire, para la protección respiratoria que se proporcione. 3.2.18 Traje aluminizado/ropa retardante al fuego 3.2.18.1 En el caso de recipientes en donde aún con las medidas implementadas exista una posibilidad de riesgo de incendio, se le debe proporcionar al trabajador traje aluminizado y/o ropa retardante al fuego. 3.2.19 Facilidades mecánicas 3.2.19.1 Polipastos completamente equipados se deben instalar siempre que sea posible para facilitar el izamiento y salida de los trabajadores del interior del espacio confinado, en caso que no puedan hacerlo por sus propios medios. 3.2.20 Brigadas de rescate 3.2.20.1 El CT, debe contar con Brigadas de Rescate, mismas que deben estar presentes en área cercana el espacio confinado durante la realización de los trabajos, y en los caso que el CT así lo determine, debe estar presente también los Servicios de Salud en el Trabajo; este personal, que debe contar con un entrenamiento formal sobre técnicas de rescate en espacios confinados, estas técnicas deben ser practicadas periódicamente para garantizar su funcionamiento cuando sea necesario. 3.2.21 Requerimientos especiales 3.2.21.1 Tareas críticas - soldaduras a) Las operaciones de soldadura, oxicorte u otras con calentamiento de metales, que tengan la posibilidad de generar gases tóxicos, requieren de la instalación de un sistema de extracción de gases o en su defecto, equipos de respiración para suministro de aire limpio a los trabajadores. Será esencial el monitoreo continuo de óxidos de nitrógeno (NOx) y de otros gases tóxicos que se puedan generar. b) Las mangueras de los equipos de corte o soldadura con gases inertes deberán ser probadas para detectar posibles fugas, mientras que los cilindros con gases comprimidos, deben estar afuera del espacio confinado. c) Siempre, antes de comenzar labores, se harán mediciones de gases explosivos. 3.2.21.2 Equipos e instalaciones eléctricas a) Se podrán utilizar linternas portátiles o lámparas eléctricas de corriente alterna para la iluminación interna; las segundas deben ser a prueba de explosión, con cables de uso rudo, no se permite en uso cables eléctricos con empates provisionales. b) Las lámparas eléctricas que sean utilizadas deben estar provistas de interruptor de falla de línea a tierra y sistema de puesta a tierra (sistema de prevención de choque eléctrico).
  • 35.
    35PEMEX Exploración yProducción © 2009 Todos los derechos reservados 3.2.22 Disposición de Residuos 3.2.22.1 Los residuos y cualquier desperdicio generado en el interior del espacio confinado, deberán atender a las normas del medio ambiente con relación a su retiro, disposición y clasificación. 3.2.23 EPP especial 3.2.23.1 En base al análisis de riesgos se definirá el EPP especial que requiere utilizarse en el espacio confinado para proteger a los trabajadores y al observador (es) de los agentes y peligros a que pueden estar expuestos. El área responsable de proporcionar los EPP, debe asegurar el perfecto funcionamiento de los mimos. Estos EPP especiales sin ser limitativos estos pueden ser como ejemplo: a) Protección respiratoria autónoma de demanda de aire con presión positiva b) Respirador con suministro continuo de aire c) Respirador autónomo de demanda de aires para sobrevivencia para escape de emergencia. d) Ropa retardante al fuego e) Trajes aluminizados f) Trajes de neopreno 3.2.24 Otros equipos para emergencia 3.2.24.1 Sin ser limitativos estos pueden ser como ejemplo: a) Regaderas y lavaojos b) Tinas de neutralización c) Extinguidores de incendio d) Pantallas faciales e) Lentes de seguridad f) Sistema de alarma fijo o portátil g) altavoz h) Linterna portátil a prueba de explosión i) Camillas 3.2.25 Interrupción del Trabajo en Espacio Confinado 3.2.25.1 El abandono inmediato de un espacio confinado debe ser realizado en cualquiera de las siguientes condiciones: a) Si el Observador (vigía) o un trabajador detecta una condición de peligro, riesgo o de exposición a una situación peligrosa. b) Si el Observador (vigía) o un trabajador detecta una situación extrema en el espacio confinado que pueda causar peligro a los trabajadores. c) Si el Observador (vigía) o un trabajador no puede desempeñar efectivamente y en forma segura sus funciones. d) Si el Observador (vigía) o un trabajador reconoce una señal audible de peligro. e) Si una alarma de evacuación del área o CT ha sido accionada. 3.2.26 Excavaciones y Trincheras 3.2.26.1 Una trinchera, temporal o permanente, y excavaciones que tienen paredes verticales iguales o mayores a 1.2 metros y que no tienen escaleras fijas, son considerados espacios confinados. El riesgo físico implica la dificultad para salir del área y la rapidez de su acceso. El riesgo químico implica que el personal esta expuesto a químicos, usualmente gases o bien a derrumbes. El aspecto determinante radica en que si la tarea considera al personal trabajando con su cabeza por debajo del borde de la trinchera o excavación. 3.2.26.2 Se deben habilitar ademes para asegurar las paredes de las excavaciones y evitar derrumbes. Así mismo se deben instalar escaleras para el acceso y salida de las mismas en condiciones normales o bien de emergencia. 3.2.26.3 Así mismo se deben colocar señalamientos y delimitación del aplicando lo establecido en la Guía Técnica relacionada con delimitación de áreas de riesgos (Barricadas)
  • 36.
    36PEMEX Exploración yProducción © 2009 Todos los derechos reservados 3.2.26.4 En los casos en los en base al AST, se determine que puede haber emanaciones de agentes tóxicos o bien inflamables se deben realizar monitoreo de estos agentes antes y durante la ejecución de los trabajos con la frecuencia que se determine por CT. 3.2.26.5 Conforme el avance en la profundidad de las excavaciones se debe monitorear el Oxígeno presente. 3.2.27 Indicadores y Análisis de Tendencias 3.2.27.1 Los siguientes son indicadores sugeridos para que el supervisor pueda medir el avance en la implantación y en la implementación del procedimiento. a) % de cumplimiento del programa de implantación del Procedimiento para TEC. b) Número de permisos de trabajo para TEC, y su porcentaje (%) en cuanto al total de TEC realizados y cerrados. c) Número de personas entrenadas en el Procedimiento para TEC, tanto propios como contratistas, y su porcentaje (%) en cuanto al total de personas a entrenar. d) Número de AST realizados para TEC. e) Número de Incidentes ocurridos relacionados con el Procedimiento para TEC. f) Número de desviaciones detectadas en el IAS referente a Trabajos en espacios confinados. g) Se sugiere hacer gráficas de cada uno de los indicadores comparándolos contra los objetivos para efectuar un análisis de tendencias. 4. DISPOSICIONES FINALES 4.1 Interpretación Corresponderá a la Dirección Corporativa de Operaciones por conducto de la Subdirección de Disciplina Operativa, Seguridad Salud y Protección Ambiental, la interpretación para efectos técnicos y administrativos de la presente Guía Técnica recabando la previa opinión de las partes involucradas en el ejercicio de las disposiciones descritas en este documento. 4.2 Supervisión y control La Subdirección de Disciplina Operativa, Seguridad, Salud y Protección Ambiental, las Auditorias de Seguridad Industrial y Protección Ambiental y la Línea de Mando dentro de los Centros de Trabajo e Instalaciones de Petróleos Mexicanos en el ámbito de sus respectivas competencias son las encargadas de llevar el control y seguimiento de la aplicación de la presente Guía Técnica para lo cual efectuarán las revisiones que consideren pertinentes. 5. DISPOSICIONES TRANSITORIAS 5.1 Entrada en vigor La presente Guía entrará en vigor a partir de la fecha de su autorización por parte del Director Corporativo de Operaciones. A partir de la fecha de emisión de esta Guía Técnica, se deja sin efecto todas las disposiciones de carácter interno que se relacionen con esta materia y se opongan a la misma. Cualquier área perteneciente a Petróleos Mexicanos usuaria de este documento, puede proponer modificaciones para actualizarlo, mismas que deben ser enviadas oficialmente a la Subdirección de Disciplina Operativa Seguridad Salud y Protección Ambiental, para su análisis e incorporación en caso de que procedan. Este documento será revisado cada cinco años o antes si las propuestas de modificación lo ameritan.
  • 37.
    37PEMEX Exploración yProducción © 2009 Todos los derechos reservados 6. ANEXOS
  • 38.
    38PEMEX Exploración yProducción © 2009 Todos los derechos reservados
  • 39.
    39PEMEX Exploración yProducción © 2009 Todos los derechos reservados
  • 40.
    40PEMEX Exploración yProducción © 2009 Todos los derechos reservados
  • 41.
    41PEMEX Exploración yProducción © 2009 Todos los derechos reservados
  • 42.
    42PEMEX Exploración yProducción © 2009 Todos los derechos reservados
  • 43.
    43PEMEX Exploración yProducción © 2009 Todos los derechos reservados
  • 44.
    44PEMEX Exploración yProducción © 2009 Todos los derechos reservados
  • 45.
    45PEMEX Exploración yProducción © 2009 Todos los derechos reservados La utilización del procedimiento para trabajos en espacios confinados en los Centros de Trabajo permitirá prevenir incidentes y/o accidentes y realizar las actividades de reparación, mantenimiento, operación y construcción de forma segura, a través de un proceso formal para identificar los riesgos que protejan al personal, al medio ambiente y a los equipos e instalaciones.
  • 46.
    46PEMEX Exploración yProducción © 2009 Todos los derechos reservados Índice de Unidad 4.1 Objetivo de Aprendizaje 4.2 Desarrollo del Procedimiento 4.3 Conclusión Los participantes revisarán y entenderán el procedimiento de protección contraincendio en los Centros de Trabajo. Introducción El procedimiento de protección contraincendio proporciona de forma sencilla y accesible, los criterios generales de seguridad que deben ser considerados como mínimo cuando se tenga el riesgo de incendios a fin de evitar incidentes y lesiones al personal e instalaciones durante la ejecución de las actividades. El responsable o supervisor del trabajo debe asegurarse que todo el personal que intervenga en las actividades del trabajo se encuentre capacitado y apto física y mentalmente para desarrollar la labor. Las instrucciones de seguridad en materia de prevención de riesgos serán aplicadas en los trabajos potencialmente peligrosos que puedan generar un incidente o accidente, derivado de una fuga o derrame de un material peligroso o que pueda favorecer la ocurrencia de incendios o explosiones en los centros de proceso de Petróleos Mexicanos. La aplicación de protecciones de contraincendio permiten el control de la seguridad del personal y de las instalaciones en los trabajos tales como: trabajos calientes, fríos, en espacios confinados, colocación o retiro de aislamientos en equipo o sistemas, intervención de líneas que contienen hidrocarburos, entre otras actividades con riesgos de incendio. Algunas de la medidas de contraincendio incluyen la verificación de motobombas contraincendio principales, confirmando presión y flujo positivo en la red; prueba de gas, equipos de respiración autónoma, lonas ignifugas y extintores. El procedimiento describe los aspectos de seguridad, salud y protección ambiental a considerar como protección contraincendio en trabajos con peligros de incendio, antes, durante y después de las labores específicas.
  • 47.
    47PEMEX Exploración yProducción © 2009 Todos los derechos reservados El desarrollo del procedimiento comprende el contenido del procedimiento. Titulo: “PROCEDIMIENTO PARA PROTECCIÓN CONTRAINCENDIO”. Clave: 800-16000-DCO-GT-070-08 Emisión: 8/04/2008 Revisión 0.1.
  • 48.
    48PEMEX Exploración yProducción © 2009 Todos los derechos reservados 0 INTRODUCCIÓN Las investigaciones de los diversos Incidentes relacionados con incendios, que han ocurrido en nuestras instalaciones a lo largo de la historia de Petróleos Mexicanos, nos han dejado como lecciones aprendidas la imperante necesidad de desarrollar documentos normativos que nos permitan planear de una manera más eficiente las actividades consideradas como peligrosas, así como establecer cada vez mejores programas y acciones para la prevención de incidentes. También es necesario mejorar nuestros planes de respuesta a emergencias para estar mejor preparados ante eventos inesperados, así mismo es indispensable mejorar las condiciones de seguridad de nuestras instalaciones, proporcionando el mantenimiento apropiado y oportuno. Para ello es de suma importancia el desarrollar programas para la inspección, mantenimiento y pruebas a nuestros equipos y sistemas para el control de emergencias así como mantenerlos actualizados. Para tal efecto esta guía técnica establece los criterios que en todas las instalaciones de Petróleos Mexicanos y Organismos Subsidiarios deben aplicarse de manera consistente. 1 NORMATIVIDAD APLICABLE Norma Oficial Mexicana NOM-002-STPS- 2000: Condiciones de Seguridad, prevención, protección y combate de incendios en los Centros de Trabajo. Norma Oficial Mexicana NOM-005-STPS- 1999; Relativa a las condiciones de seguridad e higiene en los Centros de Trabajo para el manejo, transporte y almacenamiento de sustancias químicas peligrosas. Norma Oficial Mexicana NOM-028-STPS - 2004, Organización del trabajo-Seguridad en los procesos de sustancias químicas. Norma Oficial Mexicana NOM-025-STPS - 2004.- Condiciones de Iluminación en los Centros de Trabajo. Reglamento de Seguridad e Higiene de Petróleos Mexicanos y Organismos Subsidiarios, 2007. NRF-011-PEMEX-2002; sistemas automáticos de alarma por detección de fuego y/o por atmósferas riesgosas “SAAFAR”. NRF-015 PEMEX-2003; protección de áreas y tanques de almacenamiento de productos inflamables y combustibles. Instructivo para la inspección y prueba de sistemas Contra incendio a base de agua y espuma, 800/16000/DCO/IT/001. NFPA-20, Edición 2007 –Bombas Estacionarias Contra incendio. NFPA-12, Edición 2008 – Sistemas de Extinción a base de bióxido de carbono. 2 DISPOSICIONES GENERALES 2.1 Objeto Establecer las disposiciones necesarias para definir los planes, programas de trabajo y procedimientos que en los Centros de Trabajo, deben desarrollarse y ponerse en práctica para la prevención, protección y control de incendios en las instalaciones de Petróleos Mexicanos y Organismos Subsidiarios. 2.2 Ámbito de Aplicación 2.2.1 La presente guía es de observancia obligatoria para todo el personal de Petróleos Mexicanos y Organismos Subsidiarios y contratistas y aplicable en todas las instalaciones de los Centros de Trabajo de Petróleos Mexicanos y Organismos Subsidiarios donde se planeen y ejecuten actividades relacionadas con la prevención, protección y control de incendios. 2.3 Medidas Generales de SSPA 2.3.1 Los sistemas para la prevención y control de incendios para las instalaciones de los Centros de Trabajo deben ser considerados desde la fase de diseño y fundamentados en los análisis de riesgos así como del análisis de consecuencias.
  • 49.
    49PEMEX Exploración yProducción © 2009 Todos los derechos reservados 2.3.2 Los Centros de Trabajo deben contar con la infraestructura, materiales y equipo mínimo necesario para enfrentar el escenario mayor determinado en el estudio de riesgo. 2.3.3 Debe considerarse la participación de personal especialista en sistemas y equipos Contra incendio durante la revisión técnica de los nuevos proyectos. 2.3.4 Se debe dar especial atención en el seguimiento para la implementación de medidas derivadas de los análisis de riesgos relacionadas con la instalación de sistemas y/o equipos para el control de incendios. 2.3.5 No se debe poner en operación ninguna instalación si no se encuentran operables los sistemas Contra incendio con los que se cuenta. 2.3.6 Los Centros de Trabajo deben contar con programas para la inspección y pruebas de los sistemas Contra incendio, conforme a lo señalado en el “Instructivo para la inspección y prueba de sistemas Contra incendio a base de agua y espuma 800/16000/DCO/IT/001”. 2.3.7 Los Centros de Trabajo deben contar con programas para el mantenimiento de los equipos y sistemas Contra incendio. 2.3.8 Los sistemas y equipos Contra incendio deben apegarse a las especificaciones técnicas definidas en las Normas de Referencia que al respecto se tengan vigentes. 2.3.9 Los Centros de Trabajo deben tener un censo de sus equipos críticos y para estos debe haber programas para el control de su integridad mecánica. 2.3.10 Las áreas consideradas con mayor grado de riesgo de incendio e impacto económico en caso de incendio, deben contar con sistemas del mayor nivel de protección Contra incendio de la instalación. Así mismo se deben elaborar con base a un análisis de costo beneficio, proyectos para la mejora del nivel integral de seguridad (SIL) del sistema instrumentado de seguridad de que disponga la instalación. 2.3.11 Todas las instalaciones en los Centros de Trabajo con riesgo de incendio, deben contar con salidas de emergencia debidamente ubicadas e identificadas. 2.3.12 Las administraciones al cambio realizadas a las instalaciones y relacionadas con riesgo de fuego por sistemas eléctricos, deben apegarse estrictamente a la clasificación eléctrica de las áreas, así como al análisis de riesgos y mantener actualizados los planos correspondientes. 2.3.13 Se deben establecer controles para evitar fumar, así como el ingreso de encendedores y cerillos, teléfonos celulares y cualquier equipo portátil electrónico no autorizado, dentro de las instalaciones con riesgo de incendio. 2.3.14 Todos los equipos de comunicación deben ser intrínsecamente seguros y con aprobación UL para ser usados en áreas con riesgo de explosión. 2.3.15 Se debe contar con programas para la inspección y mantenimiento de las estructuras que cuentan con retardante al fuego para asegurar que este se mantenga en condiciones óptimas. Así mismo derivado de los estudios de riesgo que se realicen, deben desarrollarse programas para la instalación de retardante al fuego a estructuras que así lo requieran. 2.3.16 Los Centros de Trabajo deben de contar con programas para la operación, inspección y mantenimiento cada vez más efectivos para los calentadores, calderas y hornos que operan a fuego directo. 2.3.17 Todas las áreas operativas deben de contar con planos actualizados de localización de todos los equipos y sistemas Contra incendio de que disponga la instalación.
  • 50.
    50PEMEX Exploración yProducción © 2009 Todos los derechos reservados 2.3.18 Los Centros de Trabajo deben de contar con sus planos actualizados de la red Contra incendio, los cálculos de demanda de agua, así como de agentes necesarios para el combate de incendios, para el escenario mayor derivado del estudio de riesgo. 2.3.19 Los Centros de Trabajo deben tener elaborado su Plan de Respuesta a Emergencias, alineado a los escenarios identificados en los análisis de riesgos y deben contar con programas para ponerlos en práctica a través de simulacros. 2.3.20 Todos los incidentes relacionados con incendios y/o explosiones deben ser investigados técnicamente y comunicados en el centro de trabajo a fin de prevenir recurrencias. 2.3.21 Los Centros de Trabajo deben mantener control sobre sus máximos y mínimos de equipo portátil y materiales Contra incendio, con base a la normatividad aplicable. 2.4 Definiciones. 2.4.1 Emergencia; Cualquier interferencia (incluyendo cualquier falla en los equipos de control y monitoreo de riesgos en un evento interno o externo), en un espacio confinado, que pueda causar peligro a los trabajadores. 2.4.2 Equipo crítico; Maquinaria, equipos e instalaciones, en los que la falla en los dispositivos de seguridad, integridad mecánica o maniobras, durante la operación de los mismos, puede ocasionar un accidente mayor. 2.4.3 Integridad mecánica; Conjunto de actividades interrelacionadas enfocadas para asegurar la confiabilidad de los equipos críticos para que sea mantenida durante toda la vida de la instalación. Cubre desde la fase de diseño, fabricación, instalación, construcción, operación, mantenimiento y desmantelamiento, para garantizar que el equipo cumpla las condiciones de funcionamiento requeridas, con el propósito de proteger a los trabajadores e instalaciones del centro de trabajo. 2.4.4 Mantenimiento correctivo: Es la acción de revisar y reparar la maquinaria y/o equipo que estaba trabajando hasta el momento en que sufrió la falla. 2.4.5 Mantenimiento preventivo: Es la acción de revisar, probar y reacondicionar la maquinaria y/o equipo a intervalos regulares con el fin de prevenir fallas de funcionamiento. 2.4.6 Nivel Integral de Seguridad (NIS / SIL): Uno de tres niveles de integridad discreta (SIL 1, SIL 2, SIL 3), de sistemas instrumentados para la seguridad. El SIL está definido como la probabilidad de falla en demanda (PFD); es decir, define el comportamiento necesario para lograr el objetivo de dicho sistema. 2.4.7 Riesgo mayor.- Es el escenario que demanda la mayor cantidad de recursos humanos y materiales en caso de siniestro. 2.4.8 Sello hidráulico.- Es el arribo ahogado de una tubería de drenaje en el interior de un registro, el cual se emplea principalmente en registros de drenajes aceitosos, para evitar la introducción de gases a las tuberías o para impedir la propagación de flamas en caso de incendio. El sello hidráulico convencional, es el que se forma al ahogar la tubería de llegada a un registro, con un tirante de líquido tal que garantice la adecuada operación del sello. 2.4.9 Sistemas automáticos de alarma por detección de fuego y/o por atmósferas riesgosas (SAAFAR): Sistema automático integrado por diferentes elementos eléctricos, electrónicos, mecánicos y electrónicos programables, que permite monitorear, señalizar y ubicar la existencia de condiciones anormales de riesgo no tolerable, a través de la activación de indicadores de alarma, ya sea por medios visuales /audibles y/o de presentación digital, siendo capaz de historizar los eventos.
  • 51.
    51PEMEX Exploración yProducción © 2009 Todos los derechos reservados 2.4.10 Sistema de supresión de fuego: Sistema de extinción de fuego a base de agente limpio o de aspersión de agua o espuma, conformado por tablero de supresión, cabezal de control, cabezal de descarga, tubería, boquillas, cilindros, agente limpio, detectores, alarma y letreros de señalización. 2.5 Abreviaturas EPP Equipo de Protección Personal CT Centro de Trabajo PDT Permiso de Trabajo 3 DISPOSICIONES ESPECÍFICAS 3.1 Responsabilidades 3.1.1 De la Dirección Corporativa de Operaciones, a través de la Subdirección de Disciplina Operativa, Seguridad, Salud y Protección Ambiental 3.1.1.1 Elaborar, dar seguimiento y verificar el cumplimiento de esta guía. 3.1.1.2 Verificar que las Subdirecciones o Gerencias de Auditoria en Seguridad Industrial y Protección Ambiental de los Organismos Subsidiarios, cumplan con sus Programas de Auditorias a este elemento. 3.1.2 De los Subdirectores Operativos de los Organismos Subsidiarios 3.1.2.1 Formalizar la integración de un Equipo de liderazgo que incluya el nombramiento de un líder que le de seguimiento en los Centros de Trabajo. Este equipo coordinara la elaboración del procedimiento genérico, el cual debe cumplir con los preceptos de esta guía. 3.1.2.2 Establecer las estrategias y procedimientos para la aplicación de la presente guía en las operaciones bajo su control. 3.1.2.3 Autorizar y verificar el cumplimiento de los planes elaborados para dar cumplimiento a esta guía. 3.1.2.4 Proporcionar los medios para la ejecución de los planes de acción, derivados de los aspectos considerados en esta Guía. 3.1.3 De los Subdirectores y Gerentes de Auditoria en Seguridad Industrial y Protección Ambiental de los Organismos Subsidiarios 3.1.3.1 Desarrollar programas para Auditar a los Centros de Trabajo, conforme a sus procedimientos de auditorías la aplicación de los aspectos considerados en esta guía. 3.1.3.2 Presentar a la Dirección General del Organismo el análisis de los resultados obtenidos en el proceso de auditorías sobre este elemento, así como sus propuestas de mejora. 3.1.4 De la Máxima Autoridad del Centro de Trabajo 3.1.4.1 Instruir para que se elabore el procedimiento crítico específico para la protección Contra incendio en las instalaciones del centro de trabajo, tomando como base y sin ser limitativos, como mínimo lo establecido en esta Guía Técnica. 3.1.4.2 Instruir para que se elabore el procedimiento específico para prevenir riesgos de incendios en el CT, tomando como base y sin ser limitativos lo establecido en el numeral 3.2.3.1. 3.1.4.3 Pedir rendición de cuentas del cumplimiento de lo establecido en esta guía. 3.1.4.4 Hacer análisis críticos de la aplicación y efectividad de esta guía. 3.1.4.5 Comunicar a las empresas contratistas el procedimiento para prevenir riesgos de incendio en el centro de trabajo. 3.1.4.6 Periódicamente, analizar los resultados de cumplimiento en función de los indicadores establecidos apoyando planes de trabajo para la corrección de desviaciones incluyendo el diseño de medidas sistémicas.
  • 52.
    52PEMEX Exploración yProducción © 2009 Todos los derechos reservados 3.1.4.7 Instruir para que se Audite en sitio la aplicación de la presente guía, para demostrar compromiso visible, dar ejemplo a la organización y fijar el estándar de expectativas. 3.1.4.8 Asignar los recursos e infraestructura necesaria para que se aplique adecuadamente lo establecido en esta guía. 3.1.4.9 Proporcionar la capacitación y entrenamiento del personal en materia de prevención y combate de incendios. 3.1.5 Del responsable operativo de la instalación 3.1.5.1 Participar activamente en las campañas orientadas a la prevención de incendios. 3.1.5.2 Recibir las pruebas de funcionamiento que se realicen periódicamente a los sistemas de protección de equipos así como de los equipos y sistemas de Contra incendio. 3.1.5.3 Verificar periódicamente el correcto funcionamiento de los sistemas de protección de equipos, sistemas de detección y sistemas de Contra incendio así como solicitar la oportuna corrección de aquellos que manifiesten alguna anomalía. 3.1.5.4 Supervisar la aplicación de procedimientos operativos para los equipos considerados como críticos. 3.1.6 Del Responsable de la Función de SSPA 3.1.6.1 Auditar periódicamente la aplicación del Procedimiento específico del CT relativo a la prevención de riesgos de incendio en el centro de trabajo. 3.1.6.2 Elaborar programas para la capacitación del personal con relación a la prevención y combate de incendios. 3.1.6.3 Elaborar programas y dar seguimiento hasta su atención para la inspección, mantenimiento y pruebas a los equipos y sistemas Contra incendio, con las frecuencias establecidas en las normas aplicables y/o sugeridas por el fabricante. 3.1.6.4 Supervisar que las pruebas realizadas a las bombas Contra incendio se apeguen a lo establecido a la NFPA-20. 3.1.6.5 Desarrollar y promover campañas de prevención de incendios. 3.1.6.6 Promover la capacitación periódica de las brigadas Contra incendio. 3.1.6.7 Cumplir con los programas de simulacros Contra incendio donde se ponga en práctica el PRE y dar seguimiento a los resultados de su evaluación. 3.1.6.8 Elaborar y cumplir con programas de inspección y pruebas de explosividad en tanques de almacenamiento de sustancias inflamables, que cuentan con membranas internas y de cúpula flotante. 3.1.6.9 Desarrollar programa para hacer las adecuaciones necesarias para acondicionar y/o mantener en óptimas condiciones el arranque automático de las bombas Contra incendio en base a lo establecido en la NFPA-20. 3.1.6.10 Desarrollar protocolos para las libranzas del equipo y sistemas Contra incendio que se entreguen para efectos de mantenimiento y/o reparación, que incluya su comunicación y actas de entrega recepción, incluyéndose aquellos casos en los que existen en el CT áreas compartidas. 3.1.6.11 Elaborar y cumplir con programas para verificar periódicamente con pruebas de explosividad en las torres de enfriamiento. 3.1.7 Del responsable de la función de Mantenimiento 3.1.7.1 Proporcionar el apoyo requerido a las áreas que así lo soliciten, para cumplir con los programas de mantenimiento, inspección y pruebas a los equipos y sistemas Contra incendio.
  • 53.
    53PEMEX Exploración yProducción © 2009 Todos los derechos reservados 3.1.7.2 Cumplir con los programas de integridad mecánica, poniendo especial atención a los equipos considerados como críticos. 3.1.7.3 Proporcionar el equipo y herramientas requeridas para dar cumplimiento a los programas de inspección y mantenimiento. 3.1.7.4 Elaborar y cumplir con los programas de inspección y mantenimiento y pruebas a los sistemas de tierras en las instalaciones de proceso y tanques de almacenamiento. 3.1.7.5 Elaborar y cumplir con programas de inspección y mantenimiento a los tableros eléctricos, arrancadores y botoneras de equipo eléctrico a fin de detectar oportunamente puntos calientes. 3.1.7.6 Elaborar y cumplir con los programas de inspección, mantenimiento y pruebas a los sistemas de drenajes del centro de trabajo, asegurándose que los sellos hidráulicos se mantengan instalados y óptimas condiciones. 3.1.7.7 Elaborar y cumplir con programas de mantenimiento a los sistemas de supresión de incendio a base de nitrógeno, en tranques de almacenamiento de sustancias inflamables que por diseño dispongan de estos. 3.2 Desarrollo 3.2.1 Programa específico de seguridad para la prevención, protección y combate de Incendios 3.2.1.1 Este programa sin ser limitativo debe contener como mínimo: 3.2.1.1.1 El desarrollo y aplicación de procedimientos de seguridad para prevenir riesgos de incendios y en caso de un incendio, los procedimientos que sean necesarios para regresar la instalación a las condiciones normales de operación. 3.2.1.1.2 La identificación de tipo (s) de incendio (s) que se pueden presentar así como la ubicación del equipo del que dispone la instalación para el combate de incendios. 3.2.1.1.3 Las instalaciones deben contar con señalización, de acuerdo a lo establecido en la NOM-026-STPS-1998 que comprenda como mínimo; la localización del equipo Contra incendio, rutas de evacuación y salidas de emergencia. 3.2.1.1.4 Debe contarse con programas para proporcionar la capacitación y adiestramiento a todos los trabajadores para el uso y manejo de extintores, y para la evacuación de emergencia. 3.2.1.1.5 La descripción de las características de los simulacros de evacuación para emergencias, como son: la ubicación de las rutas de evacuación, de las salidas de emergencia y de las zonas de seguridad; lo relativo a la solicitud de auxilio a cuerpos especializados para la atención de la emergencia, y la forma de evacuar al personal. Dichos simulacros, deben practicarse al menos una vez cada doce meses, con la participación de todos los trabajadores, debiéndose registrar sus resultados. 3.2.1.1.6 La capacitación y adiestramiento que se debe proporcionar a las brigadas para el combate de incendios, de acuerdo a las características de los materiales existentes en el centro de trabajo, y la relativa a la evacuación del personal y a la atención de primeros auxilios. 3.2.1.1.7 El registro del cumplimiento de la revisión mensual y mantenimiento preventivo anual realizado al equipo Contra incendios y a los detectores de incendios, mezclas explosivas y tóxicos, para garantizar su funcionamiento y operación. 3.2.1.1.8 Establecer por escrito un plan de emergencia para casos de incendio que contenga las actividades a desarrollar por los integrantes de las brigadas, que incluya su difusión y la forma de verificar su aplicación.
  • 54.
    54PEMEX Exploración yProducción © 2009 Todos los derechos reservados 3.2.1.1.9 El registro del cumplimiento de la revisión anual efectuada a las instalaciones eléctricas del centro de trabajo, realizada por personal capacitado y autorizado por el patrón, la cual debe comprender al menos: tableros, transformadores, cableado, contactos y motores, considerando las características de humedad y ventilación. 3.2.1.1.10 Programa para el reemplazo de equipo Contra incendio que se encuentre con problemas de obsolescencia. 3.2.2 Relación de medidas de prevención, protección y combate de incendios 3.2.2.1 Esta relación debe contener: 3.2.2.1.1 Las instrucciones de seguridad para prevenir riesgos de incendio; 3.2.2.1.2 Las zonas en que se deban colocar señales, de acuerdo a lo establecido en la NOM-026-STPS-1998, para la prevención del riesgo de incendio, restringiendo o prohibiendo el uso de cerillos o cigarros, y de cualquier equipo de llama abierta. 3.2.2.1.3 Las instrucciones de seguridad para los trabajadores, sobre el procedimiento a seguir en caso de incendio. 3.2.2.1.4 El número de extintores, su tipo y ubicación, señalizados conforme a lo establecido en la NOM-026-STPS-1998. 3.2.2.1.5 El registro del cumplimiento de la revisión mensual y mantenimiento preventivo realizado al equipo Contra incendio. 3.2.2.1.6 La capacitación que se debe impartir a todos los trabajadores, por lo menos una vez al año, sobre el uso y manejo del equipo Contra incendio con que se cuente en el CT. 3.2.2.1.7 El registro del cumplimiento de la revisión anual realizada a las instalaciones eléctricas del centro de trabajo, efectuada por personal capacitado y autorizado por el patrón, la cual debe comprender al menos: tableros, transformadores, cableado, contactos y motores, considerando las características de humedad y ventilación. 3.2.3 Procedimiento específico para prevenir riesgos de incendio en el centro de trabajo 3.2.3.1 El CT debe elaborar un procedimiento específico para prevenir riesgos de incendio citado en el numeral 3.2.2.1.1, así como en la Norma Oficial Mexicana NOM-002-STPS, que considere en al apartado de “desarrollo”, sin ser limitativos los siguientes aspectos: 3.2.3.1.1 Identificación de áreas de riesgo de incendio y/ explosión 3.2.3.1.2 Planeación del Trabajo 3.2.3.1.3 Permiso de trabajo 3.2.3.1.4 Tipos de fuentes de ignición 3.2.3.1.5 Aislar, descontaminar y limpiar equipos y líneas de proceso 3.2.3.1.6 Bloqueo de las fuentes de ignición 3.2.3.1.7 Eliminación de las fuentes de ignición eléctricas 3.2.3.1.8 EPP 3.2.3.1.9 Precauciones Contra incendio – Buenas prácticas recomendadas 3.2.3.1.10 Otras consideraciones importantes de seguridad 3.2.3.1.10.1 Pruebas de Continuidad eléctrica 3.2.3.1.10.2 Pruebas de explosividad en el ambiente de trabajo 3.2.3.1.10.3 Corte de pasto 3.2.3.1.10.4 Uso de matachispas en vehículos y equipos de combustión interna 3.2.3.1.10.5 Uso de Herramientas antichispa
  • 55.
    55PEMEX Exploración yProducción © 2009 Todos los derechos reservados 3.2.3.1.10.6 Electricidad Estática 3.2.3.1.10.7 Conexión a tierra 3.2.3.1.10.8 Medidas de Prevención 3.2.3.1.10.9 Medidas de Protección 3.2.4 Cultura de la prevención de incendios 3.2.4.1 Se deben promover campañas en los Centros de Trabajo a fin de fomentar la cultura de los trabajadores orientada a la prevención de incendios, sin ser limitativos tales como: 3.2.4.1.1 Reporte de fugas de sustancias inflamables así como en la red Contra incendio. 3.2.4.1.2 Recorridos programados a las instalaciones para identificar y eliminar fugas de sustancias inflamables. 3.2.4.1.3 Orden y limpieza. 3.2.4.1.4 Prohibición de fumar. 3.2.4.1.5 Mantener fuera de los cuatros de control y en general edificios cerrados, botellas con muestras de sustancias inflamables. 3.2.4.1.6 Electricidad estática. 3.2.4.2 Programa de inspección y pruebas, dejando registros de evidencia de su realización, que aseguren su apropiada operación, dirigido a: 3.2.4.2.1 Sistemas y equipos Contra incendio, sin ser limitativos tales como: 3.2.4.2.1.1 Bombas Contra incendio. 3.2.4.2.1.2 Camiones Contra incendio, bombas hale, Hydrosub, entre otros. 3.2.4.2.1.3 Sistemas automáticos de alarma por detección de fuego y/o por atmósferas riesgosas (SAAFAR). 3.2.4.2.1.4 Sistema de supresión de fuego. 3.2.4.2.1.5 Hidrantes, monitores, mangueras, cámaras de espuma. 3.2.4.2.1.6 Sistemas de aspersión y mitigación. 3.2.4.2.1.7 Extinguidores y su adecuada distribución en base al cálculo de unidades de riesgo. 3.2.4.3 La Integridad Mecánica de los Equipos Críticos en los que se pueden presentar incendios que incluya sin ser limitativo lo siguiente: 3.2.4.3.1 Censo de equipos identificados como críticos, incluyéndose aquellos equipos que almacenan grandes inventarios de líquidos y/o gases inflamables. 3.2.4.3.2 Programas de inspección para estos equipos. 3.2.4.3.3 Programas de mantenimiento predictivo y preventivo. 3.2.4.3.4 Programa de inspección y pruebas de sus sistemas de protección como son Interlocks, alarmas y disparos. 3.2.4.3.5 Aplicación de procedimientos de aseguramiento de calidad para asegurar que durante los mantenimientos realizados a estos equipos se utilicen los materiales acorde a sus especificaciones de diseño. 3.2.4.3.6 Investigación de análisis de fallas repetitivas en estos equipos para prevenir recurrencias 3.2.4.3.7 Desarrollo y aplicación de programas de capacitación y entrenamiento para el personal que los opera y proporciona el mantenimiento a estos equipos. 3.2.4.3.8 Procedimientos para el personal que opera y proporciona el mantenimiento a estos equipos. 3.2.5 Sistemas de Drenajes
  • 56.
    56PEMEX Exploración yProducción © 2009 Todos los derechos reservados 3.2.5.1 Los sistemas de drenajes deben estar sujetos a programas de inspección, mantenimiento y pruebas periódicas, a fin de asegurar su funcionalidad, estar debidamente señalizados para que el personal pueda identificar claramente el tipo de drenaje así como el sentido de flujo. Aquellos drenajes que dispongan de válvulas de bloqueo, los Centros de Trabajo deben de establecer protocolos para asegurarse que la posición de las válvulas sea la adecuada y se establezcan controles a través de tarjetas y candados, así mismo se debe verificar que los sellos hidráulicos se mantengan en óptimas condiciones. 3.2.5.2 Se les debe aplicar pruebas de fluidez de forma periódica, aquellos que aportan sus caudales hacia ríos se les debe dotar de sistemas de detección para alertar sobre cualquier contaminación riesgosa para la población y debe contarse con mecanismos de cierre remota temporal para eventuales contingencias. 3.2.6 Sistemas de tierra 3.2.6.1 Los Centros de Trabajo deben establecer programas para la inspección, mantenimiento y pruebas a los sistemas de tierras así como para los sistemas de disipación de descargas eléctricas, para ello deben de disponer de equipo y herramienta necesaria. 3.2.7 Arrestadores de flama 3.2.7.1 Los Centros de Trabajo deben establecer programas para la inspección, mantenimiento y pruebas de los arrestadores de flama que se tengan instalados en las instalaciones del centro de trabajo. 3.2.8 Tanques para el almacenamiento de sustancias inflamables 3.2.8.1 Los centros de trabajo deben establecer programas para la verificación periódica de pruebas de explosividad para detectar oportunamente problemas de perforación y bien de sus sellos en los tanques de almacenamiento que cuenten con membranas internas. 3.2.8.2 Los Centros de Trabajo deben contar con programas para la inspección periódica de los tanques de almacenamiento en base a la normatividad aplicable. 3.2.8.3 Los Centros de Trabajo deben establecer programas de mantenimiento a los tanques de almacenamiento en base a la normatividad aplicable. 3.2.8.4 Los tanques de almacenamiento que dispongan para su protección de sistemas de supresión de incendios a base de nitrógeno u otro agente inerte, deben someterse a programas de inspección, mantenimiento y pruebas para asegurar su funcionalidad, para ello los Centros de Trabajo deben desarrollar sus procedimientos específicos. 3.2.9 Almacenamiento de agua Contra incendio 3.2.9.1 El almacenamiento de agua Contra incendio debe determinarse en función del requerimiento total de agua que demanda la protección de la instalación que represente el riesgo mayor de un centro de trabajo y del tiempo de aplicación de agua. Esta capacidad de almacenamiento debe ser suficiente para combatir ininterrumpidamente el incendio del riesgo mayor, durante un mínimo de 4 (cuatro) horas. 3.2.10 Sistemas de supresión de fuego 3.2.10.1 Las instalaciones y equipos que dispongan para su protección de sistemas de supresión de fuego, deben someterse a programas de inspección, mantenimiento y pruebas para asegurar su funcionalidad, para ello los Centros de Trabajo deben desarrollar sus procedimientos específicos. Los programas de inspección y pruebas de estos sistemas a base de agua espuma, deben realizarse conforme a los criterios establecidos en el “Instructivo para la inspección y prueba de sistemas Contra incendio a base de agua y espuma 800/16000/DCO/IT/001”.
  • 57.
    57PEMEX Exploración yProducción © 2009 Todos los derechos reservados Las inspecciones y pruebas de los sistemas de supresión de fuego base bióxido de carbono que dispongan para su protección algunas instalaciones tales como cuartos de control, subestaciones, cuartos satélites, turbinas de gas entre otras, deben efectuarse por personal calificado conforme a los criterios establecidos en la NFPA-12 vigente y/o recomendaciones del fabricante, estableciéndose las medidas preventivas necesarias durante su ejecución para prevenir accidentes. 3.2.11 Cuartos de control, cuartos satélite, subestaciones eléctricas 3.2.11.1 Las áreas operativas deben asegurarse de que el presurizado se mantenga permanentemente en aquellos edificios cerrados y expuestos a riesgos de explosión, tales como cuartos de control, cuartos satélites y subestaciones eléctricas. 3.2.12 Auditorias 3.2.12.1 Se deben realizar auditorías por especialistas en la materia con el fin de medir el desempeño de los aspectos señalados en esta guía, con un enfoque sin ser limitativo a identificar: 3.2.12.1.1 Que los equipos y sistemas Contra incendio operarán correctamente cuando sean requeridos. 3.2.12.1.2 Que se cumplen los programas de inspección y pruebas de los equipos y sistemas Contra incendio y que están son realizadas conforme a lo señalado en el “Instructivo para la inspección y prueba a los sistemas Contra incendio a base de agua y espuma, 800/16000/DCO/IT/001”. 3.2.12.1.3 Que se cumplen los programas de mantenimiento de los sistemas Contra incendio. 3.2.12.1.4 Que se tiene procedimiento para el control de las fuentes de ignición (calor, chispas, flama o arco eléctrico o presencia de electricidad estática) en operaciones donde se manejan materiales combustibles o inflamables. 3.2.12.1.5 Que las brigadas Contra incendio han sido debidamente capacitadas. 3.2.12.1.6 Que se tienen adecuados programas de capacitación y estos se cumplen. 3.2.12.1.7 Que se cumplen los programas de integridad mecánica. 3.2.12.1.8 Que se cuenta con los recursos necesarios para enfrentar un escenario de incendio mayor. 3.2.12.1.9 Que se cumplen adecuadamente los programas de mantenimiento a los equipos y sistemas Contra incendio. 3.2.12.1.10 Que se tienen implementadas políticas apropiadas para la prevención de incendios. 3.2.12.1.11 Que el plan de respuesta a emergencias se tiene debidamente integrado alineado al análisis de riesgo y es puesto en práctica en forma en base a un programa. 3.2.12.2 Como resultado de estas auditoras se deben identificar las oportunidades de mejora, se debe elaborar un plan de acción con fechas y responsables de su cumplimiento y se les debe dar seguimiento. 3.2.13 Indicadores 3.2.13.1 Se deben establecer indicadores para realizar el análisis de tendencias tales como: 3.2.13.1.1 % de incidentes relacionados con incendios; conforme este porcentaje sea menor esto nos indicará que las acciones que se están implementando en la prevención de incendios, está dando resultados favorables.
  • 58.
    58PEMEX Exploración yProducción © 2009 Todos los derechos reservados 4 DISPOSICIONES FINALES 4.1 Interpretación Corresponderá a la Dirección Corporativa de Operaciones por conducto de la Subdirección de Disciplina Operativa, Seguridad Salud y Protección Ambiental, la interpretación para efectos técnicos y administrativos de la presente Guía Técnica recabando la previa opinión de las partes involucradas en el ejercicio de las disposiciones descritas en este documento. 4.2 Supervisión y control La Subdirección de Disciplina Operativa, Seguridad, Salud y Protección Ambiental, las Auditorias de Seguridad Industrial y Protección Ambiental y la Línea de Mando dentro de los Centros de Trabajo e Instalaciones de Petróleos Mexicanos en el ámbito de sus respectivas competencias son las encargadas de llevar el control y seguimiento de la aplicación de la presente Guía Técnica para lo cual efectuarán las revisiones que consideren pertinentes. 5 DISPOSICIONES TRANSITORIAS 5.1 Entrada en vigor La presente Guía entrará en vigor a partir de la fecha de su autorización por parte del Director Corporativo de Operaciones. A partir de la fecha de emisión de esta Guía Técnica, se deja sin efecto todas las disposiciones de carácter interno que se relacionen con esta materia y se opongan a la misma. Cualquier área perteneciente a Petróleos Mexicanos usuaria de este documento, puede proponer modificaciones para actualizarlo, mismas que deben ser enviadas oficialmente a la Subdirección de Disciplina Operativa Seguridad Salud y Protección Ambiental, para su análisis e incorporación en caso de que procedan. Este documento será revisado cada cinco años o antes si las propuestas de modificación lo ameritan. 6 ANEXOS No aplica
  • 59.
    59PEMEX Exploración yProducción © 2009 Todos los derechos reservados La aplicación del procedimiento de protección contraincendio permitirá tener el control de los trabajos potencialmente peligrosos que puedan generar un incidente o accidente, derivado de una fuga o derrame de un material peligroso o que pueda favorecer la ocurrencia de incendios o explosiones en los Centros de Proceso de PEP.
  • 60.
    60PEMEX Exploración yProducción © 2009 Todos los derechos reservados Índice de Unidad 5.1 Objetivo de Aprendizaje 5.2 Desarrollo del Procedimiento 5.3 Conclusión Los participantes revisarán y comprenderán el procedimiento para la selección, uso y manejo de equipos de protección personal. Introducción El procedimiento de selección, uso y manejo de equipo de protección personal proporciona de forma sencilla y accesible, los criterios generales que se deben ser seguir para hacer una buena selección del equipo de protección personal en la ejecución de las actividades. El responsable o supervisor del trabajo debe asegurarse que todo el personal que intervenga en las actividades del trabajo se encuentre capacitado y apto física y mentalmente para desarrollar la labor y con el equipo de protección personal (EPP) adecuado. Es esencial la utilización del EPP en trabajos o áreas consideradas como peligrosas porque son elementos y dispositivos de uso personal, diseñados específicamente para proteger al trabajador contra accidentes y enfermedades que pueden ser causadas con motivo de sus actividades de trabajo. El EPP a usarse en cada área de trabajo debe seleccionarse en base a los siguientes puntos: 1. Identificar los riesgos en el área de trabajo y determinar si para éstos se requiere del uso de cierto tipo de equipo de protección. 2. Realizar Análisis de Riesgo. 3. Determinar el equipo necesario. 4. Elegir el equipo de seguridad en base a la información proporcionada por la normatividad. La protección personal incluye: Ojos, sistema respiratorio, manos, oídos, pies, tronco y cabeza, para lo cual se debe utilizar, por ejemplo, ropa de trabajo, calzado, lentes de seguridad, casco, protectores para los oídos y guantes. El procedimiento describe los aspectos de seguridad, salud y protección ambiental a considerar para la selección, uso y manejo de equipo de protección personal en trabajos a realizarse, antes, durante y después de las labores específicas.
  • 61.
    61PEMEX Exploración yProducción © 2009 Todos los derechos reservados El desarrollo del procedimiento comprende el contenido del procedimiento. Este manual no sustituye al procedimiento original. Titulo: “PROCEDIMIENTO PARA SELECCIÓN, USO Y MANEJO DE EQUIPO DE PROTECCIÓN PERSONAL”. Clave: 800-16000-DCO-GT-068-08 Emisión: 8/04/2008 Revisión 0.1
  • 62.
    62PEMEX Exploración yProducción © 2009 Todos los derechos reservados 0. INTRODUCCIÓN Las investigaciones de los diversos Incidentes que han ocurrido en nuestras instalaciones relacionados con el Equipo de Protección Personal, nos han dejado como lecciones aprendidas la imperante necesidad de desarrollar documentos normativos que nos permitan planear de una manera más eficiente las actividades consideradas como peligrosas, a efecto de establecer en base al análisis de riesgos, una mejor definición y selección del Equipo de Protección Personal requerido, para proporcionar una protección adecuada para el personal aún y cuando se hayan establecido las medidas de control, así como para establecer mejores programas y acciones dirigidas a la prevención de incidentes relacionados con el Equipo de Protección Personal. Por otro lado es importante establecer directrices que promuevan en los Centros de Trabajo la Cultura sobre el uso del Equipo de Protección Personal, para ello también es importante que se desarrollen programas de capacitación sobre su uso adecuado y sus limitaciones. Para tal efecto esta guía técnica establece los criterios que en todas las instalaciones de Petróleos Mexicanos y Organismos Subsidiarios deben aplicarse de manera consistente. 1. NORMATIVIDAD APLICABLE Norma Oficial Mexicana, NOM-017-STPS- 2001, equipo de protección personal - selección, uso y manejo en los centros de trabajo. Norma Oficial Mexicana, NOM-113-STPS- 1994, calzado de protección. Norma Oficial Mexicana NOM-115-STPS- 1994, cascos de protección- especificaciones, métodos de prueba y clasificación. Norma Oficial Mexicana, NOM-116-STPS- 1994, seguridad - respiradores purificadores de aire contra partículas nocivas. Norma Oficial Mexicana NOM-028-STPS - 2004, Organización del trabajo-Seguridad en los procesos de sustancias químicas. Reglamento de Seguridad e Higiene de Petróleos Mexicanos y Organismos Subsidiarios, 2007. 2. DISPOSICIONES GENERALES 2.1 Objeto Establecer los métodos de trabajo y los requerimientos mínimos para la definición, selección y uso correcto del EPP en el desarrollo de todas las actividades involucradas en un proceso, que permitan la ejecución segura de los trabajos y la prevención de incidentes antes, durante y después de su ejecución. 2.2 Ámbito de Aplicación La presente guía es de aplicación general y observancia obligatoria en todos los equipos e instalaciones críticos de todas las instalaciones de los Centros de Trabajo de Petróleos Mexicanos y Organismos Subsidiarios. 2.3 Definiciones 2.3.1 Sistemas Compartidos; Es el espacio físico donde existen instalaciones de más de una Subsidiaria o Gerencia (inclusive de diferentes empresas) y se comparten servicios como suministro de energía eléctrica, aire, agua, vapor, sistemas contra incendio, drenajes, etc., y donde generalmente se realizan actividades operativas que involucran personal de las diferentes instancias. También son Áreas Compartidas aquellas instalaciones donde la gestión de la operación y el mantenimiento requiere la participación de más de una Subsidiaria o Gerencia. 2.3.2 Respirador con línea de aire; Respirador en el cual el gas respirable, generalmente aire, se provee de una manguera o tubo de respiración, el cual es llevado al usuario (comúnmente llamados respiradores con suministro de aire).
  • 63.
    63PEMEX Exploración yProducción © 2009 Todos los derechos reservados 2.3.3 Elemento purificador del aire; Es el cartucho o filtro que remueve los contaminantes del aire. 2.3.4 Prueba de sellado; Es la prueba individual de sellado del respirador en la cual se usa una sustancia química identificable para su ejecución, estas pruebas pueden ser cualitativas o cuantitativas. 2.3.5 Radio de riesgo; Es el valor obtenido de la división aritmética de la concentración del contaminante entre el valor AEL especificado. 2.3.6 Peligro inmediato a la vida o a la salud; Cualquier atmósfera que represente un peligro inmediato a la vida; desarrolla efectos debilitantes inmediatos e irreversibles a la salud; o minimiza la capacidad de una persona para escaparse de una atmósfera peligrosa. Esta definición incluye a las atmósferas con deficiencia de oxigeno. 2.3.7 Atmosfera con deficiencia de Oxigeno; Una atmósfera que contiene menos de 20.9 por ciento de oxígeno cuando la razón de la reducción es desconocida o no controlada; cualquier atmósfera que contiene menos de 19.5 por ciento de oxígeno por volumen. 2.3.8 Equipo de respiración autónomo; Es el equipo en el cual el gas respirable es autocontenido en un cilindro portátil. 2.3.9 Tiempo de servicio o de vida; Es el periodo de tiempo en el cual el respirador ofrece una protección adecuada al usuario. 2.3.10 Respirador exclusivo para escape; Son equipos aprobados únicamente para el uso de escape y/o salida de las atmósferas peligrosas en emergencias, en estos se incluyen los SCBA de 5 y 15 minutos de duración. 2.4 Abreviaturas SSPA Seguridad, Salud Ocupacional y Protección Ambiental EL Equipo de Liderazgo ELSSPA Equipo de Liderazgo SSPA AEE Auditorias Efectivas EPP Equipo de Protección Personal EPC Equipo de Protección Colectiva CT Centro de Trabajo AI Acto Inseguro FS Factor de Severidad AEL Limite Aceptable de Exposición 3. DISPOSICIONES ESPECÍFICAS 3.1 Responsabilidades 3.1.1 Corresponde a la Dirección Corporativa de Operaciones, a través de la Subdirección de Disciplina Operativa, Seguridad, Salud y Protección Ambiental 3.1.1.1 Elaborar, dar seguimiento y verificar el cumplimiento de esta guía. 3.1.1.2 Verificar que las Subdirecciones o Gerencias de Auditoria en Seguridad Industrial y Protección Ambiental de los Organismos Subsidiarios, cumplan con sus Programas de Auditorias a este elemento. 3.1.2 Corresponde a los Subdirectores Operativos de los Organismos Subsidiarios 3.1.2.1 Formalizar la integración de un Equipo de liderazgo que incluya el nombramiento de un líder que le de seguimiento al proceso de para en los Centros de Trabajo. Este Equipo coordinara la elaboración del procedimiento genérico, el cual debe cumplir con los preceptos de esta guía. 3.1.2.2 Establecer las estrategias y procedimientos para la aplicación de la presente guía en las operaciones bajo su control. 3.1.2.3 Autorizar y verificar el cumplimiento de los planes elaborados para dar cumplimiento a esta guía. 3.1.2.4 Proporcionar los medios para la ejecución de los planes de acción. 3.1.3 Corresponde a los Subdirectores y Gerentes de Auditoria en Seguridad Industrial y
  • 64.
    64PEMEX Exploración yProducción © 2009 Todos los derechos reservados Protección Ambiental de los Organismos Subsidiarios 3.1.3.1 Desarrollar programas para Auditar a los Centros de Trabajo, conforme a sus procedimientos de auditorías la aplicación de los aspectos considerados en esta guía. 3.1.3.2 Presentar a la Dirección General del Organismo el análisis de los resultados obtenidos en el proceso de auditorías sobre este elemento, así como sus propuestas de mejora. 3.1.4 Corresponde a las Máximas Autoridades de los Centros de Trabajo 3.1.4.1 Establecer los objetivos y expectativas en relación a la ejecución del procedimiento para uso del EPP por todo el personal incluyendo contratistas. 3.1.4.2 Participar activamente en el programa de comunicación para su uso continuo y rutinario, orientando, aconsejando, disciplinando o reconociendo al personal, para asegurar su institucionalización y sustentabilidad en el CT. 3.1.4.3 Pedir cuentas del cumplimiento del procedimiento para uso del EPP. 3.1.4.4 Hacer análisis críticos de la ejecución y funcionamiento del procedimiento para uso del EPP. 3.1.4.5 Suministrar a las empresas contratistas información sobre los riesgos potenciales existentes en las áreas donde desarrollaran sus actividades, e involucrarlos en la capacitación correspondiente. 3.1.4.6 Periódicamente, analizar los resultados de cumplimiento en función de los indicadores establecidos apoyando planes de trabajo para la corrección de desviaciones incluyendo el diseño de medidas sistémicas. 3.1.4.7 Auditar el nivel de ejecución y uso del procedimiento para uso del EPP en papel y en campo, para demostrar compromiso visible, dar ejemplo a la organización y fijar el estándar de expectativas. 3.1.4.8 Formalizar la integración del Subequipo de Implantación del CT el uso de Equipo de Protección Personal, que incluya el nombramiento de un líder y a los integrantes del Sub-equipo de AC en caso que corresponda. 3.1.4.9 Instruir para que se elabore el Procedimiento Especifico del Centro de Trabajo, relativo al uso de Equipo de Protección Personal. 3.1.4.10 Asignar los recursos e infraestructura necesaria para el uso del Equipo de Protección Personal. 3.1.4.11 Demostrar un compromiso visible con la implementación del uso de Equipo de Protección Personal a través de la promoción y auditoria de la correcta aplicación del procedimiento correspondiente. 3.1.4.12 Asegurar la capacitación correcta de todo el cuerpo técnico del CT en los conceptos relacionados el uso de Equipo de Protección Personal y el procedimiento aprobado. 3.1.4.13 Promover reuniones periódicas de análisis crítico del proceso de actualización y utilización de la Administración y Control de Riesgos en Áreas Compartidas, para identificar y corregir desviaciones. 3.1.5 Responsabilidad de la Línea de Mando 3.1.5.1 Promueve y garantiza la capacitación permanente de los trabajadores sobre los riesgos, las medidas de control y de emergencia en las actividades para el uso del EPP. 3.1.5.2 Establecer en sus programas de trabajo el cumplimiento del procedimiento para uso del EPP.
  • 65.
    65PEMEX Exploración yProducción © 2009 Todos los derechos reservados 3.1.5.3 Dar seguimiento al cumplimiento del procedimiento para uso del EPP en todas las actividades de su área de responsabilidad y tomar las acciones correctivas necesarias. 3.1.5.4 Dar seguimiento a las recomendaciones de cumplimiento del procedimiento para uso del EPP. 3.1.5.5 Determinar y ejecutar acciones preventivas en sus áreas de responsabilidad. 3.1.5.6 Desarrollar e implementar planes de mejora continua en los indicadores de cumplimiento del procedimiento para uso del EPP de sus áreas de responsabilidad. 3.1.5.7 Comunicar a su personal los avances de cumplimiento en recomendaciones, acciones preventivas y todas las actividades con respecto a la implementación del procedimiento para uso del EPP. 3.1.5.8 Pedir cuentas a su personal del cumplimiento del procedimiento para uso del EPP. 3.1.5.9 Hacer análisis críticos de la ejecución y funcionamiento del procedimiento para uso del EPP. 3.1.5.10 Asegurar la capacitación de su personal en la aplicación del procedimiento para uso del EPP. 3.1.5.11 Ejecutar los trabajos de manera segura, correcta y consistente aplicando el procedimiento para uso del EPP. 3.1.5.12 Participar en la capacitación sobre el Procedimiento para uso del EPP. 3.1.5.13 No iniciar las tareas de intervención del equipo o instalación hasta no estar seguro de la aplicación del Procedimiento para uso del EPP en todos sus pasos. 3.1.5.14 Participar en la ejecución del procedimiento para uso del EPP en las actividades de riesgo, para la realización de los trabajos en forma segura. 3.1.5.15 Verificar el cumplimiento del procedimiento para uso del EPP en todas las actividades bajo su responsabilidad. 3.1.6 Responsabilidad de la Función de SSPA 3.1.6.1 Aprender y dominar la metodología del procedimiento para uso del EPP para asesorar a la línea de organización. 3.1.6.2 Apoyar a la línea de organización en el entrenamiento del personal sobre el uso del procedimiento para uso del EPP. 3.1.6.3 Auditar en forma efectiva y periódica la calidad de la aplicación del procedimiento para uso del EPP por la línea de organización, detectar y corregir las desviaciones de aplicación al mismo. 3.1.6.4 Consolidar las mediciones de los indicadores, hacer análisis de tendencias y reportar al liderazgo y a la línea de organización. 3.1.6.5 Asesorar en la realización de evaluaciones para la selección de EPP requerido en actividades de riesgo. 3.2 Desarrollo. 3.2.1 Este procedimiento es de aplicación general a todas las actividades involucradas en las instalaciones de Petróleos Mexicanos y se deben considerar los siguientes aspectos: a) Definición especifica del trabajo a realizar. b) Ejecución de un AST de la actividad que se va a realizar, cuando así se requiera. c) Identificación y evaluación de los riesgos, en función de los materiales involucrados, las condiciones de operación, el entorno de trabajo, etc. d) Planeación del trabajo, especificando el paso a paso que debe seguirse. e) Definición y selección del EPP requerido para la actividad en sus diferentes etapas.
  • 66.
    66PEMEX Exploración yProducción © 2009 Todos los derechos reservados f) Verificación de la calificación del personal para el uso del EPP requerido y de su capacitación en el uso del mismo. g) Revisión de las condiciones del EPP utilizado. h) Verificación del cumplimiento en la utilización correcta del EPP. i) Métodos de control para la disposición adecuada y/o desecho del EPP fuera de especificación. 3.2.2 El EPP requerido incluye entre otros, la protección específica de: a) Ojos b) Sistema respiratorio c) Manos d) Oídos e) Pies f) Tronco g) Cabeza 3.2.3 La protección ocular; La protección de la vista debe utilizarse si se trabaja con: a) Metales fundidos. b) Químicos en estado líquido. c) Gases peligrosos. d) Partículas mezcladas con el aire. e) Energía radiante peligrosa. 3.2.3.1 Entre los diferentes tipos de protección facial y para los ojos están: lentes de seguridad, gafas protectoras, escudos faciales, cascos de soldadura, cubiertas completas. 3.2.3.2 Materiales y métodos de prueba de los dispositivos de protección ocular que cumplan con las siguientes características: a) Los materiales utilizados deben combinar un alto grado de resistencia mecánica con un peso mínimo. b) No deben irritar la piel, resistentes al fuego, de materiales no combustibles y resistentes a la corrosión y si están hechos de plástico, capaz de soportar la esterilización. c) Algunas de las pruebas más importantes que los dispositivos protectores de la vista y de la cara deben ser capaces de soportar se enumeran abajo. 3.2.3.2.1 Lentes de seguridad sometidos a pruebas de: a) Prueba de Impacto (Caída de balín) b) Resistencia al calor y al frío c) Penetración en caída de aguja (Solo a los de plástico) d) Calidad de la Polaridad Óptica (Patrón de tensión) e) Flamabilidad. 3.2.3.2.2 Armazón de los lentes de seguridad sometidos a las siguientes pruebas: a) Estabilidad b) Flamabilidad c) Confort d) Resistencia al frío y al calor e) Conductividad de calor 3.2.4 Equipo de protección respiratoria. 3.2.4.1 Cada CT que requiera de la utilización de equipo de protección respiratoria debe desarrollar e implementar un programa por escrito para su ejecución, la siguiente información debe ser considerada: a) Responsabilidades del administrador del programa y del personal involucrado. b) Procedimientos de selección y uso de los respiradores. c) Evaluaciones medicas del personal que los usa. d) Procedimientos para las pruebas de sellado de los respiradores. e) Procedimientos para el uso adecuado de los respiradores en condiciones normales y para situaciones de emergencia. f) Entrenamiento del personal en cuanto a los riesgos respiratorios a los que están expuestos en condiciones normales y bajo situaciones de emergencia.
  • 67.
    67PEMEX Exploración yProducción © 2009 Todos los derechos reservados g) Entrenamiento del personal para el uso adecuado de los equipos de protección respiratoria, incluye el entendimiento de las limitaciones, uso y mantenimiento de los equipos. h) Procedimientos y formatos para la limpieza, desinfección, almacenamiento, inspección, reparación y disposición de los equipos de respiración. i) Procedimientos para la adecuada calidad, cantidad y flujo del suministro de aire requerido por los equipos de respiración (Anexo # 3). j) Procedimientos para la evaluación periódica de la efectividad del programa de protección respiratoria. 3.2.4.2 Selección de respiradores. 3.2.4.2.1 Para la selección adecuada de los respiradores que deben utilizarse, deben considerarse los siguientes aspectos: a) Identificación y evaluación de los riesgos involucrados para lo cual se debe considerar lo siguiente: b) Riesgo potencial por la deficiencia de oxigeno en la atmósfera de trabajo. c) El tipo de contaminante involucrado, su forma y propiedades específicas. d) Los niveles de concentración estimada del contaminante. e) El límite de concentración del contaminante con peligro inminente de daño a la salud o a la vida. f) El límite de exposición ocupacional del contaminante. g) Los riesgos específicos del contaminante tales como irritabilidad, corrosividad, absorción cutánea, etc. h) Requerimientos nacionales y/o regulaciones locales. 3.2.4.2.2 Para la selección de los respiradores que deben utilizarse en los diferentes trabajos con riesgos respiratorios se debe considerar: 3.2.5.1 Las condiciones de la atmósfera de trabajo tales como la deficiencia de oxigeno, los limites de exposición ocupacional del contaminante, el nivel de concentración con peligro inminente de daño a la salud. 3.2.5.1 El radio de alcance del riesgo en función de la concentración estimada del contaminante y el límite de exposición ocupacional. 3.2.5.1 La posibilidad de uso de equipos de respiración con suministro de aire. 3.2.5.1 La carta de información que indica el tiempo de vida y la eficiencia de los filtros intercambiables en los respiradores de este tipo. 3.2.5.1 Las condiciones del contaminante cuando se tiene una combinación de gases y vapores. 3.2.5.1 Las características específicas del contaminante tales como irritabilidad, absorción cutánea, compatibilidad con el filtro utilizado. 3.2.5.1 Regulaciones especificas para ciertos tipos de contaminantes. 3.2.5 Procedimiento para atmósferas con deficiencia de oxigeno. 3.2.5.1 Por lo menos una persona o más deben situarse afuera del área de trabajo para efectuar el rescate en caso necesario. 3.2.5.2 Un método de comunicación visual, por voceo o por señales, debe establecerse entre el personal que realiza los trabajos en las áreas con deficiencia de oxigeno y el personal ubicado en el exterior. 3.2.5.3 El personal ubicado en el exterior debe ser debidamente entrenado y equipado para ejecutar un rescate efectivo en el caso de una emergencia. 3.2.5.4 El personal ubicado en el exterior debe ser equipado con lo siguiente: a) Equipo de respiración de demanda positiva o SCBA.
  • 68.
    68PEMEX Exploración yProducción © 2009 Todos los derechos reservados b) Equipo apropiado para la recuperación y retiro del área de riesgo del personal afectado. 3.2.5.5 Evaluación medica 3.2.5.5.1 Todo el personal que requiere el uso de respiradores debe ser evaluado y aprobado por el área médica antes de utilizarlo por vez primera (incluye la prueba de sellado) y posteriormente se debe revisar periódicamente. 3.2.5.6 Limpieza y desinfección 3.2.5.6.1 Los respiradores deben ser limpiados y desinfectados de acuerdo a las instrucciones del fabricante: 3.2.5.6.1.1 Los respiradores asignados de uso exclusivo de un empleado deben ser limpiados y desinfectados tan a menudo como sea apropiado para mantenerlos en condiciones higiénicas. 3.2.5.6.1.2 Los respiradores asignados de uso común para más de un empleado deben ser limpiados y desinfectados antes de cada uso. 3.2.5.6.1.3 Los respiradores asignados para uso en el caso de una emergencia deben ser limpiados y desinfectados después de cada uso. 3.2.5.6.1.4 Los respiradores asignados para las pruebas de sellado y entrenamiento, deben ser limpiados y desinfectados antes de cada uso. 3.2.5.7 Inspección 3.2.5.7.1 Los respiradores deben ser inspeccionados de acuerdo a lo que sigue: 3.2.5.7.1.1 Todos los respiradores usados en situaciones rutinarias, deben ser inspeccionados antes de cada uso y durante su limpieza. 3.2.5.7.1.2 Los respiradores asignados para el uso en emergencias deben ser inspeccionados antes y después de cada uso, además, estos deben ser inspeccionados cada mes de acuerdo a las recomendaciones del fabricante. 3.2.5.7.1.3 Los respiradores de escape deben ser inspeccionados cada mes de acuerdo a las recomendaciones del fabricante. 3.2.5.7.1.4 Los SCBA deben ser inspeccionados mensualmente. La presión de llenado de los cilindros debe mantenerse de acuerdo a las especificaciones del fabricante y recargarse cuando esté al 90 % de la misma. El procedimiento de inspección debe ser de acuerdo a las instrucciones del fabricante y debe incluir el funcionamiento apropiado de los indicadores y del regulador de presión. Para los respiradores asignados para uso en el caso de emergencias, la inspección mensual debe incluir lo siguiente: a) Documentar la inspección en la cual se mencione el nombre de la persona que la realizó, las conclusiones, las acciones correctivas tomadas y el número de serie u otra forma de identificación del equipo inspeccionado. b) Colocar en lugar visible por medio de una tarjeta el resultado de la inspección en el contenedor del equipo inspeccionado y archivar estos registros en forma electrónica o en el medio seleccionado. Almacenamiento. 3.2.5.7.2 Los respiradores, cartuchos, filtros deben ser almacenados de tal manera de que estén protegidos de daño físico, contaminación, polvo, luz directa del sol, temperaturas extremas, humedad excesiva, daño químico. 3.2.5.7.3 Algunos filtros y cartuchos tienen un tiempo de vida limitado el cual debe estar indicado en el paquete que los contiene, este tiempo de vida debe ser verificado en las inspecciones para asegurar la funcionalidad de los equipos.
  • 69.
    69PEMEX Exploración yProducción © 2009 Todos los derechos reservados 3.2.5.7.4 Los respiradores de emergencia deben estar accesibles en el área de trabajo y almacenados en compartimientos adecuados de acuerdo a las instrucciones del fabricante y con su Identificación específica. 3.2.5.8 Entrenamiento y comunicación 3.2.5.8.1 El personal debe ser entrenado antes de usar por vez primera los equipos y posteriormente recibir re entrenamiento periódico, este entrenamiento debe incluir: a) Como el uso apropiado del respirador incluyendo el correcto sellado facial y los mantenimientos adecuados influyen en el efecto de protección del mismo. b) Las limitaciones de los respiradores y sus capacidades. c) Como usar el respirador en forma efectiva en el caso de una situación de emergencia, incluyendo las situaciones de falla del equipo. d) Como inspeccionarlo, como iniciar su funcionamiento y como disponerlo. e) Como limpiarlo, esterilizarlo, mantenerlo y almacenarlo. f) Como hacer los ajustes en los cambios de los componentes de repuesto. g) Como reconocer los síntomas que pueden limitar o prevenir el funcionamiento efectivo del respirador. 3.2.5.9 Contratistas 3.2.5.9.1 Cuando se requiere que personal contratista utilice equipos de protección respiratoria, ellos deben de contar con su propio programa y este debe ser consistente a los programas establecidos. 3.2.5.10 Pruebas de sellado 3.2.5.10.1 Los registros de las pruebas de sellado tanto cualitativas como cuantitativas deben incluir la siguiente información: a) Nombre de la persona. b) Tipo de prueba realizada. c) Tipo y tamaño del respirador probado, modelo, estilo. d) Fecha de la prueba. e) Los resultados de las pruebas ya sean cualitativas o cuantitativas. f) Los registros deben mantenerse por lo menos por 3 años. 3.2.6 Manos 3.2.6.1 Guantes para trabajo. a) Los guantes de protección deben ser utilizados en todas las actividades que involucran un riesgo de lesión en las manos o antebrazos, debido a golpes, cortaduras, pinchaduras, quemaduras térmicas y/o químicas, choque eléctrico, intoxicación por absorción, abrasión, etc. b) Para la protección de las manos y antebrazos en cada tipo de trabajo, existe una gran variedad de materiales utilizados en la fabricación de los guantes de protección que reúnen las características muy específicas para su uso. c) Prácticas seguras se deben considerar tales como la planeación del trabajo y estar alerta a situaciones que sean de riesgo para las manos. d) Los guantes deben ser inspeccionados antes y después de realizar el trabajo para identificar deterioro en ellos por abrasión, roturas, ataque químico, desgaste, etc., en el caso de identificar cualquier deterioro, el equipo de protección debe ser desechado. e) Se debe establecer un método de control para la disposición adecuada de los guantes que van a ser desechados, considerando el tipo de contaminantes que contengan. f) No se deben utilizar guantes de protección diferentes en diseño y/o material de construcción a lo que marca la norma, procedimiento específico o instrucción de la actividad que va a ser realizada. g) El área adecuada para almacenar el EPP, debe ser libre de contaminación por sustancias químicas, polvos, daño físico, temperaturas extremas, calor radiante y toda aquella acción que lo pueda deteriorar.
  • 70.
    70PEMEX Exploración yProducción © 2009 Todos los derechos reservados 3.2.7 Protección auditiva 3.2.7.1 Todo el personal debe ser protegido contra lesiones causadas por altos niveles de ruido, siendo el límite máximo de exposición el de 85 dB en una jornada de 8 horas. 3.2.7.2 Todo el personal debe conocer las áreas de riesgo que involucran niveles altos de ruido y cumplir con los requerimientos de EPP establecidos. 3.2.7.3 Cuando sea posible se debe establecer el uso de prácticas seguras de trabajo como controles de ingeniería para reducir o aislar las fuentes emisoras de ruido, o bien el uso de controles administrativos que establezcan la rotación del personal en las actividades de riesgo para reducir el tiempo de duración a la exposición, etc. 3.2.7.4 En los casos en que no se pueda aplicar estas medidas, el personal deberá utilizar la protección auditiva necesaria con la finalidad de mitigar la intensidad directa de ruido al oído. 3.2.7.5 Para valores muy próximos por arriba de la norma, el uso de tapones auditivos flexibles es recomendado, siempre y cuando las especificaciones del fabricante así lo indiquen, (Se debe conocer el nivel de ruido existente y las características de atenuación del dispositivo utilizado). 3.2.7.6 Para condiciones más extremas se recomienda el uso de conchas de protección auditiva además del uso de tapones flexibles. 3.2.7.7 Se debe realizar un análisis del nivel de amortiguación de los diferentes tipos de protección con los que se cuenta, para establecer las condiciones de operación a las cuales se debe trabajar. 3.2.7.8 En base a un mapeo de riesgo y a los monitoreos de ruido realizados por área y por operación especifica, se debe establecer el uso de la protección auditiva requerida. 3.2.7.9 El área adecuada para almacenar el EPP, debe ser libre de contaminación por sustancias químicas, polvos, daño físico, temperaturas extremas, calor radiante y toda aquella acción que lo pueda deteriorar. 3.2.7.10 Los dispositivos de protección auditiva deben ser inspeccionados antes y después de realizar el trabajo para identificar deterioro en ellos por abrasión, roturas, ataque químico, desgaste, etc., en el caso de identificar cualquier deterioro, el equipo de protección debe ser desechado. En el caso de los tapones flexibles, estos podrán ser reutilizados siempre y cuando en la revisión se determine que se encuentran higiénicamente limpios y libres de cualquier contaminante. En el caso contrario deben ser sustituidos de inmediato. 3.2.8 Pies 3.2.8.1 El calzado de seguridad debe ser construido del material más conveniente para el tipo de riesgo o exposición donde se va a utilizar y debe proporcionar protección y comodidad. 3.2.8.2 Debe contener un casquillo o caja de protección en la puntera del zapato que sea resistente a las pruebas de compresión e impacto, de acuerdo a la norma ANSI Z41:
  • 71.
    71PEMEX Exploración yProducción © 2009 Todos los derechos reservados 3.2.8.3 Los zapatos de clasificación 75, son los que cubren los requerimientos para todo tipo de trabajos que se realizan en las áreas industriales. 3.2.8.4 El calzado de seguridad se clasifica según la fuerza de compresión y de impacto que se puede aplicar al casquillo de protección sin causar una reducción en la separación menor a la indicada entre el casquillo y el pie. 3.2.8.5 El zapato alto (6 pulgadas o más) son utilizados en trabajos que implican salpicaduras de líquidos peligrosos y de manejo de cargas pesadas, ya que suministran protección adicional al tobillo. 3.2.8.6 La protección del empeine se debe considerar para trabajos que implican riesgos de golpe por objetos pesados con bordes agudos y/o esquinas, que pueden impactar en el pie más allá de la protección del casquillo de la puntera del zapato, la protección en el área del metatarso es proporcionado por protectores aprobados de metal o de plástico diseñados para desviar el impacto al área del casquillo de protección localizado en la puntera del zapato. 3.2.8.7 Zapatos fabricados de materiales especiales como hule, suela de madera, etc., deben de reunir los requerimientos de protección especificados. 3.2.8.8 Los zapatos con suela conductiva son utilizados en áreas con riesgo de explosión o incendio por acumulación y descarga de electricidad estática, la resistencia de los zapatos conductivos o de los dispositivos de aterrizaje, no deben de exceder una resistencia de 450 x 10³ ohoms. 3.2.8.9 Estos zapatos deben ser utilizados solo con calcetines de algodón que permite la conductividad entre el pie del usuario y el zapato. 3.2.8.10 Las pruebas de conductividad en los zapatos deben ser realizadas con frecuencia para asegurar su funcionalidad, además se debe proporcionar un dispositivo de limpieza de las suelas para evitar la acumulación de contaminantes. 3.2.8.11 El uso de zapatos con suela antiderrapante, suela dieléctrica o de materiales permeables a líquidos peligrosos deben también reunir las condiciones de protección especificadas. 3.2.8.12 El uso de zapatos tipo bota (Sin cintas de amarre), son obligatorios en áreas de trabajo con el riesgo de caída al agua, ya que permiten ser desalojadas fácilmente para la facilidad de maniobras de salvamento. 3.2.8.13 El personal debe conocer los riesgos implicados en sus funciones para poder seleccionar el tipo de zapatos que requiere utilizar para asegurar su protección de la forma más adecuada, sin incurrir en algún riesgo adicional. 3.2.8.14 Los zapatos deben ser desechados cuando se identifique en ellos un deterioro que represente una disminución del nivel de protección para lo que fueron diseñados y cuando estos han sufrido un sobre esfuerzo en su estructura debido a algún golpe, presión, etc. 3.2.8.15 El personal debe revisar / inspeccionar diariamente el estado físico de los zapatos antes de iniciar sus actividades de rutina y cambiarlos si es necesario. 3.2.9 Tronco 3.2.9.1 Ropa de protección contra flama. 3.2.9.1.1 El personal responsable de las áreas de operación donde exista el potencial de riesgo de quemaduras por flama, debe evaluar la necesidad del uso diario de ropa de trabajo resistente a la flama. 3.2.9.1.2 Se requiere establecer e implementar un programa para el uso de la ropa de protección contra flama en las áreas requeridas.
  • 72.
    72PEMEX Exploración yProducción © 2009 Todos los derechos reservados 3.2.9.1.3 Este programa debe incluir a todo el personal que puede estar expuesto a quemaduras por flama en los cuales se debe considerar a: 3.2.9.1.3.1 Personal de tiempo completo, temporal y contratistas que realizan cualquier actividad en las áreas de riesgo. 3.2.9.1.3.2 Visitantes de la compañía y externos que requieren recorrer las áreas de riesgo. 3.2.9.1.3.3 El uso diario de ropa de protección contra flama debe utilizarse en las siguientes áreas: a) Áreas de calificación Zona 0 y Zona 1 (Clase I, División 1) de la clasificación eléctrica. b) Áreas de calificación Zona 2 (Clase I, División 2) de la clasificación eléctrica que están a una distancia entre 2.5 metros vertical y 7.5 metros horizontal de la Zona 0 y Zona 1 (Clase I, División 1). c) Operaciones de manufactura que manejan gases inflamables. d) Operaciones de manufactura que manejan materiales reactivos con gran potencial de generación de generación de calor, fuego o explosión debido a la naturaleza inestable de los reactivos. e) Operaciones de manufactura que manejan materiales pirotécnicos o pirofóricos. 3.2.9.1.3.4 El uso diario de ropa de trabajo con protección contra quemaduras por flama, debe ser establecido para todo el personal en áreas u operaciones donde la evaluación del trabajo indica riesgo de quemadura por flama. 3.2.9.1.3.5 El riesgo de quemadura por flama en la industria resulta de las actividades que implican la ignición de materiales inflamables o de la formación de arco eléctrico. Estos fuegos no son de gran duración, excediendo pocas veces los 5 segundos. Esta característica los distingue de otros riesgos de fuego. En incidentes de quemadura por flama, la ropa que no es adecuada puede encenderse y continuar quemándose, lo que aumenta la severidad y grado de la quemadura. 3.2.9.1.3.6 La ropa de protección contra flama no remplaza las prácticas seguras de trabajo, los procedimientos, los controles de ingeniería u otros dispositivos de protección, pero si establece la última barrera de protección al trabajador. 3.2.9.1.3.7 La selección y uso de la ropa de protección para las diferentes actividades, debe ser basado en los análisis de riesgos del trabajo y el buen juicio. 3.2.9.1.3.8 Se sugiere el uso de trajes fabricados a partir de tejidos retardantes del fuego para prendas de vestir internas y externas. Estos deben asegurar la protección contra quemaduras causadas por líquidos inflamables o arco eléctrico. Para trabajos en procesos de moldeo de plástico, se deben revisar las características específicas de la ropa, las cuales deben ser indicadas por el fabricante para que por su diseño, se evite que los materiales y la resina penetren con facilidad. 3.2.10 Cabeza 3.2.10.1 Casco de seguridad 3.2.10.1.1 El casco de protección debe utilizarse en áreas con peligro inminente de lesión en la cabeza por impacto de objetos que caen o que vuelan, por choque eléctrico y/o por quemaduras. 3.2.10.1.2 Un sistema de protección para la cabeza consta de dos partes esenciales: a) Una cápsula o cubierta dura que desvía la trayectoria de un proyectil y transfiere la energía del impacto al sistema de suspensión del sistema.
  • 73.
    73PEMEX Exploración yProducción © 2009 Todos los derechos reservados b) Una suspensión semiplástica cuya función principal es la de absorber la mayor parte de la energía cinética derivada del impacto del proyectil y la de soportar la capsula del casco en forma confortable sobre la cabeza del portador. 3.2.10.1.3 Todos los componentes del sistema de protección deben ser examinados visualmente todos los días para detectar abolladuras, grietas o cualquier otro daño debido a impacto, uso rudo, o a desgaste que puede reducir el grado de protección original. 3.2.10.1.4 De acuerdo a la siguiente clasificación, se debe hacer la selección adecuada de los cascos de protección requeridos para cada tipo de trabajo: 3.2.10.1.5 En general, los cascos clase A, satisfacen el promedio de las necesidades industriales; los cascos clase B se utilizan para los trabajos eléctricos; y los cascos clase D son diseñados para trabajos de contra incendio. Los cascos clase C (aluminio por ejemplo) no son recomendados debido a su alta conductividad eléctrica y baja resistencia al impacto y penetración por misiles. 3.2.10.1.6 El diseño, el material, y la ayuda de la suspensión, es de gran importancia puesto que es donde la mayor cantidad del impacto se absorbe. Todos los cascos deben tener una suspensión tipo corona, la cual debe estar a una distancia mínima de 1-1/4 pulgadas y máxima de 1-5/8 pulgadas de separación por debajo de la capsula o cubierta dura del casco, está a su vez debe ser ajustable para proporcionar comodidad. Se prefieren las correas de nylon tejidas ya que estas son fuertes y durables y por su elasticidad y una armadura controlables, mantienen sus características constantes. 3.2.10.1.7 Se debe utilizar el barbiquejo para mantener el casco sujeto cuando se ejecutan trabajos en los cuales se tiene el riesgo de que el casco caiga y pueda golpear al personal que se encuentra en niveles más bajos y/o cuando se tienen vientos que pueden desprender el casco de su posición. 3.2.10.1.8 Para obtener la protección apropiada, los cascos se deben usar en ángulo recto en la cabeza, no en posición inclinada a un lado ni hacia atrás. La suspensión del casco se debe ajustar apenas firmemente para mantenerlo en su posición y para una utilización cómoda. 3.2.10.1.9 Un método común de limpieza y esterilización se logra sumergiendo el casco en agua caliente (aproximadamente 60°C), conteniendo detergente, por lo menos un minuto, enjuagando después en agua limpia. Después de enjuagar, el casco se debe examinar cuidadosamente para cualquier muestra de daño. 3.2.10.1.10 Todos los componentes del casco deber ser examinados visualmente en forma diaria, para detectar abolladuras, grietas, orificios, o cualquier otro daño debido a impactos. 3.2.10.1.11 Los cascos no se deben colocar en la ventana posterior de un automóvil puesto que la luz del sol y el calor extremo pueden afectar el grado de protección. 3.2.10.1.12 También, en el caso de paradas repentinas, el casco puede convertirse en un proyectil.
  • 74.
    74PEMEX Exploración yProducción © 2009 Todos los derechos reservados 3.2.10.1.13 El área adecuada para almacenar el casco de protección, debe ser libre de contaminación por sustancias químicas, polvos, daño físico, temperaturas extremas, calor radiante y toda aquella acción que lo pueda deteriorar. 3.2.10.1.14 No se deben colocar objetos extraños entre la suspensión del casco y la capsula del mismo, tales como paquetes de cigarrillos, libretas, u otros artículos 3.2.11 Criterios para seleccionar la clase correcta de Equipo de Protección Personal 3.2.11.1 El grado necesario de protección que debe proporcionar cada equipo, para cada caso en particular. 3.2.11.2 Para averiguar el grado de protección, en principio y previamente, deberán haberse investigado, analizado la naturaleza y trascendencia del riesgo del que se pretende proteger, así como las recomendaciones que, sobre el particular, señala la literatura especializada. Posteriormente, deben sostenerse entrevistas con los proveedores del equipo seleccionado, interrogando lo procedente y eligiendo aquel producto que más se adapte a nuestras necesidades, más que a nuestro presupuesto. 3.2.11.3 La indispensable comodidad que cada equipo debe proporcionar al trabajador usuario. 3.2.11.4 Deben entenderse por: comodidad en el uso del EPP, la facilidad con que el mismo puede emplearse, con un mínimo de interferencias en el desarrollo habitual de una tarea y sin causar molestias, reales e importantes, en el usuario. 3.2.12 Para asegurarse que el trabajador use correcta y cotidianamente su EPP 3.2.12.1 Capacitación sobre riesgos, protección contra los mismos y uso correcto del EPP. La capacitación es indispensable para cualquier actividad. Adquiere una particular relevancia, pues de ella dependen el conocimiento que sobre el trabajo y sus riesgos inherentes, tengan los trabajadores; así como la consecuente actitud que de tal conocimiento se derive. 3.2.13 Dotación, mantenimiento y reemplazo oportuno del EPP 3.2.13.1 La dotación del EPP al trabajador usuario debe ser por escrito (vales), a titulo permanente o por jornada de trabajo. En ambos casos, debe vigilarse que el equipo sea estrictamente personal, por cuestiones de responsabilidad (cada usuario debe responder por la tenencia y estado de su equipo), así como de higiene. 3.2.14 Vigilancia y promoción del correcto uso del EPP 3.2.14.1 El éxito o fracaso de la Vigilancia y promoción del correcto uso del EPP depende, en gran medida de la participación, indiferencia o complacencia del supervisor y de los trabajadores; Estos mantienen diariamente contacto, lo que hace una condición valiosa para labores de vigilancia y promoción mediante el cumplimiento de los programas de auditoría efectivas, cursos y / o platicas (estas últimas informales o frecuentes). 4. DISPOSICIONES FINALES 4.1 Interpretación Corresponderá a la Dirección Corporativa de Operaciones por conducto de la Subdirección de Disciplina Operativa Seguridad Salud y Protección Ambiental, la interpretación para efectos técnicos y administrativos de la presente Guía Técnica recabando la previa opinión de las partes involucradas en el ejercicio de las disposiciones descritas en este documento.
  • 75.
    75PEMEX Exploración yProducción © 2009 Todos los derechos reservados 4.2 Supervisión y control La Subdirección de Disciplina Operativa, Seguridad, Salud y Protección Ambiental, las Auditorias de Seguridad Industrial y Protección Ambiental y la Línea de Mando dentro de los Centros de Trabajo e Instalaciones de Petróleos Mexicanos en el ámbito de sus respectivas competencias son las encargadas de llevar el control y seguimiento de la aplicación de la presente Guía Técnica para lo cual efectuarán las revisiones que consideren pertinentes. 5. DISPOSICIONES TRANSITORIAS 5.1 Entrada en vigor La presente Guía entrará en vigor a partir de la fecha de su autorización por parte del Director Corporativo de Operaciones. A partir de la fecha de emisión de esta Guía Técnica, se deja sin efecto todas las disposiciones de carácter interno que se relacionen con esta materia y se opongan a la misma. Cualquier área perteneciente a Petróleos Mexicanos usuaria de este documento, puede proponer modificaciones para actualizarlo, mismas que deben ser enviadas oficialmente a la Gerencia de Disciplina Operativa Seguridad Salud y Protección Ambiental, para su análisis e incorporación en caso de que procedan. Este documento será revisado cada cinco años o antes si las propuestas de modificación lo ameritan. 6. ANEXOS Anexo 1.- Definición de los Procesos de Alto Riesgo y Bajo Riesgo 3.1 Procesos de Alto Riesgo Es cualquier actividad de fabricación, manejo, almacenamiento, o uso de sustancias peligrosas que cuando se liberan o encienden, pueden resultar en muerte o efectos irreversibles a la salud humana, daño a la propiedad o al ambiente en forma significativa, o impactos fuera del sitio debidos a toxicidad aguda, inflamabilidad, explosividad, corrosión, inestabilidad térmica, calor latente, o compresión. Las regulaciones locales podrían agregar consideraciones adicionales para procesos en esta categoría. Como ejemplos de sustancias de riesgos mayores se incluyen las siguientes cuando su uso involucre un potencial razonable de que causen cualquiera de los efectos mencionados anteriormente: Gases combustibles presurizados Inflamables Combustibles manejados en condiciones por arriba de su punto de inflamación. Explosivos Polvos combustibles Materiales de toxicidad aguda alta y aguda moderada Ácidos y bases fuertes Presencia de Vapor > 300 psig (20 atm) 3.2 Procesos de Bajo Riesgo (PBR) Un PBR es cualquier actividad que exclusivamente produce, manipula, almacena o usa sustancias con bajo potencial de muerte o efectos irreversibles a la salud humana, daño a la propiedad o al medio ambiente en forma significativa, o impactos fuera del sitio debido a toxicidad, asfixia, o peligros mecánicos incluyendo energía almacenada. Ejemplos de sustancias de riesgo menor: Combustibles almacenados en condiciones por debajo de su punto de inflamación. Gases criogénicos inertes Vapor < 70 psig (5 atm) Gases combustibles < 1 psig (0.07 atm) Materiales de toxicidad aguda baja Toxinas crónicas Ejemplos de PBR: Fundición / extrusión Operaciones de embalado / paletizado Operaciones de transferencia asistidas con gas comprimido
  • 76.
    76PEMEX Exploración yProducción © 2009 Todos los derechos reservados Los procesos pueden clasificarse como PBR cuando se manejan pequeñas cantidades de sustancias peligrosas. La definición de “pequeñas” está basada en el Análisis de Consecuencia. Solo si su emisión y subsiguiente exposición encaja con la definición de PBR se consideraría a la sustancia peligrosa como una cantidad “pequeña”. Ejemplos podrían incluir los siguientes: Uso en exteriores de cilindros de 5-lb de Cloro Cilindros de propano de no más de 40 lb Almacenaje en interiores de gases de soldadura necesarios para un día de trabajo típico Áreas grises Para aquellas operaciones que no cumplan específicamente con las definiciones de PAR y PBR, se realizará un Análisis de Consecuencia. Se considerará también el tamaño de las líneas y recipientes (incluyendo recipientes conectados y próximos cercanos), contenido total del sistema, naturaleza del material, y ubicación y complejidad del sistema, pero ignorando los procedimientos de inspección, pruebas y mantenimiento, interlocks de seguridad, y otras medidas de control de riesgos activas. Se deben considerar las medidas de control pasivas tales como diques, muros resistentes a detonaciones, áreas de amortiguamiento, y discos de ruptura que no requieren intervención humana o fuente de energía eléctrica. Los resultados del Análisis de Consecuencia serán usados por el Liderazgo para clasificar finalmente al proceso. Todo este proceso, incluyendo las conclusiones, será documentado y mantenido en archivo hasta que sea reemplazado.
  • 77.
    77PEMEX Exploración yProducción © 2009 Todos los derechos reservados La aplicación del procedimiento de la selección, uso y manejo del equipo de protección personal permitirá realizar la mejor selección del equipo, y con esto prevenir y/o mitigar las lesiones por enfermedades y accidentes que pudieran alterar la salud de los trabajadores en el desempeño de cualquier actividad laboral y en cualquier Centro de Trabajo de PEP.
  • 78.
    78PEMEX Exploración yProducción © 2009 Todos los derechos reservados Índice de Unidad 6.1 Objetivo de Aprendizaje 6.2 Desarrollo del Procedimiento 6.3 Conclusión Los participantes revisarán y comprenderán el procedimiento de prevención de caídas en los Centros de Trabajo. Introducción El procedimiento de prevención de caídas proporciona de forma sencilla y accesible, los criterios generales de seguridad que deben ser considerados como mínimo cuando se tenga el riesgo de caídas en los Centro de Trabajo a fin de evitar incidentes y lesiones al personal e instalaciones durante la ejecución de las actividades. El responsable o supervisor del trabajo en alturas, debe asegurarse que todo el personal que intervenga en el trabajo se encuentre capacitado y apto física y mentalmente para desarrollar la actividad. La caída en trabajos en altura se puede prevenir por medio de un sistema de protección contra caídas. La particularidad de este sistema es que permitir al trabajador moverse con facilidad en altura, ponerse en una posición donde una caída podrá ocurrir y en donde le quedas las manos libres.
  • 79.
    79PEMEX Exploración yProducción © 2009 Todos los derechos reservados El sistemas tienen tres componentes: un arnés de cuerpo entero, tipo paracaídas (para protección de caída) o cinturones de seguridad (para posicionamiento), Línea aérea de seguridad, que conecta entre el arnés y un punto de anclaje o conector de anclaje. El medio de conexión puede consistir en una Línea aérea de seguridad o amortiguador decaída (Línea de vida, Línea de vida auto- retráctil o una combinación aprobadas de estos). El trabajo en altura es considerado en actividades que se ejecute amas de 1.80 m de altura, midiéndose esta desde la superficie del piso. Cuando el piso lo constituya una plataforma, dicha distancia se contará a partir de la misma, siempre y cuando tenga barandales adecuados u otro medio tal que el trabajador no tenga riesgo de caer fuera. El procedimiento describe los aspectos de seguridad, salud y protección ambiental a consideraren los trabajos que implique trabajos en altura, antes, durante y después de las labores específicas.
  • 80.
    80PEMEX Exploración yProducción © 2009 Todos los derechos reservados El desarrollo del procedimiento comprende el contenido del procedimiento. Titulo: “PROCEDIMIENTO DE PREVENCIÓN DE CAÍDAS”. Clave: 800-16000-DCO-GT-066-08 Emisión: 8/04/2008 Revisión 0.1.
  • 81.
    81PEMEX Exploración yProducción © 2009 Todos los derechos reservados 0. INTRODUCCIÓN Las caídas de los trabajadores en la industria petrolera, es una de las causas de accidentes que originan lesiones graves o fatales del personal. Existen en el mercado diferentes equipos de protección personal y sistemas de prevención de caídas, sin embargo es importante recalcar que este debe ser el último recurso que se debe utilizar cuando se han realizado todos los esfuerzos para eliminar los riesgos de caídas del personal. Por ello es de suma importancia recalcar que los Centros de Trabajo deben llevar a cabo planes y programas para la identificación de riesgos de caídas del personal y emprender acciones a fin de eliminarlos hasta donde sea posible por medio de la aplicación de la reingeniería. Esto es trabajar más sobre la prevención. Es por ello que tiene la imperante necesidad de desarrollar documentos normativos que nos permitan planear de una manera más eficiente las actividades consideradas como peligrosas, así como establecer cada vez mejores programas y acciones para la prevención de incidentes. Por otro lado es fundamental llevar a cabo programas de capacitación de los trabajadores en el uso seguro y correcto y las limitaciones del equipo personal de protección contra caídas, incluyendo los cinturones de seguridad, los arneses, eslingas, y cuerdas salvavidas. Para tal efecto esta guía técnica establece los criterios que en todas las instalaciones de Petróleos Mexicanos y Organismos Subsidiarios deben aplicarse de manera consistente. 1. NORMATIVIDAD APLICABLE Norma Oficial Mexicana NOM-002-STPS- 2000: Condiciones de Seguridad, prevención, protección y combate de incendios en los Centros de Trabajo. Norma Oficial Mexicana NOM-009-STPS- 1999 “Equipo suspendido de acceso- Instalación, operación y mantenimiento- Condiciones de seguridad”. Norma Oficial Mexicana NOM-028-STPS - 2004, Organización del trabajo-Seguridad en los procesos de sustancias químicas. Norma Oficial Mexicana NOM-025-STPS - 2004.- Condiciones de Iluminación en los Centros de Trabajo. Reglamento de Seguridad e Higiene de Petróleos Mexicanos y Organismos Subsidiarios, 2007. NRF-024-PEMEX-2001-Requisitos mínimos para cinturones, bandolas, arneses, líneas de sujeción y líneas de vida. 2. DISPOSICIONES GENERALES 2.1 Objeto Establecer las disposiciones necesarias para definir los planes, programas de trabajo y procedimientos que en los Centros de Trabajo, deben desarrollarse y ponerse en práctica para la prevención de caídas del personal en las instalaciones de Petróleos Mexicanos y Organismos Subsidiarios. 2.2 Ámbito de Aplicación La presente guía es de observancia obligatoria para todo el personal de Petróleos Mexicanos y Organismos Subsidiarios y contratistas y aplicable en todas las instalaciones de los Centros de Trabajo de Petróleos Mexicanos y Organismos Subsidiarios, durante las actividades relacionadas con la operación, mantenimiento e inspección, así como durante el desarrollo de actividades rutinarias y no rutinarias que se efectúen en; talleres, oficinas, laboratorios entre otros, y en donde esté expuesto el trabajador a riesgo de sufrir una caída ya sea al mismo nivel o bien a diferente nivel.
  • 82.
    82PEMEX Exploración yProducción © 2009 Todos los derechos reservados 2.3 Medidas Generales de SSPA 2.3.1 Los CT deben desarrollar los análisis de riesgos de las instalaciones mismos que además de identificar riesgos en el proceso nos permitan identificar los riesgos por caídas del personal tanto al mismo nivel como a diferente nivel, durante la ejecución de las actividades relacionadas con la operación, el mantenimiento la inspección de las instalaciones, así como durante el desarrollo de actividades rutinarias y no rutinarias que se efectúen en; talleres, oficinas, laboratorios entre otros. Como resultado de estos análisis de riesgos deben establecerse medidas darles seguimiento hasta su atención para eliminar dichos riesgos y en donde no sea posible, deben desarrollarme mecanismos para la prevención de caídas del personal. 2.3.2 Se deben de establecer planes y programas para la implementación de campañas de orden y limpieza en las instalaciones a fin de evitar; derrames de hidrocarburos en el piso, fugas de agua de la red contraincendio que puedan dar origen a formar superficies resbaladizas, dejar objetos en el piso que puedan dar origen a resbalones o tropezones del personal. 2.3.3 Cada vez que sean retiradas temporalmente rejillas Irving de plataformas por motivos de mantenimiento y/o administraciones al cambio, se deben colocar señalamientos y delimitar el área aplicando los criterios establecidos en la guía técnica relativa a la “delimitación de áreas de riesgos (barricadas)”, para la prevención de lesiones del personal por caídas. 2.3.4 Cada vez que se retiren bombas verticales, tapas de registros de drenajes, para efectos de mantenimiento, así mismo cada vez que se realicen excavaciones, se deben colocar señalamientos y delimitar el área, aplicando los criterios establecidos en la guía técnica relativa a la “delimitación de áreas de riesgos (barricadas)”, para la prevención de lesiones del personal por caídas. 2.3.5 Los CT deben desarrollar planes y programas a fin de lograr la concientización del personal sobre su participación en la prevención de caídas y en el uso apropiado del equipo de protección personal. 2.3.6 Todo trabajo en altura debe de considerarse como potencialmente peligroso y contar con un permiso para riesgo específico, solicitud de trabajo o documento equivalente, que obligue a realizar el análisis de seguridad en el trabajo y establecer las medidas preventivas de seguridad requeridas. 2.3.7 Todo trabajo de altura debe considerarse como trabajo potencialmente peligroso y como tal, debe autorizarse su ejecución elaborando el Permiso de Trabajo correspondiente, solicitud de trabajo o documento equivalente que obligue al análisis del riesgo. 2.3.8 En los trabajos de altura siempre debe usarse cinturón de seguridad o arnés con cable de vida, adecuado al trabajo a ejecutar. 2.3.9 En aquellos trabajos que sean llevados a cabo en alturas sobre el piso, fuera de las plataformas y que por su naturaleza requieran de la instalación de andamios, estos deberán contar con barandal de protección resistente para impedir la caída de alguien que se recargue en él. Estos andamios deberán ser calculados para soportar 2 a 5 veces la máxima carga a que sean sometidos. Deben contar con una cenefa protectora, que evite la caída de herramientas o piezas y con dos accesos para casos de emergencia. 2.3.10 Antes de iniciar un trabajo en altura, es responsabilidad del personal que realizará el trabajo, revisar que el equipo y/o dispositivo de seguridad por utilizar, sea el apropiado para el trabajo que se va a realizar y que se encuentre en condiciones adecuadas de seguridad, mediante una inspección visual. El equipo y/o dispositivo no debe usarse si tiene algún defecto.
  • 83.
    83PEMEX Exploración yProducción © 2009 Todos los derechos reservados 2.3.11 Los responsables del suministro de los equipos de seguridad para trabajo de altura y trabajadores, deben verificar que éstos se encuentren en buenas condiciones de uso, a fin de que ofrezcan la debida protección al ejecutar un trabajo. 2.3.12 Todo trabajador que labore sobre Equipos y/o Dispositivos de Seguridad para altura (andamios y/o plataformas), debe usar su Equipo de Protección Personal básico y su Equipo de Seguridad para Trabajos en Altura (arneses, cinturones, líneas de vida, dispositivos de desaceleración), de acuerdo a los riesgos detectados. 2.3.13 La selección y aplicación de los procedimientos críticos para trabajos en altura, debe hacerse de acuerdo a las condiciones particulares de cada caso, tomando como base un análisis del riesgo que efectuará el personal técnico del área donde se realizará el trabajo. 2.3.14 Queda prohibido el uso de objetos inestables como tambores, cajas, ladrillos o bloques de concreto como soportes de andamios y/o como dispositivos para trabajos en altura. 2.3.15 No deben realizarse trabajos en altura durante tormentas o vientos fuertes. 2.3.16 Las áreas donde se realicen trabajos en altura, deben estar perfectamente delimitados con cintas, barricadas y señalizados de acuerdo a la normatividad vigente para prevenir la intrusión de personal externo a la actividad, que ponga en riesgo su integridad física. 2.3.17 Es obligación del personal que tiene bajo su resguardo Equipo de Seguridad para trabajos en altura (arneses, cinturones, líneas de vida, dispositivos de desaceleración), mantenerlo y probarlo para garantizar las condiciones de operación segura de acuerdo con los procedimientos o instrucciones de mantenimiento y pruebas del fabricante. 2.3.18 No se debe utilizar el Equipo de Seguridad para Trabajos en Altura, que haya sido reparado, alterado o después de haber estado involucrado en una caída, retirándolo de servicio y reponiéndolo en el inventario del Centro de Trabajo. 2.3.19 Los ayudantes de perforación "chango" rotaria o cualquier otro personal que tenga que realizar trabajos en altura, tienen la obligación de usar en todo momento los dispositivos de seguridad para trabajos en altura y revisar que se encuentren en condiciones de uso. 2.3.20 Los perforadores y ayudantes de perforador rotaria deben vigilar que cuando se trabaje en altura, el "chango" o cualquier otro personal que tenga que hacerlo, usen invariablemente arnés tipo paracaídas y equipo para trabajos en altura con cable alterno (de vida) cuando tengan que desplazarse en lo alto de la torre. 2.3.21 Debe utilizarse arnés con suspensión en trabajos de altura cuando sea necesario sostener o soportar al operario colgando, mientras efectúa dicha labor (guindolas). También se utilizarán para rescate, especialmente de personas inconscientes. No son para caída libre. 2.3.22 Deben utilizarse cinturones de seguridad y bandolas para trabajos en líneas eléctricas de transmisión (Iinieros y montadores), y otros trabajos eléctricos, para prevenir caídas libres. 2.3.23 Cuando se utilicen guindolas suspendidas deben probarse, bajándolas hasta aproximadamente 50 cm., sobre el piso y cargándolas con 4 veces el peso que va a soportar. 2.3.24 Si por la naturaleza de la actividad se necesita realizar trabajos a diferentes niveles simultáneamente, es necesario instalar un techo de protección para evitar el riesgo de que los trabajadores que laboren en las partes bajas puedan ser alcanzados por objetos que caigan.
  • 84.
    84PEMEX Exploración yProducción © 2009 Todos los derechos reservados 2.3.25 Todo personal que ejecute labores de altura fuera de pasillos o plataformas, está obligado a usar el cinturón con arnés y cable de vida de seguridad. 2.3.26 Todo personal que ejecute labores de altura, está obligado a usar el equipo de protección personal específico para prevención de caídas. El equipo deberá estar certificado de acuerdo a la normatividad vigente conforme a la naturaleza de sus labores y al lugar en que éstas se desarrollen. 2.3.27 Todos los trabajadores tienen la obligación de conocer, y hacer cumplir, los procedimientos e instrucciones para trabajos en altura que el patrón establezca en sus Centros de Trabajo. Para ello, el patrón tiene la obligación de capacitarlos y los trabajadores de participar en los programas y cursos que se desarrollen para el efecto. 2.3.28 Los trabajadores, deben utilizar escaleras, andamios, guindolas y otros dispositivos para trabajos en altura, autorizados en el Centro de Trabajo. El encargado del trabajo y el personal que va a realizar la actividad tienen la obligación de cerciorarse personalmente de que se encuentren en buenas condiciones de seguridad y de someterlos a las pruebas, de acuerdo a los procedimientos establecidos para tal fin. 2.3.29 Es obligatorio delimitar el área en la cual se está realizando trabajos en altura, a fin de evitar el tránsito o realizar otras labores debajo de aquellas. Para ello, los trabajadores, deben cumplir con los procedimientos o instructivos que se establezcan para el efecto. 2.3.30 Los CT deben desarrollar programas de capacitación sobre el EPP para la prevención de caídas, a fin de todo aquel personal que esté expuesto a caídas a diferente nivel este debidamente entrenado sobre el uso correcto del equipo y sus limitaciones. 2.3.31 Todas las extensiones eléctricas que se usen de forma temporal y que necesariamente tengan que ir sobre el piso en las oficinas, auditorios, salas de juntas entre otras, deben fijarse con cinta adhesiva al piso. 2.3.32 Es obligación de todos los trabajadores que realizan trabajos en altura, disponer con seguridad de las herramientas, implementos, utensilios, equipos, instrumentos, entre otros, a fin de evitar su caída, conforme a los procedimientos o instructivos que se establezcan para desempeñar tales labores con seguridad. 2.3.33 Los trabajadores que utilicen escaleras de mano en sus labores, deben verificar previo a su uso, las medidas de seguridad establecidas para cada uno de los tipos de escaleras a utilizar conforme a los procedimientos o instructivos que se establezcan en sus Centros de Trabajo; así como verificar las condiciones de uso de la(s) escalera(s). 2.3.34 Los trabajadores deben utilizar el arnés para trabajos en altura, cuando se estime una posible caída libre mayor de 0.5 m y menor de 1.8 m. 2.3.35 Cuando la caída libre pueda ser mayor de 1.8 m, pero sin exceder 4.0 m, los cinturones de seguridad deben usarse con un amortiguador de choque conectado a la línea de sujeción. 2.3.36 No se debe utilizar el Equipo de Seguridad para Trabajos en Altura, que haya sido reparado, alterado o después de haber estado involucrado en una caída, retirándolo de servicio y reponiéndolo en el inventario del Centro de Trabajo. 2.3.37 Queda prohibido el uso de sillas, gavetas, cajas, cajones, tambores o cualquier otro implemento provisional o no, en lugar de escaleras para realizar trabajos en altura. 2.3.38 Las escaleras de mano y dispositivos de trabajo en altura deben ser probados e inspeccionados de acuerdo a los procedimientos establecidos y con la periodicidad especificada en los programas
  • 85.
    85PEMEX Exploración yProducción © 2009 Todos los derechos reservados anuales que para tal fin se tengan en cada taller o área donde existan inventarios de éstos. 2.3.39 Si por la naturaleza de la actividad se necesita realizar trabajos a diferentes niveles simultáneamente, es necesario instalar un techo de protección para los trabajadores que laboren en las áreas bajas para evitar el riesgo de que puedan ser alcanzados por objetos que caigan. 2.4 Definiciones 2.4.1 Arnés de seguridad; arnés de seguridad: equipo de protección personal para la prevención de caídas de altura, compuesto de tirantes y correas que sostienen los muslos y glúteos. 2.4.2 Equipo de protección personal (EPP); Conjunto de elementos y dispositivos de uso personal, diseñados específicamente para proteger al trabajador contra accidentes y enfermedades que pudieran ser causados con motivo de sus actividades de trabajo. En caso de que en el análisis de riesgo se establezca la necesidad de utilizar ropa de trabajo con características específicas, ésta será considerada equipo de protección personal. 2.4.3 Equipo suspendido de acceso; Comprende las máquinas de acceso para el mantenimiento de edificios, y los equipos suspendidos de un edificio o estructura para efectuar tareas específicas en altura, como silletas, plataformas o andamios, jaulas individuales, y otros similares. 2.4.4 línea de vida; Cable que une al arnés de seguridad con un punto fijo situado por encima del equipo suspendido de acceso. 2.4.5 Trabajos en altura; Se considera trabajo en altura, todos los trabajos de operación, servicio y/o mantenimiento que se realicen a una altura de 1.8 metros o más a partir del nivel de piso, midiéndose ésta a partir del nivel de piso terminado. Cuando el piso lo constituya una plataforma, dicha distancia se contará a partir de la misma, siempre y cuando tenga barandales adecuados u otro medio de protección para que el trabajador no tenga riesgos de caer fuera. 2.5 Abreviaturas EPP Equipo de Protección Personal CT Centro de Trabajo PDT Permiso de Trabajo 3. DISPOSICIONES ESPECÍFICAS 3.1 Responsabilidades 3.1.1 De la Dirección Corporativa de Operaciones, a través de la Subdirección de Disciplina Operativa, Seguridad, Salud y Protección Ambiental 3.1.1.1 Elaborar, dar seguimiento y verificar el cumplimiento de esta guía. 3.1.1.2 Verificar que las Subdirecciones o Gerencias de Auditoria en Seguridad Industrial y Protección Ambiental de los Organismos Subsidiarios, cumplan con sus Programas de Auditorias a este elemento. 3.1.2 De los Subdirectores Operativos de los Organismos Subsidiarios 3.1.2.1 Formalizar la integración de un Equipo de liderazgo que incluya el nombramiento de un líder que le de seguimiento en los Centros de Trabajo. Este equipo coordinara la elaboración del procedimiento genérico, el cual debe cumplir con los preceptos de esta guía. 3.1.2.2 Establecer las estrategias y procedimientos para la aplicación de la presente guía en las operaciones que se encuentren bajo su control. 3.1.2.3 Autorizar y verificar el cumplimiento de los planes elaborados para dar cumplimiento a esta guía. 3.1.2.4 Proporcionar los medios para la ejecución de los planes de acción, derivados de los aspectos considerados en esta Guía.
  • 86.
    86PEMEX Exploración yProducción © 2009 Todos los derechos reservados 3.1.3 De los Subdirectores y Gerentes de Auditoria en Seguridad Industrial y Protección Ambiental de los Organismos Subsidiarios 3.1.3.1 Desarrollar programas para Auditar a los Centros de Trabajo, conforme a sus procedimientos de auditorías la aplicación de los aspectos considerados en esta guía. 3.1.3.2 Presentar a la Dirección General del Organismo el análisis de los resultados obtenidos en el proceso de auditorías sobre la aplicación de los planes y programas que los CT’s apliquen sobre la prevención de caídas. 3.1.4 De la Máxima Autoridad del Centro de Trabajo 3.1.4.1 Instruir para que se elabore el procedimiento específico para prevenir caídas del personal en el centro de trabajo. 3.1.4.2 Pedir rendición de cuentas del cumplimiento de lo establecido en esta guía. 3.1.4.3 Hacer análisis críticos de la aplicación y efectividad de esta guía. 3.1.4.4 Comunicar a las empresas contratistas el procedimiento para prevenir riesgos de caídas del personal en el centro de trabajo. 3.1.4.5 Periódicamente, analizar los resultados de cumplimiento en función de los indicadores establecidos apoyando planes de trabajo para la corrección de desviaciones que sean detectadas durante las auditorías internas, que se realicen en el CT, incluyendo el diseño de medidas sistémicas. 3.1.4.6 Instruir para que se Audite en sitio la aplicación de la presente guía, para demostrar compromiso visible, dar ejemplo a la organización y fijar el estándar de expectativas. 3.1.4.7 Asignar los recursos e infraestructura necesaria para que se aplique adecuadamente lo establecido en esta guía. 3.1.4.8 Proporcionar la capacitación y entrenamiento del personal en materia de prevención de caídas y sobre el uso del EPP para protección de caídas. 3.1.5 Del responsable operativo de la instalación 3.1.5.1 Participar activamente en los planes y programas que se implemente sobre la prevención de caídas. 3.1.5.2 Supervisar la aplicación de los aspectos considerados en esta guía así como de los procedimientos e instrucciones de trabajo realitos a la prevención de caídas durante la realización de las actividades rutinarias, así como de las de mantenimiento. 3.1.6 Del Responsable de la Función de SSPA 3.1.6.1 Auditar periódicamente la aplicación del Procedimiento específico del CT relativo a la prevención de caídas, así como de trabajos en altura en el centro de trabajo. 3.1.6.2 Elaborar programas para la capacitación del personal con relación al uso adecuado de los equipos y sistemas para la protección de caídas. 3.1.7 Del responsable de la función de Mantenimiento 3.1.7.1 Proporcionar el apoyo requerido a las áreas que así lo soliciten, para cumplir con los planes y programas que en el CT, se implementen sobre la prevención de caídas y trabajos en altura. 3.1.7.2 Supervisar al personal bajo su mando para que realice sus actividades conforme a lo establecido en la presente guía. 3.1.7.3 Supervisar el armado adecuado de los andamios que sea utilizados en los trabajos en altura.
  • 87.
    87PEMEX Exploración yProducción © 2009 Todos los derechos reservados 3.2 Desarrollo. 3.2.1 Identificación de Riesgos; Se debe efectuar como parte de la planeación de los trabajos, la realización de los análisis de riesgos para identificar aquellos que puedan dar origen a lesiones de los trabajadores por caída y establecer las medidas que sean necesarias implementar para la prevención de accidentes. 3.2.1.1 Riesgos de caída al mismo nivel, sin ser limitativos se deben considerar como mínimo los siguientes: 3.2.1.1.1 Suelos irregulares 3.2.1.1.2 Obstáculos en los pasos o accesos del personal 3.2.1.1.3 Falta de orden y limpieza 3.2.1.1.4 Suelos sucios o resbaladizos 3.2.1.1.5 Tapas faltantes en registros de drenajes 3.2.1.1.6 Presencia de huecos, socavaciones, pozos en el piso. 3.2.1.1.7 Falta de señalamientos y delimitación de áreas donde se realizan excavaciones. 3.2.1.2 Riesgos de caída a diferente nivel: 3.2.1.2.1 Al usar escaleras 3.2.1.2.2 En el interior de espacios confinados con altura superior a 1.8 m 3.2.1.2.3 Zonas de trabajo elevadas 3.2.1.2.4 En techos donde en determinado momento exista el riesgo de no soportar el peso del trabajador. 3.2.1.2.5 Por presencia de Huecos o aberturas plataformas (por ej.: fosos, accesos a sótanos, huecos de escalera, etc.) 3.2.1.2.6 Por falta de plataformas para manipular válvulas 3.2.1.2.7 Por falta de barandales 3.2.2 Los CT’s deben desarrollar procedimientos específicos para la realización de trabajos en altura que contemplen al menos los siguientes aspectos: 3.2.2.1 Planeación de los trabajos en altura 3.2.2.2 Medidas de seguridad durante la ejecución de los trabajos en altura. 3.2.2.3 Capacitación del personal que realiza trabajos en altura 3.2.2.4 Selección del EPP 3.2.2.5 Equipos suspendidos de acceso 3.2.2.6 Responsabilidades 3.2.3 Los CT’s deben desarrollar Procedimiento específico para el armado de andamios que contemple al menos los siguientes aspectos: 3.2.3.1 Tipos de andamios aceptables 3.2.3.2 Elementos de seguridad básicos que deben tener los andamios 3.2.3.3 Aspectos básicos de seguridad que deben considerarse para armar los andamios 3.2.3.4 Secuencia de armado y desarmado de andamio 3.2.3.5 Medidas preventivas durante el armado y desarmado de andamios 3.2.3.6 Responsable de verificar el correcto andamio de los andamios antes de autorizar los trabajos en altura. 3.2.4 Cultura de la prevención de caídas al mismo nivel
  • 88.
    88PEMEX Exploración yProducción © 2009 Todos los derechos reservados 3.2.4.1 Se deben promover campañas en los Centros de Trabajo a fin de fomentar la cultura de los trabajadores orientada a la prevención de caídas al mismo nivel, sin ser limitativos tales como: 3.2.4.1.1 Reporte de derrames de hidrocarburos en el piso. 3.2.4.1.2 Reporte de fugas en la red contra incendio que con el tiempo formen condiciones inseguras 3.2.4.1.3 Recorridos programados a las instalaciones para identificar y eliminar condiciones inseguras a nivel de piso. 3.2.4.1.4 Orden y limpieza en las instalaciones 3.2.4.1.5 Promover campañas sobre el uso de pasamanos 3.2.4.1.6 Realizar frecuentemente auditorias efectivas para verificar si el EPP y sistemas de protección de caídas es usado consistentemente por el personal que realiza trabajos en altura. 3.2.5 Programa de inspección y pruebas, de los equipos y sistemas de protección de caídas 3.2.5.1 Los CT’s deben contar con programas de inspección y pruebas de los EPP y sistemas de protección de caídas que se tengan destinados para tal fin. 3.2.6 Auditorias 3.2.6.1 Se deben realizar auditorías por especialistas en la materia con el fin de medir el desempeño de los aspectos señalados en esta guía, con un enfoque sin ser limitativo a identificar: 3.2.6.1.1 Que se aplica de manera consistente los aspectos señalados en esta guía. 3.2.6.1.2 Que se cumplen los programas de inspección y pruebas de los equipos y sistemas de protección de caídas. 3.2.6.1.3 Que el personal que utiliza los equipos y sistemas para la protección de caídas ha recibido la capacitación. 3.2.6.1.4 Que el personal usa consistentemente el EPP y sistemas para la Protección de caídas durante la realización de los trabajos. 3.2.6.1.5 Que se tienen implementadas políticas apropiadas para la prevención de caídas en las diferentes instalaciones del CT. 3.2.7 Indicadores 3.2.7.1 Se deben establecer indicadores para realizar el análisis de tendencias tales como: 3.2.7.1.1 % de incidentes relacionados con caídas, conforme este porcentaje sea menor esto nos indicará que las acciones que se están implementando en la prevención de caídas del personal, está dando resultados favorables. 4. DISPOSICIONES FINALES 4.1 Interpretación 4.1.1 Corresponderá a la Dirección Corporativa de Operaciones por conducto de la Subdirección de DO SSPA, la interpretación para efectos técnicos y administrativos de la presente Guía Técnica recabando la previa opinión de las partes involucradas en el ejercicio de las disposiciones descritas en este documento. 4.2 Supervisión y control 4.2.1 La Subdirección de Disciplina Operativa, Seguridad, Salud y Protección Ambiental, las Auditorias de Seguridad Industrial y Protección Ambiental y la Línea de Mando dentro de los Centros de Trabajo e Instalaciones de Petróleos Mexicanos en el ámbito de sus respectivas competencias son las encargadas de llevar el control y seguimiento de la aplicación de la presente Guía Técnica para lo cual efectuarán las revisiones que consideren pertinentes.
  • 89.
    89PEMEX Exploración yProducción © 2009 Todos los derechos reservados 5. DISPOSICIONES TRANSITORIAS 5.1 Entrada en vigor 5.1.1 La presente Guía entrará en vigor a partir de la fecha de su autorización por parte del Director Corporativo de Operaciones. A partir de la fecha de emisión de esta Guía Técnica, se deja sin efecto todas las disposiciones de carácter interno que se relacionen con esta materia y se opongan a la misma. 5.1.2 Cualquier área perteneciente a Petróleos Mexicanos usuaria de este documento, puede proponer modificaciones para actualizarlo, mismas que deben ser enviadas oficialmente a la Subdirección de Disciplina Operativa, Seguridad Salud y Protección Ambiental, para su análisis e incorporación en caso de que procedan. Este documento será revisado cada cinco años o antes si las propuestas de modificación lo ameritan. 6. ANEXOS No aplica
  • 90.
    90PEMEX Exploración yProducción © 2009 Todos los derechos reservados La utilización del procedimiento de prevención de caídas en los Centros de Trabajo minimizará los posibles riesgos de caídas en los trabajos en altura y permitirán su realización de forma segura y eficiente evitando daños al personal, instalaciones, equipos y medio ambiente.
  • 91.
    91PEMEX Exploración yProducción © 2009 Todos los derechos reservados Índice de Unidad 7.1 Objetivo de Aprendizaje 7.2 Desarrollo del Procedimiento 7.3 Conclusión Los participantes revisarán y entenderán el procedimiento de seguridad eléctrica en los Centros de Trabajo. Introducción El procedimiento de seguridad eléctrica proporciona de forma sencilla y accesible, los criterios generales de seguridad que deben ser considerados como mínimo para realizar trabajos eléctricos en los Centro de Proceso con el fin de prevenir incidentes y lesiones al personal durante la ejecución de sus actividades. El responsable o supervisor del trabajo de instalación, reparación, modificación, mantenimiento o construcción, que implique trabajos eléctricos, debe asegurarse que todo el personal que intervenga se encuentre capacitado y apto física y mentalmente para desarrollar el trabajo. En las actividades que se realizan en los sistemas eléctricos se generan riesgos que ponen en peligro al personal de los Centros de Trabajo sobre todo cuando se realizan trabajos eléctricos en transformadores, subestaciones, circuitos, líneas de transmisión, interruptores, cables, registros, ductos eléctricos y cuchillas. Por lo que se deben de tomar todas las medidas para prevenir un incidente. El procedimiento describe los aspectos de seguridad, salud y protección ambiental a considerar en los trabajos eléctricos, antes, durante y después de las labores específicas.
  • 92.
    92PEMEX Exploración yProducción © 2009 Todos los derechos reservados El desarrollo del procedimiento comprende el contenido del procedimiento. Titulo: “PROCEDIMIENTO PARA LA SEGURIDAD ELÉCTRICA”. Clave: 800-16000-DCO-GT-071-08. Emisión: 8/04/2008 Revisión 0.1.
  • 93.
    93PEMEX Exploración yProducción © 2009 Todos los derechos reservados 0. INTRODUCCIÓN Las investigaciones de los diversos Incidentes Potenciales y Accidentes Personales que han ocurrido a los largo de la historia de Petróleos Mexicanos, durante la ejecución de actividades relacionadas con la Seguridad Eléctrica, nos han dejado como lecciones aprendidas la imperante necesidad de desarrollar documentos normativos que regulen y nos permitan planear adecuadamente las actividades identificando los riesgos inherentes durante su ejecución , estableciendo medidas de control que nos permitan prevenir en todo momento incidentes y accidentes personales. Es por ello que esta guía establece los criterios que en todos los Organismos Subsidiarios deben tomarse en cuenta para el desarrollo seguro de este tipo de actividades riesgosas. 1. NORMATIVIDAD APLICABLE Norma Oficial Mexicana NOM-028-STPS- 2004.- Organización del Trabajo-Seguridad en los Procesos de sustancias químicas. Reglamento Federal de Seguridad, Higiene y Medio Ambiente de Trabajo, Enero de 1997. Reglamento de Seguridad e Higiene de Petróleos Mexicanos y Organismos Subsidiarios. 2. DISPOSICIONES GENERALES 2.1 Objeto Establecer las disposiciones básicas para desarrollar un programa de Seguridad Eléctrica (SE), que permita trabajar proactivamente, de manera tal que se establezca el compromiso de las personas, con la finalidad de reducir las desviaciones y evitar incidentes y accidentes que involucren aspectos eléctricos. 2.2 Ámbito de Aplicación Esta Guía es de aplicación general a todas las áreas y Centros de Trabajo de Petróleos Mexicanos y Organismos Subsidiarios, así como también al personal propio o empresas contratistas que requieran realizar cualquier actividad, trabajo o inspección que demanden entrar en contacto con Energía Eléctrica. Los requisitos generales de un programa de Seguridad Eléctrica se aplican a todos los equipos, instalaciones y demás componentes en cuyo funcionamiento este presente la energía eléctrica. 2.3 Definiciones. CT Centro de Trabajo ELSSPA Equipo de Liderazgo SSPA EPP Equipo de Protección Personal SSPA Seguridad, Salud Ocupacional y Protección Ambiental SE Seguridad Eléctrica 3. DISPOSICIONES ESPECÍFICAS 3.1 Responsabilidades. 3.1.1 Director Corporativo de Operaciones, Director Corporativo de Administración y los Directores de Organismos Subsidiarios 3.1.1.1 Establecer las directrices para poner en práctica esta Guía. 3.1.2 De las Subdirecciones y Gerencias de Auditoria en Seguridad Industrial y Protección Ambiental de los Organismos (SASIPA) 3.1.2.1 Realizar auditorías corporativas a fin de evaluar la aplicación de esta Guía y establecer medidas de control y seguimiento derivados de los resultados encontrados. 3.1.3 Máxima Autoridad de Centro de Trabajo 3.1.3.1 Autorizar la capacitación requerida para el personal de mantenimiento que realiza trabajos relacionados con la Energía Eléctrica 3.1.3.2 Establecer su liderazgo para la aplicación de los criterios establecidos en esta Guía Técnica.
  • 94.
    94PEMEX Exploración yProducción © 2009 Todos los derechos reservados 3.1.3.3 Gestionar y Proporcionar los recursos necesarios para la ejecución de las actividades indicadas en el alcance de esta Guía. 3.1.3.4 Instruir para que se desarrollen los procedimientos operativos y de mantenimiento relacionados los trabajos eléctricos, así como para las libranzas eléctricas, tomando como base los criterios establecidos en esta Guía Técnica. 3.1.3.5 Instruir para que se lleven cabo reuniones de planeación y programación de trabajos en todas sus instalaciones. 3.1.3.6 Considerar dentro de su programa de auditorías internas la evaluación de la aplicación de esta Guía. 3.1.4 Responsable operativo de la instalación 3.1.4.1 Coordinar las acciones para que este procedimiento se administre bajo el proceso de Disciplina Operativa; verificando que se incluya en las matrices de procedimientos, los conocimientos de los mismos,, se realicen las evaluaciones y ciclos de trabajo al personal técnico, operadores y operarios a su cargo. 3.1.4.2 Asegurarse de que cuando se requiera realizar trabajos en equipos y/o instalaciones eléctricas, se ha efectuado la “Planeación y Análisis de Seguridad del Trabajo”. 3.1.4.3 Incluir en los programas de capacitación y entrenamiento al personal de operación de la instalación sobre esta guía. 3.1.5 Responsables de la función de SSPA 3.1.5.1 Auditar la aplicación esta Guía Técnica durante la ejecución de trabajos. 3.1.5.2 Participar en el desarrollo de los Análisis de la seguridad en el Trabajo (AST) y dar su aprobación. 3.1.6 Coordinador de Operación, Ingeniero de Operación 3.1.6.1 Retirar al personal ajeno a los trabajos por realizar colocando previamente las barricadas. 3.1.6.2 Efectuar la entrega física al Ing. Responsable del Trabajo verificando el cumplimiento de los términos y condiciones de seguridad establecidas en el Permiso de de trabajo. 3.1.6.3 Autorizar la ejecución de los trabajos una vez que se han cumplido todas las condiciones de seguridad requeridas. 3.1.7 Responsable de la ejecución del trabajo 3.1.7.1 Asegurarse de que se: 3.1.7.1.1 Han realizado las pruebas requeridas y establecidas en el Permiso de trabajo, y que éste ha sido aprobado / autorizado por operación y se han cumplido todas las condiciones de seguridad para realizar el trabajo. 3.1.7.1.2 Dispone de todo el EPP y de respuesta a emergencia establecido en el permiso de trabajo. 3.1.7.1.3 Dispone de las herramientas, equipos y procedimientos requeridos para realizar el trabajo. 3.1.7.2 Aprobar / Autorizar en el Permiso de trabajo y coordinar la ejecución de los trabajos; auditar periódicamente el trabajo hasta su conclusión, verificando que se mantienen las condiciones seguras para su ejecución. 3.1.7.3 Asegurar que el personal que realiza el trabajo es calificado y además que es el estrictamente necesario, evitando la presencia de personal innecesario en la zona barricada. 3.1.8 Supervisor de plantas de proceso / Operadores 3.1.8.1 Verificar antes de dar inicio a los trabajos de altura y periódicamente mientras el personal de mantenimiento permanece en el
  • 95.
    95PEMEX Exploración yProducción © 2009 Todos los derechos reservados sitio, que las medidas de seguridad se cumplen y alerta si las condiciones operativas cambian. 3.1.8.2 Suspender el trabajo cuando las condiciones en la instalación difieran de las especificadas en el plan de trabajo. 3.1.8.3 Mantener supervisión durante la ejecución de los trabajos para prevenir que personal no autorizado traspase los señalamientos del área barricada. 3.1.9 Personal ejecutor del trabajo, incluyendo al Mando Medio 3.1.9.1 Cuando sea programado para realizar trabajos con energía eléctrica debe asegurase de: 3.1.9.2 Cumplir estrictamente con las instrucciones verbales y escritas recibidas respecto a las medidas de control, seguridad, del Permiso de trabajo y las propias de ejecución del trabajo. 3.1.9.3 Utilizar el equipo de protección personal especial recomendado para protegerse contra sustancias químicas, temperatura y protección respiratoria cuando se establezca. 3.2 Desarrollo 3.2.1 Riesgos y Protecciones Requeridas para la Ejecución de la Tarea 3.2.1.1 En caso de aplicar, los procedimientos que se apliquen en el desarrollo de los trabajos deberán tener un listado y evaluación de los riesgos, para la realización de la tarea y haber obtenido las medidas y protecciones requeridas, así como de la lista de verificación para asegurar que se cumplan dichas medidas. 3.2.1.2 A continuación se detallan los aspectos de gestión que deben cuidarse para un óptimo desarrollo e implantación del programa de SE. De todos modos, la secuencia de los pasos debe adecuarse a la realidad de cada CT. 3.2.2 Tecnología eléctrica 3.2.2.1 Las tecnologías que eliminan la exposición a los riesgos eléctricos son la primera línea de defensa para evitar incidentes eléctricos. Las tecnologías que reducen la frecuencia y/o la severidad de exposiciones potenciales, usadas conjuntamente con prácticas seguras del trabajo, se deben considerar como una segunda línea de defensa. El uso de EPP se debe considerar como la última línea de defensa. Las siguientes pautas deben ser consideradas en el diseño del proyecto y la selección de equipos nuevos: 3.2.2.1.1 Reducción al mínimo de la exposición al personal a los riesgos eléctricos a través de un adecuado diseño, especificación, instalación, mantenimiento y operación del equipo eléctrico. 3.2.2.1.2 Colocación de protecciones físicas para partes del equipo que trabajan a un voltaje mayor a 50 Volts de manera de prevenir el contacto inadvertido. 3.2.3 Procedimientos Operativos y Prácticas Seguras 3.2.3.1 Deben desarrollarse los procedimientos para trabajos eléctricos que sean fácilmente accesibles y actualizados. Estos procedimientos son desarrollados usando el proceso de evaluación de riesgo adecuado y contienen las prácticas seguras necesarias para identificar y administrar el riesgo a la exposición eléctrica. Además de las operaciones normales, estos procedimientos deben cubrir las operaciones de emergencia asociadas al suministro de energía eléctrica. 3.2.3.2 Para la entrega de los equipos, circuitos y componentes eléctricos considerados como de alto voltaje deben desarrollarse procedimientos específicos para realizar las libranzas eléctricas. 3.2.3.3 Los procedimientos serán revisados en intervalos tales que no excedan tres años y serán consistentes con las regulaciones y requisitos legales.
  • 96.
    96PEMEX Exploración yProducción © 2009 Todos los derechos reservados 3.2.3.4 La revisión solo será realizada por personal entrenado y calificado, mismo que está involucrado en la ejecución de la tarea específica a la cual el procedimiento pertenece. 3.2.4 Trabajo en o cerca de equipos eléctricos energizados 3.2.4.1 La meta es que ningún trabajo se debe realizar dentro de los límites establecidos de acercamiento según lo definido en la tabla 2 del Anexo 1. 3.2.4.2 Los controles que ayudan a alcanzar esta meta incluyen la evaluación de los equipos y del riesgo, limitación de las actividades del trabajo basadas en los niveles del riesgo, y la necesidad de un nivel formal más alto en la autorización de los permisos de trabajo. 3.2.4.3 La Línea de Mando debe demostrar el compromiso y limitar la exposición al mínimo del trabajo en circuitos energizados o en lugares cercanos a ellos, o en circuitos cercanos donde los conductores eléctricos estén sin aislar y con tensiones mayores a 50 Volts, incluyendo el contacto accidental de herramientas o cualquier parte del cuerpo, sin importar si se usa el EPP requerido. El trabajo dentro del límite prohibido del acercamiento será realizado solamente cuando los siguientes requisitos obligatorios se cumplen: 3.2.4.3.1 Solamente se permite realizar el trabajo al personal autorizado entrenado en la tarea específica y además, los riesgos asociados son adecuadamente controlados para realizar trabajos sobre conductores energizados. 3.2.4.3.2 La Línea de Mando participa en la decisión de autorizar el trabajo sobre conductores energizados. Cada CT establecerá el nivel de aprobación de la gerencia para esta autorización. 3.2.4.4 Un plan específico del trabajo se escribe para la tarea. 3.2.4.5 Aunque la prueba de medición de tensión y de diagnóstico se realiza dentro del límite prohibido del acercamiento, se reconoce que estas tareas son hechas regularmente por lo tanto se deben manejar por prácticas, procedimientos y la correspondiente autorización por escrito en el lugar de trabajo. 3.2.4.6 La prueba de tensión será realizada solamente cuando los siguientes requisitos obligatorios se cumplen: 3.2.4.6.1 Los instrumentos de prueba se seleccionan y se utilizan apropiadamente según lo establecido en las normas. 3.2.4.6.2 La persona que realiza la prueba está debidamente autorizada para ejecutarla y forma parte de su responsabilidad habitual de trabajo. 3.2.4.6.3 Se utiliza el EPP apropiado mientras se realiza la tarea. 3.2.4.7 Además del cumplimiento de estos requisitos obligatorios para la prueba de tensión, diagnóstico y la localización de fallas en circuitos energizados, serán realizadas solamente cuando se ha determinado que la tarea no se puede realizar con el circuito desenergizado. 3.2.5 Aislamiento de la energía 3.2.5.1 Además de lo establecido en los procedimientos de bloqueo de energías, deben considerarse los siguientes aspectos: 3.2.5.1.1 La aplicación temporal de puesta a tierra, si así lo requiere el correspondiente análisis de riesgo. 3.2.5.1.2 Realizar la “prueba antes de tocar”, incluyendo la verificación del instrumento de prueba antes y después de la prueba.
  • 97.
    97PEMEX Exploración yProducción © 2009 Todos los derechos reservados 3.2.5.1.3 Uso de prácticas que ayuden a garantizar una mejor identificación, comunicación, y entendimiento de los límites del trabajo seguro. Las personas deben conocer el límite seguro del trabajo para evitar riesgos eléctricos. En equipos eléctricos complejos, el límite seguro del trabajo puede no ser obvio. El corte del dispositivo de distribución, del CCM o de otro equipo puede realizarse para que el trabajo sea seguro; sin embargo, los compartimientos o cubículos adyacentes pueden seguir energizados. Puede haber también fuentes múltiples de energía. Las técnicas para realizar una buena comunicación y entendimiento del límite seguro del trabajo deben incluir entre otras a carteles temporales, bloqueo de puertas y colocación de cubiertas en los compartimientos adyacentes, barricadas, cercado específico del lugar, una descripción adecuada del límite seguro en los planes de trabajo, y énfasis adicional en la “prueba antes de tocar”. 3.2.5.1.4 La identificación y determinación de los responsables para el control de energías peligrosas durante la construcción, pre-puesta en marcha, cese de las operaciones, mantenimiento, y otras situaciones en las cuales la responsabilidad por los controles puede cambiar. 3.2.6 Planeación 3.2.6.1 Una cuidadosa planeación es fundamental para entender, evaluar y manejar la exposición a los riesgos implícitos. El trabajo en equipo es altamente benéfico en identificar los riesgos y prácticas seguras de trabajo para cada tarea. Los procedimientos serán puestos en práctica con el objetivo de ayudar a reconocer los riesgos. Debe determinarse un proceso para especificar cuáles requisitos son obligatorios y deben constar en la documentación de los planes de trabajo. Si el trabajo no puede ser terminado tal como fue previsto o si las condiciones cambian, el mismo debe ser parado y replanteado. 3.2.6.2 La Línea de Mando del CT comunicará de manera eficiente los planes de trabajo a cada involucrado en el mismo, incluyendo a personal de Operaciones y de respuesta de la emergencia cuando corresponda. 3.2.6.3 También debe evaluarse adecuadamente la presencia de una persona en espera que esté pendiente durante la ejecución de la tarea. Las responsabilidades de la persona en espera deben incluir: 3.2.6.3.1 Estar informado de los riesgos involucrados en la tarea y del procedimiento de intervención en el caso de una emergencia. 3.2.6.3.2 Estar calificado para cortar la energía al equipo en el que se está trabajando. 3.2.6.3.3 Estar preparado para activar la alarma. 3.2.6.3.4 Estar entrenado en primeros auxilios (ejemplos: RCP, o tratamiento de quemaduras) donde haya un riesgo reconocido de descarga eléctrica y/o de quemadura. 3.2.6.3.5 Evitar que personas puedan quitar las cubiertas o crucen el límite seguro de trabajo. 3.2.6.3.6 Evitar que el personal no implicado en la tarea cruce el límite seguro de trabajo. 3.2.6.3.7 No hacer ningún otro trabajo que interfiera con su capacidad de realizar cualquiera de los deberes anteriores. 3.2.7 Prueba de medición de la ausencia de voltaje 3.2.7.1 Deben desarrollarse los procedimientos y prácticas de prueba de ausencia de voltaje antes de tocar los conductores o partes eléctricas (esto es, “prueba antes de tocar”).
  • 98.
    98PEMEX Exploración yProducción © 2009 Todos los derechos reservados 3.2.7.2 Deben incluir la verificación de los instrumentos de prueba en una fuente energizada conocida antes y después de la prueba de ausencia de voltaje. El personal debe probar en cada circuito y en cada conductor, siempre la ausencia de voltaje antes de tocarlo y utilizar el EPP requerido mientras realiza esta tarea. A pesar de que en algunos casos esto puede ser redundante o repetitivo, la práctica de “prueba antes de tocar” es un punto crítico que reduce al mínimo el riesgo de tener contacto con un conductor energizado debido a situaciones inesperadas e imprevistas, tales como los siguientes: 3.2.7.2.1 Inesperado suministro de energía proveniente de una falla en el bloqueo o aislamiento del equipo. 3.2.7.2.2 Errores de etiquetado del equipo o del circuito. 3.2.7.2.3 Errores del cableado. 3.2.7.2.4 Errores en planos u otros documentos. 3.2.7.2.5 Abertura no intencional de una zona de funcionamiento segura durante la actividad. 3.2.7.2.6 Errores en la identificación del equipo debido a la orientación, simetría, o forma física. 3.2.7.2.7 Re energizado no autorizado u otra falla del procedimiento de bloqueo. 3.2.7.3 Todas las personas que realizan la “prueba antes de tocar” deben ser entrenadas adecuadamente en todos los procedimientos correspondientes. El entrenamiento y la calificación serán específicos para cada instrumento utilizado en la prueba de tensión. 3.2.7.4 Estos procedimientos y prácticas deben incluir, entre otros, los siguientes aspectos: 3.2.7.5 Procedimientos de control, selección y uso de los instrumentos de prueba que deben incluir: 3.2.7.5.1 Métodos de control para el retiro de instrumentos obsoletos. 3.2.7.5.2 Estandarización de las marcas y modelos de los instrumentos de prueba para simplificar los requisitos de entrenamiento y calificación. 3.2.7.5.3 Cumplimiento de las normas requeridas para los instrumentos de prueba de acuerdo con la industria local actual y estándares nacionales para integridad, protección de sobre voltaje y seguridad del usuario. 3.2.7.6 Los instrumentos de prueba deben estar a la mano antes de que las cubiertas, protectores o barreras sean removidos, para evitar el dejar los equipos energizados expuestos a personal ajeno a la actividad. 3.2.7.7 Ninguna parte del cuerpo debe cruzar el umbral de las aberturas del recinto antes que el instrumento de prueba. 3.2.7.8 Utilizar solo Instrumentos de una sola función para reducir el riesgo de una lectura errónea debido a errores de escala, u otros errores que pueden ocurrir con los equipos multi funciones. 3.2.8 Equipo de Protección Personal (EPP) 3.2.8.1 Deben desarrollarse los procedimientos y prácticas para una adecuada selección, aprobación, uso, disposición, almacenaje, y mantenimiento de todo el equipo de protección personal eléctrico. 3.2.9 Localización de fallas 3.2.9.1 Deben desarrollarse los procedimientos y las prácticas seguras de trabajo para la localización de fallas en sistemas eléctricos. Estas prácticas deben acentuar las técnicas de localización de fallas en condiciones de des energizado y otras prácticas que reducen la exposición a circuitos y conductores energizados.
  • 99.
    99PEMEX Exploración yProducción © 2009 Todos los derechos reservados 3.2.10 Trabajos de desmantelamiento y remoción 3.2.10.1 La identificación, corte, y el retiro de bandejas eléctricas y cables implican a menudo un alto nivel de riesgo en la determinación de remover el cable correcto. Esto implica la exposición a riesgos eléctricos de las personas que realizan el trabajo y la interrupción a operaciones si se daña un circuito crítico de energía o control. Por lo tanto debe existir una evaluación de riesgo que ayude a minimizar el riesgo de lesión a las personas y para reducir al mínimo la posibilidad de interrupción de las operaciones. Estos procedimientos y prácticas deben incluir, entre otros: 3.2.10.1.1 Prueba de la ausencia de tensión en la fuente y extremos de cada cable. 3.2.10.1.2 Identificar positivamente el cable antes de cortar. Un buen método para retirar un cable de una fuente aislada es utilizar un lazo de cuerda o una atadura de cables asegurada alrededor del cable en el extremo de la fuente y así retirarlo. El cable no será tomado desde la bandeja y removido desde allí. 3.2.10.1.3 Identificar positivamente un cable en ambos lados de una barrera (ejemplo: una pared o un conducto) para cada circunstancia y teniendo una persona calificada que apruebe el procedimiento y/o práctica. Un cable no será removido usando el método de mano-sobre- mano. 3.2.10.1.4 Basar la práctica de localización y corte de un cable, evaluando la posibilidad de daño a otros cables. Las herramientas neumáticas deben estar convenientemente puestas a tierra y el uso del EPP adecuado, minimiza el riesgo al personal. Para reducir al mínimo el riesgo de dañar los cables adyacentes y la exposición eléctrica posible, no será cortado un cable dentro de una bandeja. 3.2.10.1.5 Asegurar y etiquetar las terminales de los cables que siguen en exposición durante y en la terminación de la actividad de retiro del cable. 3.2.11 Documentación y Etiquetado del equipo 3.2.11.1 Los planos, especificaciones y toda otra documentación proporcionan la información de referencia crítica para trabajar de manera segura durante las etapas de: planeación, construcción, operación y mantenimiento de equipos y sistemas eléctricos. A continuación se dan algunos ejemplos: 3.2.11.1.1 Diagramas unificares 3.2.11.1.2 Diagramas esquemáticos 3.2.11.1.3 Planos de servicios eléctricos subterráneos 3.2.11.1.4 Planos de clasificación de áreas 3.2.11.1.5 Diagramas del panel 3.2.11.1.6 Estudios del sistema eléctrico (ejemplos: cortocircuito, coordinación protectora del dispositivo, y estudios de riesgos de arco eléctrico). 3.2.11.2 Los procedimientos y las prácticas deben ayudar a asegurar que: 3.2.11.2.1 La documentación eléctrica necesaria para identificar y aislar los riesgos eléctricos es exacta, actualizada, y fácilmente accesible. 3.2.11.2.2 Las etiquetas y la identificación del equipo son diseñadas, específicas, proporcionadas y mantenidas para comunicar advertencias precauciones, y la información crítica del circuito para una operación y mantenimiento seguro. 3.2.11.2.3 Es altamente beneficioso tener solamente un sistema de codificación de etiquetado. 3.2.12 Excavaciones/perforaciones
  • 100.
    100PEMEX Exploración yProducción © 2009 Todos los derechos reservados 3.2.12.1 Debe asegurarse de que las líneas, conductos, y cables eléctricos en el área de la actividad del trabajo, están identificados antes de realizar las excavaciones, perforaciones del piso, y perforaciones en la pared. Definir los límites de acercamiento a las líneas subterráneas (energizadas o des energizadas) con métodos de excavación mecanizados o por herramientas manuales. (Ver procedimiento para Excavaciones). Todo el trabajo de excavación se debe realizar bajo la autorización de un Permiso de Trabajo especial que debe evaluar la presencia de líneas eléctricas subterráneas u ocultas. Las prácticas deben incluir el uso de planos actualizados que identifiquen los cables subterráneos, y el uso de sistemas electrónicos para localizar los cables antes de que la excavación comience. 3.2.13 Grúas y equipos móviles 3.2.13.1 Para el caso de tener líneas eléctricas aéreas cercanas, deberán desarrollarse los procedimientos y prácticas para ayudar a que las grúas y otros equipos móviles no se acerquen a estas líneas más allá de la distancia de acercamiento definida en la tabla 3 del Anexo 1. 3.2.14 Limpieza con agua o vapor 3.2.14.1 En caso de utilizar procesos de limpieza con agua o vapor, deberán desarrollarse los procedimientos que ayuden a prevenir los riesgos asociados con el ingreso de humedad a los conductores y a equipos eléctricos próximos. Asimismo el equipo eléctrico portátil de limpieza debe contar con la protección eléctrica adecuada. 3.2.15 Operaciones de distribución de energía 3.2.15.1 Las operaciones en los sistemas de energía eléctrica, incluyendo conmutación, mantenimiento, y actividades de construcción, implican grandes y serios riesgos de lesiones importantes, la interrupción del suministro eléctrico por períodos extensos e impacto en la seguridad del proceso. Solamente personal autorizado por la Línea de Mando manejará y ejecutará las actividades de operaciones en los sistemas de energía. 3.2.15.2 Deben desarrollarse los procedimientos y prácticas que ayuden a eliminar los riesgos y reducir al mínimo el riesgo de interrupción de la energía a las operaciones. Debe considerarse lo siguiente: 3.2.15.2.1 Conmutación rutinaria de alimentadores y equipos. 3.2.15.2.2 Control de puesta a tierra de seguridad temporal. 3.2.15.2.3 Control de excavaciones cercanas a líneas eléctricas subterráneas y de movimientos e izaje de materiales y equipos cerca de líneas aéreas. 3.2.15.2.4 Secuencias de conmutación para reducir al mínimo la exposición al riesgo de arco eléctrico. 3.2.15.2.5 Técnicas para identificar y comunicar con eficacia las zonas de trabajo seguras en el dispositivo de distribución. 3.2.15.2.6 Entrenamiento, renovación, y planeación de sucesión para las funciones de trabajo claves. 3.2.15.2.7 Sistema de estudios actualizados (ejemplos: análisis de riesgo de arco eléctrico, coordinación de la protección, etc.). 3.2.16 Administración de Cambios - Tecnología 3.2.16.1 Vigilar con atención el cumplimiento del procedimiento de Administración de Cambios de Tecnología. Fundamentalmente en las modificaciones de campo en sistemas eléctricos. Debe estar debidamente revisado, aprobado, documentado, y comunicado al personal que puede ser afectado por los cambios. Deberá contarse con expertos eléctricos calificados en la aprobación de los cambios y en la aplicación de nueva tecnología eléctrica para determinar el impacto de los mismos en la seguridad eléctrica.
  • 101.
    101PEMEX Exploración yProducción © 2009 Todos los derechos reservados 3.2.17 Gestión de riesgos eléctricos 3.2.17.1 Arco eléctrico 3.2.17.1.1 La formación de arco eléctrico en un equipo eléctrico es un acontecimiento que involucra varios tipos de energía (es decir, calor, explosión, luz, y sonido) que generalmente produce quemaduras y proyección de partículas en un corto tiempo. Por lo tanto, se debe reducir la exposición potencial a los riesgos del arco voltaico. 3.2.17.1.2 Se debe contar con un análisis de riesgo del arco eléctrico que permita determinar el nivel de energía del arco y las consecuencias de una falla por formación de arcos. 3.2.17.1.3 Como mínimo, deben determinarse los siguientes puntos: 3.2.17.1.3.1 Energía generada por el incidente a la distancia de trabajo 3.2.17.1.3.2 Límite de destello del arco 3.2.17.1.3.3 Actividad 3.2.17.1.3.4 Equipo 3.2.17.1.3.5 Posición del cuerpo 3.2.17.1.3.6 Herramientas 3.2.17.1.4 En algunos casos, el análisis de riesgo puede conducir a la conclusión de que el trabajo es demasiado peligroso de realizar bajo condiciones energizadas. En estas situaciones, la Línea de Mando junto con los expertos deben tomar medidas adicionales para reducir el riesgo a un nivel aceptable. 3.2.17.1.5 Las fallas de formación de arcos en equipo eléctricos que contienen aceites (ejemplos: transformadores e interruptores) tienen un componente adicional de riesgo. Dentro del recinto o del tanque pueden dar lugar a un riesgo de quemadura con aceite caliente que es expulsado de la unidad. Esto es debido a la sobre presión creada por la expansión de los gases por la energía del arco. La sobre presión puede dar lugar a una ruptura del tanque o dispositivos de alivio de presión, y el aceite caliente se puede salir en todas las direcciones en el área inmediata de la unidad. El recipiente con aceite caliente puede prenderse fuego si hay algún tipo de contacto con el oxígeno exterior. De tal forma, lesiones o fatalidades pueden ocurrir ya que el aceite caliente pude encender cualquier material con el que entre en contacto. Debe realizarse un adecuado análisis de riesgo de los equipos que tengan estas características para determinar los peligros potenciales adicionales del equipo. 3.2.17.1.6 Debe considerarse lo siguiente, entre otros aspectos: 3.2.17.1.6.1 La frecuencia y duración de la exposición del personal debido a la proximidad con las sendas peatonales y áreas de trabajo. 3.2.17.1.6.2 La trayectoria y dirección de los dispositivos de alivio de presión. 3.2.17.2 Riesgo de descarga eléctrica 3.2.17.2.1 Deben desarrollarse los procedimientos y prácticas que ayuden a un adecuado manejo del riesgo de descarga eléctrica. El diseño, instalación y mantenimiento apropiados de los sistemas de puesta a tierra son aspectos críticos que deben cuidarse. Al mismo tiempo, debe velarse por el cumplimiento de los requisitos de gestión de integridad mecánica. Asimismo debe especificarse adecuadamente los diferentes niveles de protección eléctrica. Fundamentalmente debe velarse por las herramientas eléctricas portátiles que deben contar con los niveles de protección adecuadas. Se incluye asimismo en este aspecto, las extensiones y cableado temporal. 3.2.17.2.2 Los dispositivos de protección tendrán un ajuste máximo de 30 mili amperes. Es posible que las regulaciones locales requieran ajustes más bajos. Por otro lado, debe verificarse esta condición en equipos que
  • 102.
    102PEMEX Exploración yProducción © 2009 Todos los derechos reservados se conectan mediante cableado (máquinas de café, microondas, cafeteras, etc.). 3.2.17.2.3 Debe también considerarse un programa para ampliar las condiciones de protección para descarga eléctrica. Entre las medidas puede contarse con la reducción de equipos energizados mediante enchufes, ampliar el uso de protecciones eléctricas y mejoras en el diseño de nuevas instalaciones. 3.2.17.2.4 Debe evaluarse lo siguiente: 3.2.17.2.4.1 Uso de herramientas con baterías. 3.2.17.2.4.2 Reducción del voltaje del equipo. 3.2.17.2.4.3 Equipos con doble aislamiento. 3.2.17.2.4.4 Uso de protecciones y barreras. 3.2.17.2.4.5 Herramientas aisladas o de bajo voltaje. 3.2.17.2.4.6 EPP para voltaje clasificado (ejemplos: guantes o cascos). 3.2.17.2.4.7 Tapetes aislantes en pisos. 3.2.17.2.4.8 Barreras aislantes, flexibles para las partes expuestas del equipo. 3.2.17.2.5 Donde existan fuentes múltiples de diferente voltaje se deberán tener procedimientos para manejar el riesgo de descarga eléctrica. 3.2.17.2.6 Entre otros, se deben considerar los siguientes aspectos: 3.2.17.2.6.1 Identificación de las fuentes múltiples del voltaje dentro de los gabinetes. 3.2.17.2.6.2 Voltajes segregados para prevenir el contacto accidental. 3.2.17.2.6.3 Cumplir los requerimientos para evitar el contacto del dedo con las terminales. 3.2.17.2.6.4 Barreras. 3.2.17.2.6.5 Herramientas aisladas de voltaje clasificadas para reducir al mínimo los riesgos de contacto accidental. 3.2.17.2.6.6 Alimentación adecuadamente identificada y etiquetada. 3.2.17.3 Electricidad Estática 3.2.17.3.1 Debe realizarse una adecuada evaluación de riesgos asociados a la electricidad estática, incluyendo el rayo. Las descargas estáticas pueden ser una fuente de ignición, y pueden causar serias lesiones a una persona que reacciona a una descarga de electricidad estática. 3.2.17.3.2 Ver guía de Control de Fuentes de Ignición. 3.2.17.4 Riesgos de explosión; Deberán desarrollarse los procedimientos y prácticas que ayuden a determinar y manejar el riesgo de explosión asociados al equipo eléctrico. Algunos tópicos a considerar son los siguientes: 3.2.17.4.1 Disposición y mantenimiento de los planos y documentos que describen los límites de áreas peligrosas y su clasificación. 3.2.17.4.2 Selección y suministro del equipo eléctrico apropiado para la clasificación del área. 3.2.17.4.3 Instalación del equipo eléctrico adecuado a la clasificación del área. Mantenimiento de la integridad mecánica de la instalación, incluyendo puestas a tierra, acometidas y salas de control. 3.2.17.4.4 Métodos para excluir otras fuentes de ignición potenciales que puedan incorporarse al área. Mantenimiento de la integridad mecánica y calibración de los equipos para la medición de los niveles de gases o atmósferas explosivas.
  • 103.
    103PEMEX Exploración yProducción © 2009 Todos los derechos reservados 3.2.18 Personal; Para un adecuado cumplimiento de un programa de Seguridad Eléctrica, deben cubrirse los siguientes aspectos: 3.2.18.1 Entrenamiento y desempeño 3.2.18.1.1 Los procedimientos y las prácticas de trabajo deben ser implementados de modo tal que aseguren el cumplimiento de los siguientes requisitos obligatorios; 3.2.18.1.1.1 El personal recibirá el entrenamiento y será calificado en el reconocimiento y manejo de los riesgos eléctricos a los cuales puede ser expuesto en sus trabajos. 3.2.18.1.1.2 El personal que recibirá el entrenamiento será calificado en el uso de los procedimientos y prácticas de seguridad eléctrica. El entrenamiento, la validación, y el reentrenamiento en un intervalo apropiado para mantener el conocimiento y las habilidades actuales serán gestionados y documentados apropiadamente. La validación y aprobación puede ser realizada por medio de una prueba escrita, oral, o por VCT o por la combinación de éstos. 3.2.18.2 Administración de contratistas 3.2.18.2.1 En el desarrollo de las tareas de contratistas asociadas a riesgos eléctricos, se deben considerar los mismos requisitos de seguridad eléctrica obligatorios aplicables en el contrato. Estos requisitos de seguridad eléctrica obligatorios se conformarán con regulaciones y estándares locales y nacionales y con los emitidos por el CT. Debe cuidarse por el cumplimiento efectivo de todos estos requisitos. Asimismo deberá verificarse la efectividad del entrenamiento en seguridad eléctrica alineado con los requisitos del CT. 3.2.18.3 Investigación y difusión de incidentes 3.2.18.3.1 Debe cumplirse siempre que en toda investigación de incidentes eléctricos esté presente un especialista eléctrico. Una adecuada investigación y difusión brinda muy buenas oportunidades de aprendizaje. Ver guía de Investigación de Incidentes. 3.2.18.4 Administración de cambios de Personal 3.2.18.4.1 Todos los trabajos eléctricos deben especificar los requerimientos obligatorios de entrenamiento y calificación. Solamente el personal autorizado realizará el trabajo que implica riesgos eléctricos. Los CT deberán asegurarse de que las personas que desarrollan funciones críticas para la sustentabilidad de los programas eléctricos de seguridad tienen las habilidades y la experiencia necesarias para realizar sus trabajos. 3.2.18.4.2 Algunas funciones claves se listan abajo: 3.2.18.4.2.1 Líder eléctrico del Subequipo de Seguridad Eléctrica 3.2.18.4.2.2 Especialista en distribución de energía eléctrica 3.2.18.4.2.3 Coordinador de clasificación de áreas peligrosas 3.2.18.4.2.4 Profesional eléctrico 3.2.18.5 Plan de respuesta a la emergencia 3.2.18.5.1 Los CT deben desarrollar un alto grado de preparación ante las emergencias eléctricas (ejemplos: rescate y tratamiento ante descarga eléctrica, quemaduras por arco eléctrico, lesiones por proyección de partículas o fuego). Debe verificarse: 3.2.18.5.1.1 Proveer entrenamiento en RCP a los miembros de brigada de emergencia y al personal que tenga exposición de riesgo elevado a descarga eléctrica. 3.2.18.5.1.2 Incluir en los programas de simulacros, la realización de simulación de emergencias eléctricas.
  • 104.
    104PEMEX Exploración yProducción © 2009 Todos los derechos reservados 3.2.18.5.1.3 Marcar puntos de aislamiento de energía. 3.2.18.5.1.4 Inspección y prueba de los equipos de emergencia, incluyendo equipo de comunicaciones, disponible y accesible. 3.2.18.5.1.5 Procedimientos para asegurar la escena de un incidente eléctrico. Debe considerar la seguridad de las personas en el área así como la preservación de la evidencia para la investigación. 3.2.18.5.1.6 Tener procedimientos y entrenamiento para el uso apropiado del EPP. 3.2.19 Instalaciones 3.2.19.1 Aseguramiento de Calidad 3.2.19.1.1 Garantizar todos los aspectos asociados a energía eléctrica entren dentro del programa de Aseguramiento de Calidad del CT. De esta manera se asegura que el equipo eléctrico está fabricado e instalado de acuerdo a las especificaciones de diseño y las recomendaciones del fabricante. 3.2.19.2 Revisiones de pre-arranque 3.2.19.2.1 Deben realizarse las revisiones de pre-arranque en todo sistema eléctrico sea nuevo o modificado. Debe asegurarse que: 3.2.19.2.1.1 La identificación del circuito es adecuada y permanecerá inalterable y que la información de aislamiento está considerada y verificada como correcta. 3.2.19.2.1.2 La documentación necesaria para un adecuado aislamiento y bloqueo está disponible. 3.2.19.2.1.3 La construcción e instalación del equipo están de acuerdo con las especificaciones de diseño. 3.2.19.2.1.4 Se ha excluido el riesgo de arco eléctrico y está de acuerdo con las disposiciones establecidas. 3.2.19.3 Integridad mecánica 3.2.19.3.1 Debe asegurarse que se cumpla el programa de Integridad Mecánica en todos los sistemas y equipos eléctricos. Debe incluirse en este programa los sistemas de tierra, los equipos auxiliares, las herramientas y equipo críticos a la seguridad y a la confiabilidad del sistema de distribución eléctrica. 3.2.19.3.2 Consultar la guía de Integridad Mecánica. 3.2.19.3.3 Ejemplos de instalaciones auxiliares son las siguientes: 3.2.19.3.3.1 Techos y otras protecciones para el equipo eléctrico. 3.2.19.3.3.2 Calentadores especiales y dispositivos que previenen la contaminación por humedad de materiales aislantes. 3.2.19.3.3.3 Sistemas de tierras temporales. 3.2.19.3.3.4 Instrumentos de prueba y de localización de fallas. 3.2.19.3.3.5 Herramientas usadas para la conmutación, cambio o remoción de fusibles. 3.2.19.4 Administración de cambios - Cambios menores 3.2.19.4.1 EL CT deberá desarrollar prácticas para una adecuada gestión de los cambios menores, de manera tal de minimizar el riesgo de los mismos. 3.2.19.4.2 Ejemplos del cambio menor son los siguientes: 3.2.19.4.2.1 Cambios que podrían alterar la profundidad de conductores subterráneos o la elevación de líneas eléctricas aéreas 3.2.19.4.2.2 Conexión de generadores temporales
  • 105.
    105PEMEX Exploración yProducción © 2009 Todos los derechos reservados 3.2.19.4.2.3 Conexión temporal de las fuentes de energía redundantes 3.2.19.4.2.4 Instalaciones o servicio eléctrico temporal a instalaciones temporales 3.2.19.4.2.5 Cualquier cambio que afecte perceptiblemente la corriente de falla 3.2.19.4.2.6 Cualquier cambio en el tamaño, el tipo, o ajustes de los dispositivos de protección del circuito. Equipo eléctrico abandonado, incluyendo alcantarillas, cables, y cableado. 3.2.19.4.3 Es muy recomendable el retiro inmediato del equipo eléctrico abandonado. 3.2.20 Auditorias 3.2.20.1 Para una adecuada gestión de los programas de SE, debe implementarse un programa de auditorías que monitoree el desempeño. Para tal fin, consultar la guía de Auditorias Eléctricas. 3.2.21 Indicadores y Análisis de Tendencias 3.2.21.1 Los siguientes son indicadores sugeridos para que se pueda medir el avance en la implantación y en la implementación del procedimiento: 3.2.21.1.1.1 % de personal entrenado en SE 3.2.21.1.1.2 % de la instalación eléctrica que se ha verificado que su diseño y construcción la hacen segura de operar. 3.2.21.1.1.3 % de equipos e instalaciones eléctricas dentro del programa de mantenimiento 3.2.21.1.1.4 % de programas de capacitación revisados para incluir SE. 3.2.21.1.1.5 % de programas de capacitación revisados y ya funcionando. 3.2.21.1.1.6 % de cumplimiento al programa de SE 3.2.22 Frecuencias: de Ejecución, de Revisión y ciclos de trabajo 3.2.22.1 De ejecución: Los criterios establecidos en esta Guía se deben aplicar cada que se realicen trabajos con energía eléctrica 3.2.22.2 De revisión de la Guía: Esta Guía debe ser revisado cada cinco años o antes, si las propuestas de cambio lo ameritan. 3.2.22.3 De ciclos de trabajo: Se debe llevar a cabo la revisión de ciclo de trabajo al personal encargado de la ejecución de los trabajos con energía eléctrica con base a lo establecido en la guía de Disciplina Operativa. 4. DISPOSICIONES FINALES 4.1 Interpretación Corresponderá a la Dirección Corporativa de Operaciones por conducto de la Subdirección de Disciplina Operativa, Seguridad Salud y Protección Ambiental, la interpretación para efectos técnicos y administrativos de la presente Guía Técnica recabando la previa opinión de las partes involucradas en el ejercicio de las disposiciones descritas en este documento. 4.2 Supervisión y control La Subdirección de DO, SSPA, las Auditorias de SIPA y la Línea de Mando dentro de los Centros de Trabajo e Instalaciones de PEMEX en el ámbito de sus respectivas competencias son las encargadas de llevar el control y seguimiento de la aplicación de la presente Guía Técnica para lo cual efectuarán las revisiones que consideren pertinentes. 5. DISPOSICIONES TRANSITORIAS 5.1 A partir de la fecha de emisión de este guía, se contarán 60 días para la adecuación de los procedimientos operativos, de seguridad y de mantenimiento.
  • 106.
    106PEMEX Exploración yProducción © 2009 Todos los derechos reservados 5.2 Cualquier persona de las áreas operativas, administrativas o jurídica de Petróleos Mexicanos y Organismos Subsidiarios usuaria de este documento, está facultada para proponer modificaciones para su actualización, mismas que deben ser enviadas oficialmente a la SDOSSPA para su análisis e incorporación de acuerdo a su procedencia. 6 ANEXOS Anexo 1 Buenas Prácticas asociadas a la Seguridad Eléctrica A continuación, se mencionan una serie de recomendaciones y prácticas seguras, que pueden ayudar a conformar los diferentes procedimientos. Condiciones de trabajo Condiciones Mínimas Necesarias para el Inicio de los Trabajos: 1.1 Para actividades que involucran riesgo, deben participar un mínimo de dos (02) operadores. 1.2 Contar con el Permiso de Trabajo correspondiente 1.3 Haber realizado la consignación de las instalaciones. Esto es: Haber realizado el corte efectivo de todas las fuentes de tensión. Haber realizado el bloqueo de la instalación mediante tarjetas y candado. Haber realizado la verificación de ausencia de tensión con el equipo de medición previamente probado. Haber conectado la instalación a tierra y en corto circuito, de ser necesario. 2 Equipo de puesta a tierra y en corto circuito. 2.1 El equipo de puesta a tierra y en corto circuito debe estar, con tenazas operativamente funcionales, cable libre de fisuras y jabalina o varilla sin corrosión y desgaste. 2.2 La jabalina o varilla debe estar clavada hasta las 3/4 partes de su longitud, en un lugar alejado de la zona de circulación del personal. 2.3 En el caso de subestaciones interiores, la conexión a tierra se realizará a la malla de puesta a tierra general, mediante un conector tipo prensa. 3 Señalización. 3.1 Contar en todo momento con las siguientes señalizaciones e instalar lo que corresponda: Tarjetas de seguridad indicando la fecha y hora de colocación y nombre del responsable de los trabajos. Tarjetas de Señalización con la indicación de “PELIGRO, ¡NO OPERAR!, EQUIPO FUERA DE SERVICIO”. Tarjeta de señalización con la indicación clara y visible de "PELIGRO, Esta fuente de energía ha sido ¡BLOQUEADA!". Cartel de señalización con la indicación clara y visible de "NO OPERAR, PERSONAL TRABAJANDO". 3.2 Los trabajos en la vía pública, requieren el uso de señalización de seguridad de tránsito, como banderines, avisos, vallas, luces intermitentes, u otros medios que adviertan el peligro a conductores y peatones. 4. Herramientas 4.1 Las herramientas portátiles deben estar incluidas en un programa de inspección mensual. 4.2 Deben estar protegidas con material aislante. 4.3 Se debe contar con un método de control que asegure la disposición adecuada de las herramientas fuera de especificación.
  • 107.
    107PEMEX Exploración yProducción © 2009 Todos los derechos reservados 4.4 Las pértigas y los estrobos deben cumplir el programa de inspección mensual. 4.5 Las correas porta herramientas con hebillas y ojales en perfecto estado. 4.6 Las escaleras deben ser dieléctricas, dotadas con zapatas antideslizantes y sujetas al programa de inspección. 5. Instrumentos de medición y control 5.1 Todos los instrumentos de medición y control deben estar calibrados e inspeccionados de acuerdo a un programa establecido. Detector de voltaje audible y visual. Pinza amperométrica. Megometro. Multímetro. Telurímetro. 6. Instalaciones y equipos 6.1 Plantas Generadoras: 6.1.1 Deben poseer cerco perimetral. 6.1.2 Deben poseer malla de puesta a tierra. 6.1.3 Los grupos generadores deben estar debidamente identificados y conectados a la malla de puesta a tierra. 6.1.4 Los Tableros de control deben contar con señalización. 6.2 Subestaciones: 6.2.1 Deben poseer cerco perimetral. 6.2.2 Deben poseer señalización de seguridad. 6.2.3 Deben tener cartel de identificación. 6.2.4 Deben poseer malla de conexión a tierra, a la que deben estar conectados todos los equipos. 6.2.5 Deben poseer pararrayos. 6.2.6 Está prohibido almacenar en las subestaciones objetos de dimensiones tales que su manejo pueda causar contactos peligrosos con las partes bajo tensión (caños, varillas metálicas, etc.), o bien puedan interferir con las tareas de mantenimiento que puedan desarrollarse. 6.3 Transformadores 6.3.1 Deben estar señalizados (peligro electricidad) y con cerco perimetral. 6.3.2 Deben estar conectados a la malla de puesta a tierra. 6.3.3 Antes de iniciar los trabajos en transformadores, se debe: 6.3.3.1 Verificar que el circuito esté sin tensión. 6.3.3.2 Descargar la tensión inducida. 6.3.3.3 Instalar dispositivos de cortocircuito y puesta a tierra en los bornes de alta y baja tensión. 6.4 Líneas eléctricas de distribución 6.4.1 Minimizar el movimiento de suelos, para la instalación de los postes; usar los accesos ya habilitados para acceder a los mismos. 6.4.2 Los postes deben poseer conexión a tierra. 6.4.3 Las líneas deben estar separadas entre fase y fase dependiendo del tipo de tensión que distribuyan. 6.4.4 El interruptor de seguridad debe contar con fusibles conforme a la carga de consumo. 6.4.5 Los aisladores deben encontrarse limpios y secos.
  • 108.
    108PEMEX Exploración yProducción © 2009 Todos los derechos reservados 6.4.6 La cruceta debe encontrarse perfectamente sujeta al poste con todas las seguridades del caso. 6.4.7 Todo operador de líneas se debe asegurar a la estructura con arnés de seguridad en forma permanente, mientras dure la labor en lo alto de la torre. 6.4.8 No se deben realizar trabajos en líneas aéreas cuando las condiciones ambientales, presentan algunas de las siguientes características: 6.4.8.1 Vientos con velocidades mayores a 40 Km/h. 6.4.8.2 Tormentas eléctricas, rayos y truenos. 6.4.8.3 Lluvias torrenciales, granizadas y nevadas. 6.4.8.4 Otras condiciones que atenten contra la seguridad. 6.5 Tableros eléctricos 6.5.1 Pueden ser metálicos ó de materiales sintéticos. La hermeticidad depende de las condiciones de trabajo (resistentes a la intemperie). 6.5.2 La carcaza metálica debe estar conectada a tierra. 6.5.3 Deben estar señalizados adecuadamente 6.5.4 Deben poseer toma corrientes normalizadas y resistentes a la intemperie. 6.5.5 Deben permanecer cerrados y cuando se requiera trabajar en ellos, solo personal calificado puede tener acceso. 6.6 Interruptores 6.6.1 Deben estar dentro de cajas normalizadas con cerradura de seguridad 6.6.2 Todas las partes con tensión deben estar cubiertas contra cualquier contacto casual. 6.6.3 Las carcazas metálicas de las cajas que los contienen, deben estar conectadas a tierra. 6.6.4 Deben contar con dispositivos para bloqueo con pinza y candado en la posición de interruptor abierto, impidiendo la posibilidad de bloqueo en la posición de cerrado. 6.6.5 El dispositivo para accionar el interruptor será tal que sólo es efectivo con la puerta del gabinete cerrada, no pudiendo accionarse el interruptor con la puerta abierta. 6.6.6 La puerta del gabinete sólo se podrá abrir con el interruptor en la posición de abierto. 6.7 Tomas de energía (corriente) 6.7.1 Los toma corrientes exteriores deben ser normalizados, resistentes a la intemperie y con sus respectivas protecciones. 6.7.2 Deben ser debidamente identificados e inspeccionados periódicamente. 6.8 Circuitos de baja tensión (480V, 240V, 110V). 6.8.1 Las líneas de toma corriente de los tableros de distribución y de alimentación a todas las máquinas, aparatos y máquinas/herramientas deben poseer interruptor termo magnético. 6.8.2 Los circuitos generales deben estar protegidos con interruptores. 6.8.3 Las instalaciones de iluminación deben estar protegidas con interruptores automáticos termo magnéticos.
  • 109.
    109PEMEX Exploración yProducción © 2009 Todos los derechos reservados 6.8.4 Los equipos eléctricos y líneas deben estar protegidos con disyuntor diferencial en todos los casos en que sea posible en instalaciones fijas. 6.8.5 Las cajas portátiles con toma corriente, para utilización en tareas de mantenimiento, deben estar siempre equipados con disyuntor diferencial. 6.9 Conexión a tierra 6.9.1 Las partes metálicas de todo equipo eléctrico debe tener su correspondiente conexión a tierra y estar conectada a la malla general de puesta a tierra. 6.9.2 El neutro de toda instalación debe estar puesto a tierra, excepto en aquellos casos especiales que requieren instalaciones aisladas de tierra. 6.9.3 Los sistemas de conexión a tierra, como regla general, deben tener una resistencia menor de 10 ohms, en los casos de tierras de postes. Pero se debe observar que en cada tablero, la tensión de línea, dividida por la resistencia de tierra debe producir una corriente suficientemente alta como para quemar el fusible de protección. En caso de no ocurrir esto, una falla que exponga una línea viva en contacto con el tablero, podría producir que este tenga sobre su superficie la tensión de línea, con el consiguiente riesgo para quienes se encuentren cerca. 6.9.4 Todos los sistemas de tierra deben tener una revisión y mantenimiento permanente. Deben estar dentro de un programa de inspección y mantenimiento. 7. Iluminación 7.1 La intensidad de iluminación mínima en las instalaciones, debe ser conforme a la tabla No. 1, Iluminación del anexo 1. 8. Distancias de Seguridad 8.1 Las distancias de seguridad entre cualquier punto de tensión y la parte más próxima del cuerpo del operario o de las herramientas utilizadas por el mismo, en la situación más desfavorable, se detallan en la tabla No. 2 del anexo 1. 8.2 Se establecen además las siguientes alturas mínimas de montaje de las instalaciones: 8.3 Líneas aéreas sobre cruces de caminos o sectores transitables: 8.3.1 7 metros de altura sobre el lugar de tránsito. 8.4 Instalaciones no aisladas o no protegidas con cercos perimetrales (seccionadores, descargadores, botellas terminales de cables, etc.): 8.4.1 De baja tensión: 2,50 metros 8.4.2 De media tensión: 3,50 metros 8.5 La distancia de líneas aéreas a boca de pozo no deberá ser menor a 50 metros 9. Instrucciones de trabajo 9.1 Generales 9.1.1 En todos los casos debe colocarse un cartel de señalización con la indicación clara y visible de "NO OPERAR, PERSONAL TRABAJANDO" y una TARJETA DE SEGURIDAD indicando la fecha y hora de colocación y nombre del responsable de los trabajos. Dicha señalización será retirada únicamente por el personal que la colocó.
  • 110.
    110PEMEX Exploración yProducción © 2009 Todos los derechos reservados 9.1.2 Verificar la ausencia de tensión. Esta operación es necesaria para reasegurar la efectividad de las maniobras de corte. El operador electricista de la Cía. Contratista debe realizar esta maniobra considerando que la instalación está bajo tensión, debiendo respetar en todo momento las distancias de seguridad indicadas en la Tabla No. 2 del Anexo No. 1 de la presente Guía Técnica, y utilizar el EPP requerido por el Instructivo de Trabajo Específico de la tarea. 9.1.3 La verificación debe realizarse con instrumentos probados. La prueba del instrumento debe realizarse verificando presencia de tensión en una fuente conocida, antes de verificar en el punto en cuestión y luego de esta verificación, nuevamente en la fuente con tensión, para tener garantía de que el instrumento de prueba no dejó de funcionar. (el intervalo de tiempo y la distancia física entre la prueba del instrumento y la medición del voltaje en cuestión, puede ser importante). 9.1.4 La verificación debe ser realizada sobre todos los conductores existentes en la zona de trabajo, incluyendo los de neutro. 9.1.5 Conectar la instalación a tierra y en corto circuito. 9.1.6 La puesta a tierra y en cortocircuito se debe realizar cerca posible del lugar de los trabajos, a ambos lados del mismo y sobre todas las llegadas posibles de corriente. 9.1.7 Los equipos de conexión a tierra utilizados, deben ser de marca reconocida y adecuados para el tipo de instalación (líneas de media o baja tensión, barras de tableros o subestaciones, etc.). Se prohíbe el uso de cadenas para efectuar la conexión o puesta a tierra. NOTA: Sólo después de haberse completado las operaciones indicadas en su totalidad, se puede considerar que la instalación se encuentra SIN TENSIÓN. 9.2 Al finalizar las tareas se debe: 9.2.1 Asegurar que el personal se encuentre fuera de la zona de peligro. 9.2.2 Retirar las herramientas. 9.2.3 Retirar la puesta a tierra y en corto circuito. 9.2.4 Retirar el bloqueo (tarjetas o candado). 9.3 Señalización: 9.3.1 El Operador de Planta ó los encargados de Mantenimiento deben contar en todo momento con: Tarjetas de seguridad y Candado de bloqueo, de ser el caso; así como carteles con la indicación clara y visible de "PELIGRO, ¡NO OPERAR ¡, EQUIPO FUERA DE SERVICIO” y/o “PELIGRO, Esta fuente de energía ha sido ¡BLOQUEADA!". 9.3.2 Los trabajos en la vía pública, requieren el uso de señalización de seguridad de tránsito, como banderines, avisos, vallas, luces intermitentes, u otros medios que adviertan el peligro a conductores de vehículos y peatones. 9.4 Equipo de puesta a tierra y en corto circuito. 9.4.1 El equipo de puesta a tierra y en corto circuito debe estar, con tenazas operativamente funcionales, cables libres de fisuras y jabalina sin corrosión y desgaste. 9.4.2 Modo de instalación: 9.4.2.1 Clavar la jabalina hasta las 3/4 partes de su longitud, en un lugar alejado de la zona de circulación del personal. En el caso de subestaciones interiores la conexión a tierra se realizará a la malla de puesta a tierra general, mediante un conector tipo prensa.
  • 111.
    111PEMEX Exploración yProducción © 2009 Todos los derechos reservados 9.4.2.2 Desenrollar completamente el cable e inspeccionarlo a fin de verificar su buen estado. 9.4.2.3 Conectar el extremo correspondiente a la jabalina. 9.4.2.4 Verificar la limpieza, buen estado y firme conexión de las pinzas. 9.4.2.5 Conectar las pinzas o conector tipo prensa a los conductores de línea o barras con la pértiga aislante, comenzando por el conductor que esté más cerca del operador y que pueda conectar con más facilidad. 9.4.3 En estas maniobras el operador deberá respetar las distancias de seguridad indicadas en la Tabla No. 2 Anexo No. 1. 9.4.4 Los equipos de puesta a tierra deberán permanecer colocados hasta que se haya terminado el trabajo. 9.4.5 Para retirar los equipos de puesta a tierra se deben tomar las mismas precauciones que al colocarlos y la maniobra se debe realizar exactamente en forma inversa, es decir, en primer lugar retirar las pinzas de los conductores y finalmente desconectar la jabalina de conexión a tierra. 9.5 Medidas de prevención para trabajos en postes 9.5.1 De tener duda sobre el estado mecánico del poste se debe excavar unos 30 cm. De profundidad, observando el estado de la madera y verificar si existen desprendimientos. También puede introducirse una herramienta punzante, a fin de verificar el estado interior. En forma similar se puede verificar para un poste de hierro verificando el grado de corrosión. 9.5.2 Queda prohibido subirse a un poste con trepadores o escalera si no se está absolutamente seguro de su buen estado. 9.5.3 El operario debe ascender al poste con las manos libres, llevando las herramientas en las cartucheras del cinto de seguridad. Una vez sobre el poste, debe permanecer siempre atado con las correas del cinturón. 9.5.4 Descartar el uso de escaleras móviles en los trabajos de mantenimiento en equipos y líneas de postes eléctricos. Equipos especiales tales como plataformas móviles o canastillas son las más recomendados para estos servicios. 9.5.5 Las herramientas o accesorios nunca deben ser arrojadas ni hacia arriba ni hacia abajo. Para el movimiento de objetos se debe utilizar la soga de servicio con una bolsa de lona (u otro contenedor seguro) atada en su extremo. 9.5.6 Todas las máquinas, equipos y circuitos e incluso circuitos de iluminación que actúen con tensiones de 220/ 480 Volts deben contar con protección diferencial. 9.5.7 Está prohibido almacenar o depositar materiales u otros objetos en los habitáculos donde existan instalaciones o equipos con tensión o instrumentos en servicio. 9.5.8 Los ambientes, zonas o áreas donde existan equipos e instalaciones eléctricas con tensión, deben permanecer protegidas, cerradas y adecuadamente señalizadas a fin de prevenir y advertir los riesgos existentes. Todo recinto o celda debe tener en la puerta de ingreso un letrero que advierta al personal del riesgo eléctrico. Ejemplo: Subestaciones, Circuitos de distribución primaria. 9.5.9 Las alturas a las que se localizan los cables de baja, media y alta tensión deben estar señalizadas. En la Tabla No. 3 del Anexo No. 1 se establece una guía. 9.6 Principales riesgos.
  • 112.
    112PEMEX Exploración yProducción © 2009 Todos los derechos reservados
  • 113.
    113PEMEX Exploración yProducción © 2009 Todos los derechos reservados
  • 114.
    114PEMEX Exploración yProducción © 2009 Todos los derechos reservados Anexo 2 CONCEPTOS BÁSICOS DE ELECTROTECNIA Y RIESGOS EN INSTALACIONES ELÉCTRICAS INTRODUCCION La energía eléctrica, por sus características de producción, transporte y distribución, es la forma de energía más difundida en la actualidad, y se haya presente prácticamente en todos los ámbitos en los que el ser humano habita y desarrolla sus tareas. Sin embargo, si no se toman ciertas precauciones, puede ocasionar accidentes que producen desde lesiones leves hasta la muerte. A continuación se brindan algunos conceptos básicos de la electricidad y algunas recomendaciones para prevenir accidentes de este origen. CONCEPTOS BÁSICOS DE ELECTROTECNIA Tensión ó voltaje: Es la diferencia de potencial o "des balance" eléctrico existente entre dos partes conductoras. Se mide en "voltios" (V). Desde el punto de vista de seguridad, se establecen los siguientes niveles de tensión: Muy baja tensión (hasta 24 voltios). A ésta se le considera "tensión de seguridad", porque no produce ningún efecto. Baja tensión (de 24 hasta 1,000 voltios). Media tensión (de 1,000 hasta 34,000 voltios). Alta tensión (más de 34,000 voltios) Corriente: Es el desplazamiento de cargas eléctricas que ocurre cuando a un elemento conductor le aplicamos un voltaje. La unidad de medida es el "amperio" (A). Resistencia: es la "dificultad" que presenta un elemento conductor al paso de la corriente. Por ejemplo, el cobre tiene baja resistencia (conduce con facilidad), mientras que el plástico tiene alta resistencia. La resistencia se mide en "ohm" (_). EFECTOS DE LA CORRIENTE EN EL CUERPO HUMANO El cuerpo humano es un elemento conductor, con una resistencia que cambia según los distintos factores que se presentan. Por lo tanto, si aplicamos una tensión entre dos partes del cuerpo, aparecerá una circulación de corriente. Esa corriente, según su magnitud y tiempo, puede producir distintos efectos, que se muestran a continuación, indicándose los valores aproximados de corriente en milésimas de amperio (mA): Umbral de percepción (1 mA): produce un "cosquilleo", y es la mínima corriente que se alcanza a percibir. Contracción muscular (9 mA): es lo que comúnmente se llama "patada". Se produce una contracción violenta de los músculos. Umbral de soltado (16 mA): Es lo que se llama "quedarse pegado". Si la mano o el brazo se cierran sobre un objeto electrizado, no se les puede abrir. Parálisis de músculos respiratorios (23 mA): mientras la corriente pasa por el tórax, se paraliza la respiración. Fibrilación cardiaca (50 a 80 mA): El corazón pierde el ritmo, y deja de circular la sangre. Es la principal causa de muerte en baja tensión. Se debe practicar resucitación cardio-pulmonar, y trasladar a la víctima de inmediato a un centro asistencial. Quemaduras (1 A o más): Se producen quemaduras internas de diversa gravedad. Es la principal causa de muerte en alta tensión.
  • 115.
    115PEMEX Exploración yProducción © 2009 Todos los derechos reservados TIPOS DE ACCIDENTES ELÉCTRICOS Y SU PREVENCIÓN Los contactos pueden ser: Contacto directo: es el contacto con partes de la instalación que normalmente tienen tensión (cables, tomacorrientes, líneas aéreas, transformadores, etc.). La prevención se realiza mediante: Bloqueo: Corte de la energía, verificación de la ausencia de tensión y bloqueo físico de la instalación. EPP y EPC: Equipo de Protección Personal (EPP). Equipo de Protección Colectivos (EPC). Aislamiento: Separación física de protección que evita el contacto con las partes de la instalación que tienen tensión. Alejamiento: Es la distancia segura a la cual se pueden realizar actividades cerca de equipos energizados. Contacto indirecto: Se produce cuando se electrifica alguna parte del equipo que normalmente no debería tener tensión. Generalmente se trata de partes metálicas, o elementos con conductividad eléctrica. Ocurre por falla en el aislamiento (carcaza de motores, piezas de máquinas eléctricas, bancos de trabajo, etc.). La prevención se realiza mediante: Doble aislamiento: Es una característica de algunas máquinas eléctricas, que evita que se electrifiquen las partes accesibles aún con fallas internas. Se identifican con el siguiente símbolo en la placa de identificación: Puesta a tierra: Consiste en conectar con un conductor a tierra las partes metálicas accesibles. Si existe una falla de aislamiento, la corriente circulará a tierra por esta conexión, ya que es un camino de baja resistencia. La conexión a tierra es obligatoria para todos los artefactos eléctricos, excepto los que tengan doble aislamiento. Disyuntor diferencial: Es un dispositivo que se conecta a la instalación, y detecta fugas a tierra, cortando la corriente de inmediato. Por su gran sensibilidad (cortan con 30 mA), son aptos para proteger a las personas cuando la descarga ocurre entre fase y tierra. Es recomendable colocarlos en todas las instalaciones fijas (casas, talleres, oficinas, etc.).
  • 116.
    116PEMEX Exploración yProducción © 2009 Todos los derechos reservados La aplicación del procedimiento de seguridad eléctrica permitirá tener el control de los trabajos eléctricos potencialmente peligrosos que puedan generar un incidente o accidente, derivado del suministro de energía eléctrica y de energía remanente que tenga el equipo o instalación en la que se trabaje, evitando así daños al personal, las instalaciones y equipos.
  • 117.
    117PEMEX Exploración yProducción © 2009 Todos los derechos reservados Índice de Unidad 8.1 Objetivo de Aprendizaje 8.2 Desarrollo del Procedimiento 8.3 Conclusión Los participantes revisarán y comprenderán el procedimiento para bloqueo, etiquetado y pruebas de equipos y sistemas de proceso en los Centro de Trabajo de Petróleos Mexicanos. Introducción El procedimiento proporciona de forma sencilla y accesible, los criterios generales de seguridad que deben ser considerados como mínimo para colocar bloqueos, etiquetas y pruebas de equipos y sistemas de proceso en los Centro de Proceso con el fin de evitar incidentes y lesiones durante la ejecución de las actividades que desarrolla el personal de la organización. El responsable/supervisor del trabajo de reparación, modificación, mantenimiento o construcción, que implique la colocación de bloqueos, etiquetas y pruebas de equipos y sistemas de proceso, debe asegurarse que todo el personal que intervenga se encuentre capacitado y apto física y mentalmente para desarrollar el mismo. Durante el servicio y/ó mantenimiento de maquinas y equipos de proceso puede ocurrir un inesperado energizado, arranque ó liberación de energía (incluyendo materiales peligrosos), el cual puede resultar seriamente lesionado o causarle la muerte por: a) Electrocución, b) Quemaduras por arco eléctrico ó incendio de materiales inflamables, c) Contacto con materiales irritantes, tóxicos, temperaturas extremas, y d) Quedar atrapado en ó entre piezas que se muevan, o ser golpeado por ó contra objetos. Para evitar estos riesgos se debe considerar la colocación de dispositivos de aislamiento de energía, bloqueo con candado en posición segura (Interruptores abiertos, válvulas cerradas, mecanismos y tubings desconectados) incluye actuadores de válvulas. Este procedimiento muestra los aspectos de seguridad, salud y protección ambiental a considerar en los trabajos que implique la colocación de bloqueos, etiquetas y pruebas de equipos y sistemas de proceso, antes, durante y después de las labores específicas.
  • 118.
    118PEMEX Exploración yProducción © 2009 Todos los derechos reservados El desarrollo del procedimiento comprende el contenido del procedimiento. Titulo: “PROCEDIMIENTO PARA EL BLOQUEO DE ENERGÍA Y MATERIALES PELIGROSOS”. Clave: 800-16000-DCO-GT-065-08. Emisión: 8/04/2008 Revisión 0.1.
  • 119.
    119PEMEX Exploración yProducción © 2009 Todos los derechos reservados 0. INTRODUCCIÓN Las investigaciones de los diversos Incidentes y Accidentes Personales que han ocurrido a los largo de la historia de Petróleos Mexicanos, durante la ejecución de actividades relacionadas con la apertura de líneas y equipos de proceso, así como con el mantenimiento preventivo o correctivo de equipos mecánicos, eléctricos de generación, transmisión y distribución, y en los que no se han establecido los señalamientos requeridos, ha fallado la comunicación o bien en los que no se habían instalado dispositivos que impidieran la puesta en operación de un equipo o dispositivo de activación remota, han traído como consecuencia lesiones graves a los trabajadores y en otros casos daños a las instalaciones. Las lecciones aprendidas de los procesos de investigación de incidentes nos han dejado la imperante necesidad de desarrollar documentos normativos que nos permitan planear de una manera más eficiente este tipo de actividades identificando oportunamente los riesgos inherentes durante su ejecución, estableciendo medidas de control y al mismo tiempo incrementando las capas de protección para el personal que las realiza con el propósito de prevenir la ocurrencia de incidentes. Es por ello que esta guía técnica establece los criterios que en todos los Organismos Subsidiarios deben tomarse en cuenta para el desarrollo seguro de este tipo de actividades riesgosas. 1. NORMATIVIDAD APLICABLE Norma Oficial Mexicana NOM-004-STPS- 1999.- Sistemas de protección y dispositivos de Seguridad en la maquinaria y equipo que se utilice en los Centros de Trabajo. Reglamento Federal de Seguridad, Higiene y Medio Ambiente de Trabajo, Enero de 1997. Reglamento de Seguridad e Higiene de Petróleos Mexicanos y Organismos Subsidiarios, 2007. 2. DISPOSICIONES GENERALES 2.1 Objeto Establecer los disposiciones para garantizar que cualquier equipo estático, dinámico, tubería, subestación eléctrica, centro de control de motores, instalaciones eléctricas de transmisión y distribución o proceso que sea intervenido para limpieza, reparación, inspección o cualquier cambio físico, sea bloqueado, etiquetado y probado debidamente antes de realizar algunas de estas actividades con el propósito de prevenir lesiones al personal y daños al medio ambiente o a las instalaciones. 2.2 Ámbito de Aplicación 2.2.1 Aplica: 2.2.1.1 En todas las instalaciones de Petróleos Mexicanos y Organismos Subsidiarios. 2.2.1.2 A todo el personal de Petróleos Mexicanos y Organismos Subsidiarios y contratistas que planeen programen, autoricen, supervisen y ejecuten trabajos de servicio y/o mantenimiento en cualquier instalación del centro de trabajo. 2.2.1.3 A todos los servicios y/o mantenimiento requerido en equipo estático, dinámico, tubería, subestación eléctrica, centro de control de motores, instalaciones eléctricas de transmisión y distribución o proceso. 2.2.1.4 A todas las fuentes de energía, incluyendo sin ser limitativos; eléctrica, mecánica, hidráulica, neumática, química y térmica, incluyendo la apertura de líneas y equipos. 2.2.1.5 Esta Guía técnica por si sola no aplica para el control de energía en instalaciones de Generación, Transmisión y Distribución de energía eléctrica, incluyendo el equipo relacionado; en este caso adicionalmente se requiere cumplir estrictamente con la guía de Seguridad eléctrica.
  • 120.
    120PEMEX Exploración yProducción © 2009 Todos los derechos reservados 2.2.1.6 En actividades en las que sea necesario que el trabajador quede expuesto parte de su cuerpo dentro de un área, máquina o pieza de un equipo que se encuentre operando. 2.2.1.7 En actividades en las que se requiera de remover o puentear un dispositivo de seguridad. 2.2.1.8 No aplica: 2.2.1.8.1 En cambios menores de herramientas y ajuste de maquinas ú otras actividades menores que se realizan de forma rutinaria y repetitiva durante las operaciones normales. 2.3 Definiciones Para la interpretación de esta Guía se establecen las siguientes definiciones: 2.3.1 Aislamiento; Acción de poner fuera de operación el equipo de proceso y maquinas, protegerlo completamente de la liberación de energía y materiales peligrosos mediante procedimientos de interrupción de transmisión de energía, cierre y junta cegado de válvulas y conexiones, remoción de secciones de tubería, y desconexión de mecanismos de activación remota. 2.3.2 AST; Análisis de la Seguridad en el Trabajo; es una herramienta básica que nos permite realizar la planeación de cualquier actividad o tarea para que esta se realice con un enfoque de seguridad, salud y protección ambienta. Consiste en analizar la actividad a realizar, paso a paso, para identificar los riesgos y generar las acciones que nos permitan controlar, mitigar y/o eliminar el riesgo, definiendo los responsables de implementar las medidas de control señaladas. 2.3.3 Bloqueo o Cierre; Acto de aislar un equipo o máquina de sus fuentes de energía, colocando candados y tarjetas en sus dispositivos de aislamiento de energía (interruptores, válvulas), asegurando que dichos dispositivos y por consecuencia el equipo no pueda ser operado hasta que el ó los candados y tarjetas sean removidos. 2.3.4 Bloqueo de Grupo; Es el proceso de bloqueo, un equipo dinámico, estático, o tubería por personal de operación y mantenimiento de diferentes especialidades y en los que el aislamiento se realiza por medio de tarjetas y más de un candado. 2.3.5 Cadena; Dispositivo que permite inmovilizar la operación de una válvula. 2.3.6 Candado; Dispositivo mecánico de cerradura que controla la inmovilización de un objeto o equipo. 2.3.7 Ciclos de Trabajo; Verificación que realiza el supervisor de operación o el mando medio de mantenimiento sobre la correcta aplicación, en sitio, de las actividades consideradas en los procedimientos operativos o de mantenimiento. 2.3.8 Compañía contratista; Persona física o moral que efectúa obras o servicios relacionados con la obra pública, proveeduría o servicios de cualquier naturaleza dentro de las instalaciones de Petróleos Mexicanos. 2.3.9 Desenergizar; Proceso de bloquear el suministro de energía eléctrica a un equipo ó máquina. 2.3.10 Despeje; Práctica de retirar al personal no esencial para una actividad determinada a una distancia segura, previamente establecida y señalada del dispositivo de aislamiento y de la máquina ó equipo aislado, con el propósito de que el personal autorizado pueda realizar la prueba de efectividad del aislamiento ó para realizar las pruebas de funcionalidad del equipo intervenido. 2.3.11 Dispositivo de aislamiento; Es un dispositivo mecánico que previene la transmisión o liberación de energía o de sustancias químicas peligrosas.
  • 121.
    121PEMEX Exploración yProducción © 2009 Todos los derechos reservados Estos sin ser limitativos pueden ser: a) Interruptores eléctricos manualmente operados. b) Arrancadores eléctricos manualmente operados. c) Interruptor de desconexión (cuchillas) d) Interruptor operado manualmente (cuchillas), por el cual los conductores de suministro no aterrizados de un circuito, puedan ser desconectados en grupo y ningún polo pueda ser operado independientemente. e) Válvulas de bloqueo en circuitos de tuberías y recipientes. f) Tubings de suministro principal (neumático- hidráulico), a los actuadores. g) Mecanismo de conexión a partes móviles o rotatorias de máquinas. h) Juntas o bridas ciegas y figuras ocho. i) Cualquier otro dispositivo utilizado para bloquear o aislar energía. j) No se consideran como dispositivos de aislamiento de energía: interruptores de botón, selectores y otros dispositivos de circuitos de control. 2.3.12 Dispositivo de aislamiento de energía que puede ser bloqueado con candado; Aquel que tiene: a) Un pasador (aro) o cualquier otro medio para sujetar un candado. b) Un mecanismo de cierre con llave incluido en su construcción. c) Que permite colocar un candado sin que sea necesario desmantelar, reconstruir ó remplazar el dispositivo de aislamiento ó alterar permanentemente su capacidad de control de energía. 2.3.13 Energizado; Condición ó estado en el que una máquina, equipo de proceso, componente ó conductores están conectados a una fuente de energía (interruptores cerrados, válvulas abiertas) ó que contienen energía residual almacenada. 2.3.14 Equipo de proceso; Infraestructura física utilizada en los procesos, la distribución y en el almacenamiento, que contiene cualquier tipo de energía (incluye materiales peligrosos): equipo eléctrico, conductores eléctricos, circuitos eléctricos, recipientes a presión, circuitos de tubería accesorios, válvulas de operación manual y de activación remota, recipientes de almacenamiento, compresores, bombas, turbinas, expansores, motores, ventiladores, agitadores. En esta definición se incluyen los "actuadores" de válvulas, instrumentos y las líneas de suministro de energía eléctrica, neumática e hidráulica (cables y tubings). 2.3.15 Fuente de Energía; Cualquier fuente ó suministro de energía eléctrica, mecánica, hidráulica, neumática, térmica ó cualquier otro tipo de energía. 2.3.16 Personal calificado; Trabajador que posee la capacidad técnica, y que ha demostrado tener la habilidad y experiencia requerida para realizar una actividad. 2.3.17 Planeación de los trabajos; Actividad técnica administrativa que se realiza con la suficiente anticipación, para prever que los recursos a utilizarse en una actividad de operación o mantenimiento se tengan disponibles en el momento en que serán utilizados de acuerdo a un programa establecido. 2.3.18 Prueba de ausencia de energía; Actividad de verificar mediante un instrumento de medición la ausencia de energía. 2.3.19 Prueba de Efectividad de Aislamiento de Energía; Prueba que se realiza, posterior a que los dispositivos de aislamiento de energía han sido bloqueados con candado en posición segura, para verificar que la máquina ó equipo de proceso está aislada efectivamente de sus fuentes de energía y no es posible un inesperado energizado, arranque ó movimiento operativo accidental ó voluntario.
  • 122.
    122PEMEX Exploración yProducción © 2009 Todos los derechos reservados 2.3.20 Prueba de funcionalidad; Prueba limitada a situaciones particulares donde se requiere efectuar verificaciones funcionales mismas que de resultar satisfactorias el equipo será declarado como disponible y para ello es necesario hacer el retiro temporal de candados y tarjetas de seguridad para energizar después meter a operar el equipo durante un tiempo preestablecido para la prueba. (Ejemplo: Probar rotación, probar hermeticidad de sellos). 2.3.21 Tarjeta; Medio de identificación y aviso de que se está interviniendo un equipo de proceso o instalación, resaltando la leyenda de “no operar”, esta generalmente va acompañada de un candado y colocada en un dispositivo de aislamiento de energía. 3. DISPOSICIONES ESPECÍFICAS 3.1 Responsabilidades 3.1.1 Director Corporativo de Operaciones, Director Corporativo de Administración y los Directores de Organismos Subsidiarios 3.1.1.1 Establecer las directrices para poner en práctica esta Guía. 3.1.2 De las Subdirecciones y Gerencias de Auditoria en Seguridad Industrial y Protección Ambiental de los Organismos Subsidiarios (SASIPA) 3.1.2.1 Realizar auditorías corporativas a fin de evaluar la aplicación de esta Guía y establecer medidas de control y seguimiento derivados de los resultados encontrados. 3.1.3 Máxima Autoridad de Centro de Trabajo 3.1.3.1 Autorizar la capacitación requerida para el personal de mantenimiento que realizara el Aislamiento y bloqueo en equipos de proceso mediante tarjeta- candado- despeje y Prueba, a fin de que se cuente con personal calificado para realizar esta actividad. 3.1.3.2 Establecer su liderazgo para la aplicación de los criterios establecidos en esta Guía Técnica. 3.1.3.3 Gestionar y Proporcionar los recursos necesarios para la ejecución de las actividades indicadas en el alcance de esta Guía. 3.1.3.4 Instruir para que se desarrollen los procedimientos operativos y de mantenimiento relacionados con el Aislamiento y bloqueo en equipos de proceso mediante tarjeta- candado- despeje y Prueba, tomando como base los criterios establecidos en esta Guía Técnica. 3.1.3.5 Instruir para que se lleven cabo reuniones de trabajo en todas sus instalaciones a fin de programar con la debida anticipación los trabajos relacionados con el Aislamiento y bloqueo en equipos de proceso mediante tarjeta- candado- despeje y Prueba. 3.1.3.6 Considerar dentro de su programa de auditorías internas la evaluación de la aplicación de esta Guía. 3.1.4 Responsable operativo de la instalación (Superintendentes de Equipo de Área, Jefes de Operación) 3.1.4.1 Coordinar las acciones para que esta Guía y sus correspondiente procedimientos operativos, se administren bajo el proceso de Disciplina Operativa; verificando que se incluya en las matrices de procedimientos, los conocimientos de los mismos, se realicen las evaluaciones y ciclos de trabajo al personal técnico, operadores y operarios a su cargo. 3.1.4.2 Asegurarse de que cada vez que se requiera realizar actividades de Aislamiento y bloqueo mediante tarjeta- candado- despeje y Prueba, se efectué la “Planeación y Análisis de Seguridad del Trabajo”. 3.1.4.3 Incluir en los programas de capacitación y entrenamiento al personal de operación y de mantenimiento del centro de trabajo, sobre los criterios establecidos en esta guía.
  • 123.
    123PEMEX Exploración yProducción © 2009 Todos los derechos reservados 3.1.5 Superintendente e Ingenieros de SIPA 3.1.5.1 Auditar la aplicación esta Guía Técnica durante la ejecución de trabajos. 3.1.5.2 Participar en el desarrollo de los Análisis de la seguridad en el Trabajo (AST) y dar su aprobación. 3.1.6 Coordinador de Operación, Ingeniero de Operación 3.1.6.1 Poner fuera de operación el equipo y liberarlo de la energía residual acumulada (incluye materiales peligrosos) de acuerdo a los procedimientos operativos para drenado, venteado, inertizado, neutralizado, lavado y vaporizado. 3.1.6.2 Verificar que los dispositivos de aislamiento de energía están en la posición segura (interruptores en OFF, abiertos; válvulas bloqueadas; mecanismos desconectados, etc.) 3.1.6.3 Instalar “Candado de Operación” y “Tarjeta” con la leyenda de NO OPERAR el equipo, en el ó los dispositivos de aislamiento de energía. 3.1.6.4 Retirar al personal ajeno a los trabajos por realizar colocando previamente las barricadas. 3.1.6.5 Efectuar las pruebas requeridas (explosividad, toxicidad, oxígeno). En los organismos en los que el personal de operación aún no cuente con la capacitación debida para desempeñar esta función, los centros de trabajo deberán desarrollar programas de capacitación y entrenamiento para que el futuro desempeñen esta función y mientras tanto el área de SIPA debe efectuar dichas pruebas. 3.1.6.6 Efectuar la entrega física al Ing. Responsable del Trabajo verificando el cumplimiento de los términos y condiciones de seguridad establecidas en el Permiso de de trabajo. 3.1.6.7 Cuando existe la posibilidad de reacumulación de energía mantener monitoreo regularmente para detectarla antes de que pueda causar un incidente. 4. Autorizar la ejecución de los trabajos una vez que se han cumplido todas las condiciones de seguridad requeridas. 3.1.6.8 Mantener la hoja de control disponible en el tablero de permisos de trabajo indicando aquellos puntos donde se bloquearon ó abrieron válvulas, se efectuó la apertura de línea y donde fueron instalados y/o retiradas juntas ciegas, comales, figuras ocho tal y como se establece en la Guía Técnica relativa al de aislamiento y bloqueo mediante Tarjeta – Candado - Despeje – Prueba. 3.1.7 Coordinador de Instalaciones (Ingeniero de Instalaciones) Ingeniero de mantenimiento de plantas 3.1.7.1 Asegurarse del cumplimiento de lo establecido en esta guía, en el permiso de trabajo así como en la Guía relativa al aislamiento mediante Tarjeta, Candado, Despeje y Prueba. 3.1.7.2 Asegurarse de que se: 3.1.7.2.1 Han realizado las pruebas requeridas y establecidas en el Permiso de trabajo, y que éste ha sido aprobado / autorizado por operación y se han cumplido todas las condiciones de seguridad para realizar el trabajo. 3.1.7.2.2 Han efectivamente liberado los materiales peligrosos. 3.1.7.3 Dispone de todo el equipo de protección personal y de respuesta a emergencia establecido en el permiso de trabajo. 3.1.7.4 Dispone de las herramientas, equipos y procedimientos requeridos para realizar el trabajo.
  • 124.
    124PEMEX Exploración yProducción © 2009 Todos los derechos reservados 3.1.7.5 Aprobar / Autorizar en el Permiso de trabajo y coordinar la ejecución de los trabajos; auditar periódicamente el trabajo hasta su conclusión, verificando que se mantienen las condiciones seguras para su ejecución. 3.1.7.6 Asegurar que el personal que realiza el trabajo es calificado y además que es el estrictamente necesario, evitando la presencia de personal innecesario en la zona barricada. 3.1.7.7 Realizar la entrega de equipo una vez concluidos los trabajos de apertura a la especialidad de mantenimiento que corresponda para continuar con los trabajos de mantenimiento subsecuentes mediante el permiso de trabajo correspondiente. 3.1.8 Supervisor de plantas de proceso / Operadores 3.1.8.1 Antes de iniciar los trabajos de apertura de líneas y equipos los operadores, según su rol realizan las siguientes actividades, al término de las cuales le notifican al Ingeniero de Turno para que este verifique su cumplimiento: 3.1.8.2 Actividades previas (preparativos) y para la puesta fuera de operación del equipo de proceso. 3.1.8.3 Desconecta o aíslan el equipo de proceso de la fuente de energía, mediante los dispositivos de aislamiento que estén autorizados a operar. 3.1.8.4 Participa con el Ingeniero de turno durante el bloqueo y la instalación del “Candado” y “Tarjeta” de operación. 3.1.8.5 Realiza los movimientos operativos para eliminar la energía acumulada y la liberación de materiales peligrosos realizando las tareas de drenado, venteado, vaporizado, inertizado, neutralizado y lavado según el caso y procedimiento aplicable. 3.1.8.6 Participa con el Ingeniero de Turno para efectuar el retiro de personal y realizar las pruebas de efectividad de aislamiento. 3.1.8.7 Verificar antes de dar inicio a los trabajos de apertura y periódicamente mientras el personal de mantenimiento permanece en el sitio, que las medidas de seguridad se cumplen y alerta si las condiciones operativas cambian. 3.1.8.8 Suspender el trabajo cuando las condiciones en el equipo o línea difieran de las especificadas en el plan de trabajo. 3.1.8.9 Mantener supervisión durante la ejecución de los trabajos para prevenir que personal no autorizado traspase los señalamientos del área barricada. 3.1.9 Personal ejecutor del trabajo, incluyendo al Mando Medio 3.1.9.1 Cuando sea programado para realizar trabajos de apertura de líneas y equipos de proceso debe asegurase de: 3.1.9.1.1 Instalar su “candado y tarjeta” personal, siendo el único autorizado para conservar en su poder la llave. 3.1.9.1.2 Cumplir estrictamente con las instrucciones verbales y escritas recibidas respecto a las medidas de control, seguridad, del Permiso de trabajo y las propias de ejecución del trabajo. 3.1.9.1.3 Utilizar el equipo de protección personal especial recomendado para protegerse de los riesgos identificados durante la fase de planeación de los trabajos. 3.2 Desarrollo 3.2.1 Frecuencias; de Ejecución, de Revisión y ciclos de trabajo 3.2.1.1 De ejecución: Los criterios establecidos en esta Guía se deben aplicar cada que se realicen trabajos de apertura de líneas y equipos de proceso.
  • 125.
    125PEMEX Exploración yProducción © 2009 Todos los derechos reservados 3.2.1.2 De revisión: Esta Guía debe ser revisada cada cinco años o antes, si las propuestas de cambio lo ameritan. 3.2.1.3 De ciclos de trabajo: Cada que se realice una apertura de línea o equipo de proceso debe aplicarse la revisión de ciclo de trabajo al personal encargado de la ejecución, con base a lo establecido en la guía de Disciplina Operativa. 3.2.2 Planeación 3.2.3 El personal de operación debe realizar los trabajos previos asegurar la entrega del equipo a mantenimiento, respetando los tiempos requeridos de acuerdo a los procedimientos operativos que les apliquen. 3.2.4 El cual consiste en realizar el análisis cuidadoso del sistema a intervenir, previa visita al sitio, para identificar y evaluar los riesgos, la forma en que el trabajo debe prepararse y realizarse, considerando las medidas de control, que son los elementos que ayudan a prevenir las exposiciones a los riesgos. 3.2.5 El “AST” debe documentarse durante la Planeación de los Trabajos; ser elaborado y firmado por los responsables de operación y mantenimiento, con la aprobación de sus inmediatos superiores y por el Ingeniero de Seguridad. 3.2.5.1 Asimismo deberá considerarse la participación de los mandos medios y del personal calificado que intervendrá en la realización de los trabajos de apertura de líneas y equipos de proceso. 3.2.5.2 En el caso de trabajos realizados por terceros, además de los anteriores, deberán participar el residente de la compañía contratista y el supervisor de la obra o servicio correspondiente. 3.2.5.3 Es obligatorio que antes de autorizar la programación y ejecución de un trabajo relacionado con la apertura de líneas y equipos de proceso, los responsables de la planeación y ejecución deben elaborar y/ó actualizar el AST específico y en su caso documentar los cambios ó mejoras en el AST. 3.2.5.4 El “AST” sin ser limitativo, debe desarrollarse de acuerdo al procedimiento correspondiente, conteniendo al menos los siguientes puntos: a) Planos, Diagramas y Diagrama de Tuberías e Instrumentación (DTI). b) Identificación específica de riesgos. c) Procedimiento de paro, aislamiento y bloqueo. d) Procedimiento para la eliminación y disposición de materiales peligrosos e) Procedimiento para la ejecución de los trabajos. f) Especificar el equipo de protección personal requerido en cada fase de los trabajos a realizar. g) Plan de respuesta a emergencia. h) Materiales, herramienta y recursos requeridos. 3.2.6 Paro, aislamiento, bloqueo del equipo, liberación de materiales peligrosos y presión contenida 3.2.6.1 Cumplir con los procedimientos operativos para la puesta fuera de operación (paro) y para la entrega segura a mantenimiento de las líneas y equipo de proceso. 3.2.6.2 Cumplir con la Guía Técnica relativa al de aislamiento y bloqueo mediante Tarjeta – Candado - Despeje – Prueba. 3.2.6.3 Todas las tuberías y equipos en las cuales se va a realizar la actividad de una “apertura” deben estar depresionados y libres de materiales peligrosos, mediante procedimientos operativos de drenado / venteo, lavado / vaporizado, neutralizado, inertizado y ambientados. 3.2.7 Ejecución de la Apertura de Líneas (primera apertura)
  • 126.
    126PEMEX Exploración yProducción © 2009 Todos los derechos reservados 3.2.7.1 El personal que coordina, supervisa y realiza esta actividad debe estar calificado. 3.2.8 Medidas de Seguridad 3.2.8.1 Antes de iniciar los trabajos de “apertura” el área de riesgo debe ser delimitada, acordonada y señalizada, incluyendo los niveles donde pueda producirse un derrame o la zona de influencia de una nube tóxica y/ó explosiva y cumplir con el procedimiento de “delimitación de áreas de riesgo (barricadas)”. 3.2.8.2 La actividad de “apertura” debe ser realizada de manera tal que únicamente permanezca en la zona delimitada el personal mínimo indispensable para realizar el trabajo evitando exponer innecesariamente al personal de apoyo. 3.2.8.3 En aquellos casos donde sea necesario realizar una apertura de una línea o equipo que manejen sustancias peligrosas y no se cuente con arreglos para purga y/o venteo por donde se pueda verificar que el sistema se encuentre debidamente purgado y depresionado se debe suspender la operación de la sección involucrada de la instalación donde se llevará a cabo la apertura de la línea o equipo, esto quedará definido en la realización del AST. 3.2.8.4 Todo el personal que permanezca dentro de la zona delimitada debe utilizar el mismo equipo de protección personal que utilice el personal que realice la “apertura”. 3.2.8.5 Debe disponerse de equipo para contener derrames y cuando se requiera se debe instalar una pantalla ó escudo protector de lámina ú otro material para proteger al personal de una inesperada emisión de productos durante el inicio de la apertura. 3.2.8.6 Debe disponerse de todo el equipo adicional requerido (establecido durante la planeación) como son andamios con barandales y tobogán, grúas, herramientas y equipo de protección personal. 3.2.8.7 Los andamios deben incluir un tobogán o vías de escape seguras. 3.2.8.8 En toda “apertura” de líneas y equipos que contengan materiales peligrosos debe asignarse por lo menos una persona como “observador”. Este observador también debe portar el mismo equipo de protección usado por el personal que lleva a cabo la “apertura”. 3.2.8.9 Su función del Observador es prestar ayuda en caso de una emergencia y debe permanecer en contacto visual todo el tiempo con el personal que realiza la “apertura”; y debe contar con medios de alarma y comunicación (megáfono, radio) para solicitar ayuda adicional. 3.2.8.10 Cualquier miembro capacitado del personal de las áreas de operación, contraincendio ó de mantenimiento podrá ser asignado para desempeñar el papel de observador. 3.2.8.11 En todas las tuberías ó equipos de proceso que por algún motivo queden desconectadas por tiempo indefinido, ya sea por razones de mantenimiento prolongado ó por alguna administración al cambio que implique la eliminación de algún equipo, debe instalarse brida ciega, aún cuando en el extremo se cuente con válvulas de bloqueo. 3.2.9 Permiso especial en sistemas compartidos; Debe utilizarse cuando el equipo ó componente de tubería donde se realizará la “apertura” forma parte de un sistema compartido en ubicaciones que son fronteras de un proceso con otras instalaciones y que requieren de una adecuada y oportuna comunicación, para la ejecución de acciones operativas conjuntas que son necesarias, con el propósito de que esta actividad se realice de manera segura, ejemplos: a) Desfogues compartidos entre instalaciones del propio centro de trabajo o bien con instalaciones del propio Organismo o bien dependientes de otros Organismos Subsidiarios de Petróleos Mexicanos.
  • 127.
    127PEMEX Exploración yProducción © 2009 Todos los derechos reservados b) Entrada o salida de materia prima o productos en límites de baterías. c) Fronteras de mantenimiento con otras líneas de negocios, con otras Subsidiarias o con clientes externos. 3.2.10 Prácticas Generales Seguras 3.2.10.1 Se considera que la “apertura” de una línea ó equipo, se inicia cuando se empieza a aflojar cualquiera de los componentes (espárrago, tuerca unión, etc.) por lo que desde este momento el personal debe utilizar el equipo de protección personal que se les haya recomendado en función al riesgo al que estarán expuestos. 3.2.10.2 Cuando la apertura está concluida y se ha verificado que no existen riesgos, el ingeniero responsable de los trabajos, hace entrega al ingeniero de operación (Ing. turno) y ambos firman el permiso DE TRABAJO CON RIESGO, con esto se da por terminada la actividad de apertura de líneas; para continuar con las actividades de mantenimiento y rehabilitación del equipo aislado. Hasta este momento podrá retirarse candados y tarjetas personalizadas del operario que realiza la apertura, y deben permanecer los candados y tarjetas del personal de operación. 3.2.11 Peligros durante la apertura 3.2.11.1 Si durante los trabajos previos a la ejecución, las condiciones de seguridad difieren de las esperadas (ejemplo: válvula de purga atorada, válvulas de bloqueo que se pasan, tubería que no puede ser drenada) la actividad de “apertura” debe ser suspendida reevaluando la situación y desarrollando un nuevo AST. a) Los trabajos deben evaluarse con la misma minuciosidad que el plan original. b) El nuevo AST debe ser sometido a aprobación del responsable de la Producción del Centro de c) Trabajo o instalación correspondiente. d) A los operarios que van a realizar la “apertura” se les debe comunicar los resultados del nuevo AST y de los cambios al programa que resulten, así como los posibles escenarios de emergencia que se puedan presentar. 3.2.12 Ejecución de trabajos de mantenimiento del equipo aislado y bloqueado con juntas ciegas / figuras ocho, bridas ciegas ó componentes separados 3.2.12.1 Realizada la primera apertura e instalados los dispositivos de aislamiento (juntas ciegas, figuras 8, interruptores abiertos), los correspondientes candados y tarjetas de operación, se puede proceder a realizar los trabajos de mantenimiento. 3.2.12.2 Debe asegurarse que exista el correspondiente análisis de la seguridad en el trabajo (AST) para cada una de las operaciones de mantenimiento que se van a realizar, así mismo se deben considerar los siguientes aspectos: a) Permiso principal de Trabajo con riesgo y complementarios requeridos b) Pruebas requeridas para verificar la no existencia de riesgos (explosividad, toxicidad, contenido de oxígeno, temperatura, pH) c) Aplicación de la Guía Técnica relativa al de aislamiento y bloqueo mediante Tarjeta – Candado - Despeje – Prueba y/ó Guía Técnica para “Entrada Segura a Espacios Confinados”. d) Equipo de protección personal para realizar el trabajo. e) Instrucciones operativas de mantenimiento para realizar el trabajo. f) Tipo y nivel de protección contraincendio requerido g) Lineamientos de manejo y disposición de residuos. h) Respuesta a emergencia. 3.2.13 Limpieza, descontaminación y verificación de condiciones
  • 128.
    128PEMEX Exploración yProducción © 2009 Todos los derechos reservados 3.2.13.1 Previo a la entrega de los equipos o tuberías disponibles para mantenimiento, el responsable de operación debe realizar las actividades de limpieza y descontaminación mediante los procedimientos operativos correspondientes. 3.2.13.2 En caso de que el personal requiera entrar al equipo de proceso se debe cumplir con la Guía Técnica relativa a “Entrada Segura a Espacios Confinados” y autorizado mediante el permiso complementario por riesgo específico correspondiente. 3.2.14 Autorización de trabajos en el equipo aislado y bloqueado con juntas ciegas 3.2.14.1 El Ingeniero de Operación y el Ing. responsable de la ejecución de los trabajos, deben autorizar los permisos de trabajo respectivos. 3.2.14.2 Previo a la autorización del permiso de trabajo, el personal de mantenimiento debe colocar los candados y tarjetas personalizadas en los puntos de bloqueo de acuerdo a lo establecido en la Guía Técnica relativa al de aislamiento y bloqueo mediante Tarjeta – Candado - Despeje – Prueba. 3.2.14.3 Concluidos los trabajos de mantenimiento, el Ingeniero de Operación y el Ing. Responsable de la ejecución de los trabajos, deben de firmar en el permiso(s) la terminación, previa verificación de las condiciones de seguridad para su puesta en operación, quedando así el permiso de trabajo cerrado. 3.2.15 Retiro de juntas Ciegas (Segunda Apertura) 3.2.15.1 Concluidos los trabajos de mantenimiento y realizadas las pruebas funcionales requeridas se debe realizar el retiro de juntas y bridas ciegas, figuras ocho, unir componentes separados; esta actividad debe considerarse también como “Apertura de Líneas y equipos” por lo que debe cumplirse nuevamente con lo establecido en el numeral 4.4 (Ejecución de la Apertura de Líneas). 3.2.15.2 El Retiro de las juntas ciegas o girada de figuras 8 para dejar disponible el equipo o tubería para su operación, debe realizarse mediante la autorización de un nuevo Permiso de trabajo con riesgo y si es requerido además debe formularse el Permiso Especial de Sistemas Compartidos, quedando claro que no se permite el uso del permiso de trabajo con riesgo utilizado en la primera apertura. 3.2.16 Puesta en operación del equipo de proceso 3.2.16.1 Se considerarán concluidos los trabajos hasta que las tuberías y equipos estén correctamente conectados al sistema de proceso, quedando a satisfacción del personal de operación quién debe dar el cierre del permiso de trabajo con riesgo firmando en este el espacio de terminación del trabajo. 3.2.16.2 Previa a la puesta en operación del equipo o instalación se debe aplicar la Guía Técnica, relativa a la inspección de seguridad prearranque y retirar los candados y tarjetas de operación, barricadas y señalamientos declarando el equipo disponible para su operación. 4. DISPOSICIONES FINALES 4.1 Interpretación Corresponderá a la Dirección Corporativa de Operaciones por conducto de la Subdirección de Disciplina Operativa, Seguridad, Salud y Protección Ambiental, la interpretación para efectos técnicos y administrativos de la presente Guía Técnica, recabando la opinión previa de las partes involucradas en el ejercicio de las disposiciones descritas en este documento.
  • 129.
    129PEMEX Exploración yProducción © 2009 Todos los derechos reservados 4.2 Supervisión y control La Subdirección de Disciplina Operativa, Seguridad, Salud y Protección Ambiental, las Auditorias de Seguridad Industrial y Protección Ambiental y la Línea de Mando dentro de los Centros de Trabajo e Instalaciones de Petróleos Mexicanos, en el ámbito de sus respectivas competencias, son las encargadas de llevar el control y seguimiento de la aplicación de la presente Guía Técnica, para lo cual efectuarán las revisiones que consideren pertinentes. 5. DISPOSICIONES TRANSITORIAS 5.1 A partir de la fecha de emisión de este guía, se contarán 60 días para la adecuación de los procedimientos operativos, de seguridad y de mantenimiento. 5.2 Cualquier persona de las áreas operativas, administrativas o jurídica de Petróleos Mexicanos y Organismos Subsidiarios usuaria de este documento, está facultada para proponer modificaciones para su actualización, mismas que deben ser enviadas oficialmente a la SDOSSPA para su análisis e incorporación de acuerdo a su procedencia. 5.3 Los criterios establecidos en esta Guía Técnica serán revisados cada cinco años o antes, si las propuestas de cambio lo ameritan.
  • 130.
    130PEMEX Exploración yProducción © 2009 Todos los derechos reservados Con la aplicación del procedimiento de apertura de líneas y equipos de proceso en los Centros de Proceso se minimizarán los riesgos de emisión o derrame de los materiales peligrosos evitando incidentes y lesiones durante la ejecución de las actividades del personal, daños a las instalaciones y medio ambiente.
  • 131.
    131PEMEX Exploración yProducción © 2009 Todos los derechos reservados Índice de Unidad 9.1 Objetivo de Aprendizaje 9.2 Desarrollo del Procedimiento 9.3 Conclusión Los participantes revisarán y comprenderá el procedimiento de la supervisión de la delimitación de áreas de riesgos (barricadas). Introducción El procedimiento de la delimitación de áreas de riesgo proporciona de forma sencilla y accesible, los criterios generales de seguridad que deben ser considerados como mínimo para colocar barricadas en los Centro de Proceso con el fin de evitar incidentes y lesiones durante la ejecución de las actividades. El responsable/supervisor del trabajo de reparación, modificación, mantenimiento o construcción, que implique la colocación de barricadas, debe asegurarse que todo el personal que intervenga se encuentre capacitado y apto física y mentalmente para desarrollar el trabajo. Son elementos estructurales, permiten señalar y delimitar con acceso restringido donde exista un riesgo potencial, pueden ser de plástico, postes y cadena de advertencia, banderines de colones, cinta amarilla "Precaución", o cinta roja "Peligro". La colocación de barreras de seguridad es importante en tareas críticas, trabajos calientes, trabajos de riesgo o maniobras que representen riesgos potenciales por la liberación de sustancias químicas peligrosas, energía o radiaciones ionizantes; por golpes o por caída de materiales. Con esto se protege al personal de sufrir incidentes en la ejecución de sus labores. El procedimiento describe los aspectos de seguridad, salud y protección ambiental a considerar en los trabajos que implique la colocación de barricadas, antes, durante y después de las labores específicas. Este procedimiento muestra los aspectos de seguridad, salud y protección ambiental a considerar en los trabajos que implique la colocación de bloqueos, etiquetas y pruebas de equipos y sistemas de proceso, antes, durante y después de las labores específicas.
  • 132.
    132PEMEX Exploración yProducción © 2009 Todos los derechos reservados El desarrollo del procedimiento comprende el contenido del procedimiento. Titulo: “PROCEDIMIENTO PARA DELIMITACIÓN DE ÁREAS DE RIESGO BARRICADAS”. Clave: 800-16000-DCO-GT-064-08. Emisión: 8/04/2008. Revisión 0.1.
  • 133.
    133PEMEX Exploración yProducción © 2009 Todos los derechos reservados 0. INTRODUCCIÓN Las investigaciones de los diversos Incidentes Potenciales y Accidentes Personales que han ocurrido a los largo de la historia de Petróleos Mexicanos, durante la ejecución de actividades riesgosas, nos han dejado como lecciones aprendidas la imperante necesidad de desarrollar documentos normativos que regulen y nos permitan planear adecuadamente este tipo de actividades, identificando los riesgos inherentes durante su ejecución , estableciendo medidas de control que nos permitan prevenir en todo momento incidentes y accidentes personales. Es por ello que esta guía establece los criterios que en todos los Organismos Subsidiarios deben tomarse en cuenta para el desarrollo seguro de este tipo de actividades riesgosas 1. NORMATIVIDAD APLICABLE 1.1 El fundamento legal en el que se basa el empleo de barreras de seguridad, está contenido en el Reglamento Federal de Seguridad, Higiene y Medio Ambiente de Trabajo, en las Normas Oficiales Mexicanas NOM-001-STPS-1999 y NOM-026-STPS-1998; y en el Reglamento de Seguridad e Higiene de Petróleos Mexicanos y Organismos subsidiarios, principalmente en los artículos siguientes: a) En los Centros de Trabajo se deben efectuar estudios en materia de seguridad e higiene en el trabajo, para identificar las posibles causas de accidentes y enfermedades de trabajo y adoptar las medidas adecuadas para prevenirlos, conforme a lo dispuesto en las Normas aplicables. 1 b) Se deben colocar en lugares visibles de los Centros de Trabajo, avisos o señales de seguridad e higiene para la prevención de riesgos, en función de la naturaleza de las actividades que se desarrollen, conforme a las Normas correspondientes. 2 c) Los pisos del Centro de Trabajo deben “ser llanos para que circulen con seguridad los trabajadores y los equipos de transporte, y estar libres de agujeros, astillas, clavos y pernos que sobresalgan, válvulas, tubos salientes u otras protuberancias que puedan causar riesgos. 3 d) Los orificios, tolvas, pozos, fosas, etc., deben tener tapas o parrillas apropiadas y siempre conservarse cubiertos después de usarse. 4 e) En los pisos del Centro de Trabajo, “las aberturas temporales para escotillas, conductos, pozos y trampas deben estar protegidos con algún medio, como cercas provisionales o barandales desmontables, de una altura mínima de 90 cm u otro medio que proporcione protección durante el tiempo que se requiera la abertura”. 5 f) En cada Centro de Trabajo se deben “establecer las medidas necesarias para asegurar que las señales y la aplicación del color para propósitos de seguridad e higiene, así como la identificación de los riesgos por fluidos conducidos en tuberías, se sujeten a las disposiciones de la presente norma”. 6 1 Secretaría del Trabajo y Previsión Social. Reglamento Federal de Seguridad, Higiene y Medio Ambiente de Trabajo. Capítulo segundo, artículo 17, subíndice III. 2 Secretaría del Trabajo y Previsión Social. Reglamento Federal de Seguridad, Higiene y Medio Ambiente de Trabajo. Capítulo segundo, artículo 17, subíndice V. 3 Secretaría del Trabajo y Previsión Social. Norma Oficial Mexicana NOM-001-STPS-1999. Capítulo 8, subíndice 8.1.c. 4 Petróleos Mexicanos. Reglamento de Seguridad e Higiene de Petróleos Mexicanos y Organismos Subsidiarios, 2006. Capítulo II, artículo 73. 5 Secretaría del Trabajo y Previsión Social. Norma Oficial Mexicana NOM-001-STPS-1999. Capítulo 8, subíndice 8.1.d. 6 Secretaría del Trabajo y Previsión Social. NOM-026-STPS-1998. Capítulo 5, subíndice 5.1.
  • 134.
    134PEMEX Exploración yProducción © 2009 Todos los derechos reservados 1.2 Se debe “proporcionar capacitación a los trabajadores sobre la correcta interpretación de los elementos de señalización”. 7 1.3 Todos los Centros de Trabajo de Petróleos Mexicanos y los Organismos Subsidiarios deben elaborar, difundir e implementar los siguientes Procedimientos Críticos de Seguridad: 1. Entrada segura a espacios confinados. 2. Protección Contra incendio. 3. Equipo de Protección Personal. 4. Prevención de caídas. 5. Seguridad Eléctrica. 6. Bloqueo de energía y materiales peligrosos. 7. Delimitación de área de riesgos (Barricadas). 8. Apertura de líneas y equipos de proceso. 8 1.4 Se deben colocar barreras en el área, incluyendo todos los niveles donde puedan caer líquidos o la zona de influencia de una emisión de vapores o gases según sea el caso. Todo el personal que se encuentre dentro de esta zona delimitada, debe de utilizar el equipo adecuado de protección personal, el cual debe ser determinado con base a las recomendaciones establecidas en las Hojas de Datos de Seguridad de los Materiales Peligrosos a los que potencialmente puedan ser expuestos los trabajadores. 9 2 DISPOSICIONES GENERALES 2.1 Objeto Establecer los requerimientos mínimos que deben observarse al emplear barreras de seguridad para delimitar áreas de riesgo en los Centros de Trabajo, con el propósito de prevenir la ocurrencia de incidentes y accidentes que puedan afectar la integridad de trabajadores, de las instalaciones, del medio ambiente o de terceros. 2.2 Ámbito de Aplicación 2.2.1 Aplica: 2.2.1.1 En todas las instalaciones de Petróleos Mexicanos y Organismos Subsidiarios. 2.2.1.2 A todo el personal de Petróleos Mexicanos y Organismos Subsidiarios y contratistas que planeen programen, autoricen, supervisen y ejecuten trabajos que por su naturaleza impliquen riesgos. 2.2.1.3 Sin ser limitativos en instalaciones como: a) Refinerías y Centros Petroquímicos. b) Terminales de Almacenamiento y Distribución. c) Terminales Marítimas d) Instalaciones Costa Afuera. e) Centrales de Almacenamiento y Bombeo. f) Estaciones de Bombeo y Rebombeo. g) Trampas de envío y recibo de Diablos h) Embarcaciones i) Áreas Administrativas j) Talleres k) Bodegas l) Almacenes m) Laboratorios 7Secretaría del Trabajo y Previsión Social. NOM-026-STPS-1998. Capítulo 5, subíndice 5.2. 8 Petróleos Mexicanos. Reglamento de Seguridad e Higiene de Petróleos Mexicanos y Organismos Subsidiarios, 2006. Capítulo IV, artículo 1. 9Petróleos Mexicanos. Reglamento de Seguridad e Higiene de Petróleos Mexicanos y Organismos Subsidiarios, 2006. Capítulo IV, artículo 39.
  • 135.
    135PEMEX Exploración yProducción © 2009 Todos los derechos reservados 2.3 Definiciones 2.3.1 Barreras de seguridad; Cercas provisionales o barandales desmontables, empleados para delimitar áreas de acceso restringido por la presencia de riesgos: 2.3.2 Color de seguridad; Es aquel color de uso especial y restringido, cuya finalidad es indicar la presencia de peligro, proporcionar información, o bien prohibir o indicar una acción a seguir. 10 2.3.3 Color contrastante; Es aquel que se utiliza para resaltar el color básico de seguridad. 11 2.3.4 Excavación; Cualquier corte, cavidad, zanja, trinchera o depresión hecha por el hombre en la superficie del suelo, mediante la remoción de tierra, rocas u otros materiales. 2.3.5 Señal de seguridad e higiene; Sistema que proporciona información de seguridad e higiene consta de una forma geométrica, un color de seguridad, un color contrastante y un símbolo. 12 2.3.6 Símbolo.- Representación de un concepto definido, mediante una imagen.13 2.3.7 Sustancias químicas peligrosas; Son aquellas que por sus propiedades físicas y químicas, al ser manejadas, transportadas, almacenadas o procesadas presentan la posibilidad de inflamabilidad, explosividad, toxicidad, reactividad, radiactividad, corrosividad o acción biológica dañina, y pueden afectar la salud de las personas expuestas o causar daños a instalaciones y equipos. 2.3.8 Tareas críticas; Son aquellas tareas o labores que en la práctica han provocado o que potencialmente pueden ocasionar accidentes, con afectación ya sea al personal, a las instalaciones, al medio ambiente o a terceros. 2.3.9 Trabajo en caliente; Es aquel en cuya ejecución se generan o pueden generase chispas o flamas capaces de ocasionar la ignición de vapores inflamables, incluyéndose dentro de esta clasificación las actividades de corte, soldadura, esmerilado, y uso de flamas abiertas; así como, el empleo de equipos de combustión interna, de instalaciones eléctricas no clasificadas y de herramientas que generan chispas. 10 Secretaría del Trabajo y Previsión Social. Norma Oficial Mexicana NOM-026-STPS-1998. Capítulo 4, subíndice 4.1.b. 11 Secretaría del Trabajo y Previsión Social. Norma Oficial Mexicana NOM-026-STPS-1998. Capítulo 4, subíndice 4.1.c. 12 Secretaría del Trabajo y Previsión Social. Norma Oficial Mexicana NOM-026-STPS-1998. Capítulo 4, subíndice 4.1.g. 13 Secretaría del Trabajo y Previsión Social. Norma Oficial Mexicana NOM-026-STPS-1998. Capítulo 4, subíndice 4.1.h.
  • 136.
    136PEMEX Exploración yProducción © 2009 Todos los derechos reservados 3 Disposiciones Específicas 3.1 Responsabilidades 3.1.1 Director Corporativo de Operaciones, Director Corporativo de Administración y los Directores de Organismos Subsidiarios 3.1.1.1 Establecer las directrices para poner en práctica esta Guía. 3.1.2 De las Subdirecciones y Gerencias de Auditoria en Seguridad Industrial y Protección Ambiental de los Organismos (SASIPA) 3.1.2.1 Realizar auditorías corporativas a fin de evaluar la aplicación de esta Guía y establecer medidas de control y seguimiento derivados de los resultados encontrados. 3.1.3 Máxima Autoridad de Centro de Trabajo 3.1.3.1 Autorizar la capacitación requerida para el personal de mantenimiento que realizara la apertura de líneas y equipos de proceso. 3.1.3.2 Establecer su liderazgo para la aplicación de los criterios establecidos en esta Guía Técnica. 3.1.3.3 Gestionar y Proporcionar los recursos necesarios para la ejecución de las actividades indicadas en el alcance de esta Guía. 3.1.3.4 Instruir para que se desarrollen los procedimientos operativos y de mantenimiento relacionados el uso de barreras de seguridad y delimitación de áreas, tomando como base los criterios establecidos en esta Guía Técnica. 3.1.3.5 Instruir para que se lleven cabo reuniones de programación de trabajos en todas sus instalaciones. 3.1.3.6 Considerar dentro de su programa de auditorías internas la evaluación de la aplicación de esta Guía. 3.1.4 Responsable operativo de la instalación (Superintendentes de Equipo de Área, Jefes de Operación) 3.1.4.1 Coordinar las acciones para que esta guía se administre bajo el proceso de Disciplina Operativa; verificando que se incluya en las matrices de procedimientos, los conocimientos de los mismos, se realicen las evaluaciones y ciclos de trabajo al personal técnico, operadores y operarios a su cargo. 3.1.4.2 Asegurarse de que cuando se requiera realizar actividades riesgosas que impliquen el uso de Barreras de seguridad y delimitación de áreas, se haya efectuado la “Planeación y Análisis de Seguridad del Trabajo”. 3.1.4.3 Incluir en los programas de capacitación y entrenamiento al personal de operación de la instalación sobre esta guía, así como para la realización de las pruebas de explosividad, toxicidad y oxígeno y sus criterios para la autorización de trabajos peligrosos. 3.1.5 Del responsable de la Función de SSPA 3.1.5.1 Auditar la aplicación esta Guía Técnica durante la ejecución de trabajos. 3.1.5.2 Participar en el desarrollo de los Análisis de la seguridad en el Trabajo (AST) y dar su aprobación. 3.1.6 Coordinador de Operación, Ingeniero de Operación 3.1.6.1 Poner fuera de operación el equipo y liberarlo de la energía residual acumulada (incluye materiales peligrosos) de acuerdo a los procedimientos operativos para drenado, venteado, inertizado, neutralizado, lavado y vaporizado. 3.1.6.2 Verificar que los dispositivos de aislamiento de energía están en la posición segura (interruptores en OFF, abiertos; válvulas bloqueadas; mecanismos desconectados, etc.)
  • 137.
    137PEMEX Exploración yProducción © 2009 Todos los derechos reservados 3.1.6.3 Instalar “Candado de Operación” y “Tarjeta” con la leyenda de NO OPERAR el equipo, en el o los dispositivos de aislamiento de energía. 3.1.6.4 Retirar al personal ajeno a los trabajos por realizar colocando previamente las barricadas. 3.1.6.5 Efectuar las pruebas requeridas (explosividad, toxicidad, oxígeno). En los organismos en los que el personal de operación aún no cuente con la capacitación debida para desempeñar esta función, los Centros de Trabajo deberán desarrollar programas de capacitación y entrenamiento para que el futuro desempeñen esta función y mientras tanto el área de SIPA debe efectuar dichas pruebas. 3.1.6.6 Efectuar la entrega física al Ing. Responsable del Trabajo verificando el cumplimiento de los términos y condiciones de seguridad establecidas en el Permiso de de trabajo. 3.1.6.7 Autorizar la ejecución de los trabajos una vez que se han cumplido todas las condiciones de seguridad requeridas. 3.1.7 Del responsable de la ejecución del trabajo 3.1.7.1 Asegurarse del cumplimiento de esta Guía así como de la aplicación de la Guía relativa al aislamiento mediante Tarjeta, Candado, Despeje y Prueba. 3.1.7.2 Asegurarse de que se: 3.1.7.2.1 Han realizado las pruebas requeridas y establecidas en el Permiso de trabajo, y que éste ha sido aprobado / autorizado por operación y se han cumplido todas las condiciones de seguridad para realizar el trabajo. 3.1.7.2.2 Han efectivamente liberado los materiales peligrosos. 3.1.7.2.3 Dispone de todo el equipo de protección personal y de respuesta a emergencia establecido en el permiso de trabajo. 3.1.7.2.4 Dispone de las herramientas, equipos y procedimientos requeridos para realizar el trabajo. 3.1.7.3 Aprobar / Autorizar en el Permiso de trabajo y coordinar la ejecución de los trabajos; auditar periódicamente el trabajo hasta su conclusión, verificando que se mantienen las condiciones seguras para su ejecución. 3.1.7.4 Asegurar que el personal que realiza el trabajo es calificado y además que es el estrictamente necesario, evitando la presencia de personal innecesario en la zona barricada. 3.1.7.5 Realizar la entrega de equipo una vez concluidos los trabajos de apertura a la especialidad de mantenimiento que corresponda para continuar con los trabajos de mantenimiento subsecuentes mediante el permiso de trabajo correspondiente 3.1.8 Supervisor de plantas de proceso / Operadores 3.1.8.1 Antes de iniciar los trabajos identificados como críticos y que requieren el uso de barreras de seguridad y delimitación de áreas de riesgos, los operadores, según su rol realizan las siguientes actividades, al término de las cuales le notifican al Ingeniero de Turno para que este verifique su cumplimiento: a) Verificar antes de dar inicio a los trabajos de apertura y periódicamente mientras el personal de mantenimiento permanece en el sitio, que las medidas de seguridad se cumplen y alerta si las condiciones operativas cambian. b) Suspender el trabajo cuando las condiciones en el equipo o línea difieran de las especificadas en el plan de trabajo.
  • 138.
    138PEMEX Exploración yProducción © 2009 Todos los derechos reservados c) Mantener supervisión durante la ejecución de los trabajos para prevenir que personal no autorizado traspase los señalamientos del área barricada. 3.1.9 Personal ejecutor del trabajo, incluyendo al Mando Medio 3.1.9.1 Cumplir estrictamente con las instrucciones verbales y escritas recibidas respecto a las medidas de control, seguridad, del Permiso de trabajo y las propias de ejecución del trabajo. 3.1.9.2 Utilizar el equipo de protección personal especial recomendado para protegerse contra sustancias químicas, temperatura y protección respiratoria cuando se establezca. 3.2 Desarrollo 3.2.1 Frecuencias: de Ejecución, de Revisión y ciclos de trabajo 3.2.1.1 De ejecución; Los criterios establecidos en esta Guía se deben aplicar cada que se realicen trabajos peligrosos o tareas identificadas como críticas. 3.2.1.2 De revisión del procedimiento; Esta Guía debe ser revisado cada cinco años o antes, si las propuestas de cambio lo ameritan. 3.2.1.3 De ciclos de trabajo; Se debe llevar a cabo la revisión de ciclos de trabajo al personal encargado de la ejecución de los trabajos peligrosos o identificados como críticos en base a lo establecido en la guía de Disciplina Operativa. 3.2.2 Planeación 3.2.2.1 Personal de los Centros de Trabajo debe elaborar el ó los procedimientos operativos o instrucciones de trabajo que se requieran para dar cumplimiento a lo dispuesto en la presente guía; éstos, deben elaborarse con la participación de personal ejecutor y estar disponibles en sitios accesibles para el personal que lo requiera. 3.2.2.2 Siempre que se retire una tapa de registro eléctrico, de drenaje, de válvulas, de tolva, pozo, cisterna o fosa, entre otras; que se retire un equipo, accesorio o dispositivo; que se ejecute una excavación; o, que por cualquier motivo o actividad se forme un orificio o cavidad a nivel de piso terminado que represente una condición insegura por caída potencial de un trabajador, deben colocarse barreras de seguridad observando lo dispuesto en el presente documento normativo. 3.2.2.3 Siempre que se ejecuten tareas críticas o maniobras que representen riesgos potenciales por la liberación de sustancias químicas peligrosas, energía o radiaciones ionizantes; por golpes o por caída de materiales, entre otros, deben colocarse barreras de seguridad observando lo dispuesto en el presente documento normativo. Dentro de dichos trabajos se encuentran: a) Trabajos en altura. b) Trabajos en caliente. c) Purgas y venteos. d) Excavaciones. e) Apertura de líneas y equipos. f) Extracción de catalizador. g) Colocación y retiro de juntas ciegas. h) Levantamiento de cargas. i) Inspección radiográfica. j) Otros. 3.2.2.4 Las áreas en las que se realicen actividades de construcción de instalaciones nuevas, las instalaciones que se encuentren en mantenimiento, desmantelamiento o modificación, y las áreas destinadas para contratistas que eventualmente desarrollan trabajos al interior de los Centros de Trabajo, deben delimitarse con barreras de seguridad observando los criterios del presente documento normativo. 3.2.2.5 Siempre que ocurra una emergencia, debe evaluarse la conveniencia de colocar barreras de seguridad para prevenir el acceso de personal y vehículos a la zona afectada, observando los criterios de la presente guía.
  • 139.
    139PEMEX Exploración yProducción © 2009 Todos los derechos reservados 3.2.2.6 Las barreras de seguridad deben cumplir los objetivos siguientes: a) Atraer la atención de los trabajadores a los que está destinado. b) Conducir a una sola interpretación. c) Ser claras para facilitar su interpretación. d) Informar sobre la acción específica a seguir en cada caso. e) Ser factible de cumplirse en la práctica. 3.2.2.7 Es importante evitar el uso indiscriminado de señales de seguridad y de barreras de seguridad como único medio para prevenir accidentes y enfermedades de trabajo, de manera que su efectividad no se vea disminuida por la concurrencia de otras señales o barreras que dificulten su percepción. 3.2.2.8 Cuando se concluya la actividad que motivó el retiro de tapas en general, de secciones de rejilla en trincheras o en plataformas elevadas, o de cualquier equipo, dispositivo o accesorio que propició la formación de un orificio o cavidad, inmediatamente deben colocarse éstas para prevenir la presencia de condiciones inseguras por la caída potencial de un trabajador. 3.2.2.9 En los programas de capacitación, campañas y pláticas de seguridad del Centro de Trabajo, debe reforzarse periódicamente la cultura de seguridad en el sentido de motivar el empleo de barreras de seguridad y prevenir las condiciones inseguras por la presencia de orificios o cavidades. 3.2.2.10 Cuando las tareas críticas o maniobras que requieran el empleo de barreras de seguridad sean ejecutadas por terceros, debe observarse lo dispuesto en la presente guía. 3.2.2.11 El personal del Centro de Trabajo debe realizar auditorías periódicas para evaluar el cumplimiento del presente documento normativo, dando seguimiento a las desviaciones identificadas hasta su atención definitiva. 3.2.2.12 Es facultad de las áreas de Seguridad evaluar la aplicación de lo dispuesto en el presente documento normativo cuando lo considere conveniente. 3.2.2.13 El empleo de barreras de seguridad es un proceso que incluye las actividades que se muestran en la figura número 1.
  • 140.
    140PEMEX Exploración yProducción © 2009 Todos los derechos reservados
  • 141.
    141PEMEX Exploración yProducción © 2009 Todos los derechos reservados 3.2.3 Características de las barreras de seguridad 3.2.3.1 De los materiales de construcción y dimensiones. 3.2.3.1.1 Las barreras de seguridad deben estar formadas por elementos horizontales, soportados sobre elementos verticales a manera de cercas provisionales o barandales desmontables, de altura mínima de 90 cm y máxima de 110 cm sobre el nivel de piso terminado y de longitud mínima de 100 cm y máxima de 300 cm. 3.2.3.1.2 Los elementos horizontales pueden construirse con los materiales siguientes, observando las dimensiones que se indican: a) Con secciones de madera de 2.54 cm (1 pulgada) de espesor, por 10 cm (4 pulgadas) de ancho, por una longitud máxima de 300 cm (118.1 pulgadas). b) Con secciones de plástico rígido resistente a la intemperie de 2.54 cm (1 pulgada) de espesor, por 10 cm (4 pulgadas) de ancho, por una longitud máxima de 300 cm (118.1 pulgadas). c) Con secciones de acero o de aluminio estructural de 3.17 mm (1/8 de pulgada) de espesor, por 10 cm (4 pulgadas) de ancho, por una longitud máxima de 300 cm (118.1 pulgadas). 3.2.3.1.3 Los elementos verticales pueden construirse de madera, acero o aluminio estructural, siempre que se garantice que su geometría y características soportan el peso de los elementos horizontales y que les proporciona estabilidad y les previene de caídas por efecto del viento. 3.2.3.1.4 Cuando se requiera de barreras de seguridad de longitudes superiores a 6m, puede utilizarse cualquiera de las formas siguientes: a) Uniendo el número de barreras de seguridad que sea necesario, fabricadas con elementos horizontales de madera o plástico rígido, cuyas dimensiones, colores y materiales de construcción se describen en la figura 2.
  • 142.
    142PEMEX Exploración yProducción © 2009 Todos los derechos reservados b) Emplear como elemento horizontal cinta plástica con la leyenda “PROHIBIDO EL PASO”, de dimensiones y colores como se describe en la figura 3, además de cable de nylon color rojo de 19 mm (3/4 de pulgada) de diámetro; en este caso, los elementos verticales deben colocarse con una separación máxima de 300 cm. c) Emplear como elemento horizontal cable de nylon de color rojo de 19 mm (3/4 de pulgada) de diámetro, con señales de seguridad que prohíban el paso, como se muestra en la figura número 4; en este caso, las señales de seguridad deben construirse en lámina de aluminio, cumplir con los colores, símbolo y texto que se indica en la figura 6; igualmente, los elementos verticales deben colocarse con una separación máxima de 300 cm. 3.2.3.2 De los colores, símbolos y textos. 3.2.3.2.1 En observancia a lo dispuesto en la NOM-026-STPS-1998, cuando se empleen elementos horizontales de madera, plástico rígido o cinta plástica, éstos deben ser de color rojo. 3.2.3.2.2 Sobre el fondo de color rojo, debe plasmarse en color blanco el texto “PROHIBIDO EL PASO” utilizando alguno de los alfabetos de la familia ARIAL; su altura debe ser como mínimo del 70% del ancho del elemento horizontal. El texto debe repetirse a una separación de 15 cm, como se muestra en las figuras 2 y 3.
  • 143.
    143PEMEX Exploración yProducción © 2009 Todos los derechos reservados 3.2.3.2.3 Cuando se utilice cable de nylon como elemento horizontal, éste debe ser de color rojo de 19 mm (3/4 de pulgada) de diámetro, con señales de seguridad prohibitivas cuyas características se describen en la figura 6. 3.2.3.2.4 Los elementos verticales deben pintarse en color rojo.
  • 144.
    144PEMEX Exploración yProducción © 2009 Todos los derechos reservados 3.2.3.2.5 En observancia a lo dispuesto en la Norma Oficial Mexicana NOM-026-STPS-1998, cuando se trate de barreras de seguridad para delimitar áreas en las que se realiza inspección radiográfica, el elemento horizontal de éstas debe ser color amarillo y plasmarse en color magenta el texto “PROHIBIDO EL PASO” utilizando alguno de los alfabetos de la familia ARIAL; su altura debe ser como mínimo del 70% del ancho del elemento horizontal. El texto debe repetirse dejando una separación de 15 cm, como se muestra en las figuras números 7 y 8.
  • 145.
    145PEMEX Exploración yProducción © 2009 Todos los derechos reservados 3.2.3.3 Empleo de barreras de seguridad 3.2.3.3.1 Del empleo de barreras de seguridad en tareas críticas 3.2.3.3.1.1 Los responsables de operación, seguridad y mantenimiento de la instalación, deben identificar las tareas críticas que se ejecutan en dicha instalación, observando lo dispuesto en esta Guía Técnica. 3.2.3.3.1.2 Cada tarea crítica debe analizarse para identificar los riesgos potenciales que representa, estimar las áreas que potencialmente pueden verse afectadas en caso de ocurrir una emergencia, definir la necesidad de colocar barreras de seguridad y el tipo de éstas. 3.2.3.3.1.3 Algunas de las tareas críticas más comunes que requieren el empleo de barreras de seguridad, se describen a continuación de manera ilustrativa, no limitativa: a) Trabajos en altura. b) Trabajos en caliente. c) Trabajos en circuitos eléctricos. d) Excavaciones. e) Purgas y venceos de substancias químicas peligrosas. f) Inspección radiográfica. g) Vaciado de substancias químicas peligrosas de tuberías y equipos. h) Vaporizado de tubería y equipos. i) Pruebas hidrostáticas y neumáticas. j) Levantamiento de cargas. k) Retiro de tapas en general a nivel de piso terminado (registros eléctricos, registros de drenaje, cisternas, fosas, pozos, entrada hombre de equipos, entre otros). l) Retiro de rejilla o tapas de trincheras.
  • 146.
    146PEMEX Exploración yProducción © 2009 Todos los derechos reservados m) Retiro de secciones de rejilla o piso de estructuras elevadas (escaleras, plataformas, techos) 3.2.3.3.1.4 Con base en la estimación de las áreas que potencialmente pueden verse afectadas por la ejecución de tares críticas, debe definirse el área a delimitar, aplicando los criterios siguientes: 3.2.3.3.1.5 Cuando se ejecuten tareas críticas que puedan afectar la integridad física de trabajadores o de terceros, debe delimitarse un área de seguridad considerando lo siguiente: a) Estimar las áreas que potencialmente pueden verse afectadas por la condición de riesgo generada con motivo de la ejecución de la tarea crítica (golpes, intoxicación, asfixia, quemaduras, entre otros), evaluando parámetros como presión, temperatura y toxicidad de la sustancia o material involucrado, dirección y velocidad del viento, temperatura ambiente, experiencia en trabajos similares, entre otros. b) El área a delimitar debe ser equivalente a 1.5 veces el área estimada que puede verse afectada con motivo de la tarea crítica, como se muestra en la figura número 9A. 3.2.3.3.1.6 Cuando se ejecute una excavación, debe colocarse una barrera de seguridad a una distancia no menor de 2.0, medidos a partir del inicio de la excavación o de 1.0 m de la zona destinada al almacenamiento temporal del material producto de la excavación, como se muestra en la figura número 9B.
  • 147.
    147PEMEX Exploración yProducción © 2009 Todos los derechos reservados 3.2.3.3.1.7 Cuando se retire la tapa de registros en general ubicados a nivel de piso terminado (de drenaje, de cableado eléctrico, de válvulas, de pozos, de cisternas, de fosas, de la entrada hombre de equipos, entre otros), o se retire una o mas secciones de rejilla de una trinchera o estructura elevada, debe colocarse una barrera de seguridad a una distancia no menor de 2.0 m medidos a partir del inicio de dicho orificio, como se muestra en las figuras números 9C, 9D y 9E.
  • 148.
    148PEMEX Exploración yProducción © 2009 Todos los derechos reservados 3.2.3.3.1.8 Cuando se realicen inspecciones radiográficas en espacios abiertos, debe colocarse una barrera de seguridad a una distancia no menor de 10.0 m medidos a partir de la ubicación de la pieza a inspeccionar, como se muestra en la figura 9F
  • 149.
    149PEMEX Exploración yProducción © 2009 Todos los derechos reservados 3.2.3.3.1.9 Cuando la ubicación del orifico o cavidad a delimitar respecto de las estructuras, equipos, tuberías, accesorios, entre otros elementos, no permita la colocación de la barrera de seguridad a las distancias establecidas en el presente documento, éstas deben ubicarse a la máxima distancia posible conservando en todo momento sus principios fundamentales (véase numeral 4.2.7) 3.2.3.3.1.10 Los procedimientos o instrucciones de trabajo para ejecutar tareas críticas, deben incluir los requerimientos de barreras de seguridad. En caso de no contar con dichos documentos normativos, como parte de la planeación de las tareas críticas, deben identificarse los requerimientos de estas medidas de seguridad y detallarlas en el permiso de trabajo correspondiente. 3.2.3.3.1.11 Invariablemente, las barreras de seguridad deben colocarse antes de iniciar las tareas críticas considerando esto una condición para autorizar el inicio de los trabajos correspondientes. 3.2.3.4 Del empleo de barreras de seguridad en condiciones inseguras 3.2.3.4.1 Cuando se identifique una condición insegura que requiera de la colocación de una barrera de seguridad, debe elaborarse el reporte correspondiente para que ésta se corrija de inmediato; en tanto, debe colocarse una barrera de seguridad aplicando los criterios siguientes: 3.2.3.4.1.1 En el caso de estructuras elevadas que presenten daños en el piso o en los barandales fijos; o que por cualquier causa se retiren secciones de los mismos, deben colocarse barreras de seguridad como se muestra en las figuras número 10A y 10B.
  • 150.
    150PEMEX Exploración yProducción © 2009 Todos los derechos reservados
  • 151.
    151PEMEX Exploración yProducción © 2009 Todos los derechos reservados 3.2.3.4.1.2 Las escaleras fijas que no cuenten con secciones de “huella” o de barandal o que presenten daños en estos elementos, deben protegerse con barreras de seguridad como se muestra en la figura 10C. Cuando las dimensiones de la escalera y de la condición insegura lo permitan, podrá utilizarse la sección que se encuentre en condiciones seguras; en caso contrario, debe prohibirse el uso de las mismas, hasta que sean reparadas. 3.2.3.4.1.3 Cuando se identifiquen condiciones inseguras como: zonas calientes en equipos o tuberías, cavidades debidas a fenómenos naturales, agrietamiento o cavidades en el terreno debidas a fugas de agua contra incendio o fugas del sistema de drenaje, entre otros, deben colocarse barreras de seguridad. 3.2.3.4.1.4 Cuando se identifique una condición insegura como: fuga de substancias químicas peligrosas o fallas en tubería o equipos, entre otras, deben colocarse barreras de seguridad. 3.2.3.4.1.5 Las áreas destinadas a la construcción de nuevas instalaciones, las destinadas como áreas administrativas y de servicios de terceros que realicen actividades dentro de los Centros de Trabajo, las instalaciones o secciones de éstas que se encuentren en mantenimiento, modificación o desmantelamiento; así como, aquellas áreas de proceso, almacenamiento, carga y descarga, tratamiento de efluentes, quemadores de campo, entre otras, que a juicio de los responsables lo requieran, deben ser delimitadas con barreras de seguridad con base en los criterios descritos en la figura 11.
  • 152.
    152PEMEX Exploración yProducción © 2009 Todos los derechos reservados 3.2.3.5 Del empleo de barreras de seguridad en emergencias 3.2.3.5.1 Cuando se presente una emergencia en una instalación, debe delimitarse un área de seguridad considerando lo siguiente: 3.2.3.5.1.1 Estimar las áreas que potencialmente pueden verse afectadas por la emergencia, evaluando parámetros como presión, temperatura y toxicidad de la sustancia o material involucrado, dirección y velocidad del viento, temperatura ambiente, experiencia en emergencias similares, entre otros. 3.2.3.5.1.2 El área a delimitar debe ser equivalente a 1.5 veces el área estimada que puede verse afectada con motivo de la emergencia, como se muestra en la figura número 12.
  • 153.
    153PEMEX Exploración yProducción © 2009 Todos los derechos reservados 3.2.3.6 De la colocación de señales de seguridad 3.2.3.6.1 Siempre que se empleen barreras de seguridad, deben colocarse señales de seguridad e higiene que alerten al personal del Centro de Trabajo y ajeno, respecto de la presencia de dichas barreras y de los riesgos que motivaron su colocación. 3.2.3.6.2 La ubicación, cantidad y tipo de señales de seguridad e higiene, deben definirla los responsables de operación, seguridad y mantenimiento; y, los colores y dimensiones deben cumplir lo dispuesto en la Norma Oficial Mexicana NOM-026-STPS-1998. 3.2.3.7 De la inspección de barreras de seguridad 3.2.3.7.1 Una vez colocada la barrera de seguridad para delimitar áreas por la ejecución de tareas críticas y antes de iniciar los trabajos, el responsable de la ejecución del trabajo debe verificar que dicha barrera cumple lo dispuesto en el presente documento normativo. 3.2.3.7.2 Una vez colocada la barrera de seguridad para delimitar áreas por la presencia de condiciones inseguras o por la ocurrencia de emergencias, áreas en las que se construyen instalaciones nuevas, áreas con instalaciones en proceso de desmantelamiento y áreas con instalaciones en mantenimiento, entre otras, el responsable de seguridad debe verificar que dichas barreras cumplen lo dispuesto en el presente documento normativo. 3.2.3.7.3 Cuando la barrera de seguridad deba mantenerse por más de un turno laboral, la inspección de ésta debe realizarse al inicio de cada jornada, al mismo tiempo que se valida el permiso de trabajo correspondiente. 3.2.3.8 De las condiciones de iluminación
  • 154.
    154PEMEX Exploración yProducción © 2009 Todos los derechos reservados 3.2.3.8.1 En condiciones normales, sobre la superficie de señales y de barreras de seguridad, debe existir una iluminación de 50 luxes como mínimo. 14 3.2.3.8.2 En caso de requerirse el empleo de sistemas eléctricos de iluminación cuando las barreras de seguridad se mantengan por la noche, éstos deben seleccionarse en función de la clasificación de área peligrosa de esa zona y de las condiciones existentes en el sitio del trabajo. 3.2.3.8.3 Cuando se requiera el empleo de sistemas o instalaciones eléctricas, deben evaluarse las condiciones existentes en el sitio para definir su autorización, en caso afirmativo debe tramitarse previamente el permiso de trabajo correspondiente y establecerse las medidas de seguridad pertinentes. 3.2.3.8.4 El cableado eléctrico que se emplee debe ser de uso rudo y sin empalmes, y las conexiones necesarias deben ser ejecutadas por personal especialista amparado en el permiso de trabajo respectivo. 3.2.3.9 Del retiro de las barreras de seguridad. 3.2.3.9.1 Una vez concluida la tarea crítica o eliminada la condición que motivó la colocación de barreras de seguridad, deben retirarse éstas y almacenarlas en un lugar que garantice su integridad física hasta que vuelvan a ser utilizadas. 4. DISPOSICIONES FINALES 4.1. Interpretación 4.2.1 Corresponderá a la Dirección Corporativa de Operaciones por conducto de la Subdirección de Disciplina Operativa, Seguridad Salud y Protección Ambiental, la interpretación para efectos técnicos y administrativos de la presente Guía Técnica, recabando la previa opinión de las partes involucradas en el ejercicio de las disposiciones descritas en este documento. 4.2. Supervisión y control 4.2.1. La Subdirección de Disciplina Operativa, Seguridad, Salud y Protección Ambiental, las Auditorias de Seguridad Industrial y Protección Ambiental y la Línea de Mando dentro de los Centros de Trabajo e Instalaciones de Petróleos Mexicanos en el ámbito de sus respectivas competencias son las encargadas de llevar el control y seguimiento de la aplicación de la presente Guía Técnica, para lo cual efectuarán las revisiones que consideren pertinentes. 5. DISPOSICIONES TRANSITORIAS 5.1. A partir de la fecha de emisión de este guía, se contarán 60 días para la adecuación de los procedimientos operativos, de seguridad y de mantenimiento. 5.2. Cualquier persona de las áreas operativas, administrativas o jurídica de Petróleos Mexicanos y Organismos Subsidiarios usuaria de este documento, está facultada para proponer modificaciones para su actualización, mismas que deben ser enviadas oficialmente a la SDOSSPA para su análisis e incorporación de acuerdo a su procedencia. 5.3. Los criterios establecidos en esta guía serán revisados cada cinco años o antes, si las propuestas de cambio lo ameritan. 14 Secretaría del Trabajo y Previsión Social. Norma Oficial Mexicana NOM-026-STPS-1998. Capítulo 8, subíndice 8.8.
  • 155.
    155PEMEX Exploración yProducción © 2009 Todos los derechos reservados El empleo del procedimiento para la delimitación de áreas de riesgo (barricadas) es importante en tareas críticas, trabajos calientes, trabajos de riesgo o maniobras que representen riesgos potenciales por la liberación de sustancias químicas peligrosas, energía eléctrica, mecánica o radiaciones ionizantes; por golpes o por caída de materiales. Al seguir las recomendaciones de este procedimiento se estará protegiendo al personal de posibles incidentes que se pudieran suscitarse en los centros de proceso, de igual forma se protegen las instalaciones, equipos y posibles daños al medio ambiente.
  • 156.
    156PEMEX Exploración yProducción © 2009 Todos los derechos reservados Índice de Unidad 10.1 Objetivo de Aprendizaje 10.2 Desarrollo del Procedimiento 10.3 Conclusión Los participantes revisarán y entenderán el procedimiento para la apertura de líneas y equipos de proceso en los Centro de Trabajo de Petróleos Mexicanos. Introducción Proporciona de forma sencilla y accesible, los criterios generales de seguridad que deben ser considerados como mínimo para realizar trabajos de apertura de líneas y equipos de proceso en los Centros de Proceso con el propósito de evitar incidentes y lesiones durante la ejecución de las actividades. El responsable/supervisor del trabajo de reparación, modificación, mantenimiento o construcción, que implique la apertura de líneas y equipos de proceso, debe asegurarse que el personal que intervenga esté capacitado y apto física y mentalmente. En toda apertura a la atmósfera de tuberías/accesorios y equipos de proceso existe el riesgo de emisión o derrame de los materiales contenidos; por lo que se incluyen actividades como: a) Desconexión de bridas. b) Instalación / retiro de bridas ciegas y cómales. c) Girar figuras ocho. d) Apertura de válvulas en extremos muertos. e) Separación de uniones/conexiones de tuberías/tapas roscadas f) Aflojar y correr o sustituir tornillos de bridas. g) Retirar o desarmar componentes de tuberías. h) Apertura de domos, entrada-hombre en calderas, recipientes a presión y tanques de almacenamiento. i) Remoción de bonetes y tapas de válvulas. j) Apertura de puertos y perforación de tuberías en forma mecaniza o por cualquier otro medio. Este procedimiento muestra los aspectos de seguridad, salud y protección ambiental a considerar en los trabajos que implique la apertura de líneas y equipos de proceso, antes, durante y después de las labores específicas.
  • 157.
    157PEMEX Exploración yProducción © 2009 Todos los derechos reservados El desarrollo del procedimiento comprende el contenido del procedimiento. Titulo: “PROCEDIMIENTO PARA APERTURA DE LÍNEAS Y EQUIPO DE PROCESO”. Clave: 800-16000-DCO-GT-067-08. Emisión: 8/04/2008. Revisión 0.1
  • 158.
    158PEMEX Exploración yProducción © 2009 Todos los derechos reservados 0. INTRODUCCIÓN Las investigaciones de los diversos Incidentes Potenciales y Accidentes Personales que han ocurrido a los largo de la historia de Petróleos Mexicanos, durante la ejecución de actividades relacionadas con la apertura de líneas y equipos de proceso, nos han dejado como lecciones aprendidas la imperante necesidad de desarrollar documentos normativos que regulen y nos permitan planear adecuadamente este tipo de actividades identificando los riesgos inherentes durante su ejecución, estableciendo medidas de control que nos permitan prevenir en todo momento incidentes y accidentes personales. Es por ello que esta guía establece los criterios que en todos los Organismos Subsidiarios deben tomarse en cuenta para el desarrollo seguro de este tipo de actividades riesgosas 1. NORMATIVIDAD APLICABLE. Norma Oficial Mexicana NOM-028-STPS- 2004.- Organización del Trabajo-Seguridad en los Procesos de sustancias químicas. Reglamento Federal de Seguridad, Higiene y Medio Ambiente de Trabajo, Enero de 1997. Reglamento de Seguridad e Higiene de Petróleos Mexicanos y Organismos Subsidiarios, 2007. 2. DISPOSICIONES GENERALES. 2.1 Objeto Establecer los requisitos para realizar trabajos de “apertura a la atmósfera de tuberías, accesorios y equipos de proceso de manera consistente y disciplinada, con el propósito de evitar incidentes y lesiones durante la ejecución de las actividades. 2.2 Ámbito de Aplicación 2.2.1 Aplica: 2.2.1.1 En todas las instalaciones de Petróleos Mexicanos y Organismos Subsidiarios. 2.2.1.2 A todo el personal de Petróleos Mexicanos y Organismos Subsidiarios y contratistas que planeen programen, autoricen, supervisen y ejecuten trabajos de apertura a la atmósfera de tuberías, accesorios y equipos de proceso”. 2.2.1.3 Sin ser limitativos a las siguientes actividades: a) Desconexión de bridas. b) Instalación / retiro de bridas ciegas ó juntas ciegas (comales). c) Girar figuras ocho. d) Apertura de válvulas en extremos muertos. e) Separaciones de uniones, conexiones de tuberías y tapas roscadas. f) Aflojar y repasar ó sustituir espárragos de bridas. g) Retirar o desarmar componentes de tuberías tales como: medidores de presión, termopozos, transmisores de presión, porta testigos de corrosión, tuberías internas y externas de analizadores. h) Apertura de domos, entrada-hombre (man- hole) en calderas, recipientes a presión, recipientes que operan a vacío y tanques de almacenamiento. i) Remoción de bonetes y tapas de válvulas. j) Apertura de puertos y perforación de tuberías en forma mecánica ó por cualquier otro medio. k) Los que resulten derivados del Análisis de Seguridad del Trabajo (AST). l) Apertura de cubetas de envío y recibo de diablos de limpieza e instrumentados (Trampa de Diablos). m) Apertura de sistemas de desfogue: En la perforación de pozos, sistemas de compresión, Baterías de separación, plantas de proceso, en los Oleoductos y Poliductos.
  • 159.
    159PEMEX Exploración yProducción © 2009 Todos los derechos reservados 2.2.1.4 No aplica: a) En trabajos de mantenimiento a instrumentos, líneas de suministro de aire de instrumentos, señales hidráulicas, termopares, redes de servicio de aire y agua, siempre y cuando dichas actividades estén cubiertas con una instrucción operativa específica de mantenimiento. b) En la operación de válvulas, toma de muestra a través de válvulas diseñadas para ello, venteo conducido a sitio seguro (ejemplo: a quemadores), drenado de tuberías y equipos a circuito cerrado previos a la apertura de líneas; y en los trabajos que deben realizarse mediante instrucciones operativas especificas y prácticas seguras, las cuales deben considerar las medidas preventivas necesarias incluyéndose las relacionadas con el manejo seguro de materiales peligrosos involucrados (hoja de datos de seguridad). 2.3 Definiciones 2.3.1 Apertura de Líneas y Equipos de Proceso: Toda apertura a la atmósfera de tuberías I accesorios y equipos de proceso por medio de cualquier método donde exista el riesgo de emisión o derrame de las sustancias contenidas. 2.3.2 Aislamiento de líneas y equipos: Son las actividades necesarias para poner fuera de operación líneas y equipos de proceso para prevenir la liberación de energía ó fuga de materiales peligrosos, mediante el cierre de válvulas, instalación de bridas ciegas, conexiones, remoción de secciones de tubería, conexión ó desconexión de mecanismos de actuación remota. 2.3.3 AST: Análisis de la Seguridad en el Trabajo; es una herramienta básica que nos permite realizar la planeación de cualquier actividad o tarea para que esta se realice con un enfoque de seguridad, salud y protección ambienta. Consiste en analizar la actividad a realizar, paso a paso, para identificar los riesgos y generar las acciones que nos permitan controlar, mitigar y/o eliminar el riesgo, definiendo los responsables de implementar las medidas de control señaladas. 2.3.4 Brida: Accesorio o conexión fabricada de acuerdo a código ANSI / ASME B16.5, que cumple con las mismas especificaciones de la tubería ó equipo donde es instalada y que permite formar entre ellas acoplamientos; estas pueden ser de cuello soldable, deslizable o roscadas. 2.3.5 Brida Ciega: Accesorio fabricada de acuerdo a código ANSI / ASME B16.5 con la misma especificación del sistema o tubería de proceso donde se va a instalar. 2.3.6 Ciclos de Trabajo: Verificación que realiza el supervisor de operación o el mando medio de mantenimiento sobre la correcta aplicación, en sitio, de las actividades consideradas en los procedimientos operativos o de mantenimiento. 2.3.7 Cierre o Bloqueo: El acto de aislar un equipo o máquina de sus fuentes de energía, colocando candados y tarjetas en sus dispositivos de aislamiento de energía (interruptores, válvulas), asegurando que dichos dispositivos y por consecuencia el equipo no pueda ser operado hasta que el ó los candados y tarjetas sean removidos. 2.3.8 Compañía contratista: Persona física o moral que efectúa obras o servicios relacionados con la obra pública, proveeduría o servicios de cualquier naturaleza dentro de las instalaciones de Petróleos Mexicanos.
  • 160.
    160PEMEX Exploración yProducción © 2009 Todos los derechos reservados 2.3.9 Drenado / Venteo: Consiste en Extraer el producto remanente por gravedad, succión (pipas de presión y vacío) ó por otro medio impulsor; manteniendo control efectivo en la disposición de los residuos resultantes, cumpliendo estrictamente con la normatividad ambiental y procedimientos operativos aplicables. 2.3.10 Dispositivo de aislamiento: Es un dispositivo mecánico que previene la transmisión o liberación de energía o de sustancias químicas peligrosas. Estos sin ser limitativos pueden ser: a) Interruptores eléctricos manualmente operados. b) Arrancadores eléctricos manualmente operados. c) Switch de desconexión (cuchillas) d) Switch operado manualmente (cuchillas), por el cual los conductores de suministro no aterrizados de un circuito, puedan ser desconectados en grupo y ningún polo pueda ser operado independientemente. e) Válvulas de bloqueo en circuitos de tuberías y recipientes. f) Tubings de suministro principal (neumático- hidráulico), a actuadores. g) Mecanismo de conexión a partes móviles o rotatorias de máquinas. h) Juntas o bridas ciegas y figuras 8 i) Cualquier otro dispositivo utilizado para bloquear o aislar energía. j) No se consideran como dispositivos de aislamiento de energía: interruptores de botón, selectores y otros dispositivos de circuitos de control. 2.3.11 Figura Ocho: Placa removible con extremos circulares unidos por una sección recta, consta de una sección ciega y otra abierta, fabricada conforme a código ANSI / ASME B16.48, con la misma especificación del sistema ó tubería de proceso donde se mantiene instalada. 2.3.12 Junta Ciega (comal): Es un disco fabricado de placa de acero con la misma especificación del material de la tubería o equipo en donde será instalado y que debe soportar la presión máxima de trabajo a la que será sometido. Esta es utilizada para aislar una tubería o equipo, y se coloca entre dos bridas, con dos empaques uno por cada lado; asegurando un cierre hermético, con el propósito de evitar riesgos de contaminación y proteger al personal que realizará los trabajos de mantenimiento. 2.3.13 Lavado: Consiste en introducir agua, condensado ó cualquier otra sustancia solvente detergente, surfactante o reactivos químicos, en cantidad y presión suficiente para remover y drenar los residuos existentes en el interior de una tubería o equipo de proceso. 2.3.14 Límites de baterías: Se refiere a los puntos definidos como frontera de una instalación 2.3.15 Mandos medios: Trabajador que tiene bajo su mando personal sindicalizado para la realización de actividades de operación, mantenimiento, de seguridad, vigilancia y áreas administrativas. 2.3.16 Plan de respuesta a emergencia: Serie de instrucciones y acciones predeterminadas por los responsables de las instalaciones o centros de trabajo, y que son de ejecución inmediata, las cuales tienen la finalidad de inhibir o mitigar las consecuencias que podrían presentarse en el caso de una emergencia de tipo industrial o causadas por fenómenos naturales. 2.3.17 Personal calificado: Trabajador que posee la capacidad técnica, y que ha demostrado tener la habilidad y experiencia requerida para realizar una actividad.
  • 161.
    161PEMEX Exploración yProducción © 2009 Todos los derechos reservados 2.3.18 Planeación de los trabajos: Actividad técnica administrativa que se realiza con la suficiente anticipación, para prever que los recursos a utilizarse en una actividad de operación o mantenimiento se tengan disponibles en el momento en que serán utilizados de acuerdo a un programa establecido. 2.3.19 Sistema de desfogue compartido: Conjunto de tuberías y equipos cuya función es proteger el proceso de más de una instalación conduciendo los fluidos de hacia un quemador. 2.3.20 Temperatura de flash: Es la temperatura a la cual un hidrocarburo líquido cambia a la fase gaseosa ocasionado por cambio brusco en la presión. 2.3.21 Vaporizado: Consiste en hacer fluir y ventear vapor saturado de baja presión a efecto de desplazar atmósferas explosivas ó toxicas y remover residuos peligrosos; obteniendo como resultado final una atmósfera que no sea explosiva y/o tóxica. 3. Disposiciones Específicas 3.1 Responsabilidades. 3.1.1 Director Corporativo de Operaciones, Director Corporativo de Administración y los Directores de Organismos Subsidiarios y filiales 3.1.1.1 Establecer las directrices para poner en práctica esta Guía. 3.1.2 De las Subdirecciones y Gerencias de Auditoria en Seguridad Industrial y Protección Ambiental de los Organismos (SASIPA) 3.1.2.1 Realizar auditorías corporativas a fin de evaluar la aplicación de esta Guía y establecer medidas de control y seguimiento derivados de los resultados encontrados. 3.1.3 Máxima Autoridad de Centro de Trabajo 3.1.3.1 Autorizar la capacitación requerida para el personal de mantenimiento que realizara la apertura de líneas y equipos de proceso. 3.1.3.2 Establecer su liderazgo para la aplicación de los criterios establecidos en esta Guía Técnica. 3.1.3.3 Gestionar y Proporcionar los recursos necesarios para la ejecución de las actividades indicadas en el alcance de esta Guía. 3.1.3.4 Instruir para que se desarrollen los procedimientos operativos y de mantenimiento relacionados con la apertura de líneas y equipos de proceso, tomando como base los criterios establecidos en esta Guía Técnica. 3.1.3.5 Instruir para que se lleven cabo reuniones de programación de trabajos en todas sus instalaciones. 3.1.3.6 Considerar dentro de su programa de auditorías internas la evaluación de la aplicación de esta Guía. 3.1.4 Responsable operativo de la instalación (Superintendentes de Equipo de Área, Jefes de Operación) 3.1.4.1 Coordinar las acciones para que este procedimiento se administre bajo el proceso de Disciplina Operativa; verificando que se incluya en las matrices de procedimientos, los conocimientos de los mismos,, se realicen las evaluaciones y ciclos de trabajo al personal técnico, operadores y operarios a su cargo. 3.1.4.2 Asegurarse de que cuando se requiera realizar actividades de apertura de Líneas y equipos, se ha efectuado la “Planeación y Análisis de Seguridad del Trabajo”. 3.1.4.3 Incluir en los programas de capacitación y entrenamiento al personal de operación de la instalación sobre esta guía, así como para la realización de las pruebas de explosividad, toxicidad y oxígeno y sus criterios para la autorización de trabajos peligrosos.
  • 162.
    162PEMEX Exploración yProducción © 2009 Todos los derechos reservados 3.1.5 Superintendente e Ingenieros de SIPA 3.1.5.1 Auditar la aplicación esta Guía Técnica durante la ejecución de trabajos. 3.1.5.2 Participar en el desarrollo de los Análisis de la seguridad en el Trabajo (AST) y dar su aprobación. 3.1.6 Coordinador de Operación, Ingeniero de Operación 3.1.6.1 Poner fuera de operación el equipo y liberarlo de la energía residual acumulada (incluye materiales peligrosos) de acuerdo a los procedimientos operativos para drenado, venteado, inertizado, neutralizado, lavado y vaporizado. 3.1.6.2 Verificar que los dispositivos de aislamiento de energía están en la posición segura (interruptores en OFF, abiertos; válvulas bloqueadas; mecanismos desconectados, etc.) 3.1.6.3 Instalar “Candado de Operación” y “Tarjeta” con la leyenda de NO OPERAR el equipo, en el ó los dispositivos de aislamiento de energía. 3.1.6.4 Retirar al personal ajeno a los trabajos por realizar colocando previamente las barricadas. 3.1.6.5 Efectuar las pruebas requeridas (explosividad, toxicidad, oxígeno). En los organismos en los que el personal de operación aún no cuente con la capacitación debida para desempeñar esta función, los centros de trabajo deberán desarrollar programas de capacitación y entrenamiento para que el futuro desempeñen esta función y mientras tanto el área de SIPA debe efectuar dichas pruebas. 3.1.6.6 Efectuar la entrega física al Ing. Responsable del Trabajo verificando el cumplimiento de los términos y condiciones de seguridad establecidas en el Permiso de de trabajo. 3.1.6.7 Cuando existe la posibilidad de reacumulación de energía mantener monitoreo regularmente para detectarla antes de que pueda causar un incidente. 3.1.6.8 Autorizar la ejecución de los trabajos una vez que se han cumplido todas las condiciones de seguridad requeridas. 3.1.6.9 Mantener la hoja de control disponible en el tablero de permisos de trabajo indicando aquellos puntos donde se bloquearon ó abrieron válvulas, se efectuó la apertura de línea y donde fueron instalados y/o retiradas juntas ciegas, comales, figuras ocho tal y como se establece en la Guía Técnica relativa al de aislamiento y bloqueo mediante Tarjeta – Candado - Despeje – Prueba. 3.1.7 Coordinador de Instalaciones (Ingeniero de Instalaciones) Ingeniero de mantenimiento de plantas 3.1.7.1 Asegurarse del cumplimiento de esta Guía así como de la aplicación de la Guía relativa al aislamiento mediante Tarjeta, Candado, Despeje y Prueba. 3.1.7.2 Asegurarse de que se: 3.1.7.2.1 Han realizado las pruebas requeridas y establecidas en el Permiso de trabajo, y que éste ha sido aprobado / autorizado por operación y se han cumplido todas las condiciones de seguridad para realizar el trabajo. 3.1.7.2.2 Han efectivamente liberado los materiales peligrosos. 3.1.7.2.3 Dispone de todo el equipo de protección personal y de respuesta a emergencia establecido en el permiso de trabajo. 3.1.7.2.4 Dispone de las herramientas, equipos y procedimientos requeridos para realizar el trabajo.
  • 163.
    163PEMEX Exploración yProducción © 2009 Todos los derechos reservados 3.1.7.3 Aprobar / Autorizar en el Permiso de trabajo y coordinar la ejecución de los trabajos; auditar periódicamente el trabajo hasta su conclusión, verificando que se mantienen las condiciones seguras para su ejecución. 3.1.7.4 Asegurar que el personal que realiza el trabajo es calificado y además que es el estrictamente necesario, evitando la presencia de personal innecesario en la zona barricada. 3.1.7.5 Realizar la entrega de equipo una vez concluidos los trabajos de apertura a la especialidad de mantenimiento que corresponda para continuar con los trabajos de mantenimiento subsecuentes mediante el permiso de trabajo correspondiente. 3.1.8 Supervisor de plantas de proceso / Operadores 3.1.8.1 Antes de iniciar los trabajos de apertura de líneas y equipos los operadores, según su rol realizan las siguientes actividades, al término de las cuales le notifican al Ingeniero de Turno para que este verifique su cumplimiento: 3.1.8.1.1 Actividades previas (preparativos) y para la puesta fuera de operación del equipo de proceso. 3.1.8.1.2 Desconecta o aíslan el equipo de proceso de la fuente de energía, mediante los dispositivos de aislamiento que estén autorizados a operar. 3.1.8.1.3 Participa con el Ingeniero de turno durante el bloqueo y la instalación del “candado” y “Tarjeta” de operación. 3.1.8.1.4 Realiza los movimientos operativos para eliminar la energía acumulada y la liberación de materiales peligrosos realizando las tareas de drenado, venteado, vaporizado, inertizado, neutralizado y lavado según el caso y procedimiento aplicable. 3.1.8.1.5 Participa con el Ingeniero de Turno para efectuar el retiro de personal y realizar las pruebas de efectividad de aislamiento. 3.1.8.2 Verificar antes de dar inicio a los trabajos de apertura y periódicamente mientras el personal de mantenimiento permanece en el sitio, que las medidas de seguridad se cumplen y alerta si las condiciones operativas cambian. 3.1.8.3 Suspender el trabajo cuando las condiciones en el equipo o línea difieran de las especificadas en el plan de trabajo. 3.1.8.4 Mantener supervisión durante la ejecución de los trabajos para prevenir que personal no autorizado traspase los señalamientos del área barricada. 3.1.9 Personal ejecutor del trabajo, incluyendo al Mando Medio 3.1.9.1 Cuando sea programado para realizar trabajos de apertura de líneas y equipos de proceso debe asegurase de: 3.1.9.2 Instalar su “candado y tarjeta” personal, siendo el único autorizado para conservar en su poder la llave. 3.1.9.3 Cumplir estrictamente con las instrucciones verbales y escritas recibidas respecto a las medidas de control, seguridad, del Permiso de trabajo y las propias de ejecución del trabajo. 3.1.9.4 Utilizar el equipo de protección personal especial recomendado para protegerse contra sustancias químicas, temperatura y protección respiratoria cuando se establezca. 3.2 Desarrollo 3.2.1 Frecuencias: de Ejecución, de Revisión y ciclos de trabajo 3.2.1.1 De ejecución: Los criterios establecidos en esta Guía se deben aplicar cada que se realicen trabajos de apertura de líneas y equipos de proceso.
  • 164.
    164PEMEX Exploración yProducción © 2009 Todos los derechos reservados 3.2.1.2 De revisión del procedimiento: Esta Guía debe ser revisado cada cinco años o antes, si las propuestas de cambio lo ameritan. 3.2.1.3 De ciclos de trabajo: Se debe llevar a cabo la revisión de ciclo de trabajo al personal cargado de la ejecución de la apertura de líneas y equipos de proceso con base a lo establecido en la guía de Disciplina Operativa. 3.2.2 Planeación 3.2.2.1 El personal de operación debe realizar los trabajos previos asegurar la entrega del equipo a mantenimiento, respetando los tiempos requeridos de acuerdo a los procedimientos operativos que les apliquen. 3.2.2.2 El cual consiste en realizar el análisis cuidadoso del sistema a intervenir, previa visita al sitio, para identificar y evaluar los riesgos, la forma en que el trabajo debe prepararse y realizarse, considerando las medidas de control, que son los elementos que ayudan a prevenir las exposiciones a los riesgos. 3.2.2.3 El “AST” debe documentarse durante la Planeación de los Trabajos; ser elaborado y firmado por los responsables de operación y mantenimiento, con la aprobación de sus inmediatos superiores y por el Ingeniero de Seguridad. 3.2.2.4 Asimismo deberá considerarse la participación de los mandos medios y del personal calificado que intervendrá en la realización de los trabajos de apertura de líneas y equipos de proceso. 3.2.2.5 En el caso de trabajos realizados por terceros, además de los anteriores, deberán participar el residente de la compañía contratista y el supervisor de la obra o servicio correspondiente. 3.2.2.6 Es obligatorio que antes de autorizar la programación y ejecución de un trabajo de apertura de líneas y equipos, los responsables de la planeación y ejecución elaboren y/ó actualicen el AST específico y en su caso documenten los cambios ó mejoras en el AST. 3.2.2.7 El “AST” sin ser limitativo, deberá desarrollarse de acuerdo al procedimiento correspondiente, conteniendo al menos los siguientes puntos: a) Planos, Diagramas y Diagrama de Tuberías e Instrumentación (DTI). b) Identificación específica de riesgos. c) Procedimiento de paro, aislamiento y bloqueo. d) Procedimiento para la eliminación y disposición de materiales peligrosos e) Procedimiento para la ejecución de los trabajos. f) Especificar el equipo de protección personal requerido en cada fase de los trabajos a realizar. g) Plan de respuesta a emergencia. h) Materiales, herramienta y recursos requeridos. 3.2.3 Paro, aislamiento, bloqueo del equipo, liberación de materiales peligrosos y presión contenida 3.2.3.1 Cumplir con los procedimientos operativos para la puesta fuera de operación (paro) y para la entrega segura a mantenimiento de las líneas y equipo de proceso. 3.2.3.2 Cumplir con la Guía Técnica relativa al “Bloqueo de Energía y Materiales Peligrosos”, mediante Tarjeta – Candado - Despeje – Prueba. 3.2.4 Ejecución de la Apertura de Líneas (primera apertura) 3.2.4.1 El personal que coordina, supervisa y realiza esta actividad debe estar calificado.
  • 165.
    165PEMEX Exploración yProducción © 2009 Todos los derechos reservados 3.2.4.2 Medidas de Seguridad: 3.2.4.3 Antes de iniciar los trabajos de “apertura” el área de riesgo debe ser delimitada, acordonada y señalizada, incluyendo los niveles donde pueda producirse un derrame o la zona de influencia de una nube tóxica y/ó explosiva y cumplir con el procedimiento de “delimitación de áreas de riesgo (barricadas)”. 3.2.4.4 La actividad de “apertura” debe ser realizada de manera tal que únicamente permanezca en la zona delimitada el personal mínimo indispensable para realizar el trabajo evitando exponer innecesariamente al personal de apoyo. 3.2.4.5 En aquellos casos donde sea necesario realizar una apertura de una línea o equipo que manejen sustancias peligrosas y no se cuente con arreglos para purga y/o venteo por donde se pueda verificar que el sistema se encuentre debidamente purgado y depresionado se debe suspender la operación de la sección involucrada de la instalación donde se llevará a cabo la apertura de la línea o equipo, esto quedará definido en la realización del AST. 3.2.4.6 Todo el personal que permanezca dentro de la zona delimitada debe utilizar el mismo equipo de protección personal que utilice el personal que realice la “apertura”. 3.2.4.7 Debe disponerse de equipo para contener derrames y cuando se requiera se debe instalar una pantalla ó escudo protector de lámina ú otro material para proteger al personal de una inesperada emisión de productos durante el inicio de la apertura. 3.2.4.8 Debe disponerse de todo el equipo adicional requerido (establecido durante la planeación) como son andamios con barandales y tobogán, grúas, herramientas y equipo de protección personal. 3.2.4.9 Los andamios deben incluir un tobogán o vías de escape seguras. 3.2.4.10 En toda “apertura” de líneas y equipos que contengan materiales peligrosos debe asignarse por lo menos una persona como “observador”. Este Observador también debe portar el mismo equipo de protección usado por el personal que lleva a cabo la “apertura”. 3.2.4.11 Su función es prestar ayuda en caso de una emergencia y debe permanecer en contacto visual todo el tiempo con el personal que realiza la “apertura”; y debe contar con medios de alarma y comunicación (megáfono, radio) para solicitar ayuda adicional. 3.2.4.12 Cualquier miembro capacitado del personal de las áreas de operación, contraincendio ó de mantenimiento podrá ser asignado para desempeñar el papel de observador. 3.2.4.13 En todas las tuberías ó equipos de proceso que por algún motivo queden desconectadas por tiempo indefinido, ya sea por razones de mantenimiento prolongado ó por alguna administración al cambio que implique la eliminación de algún equipo, debe instalarse brida ciega, aún cuando en el extremo se cuente con válvulas de bloqueo. 3.2.5 Permiso especial de sistemas compartidos 3.2.5.1 Debe utilizarse cuando el equipo ó componente de tubería donde se realizará la “apertura” forma parte de un sistema compartido en ubicaciones que son fronteras de un proceso con otras instalaciones y que requieren de una adecuada y oportuna comunicación, para la ejecución de acciones operativas conjuntas que son necesarias, con el propósito de que esta actividad se realice de manera segura, ejemplos: a) Desfogues compartidos entre instalaciones del propio centro de trabajo o bien con instalaciones del propio Organismo o bien dependientes de otros Organismos Subsidiarios de Petróleos Mexicanos. b) Entrada o salida de materia prima o productos en límites de baterías.
  • 166.
    166PEMEX Exploración yProducción © 2009 Todos los derechos reservados c) Fronteras de mantenimiento con otras líneas de negocios, con otras Subsidiarias o con clientes externos. 3.2.6 Prácticas Generales Seguras 3.2.6.1 Se considera que la “apertura” de una línea ó equipo, se inicia cuando se empieza a aflojar cualquiera de los componentes (espárrago, tuerca unión, etc.) por lo que desde este momento el personal debe utilizar el equipo de protección personal. 3.2.6.2 Cuando la apertura está concluida y se ha verificado que no existen riesgos, el ingeniero responsable de los trabajos, hace entrega al ingeniero de operación (Ing. turno) y ambos firman el permiso DE TRABAJO CON RIESGO, con esto se da por terminada la actividad de apertura de líneas; para continuar con las actividades de mantenimiento y rehabilitación del equipo aislado. Hasta este momento podrá retirarse candados y tarjetas personalizadas del operario que realiza la apertura, y deben permanecer los candados y tarjetas del personal de operación. 3.2.7 Peligros durante la apertura 3.2.7.1 Si durante los trabajos previos a la ejecución, las condiciones de seguridad difieren de las esperadas (ejemplo: válvula de purga atorada, válvulas de bloqueo que se pasan, tubería que no puede ser drenada) la actividad de “apertura” debe ser suspendida reevaluando la situación y desarrollando un nuevo AST considerando lo siguiente: a) Los trabajos deben evaluarse con la misma minuciosidad que el plan original. b) El nuevo AST debe ser sometido a aprobación del responsable de la Producción del Centro de Trabajo o instalación correspondiente. c) A los operarios que van a realizar la “apertura” se les debe comunicar los resultados del nuevo AST y de los cambios al programa que resulten, así como los posibles escenarios de emergencia que se puedan presentar. 3.2.8 Ejecución de trabajos de mantenimiento del equipo aislado y bloqueado con juntas ciegas / figuras ocho, bridas ciegas ó componentes separados 3.2.8.1 Realizada la primera apertura e instalados los dispositivos de aislamiento (juntas ciegas, figuras 8, interruptores abiertos), los correspondientes candados y tarjetas de operación, se puede proceder a realizar los trabajos de mantenimiento. 3.2.8.2 Debe asegurarse que exista el correspondiente análisis de seguridad (AST) para cada una de las operaciones de mantenimiento que se van a realizar, así mismo se deben considerar los siguientes aspectos: a) Permiso principal de Trabajo con riesgo y complementarios requeridos. b) Pruebas requeridas para verificar la no existencia de riesgos (explosividad, toxicidad, contenido de oxígeno, temperatura, pH). c) Aplicación de la Guía Técnica relativa al de aislamiento y bloqueo mediante Tarjeta – Candado – Despeje – Prueba y/ó Guía Técnica para “Entrada Segura a Espacios Confinados”. d) Equipo de protección personal para realizar el trabajo. e) Instrucciones operativas de mantenimiento para realizar el trabajo. f) Tipo y nivel de protección contraincendio requerido. g) Lineamientos de manejo y disposición de residuos. h) Respuesta a emergencia. 3.2.9 Limpieza, descontaminación y verificación de condiciones 3.2.9.1 Previo a la entrega de los equipos o tuberías disponibles para mantenimiento, el responsable de operación debe realizar las actividades de limpieza y descontaminación mediante los procedimientos operativos correspondientes.
  • 167.
    167PEMEX Exploración yProducción © 2009 Todos los derechos reservados 3.2.9.2 En caso de que el personal requiera entrar al equipo de proceso se debe cumplir con la Guía técnica relativa a “Entrada Segura a Espacios Confinados” y autorizado mediante el permiso complementario por riesgo específico correspondiente. 3.2.10 Autorización de trabajos en el equipo aislado y bloqueado con juntas ciegas 3.2.10.1 El Ingeniero de Operación y el Ing. responsable de la ejecución de los trabajos, deben autorizar los permisos de trabajo respectivos. 3.2.10.2 Previo a la autorización del permiso de trabajo, el personal de mantenimiento debe colocar los candados y tarjetas personalizadas en los puntos de bloqueo de acuerdo a lo establecido en la Guía Técnica relativa al de aislamiento y bloqueo mediante Tarjeta – Candado – Despeje – Prueba. 3.2.10.3 Concluidos los trabajos de mantenimiento, el Ingeniero de Operación y el Ing. responsable de la ejecución de los trabajos, deben de firmar en el permiso(s) la terminación, previa verificación de las condiciones de seguridad para su puesta en operación quedando así el permiso de trabajo cerrado. 3.2.11 Retiro de juntas Ciegas (Segunda Apertura) 3.2.11.1 Concluidos los trabajos de mantenimiento y realizadas las pruebas funcionales requeridas se debe realizar el retiro de juntas y bridas ciegas, figuras ocho, unir componentes separados; esta actividad debe considerarse también como “Apertura de Líneas y equipos” por lo que debe cumplirse nuevamente con lo establecido en el numeral 4.4 (Ejecución de la Apertura de Líneas). 3.2.11.2 El Retiro de las juntas ciegas o girada de figuras 8 para dejar disponible el equipo o tubería para su operación, debe realizarse mediante la autorización de un nuevo Permiso de trabajo con riesgo y si es requerido además debe formularse el Permiso Especial de Sistemas Compartidos, quedando claro que no se permite el uso del permiso de trabajo con riesgo utilizado en la primera apertura. 3.2.12 Puesta en operación del equipo de proceso 3.2.12.1 Se considerarán concluidos los trabajos hasta que las tuberías y equipos estén correctamente conectados al sistema de proceso, quedando a satisfacción del personal de operación quién debe dar el cierre del permiso de trabajo con riesgo firmando en este el espacio de terminación del trabajo. 3.2.12.2 Previa a la puesta en operación del equipo o instalación se debe aplicar la Guía Técnica, relativa a la inspección de seguridad prearranque y retirar los candados y tarjetas de operación, barricadas y señalamientos declarando el equipo disponible para su operación. 4. DISPOSICIONES FINALES 4.1. Interpretación 4.1.1 Corresponderá a la Dirección Corporativa de Operaciones por conducto de la Subdirección de Disciplina Operativa, Seguridad, Salud y Protección Ambiental, la interpretación para efectos técnicos y administrativos de la presente Guía Técnica, recabando la previa opinión de las partes involucradas en el ejercicio de las disposiciones descritas en este documento.
  • 168.
    168PEMEX Exploración yProducción © 2009 Todos los derechos reservados 4.2. Supervisión y control 4.2.1 La Subdirección de Disciplina Operativa, Seguridad, Salud y Protección Ambiental, las Auditorias de Seguridad Industrial y Protección Ambiental y la Línea de Mando dentro de los Centros de Trabajo e Instalaciones de Petróleos Mexicanos, en el ámbito de sus respectivas competencias, son las encargadas de llevar el control y seguimiento de la aplicación del presente documento, para lo cual efectuarán las revisiones que consideren pertinentes. 5. DISPOSICIONES TRANSITORIAS 5.1 A partir de la fecha de emisión de este guía, se contarán 60 días para la adecuación de los procedimientos operativos, de seguridad y de mantenimiento. 5.2 Cualquier persona de las áreas operativas, administrativas o jurídica de Petróleos Mexicanos y Organismos Subsidiarios usuaria de este documento, está facultada para proponer modificaciones para su actualización, mismas que deben ser enviadas oficialmente a la SDOSSPA para su análisis e incorporación de acuerdo a su procedencia. 5.3 Los criterios establecidos en esta guía serán revisados cada cinco años o antes, si las propuestas de cambio lo ameritan.
  • 169.
    169PEMEX Exploración yProducción © 2009 Todos los derechos reservados Con la aplicación del procedimiento de apertura de líneas y equipos de proceso en los Centros de Proceso se minimizarán los riesgos de emisión o derrame de los materiales peligrosos evitando incidentes y lesiones durante la ejecución de las actividades del personal, daños a las instalaciones y medio ambiente.
  • 170.
    170PEMEX Exploración yProducción © 2009 Todos los derechos reservados Los procedimientos críticos proporcionan al personal un entendimiento claro de las consideraciones de seguridad, salud y protección ambiental que se deben de llevar a cabo en todos los trabajos rutinarios y no rutinarios, evitando de esta forma incidentes y/o accidentes en los Centros de Trabajo de Petróleos Mexicanos. Con la aplicación de los 8 procedimientos críticos en las instalaciones de Petróleos Mexicanos se cumple con el proceso de Disciplina Operativa y el elemento de Procedimientos de Operación y Practicas Seguras de la Administración de la Seguridad de los Procesos. Los procedimientos críticos son una herramienta que facilita el cumplimiento de los objetivos del Sistema de Administración PEMEX- SSPA, al realizar las tareas de forma segura, consistente y correcta en todas las instalaciones de la organización.
  • 171.
    171PEMEX Exploración yProducción © 2009 Todos los derechos reservados Procedimiento para Realizar Trabajos en Espacios Confinados. Clave: 800-16000-DCO-GT- 069-08 Procedimiento para Protección Contra incendio. Clave: 800-16000-DCO-GT-070-08. Procedimiento para Selección, Uso y Manejo de Equipo de Protección Personal. Clave: 800- 16000-DCO-GT-068-08. Procedimiento de Prevención de Caídas. Clave: 800-16000-DCO-GT-066-08. Procedimiento para la Seguridad Eléctrica. Clave: 800-16000-DCO-GT-071-08. Procedimiento para el Bloqueo de Energía y Materiales Peligrosos. Clave: 800-16000-DCO- GT-065-08. Procedimiento para Delimitación de Áreas de Riesgo Barricadas. Clave: 800-16000-DCO-GT- 064-08. Procedimiento para Aperturas de Líneas y Equipo de Proceso. Clave: 800-16000-DCO-GT- 067-08. Constitución Política de los Estados Unidos Mexicana Ley Federal del Trabajo Reglamento Federal de Seguridad, Higiene y Medio Ambiente de Trabajo Reglamento de Seguridad e Higiene de Petróleos Mexicanos y Organismos Subsidiarios. Revisión de 2007. Reglamento de Seguridad e Higiene de Petróleos Mexicanos y Organismos Subsidiarios. Revisión de 2007. Fecha de edición Noviembre del 2009 Numero de edición 01 Revisión 1