Incrustar presentación
Descargar para leer sin conexión



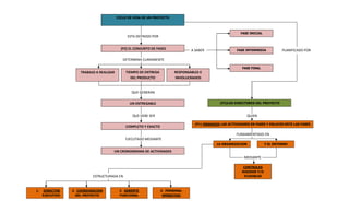
El documento describe el ciclo de vida de un proyecto. El ciclo de vida de un proyecto está definido por el conjunto de fases que generan un entregable completo y exacto. Estas fases deben ser planificadas y estructuradas en un cronograma de actividades por los directores del proyecto. El rol principal de un profesional es organizar las actividades en fases y enlaces entre fases fundamentado en la organización y el entorno.

