1
GERENCIA DE PROYECTOS
SHARON SIRETH PLAZAS RODRÍGUEZ
UNIVERSIDAD DE SANTANDER
MAESTRÍA EN GESTIÓN DE LA TECNOLOGÍA EDUCATIVA
NEIVA - HUILA
2018
2
GERENCIA DE PROYECTOS
SHARON SIRETH PLAZAS RODRÍGUEZ
Trabajo que se presenta como requisito de la actividad 1.2 del módulo GERENCIA DE
PROYECTOS DE TECNOLOGÍA EDUCATIVA
Asesora
LINA MARCELA LARROTA MARTINEZ
Magister en ciencias económicas con énfasis en política económica
UNIVERSIDAD DE SANTANDER
MAESTRÍA EN GESTIÓN DE LA TECNOLOGÍA EDUCATIVA
NEIVA - HUILA
2018
3
Tabla de Contenido
Pág.
Introducción 4
¿Cuál es el rol principal de un profesional en el desarrollo de
proyectos basados en una excelente gestión de proyectos? 5
¿Qué elementos son necesarios para que pueda garantizarse
un ciclo de vida de un proyecto completamente? 8
¿Quiénes son los principales responsables de establecer
adecuadamente el ciclo de vida de un proyecto? 10
Bibliografía 13
4
Introducción
La Gerencia de Proyectos de Tecnología Educativa, es una disciplina encargada de
planificar, organizar y administrar los recursos tecnológicos de Instituciones Educativas privada o
públicas. Además direcciona eficaz y ordenadamente las actividades de un proyecto y así obtener
los resultados establecidos de acuerdo a los recursos, costos, tiempo y calidad planteados desde
su inicio.
Con el presente trabajo se busca construir un mapa conceptual con el cual se dé respuesta a
las siguientes preguntas: ¿Cuál es el rol principal de un profesional en el desarrollo de proyectos
basados en una excelente gestión de proyectos? ¿Qué elementos son necesarios para que pueda
garantizarse un ciclo de vida de un proyecto completamente? ¿Quiénes son los principales
responsables de establecer adecuadamente el ciclo de vida de un proyecto?
5
1. ¿CUÁL ES EL ROL PRINCIPAL DE UN PROFESIONAL EN EL DESARROLLO DE
PROYECTOS BASADOS EN UNA EXCELENTE GESTIÓN DE PROYECTOS?
El rol principal del profesional en el
desarrollo del proyecto es:
Apropiarse
intelectualmente del
tema a investigar.
Realizar una reflexión
sobre la misma.
Llenarse de
interrogantes que
ayudarán a formar la
estructura del
proyecto.
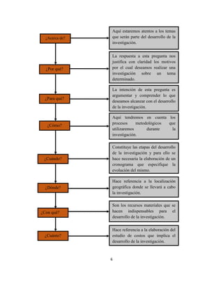
Basándonos en esto, el profesional debe realizar
una planificación para el desarrollo del proyecto
teniendo en cuenta las siguientes interrogantes:
¿Qué?
Se refiere a la actividad o el tipo de
investigación que se va a
desarrollar con el propósito de
enfocarnos en el modelo
metodológico de la misma.
¿Quiénes?
En este punto se tendrá en cuenta a
las personas que estarán
involucradas en el trabajo de
investigación que se pretende
desarrollar.
6
¿Acerca de?
Aquí estaremos atentos a los temas
que serán parte del desarrollo de la
investigación.
¿Por qué?
La respuesta a esta pregunta nos
justifica con claridad los motivos
por el cual deseamos realizar una
investigación sobre un tema
determinado.
¿Para qué?
La intención de esta pregunta es
argumentar y comprender lo que
deseamos alcanzar con el desarrollo
de la investigación.
¿Cómo?
Aquí tendremos en cuenta los
procesos metodológicos que
utilizaremos durante la
investigación.
¿Cuándo?
Constituye las etapas del desarrollo
de la investigación y para ello se
hace necesaria la elaboración de un
cronograma que especifique la
evolución del mismo.
¿Dónde?
Hace referencia a la localización
geográfica donde se llevará a cabo
la investigación.
¿Con qué?
Son los recursos materiales que se
hacen indispensables para el
desarrollo de la investigación.
¿Cuánto?
Hace referencia a la elaboración del
estudio de costos que implica el
desarrollo de la investigación.
7
Que nos permitirán
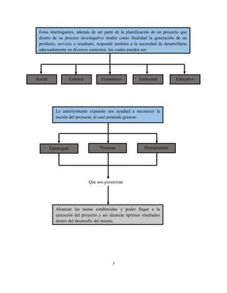
Lo anteriormente expuesto nos ayudará a reconocer la
noción del proyecto, el cual pretende generar:
Estrategias HerramientasTécnicas
Alcanzar las metas establecidas y poder llegar a la
ejecución del proyecto y así alcanzar óptimos resultados
dentro del desarrollo del mismo.
Estas interrogantes, además de ser parte de la planificación de un proyecto que
dentro de su proceso investigativo tendrá como finalidad la generación de un
producto, servicio o resultado, responde también a la necesidad de desarrollarse
adecuadamente en diversos contextos, los cuales pueden ser:
Social EconómicoCultural Ambiental Educativo
8
2. ¿QUÉ ELEMENTOS SON NECESARIOS PARA QUE PUEDA GARANTIZARSE UN
CICLO DE VIDA DE UN PROYECTO COMPLETAMENTE?
Primero que todo, hay que tener en cuenta que el ciclo de vida de un proyecto está compuesto por
fases y no por procesos, las cuales son:
CICLO DE VIDA DE UN
PROYECTO
Fase IntermediaFase Inicial Fase Final
Aquí se puede evidenciar que el comportamiento de los
factores que afectan el proyecto tiene una mayor o
menor influencia en cada una de las fases.
De igual forma, se debe tener en cuenta que cada una de las
fases está compuesta por un producto entregable que al ser
entregado, verificado y validado, me indica la finalización de
cada una de las mismas.
Fase Inicial Fase Intermedia Fase Final
Verificable:
ACTA
Verificable:
PRODUCTO
FINAL
Verificable:
AVANCE
9
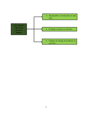
Los ciclos de
vida de un
proyecto
definen:
 El trabajo a realizar en cada fase.
 Tiempos de entrega de productos en
cada fase.
 Responsables e involucrados en cada
fase.
10
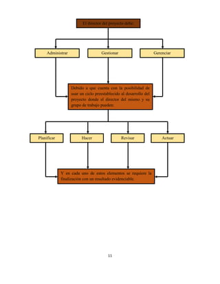
3. ¿QUIÉNES SON LOS PRINCIPALES RESPONSABLES DE ESTABLECER
ADECUADAMENTE EL CICLO DE VIDA DE UN PROYECTO?
PRINCIPALES RESPONSABLES DE ESTABLECER
ADECUADAMENTE EL CICLO DE VIDA DE UN PROYECTO
El director del proyecto
Capacidad de gestionar.
Recursos para que el
proyecto se desarrolle
satisfactoriamente.
El director del proyecto junto a su
equipo principal debe:
Iniciar la planificación del
proyecto.
Determinar los procesos y
grupos de procesos que
usarán en el desarrollo del
proyecto.
Determinar los
responsables y el grado de
rigor y responsabilidad del
proyecto.
11
El director del proyecto debe:
GerenciarAdministrar Gestionar
Debido a que cuenta con la posibilidad de
usar un ciclo preestablecido al desarrollo del
proyecto donde el director del mismo y su
grupo de trabajo pueden:
Planificar RevisarHacer Actuar
Y en cada uno de estos elementos se requiere la
finalización con un resultado evidenciable.
12
De igual forma, dentro de la planificación de cada uno de estos ciclos,
existen cinco grupos de procesos requeridos en cualquier proyecto, los
cuales son independientes entre sí e independientes al tipo de proyecto
que se esté ejecutando, estos son:
INICIACIÓN EJECUCIÓNPLANIFICACIÓN
SEGUIMIENTO
Y CONTROL
CIERRE
Supervisa el avance
y se toman medidas
correctivas para el
proyecto.
Define y
autoriza las
fases del
proyecto.
Planifica el curso de
acción para lograr
los objetivos del
proyecto.
Integra
elementos para
llevar a cabo el
plan de gestión
del proyecto.
Formaliza y finaliza
ordenadamente el
proyecto.
13
Bibliografía
 LEM. Gerencia de Proyectos de Tecnología Educativa. Recuperado de
http://aulavirtual.eaie.cvudes.edu.co/publico/lems/L.000.001.MG/gerencia/ver_1completo.
html
 Capítulo1 Gerencia de Proyectos. Presentación Animada. Recuperado de
https://www.youtube.com/watch?time_continue=1&v=HzdJ3eTNFz4

Sharon sireth plazasrodriguez_actividad1.2_mapac

  • 1.
    1 GERENCIA DE PROYECTOS SHARONSIRETH PLAZAS RODRÍGUEZ UNIVERSIDAD DE SANTANDER MAESTRÍA EN GESTIÓN DE LA TECNOLOGÍA EDUCATIVA NEIVA - HUILA 2018
  • 2.
    2 GERENCIA DE PROYECTOS SHARONSIRETH PLAZAS RODRÍGUEZ Trabajo que se presenta como requisito de la actividad 1.2 del módulo GERENCIA DE PROYECTOS DE TECNOLOGÍA EDUCATIVA Asesora LINA MARCELA LARROTA MARTINEZ Magister en ciencias económicas con énfasis en política económica UNIVERSIDAD DE SANTANDER MAESTRÍA EN GESTIÓN DE LA TECNOLOGÍA EDUCATIVA NEIVA - HUILA 2018
  • 3.
    3 Tabla de Contenido Pág. Introducción4 ¿Cuál es el rol principal de un profesional en el desarrollo de proyectos basados en una excelente gestión de proyectos? 5 ¿Qué elementos son necesarios para que pueda garantizarse un ciclo de vida de un proyecto completamente? 8 ¿Quiénes son los principales responsables de establecer adecuadamente el ciclo de vida de un proyecto? 10 Bibliografía 13
  • 4.
    4 Introducción La Gerencia deProyectos de Tecnología Educativa, es una disciplina encargada de planificar, organizar y administrar los recursos tecnológicos de Instituciones Educativas privada o públicas. Además direcciona eficaz y ordenadamente las actividades de un proyecto y así obtener los resultados establecidos de acuerdo a los recursos, costos, tiempo y calidad planteados desde su inicio. Con el presente trabajo se busca construir un mapa conceptual con el cual se dé respuesta a las siguientes preguntas: ¿Cuál es el rol principal de un profesional en el desarrollo de proyectos basados en una excelente gestión de proyectos? ¿Qué elementos son necesarios para que pueda garantizarse un ciclo de vida de un proyecto completamente? ¿Quiénes son los principales responsables de establecer adecuadamente el ciclo de vida de un proyecto?
  • 5.
    5 1. ¿CUÁL ESEL ROL PRINCIPAL DE UN PROFESIONAL EN EL DESARROLLO DE PROYECTOS BASADOS EN UNA EXCELENTE GESTIÓN DE PROYECTOS? El rol principal del profesional en el desarrollo del proyecto es: Apropiarse intelectualmente del tema a investigar. Realizar una reflexión sobre la misma. Llenarse de interrogantes que ayudarán a formar la estructura del proyecto. Basándonos en esto, el profesional debe realizar una planificación para el desarrollo del proyecto teniendo en cuenta las siguientes interrogantes: ¿Qué? Se refiere a la actividad o el tipo de investigación que se va a desarrollar con el propósito de enfocarnos en el modelo metodológico de la misma. ¿Quiénes? En este punto se tendrá en cuenta a las personas que estarán involucradas en el trabajo de investigación que se pretende desarrollar.
  • 6.
    6 ¿Acerca de? Aquí estaremosatentos a los temas que serán parte del desarrollo de la investigación. ¿Por qué? La respuesta a esta pregunta nos justifica con claridad los motivos por el cual deseamos realizar una investigación sobre un tema determinado. ¿Para qué? La intención de esta pregunta es argumentar y comprender lo que deseamos alcanzar con el desarrollo de la investigación. ¿Cómo? Aquí tendremos en cuenta los procesos metodológicos que utilizaremos durante la investigación. ¿Cuándo? Constituye las etapas del desarrollo de la investigación y para ello se hace necesaria la elaboración de un cronograma que especifique la evolución del mismo. ¿Dónde? Hace referencia a la localización geográfica donde se llevará a cabo la investigación. ¿Con qué? Son los recursos materiales que se hacen indispensables para el desarrollo de la investigación. ¿Cuánto? Hace referencia a la elaboración del estudio de costos que implica el desarrollo de la investigación.
  • 7.
    7 Que nos permitirán Loanteriormente expuesto nos ayudará a reconocer la noción del proyecto, el cual pretende generar: Estrategias HerramientasTécnicas Alcanzar las metas establecidas y poder llegar a la ejecución del proyecto y así alcanzar óptimos resultados dentro del desarrollo del mismo. Estas interrogantes, además de ser parte de la planificación de un proyecto que dentro de su proceso investigativo tendrá como finalidad la generación de un producto, servicio o resultado, responde también a la necesidad de desarrollarse adecuadamente en diversos contextos, los cuales pueden ser: Social EconómicoCultural Ambiental Educativo
  • 8.
    8 2. ¿QUÉ ELEMENTOSSON NECESARIOS PARA QUE PUEDA GARANTIZARSE UN CICLO DE VIDA DE UN PROYECTO COMPLETAMENTE? Primero que todo, hay que tener en cuenta que el ciclo de vida de un proyecto está compuesto por fases y no por procesos, las cuales son: CICLO DE VIDA DE UN PROYECTO Fase IntermediaFase Inicial Fase Final Aquí se puede evidenciar que el comportamiento de los factores que afectan el proyecto tiene una mayor o menor influencia en cada una de las fases. De igual forma, se debe tener en cuenta que cada una de las fases está compuesta por un producto entregable que al ser entregado, verificado y validado, me indica la finalización de cada una de las mismas. Fase Inicial Fase Intermedia Fase Final Verificable: ACTA Verificable: PRODUCTO FINAL Verificable: AVANCE
  • 9.
    9 Los ciclos de vidade un proyecto definen:  El trabajo a realizar en cada fase.  Tiempos de entrega de productos en cada fase.  Responsables e involucrados en cada fase.
  • 10.
    10 3. ¿QUIÉNES SONLOS PRINCIPALES RESPONSABLES DE ESTABLECER ADECUADAMENTE EL CICLO DE VIDA DE UN PROYECTO? PRINCIPALES RESPONSABLES DE ESTABLECER ADECUADAMENTE EL CICLO DE VIDA DE UN PROYECTO El director del proyecto Capacidad de gestionar. Recursos para que el proyecto se desarrolle satisfactoriamente. El director del proyecto junto a su equipo principal debe: Iniciar la planificación del proyecto. Determinar los procesos y grupos de procesos que usarán en el desarrollo del proyecto. Determinar los responsables y el grado de rigor y responsabilidad del proyecto.
  • 11.
    11 El director delproyecto debe: GerenciarAdministrar Gestionar Debido a que cuenta con la posibilidad de usar un ciclo preestablecido al desarrollo del proyecto donde el director del mismo y su grupo de trabajo pueden: Planificar RevisarHacer Actuar Y en cada uno de estos elementos se requiere la finalización con un resultado evidenciable.
  • 12.
    12 De igual forma,dentro de la planificación de cada uno de estos ciclos, existen cinco grupos de procesos requeridos en cualquier proyecto, los cuales son independientes entre sí e independientes al tipo de proyecto que se esté ejecutando, estos son: INICIACIÓN EJECUCIÓNPLANIFICACIÓN SEGUIMIENTO Y CONTROL CIERRE Supervisa el avance y se toman medidas correctivas para el proyecto. Define y autoriza las fases del proyecto. Planifica el curso de acción para lograr los objetivos del proyecto. Integra elementos para llevar a cabo el plan de gestión del proyecto. Formaliza y finaliza ordenadamente el proyecto.
  • 13.
    13 Bibliografía  LEM. Gerenciade Proyectos de Tecnología Educativa. Recuperado de http://aulavirtual.eaie.cvudes.edu.co/publico/lems/L.000.001.MG/gerencia/ver_1completo. html  Capítulo1 Gerencia de Proyectos. Presentación Animada. Recuperado de https://www.youtube.com/watch?time_continue=1&v=HzdJ3eTNFz4