Incrustar presentación
Descargado 82 veces

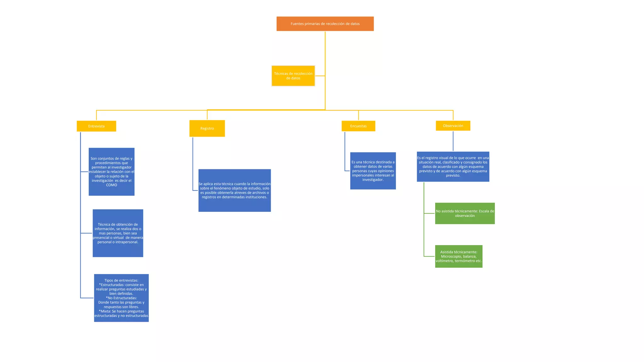
Este documento describe las principales fuentes de recolección de datos para la investigación, incluyendo entrevistas, registros, encuestas, observación y técnicas asistidas e no asistidas técnicamente. Explica que las entrevistas pueden ser estructuradas, no estructuradas o mixtas, los registros se obtienen de archivos institucionales, las encuestas recopilan opiniones de múltiples personas y la observación registra de manera visual y clasificada lo que ocurre en situaciones reales.
