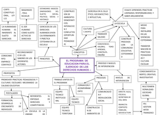
REFERENTES INTERNACIONALES


              1948-                 1950-UNESCO INVITA A    1950-UNESCO INVITA        1974-UNESCO DEFINE     1993-                 1995-2004- DECENIO   UNESCO
              DECLARACION           FOMENTAR Y FACILITAR    A     FOMENTAR   Y        EDUCACIÓN: PROCESO     DECLARACIÓN    Y      DE        NACIONES   DECLARACION    Y
              UNIVERSAL   DE        LA ENSEÑANZA EN         FACILITAR       LA        GLOBAL    DE    LA     PROGRAMA      DE      UNIDAS:              PLAN DE ACCION
              LOS DERECHOS          DERECHOS HUMANOS        ENSEÑANZA       EN        SOCIEDAD               ACCIÓN DE VIENA.      PROGRAMA             INTEGRADO SOBRE
              HUMANOS               EN LAS ESCUELAS         DERECHOS HUMANOS                                 LITERAL D             MUNDIAL     DE LAS   LA EDUCAION PARA
                                                            EN LAS ESCUELAS                                                        NACIONES    UNIDAS   LA PAZ, LOS DER.
  ANTECEDENTES         DESARROLLO             DE       2003- GOB. NACIONAL +        2004-OACNUH                                    (2005-2007)          HUMANOS     Y LA
                       LINEAMIENTOS    PARA    C.                                                             REVOLUCION
                                                       DEFENSORIA DEL PUEBLO        ENSEÑANZA INTEGRAL                                                  DEMOCRACIA
                       SOCIALES, ETCA Y VALORES,                                                              EDUCATIVA:           PRINCIPIOS
                                                       PROMUEVEN DLLO DE            DE DERECHOS HUMANOS
                       CONTITUCION      POLITICA,                                                             ESTANDARES           RECTORES
                                                       COMPETENCIAS                 EN     PRIMARIA   Y
                       DEMOCRACIA                                                                             BASICOS DE           RELACIONADOS    A
                                                       PLANEDH                      SECUNDARIA
                                                                                                              COMPETENCIAS         DER. HUMANOS
         REFERENTES INTERNACIONALES

             PLAN NACIONAL DE                  PLAN DECENAL DE              CODIGO DE INFANCIA Y
             DESARROLLO 2006-2010              EDUCACION 2006-2016          ADOLESCENCIA 2006 ART
                                                                            15
  PROGRAMA DE EDUCACION PARA EL
   DESARROLLO DE LOS DERECHOS
                                                                     REVOLUCION           EDUCATIVA:
     HUMANOS EDUDERECHOS
                                                                     PROYECTO PERSONAL Y COLECTIVO
                                                                                                              ESTUDIANTES:SER, SABER,
                                                                     EXIGE EDU. CON CALIDAD
        EDUCACIÓN EN DERECHOS                                                                                 SABER HACER EN EL
              LA EDUCACION, LA ESCUELA Y DESARROLLO DE
                                                                      LEY 115: PRACTICA SOCIAL EN             CONTEXTO SOCIAL
              COMPETENCIAS: EDUCACIÓN
                                                                      ESPACIO LIMITADO


                                                COSTUMBRES, TRADICIONES,
                                                                               DESARROLLO DE COMPETENCIAS
                                                VIVENCIAS, CREENCIAS Y
EDUCACION Y VIVENCIA DE LOS DERECHOS                                           CIUDADANAS
                                                CONOCIMIENTO
HUMANOS
                                                                               TRANSFORMAR:     PRACTICAS   POR: ASTRID MARCELA PARRADOPULIDO
LOS DERECHOS HUMANOS Y SUS VIVENCIAS                                           PEDAGOGICAS,      FUNCION
                                                                               ACTORES PROCESO EDUCATIVO    LIC. LENGUAS CASTELLANS X SEMESTRE

                   PARTICULA
  CONSTRUC                            CODIGO          INALIENABLES:          NO SON CONCEPTOS
                   RIDAD:
  CION                                DE              INTERDEPENDI           ESTATICOS: CAMBIAN
                   CARÁCTER
  SOCIAL                              CONDU           ENTES E                SEGÚN NESECIDADES
                   UNIVERSAL
                                      CTA             INDIVISIBLES           DEL HOMBRE
ESTANDARES BASICOS-
  CORTE               MAGENDZO                                                                                            PERMITE APRENDER, PRACTICAR
                                     DIMENSIONES     DEL     CONSTRUCC              EJERCERLA EN EL DLLO
  CONSTITUCI          , PAUL                                                                                              LIDERAZGO, RESPONSABILIDAD, Y
                                     SUJETO:     SOCIAL,     ION DE                 ÉTICO, SOCIOAFECTIVO
  ONAL, LEY           RICOEUR                                                                                             SABER ARGUMENTAR
                                     POLITICO, SOCIAL E      AMBIENTES              E INTELECTUAL
  115                                HISTORICO               DEMOCRATI
                                                             COS:                                               LA ESCUELA
                                                             INTERACCIO                                                                   MEDIO
LA HUMANIDAD          EL SER         EJERCICIOS DE LOS
                                                             NY                 CULTURA:                                                  PARA
HUMANA    ES          HUMANO         DERECHOS
                                                             CONFLICTOS         C.GEERTZ                                                  INSTALARSE
INHERENTE AL          COMO SUJETO    HUMANOS:VIVEN
                                                                                             TRANSVER                                     EN LAS
SUJETO    DE          ACTIVO DE      CIA PERMANENTE          (OPORTUNI
                                                                                             SALIDAD                                      VIVENCIAS
DERECHOS              DERECHOS       Y PRÁCTICA              DAD                                                       CONSTRUIR
                                                             PEDAGOGIC                                                                    COTIDIANAS
                                     COTIDIANA EN LA                                                                   PROCESOS
                                                             A)                              CONVIVENCIA:-                                :
                                     ESCUELA                                                                           CON      LA
                                                                                             VALORES,   TORO:                             TRANSFOR
                                                                                                                       COMUNIDAD
                                                                                             APRENDE,                                     MACION DE
                                                                                                                       EDUCATIVA.
               RECONOCIMIENT                                            CONCEPTOS            CONSTRUYE,                                   PRACTICAS
                                                                                                                       COTIDIANIDA
CONOCIMIE      O DE LOS                                                                      ENSEÑA                                       PEDAGOGIC
                                                                                                                       D
NTO:           SABORES DE LOS        PRINCIPIOS                                                                                           AS Y
EMPIRICO -     DIFERENTES                                     EL PROGRAMA DE                                                              CULTURA
               ACTORES                                       EDUCACION PARA EL                PROCESO Y NIVELES                           ESCOLAR
CIENTIFICO
                                                              EJERCICIO DE LOS                DE INTERVENCION
                                                            DERECHOS HUMANOS --
                                                                                                                                        CONOCIMIENTO:A
  PROPOSITOS                                                    EDUDERECHOS
                                                                                                                                        BIERTO, CREATIVO,
                                                                                            PROCESOS              NIVELES    DE         INVESTIGATIVO
PROMOVER PRACTICAS PEDAGOGICAS Y                   TRABAJO JUNTOS EN                                              INTERVENCION
CULTURAS ESCOLARES MEJORANDO LA                    EL PROGRAMA
CALIDAD EDUCATIVA                                                          FORMACION Y
                                                                                                                                           MULTIDIMEN
                                                                           ACOMPAÑAMI
                                                                                                                                           SIONALIDAD-
                                                     EQUIPO                ENTO               COMUNICACIÓ           DIRECTA: AULA,
    POSTULADOS                                                                                                                             SOCIEDAD
                                                     TECNICO                                  NY                    ESCUELA,
                             REFERENTES:     EL                                                                                            GLOBAL
                                                     INSTITUCIO                               MOVILIZACION          SECRETARIA DE
                             ENFOQUE         DE                     EQUIPO                                          EDU, MEN.
FORMACION,                                           NAL                                      SOCIAL
                             DERECHOS         Y                     TECNICO
DESARROLLO        Y                                                                                                 INDIRECTA:              PEI:
                             COMPETENCIAS
CRECIMIENTO      DE                                                                                                 CONTEXTO                GESTION
                                                           EQUIPO                   CONSTRUCCIO
INDIVIDUOS                                                                                                          FAMILIAR,               INTER-
                         LA ESCUELA ES LA                  TECNICO                  N DE
                                                           TERRITORIA               AMBIENTES DE                    SOCIOCULTURA            TRANSDISCI
                         UNIDAD        DE

Mapa conceptual derechos humanos astrid

  • 1.
    REFERENTES INTERNACIONALES 1948- 1950-UNESCO INVITA A 1950-UNESCO INVITA 1974-UNESCO DEFINE 1993- 1995-2004- DECENIO UNESCO DECLARACION FOMENTAR Y FACILITAR A FOMENTAR Y EDUCACIÓN: PROCESO DECLARACIÓN Y DE NACIONES DECLARACION Y UNIVERSAL DE LA ENSEÑANZA EN FACILITAR LA GLOBAL DE LA PROGRAMA DE UNIDAS: PLAN DE ACCION LOS DERECHOS DERECHOS HUMANOS ENSEÑANZA EN SOCIEDAD ACCIÓN DE VIENA. PROGRAMA INTEGRADO SOBRE HUMANOS EN LAS ESCUELAS DERECHOS HUMANOS LITERAL D MUNDIAL DE LAS LA EDUCAION PARA EN LAS ESCUELAS NACIONES UNIDAS LA PAZ, LOS DER. ANTECEDENTES DESARROLLO DE 2003- GOB. NACIONAL + 2004-OACNUH (2005-2007) HUMANOS Y LA LINEAMIENTOS PARA C. REVOLUCION DEFENSORIA DEL PUEBLO ENSEÑANZA INTEGRAL DEMOCRACIA SOCIALES, ETCA Y VALORES, EDUCATIVA: PRINCIPIOS PROMUEVEN DLLO DE DE DERECHOS HUMANOS CONTITUCION POLITICA, ESTANDARES RECTORES COMPETENCIAS EN PRIMARIA Y DEMOCRACIA BASICOS DE RELACIONADOS A PLANEDH SECUNDARIA COMPETENCIAS DER. HUMANOS REFERENTES INTERNACIONALES PLAN NACIONAL DE PLAN DECENAL DE CODIGO DE INFANCIA Y DESARROLLO 2006-2010 EDUCACION 2006-2016 ADOLESCENCIA 2006 ART 15 PROGRAMA DE EDUCACION PARA EL DESARROLLO DE LOS DERECHOS REVOLUCION EDUCATIVA: HUMANOS EDUDERECHOS PROYECTO PERSONAL Y COLECTIVO ESTUDIANTES:SER, SABER, EXIGE EDU. CON CALIDAD EDUCACIÓN EN DERECHOS SABER HACER EN EL LA EDUCACION, LA ESCUELA Y DESARROLLO DE LEY 115: PRACTICA SOCIAL EN CONTEXTO SOCIAL COMPETENCIAS: EDUCACIÓN ESPACIO LIMITADO COSTUMBRES, TRADICIONES, DESARROLLO DE COMPETENCIAS VIVENCIAS, CREENCIAS Y EDUCACION Y VIVENCIA DE LOS DERECHOS CIUDADANAS CONOCIMIENTO HUMANOS TRANSFORMAR: PRACTICAS POR: ASTRID MARCELA PARRADOPULIDO LOS DERECHOS HUMANOS Y SUS VIVENCIAS PEDAGOGICAS, FUNCION ACTORES PROCESO EDUCATIVO LIC. LENGUAS CASTELLANS X SEMESTRE PARTICULA CONSTRUC CODIGO INALIENABLES: NO SON CONCEPTOS RIDAD: CION DE INTERDEPENDI ESTATICOS: CAMBIAN CARÁCTER SOCIAL CONDU ENTES E SEGÚN NESECIDADES UNIVERSAL CTA INDIVISIBLES DEL HOMBRE
  • 2.
    ESTANDARES BASICOS- CORTE MAGENDZO PERMITE APRENDER, PRACTICAR DIMENSIONES DEL CONSTRUCC EJERCERLA EN EL DLLO CONSTITUCI , PAUL LIDERAZGO, RESPONSABILIDAD, Y SUJETO: SOCIAL, ION DE ÉTICO, SOCIOAFECTIVO ONAL, LEY RICOEUR SABER ARGUMENTAR POLITICO, SOCIAL E AMBIENTES E INTELECTUAL 115 HISTORICO DEMOCRATI COS: LA ESCUELA INTERACCIO MEDIO LA HUMANIDAD EL SER EJERCICIOS DE LOS NY CULTURA: PARA HUMANA ES HUMANO DERECHOS CONFLICTOS C.GEERTZ INSTALARSE INHERENTE AL COMO SUJETO HUMANOS:VIVEN TRANSVER EN LAS SUJETO DE ACTIVO DE CIA PERMANENTE (OPORTUNI SALIDAD VIVENCIAS DERECHOS DERECHOS Y PRÁCTICA DAD CONSTRUIR PEDAGOGIC COTIDIANAS COTIDIANA EN LA PROCESOS A) CONVIVENCIA:- : ESCUELA CON LA VALORES, TORO: TRANSFOR COMUNIDAD APRENDE, MACION DE EDUCATIVA. RECONOCIMIENT CONCEPTOS CONSTRUYE, PRACTICAS COTIDIANIDA CONOCIMIE O DE LOS ENSEÑA PEDAGOGIC D NTO: SABORES DE LOS PRINCIPIOS AS Y EMPIRICO - DIFERENTES EL PROGRAMA DE CULTURA ACTORES EDUCACION PARA EL PROCESO Y NIVELES ESCOLAR CIENTIFICO EJERCICIO DE LOS DE INTERVENCION DERECHOS HUMANOS -- CONOCIMIENTO:A PROPOSITOS EDUDERECHOS BIERTO, CREATIVO, PROCESOS NIVELES DE INVESTIGATIVO PROMOVER PRACTICAS PEDAGOGICAS Y TRABAJO JUNTOS EN INTERVENCION CULTURAS ESCOLARES MEJORANDO LA EL PROGRAMA CALIDAD EDUCATIVA FORMACION Y MULTIDIMEN ACOMPAÑAMI SIONALIDAD- EQUIPO ENTO COMUNICACIÓ DIRECTA: AULA, POSTULADOS SOCIEDAD TECNICO NY ESCUELA, REFERENTES: EL GLOBAL INSTITUCIO MOVILIZACION SECRETARIA DE ENFOQUE DE EQUIPO EDU, MEN. FORMACION, NAL SOCIAL DERECHOS Y TECNICO DESARROLLO Y INDIRECTA: PEI: COMPETENCIAS CRECIMIENTO DE CONTEXTO GESTION EQUIPO CONSTRUCCIO INDIVIDUOS FAMILIAR, INTER- LA ESCUELA ES LA TECNICO N DE TERRITORIA AMBIENTES DE SOCIOCULTURA TRANSDISCI UNIDAD DE