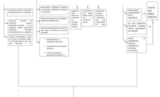
PROGRAMA DE EDUCACION PARA EL DESARROLLO DE LOS DERECHOS HUMANOS EDUDERECHOS

                                                                                  EDUCACIÓN EN DERECHOS




                                                                                                                                       EDUCACION Y VIVENCIA
                  ANTECEDENTES                                                                                                           DE LOS DERECHOS



REFERENTES INTERNACIONALES            REFERENTES NACIONALES
                                                                                         LA EDUCACION, LA ESCUELA Y
                                                                                                                                                                  LOS DERECHOS HUMANOS
                                                                                        DESARROLLO DE COMPETENCIAS:
                                                                                                                                                                  Y SUS VIVENCIAS
  1948-DECLARACION UNIVERSAL     DE                                                             EDUCACIÓN
                                       -CONSTITUCION (1991) ART 67
  LOS DERECHOS HUMANOS
                                       -LEY GERENAL 115 (1994) ART5, 13, 14

                                       -DECRETO 1860 (1994) ART 36, PROYECCTOS                                                                        CONSTRUCCION
                                                                                 LEY 115: PRACTICA          REVOLUCION EDUCATIVA:
  1950-UNESCO INVITA A FOMENTAR Y      PEDAGOGICOS                                                                                                    SOCIAL
                                                                                 SOCIAL EN ESPACIO          PROYECTO PERSONAL Y
  FACILITAR  LA    ENSEÑANZA   EN
                                                                                 LIMITADO                   COLECTIVO EXIGE EDC. CON
  DERECHOS HUMANOS EN LAS
                                                                                                            CALIDAD
  ESCUELAS                                                                                                                                            PARTICULARIDA
                                             DESARROLLO DE LINEAMIENTOS PARA
                                             C. SOCIALES, ETCA Y VALORES,                                                                             D: CARÁCTER
  FINES DEL S.XX-INICIOS DEL XXI:            CONSTITUCION POLITICA, DEMOCRACIA                                                                        UNIVERSAL
  ACCIONES   PARA      CONSOLIDAR                                                          COSTUMBRES,
  CULTURA DEMOCRATICA PACIFICA Y                                                                                                                                           REALIDA
                                                                                           TRADICIONES, VIVENCIAS,
  RESPETUOSA                                                                               CREENCIAS            Y                                     CODIGO DE            D VIVIDA:
                                             2003- GOB. NACIONAL + DEFENSORIA
                                             DEL PUEBLO PROMUEVEN DLLO DE                  CONOCIMIENTO                                               CONDUCTA             COTIDIAN
              }
                                             COMPETENCIAS PLANEDH                                                                                                          IDAD,
2004-OACNUH ENSEÑANZA INTEGRAL                                                                       SUJETO
1974-UNESCO DEFINE EDUCACIÓN:    DE DERECHOS HUMANOS EN PRIMARIA                                                 INALIENABLES:
                                 Y SECUNDARIA
                                                                      TRANSFOR    ESTUDIANTES:   EDUCACION:                           QUE
PROCESO GLOBAL DE LA SOCIEDAD                                                                                    INTERDEPENDIE
                                                                      MAR:        SER, SABER,    FLEXIBLE,
                                                                                                                                      EJERCE
                                                                      PRACTICAS   SABER HACER    INCLUSIVA.      NTES E
                                                                      PEDAGOGIC   EN        EL   CONSTRUCCI      INDIVISIBLES         DERECHO
                                 REVOLUCION EDUCATIVA: ESTANDARES
                                                                      AS,         CONTEXTO       ON        DEL
 1995-2004-    DECENIO      DE   BASICOS DE COMPETENCIAS
                                                                      FUNCION     SOCIAL         CONOCIMIEN
 NACIONES              UNIDAS:                                                                                   NO SON CONCEPTOS
                                                                      ACTORES                    TO      PARA
 PROGRAMA MUNDIAL DE LAS                                                                                         ESTATICOS: CAMBIAN
                                                                      PROCESO                    INDIVIDUO Y
 NACIONES UNIDAS (2005-2007)     2005-MEN DISEÑA PROYECTO PILOTO DE   EDUCATIVO                  SOCIEDAD        SEGÚN NECESIDADES
 PRINCIPIOS           RECTORES   EDU. PARA EL EJERCICIO DE LOS DER.                                              DEL HOMBRE
 RELACIONADOS A DER. HUMANOS     HUMANOS

 UNESCO DECLARACION Y PLAN
 DE ACCION INTEGRADO SOBRE                                                                                       NACEN           DE
                                       PLAN NACIONAL DE
 LA EDUCAION PARA LA PAZ, LOS           DESARROLLO 2006-2010.
                                                                                                                 CONDICIONES
 DER.   HUMANOS       Y    LA                                                                                    SOCIALES,
 DEMOCRACIA                            PLAN DECENAL DE EDUCACION                                                ECONOMICAS,
                                        2006-2016                                                                POLITICAS,
                                                                                                                 CULTURALES
                                       CODIGO DE INFANCIA Y
                                        ADOLESCENCIA 2006 ART 15




            }
EL PROGRAMA DE EDUCACION PARA EL EJERCICIO DE LOS
                                                        DERECHOS HUMANOS --EDUDERECHOS




           PROPOSITOS                      PRINCIPIOS               CONCEPTOS                        PROCESO Y NIVELES DE                     TRABAJO JUNTOS EN EL
                                                                                                     INTERVENCION                             PROGRAMA


     PROMOVER      PRACTICAS
                                           LA     HUMANIDAD          CULTURA:
     PEDAGOGICAS Y CULTURAS
                                           HUMANA        ES          C.GEERTZ
     ESCOLARES MEJORANDO                   INHERENTE     AL                              PROCESOS                           NIVELES   DE
     LA CALIDAD EDUCATIVA                  SUJETO        DE                                                                 INTERVENCION                EQUIPO TECNICO
                                           DERECHOS                CONVIVENCIA:-                                                                        INSTITUCIONAL
                                                                   VALORES, TORO:
                                           EL SER HUMANO           APRENDE,                                         DIRECTA: AULA, ESCUELA,
                                           COMO SUJETO             CONSTRUYE,
                                                                                    CONST        FORMACI            SECRETARIA DE EDU, MEN.
           POSTULADOS                                              ENSEÑA                        ON Y                                                    EQUIPO
                                           ACTIVO DE                                RUCCI
                                                                                                 ACOMPAÑ            INDIRECTA: CONTEXTO FAMILIAR,        TECNICO
                                           DERECHOS                                 ON DE                           SOCIOCULTURAL Y ECONOMICO
                                                                                                 AMIENTO                                                 TERRITORIALES
                                                                                    AMBIE
                                                                    CONSTRUCC       NTES
                                                                    ION DE          DE
                                                                                                                       PEI: GESTION INTER-
FORMACION,              LA ESCUELA ES LA      REFERENTES: EL        AMBIENTES       APREN
                                                                                                                       TRANSDISCIPLINAR
DESARROLLO   Y          UNIDAD        DE      ENFOQUE     DE        DEMOCRATI       DIZAJE
                                                                                                                                                           EQUIPO
CRECIMIENTO DE          TRANSFORMACION        DERECHOS     Y        COS:                                                                                   TECNICO
INDIVIDUOS                                    COMPETENCIAS          INTERACCIO
                                                                                        COMUNICA
                                                                    NY
                                                                                        CIÓN Y
                                                                    CONFLICTOS
                                                                                        MOVILIZACI                  MULTIDIMENSIONALIDAD
                                                                    (OPORTUNI
                            RETO                                                        ON SOCIAL                   - SOCIEDAD GLOBAL
                                                                    DAD
                 }                                                  PEDAGOGIC
                                                                    A)
ESCUELA:                        TRANSVERS
                                                                      CONOCIMIENTO:ABIERT
    COMPRENSION PARA                ALIDAD
                                                                      O, CREATIVO,
    LA ACCION.
                                                                      INVESTIGATIVO




                                    ESCUELA


                        CONSTRUIR      PROCESOS     CON     LA
                         COMUNIDAD EDUCATIVA. COTIDIANIDAD
                        EJERCERLA EN EL DLLO ÉTICO,
                         SOCIOAFECTIVO E INTELECTUAL
                        PERMITE APRENDER, PRACTICAR
                         LIDERAZGO, RESPONSABILIDAD, Y SABER
                         ARGUMENTAR
                        MEDIO PARA INSTALARSE EN LAS VIVENCIAS
                         COTIDIANAS: TRANSFORMACION DE
                         PRACTICAS PEDAGOGICAS Y CULTURA

                        mmESCOLAR
                                                                  MAPA CONCEPTUAL ACERCA DE DERECHOS
                       
                                                                                 HUMANOS.
                       
                                                                     MONICA MILENA VELASQUEZ OLMOS

                                                                  X SEMESTRE “B” LIC. LENGUA CASTELLANA Y
                                                                               COMUNICACIÓN.

                                                                                      2011



}

Derechos humanos mapa conceptual. monica velasquez..

  • 1.
    PROGRAMA DE EDUCACIONPARA EL DESARROLLO DE LOS DERECHOS HUMANOS EDUDERECHOS EDUCACIÓN EN DERECHOS EDUCACION Y VIVENCIA ANTECEDENTES DE LOS DERECHOS REFERENTES INTERNACIONALES REFERENTES NACIONALES LA EDUCACION, LA ESCUELA Y LOS DERECHOS HUMANOS DESARROLLO DE COMPETENCIAS: Y SUS VIVENCIAS 1948-DECLARACION UNIVERSAL DE EDUCACIÓN -CONSTITUCION (1991) ART 67 LOS DERECHOS HUMANOS -LEY GERENAL 115 (1994) ART5, 13, 14 -DECRETO 1860 (1994) ART 36, PROYECCTOS CONSTRUCCION LEY 115: PRACTICA REVOLUCION EDUCATIVA: 1950-UNESCO INVITA A FOMENTAR Y PEDAGOGICOS SOCIAL SOCIAL EN ESPACIO PROYECTO PERSONAL Y FACILITAR LA ENSEÑANZA EN LIMITADO COLECTIVO EXIGE EDC. CON DERECHOS HUMANOS EN LAS CALIDAD ESCUELAS PARTICULARIDA DESARROLLO DE LINEAMIENTOS PARA C. SOCIALES, ETCA Y VALORES, D: CARÁCTER FINES DEL S.XX-INICIOS DEL XXI: CONSTITUCION POLITICA, DEMOCRACIA UNIVERSAL ACCIONES PARA CONSOLIDAR COSTUMBRES, CULTURA DEMOCRATICA PACIFICA Y REALIDA TRADICIONES, VIVENCIAS, RESPETUOSA CREENCIAS Y CODIGO DE D VIVIDA: 2003- GOB. NACIONAL + DEFENSORIA DEL PUEBLO PROMUEVEN DLLO DE CONOCIMIENTO CONDUCTA COTIDIAN } COMPETENCIAS PLANEDH IDAD,
  • 2.
    2004-OACNUH ENSEÑANZA INTEGRAL SUJETO 1974-UNESCO DEFINE EDUCACIÓN: DE DERECHOS HUMANOS EN PRIMARIA INALIENABLES: Y SECUNDARIA TRANSFOR ESTUDIANTES: EDUCACION: QUE PROCESO GLOBAL DE LA SOCIEDAD INTERDEPENDIE MAR: SER, SABER, FLEXIBLE, EJERCE PRACTICAS SABER HACER INCLUSIVA. NTES E PEDAGOGIC EN EL CONSTRUCCI INDIVISIBLES DERECHO REVOLUCION EDUCATIVA: ESTANDARES AS, CONTEXTO ON DEL 1995-2004- DECENIO DE BASICOS DE COMPETENCIAS FUNCION SOCIAL CONOCIMIEN NACIONES UNIDAS: NO SON CONCEPTOS ACTORES TO PARA PROGRAMA MUNDIAL DE LAS ESTATICOS: CAMBIAN PROCESO INDIVIDUO Y NACIONES UNIDAS (2005-2007) 2005-MEN DISEÑA PROYECTO PILOTO DE EDUCATIVO SOCIEDAD SEGÚN NECESIDADES PRINCIPIOS RECTORES EDU. PARA EL EJERCICIO DE LOS DER. DEL HOMBRE RELACIONADOS A DER. HUMANOS HUMANOS UNESCO DECLARACION Y PLAN DE ACCION INTEGRADO SOBRE NACEN DE  PLAN NACIONAL DE LA EDUCAION PARA LA PAZ, LOS DESARROLLO 2006-2010. CONDICIONES DER. HUMANOS Y LA SOCIALES, DEMOCRACIA  PLAN DECENAL DE EDUCACION ECONOMICAS, 2006-2016 POLITICAS, CULTURALES  CODIGO DE INFANCIA Y ADOLESCENCIA 2006 ART 15 }
  • 3.
    EL PROGRAMA DEEDUCACION PARA EL EJERCICIO DE LOS DERECHOS HUMANOS --EDUDERECHOS PROPOSITOS PRINCIPIOS CONCEPTOS PROCESO Y NIVELES DE TRABAJO JUNTOS EN EL INTERVENCION PROGRAMA PROMOVER PRACTICAS LA HUMANIDAD CULTURA: PEDAGOGICAS Y CULTURAS HUMANA ES C.GEERTZ ESCOLARES MEJORANDO INHERENTE AL PROCESOS NIVELES DE LA CALIDAD EDUCATIVA SUJETO DE INTERVENCION EQUIPO TECNICO DERECHOS CONVIVENCIA:- INSTITUCIONAL VALORES, TORO: EL SER HUMANO APRENDE, DIRECTA: AULA, ESCUELA, COMO SUJETO CONSTRUYE, CONST FORMACI SECRETARIA DE EDU, MEN. POSTULADOS ENSEÑA ON Y EQUIPO ACTIVO DE RUCCI ACOMPAÑ INDIRECTA: CONTEXTO FAMILIAR, TECNICO DERECHOS ON DE SOCIOCULTURAL Y ECONOMICO AMIENTO TERRITORIALES AMBIE CONSTRUCC NTES ION DE DE PEI: GESTION INTER- FORMACION, LA ESCUELA ES LA REFERENTES: EL AMBIENTES APREN TRANSDISCIPLINAR DESARROLLO Y UNIDAD DE ENFOQUE DE DEMOCRATI DIZAJE EQUIPO CRECIMIENTO DE TRANSFORMACION DERECHOS Y COS: TECNICO INDIVIDUOS COMPETENCIAS INTERACCIO COMUNICA NY CIÓN Y CONFLICTOS MOVILIZACI MULTIDIMENSIONALIDAD (OPORTUNI RETO ON SOCIAL - SOCIEDAD GLOBAL DAD } PEDAGOGIC A)
  • 4.
    ESCUELA: TRANSVERS CONOCIMIENTO:ABIERT COMPRENSION PARA ALIDAD O, CREATIVO, LA ACCION. INVESTIGATIVO ESCUELA  CONSTRUIR PROCESOS CON LA COMUNIDAD EDUCATIVA. COTIDIANIDAD  EJERCERLA EN EL DLLO ÉTICO, SOCIOAFECTIVO E INTELECTUAL  PERMITE APRENDER, PRACTICAR LIDERAZGO, RESPONSABILIDAD, Y SABER ARGUMENTAR  MEDIO PARA INSTALARSE EN LAS VIVENCIAS COTIDIANAS: TRANSFORMACION DE PRACTICAS PEDAGOGICAS Y CULTURA  mmESCOLAR MAPA CONCEPTUAL ACERCA DE DERECHOS   HUMANOS.  MONICA MILENA VELASQUEZ OLMOS X SEMESTRE “B” LIC. LENGUA CASTELLANA Y COMUNICACIÓN. 2011 }