Incrustar presentación
Descargar para leer sin conexión

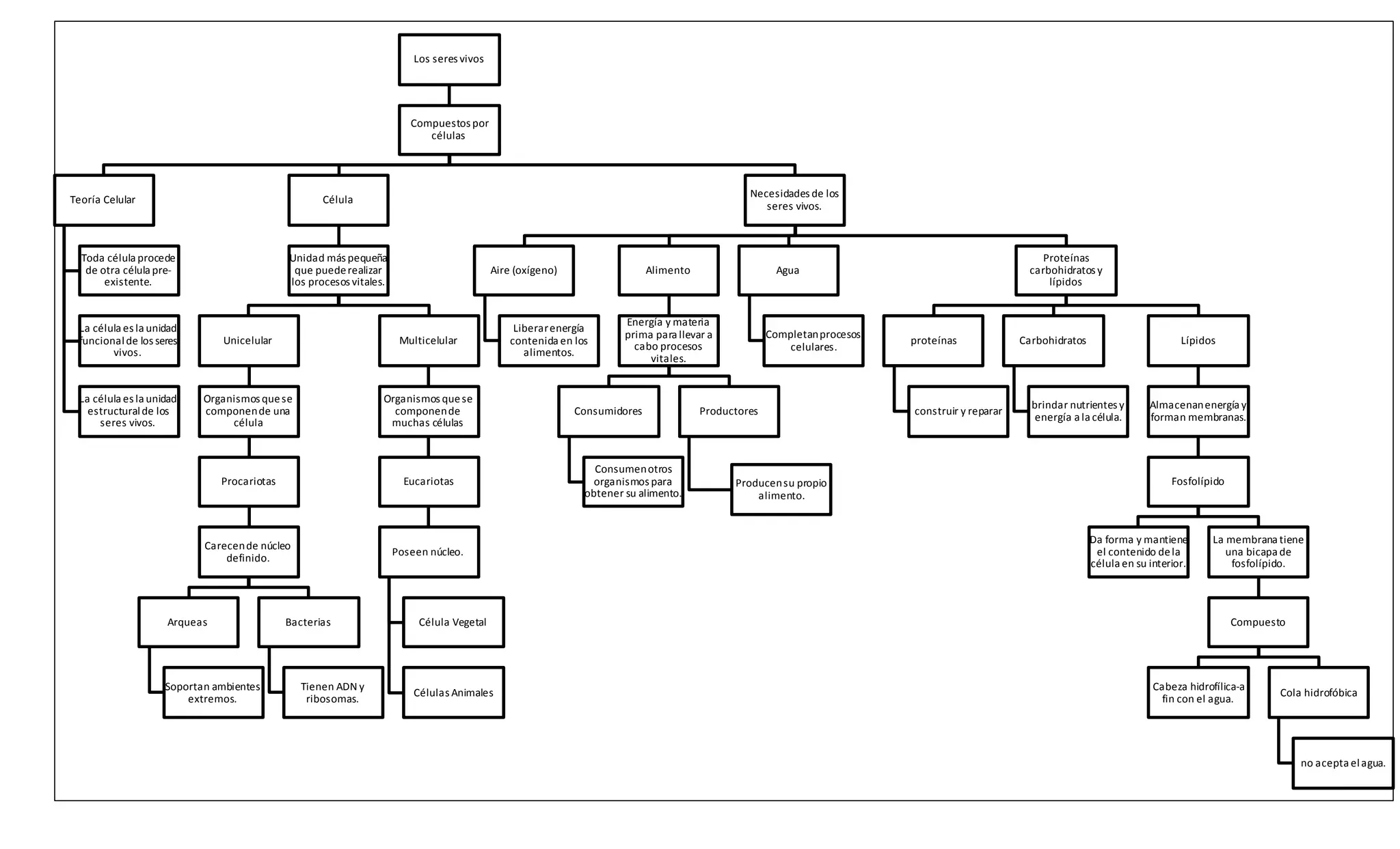
Los seres vivos están compuestos por células, que son la unidad funcional y estructural más pequeña capaz de realizar procesos vitales. Existen organismos unicelulares compuestos por una sola célula, como las procariotas y bacterias, y organismos multicelulares formados por muchas células, como los eucariotas. Todas las células requieren nutrientes como alimentos, agua y oxígeno para llevar a cabo sus funciones vitales.
