Incrustar presentación


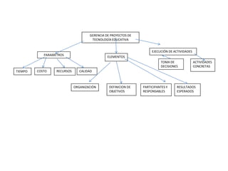
El mapa conceptual presenta los elementos clave de la gerencia de proyectos de tecnología educativa, incluyendo la ejecución de actividades, parámetros como tiempo, costo, recursos y calidad, la organización a través de la definición de objetivos, participantes y responsables, y los resultados esperados. También se destaca la toma de decisiones y las actividades concretas.

