Incrustar presentación
Descargado 24 veces









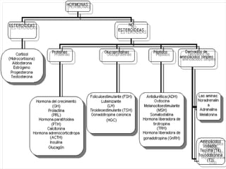
Este documento clasifica las hormonas en hidrosolubles y liposolubles, y describe sus mecanismos de acción. Las hormonas hidrosolubles se almacenan en vesículas y se liberan por exocitosis a la sangre, mientras que las liposolubles no se almacenan y se liberan por difusión. Las hormonas hidrosolubles tienen receptores en la membrana celular, mientras que las liposolubles suelen tenerlos en el citoplasma y núcleo, aunque a veces también en la membrana.







