1
UNIVERSIDAD NACIONAL ABIERTA Y A DISTANCIA – UNAD
Escuela de Ciencias Agrícolas, Pecuarias y del Medio Ambiente
Toxicología Ambiental
UNIVERSIDAD NACIONAL ABIERTA Y A DISTANCIA - UNAD
ESCUELA DE CIENCIAS AGRÍCOLAS, PECUARIAS Y DEL MEDIO AMBIENTE
TOXICOLOGÍA AMBIENTAL
Autor:
Ing. MSc. EDWIN CAMELO MARTÍNEZ
BOGOTÁ
Julio 5 de 2011
2
UNIVERSIDAD NACIONAL ABIERTA Y A DISTANCIA – UNAD
Escuela de Ciencias Agrícolas, Pecuarias y del Medio Ambiente
Toxicología Ambiental
ÍNDICE DE CONTENIDO
INTRODUCCIÓN ...................................................................................................8
UNIDAD 1. FUNDAMENTOS DE TOXICOLOGÍA AMBIENTAL.................................11
CAPITULO 1. DEFINICIÓN DE CONCEPTOS BÁSICOS.........................................................11
Lección 1. Toxicología, toxicología ambiental y ecotoxicología...................................11
Lección 2. Sustancias tóxicas........................................................................................13
Lección 3. Tipos, rutas y vías de exposición .................................................................16
Lección 4. Toxicocinética..............................................................................................19
Lección 5. Disponibilidad del tóxico en el ambiente....................................................25
CAPITULO 2. CARACTERIZACIÓN DE LA RESPUESTA TÓXICA ...........................................29
Lección 6. Clasificación de las respuestas tóxicas ........................................................29
Lección 7. Genotoxicidad: mutagénesis y carcinogénesis............................................31
Lección 8. Factores extrínsecos a la sustancia que afectan la respuesta tóxica ..........34
Lección 9. Relación dosis – respuesta. .........................................................................37
Lección 10. Unidades e índices de toxicidad................................................................40
CAPITULO 3. EVALUACIÓN Y ANÁLISIS DE RIESGOS.........................................................43
Lección 11. Introducción al análisis de riesgos.............................................................43
Lección 12. Evaluación de riesgo..................................................................................45
Lección 13. Caracterización del riesgo .........................................................................48
Lección 14. Manejo de riesgos y comunicación de riesgos.........................................52
Lección 15. Estudio de caso Colombia, riesgo ambiental por metales pesados en
cultivos..........................................................................................................................54
UNIDAD 2. PRINCIPALES GRUPOS DE SUSTANCIAS TÓXICAS...............................59
CAPITULO 4. METALES......................................................................................................59
Lección 16. Principales elementos y compuestos........................................................59
Lección 17. Fuentes principales....................................................................................60
Lección 18. Movilidad en el ambiente..........................................................................62
Lección 19. Efectos en el medio ambiente...................................................................64
Lección 20. Efectos a la salud humana.........................................................................66
CAPITULO 5. CONTAMINANTES ORGÁNICOS Y ATMOSFÉRICOS .....................................69
Lección 21. Plaguicidas.................................................................................................69
Lección 22. Dioxinas y Furanos.....................................................................................72
Lección 23. PCB (Bifenilos Policlorados).......................................................................73
Lección 24. Compuestos BFR (Retardantes de llama bromados) ................................75
Lección 25. Contaminantes atmosféricos inorgánicos.................................................78
3
UNIVERSIDAD NACIONAL ABIERTA Y A DISTANCIA – UNAD
Escuela de Ciencias Agrícolas, Pecuarias y del Medio Ambiente
Toxicología Ambiental
CAPITULO 6. CONTEXTO GLOBAL PARA LA GESTIÓN DE SUSTANCIAS TÓXICAS..............81
Lección 26. El enfoque estratégico SAICM...................................................................81
Lección 27. Los COP y el Convenio de Estocolmo. .......................................................83
Lección 28. El Sistema Globalmente Armonizado........................................................86
Lección 29. Los estándares ambientales y la reducción de uso de sustancias
peligrosas......................................................................................................................90
Lección 30. El convenio de Basilea y los residuos peligrosos.......................................94
UNIDAD 3. HERRAMIENTAS DE TOXICOLOGÍA AMBIENTAL APLICADA ................99
CAPITULO 7. CLASIFICACIÓN DE RESIDUOS Y SUSTANCIAS TÓXICAS...............................99
Lección 31. Fichas de seguridad para materiales MSDS. .............................................99
Lección 32. Fuentes oficiales de información toxicológica. .......................................102
Lección 33. Clasificación de mezclas, sistema GHS. ...................................................103
Lección 34. Ensayos físico-químicos para toxicidad...................................................107
Lección 35. Ensayos para corrosividad.......................................................................110
CAPITULO 8. BIOENSAYOS Y MONITOREO BIOLÓGICO..................................................113
Lección 36. Tipos de bioensayos. ...............................................................................113
Lección 37. Ensayos biológicos reglamentados en Colombia para ecotoxicidad. .....116
Lección 38. Bioética en el uso de animales para experimentación. ..........................121
Lección 39. Monitoreo Biológico................................................................................124
Lección 40. Marcadores o indicadores biológicos......................................................126
CAPITULO 9. ESCENARIOS DE RESIDUOS Y SUSTANCIAS TÓXICAS COTIDIANAS............129
Lección 41. El humo del cigarrillo...............................................................................129
Lección 42. Residuos de Plaguicidas en Alimentos. ...................................................131
Lección 43. Residuos de medicamentos.....................................................................132
Lección 44. Aparatos eléctricos y electrónicos. .........................................................136
Lección 45. Pilas primarias. ........................................................................................138
BIBLIOGRAFÍA .................................................................................................. 142
4
UNIVERSIDAD NACIONAL ABIERTA Y A DISTANCIA – UNAD
Escuela de Ciencias Agrícolas, Pecuarias y del Medio Ambiente
Toxicología Ambiental
ÍNDICE DE TABLAS
Tabla 1. Propiedades físico-químicas que influyen en la toxicidad de una sustancia..........15
Tabla 2. Elementos y aspectos importantes en la descripción de una ruta de exposición..17
Tabla 3. Selectividad sistémica de algunos agentes tóxicos. ...............................................22
Tabla 4. Clasificación de las respuestas tóxicas....................................................................30
Tabla 5. Ocupaciones que incrementan el riesgo de ciertos tipos de cáncer......................35
Tabla 6. Algunos Factores de Incertidumbre utilizados por la USEPA .................................42
Tabla 7. Resultados de índice de riesgo para cultivo de papa ............................................56
Tabla 8. Resultados de índice de riesgo para cultivo de cebolla..........................................56
Tabla 9. Rango de concentración de algunos metales en el suelo.......................................61
Tabla 10. Principales efectos del Cadmio en la salud humana ............................................66
Tabla 11. Principales efectos del Zinc en la salud humana ..................................................66
Tabla 12. Principales efectos del Mercurio en la salud humana..........................................67
Tabla 13. Principales efectos del Plomo en la salud humana ..............................................67
Tabla 14. Principales efectos del Manganeso en la salud humana......................................68
Tabla 15. Principales efectos del Arsénico en la salud humana...........................................68
Tabla 16. Principales efectos del Cromo en la salud humana..............................................68
Tabla 17. Tipos de insecticidas. ............................................................................................69
Tabla 18. Descripción y ejemplos de los usos de los PCB.....................................................74
Tabla 19. Características y usos de los principales grupos de BFR.......................................77
Tabla 20. Sustancias incluidas en el Convenio de Estocolmo...............................................84
Tabla 21. Avances Plan Nacional de Aplicación COP............................................................86
Tabla 22. ETA para categoría de peligro a la salud por toxicidad aguda..............................89
Tabla 23. Comunicación de peligro, etiquetas correspondientes a toxicidad aguda. .........90
Tabla 24. Sustancias peligrosas contenidas en productos y aplicaciones............................91
Tabla 25. Contenidos máximos permitidos de mercurio en lámparas fluorescentes..........93
Tabla 26. Clasificación de características de peligrosidad, toxicidad...................................96
Tabla 27. Contenido de una hoja de seguridad....................................................................99
Tabla 28. Principio de extrapolación, toxicidad aguda.......................................................105
Tabla 29. Principio de ponderación....................................................................................106
Tabla 30. Característica de toxicidad, normativa Colombiana...........................................107
Tabla 31. Factores básicos de un bioensayo. .....................................................................119
Tabla 32. Ejemplo de ensayos in vivo con alternativas in vitro..........................................123
Tabla 33. Ejemplo de los lugares de muestreo necesarios para evaluar el impacto del
plomo generado por el tránsito de los carros....................................................................124
Tabla 34. Resultados hipotéticos de 20 muestras de suelo colectadas cerca a una
autopista.............................................................................................................................125
Tabla 35. Principales tipos de biomarcadores con función y descripción. ........................127
Tabla 36. Ejemplos de efectos crónicos ocasionados por analgésicos y antiinflamatorios no
esteroideos.........................................................................................................................134
5
UNIVERSIDAD NACIONAL ABIERTA Y A DISTANCIA – UNAD
Escuela de Ciencias Agrícolas, Pecuarias y del Medio Ambiente
Toxicología Ambiental
Tabla 37. Ejemplos de efectos crónicos ocasionados por agentes reductores de lípidos en
la sangre..............................................................................................................................135
Tabla 38. Ejemplos de efectos crónicos ocasionados por componentes neuroactivos.....135
Tabla 39. Ejemplos de efectos crónicos ocasionados por antibióticos..............................136
Tabla 40. Información sobre ingredientes de una pila Zinc Carbón...................................139
Tabla 41. Información sobre ingredientes de una pila Alcalina .........................................139
Tabla 42. Clasificación de los componentes de pilas primarias .........................................140
6
UNIVERSIDAD NACIONAL ABIERTA Y A DISTANCIA – UNAD
Escuela de Ciencias Agrícolas, Pecuarias y del Medio Ambiente
Toxicología Ambiental
ÍNDICE DE FIGURAS
Figura 1.. Naturaleza multidisciplinaria de la toxicología y su división...................................... 12
Figura 2. Sectores que interactúan con la toxicología ambiental en el manejo del medio
ambiente. ................................................................................................................................... 12
Figura 3. Estructura química de algunos grupos y sustancias caracterizados por su alta
permanencia en el ambiente (A, B y D) o por su alta reactividad (C). ....................................... 16
Figura 4. Ejemplo de la caracterización de una ruta de exposición........................................... 18
Figura 5. Tipos de transporte en la membrana celular. ............................................................. 20
Figura 6. Ruta de Absorción, Distribución, Metabolismo y Excreción en Vertebrados. ............ 24
Figura 7. Estructura de la hoja.................................................................................................... 25
Figura 8. Ejemplo del proceso de biomagnificación del DDT..................................................... 27
Figura 9. Estructura del nucleótido y de la doble cadena en espiral del ADN. .......................... 32
Figura 10. Esquema de los efectos producidos por un genotóxico ........................................... 33
Figura 11. Categorías de exposición y efectos de los agentes tóxicos....................................... 34
Figura 12. Comportamiento y puntos relevantes de una curva dosis – respuesta.................... 38
Figura 13. Curva dosis – respuesta de dos sustancias................................................................ 39
Figura 14. Curvas dosis – respuesta de una sustancia con efectos de diferentes magnitudes . 41
Figura 15. Esquema simplificado del ciclo de análisis de riesgo ................................................ 44
Figura 16. Relaciones costo, nivel de riesgo e incertidumbre.................................................... 47
Figura 17. Efecto de la contaminación por metales en diferentes componentes del medio
ambiente .................................................................................................................................... 65
Figura 18. Estructura química de (A) los furanos y (B) de la dioxina TCDD................................ 72
Figura 19. Estructura básica de los PCB...................................................................................... 74
Figura 20. Estructuras químicas básicas de los principales grupos de BFR................................ 76
Figura 21. Ciclo fotolítico del NO2. ............................................................................................. 79
Figura 22. Efectos tóxicos asociados a Dioxinas......................................................................... 83
Figura 23. Comunicación de riesgo para sustancias qímicas ..................................................... 87
Figura 24. Ejemplo de etiqueta para productos químicos ......................................................... 89
Figura 25. Normas y estándares de seguridad, eficiencia energética y ambiental.................... 91
Figura 26. Símbolo que indica la recogida selectiva................................................................... 93
Figura 27. Clasificación de los bioensayos................................................................................ 114
Figura 28. Microcosmos FIFRA, ejemplo de una unidad experimental muti-especie.............. 116
Figura 29. Principales rasgos morfológicos de Daphnia magna .............................................. 118
Figura 30. Vista microscópica Selenastrum capricornutum (Pseudokirchneriella subcapitata)
.................................................................................................................................................. 119
Figura 31. Distribución del carbono 11 en el cuerpo de un fumador y un no fumador. ......... 129
Figura 32. Fuentes y vias de exposición de los residuos de medicamentos en el ambiente... 134
Figura 33. Presencia relativa de las clases de medicamentos encontradas en el ambiente ... 135
7
UNIVERSIDAD NACIONAL ABIERTA Y A DISTANCIA – UNAD
Escuela de Ciencias Agrícolas, Pecuarias y del Medio Ambiente
Toxicología Ambiental
ASPECTOS DE PROPIEDAD INTELECTUAL Y VERSIONAMIENTO
El contenido didáctico del curso académico Toxicología Ambiental fue diseñado por Edwin
Camelo Martínez, quien es Ingeniero Químico, Magíster en Ingeniería Ambiental. Se ha
desempeñado como consultor para entidades estatales en la gestión integral de residuos
peligrosos, de residuos de aparatos eléctricos y electrónicos y de residuos de consumo
masivo. Para citar este material por favor hacerlo de la siguiente manera:
Camelo, E. (2011). Toxicología Ambiental. Módulo didáctico. Bogotá: Universidad Nacional
Abierta y a Distancia – UNAD.
8
UNIVERSIDAD NACIONAL ABIERTA Y A DISTANCIA – UNAD
Escuela de Ciencias Agrícolas, Pecuarias y del Medio Ambiente
Toxicología Ambiental
INTRODUCCIÓN
Si bien el desarrollo tecnológico y científico ha proporcionado al ser humano una gran
cantidad de ventajas frente a los demás seres vivos, este mismo desarrollo le ha otorgado
la responsabilidad frente a la conservación y preservación de lo que en este planeta existe.
Las mejores herramientas, incluso las de uso diario y masivo, han transformado
profundamente eso que se percibe como la cotidianidad: miles de teléfonos celulares
activos simultáneamente, decenas de productos farmacéuticos en las gavetas de los
hogares, toneladas de productos agrícolas, miles de automóviles circulando las ciudades.
Aunque estas herramientas no están disponibles para todas las personas, es claro que el
acceso, menos obstaculizado por los precios comerciales actuales, ha sido motivado por la
percepción de bienestar que se le ha conferido a estos bienes, lo que nos lleva a un
escenario de consumo masivo y a una consecuente dinámica de desarrollo de nuevos
productos, nuevas necesidades y, por ende, de nuevos clientes. Para algunos sectores de
la sociedad es claro que la mayoría de las sustancias contenidas en los nuevos productos,
así como aquellas que se han usado para producirlos y, evidentemente, aquellas que se
producen como residuo de la producción y el consumo, tienen asociados unos efectos que
se consideran adversos o indeseables para el ambiente, así como para la salud humana,
que son de obligatoria consideración para la toma de decisiones ambientalmente
sostenibles.
En este contexto, es necesario abordar los principios y marcos conceptuales de la
toxicología ambiental para que los estudiantes del programa de Ingeniería Ambiental
puedan analizar, caracterizar y proponer acciones concretas frente a la problemática
creciente de la exposición a sustancias tóxicas, como parte de la cadena de actores
involucrados en la toma de decisiones sociales, económicas y políticas.
Para lograr este objetivo, el módulo se estructura en 3 unidades, equivalente a 9 capítulos
y 45 lecciones. A través de su contenido se fomentan competencias relacionadas con la
comprensión de los principios básicos y los desarrollos técnicos en la gestión, que desde
diferentes niveles de la sociedad han surgido como respuesta a la problemática ambiental
asociada a los agentes tóxicos.
En la Unidad 1 el curso se enfoca en la descripción y desarrollo de los conceptos básicos
para abordar el estudio de la toxicología ambiental. Se hace un breve recorrido por los
principios físicos, químicos y biológicos asociados al estudio de las respuestas tóxicas.
Posteriormente se determinan las principales respuestas tóxicas observadas, incluyendo
aquellos factores que influyen en las mismas y la manera como la comunidad científica las
ha descrito.
9
UNIVERSIDAD NACIONAL ABIERTA Y A DISTANCIA – UNAD
Escuela de Ciencias Agrícolas, Pecuarias y del Medio Ambiente
Toxicología Ambiental
En la Unidad 2 se presta atención a los principales grupos de sustancias asociadas con las
respuestas tóxicas, dedicándose espacios descriptivos para los efectos a la salud y al
ambiente, las fuentes principales y las características físico-químicas de las mismas. Dichas
sustancias se contextualizan en las iniciativas globales que han surgido como respuesta a
la creciente preocupación por la minimización de los riesgos ambientales asociados al uso
de éstas.
Finalmente, en la Unidad 3 se circunscriben las herramientas que para un profesional del
área ambiental pueda apoyar la toma de decisiones en contextos mucho más específicos
del sector productivo, incluyendo una revisión de los escenarios de algunos de los residuos
tóxicos cotidianos en los que la toxicología ambiental es aplicada y que le permiten
estructurar un análisis más detallado de esos y otros casos de contaminación.
En cada una de estas unidades se han estructurado actividades grupales y de participación
activa por parte de los estudiantes, buscando generar un espacio de discusión y análisis de
las implicaciones que desde el punto de vista ambiental tienen las tendencias tecnológicas
asociadas al desarrollo.
10
UNIVERSIDAD NACIONAL ABIERTA Y A DISTANCIA – UNAD
Escuela de Ciencias Agrícolas, Pecuarias y del Medio Ambiente
Toxicología Ambiental
UNIDAD 1
Nombre de la
Unidad
FUNDAMENTOS DE TOXICOLOGÍA AMBIENTAL
CAPÍTULO 1 DEFINICIÓN DE CONCEPTOS BÁSICOS
Lección 1 Toxicología, toxicología ambiental y ecotoxicología
Lección 2 Sustancias tóxicas
Lección 3 Tipos, rutas y vías de exposición
Lección 4 Toxicocinética
Lección 5 Disponibilidad del tóxico en el ambiente
CAPÍTULO 2 CARACTERIZACIÓN DE LA RESPUESTA TÓXICA
Lección 6 Clasificación de las respuestas tóxicas
Lección 7 Genotoxicidad: mutagénesis y carcinogénesis
Lección 8 Factores extrínsecos a la sustancia que afectan la respuesta tóxica
Lección 9 Relación dosis – respuesta
Lección 10 Unidades e índices de toxicidad
CAPÍTULO 3 EVALUACIÓN Y ANÁLISIS DE RIESGOS
Lección 11 Introducción al análisis de riesgos
Lección 12 Evaluación de riesgo (COP2007 y COP2008)
Lección 13 Caracterización del riesgo
Lección 14 Manejo de riesgos y comunicación de riesgos
Lección 15
Estudio de caso Colombia, riesgo ambiental por metales pesados en
cultivos.
11
UNIVERSIDAD NACIONAL ABIERTA Y A DISTANCIA – UNAD
Escuela de Ciencias Agrícolas, Pecuarias y del Medio Ambiente
Toxicología Ambiental
UNIDAD 1. FUNDAMENTOS DE TOXICOLOGÍA AMBIENTAL
CAPITULO 1. DEFINICIÓN DE CONCEPTOS BÁSICOS
Lección 1. Toxicología, toxicología ambiental y ecotoxicología
Un tóxico es una sustancia o agente de cualquier origen (natural o artificial) que provoca
un efecto adverso sobre los organismos vivos (Vallejo, 1997), dicha sustancia o agente
puede ser un elemento puro (Cadmio, Plomo, Mercurio, Cromo, entre otros), o un
compuesto (como el Cianuro y los Hidrocarburos), y encontrarse en cualquiera de las tres
formas físicas posibles.
La toxicología, por ende, es la ciencia que estudia el efecto nocivo y la habilidad del tóxico
(toxicidad) para alterar la estructura y respuesta de un organismo vivo dada la exposición
al mismo, teniendo en cuenta la ocurrencia, naturaleza, incidencia, mecanismos y factores
de riesgo que lo caracterizan. Esta ciencia, tiene gran relevancia y aplicación en la
evaluación y prevención de daños en la salud y bienestar de los seres vivos (James,
Roberts & Williams, 2000; Vallejo, 1997).
La naturaleza multidisciplinaria de la toxicología permite su práctica y lógica división en
tres ramas: La Toxicología Médica, Económica y Ambiental (Figura 1). La toxicología
ambiental, a diferencia de las otras dos divisiones o disciplinas, le da una mayor
importancia a los efectos dañinos producidos en el medio ambiente, sin dejar de destacar
las alteraciones en los seres humanos (Loomis & Hayes, 1996), ya que de la interacción del
hombre con su entorno también se derivan daños a la salud humana, tal como lo resalta
Vallejo (1997) al citar “las enfermedades son la respuesta del individuo a su ambiente y la
estructura de estas es un reflejo de las condiciones ambientales de su entorno”.
Así como la toxicología y otras fuentes de conocimiento se retroalimentan, la toxicología
ambiental interactúa con diferentes sectores de la sociedad para aportar en conjunto a la
comprensión del ambiente y al manejo adecuado de los recursos. Sectores como el de la
comunidad científica, el industrial, las instituciones de control y el público en general
(Figura 2).
La toxicología ambiental y la ecotoxicología son términos que en algunos contextos
pueden ser usados indiscriminadamente. No obstante, es importante precisar que la
ecotoxicología hace referencia específicamente al efecto de los tóxicos sobre los
ecosistemas, es decir que para esta ciencia el sujeto de estudio principal es realmente el
conjunto constituido por las poblaciones, la biocenosis y el hábitat, teniendo por tanto
que analizar y describir unas condiciones poco controladas y un gran número de
interacciones (Woolley, 2003).
12
UNIVERSIDAD NACIONAL ABIERTA Y A DISTANCIA – UNAD
Escuela de Ciencias Agrícolas, Pecuarias y del Medio Ambiente
Toxicología Ambiental
Figura 1.. Naturaleza multidisciplinaria de la toxicología y su división.
Fuente: Adaptado de Loomis, T. A & Hayes, W. (1996). Loomis’s essential of toxicology (4
a
Ed.). USA: Academic Press.
Figura 2. Sectores que interactúan con la toxicología ambiental en el manejo del medio ambiente.
Fuente: Adaptado de Landis, W. G & Yu M. (2003). Introduction to environmental toxicology: Impacts of chemicals upon
ecological systems (3a Ed.). Florida: Lewis Publishers.
13
UNIVERSIDAD NACIONAL ABIERTA Y A DISTANCIA – UNAD
Escuela de Ciencias Agrícolas, Pecuarias y del Medio Ambiente
Toxicología Ambiental
Podría considerarse que la ecotoxicología es una ciencia más específica que la toxicología
ambiental, en cuanto a su sujeto de estudio, pero que fundamentalmente tienen el mismo
objetivo y estructuración, proveniente de la definición de toxicología.
En una era industrial, mecanizada y atómica, la toxicología y en especial la toxicología
ambiental, se ha potencializado, convirtiéndose en una ciencia dinámica, responsable de
evaluar las consecuencias de la producción masiva de nueva sustancias y de nuevas
formas de contaminación. Una herramienta fundamental para apoyar las decisiones
frente a la conservación de los recursos naturales y los seres vivos, con miras al
crecimiento, desarrollo y bienestar de la sociedad humana.
Lección 2. Sustancias tóxicas
La presencia o el exceso en la concentración de una sustancia o agente (físico, químico o
biológico) en un determinado medio con alteraciones dañinas se considera contaminación
(Vallejo, 1997). Es importante resaltar que la mayoría de efectos nocivos son consecuencia
del exceso en la presencia de un determinado agente.
Por ejemplo, los metales hacen parte de los elementos que conforman el suelo, siendo
algunos de ellos micronutrientes esenciales para plantas y animales, como el Cobre, que
es constituyente de proteínas y enzimas y que regula además procesos tan importantes
para las plantas como la formación de tejidos estructurales a través del proceso de
lignificación (Bonilla, 2000). Sin embargo, en altas concentraciones el cobre puede inhibir
la actividad fotosintética, y en mamíferos rumiantes ocasionar daños en el hígado y
anemia (Bjerregaard & Andersen, 2007)
La contaminación biológica se produce cuando un virus, bacteria, parásito o especie
invasora, aumenta su presencia o se adueña de un nuevo sustrato, generando en uno o
varios organismos efectos negativos. La contaminación física por su parte, se refiere a un
cambio significativo en formas de energía (ruido, temperatura o radiación) que
igualmente causan alteraciones a niveles neurológicos y sensoriales (Vallejo, 1997)
Las sustancias químicas, de origen natural o sintético, capaces de modificar
negativamente al medio ambiente y al ser humano, son los tóxicos principalmente
estudiados por la toxicología ambiental, por tanto constituyen la base de los temas y
ejemplos que serán desarrollados en este curso.
14
UNIVERSIDAD NACIONAL ABIERTA Y A DISTANCIA – UNAD
Escuela de Ciencias Agrícolas, Pecuarias y del Medio Ambiente
Toxicología Ambiental
Sustancias químicas contaminantes
Fuentes
Son producidas por la industria. Según el registro CAS1
actualmente se
comercializan 51.667.003 sustancias químicas, un número elevado de sustancias
que son procesadas, manipuladas, usadas y posteriormente desechadas sin el
adecuado conocimiento de su toxicidad. Las emisiones industriales constituyen el
39% de los contaminantes atmosféricos liberados por año, haciendo su mayor
aporte las industrias metalúrgicas y de petróleo. Vallejo (1997) reporta como el 0.1
% del petróleo transportado por vía marítima es arrojado al mar, contaminando los
cuerpos de agua.
Principales sustancias
Agentes químicos de mayor uso y toxicidad: metales, hidrocarburos, compuestos
orgánicos volátiles, dioxinas, furanos, plaguicidas, fertilizantes, bifenilos
policlorados y compuestos bromados retardantes de llama. Sustancias en las que
se profundizará en los capítulos 4 y 5, respectivamente.
La toxicidad es la capacidad de una sustancia para producir una alteración dañina en un
organismo vivo. Esta cualidad del tóxico depende de factores inherentes a la sustancia,
factores del organismo expuesto y de las condiciones ambientales en las que se encuentra
el individuo (Vallejo, 1997).
Entrando en los factores inherentes a la sustancia encontramos que sus propiedades
físicas y químicas son determinantes en la toxicidad que producen (Tabla 1).
Con respecto a la estructura química, la presencia de ciertos grupos funcionales dentro de
la molécula, le otorga a ésta ciertas cualidades que determinan su toxicidad, se pueden
citar:
 Alta reactividad: La molécula es capaz de reaccionar con grupos endógenos del
organismo, aumentando la capacidad del tóxico de alterar procesos metabólicos.
Ejemplo de ello es la oxidación, por parte de los grupos nitro (NO2) y amino (NH2), del
ion ferroso que contiene la hemoglobina de la sangre. Esta interacción impide el
transporte eficiente de oxígeno en el individuo y puede provocarle grandes daños.
Otros grupos de alta reactividad son los alquilos de azufre o de fósforo.
1 Registro de la Chemical Abstract Service, una división de la American Chemical Society.
15
UNIVERSIDAD NACIONAL ABIERTA Y A DISTANCIA – UNAD
Escuela de Ciencias Agrícolas, Pecuarias y del Medio Ambiente
Toxicología Ambiental
Tabla 1. Propiedades físico-químicas que influyen en la toxicidad de una sustancia.
 Estabilidad en el medio: Por otro lado, si una molécula no es soluble en agua y
además su estructura tiene un predominio de enlaces químicos muy estables, es una
sustancia poco reactiva y, por ende, se convierte en un agente fácilmente acumulable
dentro de un individuo o ecosistema. El DDT, un agroquímico organoclorado conocido
por su alta toxicidad, es degradado en un 50% en un periodo de 2 a 15 años,
dependiendo del tipo de suelo (ATSDR, 2002). La presencia de halógenos y de anillos
aromáticos en las moléculas brindan a las sustancias las características de
permanencia descritas (Figura 3).
 Fácil degradación o eliminación: Los tóxicos solubles en agua son fácilmente
excretados por el cuerpo, los grupos hidroxilos y carboxilos, presentes en cadenas
abiertas de pocos carbonos, son los responsables de darle a la sustancia tal
característica. Dichos grupos unidos a anillos aromáticos otorgan polaridad a la
molécula, lo que favorece su solubilidad y su degradación.
16
UNIVERSIDAD NACIONAL ABIERTA Y A DISTANCIA – UNAD
Escuela de Ciencias Agrícolas, Pecuarias y del Medio Ambiente
Toxicología Ambiental
Figura 3. Estructura química de algunos grupos y sustancias caracterizados por su alta permanencia en el
ambiente (A, B y D) o por su alta reactividad (C).
Nota. (A) Benceno. (B) Naftaleno. (C) Trinitrotolueno. (D) DDT –diclorodifeniltricloroetano-
Teniendo en cuenta que la identificación de las características de una molécula están
relacionados con su comportamiento físico y químico, resulta de mucha utilidad poder
predecir cuál o cuáles serán los efectos que una sustancia conocida puede tener. En este
contexto, el QSAR (Quantitative Structure Activity Relationship) se propone como un
método de estimación de la toxicidad de un agente, basado en los efectos observados
para sustancias con propiedades físicas y estructurales parecidas a aquella objeto de
estudio. QSAR es una herramienta útil que tiene en cuenta el aporte de cada característica
de la estructura molecular, permitiendo calcular su toxicidad potencial. Este método
permite la selección de sustancias químicas de menor impacto en el medio ambiente, que
igual cumplen con las propiedades deseadas a nivel industrial (Landis & Yu, 2003)
Otros factores inherentes a los agentes químicos y que determinan su toxicidad son: Las
vías de ingreso al organismo, la magnitud a la exposición y la toxicocinética de la
sustancia. Estos temas serán abordados y profundizados en las próximas lecciones.
Lección 3. Tipos, rutas y vías de exposición
En términos de la toxicología, la Exposición se entiende como el contacto, de un
organismo o una población, con un agente tóxico (Peña, Carter & Ayala-Fierro, 2001),
considerándose como el estado inicial de la manifestación de la toxicidad.
Los tipos de exposición se clasifican de acuerdo a: (1) la concentración del tóxico asociada
a la dosis, (2) al tiempo de exposición y (3) a la aparición de los efectos, obteniendo tres
categorías principales (Vallejo, 1997):
Aguda o instantánea
En la cual la exposición está dada por una dosis, en un solo evento, generando
efectos a corto plazo, es decir inmediatos o dentro de las 24 horas siguientes.
17
UNIVERSIDAD NACIONAL ABIERTA Y A DISTANCIA – UNAD
Escuela de Ciencias Agrícolas, Pecuarias y del Medio Ambiente
Toxicología Ambiental
Subcrónica o repetida por periodos cortos:
Es una exposición en dosis bajas que se produce en varios eventos, está asociada a
las actividades del individuo, especialmente a las jornadas laborales en los seres
humanos. La respuesta o alteración dañina depende del grado de exposición.
Crónica o continua por periodos largos:
Se produce por exposiciones a muy bajas concentraciones del tóxico, en periodos
largos o vitalicios, generando efectos tardíos que pueden aparecer después de
meses o años. Está asociada a la cotidianidad y está principalmente relacionada a
contaminación del agua, aire y/o los alimentos.
Dos aspectos adicionales y de importancia son la ruta y la vía de exposición, estos
términos participan en la caracterización y evaluación del estado inicial de la toxicidad. La
ruta de exposición hace referencia al proceso del tóxico desde el lugar de emisión hasta el
contacto con el individuo o población, constando así de cuatro principales elementos: la
fuente de liberación, el mecanismo de transporte, el punto de contacto con el individuo o
población, y la vía de ingreso o de exposición al organismo (Peña et al., 2001).
Para describir la ruta se tienen en cuenta los cuatro elementos, asociados a aspectos
importantes tal y como se observa en la Tabla 2.
Tabla 2. Elementos y aspectos importantes en la descripción de una ruta de exposición
18
UNIVERSIDAD NACIONAL ABIERTA Y A DISTANCIA – UNAD
Escuela de Ciencias Agrícolas, Pecuarias y del Medio Ambiente
Toxicología Ambiental
Figura 4. Ejemplo de la caracterización de una ruta de exposición
Fuente: Peña, C. E., Carter D.E & Ayala-Fierro F. (2001). Toxicología Ambiental: Evaluación de Riesgos y Restauración
Ambiental.
La vía de exposición al ser el elemento final, es un término de gran importancia, dado que
determina la entrada del tóxico al organismo. Este ingreso puede darse principalmente de
tres formas (Loomis & Hayes, 1996; Vallejo, 1997):
Vía inhalatoria: Mecanismo de ingreso de tóxicos en forma gaseosa, y de partículas y
fibras que no superen 10 µm de tamaño. La contaminación atmosférica es común en
ambientes industriales y en áreas urbanas con alta densidad poblacional, lo que ha hecho
que entidades de vigilancia y control establezcan y supervisen las concentraciones
permitidas de compuestos químicos emitidos a la atmósfera, por las chimeneas de las
industrias como Dioxinas y Furanos, o por tubos de escape de vehículos, como los óxidos
de azufre o plomo.
Vía Oral: Vía de ingreso de las sustancias tóxicas que sean ingeridas. Las condiciones de pH
y los fluidos particulares del tracto digestivo, hacen que la respuesta al tóxico sea
particular al mismo, es decir, existen algunos tóxicos, como los fenoles, que a
determinadas concentraciones dañan solamente las mucosas que recubren el aparato
digestivo, llegando a una necrotización o muerte del tejido. Cuando los tóxicos son
absorbidos por las mucosas y pasan a otros órganos se producen alteraciones que pueden
resultar sistémicas. Una variable adicional a la toxicidad iniciada por ésta vía es la
interacción del tóxico con las secreciones gástricas, biliares y pancreáticas, y el contenido
preexistente del estómago, puesto que la toxicidad puede aumentar o disminuir acorde a
dicha interacción.
19
UNIVERSIDAD NACIONAL ABIERTA Y A DISTANCIA – UNAD
Escuela de Ciencias Agrícolas, Pecuarias y del Medio Ambiente
Toxicología Ambiental
Vía Cutánea: Aunque la piel es un órgano eficiente de aislamiento y protección, existen
tóxicos especialmente liposolubles capaces de producir reacciones adversas al tener
contacto con la piel, como por ejemplo el ácido fórmico, que logra alterar la integridad de
la piel rompiendo su capa superficial.
Por lo general, la respuesta inicia en el lugar de la exposición, no obstante esta puede
extenderse y convertirse en sistémica. Los principales factores que determinan la
capacidad de una sustancia para atravesar la piel son el pH, el tamaño molecular, la
liposolubilidad y el lugar del cuerpo donde hizo contacto.
Lección 4. Toxicocinética
La Toxicocinética estudia el proceso que sufre un tóxico desde el ingreso a un organismo
hasta su eliminación. Dada la exposición, la sustancia genera toxicidad siempre y cuando
supere las estrategias de protección a los tejidos diana (inmovilización, inactivación y
eliminación), que el organismo le presenta (Peña et al., 2001). Este proceso ha sido
dividido en cuatro etapas principales: Absorción, Distribución, Metabolismo y Excreción,
por lo que es conocido como ADME.
Absorción:
Es la etapa inicial, el paso del exterior a la circulación dentro del organismo. El tóxico debe
traspasar en ésta etapa las barreras y membranas biológicas, lo cual realiza a través de
mecanismos de transporte como:
 Difusión simple, para moléculas polares de bajo peso, preferiblemente hidrófobas, que
depende del gradiente positivo entre el medio contaminado y la sangre (o sistema
circulatorio del organismo).
 La Difusión facilitada, en la cual se requieren de proteínas especializadas para
transportar moléculas hidrofílicas.
 Transporte Activo, en el que las proteínas transportan solutos de alto peso molecular
en contra del gradiente de concentración, consumiendo energía (Curtis y Barnes,
2000).
20
UNIVERSIDAD NACIONAL ABIERTA Y A DISTANCIA – UNAD
Escuela de Ciencias Agrícolas, Pecuarias y del Medio Ambiente
Toxicología Ambiental
Figura 5. Tipos de transporte en la membrana celular.
Fuente: Curtis, H & Barnes, N.S. (2000). Biología (6
a
Ed.). Buenos Aires: Editorial Medica Panamericana.
Los tejidos que recubren el tracto gastrointestinal y el aparato respiratorio, así como la
piel, son las superficies más comunes de absorción, dado que estas son las principales vías
de exposición. Estos tejidos además de estar particularmente expuestos a tóxicos, son
aquellos responsables del intercambio de sustancias vitales para el organismo, siendo
eficientes en este proceso, gracias a su alta irrigación sanguínea, al aumento en la
superficie de absorción (ej. Vellosidades del intestino), al bajo espesor de la membrana (ej.
Los alvéolos pulmonares) y a un periodo prolongado de exposición (O’ Flaherty, 2000;
Peña et al., 2001).
Dentro de los mecanismos de protección o defensa contra la absorción de contaminantes
desarrollados por estos tejidos encontramos:
 Para el tracto gastrointestinal: pH bajo, degradación y/o transformación por la
actividad enzimática y microbiana (flora intestinal).
 En el aparato respiratorio: Filtrado de los vellos nasales, expulsión física (estornudo),
producción de moco nasal.
 En la piel: Baja permeabilidad, disposición de varias capas, baja irrigación sanguínea en
las capas externas, ausencia de transporte activo.
21
UNIVERSIDAD NACIONAL ABIERTA Y A DISTANCIA – UNAD
Escuela de Ciencias Agrícolas, Pecuarias y del Medio Ambiente
Toxicología Ambiental
Distribución:
En ésta etapa el tóxico deja de estar en el sistema circulatorio para pasar a ubicarse en
otros tejidos y órganos del cuerpo. Los compartimentos de destino pueden ser órganos de
almacenamiento o el blanco del tóxico.
Algunos contaminantes tienen afinidad por ciertos tejidos, lo cual influye en su
distribución, como es el caso de los hidrocarburos aromáticos policíclicos y su
especificidad hacia la melanina del ojo, o de algunos metales que se fijan a las proteínas
hepáticas para posteriormente depositarse en huesos y dientes, otros ejemplos citados
por Vallejo (1997) se observan en la Tabla 3.
Los mecanismos de defensa en esta fase, que logran proteger a órganos más susceptibles
e importantes del cuerpo, están dados por la acumulación en órganos especializados y por
la existencia de membranas o barreras de exclusión que impiden la entrada del tóxico.
Teniendo en cuenta las propiedades físicas y químicas antes mencionadas, el
contaminante puede estar almacenado temporalmente o ser rápidamente eliminado
(Landis & Yu, 2003). Los órganos de depósito son principalmente los pulmones, los
riñones, el hígado, el tejido óseo y el adiposo. En el caso de los riñones y el hígado, debido
al predominante mecanismo de transporte activo y su alta irrigación, se favorece la
tendencia a la acumulación del tóxico y por ende su susceptibilidad a una intoxicación.
En el tejido adiposo pueden quedar atrapados contaminantes hidrofóbicos, no obstante
esta acumulación no es permanente y permite que el tóxico vuelva a circular en el cuerpo,
ligado a los lípidos que se movilizan en la sangre, producto de una actividad prolongada
del organismo. En el tejido óseo específicamente, se tiene el depósito de potasio y el sitio
de acción de los fluoruros (Peña et al., 2001).
Como ejemplo de las barreras de exclusión, está la barrera cerebro-sangre o BBB (Blood-
Brain Barrier), cuyo mecanismo de protección consiste en una membrana constituida por
células capilares estrechamente unidas que no permiten la difusión pasiva, dada la
ausencia de poros o espacios, una capa adicional de células gliales, y una baja
concentración de proteínas transportadoras de lípidos (Barile, 2008).
22
UNIVERSIDAD NACIONAL ABIERTA Y A DISTANCIA – UNAD
Escuela de Ciencias Agrícolas, Pecuarias y del Medio Ambiente
Toxicología Ambiental
Tabla 3. Selectividad sistémica de algunos agentes tóxicos.
Nota. Fuente: Vallejo, M. (1997). Toxicología ambiental: Fuentes, cinética y efectos de los contaminantes. Bogotá:
Fondo Nacional Universitario.
Metabolismo:
Es el conjunto de biotransformaciones que sufre el tóxico dentro del organismo, que
tienen por objetivo reducir su efecto (detoxificación) y pasar de un complejo liposoluble a
uno hidrosoluble, facilitando su eliminación. Esta etapa está dada por lo general, pero no
exclusivamente, en el hígado (Vallejo, 1997) y es mediada en su totalidad por enzimas. La
biotransformación de los contaminantes se divide en dos fases (Landis & Yu, 2003):
 Fase I: Se caracteriza por la introducción de un grupo polar (hidrofílico) al
contaminante, a través de reacciones de oxidación, reducción o hidrólisis, obteniendo
un metabolito primario.
 Fase II: Son reacciones de conjugación, en las que el metabolito primario, producido
en la Fase I, es combinado con sustancias endógenas para formar un complejo más
hidrosoluble. Los sustratos endógenos utilizados en la conjugación son el ácido
glucorónico (gluconidación), ácido sulfúrico (sulfatación) y el glutatión.
Es importante decir que algunos contaminantes durante las fases de biotransformación
pasan a su forma activa (bioactivación), o logran vencer las defensas del organismo,
generando una respuesta tóxica.
23
UNIVERSIDAD NACIONAL ABIERTA Y A DISTANCIA – UNAD
Escuela de Ciencias Agrícolas, Pecuarias y del Medio Ambiente
Toxicología Ambiental
Excreción:
Etapa final del proceso en la que el contaminante es expulsado del organismo. El tóxico
puede ser eliminado en su forma original o como el metabolito resultante de las fases de
biotransformación (Barile, 2008).
La excreción se da por:
 La orina: Los riñones son el órgano más importante en la eliminación de tóxicos,
puesto que remueven los contaminantes de la sangre. La excreción por este medio
es posible gracias al bajo pH de la orina y al aumento de la solubilidad en agua del
tóxico, producto del metabolismo.
 Heces: Los tóxicos transformados en el hígado, los no absorbidos, los acumulados en
la flora intestinal y los que pasan por difusión pasiva de la sangre al intestino, son
eliminados a través de la materia fecal.
 Vía pulmonar: Algunos gases y líquidos volátiles son expulsados por difusión simple
a través de la exhalación, su eliminación por este medio es inversa a la solubilidad de
estos en la sangre, así por ejemplo el dióxido de etileno al ser poco soluble en la
sangre es fácilmente exhalado, contrario al cloroformo y al etanol.
 Secreciones de la glándula mamaria: La leche producida durante la época de
lactancia es una sustancia acuosa con un elevado componente lipídico, lo que
conlleva al paso sin mayor restricción de cualquier sustancia tanto hidrofílica como
hidrofóbica a la leche, constituyéndose en un factor de riesgo para los consumidores
de la misma.
 Otras secreciones: Las lágrimas, la saliva, el sudor y los folículos del cabello, son
otros mecanismos de eliminación de contaminantes.
En plantas la toxicocinética es similar, dada la exposición a un contaminante atmosférico,
el ingreso del mismo al organismo vegetal está determinado inicialmente por la forma,
orientación y características de la epidermis de las hojas. La siguiente barrera está
mediada por el aparato estomático (Abertura de la epidermis de las hojas y tallos, rodeada
de células oclusivas que regulan el intercambio gaseoso).
Una vez el tóxico entra a la hoja se desplaza por el espacio intercelular donde puede
permanecer en su forma original o cambiar a un estado de mayor actividad, si el tóxico
entra a las células puede ser acumulado, en tejidos como el parénquima, o causar daños
directamente en las membranas, enzimas y organelos de las células, alterando procesos
tan importantes como el de la fotosíntesis. No obstante, la planta a través de sustancias
endógenas, como el ascorbato, logra neutralizar algunos contaminantes. La excreción
puede darse por el aparato estomático y/o por medio de secreciones (Landis & Yu, 2003).
24
UNIVERSIDAD NACIONAL ABIERTA Y A DISTANCIA – UNAD
Escuela de Ciencias Agrícolas, Pecuarias y del Medio Ambiente
Toxicología Ambiental
Las etapas y el proceso ADME son análogos en un ecosistema, tomando a éste como un
organismo. El contaminante puede llegar a un ecosistema por medio del aire y/o las
descargas de desechos domésticos e industriales a los cuerpos de agua. Una vez se da la
exposición, el tóxico puede distribuirse libremente a través de los compartimientos del
ecosistema (aire, agua, suelo, flora, fauna) y ser secuestrado por alguno de estos (ej.
Suelos arcillosos), retrasando así sus efectos (Woolley, 2003). De las características del
contaminante, del medio en el que se encuentra y de la magnitud de la exposición,
depende la expansión, permanencia o fácil eliminación del mismo.
Figura 6. Ruta de Absorción, Distribución, Metabolismo y Excreción en Vertebrados.
Fuente: Landis, W. G & Yu M. (2003). Introduction to environmental toxicology: Impacts of chemicals upon ecological
systems (3
a
Ed.). Florida: Lewis Publishers.
25
UNIVERSIDAD NACIONAL ABIERTA Y A DISTANCIA – UNAD
Escuela de Ciencias Agrícolas, Pecuarias y del Medio Ambiente
Toxicología Ambiental
Figura 7. Estructura de la hoja.
Fuente: Curtis, H & Barnes, N.S. (2000). Biología (6
a
Ed.). Buenos Aires: Editorial Medica Panamericana.
Lección 5. Disponibilidad del tóxico en el ambiente
Como parte de la descripción del proceso que sufre un tóxico dentro de un determinado
ambiente, se encuentran fenómenos de bioacumulación, bioconcentración,
biomagnificación y persistencia. Términos de la toxicología ambiental asociados a la
disponibilidad final que alcanza el agente contaminante dentro del ambiente infectado y
que por ende, influyen en su toxicidad.
Bioacumulación
Se entiende Bioacumulación como el aumento de la concentración del tóxico dentro de
los organismos respecto a la concentración del tóxico en el ambiente (Landis & Yu, 2003).
La Bioacumulación se evalúa como consecuencia del conjunto de las vías de exposición
(inhalación, cutánea y oral).
Para analizar la proporción en la que se está acumulando el agente, se usa el factor de
bioacumulación (BAF por sus siglas en inglés), el cual relaciona la concentración del tóxico
en el organismo (C1) y la del medio (Cm) de acuerdo a la expresión:
26
UNIVERSIDAD NACIONAL ABIERTA Y A DISTANCIA – UNAD
Escuela de Ciencias Agrícolas, Pecuarias y del Medio Ambiente
Toxicología Ambiental
BAF = C1 / Cm
En la literatura puede encontrarse el término Bioconcentración para describir también el
incremento en la concentración del agente, no obstante, en un sentido estricto, al hablar
de bioconcentración no se tiene en cuenta la dieta, es decir, la exposición oral dada por la
ingesta de alimentos contaminados (Mackay & Fraser, 2000).
DeForest, Brix & Adam (2007) en una investigación en ambientes acuáticos evaluando
diferentes metales, encontraron que el factor de Bioacumulación (BAF) excede al factor de
bioconcentración (BCF) de 100 a 1.000 veces, mostrando la importancia de la dieta en la
exposición. Adicionalmente, hallaron una correlación negativa entre los factores y la
concentración de exposición en el agua, para la mayoría de especies evaluadas, la cual
relacionaron con mecanismos metal-especie específicos, como regulación interna,
sistema de absorción saturable y la existencia previa de metales presentes en el
organismo. No obstante, encontraron también algunas especies con mecanismos
deficientes de protección y/o excreción, es decir con tasas de absorción proporcionales a
la concentración del medio.
Por tanto, el análisis adecuado de los fenómenos de acumulación debe tener en cuenta las
características de la especie objeto de estudio, y estar basado, tanto en los resultados de
los factores BAF o BCF, como en la concentración de exposición del tóxico en el ambiente,
Cm.
Biomagnificación
La biomagnificación es la transferencia de un agente contaminante a través de la dieta,
obteniendo una mayor concentración en el organismo que en la fuente o alimento del
mismo (Connell, 1989 citado en Gray, 2002). En el análisis de éste fenómeno se utiliza
principalmente como objeto de estudio las cadenas alimenticias o redes tróficas (Figura
8).
El factor de biomagnificación (BMF, por sus siglas en inglés) es la relación entre la
concentración del organismo o la de un tejido determinado (C1) y la de su alimento (C2).
Dicho factor también es conocido como factor de transferencia trófica (TTF por sus siglas
en inglés) (DeForest et al., 2007) calculado de acuerdo a la expresión:
BMF ó TTF = C1 / C2
No obstante, el uso de ésta herramienta es limitado, teniendo en cuenta que un solo
individuo tiene varias fuentes de alimento, cada una con concentraciones diferentes del
agente (Mackay & Fraser, 2000), lo que hace necesario el uso de condiciones controladas
27
UNIVERSIDAD NACIONAL ABIERTA Y A DISTANCIA – UNAD
Escuela de Ciencias Agrícolas, Pecuarias y del Medio Ambiente
Toxicología Ambiental
dentro de un laboratorio, o el empleo de modelos particulares para cada objeto de
estudio.
Figura 8. Ejemplo del proceso de biomagnificación del DDT.
Fuente: Greenpeace España. (2004). El DDT en España, un caso único en Europa. España.
Investigaciones en cadenas alimenticias de ambientes acuáticos muestran como el
fenómeno de magnificación está influenciado por variables como edad, sexo, cantidad de
tejido adiposo, posición en la cadena alimenticia, tiempo (estaciones) y espacio
(gradientes de la concentración de exposición). McIntyre & Beauchamp (2007) estudiaron
el fenómeno de biomagnificación del Mercurio y de algunas sustancias organocloradas,
asociándolo a la red trófica del Lago Washington. La investigación encontró que la edad y
la posición dentro de la red son las variables de mayor influencia en la magnificación de
los tóxicos evaluados.
La edad no es un aspecto muy común en este tipo de análisis, no obstante a través del
estudio de McIntyre & Beauchamp (2007) se demuestra que predadores de mayor edad
tienen una tasa de biomagnificación mayor que los predadores juveniles. La cantidad de
lípidos en el organismo es una variable normalmente asociada a una mayor acumulación,
especialmente de tóxicos liposolubles, en éste caso las sustancias organocloradas; sin
embargo, el estudio no encontró relaciones significativamente fuertes que muestren una
relación causal entre la proporción de tejido adiposo y la magnificación de los
contaminantes analizados, mostrando así que cada ambiente es un objeto de estudio
particular a describir.
28
UNIVERSIDAD NACIONAL ABIERTA Y A DISTANCIA – UNAD
Escuela de Ciencias Agrícolas, Pecuarias y del Medio Ambiente
Toxicología Ambiental
Persistencia
La persistencia de un contaminante en el ambiente, es un fenómeno relacionado con la
resistencia de la sustancia a ser degradada por procesos, químicos o biológicos, que se dan
de forma natural en el ambiente. Muchas investigaciones sobre el fenómeno están
asociadas concretamente al estudio de los agroquímicos utilizados como pesticidas,
especialmente los que pertenecen a los organoclorados (DDT, HCH, Endosulfan, entre
otros).
El Endosulfan, pese a su restricción, es uno de los pesticidas más utilizados en los países
en vía de desarrollo, gracias a su bajo costo y amplio rango de acción. Tal como lo
menciona Jayashree & Vasudevan (2007), algunos trabajos reportan los efectos
genotóxicos, neurotóxicos, y las alteraciones sobre el ambiente acuático y las gónadas de
los mamíferos, ocasionados por el pesticida.
La persistencia en el ambiente es medida a través del monitoreo de la sustancia o del
metabolito resultante. El endosulfan, por ejemplo, está constituido por la mezcla de dos
isómeros: el α-endosulfan y el β-endosulfan. En estudios sobre cultivos arroceros de la
India, la concentración de β-endosulfan en el suelo recién aplicado el pesticida fue de 6.39
mg/kg, disminuyéndose a 0.8 mg/kg en un periodo de 150 días (Jayashree & Vasudevan,
2007).
El sulfato de endosulfan, resultante del proceso de oxidación que realizan hongos y
algunos microorganismos, es el metabolito más persistente del pesticida, éste fue
precisamente encontrado por Jayashree & Vasudevan (2007) en la cascarilla (0.09 mg/kg)
y en el grano de arroz (2.2 mg/kg) de los cultivos con aplicación del pesticida.
El monitoreo de la concentración de los agentes contaminantes en los diferentes
componentes del ambiente, es importante para conocer la tasa de degradación y
eliminación del tóxico, así como el periodo de acción y la concentración que permanece a
través de la ruta de exposición.
29
UNIVERSIDAD NACIONAL ABIERTA Y A DISTANCIA – UNAD
Escuela de Ciencias Agrícolas, Pecuarias y del Medio Ambiente
Toxicología Ambiental
CAPITULO 2. CARACTERIZACIÓN DE LA RESPUESTA TÓXICA
Lección 6. Clasificación de las respuestas tóxicas
La exposición a un agente contaminante y su posterior proceso dentro del organismo
(ADME), genera en el individuo o en el objeto de estudio un conjunto de efectos negativos
o respuestas tóxicas (intoxicación). La caracterización de las respuestas tóxicas está
asociada, en primer lugar, al tipo de contacto con el contaminante, es así como tenemos
parámetros de clasificación similares para la exposición y para las intoxicaciones.
Intoxicación aguda: Alteraciones en el organismo inmediatas, o en un periodo máximo de
24 horas, dadas por una dosis, generalmente sobredosis, de un agente tóxico
Intoxicación Subaguda: Respuestas tóxicas que se manifiestan a mediano plazo, siendo
originadas por exposiciones repetitivas o en varias dosis. Asociada frecuentemente en
humanos a su ocupación y jornada laboral.
Intoxicación Crónica: Se presentan efectos tardíos o a largo plazo, producidos por
exposiciones a muy bajas concentraciones del tóxico, en periodos largos o durante todo el
ciclo de vida del organismo.
Además de la clasificación por el tipo de exposición, Vallejo (1997) menciona clases de
efectos determinadas por alcance, duración y tiempo de manifestación, tal como se
muestra en la Tabla 4. Es importante resaltar que un mismo efecto puede clasificarse en
varias clases, por ejemplo, la quemadura con un agente químico por lo general ocasiona
efectos locales, reversibles e inmediatos. Por ende, la caracterización de la respuesta
tóxica es la combinación adecuada de las categorías.
Las respuestas sistémicas más comunes se dan en los riñones, en el hígado y en el sistema
nervioso, debido a sus estructuras y funciones, así pues la capacidad de inducir daños en
dichos órganos se denominan: nefrotoxicidad, hepatoxicidad y neurotoxicidad,
respectivamente.
Nefrotoxicidad
Según Middendorf & Williams (2000), los riñones son los principales órganos de excreción
del cuerpo. Su función principal es filtrar la sangre, removiendo los residuos y
eliminándolos a través de la orina. Los daños en estos órganos se pueden manifestar
inicialmente a través del incremento en el contenido de proteínas en la orina y cambios en
el volumen de la misma.
Los mecanismos de acción de los agentes nefrotóxicos, son:
30
UNIVERSIDAD NACIONAL ABIERTA Y A DISTANCIA – UNAD
Escuela de Ciencias Agrícolas, Pecuarias y del Medio Ambiente
Toxicología Ambiental
 La vasoconstricción (reducción del volumen del vaso sanguíneo), que disminuye,
tanto la cantidad de sangre a filtrar como la entrega de oxígeno al órgano,
 El daño directo a las estructuras especializadas en la filtración dentro de los riñones
(glomérulos, túbulos proximal y distal, asa de Henle), causando un desbalance en la
regulación de las sustancias importantes para el cuerpo (glucosa, amino ácidos) y las
que deben ser eliminadas (tóxicos).
Los principales nefrotoxicos son: cadmio, mercurio, plomo y cloroformo.
Tabla 4. Clasificación de las respuestas tóxicas
31
UNIVERSIDAD NACIONAL ABIERTA Y A DISTANCIA – UNAD
Escuela de Ciencias Agrícolas, Pecuarias y del Medio Ambiente
Toxicología Ambiental
Neurotoxicidad
El sistema nervioso es una red intercomunicada de neuronas que se distribuye por todo el
cuerpo. Su función de regulación y control está ligada al resto de sistemas del organismo,
por lo que las alteraciones neurotóxicas se pueden manifestar en cambios en las
frecuencias cardiaca y respiratoria, en la percepción sensorial, coordinación y hasta en
niveles cognitivos y comportamentales, lo que dificulta muchas veces su adecuada
identificación, cuantificación y manejo.
Los mecanismos de acción de los neurotóxicos se basan principalmente en la interrupción
de la red neuronal, a través del daño de las células, de la síntesis o función de los
neurotransmisores, y la alteración de enzimas reguladores del proceso de
neurotransmisión (Donkin & Williams, 2000).
Hepatoxicidad
El hígado es el órgano del cuerpo encargado de filtrar la sangre proveniente del tracto
gastrointestinal, encargándose del almacenamiento y metabolismo de carbohidratos, de
la formación de la bilis y de la urea, del metabolismo de grasas y hormonas, y de la
biotransformación de los agentes extraños posiblemente tóxicos.
Dadas sus funciones, el hígado es un paso obligado de los contaminantes, especialmente
aquellos que ingresaron por la vía oral. Si el proceso de biotransformación ocasiona la
activación del agente o la formación de metabolitos tóxicos, es el hígado el órgano que
inicialmente recibe el impacto del mismo, haciéndose susceptible a intoxicaciones.
Los mecanismos de acción son principalmente intracelulares, afectando los organelos de
las células hepáticas, lo que deriva en la degeneración y necrosis (muerte de un conjunto
de células) de los tejidos o del órgano en conjunto. Los daños celulares ocasionan
alteraciones en las funciones hepáticas, las cuales se manifiestan en daños vasculares,
cirrosis, hígado graso, colestasis y formación de tumores (Roberts, James & Franklin,
2000).
Lección 7. Genotoxicidad: mutagénesis y carcinogénesis
El ácido desoxirribonucleico (ADN) es una molécula conformada por dos cadenas de
nucleótidos entrelazados que forman una doble hélice (Figura 9). El ADN contiene la
información que codifica y determina la expresión de las proteínas del cuerpo (Griffiths,
Gelbart, Miller & Lewontin, 2000).
32
UNIVERSIDAD NACIONAL ABIERTA Y A DISTANCIA – UNAD
Escuela de Ciencias Agrícolas, Pecuarias y del Medio Ambiente
Toxicología Ambiental
En la actualidad, un gran rango de agentes naturales y sintéticos es capaz de inducir
alteraciones en el ADN (Genotoxicidad), generando cambios en la estructura y por ende
en la información contenida en la molécula (mutación).
Figura 9. Estructura del nucleótido y de la doble cadena en espiral del ADN.
Fuente: Curtis, H & Barnes, N.S. (2000). Biología (6
a
Ed.). Buenos Aires: Editorial Medica Panamericana.
La mutagénesis (generación de cambios en el ADN) puede afectar células somáticas o
germinales (Figura 10). En las células somáticas (cualquier célula del cuerpo) la mutación
puede transmitirse por división celular ocasionando degeneraciones, como el cáncer, o
muerte celular. En las células germinales (óvulo, espermatozoide) causa disminución en la
fertilidad, abortos espontáneos, y defectos en las progenie, estas alteraciones pueden ser
dominantes o recesivas, es decir manifestarse o no en la primera generación (Teaf &
Middendorf, 2000).
Los daños en las células somáticas embrionarias, causados después de la concepción y
antes del nacimiento, es decir durante el desarrollo del feto, se denomina teratogénesis,
este tipo de alteraciones se producen cuando la hembra en gestación se expone a un
agente tóxico. La teratogénesis es consecuencia de diferentes tóxicos, no sólo aquellos
asociados a genotoxicidad (Vallejo, 1997; Philp, 2001).
33
UNIVERSIDAD NACIONAL ABIERTA Y A DISTANCIA – UNAD
Escuela de Ciencias Agrícolas, Pecuarias y del Medio Ambiente
Toxicología Ambiental
Figura 10. Esquema de los efectos producidos por un genotóxico
Fuente: Teaf, C & Middendorf, P. J. (2000). Mutagenesis and Genetic Toxicology. En P. L. Williams, R. C. James & S. M.
Roberts (Eds.), Principles of toxicology: Environmental and industrial applications (pp 239 - 265). New York: John Wiley &
Sons, Inc.
Los mecanismos a través de los cuales se producen las mutaciones, son clasificados por
Philp (2001) en:
 Mutaciones puntuales: Alteración de unas pocas pares de bases, a través de la
deleción, adición, o sustitución de pares de bases.
 Aneuploidización: Cambio en el número de cromosomas.
 Clastogénesis: Daños en el cromosoma dados por fragmentación y/o translocaciones
en la estructura del mismo.
La carcinogénesis es la proliferación anormal de células, consecuente a una mutación, que
induce la producción de tumores malignos, los cuales destruyen los tejidos adyacentes y
se distribuyen (metástasis) a través de la sangre (Vallejo, 1997). La inducción de cáncer ha
sido descrita en tres pasos principales, tal como los describe Philp (2001).
1. Iniciación: la interacción del agente genotóxico con el ADN,
2. Promoción: Es el incremento en la tasa de crecimiento de los tumores o la reducción
de su estado de latencia, a través de agentes promotores que no interactúan con el
ADN. Algunas sustancias además de promotores pueden ser co-carcinógenos
(agentes que junto a los carcinógenos aumentan la producción de tumores).
3. Progresión: Desarrollo particular de la enfermedad.
34
UNIVERSIDAD NACIONAL ABIERTA Y A DISTANCIA – UNAD
Escuela de Ciencias Agrícolas, Pecuarias y del Medio Ambiente
Toxicología Ambiental
Conociendo los tipos y vías de exposición, y ahora los efectos o respuestas tóxicas,
podemos entonces identificar las asociaciones más comunes entre estos términos, tal
como lo hace Vallejo (1997) a través de la Figura 11.
Figura 11. Categorías de exposición y efectos de los agentes tóxicos
Fuente: Vallejo, M. (1997). Toxicología ambiental: Fuentes, cinética y efectos de los contaminantes. Bogotá:
Fondo Nacional Universitario.
Lección 8. Factores extrínsecos a la sustancia que afectan la respuesta tóxica
Recordemos que la toxicidad, y por ende la respuesta tóxica, dependen de factores
inherentes a la sustancia (referidas en lecciones anteriores), de factores del organismo
expuesto y de las condiciones ambientales en las que se encuentra el individuo.
Los aspectos relacionados con el organismo y su ambiente son factores extrínsecos a las
sustancias que alteran significativamente los efectos que ésta produce. Dentro de los
factores ambientales tenemos:
Condiciones climáticas
Las características de una región, lugar o estación (presión atmosférica, humedad y
temperatura), influyen en las propiedades, movilización y eliminación de un determinado
agente tóxico (Vallejo, 1997). Por ejemplo, en regiones con climas cálidos (o en el verano)
vías de eliminación como el sudor se incrementan, facilitando la eliminación de algunos
tóxicos.
35
UNIVERSIDAD NACIONAL ABIERTA Y A DISTANCIA – UNAD
Escuela de Ciencias Agrícolas, Pecuarias y del Medio Ambiente
Toxicología Ambiental
País de residencia (cultura – tradiciones)
Estudios epidemiológicos demuestran, que la población de un determinado país es más
propensa a cierta enfermedad, que los habitantes de otro país. A través de estudios y
estadísticas, se ha descartado una explicación genética y se ha fortalecido el argumento
cultural y geográfico, puesto que personas que residen en un país distinto al de su
residencia, por lo general, tienen la misma probabilidad de los residentes nativos (Peña et
al., 2001).
Las particularidades de índole geográfico y cultural de una región o país, determinadas por
la dieta, el grado de industrialización, la cotidianidad, el marco legislativo, entre otros
aspectos, determinan las características de exposición de la población allí residente a
agentes contaminantes.
Ocupación
El tipo de ocupación o actividad laboral desarrollada por el individuo, influye en la
exposición a materiales tóxicos, tanto en el tipo de sustancia, como en el periodo de
exposición a la misma. Peña et al. (2001) muestra algunos ejemplos de ocupaciones que
incrementan el riesgo de sufrir cáncer (Tabla 5).
Tabla 5. Ocupaciones que incrementan el riesgo de ciertos tipos de cáncer
Nota. Fuente: Peña, C. E., Carter D.E & Ayala-Fierro F. (2001). Toxicología ambiental: Evaluación de riesgos y
restauración ambiental.
Los factores que dependen del organismo receptor del agente tóxico son:
Edad
En los extremos de la vida de un individuo (ej. niñez y vejez) algunos procesos, como la
biotransformación y la excreción de sustancias, se hacen menos eficientes. En neonatos,
36
UNIVERSIDAD NACIONAL ABIERTA Y A DISTANCIA – UNAD
Escuela de Ciencias Agrícolas, Pecuarias y del Medio Ambiente
Toxicología Ambiental
el desarrollo completo del sistema enzimático se cumple entre los 6 y 12 meses de edad,
incrementando el riesgo de intoxicaciones en bebes con edad inferior.
La composición del organismo cambia con la edad, a medida que se va envejeciendo el
cuerpo disminuye su proporción de agua, pasando de un 75% a un 50%, y aumenta el de
grasas, lo que ocasiona una recepción y acumulación diferencial entre tóxicos con alta o
baja liposolubilidad (Philp, 2001).
Sexo
La desigualdad en la respuesta a un tóxico entre géneros, está fundamentada en las
diferencias en el tamaño corporal, contenido de grasa, tasa metabólica basal, y presencia
y expresión hormonal (Philp, 2001). La producción de estrógeno, por ejemplo, favorece la
síntesis enzimática, no obstante y acorde a la sustancia del caso, las enzimas generadas
pueden activar o eliminar al agente contaminante, evidenciando mayor susceptibilidad o
resistencia en hembras (Vallejo, 1997).
Factor genético
Los procesos de biotransformación están regulados por varios genes, la diferencia en uno
de ellos determina la variabilidad en la respuesta a nivel poblacional o individual en su
proceso ADME, puesto que la variación puede derivar en efectos distintos entre
organismos para una misma sustancia (Peña et al., 2001).
Enfermedades
Una patología que represente daños en órganos importantes dentro de la
biotransformación, acumulación y eliminación de los contaminantes (hígado, riñones), o
que haya dejado secuelas en el funcionamiento de los mismos, aumenta la toxicidad del
agente. Algunas enfermedades alteran mecanismos de protección, como el daño en la
barrera sangre-cerebro o BBB causado por la meningitis, generando el paso de sustancias
que generalmente serían retenidas (Philp, 2001)
La enfermedad y la posterior intoxicación sobre un órgano pueden ocasionar la pérdida
total de sus funciones, lo que como consecuencia lleva al detrimento de la vida del
individuo o a su muerte inmediata.
Estado nutricional
El régimen nutricional influye en la toxicidad de una sustancia, la interacción del tóxico
con alimentos, antes o después de su ingesta, altera los efectos del mismo. Es así como,
por ejemplo, la deficiencia de proteínas y de ácidos grasos, y el exceso de carbohidratos
37
UNIVERSIDAD NACIONAL ABIERTA Y A DISTANCIA – UNAD
Escuela de Ciencias Agrícolas, Pecuarias y del Medio Ambiente
Toxicología Ambiental
afectan la fase II de la Biotransformación (ver lección 4), al limitar tanto la disponibilidad
de sustratos, como la síntesis de enzimas importantes para las reacciones de ésta etapa
(Peña et al., 2001).
Las flavonas, las xantinas y los indoles son compuestos que al tener una participación
importante dentro de la dieta, favorecen e incrementan en el organismo las rutas
metabólicas de oxidación y salida de los contaminantes, demostrando que una
alimentación rica en ciertas sustancias puede proporcionar al organismo mayor resistencia
a intoxicaciones.
Lección 9. Relación dosis – respuesta.
Conociendo los tipos de respuesta y las variables asociadas a la naturaleza del agente
tóxico, del organismo y del medio que intervienen en la misma, se profundizará en esta
lección acerca de la relación entre la cantidad de sustancia por unidad de peso corporal
(dosis) y la magnitud del efecto que se produce.
Curva dosis – respuesta
Una forma clara y práctica de describir, entender y representar la respuesta de una
enzima, un organismo, población o comunidad biológica a un rango de concentración de
un agente tóxico, es una gráfica conocida como curva dosis – respuesta (Landis & Yu,
2003). El efecto a analizar puede estar a cualquier nivel (molecular, órgano, organismo,
poblacional), lo importante es que sea medible y tenga un valor de cero cuando la dosis
sea cero (Peña et al., 2001).
La curva se puede construir midiendo, a diferentes dosis o concentraciones de agente
tóxico, un efecto asociado. Es decir que los efectos observados se modelan como una
curva continua ubicando en el eje X del logaritmo de la dosis, y en el eje Y el porcentaje
acumulado de la respuesta, obteniendo generalmente una curva sigmoidea o en forma de
“S” (Figura 12).
Como se observa en la Figura 12 la curva inicia en el origen o punto cero, continúa con una
región en la que no se observa respuesta a pesar del suministro de tóxico, una vez se llega
a la dosis en la que empieza a observarse efecto, que es equivalente a la dosis máxima a la
que no se tiene efecto se denomina NOAEL (No Observed Adverse Effects Level – Dosis de
efectos adversos no observados). Posteriormente, al ir aumentando la dosis se comienza a
manifestar levemente el efecto (aumento gradual en la pendiente de la curva), punto
conocido como LOAEL (Lowest Observed Adverse Effects Level), llegando a un valor
máximo en la pendiente en el que la respuesta es directamente proporcional a la dosis
38
UNIVERSIDAD NACIONAL ABIERTA Y A DISTANCIA – UNAD
Escuela de Ciencias Agrícolas, Pecuarias y del Medio Ambiente
Toxicología Ambiental
(región de la curva en línea recta). Finalmente, a dosis mayores la pendiente comienza a
decrecer hasta llegar a cero, punto en el cual el efecto es máximo (Emax).
En la curva se pueden identificar dos puntos o parámetros importantes en la descripción
del tóxico analizado:
1. La dosis o concentración en la que el efecto es del 50%, junto con la pendiente que
tiene la curva en dicho punto.
2. La cantidad de sustancia a la que la respuesta es máxima (Emax). El primer parámetro
puede ser nombrado como DL50, CL50, CI50 y CE50, dependiendo del tipo de
experimento y respuesta evaluada (Landis & Yu, 2003).
Figura 12. Comportamiento y puntos relevantes de una curva dosis – respuesta
Para evaluar efectos letales:
DL50 : Dosis que causa la muerte al 50% de los individuos evaluados.
CL50: Concentración a la cual mueren el 50% de los individuos de la muestra.
En análisis de efectos no letales:
CI50: Concentración que inhibe en un 50% la respuesta normal de un individuo.
DE50: Dosis que tiene un efecto en el 50% de los individuos.
CE50: Concentración que tiene un efecto en el 50% de los individuos.
Una de las utilidades de la curva dosis – respuesta es la descripción y comparación entre
tóxicos, manejando los parámetros anteriormente definidos y la medida de potencia. La
Potencia se refiere al rango de concentración en la que el agente es capaz de producir un
efecto creciente (Hughes, 1996), es decir la región de la curva donde la respuesta
aumenta con la dosis, un agente es más potente que otro si dicha región está más cerca al
39
UNIVERSIDAD NACIONAL ABIERTA Y A DISTANCIA – UNAD
Escuela de Ciencias Agrícolas, Pecuarias y del Medio Ambiente
Toxicología Ambiental
origen de la gráfica, puesto que esto indica su capacidad de causar efectos adversos a
concentraciones menores (Figura 13).
La eficacia se mide a través de la respuesta máxima (Emax), una sustancia es más eficaz que
otra si el porcentaje de respuesta es mayor (Hughes, 1996; Peña et al., 2001). En la Figura
13 se observa la curva dosis – respuesta de dos sustancias, la curva roja (sustancia A)
describe a un agente potente pero menos eficiente, y la curva azul (sustancia B) a un
agente eficaz pero menos potente.
Generalmente, la comparación entre sustancias se hace teniendo en cuenta únicamente el
parámetro de la concentración que produce el 50% del efecto, medida de comparación
útil, pero que puede subestimar la toxicidad de una sustancia.
Figura 13. Curva dosis – respuesta de dos sustancias.
En la Figura 13 se observa la comparación de la sustancia A con la B, según el parámetro
LD50 tienen una toxicidad similar, no obstante, la sustancia A tiene una pendiente inferior,
y como se observa en la gráfica tiene un efecto mayor a bajas dosis, lo que le da relevancia
en escenarios, como el medio ambiente, donde por lo general, los tóxicos se hallan en
concentraciones bajas.
Si la comparación se realiza sólo por el parámetro DL50 se subestima la toxicidad de la
sustancia A bajo ciertas condiciones, por lo que se hace necesario tener en cuenta varios
parámetros y la observación de la gráfica, para describir y comparar adecuadamente una
sustancia.
La exactitud y precisión de los estimadores de los parámetros hallados a través del gráfico
o la curva dependen de características del ensayo como: el uso de una población
representativa y el número de réplicas. Existen otros métodos estadísticos para analizar la
relación dosis – respuesta y hallar los estimadores, estos son: (1) Método Probit, (2)
40
UNIVERSIDAD NACIONAL ABIERTA Y A DISTANCIA – UNAD
Escuela de Ciencias Agrícolas, Pecuarias y del Medio Ambiente
Toxicología Ambiental
Método de Litchfield-Wilcoxon, y (3) Método de Sperman-Karber. La selección del método
a ejecutar depende del experimento y de los datos obtenidos, tal como lo explica Díaz
Báez, Bulus & Pica (2004).
Lección 10. Unidades e índices de toxicidad
Los estimadores hallados a través de la relación dosis – respuesta (DL50, CL50, CI50, CE50 y
Emax, entre otros) están asociados a la caracterización de la toxicidad de una sustancia, que
a su vez, da la posibilidad de compararlas entre sí. No obstante, en el medio ambiente se
presentan mezclas de los agentes tóxicos, generando interacciones (Sinergismo,
Antagonismo, Adición) que modifican su toxicidad individual, similar a lo que sería un
efecto conjunto.
La Unidad Tóxica (TU, por sus siglas en inglés) es uno de los métodos de aproximación que
buscan establecer la toxicidad de cada uno de los componentes de una mezcla. La TU,
propuesta por Sprague (1970), estima la toxicidad individual de una sustancia (subíndice i)
a través de la relación entre su concentración (ci) y el efecto medido o determinado (ECxi).
La expresión matemática para la TU de una sustancia i se define como:
La toxicidad de la mezcla en conjunto TUmix, según el método, será la sumatoria de las TU
individuales, manteniendo, por supuesto, el mismo porcentaje de efecto para todos los
componentes, resultando la siguiente expresión, donde n es el número de componentes
de la mezcla (i = 1,2, 3... n):
El método es empleado con éxito en casos donde los componentes tienen un mecanismo
de acción similar, como es el caso de algunos pesticidas, aunque es preciso decir que, bajo
condiciones de mecanismos diferenciales, la estimación está por encima o por debajo en
un factor de 2.6 (Junghans, Backhaus, Faust, Scholze & Grimme, 2006), lo que hace
necesario el empleo de otros métodos más complejos de estimación.
Algunos de los índices de toxicidad más comunes son el margen de seguridad (MS), la
dosis de referencia (RfD) o concentración de referencia (RfC), la ingestión diaria aceptable
(ADI), y la ingestión tolerable (TI), utilizados o referenciados según el país o la institución.
41
UNIVERSIDAD NACIONAL ABIERTA Y A DISTANCIA – UNAD
Escuela de Ciencias Agrícolas, Pecuarias y del Medio Ambiente
Toxicología Ambiental
El margen de seguridad (MS) relaciona las curvas de respuesta tóxica y respuesta leve de
un agente, entre más alto sea el valor del índice, más seguro es utilizar la sustancia (James
et al., 2000).
Para hallar el índice se utilizan, generalmente, las dosis que producen un efecto del 50%
en las respectivas curvas, tal como lo muestra la Figura 14.
Figura 14. Curvas dosis – respuesta de una sustancia con efectos de diferentes magnitudes
Nota. SD: curva de efectos leves (irritación leve en ojos y nariz), TD: curva de efectos tóxicos (daño en órganos), y LD:
curva de efectos letales.
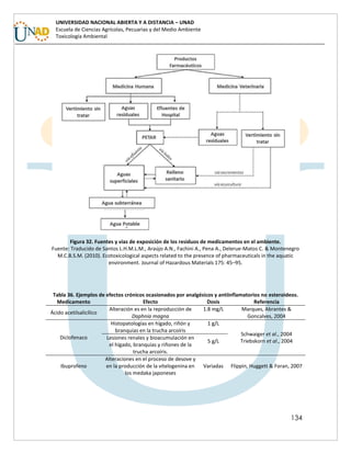
Fuente: James, R. C., Roberts, S. M. & Williams, P. L. (2000). General principles of toxicology. En P. L. Williams, R. C.
James & S. M. Roberts (Eds.), Principles of toxicology: Environmental and industrial applications (pp 3 – 7). New York:
John Wiley & Sons, Inc.
Para el caso observado en la Figura 14 el MS se expresaría:
MS= TD50 / SD50
Los demás índices toxicológicos estiman el nivel de exposición diaria que no genera
respuestas negativas en poblaciones humanas, incluyendo subpoblaciones sensibles
(Instituto Nacional de Ecología & SEMARNAT, 2003; Peña et al., 2001). En la obtención de
los índices se tiene en cuenta el tipo y vía de exposición, el efecto evaluado, los datos
obtenidos de la relación dosis – respuesta (NOAEL o LOAEL) y los factores de
incertidumbre (FI).
Los FI son inherentes a la extrapolación de los datos obtenidos. La aplicación de los FI se
da para tener en cuenta la variabilidad de la población, para proteger poblaciones más
sensibles (niños, ancianos), y cuando los datos se quieren extrapolar a otras especies
diferentes a las utilizadas en la obtención de los datos (Peña et al., 2001). El valor de los FI
42
UNIVERSIDAD NACIONAL ABIERTA Y A DISTANCIA – UNAD
Escuela de Ciencias Agrícolas, Pecuarias y del Medio Ambiente
Toxicología Ambiental
lo asignan los investigadores acorde a evidencias empíricas y a las condiciones de sus
investigaciones. En la Tabla 6 se muestran algunos FI utilizados por la USEPA (United
States Environmental Protection Agency).
Tabla 6. Algunos Factores de Incertidumbre utilizados por la USEPA
Nota. Fuente: Adaptado de México, Instituto Nacional de Ecología & Secretaría de Medio Ambiente y Recursos Naturales
– SEMARNAT-. (2003). Introducción al análisis de riesgos ambientales. México.
Los índices son el cociente entre la dosis máxima a la cual no se observan efectos tóxicos
(NOAEL) y la multiplicación de los FI. Como ejemplo de lo anterior, se tomará la RfC del
cloruro de vinilo hallada por la USEPA y reportada por el Instituto Nacional de Ecología &
SEMARNAT (2003):
El cloruro de vinilo es un tóxico capaz de producir quistes en las células hepáticas de
ratón, así los investigadores, al extrapolar los resultados de estudios en ratón a seres
humanos, encontraron una concentración NOAEL de 2.5 mg/m3
. Los FI establecidos
fueron: Un factor de protección a poblaciones sensibles (FIS) de 10 y un factor de
extrapolación de animal al ser humano (FIH) de 3. Entonces, la RfC para el cloruro de vinilo
es:
43
UNIVERSIDAD NACIONAL ABIERTA Y A DISTANCIA – UNAD
Escuela de Ciencias Agrícolas, Pecuarias y del Medio Ambiente
Toxicología Ambiental
CAPITULO 3. EVALUACIÓN Y ANÁLISIS DE RIESGOS
Lección 11. Introducción al análisis de riesgos
Inicialmente es pertinente definir lo que es el riesgo y sus elementos principales. Según
Tarazona (2003) la definición de riesgo incluye como elementos básicos la probabilidad y
la severidad de un efecto adverso, sea sobre el ser humano o sobre el ambiente, como
consecuencia de una exposición a un agente causal. En el contexto de la toxicología
ambiental esto significa que, frente a la presencia de una sustancia o agente tóxico, existe
la probabilidad de observar efectos adversos, evaluada su severidad, sobre uno o más de
los organismos que estén expuestos al agente.
Señala INE (2003) que los riesgos nos rodean en la vida cotidiana, existiendo en varios
niveles o con diferentes grados de severidad, en actividades de diversas índoles como
conducir un vehículo, tomar medicamentos o invertir dinero. Para el caso de riesgos
asociados a la salud INE (2003) incluye una diferenciación entre aquellas exposiciones
voluntarias, en las que media una intención de realizar la actividad con conocimiento de
sus posibles consecuencias, como el caso del hábito de fumar, frente a aquellas
exposiciones involuntarias, cuyo caso más relevante es la contaminación ambiental.
De lo anterior se infiere que el riesgo dependerá de todos aquellos factores, tanto
intrínsecos del agente causal, como externos a la sustancia misma y de la forma como éste
actúa en cada organismo, es decir, en otros términos riesgo es el conjunto resultante de
peligro y de exposición. Teniendo en cuenta que en lecciones anteriores se abordó con
detalle la exposición y sus elementos, solo resta aclarar lo que en este contexto se
considera peligro.
El peligro que se asocia a un agente, tóxico en nuestro contexto, gira en torno a establecer
si dicho agente puede causar efectos adversos en la salud humana o sobre el medio
ambiente. De aquí que INE (2003) señala que la identificación del peligro no contempla
una cuantificación sino que se basa en la revisión de la información disponible
(epidemiológica – toxicológica) para dicho agente en particular, lo que resulta en una
característica tipo presencia – ausencia.
Una vez se determina el peligro (presente) y se identifican los elementos asociados a la
exposición, debe incluirse un tercer elemento: Uno o más sujetos (receptor). Estos tres
elementos son indispensables en los escenarios que tienen implícito la determinación del
riesgo. El procedimiento que permite estimar el riesgo, como resultado de la interacción
entre peligro y exposición sobre el receptor, es la evaluación de riesgo.
La evaluación del riesgo se constituye en una herramienta de la que disponen los actores
en la toma de decisiones, en muchos campos de la gestión, no solamente científicos, pues
como señala Tarazona (2003) involucra la totalidad de los campos científicos, que resultan
44
UNIVERSIDAD NACIONAL ABIERTA Y A DISTANCIA – UNAD
Escuela de Ciencias Agrícolas, Pecuarias y del Medio Ambiente
Toxicología Ambiental
fundamentales en los ámbitos de decisión sobre salud humana, seguridad alimentaria y
protección del medio ambiente.
La evaluación de riesgo es uno de tres pasos o fases del de análisis del riesgo, cada uno de
los cuales serán abordados en una lección particular de éste capítulo, dichas fases
incluyen además la gestión del riesgo y la comunicación del riesgo, como se presenta en la
Figura 15.
Además de lo anterior, puede considerarse como fase de partida, para un proceso de
análisis de riesgo, la formulación o identificación del problema, que se constituye en un
filtro que determinará el alcance y la perspectiva con la que se analizarán los riesgos y las
condiciones o limitaciones de dicho análisis.
Vale la pena mencionar que la evaluación del riesgo es la fase que mayor cantidad de
herramientas de base científica tiene. Como señala MAVDT (2007a), este hecho permite
que el conocimiento científico se incorpore en la toma de decisiones aportando en
claridad y transparencia a las bases de la evaluación y de la incertidumbre de la misma,
separándola de los demás criterios que median la toma de decisión, como la viabilidad
económica, el impacto social, entre otros.
Del análisis de riesgo se derivan las posibles medidas o acciones que deberán tomarse
para prevenir, mitigar o reducir los riesgos que han sido identificados. Dentro de estas
acciones deberán contemplarse las alternativas disponibles en cada contexto,
contemplando factores sociales y económicos, para soportar la decisión más adecuada.
Figura 15. Esquema simplificado del ciclo de análisis de riesgo
Fuente: MAVDT (2007a).
45
UNIVERSIDAD NACIONAL ABIERTA Y A DISTANCIA – UNAD
Escuela de Ciencias Agrícolas, Pecuarias y del Medio Ambiente
Toxicología Ambiental
Lección 12. Evaluación de riesgo
Según el MAVDT (2008) la evaluación de riesgos es un proceso por el cual se analiza la
información disponible para estimar la probabilidad de que se produzcan efectos como
consecuencia de una acción o actividad y la magnitud de los mismos. De acá que la
información que se tenga disponible sobre los factores involucrados: el agente causal, las
vías de exposición, la presencia de organismos receptores, es determinante para asegurar
el nivel de incertidumbre de la estimación, aunque es preciso señalar que las menores
incertidumbres generalmente están asociadas a los mayores costos de estudio.
En este sentido, cuando se trata de establecer cuál es la probabilidad y magnitud de
posibles efectos adversos sobre un ecosistema, tal como señala MADVT (2008), es
fundamental definir adecuadamente cuales efectos serán considerados adversos y
ecológicamente relevantes. No obstante, como señala Tarazona (2003), el hecho que no
se prevean efectos sobre los individuos (sobre supervivencia, crecimiento y tasa de
reproducción) no implica directamente que no se tendrán efectos sobre poblaciones ni
comunidades, pues factores no determinados inicialmente en los individuos, como la
variación en la relación macho/hembra de nacimientos al interior de la población podrá
llevar a observar efectos sobre la tasa global de reproducción de dicha población.
De otra parte, dado que el desarrollo de una evaluación de riesgo requiere una gran
cantidad de información, de una naturaleza técnico-científica en su mayoría, es
importante establecer una metodología que optimice los recursos que se inviertan a su
consecución. Por tanto, MAVDT (2008) señala los niveles en la evaluación de riesgos que
serán descritos mas adelante.
Una etapa inicial y necesaria en la evaluación del riesgo, de nivel bajo o alto, es el
planteamiento y descripción del problema. La definición del problema, como propone INE
(2003), comprende los factores causantes de estrés ambiental, los efectos ecológicos
potenciales y las características de los ecosistemas involucrados (en riesgo). El proceso de
definición o descripción del problema requiere de información que describa las
condiciones del sitio, a nivel geográfico, hidrogeológico, ecológico, así como el tipo de uso
que las poblaciones le han asignado. Esto determina, entre otras, las condiciones de
dispersión de los agentes tóxicos, las vías de exposición para los receptores y además, el
tipo de medidas de manejo que pueden ser consideradas para mitigar los efectos.
Un ejemplo de modelo conceptual está en la Figura 4, donde se muestra la fuga en un
tanque de almacenamiento de una sustancia. En este ejemplo se observa que no se
dispone de una descripción detallada del sitio, que permita evaluar la pertinencia de
considerar una o más vías de exposición como prioritarias y, además, solo considera como
receptores a la población humana.
46
UNIVERSIDAD NACIONAL ABIERTA Y A DISTANCIA – UNAD
Escuela de Ciencias Agrícolas, Pecuarias y del Medio Ambiente
Toxicología Ambiental
Evaluación de riesgo de bajo nivel
Las evaluaciones de riesgo de bajo nivel (o nivel I), toman como referencia valores
propuestos por normatividad específica aplicable al sitio que se está considerando. Dado
que en muchos casos, como el de Colombia, esta normatividad específica aplicable no ha
sido consolidada o está en proceso de ser expedida, pueden ser usadas normas o niveles
de referencia de otros países o regiones. Generalmente se usan Directivas Europeas y
normas o estándares norteamericanas (EEUU y Canadá).
En general, como describe MAVDT (2007a), los modelos conceptuales base para la
evaluación a este nivel son simplificados, se asignan valores fijos a cada compartimiento
considerado (agua, aire, suelo, alimentos) y se determina la concentración más alta
esperada en cada uno de éstos a la hora de estimar la exposición de los receptores. Así
mismo, para evaluar la magnitud de los efectos, se usan ensayos toxicológicos estándar,
propuestos en normativas o estándares internacionales, que usan organismos muy
sensibles de cada grupo taxonómico relevante, para tomar como punto de referencia
aquel que resulte más sensible.
Como puede observarse, este proceso tiene un alto nivel de seguridad al cubrir “los
peores casos teóricamente posibles”, aunque puede resultar, como señala MAVDT (2008)
“poco real”, sobreestimando el riesgo, y llevando a tomar medidas extremadamente
cautelosas y por ende más costosas. Frente a estos casos, MAVDT (2008) recomienda
tomar medidas de mitigación de riesgos como primera opción, y realizar una evaluación
de riesgo de mayor nivel, sustituyendo los modelos conceptuales y las estimaciones de
exposición y de efectos tóxicos.
En conclusión, puede decirse que al encontrar un riesgo alto en este nivel de evaluación se
puede incurrir en una sobreestimación, pero si por el contrario, se obtiene como resultado
de la evaluación un bajo riesgo, ésta puede ser de entrada y con seguridad la finalización
del proceso.
Evaluación de riesgo de alto nivel
Para desarrollar una evaluación de riesgo de alto nivel se requiere una mayor y mejor
información técnica-científica, lo que corresponde a un modelo conceptual mucho más
detallado y depurado que el previsto anteriormente. Esto está directamente relacionado
con los costos de la evaluación, dado que el personal encargado y los medios tecnológicos
usados para medición son especializados. No obstante, al obtener una estimación mucho
más real, los costos de remediación o mitigación, como señala MAVDT (2008), pueden ser
menores por aplicarse tecnologías más económicas o llegar más rápido a la meta de
remediación.
47
UNIVERSIDAD NACIONAL ABIERTA Y A DISTANCIA – UNAD
Escuela de Ciencias Agrícolas, Pecuarias y del Medio Ambiente
Toxicología Ambiental
Las técnicas para mejorar o refinar las estimaciones en cada etapa del proceso de
evaluación de riesgo, pueden ser tan específicas y complejas como se quiera, así mismo
las estimaciones se acercarán mucho más a la situación real del sitio considerado. Además
de lo anterior, estos métodos tienen unos niveles de incertidumbre asociados, que
pueden calcularse de forma precisa, y ser reportados con claridad, para que aquellos
encargados de la toma de decisión puedan contemplarla de igual forma.
La ilustración del proceso de refinación propuesta por MAVDT (2007a), presentada en la
Figura 16, contempla los costos asociados a la evaluación de riesgo en diferentes niveles.
De allí puede observarse que para un nivel bajo el riesgo estimado puede corresponder a
la sobreestimación dada la elevada incertidumbre, por desconocimiento de datos en la
mayoría de los casos. Luego, a medida que se hace más refinado el modelo, niveles más
altos de evaluación, la incertidumbre se reduce gracias a las herramientas desarrolladas
por la ciencia, haciendo la estimación del riesgo más cercana a la realidad, aunque en
general la reducción de la incertidumbre no corresponde al aumento del costo de la
evaluación, sobre todo en los niveles más altos de evaluación.
Figura 16. Relaciones costo, nivel de riesgo e incertidumbre
Fuente: MAVDT (2008)
Los actores sociales involucrados en la toma de decisión frente a los resultados de la
evaluación de riesgos juegan un papel importante, sobretodo, en la gestión del riesgo y en
la comunicación del mismo, pero deberán tener claramente definido el nivel al que se
48
UNIVERSIDAD NACIONAL ABIERTA Y A DISTANCIA – UNAD
Escuela de Ciencias Agrícolas, Pecuarias y del Medio Ambiente
Toxicología Ambiental
puede aceptar el riesgo, aceptabilidad que depende en gran medida del criterio científico
que respalda la evaluación, además de factores sociales y económicos relativos a sus
competencias.
Lección 13. Caracterización del riesgo
La caracterización del riesgo es, como propone MAVDT (2007a), la comparación de los
niveles de exposición (concentraciones o dosis estimadas o determinadas) frente a los
efectos esperados para el agente causal. Por ende, como insumo para la caracterización
del riesgo es preciso conocer, por un lado, el comportamiento de la sustancia que
determina la exposición y, por otro lado los efectos tóxicos esperados o previstos para el
agente causal, para determinar con certeza, como señala INE (2003), qué tan significativos
son esos efectos que se pronostican dadas las condiciones de exposición.
Exposición
Se deberán tener en cuenta los elementos descritos previamente sobre las rutas de
exposición, pero como complemento importante se encuentra el uso de modelos
matemáticos desarrollados para la estimación de dispersión de sustancias en los
diferentes compartimientos ambientales (agua, aire, suelo) y que ofrecen datos
cuantitativos sobre la cantidad esperada de las sustancias en función del tiempo y de la
posición.
Estos métodos tienen unos niveles de incertidumbre que pueden ser medidos o
determinados a partir de ensayos de calibración en campo. Ejemplo de estos modelos,
para el caso de calidad del agua, son OTIS (http://water.usgs.gov/software/OTIS/) y
QUAL2K (http://www.epa.gov/athens/wwqtsc/html/qual2k.html), que son modelos
matemáticos de simulación usado para describir la dispersión de sustancias en corrientes
de agua. Las ventajas, limitaciones, supuestos y/o requerimientos de información para
aplicar los modelos matemáticos, así como la incertidumbre asociada, deben ser
plenamente conocidas por el experto del equipo técnico encargado.
Los modelos para predecir la dispersión de contaminantes en otros medios o
compartimientos pueden ser complejos o no estar documentados, por ejemplo, la
determinación de la cantidad de plaguicida residual en hojas, flores y frutos, la adsorción
de metales en el material particulado que arrastra el aire, entre otros. No obstante, puede
recurrirse a un criterio técnico para establecer la cantidad (concentración, dosis) de
agente y así proseguir con la caracterización del riesgo.
El resultado de esta etapa será la estimación de la concentración que, en un momento y
un sitio determinado, se espera para la sustancia de interés, para de esta forma poder
49
UNIVERSIDAD NACIONAL ABIERTA Y A DISTANCIA – UNAD
Escuela de Ciencias Agrícolas, Pecuarias y del Medio Ambiente
Toxicología Ambiental
compararla o contrastarla con las concentraciones de referencia según el efecto adverso
esperado y las vías de exposición consideradas (inhalatoria, oral o dérmica).
Estimación del efecto tóxico
En el proceso de evaluación de riesgo, como ya se ha mencionado, es fundamental
disponer de datos sobre los efectos adversos, en nuestro contexto la toxicidad, que
pueden presentarse como consecuencia de la exposición a un agente causal. Esta
información puede provenir, en general, de bases de datos o recopilaciones de estudios
realizados previamente por entidades públicas o privadas. Existen muchos artículos
científicos, publicados en revistas especializadas, que describen con detalle los efectos
observados para especies sometidas a condiciones de ensayo particulares.
Además de lo anterior, como ejemplo MAVDT (2007a) propone tres fuentes de
información provenientes de la USEPA, que aún a 2011 están disponibles para consulta en
línea:
1. El Sistema IRIS (Integrated Risk Infomration System) disponible en
http://www.epa.gov/iris/ es un programa de evaluación en salud humana que
dispone de información sobre riesgo que puede resultar de la exposición a
contaminantes en el ambiente.
2. Las tablas HEAST (Health Effects Assessments Summary Tables) cuya información
está disponible en http://cfpub.epa.gov/ncea/cfm/recordisplay.cfm?deid=2877, Se
publican anualmente en el marco de programas de la USEPA en materia de gestión
de sitios contaminados (programa Superfund) que proveen una lista de evaluaciones
de riesgo que contemplan exposición a sustancias químicas por vías inhalatoria y
oral.
3. La ATSDR (Agency for Toxic Substances and Disease Registry) es una agencia de
salud pública en los EEUU, publica las hojas informativas sobre sustancias químicas,
describiendo propiedades toxicológicas y efectos potenciales sobre la salud
asociados a dichas sustancias. Estas hojas están disponibles para consulta en
español en http://www.atsdr.cdc.gov/es/toxfaqs/es_toxfaqs_index.html.
Además de las anteriores, pueden encontrarse múltiples referencias y datos de interés
toxicológico, relacionados con los efectos adversos en múltiples especies animales a
través del sistema ESIS (European Chemical Substance Information System), que dispone
de una recopilación de múltiples bases de datos relacionadas y a las que puede accederse
directamente a través del vínculo http://ecb.jrc.ec.europa.eu/esis/, su contenido está en
inglés y deberá además conocerse el nombre de la sustancia o el número CAS (Chemical
Abstracts Service) que es único para cada sustancia conocida.
50
UNIVERSIDAD NACIONAL ABIERTA Y A DISTANCIA – UNAD
Escuela de Ciencias Agrícolas, Pecuarias y del Medio Ambiente
Toxicología Ambiental
Para evaluaciones de riesgo de un nivel más alto, como señala INE (2003), la
determinación de los umbrales de concentración de las sustancias y los efectos que
producen debería hacerse usando las especies nativas del sitio, incluso aplicando pruebas
in-situ, lo que implica no solo un gran despliegue técnico, sino que deriva en unos costos
muy altos. En consecuencia, la mayoría de los casos se usan especies de organismos con
pruebas estándar, asumiendo que las poblaciones nativas tienen un comportamiento
similar a éstos y considerando, por consiguiente, la incertidumbre asociada a la
extrapolación de los efectos de una especie a otra, además de aquella debida a las
diferencias en los factores externos a la sustancia característicos del sitio considerado.
De estas estimaciones y bases de datos se obtienen los valores de Concentraciones y Dosis
que se usarán como base para la caracterización del riesgo, generalmente CE50, CL50 y
DL50, asociadas a la cantidad de agente que produce los efectos adversos que previamente
se han determinado como relevantes.
Metodologías de caracterización del riesgo
De igual forma que en la evaluación de riesgos, pueden darse niveles en la caracterización,
que están determinados por el grado de refino que tengan las estimaciones y
suposiciones. Así, un primer nivel en la caracterización del riesgo es aquella cualitativa,
que se basa en la comparación del valor estimado de exposición frente al nivel mínimo
para el que se esperan efectos. De esta comparación se decide si habrá un riesgo
aceptable para el receptor cuando se expone éste a la concentración (o dosis) estimada.
En este sentido MAVDT (2007a) propone que, en aras de armonizar los criterios para
decidir cuándo un nivel de agente se considera como de riesgo aceptable, puede
considerarse la metodología que algunas normativas proponen y es comparar la cantidad
(concentración) estimada del contaminante, frente a las referencias para toxicidad aguda
y crónica, tal que, si la concentración de agente es 1.000 veces menor que la toxicidad
aguda y 100 veces menor que la toxicidad crónica para la especie de receptor más
sensible, el riesgo se considera aceptable.
Esta comparación se conoce como Cocientes de peligro, según la ecuación propuesta en
INE (2003):
Donde Q es el cociente de peligro, la CAE es la concentración ambiental estimada y la CTE
es la concentración toxicológicamente efectiva. Vale la pena señalar que este cociente es
adimensional, por lo que las unidades en las que se expresan ambos miembros de la
fracción deben ser iguales.
51
UNIVERSIDAD NACIONAL ABIERTA Y A DISTANCIA – UNAD
Escuela de Ciencias Agrícolas, Pecuarias y del Medio Ambiente
Toxicología Ambiental
Para la CAE se pueden presentar tres posibles expresiones, descritas por MAVDT (2007a):
1. Concentración: cantidad de sustancia presente en el compartimiento (agua, suelo,
aire, sedimento) a la que se produce la exposición. A este caso corresponderá una
CTE expresada como la cantidad de sustancia presente en el medio de ensayo
toxicológico.
2. Dosis externa: Cantidad de sustancia recibida por el organismo receptor, expresada
en mg/kg, a la que se compara con ensayos donde se reporta la cantidad
administrada.
3. Dosis Interna: En este caso se tienen datos de concentración en órganos o tejidos
del receptor, para ser comparados con ensayos toxicológicos que hayan
determinado cantidad de sustancia, igualmente en órganos o tejidos de los animales
usados como unidades experimentales.
La CTE puede ser estimada por extrapolación a partir de valores de referencia encontrados
en bases de datos como las toxicidades aguda y crónica anteriormente mencionadas por
MAVDT (2007a). No obstante, se debe tener en cuenta que este es un cálculo que servirá
como criterio cualitativo: un cociente elevado, mayor que 1, indica que a ese nivel de
exposición pueden, con cierta certeza, presentarse efectos adversos.
En niveles más altos de caracterización de riesgo se requieren modelos matemáticos que
incluyan distribuciones probabilísticas, tanto de la cantidad de sustancias presentes en el
ambiente, como de las respuestas de los organismos presentes en el sitio considerado
para el análisis de riesgo. En este contexto se hace necesario, como plantea MAVDT
(2007a), una distribución de la sensibilidad de muchas especies animales, para determinar
cuál es la cantidad considerada como segura para cierto porcentaje de dichas especies,
teniendo en cuenta la estructura y funcionalidad del ecosistema. Para algunas sustancias
este tipo de aproximación es adecuada y se disponen de muchos estudios toxicológicos
previamente realizados, pero para otras no es así, por lo que resultará mejor estimar
probabilísticamente la cantidad de sustancia presente (exposición) fijando los efectos
adversos esperados y analizando con mayor detalle el tipo de efectos y sus consecuencias
dentro del ecosistema.
De acá que INE (2003) propone considerar la variabilidad intrínseca de los organismos y de
los ecosistemas, para identificar aquellos cambios relevantes que se dan naturalmente y
no como consecuencia de la exposición a un agente tóxico, señala además que en muchas
ocasiones se deben tomar decisiones con pocos datos o con información poco clara, por lo
que es fundamental el criterio del técnico, apoyado en evidencias y basado en la
experiencia.
52
UNIVERSIDAD NACIONAL ABIERTA Y A DISTANCIA – UNAD
Escuela de Ciencias Agrícolas, Pecuarias y del Medio Ambiente
Toxicología Ambiental
Lección 14. Manejo de riesgos y comunicación de riesgos
Si bien los resultados de una evaluación del riesgo pueden conducir a conclusiones
respecto a la seguridad que en un escenario establecido se tiene frente a la exposición a
un agente tóxico, las decisiones finales sobre el qué hacer y cuándo hacerlo no son del
todo técnicas, por lo que la evaluación de riesgos es una sola de las herramientas para
decidir.
Según (Peña, Carter & Ayala-Fierro, 2001) la diferencia entre la evaluación del riesgo y el
manejo del riesgo no es muy clara, dado que no es fácil que la evaluación esté libre de los
juicios y valores que corresponden al manejo de riesgos.
Ante una evidencia clara de un riesgo no aceptable, asociado a una sustancia, las medidas
de gestión del riesgo pueden extenderse incluso más allá del sitio estudiado, permeando
otros niveles de decisión, económica, política y social. Los enfoques del manejo de riesgos,
según INE (2003), están planteados en cuatro grupos:
1. “comando y control”, expedición de una normatividad específica y el seguimiento a
su cumplimiento.
2. Incentivos económicos basados en el mercado.
3. Programas voluntarios.
4. De? información y educación.
No obstante, se pueden plantear diversas miradas o enfoques, la medida más clara para
hacer frente a un riesgo ocasionado por la exposición a un agente tóxico es reducir la
presencia de dicho agente en el medio. Un caso descrito con buen nivel de detalle en
MAVDT (2007a) es el manejo de riesgos asociados a COP, en el marco de la
implementación del convenio de Estocolmo.
Es importante resaltar que para el caso de sustancias que han sido sujeto de estudios en
materia de contaminación ambiental, como el DDT, las medidas de manejo han llegado
hasta la prohibición de su fabricación (prevención), la restricción del uso (minimización) y
la intervención de sitios que han sido detectados como contaminados (tratamiento). Estos
términos, coinciden con las etapas de gestión de residuos peligrosos, que están
jerarquizadas y cuya aplicación incide en todas los niveles de la sociedad de consumo.
Aunque se puede pensar que las medidas de prohibición de fabricación y uso son las más
efectivas en el manejo de riesgos ambientales, pueden generar impactos considerables.
MAVDT (2008) propone que las medidas de prohibición y restricción de uso han generado
sitios con almacenamiento de grandes cantidades de sustancias, lo que ha llevado al
deterioro de estos sitios, dado que las condiciones de almacenamiento, empaque y uso no
son siempre las más adecuadas.
53
UNIVERSIDAD NACIONAL ABIERTA Y A DISTANCIA – UNAD
Escuela de Ciencias Agrícolas, Pecuarias y del Medio Ambiente
Toxicología Ambiental
Hay que recordar que no es pertinente hablar de riesgo sin uno de los tres elementos de
riesgo no está presente, el agente, la vía de exposición y el receptor. Es por esto que las
medidas para mitigar riesgos no solamente son la remediación del sitio, sino que pueden
incluir otras, que aunque no resultan efectivas en el tiempo, como el confinamiento o
aislamiento, pueden evitar o mitigar problemas de salud pública a costos razonables.
La comunicación del riesgo es una parte importante del análisis de riesgo, no solamente
en el manejo y la implementación de las medidas para mitigarlo, sino también, como
señala MAVDT (2007a), en las etapas de evaluación, dado que para los actores
involucrados en la elaboración de los insumos técnicos científicos es fundamental que
exista una comunicación, en aras de concertar y definir el modelo conceptual en el que se
basará la evaluación y, posteriormente, el plan de presentación de los resultados a los
demás actores.
En la presentación de la caracterización del riesgo es importante que aquellos actores
involucrados en la evaluación tengan claramente definido el tipo de información que
aquellos encargados del manejo del riesgo esperan recibir. MAVDT (2007a) señala al
respecto que no tiene sentido presentar reportes, con datos probabilísticos y análisis de
variabilidad e incertidumbre, cuando los actores encargados de la gestión del riesgo
esperan una evaluación cualitativa que diga si el nivel de riesgo es o no aceptable.
Teniendo en cuenta que existen muchos actores involucrados en el manejo del riesgo, de
los cuales la sociedad civil hace parte, es preciso establecer un plan de comunicación que
esté dirigido a un público general, que en la mayoría de los casos no es experto en temas
ambientales y de salud.
En INE (2003) se han citado siete “reglas cardinales” propuestas por Covello y Allen en
1988, que corresponden a:
1. Aceptar e involucrar al público como un socio legítimo,
2. Planear cuidadosamente y evaluar el desempeño,
3. Escuchar a la audiencia,
4. Ser honesto, franco y abierto,
5. Coordinarse y colaborar con otras fuentes con credibilidad,
6. Conocer las necesidades del medio, y
7. Hablar claramente y con compasión.
Es importante mencionar que, tal como reconoce MAVDT (2007a), la comunicación de
riesgos a la comunidad es uno de los elementos más recientes dentro de la gestión del
riesgo. A este punto es preciso agregar que aun cuando la información que organizaciones
ambientalistas puedan proveer sobre los riesgos ambientales a los que estamos
54
UNIVERSIDAD NACIONAL ABIERTA Y A DISTANCIA – UNAD
Escuela de Ciencias Agrícolas, Pecuarias y del Medio Ambiente
Toxicología Ambiental
expuestos, no siempre tienen una base científica que los respalde, por lo que pueden
provocar reacciones adversas de índole social en la comunidad involucrada,
obstaculizando incluso las acciones de remediación, mitigación o manejo propuestas por
las entidades encargadas de dichas acciones.
Lección 15. Estudio de caso Colombia, riesgo ambiental por metales pesados en cultivos
En el 2010, el Ministerio de Ambiente, Vivienda y Desarrollo Territorial mediante convenio
con la Universidad Nacional de Colombia, desarrolló un estudio sobre el riesgo ambiental
por plaguicidas y metales pesados en dos cultivos (papa y cebolla) ubicados en el
departamento de Boyacá. El propósito en esta lección es describir la metodología del
estudio, paso a paso, y su relación con los resultados encontrados. La información descrita
a continuación tiene como fuente el informe final de dicho estudio, (MAVDT, 2010).
La metodología usada por MAVDT & UN (2010) se divide en caracterización del riesgo,
Evaluación del riesgo y finalmente un programa de capacitación y comunicación de los
resultados, dirigido a agricultores y Autoridades Ambientales.
Fase I. Caracterización del riesgo
Inicialmente se describe la metodología para la recolección de información, el objetivo
general es determinar las condiciones físicas, químicas, geológicas, sociales y económicas
que interactúan en el sitio de estudio. Se diseñaron formatos para la recolección de
información en campo y se recolectaron muestras de suelo, agua de riego, fertilizantes
más frecuentemente usados en los cultivos así como de material vegetal.
Fase II. Evaluación del riesgo
Para determinar el riesgo por exposición a metales pesados, se asumió como receptor al
producto agrícola, cebolla y papa, haciendo alusión a la variedad cultivada, dado que
según el estudio el comportamiento de la planta frente a la fitoacumulación de metales
pesados depende de la especie y la variedad.
Para ambas especies se describieron los sitios de muestreo, en función de los parámetros:
1. Cultivo (papa o cebolla)
2. Variedad de la especie
3. Tipo de suelos
4. Tipo de paisaje
5. Tipo de fertilización (química u orgánica)
6. Cercanía de actividades de siderurgia o minería, especificando el tipo de material
55
UNIVERSIDAD NACIONAL ABIERTA Y A DISTANCIA – UNAD
Escuela de Ciencias Agrícolas, Pecuarias y del Medio Ambiente
Toxicología Ambiental
extraído
Una vez descrito el sitio de estudio, se describen las fuentes de contaminación
consideradas como relevantes:
1. Actividades humanas que puedan generar emisiones con contenidos relevantes de
metales pesados. Para lo anterior, se realizó la determinación de la cantidad de
metales pesados presentes en muestras de suelo, que se compararon con los
estándares propuestos por la Directiva Europea 86/278.
2. Fertilizantes agrícolas utilizados. Se determinó la cantidad de metales contenida en
diferentes productos, comparándolos con los contenidos máximos permitidos por la
Norma Técnica Colombiana 5167.
Las vías de exposición consideradas para el estudio son dos, el suelo y el agua de riego.
1. Para el suelo se describen las propiedades físico-químicas de las muestras tomadas,
analizando principalmente los factores pH y contenido de materia orgánica, que
según el estudio determinan la biodisponibilidad de los metales en el suelo. Esto
para cada cultivo.
2. En el caso del agua de riego, se determinan los contenidos de metales pesados.
Finalmente, para describir a los organismos considerados como receptores se analizaron
las concentraciones de metales pesados en el material vegetal obtenido en el muestreo,
comparándose los resultados con referencias internacionales como el Codex Alimentarius.
Una vez obtenidos los valores de concentración, se procedió a calcular los índices de
riesgo. Este índice se calculó como la relación entre la cantidad encontrada en cada
muestra vegetal y la cantidad máxima reportada en fuentes internacionales. De allí que el
criterio de evaluación corresponde al de los cocientes de peligro revisados en la lección
13. Los resultados del estudio se presentan en la Tabla 7 para el caso de la papa y en la
Tabla 8 para el caso de la cebolla.
56
UNIVERSIDAD NACIONAL ABIERTA Y A DISTANCIA – UNAD
Escuela de Ciencias Agrícolas, Pecuarias y del Medio Ambiente
Toxicología Ambiental
Tabla 7. Resultados de índice de riesgo para cultivo de papa
Nota. Fuente: Ministerio de Ambiente, Vivienda y Desarrollo Territorial (MAVDT), Universidad Nacional de Colombia –
UN-. (2010). Evaluación del riesgo Ambiental por plaguicidas y metales pesados en dos cultivos ubicados en el
departamento de Boyacá. Informe final. Bogotá D.C.
Tabla 8. Resultados de índice de riesgo para cultivo de cebolla
Nota. Nota. Fuente: Ministerio de Ambiente, Vivienda y Desarrollo Territorial (MAVDT), Universidad Nacional de
Colombia –UN-. (2010). Evaluación del riesgo Ambiental por plaguicidas y metales pesados en dos cultivos
ubicados en el departamento de Boyacá. Informe final. Bogotá D.C.
57
UNIVERSIDAD NACIONAL ABIERTA Y A DISTANCIA – UNAD
Escuela de Ciencias Agrícolas, Pecuarias y del Medio Ambiente
Toxicología Ambiental
Comunicación de riesgo
En el curso diseñado para Autoridades Ambientales, según MAVDT & UN (2010) el
objetivo general tiene como eje los aspectos básicos sobre el análisis de riesgo ambiental
(ARA) y su aplicación mediante metodologías adecuadas a la producción agrícola nacional.
De acuerdo a lo anterior, el curso tiene un espíritu de formación en análisis de riesgo
teniendo como referencia dos grupos de agentes tóxicos, los plaguicidas y los metales
pesados, aplicados al contexto nacional.
En este curso se presentaron los aspectos teóricos relacionados con el Análisis de riesgo
Ambiental, los plaguicidas y los metales pesados. Además de lo anterior, se presentaron
módulos aplicados, el ARA en la producción agrícola y una presentación de la metodología
propuesta por MAVDT & UN (2010) para el presente estudio, incluyendo salidas técnicas.
El material didáctico diseñado por MAVDT & UN (2010) tuvo dos productos, una cartilla
dirigida a productores hortofrutícolas y un material divulgativo dirigido a las Autoridades
Ambientales. Respecto a la cartilla dirigida a productores se deben señalar dos aspectos
fundamentales: la gran cantidad de espacio destinado a gráficas explicativas y material
visual y el lenguaje usado específico para el grupo poblacional y su respectivo nivel
educativo.
Para el material destinado a las autoridades ambientales MAVDT & UN (2010) utilizaron
un lenguaje técnico, dirigido a público con nivel educativo profesional y con experiencia
en la temática desarrollada por la cartilla. El espacio para el texto es amplio y el formato
corresponde al de un material de consulta.
58
UNIVERSIDAD NACIONAL ABIERTA Y A DISTANCIA – UNAD
Escuela de Ciencias Agrícolas, Pecuarias y del Medio Ambiente
Toxicología Ambiental
UNIDAD 2
Nombre de la
Unidad
PRINCIPALES GRUPOS DE SUSTANCIAS TÓXICAS
CAPÍTULO 4 METALES
Lección 16 Principales elementos y compuestos
Lección 17 Fuentes principales
Lección 18 Movilidad en el ambiente
Lección 19 Efectos en el medio ambiente
Lección 20 Efectos a la salud humana
CAPÍTULO 5 CONTAMINANTES ORGÁNICOS Y ATMOSFÉRICOS
Lección 21 Plaguicidas
Lección 22 Dioxinas y Furanos
Lección 23 PCB (Bifenilos Policlorados)
Lección 24 Compuestos BFR (Retardantes de Llama Bromados)
Lección 25 Contaminantes atmosféricos inorgánicos
CAPÍTULO 6 CONTEXTO GLOBAL PARA LA GESTIÓN DE SUSTANCIAS TÓXICAS
Lección 26 El Enfoque Estratégico SAICM
Lección 27 Los COP y el Convenio de Estocolmo
Lección 28 El Sistema Globalmente Armonizado
Lección 29
Los estándares Ambientales y la reducción del uso de sustancias
peligrosas
Lección 30 El Convenio de Basilea y los Desechos Peligrosos
59
UNIVERSIDAD NACIONAL ABIERTA Y A DISTANCIA – UNAD
Escuela de Ciencias Agrícolas, Pecuarias y del Medio Ambiente
Toxicología Ambiental
UNIDAD 2. PRINCIPALES GRUPOS DE SUSTANCIAS TÓXICAS
CAPITULO 4. METALES
Lección 16. Principales elementos y compuestos
Los metales son elementos que en estado sólido se caracterizan por propiedades físicas y
químicas como alta reflectividad, alta conductividad eléctrica y térmica, resistencia,
ductilidad y la conversión en cationes (al perder uno o más electrones), propiedades que
influyen en su proceso ADME y por consiguiente en su disponibilidad en el ambiente.
Con relación a la degradación que los metales pueden sufrir en el ambiente, es preciso
señalar que en general no se conocen procesos biológicos que puedan degradar el metal y
por ende solo se pueden considerar las transformaciones entre especies del elemento:
forma elemental, compuestos orgánicos o sales inorgánicas.
En la tabla periódica se encuentran clasificados los elementos en tres grandes categorías:
metales, metaloides y no metales. Los metaloides son elementos que comparten
propiedades con los metales y con los no metales, ejemplo de ello es su capacidad de
convertirse tanto en cationes como en aniones (Wright & Welbourn, 2002). En la
toxicología de metales son incluidos metaloides que han demostrado toxicidad, como es el
caso del Arsénico.
Los metales que tienen una participación benéfica en los organismos, y por tanto deben
ser consumidos a dosis bajas o controladas, se denominan esenciales. Por ejemplo, los
metales importantes en el funcionamiento de enzimas (Magnesio, Manganeso, Molibdeno
y Zinc), o en su conformación (Cobre). Los no esenciales son metales que no tienen una
importancia biológica conocida (Berilio, Cadmio, Plomo, Mercurio, Titanio, Talio y Uranio)
y que, al igual que los metales esenciales a altas concentraciones, son reconocidos como
agentes tóxicos (Donkin, Ohlson & Teaf, 2000).
La toxicidad de los metales radica en la interferencia que estos producen en los procesos
bioquímicos de los organismos, especialmente en el sistema enzimático, al competir o
suplantar deficientemente al metal que realmente cumple dicha función. Un ejemplo
común, observado tanto en plantas como en animales, es la deficiencia de Zinc causada
por una sobreexposición al Cadmio (Cornelis & Nordberg, 2007).
Una categorización común es la de metales pesados, una clasificación denominada
ambigua por algunos autores, dado que las propiedades físicas y químicas que la
fundamentan varían con cada investigador, y por ende varía también los elementos que la
conforman. No obstante lo anterior, algunas de las propiedades que se les asocian son la
densidad superior a 7 g/cm3
, el número atómico superior a 11 y la facilidad para formar
jabones con ácidos grasos (Cornelis & Nordberg, 2007; Wright & Welbourn, 2002). A pesar
60
UNIVERSIDAD NACIONAL ABIERTA Y A DISTANCIA – UNAD
Escuela de Ciencias Agrícolas, Pecuarias y del Medio Ambiente
Toxicología Ambiental
de la ambigüedad el término “metal pesado” es ampliamente utilizado y asociado a
metales tóxicos.
Los compuestos conformados por metales, tal como lo describe (Cornelis & Nordberg,
2007) pueden ser inorgánicos, orgánicos o complejos:
 Compuesto inorgánico: Los de mayor importancia son los sulfuros (ej. MoS2) y los
óxidos (ej. MgO). Los sulfuros son la principal forma en la que los metales se
encuentran en la naturaleza, conformando las menas (minerales de los que se
pueden extraer elementos). Los óxidos metálicos componen los aerosoles
producidos por procesos metalúrgicos.
 Compuesto orgánico: Constituido por uno o más átomos metálicos unidos a
carbones de grupos orgánicos. Se clasifican anteponiendo el prefijo del compuesto
orgánico al nombre del metal, por ejemplo el tetraetíl plomo usado como
antidetonante en la gasolina.
 Complejo: Conformado por la asociación de un átomo o ion metálico a un
compuesto orgánico (ligando o agente quelante). Dicha unión, que está
determinada por la afinidad del metal al compuesto para formar un complejo
soluble (quelato), es utilizada para procesos de detoxificación. Por ejemplo el EDTA
(ácido etilendiaminotetraacético) se une fácilmente a metales como el Plomo y el
Mercurio, constituyendo un complejo soluble en agua que puede ser expulsado por
el organismo.
Lección 17. Fuentes principales
Las principales fuentes de los metales se pueden clasificar en Naturales y Antropogénicas:
Fuentes Naturales
El material parental, sustrato inicial para la formación del suelo, es la principal fuente
natural de los metales. La proporción en la que cada metal está presente en un
determinado suelo depende de variables como el clima, la ubicación geográfica y la
historia de uso de dicho suelo.
En la Tabla 9 se puede apreciar, tanto la variación en la concentración de un mismo metal
para diferentes tipos de suelo (ej. Cobre 2 – 250 mg/kg), como la variación en la
composición de varios metales en el mismo suelo (ej. Aluminio 700 – 100.000 mg/kg
contra Cadmio <1 mg/kg).
61
UNIVERSIDAD NACIONAL ABIERTA Y A DISTANCIA – UNAD
Escuela de Ciencias Agrícolas, Pecuarias y del Medio Ambiente
Toxicología Ambiental
Tabla 9. Rango de concentración de algunos metales en el suelo
Nota. Fuente: Donkin, S. G., Ohlson D. L & Teaf C. M. (2000). Properties and effects of metals. En P. L. Williams, R. C.
James & S. M. Roberts (Eds.), Principles of toxicology: Environmental and industrial applications (pp 325 – 345). New
York: John Wiley & Sons, Inc.
Procesos naturales, como erupciones volcánicas, procesos de erosión y la formación y
congregación de menas, causan el incremento de las concentraciones de los metales en el
suelo (Vallejo, 1997), llegando a niveles tóxicos. Ejemplo de ello, es la alta concentración
de Arsénico en las aguas subterráneas de las áreas volcánicas y la existencia en el trópico
de suelos ácidos con concentraciones elevadas de Aluminio (Bjerregaard & Andersen,
2007).
Además de los procesos naturales que aumentan la disponibilidad de los metales, los
ciclos biogeoquímicos se encargan de movilizarlos a través de todos los componentes del
ecosistema, un proceso que es importante para la nutrición y mantenimiento del sistema,
pero que de igual forma participa en la disponibilidad de metales tóxicos o en la
sobreexposición a metales esenciales.
A los ciclos biogeoquímicos encontramos ligados otros procesos que intervienen también
en la disponibilidad de los metales como los son las cadenas tróficas (bioacumulación), y la
transformación de los agentes tóxicos dentro de los organismos (biotransformación).
Estos ciclos toman mayor importancia como fuentes de contaminación, cuando estos
contaminantes se caracterizan por una alta persistencia en al ambiente, como es el caso
de los metales (Donkin, Ohlson & Teaf, 2000).
Fuentes antropogénicas
Los seres humanos han modificado y manipulado los ciclos biogeoquímicos de los
elementos, extrayendo los metales de sus fuentes naturales para utilizarlos dentro de los
procesos industriales. El término fuente antropogénica, hace referencia a los productos o
62
UNIVERSIDAD NACIONAL ABIERTA Y A DISTANCIA – UNAD
Escuela de Ciencias Agrícolas, Pecuarias y del Medio Ambiente
Toxicología Ambiental
residuos resultantes de la actividad humana, que están asociados a la exposición a los
metales, ya sea en su etapa de producción o de uso.
Los metales extraídos y utilizados retornan al ambiente a través de fuentes
antropogénicas emitidas en el aire (combustibles fósiles, quema de basuras, y fundición
de metales), el agua (actividad minera, residuos industriales, y productos utilizados
directamente sobre los cuerpos de agua o lixiviados), y el suelo (deposición atmosférica y
agroquímicos) (Bjerregaard & Andersen, 2007).
Una vez los metales se encuentran en alguno de los componentes del medio ambiente, se
integran a sus procesos (ciclos biogeoquímicos, cadenas tróficas, entre otros),
aumentando así su disponibilidad, y potencial toxicidad.
Un ejemplo interesante es la enfermedad de Minamata, una patología neuronal que
afectó a los pobladores de la ciudad de Minamata en Japón, evidenciada inicialmente en
dos niñas en 1956. La causa de la enfermedad resultó ser la descarga de residuos
industriales que contenían metilmercurio, sobre el mar Yatsushiro, por parte de la
corporación Chisso, fabricante de componentes para equipos electrónicos. El
metilmercurio fue bioacumulado por peces y mariscos, ocasiononando la biomagnificación
del tóxico y por ende la intoxicación en los pobladores consumidores de dichos animales
(National Institute for Minamata Disease, 2001).
Lección 18. Movilidad en el ambiente
La movilidad está dada por las diferentes formas que el metal adquiere, a través de su
paso por los diferentes componentes del ambiente. Tal como lo describe Donkin, Ohlson
& Teaf (2000), las transformaciones están sujetas a condiciones abióticas y biológicas.
Condiciones abióticas
Comprenden las propiedades físicas y químicas del medio (aire, agua o suelo) en el que se
encuentra el metal y que determinan su patrón de distribución. El proceso que más
influye en la movilización del metal es su ionización (generalmente en metales, la
formación de cationes por la pérdida de uno o más electrones), un proceso determinado
principalmente por el pH, las condiciones oxido reductoras, la temperatura y la presencia
en el medio de otros iones o partículas con carga eléctrica.
La cantidad de electrones cedidos al medio establecen las características del ion metálico,
puesto que entre los estados de ionización del mismo metal existen variaciones en su
toxicidad. Ejemplo de ello es el Cromo y sus características en sus estados trivalente Cr (III)
y hexavalente Cr (VI). Shanker, Cervantes, Loza-Tavera & Avudainayagam (2005) en una
63
UNIVERSIDAD NACIONAL ABIERTA Y A DISTANCIA – UNAD
Escuela de Ciencias Agrícolas, Pecuarias y del Medio Ambiente
Toxicología Ambiental
amplia revisión sobre los efectos de la intoxicación por Cromo en plantas, reportan como
el Cr (VI) al ser el estado iónico más inestable y al encontrarse unido al oxígeno en forma
de cromato o dicromato, tiene mayor movilidad y toxicidad que el estado trivalente,
siendo aquel el causante de las alteraciones negativas en la actividad enzimática de la
planta, y en el crecimiento de hojas y raíces.
El Cr (III) es estable y se encuentra principalmente unido a materia orgánica del suelo o de
ambientes acuáticos, por lo que tiene una menor movilidad. Las características de los dos
estados iónicos del Cromo hacen que los efectos dañinos, causados por dicho metal, sean
casi en su totalidad, consecuencia de la exposición al Cr (IV).
Los cationes metálicos fácilmente se unen a aniones (cloruros, carbonatos, sulfatos,
nitratos y acetatos) así cada compuesto formado adquiere unas características de
toxicidad diferentes, frente a la toxicidad del metal en su estado elemental o ionizado.
El medio en el que se encuentra el metal también tiene una gran influencia. El cobre, por
ejemplo, forma principalmente compuestos orgánicos, si dicho compuesto se encuentra
en un cuerpo de agua se precipita, disminuyendo su movilidad y potencial tóxico con
respecto a la columna de agua; sin embargo, si el compuesto está presente en el suelo,
por lo general, se deposita en las capas superiores, facilitando su paso a otros
componentes del ambiente (Donkin, Ohlson & Teaf, 2000) como lo son las plantas.
Condiciones biológicas
Hacen referencia al organismo y a los mecanismos de éste para transformar al metal. Los
microorganismos, por ejemplo, pueden utilizar compuestos metálicos como sustrato de
algunos procesos metabólicos, generando cambios en el compuesto mismo, por lo que se
obtienen otros compuestos o elementos con mayor o menor toxicidad.
Es el caso del Mercurio, determinadas bacterias son capaces de convertir el metal de su
forma iónica a su estado elemental, restringiendo su movilidad hacia otros seres vivos. No
obstante, existen otros microorganismos que metilan el ión mercurio, generando
metilmercurio y dimetil mercurio, compuestos que debido a la facilidad que tienen para
ingresar y acumularse en la biota se consideran como altamente tóxicos.
A propósito del Mercurio, estudios en el estuario de Seine en Francia muestran como las
condiciones anóxicas de los sedimentos promueven la actividad de microorganismos
sulfato reductores, capaces de producir metilmercurio. Aunque en el estuario se
encuentra Mercurio en estado elemental, iónico y en compuestos, la concentración de
metilmercurio es mayor, especialmente cuando los efluentes cargados de mercurio
biodisponible y materia orgánica, provenientes de una planta de tratamiento de agua
cercana, son arrojados al cuerpo de agua (Ramond, Petit, Quillet, Ouddane & Berthe,
64
UNIVERSIDAD NACIONAL ABIERTA Y A DISTANCIA – UNAD
Escuela de Ciencias Agrícolas, Pecuarias y del Medio Ambiente
Toxicología Ambiental
2011). El caso del estuario es un claro ejemplo de la interacción entre las condiciones
abióticas y biológicas, y de cómo estas influyen en la movilidad del metal.
Lección 19. Efectos en el medio ambiente
Los principales efectos en el medio ambiente se miden a través de la respuesta observada
en el componente biótico. Es decir, la contaminación de un agente puede darse en la
parte abiótica (suelo, agua, aire), pero las repercusiones se pueden observar en los seres
vivos que habitan y dependen de recursos abióticos.
En cuerpos de agua, la contaminación por metales conlleva a la reducción en la
biodiversidad y actividad de los organismos que se alimentan y habitan en ella, tal como lo
reporta Besser et al., (2009) para el Plomo. En el caso de los invertebrados acuáticos, las
larvas de insectos son uno de los grupos más susceptibles, tanto con la contaminación con
Mercurio (Boening, 2000) como con Arsénico (Canivet, Chambon & Gibert, 2001). El
Cromo, por su parte, produce daños letales y subletales por altas acumulaciones en
crustáceos y, además, efectos sobre el zooplancton, que incluyen inhibición del
crecimiento, supresión del consumo de oxígeno, alteraciones en la reproducción y muda
de caparazón, así como un aumento de malformaciones (Gagneten, 2002).
Para los vertebrados acuáticos, especialmente para los peces, se reportan acumulaciones
en el hígado y en las branquias de metales como el Manganeso (Baden, Pihl & Rosenberg,
1990), el Mercurio (Raldúa, Díez, Bayona & Barceló, 2007), y el Plomo (Alves, Glover &
Wood, 2006), ocasionando patologías hepáticas e hipoxia.
En el suelo, como se mencionó en una lección anterior, la contaminación por metales
puede tener una causa natural (ciclo biogeoquímico, erupciones volcánicas, proceso de
erosión), o provenir de la actividad humana (Vallejo, 1997). Al ser el suelo un medio tan
dinámico y con una composición química y biológica dependiente de aspectos como: la
región, las condiciones climáticas y por supuesto, de su historia de uso; la respuesta y la
susceptibilidad a la contaminación por un metal puede llegar a ser particular para cada
tipo de suelo.
No obstante, las respuestas de los microorganismos y macroinvertebrados del suelo
podrían generalizarse en la reducción de su biodiversidad (Nahmani, Capowiez & Lavelle,
2005), y en la alteración negativa de su metabolismo, actividad y resistencia. Efectos
reportados para concentraciones elevadas de Zinc (Lahr, Kools, van der Hout & Faber,
2008), Mercurio (Boening, 2000) y Arsénico (Heikens, Panaullah & Meharg, 2007).
En general, podría afirmarse que el efecto de un meta en exceso en el suelo, es el
detrimento de la calidad de éste, entendiendo calidad como la capacidad del suelo para
65
UNIVERSIDAD NACIONAL ABIERTA Y A DISTANCIA – UNAD
Escuela de Ciencias Agrícolas, Pecuarias y del Medio Ambiente
Toxicología Ambiental
funcionar dentro de un ecosistema natural o intervenido, sosteniendo la productividad
biológica, manteniendo la calidad ambiental y promoviendo la salud de plantas y animales
(Soil Science Society of America, 1997).
Los efectos en las plantas pueden ser ocasionados, indirectamente (baja calidad del suelo)
o directamente (absorción del metal a través de las raíces o contacto por vía aérea). La
respuesta comúnmente encontrada bajo condiciones de contaminación por metales es la
retardación en el crecimiento y desarrollo de las plantas, efectos que logran a través de
ciertos mecanismos.
El Cadmio, por ejemplo, inhibe el cierre estomático, causando modificaciones en el
balance hídrico, y produce daños, tanto en enzimas sensibles a dicho metal, como en el
aparato fotosintético (Clemens, 2007). El Zinc, modifica la estructura normal del
cloroplasto, alterando la síntesis de clorofila y la fotosíntesis (Doncheva, Stoynova &
Velikova, 2001). El Plomo, cambia la estructura y permeabilidad de las membranas
alterando el balance de agua y nutrientes minerales, daños que se pueden evidenciar por
la apariencia oscura de las raíces (Sengar et al, 2008) y el Mercurio, deforma los tejidos
vasculares y parenquimáticos (Rodríguez, et al. 2009).
Un mecanismo común entre los metales, es la interferencia en la toma de nutrientes
esenciales, efecto generalmente evidenciado por la clorosis en hojas (coloración verde –
amarilla o amarilla pálida en el follaje). El Manganeso influye en la deficiencia de
nutrientes como el Hierro, Magnesio y Calcio, produciendo además de clorosis, lesiones
necróticas. El Arsénico, disminuye macronutrientes como el Fósforo, Potasio, Calcio y
Magnesio, y micronutrientes como el Boro, Cobre, Hierro y Manganeso (Carbonell et al.,
1998). El medio ambiente es un sistema interconectado, los efectos en uno de los
componentes tiene repercusiones directas o indirectas en los demás, tal como se observa
en la Figura 17.
Figura 17. Efecto de la contaminación por metales en diferentes componentes del medio ambiente
Fuente: Llugany, M., Tolrà, R., Poschnrieder, C. & Barceló J. (2007). Hiperacumulación de metales: ¿una ventaja para la
planta y para el hombre?. Ecosistemas 16: 4-9.
66
UNIVERSIDAD NACIONAL ABIERTA Y A DISTANCIA – UNAD
Escuela de Ciencias Agrícolas, Pecuarias y del Medio Ambiente
Toxicología Ambiental
Lección 20. Efectos a la salud humana
Los efectos de los metales sobre la salud de los seres humanos han sido, en la mayoría de
los casos, descubiertos y estudiados en otras especies de animales, es por ello que las
respuestas tóxicas derivadas de la exposición a son comunes para animales,
especialmente mamíferos, y para el ser humano.
Como se ha señalado en lecciones anteriores, los metales con característica de toxicidad
son bastantes, no obstante lo anterior, los que han tenido mayor protagonismo, dada su
participación en actividades humanas o la magnitud de la respuesta que generan, son
siete (Cadmio, Zinc, Mercurio, Plomo, Manganeso, Arsénico y Cromo). A continuación se
presentan resumidos los efectos documentados en órganos o sistemas específicos, para
cada uno de los siete metales mencionados.
Tabla 10. Principales efectos del Cadmio en la salud humana
Tabla 11. Principales efectos del Zinc en la salud humana
67
UNIVERSIDAD NACIONAL ABIERTA Y A DISTANCIA – UNAD
Escuela de Ciencias Agrícolas, Pecuarias y del Medio Ambiente
Toxicología Ambiental
Tabla 12. Principales efectos del Mercurio en la salud humana
Tabla 13. Principales efectos del Plomo en la salud humana
68
UNIVERSIDAD NACIONAL ABIERTA Y A DISTANCIA – UNAD
Escuela de Ciencias Agrícolas, Pecuarias y del Medio Ambiente
Toxicología Ambiental
Tabla 14. Principales efectos del Manganeso en la salud humana
Tabla 15. Principales efectos del Arsénico en la salud humana
Tabla 16. Principales efectos del Cromo en la salud humana
Nota. Es importante destacar que el Cromo está presente en el cigarrillo (390 g/kg), lo que ha incrementado la
exposición al metal y por ende la frecuencia y magnitud de sus efectos dañinos (Langård & Costa, 2005).
69
UNIVERSIDAD NACIONAL ABIERTA Y A DISTANCIA – UNAD
Escuela de Ciencias Agrícolas, Pecuarias y del Medio Ambiente
Toxicología Ambiental
CAPITULO 5. CONTAMINANTES ORGÁNICOS Y ATMOSFÉRICOS
Lección 21. Plaguicidas
Los plaguicidas son sustancias producidas con la intención de ahuyentar o matar organismos no
deseados. Según su función pueden ser clasificados en:
Insecticidas
Controlan y destruyen artrópodos. Son sustancias neurotóxicas que interrumpen el impulso
nervioso, ocasionando debilidad, contracciones corporales, parálisis y la muerte (Hughes, 1996).
Los principales tipos de insecticidas, tal como los describe Vallejo (1996), se presentan en la Tabla
17:
Tabla 17. Tipos de insecticidas.
Nota: (Volat).Propiedad de Volatilizarse. (Biodeg) Biodegradación. (Bioacum) Bioacumulación.
Herbicidas
Destruyen plantas de manera general o selectiva, interfiriendo con el sistema hormonal de
la planta, bloqueando la fotosíntesis, o promoviendo la pérdida de agua (Hughes, 1996).
Por su composición química los herbicidas, según Vallejo (1996) se dividen en:
- Bipiridilos: No selectivo, útil para herbáceas anuales. Su principal representante
es el PARAQUAT (1-1’-dimetil-4-4’ bipiridilo dicloruro), herbicida volátil, soluble
en agua y poco persistente (fotodescomposición e inactivación por
microorganismos del suelo); utilizado para la erradicación de plantaciones
ilícitas.
- Fenoxiacéticos: No selectivos, utilizados en malezas de hojas grandes. Son
70
UNIVERSIDAD NACIONAL ABIERTA Y A DISTANCIA – UNAD
Escuela de Ciencias Agrícolas, Pecuarias y del Medio Ambiente
Toxicología Ambiental
herbicidas de acción semejante a la de algunas hormonas vegetales, con
volatilidad variable (depende del compuesto) y altamente estables en el
ambiente. Los principales representantes son el 2,4 D ácido, el 2,4,5 T
(prohibido en Colombia por contener como impureza una dioxina) y el agente
naranja (mezcla de 2,4 D y 2,4,5 T utilizada en la guerra del Vietnam con
consecuencias altamente tóxicas).
- Otros herbicidas derivados amídicos o propiamente de las anilinas son el
Propanil, empleado en cultivos de arroz con efectos hepatóxicos, y el Amitrol,
un agente antitiroideo (capaz de producir cáncer de tiroides) que tiene una
fórmula estructural similar a las triazinas.
Rodenticidas
Son plaguicidas que matan ratas y otros roedores. Estas sustancias son anticoagulantes,
inhibidores de la respiración celular, vasoconstrictores y diabetogénicos (Hughes, 1996).
La presentación de este plaguicida se da para aplicación por fumigación o en cebos
preparados con sales orgánicas o inorgánicas (Vallejo, 1996):
- Fumigantes: Cianuros (ácido cianhídrico, cianuro de calcio) y Bromuro de
metilo.
- Inorgánicos: Sulfato de Talio (ej. Zelio, Matasiete, Instantáneo), Anhídrido
arsenioso, fosfuros metálicos (fosfuro de aluminio, fosfuro de zinc).
- Orgánicos: Cumarinas (warfarina), Indandionas (pindonas, difacinona).
Fungicidas
Controlan y destruyen hongos. Son sustancias que alteran el metabolismo del hongo,
alterando su crecimiento, desarrollo y reproducción, dentro de éstas se encuentran
toxinas producidas por otros hongos (fungitoxinas) (Hughes, 1996).
Según Vallejo (1996) por estructura y conformación química, los fungicidas se clasifican
en: Sales de Cobre, Ditiocarbamatos (ej. Maneb y Zineb), Clorofenoles (ej.
Pentaclorofenol), Nitrofenoles (ej. dinitrocresol, dinitrofenol), y Compuestos mercuriales y
arsenicales inorgánicos (prohibidos en Colombia).
La movilización de los plaguicidas en el medio ambiente se da principalmente por
procesos como: la infiltración en el suelo, el transporte por el viento o por escorrentía, y la
lixiviación a aguas subterráneas que terminan penetrando cuerpos de agua (FAO, 2000).
71
UNIVERSIDAD NACIONAL ABIERTA Y A DISTANCIA – UNAD
Escuela de Ciencias Agrícolas, Pecuarias y del Medio Ambiente
Toxicología Ambiental
Todos estos mecanismos de propagación, junto con las propiedades y el propósito
descrito para cada tipo de plaguicida, llevan a que en general dicho agente pueda
contaminar todos los compartimientos del ecosistema.
Al tener una presencia potencial en el ecosistema, los plaguicidas siguen cumpliendo su
función biocida de forma no controlada, matando poblaciones de artrópodos benéficos
(polinizadores, depredadores: controladores biológicos naturales), de aves, de peces y de
otros animales terrestres, como el hombre.
Incidentes con plaguicidas
La exposición a plaguicidas puede ocasionar intoxicaciones agudas, caracterizadas por
dolor de cabeza, náusea, vómito, mareo, temblores, convulsiones, alteraciones en el
sistema respiratorio y el sistema nervioso central, coma, e incluso la muerte si no se recibe
una atención médica oportuna. Las intoxicaciones crónicas se manifiestan en mutaciones,
cáncer, alteraciones en la fertilidad y teratogénesis (Bejarano, 2004).
Como se describió anteriormente, los plaguicidas organoclorados tienen una baja
degradación, una alta acumulación y participan en procesos de biomagnificación, lo que
aumenta los efectos dañinos que implican su uso. Dichas características llevaron a que
gran parte de ellos fueran incluidos dentro del Convenio de Estocolmo sobre
Contaminantes Orgánicos Persistentes (COP), en la categoría Plaguicidas COP, y luego
fueran prohibidos.
En Colombia, La Consolidación del Inventario Nacional de Plaguicidas COP, desarrollado en
el marco del convenio de Estocolmo, consolidó los datos actuales de sitios de
almacenamiento y enterramiento, así como lugares contaminados con plaguicidas COP
encontrando:
 160.732 kg de DDT almacenado (único plaguicida perteneciente al convenio del que
se encuentran existencias almacenadas), procedimiento que contaminó
aproximadamente 5m3
de suelo.
 El municipio de Codazzi y las ciudades de Cartagena y Barranquilla son los lugares
con mayores sitios de enterramiento de plaguicidas COP en el país, contaminando
88.160 m3
de suelo aproximadamente.
 Los lugares contaminados por mal uso, derramamientos o fugas, suman un total
aproximado de 464 m3
de suelo.
La información obtenida permite dimensionar la situación nacional frente a este
contaminante, dando las bases para el establecimiento de acciones que permitan
restringir el peligro que representa el mal manejo de los plaguicidas COP al ambiente y a la
salud humana (MAVDT, 2007b).
72
UNIVERSIDAD NACIONAL ABIERTA Y A DISTANCIA – UNAD
Escuela de Ciencias Agrícolas, Pecuarias y del Medio Ambiente
Toxicología Ambiental
Lección 22. Dioxinas y Furanos
Las dioxinas y furanos hacen parte de la familia de los Compuestos Orgánicos Persistentes
(COP) no intencionales, es decir que son contaminantes que se producen de manera
involuntaria (Bejarano, 2004). Son grupos de éteres aromáticos que incluyen policlorados,
polibromados y mezclas policlorobromados, constituyendo un total de 5.020 compuestos
con estructuras y propiedades similares (MAVDT, 2007c).
Dentro de este grupo los compuestos más conocidos son los PCDD (policlorodibenzo-p-
dioxinas) y los PCDF (policlorodibenzo-furanos). El TCDD (2,3,7,8-tetraclorodibenzo-p-
dioxina) es un PCDD altamente estudiado por su reconocido grado de toxicidad. En la
Figura 18 se observan sus estructuras químicas.
Figura 18. Estructura química de (A) los furanos y (B) de la dioxina TCDD.
Los PCDD/PCDF se forman involuntariamente a partir de la manufactura de sustancias
químicas y en procesos térmicos (incineración de desechos), liberándose en
compartimientos del medio ambiente (aire, agua, suelo), en productos de consumo y en
residuos, tal como lo describe MAVDT (2007c).
Movilidad en el medio ambiente
En el aire son liberados los PCDD/PCDF a través de cuatro procesos industriales: (1)
producción y fundición de metales, (2) combustión, (3) secado, calentamiento y cocción, y
(4) Plantas térmicas industriales. El aire es un medio que favorece la dispersión en largas
distancias, por lo que se pueden detectar dioxinas y furanos en lugares lejanos a su fuente
de liberación.
Al agua pueden llegar por cuatro vías: (1) Descarga de aguas residuales, especialmente
aquellas que provienen de industrias que producen papel o que utilizan preservantes y
colorantes, (2) Descargas de lixiviados originados en rellenos sanitarios o botaderos, (3)
cercanía a sitios contaminados y (4) aplicación no controlada de productos químicos
contaminados, como los pesticidas.
En el suelo las fuentes de contaminación con PCDD/PCDF, son tres: (1) Productos
contaminados con dichos compuestos que son aplicados directamente, (2) residuos de
73
UNIVERSIDAD NACIONAL ABIERTA Y A DISTANCIA – UNAD
Escuela de Ciencias Agrícolas, Pecuarias y del Medio Ambiente
Toxicología Ambiental
procesos químicos que son abandonados o aplicados al suelo y (3) procesos
medioambientales que depositan PCDD/PCDF en este compartimiento.
Productos de consumo y residuos
La producción y uso de productos químicos organoclorados y del cloro en su estado
elemental, generan la contaminación con PCDD/PCDF, fenómeno que está asociado
especialmente a la industria de la pasta y del papel.
Con respecto a los residuos, los mecanismos de liberación de los contaminantes son muy
variados, por lo que resulta más práctico y sencillo identificar los tipos de residuos con alta
probabilidad de tener PCDD/PCDF, esto son: (1) Residuos resultantes de la incineración de
desechos municipales, industriales, peligrosos y hospitalarios, (2) desechos de procesos
térmicos y de combustión, como cenizas u hollín, y (3) lodos, plaguicidas obsoletos y
aceite usado de transformadores eléctricos.
Los estudios de la toxicidad de dioxinas y furanos se han concentrado en el compuesto
TCDD, puesto que éste ha demostrado ser un agente capaz de producir varias alteraciones
como mutaciones, efectos teratogénicos y la promoción de la aparición del cáncer. En
este sentido, Philp (2001) hace referencia a un accidente ocurrido en 1949 con 754
empleados de la multinacional Monsanto, quienes estuvieron expuestos a niveles altos de
TCDD, los efectos observados fueron Cloracné (descrito en el siguiente capítulo) y el
aumento en el padecimiento de cáncer, por parte de los trabajadores que también
estuvieron expuestos al carcinógeno 4-aminobifenol, lo que lleva a inferir que el TCDD
actúa como co-carcinógeno o promotor.
En el Inventario Nacional de Fuentes y Liberaciones de Dioxinas y Furanos en Colombia,
desarrollado como parte del cumplimiento del Convenio de Estocolmo, se muestra como
del total de PCDD/PCDF liberados, el aire es el que recibe la mayor descarga (60.67%),
seguido por los residuos (30.32%), los productos (4.15%), el agua (2.53%) y el suelo
(2.32%). En el aire, como se nombró anteriormente, la combustión es una de las fuentes
de liberación, siendo los procesos de combustión no controlada (incendios de vertederos,
viviendas, fábricas y de residuos agrícolas) la categoría que más aportó (55.13%) al total
nacional (MAVDT, 2007c).
Lección 23. PCB (Bifenilos Policlorados)
Los compuestos Bifenilos Policlorados (PCB por sus siglas en inglés) son compuesto
clorados, cuya estructura química está conformada por la unión de dos anillos de benceno
(bifenil), unidos por un enlace carbón-carbón, y la sustitución de uno o más átomos de
74
UNIVERSIDAD NACIONAL ABIERTA Y A DISTANCIA – UNAD
Escuela de Ciencias Agrícolas, Pecuarias y del Medio Ambiente
Toxicología Ambiental
cloro en uno de los 10 carbonos disponibles (policlorados), como se observa en Figura 19.
De la variedad en la sustitución del cloro se obtienen 209 isómeros y congéneres, todos
con una alta liposolubilidad (Wright & Welbourn, 2002).
Figura 19. Estructura básica de los PCB.
Los PCB son compuestos muy estables, resistentes a la degradación térmica, química y
biológica. Tienen propiedades aislantes, longevidad, y no son inflamables, por lo cual
fueron utilizados ampliamente. Tal como lo describe MAVDT (2007d) y Bejarano (2004), el
uso de los PCB puede clasificarse en sistemas cerrados, parcialmente cerrados o abiertos,
dependiendo de la facilidad con la que el compuesto pueda escapar al medio ambiente
(Tabla 18).
Tabla 18. Descripción y ejemplos de los usos de los PCB
Fuente: PNUMA (1999) citado en MAVDT, 2007d.
Otras fuentes de PCB, además de su producción industrial, son procesos que los generan de forma
involuntaria, como lo son: la manufactura de PVC y Magnesio, la incineración de residuos
peligrosos, la quema de aceites contaminados, llantas y otros residuos clorados en hornos
de cemento, entre otros (Bejarano, 2004).
Los PCB pertenecen al grupo de Compuestos Orgánicos Permanentes (COP),
caracterizándose como todos los demás integrantes, por su liposolubilidad y alta
75
UNIVERSIDAD NACIONAL ABIERTA Y A DISTANCIA – UNAD
Escuela de Ciencias Agrícolas, Pecuarias y del Medio Ambiente
Toxicología Ambiental
persistencia en el ambiente. Una vez que los PCB entran en contacto con el ambiente, a
través de fugas o emisiones, pueden ser transportados por el aire y por el agua. Una vez
entran en contacto con un organismo son acumulados y biomagnificados, a través no sólo
de las cadenas tróficas, como es lo usual, sino también a través de las generaciones,
puesto que se ha encontrado su presencia en huevos, placenta y leche materna (Bejarano,
2004).
Los efectos tóxicos generados por la exposición a PCB han sido analizados en animales y
humanos, por medio de accidentes de intoxicación masiva y casos de trabajadores que
están sometidos a exposiciones crónicas del contaminante. Masuda (2009) reporta
respuestas tóxicas generadas por el accidente de Yusho, en Japón, que terminaron con el
paso de varios años (cloroacné, cambios en la pigmentación y secreciones oculares), y
respuestas que han perdurado más de 30 años (desorden en las inmunoglobulinas,
decrecimiento en la fertilidad, alteraciones en los dientes, altos niveles de triglicéridos y
alteraciones en los niveles de aprendizaje).
Para los trabajadores con intoxicaciones crónicas se ha reportado aumento en la
probabilidad de sufrir de cáncer de cerebro e hígado, y de otros tumores malignos. Los
daños en la función intelectual, la coordinación psicomotora, la memoria y el
reconocimiento visual, de niños expuestos a PCB durante su etapa de gestación
(teratogénesis) o de lactancia (leche materna contaminada), son los efectos que más
preocupan a la comunidad científica, puesto que significan el paso y la permanencia del
agente de generación en generación (Bejarano, 2004).
A nivel nacional, el Inventario Preliminar de Compuestos Bifenilos Policlorados (PCB)
existentes en Colombia, llevado a cabo dentro del Convenio de Estocolmo, muestra como
las condiciones de almacenamiento (a la intemperie, sin sistemas de contención) y manejo
utilizadas en el país son inadecuadas, y como el grado de desinformación aún es muy alto.
A nivel de cifras, el estudio encontró un rango total de existencias de PCB de 10.073 a
13.199 Ton, que se comparan con las de otros países como Venezuela (6.500 Ton a 10.000
Ton), Brasil (80.000 Ton) y Uruguay (4.150 Ton) (MAVDT, 2007d).
Lección 24. Compuestos BFR (Retardantes de llama bromados)
Los retardantes de flama bromados (BFR por sus siglas en inglés), son compuestos
aplicados o adicionados a materiales inflamables (plástico, madera, papel y textiles) con el
fin de hacerlos más resistentes al fuego. La gran demanda de polímeros en la industria, la
mayoría de ellos derivados del petróleo, hizo que el uso de BFR se incrementara en aras
de proteger y reducir los incendios (Alaee et al., 2003).
76
UNIVERSIDAD NACIONAL ABIERTA Y A DISTANCIA – UNAD
Escuela de Ciencias Agrícolas, Pecuarias y del Medio Ambiente
Toxicología Ambiental
Las estructuras químicas básicas de los principales grupos de BFR son presentados en la
Figura 20, y sus características y usos en la Tabla 19. Los residuos arrojados a cuerpos de
agua, provenientes de empresas fabricantes de BFR, de polímeros retardantes de llama o
de productos plásticos, son las principales fuentes de contaminación por dichos
compuestos. Otras fuentes que aportan en menor grado son: la incineración de residuos
municipales, hospitalarios y peligrosos, y las emisiones producidas en los lugares de disposición
final de equipos electrónicos en desuso (Watanabea & Sakai, 2003).
Figura 20. Estructuras químicas básicas de los principales grupos de BFR.
Nota: (a) éteres bifenílicos polibromados. (b) Hexabromociclododecano (c). Tetrabromobisfenol A y (d).
Bifenilos Polibromados. Tomado de Barrera, Castro & Gavilán (2004).
La movilización en el medio ambiente para los BFR puede generalizarse según la cantidad
de bromo del compuesto. Los compuestos más bromados son menos solubles en agua,
menos volátiles y tienen una fuerte absorción con los sedimentos, es por esto que son
menos móviles y se encuentran preferiblemente en altas concentraciones cerca a la
fuente, que acumulados en organismos. Los compuesto menos bromados, tienen una
mayor volatilidad y solubilidad en el agua, por lo que se distribuyen con mayor facilidad,
siendo bioacumulados y biomagnificados (Watanabea & Sakai, 2003).
77
UNIVERSIDAD NACIONAL ABIERTA Y A DISTANCIA – UNAD
Escuela de Ciencias Agrícolas, Pecuarias y del Medio Ambiente
Toxicología Ambiental
Tabla 19. Características y usos de los principales grupos de BFR
Fuente: Alaee et al., 2003; Barrera, Castro & Gavilán (2004).
Los efectos tóxicos que generan los BFR fueron inicialmente detectados en el accidente
ocurrido en el estado de Michigan en EE.UU., donde un producto comercial, el ‘‘Fire
Master BP-6’’, que contenía PBB fue mezclado con la comida de los animales de granja,
generando contaminación en el ganado y en los productos alimenticios derivados. Los
efectos tóxicos reportados fueron fatiga, pérdida de peso, dolor abdominal, dolor e
hinchamiento de las articulaciones y alteraciones en las funciones hepáticas (revisión de
Sjödina, Patterson & Bergman, 2003).
78
UNIVERSIDAD NACIONAL ABIERTA Y A DISTANCIA – UNAD
Escuela de Ciencias Agrícolas, Pecuarias y del Medio Ambiente
Toxicología Ambiental
Con respecto a los PBDE, la USEPA (2006) resume las investigaciones que se han hecho
con mamíferos expuestos al contaminante, bajo condiciones de laboratorio, en las que se
han encontrado alteraciones hepáticas, neurotoxicidad, daños endocrinos relacionados
con la tiroides, retrasos en el desarrollo reproductivo y posibles efectos cancerígenos.
Dado que la inclusión de este grupo de sustancias a la lista de COP del convenio de
Estocolmo es reciente, en Colombia no se dispone de un inventario nacional de
existencias, además de esto, la cantidad de productos electrónicos de consumo masivo
que los contiene hace que la estimación sea mucho más compleja que los demás grupos
de COP.
Lección 25. Contaminantes atmosféricos inorgánicos.
Los principales agentes inorgánicos gaseosos, contaminantes del aire, son los óxidos de
azufre (SOx), óxidos de nitrógeno (NOx), ozono (O3) y el monóxido de carbono (CO).
Óxidos de azufre (SOx)
El dióxido de azufre (SO2) y el trióxido de azufre (SO3) son los compuestos que conforman
esta categoría. No obstante, se profundizará sólo en el SO2, dado su alto nivel de
producción y contaminación.
El SO2 es un compuesto soluble en agua, que es emitido como resultado de la ignición de
combustibles fósiles (carbón y aceites) y del proceso de fundición. Una vez el SO2 se
encuentra en la atmósfera interactúa con el vapor de agua formando ácido sulfúrico
(H2SO4), compuesto que retorna a la tierra en forma de lluvia ácida (ATSDR, 2007). Ya sea
por el viento o por escorrentía el ácido puede ser transportado largas distancias, lo que
aumenta su distribución.
En plantas expuestas a bajos niveles de SO2 se han reportado alteraciones en las células
guarda del sistema estomático, y en procesos vitales como la fotosíntesis y la
transpiración. Si el nivel de exposición se incrementa la planta presenta hojas con clorosis
y lesiones necróticas. En animales, se tienen respuestas leves (irritación de ojos y nariz,
aumento de la frecuencia respiratoria) bajo las concentraciones normalmente dadas. Sin
embargo, es importante tener en cuenta que la presencia del ácido sulfúrico incrementa
las respuestas observadas, por lo que se debe conocer la concentración de ambas
especies químicas, tanto del SO2 como del H2SO4 resultantes de la combinación con el
agua atmosférica (Landis & Yu, 2003).
79
UNIVERSIDAD NACIONAL ABIERTA Y A DISTANCIA – UNAD
Escuela de Ciencias Agrícolas, Pecuarias y del Medio Ambiente
Toxicología Ambiental
Óxidos de Nitrógeno (NOx)
De los seis óxidos de nitrógeno existentes, el NO2 por su predominio en el aire y su
toxicidad, es el principal representante. En la troposfera los óxidos de nitrógeno
interactúan, llevando a cabo varias reacciones, entre estas, el ciclo fotolítico del NO2
(Figura 21), y la formación de ácido nítrico (HNO3) que, al igual que el H2SO4 interactúa con
el vapor de agua para formar la lluvia ácida (ATSDR, 2007).
En las plantas los síntomas de intoxicación por NO2 son similares a los obtenidos para SO2,
pero se necesitan concentraciones mayores para visualizarlos. Los NOx tienen la
capacidad de interferir en procesos vegetales como la fotosíntesis, la biosíntesis de lípidos
y la oxidación de ácidos grasos insaturados. En animales expuestos a concentraciones
mayores a las presentadas en la atmosfera, se obtienen daños en los pulmones, en las vías
respiratorias y la muerte si la exposición es alta y prolongada (Landis & Yu, 2003).
Figura 21. Ciclo fotolítico del NO2.
Fuente: Landis & Yu (2003). Introduction to environmental toxicology: Impacts of chemicals upon ecological
systems (3a Ed.). Florida: Lewis Publishers.
Ozono (O3)
Aunque es un constituyente natural de la atmosfera, es un compuesto que es producido
por equipos que producen descargas estáticas o radiaciones ionizantes y ultravioletas
(purificadores de aire, cabinas aeroespaciales y cabinas submarinas), así como por el ciclo
fotolítico del NO2, lo que aumenta su presencia y favorece la formación de otros
contaminantes atmosféricos secundarios, que en conjunto conforman el smog (O3 en un
90%, NO2 en un 10%, peroxiacil nitrato 0.6% y otros compuestos orgánicos) (Landis & Yu,
2003).
El O3 en plantas es un fitotóxico capaz de alterar el crecimiento, disminuir la cantidad y
calidad de frutos, incrementar la permeabilidad de las membranas, inhibir la actividad
enzimática de procesos tan importantes como la movilización del almidón de reserva y
alterar la susceptibilidad a agentes estresantes (Fuhrer, Skärby & Ashmore, 1997).
80
UNIVERSIDAD NACIONAL ABIERTA Y A DISTANCIA – UNAD
Escuela de Ciencias Agrícolas, Pecuarias y del Medio Ambiente
Toxicología Ambiental
En humanos, la exposición a un rango de 0.6 a 0.8 ppm de O3 genera dolor de cabeza y
náuseas, rangos de 0.7 a 0.9 ppm ocasionaron en animales experimentales,
susceptibilidad a infecciones bacteriana y dolores de pecho (Landis & Yu, 2003). Además,
la exposición diaria (< 82 ppb) puede generar deficiencias respiratorias graduales (Brauer
& Brook, 1997)
Monóxido de Carbono (CO)
Es un compuesto incoloro, inodoro y sin sabor, que en áreas urbanas se encuentra en altas
concentraciones. Su principal fuente es la emisión por combustión, asociada al desarrollo
industrial y a la demanda de automóviles.
En seres humanos la exposición a elevadas concentraciones de CO se da principalmente
por la cercanía a áreas industriales o de alto tráfico, el consumo de cigarrillo, y la actividad
laboral (bomberos, policías de tráfico, mineros, trabajadores de fundiciones, entre otros)
La toxicidad del CO radica en su capacidad para unirse a ciertas proteínas y alterar su
función. Es el caso de la hemoglobina, el CO se une a ella gracias a su afinidad 220 veces
mayor que la del oxígeno, formando Carboxihemoglobina, lo que ocasiona daños en el
transporte de oxígeno a los tejidos. Respuestas a dicha intoxicación son náuseas, cefaleas,
posibles parálisis de miembros inferiores y edemas cerebrales (Ramos & Córdoba).
81
UNIVERSIDAD NACIONAL ABIERTA Y A DISTANCIA – UNAD
Escuela de Ciencias Agrícolas, Pecuarias y del Medio Ambiente
Toxicología Ambiental
CAPITULO 6. CONTEXTO GLOBAL PARA LA GESTIÓN DE SUSTANCIAS TÓXICAS
Lección 26. El enfoque estratégico SAICM.
De la preocupación que a nivel global se ha despertado sobre el manejo dado a los
productos químicos que consumen las actividades productivas se logró que, en el marco
de la Cumbre Mundial sobre Desarrollo Sostenible desarrollada en Johannesburgo en
2002, se incluyera el compromiso de promover una Gestión Racional de los Productos
Químicos.
Sobre esta base, en el 2006 el Programa de las Naciones Unidas para el Medio Ambiente
(PNUMA), propuso en el Enfoque estratégico para la Gestión de Productos Químicos a
Nivel Internacional (SAICM, por sus siglas en inglés) como una herramienta para alcanzar
esta meta propuesta en la Cumbre Mundial de 2002. Este Enfoque fue aprobado por el
Consejo de Administración de PNUMA, en Dubái (Emiratos Árabes Unidos) durante la
primera sesión realizada en Febrero de 2006.
Debe señalarse que SAICM no es un instrumento jurídico que tenga un carácter
vinculante, es decir que no es de obligatorio cumplimiento para los países, sin embargo es
un compromiso político por parte de los gobiernos y, como lo menciona Weinberg (2008),
es un marco internacional para la formulación de políticas en materia de gestión de
sustancias químicas.
Uno de los aspectos a resaltar, mencionado por Weinberg (2008) y considerado en
PNUMA (2010), respecto de los objetivos de SAICM, es el considerado como objetivo
mayor: “lograr el manejo correcto de las sustancias químicas a lo largo de todo su ciclo de
vida, de modo que hacia el año 2020, las sustancias químicas sean usadas y producidas en
formas que tiendan hacia la minimización de los efectos adversos significativos sobre la
salud humana y el medio ambiente”.
De otra parte, el alcance propuesto en el texto de SAICM describe como amplio (PNUMA,
2007), dado que abarca, además de los aspectos ambientales, aquellos económicos,
sociales, laborales y de salud, que se relacionan con la seguridad química y además incluye
los productos químicos para aplicaciones agrícolas e industriales, incluidos también los
productos que finalmente los contengan. De esto es importante resaltar la inclusión de los
productos que contengan sustancias, un hecho que muestra el ambicioso alcance de
SAICM.
Los objetivos específicos, propuestos por PNUMA (2010) para lograr el objeto general de
SAICM, giran en torno a cinco ejes principales, descritos a partir de los aspectos
mencionados en Weinberg (2008):
82
UNIVERSIDAD NACIONAL ABIERTA Y A DISTANCIA – UNAD
Escuela de Ciencias Agrícolas, Pecuarias y del Medio Ambiente
Toxicología Ambiental
1. Reducción del riesgo: Entendido como todas las actividades dirigidas a proteger la
salud humana y el medio ambiente de la exposición a sustancias químicas
2. Conocimiento e información: Establece que la información sobre riesgos y
seguridad asociada a sustancias químicas, además de estar disponible para
cualquier parte involucrada, debería considerar todo el ciclo de vida de la
sustancia, su uso en productos y el destino final que tendría en el medio ambiente.
3. Gobernabilidad: Describe y precisa las características de los mecanismos, que
desde los gobiernos se requieren para promover la gestión racional de las
sustancias químicas. Esto incluye los marcos normativos y las leyes relevantes.
4. Construcción de capacidad y cooperación técnica: Se hace énfasis en las
necesidades de los países en desarrollo y con economías en transición, a través de
mecanismos como cooperación técnica y de estímulos para los países por la
implementación de modelos en gestión racional de sustancias químicas,
previamente establecidos por otros países y por organismos internacionales.
5. Tráfico ilícito internacional: Propone, además de la prohibición del tráfico de
sustancias químicas peligrosas, el fortalecimiento de la capacidad para prevención
y control de tráfico ilícito, incluyendo los mecanismos multilaterales establecidos a
nivel de tráfico internacional ilegal.
En los contextos de países en vía de desarrollo, pequeños estados insulares en desarrollo y
con economías en transición, SAICM ha un Programa de Inicio Rápido (QSP por sus siglas
en inglés) que, como señala Weinberg (2008), contiene un fideicomiso voluntario y
temporal, además de posibilidad de ayuda bilateral y multilateral, entre otras formas de
cooperación. En este QSP se han definido prioridades estratégicas y disposiciones
institucionales, señaladas en PNUMA (2007), entre las que se menciona la elaboración o
actualización de perfiles nacionales de productos químicos.
En Colombia se dispone de un perfil de sustancias realizado en 1998, que está en proceso
de actualización, en el marco del proyecto de Fortalecimiento de la gobernabilidad
nacional para la implementación de SAICM. El perfil de sustancias, que contiene
información extensiva sobre los actores involucrados en la gestión de sustancias químicas,
busca, entre otras cosas, como señala UNITAR (2008) dar un mayor entendimiento
respecto a los problemas existentes relacionados con sustancias químicas, mostrando
además los posibles mecanismos para afrontarlos.
Teniendo en cuenta que SAICM se presenta como un marco de políticas, jurídicamente no
vinculante y que este proceso está en fase de implementación en Colombia, resulta de
particular importancia describir el contexto de los convenios internacionales relacionados,
Estocolmo y Basilea, así como de esfuerzos globales en materia de reducción de uso de
sustancias peligrosas, indicando de igual forma general su contexto y alcance, así como el
estado de avance y las implicaciones previstas para el país.
83
UNIVERSIDAD NACIONAL ABIERTA Y A DISTANCIA – UNAD
Escuela de Ciencias Agrícolas, Pecuarias y del Medio Ambiente
Toxicología Ambiental
Lección 27. Los COP y el Convenio de Estocolmo.
Los Contaminantes Orgánicos Persistentes (COP) que actualmente son reconocidas como
un grupo de sustancias de interés ambiental y sanitario, han sido el producto de lo que se
ha descrito por Bejarano (2004) como una larga lucha internacional por documentar y
exponer los efectos adversos relacionados a productos, de amplio uso agrícola e
industrial, así como de las sustancias que resultan de una liberación en principio no
intencional, debido a reacción química en procesos como la quema o incineración.
Las sustancias denominadas COP son, en general, compuestos orgánicos halogenados que
tienen propiedades comunes, clasificadas por Weinberg (2009) en cuatro categorías:
1. Resistentes a la degradación física, química y biológica
2. Lipofílicos, acumulándose en tejidos corporales alcanzando concentraciones más
altas que las del medio circundante.
3. Pueden ser transportados fácilmente por corrientes de aire, agua o especies
migratorias.
4. Exhiben efectos negativos en la salud y en el ambiente, como el cloracné, descrita
por Bejarano (2004) como una enfermedad dolorosa, que produce erupciones,
quistes y pústulas. Uno de los casos más famosos es el del Presidente de Ukrania
Victor Yushchenko, diagnosticado con esta enfermedad asociada a
envenenamiento por dioxinas en 2004, presentado en la Figura 22.
Figura 22. Efectos tóxicos asociados a Dioxinas
Victor Yushchenko antes (julio 6 de 2004) y después (10 de diciembre de 2004) de la Intoxicación
Fuente: Imagen tomada del Periódico página 12, domingo 12 de diciembre de 2004.
Dados los esfuerzos internacionales por demostrar los efectos adversos de múltiples
productos, incluido el DDT, la comunidad internacional firmó en Estocolmo un
instrumento jurídicamente vinculante para la restricción de la producción y del uso de las
sustancias consideradas COP, que aunque el mundo tenía antecedentes de convenios
similares, en los que se propuso la eliminación gradual de sustancias, como señala
Bejarano (2004) este es el primer convenio que establece mecanismos concretos de
asistencia técnica y financiera destinados a países en desarrollo y con economías en
transición.
84
UNIVERSIDAD NACIONAL ABIERTA Y A DISTANCIA – UNAD
Escuela de Ciencias Agrícolas, Pecuarias y del Medio Ambiente
Toxicología Ambiental
Inicialmente el convenio incluyó 12 sustancias COP, entre plaguicidas órgano-clorados,
productos de uso industrial y sustancias emitidas no intencionalmente por procesos
industriales o de la combustión. Recientemente (2009) se incluyeron nueve sustancias
adicionales, luego de demostrar que por sus características debían ser incluidas como
COP. El total de sustancias incluidas es de 21 y se presentan en la Tabla 20.
Tabla 20. Sustancias incluidas en el Convenio de Estocolmo
Fuente: Compilado por Quintero (2010).
85
UNIVERSIDAD NACIONAL ABIERTA Y A DISTANCIA – UNAD
Escuela de Ciencias Agrícolas, Pecuarias y del Medio Ambiente
Toxicología Ambiental
Como obligaciones derivadas de la ratificación del Convenio, recopiladas en CAEMA
(2005), se tienen dos grupos básicos: (1) Medidas para reducir o eliminar las liberaciones
derivadas de la producción y utilización intencionales y (2) Medidas para reducir o
eliminar las liberaciones derivadas de existencias y desechos.
En este sentido Quintero (2010) precisa las medidas específicas que contribuyen a la
consecución de las obligaciones derivadas del Convenio, como:
1. Identificar las existencias, fuentes y liberaciones de COP
2. Prohibir su uso y eliminar las existencias de las sustancias del anexo A (en el caso
de PCB el plazo es el 2025 para dejar de usarlos y 2028 para su eliminación)
3. Reducir las liberaciones de los COP del Anexo C, mediante la implementación de
las Mejores Prácticas Ambientales y las Mejores Tecnologías Disponibles (BAT/BEP,
por sus siglas en inglés).
En Colombia, mediante la Ley 1196 de 2008, fue ratificado el Convenio de Estocolmo y por
ende se constituye en un instrumento de obligatorio el cumplimiento. De otra parte,
desde la firma del convenio (2001) el Gobierno nacional, en el marco de la
implementación, ha desarrollado múltiples estudios y recopilaciones de información
relacionada con COP, buscando ampliar el conocimiento y crear conciencia sobre la
necesidad del trabajo conjunto, frente a la exposición a estas sustancias.
En consonancia con lo anterior, se debe mencionar que en 2010 fue presentado ante las
partes del Convenio, el Plan Nacional de Aplicación - PNA, cuyos avances señala Quintero
(2010) y se resumen en la Tabla 21.
Los documentos generados por el Ministerio de Ambiente pueden ser consultados a
través del vínculo
http://web2006.minambiente.gov.co:81/Cop/SUSTANCIA/Sitios_De_Interes.aspx.
86
UNIVERSIDAD NACIONAL ABIERTA Y A DISTANCIA – UNAD
Escuela de Ciencias Agrícolas, Pecuarias y del Medio Ambiente
Toxicología Ambiental
Tabla 21. Avances Plan Nacional de Aplicación COP.
Fuente: Resumido de Quintero (2010).
Lección 28. El Sistema Globalmente Armonizado.
Cuando se aborda la problemática del riesgo por el uso de las sustancias químicas, se debe
considerar la forma como los riesgos son comunicados, por parte de los fabricantes de
dichas sustancias, hacia todos los actores que están involucrados en la cadena de
distribución y consumo de los productos.
A nivel mundial se disponen de múltiples sistemas para comunicar los riesgos, lo que
UNECE (2009) asocia a las definiciones de peligro en diferentes países, por lo que una
misma sustancia puede ser considerada cancerígena en un país, pero no en otro, con las
implicaciones de seguridad y de comercio que pueden implicar estas diferencias.
87
UNIVERSIDAD NACIONAL ABIERTA Y A DISTANCIA – UNAD
Escuela de Ciencias Agrícolas, Pecuarias y del Medio Ambiente
Toxicología Ambiental
Un ejemplo de lo anterior es la Figura 23, donde puede verse un pictograma usado por
Naciones Unidas (Agente Oxidante Clase 5.1) dirigido a la actividad de transporte, así
como el correspondiente para el sistema NFPA con cuatro categorías de peligro dirigido al
personal encargado de atención a incendios (Health 2, Flammability 0, Reactivity 3 y
Personal Protection W), además de múltiples señales de advertencia frente a riesgos
específicos comunicados con pictogramas y texto.
De aquí que uno de los objetivos fundamentales, recogidos en la Cumbre de
Johannesburgo de 2002, fue el desarrollo de un sistema Armonizado de clasificación y
etiquetado de sustancias químicas, que como meta inicial se propuso a los países
implementarlo para 2008. Este Sistema Globalmente Armonizado (GHS, por sus siglas en
inglés) corresponde a un instrumento de carácter no vinculante, es decir que no es de
obligatorio cumplimiento para los países, de igual forma que el SAICM, descrito
anteriormente, por lo que se requiere sea adoptado por los países dentro de sus marcos
regulatorios para ser exigido.
Figura 23. Comunicación de riesgo para sustancias qímicas
Fuente: Tomada de Serigraphic Screen Print.
En este sentido, la UNECE (2009) señala que la disponibilidad de información sobre los
productos, enfocado a la comunicación del peligro hacia la comunidad, ayudará a la
elaboración de programas nacionales para la gestión racional de productos químicos, lo
que a su vez conducirá a unas condiciones más seguras para la población y el ambiente,
favoreciendo el comercio internacional de sustancias y permitiendo que las mismas
puedan seguir siendo usadas de forma sostenible.
88
UNIVERSIDAD NACIONAL ABIERTA Y A DISTANCIA – UNAD
Escuela de Ciencias Agrícolas, Pecuarias y del Medio Ambiente
Toxicología Ambiental
Los objetivos precisos del GHS, señalados en un documento preparado en el Instituto
Nacional de Seguridad e Higiene en el trabajo de España (INSHT, 2010), donde proponen
que se espera que el Sistema:
1. Incremente la protección de las personas y el medio ambiente al facilitar un
sistema entendible en el ámbito internacional para la comunicación del peligro. Se
establecen unas bases coherentes para la clasificación de peligros y su
comunicación, facilitando la comprensibilidad para el público al que va dirigido.
2. Proporcione una base reconocida internacionalmente sobre la que los países sin
capacidad propia de establecimiento de un sistema puedan actuar.
3. Reduzca la necesidad de realizar ensayos y evaluaciones de los productos
químicos.
4. Facilite el comercio internacional de productos químicos, puestos que ya han sido
evaluados e identificados siguiendo una norma establecida a nivel internacional.
De una lectura de los objetivos, es importante señalar que su consecución favorecerá la
reducción de las brechas técnicas y científicas que existen entre los países, facilitando la
promoción del uso seguro de sustancias química, como parte de las etapas de la gestión
relacionadas con SAICM, además de una mirada ambientalmente adecuada de los ensayos
de caracterización de respuestas tóxicas sobre organismos vivos.
El esquema de clasificación del GHS está propuesto por módulos, que corresponden a las
clases de peligros identificadas para las sustancias químicas. Esta clasificación responde a
la disponibilidad de información física, química, toxicológica y ecotoxicológica de los
productos, considerando los peligros físicos, los peligros a la salud y los peligros para el
ambiente.
Dentro de los peligros para la salud, las categorías definidas en el GHS están en función de
los efectos observados, incluyendo toxicidad aguda, toxicidad crónica y lesiones
específicas (oculares, sensibilización respiratoria, toxicidad específica a órganos diana).
Estas categorías, además de las propuestas para los riesgos al ambiente, son las que están
más directamente relacionadas con este curso y aunque no serán descritas con mayor
detalle, desarrollará un ejemplo con una categoría para describir el sistema de
clasificación.
El capítulo 3.1 del texto GHS (UNECE, 2009) corresponde a “Toxicidad Aguda”, dentro de la
clase “Peligros para la salud”. Inicialmente se define Toxicidad Aguda como aquellos
efectos adversos observados bajo dos condiciones:
1. Vía de exposición oral o cutánea, con una sola dosis o múltiples dosis, durante un
tiempo de 24 horas.
2. Vía de exposición por Inhalación, durante un tiempo de 4 horas.
89
UNIVERSIDAD NACIONAL ABIERTA Y A DISTANCIA – UNAD
Escuela de Ciencias Agrícolas, Pecuarias y del Medio Ambiente
Toxicología Ambiental
Posteriormente el Sistema desagrega las toxicidades agudas en cinco categorías, de
acuerdo a los valores de DL50 o CL50, de acuerdo a la Tabla 22. Para el caso de mezclas, si
no se dispone de información adicional, el GHS propone una metodología de ponderación
a partir de las propiedades de los componentes, que será desarrollada en la Unidad 3 de
este curso.
Tabla 22. ETA para categoría de peligro a la salud por toxicidad aguda.
Fuente: Adaptado de Comisión Económica de las Naciones unidas para Europa (UNECE), (2009). Sistema
Globalmente Armonizado de Clasificación y Etiquetado de Productos Químicos. Tercera edición revisada.
Ginebra, Suiza
Finalmente, luego de clasificada la sustancia, producto o mezcla, en alguna de las
categorías de la clase de peligro, el GHS determinará el tipo de comunicación de peligro
que corresponde a dicha categoría, al que corresponde un pictograma y una palabra de
advertencia, que para el caso de peligro por toxicidad aguda se presenta en la Tabla 23.
Figura 24. Ejemplo de etiqueta para productos químicos
Fuente: Tomada de http://www.dr-software.com
Así las cosas, una etiqueta que cumple con los requisitos propuestos por GHS se presenta
en la Figura 24. Allí pueden observarse los pictogramas para comunicación de peligro
(sensibilización inhalatoria, peligro para el medio ambiente), además de incluir el
90
UNIVERSIDAD NACIONAL ABIERTA Y A DISTANCIA – UNAD
Escuela de Ciencias Agrícolas, Pecuarias y del Medio Ambiente
Toxicología Ambiental
pictograma relacionado con el transporte, líquidos inflamables (clase 3) y número de UN
1263.
Tabla 23. Comunicación de peligro, etiquetas correspondientes a toxicidad aguda.
Fuente: Adaptado de Comisión Económica de las Naciones unidas para Europa (UNECE), (2009). Sistema
Globalmente Armonizado de Clasificación y Etiquetado de Productos Químicos. Tercera edición revisada.
Ginebra, Suiza
Lección 29. Los estándares ambientales y la reducción de uso de sustancias peligrosas.
Para muchas de las aplicaciones electrónicas de uso cotidiano, computadores de
escritorio, computadores portátiles, bombillos, máquinas de afeitar, el principal criterio de
compra ha sido el reconocimiento de la calidad asociado a la marca o a un modelo
específico de máquina. Esta condición del mercado no ha bastado para que los
consumidores tuvieran la seguridad del buen funcionamiento, por lo que algunas normas
técnicas y estándares de funcionamiento comenzaron a aplicarse. Algunas de las normas
que comúnmente incluyen los aparatos en sus etiquetas o carcasas aparecen en la Figura
25.
91
UNIVERSIDAD NACIONAL ABIERTA Y A DISTANCIA – UNAD
Escuela de Ciencias Agrícolas, Pecuarias y del Medio Ambiente
Toxicología Ambiental
Figura 25. Normas y estándares de seguridad, eficiencia energética y ambiental
Fuentes: Imágenes tomadas © 2010, Energy Star, UL, EPEAT y RoHS Compliance.
De las iniciativas que revisan y enfrentan el problema de las sustancias tóxicas presentes
en los equipos electrónicos, la Directiva Europea 95/2002/CE denominada directiva RoHS
(Restricción del uso de sustancias peligrosas) es un instrumento normativo de carácter
vinculante, promulgada en 2002 por la Unión Europea, que va ligado a la implementación
de la Directiva 96/2002/CE sobre el control de los Residuos de Aparatos Eléctricos y
Electrónicos RAEE.
Aunque las Directivas constituyen una herramienta de gestión y control sobre los
productos, que posteriormente serán residuos, es importante identificar qué tipo de
aplicaciones o qué tipo de aparatos contienen sustancias consideradas peligrosas. En este
sentido, Premier Farnell (2011) presenta un listado resumido de aplicaciones y sustancias
presentes, de las cuales se presenta un resumen en la Tabla 24.
Tabla 24. Sustancias peligrosas contenidas en productos y aplicaciones.
Fuente: Premier Farnell (2011). Introducción a los requisitos de la Directiva RoHS 2002/95/CE
92
UNIVERSIDAD NACIONAL ABIERTA Y A DISTANCIA – UNAD
Escuela de Ciencias Agrícolas, Pecuarias y del Medio Ambiente
Toxicología Ambiental
Directiva RoHS
A partir de la entrada en vigor de la Directiva (julio de 2006), los productores de ciertas
categorías de aparatos eléctricos y electrónicos no pueden comercializar productos que
contengan una serie de sustancias prohibidas. El listado de sustancias está en el artículo
cuarto de la Directiva, incluye: plomo, mercurio, cadmio, cromo hexavalente,
polibromobifenilos (PBB) o polibromodifeniléteres (PBDE).
Los aparatos que se consideran incluidos en el ámbito de aplicación de la Directiva RoHS
están agrupados en ocho de las diez categorías establecidas por la Directiva 96/2002/CE
(Directiva RAEE), comprenden los aparatos más comúnmente usados y, de forma
específica, a las bombillas y luminarias de los hogares.
Para aclarar lo anterior, el artículo quinto de la Directiva RoHS establece las condiciones
en las que se adaptará la medida conforme se avanza en conocimientos técnicos y
científicos. Estas condiciones incluyen:
1. Establecer valores máximos permisibles de las sustancias que pueden estar
presentes en materiales y componentes específicos.
2. Excluir ciertos materiales y componentes de los aparatos, cuando la sustitución o
eliminación de las sustancias peligrosas sea técnicamente o científicamente
imposible o, cuando resulte perjudicial para la salud y el ambiente, así como para
la seguridad del consumidor.
Las excepciones, según la National Measurement Office (NMO, s/f) del Reino Unido, son
más de 39 e incluyen las aplicaciones del cromo, cadmio, mercurio y el plomo,
especialmente en luminarias, tubos de rayos catódicos y LED.
Aunque las pilas usadas no están incluidas como residuos de aparatos eléctricos y
electrónicos, están cubiertas por la Directiva Europea 2006/66/CE, que en un sentido muy
similar a RoHS reglamentó el contenido máximo de metales pesados que estos productos
pueden contener. El enfoque para pilas está en torno a dos metales pesados mercurio y
cadmio entrando en vigencia a más tardar en Enero de 2009.
Además de lo anterior es importante señalar que esta Directiva, de la misma forma que la
Directiva RAEE, incluye un símbolo específico que deberá incluirse en los productos que
contienen metales pesados y requieren recolección selectiva, que está reglamentado por
las Directivas mencionadas. El símbolo incluido en las Directivas se presenta en la Figura
26.
93
UNIVERSIDAD NACIONAL ABIERTA Y A DISTANCIA – UNAD
Escuela de Ciencias Agrícolas, Pecuarias y del Medio Ambiente
Toxicología Ambiental
Figura 26. Símbolo que indica la recogida selectiva
Fuentes: Directiva Europea 2006/66/CE
Iniciativas nacionales de restricción a sustancias peligrosas
Dado que las casas matrices de muchas de las marcas comerciales de los productos que
ingresan al país están radicadas en Europa, es común encontrar aparatos que cumplen con
esta Directiva. No obstante, en Colombia no es de obligatorio cumplimiento en su
conjunto.
De otra parte, se debe señalar que el Reglamento Técnico de Iluminación y Alumbrado
Público RETILAP, adoptado por Resolución 181331 de agosto de 2009 del Ministerio de
Minas y Energía, fue modificado por dicho Ministerio, en colaboración con el Ministerio de
Ambiente, Vivienda y Desarrollo Territorial, entre otros, incluyendo estándares
ambientales en la composición de las bombillas. El anexo general del Reglamento, según
la Resolución 180540 de marzo de 2010, se establece que, como fecha límite Enero 1 de
2013, los contenidos máximos de mercurio que se muestran en la Tabla 25.
Tabla 25. Contenidos máximos permitidos de mercurio en lámparas fluorescentes.
Fuente: Resolución 180540 de marzo de 2010 del Ministerio de Minas y Energía.
En materia de pilas no hay en Colombia un reglamento técnico que incluya las
restricciones de cantidad de metales pesados que posee la Directiva 2006/66/CE. Dadas
las condiciones de comercio internacional, en nuestro país se pueden encontrar productos
marcados con éste símbolo, presentado en la Figura 26, aunque en la reglamentación
nacional sobre recolección selectiva de residuos de productos, el símbolo no haya sido un
requisito de obligatorio cumplimiento.
94
UNIVERSIDAD NACIONAL ABIERTA Y A DISTANCIA – UNAD
Escuela de Ciencias Agrícolas, Pecuarias y del Medio Ambiente
Toxicología Ambiental
Lección 30. El convenio de Basilea y los residuos peligrosos
Marco general del convenio
En términos generales el Convenio tiene por objeto reducir el intercambio de residuos
peligrosos, con el fin de proteger la salud humana y el medio ambiente estableciendo un
sistema de control de los movimientos transfronterizos de residuos peligrosos así como su
eliminación.
No obstante, es necesario definir lo que se considera un movimiento transfronterizo.
Según el artículo segundo del Convenio, se requiere un movimiento de desechos que
involucre las zonas que correspondan a la jurisdicción de al menos dos Estados, por ende
se incluyen importaciones, exportaciones y tránsito.
Teniendo en cuenta que el Convenio está enfocado en el ámbito de los residuos
peligrosos, cada país parte debe definir lo que en su marco legal o normativo considera
como residuo peligroso, además de los establecidos por el mismo Convenio, pues en esa
medida se aplicarán los compromisos y mecanismos de control propuestos por éste.
Si bien la primera década, como lo señala la misma Secretaría del Convenio (2011), se
enfocaron los esfuerzos en el mecanismo de control a los movimientos transfronterizos,
en la segunda década de su implementación el esfuerzo se amplía a la minimización de la
generación, reconociendo que en últimas la solución al almacenamiento de residuos
peligrosos es la minimización de la generación.
Una de las directrices para las actividades del Convenio durante esta década incluye la
Promoción activa y el uso de tecnologías y métodos de producción más limpios, que está
directamente relacionado con iniciativas como las descritas en la lección anterior.
Además de esto, dado que el objetivo del convenio es la protección de la salud humana y
del ambiente, deben mencionarse las sinergias que se prevén con los demás convenios
internacionales, Estocolmo y Rotterdam, que contemplan el manejo seguro de sustancias
químicas en distintas etapas de su ciclo de vida, para el caso Basilea, productos al final de
su vida útil.
La clasificación de los residuos o desechos peligrosos
La metodología de clasificación de los residuos o desechos, en el marco del convenio de
Basilea, está basada en la aplicación de listados. El texto del convenio no incluye pruebas
o ensayos de laboratorio específicos para cada categoría y prevé que los Estados apliquen
las pruebas reglamentadas a nivel nacional para determinar si un residuo debe
considerarse como peligroso o como no peligroso.
95
UNIVERSIDAD NACIONAL ABIERTA Y A DISTANCIA – UNAD
Escuela de Ciencias Agrícolas, Pecuarias y del Medio Ambiente
Toxicología Ambiental
El listado de los residuos, que a la luz del convenio de Basilea se deben controlar, está
presentado de acuerdo a la corriente de desechos a los que corresponde y a la
composición de los mismos. Este listado se conoce como lista Y, que incluye 45 categorías
de desechos, 18 de acuerdo al origen y 27 de acuerdo a la composición.
Además del listado Y, se tienen dos listados “espejo”, que presentan los desechos
considerados como peligrosos (lista A) y aquellos considerados no peligrosos (lista B).
Estos listados tienen una estructura similar al listado Y en el sentido de clasificar los
residuos, inicialmente de acuerdo a su composición y posteriormente al proceso que lo
genera.
La inclusión de residuos en cada corriente está sujeta a la determinación de las
características de peligrosidad, pues está definido que un residuo incluido en la lista Y o en
la lista A será considerado peligroso a menos que la caracterización físico-química muestre
que el desecho no posee las características de peligrosidad.
Las características de peligrosidad en el convenio de Basilea están listadas en el Anexo III,
corresponden a un listado H, que clasifica en torno a los peligros físicos, a la salud y al
ambiente, basado en la numeración de clases de peligro propuesta en el “Libro Naranja”
de las Naciones Unidas que contiene las recomendaciones relativas al transporte por
carretera de mercancías peligrosas.
Las características de peligrosidad que están relacionadas con la Toxicidad están listadas
en la Tabla 26, tomándose la descripción presentada por el texto del convenio para
precisar el tipo de efectos adversos relacionados a cada categoría. Los desechos
radiactivos quedan excluidos por definición del convenio.
Es evidente que, en últimas, un desecho se considera peligroso cuando las evidencias
científicas así lo demuestran. No obstante, es claro que en armonía con los objetivos del
Sistema Globalmente Armonizado, se deberían reducir al máximo los ensayos
toxicológicos sobre especies vivas.
96
UNIVERSIDAD NACIONAL ABIERTA Y A DISTANCIA – UNAD
Escuela de Ciencias Agrícolas, Pecuarias y del Medio Ambiente
Toxicología Ambiental
Tabla 26. Clasificación de características de peligrosidad, toxicidad.
Fuente: Texto del convenio de Basilea. www.basel.int/
Implementación en Colombia
Mediante la Ley 1253 de 1996 Colombia adoptó el convenio de Basilea y sus mecanismos
de control adquirieron la connotación de obligatorios. Teniendo en cuenta que el ámbito
de aplicación del convenio establece con claridad la diferenciación entre desechos
peligrosos y “otros desechos”, la normatividad nacional incluyó los listados, Anexos I y II
del convenio de Basilea como parte del Decreto 4741 de 2005 del Ministerio de Ambiente,
97
UNIVERSIDAD NACIONAL ABIERTA Y A DISTANCIA – UNAD
Escuela de Ciencias Agrícolas, Pecuarias y del Medio Ambiente
Toxicología Ambiental
Vivienda y Desarrollo Territorial, estableciendo además la obligación para el IDEAM de
reglamentar los ensayos de caracterización físico-química para la determinación de las
características de peligrosidad.
Con lo anterior queda definido para Colombia lo que se considera como residuo o desecho
peligroso, según el artículo séptimo del Decreto 4741 de 2005, incluyendo los ensayos de
laboratorio reglamentarios, establecidos por la Resolución 62 de 2007 expedida por el
IDEAM.
Posterior a la definición de este marco normativo, la Ley 1252 de 2008 desarrollada como
una iniciativa parlamentaria, estableció la prohibición de introducir al país residuos o
desechos peligrosos, pues previamente en el artículo 81 de la constitución política se
había dejado solamente para desechos tóxicos y radiactivos.
En este sentido el mecanismo de control de los movimientos transfronterizos que
involucran al territorio jurisdicción del estado Colombiano se hacen viables en una sola
vía, la exportación, habilitada cuando en el país no se cuenta con la capacidad para el
manejo ambientalmente adecuado de los residuos, de acuerdo a los principios del
convenio de Basilea.
Finalmente, es importante mencionar que la décima conferencia de las partes del
convenio de Basilea, a realizarse en octubre de 2011, tendrá como sede la ciudad de
Cartagena. Esta conferencia estará dedicada a fortalecer las estrategias orientadas a la
prevención, minimización y aprovechamiento de los residuos, como solución sostenible a
la problemática de los residuos peligrosos.
El texto completo del convenio puede encontrarse en el vínculo
http://www.basel.int/text/con-s.pdf, en el sitio web del convenio se encuentran
disponibles para consulta las guías técnicas para el manejo ambientalmente adecuado de
residuos o desechos peligrosos, incluidos los tóxicos y ecotóxicos.
98
UNIVERSIDAD NACIONAL ABIERTA Y A DISTANCIA – UNAD
Escuela de Ciencias Agrícolas, Pecuarias y del Medio Ambiente
Toxicología Ambiental
UNIDAD 3
Nombre de la
Unidad
HERRAMIENTAS DE TOXICOLOGÍA AMBIENTAL APLICADA
CAPÍTULO 7 CLASIFICACIÓN DE RESIDUOS Y SUSTANCIAS TÓXICAS
Lección 31 Hojas de seguridad de los materiales MSDS
Lección 32 Fuentes oficiales de información toxicológica
Lección 33 Clasificación de mezclas, sistema GHS
Lección 34 Ensayos físico-químicos para Toxicidad
Lección 35 Ensayos para Corrosividad
CAPÍTULO 8 BIOENSAYOS Y MONITOREO BIOLÓGICO
Lección 36 Tipos de Bioensayos
Lección 37 Ensayos biológicos reglamentados en Colombia para ecotoxicidad
Lección 38 Bioética en el uso de animales para experimentación
Lección 39 Monitoreo Biológico
Lección 40 Marcadores o indicadores biológicos
CAPÍTULO 9 ESCENARIOS DE SUSTANCIAS Y RESIDUOS TÓXICOS COTIDIANOS
Lección 41 El humo de cigarrillo
Lección 42 Residuos de plaguicidas en alimentos
Lección 43 Residuos de medicamentos
Lección 44 Aparatos eléctricos y electrónicos
Lección 45 Pilas primarias
99
UNIVERSIDAD NACIONAL ABIERTA Y A DISTANCIA – UNAD
Escuela de Ciencias Agrícolas, Pecuarias y del Medio Ambiente
Toxicología Ambiental
UNIDAD 3. HERRAMIENTAS DE TOXICOLOGÍA AMBIENTAL APLICADAS
CAPITULO 7. CLASIFICACIÓN DE RESIDUOS Y SUSTANCIAS TÓXICAS
Lección 31. Fichas de seguridad para materiales MSDS.
La Hoja de Seguridad de materiales, MSDS por sus siglas en inglés, es un documento, que
como ICONTEC (1998) lo señala en la Norma Técnica Colombiana 4435, describe los
riesgos que presenta un material, para que pueda almacenarse, usarse y manipularse de
forma segura respecto a la salud humana y al ambiente. Los dos usos principales,
identificados por ICONTEC (1998) se asocian con la información (entrenamiento y
referencia) de los trabajadores y con la atención a situaciones de emergencia.
En ese sentido, el lenguaje que se usa en una hoja de seguridad deberá ser lo más amplio
posible, ser claro y concreto, pues en muchos casos se realiza su consulta durante una
emergencia, por lo que la falta de claridad no puede obstaculizar una adecuada y pronta
atención a la situación.
La hoja de seguridad debe contener la información necesaria para comunicar
adecuadamente el riesgo que las sustancias o productos conllevan. No obstante, cada
sección de una hoja de seguridad puede tener diferentes personas objetivo, desde los
operarios de una planta, hasta un encargado del área ambiental, la gerencia o el personal
de atención a incendios. Las secciones que contiene una hoja de seguridad, así como la
descripción del contenido de cada una de éstas se presenta en la Tabla 27.
Tabla 27. Contenido de una hoja de seguridad.
Sección Título de la sección Descripción del contenido Audiencia
1
Identificación del producto y
de la compañía
Nombre del producto, tal como está en la
etiqueta, relacionándolo con los datos
básicos del productor.
Todo público
2 Identificación de peligros
Describe la apariencia del material y brinda
la información más relevante respecto a los
peligros para la salud y el ambiente,
asociados al producto.
Todo público
3
Composición, información
sobre los componentes
Identificación de los componentes del
producto, especialmente los que
contribuyen con las características
peligrosas, indicando límites de exposición a
cada sustancia y los datos de identificación
de las mismas.
Todo público
4 Medidas de primeros auxilios
Incluye instrucciones paso a paso para
actuar antes que un personal médico
especializado, en situaciones en las que el
contacto con el producto produce efectos
tóxicos que requieren tratamiento
inmediato.
Todo público,
aunque
puede incluir
nota para los
médicos.
100
UNIVERSIDAD NACIONAL ABIERTA Y A DISTANCIA – UNAD
Escuela de Ciencias Agrícolas, Pecuarias y del Medio Ambiente
Toxicología Ambiental
Sección Título de la sección Descripción del contenido Audiencia
5
Medidas para extinción de
incendios
Describe los peligros resultantes del fuego y
las propiedades explosivas del producto,
incluyendo los medios de extinción más
adecuados y equipos de protección personal
para afrontar estas situaciones.
Empleadores,
empleados,
brigadistas de
emergencia y
profesionales
de salud
ocupacional.
6
Medidas para escape
accidental
Incluye las medidas para responder frente a
derrames, goteos o escapes. Incluye
precauciones para el personal, para el
ambiente y los medios de contención y
limpieza de derrames.
Empleadores,
empleados,
brigadistas de
emergencia y
profesionales
de salud
ocupacional.
7 Manejo y almacenamiento
Guía práctica para almacenar y manipular las
sustancias para prevenir situaciones de
contacto que provoquen efectos adversos
sobre la salud o el ambiente.
Empleados,
profesionales
de la salud
ocupacional y
clientes.
8
Controles de exposición,
protección personal
Incluye los parámetros de exposición
(umbrales o límites máximos), elementos de
ingeniería para disminuir los riesgos físicos o
químicos (e.g. ventilación, extracción) y
equipos de protección personal coherentes
con dichos riesgos.
Empleados,
profesionales
de la salud
ocupacional y
respondientes
frente a
emergencias.
9 Propiedades físicas y químicas
Identifica las principales propiedades del
producto.
Personal
encargado del
manejo del
producto
10 Estabilidad y reactividad
Describe el grado de estabilidad o
inestabilidad del producto, así como las
consecuencias de las reacciones químicas
que pueden presentarse. Incluye estabilidad
química, condiciones a evitar, materiales
incompatibles y productos de
descomposición peligrosos por reacción.
Empleados,
profesionales
de la salud
ocupacional y
respondientes
frente a
emergencias.
11 Información toxicológica
Provee información toxicológica (datos y/o
su interpretación) de carácter
complementaria a la sección 2 de
identificación de peligros.
Profesionales
de atención
en salud y/o
seguridad,
toxicólogos.
12 Información ecológica
Incluye información para soportar la
evaluación de impacto ambiental en caso de
liberación del producto. Es de carácter
complementario a la sección 2.
Identificación de peligros.
Puede incluir resultados de ensayos
Profesionales
del Ambiente.
101
UNIVERSIDAD NACIONAL ABIERTA Y A DISTANCIA – UNAD
Escuela de Ciencias Agrícolas, Pecuarias y del Medio Ambiente
Toxicología Ambiental
Sección Título de la sección Descripción del contenido Audiencia
ecotoxicológicos,
persistencia/degradabilidad, Movilidad en el
ambiente y otros efectos adversos
relevantes.
13
Consideraciones sobre la
disposición del producto
Provee información para la disposición
segura y ambientalmente adecuada de los
del producto (así como sus residuos).
Puede incluir referencias a la normatividad
vigente en la materia en el país de
elaboración del documento.
Profesionales
del Ambiente
encargados
del manejo de
residuos.
14
Información sobre el
transporte
Indica las principales consideraciones para la
clasificación del producto para embarque.
Puede hacer alusión a normas o estándares
de transporte en diferentes vías, carretera,
aéreo y marítimo.
Personal
encargado del
manejo y
transporte del
producto.
15 Información reglamentaria
Incluye información sobre el estado
reglamentario (nacional o internacional) del
producto y/o sus componentes, así como los
usos controlados del mismo.
Los reglamentos pueden incluir entidades
como Ministerios, Consejo Nacional de
Estupefacientes, ICA, entre otros.
Personal
encargado del
cumplimiento
reglamentario
a distintos
niveles.
16 Información adicional
Información complementaria que el
productor considere relevante comunicar al
usuario.
Todo público
Fuente: Resumen de ICONTEC (1998). Norma Técnica Colombiana 4435: Transporte de Mercancías. Hojas de
seguridad para materiales. Preparación. Bogotá, Colombia.
Teniendo en cuenta que no siempre los proveedores de los productos disponen de la hoja
de seguridad, es necesario conseguirlas de las fuentes de información disponibles. Es
preciso señalar que no todas las hojas de seguridad contienen la información presentada
en la Tabla 27 o ésta puede estar incompleta o ser incoherente entre las secciones.
Frecuentemente las hojas de seguridad que grandes casas fabricantes ofrecen no están
disponibles en español y pueden contener referencias normativas o reglamentarias de sus
países de origen.
En este contexto es importante que el profesional encargado de la gestión ambiental de la
organización (cliente) haga una labor de verificación y adaptación de estos documentos,
de tal forma que aquellas personas que están en contacto permanente con los productos
dispongan de la información adecuada.
Algunas fuentes de hojas de seguridad (MSDS por sus siglas en inglés) se agrupan con
motores de búsqueda en sitios como http://www.msdssearch.com/dblinksn.htm. Allí
102
UNIVERSIDAD NACIONAL ABIERTA Y A DISTANCIA – UNAD
Escuela de Ciencias Agrícolas, Pecuarias y del Medio Ambiente
Toxicología Ambiental
incluso se ofrecen motores de búsqueda para productos de uso doméstico o masivo como
aceites para motor, blanqueadores, productos para limpieza, entre otros.
Otros sitios para descargar hojas de seguridad de productos químicos está relacionado con
los fabricantes como:
- Panreac: http://www.panreac.es/es/fds,
- Merck Chemicals: http://www.merck-chemicals.com.co/msds-
search/c_r_ab.s1O_d4AAAEl7otx3CaA,
- Avantor: http://www.avantormaterials.com/search.aspx?searchtext=msds,
- Dow Chemical: http://www.dow.com/webapps/msds/msdssearch.aspx,
Lección 32. Fuentes oficiales de información toxicológica.
Aunque las hojas de seguridad en principio proveen la información necesaria y suficiente
para soportar las decisiones que los encargados de la gestión de riesgos en las empresas
requieren, es común encontrarse con falencias o carencias en éstos documentos. Por lo
que se debe proceder a consultar fuentes de información complementarias.
Fuentes de información toxicológica
En las hojas de seguridad, específicamente en las secciones de identificación de peligros a
la salud (toxicológicos y ecotoxicológicos) para los productos (secciones 2, 11 y 12) la
información requerida hace referencia a resultados de ensayos en animales, estudios
epidemiológicos o pruebas in vitro, que permitan establecer el nivel de peligro por
toxicidad del producto.
En este contexto, existen fuentes de carácter oficial (nacionales o internacionales) que
permiten acceder a una gran cantidad de información confiable. Como se mencionó en la
lección 13, el sistema de información ESIS (European Chemical Substance Information
System) http://ecb.jrc.ec.europa.eu/esis/ permite acceder a múltiples categorías de
información, reglamentaria en Europa, que incluyen además el sistema de clasificación
para transporte y GHS. Para acceder a los contenidos es necesario conocer alguno de los
siguientes parámetros que son de uso global:
 Nombre (en inglés) de la sustancia,
 Fórmula molecular,
 Número CAS,
103
UNIVERSIDAD NACIONAL ABIERTA Y A DISTANCIA – UNAD
Escuela de Ciencias Agrícolas, Pecuarias y del Medio Ambiente
Toxicología Ambiental
Dado que algunos productos o sustancias tienen muchas denominaciones, según el
contexto y la región, el uso del nombre es limitado y puede hacer pensar que no existe la
información. Por tal motivo puede ser más efectivo y preciso el uso del número CAS.
El Chemical Abstracts Service, como una división de la American Chemical Society, provee
una de los más completos sistemas de clasificación de sustancias químicas, incluyendo
más de 59 millones de registros de sustancias. El número CAS de las sustancias debería
estar incluido en la hoja de seguridad, sección 3, no obstante puede encontrarse a través
de búsquedas simples en internet, usando los nombres comerciales o técnicos que
contenga la etiqueta del producto.
En EEUU, la Agencia de Protección Ambiental unificó algunas bases de datos
ecotoxicológicas en un sistema denominado ECOTOX®, disponible en
http://cfpub.epa.gov/ecotox/, donde pueden buscarse datos para sustancias específicas,
bajo los parámetros mencionados para ESIS, es decir el número CAS y el nombre (en
inglés) de las sustancia. Allí se encuentran datos obtenidos en estudios científicos
reportados en literatura especializada, sobre efectos adversos en múltiples especies
animales (acuáticas y terrestres) así como en plantas.
Lección 33. Clasificación de mezclas, sistema GHS.
El continuo desarrollo de la industria química, soportado en el avance técnico científico,
hace que la cantidad de sustancias que se utilizan, bien sea como materias primas o como
productos de mantenimiento y limpieza, crezca de una forma igualmente continua y por
consiguiente plantee la necesidad de conocer naturalezas cambiantes, que entrañan
riesgos para aquellos que las manipulan o que están expuestos durante los procesos
productivos.
En algunos casos los fabricantes de las sustancias proveen la información, incluyendo
datos toxicológicos o físico-químicos, en las hojas técnicas de los productos para a partir
de estos datos construir la ficha de seguridad de los productos. En los demás casos, es el
propio cliente quien deberá clasificar y comunicar el peligro que entrañan sus materias
primas y sus residuos.
Dado que los ensayos físico-químicos, aún más los biológicos, son costosos y no siempre
hay laboratorios que los puedan ejecutar, deben contemplarse otras alternativas para
llevar a cabo, de forma precisa y sustentada, las clasificaciones y comunicaciones de
peligro.
En este contexto, el Sistema Globalmente Armonizado, GHS, propone una metodología
para la clasificación de las mezclas de acuerdo a las categorías de peligros, que en nuestro
104
UNIVERSIDAD NACIONAL ABIERTA Y A DISTANCIA – UNAD
Escuela de Ciencias Agrícolas, Pecuarias y del Medio Ambiente
Toxicología Ambiental
curso corresponden a los riesgos la salud y al ambiente, específicamente toxicidad y
ecotoxicidad. Esta metodología propende por el uso de resultados de ensayos previos
para disminuir la experimentación in vivo.
Los requisitos propuestos por UNECE (2009) dentro de la estrategia de clasificación de
mezclas están en función de la cantidad de información disponible. No obstante, antes de
proseguir describiendo dicha estrategia es conveniente señalar que por mezcla se
entiende, según el GHS, al conjunto de dos o más sustancias que no reaccionan entre sí.
En este sentido las aleaciones están comprendidas dentro de las mezclas y, de forma
particular, los productos químicos cuando se dispone de datos de composición de las
fracciones o principios activos más relevantes.
Dado que si un producto se presenta reacciones, por ejemplo la descomposición o
degradación en contacto con la atmósfera, para efectos de clasificación se estará
considerando un producto distinto, UNECE (2009) propone el uso de concentraciones
límite para cada categoría de peligro. Es decir que hasta ciertos niveles de degradación o
contaminación, el producto se considerará invariable, clasificado dentro de la misma
categoría y con los mismos elementos de comunicación del riesgo.
Los criterios y la estrategia de clasificación que se describe a continuación corresponden al
caso de peligros a la salud, específicamente toxicidad aguda. En este caso los
“componentes relevantes” corresponden a aquellos presentes en concentraciones iguales
o superiores a 1%, a menos que se tenga suficiente evidencia, para un componente en
particular, que esta cantidad es relevante para efectos del peligro considerado.
Por ejemplo, para clasificar por toxicidad aguda, una concentración de 1% de hidróxido de
potasio en un producto puede no ser relevante, pero al clasificar por peligros a la salud
asociados a corrosividad sí puede serlo.
Los principios de clasificación pueden dividirse en dos, la extrapolación y la ponderación,
aplicándose jerárquicamente a los casos de estudio, iniciando con extrapolación para
mezclas y pasando luego a ponderación por componentes.
El principio de extrapolación parte de considerar que se disponen de datos de ensayos, en
este caso para toxicidad, de todos los componentes de la mezcla y de mezclas similares.
Asegurando, como propone UNECE (2009) que se usan la mayor cantidad de datos en el
proceso de clasificación sin necesidad de ensayos adicionales en animales.
Las alternativas para el principio de extrapolación se presentan en la Tabla 28.
105
UNIVERSIDAD NACIONAL ABIERTA Y A DISTANCIA – UNAD
Escuela de Ciencias Agrícolas, Pecuarias y del Medio Ambiente
Toxicología Ambiental
Tabla 28. Principio de extrapolación, toxicidad aguda.
Alternativas Descripción Ejemplo
Dilución Una mezcla que incluye un componente
con menor toxicidad que ésta y se
espera que no influya sobre la toxicidad
del resto de los componentes
Una mezcla con toxicidad CL50 de 100
mg/L se diluye al doble del volumen con
agua, la CL50 resultante se espera 200
mg/L
Variación entre lotes La toxicidad de un lote de mezcla
compleja se considera equivalente a la
de otro lote del mismo producto
comercial, obtenido por el mismo
fabricante, a menos que haya razón para
creer que la composición ha cambiado.
La toxicidad de todos los lotes de
plaguicidas domésticos se considera
constante para las mismas referencias
comerciales..
Concentración de
mezclas muy tóxicas
Para una mezcla clasificada como
categoría 1 (muy tóxica), cuando se
agrega un componente de la misma
categoría, será clasificada en categoría 1
sin necesidad de ensayos adicionales.
Un reactivo a base de sales de mercurio
y plomo, considerado como mezcla
clasificada muy toxica, será clasificado
como categoría 1 al incluir además sales
de cadmio y de arsénico, dada la
clasificación de toxicidad de éstas.
Interpolación dentro
de una misma
categoría de toxicidad
Para mezclas que contienen los mismos
componentes y están en la misma
categoría de toxicidad, la clasificación de
nuevas mezclas se mantiene en una
misma categoría si las concentraciones
de los componentes son intermedias a
las de la primera.
Se conoce que la mezcla X con 30% A y
70% B, así como la mezcla Y de 50% A y
50% B, están clasificadas en categoría 1
(muy tóxicas).
Por tanto, una mezcla que contenga 45%
A y 55% de B, será clasificada en la
misma categoría.
Mezclas
esencialmente
similares
Las mezclas 1 y 2 pueden ser clasificadas
en la misma categoría tóxica, cuando
solo se tenga datos de una de ellas,
considerando que:
i) Mezcla 1: A + B,
ii) Mezcla 2: C + B,
iii) La concentración de B en ambas
mezclas es esencialmente la misma,
iv) El componente A y el componente C
tienen la misma clasificación
toxicológica.
Una lata contiene 96% de zinc y 4% de
plomo. Se ha modificado la fórmula y se
usará 95,7% de zinc y 4,3% de una
mezcla cadmio-plomo que le confiere
mayor dureza.
Por tanto, la clasificación por toxicidad
de los dos productos de zinc será
esencialmente la misma, dada la
clasificación toxicológica de plomo y
cadmio (categoría 1) y la limitada
variación de la composición del zinc.
Aerosoles Para una mezcla en forma de aerosol, podrá usarse la misma categoría de toxicidad
(oral y cutánea), siempre y cuando el propelente no afecte la toxicidad de la mezcla
en vaporización. La toxicidad por inhalación deberá hacerse por separado.
Fuente: Adaptado de UNECE (2009), Sistema Globalmente Armonizado de Clasificación y Etiquetado de
Productos Químicos. Tercera edición revisada. Ginebra, Suiza.
106
UNIVERSIDAD NACIONAL ABIERTA Y A DISTANCIA – UNAD
Escuela de Ciencias Agrícolas, Pecuarias y del Medio Ambiente
Toxicología Ambiental
El principio de ponderación o fórmula de adición, requiere el conocimiento de dos
parámetros básicos de la mezcla: la composición y la clasificación toxicológica de sus
componentes. Es común que para muchos productos no se conozcan la totalidad de
componentes y por ende se desconozca su clasificación toxicológica, no obstante, puede
desarrollarse una clasificación solamente considerando aquellos relevantes y los datos
que de ellos se disponga.
UNECE (2009) propone no considerar relevantes en toxicidad aguda aquellos
componentes “inertes” o que se supone no presentan toxicidad aguda, además de
aquellos que presenten toxicidad aguda (expresada como DL50) superior a 2000 mg/kg de
peso corporal.
La ETA de la mezcla se calcula según los datos conocidos de composición y clasificación de
los componentes, de acuerdo a los casos que se plantean en la Tabla 29.
Tabla 29. Principio de ponderación.
Caso Expresión matemática
Se conoce la composición (Ci) y la clasificación por
toxicidad aguda (ETAi) de todos y cada uno de los n
componentes de la mezcla.
∑
No se conoce la clasificación (ETA) de un
componente de composición menor o igual a 10%,
corrigiendo la expresión inicial.
(∑ )
∑
Fuente: Adaptado de UNECE (2009), Sistema Globalmente Armonizado de Clasificación y Etiquetado de
Productos Químicos. Tercera edición revisada. Ginebra, Suiza.
En las anteriores expresiones se utiliza el valor ETA correspondiente, que se presenta en la
Tabla 22, según la clasificación que cada sustancia presente para la categoría toxicidad
aguda. Pueden usarse como fuentes de clasificación la Tabla 3.1 del Reglamento Europeo
1272/2008/CE sobre clasificación, etiquetado y envasado de sustancias químicas.
LA información sobre este reglamento y sus anexos está disponible para descarga
(también en español) en http://eur-
lex.europa.eu/LexUriServ/LexUriServ.do?uri=OJ:L:2008:353:0001:1355:ES:PDF o en
formato de MS-Excel en http://ecb.jrc.ec.europa.eu/esis/index.php?PGM=cla.
Como complemento a estas estrategias, para el caso de la ecotoxicidad, se han diseñado
herramientas que permiten la clasificación de sustancias online, como el caso de la
herramienta para mezclas, disponible para consulta en
http://apps.kemi.se/nclass/default.asp.
Finalmente, es importante señalar que bajo el sistema GHS se han codificado las
principales indicaciones sobre peligro y prudencia, correspondientes a Frases R y S que
frecuentemente se incluyen en etiquetas y hojas de seguridad. El listado completo de la
107
UNIVERSIDAD NACIONAL ABIERTA Y A DISTANCIA – UNAD
Escuela de Ciencias Agrícolas, Pecuarias y del Medio Ambiente
Toxicología Ambiental
clasificación, que deberá considerarse en la clasificación y comunicación del riesgo de los
productos puede ser consultado en el Anexo III del texto de GHS (tercera versión revisada)
y en español, disponible en
http://live.unece.org/es/trans/danger/publi/ghs/ghs_rev03/03files_s.html
Lección 34. Ensayos físico-químicos para toxicidad.
De acuerdo a la normatividad Colombiana en materia de residuos peligrosos la toxicidad,
como una de las características de peligrosidad, está definida de acuerdo a las repuestas
tóxicas, según lo señalado por el Anexo III del Decreto 4741 de 2005, las cuales se
resumen en la Tabla 30.
Tabla 30. Característica de toxicidad, normativa Colombiana.
Característica
de
Peligrosidad
Descripción de la característica
Cualitativas Cuantitativas
Corrosividad
Característica que hace que un residuo o desecho
por acción química, pueda causar daños graves en
los tejidos vivos que estén en contacto o en caso
de fuga puede dañar gravemente otros materiales.
Ser acuoso y presentar un pH menor o igual a
2 o mayor o igual a 12.5 unidades;
Ser líquido y corroer el acero a una tasa
mayor de 6.35 mm por año a una
temperatura de ensayo de 55° C.
Patógenicidad
Un residuo o desecho con características
infecciosas se considera peligroso cuando contiene
agentes patógenos; los agentes patógenos son
microorganismos (tales como bacterias, parásitos,
virus, riquetsias y hongos) y otros agentes tales
como priones, con suficiente virulencia y
concentración como para causar enfermedades en
los seres humanos o en los animales.
No reglamentados
Toxicidad
Se considera residuo o desecho tóxico aquel que
en virtud de su capacidad de provocar efectos
biológicos indeseables o adversos puede causar
daño a la salud humana y/o al ambiente. Para este
efecto se consideran tóxicos los residuos o
desechos que se clasifican de acuerdo con los
criterios de toxicidad (efectos agudos, retardados o
crónicos y ecotóxicos)
Para sólidos dosis letal media oral (DL50) para
ratas menor o igual a 200 mg/kg de peso
corporal y para líquidos DL50 menor o igual a
500 mg/kg de peso corporal.
Dosis letal media dérmica (DL50) para ratas
menor o igual de 1.000 mg/kg de peso
corporal
Concentración letal media inhalatoria (CL50)
para ratas menor o igual a 10 mg/l
Alto potencial de irritación ocular, respiratoria y
cutánea, capacidad corrosiva sobre tejidos vivos
Además, aquel que al realizársele una prueba
de lixiviación para característica de toxicidad
(conocida como prueba TCLP), contiene uno o
más de las sustancias, elementos o
compuestos que se presentan en la Tabla 3
Susceptibilidad de bioacumulación y
biomagnificación en los seres vivos y en las
cadenas tróficas
108
UNIVERSIDAD NACIONAL ABIERTA Y A DISTANCIA – UNAD
Escuela de Ciencias Agrícolas, Pecuarias y del Medio Ambiente
Toxicología Ambiental
Característica
de
Peligrosidad
Descripción de la característica
Cualitativas Cuantitativas
Carcinogenicidad, mutagenecidad y
teratogenecidad
(Decreto 4741) en concentraciones superiores
a los niveles máximos permisibles en el
lixiviado establecidos en dicha tabla.Neurotoxicidad, inmunotoxicidad u otros efectos
retardados
Toxicidad para organismos superiores y
microorganismos terrestres y acuáticos
Fuente: Compilado por el autor del Anexo III del Decreto 4741 de 2005.
En 2007 el IDEAM reglamentó a través de la Resolución 0062 de 2007 las pruebas de
laboratorio que deben desarrollarse para evaluar, entre otras, la toxicidad y la
corrosividad de los residuos. Aunque dicha resolución incluye características mencionadas
y descritas en la Tabla 1, excluye otras características tóxicas importantes, como el
potencial de irritación ocular, respiratoria y cutánea.
Pruebas químicas para toxicidad, TCLP y SPLP
Desde el 2005, el anexo III del Decreto 4741 de 2005 señaló el uso de una prueba de
lixiviación para evaluar la característica de toxicidad denominada TCLP (por sus siglas en
inglés, Toxicity Characteristic Leaching Procedure), desarrollada por la USEPA hacia 1990,
como parte de su código federal para residuos sólidos, conocido como el SW 846.
El método TCLP tiene como objetivo la estimación de la concentración de agentes tóxicos
que el residuo pueda generar y trasladar hacia aguas subterráneas una vez es dispuesto en
un relleno sanitario convencional. Las condiciones ambientales del relleno sanitario así
como aquellas asociadas al manejo propio del residuo (durante la disposición y
compactación) son simuladas mediante el uso de reactivos ácidos, controlando el tamaño
de partícula del residuo y manteniendo las condiciones de agitación y temperatura
durante periodos de entre 16 y 20 horas.
El procedimiento para el laboratorio puede consultarse en español en el método 6.1 de la
Resolución 0062 de IDEAM (2007). No obstante, en esta lección será más relevante hacer
énfasis en las consideraciones que tiene de fondo el uso de TCLP como criterio de
toxicidad para residuos o sustancias.
El modelo conceptual del análisis de riesgo efectuado por la USEPA, está descrito en un
video publicado por ésta Agencia, disponible en tres partes, cuya primera está en el
vínculo http://www.youtube.com/watch?v=hLZikf8v1GI.
El establecer si un residuo es tóxico debido al procedimiento TCLP responde a la
comparación de un valor de concentración encontrado en el laboratorio, frente a un valor
de referencia establecido por anexo III del Decreto 4741 (MAVDT, 2005), la lista de los
elementos y compuestos considerados abarcan siete metales pesados, algunos
109
UNIVERSIDAD NACIONAL ABIERTA Y A DISTANCIA – UNAD
Escuela de Ciencias Agrícolas, Pecuarias y del Medio Ambiente
Toxicología Ambiental
compuestos orgánicos como el benceno, el tetracloruro de carbono o el cresol (y sus
isómeros), así como algunos COP como el Endrín o el Lindano.
Un modelo similar a TCLP, establecido por USEPA posteriormente es el SPLP (Syntethic
Precipitation Leaching Procedure) que traduce Procedimiento de lixiviación con
precipitación sintética. Corresponde al método 6.2 de la Resolución 0062 de IDEAM (2007)
y considera la disposición de los residuos, no en un relleno sanitario convencional, sino en
pilas de residuo que serán expuestas a la intemperie y que recibirán directamente
precipitaciones ácidas.
Según IDEAM (2007), la decisión sobre cuál de los dos métodos deberá aplicarse está en
función de la disposición final que se hará para el residuo. Si se espera disponer en pilas
homogéneas será aplicable el SPLP y si se dispone en rellenos sanitarios junto a residuos
sólidos municipales, se aplicará el TCLP.
No obstante lo anterior, se debe aclarar que la condición de toxicidad que se debe
encontrar debe ser independiente del manejo, dado que se está evaluando la condición
de peligrosidad y no se está caracterizando el riesgo.
Finalmente y para ambos procedimientos (TCLP y SPLP), es preciso señalar que, detrás de
las consideraciones que llevaron a que la USEPA estableciera los límites de concentración
máxima permitida en los lixiviados, se hallan criterios de calidad del agua potable,
establecidos por el National Interim Primary Drinking Water Standard (NIPDWS) de la
USEPA en 1976, con un factor de atenuación o dilución de 100. Es decir que si para un
compuesto el límite máximo permisible para agua potable es 1 mg/L, la cantidad
equivalente para el lixiviado será de 100 mg/L.
Teniendo en cuenta lo que el NIPDWS establece, en cuanto a su ámbito de aplicación, el
equivalente en nuestra normatividad vigente corresponderá al Decreto 1575 de 2007 y a
la Resolución 2115 de 2008, donde se presentan los valores máximos permitidos para
sustancias de reconocido efecto adverso a la salud humana y aquellas con implicaciones
de tipo económico o acción indirecta sobre la salud, artículo 8, literales a y b
respectivamente.
Aunque en Colombia se tienen claramente definidos los valores máximos de
concentración de contaminantes en aguas para consumo, el establecimiento de valores
máximos para lixiviados TCLP/SPLP específicos para el país no ha sido considerado como
un ejercicio de análisis de riesgo, dado que las condiciones de dilución y dispersión en
aguas subterráneas no son equivalentes al modelo USEPA y por ende, los límites vigentes
pueden subestimar los efectos adversos esperados.
Asumir los costos de los estudios necesarios para estimar unos valores diferentes a los
110
UNIVERSIDAD NACIONAL ABIERTA Y A DISTANCIA – UNAD
Escuela de Ciencias Agrícolas, Pecuarias y del Medio Ambiente
Toxicología Ambiental
establecidos por la USEPA, además de la discusión técnica y política que esto implica, no
ha sido discutido en el ámbito de las Autoridades Ambientales Nacionales, no obstante, en
Colombia se tienen, además de las pruebas físico químicas para toxicidad, aquellas de tipo
biológico que caracterizan la ecotoxicidad, que serán descritas en el siguiente capítulo.
Lección 35. Ensayos para corrosividad
La definición de corrosividad tiene en Colombia dos referencias en el marco normativo,
por un lado el Decreto 4741 de 2005, donde un residuo sólido es considerado corrosivo “si
por acción química puede provocar daños en tejidos vivos u otros materiales con los que
está en contacto” y, por otro lado, la ley 253 de 1996 donde se asocia la definición de
Corrosivo con la característica H8 del convenio de Basilea, que es más general y que
propone: “Sustancias o desechos que, por acción química, causan daños graves en los
tejidos vivos que tocan, o que, en caso de fuga, pueden dañar gravemente, o hasta
destruir, otras mercaderías o los medios de transporte; o pueden también provocar otros
peligros”.
No obstante lo anterior, la determinación en laboratorio se basa en el Decreto 4741
(MAVDT, 2005) y en la Resolución 0062 (IDEAM, 2007), donde se prevén dos diferentes
condiciones de corrosividad: (1) aquella orientada al ataque químico hacia los metales y
(2) aquella que considera el ataque químico hacia los tejidos vivos. De forma similar se
tienen dos formas de evaluación en laboratorio: (1) los ensayos con fundamento químico
indirecto y (2) aquellos de prueba o ensayo directo sobre tejidos o materiales.
La corrosividad que considera ataque a los metales no será descrita con mayor detalle, no
obstante se debe aclarar que aunque no esté considerando directamente el efecto sobre
los organismos, la ruptura de contenedores, tuberías o elementos de protección personal
puede estar asociada a un riesgo de ataque químico a quienes están expuestos en
ambientes de trabajo en estas condiciones.
Ensayos basados en pH
La corrosividad medida como pH, según el método 2.1 de la Resolución 0062 (IDEAM,
2007), está directamente relacionada con los valores límites de pH mencionados en la
Tabla 1. El principio del ensayo es una dilución acuosa del residuo y la posterior
determinación del pH mediante un potenciómetro debidamente calibrado. Un residuo o
sustancia se considera corrosiva si su pH es superior a 12,5 unidades (fuertemente básico)
o menor de 2 unidades (fuertemente ácido). Vale la pena mencionar que, como señala
IDEAM (2007) para que pueda ser aplicado el método potenciométrico la fase considerada
“acuosa” deberá constituir al menos el 20% del volumen total del desecho.
111
UNIVERSIDAD NACIONAL ABIERTA Y A DISTANCIA – UNAD
Escuela de Ciencias Agrícolas, Pecuarias y del Medio Ambiente
Toxicología Ambiental
IDEAM no especifica en este método la relación sólido:líquido que se debe mantener para
la dilución y lectura de pH, pues este procedimiento corresponde literalmente al método
9040c propuesto por la USEPA dentro del código federal para residuos sólidos SW846.,
para subsanar esta falencia, a nivel de laboratorios generalmente se usa el método 9045d
también de la USEPA que determina dicha relación como 20 g de residuo se añaden 20 mL
de agua (USEPA, 2004).
Un segundo ensayo propuesto como método 2.2 de la Resolución 0062 (IDEAM, 2007)
corresponde a la determinación de la reserva ácido/álcali, tomado de un artículo
publicado en 1988 en la revista Toxicology in Vitro. En dicho artículo Young et.al. (1988)
proponen la clasificación de las sustancias como corrosivas o irritantes de acuerdo a un
procedimiento de titulación ácido-base y está orientado a sustituir el uso de animales
para la evaluación de los efectos nocivos sobre los tejidos.
En este método una muestra de sustancia o residuo se titula con un ácido o base hasta
unos valores de pH establecidos, con lo que la cantidad usada de titulante expresada en
ciertas unidades y sumada al pH inicial de la solución (método anterior) permitirá ubicar el
residuo o sustancia en una escala que le clasifica como irritante o corrosivo.
Es importante mencionar que, si bien las medidas de pH y de cantidad de titulante son
muy precisas, las clasificaciones de corrosividad se realizan con base en correlaciones
fruto de la experiencia y de otros ensayos, por lo que claramente se trata de pruebas
aproximadas que pueden subestimar la capacidad tóxica de una sustancia frente a los
efectos contra tejidos vivos.
Ensayos de Corrosividad sobre tejidos sintéticos
La tendencia global de reemplazo de ensayos in vivo ha promocionado el desarrollo de
nuevas técnicas de análisis in Vitro que simulan el tejido vivo a través de matrices
producidas sintéticamente, lo que permite resultados más cercanos a los reales, sin
someter a las sustancias seres vivos como conejos, ratas o ratones.
En la reglamentación Colombiana se incluye una prueba de corrosividad sintética,
conocida comercialmente como Corrositex®, desarrollada por la Compañía InVitro
International. Esta prueba utiliza una membrana construida con colágeno que separa un
líquido indicador y la sustancia de prueba, de modo que en función del tiempo que se
tarde el residuo o sustancia en destruir y atravesar la membrana, haciendo cambiar el
color del indicador, se clasifica a la sustancia como corrosiva según las categorías para
empaques y embalajes contenidas en las recomendaciones para transporte de las
Naciones Unidas, más conocidas como el Libro Naranja.
Aunque esta prueba está reglamentada en Colombia, no se tienen, por un lado, datos
112
UNIVERSIDAD NACIONAL ABIERTA Y A DISTANCIA – UNAD
Escuela de Ciencias Agrícolas, Pecuarias y del Medio Ambiente
Toxicología Ambiental
sobre la implementación, es decir sobre los costos de cada ensayo y la cantidad de
laboratorios que cuentan con los materiales para realizarla. Por otro lado, si bien la
prueba contiene los elementos y pruebas requeridas para ser desarrollada, razón por la
que no se incluyó detalle en la Resolución 0062 de IDEAM, no se han determinado las
correspondencias entre categorías de empaques y embalajes para transporte frente a lo
que en Colombia se considera como corrosivo, por lo que su aplicación no es clara y
transparente en muchos contextos.
Para observar el material y el procedimiento, realizado paso a paso, puede ser consultado
en un video realizado por la casa fabricante de la prueba, InVitro International, que está
disponible en http://www.youtube.com/watch?v=bFBsd2iHtRA.
113
UNIVERSIDAD NACIONAL ABIERTA Y A DISTANCIA – UNAD
Escuela de Ciencias Agrícolas, Pecuarias y del Medio Ambiente
Toxicología Ambiental
CAPITULO 8. BIOENSAYOS Y MONITOREO BIOLÓGICO.
Lección 36. Tipos de bioensayos.
En un sentido amplio, los ensayos biológicos son herramientas de determinación y análisis
de la toxicidad de un agente, capacidad que es medida a través de las respuestas
generadas en los organismos o sistemas vivientes, obteniendo una relación dosis-
respuesta. El efecto se puede evaluar a diferentes niveles (subcelular, enzimático,
morfológico, fisiológico, histológico, sistémico, poblacional o de la comunidad) y
clasificarse en cuantal (cantidad de organismos afectados) o gradual (grado de alteración)
(Ronco, Díaz-Báez & Pica, 2004a).
Aunque las condiciones bajo las que se realizan los bioensayos son específicas y
controladas, dada la complejidad del medio ambiente, no pueden reproducir con
exactitud la variedad de factores que intervienen en la toxicidad de un agente liberado al
ambiente. Además de esto, las especies utilizadas para los ensayos son modelos de
estudio que representan ciertas funciones dentro del ecosistema, más no a la biocenosis
en conjunto, por tanto los bioensayos se pueden solamente considerar como un
referente.
Los ensayos biológicos pueden clasificarse según su duración (dosis administrada) o la
cantidad de especies que abarca. En la Figura 27 se observa la clasificación de ensayos en
ambientes acuáticos y la escala de interacciones que estos abarcan.
Ensayos de toxicidad aguda
Los ensayos de toxicidad aguda son pruebas donde la exposición se realiza en un periodo
corto. Por lo general, el periodo corto es de 24 a 48 horas, no obstante, puede variar
dependiendo de la especie evaluada, puesto que para un vertebrado 72 horas siguen
siendo un tiempo mucho menor que el de su ciclo de vida normal, a diferencia de
organismos como bacterias, protistos, quienes pueden completar su ciclo de vida o
reproducirse en menos de 24 horas.
Algunos autores proponen que los ensayos en organismos unicelulares, con exposiciones
de 24 a 48 horas, estarían mejor clasificados como crónicos, ya que abarcan gran parte del
ciclo de vida, especialmente la fase reproductiva. Sin embargo, es común categorizar un
ensayo por su duración sin importar la especie modelo empleada (Landis & Yu, 2003).
114
UNIVERSIDAD NACIONAL ABIERTA Y A DISTANCIA – UNAD
Escuela de Ciencias Agrícolas, Pecuarias y del Medio Ambiente
Toxicología Ambiental
Figura 27. Clasificación de los bioensayos
Fuentes: Landis, W. G & Yu M. (2003). Introduction to environmental toxicology: Impacts of chemicals upon
ecological systems (3a Ed.). Florida: Lewis Publishers.
Ensayos de toxicidad crónica
Los ensayos de toxicidad crónica son pruebas que se realizan durante un periodo largo,
por un tiempo en el que la exposición es considerada continua o repetida. Este tipo de
bioensayo se lleva a cabo especialmente para determinar la dosis máxima que no
presenta efectos tóxicos fuertes a exposiciones constantes y para reconocer los
mecanismos de toxicidad acumulativos, que complementan o contrastan, con los
observados para ensayos de toxicidad aguda.
Estos bioensayos por lo general comprenden los periodos de gestación para hembras y de
espermatogénesis para machos, así como tiempos pertinentes para evaluar el crecimiento
individual o el aumento en biomasa de las poblaciones de organismos (Barile, 2008).
Ensayos multi-especies
Como su nombre lo indica son pruebas que incluyen más de una especie, realizadas con el
fin de evaluar las alteraciones producidas por interacciones entre organismos y por la
influencia del medio ambiente. Acorde a la cantidad de variables incluidas dentro del
115
UNIVERSIDAD NACIONAL ABIERTA Y A DISTANCIA – UNAD
Escuela de Ciencias Agrícolas, Pecuarias y del Medio Ambiente
Toxicología Ambiental
ensayo estos se pueden clasificar, tal como los describe Landis & Yu (2003), en:
 Microcosmos: Incluye un número reducido de especies, usualmente mide
interacciones predador-presa o de competencia y se instala en condiciones de
laboratorio.
 Mesocosmos: Evalúa una mayor cantidad de especies y por ende interacciones más
complejas, como cadenas tróficas, por lo general se instala en condiciones externas, es
decir incluye variaciones climáticas.
 Estudios en campo: Pueden ser experimentales u observacionales, incluye todos los
niveles de organización biológica y la totalidad de variables temporales, climáticas y
espaciales que conforman los ecosistemas, características que hacen que este nivel de
estudio sea difícil, costoso y controversial si se hace a nivel experimental, pero que al
mismo tiempo lo constituye en la evaluación más exacta de los efectos generados por
un agente en el ambiente.
Un ejemplo del montaje de ensayos multi-especie son los microcosmos FIFRA, descritos
en Landis & Yu (2003) como unidades experimentales diseñadas para evaluar los efectos
de pesticidas en ambientes acuáticos. El volumen del microcosmo es aproximadamente de
6 m3
para poder incluir peces, invertebrados, invertebrados emergentes y opcionalmente
macrófitas (vegetación macroscópica adaptada al agua).
Los componentes abióticos del montaje (agua, sedimento) son tomados de un estanque
saludable y ecológicamente activo, y las condiciones climáticas son controladas en el
laboratorio, simulando las condiciones reportadas por estaciones climáticas cercanas al
lugar de estudio. El pesticida o el agente tóxico a evaluar se agrega después que el
montaje lleve de 6 a 8 semanas en un proceso de acople entre organismos y el medio
abiótico.
En la Figura 28 se observa un microcosmo con macrófitas, con muestras de perifiton
(comunidad que incluye algas, bacterias, hongos, animales y detritus orgánico e
inorgánico) y con invertebrados emergentes (insectos).
116
UNIVERSIDAD NACIONAL ABIERTA Y A DISTANCIA – UNAD
Escuela de Ciencias Agrícolas, Pecuarias y del Medio Ambiente
Toxicología Ambiental
Figura 28. Microcosmos FIFRA, ejemplo de una unidad experimental muti-especie.
Fuente: Landis, W. G & Yu M. (2003). Introduction to environmental toxicology: Impacts of chemicals upon
ecological systems (3a Ed.). Florida: Lewis Publishers.
Lección 37. Ensayos biológicos reglamentados en Colombia para ecotoxicidad.
Como se mencionó en el capítulo anterior, el IDEAM a través de la Resolución 0062
reglamentó los “Protocolos para el muestreo y análisis de las características de
peligrosidad de los residuos o desechos peligrosos”, entre los que se encuentran los
bioensayos asociados a la ecotoxicidad: Toxicidad aguda para Daphnia y Ensayos de
inhibición de algas.
Estos ensayos biológicos permiten, como señala IDEAM (2007) clasificar un desecho
complejo como peligroso por toxicidad acuática. En este sentido la complejidad del
desecho o sustancia está asociada a la carencia de datos sobre la respuesta tóxica del
mismo.
Las especies del género Daphnia, conocidas como pulgas de agua, así como las algas, son
organismos ampliamente utilizados en pruebas de toxicidad, dado que cumplen la
mayoría de las características que se deben tener en cuenta al escoger el modelo de
estudio, según Ronco, Díaz-Báez & Pica (2004b):
 Alta y constante sensibilidad a tóxicos.
 Alta disponibilidad y abundancia.
 Estabilidad genética y uniformidad en las poblaciones.
 Representatividad de su nivel trófico.
 Significado ambiental en relación con el área de estudio.
117
UNIVERSIDAD NACIONAL ABIERTA Y A DISTANCIA – UNAD
Escuela de Ciencias Agrícolas, Pecuarias y del Medio Ambiente
Toxicología Ambiental
 Amplia distribución e importancia comercial.
 Facilidad de cultivo y adaptabilidad a las condiciones de laboratorio.
Bajo estas características se encuentran otros modelos para evaluación de toxicidad, que
aunque no están reglamentados en Colombia, ofrecen una mayor cantidad de
herramientas para la toma de decisión. Este es el caso, por ejemplo de los resultados
cercanos a los límites permitidos según la normatividad (CL50 = 100 mg/L), pues como
señala IDEAM (2007) se deberá recurrir a un ensayo con una especie de peces.
Toxicidad aguda para Daphnia
El género Daphnia, perteneciente a la clase crustácea, se caracteriza por: una amplia
distribución geográfica, un corto ciclo de vida con una alta tasa de producción de crías,
participación en la comunidad zooplanctonica, y una reproducción partenogenética que le
confiere estabilidad y uniformidad genética a las poblaciones (Diaz-Baez, Pica & Ronco,
2004). Daphnia magna es la especie más ampliamente utilizada (Figura 29), especialmente
los neonatos (menores de 24 horas de edad) son expuestos a los agente tóxicos.
El método 6.3 descrito por IDEAM (2007), se basa en la exposición por 48 horas de los
neonatos de Daphnia magna a una fracción acuosa con el desecho solubilizado o
suspendido, tiempo después del cual se evalúa el porcentaje de inmovilización de los
organismos comparándolo con un control (ensayo realizado con el mismo procedimiento
de los demás, diferenciándose únicamente por la ausencia de la sustancia problema, en
este caso del desecho). Si el porcentaje de inmovilización de las muestras, luego de ser
comparado con el control, es mayor o igual al 50%, el desecho es clasificado como
ecotóxico.
El elemento más importante dentro del protocolo es la obtención de la denominada
“fracción ajustada de agua de desecho” (WAF por sus siglas en inglés), que es la porción
acuosa que contiene una fracción (disuelta, suspendida y/o emulsificada), del desecho,
que determina la forma de exposición del agente a los organismos. Para el caso de los
bioensayos reglamentados el WAF se prepara con una concentración equivalente a 100
mg del desecho por litro de agua, mezclado por un periodo de entre 48 horas a 7 días,
según los contaminantes esperados en el desecho o sustancia.
118
UNIVERSIDAD NACIONAL ABIERTA Y A DISTANCIA – UNAD
Escuela de Ciencias Agrícolas, Pecuarias y del Medio Ambiente
Toxicología Ambiental
Figura 29. Principales rasgos morfológicos de Daphnia magna
Fuentes: Castillo G. (Ed.), Ensayos toxicológicos y métodos de evaluación de calidad de aguas.
Estandarización, intercalibración, resultados y aplicaciones. México: Centro Internacional de Investigaciones
para el Desarrollo.
Es importante establecer claramente los parámetros que definen el efecto objetivo o
punto final de un ensayo, esto con el fin de reducir el error del investigador y aumentar la
confiabilidad y reproducibilidad de la evaluación del tóxico. Para los protocolos con
Daphnia la inmovilización de las mismas, como punto final del ensayo, se define como la
falta de movimiento 15 segundos después de agitar suavemente el vaso o contenedor de
ensayo, parámetro que reduce el error provocado por organismos temporalmente inmóvil
pero viva.
Ensayos de inhibición de algas
Las algas unicelulares son ampliamente utilizadas por su corto ciclo de vida y su alta tasa
de reproducción. El alga empleada en el ensayo descrito como método 6.4 de la
Resolución 0062 (IDEAM, 2007) es Selenastrum capricornutum, cuyo género y nombre
fueron modificados formalmente a Pseudokirchneriella subcapitata (Hindak, 1990). Esta
alga es verde, con forma de media luna y un volumen aproximado de entre 40 y 60 μm3
(Figura 30), puede encontrarse en sistemas acuáticos epicontinentales eutróficos u
oligotróficos (Pica, Ronco & Díaz-Báez, 2004).
El procedimiento consiste en la exposición del cultivo de alga verde, en fase de
crecimiento exponencial (etapa del ciclo de vida con mayor tasa reproductiva) por un
periodo de 72 horas, tiempo en el cual se estima la densidad celular (número de células
por mililitro) como indicador de la inhibición de crecimiento. Los resultados de las
muestras son comparados con los controles, si la inhibición de las muestras comparadas
con los controles es mayor o igual a 50% el desecho es clasificado como ecotóxico.
119
UNIVERSIDAD NACIONAL ABIERTA Y A DISTANCIA – UNAD
Escuela de Ciencias Agrícolas, Pecuarias y del Medio Ambiente
Toxicología Ambiental
El WAF se prepara igual que en el ensayo Toxicidad aguda para Daphnia, manteniendo la
concentración de 100 mg del desecho por litro de agua.
Figura 30. Vista microscópica Selenastrum capricornutum (Pseudokirchneriella subcapitata)
Fuente: Environment Canada. The use of Algae for Assessment of Sediment Quality.
http://www.ec.gc.ca/stl/default.asp?lang=En&n=7FF7B293-1
Un bioensayo está descrito por ciertos factores que se asocian con el propósito del mismo.
La dosis, la vía y frecuencia de exposición, el organismo modelo de estudio, así como los
demás factores descritos en la Tabla 31 para los ensayos propuestos, son establecidos a
través de la comparación con otros protocolos ya realizados. Si el experimento se lleva a
cabo por primera vez con cierta sustancia, es recomendable probar a distintas
concentraciones del agente tóxico y manipular otros factores que puedan afectar
directamente el resultado del bioensayo.
Tabla 31. Factores básicos de un bioensayo.
Factor Toxicidad aguda en Daphnia Inhibición en algas
Duración 48h 72h
Número de organismos/
Densidad celular por
muestra
20 10
-4
células/mL
Concentración del
agente
100mg/L 100mg/L
Concentración del
ensayo
100% WAF 100% WAF
Condiciones abióticas
Luz: Un ciclo de luz-oscuridad
Temperatura: entre 18 y 22°C,
manteniéndola constante (+ 1°C)
pH: Medir al final
Agitación: constante
Temperatura: entre 21 y 25°C
manteniéndola constante (+2°C)
pH: Medir al inicio y al final.
Mediciones 24 y 48 horas 24, 48 y 72 horas
Fuente: Resolución 0062 de 2007 del IDEAM.
120
UNIVERSIDAD NACIONAL ABIERTA Y A DISTANCIA – UNAD
Escuela de Ciencias Agrícolas, Pecuarias y del Medio Ambiente
Toxicología Ambiental
La Concentración del ensayo hace referencia, en los ensayos acuáticos, al porcentaje o
grado de dilución del WAF que se pone en contacto con los organismos de prueba, un
valor de 100% significa que la totalidad de agua en la que los organismos están
sumergidos corresponde al WAF preparado con el desecho. Un porcentaje menor de 100%
indica dilución del WAF.
En los bioensayos reglamentados en la Resolución 0062 de IDEAM (2007) se observa que
la concentración a la que se realiza el ensayo es de 100 mg/L, dicha cantidad equivalente
de desecho corresponde a lo propuesto en el documento de clasificación para residuos
peligrosos realizado por Agencia de Proteccion Ambiental Escocesa, SEPA y NIEA (2005),
en el que la categoría “R52-53 perjudicial para organismos acuáticos y posible causante de
efectos a largo plazo en ambientes acuáticos” se caracteriza de acuerdo a las especies
como:
96 h CL50 (para peces): 10 mg/l < CL50 ≤ 100 mg/L; o
48 h CE50 (para daphnias): 10 mg/l < CE50 ≤ 100 mg/L; o
72 h CI50 (para algas): 10 mg/l < CI50 ≤ 100 mg/L
Para la reglamentación Colombiana entonces, se entiende que una CL50 de 100 mg/L como
límite máximo permitido para garantizar que el desecho o sustancia no puede ser
considerado como perjudicial para los organismos, puesto que si el resultado del ensayo
reporta menos del 50% de la población afectada, el agente tendrá una CL50 superior a 100
mg/L.
El aseguramiento de la calidad, es un componente adicional de los bioensayos, con el cual
se busca que los resultados obtenidos de|l experimento sean analíticos, exactos y
confiables, es decir que la variabilidad dada por la población del organismo empleado, los
errores de los equipos de medición y de los investigadores, sea mínima y a la vez
detectable (Díaz-Báez, Sobrero & Pica, 2004).
Con dicho fin los laboratorios deben desarrollar programas de control de calidad,
generando patrones, incluidos dentro de los protocolos, que indiquen la presencia de
posibles factores de variación.
Para el ensayo de toxicidad aguda en Daphnia se establecen como patrones de
aseguramiento de calidad, por ejemplo:
 La inmovilización en los controles no debe exceder el 10% al final del ensayo.
 Daphnia en los grupos de control no deben estar atrapadas en la superficie del
agua.
 Es deseable que la concentración de oxígeno disuelto en los contenedores del
121
UNIVERSIDAD NACIONAL ABIERTA Y A DISTANCIA – UNAD
Escuela de Ciencias Agrícolas, Pecuarias y del Medio Ambiente
Toxicología Ambiental
ensayo permanezcan por encima de los 3 mg/L durante el ensayo. Sin embargo, en
ninguna circunstancia debe disminuir la concentración de oxigeno disuelto por
debajo de 2 mg/L.
 La concentración de la sustancia de ensayo debe ser mantenida dentro del 80% de
la concentración inicial durante la duración del ensayo.
 El pH no debe variar en más de una unidad durante el ensayo
En Colombia el organismo que se encarga de acreditar que los laboratorios cumplen con
estos criterios y pueden considerarse sus resultados con fines de clasificación por
ecotoxicidad, es el IDEAM. Pueden consultarse los listados actualizados de los laboratorios
acreditados en el vínculo
http://institucional.ideam.gov.co/jsp/loader.jsf?lServicio=Publicaciones&lTipo=publicacio
nes&lFuncion=loadContenidoPublicacion&id=194.
Lección 38. Bioética en el uso de animales para experimentación.
La mayoría de los efectos tóxicos reportados han sido observados y descritos en animales,
ya sea por exposiciones accidentales o intencionales. Como se ha visto a los largo de varias
lecciones las respuestas tóxicas pueden ser dolorosas, ocasionar deficiencias y hasta la
muerte, hecho que hace cuestionar el uso de animales en pruebas que implican producir,
investigar y describir a propósito dichos efectos.
Es innegable el aporte que los experimentos biológicos han realizado a la toxicología,
especialmente a la regulación y prevención en el uso de ciertas sustancias, así como es
indiscutible que los animales empleados en ellos son vistos como instrumentos vivos,
nombrados dentro de los materiales del ensayo, que cumplen con la tarea de aumentar la
confiabilidad y validez de los datos.
El valor inferior que se le da a los otros seres vivos está basado en su clasificación como
seres moralmente irrelevantes (incapacidad de ser conscientes de su existencia, de ser
responsables de sus actos, de justificar sus decisiones y de hacer promesas) (Capó & Frejo,
2005). No obstante, la bioética, vista como un proceso de reflexión sobre las cuestiones
éticas que surgen en la relación del ser humano con otros organismos vivos (BOTO, 2002
citado en Capó & Frejo, 2005), abarca a los actores no morales, llamando a los seres
humanos a aplicar sus principios morales en ellos.
Es así como organizaciones y algunos estados han fijado acuerdos para el cuidado y uso de
animales en la experimentación, buscando en general reducir el número de animales
empleados, refinar las técnicas, validar experimentos alternativos que no empleen
animales y armonizar los protocolos con el fin de evitar repeticiones innecesarias.
122
UNIVERSIDAD NACIONAL ABIERTA Y A DISTANCIA – UNAD
Escuela de Ciencias Agrícolas, Pecuarias y del Medio Ambiente
Toxicología Ambiental
Ejemplo de ello es la OECD (Organization for Economic Cooperation and Development),
primera organización internacional en establecer criterios de armonización de los
protocolos de experimentación con animales (Martínez-Hidalgo, 2007); el Consejo
Canadiense de Protección de los Animales (CCPA), quien desarrollo un Manual completo
sobre el tema, del cual se resalta el Anexo XV donde se establecen principios éticos para
la investigación en animales, algunos de ellos son:
 Los animales no se deben someter a angustia o dolor innecesarios. La técnica
experimental debe asegurarles toda la protección posible, ya sea para investigación,
enseñanza o para pruebas; el costo y la conveniencia no deben tener precedencia
sobre el bienestar físico y mental del animal.
 Mientras que los procedimientos sin recuperación que involucren animales
anestesiados, y los estudios que no causan dolor o angustia se consideran aceptables,
los procedimientos experimentales siguientes infligen un dolor excesivo y por lo tanto
son inaceptables aquellos:
a) procedimientos con utilización de relajantes musculares o de paralizantes (curare y
similares) solos, sin anestesia, durante los procedimientos quirúrgicos.
b) procedimientos traumatizantes que involucren aplastar, quemar, herir o golpear
animales no anestesiados.
 Anteriormente se realizaron estudios, tales como pruebas toxicológicas y biológicas,
investigaciones sobre el cáncer y sobre enfermedades infecciosas, requiriendo la
continuación de la experiencia hasta la muerte del animal. Sin embargo, cuando hay
señales evidentes que dichos procesos ocasionan angustia o dolor irreversibles, se
deberían buscar métodos alternativos que satisfagan tanto los requerimientos del
estudio como las necesidades del animal.
En el 2002 el Parlamento Europeo, a través del Informe final sobre la directiva 86/609/CE
(A5-0387/2002), estableció normas con respecto a la experimentación con animales,
algunas de las consideraciones son:
 Incluso si se demuestra que algunos experimentos pueden beneficiar a animales o
personas, no se deberían autorizar si se sobrepasan los límites máximos permitidos de
sufrimiento del animal.
 Crear una base de datos central para los experimentos con animales autorizados que
incluya información sobre todos los experimentos en curso y concluidos, a fin de
asegurar que no se repita ningún experimento.
A pesar de las iniciativas y de las normas establecidas, organización defensoras de
animales como BUAV (The Campaigne to end all animal experiments) y PETA (People for
Ethical Treatment of Animals), disponibles en http://www.peta.org/ o
http://www.buav.org/ denuncian que los experimentos cobran la vida y el bienestar de
millones de animales, aproximadamente 9 millones en el Reino Unido, que según sus
123
UNIVERSIDAD NACIONAL ABIERTA Y A DISTANCIA – UNAD
Escuela de Ciencias Agrícolas, Pecuarias y del Medio Ambiente
Toxicología Ambiental
denuncias son innecesarias y reflejan el incumplimiento y la falta de eficiencia en la
armonización de los protocolos y en la validación de métodos alternativos.
En las campañas que dichas organizaciones presentan comparan los ensayos toxicológicos
en animales (in vivo) con métodos alternativos (in vitro), señalando que el propósito de las
instituciones no debe ser el de restringir o controlar las pruebas con animales, si no el de
reemplazarlas y prohibirlas. Una revisión de ambos tipos de ensayos es reportada por
Martínez-Hidalgo (2007), y se presentan con algunos otros ejemplos en la Tabla 32.
Como se observa las alternativas aceptadas son pocas, respecto a la gran cantidad de
ensayos que se realizan en animales, sin embargo son muchas las investigaciones que se
adelantan actualmente con el fin de desarrollar cultivos celulares y simuladores in vitro,
por tanto es responsabilidad tanto de los investigadores como de las instituciones
reguladoras incentivar la producción, validación y aplicación de protocolos alternativos
que reemplacen los métodos antiguos, subjetivos o con extrapolaciones dudosas,
realizados sobre animales.
Una muestra de la biotecnología aplicada a la evaluación toxicológica in vitro es el
desarrollo de plataformas que logran analizar simultáneamente varios aspectos de una
muestra celular. La ToxInsight Platform, por ejemplo, empleada para analizar la
hepatoxicidad de un medicamento arroja resultados de cambios celulares a nivel del ADN,
la membrana mitocondrial, y la producción de especies de oxígeno reactivas y de
glutatión, alteraciones que en conjunto ayudan al investigador a describir el efecto en las
células hepáticas de una forma rápida y confiable. Informe técnico que está disponible a
través de https://fscimage.thermoscientific.com/images/D17225~.pdf. Un video que
ilustra el funcionamiento y las características de la plataforma se encuentra en
http://www.youtube.com/user/MyCellLab?blend=3&ob=5#p/a/u/1/bKN0KWwMFSg.
Tabla 32. Ejemplo de ensayos in vivo con alternativas in vitro
Ensayo in vivo Alternativa in vitro
Irritación y corrosión ocular
Aplicación directa sobre el ojo de
un conejo.
Uso de ojos de vaca, conejo y pollo
aislados, obtenidos de mataderos.
Uso de la membrana corioalantoidea
del huevo de gallina.
Matriz proteica similar a la córnea
humana (EYTEX®, IRRITECTION®)
Irritación y corrosión dérmica
Exposición del producto sobre la
piel rasurada de conejos, ratas o
cobayos, evaluando el grado de
dolor, de inflamación y
enrojecimiento.
Piel humana procedente de
operaciones.
Uso de kits que utilizan matrices que
simulan la piel:
IRRITECTION® utiliza una matriz de
colágeno y gelatina, los efectos se
observan por la turbidez de la
matriz.
124
UNIVERSIDAD NACIONAL ABIERTA Y A DISTANCIA – UNAD
Escuela de Ciencias Agrícolas, Pecuarias y del Medio Ambiente
Toxicología Ambiental
Ensayo in vivo Alternativa in vitro
Corrositex® reglamentado en
Colombia.
Otros kits son SkinEthic
TM
y
EpiDermFT
TM
)
Carcinogénesis
Exposición de ratones a la
sustancia, evaluando las
mutaciones detectables a simple
vista y en los cromosomas.
Líneas celulares, como las células de
embrión de hámster sirio (SHE)(55) o
células obtenidas de próstata, como
la C3H10T1/2.
Fuente: Martínez-Hidalgo M. P. (2007). Alternativas a la experimentación animal en toxicología: situación
actual. Acta Bioethica. 13 (1).
Lección 39. Monitoreo Biológico
El efecto y la magnitud del daño dependen de la cantidad de agente tóxico que logre
ingresar al individuo o al medio. El conjunto de técnicas empleadas para determinar
cuantitativamente la concentración del agente se conocen como monitoreo biológico. La
información obtenida es útil para probar la exposición al tóxico y para describir su
distribución (Peña et al., 2001).
Para realizar un adecuado monitoreo Ronco, Díaz-Báez & Pica (2004c) recomiendan
desarrollar un muestreo que cumpla básicamente con los siguientes pasos:
 Formular los objetivos particulares del programa de muestreo.
 Colectar muestras representativas.
 Desarrollar un adecuado manejo y preservación de las muestras.
 Llevar a cabo un adecuado programa de análisis.
Los dos primeros pasos están asociados al establecimiento del lugar, el método y la
cantidad de muestras. El lugar puede estar predeterminado por el proyecto o ser
seleccionado acorde al agente que se va a analizar, teniendo en cuenta que la ubicación
tenga un nivel adecuado de exposición y la mayor cantidad de compartimientos
ambientales posibles, con el fin de hacer una análisis integral. Un ejemplo de la selección
de los puntos de muestreo, señalado por Shaw & Chadwick (1998), para la evaluación del
impacto del plomo emitido por los carros, se presenta en la Tabla 33.
Tabla 33. Ejemplo de los lugares de muestreo necesarios para evaluar el impacto del plomo generado por
el tránsito de los carros.
Ubicación Propósito
Aire cercano a una autopista
Determinar la presencia de plomo en el aire cercano a la
fuente del agente.
Aire a 500m de la autopista
Determinar el desplazamiento del plomo desde la vía
(fuente).
Suelo alrededor de la autopista Determinar sedimentos de plomo provenientes de los carros
125
UNIVERSIDAD NACIONAL ABIERTA Y A DISTANCIA – UNAD
Escuela de Ciencias Agrícolas, Pecuarias y del Medio Ambiente
Toxicología Ambiental
Ubicación Propósito
Suelo a 500m de la autopista
Determinar la relación entre la concentración de plomo en
los sedimentos y en el aire.
Vegetación cercana a la autopista
Determinar el plomo de la superficie de las plantas y si éste
es absorbido.
Agua de los cuerpos de agua más cercanos
a la autopista.
Determinar la movilidad en el ambiente y el alcance de la
contaminación por plomo.
Fuente: Shaw, I. & Chadwick J. (1998). Principles of Environmental Toxicology. Londres: Taylor & Francis Ltd.
Una vez se conoce el lugar del muestreo se define el método de acuerdo a la técnica de
recolección y el tipo de muestra (simple o compuesta), que son aspectos que dependen
del medio y los objetivos planteados. Retomando el ejemplo de la contaminación por
plomo, en éste paso se debe establecer la profundidad a la que se tomarán las muestras
del suelo, si éste es proveniente de diferentes puntos con una misma profundidad se
tomará como una sola muestra (compuesta) o si serán tomadas como muestras
individuales (simples), y que materiales, equipos y mano de obra se requieren.
La representatividad de las muestras está ligada a su ubicación (distanciamiento entre
ellas y distribución en el sector escogido) y a la cantidad. Estadísticamente la
representación de las muestras influye en la precisión y exactitud de los resultados que se
obtengan, puesto que pueden existir puntos de muestreo aislados que por cuestiones de
aleatoriedad tengan niveles extremos (elevados o mínimos) de la variable que se está
midiendo, lo que puede llevar a conclusiones erradas.
Continuando con el ejemplo del plomo, Shaw & Chadwick (1998), presenta unos datos
hipotéticos de diferentes puntos muestreados (Tabla 34), donde se identifican puntos con
altos niveles de contaminación (5 y 12), que se pueden categorizar como situaciones
aisladas gracias al análisis de los resultados de los demás puntos, siendo decisión del
investigador si apoyado en herramientas estadísticas las incluye o no dentro del análisis
general.
Tabla 34. Resultados hipotéticos de 20 muestras de suelo colectadas cerca a una autopista.
Muestra Plomo (µg/mL) Muestra Plomo (µg/mL)
1 10 11 8
2 10 12 100
3 15 13 10
4 12 14 12
5 200 15 15
6 10 16 13
7 15 17 6
8 17 18 40
9 10 19 13
10 8 20 12
Fuente: Shaw, I. & Chadwick J. (1998). Principles of Environmental Toxicology. Londres: Taylor & Francis Ltd.
126
UNIVERSIDAD NACIONAL ABIERTA Y A DISTANCIA – UNAD
Escuela de Ciencias Agrícolas, Pecuarias y del Medio Ambiente
Toxicología Ambiental
El tercer paso corresponde a las actividades que se deben desarrollar para trasladar,
conservar y manipular las muestras, dicho proceso se determina de acuerdo a la
naturaleza de las mismas. Por ejemplo las muestras de agua tienen protocolos
establecidos para su transporte, almacenamiento, acondicionamiento y manejo durante
los ensayos (Ronco, Díaz-Báez & Pica, 2004c).
El cuarto y último paso, comprende la medición y el análisis de las muestras. Para la
medición es importante contar con técnicas adecuadas para el tipo de muestra y para el
objetivo de la investigación, teniendo en cuenta aspectos que permitan establecer un
rango de confianza para los resultados obtenidos, tal como lo señala Shaw & Chadwick
(1998), algunos de estos son:
 Limites de detección: La mínima concentración del agente que puede ser determinada
de forma confiable por el equipo o la técnica.
 Variabilidad de la técnica: La variación hallada al medir una misma muestra varias
veces.
 Estabilidad: La estabilidad del agente dentro de la matriz a analizar.
El análisis y la conclusión final del monitoreo debe recopilar todas las observaciones
hechas desde el primer hasta el último paso, esto con el fin de integrar adecuadamente
todos los detalles que aporten a la descripción del fenómeno.
Adicionalmente, y especialmente para casos toxicológicos, los resultados deben ser
comparados con los parámetros de concentración establecidos para la sustancia evaluada
por organizaciones expertas en el tema, dando así un referente de la situación del lugar
investigado.
Los pasos anteriormente descritos son válidos en el monitoreo de ecosistemas,
comunidades, poblaciones e individuos. En organismos, ya sea en evaluaciones
individuales o poblacionales, por lo general se busca muestrear de una forma efectiva y
poco invasiva, utilizando principalmente el cabello, la sangre, el aire exhalado, la leche
materna y la orina como fuentes de información.
Lección 40. Marcadores o indicadores biológicos
En el monitoreo biológico de intoxicaciones se buscan parámetros fácilmente medibles
que permitan, como se dijo anteriormente, probar la exposición y conocer la cantidad del
agente que entró al individuo o al medio. Los parámetros biológicos que apoyan los
objetivos del monitoreo son aquellos que tienen cambios perceptibles y medibles cuando
se da la exposición a determinado agente, conociéndose como biomarcadores.
127
UNIVERSIDAD NACIONAL ABIERTA Y A DISTANCIA – UNAD
Escuela de Ciencias Agrícolas, Pecuarias y del Medio Ambiente
Toxicología Ambiental
Las principales funciones que un biomarcador o que un conjunto de ellos debe desarrollar,
según Peña et al. (2001) son:
 Detectar la presencia de una exposición
 Determinar las consecuencias biológicas de la exposición
 Detectar los estados iniciales e intermedios de un proceso patológico
 Identificar a los individuos sensibles de una población
 Fundamentar la decisión de intervenir, tanto a nivel individual como ambiental
Dependiendo de la función que desempeña el marcador dentro del monitoreo, éste puede
clasificarse, tal como se muestra en la Tabla 35.
Tabla 35. Principales tipos de biomarcadores con función y descripción.
Tipos de marcadores Función Descripción
Interno de dosis
Indican que el tóxico ha entrado y su
concentración
Dosimetría a través de pruebas
de sangre u orina.
de dosis biológicamente
efectivas
Indican que el tóxico ha producido daños
en el organismo
Combinación del tóxico o sus
derivados bioactivos con
proteínas del organismo
de respuesta biológica
Indican estados avanzados de
intoxicación
Presencia de derivados tóxicos
estables que ocasionan
alteraciones.
de susceptibilidad
Identificar organismos con mayor
probabilidad de sufrir daños por la
exposición
Predisposición a procesos de
bioactivación o deficiencias en
procesos de detoxificación.
Fuente: Peña, C. E., Carter D.E & Ayala-Fierro F. (2001). Toxicologia Ambiental: Evaluación de riesgos y
restauración ambiental.
En intoxicaciones con metales, como lo señala Donkin et al. (2000), las muestras de sangre
y orina son útiles para identificar la presencia del contaminante, especialmente en
situaciones donde la exposición ha sido reciente. El Cadmio y el Plomo son más estables
dentro de los organismos que otros metales, especialmente en la sangre, en los huesos y
en los riñones, por lo que pueden hallarse después de periodos largos posteriores a la
exposición.
Donkin et al. (2000) indica además bioindicadores para exposiciones crónicas a metales,
como por ejemplo el cabello (concentración del metal en la queratina), las uñas
(formación de bandas por deposición de Arsénico), y las encías (observación de líneas
grisáceas por la secreción de plomo y mercurio en la saliva).
128
UNIVERSIDAD NACIONAL ABIERTA Y A DISTANCIA – UNAD
Escuela de Ciencias Agrícolas, Pecuarias y del Medio Ambiente
Toxicología Ambiental
Los biomarcadores vegetales de mayor uso son: apariencia y coloración de las hojas,
biomasa (peso seco de la planta o de una parte), germinación y el seguimiento del
desarrollo por etapas o fenológico. La germinación y la elongación de la radícula y el
hipocótilo de algunas plantas, por ejemplo, son variables fácilmente medibles que al
mostrar sensibilidad a la exposición de un determinado agente, se han constituido en
indicadoras adecuadas de alteraciones fisiológicas y ha hecho que sean incluidas en
protocolos de bioensayos ampliamente utilizados, como el Ensayo de toxicidad aguda con
semillas de Lechuga (Lactuca sativa) (Sobrero & Ronco, 2004)
129
UNIVERSIDAD NACIONAL ABIERTA Y A DISTANCIA – UNAD
Escuela de Ciencias Agrícolas, Pecuarias y del Medio Ambiente
Toxicología Ambiental
CAPITULO 9. ESCENARIOS DE RESIDUOS Y SUSTANCIAS TÓXICAS COTIDIANAS.
Lección 41. El humo del cigarrillo.
El consumo de tabaco es uno de los principales problemas de salud pública a nivel mundial
debido a que es la segunda sustancia psicoactiva más consumida y la primera causa de
morbimortalidad en el mundo (Gambogi, Huarte & Lissman, en Pereira, 2008). En el país,
de acuerdo con el Estudio Nacional de Consumo de Sustancias Psicoactivas en Colombia
2008, el 17% de la población es fumadora actualmente y el 2,5% de dichos fumadores
inició el consumo en el último mes (MPS, DNE, UNODC, CICAD, OEA & Embajada de los
Estados Unidos en Colombia, 2009).
Actualmente es ampliamente reconocido que el cigarrillo tiene un efecto negativo sobre
diferentes órganos del cuerpo y no sólo sobre los pulmones, como se percibía
anteriormente. Estudios como el de Fowler, et al. (2003) encontraron que al hacer una
tomografía por emisión de positrones del cuerpo entero (Figura 31), se encuentran
diferencias en el nivel de enzimas (específicamente de Carbono 11) en órganos como el
cerebro, corazón, hígado y riñones al comparar a un fumador con un no-fumador. Por esta
razón, los efectos del consumo de tabaco en la salud humana son de amplio espectro e
incluyen enfermedades respiratorias, cardiovasculares, reumáticas, renales y del aparato
digestivo, así como con el desarrollo de diversos tipos de cáncer, endocrinopatías,
diabetes mellitus tipo 2, disminución de la fertilidad, disfunción sexual eréctil, entre otros
(Pereira, 2008).
Figura 31. Distribución del carbono 11 en el cuerpo de un fumador y un no fumador.
Fuente: Adaptado de Fowler, et al. (2003). Low monoamine oxidase B in peripheral organs in smokers. PNAS,
Vol. 100, No. 20, pp. 11600 - 11605
130
UNIVERSIDAD NACIONAL ABIERTA Y A DISTANCIA – UNAD
Escuela de Ciencias Agrícolas, Pecuarias y del Medio Ambiente
Toxicología Ambiental
Es importante aclarar que los efectos tóxicos del tabaco no se derivan exclusivamente de
los componentes propios de la hoja de tabaco (como la nicotina), sino a su consumo en
forma de cigarrillo, que implica que al fumarse se inhalen cerca de 4.000 sustancias
presentes en el humo, de las cuales 69 se identificaron como carcinógenos en el año 2000,
gracias a los avances en el conocimiento de los agentes genotóxicos ambientales y en
donde al menos once componentes del humo de corriente principal (humo que inhala y
exhala el fumador) hacen parte del Grupo 1 de la clasificación estándar de la IARC (2-
naftilamina, 4-aminodifelino, benceno, cloruro de vinilo, óxido de etileno, arsénico,
berilio, cromo, compuestos de níquel, cadmio y polonio-2010) (IARC; 2004).
Dentro de los componentes del humo de corriente principal del tabaco, en su forma de
cigarrillo, se puede hablar de monóxido de carbono, alquitrán, nicotina y otros
componentes en fase de vapor (IARC, 2004). La nicotina es conocida por ser la sustancia
que estimula el centro de recompensa cerebral y que, por lo tanto, es la responsable del
potencial adictivo biológico (NIDA, 2008). No obstante, también se reconoce como una de
los precursores de las N-nistrosaminas carcinógenas específicas del tabaco (IARC, 2004).
El alquitrán, por su parte, está principalmente asociado a la formación de tumores
cancerígenos aunque es difícil identificar sus efectos de manera aislada ya que la mayoría
de los estudios comparan las diferencias en la salud de los fumadores con la de los no
fumadores, por lo que poco se puede atribuir específicamente al alquitrán presente en el
humo del tabaco. Para ampliar la información sobre éste se puede ver el video “¿Qué pasa
si fumas 400 cigarrillos?” disponible en www.youtube.com/watch?v=celbTCO2Pg8.
Finalmente, el monóxido de carbono, como se describió en la lección 25, disminuye el
abastecimiento de oxígeno en la sangre y al combinarse con la hemoglobina forma un
compuesto tóxico conocido como carboxihemoglobina (Modic, 2003); razón por la que
esta sustancia se asocia típicamente con enfermedades respiratorias.
Además de lo anterior, otra de las razones por las cuales el consumo de tabaco/cigarrillo
es un problema de salud pública importante es porque resulta tóxico no sólo para los
fumadores activos sino también para los fumadores pasivos, quienes inhalan tanto el
humo de corriente principal que exhalan los fumadores como el humo de corriente
colateral (humo que sale de la punta del cigarrillo cuando éste está encendido). Se ha
encontrado tan perjudicial para la salud, fumar de forma involuntaria o pasiva, que
promover los espacios 100% libres de humo es parte esencial de la ley antitabaco
decretada en el país el 21 de julio de 2009 (ley 1335 de 2009) con la que se pretende
además de controlar el expendio de tabaco, prevenir su consumo y defender los derechos
de los no-fumadores.
La preocupación por los fumadores pasivos se debe a que tanto en el humo de corriente
colateral como en el humo de segunda mano se han encontrado al menos 50 sustancias
131
UNIVERSIDAD NACIONAL ABIERTA Y A DISTANCIA – UNAD
Escuela de Ciencias Agrícolas, Pecuarias y del Medio Ambiente
Toxicología Ambiental
carcinógenas, así como otras sustancias tóxicas que en definitiva se asocian con aparición
de muchas de las mismas enfermedades relacionadas con los fumadores, tales como
cáncer, asma o complicaciones del asma, mayores infecciones, enfermedad pulmonar
obstructiva crónica o, incluso, con la presentación del síndrome de muerte infantil súbita
en hijos de madres gestantes fumadoras (U.S. Department of Health and Human Services,
2006).
La más reciente iniciativa respecto a la protección frente al humo de tabaco en Colombia
es liderada por el Ministerio de Protección Social y el Instituto Nacional de Cancerología, la
cual consiste en una campaña llamada “playas y parques libres de humo” con la cual
pretenden promover una conciencia pública no sólo sobre los efectos a la salud humana
sino también sobre el potencial daño al medio ambiente. Esta campaña es promovida
desde mayo de 2011 a través del sitio www.playasyparqueslibresdehumo.com.
Lección 42. Residuos de Plaguicidas en Alimentos.
Como se describió en el capítulo 5, los plaguicidas son sustancias utilizadas para controlar
organismos no deseados. En la agricultura, se utilizan para proteger a los cultivos de la
infestación de enfermedades y plagas antes y después de la cosecha. No obstante, los
residuos de plaguicidas en los alimentos, generados por el mal uso de estas sustancias,
constituyen una peligrosa vía de exposición para los consumidores finales.
Según FAO & MPS (2004) la presencia de plaguicidas en los alimentos se da
principalmente por:
 El uso excesivo de plaguicidas en el sector agropecuario.
 La recolección de los productos agrícolas sin esperar el intervalo de seguridad (período
de carencia que se debe esperar entre la última aplicación del agroquímico y la
cosecha).
 La contaminación durante el almacenamiento, transporte, expendio o la preparación
de los alimentos.
 La pluviosidad local y la radiación solar, que favorecen el arrastre y los diferentes
procesos de degradación del ingrediente activo de cada plaguicida.
La Comisión del Codex Alimentarius (código alimentario), es un organismo
intergubernamental que tiene como objetivo mejorar la protección al consumidor final y
facilitar políticas equitativas de comercio. Los países miembros de la comisión hacen parte
de las iniciativas para armonizar y hacer cumplir las normas alimentarias a nivel mundial
(OMS & FAO, 2006). El éxito del código alimentario ha hecho que se utilice como
referencia de Acuerdos sobre aplicación de Medidas Sanitarias y Fitosanitarias (Acuerdo
MSF) y de Obstáculos Técnicos al Comercio (Acuerdo OTC) de la Organización Mundial del
132
UNIVERSIDAD NACIONAL ABIERTA Y A DISTANCIA – UNAD
Escuela de Ciencias Agrícolas, Pecuarias y del Medio Ambiente
Toxicología Ambiental
Comercio (OMC) (FAO & MPS, 2004)
El Codex Alimentarius define los residuos de plaguicidas como “cualquier sustancia
especificada presente en alimentos, productos agrícolas o alimentos para animales como
consecuencia del uso de un plaguicida” (FAO & MPS, 2004). Señalando además que “El
término incluye cualquier derivado de un plaguicida, como producto de conversión,
metabolitos y productos de reacción y las impurezas consideradas de importancia
toxicológica” (FAO & MPS, 2004).
El principal parámetro de control establecido por la comisión es el límite máximo de
residuos (LMR), nivel máximo de residuos de plaguicidas legalmente tolerado en los
alimentos y en los forrajes (alimentos para animales). El límite general o aplicado por
defecto para los plaguicidas no especificados es de 0.01 mg/kg (Comisión Europea, 2008),
los límites específicos establecidos por sustancia se reglamentan para cada país.
Los LMR definidos por el Codex Alimentarius, que rigen para los productos
comercializados internacionalmente, son establecidos con bases científicas por el comité
JMPR, conformado por expertos de la Organización de las Naciones Unidas para la
Agricultura y la Alimentación (FAO) y de la Organización Mundial para la Salud (OMS), y
por el Comité del Codex sobre Residuos de Plaguicidas (CCPR) (OMS & FAO, 2006). Los
LMR establecidos por sustancia o producto pueden ser consultados en
http://www.codexalimentarius.net/mrls/pestdes/jsp/pest_q-s.jsp.
Es importante señalar que en muchos casos, la cantidad de plaguicida necesario en los
cultivos o cosechas es inferior al nivel máximo que se sigue considerando seguro. En tales
casos, los LMR se fijan en el nivel inferior, asegurándose así que sólo se utilice la cantidad
(mínima) necesaria de plaguicida (Comisión Europea, 2008).
En Colombia la Resolución 2906 de 2007 establece los LMR en alimentos para consumo
humano y en forraje vigentes para el país. Esta legislación junto con las iniciativas de
promoción y fortalecimiento realizadas por la FAO, como el Proyecto TCP/RLA/2904
“Fortalecimiento de la gestión de los comités nacionales del Codex Alimentarius en los
países andinos”, son el resultado de los esfuerzos a nivel local y mundial para armonizar el
conocimiento, la legislación y el cumplimiento de las normas alimentarias, así como para
facilitar y asegurar el comercio entre países.
Lección 43. Residuos de medicamentos.
Hasta hace algunas décadas se identificó la problemática por residuos de medicamentos
en el medio ambiente, especialmente en los cuerpos de agua. El medicamento es un
agente que es liberado continuamente y a bajas dosis, lo que favorece su lenta
133
UNIVERSIDAD NACIONAL ABIERTA Y A DISTANCIA – UNAD
Escuela de Ciencias Agrícolas, Pecuarias y del Medio Ambiente
Toxicología Ambiental
acumulación de efectos y que sea irreversible a lo largo de varias generaciones después.
Los medicamentos son sustancias que, por definición, cuentan con los mecanismos
metabólicos para interactuar con los organismos, característica que hace posible su
función, pero que escenarios bajo condiciones de uso no controladas o inadecuadas
aumentan su capacidad de afectar órganos o individuos no objetivo.
El continuo uso de medicamentos por parte de los seres humanos, para sí mismos y para
otros animales, hace que la principal fuente de exposición del ambiente sea la excreción
del medicamento, bien sea inalterado o de metabolitos activos, a través de la orina y las
heces, no obstante Santos et al. (2010) en su revisión nombra además otras fuentes de
mayor contribución, tales como:
 Componentes de diagnóstico en su forma nativa arrojados directamente. Ejemplo, el
medio de contraste de los exámenes realizados con rayos X.
 Los desechos domésticos que aportan tanto medicamentos vencidos como indeseados
a través de los desechos sólidos y las aguas negras.
 El uso como fertilizantes de excrementos de animales y de lodos, con contenidos
significativos de medicinas, especialmente veterinarias, que no sólo pueden
contaminar al suelo si no también a los cuerpos de agua cercanos.
En la Figura 32 se esquematiza las fuentes y los principales lugares finales de exposición de
los residuos de medicamentos en el ambiente.
Una vez los medicamentos entran en contacto con el ambiente su movilidad depende, tal
como se había visto para otros agentes contaminantes, de sus características físico
químicas y de las transformaciones que pueda sufrir. Es así como medicamentos con baja
volatilidad y alta polaridad son transportados principalmente por corrientes hídricas, y
aquellos con alta liposolubilidad son adsorbidos por sedimentos sólidos.
Los microorganismos participan activamente de la transformación de los medicamentos,
logrando activar o desactivarlos. Santos et al. (2010), recopilando investigaciones
recientes, logran estimar un porcentaje de la presencia de diferentes clases de
medicamentos en el ambiente (Figura 33).
Una completa revisión por clases de medicamentos que contiene las medicinas que
conforman cada clase, las investigaciones, las concentraciones reportadas, y efectos
agudos y crónicos, son presentadas por Fent, Weston & Caminada (2006) y Santos et al.
(2010), de las que se toman algunos ejemplos de los efectos a exposiciones crónicas de las
principales clases de medicamentos encontrados en el ambiente (Tabla 36 a Tabla 39)
134
UNIVERSIDAD NACIONAL ABIERTA Y A DISTANCIA – UNAD
Escuela de Ciencias Agrícolas, Pecuarias y del Medio Ambiente
Toxicología Ambiental
Figura 32. Fuentes y vias de exposición de los residuos de medicamentos en el ambiente.
Fuente: Traducido de Santos L.H.M.L.M., Araújo A.N., Fachini A., Pena A., Delerue-Matos C. & Montenegro
M.C.B.S.M. (2010). Ecotoxicological aspects related to the presence of pharmaceuticals in the aquatic
environment. Journal of Hazardous Materials 175: 45–95.
Tabla 36. Ejemplos de efectos crónicos ocasionados por analgésicos y antiinflamatorios no esteroideos.
Medicamento Efecto Dosis Referencia
Ácido acetilsalicílico
Alteración es en la reproducción de
Daphnia magna
1.8 mg/L Marques, Abrantes &
Goncalves, 2004
Diclofenaco
Histopatologías en hígado, riñón y
branquias en la trucha arcoíris
1 g/L
Schwaiger et al., 2004
Triebskorn et al., 2004
Lesiones renales y bioacumulación en
el hígado, branquias y riñones de la
trucha arcoíris.
5 g/L
Ibuprofeno
Alteraciones en el proceso de desove y
en la producción de la vitelogenina en
los medaka japoneses
Variadas Flippin, Huggett & Foran, 2007
135
UNIVERSIDAD NACIONAL ABIERTA Y A DISTANCIA – UNAD
Escuela de Ciencias Agrícolas, Pecuarias y del Medio Ambiente
Toxicología Ambiental
Figura 33. Presencia relativa de las clases de medicamentos encontradas en el ambiente
Fuente: Adaptado de Santos L.H.M.L.M., Araújo A.N., Fachini A., Pena A., Delerue-Matos C. & Montenegro
M.C.B.S.M. (2010). Ecotoxicological aspects related to the presence of pharmaceuticals in the aquatic
environment. Journal of Hazardous Materials 175: 45–95.
Tabla 37. Ejemplos de efectos crónicos ocasionados por agentes reductores de lípidos en la sangre.
Medicamento Efecto Dosis Referencia
Bezafibrato
Inhibición del crecimiento poblacional en
C. dubia
EC50 0.13 g/L Isidori et al., 2007
Ácido Clofibrico Inhibición de crecimiento de Lemna minor EC50 12.5 g/L Cleuvers, 2003
Atorvastatina
Alteraciones en los parámetros de
crecimiento de Lemna gibba
LOAEL 300
µg/L
Brain et al., 2004
Tabla 38. Ejemplos de efectos crónicos ocasionados por componentes neuroactivos.
Medicamento Efecto Dosis Referencia
Diazepam
Inhibe la regeneración del
pólipo en Hydra vulgaris
10 µg/L
Pascoe, Karntanut &
Muller, 2003
Antidepresivo:
Fluoxetina
Letalidad en
Gambusia affinis
LC50 546 µg/L Henry & Black, 2008
Alteraciones en el crecimiento
de Hyallela azteca
LOAEL 100 µg/L Péry et al., 2008
Anti cáncer: Tamoxifeno
Muerte temprana de los
embriones de erizo de mar
10
−8
a 10
−5
M
Pagano et al.,
2001
136
UNIVERSIDAD NACIONAL ABIERTA Y A DISTANCIA – UNAD
Escuela de Ciencias Agrícolas, Pecuarias y del Medio Ambiente
Toxicología Ambiental
Tabla 39. Ejemplos de efectos crónicos ocasionados por antibióticos
Medicamento Efecto Dosis Referencia
Eritromicina
Alteraciones en las bacterias nitrificantes
e inhibición en el crecimiento de plantas
Halling-Sørensen et al.,
2008 y Migliore et al.,
1998
Inhibición de crecimientos en Lemna
minor
5.62 mg/L Pomati et al., 2004
Levoflaxina
Alteraciones en la reproducción de
Daphnia magna
EC50 340 µg/L
Yamashita et al., 2006Claritromicina EC50 40 µg/L
Sulfadiazina EC50 13.7 mg/L
Sulfametazina EC50 4.25 mg/L De Liguoro et al., 2009
Oxitetraciclina EC50 46.2 mg/L
Wollenberger, Halling-
Sørensen & Kusk, 2000.
Las investigaciones con bioensayos crónicos son reducidas, a pesar de ser la exposición
repetida y a bajas dosis la más común para los residuos de medicamentos. Exposiciones a
concentraciones altas de medicamentos son menos probables y casi que accidentales, es
por ello que se debe avanzar hacia estudios que logren evaluar y simular las condiciones
reales de la contaminación por dichos residuos.
Lección 44. Aparatos eléctricos y electrónicos.
Durante las últimas décadas la tecnología ha permeado la cotidianidad del hombre, a un
nivel tan profundo, que las tareas más sencillas y básicas del hogar están determinadas
por el aparato que las realiza, desde lavadoras, secadoras hasta máquinas para ejercitarse.
Esta continua incursión de los aparatos ha sido mediada por la facilidad de adquisición
para el promedio de la población mundial, convirtiéndolos en bienes de consumo masivo y
por ende, residuos de altas tasas de generación.
Tomando como ejemplo los teléfonos celulares, Ott (2008) estimó que en Colombia
durante el periodo comprendido entre 1997 y 2011 se han desechado entre 9.000
Toneladas y 13.000 Toneladas de equipos. Este periodo cubre la incursión y posterior
auge comercial de los aparatos, mediados por los operadores de telefonía móvil, llegando
a que en Colombia se tenga en promedio una línea de teléfono celular por cada habitante.
Aunque las cantidades generadas de residuos de aparatos en sí mismas son una fuente de
preocupación para muchas ONG y para los estados, debe establecerse cuál es con
precisión la problemática asociada, dado que su participación dentro de la generación de
los residuos domésticos no es significativa.
Los aparatos eléctricos y electrónicos contienen una gran cantidad de sustancias, de las
que especialmente se hace mención cuando se tratan de contaminantes: metales pesados
137
UNIVERSIDAD NACIONAL ABIERTA Y A DISTANCIA – UNAD
Escuela de Ciencias Agrícolas, Pecuarias y del Medio Ambiente
Toxicología Ambiental
como plomo, cadmio o mercurio, plásticos con aditivos como los Retardantes de llama
bromados, aceites dieléctricos con PCB, entre otros. No obstante, los aparatos están
compuestos en su mayoría por materiales que pueden ser reciclados, como hierro, cobre,
aluminio o zinc y, además, contienen pequeñas cantidades de metales denominados
preciosos, como el oro, el platino, la plata o el paladio.
De esta mezcla compleja se derivan las preocupaciones actuales de las autoridades
ambientales frente a la generación de residuos de aparatos eléctricos y electrónicos
(RAEE), pues si bien constituyen un recurso que debe ser aprovechado, la mayoría de los
países no tiene la estructura administrativa y técnica para hacerlo de forma
ambientalmente adecuada.
El ejemplo fehaciente de esta condición es el lejano oriente, donde se han tomado las
fotos que muchas organizaciones usan como parte de sus discursos sobre los RAEE.
Greenpace, por ejemplo, dispone de una exposición de la problemática que incluye videos
y fotos, disponible en
http://www.greenpeace.org/international/en/campaigns/toxics/electronics/the-e-waste-
problem/where-does-e-waste-end-up/.
Es preciso señalar que en principio la presencia de sustancias de reconocida toxicidad
pueden conferir esta característica a algunos de los aparatos, por lo que cuando llegan al
final de su vida útil deben ser considerados como residuos o desechos peligrosos, no
obstante debe distinguirse entre los escenarios de disposición final para caracterizar el
riesgo asociado a estos residuos.
Cuando un aparato llega al final de su vida útil, bajo condiciones de almacenamiento
similares a las de los aparatos, el riesgo por intoxicación que se asocia a los compuestos
presentes en éstos es mínimo. Esto tiene que ver con la vía de exposición, dado que los
metales pesados, compuestos BRF y demás contaminantes no tienen una vía de
exposición significativa y por ende el riesgo es despreciable.
Esta misma situación no ocurre en situaciones de disposición final en rellenos sanitarios,
dadas las condiciones no controladas de su confinamiento. Las condiciones de humedad y
acidez propias de un relleno sanitario contribuyen con la migración de los contaminantes,
especialmente metales pesados, hacia cuerpos de agua.
En este contexto, la clasificación de los RAEE como residuos o desechos peligrosos está
determinada, en principio por el procedimiento descrito en el artículo séptimo del
Decreto 4741 de MAVDT (2005), que en última instancia refiere a la caracterización físico-
química y biológica del residuo.
138
UNIVERSIDAD NACIONAL ABIERTA Y A DISTANCIA – UNAD
Escuela de Ciencias Agrícolas, Pecuarias y del Medio Ambiente
Toxicología Ambiental
En 2004 Townsend et.al. realizaron un estudio de caracterización con el método TCLP para
una amplia gama de aparatos eléctricos y electrónicos. Los resultados mostraron que en
todos los casos al menos un aparato probado superó los límites máximos permitidos para
plomo, pero adicionalmente, señaló los niveles de concentración de otros metales como
el zinc y el hierro.
En este contexto, si bien es claro que muchos aparatos pueden superar límites máximos
permitidos en un ensayo como el TCLP y por ende ser considerados tóxicos, las
consideraciones que están detrás de la clasificación deben ser más robustas dado que las
limitaciones propias de éstos modelos pueden en ultimas subestimar su peligrosidad.
Las directivas Europeas como la RoHS, descrita en la lección 29, tienen en cuenta este tipo
de consideraciones respecto a la peligrosidad de los RAEE y no obstante reconocen que las
sustancias peligrosas están presentes en los aparatos debido a sus propiedades
específicas, la reducción de su uso y su posterior eliminación o sustitución son un
elemento fundamental para favorecer la gestión adecuada de los residuos.
La importancia de los RAEE en la gestión de residuos del mundo ha generado una gran
cantidad de información oficial disponible, para el caso de Europa puede accederse al
portal de RAEE en http://ec.europa.eu/environment/waste/weee/index_en.htm, la USEPA
por su parte dispone de información con perspectiva al reciclaje de RAEE, disponible en
http://www.epa.gov/osw/conserve/materials/ecycling/basic.htm.
Para el caso de Colombia, puede consultarse el sitio http://raee.org.co/antecedentes, que
ofrece, además de una información básica sobre RAEE a nivel mundial, la posibilidad de
descarga de los estudios que han soportado las políticas públicas nacionales en esta
materia.
Lección 45. Pilas primarias.
Los aparatos eléctricos o electrónicos que pueden usarse en cualquier sitio, es decir
portátiles, requieren una fuente de energía que les permita funcionar adecuadamente y
mantener un peso razonable que no afecte su portabilidad. Las pilas son el producto que
permite el uso portátil de aparatos tan diversos como un teléfono celular, una linterna y
un destornillador eléctrico.
Igual que el caso de los RAEE, los residuos de pilas han sido objeto de campañas a nivel
internacional, como la que Greenpace de Argentina presenta en el sitio
http://www.greenpeace.org/argentina/es/fotos-y-videos/videos/Victoria-Campana-de-
Pilas-/.
139
UNIVERSIDAD NACIONAL ABIERTA Y A DISTANCIA – UNAD
Escuela de Ciencias Agrícolas, Pecuarias y del Medio Ambiente
Toxicología Ambiental
Según un estudio de MAVDT & UNC (2009) se estima que en Colombia se consumen
alrededor de 200 millones de pilas, de las cuales unos 140 millones corresponden a las
denominadas pilas primarias, que por definición corresponden a aquellas que no han sido
diseñadas para ser recargadas. Aunque para muchas personas la característica de
toxicidad de las pilas es intuitiva, es preciso mostrar las consideraciones que desde el
punto de vista técnico justifican su toxicidad. En este sentido, se analiza el caso concreto
de las pilas primarias de mayor venta en Colombia: zinc carbón y alcalinas. Las dos
fracciones o componentes principales de estas pilas primarias son: el cátodo (Dióxido de
Manganeso) y el ánodo (Zinc).
Dentro de la información provista por los fabricantes, a través de documentos similares a
hojas de seguridad, se considera que las pilas son un producto u objeto, al que no se
aplican o del que no se dispone información sobre efectos tóxicos agudos o crónicos, por
lo que suelen considerarse como no peligrosas. Además de lo anterior, solamente se
reportan los compuestos mayoritarios, que para una marca reconocida comercialmente
resumidos de una de éstas hojas de seguridad en la Tabla 40 para pila zinc carbón y para
pila alcalina en la Tabla 41.
Tabla 40. Información sobre ingredientes de una pila Zinc Carbón
Sustancia
Participación
(% en peso)
Dióxido de Manganeso 25 – 42
Zinc 15 – 25
Cloruro de Zinc 5 – 25
Cloruro de Amonio 0,5 - 15
Fuente: Gillette (2005a). Duracell zinc chloride / Mallory super batteries. Disponible en
http://www.docstoc.com/docs/13087441/5806003.pdf.
Tabla 41. Información sobre ingredientes de una pila Alcalina
Sustancia
Participación
(% en peso)
Dióxido de Manganeso 35 – 40
Zinc 10 – 25
Hidróxido de Potasio (35%) 5 – 10
Fuente: Gillette (2005b). Material Safety Data Sheet MSDS, Duracell alkaline batteries (coppertop,
ultra and plus). Disponible en http://www.newportelect.com/safety/MSDS/duracell.pdf.
Según Linden & Reddy (2001) el mineral de zinc que se usa para fabricación de ánodos de
pilas está contaminado con cerca de un 0,03% cadmio y un 0,4% plomo. El plomo que
inicialmente se considera impureza de la materia prima, en realidad puede contribuir al
sistema electroquímico de la pila como tal, pues actúa como inhibidor de la corrosión
producida en el transcurso de la reacción interna. Este es el papel que el mercurio
desempeñó por muchos años como aditivo de pilas primarias y que durante los últimos
años ha sido reemplazado por otros metales como hierro, cobre, níquel o cobalto.
140
UNIVERSIDAD NACIONAL ABIERTA Y A DISTANCIA – UNAD
Escuela de Ciencias Agrícolas, Pecuarias y del Medio Ambiente
Toxicología Ambiental
Teniendo en cuenta lo anterior, usando la clasificación propuesta por el GHS para las
sustancias identificadas como componentes de las pilas primarias, basándose en la tabla
3.1 del Reglamento CE/1278/2008 mencionado en la lección 33, se presenta en la Tabla
42.
Tabla 42. Clasificación de los componentes de pilas primarias
Compuesto
Categorías de peligro
(toxicidad)
Código de
peligro
Descripción de peligro
Dióxido de
manganeso
Toxicidad aguda: categoría 4
H332 Nocivo si se inhala
H302 Nocivo en caso de ingestión
Zinc
Toxicidad organismos acuáticos
(Aguda y crónica): categoría 1
H400 Muy tóxico para organismos acuáticos
H410
Muy tóxico para organismos acuáticos, con
efectos duraderos
Hidróxido
de potasio
Toxicidad aguda: categoría 4
Corrosividad: categoría 1A.
H302 Nocivo en caso de ingestión
H314
Provoca graves quemaduras en la piel y
lesiones oculares
Cloruro de
zinc
Toxicidad aguda: categoría 4
Corrosividad: categoría 1B.
Toxicidad organismos acuáticos
(aguda y crónica): categoría 1.
H302 Nocivo en caso de ingestión
H314
Provoca graves quemaduras en la piel y
lesiones oculares
H400 Muy tóxico para organismos acuáticos
H410
Muy tóxico para organismos acuáticos, con
efectos duraderos
Cloruro de
Amonio
Toxicidad aguda: categoría 4
Irritante ocular: categoría 2
H302 Nocivo en caso de ingestión
H319 Provoca irritación ocular grave
Fuente: Recopilado por el autor del anexo 3.1 del Reglamento 1278/2008/CEE
Teniendo en cuenta que, solamente con la información disponible en hojas de seguridad,
es posible encontrar diversas sustancias que presentan características de peligrosidad
(toxicidad y corrosividad) en categoría 1, según el GHS, y que las tendencias en la
fabricación de las pilas han reemplazado el mercurio, cadmio y plomo de los productos, es
posible asegurar que la peligrosidad se asocia a otras sustancias, como el hidróxido de
potasio o el zinc, que son irremplazables en estas tecnologías.
No obstante lo anterior, es pertinente aclarar que en Colombia se requiere ejecutar
análisis de caracterización físico-químicos y biológicos para clasificar las pilas usadas como
residuos peligrosos. De acuerdo con los resultados de estudios de esta naturaleza, es
preciso considerar diversos factores en los diseños experimentales como la marca
comercial y el grado de uso de las pilas, dado que influyen de forma significativa en los
resultados obtenidos.
141
UNIVERSIDAD NACIONAL ABIERTA Y A DISTANCIA – UNAD
Escuela de Ciencias Agrícolas, Pecuarias y del Medio Ambiente
Toxicología Ambiental
Por esta razón, las pilas usadas no son consideradas en su conjunto como residuos
peligrosos, sin embargo, se han promulgado iniciativas de recolección selectiva
obligatoria, como la que se expidió en la Comunidad Europea a través de la Directiva
66/2006/CE.
142
UNIVERSIDAD NACIONAL ABIERTA Y A DISTANCIA – UNAD
Escuela de Ciencias Agrícolas, Pecuarias y del Medio Ambiente
Toxicología Ambiental
BIBLIOGRAFÍA
Agency for Toxic Substances and Disease Registry (ATSDR) (1999). Toxicological Profile
for Manganese. Washington.
Agency for Toxic Substances and Disease Registry (ATSDR) (2002). Toxicological profile
for DDT, DDE, and DDD. Atlanta.
Agency for Toxic Substances and Disease Registry (ATSDR) (2007). AIre. Atlanta.
Alaee, M., Arias, P., Sjödinc, A. & Bergmand A. (2003). An overview of commercially used
brominated flame retardants, their applications, their use patterns in different
countries/regions and possible modes of release. Environment International 29:
683– 689.
Alegre, M., Pujol, R. M. & Alomar, A. (2000). A generalized itchy flexural eruption in a 7-
year-old boy. Arch. Dermatol 136: 1055–1060.
Alves, L.C., Glover, C.N. & Wood, C.M. (2006). Dietary Pb accumulation in juvenile
freshwater rainbow trout (Oncorhynchus mykiss). Archives of environmental
contamination and toxicology, 51: 615-625.
Baden, S.P., Pihl, L. & Rosenberg, R. (1990). Effects of oxygen depletion on the ecology,
blood physiology and fishery of the Norway lobster Nephrops norvegicus (L.).
Marine Ecology – Progress Series 67: 141–155.
Barile, F.A. (2008). Principles of toxicology testing. Florida: CRC Press.
Barnes, J.L., McDowell, E. M., McNeil, J. S., Flamenbaum, W & Trump B. F. (1980). Studies
on the pathophysiology of acute renal failure. IV. Protective effect of dithiothreitol
following administration of mercuric chloride in the rat. Virchows Arch B Cell Pathol
Incl Mol Pathol 32: 201–232.
Barrera, J., Castro, J. & Gavilán, A. (2004). Los retardantes de flama polibromados
¿Nuevas sustancias de prioridad ambiental? México: Gaceta Ecológica. Instituto
Nacional de Ecología.
Beaver, L.M. et al. (2009). Lung injury, inflammation and Akt signaling following
inhalation of particulate hexavalent chromium. Toxicol Appl Pharmaco 235: 47-56
Bejarano, F. (2004). Guía Ciudadana para la aplicación del convenio de Estocolmo. Red
de Acción sobre Plaguicidas y Alternativas en México [RAPAM]. Texcoco, México.
143
UNIVERSIDAD NACIONAL ABIERTA Y A DISTANCIA – UNAD
Escuela de Ciencias Agrícolas, Pecuarias y del Medio Ambiente
Toxicología Ambiental
Berlin, M., Zalups, R. & Fowler B. (2005). Mercury. En G. Nordberg, B. Fowler, M.
Nordberg & L. Friberg (Eds), Handbook on the Toxicology of Metals (3a Ed.). (pp 675
– 729). Elsevier.
Besser, J.M., Brumbaugha W. G., Allerta, A. L., Poultona, B. C., Schmitta, C. J. & Ingersoll,
C. G. (2009). Ecological impacts of lead mining on Ozark streams: toxicity of
sediment and pore water. Ecotoxicology and Environmental Safety 72: 516-526.
Bjerregaard, P & Andersen O. (2007). Ecotoxicology of metals—sources, transport, and
effects in the ecosystem. En G. Nordberg, B. Fowler, M. Nordberg & L. Friberg (Eds),
Handbook on the Toxicology of Metals (3a Ed.). (pp 251 – 280). Elsevier.
Boening, D.W. (2000). Ecological effects, transport, and fate of mercury: a general
review. Chemosphere 40: 1335-1351.
Bonilla, I. (2000). Introducción a la nutrición mineral de las plantas. Los elementos
naturales. En J. Azcon-Bieto & M. Talón (Eds), Fundamentos de fisiología vegetal (pp
83 – 99). Madrid: McGraw-Hill Interamericana.
Brain, R.A., Johnson, D.J., Richards, S.M., Hanson, M.L., Sanderson, H., Lam, M.W., Young
C., Mabury, S.A. Sibley, P.K. & Solomon, K.R. (2004). Microcosm evaluation of the
effects of an eight pharmaceutical mixture to the aquatic macrophytes Lemna gibba
and Myriophyllum sibiricum, Aquat. Toxicol. 70: 23–40.
Brauer, M. & Brook, J.R. (1997). Ozone personal exposures and health effects for
selected groups residing in the fraser Valley. Atmospheric Environment 31: 2113
2121
Canivet, V., Chambon, P & Gibert, J. (2001). Toxicity and bioaccumulation of Arsenic and
Chromium in epigean and hypogean freshwater macroinvertebrates. Arch. Environ.
Contam. Toxicol 40: 345–354.
Capó, M. A., Frejo, M. A. (2005). Aplicación de la bioética a la experimentación animal:
comités éticos y modelo para el razonamiento ético. Informe Evans. Madrid:
Departamento de Toxicología y Farmacología. Facultad de Veterinaria. Universidad
Complutense de Madrid.
Carbonell, A., Aarabi M. A., Delaune, R. D., Gambrell, R. P. & Patrick W. H. (1998).
Bioavailability and uptake of arsenic by wetland vegetation: Effects on plant growth
and nutrition. Journal of environmental science and health 33: 45-66.
Clemens, S. (2007). Toxic metal accumulation, responses to exposure and mechanisms of
tolerance in plants. Biochimie 88: 1707–1719.
144
UNIVERSIDAD NACIONAL ABIERTA Y A DISTANCIA – UNAD
Escuela de Ciencias Agrícolas, Pecuarias y del Medio Ambiente
Toxicología Ambiental
Cleuvers, M. (2003). Aquatic ecotoxicity of pharmaceuticals including the assessment of
combination effects, Toxicol. Lett. 142: 185–194.
Comisión Económica de las Naciones unidas para Europa (UNECE) (2009). Sistema
Globalmente Armonizado de Clasificación y Etiquetado de Productos Químicos.
Tercera edición revisada. Ginebra, Suiza.
Comisión Europea. (2008). Nuevas normas sobre residuos de plaguicidas en los
alimentos. Dirección General de Sanidad & de los Consumidores.
Consejo Canadiense de Protección de los Animales (CCPA) (s/f). Manual sobre el cuidado
y uso de los animales de experimentación. Canadá.
Cornelis, R & Nordberg, M. (2007). General chemistry, sampling, analytical methods, and
speciation. En G. Nordberg, B. Fowler, M. Nordberg & L. Friberg (Eds), Handbook on
the Toxicology of Metals (3a Ed.). (pp 11 – 38). Elsevier.
Curtis, H & Barnes, N.S. (2000). Biología (6a Ed.). Buenos Aires: Editorial Medica
Panamericana.
De Liguoro, M., Fioretto, B., Poltronieri, C. & Gallina, G. (2009). The toxicity of
sulfamethazine to Daphnia magna and its additivity to other veterinary
sulfonamides and trimethoprim, Chemosphere 75: 1519–1524.
De Lucca, R.C., Dutry P. L., Villarino M. E. & Ubios A. M. (2009). Effect of different doses
of hexavalent chromium on mandibular growth and tooth eruption in juvenile
Wistar rats. Exp Toxicol Pathol 61: 347-352
DeForest, D., Brix, K. V & Adam, W. J. (2007). Assessing metal bioaccumulation in aquatic
environments: The inverse relationship between bioaccumulation factors, trophic
transfer factors and exposure concentration. Aquatic Toxicology 84: 236–246
Díaz-Báez, M.C., Bulus G.D & Pica Y. (2004). Métodos estadísticos para el análisis de
resultados de toxicología. En G. Castillo (Ed.), Ensayos toxicológicos y métodos de
evaluación de calidad de aguas. Estandarización, intercalibración, resultados y
aplicaciones. México: Centro Internacional de Investigaciones para el Desarrollo.
Díaz-Báez, M.C., Pica Y. & Ronco, A. (2004). Bioensayo de toxicidad aguda con Daphnia
magna. En G. Castillo (Ed.), Ensayos toxicológicos y métodos de evaluación de
calidad de aguas. Estandarización, intercalibración, resultados y aplicaciones (pp 52–
63). México: Centro Internacional de Investigaciones para el Desarrollo.
Díaz-Báez, M.C., Sobrero, C. & Pica Y. (2004). Aseguramiento y control de calidad de
Bioensayos. En G. Castillo (Ed.), Ensayos toxicológicos y métodos de evaluación de
145
UNIVERSIDAD NACIONAL ABIERTA Y A DISTANCIA – UNAD
Escuela de Ciencias Agrícolas, Pecuarias y del Medio Ambiente
Toxicología Ambiental
calidad de aguas. Estandarización, intercalibración, resultados y aplicaciones (pp
125–140). México: Centro Internacional de Investigaciones para el Desarrollo.
Doncheva, S., Stoynova, Z. & Velikova, V. (2001). Influence of succinate on zinc toxicity of
pea plants. Journal of Plant Nutrition 24: 789 – 804
Donkin, S. G., Ohlson D. L & Teaf C. M. (2000). Properties and Effects of Metals. En P. L.
Williams, R. C. James & S. M. Roberts (Eds.), Principles of toxicology: Environmental
and industrial applications (pp 325 – 345). New York: John Wiley & Sons, Inc.
Donkin, S.G & Williams, P. L. (2000). Neurotoxicity: Toxic Responses of the Nervous
System. En P. L. Williams, R. C. James & S. M. Roberts (Eds.), Principles of toxicology:
Environmental and industrial applications (pp 145 - 157). New York: John Wiley &
Sons, Inc.
Environment Agency, Scottish Environment Protection Agency (SEPA) & the Northern
Ireland Environment Agency (NIEA) (2005). Hazardous Waste: Interpretation of the
definition and classification of hazardous waste. Disponible en:
http://www.sepa.org.uk/waste/waste_regulation/special_waste.aspx.
Environment Canada (s/f). The use of Algae for Assessment of Sediment Quality.
Disponible: http://www.ec.gc.ca/stl/default.asp?lang=En&n=7FF7B293-1.
Fent, K., Weston, A. A. & Caminada D. (2006). Ecotoxicology of human pharmaceuticals.
Aquatic Toxicology 76: 122–159.
Fischer, P.W., Giroux, A & L'Abbe, M.R. (1984). Effect of zinc supplementation on copper
status in adult man. Am J Clin Nutr 40: 743-746.
Flippin, J.L., Huggett, D. & Foran C.M. (2007). Changes in the timing of reproduction
following chronic exposure to ibuprofen in Japanese medaka, Oryzias latipes, Aquat.
Toxicol. 81: 73–78.
Fowler, et al. (2003). Low monoamine oxidase B in peripheral organs in smokers. PNAS,
Vol. 100, No. 20, pp. 11600 – 11605
Fuhrer, J., Skärby, L. & Ashmore M. R. (1997). Critical levels for ozone effects on
vegetation in Europe. Environmental Pollution 97: 91 -106
Gagneten, A. (2002). Respuesta de una comunidad zooplanctónica de agua dulce a la
aplicación de cromo en clausuras experimentales. INCI 27: 563-570.
Gallagher, C. Kovach, J. & Meliker, J. (2008). Urinary Cadmium and Osteoporosis in U.S.
Women ≥ 50 Years of Age: NHANES 1988–1994 and 1999–2004. Environmental
146
UNIVERSIDAD NACIONAL ABIERTA Y A DISTANCIA – UNAD
Escuela de Ciencias Agrícolas, Pecuarias y del Medio Ambiente
Toxicología Ambiental
Health Perspectives 116: 1338-1343.
Gillette Environment Health and Safety (2005a). Material Safety Data Sheet MSDS,
Duracell zinc chloride / Mallory super batteries. Disponible en
http://www.docstoc.com/docs/13087441/5806003.pdf, recuperado junio 30 de
2011.
Gillette Environment Health and Safety (2005b). Material Safety Data Sheet MSDS,
Duracell alkaline batteries (coppertop, ultra and plus). Disponible en
http://www.newportelect.com/safety/MSDS/duracell.pdf, recuperado junio 30 de
2011.
Gray, J. S. (2002). Biomagnification in marine systems: the perspective of an ecologist.
Marine Pollution Bulletin 45: 46–52
Greenpeace España. (2004). El DDT en España, un caso único en Europa. España.
Griffiths, A., Gelbart W. M., Miller, J. H & Lewontin, R. C. (2000). Genética Moderna.
Madrid: McGraw Hill Interamericana.
Halling-Sørensen, B., Nors Nielsen, S., Lanzky, P.F., Ingerslev, F., Holten Lützhøft H.C.,
Jørgensen S.E. (1998). Occurrence, fate and effects of pharmaceutical substances in
the environment—a review, Chemosphere 36: 357–393.
Heikens, A., Panaullah, G. & Meharg, A. (2007). Arsenic Behaviour from Groundwater
and Soil to Crops: Impacts on Agriculture and Food Safety. Rev Environ Contam
Toxicol 189: 43–87.
Henry, T.B. & Black, M.C. (2008). Acute and chronic toxicity of fluoxetine (selective
serotonin reuptake inhibitor) in western mosquitofish, Arch. Environ. Contam.
Toxicol. 54: 325–330.
Hense, H. W., Filipiak, B. & Keil, U. (1993). The association of blood lead and blood
pressure in population surveys. Epidemiology 4: 173–179.
Hindak, F. (1990). Studies of the Clorococcal Algae (clorophyta), Vied Biologicke Prace
(Slovenskej Akademic Vied), Bratislava 36: 1-225
Hughes, W. (1996). Essentials of environmental toxicology: the effects of environmentally
hazardous substances on human health. U.S.A.: Taylor & Francis.
Instituto Colombiano de Normas Técnicas y Certificación (ICONTEC) (1998). Norma
Técnica Colombiana 4435: Transporte de Mercancías. Hojas de seguridad para
materiales. Preparación. Bogotá, Colombia.
147
UNIVERSIDAD NACIONAL ABIERTA Y A DISTANCIA – UNAD
Escuela de Ciencias Agrícolas, Pecuarias y del Medio Ambiente
Toxicología Ambiental
Instituto de Hidrología, Meteorología y Estudios Ambientales (IDEAM) (2007). Resolución
0062 “Por la cual se adoptan los protocolos de muestreo y análisis de laboratorio
para la caracterización fisicoquímica de los residuos o desechos peligrosos en el
país”. Bogotá.
Instituto de las Naciones Unidas para Formación Profesional e Investigaciones (UNITAR),
(2008). Preparación de un Perfil Nacional para Evaluar la Infraestructura Nacional
para la Gestión de Sustancias Químicas, Un documento guía. Programa de
Entrenamiento y Capactitación del Programa de Manejo de Sustancias Químicas de
UNITAR. Ginebra, Suiza.
Instituto Nacional de Ecología & Secretaría de Medio Ambiente y Recursos Naturales
(SEMARNAT) (2003). Introducción al análisis de riesgos ambientales. México.
Instituto Nacional de Ecología (INE) (2003). Introducción al Análisis de Riesgos
Ambientales. México D.F., México.
Instituto Nacional de Seguridad e Higiene en el Trabajo (INSHT) (2010). Nota técnica de
Prevención NTP726. Centro Nacional de Condiciones de Trabajo. España.
International Agency for Research on Cancer (IARC). (2004). IARC Monographs on the
Evaluation of Carcinogenic Risks to Humans: Tobacco Smoke and Involuntary
Smoking. Vol. 83. Lyon (France): International Agency for Research on Cancer.
Isidori, M., Nardelli, A., Pascarella, L., Rubino, M. & Parrella, A. (2007). Toxic and
genotoxic impact of fibrates and their photoproducts on non-target organism,
Environ. Int. 33: 635–641.
James, R. C., Roberts, S. M. & Williams, P. L. (2000). General principles of toxicology. En
P. L. Williams, R. C. James & S. M. Roberts (Eds.), Principles of toxicology:
Environmental and industrial applications (pp 3 – 7). New York: John Wiley & Sons,
Inc.
Jayashree, R & Vasudevan, N. (2007). Persistence and distribution of endosulfan under
field condition. Environ Monit Assess 131: 475–487
Junghans, M., Backhaus, T., Faust, M., Scholze, M & Grimme L. H. (2006). Application and
validation of approaches for the predictive hazard assessment of realistic pesticide
mixtures. Aquatic Toxicology 76: 93–110.
Kirschvink, N., Martin, N., Fievez, L., Smith, N., Marlin, D & Gustin P. (2006). Airway
inflammation in cadmium-exposed rats is associated with pulmonary oxidative stress
and emphysema. Free Radic Res 40: 241–250.
148
UNIVERSIDAD NACIONAL ABIERTA Y A DISTANCIA – UNAD
Escuela de Ciencias Agrícolas, Pecuarias y del Medio Ambiente
Toxicología Ambiental
Koyu, A., Gokcimen, A., Ozguner, F., Bayram D.S. & Kocak A. (2006). Evaluation of the
effects of cadmium on rat liver. Molecular and Cellular Biochemistry 284: 81–85.
Lahr. J, Kools, S., van der Hout, A. & Faber J. H. (2008). Combined effects of zinc and
earthworm density on soil ecosystem functioning. Soil Biology & Biochemistry 40:
334–341.
Landis, W. G & Yu M. (2003). Introduction to environmental toxicology: Impacts of
chemicals upon ecological systems (3a Ed.). Florida: Lewis Publishers.
Lavery, T. et al. (2009). Heavy metal toxicity of kidney and bone tissues in South
Australian adult bottlenose dolphins (Tursiops aduncus). Marine Environmental
Research 67: 1–7.
Liaw, J. et al. (2008). Increased childhood liver cancer mortality and arsenic in drinking
water in Northern Chile. Cancer Epidemiol. Biomarkers Prev 17: 1982–1987.
Linden D. & Reddy T. Handbook of Batteries 3a Ed. (2001). McGraw – Hill, New York.
Llugany, M., Tolrà, R., Poschnrieder, C. & Barceló J. (2007). Hiperacumulación de
metales: ¿una ventaja para la planta y para el hombre? Ecosistemas 16: 4-9.
Loomis, T. A & Hayes, W. (1996). Loomis’s essential of toxicology (4a Ed.). USA: Academic
Press.
Mackay, D & Fraser, A. (2000). Bioaccumulation of persistent organic chemicals:
mechanisms and models. Environmental Pollution 110: 375-391
Marques, C.R., Abrantes, N. & Goncalves, F., (2004). Life-history traits of standard and
autochthonous cladocerans. I. Acute and chronic effects of acetylsalicylic acid.
Environ. Toxicol. 19: 518–526.
Martínez-Hidalgo M. P. (2007). Alternativas a la experimentación animal en toxicología:
situación actual. Acta Bioethica. 13 (1).
Masuda, Y. (2009). Toxic effects of PCB/PCDF to human observed in Yusho and other
poisonings. Fukuoka Igaku Zasshi 100(5): 141-155.
McIntyre, J. K. & Beauchamp, D. A. (2007). Age and trophic position dominate
bioaccumulation of mercury and organochlorines in the food web of Lake
Washington. Science of the Total Environment 372: 571–584
Middendorf, P.J & Williams, P.L. (2000). Nephrotoxicity: Toxic Responses of the Kidney.
En P. L. Williams, R. C. James & S. M. Roberts (Eds.), Principles of toxicology:
149
UNIVERSIDAD NACIONAL ABIERTA Y A DISTANCIA – UNAD
Escuela de Ciencias Agrícolas, Pecuarias y del Medio Ambiente
Toxicología Ambiental
Environmental and industrial applications (pp 129 - 145). New York: John Wiley &
Sons, Inc.
Migliore, L., Civitareale, C., Cozzolino, S., Casoria P., Brambilla, G. & Gaudio, L. (1998).
Laboratory models to evaluate phytotoxicity of sulphadimethoxine on terrestrial
plants, Chemosphere 37: 2957–2961.
Ministerio de Ambiente, Vivienda y Desarrollo Territorial (MAVDT), Centro Andino para
la Economía en el Medio Ambiente (CAEMA) (2005). Evaluación de la Capacidad
Institucional e Infraestructura Disponible y Evaluación del marco Regulatorio para la
Gestión de COP en Colombia. Contrato 651/2004 PNUD. Informe Final. Bogotá D.C.,
Colombia.
Ministerio de Ambiente, Vivienda y Desarrollo Territorial (MAVDT), Decreto 4741 (2005)
“por el cual se reglamenta parcialmente la prevención y el manejo de los residuos
peligrosos generados en el marco de la gestión Integral”, Bogotá.
Ministerio de Ambiente, Vivienda y Desarrollo Territorial (MAVDT), Dirección de
Desarrollo Sectorial Sostenible. (2007a). Manual de Evaluación y Gestión de riesgo
asociado a los COP. Bogotá D.C.
Ministerio de Ambiente, Vivienda y Desarrollo Territorial (MAVDT), Dirección de
Desarrollo Sectorial Sostenible. (2007b). Consolidación del Inventario de Plaguicidas
COP. Bogotá D.C.
Ministerio de Ambiente, Vivienda y Desarrollo Territorial (MAVDT), Dirección de
Desarrollo Sectorial Sostenible. (2007c). Inventario Nacional de Fuentes y
Liberaciones de Dioxinas y Furanos en Colombia. Línea Base 2002. Bogotá D.C.
Ministerio de Ambiente, Vivienda y Desarrollo Territorial (MAVDT), Dirección de
Desarrollo Sectorial Sostenible. (2007d). Inventario preliminar de Compuestos
Bifenilos Policlorados (PCB) existentes en Colombia. Bogotá D.C.
Ministerio de Ambiente, Vivienda y Desarrollo Territorial (MAVDT), Dirección de
Desarrollo Sectorial Sostenible. (2008). Guía Técnica de Identificación, Evaluación y
Manejo de Sitios Contaminados con COP. Bogotá D.C.
Ministerio de Ambiente, Vivienda y Desarrollo Territorial (MAVDT), Universidad Nacional
de Colombia –UN-. (2010). Evaluación del riesgo Ambiental por plaguicidas y metales
pesados en dos cultivos ubicados en el departamento de Boyacá. Informe final.
Bogotá D.C.
Ministerio de Ambiente, Vivienda y Desarrollo Territorial (MAVDT) & Universidad
Nacional de Colombia (UNC) (2009). Convenio de cooperación científica y tecnológica
150
UNIVERSIDAD NACIONAL ABIERTA Y A DISTANCIA – UNAD
Escuela de Ciencias Agrícolas, Pecuarias y del Medio Ambiente
Toxicología Ambiental
para desarrollar actividades relacionadas con la gestión de los residuos posconsumo
de fuentes de iluminación, pilas primarias y secundarias, Informe Final. Programa de
Investigación sobre Residuos, Departamento de Ingeniería Química y Ambiental.
Bogotá.
Ministerio de Minas y Energía (2010). Resolución 180540 de 30 de marzo de 2010. Anexo
general del Reglamento técnico de iluminación y alumbrado público (RETILAP).
Bogotá D.C., Colombia.
Ministerio de Protección Social (MPS). (2007). Resolución 2906 “Por la cual se establecen
los Límites Máximos de Residuos de Plaguicidas –LMR- en alimentos para consumo
humano y en piensos o forrajes”. Bogotá.
Modic, J. (2003). Carbon monoxide and COHb concentration in blood in various
circumstances. Energy and Buildings, Vol. 35, pp. 903–907
MPS, DNE, UNODC, CICAD, OEA & Embajada de los Estados Unidos en Colombia. (2009).
Estudio Nacional de Consumo de Sustancias Psicoactivas en Colombia 2008. Bogotá:
Editora Guadalupe S.A.
Nahmani, J., Capowiez, Y. & Lavelle C. (2005). Effects of metal pollution on soil
macroinvertebrate burrow systems. Biol Fertil Soils 42: 31–39.
National Institute for Minamata Disease. (2001). What we have learned from the
experience of minamata disease - Issues during the occurrence of the disease and up
to 1968 – Recuperado en mayo de 2011 en:
http://www.nimd.go.jp/syakai/webversion/SSSGMDreport.html
National Institute on Drug Abuse (NIDA) (2008). Tobacco and Nicotine Research. An
Update from the National Institute on Drug Abuse. Topics in Brief. Recuperado en
mayo de 2011 en http://www.nida.nih.gov/pdf/tib/tobnico.pdf
National Measurement Organization (NMO), (s/f). RoHS exemptions. Recuperado el 10
de junio de 2011 de http://www.bis.gov.uk
O’Flaherty, E. (2000). Absorption, distribution and elimination of toxic agents. En P. L.
Williams, R. C. James & S. M. Roberts (Eds.), Principles of toxicology: Environmental
and industrial applications (pp 35 –57). New York: John Wiley & Sons, Inc.
Organización de las Naciones Unidas para la Agricultura y la Alimentación (FAO). (2000).
Colección FAO: Eliminación de Plaguicidas. Evaluación de la contaminación del suelo.
Roma.
Organización de las Naciones Unidas para la Agricultura y la Alimentación –FAO- &
151
UNIVERSIDAD NACIONAL ABIERTA Y A DISTANCIA – UNAD
Escuela de Ciencias Agrícolas, Pecuarias y del Medio Ambiente
Toxicología Ambiental
Ministerio de Protección Social (MPS). (2004). Informe del Taller nacional sobre
criterios del Codex para el establecimiento de límites máximos permitidos para
aditivos, contaminantes y residuos de plaguicidas y medicamentos de uso veterinario
en alimentos. Bogotá D.C.
Organización Mundial para la Salud (OMS) & Organización de las Naciones Unidas para la
Agricultura y la Alimentación (FAO). (2006). Qué es el Codex Alimentarius. Roma.
Ott D. (2008). Gestión de Residuos Electrónicos en Colombia, Diagnóstico de
computadores y teléfonos celulares. Disponible en:
http://raee.org.co/system/files/Ott_Avances%2Ben%2BColombia_RESPEL_Nov20_0
8.pdf, recuperado Junio 30 de 2011.
Otto, D. A. & Fox, D. A. (1993). Auditory and visual dysfunction following lead exposure.
Neurotoxicology 14: 191–207
Pagano, G., de Biase, A., Deeva, I.B., Degan, P., Doronin, Y.K., Iaccarino, M., Oral, R.,
Trieff, N.M., Warnau, M., Korkina, L.G., (2001). The role of oxidative stress in
developmental and reproductive toxicity of tamoxifen. Life Sci. 68: 1735–1749.
Pascoe, D., Karntanut, W., Muller, C.T., (2003). Do pharmaceuticals affect freshwater
invertebrates? A study with the cnidarian Hydra vulgaris. Chemosphere 51: 521–528
Peña, C. E., Carter D.E & Ayala-Fierro F. (2001). Toxicología Ambiental: Evaluación de
riesgos y restauración ambiental. Recuperado en mayo de 2011 en:
http://superfund.pharmacy.arizona.edu/toxamb/.
Pereira (Ed.) (2008). Los Médicos y el Tabaquismo. Uruguay: Ingraco
Péry, A.R.R., Gust, M., Vollat, B., Mons, R., Ramil, M., Fink, G., Ternes, T. & Garric, J.
(2008). Fluoxetine effects assessment on the life cycle of aquatic invertebrates.
Chemosphere 73: 300–304.
Philp, R.B. (2001). Ecosystems and human health: Toxicology and environmental hazards
(2a Ed.). U.S.A.: Lewis Publishers.
Pica, Y., Ronco, A. & Díaz-Báez, M.C. (2004). Ensayo de toxicidad crónica con Selenastrum
capricornutum (Pseudokirchneriella subcapitata). Método de enumeración celular
basado en el uso de hemocitómetro Neubauer. En G. Castillo (Ed.), Ensayos
toxicológicos y métodos de evaluación de calidad de aguas. Estandarización,
intercalibración, resultados y aplicaciones (pp 80–98). México: Centro Internacional
de Investigaciones para el Desarrollo.
Pomati, F., Netting, A.G., Calamari, D. & Neilan, B.A. (2004). Effects of erythromycin,
152
UNIVERSIDAD NACIONAL ABIERTA Y A DISTANCIA – UNAD
Escuela de Ciencias Agrícolas, Pecuarias y del Medio Ambiente
Toxicología Ambiental
tetraycline and ibuprofen on the growth of Synechocystis sp. and Lemna minor,
Aquat. Toxicol. 67: 387–396.
Premier Farnell (2011). Introducción a los requisitos de la Directiva RoHS 2002/95/CE.
Recuperado el 10 de junio de 2011 de
http://www.element14.com/community/community/legislation.
Programa de las Naciones Unidas para el Medio Ambiente (PNUMA) (1999). Guidelines
for the identification of PCBs and materials containing PCBs..
Programa de las Naciones Unidas para el Medio Ambiente (PNUMA), (2007). Enfoque
estratégico para la gestión de productos químicos a Nivel Internacional. Textos
acerca del SAICM y resoluciones de la Conferencia Internacional sobre gestión de los
productos químicos. Ginebra, Suiza.
Programa de las Naciones Unidas para el Medio Ambiente (PNUMA), (2010). Programa
de Inicio rápido al Enfoque estratégico para la gestión de productos químicos a Nivel
Internacional, Boletín No. 2, abril de 2010, segunda edición. Ginebra, Suiza.
Quintero, O. (2010). Convenio de Estocolmo sobre contaminantes Orgánicos Persistentes
COP – oportunidades, restricciones y necesidades de inversión. Documentos de
Trabajo. Bogotá D.C., Colombia.
Raldúa, D., Díez, S., Bayona J. M. & Barceló D. (2007). Mercury levels and liver pathology
in feral fish living in the vicinity of a mercury cell chlor-alkali factory. Chemosphere
66: 1217-1225.
Ramond, J., Petit, F., Quillet, L., Ouddane, B. & Berthe, T. (2011). Evidence of
methylmercury production and modification of the microbial community structure
in estuary sediments contaminated with wastewater treatment plant effluents.
Marine Pollution Bulletin 62: 1073–1080
Ramos, J.I. & Córdoba, D. (1996). Monóxido de Carbono. En D. Córdoba (Ed.), Toxicología
(3ª Ed.)(pp 246-248). Medellín: L. Vieco e Hijas Ltda.
Roberts, S.M., James R.C & Franklin M.R. (2000). Hepatotoxicity: Toxic Effects on the
Liver. En P. L. Williams, R. C. James & S. M. Roberts (Eds.), Principles of toxicology:
Environmental and industrial applications (pp 111 - 129). New York: John Wiley &
Sons, Inc.
Rodríguez, E. et al. (2009). Effect of mercury and gold on growth, nutrient uptake, and
anatomical changes in Chilopsis linearis. Environmental and Experimental Botany 65:
253–262
153
UNIVERSIDAD NACIONAL ABIERTA Y A DISTANCIA – UNAD
Escuela de Ciencias Agrícolas, Pecuarias y del Medio Ambiente
Toxicología Ambiental
Ronco, A., Díaz Báez M.C. & Pica Y. (2004a). Conceptos generales. En G. Castillo (Ed.),
Ensayos toxicológicos y métodos de evaluación de calidad de aguas. Estandarización,
intercalibración, resultados y aplicaciones (pp 17–22). México: Centro Internacional
de Investigaciones para el Desarrollo.
Ronco, A., Díaz-Báez M.C. & Pica Y. (2004b). Elementos básicos requeridos para la
implementación de pruebas de análisis rutinarios. En G. Castillo (Ed.), Ensayos
toxicológicos y métodos de evaluación de calidad de aguas. Estandarización,
intercalibración, resultados y aplicaciones (pp 31–46). México: Centro Internacional
de Investigaciones para el Desarrollo.
Ronco, A., Díaz-Báez M.C. & Pica Y. (2004c). Monitoreo ambiental. En G. Castillo (Ed.),
Ensayos toxicológicos y métodos de evaluación de calidad de aguas. Estandarización,
intercalibración, resultados y aplicaciones (pp 23–30). México: Centro Internacional
de Investigaciones para el Desarrollo.
Santos L.H.M.L.M., Araújo A.N., Fachini A., Pena A., Delerue-Matos C. & Montenegro
M.C.B.S.M. (2010). Ecotoxicological aspects related to the presence of
pharmaceuticals in the aquatic environment. Journal of Hazardous Materials 175:
45–95.
Schwaiger, J., Ferling, H., Mallow, U.,Wintermayr, H., Negele, R.D. (2004). Toxic effects of
the non-steroidal anti-inflammatory drug diclofenac. Part I. Histopathological
alterations and bioaccumulation in rainbow trout. Aquat. Toxicol. 68: 141–150.
Sengar, R.S. et al. (2008). Lead stress effects on physiobiochemical activities of higher
plants. Rev Environ Contam Toxicol 196: 73-93.
Shanker, A.K., Cervantes, C., Loza-Tavera, H. & Avudainayagam, S. (2005). Chromium
toxicity in plants. Environment International 31: 739– 753
Shaw, I. & Chadwick J. (1998). Principles of Environmental Toxicology. Londres: Taylor &
Francis Ltda.
Sjödina, A., Patterson, D. & Bergman A. (2003). A review on human exposure to
brominated flame retardants—particularly polybrominated diphenyl ethers.
Environment International 29: 829– 839
Skerfving, S. y Bergdahl, I. (2005). Lead. En G. Nordberg, B. Fowler, M. Nordberg & L.
Friberg (Eds), Handbook on the Toxicology of Metals (3a Ed.). (pp 599 – 643). Elsevier
Smith A. H y Steinmaus C. (2009). Health Effects of Arsenic and Chromium in Drinking
Water: Recent Human Findings. Annu. Rev. Public Health 30: 9.1–9.16
154
UNIVERSIDAD NACIONAL ABIERTA Y A DISTANCIA – UNAD
Escuela de Ciencias Agrícolas, Pecuarias y del Medio Ambiente
Toxicología Ambiental
Sobrero M.C. & Ronco A. (2004). Ensayo de toxicidad aguda con semillas de lechuga
(Lactuca sativa L). En G. Castillo (Ed.), Ensayos toxicológicos y métodos de evaluación
de calidad de aguas. Estandarización, intercalibración, resultados y aplicaciones (pp
23–30). México: Centro Internacional de Investigaciones para el Desarrollo.
Soil science society of America. (1997). Glossary of Soil Science Terms. Madison.
Soldin, O. & Aschner, M. (2007). Effects of manganese on thyroid hormone homeostasis:
Potential links. NeuroToxicology 28: 951–956.
Sprague, J.B. (1970). Measurement of pollutant toxicity to Fish. II. Utilizing and applying
bioassay results. Water Res 4: 3–32.
Tarazona, J.V. (2003). Desarrollo de modelos conceptuales para la evaluación de riesgos
ambientales sobre sistemas terrestres. Discurso de Ingreso del académcio de
número electo. Instituto de España, Real Academia de Ciencia Veterinarias. Madrid,
España.
Teaf, C & Middendorf, P. J. (2000). Mutagenesis and Genetic Toxicology. En P. L.
Williams, R. C. James & S. M. Roberts (Eds.), Principles of toxicology: Environmental
and industrial applications (pp 239 - 265). New York: John Wiley & Sons, Inc.
Thompson, J. & Bannigan, J. (2008). Cadmium: Toxic effects on the reproductive system
and the embryo. Reproductive Toxicology 25: 304–315
Townsend T., Vann K., Mutha S.,Pearson B., Jang Y., Musson S., Jordan A. (2004). RCRA
Toxicity Characterization of Computer CPU and other discarded Electronic devices.
Department of Environmental Engineering Science, University of Florida. Gainesville,
Florida.
Triebskorn, R., Casper, H., Heyd, A., Eikemper, R., Kohler, H.-R., Schwaiger, J., (2004).
Toxic effects of the non-steroidal anti-inflammatory drug diclofenac. Part II.
Cytological effects in liver, kidney, gills and intestine of rainbow trout (Oncorhynchus
mykiss). Aquat. Toxicol. 68: 151–166.
Tsai, S.Y. et al. (2003). The effects of chronic arsenic exposure from drinking water on the
neurobehavioral development in adolescence. Neurotoxicology 24: 747–53.
U.S. Department of Health and Human Services. (2006). The Health Consequences of
Involuntary Exposure to Tobacco Smoke: A Report of the Surgeon General. Atlanta,
GA: U.S. Department of Health and Human Services, Centers for Disease Control and
Prevention, Coordinating Center for Health Promotion, National Center for Chronic
Disease Prevention and Health Promotion, Office on Smoking and Health.
155
UNIVERSIDAD NACIONAL ABIERTA Y A DISTANCIA – UNAD
Escuela de Ciencias Agrícolas, Pecuarias y del Medio Ambiente
Toxicología Ambiental
United States Environmental Protection Agency (USEPA) (2004). Method 9045D Soil and
waste pH. Disponible en
http://epa.gov/osw/hazard/testmethods/sw846/pdfs/9045d.pdf, recuperado
Octubre 28 de 2008.
United States Environmental Protection Agency (USEPA) (2005). Toxicological review of
zinc and compounds. Washington, D.C.
United States Environmental Protection Agency (USEPA) (2006). Polybrominated
Diphenyl Ethers (PBDEs) Project Plan. Washington, D.C.
Vallejo, M. (1996). Química de plaguicidas. En D. Córdoba (Ed.), Toxicología (3ª Ed.) (pp.
99 – 109) Medellín: L. Vieco e Hijas Ltda.
Vallejo, M. (1997). Toxicología ambiental: Fuentes, cinética y efectos de los
contaminantes. Bogotá: Fondo Nacional Universitario.
Waalkes, M.P.; Keefer, L.K. y Diwan, B.A. (2000). Induction of proliferative lesions of the
uterus, testes, and liver in swiss mice given repeated injections of sodium arsenate:
possible estrogenic mode of action. Toxicol. Appl. Pharmacol 166: 24–35
Warfvinge, K. & Bruun, A. (1996). Mercury accumulation in the Squirrel monkey eye after
mercury vapour exposure. Toxicology 107: 189–200
Watanabea, I. & Sakai, S. (2003). Environmental release and behavior of brominated
flame retardants. Environment International 29: 665– 682
Weinberg, J. (2008). Una guía al SAICM para las ONG. Marco de acción para proteger la
salud humana y el ambiente de las sustancias químicas tóxicas. Red Internacional de
Eliminación de los Contaminantes Orgánicos Persistentes (IPEN).
Weinberg, J. (2009). Guía para las ONG sobre Contaminantes Orgánicos Persistentes.
Marco de acción para proteger la salud humana y el medio ambiente de los
Contaminantes Orgánicos Persistentes. Red Internacional de Eliminación de los
Contaminantes Orgánicos Persistentes (IPEN).
Wollenberger, L., Halling-Sørensen, B. & Kusk, K.O. (2000). Acute and chronic toxicity of
veterinary antibiotics to Daphnia magna, Chemosphere 40: 723–730.
Wright D.A, Welbourn P. 2002. Environmental toxicology. New York: Cambridge
University Press.
Wu, M.T. et al. 2003. A δ-Aminolevulinic acid dehydratase (ALAD) polymorphism may
modify the relationship of low-level lead exposure to uricemia and renal function:
156
UNIVERSIDAD NACIONAL ABIERTA Y A DISTANCIA – UNAD
Escuela de Ciencias Agrícolas, Pecuarias y del Medio Ambiente
Toxicología Ambiental
the Normative Aging Study. Environ Health Perspect 111: 335-341.
Yamashita, N., Yasojima, M., Miyajima, K., Suzuki, Y. & Tanaka, H. (2006). Effects of
antibacterial agents, levofloxacin and clarithromycin, on aquatic organisms. Water
Sci. Technol. 53: 65–72.

Modulo toxicologia ambiental unad

  • 1.
    1 UNIVERSIDAD NACIONAL ABIERTAY A DISTANCIA – UNAD Escuela de Ciencias Agrícolas, Pecuarias y del Medio Ambiente Toxicología Ambiental UNIVERSIDAD NACIONAL ABIERTA Y A DISTANCIA - UNAD ESCUELA DE CIENCIAS AGRÍCOLAS, PECUARIAS Y DEL MEDIO AMBIENTE TOXICOLOGÍA AMBIENTAL Autor: Ing. MSc. EDWIN CAMELO MARTÍNEZ BOGOTÁ Julio 5 de 2011
  • 2.
    2 UNIVERSIDAD NACIONAL ABIERTAY A DISTANCIA – UNAD Escuela de Ciencias Agrícolas, Pecuarias y del Medio Ambiente Toxicología Ambiental ÍNDICE DE CONTENIDO INTRODUCCIÓN ...................................................................................................8 UNIDAD 1. FUNDAMENTOS DE TOXICOLOGÍA AMBIENTAL.................................11 CAPITULO 1. DEFINICIÓN DE CONCEPTOS BÁSICOS.........................................................11 Lección 1. Toxicología, toxicología ambiental y ecotoxicología...................................11 Lección 2. Sustancias tóxicas........................................................................................13 Lección 3. Tipos, rutas y vías de exposición .................................................................16 Lección 4. Toxicocinética..............................................................................................19 Lección 5. Disponibilidad del tóxico en el ambiente....................................................25 CAPITULO 2. CARACTERIZACIÓN DE LA RESPUESTA TÓXICA ...........................................29 Lección 6. Clasificación de las respuestas tóxicas ........................................................29 Lección 7. Genotoxicidad: mutagénesis y carcinogénesis............................................31 Lección 8. Factores extrínsecos a la sustancia que afectan la respuesta tóxica ..........34 Lección 9. Relación dosis – respuesta. .........................................................................37 Lección 10. Unidades e índices de toxicidad................................................................40 CAPITULO 3. EVALUACIÓN Y ANÁLISIS DE RIESGOS.........................................................43 Lección 11. Introducción al análisis de riesgos.............................................................43 Lección 12. Evaluación de riesgo..................................................................................45 Lección 13. Caracterización del riesgo .........................................................................48 Lección 14. Manejo de riesgos y comunicación de riesgos.........................................52 Lección 15. Estudio de caso Colombia, riesgo ambiental por metales pesados en cultivos..........................................................................................................................54 UNIDAD 2. PRINCIPALES GRUPOS DE SUSTANCIAS TÓXICAS...............................59 CAPITULO 4. METALES......................................................................................................59 Lección 16. Principales elementos y compuestos........................................................59 Lección 17. Fuentes principales....................................................................................60 Lección 18. Movilidad en el ambiente..........................................................................62 Lección 19. Efectos en el medio ambiente...................................................................64 Lección 20. Efectos a la salud humana.........................................................................66 CAPITULO 5. CONTAMINANTES ORGÁNICOS Y ATMOSFÉRICOS .....................................69 Lección 21. Plaguicidas.................................................................................................69 Lección 22. Dioxinas y Furanos.....................................................................................72 Lección 23. PCB (Bifenilos Policlorados).......................................................................73 Lección 24. Compuestos BFR (Retardantes de llama bromados) ................................75 Lección 25. Contaminantes atmosféricos inorgánicos.................................................78
  • 3.
    3 UNIVERSIDAD NACIONAL ABIERTAY A DISTANCIA – UNAD Escuela de Ciencias Agrícolas, Pecuarias y del Medio Ambiente Toxicología Ambiental CAPITULO 6. CONTEXTO GLOBAL PARA LA GESTIÓN DE SUSTANCIAS TÓXICAS..............81 Lección 26. El enfoque estratégico SAICM...................................................................81 Lección 27. Los COP y el Convenio de Estocolmo. .......................................................83 Lección 28. El Sistema Globalmente Armonizado........................................................86 Lección 29. Los estándares ambientales y la reducción de uso de sustancias peligrosas......................................................................................................................90 Lección 30. El convenio de Basilea y los residuos peligrosos.......................................94 UNIDAD 3. HERRAMIENTAS DE TOXICOLOGÍA AMBIENTAL APLICADA ................99 CAPITULO 7. CLASIFICACIÓN DE RESIDUOS Y SUSTANCIAS TÓXICAS...............................99 Lección 31. Fichas de seguridad para materiales MSDS. .............................................99 Lección 32. Fuentes oficiales de información toxicológica. .......................................102 Lección 33. Clasificación de mezclas, sistema GHS. ...................................................103 Lección 34. Ensayos físico-químicos para toxicidad...................................................107 Lección 35. Ensayos para corrosividad.......................................................................110 CAPITULO 8. BIOENSAYOS Y MONITOREO BIOLÓGICO..................................................113 Lección 36. Tipos de bioensayos. ...............................................................................113 Lección 37. Ensayos biológicos reglamentados en Colombia para ecotoxicidad. .....116 Lección 38. Bioética en el uso de animales para experimentación. ..........................121 Lección 39. Monitoreo Biológico................................................................................124 Lección 40. Marcadores o indicadores biológicos......................................................126 CAPITULO 9. ESCENARIOS DE RESIDUOS Y SUSTANCIAS TÓXICAS COTIDIANAS............129 Lección 41. El humo del cigarrillo...............................................................................129 Lección 42. Residuos de Plaguicidas en Alimentos. ...................................................131 Lección 43. Residuos de medicamentos.....................................................................132 Lección 44. Aparatos eléctricos y electrónicos. .........................................................136 Lección 45. Pilas primarias. ........................................................................................138 BIBLIOGRAFÍA .................................................................................................. 142
  • 4.
    4 UNIVERSIDAD NACIONAL ABIERTAY A DISTANCIA – UNAD Escuela de Ciencias Agrícolas, Pecuarias y del Medio Ambiente Toxicología Ambiental ÍNDICE DE TABLAS Tabla 1. Propiedades físico-químicas que influyen en la toxicidad de una sustancia..........15 Tabla 2. Elementos y aspectos importantes en la descripción de una ruta de exposición..17 Tabla 3. Selectividad sistémica de algunos agentes tóxicos. ...............................................22 Tabla 4. Clasificación de las respuestas tóxicas....................................................................30 Tabla 5. Ocupaciones que incrementan el riesgo de ciertos tipos de cáncer......................35 Tabla 6. Algunos Factores de Incertidumbre utilizados por la USEPA .................................42 Tabla 7. Resultados de índice de riesgo para cultivo de papa ............................................56 Tabla 8. Resultados de índice de riesgo para cultivo de cebolla..........................................56 Tabla 9. Rango de concentración de algunos metales en el suelo.......................................61 Tabla 10. Principales efectos del Cadmio en la salud humana ............................................66 Tabla 11. Principales efectos del Zinc en la salud humana ..................................................66 Tabla 12. Principales efectos del Mercurio en la salud humana..........................................67 Tabla 13. Principales efectos del Plomo en la salud humana ..............................................67 Tabla 14. Principales efectos del Manganeso en la salud humana......................................68 Tabla 15. Principales efectos del Arsénico en la salud humana...........................................68 Tabla 16. Principales efectos del Cromo en la salud humana..............................................68 Tabla 17. Tipos de insecticidas. ............................................................................................69 Tabla 18. Descripción y ejemplos de los usos de los PCB.....................................................74 Tabla 19. Características y usos de los principales grupos de BFR.......................................77 Tabla 20. Sustancias incluidas en el Convenio de Estocolmo...............................................84 Tabla 21. Avances Plan Nacional de Aplicación COP............................................................86 Tabla 22. ETA para categoría de peligro a la salud por toxicidad aguda..............................89 Tabla 23. Comunicación de peligro, etiquetas correspondientes a toxicidad aguda. .........90 Tabla 24. Sustancias peligrosas contenidas en productos y aplicaciones............................91 Tabla 25. Contenidos máximos permitidos de mercurio en lámparas fluorescentes..........93 Tabla 26. Clasificación de características de peligrosidad, toxicidad...................................96 Tabla 27. Contenido de una hoja de seguridad....................................................................99 Tabla 28. Principio de extrapolación, toxicidad aguda.......................................................105 Tabla 29. Principio de ponderación....................................................................................106 Tabla 30. Característica de toxicidad, normativa Colombiana...........................................107 Tabla 31. Factores básicos de un bioensayo. .....................................................................119 Tabla 32. Ejemplo de ensayos in vivo con alternativas in vitro..........................................123 Tabla 33. Ejemplo de los lugares de muestreo necesarios para evaluar el impacto del plomo generado por el tránsito de los carros....................................................................124 Tabla 34. Resultados hipotéticos de 20 muestras de suelo colectadas cerca a una autopista.............................................................................................................................125 Tabla 35. Principales tipos de biomarcadores con función y descripción. ........................127 Tabla 36. Ejemplos de efectos crónicos ocasionados por analgésicos y antiinflamatorios no esteroideos.........................................................................................................................134
  • 5.
    5 UNIVERSIDAD NACIONAL ABIERTAY A DISTANCIA – UNAD Escuela de Ciencias Agrícolas, Pecuarias y del Medio Ambiente Toxicología Ambiental Tabla 37. Ejemplos de efectos crónicos ocasionados por agentes reductores de lípidos en la sangre..............................................................................................................................135 Tabla 38. Ejemplos de efectos crónicos ocasionados por componentes neuroactivos.....135 Tabla 39. Ejemplos de efectos crónicos ocasionados por antibióticos..............................136 Tabla 40. Información sobre ingredientes de una pila Zinc Carbón...................................139 Tabla 41. Información sobre ingredientes de una pila Alcalina .........................................139 Tabla 42. Clasificación de los componentes de pilas primarias .........................................140
  • 6.
    6 UNIVERSIDAD NACIONAL ABIERTAY A DISTANCIA – UNAD Escuela de Ciencias Agrícolas, Pecuarias y del Medio Ambiente Toxicología Ambiental ÍNDICE DE FIGURAS Figura 1.. Naturaleza multidisciplinaria de la toxicología y su división...................................... 12 Figura 2. Sectores que interactúan con la toxicología ambiental en el manejo del medio ambiente. ................................................................................................................................... 12 Figura 3. Estructura química de algunos grupos y sustancias caracterizados por su alta permanencia en el ambiente (A, B y D) o por su alta reactividad (C). ....................................... 16 Figura 4. Ejemplo de la caracterización de una ruta de exposición........................................... 18 Figura 5. Tipos de transporte en la membrana celular. ............................................................. 20 Figura 6. Ruta de Absorción, Distribución, Metabolismo y Excreción en Vertebrados. ............ 24 Figura 7. Estructura de la hoja.................................................................................................... 25 Figura 8. Ejemplo del proceso de biomagnificación del DDT..................................................... 27 Figura 9. Estructura del nucleótido y de la doble cadena en espiral del ADN. .......................... 32 Figura 10. Esquema de los efectos producidos por un genotóxico ........................................... 33 Figura 11. Categorías de exposición y efectos de los agentes tóxicos....................................... 34 Figura 12. Comportamiento y puntos relevantes de una curva dosis – respuesta.................... 38 Figura 13. Curva dosis – respuesta de dos sustancias................................................................ 39 Figura 14. Curvas dosis – respuesta de una sustancia con efectos de diferentes magnitudes . 41 Figura 15. Esquema simplificado del ciclo de análisis de riesgo ................................................ 44 Figura 16. Relaciones costo, nivel de riesgo e incertidumbre.................................................... 47 Figura 17. Efecto de la contaminación por metales en diferentes componentes del medio ambiente .................................................................................................................................... 65 Figura 18. Estructura química de (A) los furanos y (B) de la dioxina TCDD................................ 72 Figura 19. Estructura básica de los PCB...................................................................................... 74 Figura 20. Estructuras químicas básicas de los principales grupos de BFR................................ 76 Figura 21. Ciclo fotolítico del NO2. ............................................................................................. 79 Figura 22. Efectos tóxicos asociados a Dioxinas......................................................................... 83 Figura 23. Comunicación de riesgo para sustancias qímicas ..................................................... 87 Figura 24. Ejemplo de etiqueta para productos químicos ......................................................... 89 Figura 25. Normas y estándares de seguridad, eficiencia energética y ambiental.................... 91 Figura 26. Símbolo que indica la recogida selectiva................................................................... 93 Figura 27. Clasificación de los bioensayos................................................................................ 114 Figura 28. Microcosmos FIFRA, ejemplo de una unidad experimental muti-especie.............. 116 Figura 29. Principales rasgos morfológicos de Daphnia magna .............................................. 118 Figura 30. Vista microscópica Selenastrum capricornutum (Pseudokirchneriella subcapitata) .................................................................................................................................................. 119 Figura 31. Distribución del carbono 11 en el cuerpo de un fumador y un no fumador. ......... 129 Figura 32. Fuentes y vias de exposición de los residuos de medicamentos en el ambiente... 134 Figura 33. Presencia relativa de las clases de medicamentos encontradas en el ambiente ... 135
  • 7.
    7 UNIVERSIDAD NACIONAL ABIERTAY A DISTANCIA – UNAD Escuela de Ciencias Agrícolas, Pecuarias y del Medio Ambiente Toxicología Ambiental ASPECTOS DE PROPIEDAD INTELECTUAL Y VERSIONAMIENTO El contenido didáctico del curso académico Toxicología Ambiental fue diseñado por Edwin Camelo Martínez, quien es Ingeniero Químico, Magíster en Ingeniería Ambiental. Se ha desempeñado como consultor para entidades estatales en la gestión integral de residuos peligrosos, de residuos de aparatos eléctricos y electrónicos y de residuos de consumo masivo. Para citar este material por favor hacerlo de la siguiente manera: Camelo, E. (2011). Toxicología Ambiental. Módulo didáctico. Bogotá: Universidad Nacional Abierta y a Distancia – UNAD.
  • 8.
    8 UNIVERSIDAD NACIONAL ABIERTAY A DISTANCIA – UNAD Escuela de Ciencias Agrícolas, Pecuarias y del Medio Ambiente Toxicología Ambiental INTRODUCCIÓN Si bien el desarrollo tecnológico y científico ha proporcionado al ser humano una gran cantidad de ventajas frente a los demás seres vivos, este mismo desarrollo le ha otorgado la responsabilidad frente a la conservación y preservación de lo que en este planeta existe. Las mejores herramientas, incluso las de uso diario y masivo, han transformado profundamente eso que se percibe como la cotidianidad: miles de teléfonos celulares activos simultáneamente, decenas de productos farmacéuticos en las gavetas de los hogares, toneladas de productos agrícolas, miles de automóviles circulando las ciudades. Aunque estas herramientas no están disponibles para todas las personas, es claro que el acceso, menos obstaculizado por los precios comerciales actuales, ha sido motivado por la percepción de bienestar que se le ha conferido a estos bienes, lo que nos lleva a un escenario de consumo masivo y a una consecuente dinámica de desarrollo de nuevos productos, nuevas necesidades y, por ende, de nuevos clientes. Para algunos sectores de la sociedad es claro que la mayoría de las sustancias contenidas en los nuevos productos, así como aquellas que se han usado para producirlos y, evidentemente, aquellas que se producen como residuo de la producción y el consumo, tienen asociados unos efectos que se consideran adversos o indeseables para el ambiente, así como para la salud humana, que son de obligatoria consideración para la toma de decisiones ambientalmente sostenibles. En este contexto, es necesario abordar los principios y marcos conceptuales de la toxicología ambiental para que los estudiantes del programa de Ingeniería Ambiental puedan analizar, caracterizar y proponer acciones concretas frente a la problemática creciente de la exposición a sustancias tóxicas, como parte de la cadena de actores involucrados en la toma de decisiones sociales, económicas y políticas. Para lograr este objetivo, el módulo se estructura en 3 unidades, equivalente a 9 capítulos y 45 lecciones. A través de su contenido se fomentan competencias relacionadas con la comprensión de los principios básicos y los desarrollos técnicos en la gestión, que desde diferentes niveles de la sociedad han surgido como respuesta a la problemática ambiental asociada a los agentes tóxicos. En la Unidad 1 el curso se enfoca en la descripción y desarrollo de los conceptos básicos para abordar el estudio de la toxicología ambiental. Se hace un breve recorrido por los principios físicos, químicos y biológicos asociados al estudio de las respuestas tóxicas. Posteriormente se determinan las principales respuestas tóxicas observadas, incluyendo aquellos factores que influyen en las mismas y la manera como la comunidad científica las ha descrito.
  • 9.
    9 UNIVERSIDAD NACIONAL ABIERTAY A DISTANCIA – UNAD Escuela de Ciencias Agrícolas, Pecuarias y del Medio Ambiente Toxicología Ambiental En la Unidad 2 se presta atención a los principales grupos de sustancias asociadas con las respuestas tóxicas, dedicándose espacios descriptivos para los efectos a la salud y al ambiente, las fuentes principales y las características físico-químicas de las mismas. Dichas sustancias se contextualizan en las iniciativas globales que han surgido como respuesta a la creciente preocupación por la minimización de los riesgos ambientales asociados al uso de éstas. Finalmente, en la Unidad 3 se circunscriben las herramientas que para un profesional del área ambiental pueda apoyar la toma de decisiones en contextos mucho más específicos del sector productivo, incluyendo una revisión de los escenarios de algunos de los residuos tóxicos cotidianos en los que la toxicología ambiental es aplicada y que le permiten estructurar un análisis más detallado de esos y otros casos de contaminación. En cada una de estas unidades se han estructurado actividades grupales y de participación activa por parte de los estudiantes, buscando generar un espacio de discusión y análisis de las implicaciones que desde el punto de vista ambiental tienen las tendencias tecnológicas asociadas al desarrollo.
  • 10.
    10 UNIVERSIDAD NACIONAL ABIERTAY A DISTANCIA – UNAD Escuela de Ciencias Agrícolas, Pecuarias y del Medio Ambiente Toxicología Ambiental UNIDAD 1 Nombre de la Unidad FUNDAMENTOS DE TOXICOLOGÍA AMBIENTAL CAPÍTULO 1 DEFINICIÓN DE CONCEPTOS BÁSICOS Lección 1 Toxicología, toxicología ambiental y ecotoxicología Lección 2 Sustancias tóxicas Lección 3 Tipos, rutas y vías de exposición Lección 4 Toxicocinética Lección 5 Disponibilidad del tóxico en el ambiente CAPÍTULO 2 CARACTERIZACIÓN DE LA RESPUESTA TÓXICA Lección 6 Clasificación de las respuestas tóxicas Lección 7 Genotoxicidad: mutagénesis y carcinogénesis Lección 8 Factores extrínsecos a la sustancia que afectan la respuesta tóxica Lección 9 Relación dosis – respuesta Lección 10 Unidades e índices de toxicidad CAPÍTULO 3 EVALUACIÓN Y ANÁLISIS DE RIESGOS Lección 11 Introducción al análisis de riesgos Lección 12 Evaluación de riesgo (COP2007 y COP2008) Lección 13 Caracterización del riesgo Lección 14 Manejo de riesgos y comunicación de riesgos Lección 15 Estudio de caso Colombia, riesgo ambiental por metales pesados en cultivos.
  • 11.
    11 UNIVERSIDAD NACIONAL ABIERTAY A DISTANCIA – UNAD Escuela de Ciencias Agrícolas, Pecuarias y del Medio Ambiente Toxicología Ambiental UNIDAD 1. FUNDAMENTOS DE TOXICOLOGÍA AMBIENTAL CAPITULO 1. DEFINICIÓN DE CONCEPTOS BÁSICOS Lección 1. Toxicología, toxicología ambiental y ecotoxicología Un tóxico es una sustancia o agente de cualquier origen (natural o artificial) que provoca un efecto adverso sobre los organismos vivos (Vallejo, 1997), dicha sustancia o agente puede ser un elemento puro (Cadmio, Plomo, Mercurio, Cromo, entre otros), o un compuesto (como el Cianuro y los Hidrocarburos), y encontrarse en cualquiera de las tres formas físicas posibles. La toxicología, por ende, es la ciencia que estudia el efecto nocivo y la habilidad del tóxico (toxicidad) para alterar la estructura y respuesta de un organismo vivo dada la exposición al mismo, teniendo en cuenta la ocurrencia, naturaleza, incidencia, mecanismos y factores de riesgo que lo caracterizan. Esta ciencia, tiene gran relevancia y aplicación en la evaluación y prevención de daños en la salud y bienestar de los seres vivos (James, Roberts & Williams, 2000; Vallejo, 1997). La naturaleza multidisciplinaria de la toxicología permite su práctica y lógica división en tres ramas: La Toxicología Médica, Económica y Ambiental (Figura 1). La toxicología ambiental, a diferencia de las otras dos divisiones o disciplinas, le da una mayor importancia a los efectos dañinos producidos en el medio ambiente, sin dejar de destacar las alteraciones en los seres humanos (Loomis & Hayes, 1996), ya que de la interacción del hombre con su entorno también se derivan daños a la salud humana, tal como lo resalta Vallejo (1997) al citar “las enfermedades son la respuesta del individuo a su ambiente y la estructura de estas es un reflejo de las condiciones ambientales de su entorno”. Así como la toxicología y otras fuentes de conocimiento se retroalimentan, la toxicología ambiental interactúa con diferentes sectores de la sociedad para aportar en conjunto a la comprensión del ambiente y al manejo adecuado de los recursos. Sectores como el de la comunidad científica, el industrial, las instituciones de control y el público en general (Figura 2). La toxicología ambiental y la ecotoxicología son términos que en algunos contextos pueden ser usados indiscriminadamente. No obstante, es importante precisar que la ecotoxicología hace referencia específicamente al efecto de los tóxicos sobre los ecosistemas, es decir que para esta ciencia el sujeto de estudio principal es realmente el conjunto constituido por las poblaciones, la biocenosis y el hábitat, teniendo por tanto que analizar y describir unas condiciones poco controladas y un gran número de interacciones (Woolley, 2003).
  • 12.
    12 UNIVERSIDAD NACIONAL ABIERTAY A DISTANCIA – UNAD Escuela de Ciencias Agrícolas, Pecuarias y del Medio Ambiente Toxicología Ambiental Figura 1.. Naturaleza multidisciplinaria de la toxicología y su división. Fuente: Adaptado de Loomis, T. A & Hayes, W. (1996). Loomis’s essential of toxicology (4 a Ed.). USA: Academic Press. Figura 2. Sectores que interactúan con la toxicología ambiental en el manejo del medio ambiente. Fuente: Adaptado de Landis, W. G & Yu M. (2003). Introduction to environmental toxicology: Impacts of chemicals upon ecological systems (3a Ed.). Florida: Lewis Publishers.
  • 13.
    13 UNIVERSIDAD NACIONAL ABIERTAY A DISTANCIA – UNAD Escuela de Ciencias Agrícolas, Pecuarias y del Medio Ambiente Toxicología Ambiental Podría considerarse que la ecotoxicología es una ciencia más específica que la toxicología ambiental, en cuanto a su sujeto de estudio, pero que fundamentalmente tienen el mismo objetivo y estructuración, proveniente de la definición de toxicología. En una era industrial, mecanizada y atómica, la toxicología y en especial la toxicología ambiental, se ha potencializado, convirtiéndose en una ciencia dinámica, responsable de evaluar las consecuencias de la producción masiva de nueva sustancias y de nuevas formas de contaminación. Una herramienta fundamental para apoyar las decisiones frente a la conservación de los recursos naturales y los seres vivos, con miras al crecimiento, desarrollo y bienestar de la sociedad humana. Lección 2. Sustancias tóxicas La presencia o el exceso en la concentración de una sustancia o agente (físico, químico o biológico) en un determinado medio con alteraciones dañinas se considera contaminación (Vallejo, 1997). Es importante resaltar que la mayoría de efectos nocivos son consecuencia del exceso en la presencia de un determinado agente. Por ejemplo, los metales hacen parte de los elementos que conforman el suelo, siendo algunos de ellos micronutrientes esenciales para plantas y animales, como el Cobre, que es constituyente de proteínas y enzimas y que regula además procesos tan importantes para las plantas como la formación de tejidos estructurales a través del proceso de lignificación (Bonilla, 2000). Sin embargo, en altas concentraciones el cobre puede inhibir la actividad fotosintética, y en mamíferos rumiantes ocasionar daños en el hígado y anemia (Bjerregaard & Andersen, 2007) La contaminación biológica se produce cuando un virus, bacteria, parásito o especie invasora, aumenta su presencia o se adueña de un nuevo sustrato, generando en uno o varios organismos efectos negativos. La contaminación física por su parte, se refiere a un cambio significativo en formas de energía (ruido, temperatura o radiación) que igualmente causan alteraciones a niveles neurológicos y sensoriales (Vallejo, 1997) Las sustancias químicas, de origen natural o sintético, capaces de modificar negativamente al medio ambiente y al ser humano, son los tóxicos principalmente estudiados por la toxicología ambiental, por tanto constituyen la base de los temas y ejemplos que serán desarrollados en este curso.
  • 14.
    14 UNIVERSIDAD NACIONAL ABIERTAY A DISTANCIA – UNAD Escuela de Ciencias Agrícolas, Pecuarias y del Medio Ambiente Toxicología Ambiental Sustancias químicas contaminantes Fuentes Son producidas por la industria. Según el registro CAS1 actualmente se comercializan 51.667.003 sustancias químicas, un número elevado de sustancias que son procesadas, manipuladas, usadas y posteriormente desechadas sin el adecuado conocimiento de su toxicidad. Las emisiones industriales constituyen el 39% de los contaminantes atmosféricos liberados por año, haciendo su mayor aporte las industrias metalúrgicas y de petróleo. Vallejo (1997) reporta como el 0.1 % del petróleo transportado por vía marítima es arrojado al mar, contaminando los cuerpos de agua. Principales sustancias Agentes químicos de mayor uso y toxicidad: metales, hidrocarburos, compuestos orgánicos volátiles, dioxinas, furanos, plaguicidas, fertilizantes, bifenilos policlorados y compuestos bromados retardantes de llama. Sustancias en las que se profundizará en los capítulos 4 y 5, respectivamente. La toxicidad es la capacidad de una sustancia para producir una alteración dañina en un organismo vivo. Esta cualidad del tóxico depende de factores inherentes a la sustancia, factores del organismo expuesto y de las condiciones ambientales en las que se encuentra el individuo (Vallejo, 1997). Entrando en los factores inherentes a la sustancia encontramos que sus propiedades físicas y químicas son determinantes en la toxicidad que producen (Tabla 1). Con respecto a la estructura química, la presencia de ciertos grupos funcionales dentro de la molécula, le otorga a ésta ciertas cualidades que determinan su toxicidad, se pueden citar:  Alta reactividad: La molécula es capaz de reaccionar con grupos endógenos del organismo, aumentando la capacidad del tóxico de alterar procesos metabólicos. Ejemplo de ello es la oxidación, por parte de los grupos nitro (NO2) y amino (NH2), del ion ferroso que contiene la hemoglobina de la sangre. Esta interacción impide el transporte eficiente de oxígeno en el individuo y puede provocarle grandes daños. Otros grupos de alta reactividad son los alquilos de azufre o de fósforo. 1 Registro de la Chemical Abstract Service, una división de la American Chemical Society.
  • 15.
    15 UNIVERSIDAD NACIONAL ABIERTAY A DISTANCIA – UNAD Escuela de Ciencias Agrícolas, Pecuarias y del Medio Ambiente Toxicología Ambiental Tabla 1. Propiedades físico-químicas que influyen en la toxicidad de una sustancia.  Estabilidad en el medio: Por otro lado, si una molécula no es soluble en agua y además su estructura tiene un predominio de enlaces químicos muy estables, es una sustancia poco reactiva y, por ende, se convierte en un agente fácilmente acumulable dentro de un individuo o ecosistema. El DDT, un agroquímico organoclorado conocido por su alta toxicidad, es degradado en un 50% en un periodo de 2 a 15 años, dependiendo del tipo de suelo (ATSDR, 2002). La presencia de halógenos y de anillos aromáticos en las moléculas brindan a las sustancias las características de permanencia descritas (Figura 3).  Fácil degradación o eliminación: Los tóxicos solubles en agua son fácilmente excretados por el cuerpo, los grupos hidroxilos y carboxilos, presentes en cadenas abiertas de pocos carbonos, son los responsables de darle a la sustancia tal característica. Dichos grupos unidos a anillos aromáticos otorgan polaridad a la molécula, lo que favorece su solubilidad y su degradación.
  • 16.
    16 UNIVERSIDAD NACIONAL ABIERTAY A DISTANCIA – UNAD Escuela de Ciencias Agrícolas, Pecuarias y del Medio Ambiente Toxicología Ambiental Figura 3. Estructura química de algunos grupos y sustancias caracterizados por su alta permanencia en el ambiente (A, B y D) o por su alta reactividad (C). Nota. (A) Benceno. (B) Naftaleno. (C) Trinitrotolueno. (D) DDT –diclorodifeniltricloroetano- Teniendo en cuenta que la identificación de las características de una molécula están relacionados con su comportamiento físico y químico, resulta de mucha utilidad poder predecir cuál o cuáles serán los efectos que una sustancia conocida puede tener. En este contexto, el QSAR (Quantitative Structure Activity Relationship) se propone como un método de estimación de la toxicidad de un agente, basado en los efectos observados para sustancias con propiedades físicas y estructurales parecidas a aquella objeto de estudio. QSAR es una herramienta útil que tiene en cuenta el aporte de cada característica de la estructura molecular, permitiendo calcular su toxicidad potencial. Este método permite la selección de sustancias químicas de menor impacto en el medio ambiente, que igual cumplen con las propiedades deseadas a nivel industrial (Landis & Yu, 2003) Otros factores inherentes a los agentes químicos y que determinan su toxicidad son: Las vías de ingreso al organismo, la magnitud a la exposición y la toxicocinética de la sustancia. Estos temas serán abordados y profundizados en las próximas lecciones. Lección 3. Tipos, rutas y vías de exposición En términos de la toxicología, la Exposición se entiende como el contacto, de un organismo o una población, con un agente tóxico (Peña, Carter & Ayala-Fierro, 2001), considerándose como el estado inicial de la manifestación de la toxicidad. Los tipos de exposición se clasifican de acuerdo a: (1) la concentración del tóxico asociada a la dosis, (2) al tiempo de exposición y (3) a la aparición de los efectos, obteniendo tres categorías principales (Vallejo, 1997): Aguda o instantánea En la cual la exposición está dada por una dosis, en un solo evento, generando efectos a corto plazo, es decir inmediatos o dentro de las 24 horas siguientes.
  • 17.
    17 UNIVERSIDAD NACIONAL ABIERTAY A DISTANCIA – UNAD Escuela de Ciencias Agrícolas, Pecuarias y del Medio Ambiente Toxicología Ambiental Subcrónica o repetida por periodos cortos: Es una exposición en dosis bajas que se produce en varios eventos, está asociada a las actividades del individuo, especialmente a las jornadas laborales en los seres humanos. La respuesta o alteración dañina depende del grado de exposición. Crónica o continua por periodos largos: Se produce por exposiciones a muy bajas concentraciones del tóxico, en periodos largos o vitalicios, generando efectos tardíos que pueden aparecer después de meses o años. Está asociada a la cotidianidad y está principalmente relacionada a contaminación del agua, aire y/o los alimentos. Dos aspectos adicionales y de importancia son la ruta y la vía de exposición, estos términos participan en la caracterización y evaluación del estado inicial de la toxicidad. La ruta de exposición hace referencia al proceso del tóxico desde el lugar de emisión hasta el contacto con el individuo o población, constando así de cuatro principales elementos: la fuente de liberación, el mecanismo de transporte, el punto de contacto con el individuo o población, y la vía de ingreso o de exposición al organismo (Peña et al., 2001). Para describir la ruta se tienen en cuenta los cuatro elementos, asociados a aspectos importantes tal y como se observa en la Tabla 2. Tabla 2. Elementos y aspectos importantes en la descripción de una ruta de exposición
  • 18.
    18 UNIVERSIDAD NACIONAL ABIERTAY A DISTANCIA – UNAD Escuela de Ciencias Agrícolas, Pecuarias y del Medio Ambiente Toxicología Ambiental Figura 4. Ejemplo de la caracterización de una ruta de exposición Fuente: Peña, C. E., Carter D.E & Ayala-Fierro F. (2001). Toxicología Ambiental: Evaluación de Riesgos y Restauración Ambiental. La vía de exposición al ser el elemento final, es un término de gran importancia, dado que determina la entrada del tóxico al organismo. Este ingreso puede darse principalmente de tres formas (Loomis & Hayes, 1996; Vallejo, 1997): Vía inhalatoria: Mecanismo de ingreso de tóxicos en forma gaseosa, y de partículas y fibras que no superen 10 µm de tamaño. La contaminación atmosférica es común en ambientes industriales y en áreas urbanas con alta densidad poblacional, lo que ha hecho que entidades de vigilancia y control establezcan y supervisen las concentraciones permitidas de compuestos químicos emitidos a la atmósfera, por las chimeneas de las industrias como Dioxinas y Furanos, o por tubos de escape de vehículos, como los óxidos de azufre o plomo. Vía Oral: Vía de ingreso de las sustancias tóxicas que sean ingeridas. Las condiciones de pH y los fluidos particulares del tracto digestivo, hacen que la respuesta al tóxico sea particular al mismo, es decir, existen algunos tóxicos, como los fenoles, que a determinadas concentraciones dañan solamente las mucosas que recubren el aparato digestivo, llegando a una necrotización o muerte del tejido. Cuando los tóxicos son absorbidos por las mucosas y pasan a otros órganos se producen alteraciones que pueden resultar sistémicas. Una variable adicional a la toxicidad iniciada por ésta vía es la interacción del tóxico con las secreciones gástricas, biliares y pancreáticas, y el contenido preexistente del estómago, puesto que la toxicidad puede aumentar o disminuir acorde a dicha interacción.
  • 19.
    19 UNIVERSIDAD NACIONAL ABIERTAY A DISTANCIA – UNAD Escuela de Ciencias Agrícolas, Pecuarias y del Medio Ambiente Toxicología Ambiental Vía Cutánea: Aunque la piel es un órgano eficiente de aislamiento y protección, existen tóxicos especialmente liposolubles capaces de producir reacciones adversas al tener contacto con la piel, como por ejemplo el ácido fórmico, que logra alterar la integridad de la piel rompiendo su capa superficial. Por lo general, la respuesta inicia en el lugar de la exposición, no obstante esta puede extenderse y convertirse en sistémica. Los principales factores que determinan la capacidad de una sustancia para atravesar la piel son el pH, el tamaño molecular, la liposolubilidad y el lugar del cuerpo donde hizo contacto. Lección 4. Toxicocinética La Toxicocinética estudia el proceso que sufre un tóxico desde el ingreso a un organismo hasta su eliminación. Dada la exposición, la sustancia genera toxicidad siempre y cuando supere las estrategias de protección a los tejidos diana (inmovilización, inactivación y eliminación), que el organismo le presenta (Peña et al., 2001). Este proceso ha sido dividido en cuatro etapas principales: Absorción, Distribución, Metabolismo y Excreción, por lo que es conocido como ADME. Absorción: Es la etapa inicial, el paso del exterior a la circulación dentro del organismo. El tóxico debe traspasar en ésta etapa las barreras y membranas biológicas, lo cual realiza a través de mecanismos de transporte como:  Difusión simple, para moléculas polares de bajo peso, preferiblemente hidrófobas, que depende del gradiente positivo entre el medio contaminado y la sangre (o sistema circulatorio del organismo).  La Difusión facilitada, en la cual se requieren de proteínas especializadas para transportar moléculas hidrofílicas.  Transporte Activo, en el que las proteínas transportan solutos de alto peso molecular en contra del gradiente de concentración, consumiendo energía (Curtis y Barnes, 2000).
  • 20.
    20 UNIVERSIDAD NACIONAL ABIERTAY A DISTANCIA – UNAD Escuela de Ciencias Agrícolas, Pecuarias y del Medio Ambiente Toxicología Ambiental Figura 5. Tipos de transporte en la membrana celular. Fuente: Curtis, H & Barnes, N.S. (2000). Biología (6 a Ed.). Buenos Aires: Editorial Medica Panamericana. Los tejidos que recubren el tracto gastrointestinal y el aparato respiratorio, así como la piel, son las superficies más comunes de absorción, dado que estas son las principales vías de exposición. Estos tejidos además de estar particularmente expuestos a tóxicos, son aquellos responsables del intercambio de sustancias vitales para el organismo, siendo eficientes en este proceso, gracias a su alta irrigación sanguínea, al aumento en la superficie de absorción (ej. Vellosidades del intestino), al bajo espesor de la membrana (ej. Los alvéolos pulmonares) y a un periodo prolongado de exposición (O’ Flaherty, 2000; Peña et al., 2001). Dentro de los mecanismos de protección o defensa contra la absorción de contaminantes desarrollados por estos tejidos encontramos:  Para el tracto gastrointestinal: pH bajo, degradación y/o transformación por la actividad enzimática y microbiana (flora intestinal).  En el aparato respiratorio: Filtrado de los vellos nasales, expulsión física (estornudo), producción de moco nasal.  En la piel: Baja permeabilidad, disposición de varias capas, baja irrigación sanguínea en las capas externas, ausencia de transporte activo.
  • 21.
    21 UNIVERSIDAD NACIONAL ABIERTAY A DISTANCIA – UNAD Escuela de Ciencias Agrícolas, Pecuarias y del Medio Ambiente Toxicología Ambiental Distribución: En ésta etapa el tóxico deja de estar en el sistema circulatorio para pasar a ubicarse en otros tejidos y órganos del cuerpo. Los compartimentos de destino pueden ser órganos de almacenamiento o el blanco del tóxico. Algunos contaminantes tienen afinidad por ciertos tejidos, lo cual influye en su distribución, como es el caso de los hidrocarburos aromáticos policíclicos y su especificidad hacia la melanina del ojo, o de algunos metales que se fijan a las proteínas hepáticas para posteriormente depositarse en huesos y dientes, otros ejemplos citados por Vallejo (1997) se observan en la Tabla 3. Los mecanismos de defensa en esta fase, que logran proteger a órganos más susceptibles e importantes del cuerpo, están dados por la acumulación en órganos especializados y por la existencia de membranas o barreras de exclusión que impiden la entrada del tóxico. Teniendo en cuenta las propiedades físicas y químicas antes mencionadas, el contaminante puede estar almacenado temporalmente o ser rápidamente eliminado (Landis & Yu, 2003). Los órganos de depósito son principalmente los pulmones, los riñones, el hígado, el tejido óseo y el adiposo. En el caso de los riñones y el hígado, debido al predominante mecanismo de transporte activo y su alta irrigación, se favorece la tendencia a la acumulación del tóxico y por ende su susceptibilidad a una intoxicación. En el tejido adiposo pueden quedar atrapados contaminantes hidrofóbicos, no obstante esta acumulación no es permanente y permite que el tóxico vuelva a circular en el cuerpo, ligado a los lípidos que se movilizan en la sangre, producto de una actividad prolongada del organismo. En el tejido óseo específicamente, se tiene el depósito de potasio y el sitio de acción de los fluoruros (Peña et al., 2001). Como ejemplo de las barreras de exclusión, está la barrera cerebro-sangre o BBB (Blood- Brain Barrier), cuyo mecanismo de protección consiste en una membrana constituida por células capilares estrechamente unidas que no permiten la difusión pasiva, dada la ausencia de poros o espacios, una capa adicional de células gliales, y una baja concentración de proteínas transportadoras de lípidos (Barile, 2008).
  • 22.
    22 UNIVERSIDAD NACIONAL ABIERTAY A DISTANCIA – UNAD Escuela de Ciencias Agrícolas, Pecuarias y del Medio Ambiente Toxicología Ambiental Tabla 3. Selectividad sistémica de algunos agentes tóxicos. Nota. Fuente: Vallejo, M. (1997). Toxicología ambiental: Fuentes, cinética y efectos de los contaminantes. Bogotá: Fondo Nacional Universitario. Metabolismo: Es el conjunto de biotransformaciones que sufre el tóxico dentro del organismo, que tienen por objetivo reducir su efecto (detoxificación) y pasar de un complejo liposoluble a uno hidrosoluble, facilitando su eliminación. Esta etapa está dada por lo general, pero no exclusivamente, en el hígado (Vallejo, 1997) y es mediada en su totalidad por enzimas. La biotransformación de los contaminantes se divide en dos fases (Landis & Yu, 2003):  Fase I: Se caracteriza por la introducción de un grupo polar (hidrofílico) al contaminante, a través de reacciones de oxidación, reducción o hidrólisis, obteniendo un metabolito primario.  Fase II: Son reacciones de conjugación, en las que el metabolito primario, producido en la Fase I, es combinado con sustancias endógenas para formar un complejo más hidrosoluble. Los sustratos endógenos utilizados en la conjugación son el ácido glucorónico (gluconidación), ácido sulfúrico (sulfatación) y el glutatión. Es importante decir que algunos contaminantes durante las fases de biotransformación pasan a su forma activa (bioactivación), o logran vencer las defensas del organismo, generando una respuesta tóxica.
  • 23.
    23 UNIVERSIDAD NACIONAL ABIERTAY A DISTANCIA – UNAD Escuela de Ciencias Agrícolas, Pecuarias y del Medio Ambiente Toxicología Ambiental Excreción: Etapa final del proceso en la que el contaminante es expulsado del organismo. El tóxico puede ser eliminado en su forma original o como el metabolito resultante de las fases de biotransformación (Barile, 2008). La excreción se da por:  La orina: Los riñones son el órgano más importante en la eliminación de tóxicos, puesto que remueven los contaminantes de la sangre. La excreción por este medio es posible gracias al bajo pH de la orina y al aumento de la solubilidad en agua del tóxico, producto del metabolismo.  Heces: Los tóxicos transformados en el hígado, los no absorbidos, los acumulados en la flora intestinal y los que pasan por difusión pasiva de la sangre al intestino, son eliminados a través de la materia fecal.  Vía pulmonar: Algunos gases y líquidos volátiles son expulsados por difusión simple a través de la exhalación, su eliminación por este medio es inversa a la solubilidad de estos en la sangre, así por ejemplo el dióxido de etileno al ser poco soluble en la sangre es fácilmente exhalado, contrario al cloroformo y al etanol.  Secreciones de la glándula mamaria: La leche producida durante la época de lactancia es una sustancia acuosa con un elevado componente lipídico, lo que conlleva al paso sin mayor restricción de cualquier sustancia tanto hidrofílica como hidrofóbica a la leche, constituyéndose en un factor de riesgo para los consumidores de la misma.  Otras secreciones: Las lágrimas, la saliva, el sudor y los folículos del cabello, son otros mecanismos de eliminación de contaminantes. En plantas la toxicocinética es similar, dada la exposición a un contaminante atmosférico, el ingreso del mismo al organismo vegetal está determinado inicialmente por la forma, orientación y características de la epidermis de las hojas. La siguiente barrera está mediada por el aparato estomático (Abertura de la epidermis de las hojas y tallos, rodeada de células oclusivas que regulan el intercambio gaseoso). Una vez el tóxico entra a la hoja se desplaza por el espacio intercelular donde puede permanecer en su forma original o cambiar a un estado de mayor actividad, si el tóxico entra a las células puede ser acumulado, en tejidos como el parénquima, o causar daños directamente en las membranas, enzimas y organelos de las células, alterando procesos tan importantes como el de la fotosíntesis. No obstante, la planta a través de sustancias endógenas, como el ascorbato, logra neutralizar algunos contaminantes. La excreción puede darse por el aparato estomático y/o por medio de secreciones (Landis & Yu, 2003).
  • 24.
    24 UNIVERSIDAD NACIONAL ABIERTAY A DISTANCIA – UNAD Escuela de Ciencias Agrícolas, Pecuarias y del Medio Ambiente Toxicología Ambiental Las etapas y el proceso ADME son análogos en un ecosistema, tomando a éste como un organismo. El contaminante puede llegar a un ecosistema por medio del aire y/o las descargas de desechos domésticos e industriales a los cuerpos de agua. Una vez se da la exposición, el tóxico puede distribuirse libremente a través de los compartimientos del ecosistema (aire, agua, suelo, flora, fauna) y ser secuestrado por alguno de estos (ej. Suelos arcillosos), retrasando así sus efectos (Woolley, 2003). De las características del contaminante, del medio en el que se encuentra y de la magnitud de la exposición, depende la expansión, permanencia o fácil eliminación del mismo. Figura 6. Ruta de Absorción, Distribución, Metabolismo y Excreción en Vertebrados. Fuente: Landis, W. G & Yu M. (2003). Introduction to environmental toxicology: Impacts of chemicals upon ecological systems (3 a Ed.). Florida: Lewis Publishers.
  • 25.
    25 UNIVERSIDAD NACIONAL ABIERTAY A DISTANCIA – UNAD Escuela de Ciencias Agrícolas, Pecuarias y del Medio Ambiente Toxicología Ambiental Figura 7. Estructura de la hoja. Fuente: Curtis, H & Barnes, N.S. (2000). Biología (6 a Ed.). Buenos Aires: Editorial Medica Panamericana. Lección 5. Disponibilidad del tóxico en el ambiente Como parte de la descripción del proceso que sufre un tóxico dentro de un determinado ambiente, se encuentran fenómenos de bioacumulación, bioconcentración, biomagnificación y persistencia. Términos de la toxicología ambiental asociados a la disponibilidad final que alcanza el agente contaminante dentro del ambiente infectado y que por ende, influyen en su toxicidad. Bioacumulación Se entiende Bioacumulación como el aumento de la concentración del tóxico dentro de los organismos respecto a la concentración del tóxico en el ambiente (Landis & Yu, 2003). La Bioacumulación se evalúa como consecuencia del conjunto de las vías de exposición (inhalación, cutánea y oral). Para analizar la proporción en la que se está acumulando el agente, se usa el factor de bioacumulación (BAF por sus siglas en inglés), el cual relaciona la concentración del tóxico en el organismo (C1) y la del medio (Cm) de acuerdo a la expresión:
  • 26.
    26 UNIVERSIDAD NACIONAL ABIERTAY A DISTANCIA – UNAD Escuela de Ciencias Agrícolas, Pecuarias y del Medio Ambiente Toxicología Ambiental BAF = C1 / Cm En la literatura puede encontrarse el término Bioconcentración para describir también el incremento en la concentración del agente, no obstante, en un sentido estricto, al hablar de bioconcentración no se tiene en cuenta la dieta, es decir, la exposición oral dada por la ingesta de alimentos contaminados (Mackay & Fraser, 2000). DeForest, Brix & Adam (2007) en una investigación en ambientes acuáticos evaluando diferentes metales, encontraron que el factor de Bioacumulación (BAF) excede al factor de bioconcentración (BCF) de 100 a 1.000 veces, mostrando la importancia de la dieta en la exposición. Adicionalmente, hallaron una correlación negativa entre los factores y la concentración de exposición en el agua, para la mayoría de especies evaluadas, la cual relacionaron con mecanismos metal-especie específicos, como regulación interna, sistema de absorción saturable y la existencia previa de metales presentes en el organismo. No obstante, encontraron también algunas especies con mecanismos deficientes de protección y/o excreción, es decir con tasas de absorción proporcionales a la concentración del medio. Por tanto, el análisis adecuado de los fenómenos de acumulación debe tener en cuenta las características de la especie objeto de estudio, y estar basado, tanto en los resultados de los factores BAF o BCF, como en la concentración de exposición del tóxico en el ambiente, Cm. Biomagnificación La biomagnificación es la transferencia de un agente contaminante a través de la dieta, obteniendo una mayor concentración en el organismo que en la fuente o alimento del mismo (Connell, 1989 citado en Gray, 2002). En el análisis de éste fenómeno se utiliza principalmente como objeto de estudio las cadenas alimenticias o redes tróficas (Figura 8). El factor de biomagnificación (BMF, por sus siglas en inglés) es la relación entre la concentración del organismo o la de un tejido determinado (C1) y la de su alimento (C2). Dicho factor también es conocido como factor de transferencia trófica (TTF por sus siglas en inglés) (DeForest et al., 2007) calculado de acuerdo a la expresión: BMF ó TTF = C1 / C2 No obstante, el uso de ésta herramienta es limitado, teniendo en cuenta que un solo individuo tiene varias fuentes de alimento, cada una con concentraciones diferentes del agente (Mackay & Fraser, 2000), lo que hace necesario el uso de condiciones controladas
  • 27.
    27 UNIVERSIDAD NACIONAL ABIERTAY A DISTANCIA – UNAD Escuela de Ciencias Agrícolas, Pecuarias y del Medio Ambiente Toxicología Ambiental dentro de un laboratorio, o el empleo de modelos particulares para cada objeto de estudio. Figura 8. Ejemplo del proceso de biomagnificación del DDT. Fuente: Greenpeace España. (2004). El DDT en España, un caso único en Europa. España. Investigaciones en cadenas alimenticias de ambientes acuáticos muestran como el fenómeno de magnificación está influenciado por variables como edad, sexo, cantidad de tejido adiposo, posición en la cadena alimenticia, tiempo (estaciones) y espacio (gradientes de la concentración de exposición). McIntyre & Beauchamp (2007) estudiaron el fenómeno de biomagnificación del Mercurio y de algunas sustancias organocloradas, asociándolo a la red trófica del Lago Washington. La investigación encontró que la edad y la posición dentro de la red son las variables de mayor influencia en la magnificación de los tóxicos evaluados. La edad no es un aspecto muy común en este tipo de análisis, no obstante a través del estudio de McIntyre & Beauchamp (2007) se demuestra que predadores de mayor edad tienen una tasa de biomagnificación mayor que los predadores juveniles. La cantidad de lípidos en el organismo es una variable normalmente asociada a una mayor acumulación, especialmente de tóxicos liposolubles, en éste caso las sustancias organocloradas; sin embargo, el estudio no encontró relaciones significativamente fuertes que muestren una relación causal entre la proporción de tejido adiposo y la magnificación de los contaminantes analizados, mostrando así que cada ambiente es un objeto de estudio particular a describir.
  • 28.
    28 UNIVERSIDAD NACIONAL ABIERTAY A DISTANCIA – UNAD Escuela de Ciencias Agrícolas, Pecuarias y del Medio Ambiente Toxicología Ambiental Persistencia La persistencia de un contaminante en el ambiente, es un fenómeno relacionado con la resistencia de la sustancia a ser degradada por procesos, químicos o biológicos, que se dan de forma natural en el ambiente. Muchas investigaciones sobre el fenómeno están asociadas concretamente al estudio de los agroquímicos utilizados como pesticidas, especialmente los que pertenecen a los organoclorados (DDT, HCH, Endosulfan, entre otros). El Endosulfan, pese a su restricción, es uno de los pesticidas más utilizados en los países en vía de desarrollo, gracias a su bajo costo y amplio rango de acción. Tal como lo menciona Jayashree & Vasudevan (2007), algunos trabajos reportan los efectos genotóxicos, neurotóxicos, y las alteraciones sobre el ambiente acuático y las gónadas de los mamíferos, ocasionados por el pesticida. La persistencia en el ambiente es medida a través del monitoreo de la sustancia o del metabolito resultante. El endosulfan, por ejemplo, está constituido por la mezcla de dos isómeros: el α-endosulfan y el β-endosulfan. En estudios sobre cultivos arroceros de la India, la concentración de β-endosulfan en el suelo recién aplicado el pesticida fue de 6.39 mg/kg, disminuyéndose a 0.8 mg/kg en un periodo de 150 días (Jayashree & Vasudevan, 2007). El sulfato de endosulfan, resultante del proceso de oxidación que realizan hongos y algunos microorganismos, es el metabolito más persistente del pesticida, éste fue precisamente encontrado por Jayashree & Vasudevan (2007) en la cascarilla (0.09 mg/kg) y en el grano de arroz (2.2 mg/kg) de los cultivos con aplicación del pesticida. El monitoreo de la concentración de los agentes contaminantes en los diferentes componentes del ambiente, es importante para conocer la tasa de degradación y eliminación del tóxico, así como el periodo de acción y la concentración que permanece a través de la ruta de exposición.
  • 29.
    29 UNIVERSIDAD NACIONAL ABIERTAY A DISTANCIA – UNAD Escuela de Ciencias Agrícolas, Pecuarias y del Medio Ambiente Toxicología Ambiental CAPITULO 2. CARACTERIZACIÓN DE LA RESPUESTA TÓXICA Lección 6. Clasificación de las respuestas tóxicas La exposición a un agente contaminante y su posterior proceso dentro del organismo (ADME), genera en el individuo o en el objeto de estudio un conjunto de efectos negativos o respuestas tóxicas (intoxicación). La caracterización de las respuestas tóxicas está asociada, en primer lugar, al tipo de contacto con el contaminante, es así como tenemos parámetros de clasificación similares para la exposición y para las intoxicaciones. Intoxicación aguda: Alteraciones en el organismo inmediatas, o en un periodo máximo de 24 horas, dadas por una dosis, generalmente sobredosis, de un agente tóxico Intoxicación Subaguda: Respuestas tóxicas que se manifiestan a mediano plazo, siendo originadas por exposiciones repetitivas o en varias dosis. Asociada frecuentemente en humanos a su ocupación y jornada laboral. Intoxicación Crónica: Se presentan efectos tardíos o a largo plazo, producidos por exposiciones a muy bajas concentraciones del tóxico, en periodos largos o durante todo el ciclo de vida del organismo. Además de la clasificación por el tipo de exposición, Vallejo (1997) menciona clases de efectos determinadas por alcance, duración y tiempo de manifestación, tal como se muestra en la Tabla 4. Es importante resaltar que un mismo efecto puede clasificarse en varias clases, por ejemplo, la quemadura con un agente químico por lo general ocasiona efectos locales, reversibles e inmediatos. Por ende, la caracterización de la respuesta tóxica es la combinación adecuada de las categorías. Las respuestas sistémicas más comunes se dan en los riñones, en el hígado y en el sistema nervioso, debido a sus estructuras y funciones, así pues la capacidad de inducir daños en dichos órganos se denominan: nefrotoxicidad, hepatoxicidad y neurotoxicidad, respectivamente. Nefrotoxicidad Según Middendorf & Williams (2000), los riñones son los principales órganos de excreción del cuerpo. Su función principal es filtrar la sangre, removiendo los residuos y eliminándolos a través de la orina. Los daños en estos órganos se pueden manifestar inicialmente a través del incremento en el contenido de proteínas en la orina y cambios en el volumen de la misma. Los mecanismos de acción de los agentes nefrotóxicos, son:
  • 30.
    30 UNIVERSIDAD NACIONAL ABIERTAY A DISTANCIA – UNAD Escuela de Ciencias Agrícolas, Pecuarias y del Medio Ambiente Toxicología Ambiental  La vasoconstricción (reducción del volumen del vaso sanguíneo), que disminuye, tanto la cantidad de sangre a filtrar como la entrega de oxígeno al órgano,  El daño directo a las estructuras especializadas en la filtración dentro de los riñones (glomérulos, túbulos proximal y distal, asa de Henle), causando un desbalance en la regulación de las sustancias importantes para el cuerpo (glucosa, amino ácidos) y las que deben ser eliminadas (tóxicos). Los principales nefrotoxicos son: cadmio, mercurio, plomo y cloroformo. Tabla 4. Clasificación de las respuestas tóxicas
  • 31.
    31 UNIVERSIDAD NACIONAL ABIERTAY A DISTANCIA – UNAD Escuela de Ciencias Agrícolas, Pecuarias y del Medio Ambiente Toxicología Ambiental Neurotoxicidad El sistema nervioso es una red intercomunicada de neuronas que se distribuye por todo el cuerpo. Su función de regulación y control está ligada al resto de sistemas del organismo, por lo que las alteraciones neurotóxicas se pueden manifestar en cambios en las frecuencias cardiaca y respiratoria, en la percepción sensorial, coordinación y hasta en niveles cognitivos y comportamentales, lo que dificulta muchas veces su adecuada identificación, cuantificación y manejo. Los mecanismos de acción de los neurotóxicos se basan principalmente en la interrupción de la red neuronal, a través del daño de las células, de la síntesis o función de los neurotransmisores, y la alteración de enzimas reguladores del proceso de neurotransmisión (Donkin & Williams, 2000). Hepatoxicidad El hígado es el órgano del cuerpo encargado de filtrar la sangre proveniente del tracto gastrointestinal, encargándose del almacenamiento y metabolismo de carbohidratos, de la formación de la bilis y de la urea, del metabolismo de grasas y hormonas, y de la biotransformación de los agentes extraños posiblemente tóxicos. Dadas sus funciones, el hígado es un paso obligado de los contaminantes, especialmente aquellos que ingresaron por la vía oral. Si el proceso de biotransformación ocasiona la activación del agente o la formación de metabolitos tóxicos, es el hígado el órgano que inicialmente recibe el impacto del mismo, haciéndose susceptible a intoxicaciones. Los mecanismos de acción son principalmente intracelulares, afectando los organelos de las células hepáticas, lo que deriva en la degeneración y necrosis (muerte de un conjunto de células) de los tejidos o del órgano en conjunto. Los daños celulares ocasionan alteraciones en las funciones hepáticas, las cuales se manifiestan en daños vasculares, cirrosis, hígado graso, colestasis y formación de tumores (Roberts, James & Franklin, 2000). Lección 7. Genotoxicidad: mutagénesis y carcinogénesis El ácido desoxirribonucleico (ADN) es una molécula conformada por dos cadenas de nucleótidos entrelazados que forman una doble hélice (Figura 9). El ADN contiene la información que codifica y determina la expresión de las proteínas del cuerpo (Griffiths, Gelbart, Miller & Lewontin, 2000).
  • 32.
    32 UNIVERSIDAD NACIONAL ABIERTAY A DISTANCIA – UNAD Escuela de Ciencias Agrícolas, Pecuarias y del Medio Ambiente Toxicología Ambiental En la actualidad, un gran rango de agentes naturales y sintéticos es capaz de inducir alteraciones en el ADN (Genotoxicidad), generando cambios en la estructura y por ende en la información contenida en la molécula (mutación). Figura 9. Estructura del nucleótido y de la doble cadena en espiral del ADN. Fuente: Curtis, H & Barnes, N.S. (2000). Biología (6 a Ed.). Buenos Aires: Editorial Medica Panamericana. La mutagénesis (generación de cambios en el ADN) puede afectar células somáticas o germinales (Figura 10). En las células somáticas (cualquier célula del cuerpo) la mutación puede transmitirse por división celular ocasionando degeneraciones, como el cáncer, o muerte celular. En las células germinales (óvulo, espermatozoide) causa disminución en la fertilidad, abortos espontáneos, y defectos en las progenie, estas alteraciones pueden ser dominantes o recesivas, es decir manifestarse o no en la primera generación (Teaf & Middendorf, 2000). Los daños en las células somáticas embrionarias, causados después de la concepción y antes del nacimiento, es decir durante el desarrollo del feto, se denomina teratogénesis, este tipo de alteraciones se producen cuando la hembra en gestación se expone a un agente tóxico. La teratogénesis es consecuencia de diferentes tóxicos, no sólo aquellos asociados a genotoxicidad (Vallejo, 1997; Philp, 2001).
  • 33.
    33 UNIVERSIDAD NACIONAL ABIERTAY A DISTANCIA – UNAD Escuela de Ciencias Agrícolas, Pecuarias y del Medio Ambiente Toxicología Ambiental Figura 10. Esquema de los efectos producidos por un genotóxico Fuente: Teaf, C & Middendorf, P. J. (2000). Mutagenesis and Genetic Toxicology. En P. L. Williams, R. C. James & S. M. Roberts (Eds.), Principles of toxicology: Environmental and industrial applications (pp 239 - 265). New York: John Wiley & Sons, Inc. Los mecanismos a través de los cuales se producen las mutaciones, son clasificados por Philp (2001) en:  Mutaciones puntuales: Alteración de unas pocas pares de bases, a través de la deleción, adición, o sustitución de pares de bases.  Aneuploidización: Cambio en el número de cromosomas.  Clastogénesis: Daños en el cromosoma dados por fragmentación y/o translocaciones en la estructura del mismo. La carcinogénesis es la proliferación anormal de células, consecuente a una mutación, que induce la producción de tumores malignos, los cuales destruyen los tejidos adyacentes y se distribuyen (metástasis) a través de la sangre (Vallejo, 1997). La inducción de cáncer ha sido descrita en tres pasos principales, tal como los describe Philp (2001). 1. Iniciación: la interacción del agente genotóxico con el ADN, 2. Promoción: Es el incremento en la tasa de crecimiento de los tumores o la reducción de su estado de latencia, a través de agentes promotores que no interactúan con el ADN. Algunas sustancias además de promotores pueden ser co-carcinógenos (agentes que junto a los carcinógenos aumentan la producción de tumores). 3. Progresión: Desarrollo particular de la enfermedad.
  • 34.
    34 UNIVERSIDAD NACIONAL ABIERTAY A DISTANCIA – UNAD Escuela de Ciencias Agrícolas, Pecuarias y del Medio Ambiente Toxicología Ambiental Conociendo los tipos y vías de exposición, y ahora los efectos o respuestas tóxicas, podemos entonces identificar las asociaciones más comunes entre estos términos, tal como lo hace Vallejo (1997) a través de la Figura 11. Figura 11. Categorías de exposición y efectos de los agentes tóxicos Fuente: Vallejo, M. (1997). Toxicología ambiental: Fuentes, cinética y efectos de los contaminantes. Bogotá: Fondo Nacional Universitario. Lección 8. Factores extrínsecos a la sustancia que afectan la respuesta tóxica Recordemos que la toxicidad, y por ende la respuesta tóxica, dependen de factores inherentes a la sustancia (referidas en lecciones anteriores), de factores del organismo expuesto y de las condiciones ambientales en las que se encuentra el individuo. Los aspectos relacionados con el organismo y su ambiente son factores extrínsecos a las sustancias que alteran significativamente los efectos que ésta produce. Dentro de los factores ambientales tenemos: Condiciones climáticas Las características de una región, lugar o estación (presión atmosférica, humedad y temperatura), influyen en las propiedades, movilización y eliminación de un determinado agente tóxico (Vallejo, 1997). Por ejemplo, en regiones con climas cálidos (o en el verano) vías de eliminación como el sudor se incrementan, facilitando la eliminación de algunos tóxicos.
  • 35.
    35 UNIVERSIDAD NACIONAL ABIERTAY A DISTANCIA – UNAD Escuela de Ciencias Agrícolas, Pecuarias y del Medio Ambiente Toxicología Ambiental País de residencia (cultura – tradiciones) Estudios epidemiológicos demuestran, que la población de un determinado país es más propensa a cierta enfermedad, que los habitantes de otro país. A través de estudios y estadísticas, se ha descartado una explicación genética y se ha fortalecido el argumento cultural y geográfico, puesto que personas que residen en un país distinto al de su residencia, por lo general, tienen la misma probabilidad de los residentes nativos (Peña et al., 2001). Las particularidades de índole geográfico y cultural de una región o país, determinadas por la dieta, el grado de industrialización, la cotidianidad, el marco legislativo, entre otros aspectos, determinan las características de exposición de la población allí residente a agentes contaminantes. Ocupación El tipo de ocupación o actividad laboral desarrollada por el individuo, influye en la exposición a materiales tóxicos, tanto en el tipo de sustancia, como en el periodo de exposición a la misma. Peña et al. (2001) muestra algunos ejemplos de ocupaciones que incrementan el riesgo de sufrir cáncer (Tabla 5). Tabla 5. Ocupaciones que incrementan el riesgo de ciertos tipos de cáncer Nota. Fuente: Peña, C. E., Carter D.E & Ayala-Fierro F. (2001). Toxicología ambiental: Evaluación de riesgos y restauración ambiental. Los factores que dependen del organismo receptor del agente tóxico son: Edad En los extremos de la vida de un individuo (ej. niñez y vejez) algunos procesos, como la biotransformación y la excreción de sustancias, se hacen menos eficientes. En neonatos,
  • 36.
    36 UNIVERSIDAD NACIONAL ABIERTAY A DISTANCIA – UNAD Escuela de Ciencias Agrícolas, Pecuarias y del Medio Ambiente Toxicología Ambiental el desarrollo completo del sistema enzimático se cumple entre los 6 y 12 meses de edad, incrementando el riesgo de intoxicaciones en bebes con edad inferior. La composición del organismo cambia con la edad, a medida que se va envejeciendo el cuerpo disminuye su proporción de agua, pasando de un 75% a un 50%, y aumenta el de grasas, lo que ocasiona una recepción y acumulación diferencial entre tóxicos con alta o baja liposolubilidad (Philp, 2001). Sexo La desigualdad en la respuesta a un tóxico entre géneros, está fundamentada en las diferencias en el tamaño corporal, contenido de grasa, tasa metabólica basal, y presencia y expresión hormonal (Philp, 2001). La producción de estrógeno, por ejemplo, favorece la síntesis enzimática, no obstante y acorde a la sustancia del caso, las enzimas generadas pueden activar o eliminar al agente contaminante, evidenciando mayor susceptibilidad o resistencia en hembras (Vallejo, 1997). Factor genético Los procesos de biotransformación están regulados por varios genes, la diferencia en uno de ellos determina la variabilidad en la respuesta a nivel poblacional o individual en su proceso ADME, puesto que la variación puede derivar en efectos distintos entre organismos para una misma sustancia (Peña et al., 2001). Enfermedades Una patología que represente daños en órganos importantes dentro de la biotransformación, acumulación y eliminación de los contaminantes (hígado, riñones), o que haya dejado secuelas en el funcionamiento de los mismos, aumenta la toxicidad del agente. Algunas enfermedades alteran mecanismos de protección, como el daño en la barrera sangre-cerebro o BBB causado por la meningitis, generando el paso de sustancias que generalmente serían retenidas (Philp, 2001) La enfermedad y la posterior intoxicación sobre un órgano pueden ocasionar la pérdida total de sus funciones, lo que como consecuencia lleva al detrimento de la vida del individuo o a su muerte inmediata. Estado nutricional El régimen nutricional influye en la toxicidad de una sustancia, la interacción del tóxico con alimentos, antes o después de su ingesta, altera los efectos del mismo. Es así como, por ejemplo, la deficiencia de proteínas y de ácidos grasos, y el exceso de carbohidratos
  • 37.
    37 UNIVERSIDAD NACIONAL ABIERTAY A DISTANCIA – UNAD Escuela de Ciencias Agrícolas, Pecuarias y del Medio Ambiente Toxicología Ambiental afectan la fase II de la Biotransformación (ver lección 4), al limitar tanto la disponibilidad de sustratos, como la síntesis de enzimas importantes para las reacciones de ésta etapa (Peña et al., 2001). Las flavonas, las xantinas y los indoles son compuestos que al tener una participación importante dentro de la dieta, favorecen e incrementan en el organismo las rutas metabólicas de oxidación y salida de los contaminantes, demostrando que una alimentación rica en ciertas sustancias puede proporcionar al organismo mayor resistencia a intoxicaciones. Lección 9. Relación dosis – respuesta. Conociendo los tipos de respuesta y las variables asociadas a la naturaleza del agente tóxico, del organismo y del medio que intervienen en la misma, se profundizará en esta lección acerca de la relación entre la cantidad de sustancia por unidad de peso corporal (dosis) y la magnitud del efecto que se produce. Curva dosis – respuesta Una forma clara y práctica de describir, entender y representar la respuesta de una enzima, un organismo, población o comunidad biológica a un rango de concentración de un agente tóxico, es una gráfica conocida como curva dosis – respuesta (Landis & Yu, 2003). El efecto a analizar puede estar a cualquier nivel (molecular, órgano, organismo, poblacional), lo importante es que sea medible y tenga un valor de cero cuando la dosis sea cero (Peña et al., 2001). La curva se puede construir midiendo, a diferentes dosis o concentraciones de agente tóxico, un efecto asociado. Es decir que los efectos observados se modelan como una curva continua ubicando en el eje X del logaritmo de la dosis, y en el eje Y el porcentaje acumulado de la respuesta, obteniendo generalmente una curva sigmoidea o en forma de “S” (Figura 12). Como se observa en la Figura 12 la curva inicia en el origen o punto cero, continúa con una región en la que no se observa respuesta a pesar del suministro de tóxico, una vez se llega a la dosis en la que empieza a observarse efecto, que es equivalente a la dosis máxima a la que no se tiene efecto se denomina NOAEL (No Observed Adverse Effects Level – Dosis de efectos adversos no observados). Posteriormente, al ir aumentando la dosis se comienza a manifestar levemente el efecto (aumento gradual en la pendiente de la curva), punto conocido como LOAEL (Lowest Observed Adverse Effects Level), llegando a un valor máximo en la pendiente en el que la respuesta es directamente proporcional a la dosis
  • 38.
    38 UNIVERSIDAD NACIONAL ABIERTAY A DISTANCIA – UNAD Escuela de Ciencias Agrícolas, Pecuarias y del Medio Ambiente Toxicología Ambiental (región de la curva en línea recta). Finalmente, a dosis mayores la pendiente comienza a decrecer hasta llegar a cero, punto en el cual el efecto es máximo (Emax). En la curva se pueden identificar dos puntos o parámetros importantes en la descripción del tóxico analizado: 1. La dosis o concentración en la que el efecto es del 50%, junto con la pendiente que tiene la curva en dicho punto. 2. La cantidad de sustancia a la que la respuesta es máxima (Emax). El primer parámetro puede ser nombrado como DL50, CL50, CI50 y CE50, dependiendo del tipo de experimento y respuesta evaluada (Landis & Yu, 2003). Figura 12. Comportamiento y puntos relevantes de una curva dosis – respuesta Para evaluar efectos letales: DL50 : Dosis que causa la muerte al 50% de los individuos evaluados. CL50: Concentración a la cual mueren el 50% de los individuos de la muestra. En análisis de efectos no letales: CI50: Concentración que inhibe en un 50% la respuesta normal de un individuo. DE50: Dosis que tiene un efecto en el 50% de los individuos. CE50: Concentración que tiene un efecto en el 50% de los individuos. Una de las utilidades de la curva dosis – respuesta es la descripción y comparación entre tóxicos, manejando los parámetros anteriormente definidos y la medida de potencia. La Potencia se refiere al rango de concentración en la que el agente es capaz de producir un efecto creciente (Hughes, 1996), es decir la región de la curva donde la respuesta aumenta con la dosis, un agente es más potente que otro si dicha región está más cerca al
  • 39.
    39 UNIVERSIDAD NACIONAL ABIERTAY A DISTANCIA – UNAD Escuela de Ciencias Agrícolas, Pecuarias y del Medio Ambiente Toxicología Ambiental origen de la gráfica, puesto que esto indica su capacidad de causar efectos adversos a concentraciones menores (Figura 13). La eficacia se mide a través de la respuesta máxima (Emax), una sustancia es más eficaz que otra si el porcentaje de respuesta es mayor (Hughes, 1996; Peña et al., 2001). En la Figura 13 se observa la curva dosis – respuesta de dos sustancias, la curva roja (sustancia A) describe a un agente potente pero menos eficiente, y la curva azul (sustancia B) a un agente eficaz pero menos potente. Generalmente, la comparación entre sustancias se hace teniendo en cuenta únicamente el parámetro de la concentración que produce el 50% del efecto, medida de comparación útil, pero que puede subestimar la toxicidad de una sustancia. Figura 13. Curva dosis – respuesta de dos sustancias. En la Figura 13 se observa la comparación de la sustancia A con la B, según el parámetro LD50 tienen una toxicidad similar, no obstante, la sustancia A tiene una pendiente inferior, y como se observa en la gráfica tiene un efecto mayor a bajas dosis, lo que le da relevancia en escenarios, como el medio ambiente, donde por lo general, los tóxicos se hallan en concentraciones bajas. Si la comparación se realiza sólo por el parámetro DL50 se subestima la toxicidad de la sustancia A bajo ciertas condiciones, por lo que se hace necesario tener en cuenta varios parámetros y la observación de la gráfica, para describir y comparar adecuadamente una sustancia. La exactitud y precisión de los estimadores de los parámetros hallados a través del gráfico o la curva dependen de características del ensayo como: el uso de una población representativa y el número de réplicas. Existen otros métodos estadísticos para analizar la relación dosis – respuesta y hallar los estimadores, estos son: (1) Método Probit, (2)
  • 40.
    40 UNIVERSIDAD NACIONAL ABIERTAY A DISTANCIA – UNAD Escuela de Ciencias Agrícolas, Pecuarias y del Medio Ambiente Toxicología Ambiental Método de Litchfield-Wilcoxon, y (3) Método de Sperman-Karber. La selección del método a ejecutar depende del experimento y de los datos obtenidos, tal como lo explica Díaz Báez, Bulus & Pica (2004). Lección 10. Unidades e índices de toxicidad Los estimadores hallados a través de la relación dosis – respuesta (DL50, CL50, CI50, CE50 y Emax, entre otros) están asociados a la caracterización de la toxicidad de una sustancia, que a su vez, da la posibilidad de compararlas entre sí. No obstante, en el medio ambiente se presentan mezclas de los agentes tóxicos, generando interacciones (Sinergismo, Antagonismo, Adición) que modifican su toxicidad individual, similar a lo que sería un efecto conjunto. La Unidad Tóxica (TU, por sus siglas en inglés) es uno de los métodos de aproximación que buscan establecer la toxicidad de cada uno de los componentes de una mezcla. La TU, propuesta por Sprague (1970), estima la toxicidad individual de una sustancia (subíndice i) a través de la relación entre su concentración (ci) y el efecto medido o determinado (ECxi). La expresión matemática para la TU de una sustancia i se define como: La toxicidad de la mezcla en conjunto TUmix, según el método, será la sumatoria de las TU individuales, manteniendo, por supuesto, el mismo porcentaje de efecto para todos los componentes, resultando la siguiente expresión, donde n es el número de componentes de la mezcla (i = 1,2, 3... n): El método es empleado con éxito en casos donde los componentes tienen un mecanismo de acción similar, como es el caso de algunos pesticidas, aunque es preciso decir que, bajo condiciones de mecanismos diferenciales, la estimación está por encima o por debajo en un factor de 2.6 (Junghans, Backhaus, Faust, Scholze & Grimme, 2006), lo que hace necesario el empleo de otros métodos más complejos de estimación. Algunos de los índices de toxicidad más comunes son el margen de seguridad (MS), la dosis de referencia (RfD) o concentración de referencia (RfC), la ingestión diaria aceptable (ADI), y la ingestión tolerable (TI), utilizados o referenciados según el país o la institución.
  • 41.
    41 UNIVERSIDAD NACIONAL ABIERTAY A DISTANCIA – UNAD Escuela de Ciencias Agrícolas, Pecuarias y del Medio Ambiente Toxicología Ambiental El margen de seguridad (MS) relaciona las curvas de respuesta tóxica y respuesta leve de un agente, entre más alto sea el valor del índice, más seguro es utilizar la sustancia (James et al., 2000). Para hallar el índice se utilizan, generalmente, las dosis que producen un efecto del 50% en las respectivas curvas, tal como lo muestra la Figura 14. Figura 14. Curvas dosis – respuesta de una sustancia con efectos de diferentes magnitudes Nota. SD: curva de efectos leves (irritación leve en ojos y nariz), TD: curva de efectos tóxicos (daño en órganos), y LD: curva de efectos letales. Fuente: James, R. C., Roberts, S. M. & Williams, P. L. (2000). General principles of toxicology. En P. L. Williams, R. C. James & S. M. Roberts (Eds.), Principles of toxicology: Environmental and industrial applications (pp 3 – 7). New York: John Wiley & Sons, Inc. Para el caso observado en la Figura 14 el MS se expresaría: MS= TD50 / SD50 Los demás índices toxicológicos estiman el nivel de exposición diaria que no genera respuestas negativas en poblaciones humanas, incluyendo subpoblaciones sensibles (Instituto Nacional de Ecología & SEMARNAT, 2003; Peña et al., 2001). En la obtención de los índices se tiene en cuenta el tipo y vía de exposición, el efecto evaluado, los datos obtenidos de la relación dosis – respuesta (NOAEL o LOAEL) y los factores de incertidumbre (FI). Los FI son inherentes a la extrapolación de los datos obtenidos. La aplicación de los FI se da para tener en cuenta la variabilidad de la población, para proteger poblaciones más sensibles (niños, ancianos), y cuando los datos se quieren extrapolar a otras especies diferentes a las utilizadas en la obtención de los datos (Peña et al., 2001). El valor de los FI
  • 42.
    42 UNIVERSIDAD NACIONAL ABIERTAY A DISTANCIA – UNAD Escuela de Ciencias Agrícolas, Pecuarias y del Medio Ambiente Toxicología Ambiental lo asignan los investigadores acorde a evidencias empíricas y a las condiciones de sus investigaciones. En la Tabla 6 se muestran algunos FI utilizados por la USEPA (United States Environmental Protection Agency). Tabla 6. Algunos Factores de Incertidumbre utilizados por la USEPA Nota. Fuente: Adaptado de México, Instituto Nacional de Ecología & Secretaría de Medio Ambiente y Recursos Naturales – SEMARNAT-. (2003). Introducción al análisis de riesgos ambientales. México. Los índices son el cociente entre la dosis máxima a la cual no se observan efectos tóxicos (NOAEL) y la multiplicación de los FI. Como ejemplo de lo anterior, se tomará la RfC del cloruro de vinilo hallada por la USEPA y reportada por el Instituto Nacional de Ecología & SEMARNAT (2003): El cloruro de vinilo es un tóxico capaz de producir quistes en las células hepáticas de ratón, así los investigadores, al extrapolar los resultados de estudios en ratón a seres humanos, encontraron una concentración NOAEL de 2.5 mg/m3 . Los FI establecidos fueron: Un factor de protección a poblaciones sensibles (FIS) de 10 y un factor de extrapolación de animal al ser humano (FIH) de 3. Entonces, la RfC para el cloruro de vinilo es:
  • 43.
    43 UNIVERSIDAD NACIONAL ABIERTAY A DISTANCIA – UNAD Escuela de Ciencias Agrícolas, Pecuarias y del Medio Ambiente Toxicología Ambiental CAPITULO 3. EVALUACIÓN Y ANÁLISIS DE RIESGOS Lección 11. Introducción al análisis de riesgos Inicialmente es pertinente definir lo que es el riesgo y sus elementos principales. Según Tarazona (2003) la definición de riesgo incluye como elementos básicos la probabilidad y la severidad de un efecto adverso, sea sobre el ser humano o sobre el ambiente, como consecuencia de una exposición a un agente causal. En el contexto de la toxicología ambiental esto significa que, frente a la presencia de una sustancia o agente tóxico, existe la probabilidad de observar efectos adversos, evaluada su severidad, sobre uno o más de los organismos que estén expuestos al agente. Señala INE (2003) que los riesgos nos rodean en la vida cotidiana, existiendo en varios niveles o con diferentes grados de severidad, en actividades de diversas índoles como conducir un vehículo, tomar medicamentos o invertir dinero. Para el caso de riesgos asociados a la salud INE (2003) incluye una diferenciación entre aquellas exposiciones voluntarias, en las que media una intención de realizar la actividad con conocimiento de sus posibles consecuencias, como el caso del hábito de fumar, frente a aquellas exposiciones involuntarias, cuyo caso más relevante es la contaminación ambiental. De lo anterior se infiere que el riesgo dependerá de todos aquellos factores, tanto intrínsecos del agente causal, como externos a la sustancia misma y de la forma como éste actúa en cada organismo, es decir, en otros términos riesgo es el conjunto resultante de peligro y de exposición. Teniendo en cuenta que en lecciones anteriores se abordó con detalle la exposición y sus elementos, solo resta aclarar lo que en este contexto se considera peligro. El peligro que se asocia a un agente, tóxico en nuestro contexto, gira en torno a establecer si dicho agente puede causar efectos adversos en la salud humana o sobre el medio ambiente. De aquí que INE (2003) señala que la identificación del peligro no contempla una cuantificación sino que se basa en la revisión de la información disponible (epidemiológica – toxicológica) para dicho agente en particular, lo que resulta en una característica tipo presencia – ausencia. Una vez se determina el peligro (presente) y se identifican los elementos asociados a la exposición, debe incluirse un tercer elemento: Uno o más sujetos (receptor). Estos tres elementos son indispensables en los escenarios que tienen implícito la determinación del riesgo. El procedimiento que permite estimar el riesgo, como resultado de la interacción entre peligro y exposición sobre el receptor, es la evaluación de riesgo. La evaluación del riesgo se constituye en una herramienta de la que disponen los actores en la toma de decisiones, en muchos campos de la gestión, no solamente científicos, pues como señala Tarazona (2003) involucra la totalidad de los campos científicos, que resultan
  • 44.
    44 UNIVERSIDAD NACIONAL ABIERTAY A DISTANCIA – UNAD Escuela de Ciencias Agrícolas, Pecuarias y del Medio Ambiente Toxicología Ambiental fundamentales en los ámbitos de decisión sobre salud humana, seguridad alimentaria y protección del medio ambiente. La evaluación de riesgo es uno de tres pasos o fases del de análisis del riesgo, cada uno de los cuales serán abordados en una lección particular de éste capítulo, dichas fases incluyen además la gestión del riesgo y la comunicación del riesgo, como se presenta en la Figura 15. Además de lo anterior, puede considerarse como fase de partida, para un proceso de análisis de riesgo, la formulación o identificación del problema, que se constituye en un filtro que determinará el alcance y la perspectiva con la que se analizarán los riesgos y las condiciones o limitaciones de dicho análisis. Vale la pena mencionar que la evaluación del riesgo es la fase que mayor cantidad de herramientas de base científica tiene. Como señala MAVDT (2007a), este hecho permite que el conocimiento científico se incorpore en la toma de decisiones aportando en claridad y transparencia a las bases de la evaluación y de la incertidumbre de la misma, separándola de los demás criterios que median la toma de decisión, como la viabilidad económica, el impacto social, entre otros. Del análisis de riesgo se derivan las posibles medidas o acciones que deberán tomarse para prevenir, mitigar o reducir los riesgos que han sido identificados. Dentro de estas acciones deberán contemplarse las alternativas disponibles en cada contexto, contemplando factores sociales y económicos, para soportar la decisión más adecuada. Figura 15. Esquema simplificado del ciclo de análisis de riesgo Fuente: MAVDT (2007a).
  • 45.
    45 UNIVERSIDAD NACIONAL ABIERTAY A DISTANCIA – UNAD Escuela de Ciencias Agrícolas, Pecuarias y del Medio Ambiente Toxicología Ambiental Lección 12. Evaluación de riesgo Según el MAVDT (2008) la evaluación de riesgos es un proceso por el cual se analiza la información disponible para estimar la probabilidad de que se produzcan efectos como consecuencia de una acción o actividad y la magnitud de los mismos. De acá que la información que se tenga disponible sobre los factores involucrados: el agente causal, las vías de exposición, la presencia de organismos receptores, es determinante para asegurar el nivel de incertidumbre de la estimación, aunque es preciso señalar que las menores incertidumbres generalmente están asociadas a los mayores costos de estudio. En este sentido, cuando se trata de establecer cuál es la probabilidad y magnitud de posibles efectos adversos sobre un ecosistema, tal como señala MADVT (2008), es fundamental definir adecuadamente cuales efectos serán considerados adversos y ecológicamente relevantes. No obstante, como señala Tarazona (2003), el hecho que no se prevean efectos sobre los individuos (sobre supervivencia, crecimiento y tasa de reproducción) no implica directamente que no se tendrán efectos sobre poblaciones ni comunidades, pues factores no determinados inicialmente en los individuos, como la variación en la relación macho/hembra de nacimientos al interior de la población podrá llevar a observar efectos sobre la tasa global de reproducción de dicha población. De otra parte, dado que el desarrollo de una evaluación de riesgo requiere una gran cantidad de información, de una naturaleza técnico-científica en su mayoría, es importante establecer una metodología que optimice los recursos que se inviertan a su consecución. Por tanto, MAVDT (2008) señala los niveles en la evaluación de riesgos que serán descritos mas adelante. Una etapa inicial y necesaria en la evaluación del riesgo, de nivel bajo o alto, es el planteamiento y descripción del problema. La definición del problema, como propone INE (2003), comprende los factores causantes de estrés ambiental, los efectos ecológicos potenciales y las características de los ecosistemas involucrados (en riesgo). El proceso de definición o descripción del problema requiere de información que describa las condiciones del sitio, a nivel geográfico, hidrogeológico, ecológico, así como el tipo de uso que las poblaciones le han asignado. Esto determina, entre otras, las condiciones de dispersión de los agentes tóxicos, las vías de exposición para los receptores y además, el tipo de medidas de manejo que pueden ser consideradas para mitigar los efectos. Un ejemplo de modelo conceptual está en la Figura 4, donde se muestra la fuga en un tanque de almacenamiento de una sustancia. En este ejemplo se observa que no se dispone de una descripción detallada del sitio, que permita evaluar la pertinencia de considerar una o más vías de exposición como prioritarias y, además, solo considera como receptores a la población humana.
  • 46.
    46 UNIVERSIDAD NACIONAL ABIERTAY A DISTANCIA – UNAD Escuela de Ciencias Agrícolas, Pecuarias y del Medio Ambiente Toxicología Ambiental Evaluación de riesgo de bajo nivel Las evaluaciones de riesgo de bajo nivel (o nivel I), toman como referencia valores propuestos por normatividad específica aplicable al sitio que se está considerando. Dado que en muchos casos, como el de Colombia, esta normatividad específica aplicable no ha sido consolidada o está en proceso de ser expedida, pueden ser usadas normas o niveles de referencia de otros países o regiones. Generalmente se usan Directivas Europeas y normas o estándares norteamericanas (EEUU y Canadá). En general, como describe MAVDT (2007a), los modelos conceptuales base para la evaluación a este nivel son simplificados, se asignan valores fijos a cada compartimiento considerado (agua, aire, suelo, alimentos) y se determina la concentración más alta esperada en cada uno de éstos a la hora de estimar la exposición de los receptores. Así mismo, para evaluar la magnitud de los efectos, se usan ensayos toxicológicos estándar, propuestos en normativas o estándares internacionales, que usan organismos muy sensibles de cada grupo taxonómico relevante, para tomar como punto de referencia aquel que resulte más sensible. Como puede observarse, este proceso tiene un alto nivel de seguridad al cubrir “los peores casos teóricamente posibles”, aunque puede resultar, como señala MAVDT (2008) “poco real”, sobreestimando el riesgo, y llevando a tomar medidas extremadamente cautelosas y por ende más costosas. Frente a estos casos, MAVDT (2008) recomienda tomar medidas de mitigación de riesgos como primera opción, y realizar una evaluación de riesgo de mayor nivel, sustituyendo los modelos conceptuales y las estimaciones de exposición y de efectos tóxicos. En conclusión, puede decirse que al encontrar un riesgo alto en este nivel de evaluación se puede incurrir en una sobreestimación, pero si por el contrario, se obtiene como resultado de la evaluación un bajo riesgo, ésta puede ser de entrada y con seguridad la finalización del proceso. Evaluación de riesgo de alto nivel Para desarrollar una evaluación de riesgo de alto nivel se requiere una mayor y mejor información técnica-científica, lo que corresponde a un modelo conceptual mucho más detallado y depurado que el previsto anteriormente. Esto está directamente relacionado con los costos de la evaluación, dado que el personal encargado y los medios tecnológicos usados para medición son especializados. No obstante, al obtener una estimación mucho más real, los costos de remediación o mitigación, como señala MAVDT (2008), pueden ser menores por aplicarse tecnologías más económicas o llegar más rápido a la meta de remediación.
  • 47.
    47 UNIVERSIDAD NACIONAL ABIERTAY A DISTANCIA – UNAD Escuela de Ciencias Agrícolas, Pecuarias y del Medio Ambiente Toxicología Ambiental Las técnicas para mejorar o refinar las estimaciones en cada etapa del proceso de evaluación de riesgo, pueden ser tan específicas y complejas como se quiera, así mismo las estimaciones se acercarán mucho más a la situación real del sitio considerado. Además de lo anterior, estos métodos tienen unos niveles de incertidumbre asociados, que pueden calcularse de forma precisa, y ser reportados con claridad, para que aquellos encargados de la toma de decisión puedan contemplarla de igual forma. La ilustración del proceso de refinación propuesta por MAVDT (2007a), presentada en la Figura 16, contempla los costos asociados a la evaluación de riesgo en diferentes niveles. De allí puede observarse que para un nivel bajo el riesgo estimado puede corresponder a la sobreestimación dada la elevada incertidumbre, por desconocimiento de datos en la mayoría de los casos. Luego, a medida que se hace más refinado el modelo, niveles más altos de evaluación, la incertidumbre se reduce gracias a las herramientas desarrolladas por la ciencia, haciendo la estimación del riesgo más cercana a la realidad, aunque en general la reducción de la incertidumbre no corresponde al aumento del costo de la evaluación, sobre todo en los niveles más altos de evaluación. Figura 16. Relaciones costo, nivel de riesgo e incertidumbre Fuente: MAVDT (2008) Los actores sociales involucrados en la toma de decisión frente a los resultados de la evaluación de riesgos juegan un papel importante, sobretodo, en la gestión del riesgo y en la comunicación del mismo, pero deberán tener claramente definido el nivel al que se
  • 48.
    48 UNIVERSIDAD NACIONAL ABIERTAY A DISTANCIA – UNAD Escuela de Ciencias Agrícolas, Pecuarias y del Medio Ambiente Toxicología Ambiental puede aceptar el riesgo, aceptabilidad que depende en gran medida del criterio científico que respalda la evaluación, además de factores sociales y económicos relativos a sus competencias. Lección 13. Caracterización del riesgo La caracterización del riesgo es, como propone MAVDT (2007a), la comparación de los niveles de exposición (concentraciones o dosis estimadas o determinadas) frente a los efectos esperados para el agente causal. Por ende, como insumo para la caracterización del riesgo es preciso conocer, por un lado, el comportamiento de la sustancia que determina la exposición y, por otro lado los efectos tóxicos esperados o previstos para el agente causal, para determinar con certeza, como señala INE (2003), qué tan significativos son esos efectos que se pronostican dadas las condiciones de exposición. Exposición Se deberán tener en cuenta los elementos descritos previamente sobre las rutas de exposición, pero como complemento importante se encuentra el uso de modelos matemáticos desarrollados para la estimación de dispersión de sustancias en los diferentes compartimientos ambientales (agua, aire, suelo) y que ofrecen datos cuantitativos sobre la cantidad esperada de las sustancias en función del tiempo y de la posición. Estos métodos tienen unos niveles de incertidumbre que pueden ser medidos o determinados a partir de ensayos de calibración en campo. Ejemplo de estos modelos, para el caso de calidad del agua, son OTIS (http://water.usgs.gov/software/OTIS/) y QUAL2K (http://www.epa.gov/athens/wwqtsc/html/qual2k.html), que son modelos matemáticos de simulación usado para describir la dispersión de sustancias en corrientes de agua. Las ventajas, limitaciones, supuestos y/o requerimientos de información para aplicar los modelos matemáticos, así como la incertidumbre asociada, deben ser plenamente conocidas por el experto del equipo técnico encargado. Los modelos para predecir la dispersión de contaminantes en otros medios o compartimientos pueden ser complejos o no estar documentados, por ejemplo, la determinación de la cantidad de plaguicida residual en hojas, flores y frutos, la adsorción de metales en el material particulado que arrastra el aire, entre otros. No obstante, puede recurrirse a un criterio técnico para establecer la cantidad (concentración, dosis) de agente y así proseguir con la caracterización del riesgo. El resultado de esta etapa será la estimación de la concentración que, en un momento y un sitio determinado, se espera para la sustancia de interés, para de esta forma poder
  • 49.
    49 UNIVERSIDAD NACIONAL ABIERTAY A DISTANCIA – UNAD Escuela de Ciencias Agrícolas, Pecuarias y del Medio Ambiente Toxicología Ambiental compararla o contrastarla con las concentraciones de referencia según el efecto adverso esperado y las vías de exposición consideradas (inhalatoria, oral o dérmica). Estimación del efecto tóxico En el proceso de evaluación de riesgo, como ya se ha mencionado, es fundamental disponer de datos sobre los efectos adversos, en nuestro contexto la toxicidad, que pueden presentarse como consecuencia de la exposición a un agente causal. Esta información puede provenir, en general, de bases de datos o recopilaciones de estudios realizados previamente por entidades públicas o privadas. Existen muchos artículos científicos, publicados en revistas especializadas, que describen con detalle los efectos observados para especies sometidas a condiciones de ensayo particulares. Además de lo anterior, como ejemplo MAVDT (2007a) propone tres fuentes de información provenientes de la USEPA, que aún a 2011 están disponibles para consulta en línea: 1. El Sistema IRIS (Integrated Risk Infomration System) disponible en http://www.epa.gov/iris/ es un programa de evaluación en salud humana que dispone de información sobre riesgo que puede resultar de la exposición a contaminantes en el ambiente. 2. Las tablas HEAST (Health Effects Assessments Summary Tables) cuya información está disponible en http://cfpub.epa.gov/ncea/cfm/recordisplay.cfm?deid=2877, Se publican anualmente en el marco de programas de la USEPA en materia de gestión de sitios contaminados (programa Superfund) que proveen una lista de evaluaciones de riesgo que contemplan exposición a sustancias químicas por vías inhalatoria y oral. 3. La ATSDR (Agency for Toxic Substances and Disease Registry) es una agencia de salud pública en los EEUU, publica las hojas informativas sobre sustancias químicas, describiendo propiedades toxicológicas y efectos potenciales sobre la salud asociados a dichas sustancias. Estas hojas están disponibles para consulta en español en http://www.atsdr.cdc.gov/es/toxfaqs/es_toxfaqs_index.html. Además de las anteriores, pueden encontrarse múltiples referencias y datos de interés toxicológico, relacionados con los efectos adversos en múltiples especies animales a través del sistema ESIS (European Chemical Substance Information System), que dispone de una recopilación de múltiples bases de datos relacionadas y a las que puede accederse directamente a través del vínculo http://ecb.jrc.ec.europa.eu/esis/, su contenido está en inglés y deberá además conocerse el nombre de la sustancia o el número CAS (Chemical Abstracts Service) que es único para cada sustancia conocida.
  • 50.
    50 UNIVERSIDAD NACIONAL ABIERTAY A DISTANCIA – UNAD Escuela de Ciencias Agrícolas, Pecuarias y del Medio Ambiente Toxicología Ambiental Para evaluaciones de riesgo de un nivel más alto, como señala INE (2003), la determinación de los umbrales de concentración de las sustancias y los efectos que producen debería hacerse usando las especies nativas del sitio, incluso aplicando pruebas in-situ, lo que implica no solo un gran despliegue técnico, sino que deriva en unos costos muy altos. En consecuencia, la mayoría de los casos se usan especies de organismos con pruebas estándar, asumiendo que las poblaciones nativas tienen un comportamiento similar a éstos y considerando, por consiguiente, la incertidumbre asociada a la extrapolación de los efectos de una especie a otra, además de aquella debida a las diferencias en los factores externos a la sustancia característicos del sitio considerado. De estas estimaciones y bases de datos se obtienen los valores de Concentraciones y Dosis que se usarán como base para la caracterización del riesgo, generalmente CE50, CL50 y DL50, asociadas a la cantidad de agente que produce los efectos adversos que previamente se han determinado como relevantes. Metodologías de caracterización del riesgo De igual forma que en la evaluación de riesgos, pueden darse niveles en la caracterización, que están determinados por el grado de refino que tengan las estimaciones y suposiciones. Así, un primer nivel en la caracterización del riesgo es aquella cualitativa, que se basa en la comparación del valor estimado de exposición frente al nivel mínimo para el que se esperan efectos. De esta comparación se decide si habrá un riesgo aceptable para el receptor cuando se expone éste a la concentración (o dosis) estimada. En este sentido MAVDT (2007a) propone que, en aras de armonizar los criterios para decidir cuándo un nivel de agente se considera como de riesgo aceptable, puede considerarse la metodología que algunas normativas proponen y es comparar la cantidad (concentración) estimada del contaminante, frente a las referencias para toxicidad aguda y crónica, tal que, si la concentración de agente es 1.000 veces menor que la toxicidad aguda y 100 veces menor que la toxicidad crónica para la especie de receptor más sensible, el riesgo se considera aceptable. Esta comparación se conoce como Cocientes de peligro, según la ecuación propuesta en INE (2003): Donde Q es el cociente de peligro, la CAE es la concentración ambiental estimada y la CTE es la concentración toxicológicamente efectiva. Vale la pena señalar que este cociente es adimensional, por lo que las unidades en las que se expresan ambos miembros de la fracción deben ser iguales.
  • 51.
    51 UNIVERSIDAD NACIONAL ABIERTAY A DISTANCIA – UNAD Escuela de Ciencias Agrícolas, Pecuarias y del Medio Ambiente Toxicología Ambiental Para la CAE se pueden presentar tres posibles expresiones, descritas por MAVDT (2007a): 1. Concentración: cantidad de sustancia presente en el compartimiento (agua, suelo, aire, sedimento) a la que se produce la exposición. A este caso corresponderá una CTE expresada como la cantidad de sustancia presente en el medio de ensayo toxicológico. 2. Dosis externa: Cantidad de sustancia recibida por el organismo receptor, expresada en mg/kg, a la que se compara con ensayos donde se reporta la cantidad administrada. 3. Dosis Interna: En este caso se tienen datos de concentración en órganos o tejidos del receptor, para ser comparados con ensayos toxicológicos que hayan determinado cantidad de sustancia, igualmente en órganos o tejidos de los animales usados como unidades experimentales. La CTE puede ser estimada por extrapolación a partir de valores de referencia encontrados en bases de datos como las toxicidades aguda y crónica anteriormente mencionadas por MAVDT (2007a). No obstante, se debe tener en cuenta que este es un cálculo que servirá como criterio cualitativo: un cociente elevado, mayor que 1, indica que a ese nivel de exposición pueden, con cierta certeza, presentarse efectos adversos. En niveles más altos de caracterización de riesgo se requieren modelos matemáticos que incluyan distribuciones probabilísticas, tanto de la cantidad de sustancias presentes en el ambiente, como de las respuestas de los organismos presentes en el sitio considerado para el análisis de riesgo. En este contexto se hace necesario, como plantea MAVDT (2007a), una distribución de la sensibilidad de muchas especies animales, para determinar cuál es la cantidad considerada como segura para cierto porcentaje de dichas especies, teniendo en cuenta la estructura y funcionalidad del ecosistema. Para algunas sustancias este tipo de aproximación es adecuada y se disponen de muchos estudios toxicológicos previamente realizados, pero para otras no es así, por lo que resultará mejor estimar probabilísticamente la cantidad de sustancia presente (exposición) fijando los efectos adversos esperados y analizando con mayor detalle el tipo de efectos y sus consecuencias dentro del ecosistema. De acá que INE (2003) propone considerar la variabilidad intrínseca de los organismos y de los ecosistemas, para identificar aquellos cambios relevantes que se dan naturalmente y no como consecuencia de la exposición a un agente tóxico, señala además que en muchas ocasiones se deben tomar decisiones con pocos datos o con información poco clara, por lo que es fundamental el criterio del técnico, apoyado en evidencias y basado en la experiencia.
  • 52.
    52 UNIVERSIDAD NACIONAL ABIERTAY A DISTANCIA – UNAD Escuela de Ciencias Agrícolas, Pecuarias y del Medio Ambiente Toxicología Ambiental Lección 14. Manejo de riesgos y comunicación de riesgos Si bien los resultados de una evaluación del riesgo pueden conducir a conclusiones respecto a la seguridad que en un escenario establecido se tiene frente a la exposición a un agente tóxico, las decisiones finales sobre el qué hacer y cuándo hacerlo no son del todo técnicas, por lo que la evaluación de riesgos es una sola de las herramientas para decidir. Según (Peña, Carter & Ayala-Fierro, 2001) la diferencia entre la evaluación del riesgo y el manejo del riesgo no es muy clara, dado que no es fácil que la evaluación esté libre de los juicios y valores que corresponden al manejo de riesgos. Ante una evidencia clara de un riesgo no aceptable, asociado a una sustancia, las medidas de gestión del riesgo pueden extenderse incluso más allá del sitio estudiado, permeando otros niveles de decisión, económica, política y social. Los enfoques del manejo de riesgos, según INE (2003), están planteados en cuatro grupos: 1. “comando y control”, expedición de una normatividad específica y el seguimiento a su cumplimiento. 2. Incentivos económicos basados en el mercado. 3. Programas voluntarios. 4. De? información y educación. No obstante, se pueden plantear diversas miradas o enfoques, la medida más clara para hacer frente a un riesgo ocasionado por la exposición a un agente tóxico es reducir la presencia de dicho agente en el medio. Un caso descrito con buen nivel de detalle en MAVDT (2007a) es el manejo de riesgos asociados a COP, en el marco de la implementación del convenio de Estocolmo. Es importante resaltar que para el caso de sustancias que han sido sujeto de estudios en materia de contaminación ambiental, como el DDT, las medidas de manejo han llegado hasta la prohibición de su fabricación (prevención), la restricción del uso (minimización) y la intervención de sitios que han sido detectados como contaminados (tratamiento). Estos términos, coinciden con las etapas de gestión de residuos peligrosos, que están jerarquizadas y cuya aplicación incide en todas los niveles de la sociedad de consumo. Aunque se puede pensar que las medidas de prohibición de fabricación y uso son las más efectivas en el manejo de riesgos ambientales, pueden generar impactos considerables. MAVDT (2008) propone que las medidas de prohibición y restricción de uso han generado sitios con almacenamiento de grandes cantidades de sustancias, lo que ha llevado al deterioro de estos sitios, dado que las condiciones de almacenamiento, empaque y uso no son siempre las más adecuadas.
  • 53.
    53 UNIVERSIDAD NACIONAL ABIERTAY A DISTANCIA – UNAD Escuela de Ciencias Agrícolas, Pecuarias y del Medio Ambiente Toxicología Ambiental Hay que recordar que no es pertinente hablar de riesgo sin uno de los tres elementos de riesgo no está presente, el agente, la vía de exposición y el receptor. Es por esto que las medidas para mitigar riesgos no solamente son la remediación del sitio, sino que pueden incluir otras, que aunque no resultan efectivas en el tiempo, como el confinamiento o aislamiento, pueden evitar o mitigar problemas de salud pública a costos razonables. La comunicación del riesgo es una parte importante del análisis de riesgo, no solamente en el manejo y la implementación de las medidas para mitigarlo, sino también, como señala MAVDT (2007a), en las etapas de evaluación, dado que para los actores involucrados en la elaboración de los insumos técnicos científicos es fundamental que exista una comunicación, en aras de concertar y definir el modelo conceptual en el que se basará la evaluación y, posteriormente, el plan de presentación de los resultados a los demás actores. En la presentación de la caracterización del riesgo es importante que aquellos actores involucrados en la evaluación tengan claramente definido el tipo de información que aquellos encargados del manejo del riesgo esperan recibir. MAVDT (2007a) señala al respecto que no tiene sentido presentar reportes, con datos probabilísticos y análisis de variabilidad e incertidumbre, cuando los actores encargados de la gestión del riesgo esperan una evaluación cualitativa que diga si el nivel de riesgo es o no aceptable. Teniendo en cuenta que existen muchos actores involucrados en el manejo del riesgo, de los cuales la sociedad civil hace parte, es preciso establecer un plan de comunicación que esté dirigido a un público general, que en la mayoría de los casos no es experto en temas ambientales y de salud. En INE (2003) se han citado siete “reglas cardinales” propuestas por Covello y Allen en 1988, que corresponden a: 1. Aceptar e involucrar al público como un socio legítimo, 2. Planear cuidadosamente y evaluar el desempeño, 3. Escuchar a la audiencia, 4. Ser honesto, franco y abierto, 5. Coordinarse y colaborar con otras fuentes con credibilidad, 6. Conocer las necesidades del medio, y 7. Hablar claramente y con compasión. Es importante mencionar que, tal como reconoce MAVDT (2007a), la comunicación de riesgos a la comunidad es uno de los elementos más recientes dentro de la gestión del riesgo. A este punto es preciso agregar que aun cuando la información que organizaciones ambientalistas puedan proveer sobre los riesgos ambientales a los que estamos
  • 54.
    54 UNIVERSIDAD NACIONAL ABIERTAY A DISTANCIA – UNAD Escuela de Ciencias Agrícolas, Pecuarias y del Medio Ambiente Toxicología Ambiental expuestos, no siempre tienen una base científica que los respalde, por lo que pueden provocar reacciones adversas de índole social en la comunidad involucrada, obstaculizando incluso las acciones de remediación, mitigación o manejo propuestas por las entidades encargadas de dichas acciones. Lección 15. Estudio de caso Colombia, riesgo ambiental por metales pesados en cultivos En el 2010, el Ministerio de Ambiente, Vivienda y Desarrollo Territorial mediante convenio con la Universidad Nacional de Colombia, desarrolló un estudio sobre el riesgo ambiental por plaguicidas y metales pesados en dos cultivos (papa y cebolla) ubicados en el departamento de Boyacá. El propósito en esta lección es describir la metodología del estudio, paso a paso, y su relación con los resultados encontrados. La información descrita a continuación tiene como fuente el informe final de dicho estudio, (MAVDT, 2010). La metodología usada por MAVDT & UN (2010) se divide en caracterización del riesgo, Evaluación del riesgo y finalmente un programa de capacitación y comunicación de los resultados, dirigido a agricultores y Autoridades Ambientales. Fase I. Caracterización del riesgo Inicialmente se describe la metodología para la recolección de información, el objetivo general es determinar las condiciones físicas, químicas, geológicas, sociales y económicas que interactúan en el sitio de estudio. Se diseñaron formatos para la recolección de información en campo y se recolectaron muestras de suelo, agua de riego, fertilizantes más frecuentemente usados en los cultivos así como de material vegetal. Fase II. Evaluación del riesgo Para determinar el riesgo por exposición a metales pesados, se asumió como receptor al producto agrícola, cebolla y papa, haciendo alusión a la variedad cultivada, dado que según el estudio el comportamiento de la planta frente a la fitoacumulación de metales pesados depende de la especie y la variedad. Para ambas especies se describieron los sitios de muestreo, en función de los parámetros: 1. Cultivo (papa o cebolla) 2. Variedad de la especie 3. Tipo de suelos 4. Tipo de paisaje 5. Tipo de fertilización (química u orgánica) 6. Cercanía de actividades de siderurgia o minería, especificando el tipo de material
  • 55.
    55 UNIVERSIDAD NACIONAL ABIERTAY A DISTANCIA – UNAD Escuela de Ciencias Agrícolas, Pecuarias y del Medio Ambiente Toxicología Ambiental extraído Una vez descrito el sitio de estudio, se describen las fuentes de contaminación consideradas como relevantes: 1. Actividades humanas que puedan generar emisiones con contenidos relevantes de metales pesados. Para lo anterior, se realizó la determinación de la cantidad de metales pesados presentes en muestras de suelo, que se compararon con los estándares propuestos por la Directiva Europea 86/278. 2. Fertilizantes agrícolas utilizados. Se determinó la cantidad de metales contenida en diferentes productos, comparándolos con los contenidos máximos permitidos por la Norma Técnica Colombiana 5167. Las vías de exposición consideradas para el estudio son dos, el suelo y el agua de riego. 1. Para el suelo se describen las propiedades físico-químicas de las muestras tomadas, analizando principalmente los factores pH y contenido de materia orgánica, que según el estudio determinan la biodisponibilidad de los metales en el suelo. Esto para cada cultivo. 2. En el caso del agua de riego, se determinan los contenidos de metales pesados. Finalmente, para describir a los organismos considerados como receptores se analizaron las concentraciones de metales pesados en el material vegetal obtenido en el muestreo, comparándose los resultados con referencias internacionales como el Codex Alimentarius. Una vez obtenidos los valores de concentración, se procedió a calcular los índices de riesgo. Este índice se calculó como la relación entre la cantidad encontrada en cada muestra vegetal y la cantidad máxima reportada en fuentes internacionales. De allí que el criterio de evaluación corresponde al de los cocientes de peligro revisados en la lección 13. Los resultados del estudio se presentan en la Tabla 7 para el caso de la papa y en la Tabla 8 para el caso de la cebolla.
  • 56.
    56 UNIVERSIDAD NACIONAL ABIERTAY A DISTANCIA – UNAD Escuela de Ciencias Agrícolas, Pecuarias y del Medio Ambiente Toxicología Ambiental Tabla 7. Resultados de índice de riesgo para cultivo de papa Nota. Fuente: Ministerio de Ambiente, Vivienda y Desarrollo Territorial (MAVDT), Universidad Nacional de Colombia – UN-. (2010). Evaluación del riesgo Ambiental por plaguicidas y metales pesados en dos cultivos ubicados en el departamento de Boyacá. Informe final. Bogotá D.C. Tabla 8. Resultados de índice de riesgo para cultivo de cebolla Nota. Nota. Fuente: Ministerio de Ambiente, Vivienda y Desarrollo Territorial (MAVDT), Universidad Nacional de Colombia –UN-. (2010). Evaluación del riesgo Ambiental por plaguicidas y metales pesados en dos cultivos ubicados en el departamento de Boyacá. Informe final. Bogotá D.C.
  • 57.
    57 UNIVERSIDAD NACIONAL ABIERTAY A DISTANCIA – UNAD Escuela de Ciencias Agrícolas, Pecuarias y del Medio Ambiente Toxicología Ambiental Comunicación de riesgo En el curso diseñado para Autoridades Ambientales, según MAVDT & UN (2010) el objetivo general tiene como eje los aspectos básicos sobre el análisis de riesgo ambiental (ARA) y su aplicación mediante metodologías adecuadas a la producción agrícola nacional. De acuerdo a lo anterior, el curso tiene un espíritu de formación en análisis de riesgo teniendo como referencia dos grupos de agentes tóxicos, los plaguicidas y los metales pesados, aplicados al contexto nacional. En este curso se presentaron los aspectos teóricos relacionados con el Análisis de riesgo Ambiental, los plaguicidas y los metales pesados. Además de lo anterior, se presentaron módulos aplicados, el ARA en la producción agrícola y una presentación de la metodología propuesta por MAVDT & UN (2010) para el presente estudio, incluyendo salidas técnicas. El material didáctico diseñado por MAVDT & UN (2010) tuvo dos productos, una cartilla dirigida a productores hortofrutícolas y un material divulgativo dirigido a las Autoridades Ambientales. Respecto a la cartilla dirigida a productores se deben señalar dos aspectos fundamentales: la gran cantidad de espacio destinado a gráficas explicativas y material visual y el lenguaje usado específico para el grupo poblacional y su respectivo nivel educativo. Para el material destinado a las autoridades ambientales MAVDT & UN (2010) utilizaron un lenguaje técnico, dirigido a público con nivel educativo profesional y con experiencia en la temática desarrollada por la cartilla. El espacio para el texto es amplio y el formato corresponde al de un material de consulta.
  • 58.
    58 UNIVERSIDAD NACIONAL ABIERTAY A DISTANCIA – UNAD Escuela de Ciencias Agrícolas, Pecuarias y del Medio Ambiente Toxicología Ambiental UNIDAD 2 Nombre de la Unidad PRINCIPALES GRUPOS DE SUSTANCIAS TÓXICAS CAPÍTULO 4 METALES Lección 16 Principales elementos y compuestos Lección 17 Fuentes principales Lección 18 Movilidad en el ambiente Lección 19 Efectos en el medio ambiente Lección 20 Efectos a la salud humana CAPÍTULO 5 CONTAMINANTES ORGÁNICOS Y ATMOSFÉRICOS Lección 21 Plaguicidas Lección 22 Dioxinas y Furanos Lección 23 PCB (Bifenilos Policlorados) Lección 24 Compuestos BFR (Retardantes de Llama Bromados) Lección 25 Contaminantes atmosféricos inorgánicos CAPÍTULO 6 CONTEXTO GLOBAL PARA LA GESTIÓN DE SUSTANCIAS TÓXICAS Lección 26 El Enfoque Estratégico SAICM Lección 27 Los COP y el Convenio de Estocolmo Lección 28 El Sistema Globalmente Armonizado Lección 29 Los estándares Ambientales y la reducción del uso de sustancias peligrosas Lección 30 El Convenio de Basilea y los Desechos Peligrosos
  • 59.
    59 UNIVERSIDAD NACIONAL ABIERTAY A DISTANCIA – UNAD Escuela de Ciencias Agrícolas, Pecuarias y del Medio Ambiente Toxicología Ambiental UNIDAD 2. PRINCIPALES GRUPOS DE SUSTANCIAS TÓXICAS CAPITULO 4. METALES Lección 16. Principales elementos y compuestos Los metales son elementos que en estado sólido se caracterizan por propiedades físicas y químicas como alta reflectividad, alta conductividad eléctrica y térmica, resistencia, ductilidad y la conversión en cationes (al perder uno o más electrones), propiedades que influyen en su proceso ADME y por consiguiente en su disponibilidad en el ambiente. Con relación a la degradación que los metales pueden sufrir en el ambiente, es preciso señalar que en general no se conocen procesos biológicos que puedan degradar el metal y por ende solo se pueden considerar las transformaciones entre especies del elemento: forma elemental, compuestos orgánicos o sales inorgánicas. En la tabla periódica se encuentran clasificados los elementos en tres grandes categorías: metales, metaloides y no metales. Los metaloides son elementos que comparten propiedades con los metales y con los no metales, ejemplo de ello es su capacidad de convertirse tanto en cationes como en aniones (Wright & Welbourn, 2002). En la toxicología de metales son incluidos metaloides que han demostrado toxicidad, como es el caso del Arsénico. Los metales que tienen una participación benéfica en los organismos, y por tanto deben ser consumidos a dosis bajas o controladas, se denominan esenciales. Por ejemplo, los metales importantes en el funcionamiento de enzimas (Magnesio, Manganeso, Molibdeno y Zinc), o en su conformación (Cobre). Los no esenciales son metales que no tienen una importancia biológica conocida (Berilio, Cadmio, Plomo, Mercurio, Titanio, Talio y Uranio) y que, al igual que los metales esenciales a altas concentraciones, son reconocidos como agentes tóxicos (Donkin, Ohlson & Teaf, 2000). La toxicidad de los metales radica en la interferencia que estos producen en los procesos bioquímicos de los organismos, especialmente en el sistema enzimático, al competir o suplantar deficientemente al metal que realmente cumple dicha función. Un ejemplo común, observado tanto en plantas como en animales, es la deficiencia de Zinc causada por una sobreexposición al Cadmio (Cornelis & Nordberg, 2007). Una categorización común es la de metales pesados, una clasificación denominada ambigua por algunos autores, dado que las propiedades físicas y químicas que la fundamentan varían con cada investigador, y por ende varía también los elementos que la conforman. No obstante lo anterior, algunas de las propiedades que se les asocian son la densidad superior a 7 g/cm3 , el número atómico superior a 11 y la facilidad para formar jabones con ácidos grasos (Cornelis & Nordberg, 2007; Wright & Welbourn, 2002). A pesar
  • 60.
    60 UNIVERSIDAD NACIONAL ABIERTAY A DISTANCIA – UNAD Escuela de Ciencias Agrícolas, Pecuarias y del Medio Ambiente Toxicología Ambiental de la ambigüedad el término “metal pesado” es ampliamente utilizado y asociado a metales tóxicos. Los compuestos conformados por metales, tal como lo describe (Cornelis & Nordberg, 2007) pueden ser inorgánicos, orgánicos o complejos:  Compuesto inorgánico: Los de mayor importancia son los sulfuros (ej. MoS2) y los óxidos (ej. MgO). Los sulfuros son la principal forma en la que los metales se encuentran en la naturaleza, conformando las menas (minerales de los que se pueden extraer elementos). Los óxidos metálicos componen los aerosoles producidos por procesos metalúrgicos.  Compuesto orgánico: Constituido por uno o más átomos metálicos unidos a carbones de grupos orgánicos. Se clasifican anteponiendo el prefijo del compuesto orgánico al nombre del metal, por ejemplo el tetraetíl plomo usado como antidetonante en la gasolina.  Complejo: Conformado por la asociación de un átomo o ion metálico a un compuesto orgánico (ligando o agente quelante). Dicha unión, que está determinada por la afinidad del metal al compuesto para formar un complejo soluble (quelato), es utilizada para procesos de detoxificación. Por ejemplo el EDTA (ácido etilendiaminotetraacético) se une fácilmente a metales como el Plomo y el Mercurio, constituyendo un complejo soluble en agua que puede ser expulsado por el organismo. Lección 17. Fuentes principales Las principales fuentes de los metales se pueden clasificar en Naturales y Antropogénicas: Fuentes Naturales El material parental, sustrato inicial para la formación del suelo, es la principal fuente natural de los metales. La proporción en la que cada metal está presente en un determinado suelo depende de variables como el clima, la ubicación geográfica y la historia de uso de dicho suelo. En la Tabla 9 se puede apreciar, tanto la variación en la concentración de un mismo metal para diferentes tipos de suelo (ej. Cobre 2 – 250 mg/kg), como la variación en la composición de varios metales en el mismo suelo (ej. Aluminio 700 – 100.000 mg/kg contra Cadmio <1 mg/kg).
  • 61.
    61 UNIVERSIDAD NACIONAL ABIERTAY A DISTANCIA – UNAD Escuela de Ciencias Agrícolas, Pecuarias y del Medio Ambiente Toxicología Ambiental Tabla 9. Rango de concentración de algunos metales en el suelo Nota. Fuente: Donkin, S. G., Ohlson D. L & Teaf C. M. (2000). Properties and effects of metals. En P. L. Williams, R. C. James & S. M. Roberts (Eds.), Principles of toxicology: Environmental and industrial applications (pp 325 – 345). New York: John Wiley & Sons, Inc. Procesos naturales, como erupciones volcánicas, procesos de erosión y la formación y congregación de menas, causan el incremento de las concentraciones de los metales en el suelo (Vallejo, 1997), llegando a niveles tóxicos. Ejemplo de ello, es la alta concentración de Arsénico en las aguas subterráneas de las áreas volcánicas y la existencia en el trópico de suelos ácidos con concentraciones elevadas de Aluminio (Bjerregaard & Andersen, 2007). Además de los procesos naturales que aumentan la disponibilidad de los metales, los ciclos biogeoquímicos se encargan de movilizarlos a través de todos los componentes del ecosistema, un proceso que es importante para la nutrición y mantenimiento del sistema, pero que de igual forma participa en la disponibilidad de metales tóxicos o en la sobreexposición a metales esenciales. A los ciclos biogeoquímicos encontramos ligados otros procesos que intervienen también en la disponibilidad de los metales como los son las cadenas tróficas (bioacumulación), y la transformación de los agentes tóxicos dentro de los organismos (biotransformación). Estos ciclos toman mayor importancia como fuentes de contaminación, cuando estos contaminantes se caracterizan por una alta persistencia en al ambiente, como es el caso de los metales (Donkin, Ohlson & Teaf, 2000). Fuentes antropogénicas Los seres humanos han modificado y manipulado los ciclos biogeoquímicos de los elementos, extrayendo los metales de sus fuentes naturales para utilizarlos dentro de los procesos industriales. El término fuente antropogénica, hace referencia a los productos o
  • 62.
    62 UNIVERSIDAD NACIONAL ABIERTAY A DISTANCIA – UNAD Escuela de Ciencias Agrícolas, Pecuarias y del Medio Ambiente Toxicología Ambiental residuos resultantes de la actividad humana, que están asociados a la exposición a los metales, ya sea en su etapa de producción o de uso. Los metales extraídos y utilizados retornan al ambiente a través de fuentes antropogénicas emitidas en el aire (combustibles fósiles, quema de basuras, y fundición de metales), el agua (actividad minera, residuos industriales, y productos utilizados directamente sobre los cuerpos de agua o lixiviados), y el suelo (deposición atmosférica y agroquímicos) (Bjerregaard & Andersen, 2007). Una vez los metales se encuentran en alguno de los componentes del medio ambiente, se integran a sus procesos (ciclos biogeoquímicos, cadenas tróficas, entre otros), aumentando así su disponibilidad, y potencial toxicidad. Un ejemplo interesante es la enfermedad de Minamata, una patología neuronal que afectó a los pobladores de la ciudad de Minamata en Japón, evidenciada inicialmente en dos niñas en 1956. La causa de la enfermedad resultó ser la descarga de residuos industriales que contenían metilmercurio, sobre el mar Yatsushiro, por parte de la corporación Chisso, fabricante de componentes para equipos electrónicos. El metilmercurio fue bioacumulado por peces y mariscos, ocasiononando la biomagnificación del tóxico y por ende la intoxicación en los pobladores consumidores de dichos animales (National Institute for Minamata Disease, 2001). Lección 18. Movilidad en el ambiente La movilidad está dada por las diferentes formas que el metal adquiere, a través de su paso por los diferentes componentes del ambiente. Tal como lo describe Donkin, Ohlson & Teaf (2000), las transformaciones están sujetas a condiciones abióticas y biológicas. Condiciones abióticas Comprenden las propiedades físicas y químicas del medio (aire, agua o suelo) en el que se encuentra el metal y que determinan su patrón de distribución. El proceso que más influye en la movilización del metal es su ionización (generalmente en metales, la formación de cationes por la pérdida de uno o más electrones), un proceso determinado principalmente por el pH, las condiciones oxido reductoras, la temperatura y la presencia en el medio de otros iones o partículas con carga eléctrica. La cantidad de electrones cedidos al medio establecen las características del ion metálico, puesto que entre los estados de ionización del mismo metal existen variaciones en su toxicidad. Ejemplo de ello es el Cromo y sus características en sus estados trivalente Cr (III) y hexavalente Cr (VI). Shanker, Cervantes, Loza-Tavera & Avudainayagam (2005) en una
  • 63.
    63 UNIVERSIDAD NACIONAL ABIERTAY A DISTANCIA – UNAD Escuela de Ciencias Agrícolas, Pecuarias y del Medio Ambiente Toxicología Ambiental amplia revisión sobre los efectos de la intoxicación por Cromo en plantas, reportan como el Cr (VI) al ser el estado iónico más inestable y al encontrarse unido al oxígeno en forma de cromato o dicromato, tiene mayor movilidad y toxicidad que el estado trivalente, siendo aquel el causante de las alteraciones negativas en la actividad enzimática de la planta, y en el crecimiento de hojas y raíces. El Cr (III) es estable y se encuentra principalmente unido a materia orgánica del suelo o de ambientes acuáticos, por lo que tiene una menor movilidad. Las características de los dos estados iónicos del Cromo hacen que los efectos dañinos, causados por dicho metal, sean casi en su totalidad, consecuencia de la exposición al Cr (IV). Los cationes metálicos fácilmente se unen a aniones (cloruros, carbonatos, sulfatos, nitratos y acetatos) así cada compuesto formado adquiere unas características de toxicidad diferentes, frente a la toxicidad del metal en su estado elemental o ionizado. El medio en el que se encuentra el metal también tiene una gran influencia. El cobre, por ejemplo, forma principalmente compuestos orgánicos, si dicho compuesto se encuentra en un cuerpo de agua se precipita, disminuyendo su movilidad y potencial tóxico con respecto a la columna de agua; sin embargo, si el compuesto está presente en el suelo, por lo general, se deposita en las capas superiores, facilitando su paso a otros componentes del ambiente (Donkin, Ohlson & Teaf, 2000) como lo son las plantas. Condiciones biológicas Hacen referencia al organismo y a los mecanismos de éste para transformar al metal. Los microorganismos, por ejemplo, pueden utilizar compuestos metálicos como sustrato de algunos procesos metabólicos, generando cambios en el compuesto mismo, por lo que se obtienen otros compuestos o elementos con mayor o menor toxicidad. Es el caso del Mercurio, determinadas bacterias son capaces de convertir el metal de su forma iónica a su estado elemental, restringiendo su movilidad hacia otros seres vivos. No obstante, existen otros microorganismos que metilan el ión mercurio, generando metilmercurio y dimetil mercurio, compuestos que debido a la facilidad que tienen para ingresar y acumularse en la biota se consideran como altamente tóxicos. A propósito del Mercurio, estudios en el estuario de Seine en Francia muestran como las condiciones anóxicas de los sedimentos promueven la actividad de microorganismos sulfato reductores, capaces de producir metilmercurio. Aunque en el estuario se encuentra Mercurio en estado elemental, iónico y en compuestos, la concentración de metilmercurio es mayor, especialmente cuando los efluentes cargados de mercurio biodisponible y materia orgánica, provenientes de una planta de tratamiento de agua cercana, son arrojados al cuerpo de agua (Ramond, Petit, Quillet, Ouddane & Berthe,
  • 64.
    64 UNIVERSIDAD NACIONAL ABIERTAY A DISTANCIA – UNAD Escuela de Ciencias Agrícolas, Pecuarias y del Medio Ambiente Toxicología Ambiental 2011). El caso del estuario es un claro ejemplo de la interacción entre las condiciones abióticas y biológicas, y de cómo estas influyen en la movilidad del metal. Lección 19. Efectos en el medio ambiente Los principales efectos en el medio ambiente se miden a través de la respuesta observada en el componente biótico. Es decir, la contaminación de un agente puede darse en la parte abiótica (suelo, agua, aire), pero las repercusiones se pueden observar en los seres vivos que habitan y dependen de recursos abióticos. En cuerpos de agua, la contaminación por metales conlleva a la reducción en la biodiversidad y actividad de los organismos que se alimentan y habitan en ella, tal como lo reporta Besser et al., (2009) para el Plomo. En el caso de los invertebrados acuáticos, las larvas de insectos son uno de los grupos más susceptibles, tanto con la contaminación con Mercurio (Boening, 2000) como con Arsénico (Canivet, Chambon & Gibert, 2001). El Cromo, por su parte, produce daños letales y subletales por altas acumulaciones en crustáceos y, además, efectos sobre el zooplancton, que incluyen inhibición del crecimiento, supresión del consumo de oxígeno, alteraciones en la reproducción y muda de caparazón, así como un aumento de malformaciones (Gagneten, 2002). Para los vertebrados acuáticos, especialmente para los peces, se reportan acumulaciones en el hígado y en las branquias de metales como el Manganeso (Baden, Pihl & Rosenberg, 1990), el Mercurio (Raldúa, Díez, Bayona & Barceló, 2007), y el Plomo (Alves, Glover & Wood, 2006), ocasionando patologías hepáticas e hipoxia. En el suelo, como se mencionó en una lección anterior, la contaminación por metales puede tener una causa natural (ciclo biogeoquímico, erupciones volcánicas, proceso de erosión), o provenir de la actividad humana (Vallejo, 1997). Al ser el suelo un medio tan dinámico y con una composición química y biológica dependiente de aspectos como: la región, las condiciones climáticas y por supuesto, de su historia de uso; la respuesta y la susceptibilidad a la contaminación por un metal puede llegar a ser particular para cada tipo de suelo. No obstante, las respuestas de los microorganismos y macroinvertebrados del suelo podrían generalizarse en la reducción de su biodiversidad (Nahmani, Capowiez & Lavelle, 2005), y en la alteración negativa de su metabolismo, actividad y resistencia. Efectos reportados para concentraciones elevadas de Zinc (Lahr, Kools, van der Hout & Faber, 2008), Mercurio (Boening, 2000) y Arsénico (Heikens, Panaullah & Meharg, 2007). En general, podría afirmarse que el efecto de un meta en exceso en el suelo, es el detrimento de la calidad de éste, entendiendo calidad como la capacidad del suelo para
  • 65.
    65 UNIVERSIDAD NACIONAL ABIERTAY A DISTANCIA – UNAD Escuela de Ciencias Agrícolas, Pecuarias y del Medio Ambiente Toxicología Ambiental funcionar dentro de un ecosistema natural o intervenido, sosteniendo la productividad biológica, manteniendo la calidad ambiental y promoviendo la salud de plantas y animales (Soil Science Society of America, 1997). Los efectos en las plantas pueden ser ocasionados, indirectamente (baja calidad del suelo) o directamente (absorción del metal a través de las raíces o contacto por vía aérea). La respuesta comúnmente encontrada bajo condiciones de contaminación por metales es la retardación en el crecimiento y desarrollo de las plantas, efectos que logran a través de ciertos mecanismos. El Cadmio, por ejemplo, inhibe el cierre estomático, causando modificaciones en el balance hídrico, y produce daños, tanto en enzimas sensibles a dicho metal, como en el aparato fotosintético (Clemens, 2007). El Zinc, modifica la estructura normal del cloroplasto, alterando la síntesis de clorofila y la fotosíntesis (Doncheva, Stoynova & Velikova, 2001). El Plomo, cambia la estructura y permeabilidad de las membranas alterando el balance de agua y nutrientes minerales, daños que se pueden evidenciar por la apariencia oscura de las raíces (Sengar et al, 2008) y el Mercurio, deforma los tejidos vasculares y parenquimáticos (Rodríguez, et al. 2009). Un mecanismo común entre los metales, es la interferencia en la toma de nutrientes esenciales, efecto generalmente evidenciado por la clorosis en hojas (coloración verde – amarilla o amarilla pálida en el follaje). El Manganeso influye en la deficiencia de nutrientes como el Hierro, Magnesio y Calcio, produciendo además de clorosis, lesiones necróticas. El Arsénico, disminuye macronutrientes como el Fósforo, Potasio, Calcio y Magnesio, y micronutrientes como el Boro, Cobre, Hierro y Manganeso (Carbonell et al., 1998). El medio ambiente es un sistema interconectado, los efectos en uno de los componentes tiene repercusiones directas o indirectas en los demás, tal como se observa en la Figura 17. Figura 17. Efecto de la contaminación por metales en diferentes componentes del medio ambiente Fuente: Llugany, M., Tolrà, R., Poschnrieder, C. & Barceló J. (2007). Hiperacumulación de metales: ¿una ventaja para la planta y para el hombre?. Ecosistemas 16: 4-9.
  • 66.
    66 UNIVERSIDAD NACIONAL ABIERTAY A DISTANCIA – UNAD Escuela de Ciencias Agrícolas, Pecuarias y del Medio Ambiente Toxicología Ambiental Lección 20. Efectos a la salud humana Los efectos de los metales sobre la salud de los seres humanos han sido, en la mayoría de los casos, descubiertos y estudiados en otras especies de animales, es por ello que las respuestas tóxicas derivadas de la exposición a son comunes para animales, especialmente mamíferos, y para el ser humano. Como se ha señalado en lecciones anteriores, los metales con característica de toxicidad son bastantes, no obstante lo anterior, los que han tenido mayor protagonismo, dada su participación en actividades humanas o la magnitud de la respuesta que generan, son siete (Cadmio, Zinc, Mercurio, Plomo, Manganeso, Arsénico y Cromo). A continuación se presentan resumidos los efectos documentados en órganos o sistemas específicos, para cada uno de los siete metales mencionados. Tabla 10. Principales efectos del Cadmio en la salud humana Tabla 11. Principales efectos del Zinc en la salud humana
  • 67.
    67 UNIVERSIDAD NACIONAL ABIERTAY A DISTANCIA – UNAD Escuela de Ciencias Agrícolas, Pecuarias y del Medio Ambiente Toxicología Ambiental Tabla 12. Principales efectos del Mercurio en la salud humana Tabla 13. Principales efectos del Plomo en la salud humana
  • 68.
    68 UNIVERSIDAD NACIONAL ABIERTAY A DISTANCIA – UNAD Escuela de Ciencias Agrícolas, Pecuarias y del Medio Ambiente Toxicología Ambiental Tabla 14. Principales efectos del Manganeso en la salud humana Tabla 15. Principales efectos del Arsénico en la salud humana Tabla 16. Principales efectos del Cromo en la salud humana Nota. Es importante destacar que el Cromo está presente en el cigarrillo (390 g/kg), lo que ha incrementado la exposición al metal y por ende la frecuencia y magnitud de sus efectos dañinos (Langård & Costa, 2005).
  • 69.
    69 UNIVERSIDAD NACIONAL ABIERTAY A DISTANCIA – UNAD Escuela de Ciencias Agrícolas, Pecuarias y del Medio Ambiente Toxicología Ambiental CAPITULO 5. CONTAMINANTES ORGÁNICOS Y ATMOSFÉRICOS Lección 21. Plaguicidas Los plaguicidas son sustancias producidas con la intención de ahuyentar o matar organismos no deseados. Según su función pueden ser clasificados en: Insecticidas Controlan y destruyen artrópodos. Son sustancias neurotóxicas que interrumpen el impulso nervioso, ocasionando debilidad, contracciones corporales, parálisis y la muerte (Hughes, 1996). Los principales tipos de insecticidas, tal como los describe Vallejo (1996), se presentan en la Tabla 17: Tabla 17. Tipos de insecticidas. Nota: (Volat).Propiedad de Volatilizarse. (Biodeg) Biodegradación. (Bioacum) Bioacumulación. Herbicidas Destruyen plantas de manera general o selectiva, interfiriendo con el sistema hormonal de la planta, bloqueando la fotosíntesis, o promoviendo la pérdida de agua (Hughes, 1996). Por su composición química los herbicidas, según Vallejo (1996) se dividen en: - Bipiridilos: No selectivo, útil para herbáceas anuales. Su principal representante es el PARAQUAT (1-1’-dimetil-4-4’ bipiridilo dicloruro), herbicida volátil, soluble en agua y poco persistente (fotodescomposición e inactivación por microorganismos del suelo); utilizado para la erradicación de plantaciones ilícitas. - Fenoxiacéticos: No selectivos, utilizados en malezas de hojas grandes. Son
  • 70.
    70 UNIVERSIDAD NACIONAL ABIERTAY A DISTANCIA – UNAD Escuela de Ciencias Agrícolas, Pecuarias y del Medio Ambiente Toxicología Ambiental herbicidas de acción semejante a la de algunas hormonas vegetales, con volatilidad variable (depende del compuesto) y altamente estables en el ambiente. Los principales representantes son el 2,4 D ácido, el 2,4,5 T (prohibido en Colombia por contener como impureza una dioxina) y el agente naranja (mezcla de 2,4 D y 2,4,5 T utilizada en la guerra del Vietnam con consecuencias altamente tóxicas). - Otros herbicidas derivados amídicos o propiamente de las anilinas son el Propanil, empleado en cultivos de arroz con efectos hepatóxicos, y el Amitrol, un agente antitiroideo (capaz de producir cáncer de tiroides) que tiene una fórmula estructural similar a las triazinas. Rodenticidas Son plaguicidas que matan ratas y otros roedores. Estas sustancias son anticoagulantes, inhibidores de la respiración celular, vasoconstrictores y diabetogénicos (Hughes, 1996). La presentación de este plaguicida se da para aplicación por fumigación o en cebos preparados con sales orgánicas o inorgánicas (Vallejo, 1996): - Fumigantes: Cianuros (ácido cianhídrico, cianuro de calcio) y Bromuro de metilo. - Inorgánicos: Sulfato de Talio (ej. Zelio, Matasiete, Instantáneo), Anhídrido arsenioso, fosfuros metálicos (fosfuro de aluminio, fosfuro de zinc). - Orgánicos: Cumarinas (warfarina), Indandionas (pindonas, difacinona). Fungicidas Controlan y destruyen hongos. Son sustancias que alteran el metabolismo del hongo, alterando su crecimiento, desarrollo y reproducción, dentro de éstas se encuentran toxinas producidas por otros hongos (fungitoxinas) (Hughes, 1996). Según Vallejo (1996) por estructura y conformación química, los fungicidas se clasifican en: Sales de Cobre, Ditiocarbamatos (ej. Maneb y Zineb), Clorofenoles (ej. Pentaclorofenol), Nitrofenoles (ej. dinitrocresol, dinitrofenol), y Compuestos mercuriales y arsenicales inorgánicos (prohibidos en Colombia). La movilización de los plaguicidas en el medio ambiente se da principalmente por procesos como: la infiltración en el suelo, el transporte por el viento o por escorrentía, y la lixiviación a aguas subterráneas que terminan penetrando cuerpos de agua (FAO, 2000).
  • 71.
    71 UNIVERSIDAD NACIONAL ABIERTAY A DISTANCIA – UNAD Escuela de Ciencias Agrícolas, Pecuarias y del Medio Ambiente Toxicología Ambiental Todos estos mecanismos de propagación, junto con las propiedades y el propósito descrito para cada tipo de plaguicida, llevan a que en general dicho agente pueda contaminar todos los compartimientos del ecosistema. Al tener una presencia potencial en el ecosistema, los plaguicidas siguen cumpliendo su función biocida de forma no controlada, matando poblaciones de artrópodos benéficos (polinizadores, depredadores: controladores biológicos naturales), de aves, de peces y de otros animales terrestres, como el hombre. Incidentes con plaguicidas La exposición a plaguicidas puede ocasionar intoxicaciones agudas, caracterizadas por dolor de cabeza, náusea, vómito, mareo, temblores, convulsiones, alteraciones en el sistema respiratorio y el sistema nervioso central, coma, e incluso la muerte si no se recibe una atención médica oportuna. Las intoxicaciones crónicas se manifiestan en mutaciones, cáncer, alteraciones en la fertilidad y teratogénesis (Bejarano, 2004). Como se describió anteriormente, los plaguicidas organoclorados tienen una baja degradación, una alta acumulación y participan en procesos de biomagnificación, lo que aumenta los efectos dañinos que implican su uso. Dichas características llevaron a que gran parte de ellos fueran incluidos dentro del Convenio de Estocolmo sobre Contaminantes Orgánicos Persistentes (COP), en la categoría Plaguicidas COP, y luego fueran prohibidos. En Colombia, La Consolidación del Inventario Nacional de Plaguicidas COP, desarrollado en el marco del convenio de Estocolmo, consolidó los datos actuales de sitios de almacenamiento y enterramiento, así como lugares contaminados con plaguicidas COP encontrando:  160.732 kg de DDT almacenado (único plaguicida perteneciente al convenio del que se encuentran existencias almacenadas), procedimiento que contaminó aproximadamente 5m3 de suelo.  El municipio de Codazzi y las ciudades de Cartagena y Barranquilla son los lugares con mayores sitios de enterramiento de plaguicidas COP en el país, contaminando 88.160 m3 de suelo aproximadamente.  Los lugares contaminados por mal uso, derramamientos o fugas, suman un total aproximado de 464 m3 de suelo. La información obtenida permite dimensionar la situación nacional frente a este contaminante, dando las bases para el establecimiento de acciones que permitan restringir el peligro que representa el mal manejo de los plaguicidas COP al ambiente y a la salud humana (MAVDT, 2007b).
  • 72.
    72 UNIVERSIDAD NACIONAL ABIERTAY A DISTANCIA – UNAD Escuela de Ciencias Agrícolas, Pecuarias y del Medio Ambiente Toxicología Ambiental Lección 22. Dioxinas y Furanos Las dioxinas y furanos hacen parte de la familia de los Compuestos Orgánicos Persistentes (COP) no intencionales, es decir que son contaminantes que se producen de manera involuntaria (Bejarano, 2004). Son grupos de éteres aromáticos que incluyen policlorados, polibromados y mezclas policlorobromados, constituyendo un total de 5.020 compuestos con estructuras y propiedades similares (MAVDT, 2007c). Dentro de este grupo los compuestos más conocidos son los PCDD (policlorodibenzo-p- dioxinas) y los PCDF (policlorodibenzo-furanos). El TCDD (2,3,7,8-tetraclorodibenzo-p- dioxina) es un PCDD altamente estudiado por su reconocido grado de toxicidad. En la Figura 18 se observan sus estructuras químicas. Figura 18. Estructura química de (A) los furanos y (B) de la dioxina TCDD. Los PCDD/PCDF se forman involuntariamente a partir de la manufactura de sustancias químicas y en procesos térmicos (incineración de desechos), liberándose en compartimientos del medio ambiente (aire, agua, suelo), en productos de consumo y en residuos, tal como lo describe MAVDT (2007c). Movilidad en el medio ambiente En el aire son liberados los PCDD/PCDF a través de cuatro procesos industriales: (1) producción y fundición de metales, (2) combustión, (3) secado, calentamiento y cocción, y (4) Plantas térmicas industriales. El aire es un medio que favorece la dispersión en largas distancias, por lo que se pueden detectar dioxinas y furanos en lugares lejanos a su fuente de liberación. Al agua pueden llegar por cuatro vías: (1) Descarga de aguas residuales, especialmente aquellas que provienen de industrias que producen papel o que utilizan preservantes y colorantes, (2) Descargas de lixiviados originados en rellenos sanitarios o botaderos, (3) cercanía a sitios contaminados y (4) aplicación no controlada de productos químicos contaminados, como los pesticidas. En el suelo las fuentes de contaminación con PCDD/PCDF, son tres: (1) Productos contaminados con dichos compuestos que son aplicados directamente, (2) residuos de
  • 73.
    73 UNIVERSIDAD NACIONAL ABIERTAY A DISTANCIA – UNAD Escuela de Ciencias Agrícolas, Pecuarias y del Medio Ambiente Toxicología Ambiental procesos químicos que son abandonados o aplicados al suelo y (3) procesos medioambientales que depositan PCDD/PCDF en este compartimiento. Productos de consumo y residuos La producción y uso de productos químicos organoclorados y del cloro en su estado elemental, generan la contaminación con PCDD/PCDF, fenómeno que está asociado especialmente a la industria de la pasta y del papel. Con respecto a los residuos, los mecanismos de liberación de los contaminantes son muy variados, por lo que resulta más práctico y sencillo identificar los tipos de residuos con alta probabilidad de tener PCDD/PCDF, esto son: (1) Residuos resultantes de la incineración de desechos municipales, industriales, peligrosos y hospitalarios, (2) desechos de procesos térmicos y de combustión, como cenizas u hollín, y (3) lodos, plaguicidas obsoletos y aceite usado de transformadores eléctricos. Los estudios de la toxicidad de dioxinas y furanos se han concentrado en el compuesto TCDD, puesto que éste ha demostrado ser un agente capaz de producir varias alteraciones como mutaciones, efectos teratogénicos y la promoción de la aparición del cáncer. En este sentido, Philp (2001) hace referencia a un accidente ocurrido en 1949 con 754 empleados de la multinacional Monsanto, quienes estuvieron expuestos a niveles altos de TCDD, los efectos observados fueron Cloracné (descrito en el siguiente capítulo) y el aumento en el padecimiento de cáncer, por parte de los trabajadores que también estuvieron expuestos al carcinógeno 4-aminobifenol, lo que lleva a inferir que el TCDD actúa como co-carcinógeno o promotor. En el Inventario Nacional de Fuentes y Liberaciones de Dioxinas y Furanos en Colombia, desarrollado como parte del cumplimiento del Convenio de Estocolmo, se muestra como del total de PCDD/PCDF liberados, el aire es el que recibe la mayor descarga (60.67%), seguido por los residuos (30.32%), los productos (4.15%), el agua (2.53%) y el suelo (2.32%). En el aire, como se nombró anteriormente, la combustión es una de las fuentes de liberación, siendo los procesos de combustión no controlada (incendios de vertederos, viviendas, fábricas y de residuos agrícolas) la categoría que más aportó (55.13%) al total nacional (MAVDT, 2007c). Lección 23. PCB (Bifenilos Policlorados) Los compuestos Bifenilos Policlorados (PCB por sus siglas en inglés) son compuesto clorados, cuya estructura química está conformada por la unión de dos anillos de benceno (bifenil), unidos por un enlace carbón-carbón, y la sustitución de uno o más átomos de
  • 74.
    74 UNIVERSIDAD NACIONAL ABIERTAY A DISTANCIA – UNAD Escuela de Ciencias Agrícolas, Pecuarias y del Medio Ambiente Toxicología Ambiental cloro en uno de los 10 carbonos disponibles (policlorados), como se observa en Figura 19. De la variedad en la sustitución del cloro se obtienen 209 isómeros y congéneres, todos con una alta liposolubilidad (Wright & Welbourn, 2002). Figura 19. Estructura básica de los PCB. Los PCB son compuestos muy estables, resistentes a la degradación térmica, química y biológica. Tienen propiedades aislantes, longevidad, y no son inflamables, por lo cual fueron utilizados ampliamente. Tal como lo describe MAVDT (2007d) y Bejarano (2004), el uso de los PCB puede clasificarse en sistemas cerrados, parcialmente cerrados o abiertos, dependiendo de la facilidad con la que el compuesto pueda escapar al medio ambiente (Tabla 18). Tabla 18. Descripción y ejemplos de los usos de los PCB Fuente: PNUMA (1999) citado en MAVDT, 2007d. Otras fuentes de PCB, además de su producción industrial, son procesos que los generan de forma involuntaria, como lo son: la manufactura de PVC y Magnesio, la incineración de residuos peligrosos, la quema de aceites contaminados, llantas y otros residuos clorados en hornos de cemento, entre otros (Bejarano, 2004). Los PCB pertenecen al grupo de Compuestos Orgánicos Permanentes (COP), caracterizándose como todos los demás integrantes, por su liposolubilidad y alta
  • 75.
    75 UNIVERSIDAD NACIONAL ABIERTAY A DISTANCIA – UNAD Escuela de Ciencias Agrícolas, Pecuarias y del Medio Ambiente Toxicología Ambiental persistencia en el ambiente. Una vez que los PCB entran en contacto con el ambiente, a través de fugas o emisiones, pueden ser transportados por el aire y por el agua. Una vez entran en contacto con un organismo son acumulados y biomagnificados, a través no sólo de las cadenas tróficas, como es lo usual, sino también a través de las generaciones, puesto que se ha encontrado su presencia en huevos, placenta y leche materna (Bejarano, 2004). Los efectos tóxicos generados por la exposición a PCB han sido analizados en animales y humanos, por medio de accidentes de intoxicación masiva y casos de trabajadores que están sometidos a exposiciones crónicas del contaminante. Masuda (2009) reporta respuestas tóxicas generadas por el accidente de Yusho, en Japón, que terminaron con el paso de varios años (cloroacné, cambios en la pigmentación y secreciones oculares), y respuestas que han perdurado más de 30 años (desorden en las inmunoglobulinas, decrecimiento en la fertilidad, alteraciones en los dientes, altos niveles de triglicéridos y alteraciones en los niveles de aprendizaje). Para los trabajadores con intoxicaciones crónicas se ha reportado aumento en la probabilidad de sufrir de cáncer de cerebro e hígado, y de otros tumores malignos. Los daños en la función intelectual, la coordinación psicomotora, la memoria y el reconocimiento visual, de niños expuestos a PCB durante su etapa de gestación (teratogénesis) o de lactancia (leche materna contaminada), son los efectos que más preocupan a la comunidad científica, puesto que significan el paso y la permanencia del agente de generación en generación (Bejarano, 2004). A nivel nacional, el Inventario Preliminar de Compuestos Bifenilos Policlorados (PCB) existentes en Colombia, llevado a cabo dentro del Convenio de Estocolmo, muestra como las condiciones de almacenamiento (a la intemperie, sin sistemas de contención) y manejo utilizadas en el país son inadecuadas, y como el grado de desinformación aún es muy alto. A nivel de cifras, el estudio encontró un rango total de existencias de PCB de 10.073 a 13.199 Ton, que se comparan con las de otros países como Venezuela (6.500 Ton a 10.000 Ton), Brasil (80.000 Ton) y Uruguay (4.150 Ton) (MAVDT, 2007d). Lección 24. Compuestos BFR (Retardantes de llama bromados) Los retardantes de flama bromados (BFR por sus siglas en inglés), son compuestos aplicados o adicionados a materiales inflamables (plástico, madera, papel y textiles) con el fin de hacerlos más resistentes al fuego. La gran demanda de polímeros en la industria, la mayoría de ellos derivados del petróleo, hizo que el uso de BFR se incrementara en aras de proteger y reducir los incendios (Alaee et al., 2003).
  • 76.
    76 UNIVERSIDAD NACIONAL ABIERTAY A DISTANCIA – UNAD Escuela de Ciencias Agrícolas, Pecuarias y del Medio Ambiente Toxicología Ambiental Las estructuras químicas básicas de los principales grupos de BFR son presentados en la Figura 20, y sus características y usos en la Tabla 19. Los residuos arrojados a cuerpos de agua, provenientes de empresas fabricantes de BFR, de polímeros retardantes de llama o de productos plásticos, son las principales fuentes de contaminación por dichos compuestos. Otras fuentes que aportan en menor grado son: la incineración de residuos municipales, hospitalarios y peligrosos, y las emisiones producidas en los lugares de disposición final de equipos electrónicos en desuso (Watanabea & Sakai, 2003). Figura 20. Estructuras químicas básicas de los principales grupos de BFR. Nota: (a) éteres bifenílicos polibromados. (b) Hexabromociclododecano (c). Tetrabromobisfenol A y (d). Bifenilos Polibromados. Tomado de Barrera, Castro & Gavilán (2004). La movilización en el medio ambiente para los BFR puede generalizarse según la cantidad de bromo del compuesto. Los compuestos más bromados son menos solubles en agua, menos volátiles y tienen una fuerte absorción con los sedimentos, es por esto que son menos móviles y se encuentran preferiblemente en altas concentraciones cerca a la fuente, que acumulados en organismos. Los compuesto menos bromados, tienen una mayor volatilidad y solubilidad en el agua, por lo que se distribuyen con mayor facilidad, siendo bioacumulados y biomagnificados (Watanabea & Sakai, 2003).
  • 77.
    77 UNIVERSIDAD NACIONAL ABIERTAY A DISTANCIA – UNAD Escuela de Ciencias Agrícolas, Pecuarias y del Medio Ambiente Toxicología Ambiental Tabla 19. Características y usos de los principales grupos de BFR Fuente: Alaee et al., 2003; Barrera, Castro & Gavilán (2004). Los efectos tóxicos que generan los BFR fueron inicialmente detectados en el accidente ocurrido en el estado de Michigan en EE.UU., donde un producto comercial, el ‘‘Fire Master BP-6’’, que contenía PBB fue mezclado con la comida de los animales de granja, generando contaminación en el ganado y en los productos alimenticios derivados. Los efectos tóxicos reportados fueron fatiga, pérdida de peso, dolor abdominal, dolor e hinchamiento de las articulaciones y alteraciones en las funciones hepáticas (revisión de Sjödina, Patterson & Bergman, 2003).
  • 78.
    78 UNIVERSIDAD NACIONAL ABIERTAY A DISTANCIA – UNAD Escuela de Ciencias Agrícolas, Pecuarias y del Medio Ambiente Toxicología Ambiental Con respecto a los PBDE, la USEPA (2006) resume las investigaciones que se han hecho con mamíferos expuestos al contaminante, bajo condiciones de laboratorio, en las que se han encontrado alteraciones hepáticas, neurotoxicidad, daños endocrinos relacionados con la tiroides, retrasos en el desarrollo reproductivo y posibles efectos cancerígenos. Dado que la inclusión de este grupo de sustancias a la lista de COP del convenio de Estocolmo es reciente, en Colombia no se dispone de un inventario nacional de existencias, además de esto, la cantidad de productos electrónicos de consumo masivo que los contiene hace que la estimación sea mucho más compleja que los demás grupos de COP. Lección 25. Contaminantes atmosféricos inorgánicos. Los principales agentes inorgánicos gaseosos, contaminantes del aire, son los óxidos de azufre (SOx), óxidos de nitrógeno (NOx), ozono (O3) y el monóxido de carbono (CO). Óxidos de azufre (SOx) El dióxido de azufre (SO2) y el trióxido de azufre (SO3) son los compuestos que conforman esta categoría. No obstante, se profundizará sólo en el SO2, dado su alto nivel de producción y contaminación. El SO2 es un compuesto soluble en agua, que es emitido como resultado de la ignición de combustibles fósiles (carbón y aceites) y del proceso de fundición. Una vez el SO2 se encuentra en la atmósfera interactúa con el vapor de agua formando ácido sulfúrico (H2SO4), compuesto que retorna a la tierra en forma de lluvia ácida (ATSDR, 2007). Ya sea por el viento o por escorrentía el ácido puede ser transportado largas distancias, lo que aumenta su distribución. En plantas expuestas a bajos niveles de SO2 se han reportado alteraciones en las células guarda del sistema estomático, y en procesos vitales como la fotosíntesis y la transpiración. Si el nivel de exposición se incrementa la planta presenta hojas con clorosis y lesiones necróticas. En animales, se tienen respuestas leves (irritación de ojos y nariz, aumento de la frecuencia respiratoria) bajo las concentraciones normalmente dadas. Sin embargo, es importante tener en cuenta que la presencia del ácido sulfúrico incrementa las respuestas observadas, por lo que se debe conocer la concentración de ambas especies químicas, tanto del SO2 como del H2SO4 resultantes de la combinación con el agua atmosférica (Landis & Yu, 2003).
  • 79.
    79 UNIVERSIDAD NACIONAL ABIERTAY A DISTANCIA – UNAD Escuela de Ciencias Agrícolas, Pecuarias y del Medio Ambiente Toxicología Ambiental Óxidos de Nitrógeno (NOx) De los seis óxidos de nitrógeno existentes, el NO2 por su predominio en el aire y su toxicidad, es el principal representante. En la troposfera los óxidos de nitrógeno interactúan, llevando a cabo varias reacciones, entre estas, el ciclo fotolítico del NO2 (Figura 21), y la formación de ácido nítrico (HNO3) que, al igual que el H2SO4 interactúa con el vapor de agua para formar la lluvia ácida (ATSDR, 2007). En las plantas los síntomas de intoxicación por NO2 son similares a los obtenidos para SO2, pero se necesitan concentraciones mayores para visualizarlos. Los NOx tienen la capacidad de interferir en procesos vegetales como la fotosíntesis, la biosíntesis de lípidos y la oxidación de ácidos grasos insaturados. En animales expuestos a concentraciones mayores a las presentadas en la atmosfera, se obtienen daños en los pulmones, en las vías respiratorias y la muerte si la exposición es alta y prolongada (Landis & Yu, 2003). Figura 21. Ciclo fotolítico del NO2. Fuente: Landis & Yu (2003). Introduction to environmental toxicology: Impacts of chemicals upon ecological systems (3a Ed.). Florida: Lewis Publishers. Ozono (O3) Aunque es un constituyente natural de la atmosfera, es un compuesto que es producido por equipos que producen descargas estáticas o radiaciones ionizantes y ultravioletas (purificadores de aire, cabinas aeroespaciales y cabinas submarinas), así como por el ciclo fotolítico del NO2, lo que aumenta su presencia y favorece la formación de otros contaminantes atmosféricos secundarios, que en conjunto conforman el smog (O3 en un 90%, NO2 en un 10%, peroxiacil nitrato 0.6% y otros compuestos orgánicos) (Landis & Yu, 2003). El O3 en plantas es un fitotóxico capaz de alterar el crecimiento, disminuir la cantidad y calidad de frutos, incrementar la permeabilidad de las membranas, inhibir la actividad enzimática de procesos tan importantes como la movilización del almidón de reserva y alterar la susceptibilidad a agentes estresantes (Fuhrer, Skärby & Ashmore, 1997).
  • 80.
    80 UNIVERSIDAD NACIONAL ABIERTAY A DISTANCIA – UNAD Escuela de Ciencias Agrícolas, Pecuarias y del Medio Ambiente Toxicología Ambiental En humanos, la exposición a un rango de 0.6 a 0.8 ppm de O3 genera dolor de cabeza y náuseas, rangos de 0.7 a 0.9 ppm ocasionaron en animales experimentales, susceptibilidad a infecciones bacteriana y dolores de pecho (Landis & Yu, 2003). Además, la exposición diaria (< 82 ppb) puede generar deficiencias respiratorias graduales (Brauer & Brook, 1997) Monóxido de Carbono (CO) Es un compuesto incoloro, inodoro y sin sabor, que en áreas urbanas se encuentra en altas concentraciones. Su principal fuente es la emisión por combustión, asociada al desarrollo industrial y a la demanda de automóviles. En seres humanos la exposición a elevadas concentraciones de CO se da principalmente por la cercanía a áreas industriales o de alto tráfico, el consumo de cigarrillo, y la actividad laboral (bomberos, policías de tráfico, mineros, trabajadores de fundiciones, entre otros) La toxicidad del CO radica en su capacidad para unirse a ciertas proteínas y alterar su función. Es el caso de la hemoglobina, el CO se une a ella gracias a su afinidad 220 veces mayor que la del oxígeno, formando Carboxihemoglobina, lo que ocasiona daños en el transporte de oxígeno a los tejidos. Respuestas a dicha intoxicación son náuseas, cefaleas, posibles parálisis de miembros inferiores y edemas cerebrales (Ramos & Córdoba).
  • 81.
    81 UNIVERSIDAD NACIONAL ABIERTAY A DISTANCIA – UNAD Escuela de Ciencias Agrícolas, Pecuarias y del Medio Ambiente Toxicología Ambiental CAPITULO 6. CONTEXTO GLOBAL PARA LA GESTIÓN DE SUSTANCIAS TÓXICAS Lección 26. El enfoque estratégico SAICM. De la preocupación que a nivel global se ha despertado sobre el manejo dado a los productos químicos que consumen las actividades productivas se logró que, en el marco de la Cumbre Mundial sobre Desarrollo Sostenible desarrollada en Johannesburgo en 2002, se incluyera el compromiso de promover una Gestión Racional de los Productos Químicos. Sobre esta base, en el 2006 el Programa de las Naciones Unidas para el Medio Ambiente (PNUMA), propuso en el Enfoque estratégico para la Gestión de Productos Químicos a Nivel Internacional (SAICM, por sus siglas en inglés) como una herramienta para alcanzar esta meta propuesta en la Cumbre Mundial de 2002. Este Enfoque fue aprobado por el Consejo de Administración de PNUMA, en Dubái (Emiratos Árabes Unidos) durante la primera sesión realizada en Febrero de 2006. Debe señalarse que SAICM no es un instrumento jurídico que tenga un carácter vinculante, es decir que no es de obligatorio cumplimiento para los países, sin embargo es un compromiso político por parte de los gobiernos y, como lo menciona Weinberg (2008), es un marco internacional para la formulación de políticas en materia de gestión de sustancias químicas. Uno de los aspectos a resaltar, mencionado por Weinberg (2008) y considerado en PNUMA (2010), respecto de los objetivos de SAICM, es el considerado como objetivo mayor: “lograr el manejo correcto de las sustancias químicas a lo largo de todo su ciclo de vida, de modo que hacia el año 2020, las sustancias químicas sean usadas y producidas en formas que tiendan hacia la minimización de los efectos adversos significativos sobre la salud humana y el medio ambiente”. De otra parte, el alcance propuesto en el texto de SAICM describe como amplio (PNUMA, 2007), dado que abarca, además de los aspectos ambientales, aquellos económicos, sociales, laborales y de salud, que se relacionan con la seguridad química y además incluye los productos químicos para aplicaciones agrícolas e industriales, incluidos también los productos que finalmente los contengan. De esto es importante resaltar la inclusión de los productos que contengan sustancias, un hecho que muestra el ambicioso alcance de SAICM. Los objetivos específicos, propuestos por PNUMA (2010) para lograr el objeto general de SAICM, giran en torno a cinco ejes principales, descritos a partir de los aspectos mencionados en Weinberg (2008):
  • 82.
    82 UNIVERSIDAD NACIONAL ABIERTAY A DISTANCIA – UNAD Escuela de Ciencias Agrícolas, Pecuarias y del Medio Ambiente Toxicología Ambiental 1. Reducción del riesgo: Entendido como todas las actividades dirigidas a proteger la salud humana y el medio ambiente de la exposición a sustancias químicas 2. Conocimiento e información: Establece que la información sobre riesgos y seguridad asociada a sustancias químicas, además de estar disponible para cualquier parte involucrada, debería considerar todo el ciclo de vida de la sustancia, su uso en productos y el destino final que tendría en el medio ambiente. 3. Gobernabilidad: Describe y precisa las características de los mecanismos, que desde los gobiernos se requieren para promover la gestión racional de las sustancias químicas. Esto incluye los marcos normativos y las leyes relevantes. 4. Construcción de capacidad y cooperación técnica: Se hace énfasis en las necesidades de los países en desarrollo y con economías en transición, a través de mecanismos como cooperación técnica y de estímulos para los países por la implementación de modelos en gestión racional de sustancias químicas, previamente establecidos por otros países y por organismos internacionales. 5. Tráfico ilícito internacional: Propone, además de la prohibición del tráfico de sustancias químicas peligrosas, el fortalecimiento de la capacidad para prevención y control de tráfico ilícito, incluyendo los mecanismos multilaterales establecidos a nivel de tráfico internacional ilegal. En los contextos de países en vía de desarrollo, pequeños estados insulares en desarrollo y con economías en transición, SAICM ha un Programa de Inicio Rápido (QSP por sus siglas en inglés) que, como señala Weinberg (2008), contiene un fideicomiso voluntario y temporal, además de posibilidad de ayuda bilateral y multilateral, entre otras formas de cooperación. En este QSP se han definido prioridades estratégicas y disposiciones institucionales, señaladas en PNUMA (2007), entre las que se menciona la elaboración o actualización de perfiles nacionales de productos químicos. En Colombia se dispone de un perfil de sustancias realizado en 1998, que está en proceso de actualización, en el marco del proyecto de Fortalecimiento de la gobernabilidad nacional para la implementación de SAICM. El perfil de sustancias, que contiene información extensiva sobre los actores involucrados en la gestión de sustancias químicas, busca, entre otras cosas, como señala UNITAR (2008) dar un mayor entendimiento respecto a los problemas existentes relacionados con sustancias químicas, mostrando además los posibles mecanismos para afrontarlos. Teniendo en cuenta que SAICM se presenta como un marco de políticas, jurídicamente no vinculante y que este proceso está en fase de implementación en Colombia, resulta de particular importancia describir el contexto de los convenios internacionales relacionados, Estocolmo y Basilea, así como de esfuerzos globales en materia de reducción de uso de sustancias peligrosas, indicando de igual forma general su contexto y alcance, así como el estado de avance y las implicaciones previstas para el país.
  • 83.
    83 UNIVERSIDAD NACIONAL ABIERTAY A DISTANCIA – UNAD Escuela de Ciencias Agrícolas, Pecuarias y del Medio Ambiente Toxicología Ambiental Lección 27. Los COP y el Convenio de Estocolmo. Los Contaminantes Orgánicos Persistentes (COP) que actualmente son reconocidas como un grupo de sustancias de interés ambiental y sanitario, han sido el producto de lo que se ha descrito por Bejarano (2004) como una larga lucha internacional por documentar y exponer los efectos adversos relacionados a productos, de amplio uso agrícola e industrial, así como de las sustancias que resultan de una liberación en principio no intencional, debido a reacción química en procesos como la quema o incineración. Las sustancias denominadas COP son, en general, compuestos orgánicos halogenados que tienen propiedades comunes, clasificadas por Weinberg (2009) en cuatro categorías: 1. Resistentes a la degradación física, química y biológica 2. Lipofílicos, acumulándose en tejidos corporales alcanzando concentraciones más altas que las del medio circundante. 3. Pueden ser transportados fácilmente por corrientes de aire, agua o especies migratorias. 4. Exhiben efectos negativos en la salud y en el ambiente, como el cloracné, descrita por Bejarano (2004) como una enfermedad dolorosa, que produce erupciones, quistes y pústulas. Uno de los casos más famosos es el del Presidente de Ukrania Victor Yushchenko, diagnosticado con esta enfermedad asociada a envenenamiento por dioxinas en 2004, presentado en la Figura 22. Figura 22. Efectos tóxicos asociados a Dioxinas Victor Yushchenko antes (julio 6 de 2004) y después (10 de diciembre de 2004) de la Intoxicación Fuente: Imagen tomada del Periódico página 12, domingo 12 de diciembre de 2004. Dados los esfuerzos internacionales por demostrar los efectos adversos de múltiples productos, incluido el DDT, la comunidad internacional firmó en Estocolmo un instrumento jurídicamente vinculante para la restricción de la producción y del uso de las sustancias consideradas COP, que aunque el mundo tenía antecedentes de convenios similares, en los que se propuso la eliminación gradual de sustancias, como señala Bejarano (2004) este es el primer convenio que establece mecanismos concretos de asistencia técnica y financiera destinados a países en desarrollo y con economías en transición.
  • 84.
    84 UNIVERSIDAD NACIONAL ABIERTAY A DISTANCIA – UNAD Escuela de Ciencias Agrícolas, Pecuarias y del Medio Ambiente Toxicología Ambiental Inicialmente el convenio incluyó 12 sustancias COP, entre plaguicidas órgano-clorados, productos de uso industrial y sustancias emitidas no intencionalmente por procesos industriales o de la combustión. Recientemente (2009) se incluyeron nueve sustancias adicionales, luego de demostrar que por sus características debían ser incluidas como COP. El total de sustancias incluidas es de 21 y se presentan en la Tabla 20. Tabla 20. Sustancias incluidas en el Convenio de Estocolmo Fuente: Compilado por Quintero (2010).
  • 85.
    85 UNIVERSIDAD NACIONAL ABIERTAY A DISTANCIA – UNAD Escuela de Ciencias Agrícolas, Pecuarias y del Medio Ambiente Toxicología Ambiental Como obligaciones derivadas de la ratificación del Convenio, recopiladas en CAEMA (2005), se tienen dos grupos básicos: (1) Medidas para reducir o eliminar las liberaciones derivadas de la producción y utilización intencionales y (2) Medidas para reducir o eliminar las liberaciones derivadas de existencias y desechos. En este sentido Quintero (2010) precisa las medidas específicas que contribuyen a la consecución de las obligaciones derivadas del Convenio, como: 1. Identificar las existencias, fuentes y liberaciones de COP 2. Prohibir su uso y eliminar las existencias de las sustancias del anexo A (en el caso de PCB el plazo es el 2025 para dejar de usarlos y 2028 para su eliminación) 3. Reducir las liberaciones de los COP del Anexo C, mediante la implementación de las Mejores Prácticas Ambientales y las Mejores Tecnologías Disponibles (BAT/BEP, por sus siglas en inglés). En Colombia, mediante la Ley 1196 de 2008, fue ratificado el Convenio de Estocolmo y por ende se constituye en un instrumento de obligatorio el cumplimiento. De otra parte, desde la firma del convenio (2001) el Gobierno nacional, en el marco de la implementación, ha desarrollado múltiples estudios y recopilaciones de información relacionada con COP, buscando ampliar el conocimiento y crear conciencia sobre la necesidad del trabajo conjunto, frente a la exposición a estas sustancias. En consonancia con lo anterior, se debe mencionar que en 2010 fue presentado ante las partes del Convenio, el Plan Nacional de Aplicación - PNA, cuyos avances señala Quintero (2010) y se resumen en la Tabla 21. Los documentos generados por el Ministerio de Ambiente pueden ser consultados a través del vínculo http://web2006.minambiente.gov.co:81/Cop/SUSTANCIA/Sitios_De_Interes.aspx.
  • 86.
    86 UNIVERSIDAD NACIONAL ABIERTAY A DISTANCIA – UNAD Escuela de Ciencias Agrícolas, Pecuarias y del Medio Ambiente Toxicología Ambiental Tabla 21. Avances Plan Nacional de Aplicación COP. Fuente: Resumido de Quintero (2010). Lección 28. El Sistema Globalmente Armonizado. Cuando se aborda la problemática del riesgo por el uso de las sustancias químicas, se debe considerar la forma como los riesgos son comunicados, por parte de los fabricantes de dichas sustancias, hacia todos los actores que están involucrados en la cadena de distribución y consumo de los productos. A nivel mundial se disponen de múltiples sistemas para comunicar los riesgos, lo que UNECE (2009) asocia a las definiciones de peligro en diferentes países, por lo que una misma sustancia puede ser considerada cancerígena en un país, pero no en otro, con las implicaciones de seguridad y de comercio que pueden implicar estas diferencias.
  • 87.
    87 UNIVERSIDAD NACIONAL ABIERTAY A DISTANCIA – UNAD Escuela de Ciencias Agrícolas, Pecuarias y del Medio Ambiente Toxicología Ambiental Un ejemplo de lo anterior es la Figura 23, donde puede verse un pictograma usado por Naciones Unidas (Agente Oxidante Clase 5.1) dirigido a la actividad de transporte, así como el correspondiente para el sistema NFPA con cuatro categorías de peligro dirigido al personal encargado de atención a incendios (Health 2, Flammability 0, Reactivity 3 y Personal Protection W), además de múltiples señales de advertencia frente a riesgos específicos comunicados con pictogramas y texto. De aquí que uno de los objetivos fundamentales, recogidos en la Cumbre de Johannesburgo de 2002, fue el desarrollo de un sistema Armonizado de clasificación y etiquetado de sustancias químicas, que como meta inicial se propuso a los países implementarlo para 2008. Este Sistema Globalmente Armonizado (GHS, por sus siglas en inglés) corresponde a un instrumento de carácter no vinculante, es decir que no es de obligatorio cumplimiento para los países, de igual forma que el SAICM, descrito anteriormente, por lo que se requiere sea adoptado por los países dentro de sus marcos regulatorios para ser exigido. Figura 23. Comunicación de riesgo para sustancias qímicas Fuente: Tomada de Serigraphic Screen Print. En este sentido, la UNECE (2009) señala que la disponibilidad de información sobre los productos, enfocado a la comunicación del peligro hacia la comunidad, ayudará a la elaboración de programas nacionales para la gestión racional de productos químicos, lo que a su vez conducirá a unas condiciones más seguras para la población y el ambiente, favoreciendo el comercio internacional de sustancias y permitiendo que las mismas puedan seguir siendo usadas de forma sostenible.
  • 88.
    88 UNIVERSIDAD NACIONAL ABIERTAY A DISTANCIA – UNAD Escuela de Ciencias Agrícolas, Pecuarias y del Medio Ambiente Toxicología Ambiental Los objetivos precisos del GHS, señalados en un documento preparado en el Instituto Nacional de Seguridad e Higiene en el trabajo de España (INSHT, 2010), donde proponen que se espera que el Sistema: 1. Incremente la protección de las personas y el medio ambiente al facilitar un sistema entendible en el ámbito internacional para la comunicación del peligro. Se establecen unas bases coherentes para la clasificación de peligros y su comunicación, facilitando la comprensibilidad para el público al que va dirigido. 2. Proporcione una base reconocida internacionalmente sobre la que los países sin capacidad propia de establecimiento de un sistema puedan actuar. 3. Reduzca la necesidad de realizar ensayos y evaluaciones de los productos químicos. 4. Facilite el comercio internacional de productos químicos, puestos que ya han sido evaluados e identificados siguiendo una norma establecida a nivel internacional. De una lectura de los objetivos, es importante señalar que su consecución favorecerá la reducción de las brechas técnicas y científicas que existen entre los países, facilitando la promoción del uso seguro de sustancias química, como parte de las etapas de la gestión relacionadas con SAICM, además de una mirada ambientalmente adecuada de los ensayos de caracterización de respuestas tóxicas sobre organismos vivos. El esquema de clasificación del GHS está propuesto por módulos, que corresponden a las clases de peligros identificadas para las sustancias químicas. Esta clasificación responde a la disponibilidad de información física, química, toxicológica y ecotoxicológica de los productos, considerando los peligros físicos, los peligros a la salud y los peligros para el ambiente. Dentro de los peligros para la salud, las categorías definidas en el GHS están en función de los efectos observados, incluyendo toxicidad aguda, toxicidad crónica y lesiones específicas (oculares, sensibilización respiratoria, toxicidad específica a órganos diana). Estas categorías, además de las propuestas para los riesgos al ambiente, son las que están más directamente relacionadas con este curso y aunque no serán descritas con mayor detalle, desarrollará un ejemplo con una categoría para describir el sistema de clasificación. El capítulo 3.1 del texto GHS (UNECE, 2009) corresponde a “Toxicidad Aguda”, dentro de la clase “Peligros para la salud”. Inicialmente se define Toxicidad Aguda como aquellos efectos adversos observados bajo dos condiciones: 1. Vía de exposición oral o cutánea, con una sola dosis o múltiples dosis, durante un tiempo de 24 horas. 2. Vía de exposición por Inhalación, durante un tiempo de 4 horas.
  • 89.
    89 UNIVERSIDAD NACIONAL ABIERTAY A DISTANCIA – UNAD Escuela de Ciencias Agrícolas, Pecuarias y del Medio Ambiente Toxicología Ambiental Posteriormente el Sistema desagrega las toxicidades agudas en cinco categorías, de acuerdo a los valores de DL50 o CL50, de acuerdo a la Tabla 22. Para el caso de mezclas, si no se dispone de información adicional, el GHS propone una metodología de ponderación a partir de las propiedades de los componentes, que será desarrollada en la Unidad 3 de este curso. Tabla 22. ETA para categoría de peligro a la salud por toxicidad aguda. Fuente: Adaptado de Comisión Económica de las Naciones unidas para Europa (UNECE), (2009). Sistema Globalmente Armonizado de Clasificación y Etiquetado de Productos Químicos. Tercera edición revisada. Ginebra, Suiza Finalmente, luego de clasificada la sustancia, producto o mezcla, en alguna de las categorías de la clase de peligro, el GHS determinará el tipo de comunicación de peligro que corresponde a dicha categoría, al que corresponde un pictograma y una palabra de advertencia, que para el caso de peligro por toxicidad aguda se presenta en la Tabla 23. Figura 24. Ejemplo de etiqueta para productos químicos Fuente: Tomada de http://www.dr-software.com Así las cosas, una etiqueta que cumple con los requisitos propuestos por GHS se presenta en la Figura 24. Allí pueden observarse los pictogramas para comunicación de peligro (sensibilización inhalatoria, peligro para el medio ambiente), además de incluir el
  • 90.
    90 UNIVERSIDAD NACIONAL ABIERTAY A DISTANCIA – UNAD Escuela de Ciencias Agrícolas, Pecuarias y del Medio Ambiente Toxicología Ambiental pictograma relacionado con el transporte, líquidos inflamables (clase 3) y número de UN 1263. Tabla 23. Comunicación de peligro, etiquetas correspondientes a toxicidad aguda. Fuente: Adaptado de Comisión Económica de las Naciones unidas para Europa (UNECE), (2009). Sistema Globalmente Armonizado de Clasificación y Etiquetado de Productos Químicos. Tercera edición revisada. Ginebra, Suiza Lección 29. Los estándares ambientales y la reducción de uso de sustancias peligrosas. Para muchas de las aplicaciones electrónicas de uso cotidiano, computadores de escritorio, computadores portátiles, bombillos, máquinas de afeitar, el principal criterio de compra ha sido el reconocimiento de la calidad asociado a la marca o a un modelo específico de máquina. Esta condición del mercado no ha bastado para que los consumidores tuvieran la seguridad del buen funcionamiento, por lo que algunas normas técnicas y estándares de funcionamiento comenzaron a aplicarse. Algunas de las normas que comúnmente incluyen los aparatos en sus etiquetas o carcasas aparecen en la Figura 25.
  • 91.
    91 UNIVERSIDAD NACIONAL ABIERTAY A DISTANCIA – UNAD Escuela de Ciencias Agrícolas, Pecuarias y del Medio Ambiente Toxicología Ambiental Figura 25. Normas y estándares de seguridad, eficiencia energética y ambiental Fuentes: Imágenes tomadas © 2010, Energy Star, UL, EPEAT y RoHS Compliance. De las iniciativas que revisan y enfrentan el problema de las sustancias tóxicas presentes en los equipos electrónicos, la Directiva Europea 95/2002/CE denominada directiva RoHS (Restricción del uso de sustancias peligrosas) es un instrumento normativo de carácter vinculante, promulgada en 2002 por la Unión Europea, que va ligado a la implementación de la Directiva 96/2002/CE sobre el control de los Residuos de Aparatos Eléctricos y Electrónicos RAEE. Aunque las Directivas constituyen una herramienta de gestión y control sobre los productos, que posteriormente serán residuos, es importante identificar qué tipo de aplicaciones o qué tipo de aparatos contienen sustancias consideradas peligrosas. En este sentido, Premier Farnell (2011) presenta un listado resumido de aplicaciones y sustancias presentes, de las cuales se presenta un resumen en la Tabla 24. Tabla 24. Sustancias peligrosas contenidas en productos y aplicaciones. Fuente: Premier Farnell (2011). Introducción a los requisitos de la Directiva RoHS 2002/95/CE
  • 92.
    92 UNIVERSIDAD NACIONAL ABIERTAY A DISTANCIA – UNAD Escuela de Ciencias Agrícolas, Pecuarias y del Medio Ambiente Toxicología Ambiental Directiva RoHS A partir de la entrada en vigor de la Directiva (julio de 2006), los productores de ciertas categorías de aparatos eléctricos y electrónicos no pueden comercializar productos que contengan una serie de sustancias prohibidas. El listado de sustancias está en el artículo cuarto de la Directiva, incluye: plomo, mercurio, cadmio, cromo hexavalente, polibromobifenilos (PBB) o polibromodifeniléteres (PBDE). Los aparatos que se consideran incluidos en el ámbito de aplicación de la Directiva RoHS están agrupados en ocho de las diez categorías establecidas por la Directiva 96/2002/CE (Directiva RAEE), comprenden los aparatos más comúnmente usados y, de forma específica, a las bombillas y luminarias de los hogares. Para aclarar lo anterior, el artículo quinto de la Directiva RoHS establece las condiciones en las que se adaptará la medida conforme se avanza en conocimientos técnicos y científicos. Estas condiciones incluyen: 1. Establecer valores máximos permisibles de las sustancias que pueden estar presentes en materiales y componentes específicos. 2. Excluir ciertos materiales y componentes de los aparatos, cuando la sustitución o eliminación de las sustancias peligrosas sea técnicamente o científicamente imposible o, cuando resulte perjudicial para la salud y el ambiente, así como para la seguridad del consumidor. Las excepciones, según la National Measurement Office (NMO, s/f) del Reino Unido, son más de 39 e incluyen las aplicaciones del cromo, cadmio, mercurio y el plomo, especialmente en luminarias, tubos de rayos catódicos y LED. Aunque las pilas usadas no están incluidas como residuos de aparatos eléctricos y electrónicos, están cubiertas por la Directiva Europea 2006/66/CE, que en un sentido muy similar a RoHS reglamentó el contenido máximo de metales pesados que estos productos pueden contener. El enfoque para pilas está en torno a dos metales pesados mercurio y cadmio entrando en vigencia a más tardar en Enero de 2009. Además de lo anterior es importante señalar que esta Directiva, de la misma forma que la Directiva RAEE, incluye un símbolo específico que deberá incluirse en los productos que contienen metales pesados y requieren recolección selectiva, que está reglamentado por las Directivas mencionadas. El símbolo incluido en las Directivas se presenta en la Figura 26.
  • 93.
    93 UNIVERSIDAD NACIONAL ABIERTAY A DISTANCIA – UNAD Escuela de Ciencias Agrícolas, Pecuarias y del Medio Ambiente Toxicología Ambiental Figura 26. Símbolo que indica la recogida selectiva Fuentes: Directiva Europea 2006/66/CE Iniciativas nacionales de restricción a sustancias peligrosas Dado que las casas matrices de muchas de las marcas comerciales de los productos que ingresan al país están radicadas en Europa, es común encontrar aparatos que cumplen con esta Directiva. No obstante, en Colombia no es de obligatorio cumplimiento en su conjunto. De otra parte, se debe señalar que el Reglamento Técnico de Iluminación y Alumbrado Público RETILAP, adoptado por Resolución 181331 de agosto de 2009 del Ministerio de Minas y Energía, fue modificado por dicho Ministerio, en colaboración con el Ministerio de Ambiente, Vivienda y Desarrollo Territorial, entre otros, incluyendo estándares ambientales en la composición de las bombillas. El anexo general del Reglamento, según la Resolución 180540 de marzo de 2010, se establece que, como fecha límite Enero 1 de 2013, los contenidos máximos de mercurio que se muestran en la Tabla 25. Tabla 25. Contenidos máximos permitidos de mercurio en lámparas fluorescentes. Fuente: Resolución 180540 de marzo de 2010 del Ministerio de Minas y Energía. En materia de pilas no hay en Colombia un reglamento técnico que incluya las restricciones de cantidad de metales pesados que posee la Directiva 2006/66/CE. Dadas las condiciones de comercio internacional, en nuestro país se pueden encontrar productos marcados con éste símbolo, presentado en la Figura 26, aunque en la reglamentación nacional sobre recolección selectiva de residuos de productos, el símbolo no haya sido un requisito de obligatorio cumplimiento.
  • 94.
    94 UNIVERSIDAD NACIONAL ABIERTAY A DISTANCIA – UNAD Escuela de Ciencias Agrícolas, Pecuarias y del Medio Ambiente Toxicología Ambiental Lección 30. El convenio de Basilea y los residuos peligrosos Marco general del convenio En términos generales el Convenio tiene por objeto reducir el intercambio de residuos peligrosos, con el fin de proteger la salud humana y el medio ambiente estableciendo un sistema de control de los movimientos transfronterizos de residuos peligrosos así como su eliminación. No obstante, es necesario definir lo que se considera un movimiento transfronterizo. Según el artículo segundo del Convenio, se requiere un movimiento de desechos que involucre las zonas que correspondan a la jurisdicción de al menos dos Estados, por ende se incluyen importaciones, exportaciones y tránsito. Teniendo en cuenta que el Convenio está enfocado en el ámbito de los residuos peligrosos, cada país parte debe definir lo que en su marco legal o normativo considera como residuo peligroso, además de los establecidos por el mismo Convenio, pues en esa medida se aplicarán los compromisos y mecanismos de control propuestos por éste. Si bien la primera década, como lo señala la misma Secretaría del Convenio (2011), se enfocaron los esfuerzos en el mecanismo de control a los movimientos transfronterizos, en la segunda década de su implementación el esfuerzo se amplía a la minimización de la generación, reconociendo que en últimas la solución al almacenamiento de residuos peligrosos es la minimización de la generación. Una de las directrices para las actividades del Convenio durante esta década incluye la Promoción activa y el uso de tecnologías y métodos de producción más limpios, que está directamente relacionado con iniciativas como las descritas en la lección anterior. Además de esto, dado que el objetivo del convenio es la protección de la salud humana y del ambiente, deben mencionarse las sinergias que se prevén con los demás convenios internacionales, Estocolmo y Rotterdam, que contemplan el manejo seguro de sustancias químicas en distintas etapas de su ciclo de vida, para el caso Basilea, productos al final de su vida útil. La clasificación de los residuos o desechos peligrosos La metodología de clasificación de los residuos o desechos, en el marco del convenio de Basilea, está basada en la aplicación de listados. El texto del convenio no incluye pruebas o ensayos de laboratorio específicos para cada categoría y prevé que los Estados apliquen las pruebas reglamentadas a nivel nacional para determinar si un residuo debe considerarse como peligroso o como no peligroso.
  • 95.
    95 UNIVERSIDAD NACIONAL ABIERTAY A DISTANCIA – UNAD Escuela de Ciencias Agrícolas, Pecuarias y del Medio Ambiente Toxicología Ambiental El listado de los residuos, que a la luz del convenio de Basilea se deben controlar, está presentado de acuerdo a la corriente de desechos a los que corresponde y a la composición de los mismos. Este listado se conoce como lista Y, que incluye 45 categorías de desechos, 18 de acuerdo al origen y 27 de acuerdo a la composición. Además del listado Y, se tienen dos listados “espejo”, que presentan los desechos considerados como peligrosos (lista A) y aquellos considerados no peligrosos (lista B). Estos listados tienen una estructura similar al listado Y en el sentido de clasificar los residuos, inicialmente de acuerdo a su composición y posteriormente al proceso que lo genera. La inclusión de residuos en cada corriente está sujeta a la determinación de las características de peligrosidad, pues está definido que un residuo incluido en la lista Y o en la lista A será considerado peligroso a menos que la caracterización físico-química muestre que el desecho no posee las características de peligrosidad. Las características de peligrosidad en el convenio de Basilea están listadas en el Anexo III, corresponden a un listado H, que clasifica en torno a los peligros físicos, a la salud y al ambiente, basado en la numeración de clases de peligro propuesta en el “Libro Naranja” de las Naciones Unidas que contiene las recomendaciones relativas al transporte por carretera de mercancías peligrosas. Las características de peligrosidad que están relacionadas con la Toxicidad están listadas en la Tabla 26, tomándose la descripción presentada por el texto del convenio para precisar el tipo de efectos adversos relacionados a cada categoría. Los desechos radiactivos quedan excluidos por definición del convenio. Es evidente que, en últimas, un desecho se considera peligroso cuando las evidencias científicas así lo demuestran. No obstante, es claro que en armonía con los objetivos del Sistema Globalmente Armonizado, se deberían reducir al máximo los ensayos toxicológicos sobre especies vivas.
  • 96.
    96 UNIVERSIDAD NACIONAL ABIERTAY A DISTANCIA – UNAD Escuela de Ciencias Agrícolas, Pecuarias y del Medio Ambiente Toxicología Ambiental Tabla 26. Clasificación de características de peligrosidad, toxicidad. Fuente: Texto del convenio de Basilea. www.basel.int/ Implementación en Colombia Mediante la Ley 1253 de 1996 Colombia adoptó el convenio de Basilea y sus mecanismos de control adquirieron la connotación de obligatorios. Teniendo en cuenta que el ámbito de aplicación del convenio establece con claridad la diferenciación entre desechos peligrosos y “otros desechos”, la normatividad nacional incluyó los listados, Anexos I y II del convenio de Basilea como parte del Decreto 4741 de 2005 del Ministerio de Ambiente,
  • 97.
    97 UNIVERSIDAD NACIONAL ABIERTAY A DISTANCIA – UNAD Escuela de Ciencias Agrícolas, Pecuarias y del Medio Ambiente Toxicología Ambiental Vivienda y Desarrollo Territorial, estableciendo además la obligación para el IDEAM de reglamentar los ensayos de caracterización físico-química para la determinación de las características de peligrosidad. Con lo anterior queda definido para Colombia lo que se considera como residuo o desecho peligroso, según el artículo séptimo del Decreto 4741 de 2005, incluyendo los ensayos de laboratorio reglamentarios, establecidos por la Resolución 62 de 2007 expedida por el IDEAM. Posterior a la definición de este marco normativo, la Ley 1252 de 2008 desarrollada como una iniciativa parlamentaria, estableció la prohibición de introducir al país residuos o desechos peligrosos, pues previamente en el artículo 81 de la constitución política se había dejado solamente para desechos tóxicos y radiactivos. En este sentido el mecanismo de control de los movimientos transfronterizos que involucran al territorio jurisdicción del estado Colombiano se hacen viables en una sola vía, la exportación, habilitada cuando en el país no se cuenta con la capacidad para el manejo ambientalmente adecuado de los residuos, de acuerdo a los principios del convenio de Basilea. Finalmente, es importante mencionar que la décima conferencia de las partes del convenio de Basilea, a realizarse en octubre de 2011, tendrá como sede la ciudad de Cartagena. Esta conferencia estará dedicada a fortalecer las estrategias orientadas a la prevención, minimización y aprovechamiento de los residuos, como solución sostenible a la problemática de los residuos peligrosos. El texto completo del convenio puede encontrarse en el vínculo http://www.basel.int/text/con-s.pdf, en el sitio web del convenio se encuentran disponibles para consulta las guías técnicas para el manejo ambientalmente adecuado de residuos o desechos peligrosos, incluidos los tóxicos y ecotóxicos.
  • 98.
    98 UNIVERSIDAD NACIONAL ABIERTAY A DISTANCIA – UNAD Escuela de Ciencias Agrícolas, Pecuarias y del Medio Ambiente Toxicología Ambiental UNIDAD 3 Nombre de la Unidad HERRAMIENTAS DE TOXICOLOGÍA AMBIENTAL APLICADA CAPÍTULO 7 CLASIFICACIÓN DE RESIDUOS Y SUSTANCIAS TÓXICAS Lección 31 Hojas de seguridad de los materiales MSDS Lección 32 Fuentes oficiales de información toxicológica Lección 33 Clasificación de mezclas, sistema GHS Lección 34 Ensayos físico-químicos para Toxicidad Lección 35 Ensayos para Corrosividad CAPÍTULO 8 BIOENSAYOS Y MONITOREO BIOLÓGICO Lección 36 Tipos de Bioensayos Lección 37 Ensayos biológicos reglamentados en Colombia para ecotoxicidad Lección 38 Bioética en el uso de animales para experimentación Lección 39 Monitoreo Biológico Lección 40 Marcadores o indicadores biológicos CAPÍTULO 9 ESCENARIOS DE SUSTANCIAS Y RESIDUOS TÓXICOS COTIDIANOS Lección 41 El humo de cigarrillo Lección 42 Residuos de plaguicidas en alimentos Lección 43 Residuos de medicamentos Lección 44 Aparatos eléctricos y electrónicos Lección 45 Pilas primarias
  • 99.
    99 UNIVERSIDAD NACIONAL ABIERTAY A DISTANCIA – UNAD Escuela de Ciencias Agrícolas, Pecuarias y del Medio Ambiente Toxicología Ambiental UNIDAD 3. HERRAMIENTAS DE TOXICOLOGÍA AMBIENTAL APLICADAS CAPITULO 7. CLASIFICACIÓN DE RESIDUOS Y SUSTANCIAS TÓXICAS Lección 31. Fichas de seguridad para materiales MSDS. La Hoja de Seguridad de materiales, MSDS por sus siglas en inglés, es un documento, que como ICONTEC (1998) lo señala en la Norma Técnica Colombiana 4435, describe los riesgos que presenta un material, para que pueda almacenarse, usarse y manipularse de forma segura respecto a la salud humana y al ambiente. Los dos usos principales, identificados por ICONTEC (1998) se asocian con la información (entrenamiento y referencia) de los trabajadores y con la atención a situaciones de emergencia. En ese sentido, el lenguaje que se usa en una hoja de seguridad deberá ser lo más amplio posible, ser claro y concreto, pues en muchos casos se realiza su consulta durante una emergencia, por lo que la falta de claridad no puede obstaculizar una adecuada y pronta atención a la situación. La hoja de seguridad debe contener la información necesaria para comunicar adecuadamente el riesgo que las sustancias o productos conllevan. No obstante, cada sección de una hoja de seguridad puede tener diferentes personas objetivo, desde los operarios de una planta, hasta un encargado del área ambiental, la gerencia o el personal de atención a incendios. Las secciones que contiene una hoja de seguridad, así como la descripción del contenido de cada una de éstas se presenta en la Tabla 27. Tabla 27. Contenido de una hoja de seguridad. Sección Título de la sección Descripción del contenido Audiencia 1 Identificación del producto y de la compañía Nombre del producto, tal como está en la etiqueta, relacionándolo con los datos básicos del productor. Todo público 2 Identificación de peligros Describe la apariencia del material y brinda la información más relevante respecto a los peligros para la salud y el ambiente, asociados al producto. Todo público 3 Composición, información sobre los componentes Identificación de los componentes del producto, especialmente los que contribuyen con las características peligrosas, indicando límites de exposición a cada sustancia y los datos de identificación de las mismas. Todo público 4 Medidas de primeros auxilios Incluye instrucciones paso a paso para actuar antes que un personal médico especializado, en situaciones en las que el contacto con el producto produce efectos tóxicos que requieren tratamiento inmediato. Todo público, aunque puede incluir nota para los médicos.
  • 100.
    100 UNIVERSIDAD NACIONAL ABIERTAY A DISTANCIA – UNAD Escuela de Ciencias Agrícolas, Pecuarias y del Medio Ambiente Toxicología Ambiental Sección Título de la sección Descripción del contenido Audiencia 5 Medidas para extinción de incendios Describe los peligros resultantes del fuego y las propiedades explosivas del producto, incluyendo los medios de extinción más adecuados y equipos de protección personal para afrontar estas situaciones. Empleadores, empleados, brigadistas de emergencia y profesionales de salud ocupacional. 6 Medidas para escape accidental Incluye las medidas para responder frente a derrames, goteos o escapes. Incluye precauciones para el personal, para el ambiente y los medios de contención y limpieza de derrames. Empleadores, empleados, brigadistas de emergencia y profesionales de salud ocupacional. 7 Manejo y almacenamiento Guía práctica para almacenar y manipular las sustancias para prevenir situaciones de contacto que provoquen efectos adversos sobre la salud o el ambiente. Empleados, profesionales de la salud ocupacional y clientes. 8 Controles de exposición, protección personal Incluye los parámetros de exposición (umbrales o límites máximos), elementos de ingeniería para disminuir los riesgos físicos o químicos (e.g. ventilación, extracción) y equipos de protección personal coherentes con dichos riesgos. Empleados, profesionales de la salud ocupacional y respondientes frente a emergencias. 9 Propiedades físicas y químicas Identifica las principales propiedades del producto. Personal encargado del manejo del producto 10 Estabilidad y reactividad Describe el grado de estabilidad o inestabilidad del producto, así como las consecuencias de las reacciones químicas que pueden presentarse. Incluye estabilidad química, condiciones a evitar, materiales incompatibles y productos de descomposición peligrosos por reacción. Empleados, profesionales de la salud ocupacional y respondientes frente a emergencias. 11 Información toxicológica Provee información toxicológica (datos y/o su interpretación) de carácter complementaria a la sección 2 de identificación de peligros. Profesionales de atención en salud y/o seguridad, toxicólogos. 12 Información ecológica Incluye información para soportar la evaluación de impacto ambiental en caso de liberación del producto. Es de carácter complementario a la sección 2. Identificación de peligros. Puede incluir resultados de ensayos Profesionales del Ambiente.
  • 101.
    101 UNIVERSIDAD NACIONAL ABIERTAY A DISTANCIA – UNAD Escuela de Ciencias Agrícolas, Pecuarias y del Medio Ambiente Toxicología Ambiental Sección Título de la sección Descripción del contenido Audiencia ecotoxicológicos, persistencia/degradabilidad, Movilidad en el ambiente y otros efectos adversos relevantes. 13 Consideraciones sobre la disposición del producto Provee información para la disposición segura y ambientalmente adecuada de los del producto (así como sus residuos). Puede incluir referencias a la normatividad vigente en la materia en el país de elaboración del documento. Profesionales del Ambiente encargados del manejo de residuos. 14 Información sobre el transporte Indica las principales consideraciones para la clasificación del producto para embarque. Puede hacer alusión a normas o estándares de transporte en diferentes vías, carretera, aéreo y marítimo. Personal encargado del manejo y transporte del producto. 15 Información reglamentaria Incluye información sobre el estado reglamentario (nacional o internacional) del producto y/o sus componentes, así como los usos controlados del mismo. Los reglamentos pueden incluir entidades como Ministerios, Consejo Nacional de Estupefacientes, ICA, entre otros. Personal encargado del cumplimiento reglamentario a distintos niveles. 16 Información adicional Información complementaria que el productor considere relevante comunicar al usuario. Todo público Fuente: Resumen de ICONTEC (1998). Norma Técnica Colombiana 4435: Transporte de Mercancías. Hojas de seguridad para materiales. Preparación. Bogotá, Colombia. Teniendo en cuenta que no siempre los proveedores de los productos disponen de la hoja de seguridad, es necesario conseguirlas de las fuentes de información disponibles. Es preciso señalar que no todas las hojas de seguridad contienen la información presentada en la Tabla 27 o ésta puede estar incompleta o ser incoherente entre las secciones. Frecuentemente las hojas de seguridad que grandes casas fabricantes ofrecen no están disponibles en español y pueden contener referencias normativas o reglamentarias de sus países de origen. En este contexto es importante que el profesional encargado de la gestión ambiental de la organización (cliente) haga una labor de verificación y adaptación de estos documentos, de tal forma que aquellas personas que están en contacto permanente con los productos dispongan de la información adecuada. Algunas fuentes de hojas de seguridad (MSDS por sus siglas en inglés) se agrupan con motores de búsqueda en sitios como http://www.msdssearch.com/dblinksn.htm. Allí
  • 102.
    102 UNIVERSIDAD NACIONAL ABIERTAY A DISTANCIA – UNAD Escuela de Ciencias Agrícolas, Pecuarias y del Medio Ambiente Toxicología Ambiental incluso se ofrecen motores de búsqueda para productos de uso doméstico o masivo como aceites para motor, blanqueadores, productos para limpieza, entre otros. Otros sitios para descargar hojas de seguridad de productos químicos está relacionado con los fabricantes como: - Panreac: http://www.panreac.es/es/fds, - Merck Chemicals: http://www.merck-chemicals.com.co/msds- search/c_r_ab.s1O_d4AAAEl7otx3CaA, - Avantor: http://www.avantormaterials.com/search.aspx?searchtext=msds, - Dow Chemical: http://www.dow.com/webapps/msds/msdssearch.aspx, Lección 32. Fuentes oficiales de información toxicológica. Aunque las hojas de seguridad en principio proveen la información necesaria y suficiente para soportar las decisiones que los encargados de la gestión de riesgos en las empresas requieren, es común encontrarse con falencias o carencias en éstos documentos. Por lo que se debe proceder a consultar fuentes de información complementarias. Fuentes de información toxicológica En las hojas de seguridad, específicamente en las secciones de identificación de peligros a la salud (toxicológicos y ecotoxicológicos) para los productos (secciones 2, 11 y 12) la información requerida hace referencia a resultados de ensayos en animales, estudios epidemiológicos o pruebas in vitro, que permitan establecer el nivel de peligro por toxicidad del producto. En este contexto, existen fuentes de carácter oficial (nacionales o internacionales) que permiten acceder a una gran cantidad de información confiable. Como se mencionó en la lección 13, el sistema de información ESIS (European Chemical Substance Information System) http://ecb.jrc.ec.europa.eu/esis/ permite acceder a múltiples categorías de información, reglamentaria en Europa, que incluyen además el sistema de clasificación para transporte y GHS. Para acceder a los contenidos es necesario conocer alguno de los siguientes parámetros que son de uso global:  Nombre (en inglés) de la sustancia,  Fórmula molecular,  Número CAS,
  • 103.
    103 UNIVERSIDAD NACIONAL ABIERTAY A DISTANCIA – UNAD Escuela de Ciencias Agrícolas, Pecuarias y del Medio Ambiente Toxicología Ambiental Dado que algunos productos o sustancias tienen muchas denominaciones, según el contexto y la región, el uso del nombre es limitado y puede hacer pensar que no existe la información. Por tal motivo puede ser más efectivo y preciso el uso del número CAS. El Chemical Abstracts Service, como una división de la American Chemical Society, provee una de los más completos sistemas de clasificación de sustancias químicas, incluyendo más de 59 millones de registros de sustancias. El número CAS de las sustancias debería estar incluido en la hoja de seguridad, sección 3, no obstante puede encontrarse a través de búsquedas simples en internet, usando los nombres comerciales o técnicos que contenga la etiqueta del producto. En EEUU, la Agencia de Protección Ambiental unificó algunas bases de datos ecotoxicológicas en un sistema denominado ECOTOX®, disponible en http://cfpub.epa.gov/ecotox/, donde pueden buscarse datos para sustancias específicas, bajo los parámetros mencionados para ESIS, es decir el número CAS y el nombre (en inglés) de las sustancia. Allí se encuentran datos obtenidos en estudios científicos reportados en literatura especializada, sobre efectos adversos en múltiples especies animales (acuáticas y terrestres) así como en plantas. Lección 33. Clasificación de mezclas, sistema GHS. El continuo desarrollo de la industria química, soportado en el avance técnico científico, hace que la cantidad de sustancias que se utilizan, bien sea como materias primas o como productos de mantenimiento y limpieza, crezca de una forma igualmente continua y por consiguiente plantee la necesidad de conocer naturalezas cambiantes, que entrañan riesgos para aquellos que las manipulan o que están expuestos durante los procesos productivos. En algunos casos los fabricantes de las sustancias proveen la información, incluyendo datos toxicológicos o físico-químicos, en las hojas técnicas de los productos para a partir de estos datos construir la ficha de seguridad de los productos. En los demás casos, es el propio cliente quien deberá clasificar y comunicar el peligro que entrañan sus materias primas y sus residuos. Dado que los ensayos físico-químicos, aún más los biológicos, son costosos y no siempre hay laboratorios que los puedan ejecutar, deben contemplarse otras alternativas para llevar a cabo, de forma precisa y sustentada, las clasificaciones y comunicaciones de peligro. En este contexto, el Sistema Globalmente Armonizado, GHS, propone una metodología para la clasificación de las mezclas de acuerdo a las categorías de peligros, que en nuestro
  • 104.
    104 UNIVERSIDAD NACIONAL ABIERTAY A DISTANCIA – UNAD Escuela de Ciencias Agrícolas, Pecuarias y del Medio Ambiente Toxicología Ambiental curso corresponden a los riesgos la salud y al ambiente, específicamente toxicidad y ecotoxicidad. Esta metodología propende por el uso de resultados de ensayos previos para disminuir la experimentación in vivo. Los requisitos propuestos por UNECE (2009) dentro de la estrategia de clasificación de mezclas están en función de la cantidad de información disponible. No obstante, antes de proseguir describiendo dicha estrategia es conveniente señalar que por mezcla se entiende, según el GHS, al conjunto de dos o más sustancias que no reaccionan entre sí. En este sentido las aleaciones están comprendidas dentro de las mezclas y, de forma particular, los productos químicos cuando se dispone de datos de composición de las fracciones o principios activos más relevantes. Dado que si un producto se presenta reacciones, por ejemplo la descomposición o degradación en contacto con la atmósfera, para efectos de clasificación se estará considerando un producto distinto, UNECE (2009) propone el uso de concentraciones límite para cada categoría de peligro. Es decir que hasta ciertos niveles de degradación o contaminación, el producto se considerará invariable, clasificado dentro de la misma categoría y con los mismos elementos de comunicación del riesgo. Los criterios y la estrategia de clasificación que se describe a continuación corresponden al caso de peligros a la salud, específicamente toxicidad aguda. En este caso los “componentes relevantes” corresponden a aquellos presentes en concentraciones iguales o superiores a 1%, a menos que se tenga suficiente evidencia, para un componente en particular, que esta cantidad es relevante para efectos del peligro considerado. Por ejemplo, para clasificar por toxicidad aguda, una concentración de 1% de hidróxido de potasio en un producto puede no ser relevante, pero al clasificar por peligros a la salud asociados a corrosividad sí puede serlo. Los principios de clasificación pueden dividirse en dos, la extrapolación y la ponderación, aplicándose jerárquicamente a los casos de estudio, iniciando con extrapolación para mezclas y pasando luego a ponderación por componentes. El principio de extrapolación parte de considerar que se disponen de datos de ensayos, en este caso para toxicidad, de todos los componentes de la mezcla y de mezclas similares. Asegurando, como propone UNECE (2009) que se usan la mayor cantidad de datos en el proceso de clasificación sin necesidad de ensayos adicionales en animales. Las alternativas para el principio de extrapolación se presentan en la Tabla 28.
  • 105.
    105 UNIVERSIDAD NACIONAL ABIERTAY A DISTANCIA – UNAD Escuela de Ciencias Agrícolas, Pecuarias y del Medio Ambiente Toxicología Ambiental Tabla 28. Principio de extrapolación, toxicidad aguda. Alternativas Descripción Ejemplo Dilución Una mezcla que incluye un componente con menor toxicidad que ésta y se espera que no influya sobre la toxicidad del resto de los componentes Una mezcla con toxicidad CL50 de 100 mg/L se diluye al doble del volumen con agua, la CL50 resultante se espera 200 mg/L Variación entre lotes La toxicidad de un lote de mezcla compleja se considera equivalente a la de otro lote del mismo producto comercial, obtenido por el mismo fabricante, a menos que haya razón para creer que la composición ha cambiado. La toxicidad de todos los lotes de plaguicidas domésticos se considera constante para las mismas referencias comerciales.. Concentración de mezclas muy tóxicas Para una mezcla clasificada como categoría 1 (muy tóxica), cuando se agrega un componente de la misma categoría, será clasificada en categoría 1 sin necesidad de ensayos adicionales. Un reactivo a base de sales de mercurio y plomo, considerado como mezcla clasificada muy toxica, será clasificado como categoría 1 al incluir además sales de cadmio y de arsénico, dada la clasificación de toxicidad de éstas. Interpolación dentro de una misma categoría de toxicidad Para mezclas que contienen los mismos componentes y están en la misma categoría de toxicidad, la clasificación de nuevas mezclas se mantiene en una misma categoría si las concentraciones de los componentes son intermedias a las de la primera. Se conoce que la mezcla X con 30% A y 70% B, así como la mezcla Y de 50% A y 50% B, están clasificadas en categoría 1 (muy tóxicas). Por tanto, una mezcla que contenga 45% A y 55% de B, será clasificada en la misma categoría. Mezclas esencialmente similares Las mezclas 1 y 2 pueden ser clasificadas en la misma categoría tóxica, cuando solo se tenga datos de una de ellas, considerando que: i) Mezcla 1: A + B, ii) Mezcla 2: C + B, iii) La concentración de B en ambas mezclas es esencialmente la misma, iv) El componente A y el componente C tienen la misma clasificación toxicológica. Una lata contiene 96% de zinc y 4% de plomo. Se ha modificado la fórmula y se usará 95,7% de zinc y 4,3% de una mezcla cadmio-plomo que le confiere mayor dureza. Por tanto, la clasificación por toxicidad de los dos productos de zinc será esencialmente la misma, dada la clasificación toxicológica de plomo y cadmio (categoría 1) y la limitada variación de la composición del zinc. Aerosoles Para una mezcla en forma de aerosol, podrá usarse la misma categoría de toxicidad (oral y cutánea), siempre y cuando el propelente no afecte la toxicidad de la mezcla en vaporización. La toxicidad por inhalación deberá hacerse por separado. Fuente: Adaptado de UNECE (2009), Sistema Globalmente Armonizado de Clasificación y Etiquetado de Productos Químicos. Tercera edición revisada. Ginebra, Suiza.
  • 106.
    106 UNIVERSIDAD NACIONAL ABIERTAY A DISTANCIA – UNAD Escuela de Ciencias Agrícolas, Pecuarias y del Medio Ambiente Toxicología Ambiental El principio de ponderación o fórmula de adición, requiere el conocimiento de dos parámetros básicos de la mezcla: la composición y la clasificación toxicológica de sus componentes. Es común que para muchos productos no se conozcan la totalidad de componentes y por ende se desconozca su clasificación toxicológica, no obstante, puede desarrollarse una clasificación solamente considerando aquellos relevantes y los datos que de ellos se disponga. UNECE (2009) propone no considerar relevantes en toxicidad aguda aquellos componentes “inertes” o que se supone no presentan toxicidad aguda, además de aquellos que presenten toxicidad aguda (expresada como DL50) superior a 2000 mg/kg de peso corporal. La ETA de la mezcla se calcula según los datos conocidos de composición y clasificación de los componentes, de acuerdo a los casos que se plantean en la Tabla 29. Tabla 29. Principio de ponderación. Caso Expresión matemática Se conoce la composición (Ci) y la clasificación por toxicidad aguda (ETAi) de todos y cada uno de los n componentes de la mezcla. ∑ No se conoce la clasificación (ETA) de un componente de composición menor o igual a 10%, corrigiendo la expresión inicial. (∑ ) ∑ Fuente: Adaptado de UNECE (2009), Sistema Globalmente Armonizado de Clasificación y Etiquetado de Productos Químicos. Tercera edición revisada. Ginebra, Suiza. En las anteriores expresiones se utiliza el valor ETA correspondiente, que se presenta en la Tabla 22, según la clasificación que cada sustancia presente para la categoría toxicidad aguda. Pueden usarse como fuentes de clasificación la Tabla 3.1 del Reglamento Europeo 1272/2008/CE sobre clasificación, etiquetado y envasado de sustancias químicas. LA información sobre este reglamento y sus anexos está disponible para descarga (también en español) en http://eur- lex.europa.eu/LexUriServ/LexUriServ.do?uri=OJ:L:2008:353:0001:1355:ES:PDF o en formato de MS-Excel en http://ecb.jrc.ec.europa.eu/esis/index.php?PGM=cla. Como complemento a estas estrategias, para el caso de la ecotoxicidad, se han diseñado herramientas que permiten la clasificación de sustancias online, como el caso de la herramienta para mezclas, disponible para consulta en http://apps.kemi.se/nclass/default.asp. Finalmente, es importante señalar que bajo el sistema GHS se han codificado las principales indicaciones sobre peligro y prudencia, correspondientes a Frases R y S que frecuentemente se incluyen en etiquetas y hojas de seguridad. El listado completo de la
  • 107.
    107 UNIVERSIDAD NACIONAL ABIERTAY A DISTANCIA – UNAD Escuela de Ciencias Agrícolas, Pecuarias y del Medio Ambiente Toxicología Ambiental clasificación, que deberá considerarse en la clasificación y comunicación del riesgo de los productos puede ser consultado en el Anexo III del texto de GHS (tercera versión revisada) y en español, disponible en http://live.unece.org/es/trans/danger/publi/ghs/ghs_rev03/03files_s.html Lección 34. Ensayos físico-químicos para toxicidad. De acuerdo a la normatividad Colombiana en materia de residuos peligrosos la toxicidad, como una de las características de peligrosidad, está definida de acuerdo a las repuestas tóxicas, según lo señalado por el Anexo III del Decreto 4741 de 2005, las cuales se resumen en la Tabla 30. Tabla 30. Característica de toxicidad, normativa Colombiana. Característica de Peligrosidad Descripción de la característica Cualitativas Cuantitativas Corrosividad Característica que hace que un residuo o desecho por acción química, pueda causar daños graves en los tejidos vivos que estén en contacto o en caso de fuga puede dañar gravemente otros materiales. Ser acuoso y presentar un pH menor o igual a 2 o mayor o igual a 12.5 unidades; Ser líquido y corroer el acero a una tasa mayor de 6.35 mm por año a una temperatura de ensayo de 55° C. Patógenicidad Un residuo o desecho con características infecciosas se considera peligroso cuando contiene agentes patógenos; los agentes patógenos son microorganismos (tales como bacterias, parásitos, virus, riquetsias y hongos) y otros agentes tales como priones, con suficiente virulencia y concentración como para causar enfermedades en los seres humanos o en los animales. No reglamentados Toxicidad Se considera residuo o desecho tóxico aquel que en virtud de su capacidad de provocar efectos biológicos indeseables o adversos puede causar daño a la salud humana y/o al ambiente. Para este efecto se consideran tóxicos los residuos o desechos que se clasifican de acuerdo con los criterios de toxicidad (efectos agudos, retardados o crónicos y ecotóxicos) Para sólidos dosis letal media oral (DL50) para ratas menor o igual a 200 mg/kg de peso corporal y para líquidos DL50 menor o igual a 500 mg/kg de peso corporal. Dosis letal media dérmica (DL50) para ratas menor o igual de 1.000 mg/kg de peso corporal Concentración letal media inhalatoria (CL50) para ratas menor o igual a 10 mg/l Alto potencial de irritación ocular, respiratoria y cutánea, capacidad corrosiva sobre tejidos vivos Además, aquel que al realizársele una prueba de lixiviación para característica de toxicidad (conocida como prueba TCLP), contiene uno o más de las sustancias, elementos o compuestos que se presentan en la Tabla 3 Susceptibilidad de bioacumulación y biomagnificación en los seres vivos y en las cadenas tróficas
  • 108.
    108 UNIVERSIDAD NACIONAL ABIERTAY A DISTANCIA – UNAD Escuela de Ciencias Agrícolas, Pecuarias y del Medio Ambiente Toxicología Ambiental Característica de Peligrosidad Descripción de la característica Cualitativas Cuantitativas Carcinogenicidad, mutagenecidad y teratogenecidad (Decreto 4741) en concentraciones superiores a los niveles máximos permisibles en el lixiviado establecidos en dicha tabla.Neurotoxicidad, inmunotoxicidad u otros efectos retardados Toxicidad para organismos superiores y microorganismos terrestres y acuáticos Fuente: Compilado por el autor del Anexo III del Decreto 4741 de 2005. En 2007 el IDEAM reglamentó a través de la Resolución 0062 de 2007 las pruebas de laboratorio que deben desarrollarse para evaluar, entre otras, la toxicidad y la corrosividad de los residuos. Aunque dicha resolución incluye características mencionadas y descritas en la Tabla 1, excluye otras características tóxicas importantes, como el potencial de irritación ocular, respiratoria y cutánea. Pruebas químicas para toxicidad, TCLP y SPLP Desde el 2005, el anexo III del Decreto 4741 de 2005 señaló el uso de una prueba de lixiviación para evaluar la característica de toxicidad denominada TCLP (por sus siglas en inglés, Toxicity Characteristic Leaching Procedure), desarrollada por la USEPA hacia 1990, como parte de su código federal para residuos sólidos, conocido como el SW 846. El método TCLP tiene como objetivo la estimación de la concentración de agentes tóxicos que el residuo pueda generar y trasladar hacia aguas subterráneas una vez es dispuesto en un relleno sanitario convencional. Las condiciones ambientales del relleno sanitario así como aquellas asociadas al manejo propio del residuo (durante la disposición y compactación) son simuladas mediante el uso de reactivos ácidos, controlando el tamaño de partícula del residuo y manteniendo las condiciones de agitación y temperatura durante periodos de entre 16 y 20 horas. El procedimiento para el laboratorio puede consultarse en español en el método 6.1 de la Resolución 0062 de IDEAM (2007). No obstante, en esta lección será más relevante hacer énfasis en las consideraciones que tiene de fondo el uso de TCLP como criterio de toxicidad para residuos o sustancias. El modelo conceptual del análisis de riesgo efectuado por la USEPA, está descrito en un video publicado por ésta Agencia, disponible en tres partes, cuya primera está en el vínculo http://www.youtube.com/watch?v=hLZikf8v1GI. El establecer si un residuo es tóxico debido al procedimiento TCLP responde a la comparación de un valor de concentración encontrado en el laboratorio, frente a un valor de referencia establecido por anexo III del Decreto 4741 (MAVDT, 2005), la lista de los elementos y compuestos considerados abarcan siete metales pesados, algunos
  • 109.
    109 UNIVERSIDAD NACIONAL ABIERTAY A DISTANCIA – UNAD Escuela de Ciencias Agrícolas, Pecuarias y del Medio Ambiente Toxicología Ambiental compuestos orgánicos como el benceno, el tetracloruro de carbono o el cresol (y sus isómeros), así como algunos COP como el Endrín o el Lindano. Un modelo similar a TCLP, establecido por USEPA posteriormente es el SPLP (Syntethic Precipitation Leaching Procedure) que traduce Procedimiento de lixiviación con precipitación sintética. Corresponde al método 6.2 de la Resolución 0062 de IDEAM (2007) y considera la disposición de los residuos, no en un relleno sanitario convencional, sino en pilas de residuo que serán expuestas a la intemperie y que recibirán directamente precipitaciones ácidas. Según IDEAM (2007), la decisión sobre cuál de los dos métodos deberá aplicarse está en función de la disposición final que se hará para el residuo. Si se espera disponer en pilas homogéneas será aplicable el SPLP y si se dispone en rellenos sanitarios junto a residuos sólidos municipales, se aplicará el TCLP. No obstante lo anterior, se debe aclarar que la condición de toxicidad que se debe encontrar debe ser independiente del manejo, dado que se está evaluando la condición de peligrosidad y no se está caracterizando el riesgo. Finalmente y para ambos procedimientos (TCLP y SPLP), es preciso señalar que, detrás de las consideraciones que llevaron a que la USEPA estableciera los límites de concentración máxima permitida en los lixiviados, se hallan criterios de calidad del agua potable, establecidos por el National Interim Primary Drinking Water Standard (NIPDWS) de la USEPA en 1976, con un factor de atenuación o dilución de 100. Es decir que si para un compuesto el límite máximo permisible para agua potable es 1 mg/L, la cantidad equivalente para el lixiviado será de 100 mg/L. Teniendo en cuenta lo que el NIPDWS establece, en cuanto a su ámbito de aplicación, el equivalente en nuestra normatividad vigente corresponderá al Decreto 1575 de 2007 y a la Resolución 2115 de 2008, donde se presentan los valores máximos permitidos para sustancias de reconocido efecto adverso a la salud humana y aquellas con implicaciones de tipo económico o acción indirecta sobre la salud, artículo 8, literales a y b respectivamente. Aunque en Colombia se tienen claramente definidos los valores máximos de concentración de contaminantes en aguas para consumo, el establecimiento de valores máximos para lixiviados TCLP/SPLP específicos para el país no ha sido considerado como un ejercicio de análisis de riesgo, dado que las condiciones de dilución y dispersión en aguas subterráneas no son equivalentes al modelo USEPA y por ende, los límites vigentes pueden subestimar los efectos adversos esperados. Asumir los costos de los estudios necesarios para estimar unos valores diferentes a los
  • 110.
    110 UNIVERSIDAD NACIONAL ABIERTAY A DISTANCIA – UNAD Escuela de Ciencias Agrícolas, Pecuarias y del Medio Ambiente Toxicología Ambiental establecidos por la USEPA, además de la discusión técnica y política que esto implica, no ha sido discutido en el ámbito de las Autoridades Ambientales Nacionales, no obstante, en Colombia se tienen, además de las pruebas físico químicas para toxicidad, aquellas de tipo biológico que caracterizan la ecotoxicidad, que serán descritas en el siguiente capítulo. Lección 35. Ensayos para corrosividad La definición de corrosividad tiene en Colombia dos referencias en el marco normativo, por un lado el Decreto 4741 de 2005, donde un residuo sólido es considerado corrosivo “si por acción química puede provocar daños en tejidos vivos u otros materiales con los que está en contacto” y, por otro lado, la ley 253 de 1996 donde se asocia la definición de Corrosivo con la característica H8 del convenio de Basilea, que es más general y que propone: “Sustancias o desechos que, por acción química, causan daños graves en los tejidos vivos que tocan, o que, en caso de fuga, pueden dañar gravemente, o hasta destruir, otras mercaderías o los medios de transporte; o pueden también provocar otros peligros”. No obstante lo anterior, la determinación en laboratorio se basa en el Decreto 4741 (MAVDT, 2005) y en la Resolución 0062 (IDEAM, 2007), donde se prevén dos diferentes condiciones de corrosividad: (1) aquella orientada al ataque químico hacia los metales y (2) aquella que considera el ataque químico hacia los tejidos vivos. De forma similar se tienen dos formas de evaluación en laboratorio: (1) los ensayos con fundamento químico indirecto y (2) aquellos de prueba o ensayo directo sobre tejidos o materiales. La corrosividad que considera ataque a los metales no será descrita con mayor detalle, no obstante se debe aclarar que aunque no esté considerando directamente el efecto sobre los organismos, la ruptura de contenedores, tuberías o elementos de protección personal puede estar asociada a un riesgo de ataque químico a quienes están expuestos en ambientes de trabajo en estas condiciones. Ensayos basados en pH La corrosividad medida como pH, según el método 2.1 de la Resolución 0062 (IDEAM, 2007), está directamente relacionada con los valores límites de pH mencionados en la Tabla 1. El principio del ensayo es una dilución acuosa del residuo y la posterior determinación del pH mediante un potenciómetro debidamente calibrado. Un residuo o sustancia se considera corrosiva si su pH es superior a 12,5 unidades (fuertemente básico) o menor de 2 unidades (fuertemente ácido). Vale la pena mencionar que, como señala IDEAM (2007) para que pueda ser aplicado el método potenciométrico la fase considerada “acuosa” deberá constituir al menos el 20% del volumen total del desecho.
  • 111.
    111 UNIVERSIDAD NACIONAL ABIERTAY A DISTANCIA – UNAD Escuela de Ciencias Agrícolas, Pecuarias y del Medio Ambiente Toxicología Ambiental IDEAM no especifica en este método la relación sólido:líquido que se debe mantener para la dilución y lectura de pH, pues este procedimiento corresponde literalmente al método 9040c propuesto por la USEPA dentro del código federal para residuos sólidos SW846., para subsanar esta falencia, a nivel de laboratorios generalmente se usa el método 9045d también de la USEPA que determina dicha relación como 20 g de residuo se añaden 20 mL de agua (USEPA, 2004). Un segundo ensayo propuesto como método 2.2 de la Resolución 0062 (IDEAM, 2007) corresponde a la determinación de la reserva ácido/álcali, tomado de un artículo publicado en 1988 en la revista Toxicology in Vitro. En dicho artículo Young et.al. (1988) proponen la clasificación de las sustancias como corrosivas o irritantes de acuerdo a un procedimiento de titulación ácido-base y está orientado a sustituir el uso de animales para la evaluación de los efectos nocivos sobre los tejidos. En este método una muestra de sustancia o residuo se titula con un ácido o base hasta unos valores de pH establecidos, con lo que la cantidad usada de titulante expresada en ciertas unidades y sumada al pH inicial de la solución (método anterior) permitirá ubicar el residuo o sustancia en una escala que le clasifica como irritante o corrosivo. Es importante mencionar que, si bien las medidas de pH y de cantidad de titulante son muy precisas, las clasificaciones de corrosividad se realizan con base en correlaciones fruto de la experiencia y de otros ensayos, por lo que claramente se trata de pruebas aproximadas que pueden subestimar la capacidad tóxica de una sustancia frente a los efectos contra tejidos vivos. Ensayos de Corrosividad sobre tejidos sintéticos La tendencia global de reemplazo de ensayos in vivo ha promocionado el desarrollo de nuevas técnicas de análisis in Vitro que simulan el tejido vivo a través de matrices producidas sintéticamente, lo que permite resultados más cercanos a los reales, sin someter a las sustancias seres vivos como conejos, ratas o ratones. En la reglamentación Colombiana se incluye una prueba de corrosividad sintética, conocida comercialmente como Corrositex®, desarrollada por la Compañía InVitro International. Esta prueba utiliza una membrana construida con colágeno que separa un líquido indicador y la sustancia de prueba, de modo que en función del tiempo que se tarde el residuo o sustancia en destruir y atravesar la membrana, haciendo cambiar el color del indicador, se clasifica a la sustancia como corrosiva según las categorías para empaques y embalajes contenidas en las recomendaciones para transporte de las Naciones Unidas, más conocidas como el Libro Naranja. Aunque esta prueba está reglamentada en Colombia, no se tienen, por un lado, datos
  • 112.
    112 UNIVERSIDAD NACIONAL ABIERTAY A DISTANCIA – UNAD Escuela de Ciencias Agrícolas, Pecuarias y del Medio Ambiente Toxicología Ambiental sobre la implementación, es decir sobre los costos de cada ensayo y la cantidad de laboratorios que cuentan con los materiales para realizarla. Por otro lado, si bien la prueba contiene los elementos y pruebas requeridas para ser desarrollada, razón por la que no se incluyó detalle en la Resolución 0062 de IDEAM, no se han determinado las correspondencias entre categorías de empaques y embalajes para transporte frente a lo que en Colombia se considera como corrosivo, por lo que su aplicación no es clara y transparente en muchos contextos. Para observar el material y el procedimiento, realizado paso a paso, puede ser consultado en un video realizado por la casa fabricante de la prueba, InVitro International, que está disponible en http://www.youtube.com/watch?v=bFBsd2iHtRA.
  • 113.
    113 UNIVERSIDAD NACIONAL ABIERTAY A DISTANCIA – UNAD Escuela de Ciencias Agrícolas, Pecuarias y del Medio Ambiente Toxicología Ambiental CAPITULO 8. BIOENSAYOS Y MONITOREO BIOLÓGICO. Lección 36. Tipos de bioensayos. En un sentido amplio, los ensayos biológicos son herramientas de determinación y análisis de la toxicidad de un agente, capacidad que es medida a través de las respuestas generadas en los organismos o sistemas vivientes, obteniendo una relación dosis- respuesta. El efecto se puede evaluar a diferentes niveles (subcelular, enzimático, morfológico, fisiológico, histológico, sistémico, poblacional o de la comunidad) y clasificarse en cuantal (cantidad de organismos afectados) o gradual (grado de alteración) (Ronco, Díaz-Báez & Pica, 2004a). Aunque las condiciones bajo las que se realizan los bioensayos son específicas y controladas, dada la complejidad del medio ambiente, no pueden reproducir con exactitud la variedad de factores que intervienen en la toxicidad de un agente liberado al ambiente. Además de esto, las especies utilizadas para los ensayos son modelos de estudio que representan ciertas funciones dentro del ecosistema, más no a la biocenosis en conjunto, por tanto los bioensayos se pueden solamente considerar como un referente. Los ensayos biológicos pueden clasificarse según su duración (dosis administrada) o la cantidad de especies que abarca. En la Figura 27 se observa la clasificación de ensayos en ambientes acuáticos y la escala de interacciones que estos abarcan. Ensayos de toxicidad aguda Los ensayos de toxicidad aguda son pruebas donde la exposición se realiza en un periodo corto. Por lo general, el periodo corto es de 24 a 48 horas, no obstante, puede variar dependiendo de la especie evaluada, puesto que para un vertebrado 72 horas siguen siendo un tiempo mucho menor que el de su ciclo de vida normal, a diferencia de organismos como bacterias, protistos, quienes pueden completar su ciclo de vida o reproducirse en menos de 24 horas. Algunos autores proponen que los ensayos en organismos unicelulares, con exposiciones de 24 a 48 horas, estarían mejor clasificados como crónicos, ya que abarcan gran parte del ciclo de vida, especialmente la fase reproductiva. Sin embargo, es común categorizar un ensayo por su duración sin importar la especie modelo empleada (Landis & Yu, 2003).
  • 114.
    114 UNIVERSIDAD NACIONAL ABIERTAY A DISTANCIA – UNAD Escuela de Ciencias Agrícolas, Pecuarias y del Medio Ambiente Toxicología Ambiental Figura 27. Clasificación de los bioensayos Fuentes: Landis, W. G & Yu M. (2003). Introduction to environmental toxicology: Impacts of chemicals upon ecological systems (3a Ed.). Florida: Lewis Publishers. Ensayos de toxicidad crónica Los ensayos de toxicidad crónica son pruebas que se realizan durante un periodo largo, por un tiempo en el que la exposición es considerada continua o repetida. Este tipo de bioensayo se lleva a cabo especialmente para determinar la dosis máxima que no presenta efectos tóxicos fuertes a exposiciones constantes y para reconocer los mecanismos de toxicidad acumulativos, que complementan o contrastan, con los observados para ensayos de toxicidad aguda. Estos bioensayos por lo general comprenden los periodos de gestación para hembras y de espermatogénesis para machos, así como tiempos pertinentes para evaluar el crecimiento individual o el aumento en biomasa de las poblaciones de organismos (Barile, 2008). Ensayos multi-especies Como su nombre lo indica son pruebas que incluyen más de una especie, realizadas con el fin de evaluar las alteraciones producidas por interacciones entre organismos y por la influencia del medio ambiente. Acorde a la cantidad de variables incluidas dentro del
  • 115.
    115 UNIVERSIDAD NACIONAL ABIERTAY A DISTANCIA – UNAD Escuela de Ciencias Agrícolas, Pecuarias y del Medio Ambiente Toxicología Ambiental ensayo estos se pueden clasificar, tal como los describe Landis & Yu (2003), en:  Microcosmos: Incluye un número reducido de especies, usualmente mide interacciones predador-presa o de competencia y se instala en condiciones de laboratorio.  Mesocosmos: Evalúa una mayor cantidad de especies y por ende interacciones más complejas, como cadenas tróficas, por lo general se instala en condiciones externas, es decir incluye variaciones climáticas.  Estudios en campo: Pueden ser experimentales u observacionales, incluye todos los niveles de organización biológica y la totalidad de variables temporales, climáticas y espaciales que conforman los ecosistemas, características que hacen que este nivel de estudio sea difícil, costoso y controversial si se hace a nivel experimental, pero que al mismo tiempo lo constituye en la evaluación más exacta de los efectos generados por un agente en el ambiente. Un ejemplo del montaje de ensayos multi-especie son los microcosmos FIFRA, descritos en Landis & Yu (2003) como unidades experimentales diseñadas para evaluar los efectos de pesticidas en ambientes acuáticos. El volumen del microcosmo es aproximadamente de 6 m3 para poder incluir peces, invertebrados, invertebrados emergentes y opcionalmente macrófitas (vegetación macroscópica adaptada al agua). Los componentes abióticos del montaje (agua, sedimento) son tomados de un estanque saludable y ecológicamente activo, y las condiciones climáticas son controladas en el laboratorio, simulando las condiciones reportadas por estaciones climáticas cercanas al lugar de estudio. El pesticida o el agente tóxico a evaluar se agrega después que el montaje lleve de 6 a 8 semanas en un proceso de acople entre organismos y el medio abiótico. En la Figura 28 se observa un microcosmo con macrófitas, con muestras de perifiton (comunidad que incluye algas, bacterias, hongos, animales y detritus orgánico e inorgánico) y con invertebrados emergentes (insectos).
  • 116.
    116 UNIVERSIDAD NACIONAL ABIERTAY A DISTANCIA – UNAD Escuela de Ciencias Agrícolas, Pecuarias y del Medio Ambiente Toxicología Ambiental Figura 28. Microcosmos FIFRA, ejemplo de una unidad experimental muti-especie. Fuente: Landis, W. G & Yu M. (2003). Introduction to environmental toxicology: Impacts of chemicals upon ecological systems (3a Ed.). Florida: Lewis Publishers. Lección 37. Ensayos biológicos reglamentados en Colombia para ecotoxicidad. Como se mencionó en el capítulo anterior, el IDEAM a través de la Resolución 0062 reglamentó los “Protocolos para el muestreo y análisis de las características de peligrosidad de los residuos o desechos peligrosos”, entre los que se encuentran los bioensayos asociados a la ecotoxicidad: Toxicidad aguda para Daphnia y Ensayos de inhibición de algas. Estos ensayos biológicos permiten, como señala IDEAM (2007) clasificar un desecho complejo como peligroso por toxicidad acuática. En este sentido la complejidad del desecho o sustancia está asociada a la carencia de datos sobre la respuesta tóxica del mismo. Las especies del género Daphnia, conocidas como pulgas de agua, así como las algas, son organismos ampliamente utilizados en pruebas de toxicidad, dado que cumplen la mayoría de las características que se deben tener en cuenta al escoger el modelo de estudio, según Ronco, Díaz-Báez & Pica (2004b):  Alta y constante sensibilidad a tóxicos.  Alta disponibilidad y abundancia.  Estabilidad genética y uniformidad en las poblaciones.  Representatividad de su nivel trófico.  Significado ambiental en relación con el área de estudio.
  • 117.
    117 UNIVERSIDAD NACIONAL ABIERTAY A DISTANCIA – UNAD Escuela de Ciencias Agrícolas, Pecuarias y del Medio Ambiente Toxicología Ambiental  Amplia distribución e importancia comercial.  Facilidad de cultivo y adaptabilidad a las condiciones de laboratorio. Bajo estas características se encuentran otros modelos para evaluación de toxicidad, que aunque no están reglamentados en Colombia, ofrecen una mayor cantidad de herramientas para la toma de decisión. Este es el caso, por ejemplo de los resultados cercanos a los límites permitidos según la normatividad (CL50 = 100 mg/L), pues como señala IDEAM (2007) se deberá recurrir a un ensayo con una especie de peces. Toxicidad aguda para Daphnia El género Daphnia, perteneciente a la clase crustácea, se caracteriza por: una amplia distribución geográfica, un corto ciclo de vida con una alta tasa de producción de crías, participación en la comunidad zooplanctonica, y una reproducción partenogenética que le confiere estabilidad y uniformidad genética a las poblaciones (Diaz-Baez, Pica & Ronco, 2004). Daphnia magna es la especie más ampliamente utilizada (Figura 29), especialmente los neonatos (menores de 24 horas de edad) son expuestos a los agente tóxicos. El método 6.3 descrito por IDEAM (2007), se basa en la exposición por 48 horas de los neonatos de Daphnia magna a una fracción acuosa con el desecho solubilizado o suspendido, tiempo después del cual se evalúa el porcentaje de inmovilización de los organismos comparándolo con un control (ensayo realizado con el mismo procedimiento de los demás, diferenciándose únicamente por la ausencia de la sustancia problema, en este caso del desecho). Si el porcentaje de inmovilización de las muestras, luego de ser comparado con el control, es mayor o igual al 50%, el desecho es clasificado como ecotóxico. El elemento más importante dentro del protocolo es la obtención de la denominada “fracción ajustada de agua de desecho” (WAF por sus siglas en inglés), que es la porción acuosa que contiene una fracción (disuelta, suspendida y/o emulsificada), del desecho, que determina la forma de exposición del agente a los organismos. Para el caso de los bioensayos reglamentados el WAF se prepara con una concentración equivalente a 100 mg del desecho por litro de agua, mezclado por un periodo de entre 48 horas a 7 días, según los contaminantes esperados en el desecho o sustancia.
  • 118.
    118 UNIVERSIDAD NACIONAL ABIERTAY A DISTANCIA – UNAD Escuela de Ciencias Agrícolas, Pecuarias y del Medio Ambiente Toxicología Ambiental Figura 29. Principales rasgos morfológicos de Daphnia magna Fuentes: Castillo G. (Ed.), Ensayos toxicológicos y métodos de evaluación de calidad de aguas. Estandarización, intercalibración, resultados y aplicaciones. México: Centro Internacional de Investigaciones para el Desarrollo. Es importante establecer claramente los parámetros que definen el efecto objetivo o punto final de un ensayo, esto con el fin de reducir el error del investigador y aumentar la confiabilidad y reproducibilidad de la evaluación del tóxico. Para los protocolos con Daphnia la inmovilización de las mismas, como punto final del ensayo, se define como la falta de movimiento 15 segundos después de agitar suavemente el vaso o contenedor de ensayo, parámetro que reduce el error provocado por organismos temporalmente inmóvil pero viva. Ensayos de inhibición de algas Las algas unicelulares son ampliamente utilizadas por su corto ciclo de vida y su alta tasa de reproducción. El alga empleada en el ensayo descrito como método 6.4 de la Resolución 0062 (IDEAM, 2007) es Selenastrum capricornutum, cuyo género y nombre fueron modificados formalmente a Pseudokirchneriella subcapitata (Hindak, 1990). Esta alga es verde, con forma de media luna y un volumen aproximado de entre 40 y 60 μm3 (Figura 30), puede encontrarse en sistemas acuáticos epicontinentales eutróficos u oligotróficos (Pica, Ronco & Díaz-Báez, 2004). El procedimiento consiste en la exposición del cultivo de alga verde, en fase de crecimiento exponencial (etapa del ciclo de vida con mayor tasa reproductiva) por un periodo de 72 horas, tiempo en el cual se estima la densidad celular (número de células por mililitro) como indicador de la inhibición de crecimiento. Los resultados de las muestras son comparados con los controles, si la inhibición de las muestras comparadas con los controles es mayor o igual a 50% el desecho es clasificado como ecotóxico.
  • 119.
    119 UNIVERSIDAD NACIONAL ABIERTAY A DISTANCIA – UNAD Escuela de Ciencias Agrícolas, Pecuarias y del Medio Ambiente Toxicología Ambiental El WAF se prepara igual que en el ensayo Toxicidad aguda para Daphnia, manteniendo la concentración de 100 mg del desecho por litro de agua. Figura 30. Vista microscópica Selenastrum capricornutum (Pseudokirchneriella subcapitata) Fuente: Environment Canada. The use of Algae for Assessment of Sediment Quality. http://www.ec.gc.ca/stl/default.asp?lang=En&n=7FF7B293-1 Un bioensayo está descrito por ciertos factores que se asocian con el propósito del mismo. La dosis, la vía y frecuencia de exposición, el organismo modelo de estudio, así como los demás factores descritos en la Tabla 31 para los ensayos propuestos, son establecidos a través de la comparación con otros protocolos ya realizados. Si el experimento se lleva a cabo por primera vez con cierta sustancia, es recomendable probar a distintas concentraciones del agente tóxico y manipular otros factores que puedan afectar directamente el resultado del bioensayo. Tabla 31. Factores básicos de un bioensayo. Factor Toxicidad aguda en Daphnia Inhibición en algas Duración 48h 72h Número de organismos/ Densidad celular por muestra 20 10 -4 células/mL Concentración del agente 100mg/L 100mg/L Concentración del ensayo 100% WAF 100% WAF Condiciones abióticas Luz: Un ciclo de luz-oscuridad Temperatura: entre 18 y 22°C, manteniéndola constante (+ 1°C) pH: Medir al final Agitación: constante Temperatura: entre 21 y 25°C manteniéndola constante (+2°C) pH: Medir al inicio y al final. Mediciones 24 y 48 horas 24, 48 y 72 horas Fuente: Resolución 0062 de 2007 del IDEAM.
  • 120.
    120 UNIVERSIDAD NACIONAL ABIERTAY A DISTANCIA – UNAD Escuela de Ciencias Agrícolas, Pecuarias y del Medio Ambiente Toxicología Ambiental La Concentración del ensayo hace referencia, en los ensayos acuáticos, al porcentaje o grado de dilución del WAF que se pone en contacto con los organismos de prueba, un valor de 100% significa que la totalidad de agua en la que los organismos están sumergidos corresponde al WAF preparado con el desecho. Un porcentaje menor de 100% indica dilución del WAF. En los bioensayos reglamentados en la Resolución 0062 de IDEAM (2007) se observa que la concentración a la que se realiza el ensayo es de 100 mg/L, dicha cantidad equivalente de desecho corresponde a lo propuesto en el documento de clasificación para residuos peligrosos realizado por Agencia de Proteccion Ambiental Escocesa, SEPA y NIEA (2005), en el que la categoría “R52-53 perjudicial para organismos acuáticos y posible causante de efectos a largo plazo en ambientes acuáticos” se caracteriza de acuerdo a las especies como: 96 h CL50 (para peces): 10 mg/l < CL50 ≤ 100 mg/L; o 48 h CE50 (para daphnias): 10 mg/l < CE50 ≤ 100 mg/L; o 72 h CI50 (para algas): 10 mg/l < CI50 ≤ 100 mg/L Para la reglamentación Colombiana entonces, se entiende que una CL50 de 100 mg/L como límite máximo permitido para garantizar que el desecho o sustancia no puede ser considerado como perjudicial para los organismos, puesto que si el resultado del ensayo reporta menos del 50% de la población afectada, el agente tendrá una CL50 superior a 100 mg/L. El aseguramiento de la calidad, es un componente adicional de los bioensayos, con el cual se busca que los resultados obtenidos de|l experimento sean analíticos, exactos y confiables, es decir que la variabilidad dada por la población del organismo empleado, los errores de los equipos de medición y de los investigadores, sea mínima y a la vez detectable (Díaz-Báez, Sobrero & Pica, 2004). Con dicho fin los laboratorios deben desarrollar programas de control de calidad, generando patrones, incluidos dentro de los protocolos, que indiquen la presencia de posibles factores de variación. Para el ensayo de toxicidad aguda en Daphnia se establecen como patrones de aseguramiento de calidad, por ejemplo:  La inmovilización en los controles no debe exceder el 10% al final del ensayo.  Daphnia en los grupos de control no deben estar atrapadas en la superficie del agua.  Es deseable que la concentración de oxígeno disuelto en los contenedores del
  • 121.
    121 UNIVERSIDAD NACIONAL ABIERTAY A DISTANCIA – UNAD Escuela de Ciencias Agrícolas, Pecuarias y del Medio Ambiente Toxicología Ambiental ensayo permanezcan por encima de los 3 mg/L durante el ensayo. Sin embargo, en ninguna circunstancia debe disminuir la concentración de oxigeno disuelto por debajo de 2 mg/L.  La concentración de la sustancia de ensayo debe ser mantenida dentro del 80% de la concentración inicial durante la duración del ensayo.  El pH no debe variar en más de una unidad durante el ensayo En Colombia el organismo que se encarga de acreditar que los laboratorios cumplen con estos criterios y pueden considerarse sus resultados con fines de clasificación por ecotoxicidad, es el IDEAM. Pueden consultarse los listados actualizados de los laboratorios acreditados en el vínculo http://institucional.ideam.gov.co/jsp/loader.jsf?lServicio=Publicaciones&lTipo=publicacio nes&lFuncion=loadContenidoPublicacion&id=194. Lección 38. Bioética en el uso de animales para experimentación. La mayoría de los efectos tóxicos reportados han sido observados y descritos en animales, ya sea por exposiciones accidentales o intencionales. Como se ha visto a los largo de varias lecciones las respuestas tóxicas pueden ser dolorosas, ocasionar deficiencias y hasta la muerte, hecho que hace cuestionar el uso de animales en pruebas que implican producir, investigar y describir a propósito dichos efectos. Es innegable el aporte que los experimentos biológicos han realizado a la toxicología, especialmente a la regulación y prevención en el uso de ciertas sustancias, así como es indiscutible que los animales empleados en ellos son vistos como instrumentos vivos, nombrados dentro de los materiales del ensayo, que cumplen con la tarea de aumentar la confiabilidad y validez de los datos. El valor inferior que se le da a los otros seres vivos está basado en su clasificación como seres moralmente irrelevantes (incapacidad de ser conscientes de su existencia, de ser responsables de sus actos, de justificar sus decisiones y de hacer promesas) (Capó & Frejo, 2005). No obstante, la bioética, vista como un proceso de reflexión sobre las cuestiones éticas que surgen en la relación del ser humano con otros organismos vivos (BOTO, 2002 citado en Capó & Frejo, 2005), abarca a los actores no morales, llamando a los seres humanos a aplicar sus principios morales en ellos. Es así como organizaciones y algunos estados han fijado acuerdos para el cuidado y uso de animales en la experimentación, buscando en general reducir el número de animales empleados, refinar las técnicas, validar experimentos alternativos que no empleen animales y armonizar los protocolos con el fin de evitar repeticiones innecesarias.
  • 122.
    122 UNIVERSIDAD NACIONAL ABIERTAY A DISTANCIA – UNAD Escuela de Ciencias Agrícolas, Pecuarias y del Medio Ambiente Toxicología Ambiental Ejemplo de ello es la OECD (Organization for Economic Cooperation and Development), primera organización internacional en establecer criterios de armonización de los protocolos de experimentación con animales (Martínez-Hidalgo, 2007); el Consejo Canadiense de Protección de los Animales (CCPA), quien desarrollo un Manual completo sobre el tema, del cual se resalta el Anexo XV donde se establecen principios éticos para la investigación en animales, algunos de ellos son:  Los animales no se deben someter a angustia o dolor innecesarios. La técnica experimental debe asegurarles toda la protección posible, ya sea para investigación, enseñanza o para pruebas; el costo y la conveniencia no deben tener precedencia sobre el bienestar físico y mental del animal.  Mientras que los procedimientos sin recuperación que involucren animales anestesiados, y los estudios que no causan dolor o angustia se consideran aceptables, los procedimientos experimentales siguientes infligen un dolor excesivo y por lo tanto son inaceptables aquellos: a) procedimientos con utilización de relajantes musculares o de paralizantes (curare y similares) solos, sin anestesia, durante los procedimientos quirúrgicos. b) procedimientos traumatizantes que involucren aplastar, quemar, herir o golpear animales no anestesiados.  Anteriormente se realizaron estudios, tales como pruebas toxicológicas y biológicas, investigaciones sobre el cáncer y sobre enfermedades infecciosas, requiriendo la continuación de la experiencia hasta la muerte del animal. Sin embargo, cuando hay señales evidentes que dichos procesos ocasionan angustia o dolor irreversibles, se deberían buscar métodos alternativos que satisfagan tanto los requerimientos del estudio como las necesidades del animal. En el 2002 el Parlamento Europeo, a través del Informe final sobre la directiva 86/609/CE (A5-0387/2002), estableció normas con respecto a la experimentación con animales, algunas de las consideraciones son:  Incluso si se demuestra que algunos experimentos pueden beneficiar a animales o personas, no se deberían autorizar si se sobrepasan los límites máximos permitidos de sufrimiento del animal.  Crear una base de datos central para los experimentos con animales autorizados que incluya información sobre todos los experimentos en curso y concluidos, a fin de asegurar que no se repita ningún experimento. A pesar de las iniciativas y de las normas establecidas, organización defensoras de animales como BUAV (The Campaigne to end all animal experiments) y PETA (People for Ethical Treatment of Animals), disponibles en http://www.peta.org/ o http://www.buav.org/ denuncian que los experimentos cobran la vida y el bienestar de millones de animales, aproximadamente 9 millones en el Reino Unido, que según sus
  • 123.
    123 UNIVERSIDAD NACIONAL ABIERTAY A DISTANCIA – UNAD Escuela de Ciencias Agrícolas, Pecuarias y del Medio Ambiente Toxicología Ambiental denuncias son innecesarias y reflejan el incumplimiento y la falta de eficiencia en la armonización de los protocolos y en la validación de métodos alternativos. En las campañas que dichas organizaciones presentan comparan los ensayos toxicológicos en animales (in vivo) con métodos alternativos (in vitro), señalando que el propósito de las instituciones no debe ser el de restringir o controlar las pruebas con animales, si no el de reemplazarlas y prohibirlas. Una revisión de ambos tipos de ensayos es reportada por Martínez-Hidalgo (2007), y se presentan con algunos otros ejemplos en la Tabla 32. Como se observa las alternativas aceptadas son pocas, respecto a la gran cantidad de ensayos que se realizan en animales, sin embargo son muchas las investigaciones que se adelantan actualmente con el fin de desarrollar cultivos celulares y simuladores in vitro, por tanto es responsabilidad tanto de los investigadores como de las instituciones reguladoras incentivar la producción, validación y aplicación de protocolos alternativos que reemplacen los métodos antiguos, subjetivos o con extrapolaciones dudosas, realizados sobre animales. Una muestra de la biotecnología aplicada a la evaluación toxicológica in vitro es el desarrollo de plataformas que logran analizar simultáneamente varios aspectos de una muestra celular. La ToxInsight Platform, por ejemplo, empleada para analizar la hepatoxicidad de un medicamento arroja resultados de cambios celulares a nivel del ADN, la membrana mitocondrial, y la producción de especies de oxígeno reactivas y de glutatión, alteraciones que en conjunto ayudan al investigador a describir el efecto en las células hepáticas de una forma rápida y confiable. Informe técnico que está disponible a través de https://fscimage.thermoscientific.com/images/D17225~.pdf. Un video que ilustra el funcionamiento y las características de la plataforma se encuentra en http://www.youtube.com/user/MyCellLab?blend=3&ob=5#p/a/u/1/bKN0KWwMFSg. Tabla 32. Ejemplo de ensayos in vivo con alternativas in vitro Ensayo in vivo Alternativa in vitro Irritación y corrosión ocular Aplicación directa sobre el ojo de un conejo. Uso de ojos de vaca, conejo y pollo aislados, obtenidos de mataderos. Uso de la membrana corioalantoidea del huevo de gallina. Matriz proteica similar a la córnea humana (EYTEX®, IRRITECTION®) Irritación y corrosión dérmica Exposición del producto sobre la piel rasurada de conejos, ratas o cobayos, evaluando el grado de dolor, de inflamación y enrojecimiento. Piel humana procedente de operaciones. Uso de kits que utilizan matrices que simulan la piel: IRRITECTION® utiliza una matriz de colágeno y gelatina, los efectos se observan por la turbidez de la matriz.
  • 124.
    124 UNIVERSIDAD NACIONAL ABIERTAY A DISTANCIA – UNAD Escuela de Ciencias Agrícolas, Pecuarias y del Medio Ambiente Toxicología Ambiental Ensayo in vivo Alternativa in vitro Corrositex® reglamentado en Colombia. Otros kits son SkinEthic TM y EpiDermFT TM ) Carcinogénesis Exposición de ratones a la sustancia, evaluando las mutaciones detectables a simple vista y en los cromosomas. Líneas celulares, como las células de embrión de hámster sirio (SHE)(55) o células obtenidas de próstata, como la C3H10T1/2. Fuente: Martínez-Hidalgo M. P. (2007). Alternativas a la experimentación animal en toxicología: situación actual. Acta Bioethica. 13 (1). Lección 39. Monitoreo Biológico El efecto y la magnitud del daño dependen de la cantidad de agente tóxico que logre ingresar al individuo o al medio. El conjunto de técnicas empleadas para determinar cuantitativamente la concentración del agente se conocen como monitoreo biológico. La información obtenida es útil para probar la exposición al tóxico y para describir su distribución (Peña et al., 2001). Para realizar un adecuado monitoreo Ronco, Díaz-Báez & Pica (2004c) recomiendan desarrollar un muestreo que cumpla básicamente con los siguientes pasos:  Formular los objetivos particulares del programa de muestreo.  Colectar muestras representativas.  Desarrollar un adecuado manejo y preservación de las muestras.  Llevar a cabo un adecuado programa de análisis. Los dos primeros pasos están asociados al establecimiento del lugar, el método y la cantidad de muestras. El lugar puede estar predeterminado por el proyecto o ser seleccionado acorde al agente que se va a analizar, teniendo en cuenta que la ubicación tenga un nivel adecuado de exposición y la mayor cantidad de compartimientos ambientales posibles, con el fin de hacer una análisis integral. Un ejemplo de la selección de los puntos de muestreo, señalado por Shaw & Chadwick (1998), para la evaluación del impacto del plomo emitido por los carros, se presenta en la Tabla 33. Tabla 33. Ejemplo de los lugares de muestreo necesarios para evaluar el impacto del plomo generado por el tránsito de los carros. Ubicación Propósito Aire cercano a una autopista Determinar la presencia de plomo en el aire cercano a la fuente del agente. Aire a 500m de la autopista Determinar el desplazamiento del plomo desde la vía (fuente). Suelo alrededor de la autopista Determinar sedimentos de plomo provenientes de los carros
  • 125.
    125 UNIVERSIDAD NACIONAL ABIERTAY A DISTANCIA – UNAD Escuela de Ciencias Agrícolas, Pecuarias y del Medio Ambiente Toxicología Ambiental Ubicación Propósito Suelo a 500m de la autopista Determinar la relación entre la concentración de plomo en los sedimentos y en el aire. Vegetación cercana a la autopista Determinar el plomo de la superficie de las plantas y si éste es absorbido. Agua de los cuerpos de agua más cercanos a la autopista. Determinar la movilidad en el ambiente y el alcance de la contaminación por plomo. Fuente: Shaw, I. & Chadwick J. (1998). Principles of Environmental Toxicology. Londres: Taylor & Francis Ltd. Una vez se conoce el lugar del muestreo se define el método de acuerdo a la técnica de recolección y el tipo de muestra (simple o compuesta), que son aspectos que dependen del medio y los objetivos planteados. Retomando el ejemplo de la contaminación por plomo, en éste paso se debe establecer la profundidad a la que se tomarán las muestras del suelo, si éste es proveniente de diferentes puntos con una misma profundidad se tomará como una sola muestra (compuesta) o si serán tomadas como muestras individuales (simples), y que materiales, equipos y mano de obra se requieren. La representatividad de las muestras está ligada a su ubicación (distanciamiento entre ellas y distribución en el sector escogido) y a la cantidad. Estadísticamente la representación de las muestras influye en la precisión y exactitud de los resultados que se obtengan, puesto que pueden existir puntos de muestreo aislados que por cuestiones de aleatoriedad tengan niveles extremos (elevados o mínimos) de la variable que se está midiendo, lo que puede llevar a conclusiones erradas. Continuando con el ejemplo del plomo, Shaw & Chadwick (1998), presenta unos datos hipotéticos de diferentes puntos muestreados (Tabla 34), donde se identifican puntos con altos niveles de contaminación (5 y 12), que se pueden categorizar como situaciones aisladas gracias al análisis de los resultados de los demás puntos, siendo decisión del investigador si apoyado en herramientas estadísticas las incluye o no dentro del análisis general. Tabla 34. Resultados hipotéticos de 20 muestras de suelo colectadas cerca a una autopista. Muestra Plomo (µg/mL) Muestra Plomo (µg/mL) 1 10 11 8 2 10 12 100 3 15 13 10 4 12 14 12 5 200 15 15 6 10 16 13 7 15 17 6 8 17 18 40 9 10 19 13 10 8 20 12 Fuente: Shaw, I. & Chadwick J. (1998). Principles of Environmental Toxicology. Londres: Taylor & Francis Ltd.
  • 126.
    126 UNIVERSIDAD NACIONAL ABIERTAY A DISTANCIA – UNAD Escuela de Ciencias Agrícolas, Pecuarias y del Medio Ambiente Toxicología Ambiental El tercer paso corresponde a las actividades que se deben desarrollar para trasladar, conservar y manipular las muestras, dicho proceso se determina de acuerdo a la naturaleza de las mismas. Por ejemplo las muestras de agua tienen protocolos establecidos para su transporte, almacenamiento, acondicionamiento y manejo durante los ensayos (Ronco, Díaz-Báez & Pica, 2004c). El cuarto y último paso, comprende la medición y el análisis de las muestras. Para la medición es importante contar con técnicas adecuadas para el tipo de muestra y para el objetivo de la investigación, teniendo en cuenta aspectos que permitan establecer un rango de confianza para los resultados obtenidos, tal como lo señala Shaw & Chadwick (1998), algunos de estos son:  Limites de detección: La mínima concentración del agente que puede ser determinada de forma confiable por el equipo o la técnica.  Variabilidad de la técnica: La variación hallada al medir una misma muestra varias veces.  Estabilidad: La estabilidad del agente dentro de la matriz a analizar. El análisis y la conclusión final del monitoreo debe recopilar todas las observaciones hechas desde el primer hasta el último paso, esto con el fin de integrar adecuadamente todos los detalles que aporten a la descripción del fenómeno. Adicionalmente, y especialmente para casos toxicológicos, los resultados deben ser comparados con los parámetros de concentración establecidos para la sustancia evaluada por organizaciones expertas en el tema, dando así un referente de la situación del lugar investigado. Los pasos anteriormente descritos son válidos en el monitoreo de ecosistemas, comunidades, poblaciones e individuos. En organismos, ya sea en evaluaciones individuales o poblacionales, por lo general se busca muestrear de una forma efectiva y poco invasiva, utilizando principalmente el cabello, la sangre, el aire exhalado, la leche materna y la orina como fuentes de información. Lección 40. Marcadores o indicadores biológicos En el monitoreo biológico de intoxicaciones se buscan parámetros fácilmente medibles que permitan, como se dijo anteriormente, probar la exposición y conocer la cantidad del agente que entró al individuo o al medio. Los parámetros biológicos que apoyan los objetivos del monitoreo son aquellos que tienen cambios perceptibles y medibles cuando se da la exposición a determinado agente, conociéndose como biomarcadores.
  • 127.
    127 UNIVERSIDAD NACIONAL ABIERTAY A DISTANCIA – UNAD Escuela de Ciencias Agrícolas, Pecuarias y del Medio Ambiente Toxicología Ambiental Las principales funciones que un biomarcador o que un conjunto de ellos debe desarrollar, según Peña et al. (2001) son:  Detectar la presencia de una exposición  Determinar las consecuencias biológicas de la exposición  Detectar los estados iniciales e intermedios de un proceso patológico  Identificar a los individuos sensibles de una población  Fundamentar la decisión de intervenir, tanto a nivel individual como ambiental Dependiendo de la función que desempeña el marcador dentro del monitoreo, éste puede clasificarse, tal como se muestra en la Tabla 35. Tabla 35. Principales tipos de biomarcadores con función y descripción. Tipos de marcadores Función Descripción Interno de dosis Indican que el tóxico ha entrado y su concentración Dosimetría a través de pruebas de sangre u orina. de dosis biológicamente efectivas Indican que el tóxico ha producido daños en el organismo Combinación del tóxico o sus derivados bioactivos con proteínas del organismo de respuesta biológica Indican estados avanzados de intoxicación Presencia de derivados tóxicos estables que ocasionan alteraciones. de susceptibilidad Identificar organismos con mayor probabilidad de sufrir daños por la exposición Predisposición a procesos de bioactivación o deficiencias en procesos de detoxificación. Fuente: Peña, C. E., Carter D.E & Ayala-Fierro F. (2001). Toxicologia Ambiental: Evaluación de riesgos y restauración ambiental. En intoxicaciones con metales, como lo señala Donkin et al. (2000), las muestras de sangre y orina son útiles para identificar la presencia del contaminante, especialmente en situaciones donde la exposición ha sido reciente. El Cadmio y el Plomo son más estables dentro de los organismos que otros metales, especialmente en la sangre, en los huesos y en los riñones, por lo que pueden hallarse después de periodos largos posteriores a la exposición. Donkin et al. (2000) indica además bioindicadores para exposiciones crónicas a metales, como por ejemplo el cabello (concentración del metal en la queratina), las uñas (formación de bandas por deposición de Arsénico), y las encías (observación de líneas grisáceas por la secreción de plomo y mercurio en la saliva).
  • 128.
    128 UNIVERSIDAD NACIONAL ABIERTAY A DISTANCIA – UNAD Escuela de Ciencias Agrícolas, Pecuarias y del Medio Ambiente Toxicología Ambiental Los biomarcadores vegetales de mayor uso son: apariencia y coloración de las hojas, biomasa (peso seco de la planta o de una parte), germinación y el seguimiento del desarrollo por etapas o fenológico. La germinación y la elongación de la radícula y el hipocótilo de algunas plantas, por ejemplo, son variables fácilmente medibles que al mostrar sensibilidad a la exposición de un determinado agente, se han constituido en indicadoras adecuadas de alteraciones fisiológicas y ha hecho que sean incluidas en protocolos de bioensayos ampliamente utilizados, como el Ensayo de toxicidad aguda con semillas de Lechuga (Lactuca sativa) (Sobrero & Ronco, 2004)
  • 129.
    129 UNIVERSIDAD NACIONAL ABIERTAY A DISTANCIA – UNAD Escuela de Ciencias Agrícolas, Pecuarias y del Medio Ambiente Toxicología Ambiental CAPITULO 9. ESCENARIOS DE RESIDUOS Y SUSTANCIAS TÓXICAS COTIDIANAS. Lección 41. El humo del cigarrillo. El consumo de tabaco es uno de los principales problemas de salud pública a nivel mundial debido a que es la segunda sustancia psicoactiva más consumida y la primera causa de morbimortalidad en el mundo (Gambogi, Huarte & Lissman, en Pereira, 2008). En el país, de acuerdo con el Estudio Nacional de Consumo de Sustancias Psicoactivas en Colombia 2008, el 17% de la población es fumadora actualmente y el 2,5% de dichos fumadores inició el consumo en el último mes (MPS, DNE, UNODC, CICAD, OEA & Embajada de los Estados Unidos en Colombia, 2009). Actualmente es ampliamente reconocido que el cigarrillo tiene un efecto negativo sobre diferentes órganos del cuerpo y no sólo sobre los pulmones, como se percibía anteriormente. Estudios como el de Fowler, et al. (2003) encontraron que al hacer una tomografía por emisión de positrones del cuerpo entero (Figura 31), se encuentran diferencias en el nivel de enzimas (específicamente de Carbono 11) en órganos como el cerebro, corazón, hígado y riñones al comparar a un fumador con un no-fumador. Por esta razón, los efectos del consumo de tabaco en la salud humana son de amplio espectro e incluyen enfermedades respiratorias, cardiovasculares, reumáticas, renales y del aparato digestivo, así como con el desarrollo de diversos tipos de cáncer, endocrinopatías, diabetes mellitus tipo 2, disminución de la fertilidad, disfunción sexual eréctil, entre otros (Pereira, 2008). Figura 31. Distribución del carbono 11 en el cuerpo de un fumador y un no fumador. Fuente: Adaptado de Fowler, et al. (2003). Low monoamine oxidase B in peripheral organs in smokers. PNAS, Vol. 100, No. 20, pp. 11600 - 11605
  • 130.
    130 UNIVERSIDAD NACIONAL ABIERTAY A DISTANCIA – UNAD Escuela de Ciencias Agrícolas, Pecuarias y del Medio Ambiente Toxicología Ambiental Es importante aclarar que los efectos tóxicos del tabaco no se derivan exclusivamente de los componentes propios de la hoja de tabaco (como la nicotina), sino a su consumo en forma de cigarrillo, que implica que al fumarse se inhalen cerca de 4.000 sustancias presentes en el humo, de las cuales 69 se identificaron como carcinógenos en el año 2000, gracias a los avances en el conocimiento de los agentes genotóxicos ambientales y en donde al menos once componentes del humo de corriente principal (humo que inhala y exhala el fumador) hacen parte del Grupo 1 de la clasificación estándar de la IARC (2- naftilamina, 4-aminodifelino, benceno, cloruro de vinilo, óxido de etileno, arsénico, berilio, cromo, compuestos de níquel, cadmio y polonio-2010) (IARC; 2004). Dentro de los componentes del humo de corriente principal del tabaco, en su forma de cigarrillo, se puede hablar de monóxido de carbono, alquitrán, nicotina y otros componentes en fase de vapor (IARC, 2004). La nicotina es conocida por ser la sustancia que estimula el centro de recompensa cerebral y que, por lo tanto, es la responsable del potencial adictivo biológico (NIDA, 2008). No obstante, también se reconoce como una de los precursores de las N-nistrosaminas carcinógenas específicas del tabaco (IARC, 2004). El alquitrán, por su parte, está principalmente asociado a la formación de tumores cancerígenos aunque es difícil identificar sus efectos de manera aislada ya que la mayoría de los estudios comparan las diferencias en la salud de los fumadores con la de los no fumadores, por lo que poco se puede atribuir específicamente al alquitrán presente en el humo del tabaco. Para ampliar la información sobre éste se puede ver el video “¿Qué pasa si fumas 400 cigarrillos?” disponible en www.youtube.com/watch?v=celbTCO2Pg8. Finalmente, el monóxido de carbono, como se describió en la lección 25, disminuye el abastecimiento de oxígeno en la sangre y al combinarse con la hemoglobina forma un compuesto tóxico conocido como carboxihemoglobina (Modic, 2003); razón por la que esta sustancia se asocia típicamente con enfermedades respiratorias. Además de lo anterior, otra de las razones por las cuales el consumo de tabaco/cigarrillo es un problema de salud pública importante es porque resulta tóxico no sólo para los fumadores activos sino también para los fumadores pasivos, quienes inhalan tanto el humo de corriente principal que exhalan los fumadores como el humo de corriente colateral (humo que sale de la punta del cigarrillo cuando éste está encendido). Se ha encontrado tan perjudicial para la salud, fumar de forma involuntaria o pasiva, que promover los espacios 100% libres de humo es parte esencial de la ley antitabaco decretada en el país el 21 de julio de 2009 (ley 1335 de 2009) con la que se pretende además de controlar el expendio de tabaco, prevenir su consumo y defender los derechos de los no-fumadores. La preocupación por los fumadores pasivos se debe a que tanto en el humo de corriente colateral como en el humo de segunda mano se han encontrado al menos 50 sustancias
  • 131.
    131 UNIVERSIDAD NACIONAL ABIERTAY A DISTANCIA – UNAD Escuela de Ciencias Agrícolas, Pecuarias y del Medio Ambiente Toxicología Ambiental carcinógenas, así como otras sustancias tóxicas que en definitiva se asocian con aparición de muchas de las mismas enfermedades relacionadas con los fumadores, tales como cáncer, asma o complicaciones del asma, mayores infecciones, enfermedad pulmonar obstructiva crónica o, incluso, con la presentación del síndrome de muerte infantil súbita en hijos de madres gestantes fumadoras (U.S. Department of Health and Human Services, 2006). La más reciente iniciativa respecto a la protección frente al humo de tabaco en Colombia es liderada por el Ministerio de Protección Social y el Instituto Nacional de Cancerología, la cual consiste en una campaña llamada “playas y parques libres de humo” con la cual pretenden promover una conciencia pública no sólo sobre los efectos a la salud humana sino también sobre el potencial daño al medio ambiente. Esta campaña es promovida desde mayo de 2011 a través del sitio www.playasyparqueslibresdehumo.com. Lección 42. Residuos de Plaguicidas en Alimentos. Como se describió en el capítulo 5, los plaguicidas son sustancias utilizadas para controlar organismos no deseados. En la agricultura, se utilizan para proteger a los cultivos de la infestación de enfermedades y plagas antes y después de la cosecha. No obstante, los residuos de plaguicidas en los alimentos, generados por el mal uso de estas sustancias, constituyen una peligrosa vía de exposición para los consumidores finales. Según FAO & MPS (2004) la presencia de plaguicidas en los alimentos se da principalmente por:  El uso excesivo de plaguicidas en el sector agropecuario.  La recolección de los productos agrícolas sin esperar el intervalo de seguridad (período de carencia que se debe esperar entre la última aplicación del agroquímico y la cosecha).  La contaminación durante el almacenamiento, transporte, expendio o la preparación de los alimentos.  La pluviosidad local y la radiación solar, que favorecen el arrastre y los diferentes procesos de degradación del ingrediente activo de cada plaguicida. La Comisión del Codex Alimentarius (código alimentario), es un organismo intergubernamental que tiene como objetivo mejorar la protección al consumidor final y facilitar políticas equitativas de comercio. Los países miembros de la comisión hacen parte de las iniciativas para armonizar y hacer cumplir las normas alimentarias a nivel mundial (OMS & FAO, 2006). El éxito del código alimentario ha hecho que se utilice como referencia de Acuerdos sobre aplicación de Medidas Sanitarias y Fitosanitarias (Acuerdo MSF) y de Obstáculos Técnicos al Comercio (Acuerdo OTC) de la Organización Mundial del
  • 132.
    132 UNIVERSIDAD NACIONAL ABIERTAY A DISTANCIA – UNAD Escuela de Ciencias Agrícolas, Pecuarias y del Medio Ambiente Toxicología Ambiental Comercio (OMC) (FAO & MPS, 2004) El Codex Alimentarius define los residuos de plaguicidas como “cualquier sustancia especificada presente en alimentos, productos agrícolas o alimentos para animales como consecuencia del uso de un plaguicida” (FAO & MPS, 2004). Señalando además que “El término incluye cualquier derivado de un plaguicida, como producto de conversión, metabolitos y productos de reacción y las impurezas consideradas de importancia toxicológica” (FAO & MPS, 2004). El principal parámetro de control establecido por la comisión es el límite máximo de residuos (LMR), nivel máximo de residuos de plaguicidas legalmente tolerado en los alimentos y en los forrajes (alimentos para animales). El límite general o aplicado por defecto para los plaguicidas no especificados es de 0.01 mg/kg (Comisión Europea, 2008), los límites específicos establecidos por sustancia se reglamentan para cada país. Los LMR definidos por el Codex Alimentarius, que rigen para los productos comercializados internacionalmente, son establecidos con bases científicas por el comité JMPR, conformado por expertos de la Organización de las Naciones Unidas para la Agricultura y la Alimentación (FAO) y de la Organización Mundial para la Salud (OMS), y por el Comité del Codex sobre Residuos de Plaguicidas (CCPR) (OMS & FAO, 2006). Los LMR establecidos por sustancia o producto pueden ser consultados en http://www.codexalimentarius.net/mrls/pestdes/jsp/pest_q-s.jsp. Es importante señalar que en muchos casos, la cantidad de plaguicida necesario en los cultivos o cosechas es inferior al nivel máximo que se sigue considerando seguro. En tales casos, los LMR se fijan en el nivel inferior, asegurándose así que sólo se utilice la cantidad (mínima) necesaria de plaguicida (Comisión Europea, 2008). En Colombia la Resolución 2906 de 2007 establece los LMR en alimentos para consumo humano y en forraje vigentes para el país. Esta legislación junto con las iniciativas de promoción y fortalecimiento realizadas por la FAO, como el Proyecto TCP/RLA/2904 “Fortalecimiento de la gestión de los comités nacionales del Codex Alimentarius en los países andinos”, son el resultado de los esfuerzos a nivel local y mundial para armonizar el conocimiento, la legislación y el cumplimiento de las normas alimentarias, así como para facilitar y asegurar el comercio entre países. Lección 43. Residuos de medicamentos. Hasta hace algunas décadas se identificó la problemática por residuos de medicamentos en el medio ambiente, especialmente en los cuerpos de agua. El medicamento es un agente que es liberado continuamente y a bajas dosis, lo que favorece su lenta
  • 133.
    133 UNIVERSIDAD NACIONAL ABIERTAY A DISTANCIA – UNAD Escuela de Ciencias Agrícolas, Pecuarias y del Medio Ambiente Toxicología Ambiental acumulación de efectos y que sea irreversible a lo largo de varias generaciones después. Los medicamentos son sustancias que, por definición, cuentan con los mecanismos metabólicos para interactuar con los organismos, característica que hace posible su función, pero que escenarios bajo condiciones de uso no controladas o inadecuadas aumentan su capacidad de afectar órganos o individuos no objetivo. El continuo uso de medicamentos por parte de los seres humanos, para sí mismos y para otros animales, hace que la principal fuente de exposición del ambiente sea la excreción del medicamento, bien sea inalterado o de metabolitos activos, a través de la orina y las heces, no obstante Santos et al. (2010) en su revisión nombra además otras fuentes de mayor contribución, tales como:  Componentes de diagnóstico en su forma nativa arrojados directamente. Ejemplo, el medio de contraste de los exámenes realizados con rayos X.  Los desechos domésticos que aportan tanto medicamentos vencidos como indeseados a través de los desechos sólidos y las aguas negras.  El uso como fertilizantes de excrementos de animales y de lodos, con contenidos significativos de medicinas, especialmente veterinarias, que no sólo pueden contaminar al suelo si no también a los cuerpos de agua cercanos. En la Figura 32 se esquematiza las fuentes y los principales lugares finales de exposición de los residuos de medicamentos en el ambiente. Una vez los medicamentos entran en contacto con el ambiente su movilidad depende, tal como se había visto para otros agentes contaminantes, de sus características físico químicas y de las transformaciones que pueda sufrir. Es así como medicamentos con baja volatilidad y alta polaridad son transportados principalmente por corrientes hídricas, y aquellos con alta liposolubilidad son adsorbidos por sedimentos sólidos. Los microorganismos participan activamente de la transformación de los medicamentos, logrando activar o desactivarlos. Santos et al. (2010), recopilando investigaciones recientes, logran estimar un porcentaje de la presencia de diferentes clases de medicamentos en el ambiente (Figura 33). Una completa revisión por clases de medicamentos que contiene las medicinas que conforman cada clase, las investigaciones, las concentraciones reportadas, y efectos agudos y crónicos, son presentadas por Fent, Weston & Caminada (2006) y Santos et al. (2010), de las que se toman algunos ejemplos de los efectos a exposiciones crónicas de las principales clases de medicamentos encontrados en el ambiente (Tabla 36 a Tabla 39)
  • 134.
    134 UNIVERSIDAD NACIONAL ABIERTAY A DISTANCIA – UNAD Escuela de Ciencias Agrícolas, Pecuarias y del Medio Ambiente Toxicología Ambiental Figura 32. Fuentes y vias de exposición de los residuos de medicamentos en el ambiente. Fuente: Traducido de Santos L.H.M.L.M., Araújo A.N., Fachini A., Pena A., Delerue-Matos C. & Montenegro M.C.B.S.M. (2010). Ecotoxicological aspects related to the presence of pharmaceuticals in the aquatic environment. Journal of Hazardous Materials 175: 45–95. Tabla 36. Ejemplos de efectos crónicos ocasionados por analgésicos y antiinflamatorios no esteroideos. Medicamento Efecto Dosis Referencia Ácido acetilsalicílico Alteración es en la reproducción de Daphnia magna 1.8 mg/L Marques, Abrantes & Goncalves, 2004 Diclofenaco Histopatologías en hígado, riñón y branquias en la trucha arcoíris 1 g/L Schwaiger et al., 2004 Triebskorn et al., 2004 Lesiones renales y bioacumulación en el hígado, branquias y riñones de la trucha arcoíris. 5 g/L Ibuprofeno Alteraciones en el proceso de desove y en la producción de la vitelogenina en los medaka japoneses Variadas Flippin, Huggett & Foran, 2007
  • 135.
    135 UNIVERSIDAD NACIONAL ABIERTAY A DISTANCIA – UNAD Escuela de Ciencias Agrícolas, Pecuarias y del Medio Ambiente Toxicología Ambiental Figura 33. Presencia relativa de las clases de medicamentos encontradas en el ambiente Fuente: Adaptado de Santos L.H.M.L.M., Araújo A.N., Fachini A., Pena A., Delerue-Matos C. & Montenegro M.C.B.S.M. (2010). Ecotoxicological aspects related to the presence of pharmaceuticals in the aquatic environment. Journal of Hazardous Materials 175: 45–95. Tabla 37. Ejemplos de efectos crónicos ocasionados por agentes reductores de lípidos en la sangre. Medicamento Efecto Dosis Referencia Bezafibrato Inhibición del crecimiento poblacional en C. dubia EC50 0.13 g/L Isidori et al., 2007 Ácido Clofibrico Inhibición de crecimiento de Lemna minor EC50 12.5 g/L Cleuvers, 2003 Atorvastatina Alteraciones en los parámetros de crecimiento de Lemna gibba LOAEL 300 µg/L Brain et al., 2004 Tabla 38. Ejemplos de efectos crónicos ocasionados por componentes neuroactivos. Medicamento Efecto Dosis Referencia Diazepam Inhibe la regeneración del pólipo en Hydra vulgaris 10 µg/L Pascoe, Karntanut & Muller, 2003 Antidepresivo: Fluoxetina Letalidad en Gambusia affinis LC50 546 µg/L Henry & Black, 2008 Alteraciones en el crecimiento de Hyallela azteca LOAEL 100 µg/L Péry et al., 2008 Anti cáncer: Tamoxifeno Muerte temprana de los embriones de erizo de mar 10 −8 a 10 −5 M Pagano et al., 2001
  • 136.
    136 UNIVERSIDAD NACIONAL ABIERTAY A DISTANCIA – UNAD Escuela de Ciencias Agrícolas, Pecuarias y del Medio Ambiente Toxicología Ambiental Tabla 39. Ejemplos de efectos crónicos ocasionados por antibióticos Medicamento Efecto Dosis Referencia Eritromicina Alteraciones en las bacterias nitrificantes e inhibición en el crecimiento de plantas Halling-Sørensen et al., 2008 y Migliore et al., 1998 Inhibición de crecimientos en Lemna minor 5.62 mg/L Pomati et al., 2004 Levoflaxina Alteraciones en la reproducción de Daphnia magna EC50 340 µg/L Yamashita et al., 2006Claritromicina EC50 40 µg/L Sulfadiazina EC50 13.7 mg/L Sulfametazina EC50 4.25 mg/L De Liguoro et al., 2009 Oxitetraciclina EC50 46.2 mg/L Wollenberger, Halling- Sørensen & Kusk, 2000. Las investigaciones con bioensayos crónicos son reducidas, a pesar de ser la exposición repetida y a bajas dosis la más común para los residuos de medicamentos. Exposiciones a concentraciones altas de medicamentos son menos probables y casi que accidentales, es por ello que se debe avanzar hacia estudios que logren evaluar y simular las condiciones reales de la contaminación por dichos residuos. Lección 44. Aparatos eléctricos y electrónicos. Durante las últimas décadas la tecnología ha permeado la cotidianidad del hombre, a un nivel tan profundo, que las tareas más sencillas y básicas del hogar están determinadas por el aparato que las realiza, desde lavadoras, secadoras hasta máquinas para ejercitarse. Esta continua incursión de los aparatos ha sido mediada por la facilidad de adquisición para el promedio de la población mundial, convirtiéndolos en bienes de consumo masivo y por ende, residuos de altas tasas de generación. Tomando como ejemplo los teléfonos celulares, Ott (2008) estimó que en Colombia durante el periodo comprendido entre 1997 y 2011 se han desechado entre 9.000 Toneladas y 13.000 Toneladas de equipos. Este periodo cubre la incursión y posterior auge comercial de los aparatos, mediados por los operadores de telefonía móvil, llegando a que en Colombia se tenga en promedio una línea de teléfono celular por cada habitante. Aunque las cantidades generadas de residuos de aparatos en sí mismas son una fuente de preocupación para muchas ONG y para los estados, debe establecerse cuál es con precisión la problemática asociada, dado que su participación dentro de la generación de los residuos domésticos no es significativa. Los aparatos eléctricos y electrónicos contienen una gran cantidad de sustancias, de las que especialmente se hace mención cuando se tratan de contaminantes: metales pesados
  • 137.
    137 UNIVERSIDAD NACIONAL ABIERTAY A DISTANCIA – UNAD Escuela de Ciencias Agrícolas, Pecuarias y del Medio Ambiente Toxicología Ambiental como plomo, cadmio o mercurio, plásticos con aditivos como los Retardantes de llama bromados, aceites dieléctricos con PCB, entre otros. No obstante, los aparatos están compuestos en su mayoría por materiales que pueden ser reciclados, como hierro, cobre, aluminio o zinc y, además, contienen pequeñas cantidades de metales denominados preciosos, como el oro, el platino, la plata o el paladio. De esta mezcla compleja se derivan las preocupaciones actuales de las autoridades ambientales frente a la generación de residuos de aparatos eléctricos y electrónicos (RAEE), pues si bien constituyen un recurso que debe ser aprovechado, la mayoría de los países no tiene la estructura administrativa y técnica para hacerlo de forma ambientalmente adecuada. El ejemplo fehaciente de esta condición es el lejano oriente, donde se han tomado las fotos que muchas organizaciones usan como parte de sus discursos sobre los RAEE. Greenpace, por ejemplo, dispone de una exposición de la problemática que incluye videos y fotos, disponible en http://www.greenpeace.org/international/en/campaigns/toxics/electronics/the-e-waste- problem/where-does-e-waste-end-up/. Es preciso señalar que en principio la presencia de sustancias de reconocida toxicidad pueden conferir esta característica a algunos de los aparatos, por lo que cuando llegan al final de su vida útil deben ser considerados como residuos o desechos peligrosos, no obstante debe distinguirse entre los escenarios de disposición final para caracterizar el riesgo asociado a estos residuos. Cuando un aparato llega al final de su vida útil, bajo condiciones de almacenamiento similares a las de los aparatos, el riesgo por intoxicación que se asocia a los compuestos presentes en éstos es mínimo. Esto tiene que ver con la vía de exposición, dado que los metales pesados, compuestos BRF y demás contaminantes no tienen una vía de exposición significativa y por ende el riesgo es despreciable. Esta misma situación no ocurre en situaciones de disposición final en rellenos sanitarios, dadas las condiciones no controladas de su confinamiento. Las condiciones de humedad y acidez propias de un relleno sanitario contribuyen con la migración de los contaminantes, especialmente metales pesados, hacia cuerpos de agua. En este contexto, la clasificación de los RAEE como residuos o desechos peligrosos está determinada, en principio por el procedimiento descrito en el artículo séptimo del Decreto 4741 de MAVDT (2005), que en última instancia refiere a la caracterización físico- química y biológica del residuo.
  • 138.
    138 UNIVERSIDAD NACIONAL ABIERTAY A DISTANCIA – UNAD Escuela de Ciencias Agrícolas, Pecuarias y del Medio Ambiente Toxicología Ambiental En 2004 Townsend et.al. realizaron un estudio de caracterización con el método TCLP para una amplia gama de aparatos eléctricos y electrónicos. Los resultados mostraron que en todos los casos al menos un aparato probado superó los límites máximos permitidos para plomo, pero adicionalmente, señaló los niveles de concentración de otros metales como el zinc y el hierro. En este contexto, si bien es claro que muchos aparatos pueden superar límites máximos permitidos en un ensayo como el TCLP y por ende ser considerados tóxicos, las consideraciones que están detrás de la clasificación deben ser más robustas dado que las limitaciones propias de éstos modelos pueden en ultimas subestimar su peligrosidad. Las directivas Europeas como la RoHS, descrita en la lección 29, tienen en cuenta este tipo de consideraciones respecto a la peligrosidad de los RAEE y no obstante reconocen que las sustancias peligrosas están presentes en los aparatos debido a sus propiedades específicas, la reducción de su uso y su posterior eliminación o sustitución son un elemento fundamental para favorecer la gestión adecuada de los residuos. La importancia de los RAEE en la gestión de residuos del mundo ha generado una gran cantidad de información oficial disponible, para el caso de Europa puede accederse al portal de RAEE en http://ec.europa.eu/environment/waste/weee/index_en.htm, la USEPA por su parte dispone de información con perspectiva al reciclaje de RAEE, disponible en http://www.epa.gov/osw/conserve/materials/ecycling/basic.htm. Para el caso de Colombia, puede consultarse el sitio http://raee.org.co/antecedentes, que ofrece, además de una información básica sobre RAEE a nivel mundial, la posibilidad de descarga de los estudios que han soportado las políticas públicas nacionales en esta materia. Lección 45. Pilas primarias. Los aparatos eléctricos o electrónicos que pueden usarse en cualquier sitio, es decir portátiles, requieren una fuente de energía que les permita funcionar adecuadamente y mantener un peso razonable que no afecte su portabilidad. Las pilas son el producto que permite el uso portátil de aparatos tan diversos como un teléfono celular, una linterna y un destornillador eléctrico. Igual que el caso de los RAEE, los residuos de pilas han sido objeto de campañas a nivel internacional, como la que Greenpace de Argentina presenta en el sitio http://www.greenpeace.org/argentina/es/fotos-y-videos/videos/Victoria-Campana-de- Pilas-/.
  • 139.
    139 UNIVERSIDAD NACIONAL ABIERTAY A DISTANCIA – UNAD Escuela de Ciencias Agrícolas, Pecuarias y del Medio Ambiente Toxicología Ambiental Según un estudio de MAVDT & UNC (2009) se estima que en Colombia se consumen alrededor de 200 millones de pilas, de las cuales unos 140 millones corresponden a las denominadas pilas primarias, que por definición corresponden a aquellas que no han sido diseñadas para ser recargadas. Aunque para muchas personas la característica de toxicidad de las pilas es intuitiva, es preciso mostrar las consideraciones que desde el punto de vista técnico justifican su toxicidad. En este sentido, se analiza el caso concreto de las pilas primarias de mayor venta en Colombia: zinc carbón y alcalinas. Las dos fracciones o componentes principales de estas pilas primarias son: el cátodo (Dióxido de Manganeso) y el ánodo (Zinc). Dentro de la información provista por los fabricantes, a través de documentos similares a hojas de seguridad, se considera que las pilas son un producto u objeto, al que no se aplican o del que no se dispone información sobre efectos tóxicos agudos o crónicos, por lo que suelen considerarse como no peligrosas. Además de lo anterior, solamente se reportan los compuestos mayoritarios, que para una marca reconocida comercialmente resumidos de una de éstas hojas de seguridad en la Tabla 40 para pila zinc carbón y para pila alcalina en la Tabla 41. Tabla 40. Información sobre ingredientes de una pila Zinc Carbón Sustancia Participación (% en peso) Dióxido de Manganeso 25 – 42 Zinc 15 – 25 Cloruro de Zinc 5 – 25 Cloruro de Amonio 0,5 - 15 Fuente: Gillette (2005a). Duracell zinc chloride / Mallory super batteries. Disponible en http://www.docstoc.com/docs/13087441/5806003.pdf. Tabla 41. Información sobre ingredientes de una pila Alcalina Sustancia Participación (% en peso) Dióxido de Manganeso 35 – 40 Zinc 10 – 25 Hidróxido de Potasio (35%) 5 – 10 Fuente: Gillette (2005b). Material Safety Data Sheet MSDS, Duracell alkaline batteries (coppertop, ultra and plus). Disponible en http://www.newportelect.com/safety/MSDS/duracell.pdf. Según Linden & Reddy (2001) el mineral de zinc que se usa para fabricación de ánodos de pilas está contaminado con cerca de un 0,03% cadmio y un 0,4% plomo. El plomo que inicialmente se considera impureza de la materia prima, en realidad puede contribuir al sistema electroquímico de la pila como tal, pues actúa como inhibidor de la corrosión producida en el transcurso de la reacción interna. Este es el papel que el mercurio desempeñó por muchos años como aditivo de pilas primarias y que durante los últimos años ha sido reemplazado por otros metales como hierro, cobre, níquel o cobalto.
  • 140.
    140 UNIVERSIDAD NACIONAL ABIERTAY A DISTANCIA – UNAD Escuela de Ciencias Agrícolas, Pecuarias y del Medio Ambiente Toxicología Ambiental Teniendo en cuenta lo anterior, usando la clasificación propuesta por el GHS para las sustancias identificadas como componentes de las pilas primarias, basándose en la tabla 3.1 del Reglamento CE/1278/2008 mencionado en la lección 33, se presenta en la Tabla 42. Tabla 42. Clasificación de los componentes de pilas primarias Compuesto Categorías de peligro (toxicidad) Código de peligro Descripción de peligro Dióxido de manganeso Toxicidad aguda: categoría 4 H332 Nocivo si se inhala H302 Nocivo en caso de ingestión Zinc Toxicidad organismos acuáticos (Aguda y crónica): categoría 1 H400 Muy tóxico para organismos acuáticos H410 Muy tóxico para organismos acuáticos, con efectos duraderos Hidróxido de potasio Toxicidad aguda: categoría 4 Corrosividad: categoría 1A. H302 Nocivo en caso de ingestión H314 Provoca graves quemaduras en la piel y lesiones oculares Cloruro de zinc Toxicidad aguda: categoría 4 Corrosividad: categoría 1B. Toxicidad organismos acuáticos (aguda y crónica): categoría 1. H302 Nocivo en caso de ingestión H314 Provoca graves quemaduras en la piel y lesiones oculares H400 Muy tóxico para organismos acuáticos H410 Muy tóxico para organismos acuáticos, con efectos duraderos Cloruro de Amonio Toxicidad aguda: categoría 4 Irritante ocular: categoría 2 H302 Nocivo en caso de ingestión H319 Provoca irritación ocular grave Fuente: Recopilado por el autor del anexo 3.1 del Reglamento 1278/2008/CEE Teniendo en cuenta que, solamente con la información disponible en hojas de seguridad, es posible encontrar diversas sustancias que presentan características de peligrosidad (toxicidad y corrosividad) en categoría 1, según el GHS, y que las tendencias en la fabricación de las pilas han reemplazado el mercurio, cadmio y plomo de los productos, es posible asegurar que la peligrosidad se asocia a otras sustancias, como el hidróxido de potasio o el zinc, que son irremplazables en estas tecnologías. No obstante lo anterior, es pertinente aclarar que en Colombia se requiere ejecutar análisis de caracterización físico-químicos y biológicos para clasificar las pilas usadas como residuos peligrosos. De acuerdo con los resultados de estudios de esta naturaleza, es preciso considerar diversos factores en los diseños experimentales como la marca comercial y el grado de uso de las pilas, dado que influyen de forma significativa en los resultados obtenidos.
  • 141.
    141 UNIVERSIDAD NACIONAL ABIERTAY A DISTANCIA – UNAD Escuela de Ciencias Agrícolas, Pecuarias y del Medio Ambiente Toxicología Ambiental Por esta razón, las pilas usadas no son consideradas en su conjunto como residuos peligrosos, sin embargo, se han promulgado iniciativas de recolección selectiva obligatoria, como la que se expidió en la Comunidad Europea a través de la Directiva 66/2006/CE.
  • 142.
    142 UNIVERSIDAD NACIONAL ABIERTAY A DISTANCIA – UNAD Escuela de Ciencias Agrícolas, Pecuarias y del Medio Ambiente Toxicología Ambiental BIBLIOGRAFÍA Agency for Toxic Substances and Disease Registry (ATSDR) (1999). Toxicological Profile for Manganese. Washington. Agency for Toxic Substances and Disease Registry (ATSDR) (2002). Toxicological profile for DDT, DDE, and DDD. Atlanta. Agency for Toxic Substances and Disease Registry (ATSDR) (2007). AIre. Atlanta. Alaee, M., Arias, P., Sjödinc, A. & Bergmand A. (2003). An overview of commercially used brominated flame retardants, their applications, their use patterns in different countries/regions and possible modes of release. Environment International 29: 683– 689. Alegre, M., Pujol, R. M. & Alomar, A. (2000). A generalized itchy flexural eruption in a 7- year-old boy. Arch. Dermatol 136: 1055–1060. Alves, L.C., Glover, C.N. & Wood, C.M. (2006). Dietary Pb accumulation in juvenile freshwater rainbow trout (Oncorhynchus mykiss). Archives of environmental contamination and toxicology, 51: 615-625. Baden, S.P., Pihl, L. & Rosenberg, R. (1990). Effects of oxygen depletion on the ecology, blood physiology and fishery of the Norway lobster Nephrops norvegicus (L.). Marine Ecology – Progress Series 67: 141–155. Barile, F.A. (2008). Principles of toxicology testing. Florida: CRC Press. Barnes, J.L., McDowell, E. M., McNeil, J. S., Flamenbaum, W & Trump B. F. (1980). Studies on the pathophysiology of acute renal failure. IV. Protective effect of dithiothreitol following administration of mercuric chloride in the rat. Virchows Arch B Cell Pathol Incl Mol Pathol 32: 201–232. Barrera, J., Castro, J. & Gavilán, A. (2004). Los retardantes de flama polibromados ¿Nuevas sustancias de prioridad ambiental? México: Gaceta Ecológica. Instituto Nacional de Ecología. Beaver, L.M. et al. (2009). Lung injury, inflammation and Akt signaling following inhalation of particulate hexavalent chromium. Toxicol Appl Pharmaco 235: 47-56 Bejarano, F. (2004). Guía Ciudadana para la aplicación del convenio de Estocolmo. Red de Acción sobre Plaguicidas y Alternativas en México [RAPAM]. Texcoco, México.
  • 143.
    143 UNIVERSIDAD NACIONAL ABIERTAY A DISTANCIA – UNAD Escuela de Ciencias Agrícolas, Pecuarias y del Medio Ambiente Toxicología Ambiental Berlin, M., Zalups, R. & Fowler B. (2005). Mercury. En G. Nordberg, B. Fowler, M. Nordberg & L. Friberg (Eds), Handbook on the Toxicology of Metals (3a Ed.). (pp 675 – 729). Elsevier. Besser, J.M., Brumbaugha W. G., Allerta, A. L., Poultona, B. C., Schmitta, C. J. & Ingersoll, C. G. (2009). Ecological impacts of lead mining on Ozark streams: toxicity of sediment and pore water. Ecotoxicology and Environmental Safety 72: 516-526. Bjerregaard, P & Andersen O. (2007). Ecotoxicology of metals—sources, transport, and effects in the ecosystem. En G. Nordberg, B. Fowler, M. Nordberg & L. Friberg (Eds), Handbook on the Toxicology of Metals (3a Ed.). (pp 251 – 280). Elsevier. Boening, D.W. (2000). Ecological effects, transport, and fate of mercury: a general review. Chemosphere 40: 1335-1351. Bonilla, I. (2000). Introducción a la nutrición mineral de las plantas. Los elementos naturales. En J. Azcon-Bieto & M. Talón (Eds), Fundamentos de fisiología vegetal (pp 83 – 99). Madrid: McGraw-Hill Interamericana. Brain, R.A., Johnson, D.J., Richards, S.M., Hanson, M.L., Sanderson, H., Lam, M.W., Young C., Mabury, S.A. Sibley, P.K. & Solomon, K.R. (2004). Microcosm evaluation of the effects of an eight pharmaceutical mixture to the aquatic macrophytes Lemna gibba and Myriophyllum sibiricum, Aquat. Toxicol. 70: 23–40. Brauer, M. & Brook, J.R. (1997). Ozone personal exposures and health effects for selected groups residing in the fraser Valley. Atmospheric Environment 31: 2113 2121 Canivet, V., Chambon, P & Gibert, J. (2001). Toxicity and bioaccumulation of Arsenic and Chromium in epigean and hypogean freshwater macroinvertebrates. Arch. Environ. Contam. Toxicol 40: 345–354. Capó, M. A., Frejo, M. A. (2005). Aplicación de la bioética a la experimentación animal: comités éticos y modelo para el razonamiento ético. Informe Evans. Madrid: Departamento de Toxicología y Farmacología. Facultad de Veterinaria. Universidad Complutense de Madrid. Carbonell, A., Aarabi M. A., Delaune, R. D., Gambrell, R. P. & Patrick W. H. (1998). Bioavailability and uptake of arsenic by wetland vegetation: Effects on plant growth and nutrition. Journal of environmental science and health 33: 45-66. Clemens, S. (2007). Toxic metal accumulation, responses to exposure and mechanisms of tolerance in plants. Biochimie 88: 1707–1719.
  • 144.
    144 UNIVERSIDAD NACIONAL ABIERTAY A DISTANCIA – UNAD Escuela de Ciencias Agrícolas, Pecuarias y del Medio Ambiente Toxicología Ambiental Cleuvers, M. (2003). Aquatic ecotoxicity of pharmaceuticals including the assessment of combination effects, Toxicol. Lett. 142: 185–194. Comisión Económica de las Naciones unidas para Europa (UNECE) (2009). Sistema Globalmente Armonizado de Clasificación y Etiquetado de Productos Químicos. Tercera edición revisada. Ginebra, Suiza. Comisión Europea. (2008). Nuevas normas sobre residuos de plaguicidas en los alimentos. Dirección General de Sanidad & de los Consumidores. Consejo Canadiense de Protección de los Animales (CCPA) (s/f). Manual sobre el cuidado y uso de los animales de experimentación. Canadá. Cornelis, R & Nordberg, M. (2007). General chemistry, sampling, analytical methods, and speciation. En G. Nordberg, B. Fowler, M. Nordberg & L. Friberg (Eds), Handbook on the Toxicology of Metals (3a Ed.). (pp 11 – 38). Elsevier. Curtis, H & Barnes, N.S. (2000). Biología (6a Ed.). Buenos Aires: Editorial Medica Panamericana. De Liguoro, M., Fioretto, B., Poltronieri, C. & Gallina, G. (2009). The toxicity of sulfamethazine to Daphnia magna and its additivity to other veterinary sulfonamides and trimethoprim, Chemosphere 75: 1519–1524. De Lucca, R.C., Dutry P. L., Villarino M. E. & Ubios A. M. (2009). Effect of different doses of hexavalent chromium on mandibular growth and tooth eruption in juvenile Wistar rats. Exp Toxicol Pathol 61: 347-352 DeForest, D., Brix, K. V & Adam, W. J. (2007). Assessing metal bioaccumulation in aquatic environments: The inverse relationship between bioaccumulation factors, trophic transfer factors and exposure concentration. Aquatic Toxicology 84: 236–246 Díaz-Báez, M.C., Bulus G.D & Pica Y. (2004). Métodos estadísticos para el análisis de resultados de toxicología. En G. Castillo (Ed.), Ensayos toxicológicos y métodos de evaluación de calidad de aguas. Estandarización, intercalibración, resultados y aplicaciones. México: Centro Internacional de Investigaciones para el Desarrollo. Díaz-Báez, M.C., Pica Y. & Ronco, A. (2004). Bioensayo de toxicidad aguda con Daphnia magna. En G. Castillo (Ed.), Ensayos toxicológicos y métodos de evaluación de calidad de aguas. Estandarización, intercalibración, resultados y aplicaciones (pp 52– 63). México: Centro Internacional de Investigaciones para el Desarrollo. Díaz-Báez, M.C., Sobrero, C. & Pica Y. (2004). Aseguramiento y control de calidad de Bioensayos. En G. Castillo (Ed.), Ensayos toxicológicos y métodos de evaluación de
  • 145.
    145 UNIVERSIDAD NACIONAL ABIERTAY A DISTANCIA – UNAD Escuela de Ciencias Agrícolas, Pecuarias y del Medio Ambiente Toxicología Ambiental calidad de aguas. Estandarización, intercalibración, resultados y aplicaciones (pp 125–140). México: Centro Internacional de Investigaciones para el Desarrollo. Doncheva, S., Stoynova, Z. & Velikova, V. (2001). Influence of succinate on zinc toxicity of pea plants. Journal of Plant Nutrition 24: 789 – 804 Donkin, S. G., Ohlson D. L & Teaf C. M. (2000). Properties and Effects of Metals. En P. L. Williams, R. C. James & S. M. Roberts (Eds.), Principles of toxicology: Environmental and industrial applications (pp 325 – 345). New York: John Wiley & Sons, Inc. Donkin, S.G & Williams, P. L. (2000). Neurotoxicity: Toxic Responses of the Nervous System. En P. L. Williams, R. C. James & S. M. Roberts (Eds.), Principles of toxicology: Environmental and industrial applications (pp 145 - 157). New York: John Wiley & Sons, Inc. Environment Agency, Scottish Environment Protection Agency (SEPA) & the Northern Ireland Environment Agency (NIEA) (2005). Hazardous Waste: Interpretation of the definition and classification of hazardous waste. Disponible en: http://www.sepa.org.uk/waste/waste_regulation/special_waste.aspx. Environment Canada (s/f). The use of Algae for Assessment of Sediment Quality. Disponible: http://www.ec.gc.ca/stl/default.asp?lang=En&n=7FF7B293-1. Fent, K., Weston, A. A. & Caminada D. (2006). Ecotoxicology of human pharmaceuticals. Aquatic Toxicology 76: 122–159. Fischer, P.W., Giroux, A & L'Abbe, M.R. (1984). Effect of zinc supplementation on copper status in adult man. Am J Clin Nutr 40: 743-746. Flippin, J.L., Huggett, D. & Foran C.M. (2007). Changes in the timing of reproduction following chronic exposure to ibuprofen in Japanese medaka, Oryzias latipes, Aquat. Toxicol. 81: 73–78. Fowler, et al. (2003). Low monoamine oxidase B in peripheral organs in smokers. PNAS, Vol. 100, No. 20, pp. 11600 – 11605 Fuhrer, J., Skärby, L. & Ashmore M. R. (1997). Critical levels for ozone effects on vegetation in Europe. Environmental Pollution 97: 91 -106 Gagneten, A. (2002). Respuesta de una comunidad zooplanctónica de agua dulce a la aplicación de cromo en clausuras experimentales. INCI 27: 563-570. Gallagher, C. Kovach, J. & Meliker, J. (2008). Urinary Cadmium and Osteoporosis in U.S. Women ≥ 50 Years of Age: NHANES 1988–1994 and 1999–2004. Environmental
  • 146.
    146 UNIVERSIDAD NACIONAL ABIERTAY A DISTANCIA – UNAD Escuela de Ciencias Agrícolas, Pecuarias y del Medio Ambiente Toxicología Ambiental Health Perspectives 116: 1338-1343. Gillette Environment Health and Safety (2005a). Material Safety Data Sheet MSDS, Duracell zinc chloride / Mallory super batteries. Disponible en http://www.docstoc.com/docs/13087441/5806003.pdf, recuperado junio 30 de 2011. Gillette Environment Health and Safety (2005b). Material Safety Data Sheet MSDS, Duracell alkaline batteries (coppertop, ultra and plus). Disponible en http://www.newportelect.com/safety/MSDS/duracell.pdf, recuperado junio 30 de 2011. Gray, J. S. (2002). Biomagnification in marine systems: the perspective of an ecologist. Marine Pollution Bulletin 45: 46–52 Greenpeace España. (2004). El DDT en España, un caso único en Europa. España. Griffiths, A., Gelbart W. M., Miller, J. H & Lewontin, R. C. (2000). Genética Moderna. Madrid: McGraw Hill Interamericana. Halling-Sørensen, B., Nors Nielsen, S., Lanzky, P.F., Ingerslev, F., Holten Lützhøft H.C., Jørgensen S.E. (1998). Occurrence, fate and effects of pharmaceutical substances in the environment—a review, Chemosphere 36: 357–393. Heikens, A., Panaullah, G. & Meharg, A. (2007). Arsenic Behaviour from Groundwater and Soil to Crops: Impacts on Agriculture and Food Safety. Rev Environ Contam Toxicol 189: 43–87. Henry, T.B. & Black, M.C. (2008). Acute and chronic toxicity of fluoxetine (selective serotonin reuptake inhibitor) in western mosquitofish, Arch. Environ. Contam. Toxicol. 54: 325–330. Hense, H. W., Filipiak, B. & Keil, U. (1993). The association of blood lead and blood pressure in population surveys. Epidemiology 4: 173–179. Hindak, F. (1990). Studies of the Clorococcal Algae (clorophyta), Vied Biologicke Prace (Slovenskej Akademic Vied), Bratislava 36: 1-225 Hughes, W. (1996). Essentials of environmental toxicology: the effects of environmentally hazardous substances on human health. U.S.A.: Taylor & Francis. Instituto Colombiano de Normas Técnicas y Certificación (ICONTEC) (1998). Norma Técnica Colombiana 4435: Transporte de Mercancías. Hojas de seguridad para materiales. Preparación. Bogotá, Colombia.
  • 147.
    147 UNIVERSIDAD NACIONAL ABIERTAY A DISTANCIA – UNAD Escuela de Ciencias Agrícolas, Pecuarias y del Medio Ambiente Toxicología Ambiental Instituto de Hidrología, Meteorología y Estudios Ambientales (IDEAM) (2007). Resolución 0062 “Por la cual se adoptan los protocolos de muestreo y análisis de laboratorio para la caracterización fisicoquímica de los residuos o desechos peligrosos en el país”. Bogotá. Instituto de las Naciones Unidas para Formación Profesional e Investigaciones (UNITAR), (2008). Preparación de un Perfil Nacional para Evaluar la Infraestructura Nacional para la Gestión de Sustancias Químicas, Un documento guía. Programa de Entrenamiento y Capactitación del Programa de Manejo de Sustancias Químicas de UNITAR. Ginebra, Suiza. Instituto Nacional de Ecología & Secretaría de Medio Ambiente y Recursos Naturales (SEMARNAT) (2003). Introducción al análisis de riesgos ambientales. México. Instituto Nacional de Ecología (INE) (2003). Introducción al Análisis de Riesgos Ambientales. México D.F., México. Instituto Nacional de Seguridad e Higiene en el Trabajo (INSHT) (2010). Nota técnica de Prevención NTP726. Centro Nacional de Condiciones de Trabajo. España. International Agency for Research on Cancer (IARC). (2004). IARC Monographs on the Evaluation of Carcinogenic Risks to Humans: Tobacco Smoke and Involuntary Smoking. Vol. 83. Lyon (France): International Agency for Research on Cancer. Isidori, M., Nardelli, A., Pascarella, L., Rubino, M. & Parrella, A. (2007). Toxic and genotoxic impact of fibrates and their photoproducts on non-target organism, Environ. Int. 33: 635–641. James, R. C., Roberts, S. M. & Williams, P. L. (2000). General principles of toxicology. En P. L. Williams, R. C. James & S. M. Roberts (Eds.), Principles of toxicology: Environmental and industrial applications (pp 3 – 7). New York: John Wiley & Sons, Inc. Jayashree, R & Vasudevan, N. (2007). Persistence and distribution of endosulfan under field condition. Environ Monit Assess 131: 475–487 Junghans, M., Backhaus, T., Faust, M., Scholze, M & Grimme L. H. (2006). Application and validation of approaches for the predictive hazard assessment of realistic pesticide mixtures. Aquatic Toxicology 76: 93–110. Kirschvink, N., Martin, N., Fievez, L., Smith, N., Marlin, D & Gustin P. (2006). Airway inflammation in cadmium-exposed rats is associated with pulmonary oxidative stress and emphysema. Free Radic Res 40: 241–250.
  • 148.
    148 UNIVERSIDAD NACIONAL ABIERTAY A DISTANCIA – UNAD Escuela de Ciencias Agrícolas, Pecuarias y del Medio Ambiente Toxicología Ambiental Koyu, A., Gokcimen, A., Ozguner, F., Bayram D.S. & Kocak A. (2006). Evaluation of the effects of cadmium on rat liver. Molecular and Cellular Biochemistry 284: 81–85. Lahr. J, Kools, S., van der Hout, A. & Faber J. H. (2008). Combined effects of zinc and earthworm density on soil ecosystem functioning. Soil Biology & Biochemistry 40: 334–341. Landis, W. G & Yu M. (2003). Introduction to environmental toxicology: Impacts of chemicals upon ecological systems (3a Ed.). Florida: Lewis Publishers. Lavery, T. et al. (2009). Heavy metal toxicity of kidney and bone tissues in South Australian adult bottlenose dolphins (Tursiops aduncus). Marine Environmental Research 67: 1–7. Liaw, J. et al. (2008). Increased childhood liver cancer mortality and arsenic in drinking water in Northern Chile. Cancer Epidemiol. Biomarkers Prev 17: 1982–1987. Linden D. & Reddy T. Handbook of Batteries 3a Ed. (2001). McGraw – Hill, New York. Llugany, M., Tolrà, R., Poschnrieder, C. & Barceló J. (2007). Hiperacumulación de metales: ¿una ventaja para la planta y para el hombre? Ecosistemas 16: 4-9. Loomis, T. A & Hayes, W. (1996). Loomis’s essential of toxicology (4a Ed.). USA: Academic Press. Mackay, D & Fraser, A. (2000). Bioaccumulation of persistent organic chemicals: mechanisms and models. Environmental Pollution 110: 375-391 Marques, C.R., Abrantes, N. & Goncalves, F., (2004). Life-history traits of standard and autochthonous cladocerans. I. Acute and chronic effects of acetylsalicylic acid. Environ. Toxicol. 19: 518–526. Martínez-Hidalgo M. P. (2007). Alternativas a la experimentación animal en toxicología: situación actual. Acta Bioethica. 13 (1). Masuda, Y. (2009). Toxic effects of PCB/PCDF to human observed in Yusho and other poisonings. Fukuoka Igaku Zasshi 100(5): 141-155. McIntyre, J. K. & Beauchamp, D. A. (2007). Age and trophic position dominate bioaccumulation of mercury and organochlorines in the food web of Lake Washington. Science of the Total Environment 372: 571–584 Middendorf, P.J & Williams, P.L. (2000). Nephrotoxicity: Toxic Responses of the Kidney. En P. L. Williams, R. C. James & S. M. Roberts (Eds.), Principles of toxicology:
  • 149.
    149 UNIVERSIDAD NACIONAL ABIERTAY A DISTANCIA – UNAD Escuela de Ciencias Agrícolas, Pecuarias y del Medio Ambiente Toxicología Ambiental Environmental and industrial applications (pp 129 - 145). New York: John Wiley & Sons, Inc. Migliore, L., Civitareale, C., Cozzolino, S., Casoria P., Brambilla, G. & Gaudio, L. (1998). Laboratory models to evaluate phytotoxicity of sulphadimethoxine on terrestrial plants, Chemosphere 37: 2957–2961. Ministerio de Ambiente, Vivienda y Desarrollo Territorial (MAVDT), Centro Andino para la Economía en el Medio Ambiente (CAEMA) (2005). Evaluación de la Capacidad Institucional e Infraestructura Disponible y Evaluación del marco Regulatorio para la Gestión de COP en Colombia. Contrato 651/2004 PNUD. Informe Final. Bogotá D.C., Colombia. Ministerio de Ambiente, Vivienda y Desarrollo Territorial (MAVDT), Decreto 4741 (2005) “por el cual se reglamenta parcialmente la prevención y el manejo de los residuos peligrosos generados en el marco de la gestión Integral”, Bogotá. Ministerio de Ambiente, Vivienda y Desarrollo Territorial (MAVDT), Dirección de Desarrollo Sectorial Sostenible. (2007a). Manual de Evaluación y Gestión de riesgo asociado a los COP. Bogotá D.C. Ministerio de Ambiente, Vivienda y Desarrollo Territorial (MAVDT), Dirección de Desarrollo Sectorial Sostenible. (2007b). Consolidación del Inventario de Plaguicidas COP. Bogotá D.C. Ministerio de Ambiente, Vivienda y Desarrollo Territorial (MAVDT), Dirección de Desarrollo Sectorial Sostenible. (2007c). Inventario Nacional de Fuentes y Liberaciones de Dioxinas y Furanos en Colombia. Línea Base 2002. Bogotá D.C. Ministerio de Ambiente, Vivienda y Desarrollo Territorial (MAVDT), Dirección de Desarrollo Sectorial Sostenible. (2007d). Inventario preliminar de Compuestos Bifenilos Policlorados (PCB) existentes en Colombia. Bogotá D.C. Ministerio de Ambiente, Vivienda y Desarrollo Territorial (MAVDT), Dirección de Desarrollo Sectorial Sostenible. (2008). Guía Técnica de Identificación, Evaluación y Manejo de Sitios Contaminados con COP. Bogotá D.C. Ministerio de Ambiente, Vivienda y Desarrollo Territorial (MAVDT), Universidad Nacional de Colombia –UN-. (2010). Evaluación del riesgo Ambiental por plaguicidas y metales pesados en dos cultivos ubicados en el departamento de Boyacá. Informe final. Bogotá D.C. Ministerio de Ambiente, Vivienda y Desarrollo Territorial (MAVDT) & Universidad Nacional de Colombia (UNC) (2009). Convenio de cooperación científica y tecnológica
  • 150.
    150 UNIVERSIDAD NACIONAL ABIERTAY A DISTANCIA – UNAD Escuela de Ciencias Agrícolas, Pecuarias y del Medio Ambiente Toxicología Ambiental para desarrollar actividades relacionadas con la gestión de los residuos posconsumo de fuentes de iluminación, pilas primarias y secundarias, Informe Final. Programa de Investigación sobre Residuos, Departamento de Ingeniería Química y Ambiental. Bogotá. Ministerio de Minas y Energía (2010). Resolución 180540 de 30 de marzo de 2010. Anexo general del Reglamento técnico de iluminación y alumbrado público (RETILAP). Bogotá D.C., Colombia. Ministerio de Protección Social (MPS). (2007). Resolución 2906 “Por la cual se establecen los Límites Máximos de Residuos de Plaguicidas –LMR- en alimentos para consumo humano y en piensos o forrajes”. Bogotá. Modic, J. (2003). Carbon monoxide and COHb concentration in blood in various circumstances. Energy and Buildings, Vol. 35, pp. 903–907 MPS, DNE, UNODC, CICAD, OEA & Embajada de los Estados Unidos en Colombia. (2009). Estudio Nacional de Consumo de Sustancias Psicoactivas en Colombia 2008. Bogotá: Editora Guadalupe S.A. Nahmani, J., Capowiez, Y. & Lavelle C. (2005). Effects of metal pollution on soil macroinvertebrate burrow systems. Biol Fertil Soils 42: 31–39. National Institute for Minamata Disease. (2001). What we have learned from the experience of minamata disease - Issues during the occurrence of the disease and up to 1968 – Recuperado en mayo de 2011 en: http://www.nimd.go.jp/syakai/webversion/SSSGMDreport.html National Institute on Drug Abuse (NIDA) (2008). Tobacco and Nicotine Research. An Update from the National Institute on Drug Abuse. Topics in Brief. Recuperado en mayo de 2011 en http://www.nida.nih.gov/pdf/tib/tobnico.pdf National Measurement Organization (NMO), (s/f). RoHS exemptions. Recuperado el 10 de junio de 2011 de http://www.bis.gov.uk O’Flaherty, E. (2000). Absorption, distribution and elimination of toxic agents. En P. L. Williams, R. C. James & S. M. Roberts (Eds.), Principles of toxicology: Environmental and industrial applications (pp 35 –57). New York: John Wiley & Sons, Inc. Organización de las Naciones Unidas para la Agricultura y la Alimentación (FAO). (2000). Colección FAO: Eliminación de Plaguicidas. Evaluación de la contaminación del suelo. Roma. Organización de las Naciones Unidas para la Agricultura y la Alimentación –FAO- &
  • 151.
    151 UNIVERSIDAD NACIONAL ABIERTAY A DISTANCIA – UNAD Escuela de Ciencias Agrícolas, Pecuarias y del Medio Ambiente Toxicología Ambiental Ministerio de Protección Social (MPS). (2004). Informe del Taller nacional sobre criterios del Codex para el establecimiento de límites máximos permitidos para aditivos, contaminantes y residuos de plaguicidas y medicamentos de uso veterinario en alimentos. Bogotá D.C. Organización Mundial para la Salud (OMS) & Organización de las Naciones Unidas para la Agricultura y la Alimentación (FAO). (2006). Qué es el Codex Alimentarius. Roma. Ott D. (2008). Gestión de Residuos Electrónicos en Colombia, Diagnóstico de computadores y teléfonos celulares. Disponible en: http://raee.org.co/system/files/Ott_Avances%2Ben%2BColombia_RESPEL_Nov20_0 8.pdf, recuperado Junio 30 de 2011. Otto, D. A. & Fox, D. A. (1993). Auditory and visual dysfunction following lead exposure. Neurotoxicology 14: 191–207 Pagano, G., de Biase, A., Deeva, I.B., Degan, P., Doronin, Y.K., Iaccarino, M., Oral, R., Trieff, N.M., Warnau, M., Korkina, L.G., (2001). The role of oxidative stress in developmental and reproductive toxicity of tamoxifen. Life Sci. 68: 1735–1749. Pascoe, D., Karntanut, W., Muller, C.T., (2003). Do pharmaceuticals affect freshwater invertebrates? A study with the cnidarian Hydra vulgaris. Chemosphere 51: 521–528 Peña, C. E., Carter D.E & Ayala-Fierro F. (2001). Toxicología Ambiental: Evaluación de riesgos y restauración ambiental. Recuperado en mayo de 2011 en: http://superfund.pharmacy.arizona.edu/toxamb/. Pereira (Ed.) (2008). Los Médicos y el Tabaquismo. Uruguay: Ingraco Péry, A.R.R., Gust, M., Vollat, B., Mons, R., Ramil, M., Fink, G., Ternes, T. & Garric, J. (2008). Fluoxetine effects assessment on the life cycle of aquatic invertebrates. Chemosphere 73: 300–304. Philp, R.B. (2001). Ecosystems and human health: Toxicology and environmental hazards (2a Ed.). U.S.A.: Lewis Publishers. Pica, Y., Ronco, A. & Díaz-Báez, M.C. (2004). Ensayo de toxicidad crónica con Selenastrum capricornutum (Pseudokirchneriella subcapitata). Método de enumeración celular basado en el uso de hemocitómetro Neubauer. En G. Castillo (Ed.), Ensayos toxicológicos y métodos de evaluación de calidad de aguas. Estandarización, intercalibración, resultados y aplicaciones (pp 80–98). México: Centro Internacional de Investigaciones para el Desarrollo. Pomati, F., Netting, A.G., Calamari, D. & Neilan, B.A. (2004). Effects of erythromycin,
  • 152.
    152 UNIVERSIDAD NACIONAL ABIERTAY A DISTANCIA – UNAD Escuela de Ciencias Agrícolas, Pecuarias y del Medio Ambiente Toxicología Ambiental tetraycline and ibuprofen on the growth of Synechocystis sp. and Lemna minor, Aquat. Toxicol. 67: 387–396. Premier Farnell (2011). Introducción a los requisitos de la Directiva RoHS 2002/95/CE. Recuperado el 10 de junio de 2011 de http://www.element14.com/community/community/legislation. Programa de las Naciones Unidas para el Medio Ambiente (PNUMA) (1999). Guidelines for the identification of PCBs and materials containing PCBs.. Programa de las Naciones Unidas para el Medio Ambiente (PNUMA), (2007). Enfoque estratégico para la gestión de productos químicos a Nivel Internacional. Textos acerca del SAICM y resoluciones de la Conferencia Internacional sobre gestión de los productos químicos. Ginebra, Suiza. Programa de las Naciones Unidas para el Medio Ambiente (PNUMA), (2010). Programa de Inicio rápido al Enfoque estratégico para la gestión de productos químicos a Nivel Internacional, Boletín No. 2, abril de 2010, segunda edición. Ginebra, Suiza. Quintero, O. (2010). Convenio de Estocolmo sobre contaminantes Orgánicos Persistentes COP – oportunidades, restricciones y necesidades de inversión. Documentos de Trabajo. Bogotá D.C., Colombia. Raldúa, D., Díez, S., Bayona J. M. & Barceló D. (2007). Mercury levels and liver pathology in feral fish living in the vicinity of a mercury cell chlor-alkali factory. Chemosphere 66: 1217-1225. Ramond, J., Petit, F., Quillet, L., Ouddane, B. & Berthe, T. (2011). Evidence of methylmercury production and modification of the microbial community structure in estuary sediments contaminated with wastewater treatment plant effluents. Marine Pollution Bulletin 62: 1073–1080 Ramos, J.I. & Córdoba, D. (1996). Monóxido de Carbono. En D. Córdoba (Ed.), Toxicología (3ª Ed.)(pp 246-248). Medellín: L. Vieco e Hijas Ltda. Roberts, S.M., James R.C & Franklin M.R. (2000). Hepatotoxicity: Toxic Effects on the Liver. En P. L. Williams, R. C. James & S. M. Roberts (Eds.), Principles of toxicology: Environmental and industrial applications (pp 111 - 129). New York: John Wiley & Sons, Inc. Rodríguez, E. et al. (2009). Effect of mercury and gold on growth, nutrient uptake, and anatomical changes in Chilopsis linearis. Environmental and Experimental Botany 65: 253–262
  • 153.
    153 UNIVERSIDAD NACIONAL ABIERTAY A DISTANCIA – UNAD Escuela de Ciencias Agrícolas, Pecuarias y del Medio Ambiente Toxicología Ambiental Ronco, A., Díaz Báez M.C. & Pica Y. (2004a). Conceptos generales. En G. Castillo (Ed.), Ensayos toxicológicos y métodos de evaluación de calidad de aguas. Estandarización, intercalibración, resultados y aplicaciones (pp 17–22). México: Centro Internacional de Investigaciones para el Desarrollo. Ronco, A., Díaz-Báez M.C. & Pica Y. (2004b). Elementos básicos requeridos para la implementación de pruebas de análisis rutinarios. En G. Castillo (Ed.), Ensayos toxicológicos y métodos de evaluación de calidad de aguas. Estandarización, intercalibración, resultados y aplicaciones (pp 31–46). México: Centro Internacional de Investigaciones para el Desarrollo. Ronco, A., Díaz-Báez M.C. & Pica Y. (2004c). Monitoreo ambiental. En G. Castillo (Ed.), Ensayos toxicológicos y métodos de evaluación de calidad de aguas. Estandarización, intercalibración, resultados y aplicaciones (pp 23–30). México: Centro Internacional de Investigaciones para el Desarrollo. Santos L.H.M.L.M., Araújo A.N., Fachini A., Pena A., Delerue-Matos C. & Montenegro M.C.B.S.M. (2010). Ecotoxicological aspects related to the presence of pharmaceuticals in the aquatic environment. Journal of Hazardous Materials 175: 45–95. Schwaiger, J., Ferling, H., Mallow, U.,Wintermayr, H., Negele, R.D. (2004). Toxic effects of the non-steroidal anti-inflammatory drug diclofenac. Part I. Histopathological alterations and bioaccumulation in rainbow trout. Aquat. Toxicol. 68: 141–150. Sengar, R.S. et al. (2008). Lead stress effects on physiobiochemical activities of higher plants. Rev Environ Contam Toxicol 196: 73-93. Shanker, A.K., Cervantes, C., Loza-Tavera, H. & Avudainayagam, S. (2005). Chromium toxicity in plants. Environment International 31: 739– 753 Shaw, I. & Chadwick J. (1998). Principles of Environmental Toxicology. Londres: Taylor & Francis Ltda. Sjödina, A., Patterson, D. & Bergman A. (2003). A review on human exposure to brominated flame retardants—particularly polybrominated diphenyl ethers. Environment International 29: 829– 839 Skerfving, S. y Bergdahl, I. (2005). Lead. En G. Nordberg, B. Fowler, M. Nordberg & L. Friberg (Eds), Handbook on the Toxicology of Metals (3a Ed.). (pp 599 – 643). Elsevier Smith A. H y Steinmaus C. (2009). Health Effects of Arsenic and Chromium in Drinking Water: Recent Human Findings. Annu. Rev. Public Health 30: 9.1–9.16
  • 154.
    154 UNIVERSIDAD NACIONAL ABIERTAY A DISTANCIA – UNAD Escuela de Ciencias Agrícolas, Pecuarias y del Medio Ambiente Toxicología Ambiental Sobrero M.C. & Ronco A. (2004). Ensayo de toxicidad aguda con semillas de lechuga (Lactuca sativa L). En G. Castillo (Ed.), Ensayos toxicológicos y métodos de evaluación de calidad de aguas. Estandarización, intercalibración, resultados y aplicaciones (pp 23–30). México: Centro Internacional de Investigaciones para el Desarrollo. Soil science society of America. (1997). Glossary of Soil Science Terms. Madison. Soldin, O. & Aschner, M. (2007). Effects of manganese on thyroid hormone homeostasis: Potential links. NeuroToxicology 28: 951–956. Sprague, J.B. (1970). Measurement of pollutant toxicity to Fish. II. Utilizing and applying bioassay results. Water Res 4: 3–32. Tarazona, J.V. (2003). Desarrollo de modelos conceptuales para la evaluación de riesgos ambientales sobre sistemas terrestres. Discurso de Ingreso del académcio de número electo. Instituto de España, Real Academia de Ciencia Veterinarias. Madrid, España. Teaf, C & Middendorf, P. J. (2000). Mutagenesis and Genetic Toxicology. En P. L. Williams, R. C. James & S. M. Roberts (Eds.), Principles of toxicology: Environmental and industrial applications (pp 239 - 265). New York: John Wiley & Sons, Inc. Thompson, J. & Bannigan, J. (2008). Cadmium: Toxic effects on the reproductive system and the embryo. Reproductive Toxicology 25: 304–315 Townsend T., Vann K., Mutha S.,Pearson B., Jang Y., Musson S., Jordan A. (2004). RCRA Toxicity Characterization of Computer CPU and other discarded Electronic devices. Department of Environmental Engineering Science, University of Florida. Gainesville, Florida. Triebskorn, R., Casper, H., Heyd, A., Eikemper, R., Kohler, H.-R., Schwaiger, J., (2004). Toxic effects of the non-steroidal anti-inflammatory drug diclofenac. Part II. Cytological effects in liver, kidney, gills and intestine of rainbow trout (Oncorhynchus mykiss). Aquat. Toxicol. 68: 151–166. Tsai, S.Y. et al. (2003). The effects of chronic arsenic exposure from drinking water on the neurobehavioral development in adolescence. Neurotoxicology 24: 747–53. U.S. Department of Health and Human Services. (2006). The Health Consequences of Involuntary Exposure to Tobacco Smoke: A Report of the Surgeon General. Atlanta, GA: U.S. Department of Health and Human Services, Centers for Disease Control and Prevention, Coordinating Center for Health Promotion, National Center for Chronic Disease Prevention and Health Promotion, Office on Smoking and Health.
  • 155.
    155 UNIVERSIDAD NACIONAL ABIERTAY A DISTANCIA – UNAD Escuela de Ciencias Agrícolas, Pecuarias y del Medio Ambiente Toxicología Ambiental United States Environmental Protection Agency (USEPA) (2004). Method 9045D Soil and waste pH. Disponible en http://epa.gov/osw/hazard/testmethods/sw846/pdfs/9045d.pdf, recuperado Octubre 28 de 2008. United States Environmental Protection Agency (USEPA) (2005). Toxicological review of zinc and compounds. Washington, D.C. United States Environmental Protection Agency (USEPA) (2006). Polybrominated Diphenyl Ethers (PBDEs) Project Plan. Washington, D.C. Vallejo, M. (1996). Química de plaguicidas. En D. Córdoba (Ed.), Toxicología (3ª Ed.) (pp. 99 – 109) Medellín: L. Vieco e Hijas Ltda. Vallejo, M. (1997). Toxicología ambiental: Fuentes, cinética y efectos de los contaminantes. Bogotá: Fondo Nacional Universitario. Waalkes, M.P.; Keefer, L.K. y Diwan, B.A. (2000). Induction of proliferative lesions of the uterus, testes, and liver in swiss mice given repeated injections of sodium arsenate: possible estrogenic mode of action. Toxicol. Appl. Pharmacol 166: 24–35 Warfvinge, K. & Bruun, A. (1996). Mercury accumulation in the Squirrel monkey eye after mercury vapour exposure. Toxicology 107: 189–200 Watanabea, I. & Sakai, S. (2003). Environmental release and behavior of brominated flame retardants. Environment International 29: 665– 682 Weinberg, J. (2008). Una guía al SAICM para las ONG. Marco de acción para proteger la salud humana y el ambiente de las sustancias químicas tóxicas. Red Internacional de Eliminación de los Contaminantes Orgánicos Persistentes (IPEN). Weinberg, J. (2009). Guía para las ONG sobre Contaminantes Orgánicos Persistentes. Marco de acción para proteger la salud humana y el medio ambiente de los Contaminantes Orgánicos Persistentes. Red Internacional de Eliminación de los Contaminantes Orgánicos Persistentes (IPEN). Wollenberger, L., Halling-Sørensen, B. & Kusk, K.O. (2000). Acute and chronic toxicity of veterinary antibiotics to Daphnia magna, Chemosphere 40: 723–730. Wright D.A, Welbourn P. 2002. Environmental toxicology. New York: Cambridge University Press. Wu, M.T. et al. 2003. A δ-Aminolevulinic acid dehydratase (ALAD) polymorphism may modify the relationship of low-level lead exposure to uricemia and renal function:
  • 156.
    156 UNIVERSIDAD NACIONAL ABIERTAY A DISTANCIA – UNAD Escuela de Ciencias Agrícolas, Pecuarias y del Medio Ambiente Toxicología Ambiental the Normative Aging Study. Environ Health Perspect 111: 335-341. Yamashita, N., Yasojima, M., Miyajima, K., Suzuki, Y. & Tanaka, H. (2006). Effects of antibacterial agents, levofloxacin and clarithromycin, on aquatic organisms. Water Sci. Technol. 53: 65–72.