NOMENCLATURA EN QUIMICA
La nomenclatura química (del latín nomenclatūra) es un conjunto de reglas o fórmulas que
se utilizan para nombrar todos los elementos y los compuestos químicos. Actualmente
la IUPAC(Unión Internacional de Química Pura y Aplicada, en inglés International Union of
Pure and Applied Chemistry) es la máxima autoridad en materia de nomenclatura química, la
cual se encarga de establecer las reglas correspondientes.
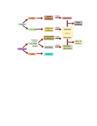
Función química
Se llama Función química al conjunto de propiedades comunes que caracterizan a una serie
de sustancias, permitiendo así diferenciarlas de las demás. Este tipo de sustancias tienen un
comportamiento propio y específico en los procesos químicos. Por ejemplo:
 Óxidos
 Ácidos
 Sales
 Hidróxidos

Actualmente se aceptan tres sistemas o subsistemas de nomenclatura, estos son:
 el sistema de nomenclatura estequiométrica o sistemático,
 el sistema de nomenclatura funcional o clásico o tradicional y
 el sistema de nomenclatura Stock.
Estos tres sistemas nombran a casi todos los compuestos inorgánicos, siendo la
nomenclatura tradicional la más extensa.
Hidróxidos
 Formula General:
M (OH)n Donde M: metal, y n corresponde al número de iones oxidrilo (OH), que
corresponde al estado de oxidación del metal. Ejemplos: NaOH, Ca(OH)2,
Fe(OH)2, Fe(OH)3, Mg(OH)2.
 Nomenclatura Tradicional:
Hidróxido del metal, utilizando los prefijos oso e ico cuando el metal presenta mas
de un estado de oxidación posible. Ejemplos: NaOH (hidróxido de sodio),
Ca(OH)2 (Hidróxido de calcio), Fe(OH)2 (dióxido ferroso), CuOH (hidróxido
cuproso), Fe(OH)3 (hidróxido ferrico), Cu(OH)2 (hidróxido cùprico).
 Nomenclatura IUPAC:
Hidróxido del metal utilizando numeral de stock cuando el metal presenta mas de
un estado de oxidación posible. Ejemplos: Ca(OH)2 (hidróxido de calcio),
Fe(OH)3(hidróxido de hierro (III) ), CuOH (hidróxido de cobre (I) ).
 Nomenclatura estequiométrica:
Hidruros
 Fórmula general:
M Hn donde n corresponde a la cantidad de iones hidruro (H-) que coinciden con
el estado de oxidación del metal.
 Nomenclatura tradicional:
Hidruro del metal (si el metal posee mas de un estado de oxidación posible se
utilizará oso para el menor estado de oxidación e ico para el mayor). Ejemplos:
NaH (hidruro de sodio), CuH (hidruro cuproso), CuH2 (hidruro cùprico), FeH2
(hidruro ferroso), FeH3 (hidruro ferrico).
 Nomenclatura IUPAC:
Hidruro del metal utilizando numeral de stock para indicar el estado de oxidación
del metal si este posee mas de un estado de oxidación posible. Ejemplos: LiH
(hidruro de litio), FeH3 (hidruro de hierro (III) ), CuH (hidruro de cobre (I) ).
 Nomenclatura estequiométrica:
Prefijos indicando la cantidad de átomos del metal y de hidrógeno que existen en
la molécula. Ejemplos: AlH3 (trihidruro de aluminio), CaH2 (dihidruro de calcio).
Nomenclatura en química orgánica
El sistema para nombrar actualmente los compuestos orgánicos, conocido como
sistema IUPAC, se basa en una serie de reglas muy sencillas que permiten
nombrar cualquier compuesto orgánico a partir de su fórmula desarrollada, o
viceversa. Esta es la nomenclatura sistemática. Además existe la nomenclatura
vulgar, que era el nombre por el que se conocían inicialmente muchas moléculas
orgánicas (como por ejemplo ácido acético, formaldehído, estireno, colesterol,
etcétera), y que hoy día está aceptada.
El nombre sistemático está formado por un prefijo, que indica el número de
átomos de carbono que contiene la molécula, y un sufijo, que indica la clase de
compuesto orgánico de que se trata. Algunos de los prefijos más utilizados son:
Átomos de C Prefijo
 1 Met-
 2 Et-
 3 Prop-
 4 But-
 5 Pent-
 6 Hex-
 7 Hept-
 8 Oct-
 9 Non-
 10 Dec-
Ahora veremos como se nombran las distintas familias de compuestos orgánicos.
En aquellos casos en los que se conozca el nombre vulgar, se incluirá al lado del
nombre sistemático.
Hidrocarburos
Son aquellos compuestos orgánicos que contienen únicamente carbono (C) e
hidrógeno (H) en su molécula. Existen dos grupos principales de hidrocarburos,
los alifáticos y los aromáticos, cada uno de los cuales se subdividen a su vez en
varias clases de compuestos:
 Alifáticos: Dentro de este grupo están los alcanos, alquenos, alquinos y cicloalcanos
 Aromáticos: Existen dos clases de compuestos, los monocíclicos o mononucleares,
que contienen sólo un núcleo bencénico y los policíclicos o polinucleares que
contienen dos o más núcleos bencénicos.
 Alcanos. Responden a la fórmula general CnH2n+2. Son hidrocarburos acíclicos (no
tienen ciclos en su cadena) saturados (tienen el máximo número de hidrógenos
posible).
 Alcanos de cadena lineal. Se nombran utilizando uno de los prefijos de la tabla
anterior seguido del sufijo -ano.
Ejemplos:
 CH4 metano
 C2H6 etano
 C3H8 propano
 C4H10 butano
 C5H12 pentano
 C6H14 hexano
Alcanos de cadena ramificada. Para nombrar estos compuestos hay que seguir los
siguientes pasos: Buscar la cadena hidrocarbonada más larga y ésta constituye el
hidrocarburo principal, que nombra al compuesto y que llevará la terminación -ano
si es un alcano. Si hay más de una cadena con la misma longitud se elige como
principal aquella que tiene mayor número de cadenas laterales. Se numeran los
átomos de carbono empezando por el extremo más próximo a un carbono con
sustituyentes (radicales) y éstos se nombran anteponiéndoles un número
localizador que indica su posición en la cadena, seguido de un guión. Si existen
dos sustituyentes en el mismo átomo de carbono, se repite el número separado
por una coma. Cuando hay dos o más sustituyentes diferentes en el compuesto se
nombran por orden alfabético. Por ejemplo 4,5-dietil-2,2,7-trimetildecano. Para ver
más sobre alcanos, ir a Nomenclatura y numeración de cadenas.
Alquenos y alquinos
Para nombrar los alquenos o los alquinos se toma como cadena principal la más
larga que contenga el doble o triple enlace y se termina en -eno o -ino; su posición
se indica con el número localizador más bajo posible y tiene preferencia sobre las
cadenas laterales al numerar los carbonos.
Otros compuestos
 Los alcoholes se nombran añadiendo la terminación -ol al hidrocarburo e indicando
con el localizador más bajo posible la posición que ocupa el grupo -OH.
 En los aldehídos se sustituye la terminación -o de los hidrocarburos por -al y la
cadena se comienza a numerar por el extremo que lleva el grupo carbonilo (C=O).
 Las cetonas se nombran cambiando la terminación -o del hidrocarburo por -ona, y la
posición del grupo carbonilo se indica con un localizador.
 En los ácidos carboxílicos se antepone la palabra ácido a la del hidrocarburo del que
proceden, en el que la terminación -o se sustituye por -oico.
 Las aminas se nombran añadiendo al nombre del radical el sufijo -amina. Si un mismo
radical está repetido dos o tres veces se le anteponen los prefijos di- o tri-. Si la amina
lleva radicales diferentes se nombran por orden alfabético.
 Las amidas cambian la terminación -oico del ácido por el sufijo -amida.
 Los nitrilos se pueden considerar derivados del cianuro de hidrógeno, H-CN, al
sustituir el átomo de hidrógeno por radicales alquilo. Se nombran añadiendo el sufijo -
nitrilo al nombre de la cadena principal.
Nomenclatura en quimica

Nomenclatura en quimica

  • 1.
    NOMENCLATURA EN QUIMICA Lanomenclatura química (del latín nomenclatūra) es un conjunto de reglas o fórmulas que se utilizan para nombrar todos los elementos y los compuestos químicos. Actualmente la IUPAC(Unión Internacional de Química Pura y Aplicada, en inglés International Union of Pure and Applied Chemistry) es la máxima autoridad en materia de nomenclatura química, la cual se encarga de establecer las reglas correspondientes. Función química Se llama Función química al conjunto de propiedades comunes que caracterizan a una serie de sustancias, permitiendo así diferenciarlas de las demás. Este tipo de sustancias tienen un comportamiento propio y específico en los procesos químicos. Por ejemplo:  Óxidos  Ácidos  Sales  Hidróxidos
  • 2.
     Actualmente se aceptantres sistemas o subsistemas de nomenclatura, estos son:  el sistema de nomenclatura estequiométrica o sistemático,  el sistema de nomenclatura funcional o clásico o tradicional y  el sistema de nomenclatura Stock. Estos tres sistemas nombran a casi todos los compuestos inorgánicos, siendo la nomenclatura tradicional la más extensa. Hidróxidos  Formula General: M (OH)n Donde M: metal, y n corresponde al número de iones oxidrilo (OH), que corresponde al estado de oxidación del metal. Ejemplos: NaOH, Ca(OH)2, Fe(OH)2, Fe(OH)3, Mg(OH)2.  Nomenclatura Tradicional:
  • 3.
    Hidróxido del metal,utilizando los prefijos oso e ico cuando el metal presenta mas de un estado de oxidación posible. Ejemplos: NaOH (hidróxido de sodio), Ca(OH)2 (Hidróxido de calcio), Fe(OH)2 (dióxido ferroso), CuOH (hidróxido cuproso), Fe(OH)3 (hidróxido ferrico), Cu(OH)2 (hidróxido cùprico).  Nomenclatura IUPAC: Hidróxido del metal utilizando numeral de stock cuando el metal presenta mas de un estado de oxidación posible. Ejemplos: Ca(OH)2 (hidróxido de calcio), Fe(OH)3(hidróxido de hierro (III) ), CuOH (hidróxido de cobre (I) ).  Nomenclatura estequiométrica: Hidruros  Fórmula general: M Hn donde n corresponde a la cantidad de iones hidruro (H-) que coinciden con el estado de oxidación del metal.  Nomenclatura tradicional: Hidruro del metal (si el metal posee mas de un estado de oxidación posible se utilizará oso para el menor estado de oxidación e ico para el mayor). Ejemplos: NaH (hidruro de sodio), CuH (hidruro cuproso), CuH2 (hidruro cùprico), FeH2 (hidruro ferroso), FeH3 (hidruro ferrico).  Nomenclatura IUPAC: Hidruro del metal utilizando numeral de stock para indicar el estado de oxidación del metal si este posee mas de un estado de oxidación posible. Ejemplos: LiH (hidruro de litio), FeH3 (hidruro de hierro (III) ), CuH (hidruro de cobre (I) ).  Nomenclatura estequiométrica: Prefijos indicando la cantidad de átomos del metal y de hidrógeno que existen en la molécula. Ejemplos: AlH3 (trihidruro de aluminio), CaH2 (dihidruro de calcio). Nomenclatura en química orgánica El sistema para nombrar actualmente los compuestos orgánicos, conocido como sistema IUPAC, se basa en una serie de reglas muy sencillas que permiten nombrar cualquier compuesto orgánico a partir de su fórmula desarrollada, o viceversa. Esta es la nomenclatura sistemática. Además existe la nomenclatura vulgar, que era el nombre por el que se conocían inicialmente muchas moléculas
  • 4.
    orgánicas (como porejemplo ácido acético, formaldehído, estireno, colesterol, etcétera), y que hoy día está aceptada. El nombre sistemático está formado por un prefijo, que indica el número de átomos de carbono que contiene la molécula, y un sufijo, que indica la clase de compuesto orgánico de que se trata. Algunos de los prefijos más utilizados son: Átomos de C Prefijo  1 Met-  2 Et-  3 Prop-  4 But-  5 Pent-  6 Hex-  7 Hept-  8 Oct-  9 Non-  10 Dec- Ahora veremos como se nombran las distintas familias de compuestos orgánicos. En aquellos casos en los que se conozca el nombre vulgar, se incluirá al lado del nombre sistemático. Hidrocarburos Son aquellos compuestos orgánicos que contienen únicamente carbono (C) e hidrógeno (H) en su molécula. Existen dos grupos principales de hidrocarburos, los alifáticos y los aromáticos, cada uno de los cuales se subdividen a su vez en varias clases de compuestos:  Alifáticos: Dentro de este grupo están los alcanos, alquenos, alquinos y cicloalcanos  Aromáticos: Existen dos clases de compuestos, los monocíclicos o mononucleares, que contienen sólo un núcleo bencénico y los policíclicos o polinucleares que contienen dos o más núcleos bencénicos.
  • 5.
     Alcanos. Respondena la fórmula general CnH2n+2. Son hidrocarburos acíclicos (no tienen ciclos en su cadena) saturados (tienen el máximo número de hidrógenos posible).  Alcanos de cadena lineal. Se nombran utilizando uno de los prefijos de la tabla anterior seguido del sufijo -ano. Ejemplos:  CH4 metano  C2H6 etano  C3H8 propano  C4H10 butano  C5H12 pentano  C6H14 hexano Alcanos de cadena ramificada. Para nombrar estos compuestos hay que seguir los siguientes pasos: Buscar la cadena hidrocarbonada más larga y ésta constituye el hidrocarburo principal, que nombra al compuesto y que llevará la terminación -ano si es un alcano. Si hay más de una cadena con la misma longitud se elige como principal aquella que tiene mayor número de cadenas laterales. Se numeran los átomos de carbono empezando por el extremo más próximo a un carbono con sustituyentes (radicales) y éstos se nombran anteponiéndoles un número localizador que indica su posición en la cadena, seguido de un guión. Si existen dos sustituyentes en el mismo átomo de carbono, se repite el número separado por una coma. Cuando hay dos o más sustituyentes diferentes en el compuesto se nombran por orden alfabético. Por ejemplo 4,5-dietil-2,2,7-trimetildecano. Para ver más sobre alcanos, ir a Nomenclatura y numeración de cadenas. Alquenos y alquinos Para nombrar los alquenos o los alquinos se toma como cadena principal la más larga que contenga el doble o triple enlace y se termina en -eno o -ino; su posición se indica con el número localizador más bajo posible y tiene preferencia sobre las cadenas laterales al numerar los carbonos. Otros compuestos  Los alcoholes se nombran añadiendo la terminación -ol al hidrocarburo e indicando con el localizador más bajo posible la posición que ocupa el grupo -OH.  En los aldehídos se sustituye la terminación -o de los hidrocarburos por -al y la cadena se comienza a numerar por el extremo que lleva el grupo carbonilo (C=O).
  • 6.
     Las cetonasse nombran cambiando la terminación -o del hidrocarburo por -ona, y la posición del grupo carbonilo se indica con un localizador.  En los ácidos carboxílicos se antepone la palabra ácido a la del hidrocarburo del que proceden, en el que la terminación -o se sustituye por -oico.  Las aminas se nombran añadiendo al nombre del radical el sufijo -amina. Si un mismo radical está repetido dos o tres veces se le anteponen los prefijos di- o tri-. Si la amina lleva radicales diferentes se nombran por orden alfabético.  Las amidas cambian la terminación -oico del ácido por el sufijo -amida.  Los nitrilos se pueden considerar derivados del cianuro de hidrógeno, H-CN, al sustituir el átomo de hidrógeno por radicales alquilo. Se nombran añadiendo el sufijo - nitrilo al nombre de la cadena principal.