ÁREA DE GERONTOLOGÍA
ESTEREOTIPOS Y PREJUICIOS SOBRE LA SEXUALIDAD DEL ADULTO
MAYOR, EN ESTUDIANTES DEL ÁREA DE LA SALUD DE UNA ENTIDAD
PRIVADA, DE LA CIUDAD DE ANTOFAGASTA.
Tesis para optar al grado de:
Máster en Gerontología
Presentado por:
Paola Fuentes Suazo
CHSNMG1167319
11904757-9
Director:
Lucibel Vásquez Pérez
ANTOFAGASTA, CHILE
3 DE JUNIO, 2017
DEDICATORIA
A mi amada abuela, María Victoria Contreras Contreras, quien me crio como
una segunda madre, entregándome todo su amor y dedicación cuando era
niña, y de la cual tengo los más bellos recuerdos, gracias a Dios por todos los
años que estuvimos juntas. Gracias por haber sido mi principal motivación para
enamorarme de la Gerontología y desear mejorar las condiciones actuales de
nuestros adultos mayores y la invisibilidad que aun posee este grupo etario.
Gracias querida abuelita, siempre estarás en mis recuerdos y en mi corazón.
A mi amado esposo Rodrigo, por su espíritu de lucha constante y por cuidarme
día a día, a mis queridos hijos, Nicolás, por su sensibilidad y del que he
aprendido cada día la simpleza de la vida, a mi bella Daniela, por su ternura,
perseverancia, apoyo constante, gracias por enseñarme cada día a ser mejor
mamá.
A mi amada madre Carmen Suazo, gracias por sus sabios consejos siempre
oportunos, y por su apoyo infinito e incondicional a pesar de la distancia. Sin ti
no habría sido posible ser quien soy ahora como mujer, madre y profesional.
Gracias a todos
AGRADECIMIENTOS
Deseo agradecer infinitamente a Dios, que gracias a su infinito amor y
misericordia, permitió que en los momentos de mayor dificultad, tomará las
fuerzas para seguir adelante y pudiese cumplir con los objetivos personales
que me habría propuesto.
A mi amada familia, mi esposo Rodrigo, mis hijos Nicolás y Daniela, quienes
fueron en cada momento la principal motivación para continuar mi
perfeccionamiento académico, demostrándome siempre su apoyo incondicional
durante el desarrollo del máster; gracias por su paciencia, entrega y
comprensión.
A todos los estudiantes de las carreras del área de la salud de la universidad
Santo Tomás, que aceptaron colaborar en esta investigación, quienes
demostraron una excelente disposición a participar de este estudio, a pesar de
las obligaciones académicas y avance del semestre que se encontraban
cursando.
COMPROMISO DE AUTOR
Yo, Paola Andrea Fuentes Suazo con célula de identidad 11904757-9 y
alumno del programa académico Máster en Gerontología Social, declaro
que:
El contenido del presente documento es un reflejo de mi trabajo personal
y manifiesto que ante cualquier notificación de plagio, copia o falta a la
fuente original, soy responsable directo legal, económico y administrativo
sin afectar al Director del trabajo, a la Universidad y a cuantas
instituciones hayan colaborado en dicho trabajo, asumiendo las
consecuencias derivadas de tales prácticas.
Firma: Paola Fuentes Suazo
ÍNDICE GENERAL
RESUMEN ..........................................................................................................6	
ABSTRACT .........................................................................................................7	
Capitulo I.	 INTRODUCCIÓN...........................................................................8	
Capitulo II.	 MARCO TEÓRICO......................................................................11	
2.1.	 Sexualidad humana.......................................................................11	
2.2.	 Derechos Sexuales .......................................................................14	
2.3.	 Vejez y tercera edad......................................................................16	
2.4.	 Sexualidad y sus dimensiones ......................................................20	
2.5.	 Sexualidad en los adultos mayores...............................................22	
2.6.	 Mitos y prejuicios sobre la sexualidad en los adultos mayores.....29	
2.7.	 Mitos existentes.............................................................................35	
2.8.	 Desarrollo de un modelo explicativo..............................................41	
2.9.	 Sugerencias a futuros profesionales .............................................47	
Capitulo III.	 CAPÍTULO: MATERIALES Y MÉTODOS ...................................50	
3.1 Diseño y tipo de estudio .....................................................................50	
3.2 Unidad de Análisis ..............................................................................50	
3.3 Técnicas e instrumentos de recolección de datos..............................50	
3.4 Procedimiento.....................................................................................51	
Capitulo IV.	 CAPÍTULO: RESULTADOS.....................................................53	
Capitulo V.	 CAPÍTULO: CONCLUSIONES....................................................70	
REFERENCIAS BIBLIOGRÁFICAS..................................................................75
RESUMEN
Es una creencia muy extendida el que una vez cumplida la etapa
reproductiva, termina en la persona toda expresión de afecto y de sexualidad.
Se piensa que los adultos mayores son incapaces de llevar una vida sexual
activa, privándolos de todo derecho a expresar sus sentimientos, afecto y amor
con su pareja o con el sexo opuesto.
La investigación tuvo como objetivo identificar los estereotipos y
prejuicios relacionados con la sexualidad del adulto mayor, en estudiantes del
área de la salud de una entidad privada de la ciudad de Antofagasta.
Se realizó un estudio cualitativo con diseño de teoría fundamentada de
tipo descriptivo. Se realizaron 18 entrevistas en profundidad a estudiantes del
área de la salud.
Se obtuvo que la sexualidad para los estudiantes entrevistados, es
significado de una gran cantidad de constructos, sustentada en la cultura,
religión y educación. Los prejuicios y estereotipos mencionados por los
estudiantes demuestran falta de información y escasa educación con respecto
a la sexualidad del adulto mayor. Esto se aprecia especialmente en estudiantes
de nutrición y dietética. No se diferencia claramente los conceptos de
sexualidad, sexo y coito, y aún hay confusión en lo referente al tema; sin
embargo el significado de sexualidad en la adultez mayor, refleja en sus
respuestas sentimientos, afectividad y respeto en este grupo etario.
Esta información es útil para la creación de proyectos y programas
educativos para llevar a cabo una planificación que busque intervenir de
manera oportuna en los prejuicios y estereotipos, que poseen los estudiantes
del área de la salud, sobre la sexualidad en la adultez mayor. De este modo, se
vencerán barreras que se imponen a este grupo etario, que igualmente
expresan su sexualidad en la vida cotidiana.
Palabras Claves: estereotipos, prejuicios, sexualidad, adultez mayor,
envejecimiento.
ABSTRACT
It’s a very common belief that once reproductive stage of life is
accomplish, al affect and sexual expression is over. It’s thought that elderly are
unable to express their feelings, affect and love with their partner.
This research has the aim to identify stereotypes and prejudges related
to elderly sexuality in health related students from a private institution from the
city of Antofagasta.
A qualitative, grounded theory, descriptive study was proposed. 18 deep
interviews were performed to the students.
It was obtained that students significates sexuality from a very large
amount of constructs, with base on culture, religion and education. Prejudges
and stereotypes mentioned by students shows lack of information and
education about elderly sexuality. This was specially seen on nutrition students.
It isn’t clear the difference between sexuality, sex and coition, and there are
confusion about the matter; however, the meaning of sexuality in elderly shows
on their answers feelings, affectivity and respect to this age.
This information is useful for the creation of projects and educative
programs, to carry on a plan to intervene on time prejudges and stereotypes
about sexuality on this age of this students. Thus, we will be able to overcome
barriers to these persons, who express their sexuality con common life.
Key Words: stereotypes, prejudges, sexuality, elderly, aging.
Capitulo I. INTRODUCCIÓN
Dado el aumento de la población de adultos mayores1
, nos vemos
enfrentados a nuevas necesidades que surgen de este grupo etario, las cuales
numerosas veces son invisibilizadas, solo por el hecho de ser adulto mayor,
encontrándose dentro de éstas, el tema de la sexualidad, la cual es y ha sido
una de las áreas más desconocidas del comportamiento humano, siendo uno
de los grandes obstáculos que encontramos para la compresión de ésta, el
percibir de que estamos marcados por las actitudes de las sociedades pasadas
respecto al sexo; y que la sexualidad viene mediada y condicionada por
factores no solo físicos sino que también por aspectos psicológicos y
socioculturales. Es así como el significado de la sexualidad, es muy
heterogéneo, dependiendo del contexto en que nos desarrollemos, siendo un
tabú en la mayoría de las sociedades occidentales, por la creencia
generalizada de que a medida que se avanza en edad, el deseo sexual va
disminuyendo hasta desaparecer con la vejez; por lo que se especula que las
personas mayores carecen de deseos sexuales, y que una vez cumplida la
etapa reproductiva, se acaba con ella toda expresión de afecto y práctica
sexual, persistiendo la creencia de que la sexualidad se remite solo al coito y
que las personas mayores son incapaces de tener actividad sexual.
Diversos autores han corroborado esta afirmación al referir que la
sociedad percibe el desarrollo sexual en esta edad como un estereotipo
negativo, acentuando la creencia de que los mayores no tienen deseo sexual,
son incapaces de mantener relaciones sexuales y, que tener sexo a esa edad
es vergonzoso; negándoles de esta manera la posibilidad de satisfacer
abiertamente sus necesidades sexuales. 2
Es así como en Chile, se puede evidenciar que la población joven en
general presenta aun desconocimiento respecto al adulto mayor y a sus
verdaderas necesidades, manteniéndose un gran número de estereotipos y
prejuicios respecto a este grupo etario y al tema de la sexualidad.
A raíz de los anteriormente expuesto surgen las principales motivaciones
de este estudio, en primer lugar profundizar respecto a la temática de la
sexualidad en el adulto mayor, la cual aún es rechazada o no es considerada
socialmente, existiendo aún escasos estudios desarrollados en esta área, y en
segundo lugar conocer la percepción que poseen los estudiantes de las
carreras del área de la salud respecto a los estereotipos y prejuicios sobre la
sexualidad del adulto mayor, quienes en un futuro no muy lejano se
desempeñarán en el cuidado de este grupo etario como parte de un equipo
interdisciplinario de salud.
Considerando la invisibilidad que aún viven los adultos mayores a pesar
de la importancia demográfica y epidemiológica que ha adquirido en los últimos
años en nuestro país, y ante el desconocimiento que todavía se presenta
respecto al tema de la sexualidad, en que aún priman mas los hechos
anecdóticos por sobre el conocimiento científico, es que se ha considerado
plantear la siguiente pregunta de investigación ¿Cuáles son los estereotipos y
prejuicios sobre la sexualidad del adulto mayor en los estudiantes del área de
la salud de una entidad privada, de la ciudad de Antofagasta?
Así, esta investigación tiene como objetivo identificar los estereotipos y
prejuicios relacionados con la sexualidad del adulto mayor en estudiantes del
área de la salud de una entidad privada de la ciudad de Antofagasta. Como
objetivos específicos se tiene el conocer los estereotipos y prejuicios sobre la
sexualidad del adulto mayor según las diferentes carreras del área de la salud,
describir los estereotipos y prejuicios sobre la sexualidad del adulto mayor
según el momento de la carrera en que cursa actualmente e identificar la forma
en la que se expresan los estudiantes sobre la sexualidad en el adulto mayor.
Para esto, en primer lugar se desarrollará teóricamente el tema de la
sexualidad en general y en los adultos mayores, para luego describir a esta
población. En este punto se expondrán cambios que ocurren en esta etapa que
se encuentren científicamente estudiados. Luego se describirán los mitos y
creencias y el proceso en que se crean para poder caracterizar el estereotipo
que existe en los adultos mayores. Para concluir la revisión bibliográfica se
mostrará el impacto en la calidad de vida y expresión de la sexualidad de estos
prejuicios que existen en la sociedad.
Posteriormente se analizarán los datos recogidos de las entrevistas
propuestas en el diseño metodológico. Se analizarán los datos mediante el uso
de la categorización abierta, la cual se recoge del modelo de la teoría
fundamentada. Con esta información se expondrán finalmente las conclusiones
y la discusión del estudio.
Capitulo II. MARCO TEÓRICO
Debido al aumento de la esperanza de vida y a la disminución de la tasa
de fecundidad, la proporción de adultos mayores de 60 años, se encontraría en
aumento más rápidamente, que cualquier otro grupo de edad en casi todos los
países del mundo.
Es así como en Chile, al igual que los países desarrollados, estaría
viviendo una etapa avanzada de transición al envejecimiento demográfico de
su población, reflejando cifras de 1.717.478 personas que tendrían más de 60
años de edad, de las cuales el 12,5% corresponderían a mujeres (959.429) y el
10,2% a hombres (758.049).
Este envejecimiento de la población se podría considerar como un éxito
dentro de las políticas de salud pública y del desarrollo socioeconómico, pero
también constituiría un gran desafío para la sociedad, la cual debería adaptarse
a ello, para mejorar al máximo la salud, así como su participación social y su
seguridad 1
.
2.1. Sexualidad humana
En primer lugar, es necesario desarrollar el concepto de sexualidad y el
gran alcance que tiene en las distintas áreas de la vida humana. En primer
lugar, es importante mencionar que si bien se trata de un aspecto inherente a
los seres humanos, su expresión y las conductas asociadas a la misma son
construidas socialmente. En este sentido se podría referir que la sexualidad
misma es construida socialmente y por lo mismo refleja juicios y valores de la
sociedad 3
.
La sexualidad es la forma como la persona se expresa, siente y se
manifiesta como un ser sexual, la manera de sentirnos únicos; es un aspecto
central del ser humano presente a lo largo de la vida, abarca al sexo, las
identidades y los papeles de género, el erotismo, el placer, la intimidad, la
reproducción y la orientación sexual. Esta se vivencia y se expresa a través de
pensamientos, fantasías, deseos, creencias, actitudes, valores, conductas,
prácticas, papeles y relaciones interpersonales, es decir, puede incluir todas
estas dimensiones, sin embargo, no todas ellas se vivencian o se expresan
siempre, ya que la sexualidad está influida por la interacción de factores
biológicos, psicológicos, sociales, económicos, políticos, culturales, éticos,
legales, históricos, religiosos y espirituales 4
Con lo anterior es posible generar distintas reflexiones respecto del tema
de la sexualidad. En primer lugar, el situarla como un elemento esencial en la
vida de las personas por cuanto abarca aspectos que se manifiestan casi en la
totalidad del tiempo en la vida cotidiana.
En este punto cabe remarcar otro elemento que resulta esencial y es
que no todos los elementos se manifiestan al unísono. Como se menciona,
está influida por la interacción de múltiples factores (se mencionan biológicos,
psicológicos, sociales entre otros) A
, es que entonces la sexualidad igualmente
se puede mencionar que no es ajena al entorno del individuo. Es decir, no sólo
se refiere a un elemento de la interacción de este con el contexto y otros en el
mismo, sino que además está regulada por este.
La investigación en el ámbito de la sexualidad se enfoca en elementos
propios de las conductas sexuales como son los métodos anticonceptivos y su
uso o los acuerdos en la pareja. Igualmente es un tema recurrente las prácticas
y características que se pueden identificar en adolescentes. Por ejemplo
conductas de riesgo, conductas recurrentes, acto sexual, entre otras 5
.
Es importante generar conocimiento en el área, dado a la ya
mencionada importancia que tiene para la vida de las personas y la gran
relación que tiene con otros aspectos de la vida en general. En ese contexto, la
difusión de hallazgos científicos permitirá poder prevenir conductas de riesgo, y
reducir factores que podrían desencadenar situaciones patológicas.
Como Mullo explica:
“El conocimiento de nosotros mismos como mujeres u hombres es parte
de nuestra sexualidad, no solo es el coito, es nuestra esencia, somos nosotros
mismos, la forma de hablar, de caminar, de expresarnos, de cómo nos
sentimos es la sexualidad.” 6
De esto es posible desprender que este concepto no sólo se limita al
acto sexual sino que en general a múltiples aspectos de la vida humana. Si se
considera exclusivamente esto, entonces es posible que la sexualidad sea un
concepto abstracto con límites poco claros, al definirla como algo que abarca
aspectos tan múltiples como la vida misma. Es por lo mismo que se hace
indispensable delimitar estos ámbitos a un elemento en común, y que es la
vinculación entre el individuo y su entorno. De aquí que las vinculaciones
humanas en todas las dimensiones que puedan ser estudiadas están
relacionadas con la sexualidad de la persona.
Por otra parte, existen filósofos que han buscado una conexión entre el
desarrollo sexual de una persona y los aspectos más vitales. En ese sentido,
como afirmaba Kant, lo importante “es que el ser humano sea un fin y no solo
un medio”. El único aspecto en que está permitido que un ser humano sea un
medio para otro es en el de la sexualidad, pero solo si es un medio y, además,
un fin. Cuando solo es un medio, se puede considerar inmoral o amoral.7
Considerando esto, el reducir la sexualidad sólo a uno de sus aspectos
carnales, por ejemplo, es decir como una forma de obtener un placer carnal no
corresponde al concepto en su totalidad o en el sentido más estricto de su
definición.
El hecho de ser un medio y además un fin se refiere a que si bien
mediante la sexualidad es posible establecer una relación de cualquier índole
con otras personas, y que esta puede significar una experiencia positiva para
quien la vive, no debe remitirse exclusivamente a este ámbito. Por lo contrario,
al desarrollar un vínculo, no hay sólo una experiencia placentera sino que
además esa relación será significativa y por consiguiente una parte vital de la
persona.
De este modo, al obtener una experiencia placentera de cualquier índole
con otro ser humano, es un acto vital significativo el que se desarrolla más que
una utilización del otro como medio para obtener placer.
Es así como al delimitar el concepto de sexualidad, ésta se constituye
como un elemento que vincula al ser humano con otros y su entorno, y al ser
construido socialmente, igualmente es una forma de interacción entre el
individuo y las normas sociales, creencias y cultura que le rodean. Por lo
mismo, el ser humano al mantener su condición de sujeto gregario y social a lo
largo de toda su vida, no es posible despojarlo en ningún momento de su
sexualidad.
A lo largo del desarrollo teórico del tema que motiva esta investigación,
se expondrán distintas creencias y mitos sobre esta área que alteran la
percepción que muchos actores de la sociedad tienen. Cuando esto ocurre, se
puede considerar que ciertos grupos no tienen acceso a conductas sexuales de
ningún tipo, lo cual implica despojar a ciertos grupos de un elemento
fundamental de sus vidas.
2.2. Derechos Sexuales
La sexualidad se desarrolla y se expresa de diferentes maneras a lo
largo de la vida de forma que la sexualidad de un infante no será la misma que
la de un adolescente o un adulto. En cada etapa de la vida se necesitan
conocimientos y experiencias específicas para su óptimo desarrollo. En este
sentido, la sexualidad debe vivirse libremente, en su plena expresión y sin
juzgarse. Por esto la OMS orienta también la necesidad de atender y educar la
sexualidad humana. Para esto es de suma importancia, reconocer los derechos
sexuales 8
.
Con la incorporación de los derechos sexuales, se busca garantizar para
las personas una expresión de su sexualidad que permita desarrollarse en un
marco de integridad, respeto y que signifique ese medio y fin al mismo tiempo
que se expuso anteriormente. El fin entonces no es restringir o normar la
expresión sexual.
Tabla 1. Derechos sexuales.
El derecho a la
libertad sexual
La libertad sexual abarca la posibilidad de la plena
expresión del potencial sexual de los individuos. Sin
embargo, esto excluye toda forma de coerción,
explotación y abuso sexuales en cualquier tiempo y
situación de la vida.
El derecho a la
autonomía, integridad
y seguridad sexuales
del cuerpo
Este derecho incluye la capacidad de tomar decisiones
autónomas sobre la propia vida sexual dentro del
contexto de la ética personal y social.
También están incluidas la capacidad de control y
disfrute de nuestros cuerpos, libres de tortura,
mutilación y violencia de cualquier tipo.
El derecho a la
privacidad sexual
Significa la posibilidad de contraer o no matrimonio, de
divorciarse y de establecer otros tipos de asociaciones
sexuales responsables.
El derecho a la libre
asociación sexual
Esto abarca el derecho a decidir tener o no hijos, el
número y espaciamiento entre cada uno, y el derecho
al acceso pleno a los métodos de regulación de la
fecundidad.
Fuente: OMS
Como se expuso, el privar a ciertos grupos de expresiones sexuales por
diferentes características que pueden tener, implica en primer lugar que se
restrinja el primer derecho mencionado por la OMS 8
. Esto, debido a que de
acuerdo con este, las personas debiesen tener la libertad de poder expresar el
potencial de su sexualidad, siempre y cuando esto no represente un daño a la
integridad de otras personas.
El derecho a la autonomía igualmente se vería transgredido, ya que de
acuerdo con este principio, la persona debería ser capaz de guiar su vida y los
aspectos de la misma con sus propios principios.
Cuando existen prejuicios sociales sobre la sexualidad (como los que se
detallarán más adelante) que impliquen privar a ciertos grupos de personas de
una expresión libre de la sexualidad, significa que éstos deban orientar su
expresión sexual no desde lo que ellos desean o consideran para sus vidas,
sino que desde un prejuicio que proviene desde sus pares. En este sentido, el
no dejar alternativa para miembros de estos grupos implica que no solo se
trasgreda su autonomía sino que su libertad igualmente.
De este modo, se puede plantear la necesidad de explorar prejuicios y
estereotipos que existan sobre la sexualidad de ciertos grupos y que estén
restringiendo la expresión de la misma de otras personas.
Dado que la sexualidad está presente en la vida cotidiana la mayor parte
del tiempo, y en las relaciones sociales que se pueden establecer, es que es un
tema muy recurrente no sólo en conversaciones cotidianas sino que a la hora
de generar juicios de valor y reproducir creencias.
2.3. Vejez y tercera edad
La vejez es un período de la vida de las personas producto del
envejecimiento de las mismas. La Organización Mundial de la Salud (OMS) ha
definido el envejecimiento individual como:
“Un proceso normal que ocurre a todos los seres vivos,
comienza en el momento de nacer, se acentúa en los
últimos años y se produce una limitación de la
adaptabilidad. Es un proceso no uniforme, es diferente de
una especie a otra, de un hombre a otro y en un mismo
ser humano, donde no todos sus órganos envejecen al
mismo tiempo”.9
De acuerdo con la definición de vejez que concibe Moraga10
, la
humanidad está constituida por diferentes culturas o modos particulares de vivir
y cada sociedad de acuerdo con su cosmovisión; define quién es o no viejo y
qué debe hacer o no una mujer adulta mayor o un hombre adulto mayor.
Como seres humanos nacemos en una cultura y somos modelados por
ella, cada cultura con su diversidad e interdependencia, tiene su propia visión
de lo que es la vejez. Distintos investigadores o estudiosos del tema la van a
definir poniendo énfasis en distintas áreas: en las oportunidades que le ofrece
la sociedad al individuo, en lo sociológico, en lo cultural, en un punto de vista
individual, biológico y psíquico.
Por lo mismo, el envejecer no se reduce exclusivamente al paso de los
años o al proceso fisiológico que conlleva esto. Con el envejecimiento (a lo
largo de toda la vida), al interactuar con la sociedad, ésta en muchos aspectos
determina mucho de lo que una persona es o puede llegar a ser.
Existen tres concepciones generales para definir la vejez, según Moraga
10
. En primer lugar. La vejez cronológica, que se refiere al hecho de haber
cumplido de 60 a 65 años y se considera una medida objetiva por cuanto todos
quienes han nacido en la misma fecha serán consideradas como una misma
cohorte.
Es igualmente objetiva debido a que considera un indicador estándar y
que permite evaluar de la misma manera a muchas personas. Es la manera
más común de definir el rango etario considerado tercera edad o vejez.
La vejez funcional se refiere a la capacidad que tiene la persona de
contribuir al trabajo y por la utilidad que puede reportar el individuo de cara al
grupo social al que pertenece. Es aquí donde es posible localizar algunos
prejuicios sobre la capacidad que tienen de poder contribuir de esta manera.
Finalmente la vejez como etapa final es una concepción que el tiempo
afecta al individuo y que incorpora la vejez como un momento más del ciclo
vital. En este sentido, pueden socializar como cualquier otra etapa.
2.3.1. Cambios fisiológicos en el adulto mayor
Se han estudiado ampliamente los cambios que ocurren en la adultez
mayor en las distintas dimensiones de la vida humana 11
.
En muchos aspectos los cambios que tienen lugar en la mujer son muy
similares al hombre. Por ejemplo, en cuanto a la lubricación, una mujer adulta
mayor requerirá más tiempo de excitación para poder concretarse.
La adulta mayor puede notar que no tiene lubricada la entrada de la
vagina y puede interpretar que no está lubricada en absoluto. Sin embargo,
esto ocurre por una menor producción y posiblemente por la adopción de
posiciones que dificulten su salida por gravedad 12
.
Si bien la disminución de la producción de estrógeno luego de la
menopausia hace que disminuya las secreciones vaginales, se ha observado
que mujeres con una frecuente actividad sexual presentan una mucosa vaginal
más gruesa y rugosa que quienes tienen menor actividad. De este modo, el
acto sexual si está relacionado con la involución vaginal12
.
Por otra parte, la erección del clítoris durante el acto sexual no muestra
diferencias apreciables con las mujeres de menos edad, si se cumplen todas
las fases del acto sexual (excitación, meseta, orgasmo y resolución) 13
.
Puede producirse irritación de la uretra y la vejiga en caso que las
paredes vaginales se mantienen finas y menos elásticas. Esto puede provocar
deseos de orinar durante o inmediatamente después del coito, así como
molestias durante la micción en las horas y días posteriores14
.
La musculatura vaginal sin embargo puede sufrir un debilitamiento, por
lo que durante la fase orgásmica habrá menores contracciones15
. Sin embargo,
esto no impide el orgasmo ni suprimen la sensación de placer. Se puede decir
que con el avance de los años no existe un límite preciso para la sexualidad
femenina 11,15
.
Muchos hombres experimentan lo que se conoce como el climaterio
masculino16
. Esta condición es conocida como andropausia, y suele darse
desde los 50 años. Consiste en una disminución de la producción de hormonas
en los testículos, pero no un cese definitivo como ocurre con los estrógenos en
las mujeres.
No es menos cierto que la edad afecta de diversos modos la fisiología
de la respuesta sexual del varón, llegando en ocasiones a tomarse como una
enfermedad por la que se está pasando. Entre los cambios e impactos que se
tienen por ejemplo están:
1- Para lograr la erección del pene necesitan más tiempo y
más estimulación directa.
2- En conjunto, las erecciones son menos firmes que cuando
eran más jóvenes.
3- Los testículos se llevan solo parcialmente en relación con el
perineo y lo hacen con mayor lentitud que en los varones jóvenes.
4- Se reduce la cantidad de semen y disminuye la intensidad
de la eyaculación.
5- Por lo general se observa una menor necesidad física de
eyacular.
6- Se prolonga el período refractario, es decir, el espacio de
tiempo posterior a la eyaculación en que el hombre es incapaz de
lograr una nueva erección y emisión de semen.
7-Con la edad disminuyen la masa y la fortaleza muscular, por
tal motivo suele existir una disminución de la tensión muscular
durante la excitación sexual17
.
Resulta difícil cuantificar las disfunciones sexuales en hombres y
mujeres mayores debido a que muchos se relacionan con cambios psicológicos
vinculados con la edad y el envejecimiento mismo.
Debido a una equivocada interpretación de estos signos, algunas
personas pueden manifestar angustia anticipatoria sobre su desempeño
sexual18
. Esto se verá más adelante, cuando se desarrolle la temática de cómo
los estereotipos pueden ingresar en la vida privada de las personas, siendo
reproducidas por las mismas y por consiguiente convirtiéndose en toda una
limitación para el desempeño sexual.
Esta mala interpretación puede provenir tanto de los jóvenes,
cuidadores, parientes, como de los mismos ancianos.
Es importante conocer los cambios fisiológicos tanto en hombres como
mujeres, ya que con ellos se puede esclarecer el proceso normal que ocurre en
el organismo con el paso de los años y así mismo, es fundamental que exista
apoyo y conocimiento.
2.4. Sexualidad y sus dimensiones
La sexualidad es una dimensión fundamental de ser humano19, 20
. Se
desarrolla a lo largo de toda nuestra vida, por lo que no es estática sino que es
dinámica.
Además de los aspectos biológicos y psicológicos, los factores
socioculturales cumplen un rol importante en esta transformación. La influencia
que tienen puede ser positiva y propiciar el desarrollo íntegro y pleno de la
persona, o negativo y coartar y restringir20
.
Como se dijo anteriormente, la sexualidad no abarca exclusivamente el
campo de las relaciones sexuales. Tampoco exclusivamente la reproducción21
.
Al estar involucradas distintas dimensiones de la socialización es que múltiples
áreas de la vida están igualmente relacionadas.
En primer lugar, se menciona una dimensión biológica de la sexualidad
20
. Hace referencia a las diferencias entre el varón y la mujer y están
determinadas por una serie de caracteres morfológicos, sin embargo, la
distinción biológica entre el hombre y la mujer es mucho más compleja que la
configuración descriptiva de la genitalidad.
De tal modo que el sexo biológico contempla 5 categorías básicas: la
configuración cromosómica; el sexo gonádico; el sexo hormonal, la estructura
reproductiva interna y la genitalidad.
Por otra parte, existe una dimensión psicológica. La dimensión
psicológica introduce el sentido en la sexualidad humana 20,
Dado que esta
dimensión incorpora elementos cognitivos y afectivos, es un elemento que no
puede quedar ajeno a la expresión sexual. Por esto es que aquí se originan
muchos de los procesos sexuales que se experimentan.
El hecho que introduzca el sentido hace relación con que desde la parte
psicológica es desde dónde se interpreta y se puede vivenciar la sexualidad.
Así, el ser conscientes de todo lo que ocurre en las interacciones proviene de
esta dimensión.
Existe igualmente una dimensión sociocultural 20, 21
. De acuerdo con esta
arista, el ser humano es un ser cultural también en su sexualidad. En este
sentido, la cultura se constituye como un espacio de socialización de la
sexualidad humana. Entre los más importantes están la familia de origen, la
escuela, el grupo de pares, la religión, las normas sociales, o los medios de
comunicación.
Otra postura respecto de las dimensiones incorpora un marco de trabajo
que permita trabajar la sexualidad desde un enfoque de género. Esto porque
con estas dimensiones se puede abordar aquello que se atribuye
tradicionalmente a hombres y mujeres 5
.
Cabe señalar, que al entrar en este ámbito, en el concepto de
sexualidad se consideran las parejas románticas, sin considerar que es la única
forma de expresión sexual posible.
En primer lugar se propone como marco de trabajo para investigar las
parejas sexuales. En esta dimensión se propone que sea indagado todo lo
relacionado con la vida en pareja, desde la búsqueda, los acuerdos, y lo que
implique el hecho de tener una pareja romántica, la orientación sexual, y vida
en pareja.
En una segunda dimensión, se habla del acto sexual mismo, es decir de
la relación íntima de una pareja. No se remite únicamente al coito sino a la
intimidad en general. Aquí se incluyen elementos de la vida en pareja que si
bien están relacionados con la primera dimensión, se relacionan con el aspecto
carnal de la vida en pareja.
En tercer lugar, existe una dimensión mucho más amplia y que incorpora
los significados y creencias asociados con la sexualidad. Aquí es dónde se
puede hacer el nexo con el tema global del estudio, dado que se puede
considerar a las investigaciones relacionadas con creencias arraigadas en la
sociedad o grupos específicos como toda una dimensión de la sexualidad.
Finalmente, se considera una dimensión que aborda los aspectos
exclusivamente asociados con el placer en cuanto a las relaciones humanas.
Este placer puede ser de cualquier carácter y va más allá del acto sexual,
diferenciándose así de la primera dimensión. Así, prácticas recurrentes
orientadas a la búsqueda exclusiva de placer son incorporadas.
De este modo, la sexualidad no sólo es un elemento muy amplio de la
vida humana, sino que su conceptualización igualmente depende de la postura
que se adopte. En este sentido, se pueden observar elementos que cobran
especial relevancia para los estudios de sexualidad.
Aun cuando las relaciones románticas no pueden ser el único foco en
este ámbito, son un elemento muy relevante en la vida de las personas.
Igualmente, las creencias asociadas no sólo son un foco relevante de estudio,
sino como se vio anteriormente, pueden en ocasiones limitar y restringir la libre
expresión de conductas sexuales en algunos grupos determinados.
2.5. Sexualidad en los adultos mayores
Los adultos mayores son un grupo que usualmente están atravesados
por múltiples creencias, mitos y estereotipos sociales 22
. Se ha podido ver en
diversas investigaciones cómo los estereotipos relacionados con la edad son
tanto o más pronunciados que aquellas ideas o creencias acerca de diferencias
género 23
.
Lo anterior puede deberse a distintos elementos presentes en la
sociedad. Si bien ambos sistemas de creencias están naturalizados y
arraigados en la sociedad 24
, además de definir a la persona en gran medida 8
,
la mayoría de los estereotipos asociados con la edad están relacionados con
creencias sobre capacidades y características de grupos que son medibles
objetivamente (por ejemplo, el deterioro físico).
Si bien muchos mitos sobre esta etapa de la vida hablan de dificultades
o de actos que sencillamente no se pueden realizar, existen posturas más
radicales que niegan la existencia y la importancia de cualquier expresión
sexual en personas mayores 25
. Sin embargo, en una sociedad que paso a
paso envejece, es necesario dejar de lado tabúes y percepciones equivocadas
sobre grupos etarios.
Estos mitos caracterizan al grupo en múltiples dimensiones de sus vidas,
por ejemplo la capacidad de poder aportar a la sociedad, el deterioro físico
propio de la edad. En este sentido, la sexualidad en la adultez mayor se vuelve
un tema controversial por cuanto existe un desconocimiento de la práctica de la
misma y al mismo tiempo (como se discutirá más adelante) un
desconocimiento de los reales alcances del concepto de sexualidad.
Al hablar de sexualidad, no se puede dejar de lado el amor, el afecto, y
la relación interpersonal entre la pareja.
La relación sexual no es el mero contacto íntimo sino que representa la
dedicación y la entrega, el conjunto de experiencias y estados de ánimo que
los seres humanos somos capaces de transmitir 26
. Sin embargo, es común
que la sexualidad sea remitida exclusivamente al acto sexual o en cuanto a la
dimensión de placer y acto sexual, como algo exclusivamente carnal.
En la adultez mayor el concepto de sexualidad se basa principalmente
en la calidad de la relación, integrando componentes tales como personalidad,
intimidad, género, pensamientos, sentimientos, intereses y valores 19, 27
.
Es en esta etapa como en ninguna otra etapa de la vida que la
afectividad cobra gran importancia, sin desmerecer la relevancia que tiene a lo
largo de toda la vida. Sin embargo, es común que se considere que con el paso
del tiempo, la expresión sexual se vea desafiada19
.
Para las personas mayores la sexualidad está muy relacionada con
besos íntimos, acariciarse, masturbarse o igualmente la acompañarse,
hablarse de manera erótica o disfrutar de material explícito 27
.
La investigación acerca de la vida de personas adultas mayores
comenzó en los años 50 22
, y desde entonces los hallazgos de investigaciones
son consistentes en mostrar que las personas mayores sí mantienen un interés
en la sexualidad y que son capaces de tener relaciones sexuales en edades
avanzadas.
Estas investigaciones se han enfocado no sólo en una descripción de
sus vidas íntimas sino que además han caracterizado las capacidades que
poseen y las características de la vida en pareja. Sin embargo, los prejuicios y
los estereotipos han sido un tema menos estudiado.
De acuerdo con investigaciones en la materia 28
, los hombres tienden a
ser más sexualmente activos que las mujeres en este período.
Igualmente, son comunes los problemas de pareja asociados con las
relaciones íntimas pero muy rara vez son discutidos con profesionales. De
hecho, se reporta que cerca de un 30% de hombres y en menor medida las
mujeres han consultado alguna vez sus problemas de índole sexual con un
profesional en el área en los últimos 50 años.
Si bien el deseo sexual existe, está relacionado con la edad G
, tendiendo
a disminuir con el paso del tiempo 28
. Así mismo, se ha encontrado relación
entre el deseo sexual y otras variables como son la frecuencia de actos
sexuales (dónde la relación es positiva, es decir a mayor frecuencia habrá un
mayor deseo), y con la actitud negativa percibida o ejercida 29
.
Esto último es particularmente relevante, puesto que la relación es
negativa, es decir, que a mayor presencia de una actitud negativa, habrá
menor deseo sexual. Dado que esta actitud puede manar desde creencias que
son reproducidas socialmente y que atraviesan a los adultos mayores, es que
el educar para cambiar estas creencias que alteren la expresión de la
sexualidad de adultos mayores se vuelve relevante.
Como se verá más adelante, estos actos están relacionados además
con otras variables de bienestar de la persona.
En un estudio realizado en población adulta mayor acerca de sus
prácticas se reportan interesantes cifras respecto de conductas sexuales que
los participantes tenían Q
. Se encontró que la prevalencia de actividad sexual
efectivamente declinaba con los años, siendo de un 73% quienes tenían entre
57 a 64 años, 53% de gente entre 65 a 74 años y finalmente 26% de quienes
tenían entre 75 a 85 años.
Las mujeres en general reportaban menos actividad sexual que los
hombres. De quienes eran sexualmente activos, aproximadamente la mitad
tanto de hombres como de mujeres reportaron tener algún tipo de problema
sexual que le resultaba molesto.
En el caso de las mujeres, los problemas sexuales más reportados
fueron bajo deseo (43%), dificultades con la lubricación vaginal (39%) y una
incapacidad de llegar al clímax (34%). De los hombres, el problema sexual más
común fueron las disfunciones eréctiles (37%). En este plano, un 40% de ellos
reportaron usar suplementos o medicación orientada a potenciar sus funciones
sexuales 28
.
Los hombres y mujeres que evaluaban su salud como mala eran en
general menos activos y, entre quienes eran sexualmente activos, eran quienes
reportaban la mayor cantidad de problemas 28
.
Con este estudio, es posible argumentar que los adultos mayores no
están ajenos a las conductas sexuales cotidianas, aun cuando no todos son
sexualmente activos.
Se propone que incluso sabiendo que el deseo sexual permanece
intacto en personas mayores, necesitan un/a compañero/a, especialmente uno
interesado de modo de continuar con actividades propias de pareja, y para
algunos poder continuar con su deseo sexual.
El que no exista una pareja puede ser algo que marque una baja de
deseo. Se ha encontrado así, que el tener pareja o un compañero es un
predictor el deseo, especialmente en las mujeres 29
.
En estos puntos es dónde el enfoque de género aporta con un marco de
trabajo que permite leer las diferencias socialmente atribuidas a hombres y
mujeres. Los adultos mayores de tiempos modernos poseen un modelo de
familia tradicional, lo que permitiría explicar en parte la importancia de una
pareja.
Igualmente, la búsqueda de pareja en esta etapa es uno de muchos
ámbitos de la sexualidad que está atravesado por las múltiples creencias
presentes en la sociedad.
Ahora bien, como se dijo, la sexualidad en esta etapa puede ser motivo
de controversia en la sociedad principalmente por desconocimiento acerca de
la misma. Cuando estas creencias dan como resultado el de personas que no
poseen actividad sexual, esto puede limitar la expresión de conductas de esta
índole por cuanto no serán aceptadas socialmente.
En este contexto, se han descrito distintas barreras que pueden tener los
adultos mayores a la hora de expresar su sexualidad de manera libre y poder
desarrollar el máximo de su potencial. Existen barreras que son personales y
que provienen de miedos o dudas que la misma persona pueda tener. En este
plano, uno de los miedos más comunes es el no poder tener un desempeño
sexual en el acto íntimo, relacionado tanto con lo que la persona sabe de sí
mismo como con las creencias que están presentes en la sociedad 25
.
Este miedo tiene una doble consecuencia. En primer lugar, la persona
puede esquivar o evitar las relaciones sexuales producto de esto, así
reduciendo el riesgo de decepcionar o de generar un conflicto. En segundo
lugar y a largo plazo, se refuerzan los mitos que existen en la sociedad al
reproducir en la práctica dichas creencias.
Las barreras que provienen del entorno (que pueden repercutir en una
privación personal de la actividad sexual como lo anteriormente dicho) se han
clasificado en tres grandes grupos 3
.
En primer lugar existen limitantes médicas y sociales. En estas se
describen aquellas que se generan de la interacción de los cambios fisiológicos
y cómo la sociedad interpreta los mismos.
De este modo, pueden ser interpretados como una fuente de absoluta
incapacidad de poder mantener relaciones sexuales. Esto puede significar toda
una limitación si se le suma una concepción de sexualidad que considera
exclusivamente el acto coital como se verá más adelante.
Las creencias que provienen de la sociedad incluyen todas estas
creencias acerca de las capacidades y roles que se asocian con la adultez
mayor, los mitos acerca de lo mismo y el estereotipo que se tiene al pensar en
una persona que vive en esta etapa 3
. Igualmente la familia en ocasiones
ignora la necesidad de los adultos mayores de tener una vida sexual, y
desconocen que son personas sexualmente activas y que tienen deseos
relacionados con esta dimensión que perduran incluso en edades avanzadas.
Otra categoría de limitaciones que existe proviene directamente de los
profesionales del cuidado de la salud. Esto no quiere decir que el problema
mismo sean ellos sino que lo es el conocimiento que tengan de la etapa, la
forma en que ejercen el cuidado (en términos de considerar la sexualidad como
una necesidad humana), la privacidad que se les otorgue, entre otras.
Desde aquí, surge la necesidad de conocer las creencias que
profesionales del área de la salud tienen acerca de la sexualidad en esta etapa
de la vida 3
.
Finalmente, una tercera posible fuente de limitaciones está determinada
por las instituciones de cuidado 3. En muchas ocasiones no se otorga ni la
privacidad necesaria para un ejercicio libre de la sexualidad, y en otros no se
entregan recursos que faciliten un disfrute personal de otras áreas de la
sexualidad y que resultan igualmente placenteras 27
.
La investigación igualmente ha enfocado sus problematizaciones, a
identificar qué áreas de la vida se pueden ver afectadas debido a la sexualidad.
En este sentido, y dado que ésta está relacionada con múltiples y diversos
elementos de la vida, es que dimensiones tan relevantes como son el bienestar
y la salud están relacionadas 30
.
En esta misma línea, continuando con el tema del bienestar, se
considera que la sexualidad no sólo está relacionada con la calidad de vida,
sino que es un componente de esta. De hecho, una de las dimensiones que se
considera en la evaluación de la calidad de vida son las relaciones
interpersonales, y la sexualidad con sus distintas aristas es parte de lo que se
indaga 31, 32
. Se entiende como un elemento vital para la mantención de
relaciones interpersonales, autoconcepto y un sentido de integridad 32
,
componentes de la calidad de vida 31
.
Ahora bien, otras investigaciones, ligadas no directamente con el
ejercicio de la sexualidad sino que orientadas específicamente al bienestar y la
relación con estereotipos y actitudes que los mismos adultos mayores tienen,
han hallado que igualmente existe una relación directa entre estos y la
autoestima con el bienestar psicológico 33
.
La autoestima es un importante indicador de salud y bienestar19
, se
define como una actitud o sentimiento positivo o negativo hacia la persona,
basada en la evaluación de sus propias características, e incluye sentimientos
de satisfacción consigo mismo. 30
La importancia de la autoestima radica en que es un factor clave en el
desarrollo de un buen ajuste emocional, cognitivo y práctico, afectando de un
modo importante todas las áreas de la vida. Se ha propuesto que ésta va
disminuyendo durante la edad madura y la vejez, asociándose a la belleza y
juventud.
Los factores psicológicos que afectan la sexualidad de las personas
jóvenes también suelen afectar la sexualidad de los adultos mayores 34
. Los
adultos mayores de hoy pertenecen a una generación donde no había
educación sexual.
La vida sexual era exclusivamente privada y se enfocaba más bien en la
satisfacción del hombre y que la mujer estuviese disponible35
.
2.6. Mitos y prejuicios sobre la sexualidad en los adultos mayores
En la sociedad existen múltiples ideas y sistemas de creencias, muchas
veces rígidos, y que ordenan la forma en que se objeto, grupo o personas 36, 37
. Estas ideas están en la conciencia social de las personas, siendo medios de
comunicación de masas no los creadores 37
sino grandes responsables de la
mantención de los mismos y de ser un canal para que lleguen y atraviesen a
los grupos a quienes van dirigidos 38
.
Es común que conceptos como prejuicio, creencia, mito o estereotipo se
utilicen indistintamente con significados equivalentes 36
. Sin embargo, es
importante conceptualizar los elementos que son de interés para la presente
investigación, a saber, mitos, prejuicios y estereotipos.
Según la Real Academia de la Lengua Española, se entiende como mito
a la persona o cosa a las que se le atribuye cualidades o excelencias que no
tienen, o bien de una realidad de la que carecen39
.
Así, podemos decir que el mito es una manera de identificarse con lo
que le rodea tratando de dar explicaciones de cada cosa que sucede a su
alrededor atribuyéndole cualidades o defectos. Estos nos transmiten valores y
creencias de cada sociedad ya que se han creado de generación en
generación y han cimentado su cultura.
En cuanto al prejuicio, es el acto de juzgar las cosas antes de conocerlo,
es una actitud adquirida antes de pasar por alguna experiencia y se generan
por el acumulo de conductas negativas de cierta cultura, relacionando, por
ejemplo, un objeto o una persona con algo malo 40
.
El proceso en que estas creencias aparecen, son mantenidas y
reproducidas es dinámico y ocurre por la interacción social de los individuos.
Si bien los medios de comunicación son un elemento clave en la
mantención de los estereotipos, su rol se refiere a que los hacen manifiestos y
los transmiten de manera práctica.
Las personas se forman impresiones de una forma muy variada de
maneras, desde procesos basados en categorías primarias a procesos
basados en atributos.
Estos procesos en parte dependen de la configuración de la información
disponible. En el caso en que las configuraciones sean fácilmente
categorizables, se tiende entonces a utilizar procesos basados en categorías.
Por otra parte, si es que no son fácilmente clasificables, se hipotetizan
entonces estas categorías y estas clasificaciones 24
.
En otras palabras, existen distintos niveles en que el mundo es
organizado, tanto individual como colectivamente. Esto se refiere al proceso en
que la información del mundo es organizada en conceptos (categorías)
inteligibles, operacionales y que por consiguiente permiten que la mente pueda
trabajar con ellas de manera eficiente.
En ocasiones, la información que se recibe es simple y puede
clasificarse fácilmente en categorías ya conocidas. Esto ocurre cuando algo
nos resulta familiar y o fácilmente comprensible, ya sea porque la información
es completa y deja poco para dudas, o porque nos es fácil identificarnos con lo
que se está viendo. El resultado será una mantención del concepto original al
cual se le ha añadido información nueva.
En el futuro al recibir información similar esta podría ser sencillamente
identificada con esta categoría. Esto se puede relacionar con el proceso de
asimilación descrito por jean Piaget a la hora de organizar el mundo 41
.
Por otra parte, ante información parcelada, difícil de clasificar o con la
que la persona difícilmente puede identificarse, implicará que deba generar un
procesamiento diferente de estos datos. Piaget refiere a que se necesitaría
eventualmente modificar los esquemas existentes o crear uno nuevo en caso
que la información sea muy novedosa 41
. Sin embargo, se propone igualmente
que en este proceso la persona deberá generar procesos hipotéticos y por
consiguiente, basados en otros esquemas ya internalizados.
Estas hipótesis pueden resultar en ideas basadas en información escasa
o interpretada cuando la persona no posee toda la información necesaria para
hacerse una idea de aquello que está percibiendo.
Si bien esta cognición es individual, implica la base para el proceso de
cognición social, mediante el cual se reproducen creencias y sistemas de ideas
a nivel colectivo. En este proceso, en dónde se mantienen estas creencias y se
conforman estereotipos que son aceptados por una sociedad, además de
caracterizar y conceptualizar el objeto no desde un conjunto de individualidades
independiente sino que colectivamente, es decir, desde la sociedad como un
todo, se puede hablar de cognición social.
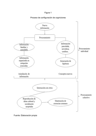
Figura 1
Proceso de configuración de cogniciones
Fuente: Elaboración propia
Existen múltiples teorías, pero lo más importante de destacar son las
características de este proceso, y lo que conlleva.
• Involucra factores calientes como emociones y las motivaciones que
interfieren con los mecanismos de procesamiento de la información.
• Las categorías o esquemas usados descansan sobre unas bases
sociales y culturales que inciden sobre los mecanismos cognitivos de
forma específica.
• Las cogniciones sociales tienen consecuencias para los demás: el sujeto
debe anticipar estas consecuencias transformándolas en nuevas
informaciones a tratar u los demás pueden modificar sus características
cuando sospechan que son objeto de un proceso de indagación
cognitiva por parte de otra persona proporcionándole eventualmente
indicaciones engañosas.
• Suelen elaborarse y funcionar en un contexto de tipo comunicacional 42
Zajonc en su argumentación, defiende distintas ideas que resultan
esenciales a la hora de comprender el proceso en que se forman ideas y
creencias colectivas. En primer lugar, refiere que involucra factores “calientes”,
es decir, aspectos de la vida que generan opinión y subjetiva y por lo tanto, que
orientarán el procesamiento de la información. Esto puede ocurrir por la
selección de información, el matiz que se da a las hipótesis o categorías
nuevas que surjan para categorizar la información, entre otros medios.
El segundo punto es especialmente relevante en el tópico de este
estudio, por cuanto se refiere a que aquellos conceptos que se utilicen para
organizar la información tienen un fundamento cultural y social. Es decir,
pueden variar entre culturas distintas. De ahí las diferencias en los estereotipos
o mitos y creencias que pueden estar presentes en las distintas sociedades.
El tercer punto hace referencia a un aspecto relacionado con la
interacción entre personas que viven en el proceso de cognición. Se refiere a la
información que se les entrega a otras personas quienes a su vez generarán
sus procesos de cognición.
Al no anticipar las consecuencias, es decir, al reproducir de manera
automática los discursos que atraviesan a ciertos grupos, ocurre un proceso en
el que estas ideas son mantenidas y no se modifican. Al permanecer de
manera estable, estas ideas cobran fuerza no sólo entre quienes las
reproducen sino en generaciones nuevas que deben configurar el mundo en
sus cogniciones.
El último aspecto es quizás uno de los más representativos del contexto
en que esta investigación se sitúa, por cuanto se refiere a la relevancia del
proceso en que los individuos interactúan. Aquí ocurre que cualquier canal de
comunicación que puedan mantener a las personas en comunicación (medios
de comunicación, redes sociales, por ejemplo) cobra especial relevancia
cuando una creencia o mito, utilizan estas plataformas para llegar a las
personas y posteriormente ser reproducidas.
Como se puede apreciar, el proceso en que una cognición se crea, tanto
a nivel social como a nivel social es dinámico, tiene consecuencias para sus
actores y sobre todo para quienes son atravesados por dichos discursos. Este
proceso es dinámico dado que ocurre en un contexto en el que muchas
personas interactúan.
Los diferentes contextos en que los profesionales del área de la salud
interactúan entre ellos y con adultos mayores, o en los que estos últimos
pueden entrar en contacto con personas son un contexto en el que los
estereotipos y creencias sobre este grupo etario se generan y reproducen. Y
dado que es la cotidianeidad misma, significa que además el proceso en que
son atravesados por discursos muchas veces limitantes es parte de la vida
diaria.
Moragas habla sobre la sexualidad en la adultez mayor o como él mismo
lo nombra: “sexualidad en la vejez”. Se reconoce que vejez no es significado
de nulidad de toda expresión sexual, ya que los cambios fisiológicos propios de
esta etapa han servido erróneamente barrera para negar su actividad sexual.
En este sentido, las posibilidades de manifestación y actividad son
inmensas por lo que la sexualidad no solo debe de ser vista con el objetivo de
procrear sino que el de
“Fortalecer mediante la expresión de afecto y
sentimientos la unión, el amor entre la pareja anciana y
que los abrazos, besos y las caricias son el claro
ejemplo de que la expresión de sexualidad a esa edad
no ha disminuido sino al contrario se ha fortalecido” 10
.
Sumado a esto, se sabe que la existencia de amor en esta etapa es
igual que en cualquier otro momento de la vida, y por consiguiente su
expresión igualmente está presente11
.
2.7. Mitos existentes
Hasta ahora se ha desarrollado el proceso por el que una creencia o un
sistema de ideas son mantenidas a nivel individual y social. Pero es igualmente
relevante caracterizar cuales son los mitos que han sido posibles de encontrar
en investigaciones sobre el área.
Se han identificado una serie de mitos acerca de la sexualidad en los
adultos mayores.
- Carecen de sexualidad: la sociedad relaciona a
sexualidad como procreación, “el adulto mayor no puede
reproducirse entonces carece de sexualidad”.
- No se reproducen: la reproducción no tiene relación con
la sensación de placer ya que ello se puede sentir a todas las
edades, desde el lactante que siente placer de lactar desde el
pecho de su madre hasta un adulto que siente placer por comer
su comida favorita. Si los ancianos no se reproducen, ello
redunda en beneficio de su sexualidad, pues “naturalmente
como lo sugieren los moralistas biologistas, están liberados del
temor del embarazo. Y pueden, por tanto, entregarse libremente
a la actividad sexual placentera.
- Cese de la actividad sexual: el cese de la actividad sexual
no es exclusivo del pasar de los años ni mucho menos de un
adulto mayor ya que depende de varios factores como el estado
de salud o la incapacidad psicológica pues mientras haya un
adulto mayor sano, este podrá ejercer libremente la actividad
sexual. 11
- El deseo sexual disminuye con la edad: el deseo sexual
es todo impulso que nos anima a tener el encuentro íntimo con
la pareja, nos motiva a relacionarnos, a compartir intimidad, a
mantener relaciones afectivas y sexuales y finalmente el sentir
placer.
Hay varios factores por los cuales asocian la adultez mayor
con la disminución sexual, uno de ellos se debería a la
declinación de producción de hormonas sexuales que de alguna
manera contribuiría a la disminución de la libido y por lo tanto el
interés y deseo sexual; pero ello es algo opcional puesto que
cada organismo no actúa igual que al otro por lo que
generalizarlo en todos los adultos mayores es considerarlo un
mito.
- La menopausia marca el fin de la sexualidad en la mujer
y la pareja: después de la menopausia la mujer pasará por
varios cambios bruscos no disminuyendo el deseo sexual,
tornándose su vida más placentera al no existir posibilidad de
embarazo no planificado. Desaparecerán los estrógenos y
progesterona, pero en cambio estará la testosterona, en mayor
cantidad en el varón, que se encargará de proporcionar el deseo
sexual para uno y otro sexo 43
.
Se considera que los adultos mayores por el paso del tiempo ven su
sexualidad disminuida y puesta a prueba 19
. Esto incluso presente en
trabajadores y practicantes del área de la salud 43
. En este sentido, se propone
en este estudio que romper con estos prejuicios y mitos es importante para la
práctica profesional de los cuidados en salud.
En los mitos que se encontraron en este estudio, se puede apreciar una
tendencia interesante a relacionar la sexualidad directamente con la función
reproductiva. Si se limita sólo a esto, entonces una persona que tiene cierta
dificultad producto de cambios en la fisiología naturalmente será vista como
carente de toda expresión sexual.
Siguiendo con lo que se mencionó anteriormente, esto es equivocado,
puesto que la sexualidad abarca gran parte de la cotidianeidad de la persona.
Por lo mismo, una posible fuente de errores puede ser una mala
conceptualización de la sexualidad misma.
Se han realizado estudios abordando diferencias en cuanto al nivel en
que se cree en ciertos mitos, y se encontraron diferencias entre quienes
tuvieron contacto con adultos mayores y quienes no durante su formación 44
.
En dicho estudio, se encontró diferencia en las siguientes creencias,
algunas abordan temas de la adultez en general y que podrían traer otras
repercusiones interesantes de estudiar en investigaciones futuras. Otras se
refieren directamente a los adultos mayores y distintos aspectos de su
personalidad, así como de su forma de relacionarse.
Tabla 2. Mitos sobre la adultez mayor.
Dominio Mito Interpretación
Creencias relacionadas
con la forma de ser,
evaluar el mundo,
conocer y el estilo de la
personalidad.
Las personas se vuelven
más conservadoras e
inflexible durante la
adultez tardía
Esta creencia se refiere a
la dureza con la que las
personas adultas suelen
evaluar las situaciones,
siguiendo
supuestamente patrones
de moralidad y juicios de
valor propios. En este
sentido, se cree que son
intolerantes a las nuevas
tecnologías, modos de
socialización.
Las personas mayores
se vuelven como los
niños
Con esta creencia se
equiparan los cuidados
que deben tener los
adultos mayores con los
que necesita un infante,
así como su conducta en
general.
Las personas mayores
son más enojonas y se
enfadan más fácilmente.
Una creencia que
considera que las
personas adultas
mayores suelen
reaccionar con
emociones negativas
como el enfado ante
situaciones que evalúan
con criterios que pueden
ser anticuados. Esto es
una creencia que no
considera que
igualmente ellos pueden
adoptar aspectos de los
nuevos tiempos.
Procesos ligados con los
eventos considerados
traumáticos.
La jubilación usualmente
es traumática
La jubilación es un
proceso que debe vivirse
durante la adultez tardía,
y si bien dada la gran
relevancia que el trabajo
tiene para la vida de las
personas, no debe ser
considerada una fuente
de trauma sino que más
bien una oportunidad de
realizar actividades antes
dejadas de lado.
Las personas mayores
son más difíciles de
motivar que las jóvenes.
Esto se vincula con la
creencia que las
personas mayores pasan
por procesos que hacen
que difícilmente puedan
emprender actividades.
Igualmente el hecho de
estar en la última etapa
de la vida, se piensa que
creen que ya es tarde
para emprendimientos.
El impacto de la
jubilación suele resultar
en un deterioro de la
salud.
Relacionado con el
trauma de la jubilación,
se cree que esta
igualmente afecta la
salud en todas sus
dimensiones: física,
psicológica y social.
Fueron quienes no tuvieron contacto con adultos mayores y formación
geriátrica durante sus carreras las personas que más creían en estos mitos 44
.
De aquí se desprende que los mitos igualmente están influidos además
por el desconocimiento que se puede tener de los adultos mayores y de sus
reales capacidades.
Al encontrarse diferencias en el nivel en que se creen y se reproducen
estos mitos, se puede comenzar a discutir del rol que ocupa la formación en
geriatría durante las carreras universitarias. En este plano, la educación y el
nivel de conocimientos poseen estrecha relación con la creencia en los mitos.
Estos no podrían mantenerse si es que no son reproducidos, por lo que sólo
podrán mantenerse en la medida que las carreras no formen en geriatría a sus
estudiantes. En el estudio presentado, esto podría aplicar a distintas
profesiones ligadas al área de la salud.
Con estas creencias, se puede caracterizar el estereotipo que prima en
las personas que no han tenido contacto con adultos mayores.
• Se les ve como personas que en primer lugar, no poseen vida sexual de
ningún tipo puesto que sus funciones reproductivas se ven disminuidas.
En el caso de los hombres, hay dificultades para lograr y mantener la
erección y en el caso de las mujeres la menopausia las imposibilita de
poder tener descendencia. Esto se constituye como uno de los
elementos más importantes del estereotipo que se atribuye a los adultos
mayores.
• Respecto de su conducta, se les toma como si fueran niños,
equiparando los cuidados, comportamiento y socialización en general
con los de un infante. Si se considera así, se pueden generar
situaciones que no les otorguen los medios ni la privacidad necesaria
para una vida sexual como la que necesitan.
• Buena parte de las diferentes circunstancias de la vida propias de la
edad y que constituyen parte del proceso natural del curso de la vida
implican factores de riesgo que afectan negativamente la salud física,
emocional y social. Por ejemplo la jubilación se toma como un duro
golpe a estas dimensiones, lo que implicaría que el bienestar y la calidad
de vida en general están bajo constante ataque.
• Finalmente, se les toma como personas poco flexibles, poco tolerantes
con los nuevos tiempos y en general en una búsqueda de recuperar
épocas que evalúan de mejor manera. Esto se relaciona además con la
idea de que poseen un pensamiento rígido que no acepta novedades.
Este estereotipo va a marcar no sólo la imagen global que se tiene de
adultos mayores, sino que el punto de inicio desde dónde se les tratará, se les
brindará los recursos y espacios que se creen necesarios sin considerar sus
auténticas necesidades, considerando entre ellas las sexuales.
2.8. Desarrollo de un modelo explicativo
Con lo que se ha desarrollado hasta el momento, es posible argumentar
entonces un efecto de segundo orden que las creencias, mitos y estereotipos
sociales de distinta índole tienen sobre el bienestar de la persona.
Figura 1
Esquema de relación entre estereotipos, mitos y creencias sociales y el
ejercicio de la sexualidad con indicadores de bienestar.
Fuente: Elaboración propia.
De acuerdo entonces con este modelo (Figura 1), los estereotipos
sociales influyen sobre las creencias y actitudes que los adultos mayores
reproducirán en su diario vivir. El proceso de reproducción de estas ideas se
relaciona con aquellas prácticas que se limitan o se restringen producto de
creencias que los adultos mayores escuchan o creen. Es de esta manera que
estas ideas continúan viviendo, se traspasan entre individuos, y finalmente
cobran un sentido práctico.
Los miedos o ideas manados de estas creencias reproducidas que los
adultos mayores pueden tener producto de estas ideas van a relacionarse con
el ejercicio de la sexualidad 25
. Esto puede ser por las creencias sobre el
desempeño, o en general por las barreras que se mencionaron anteriormente.
Debido a la estrecha relación entre la sexualidad y los indicadores de
bienestar (siendo esta parte de algunos), es que cualquier limitación del
ejercicio de actividades sexuales, estarán mermando la calidad de vida y
bienestar en general de la persona. Esto se produce además directamente por
las creencias reproducidas. Esto sitúa el ejercicio de la sexualidad como un
posible mediador entre las creencias y actitudes que el mismo adulto mayor
posee y el bienestar.
Es difícil en la sociedad de hoy en día, que nuestros adultos mayores
mantengan o incrementen su autoestima, debido a la gran cantidad de
estereotipos y creencias que los perciben como personas sin expresiones
sexuales. Esto sucede en parte porque no se les da el respeto y el valor que
ellos merecen, como seres sabios y con experiencia. Puede jugar un rol
importante que se le considere como un ser único e irremplazable para
fomentar que ellos mismos se valoren y consideren importantes.
Considerando lo anteriormente dicho acerca de las diferencias
encontradas entre quienes no tuvieron formación en geriatría y quienes sí, es
que surge la necesidad de incorporar esto al modelo como variable que podría
evitar el surgimiento y reproducción de mitos y estereotipos limitantes para los
adultos mayores. Como se dijo anteriormente, una fuente de barreras para la
libre expresión de la sexualidad son las diferentes prácticas y creencias
presentes en estos profesionales.
Figura 2
Esquema de relación entre formación en geriatría, estereotipos, mitos y
creencias sociales y el ejercicio de la sexualidad con indicadores de bienestar.
Fuente: Elaboración propia
En un principio, el foco estuvo puesto sobre los mitos y las creencias.
Sin embargo, con la incorporación de la formación geriátrica al modelo se
puede hablar de un modelo teórico que puede ser aplicado a profesionales del
área de la salud, por cuanto considera el proceso de formación universitaria de
los mismos.
Este modelo es más cercano al contexto de esta investigación, y agrega
una necesidad especial de potenciar el contacto con adultos mayores y sus
necesidades humanas, además de un conocimiento más actualizado de sus
reales capacidades de parte de los jóvenes profesionales de esta área.
Como se puede apreciar, el esquema está dividido visualmente en tres
grandes tópicos que son relevantes para esta teoría. El primero constituye el
inicio de aquello que está manteniendo o permitiendo que muchos de los
tabúes sociales continúen reproduciéndose, especialmente en el área de la
salud. En este sentido, el primer tópico está marcado por la educación en
geriatría y el contacto con adultos mayores durante la formación.
En un segundo punto, se encuentran los mitos, estereotipos, creencias
que están presentes en la sociedad. Estos se ven alimentados, como se ha
argumentado, por el desconocimiento de las reales características y
capacidades de este grupo etario.
En tercer lugar, se ubica la expresión de la sexualidad de adultos
mayores, el proceso en que se limita finalmente su expresión sexual y posterior
disminución de los niveles de bienestar. La puerta de entrada a este tópico son
las creencias reproducidas por los adultos mayores, dado que de no ocurrir
esto, el impacto de los estereotipos y creencias que los consideran como
asexuados no tendrían repercusión dentro de sus parejas o en las prácticas
sexuales.
De aquí es que se puede incluso generar un diagrama más resumido
que permita explicar teóricamente la forma en que los estereotipos se
alimentan, reproducen, y finalmente acaban por ingresar en la vida de los
adultos mayores y en la forma en que manifiestan conductas sexuales.
Figura 3
Modelo teórico resumido
Entendiéndolo así, es que finalmente puede argumentarse la gran
relevancia de educar desde el principio de la formación a profesionales de la
salud.
El hecho que el final del modelo implique una disminución del bienestar
le da urgencia a una intervención e investigación en el área de los prejuicios,
creencias y mitos que existen en futuros profesionales del área de la salud, a
fin de comenzar a evaluar empíricamente este modelo.
Es por esto que se propone un estudio que indague por todo el ideario
que está presente en estudiantes del área de la salud acerca de la sexualidad
en adultos mayores. Con este puntapié inicial al modelo teórico, se podrá
continuar investigando el proceso de reproducción a nivel social de estas
creencias, y finalmente la dinámica que ocurre entre estas, la expresión de
prácticas sexuales y el bienestar de personas pertenecientes a este grupo de
edad.
Existen distintos conocimientos y saberes que es necesario de
incorporar a las prácticas de la vida cotidiana. Por un lado, el apoyo y
conocimiento dentro de la pareja que se conforma de adultos mayores, para
que se mitiguen los miedos y se eliminen los mitos.
Se debe comprender que pese a que baja la líbido y la frecuencia en el
acto sexual aún se puede sentir placer. Y por otro lado se debe comprender
que la esencia del ser humano es interactuar con los demás, por lo que las
muestras afectivas deben ser y seguir siendo un pilar para desarrollarse como
persona.
2.9. Sugerencias a futuros profesionales
La educación de jóvenes acerca de la sexualidad de adultos mayores
puede resultar en los permisos que se les dan, así como en la posibilidad de
tener y expresar deseos relacionados con la sexualidad 45
. Esta educación es
una forma de reducir estereotipos negativos comunes sobre este aspecto de
las personas ancianas.
El conocimiento y las actitudes hacia la sexualidad son por lo tanto
especialmente importantes en quienes educan a profesionales de la salud.
Aquí se incorpora un elemento que anteriormente no se ha mencionado y que
contribuye a que la cadena de actores que se vincula con todo este contexto
aumente, y son los formadores. Los planteles de estudios deben contar con
profesionales expertos en la materia de geriatría que puedan brindar una
formación en el área que impida que los estereotipos y mitos mencionados
anteriormente puedan seguir reproduciéndose entre quienes un día brindarán
cuidados en salud.
Dado que el modelo presentado en este desarrollo teórico es hipotético,
es necesario desarrollar investigación que permita evaluar su ajuste y
pertinencia.
El punto de inicio es indagar por las actuales creencias que están
arraigadas en los estudiantes de profesiones del área de la salud, lo que
constituye el menester de la presente investigación.
Paralelamente se debe caracterizar los planes de estudios disponibles
para evaluar la formación en geriatría que se está brindando a los estudiantes.
Posteriormente, la idea es conocer la forma en que la formación está
relacionada con el nivel de creencias, investigación que se ha realizado en
otros países 44
y que han encontrado diferencias en el nivel en que se cree en
tales ideas que hacen suponer que efectivamente los contenidos de
gerontología en los años de universidad tienen un efecto.
Se considera la hipótesis que cuanta más formación y contacto con
personas mayores exista, se creerá menos en los mitos dado que conocerán
más de cerca la realidad de estas personas.
Finalmente, evaluar la forma en que los adultos mayores reproducen los
estereotipos que se mantienen en la sociedad y la forma en que estos afectan
las diferentes dimensiones de la salud y del bienestar de la persona. En este
sentido, se pueden proponer investigaciones que busquen el rol mediador que
otras variables pueden tener y que por consiguiente explicarían la razón por la
cual la reproducción de mitos de parte de personas mayores impacta en su
sexualidad.
El mediador que se propone es el ejercicio mismo de la sexualidad, que
sería el punto de unión entre las creencias que se mantienen y el deterioro de
la salud.
Para concluir, y dado que la formación es esencial, es que los
educadores y quienes diseñan e imparten planes de estudio en profesiones del
área de la salud incorporen la geriatría como un área de desarrollo más. De
este modo, se pueda trabajar con esos mitos y estereotipos que afecten
negativamente desde los primeros años de estudios 46
.
Capitulo III. CAPÍTULO: MATERIALES Y MÉTODOS
3.1 Diseño y tipo de estudio
El diseño se basará en una teoría fundamentada, ya que aunque se conocen
las dimensiones estudiadas no existe una teoría aplicada que permita
comprender los prejuicios y estereotipos que se busca describir.
Se realizará un estudio de tipo descriptivo, ya que basará en describir los
prejuicios y estereotipos que poseen un grupo de personas sobre la sexualidad
en el adulto mayor.
3.2 Unidad de Análisis
La unidad de análisis estará conformada por 18 estudiantes del área de la
salud dentro de las carreras de Enfermería, Kinesiología y Nutrición y Dietética,
pertenecientes a una entidad privada de la ciudad de Antofagasta, elegidos por
medio del muestreo por conveniencia.
Como criterios de inclusión se considerarán a todos los estudiantes de las
distintas carreras del área de la salud de una entidad privada de la ciudad de
Antofagasta.
Se excluirán a aquellos estudiantes que no pertenezcan al área de la salud de
la entidad privada en estudio, que no accedan a firmar el consentimiento
informado, que tengan más de 8 años en la carrera.
3.3 Técnicas e instrumentos de recolección de datos
El instrumento que se utilizará será una entrevista semiestructurada de
confección propia. Durante su aplicación, se grabará la entrevista y luego ésta
será transcrita por un profesional del área.
El instrumento se adjunta a continuación.
1. ¿Qué definición tienes tú por adulto mayor?
2. ¿Cuál es el significado que tiene para ti la sexualidad en general?
3. ¿Cómo crees tú que va cambiando la sexualidad con el pasar del tiempo en
las personas?
4. ¿Has pensado acerca de la sexualidad en los adultos mayores? ¿Qué
visión o significado tienes tú de esta?
5. ¿Qué concepto tienes sobre la sexualidad?
6. ¿Cómo crees tú que se manifiesta la sexualidad en los adultos mayores hoy
en día?
7. ¿Cómo crees tú que la sociedad ve la sexualidad en los adultos mayores?
8. ¿Has tenido o compartido experiencias con adultos mayores?
9. ¿Tienes alguna referencia de sexualidad en la adultez mayor?
10.¿Crees tú que la edad es un impedimento o influye en la sexualidad?
11.¿Qué creencias para ti son erradas acerca de la sexualidad en los adultos
mayores?
12.¿Conoces algún prejuicio respecto de la sexualidad en los adultos
mayores?
13.Como estudiante del área de la salud, ¿Cuál crees que es tu rol en esta
temática?
3.4 Procedimiento
Se enviará una carta dirigida a los Directores de Escuela, de cada una de las
carreras del área de la salud, solicitando la autorización de la realización del
estudio. Luego de ser aprobada se elegirá una muestra de 18 estudiantes entre
primer, tercer y quinto año de las carreras de Enfermería, Kinesiología,
Nutrición y Dietética, considerando dos estudiantes por nivel, a través de un
muestreo por conveniencia que se basará en contactos según afinidad con
algunos estudiantes y otros, recomendados por dirección de Escuela.
Se les preguntará si están dispuestos a participar en una entrevista de
forma anónima sobre la sexualidad y se les explicará que al aceptar, deberán
asistir según lo acordado a reunirse con el encargado de la investigación en las
dependencias de la universidad.
Cuando el estudiante acepte participar, se les hará firmar dos
consentimientos informados, una copia quedará en poder del estudiante y la
otra quedará de respaldo para el investigador. Los estudiantes entrevistados
tendrán la opción de retirarse en cualquier momento si lo desean.
Se cautelará que los participantes no digan sus nombres o algo que
permita identificarlos en la grabación, de modo de respetar su anonimato y
protección de su identidad.
A fin de resguardar la privacidad de los estudiantes participantes, las
entrevistas se realizarán en una habitación privada de las dependencias de la
universidad, donde solo se encontraran junto a los investigadores.
Para asegurar la confidencialidad, tanto las grabaciones como las
transcripciones de las mismas, se almacenarán en un computador de uso
personal de uno de los investigadores.
Capitulo IV. CAPÍTULO: RESULTADOS
A continuación se presentan los principales hallazgos del análisis
realizado a las entrevistas. Se describirán separadamente las categorías
axiales y sus subcategorías de modo de caracterizar las creencias que los
estudiantes expresaron.
Para la descripción se eligieron relatos distintivos de la categoría y se
usarán para explicar en términos generales el contenido de cada dimensión.
A fin de resguardar la identidad de los participantes, cada uno o una de
ellos/as será identificado con un código que aportará distinta información. En
primer lugar, se rotulará como “Enf” si pertenece a la carrera de Enfermería,
“Kin” si cursa Kinesiología y “Nut” si es de Nutrición y Dietética. En segundo
lugar una letra “M” si es mujer y “H” si es un hombre. Posteriormente en
números romanos se colocará el año académico que cursaba en el momento
de la entrevista. De este modo, una persona identificada como “Enf-M-III”
corresponde a una mujer enfermera que se encuentra en su tercer año de
estudios.
4.1 Adultez mayor
La primera categoría axial que dio sustento a las categorías emergentes
fue la de adultez mayor en su concepto más amplio. Esto quiere decir que en
esta dimensión se incluyeron relatos referentes a las características que
poseen las personas en este rango etario y limitaciones que pudiesen estar
vinculadas directamente con la edad. Otros relatos se refirieron
específicamente a cualidades que los adultos mayores poseen y que los
distinguirían de otras personas de edades inferiores.
En este sentido, las categorías se pueden describir como sigue:
Tabla 3. Subcategorías para eje axial “adultez mayor”.
Concepto global de adultez mayor Los relatos se refieren a las
características que se considera que
tienen personas adultas mayores.
Limitaciones asociadas con la adultez mayor En esta categoría se incluyeron
relatos relacionados con todas las
limitaciones que los adultos mayores
podrían tener, así como eventuales
dinámicas familiares que estarían
relacionadas con estas limitaciones.
Características distintivas Si bien existe una categoría donde
se rotularon los relatos que
incorporaban definiciones o
conceptos sobre lo que es ser adulto
mayor, en esta dimensión se
agrupan todas las características
que los estudiantes refieren como
únicas y que distinguen a los adultos
mayores de otras personas. Se
diferencia del concepto en que aquí
hay características propias de las
personas, y no concepciones sobre
la definición de ser adulto mayor.
4.1.1 Concepto global de adultez mayor
Esta categoría surge de la motivación por investigar acerca de las ideas,
creencias, pensamientos y el perfil de adulto mayor que tienen los estudiantes
del área de la salud.
Como se dijo anteriormente, la OMS define la adultez mayor como “Un
proceso normal que ocurre a todos los seres vivos, comienza en el momento
de nacer, se acentúa en los últimos años y se produce una limitación de la
adaptabilidad. Es un proceso no uniforme, es diferente de una especie a otra,
de un hombre a otro y en un mismo ser humano, donde no todos sus órganos
envejecen al mismo tiempo”.
En este sentido, al comparar los relatos de los estudiantes, no son
diferentes en términos cualitativos. Es decir, transmiten un discurso que es
congruente con esta definición en general. Se destaca la pertenencia a un
grupo etario.
Por ejemplo, un estudiante refiere:
[Enf-M-III] “Es una persona mayor de 60 años y que por el paso del
tiempo y el envejecimiento mismo tiene características propias de esas edades”
O el caso de quien expresa que:
[Nut-M-III] “Igual tienen rasgos distintivos, principalmente limitaciones
físicas, son más lentos, o son más frágiles”
De manera global, los estudiantes refieren al adulto mayor según un
rango cronológico, que comprende desde los 60 años y más. Igualmente
piensan que estos pueden o no presentar limitaciones, considerándose para
conceptualizar la vejez, principalmente, el deterioro físico y mental, la fragilidad
física y la enfermedad.
4.1.2 Limitaciones asociadas con la adultez mayor
La investigación de esta categoría refleja el punto de vista y creencias
que tienen los estudiantes acerca de las posibles limitaciones que presentan
los adultos mayores y como esto afecta en su calidad de vida.
En este punto se encontró que en su mayoría los estudiantes refieren
distintos tipos de limitaciones, las cuales pueden englobarse distintos tipos de
limitaciones.
Tabla 4. Limitaciones percibidas por los estudiantes
Tipo Ejemplo de relato
Limitaciones familiares [Enf-M-III]. “El familiar tiende mucho a
sobreproteger al adulto mayor y al
sobreproteger limita sus capacidades”.
Limitaciones sociales [Kin-M-V]. “Es difícil para ellos, por
ejemplo tener que moverse y que nadie
te ayude, o subir escaleras en lugares
públicos”.
[Enf-M-III]. “La gente muchas veces es la
que los limita, porque se creen muchas
cosas, se tienen mitos (…)”.
Limitaciones físicas [Enf-H-V]. “Empieza a disminuir la
fisiología del cuerpo, ya lo empiezan a
tomar de otra forma, como alguien que
no puede o no es útil, al contrario lo ven
como alguien como un “cacho” y lo
empiezan a limitar”
Limitaciones económicas [Kin-M-I]. “Si como reciben una pensión
súper chica, a veces deben seguir
trabajando”.
[Nut-M-III] “Si da rabia que a veces no
los dejan usar su dinero, o les ocupan
sus cosas sin su permiso]
En primer lugar sobre las limitaciones familiares, es interesante como se
reconoce que parte de las dificultades que puedan experimentar se deban a la
sobreprotección de la familia. En este sentido, más que una limitación en sí
misma, es una fuente de limitaciones, o un elemento en la dinámica familiar
cotidiana que generará otro tipo de limitaciones.
Respecto de las limitaciones sociales, es posible observar cómo existen
dos grandes focos en los que se enfocan a la hora de caracterizar las
dificultades que pueden existir en este ámbito. En primer lugar, se refiere a la
infraestructura urbana y las molestias que pueden surgir producto de la
interacción entre esto y el deterioro físico común de la edad. En segundo lugar,
se mencionan mitos que existen en la gente y que darían lugar a otras
limitaciones.
Las limitaciones físicas son congruentes con las que se esperan para un
envejecimiento como proceso natural del organismo.
Las limitaciones económicas son interesantes de destacar, puesto que
incorporan una esfera que tiene un tinte social pero al mismo tiempo familiar,
puesto que se refieren al escaso poder adquisitivo que pueden tener y a
eventuales abusos de parte de parientes cercanos.
De las respuestas de las personas y realizando la comparación con las
limitaciones mencionadas en los antecedentes teóricos, se podría interpretar
que todo lo que los participantes mencionaron es posible de ordenarlo no sólo
en tipos de limitaciones, sino además en aquellas que son originadas por otras.
En otras palabras, hay ciertas limitaciones latentes que dan origen a
otras más claras y prácticas. Las limitaciones familiares por ejemplo, dan pié a
otras dificultades, económicas, sociales (al no permitírseles una expresión
sexual por ejemplo), y fisiológicas (al no permitir que puedan estimularse y
ejercitarse).
Como se estableció anteriormente, las creencias presentes en la
sociedad son una de las principales fuentes de limitaciones, puesto que las
familias muchas veces reproducen estos mitos y estereotipos.
Figura 4. Interacción de limitaciones a partir de relatos y contraste con la
teoría
De este modo, los estudiantes reportaron limitaciones que
implícitamente están interconectadas, de acuerdo con la forma en que ciertos
mitos presentes en la sociedad van a afectar la forma en que las familias y
otros pares sociales interactúan con los adultos mayores.
Se refiere que parte de las limitaciones fisiológicas se deben a
sobreprotección y se suma a lo propuesto teóricamente sobre los cambios
propiamente tal que se experimentan durante la adultez tardía.
4.1.3 Características distintivas
Esta categoría surgió a la luz de diferentes relatos dónde los estudiantes
se refirieron a si consideraban o no que existieran características, cualidades o
rasgos que distinguieran a los adultos mayores de otros grupos etarios.
En este punto, surgió de manera implícita una discrepancia entre los
entrevistados, como una suerte de dos grandes líneas. En primer lugar hubo
estudiantes que refirieron diferentes cualidades y características que serían
definitorias de la adultez mayor y de las personas que se encuentran en dicha
etapa de la vida. Estas características son abordadas desde cuales son en
concreto y cómo afectarían la vida, asumiendo que están presentes y que son
negativas.
Por ejemplo un estudiante de la carrera de Kinesiología mencionó:
[Kin-M-I]. “Yo creo que sus características físicas los distinguen,
porque no es lo mismo que una persona joven o un niño. Es decir,
va cambiando con el tiempo. ”
En este punto, los estudiantes destacan esencialmente los cambios
físicos como elementos distintivos de la edad.
En una línea similar, una estudiante refiere una que una baja autoestima
producto de cambios negativos, asumidos como presentes e inevitables es un
rasgo característico de la edad. En este sentido, ella refiere que:
[Enf-M-III]. ”Que tenga baja autoestima cuando llegue a esa edad.
Que no me sienta conforme con mi cuerpo y sentir pudor cuando
alguien me vea o en el caso de enviudar que tenga que volver a
empezar”.
Estos relatos colocan distintas aristas de la salud mental como la
autoestima como elementos que pueden verse mermados, producto de
cambios en el cuerpo. En este punto es interesante que la persona haya
detallado lo que podría estar afectando debido a estas características
distintivas.
Por su parte, existieron estudiantes, principalmente de la carrera de
nutrición y dietética que refirieron que no consideraban que hubiese rasgos
distintivos en estas personas.
Por ejemplo, una estudiante dijo:
[Nut-M-III]. “No, no creemos que tengan algún rasgo distinto”
Esta respuesta puede haber reflejado un desconocimiento o un intento
por no expresar una creencia que pudiese ser tomada como peyorativa. En
este sentido, no fue posible determinar si la respuesta estuvo marcada por el
sesgo de deseabilidad social o no.
En el transcurso del resto de la entrevista, esta participante no
mencionó características detalladas como para concluir esto, por lo que se
puede argumentar igualmente que existe desinformación, lo cual no es seguro.
Si bien la discrepancia no es del todo explícita como se dijo, es más
concreta cuando se hace la separación por carreras. Los estudiantes de
nutrición y dietética en general reportaban (como se mencionó) que no
consideraban que existiesen características que fueran completamente
distintivas. Estudiantes de Enfermería y Kinesiología por su parte tendían a
vincular la adultez tardía con características singulares y distintivas. Si bien
eran diferentes, en general apuntaban a rasgos físicos (como debilidad
muscular o sarcopenia).
Si bien las tres carreras están relacionadas con el área de la salud, los
estudiantes de nutrición y dietética no habían tenido contacto con adultos
mayores dentro de su carrera. Si es que esto es lo que marca la diferencia
entre estas carreras, sería un resultado congruente con hallazgos de otras
investigaciones 44
. Como se mencionó anteriormente, había mayor creencia en
prejuicios sobre la sexualidad de adultos mayores y de la edad en general en
carreras que no poseen formación en geriatría. Esta podría significar un cambio
en las ideas que los estudiantes traen consigo desde la interacción con otros
pares sociales cuando sus planes de estudio incorporan estos contenidos.
4.2 Sexualidad
El segundo eje temático engloba todos los relatos en que se referían a la
sexualidad misma, su expresión y características.
La formación en sexualidad es un ámbito en el que existen múltiples y
variadas visiones dado que implica valores, creencias, convicciones y
costumbres que se van transmitiendo con el paso del tiempo.
Congruente con lo descrito en los antecedentes teóricos, los estudiantes
del área de la salud concuerdan en su mayoría que la sexualidad, no sólo
implica el acto sexual a través del coito. Está relacionada con una serie de
otros ámbitos de la vida, involucrando la afectividad, la diferencia entre
géneros, las expresiones emocionales y el comportamiento del ser humano.
Sin embargo, el carácter de socialmente construidos de estas dimensiones no
es reconocido de manera explícita. Se mencionan estos conceptos como si
fueran elementos que son inherentes y establecidos a la vida cotidiana.
En términos generales, se reconoce el carácter evolutivo de esta
dimensión de la vida humana. En este sentido se reconoce que su expresión y
los elementos que la constituyen y que se ven afectados por la misma van
cambiando a medida que se suceden los años.
4.2.1 Concepto
En esta categoría las personas hablan de sexualidad atribuyéndole
variadas características, ya sea física, emocional, psicológica, que define el
sexo de cada individuo.
La Organización Mundial de la Salud (OMS), la define como:
“Un aspecto central del ser humano, presente a lo largo de su
vida. Abarca al sexo, las identidades y los papeles de género, el
erotismo, el placer, la intimidad, la reproducción y la orientación
sexual. Se vivencia y se expresa a través de pensamientos,
fantasías, deseos, creencias,actitudes, valores, conductas,
prácticas, papeles y relaciones interpersonales” .
Se citan estos elementos a fin de contrastar lo referido por los
estudiantes. Es en este punto donde comienzan a notarse ciertas discrepancias
entre quienes respondieron.
A continuación se presentan dos ejemplos de relatos, cada uno de
ambas líneas que aparecieron en las discrepancias.
Un estudiante de la carrera de Enfermería refiere:
[Enf-M-III]. “Yo lo veo como un todo, o sea nosotros nos
comportamos sexualmente, una mirada, una caricia.
Nosotros somos personas sexuales, no necesariamente se
trata del acto sexual, es un conjunto de cosas”
A diferencia de un estudiante de la carrera de Nutrición y Dietética:
[Nut-M-V]. “Un encuentro íntimo que se puede dar entre
dos personas, ya sea con o sin amor y puede ser con el
mismo sexo o de diferente sexo”
En este sentido, se puede apreciar las dos grandes líneas en que se
mueven los conceptos de las respuestas que entregaron. Si bien la mayoría no
relacionó la sexualidad sólo con el acto sexual, existieron quienes sí lo hicieron
esencialmente en la segunda carrera. Sin embargo, de manera solapada con
otras dimensiones y subcategorías que emergieron durante el análisis,
estudiantes de otras carreras igualmente manifestaron un pensamiento similar.
Esto se verá más adelante cuando se retome el análisis de estas ideas en la
dimensión de Sexualidad en la adultez mayor.
Se destaca el interés de la persona por no limitar el acto sexual a una
relación exclusivamente heterosexual. Sin embargo, se está limitando en otro
sentido la sexualidad como concepto. Como se puede apreciar, hay personas
que limitan la sexualidad asociándolo solo al acto sexual, sin tener
conocimiento de todos los ámbitos de la vida humana que esta abarca.
Aquellos estudiantes que vincularon la sexualidad con aspectos amplios
en la vida, fueron congruentes con la definición aportada por la OMS.
En este sentido, se puede encontrar presente uno de los elementos que
como se argumentó, marca una de las fuentes desde donde surge la
caracterización de los adultos mayores como seres que no manifiestan ningún
tipo de expresión sexual.
4.2.2 Libertad sexual
La libertad es considerada uno de los derechos sexuales fundamentales
de las personas, y tiene que ver con la autonomía de poder relacionarse y
expresar la sexualidad en sus distintas esferas vitales.
Considerando esto, en esta categoría se ubicó relatos relacionados con
la capacidad que tiene el adulto mayor de vivir y expresar libremente su
sexualidad, considerando las aristas que se mencionaron en los antecedentes
teóricos.
Consideraremos un ejemplo de relato de un estudiante de Enfermería de
primer año.
[Enf-H-I].-“ Ellos debiesen vivir su sexualidad libremente,
porque nadie es quien para juzgar al adulto mayor por
tener o querer tener relaciones, es algo natural del ser
humano”
Este fragmento se eligió dado que representa un sentir común entre los
participantes. En primer lugar al expresar que “debiesen” vivir su sexualidad
libremente se les da no solo el derecho sino el reconocimiento de una limitación
impuesta socialmente en ese ámbito.
Al referir que “nadie es quien para juzgar (…) por tener o querer tener
relaciones (…)” se destaca el sentir que posee acerca de, en primer lugar el
hecho de abiertamente limitar la sexualidad y su expresión en adultos mayores.
En segundo lugar se destaca el deseo que está presente en personas que
pertenecen a este grupo etario de concretar manifestaciones sexuales.
Esta respuesta da a entender que existe la percepción que los adultos
mayores no solo son capaces de vivir su sexualidad libremente sino que se les
debe permitir serlo, expresándose de manera autónoma en todos los aspectos
de ésta. Se manifiesta también, que no deben ser juzgados, respetándose la
expresión del potencial sexual de este grupo etario.
4.2.3 Sexualidad en el Adulto Mayor
Esta es una de las subcategorías más relevantes, aunque no la única
importante para el estudio. Surge por como los estudiantes entienden y logran
diferenciar la expresión de la sexualidad en la adultez mayor, basándose
principalmente en la afectividad, apoyo mutuo, y compañía.
Se presentan en primer lugar los relatos de dos estudiantes de
Enfermería de segundo y quinto año, quienes refirieron:
[Enf-H-V]. “Yo creo que lo manifiestan estando el uno
con el otro, más que nada por un tema de compañía”
[Enf-M-II]. “La sexualidad en el adulto mayor se va
transformando, ya no es sólo el acto sexual, si no que
la sexualidad se expresa al tocarse, al mirarse o al
darse un beso”
De estos fragmentos es posible obtener interesante información, al ser
similares a otros. En el primero, reconoce el carácter afectivo de la sexualidad,
aunque no está seguro. Al no tener claridad de cómo son las manifestaciones
sexuales, es la expresión de cariño la más probable expresión que se imagina.
El segundo relato contiene información que puede ser relacionada con lo
que está presente en otras dimensiones, dónde las personas referían
considerar la sexualidad como exclusivamente una manifestación carnal,
limitándola al acto coital. Esto, porque al igual que en otros relatos, se deja
entrever que a medida que se entra en la tercera edad, es cuando la
sexualidad comienza a contener expresiones afectivas. Lo anterior se puede
ver al referir “ya no es solo el acto sexual”. Si bien no es posible afirmar que la
totalidad refiere que la sexualidad es sólo eso, quienes lo hacen en realidad lo
dejan como un elemento central, muchas veces dejando otras aristas de la
sexualidad como secundarias.
Por otra parte, en las entrevistas a la hora de indagar por la idea que
tenían de expresiones sexuales en la adultez tardía, hubo un elemento que
surgió de manera transversal y es que no es común cuestionarse sobre esto.
En este sentido, no fueron pocos quienes refirieron que no es un tema por el
que se hubieran preguntado antes. Cabe señalar que al momento de
preguntárseles por esto, en muchos se generó asombro y desconcierto al
enfrentar la interrogante.
El no cuestionarse esto puede estar relacionado con que no sea un tema
que comúnmente se hable, lo cual viene a colocar en duda si el tener contacto
con adultos mayores es necesariamente un determinante de tener menores
prejuicios, ya que no fue exclusivamente en la carrera que por plan de estudios
no están en contacto con personas mayores sino hasta avanzada la malla
curricular.
Por ejemplo un estudiante varón de Kinesiología de tercer año mencionó
al preguntársele por cómo imaginaba que era la expresión de la sexualidad en
adultos mayores, refirió:
[Kin-H-III].” No me lo había planteado en los adultos
mayores, nunca lo había pensado. Me habían contado que
son bien activos sexualmente”.
No es menos relevante señalar lo que se dice al final, puesto que refleja
que la idea que sostiene con duda, es algo que se ha transmitido de palabra
por pares cercanos.
Como se mencionó en los antecedentes teóricos, la transmisión oral es
una forma básica de transmitir y posteriormente reproducir prejuicios, mitos y
estereotipos de cualquier tipo.
4.2.4 Creencias
La última subcategoría apareció con relatos referidos a las distintas
creencias, prejuicios y estereotipos acerca de la sexualidad en la adultez
mayor.
De manera general, se piensa que los adultos mayores pierden todo el
interés sexual cuando envejecen, se mencionó que se les puede tildar de
pervertidos si continúan teniendo relaciones sexuales o accediendo a
productos que aumenten su placer sexual en situaciones muy aisladas.
Sin embargo hubo discursos interesantes por cuanto reflejaban ideas
que pueden aparecer en conexión con otras ideas manifestadas en otras
subcategorías como lo es el interés, o lo que se plantea teóricamente como es
el atractivo físico.
Una estudiante de Nutrición y Dietética, quien al momento de responder
la entrevista se encontraba cursando primer año, manifestó:
[Nut-M-I].- “Que la mujer no siente nada, que no puede
tener orgasmos, que su cuerpo no es atrayente para el
sexo opuesto, creo que es un mito. También que un
hombre no pueda tener erecciones, yo creo que se
soluciona con una pastilla… con una pastillita (risas).
Es importante recalcar que los discursos en estudiantes de primer año
fueron similares, pero con diferencias más marcadas en cursos superiores. En
este relato, se manifiestan ciertos prejuicios que tiene la sociedad respecto de
la sexualidad en el adulto mayor.
Pese a ello, la estudiante difiere con estas creencias, ya que piensa que
estas limitaciones físicas pueden compensarse con métodos que aumenten la
libido sexual, aunque las risas muestren cierto humor con el que se toma esta
situación.
Con base en todo lo anterior, se puede proponer un modelo que
describiría la imagen que los estudiantes poseen de los adultos mayores.
Tabla 5. Resumen de hallazgos sobre estereotipos y creencias sobre
sexualidad en adultos mayores.
Adultez mayor
Concepto Global
El concepto global de
adultez mayor incorpora
elementos de cambios
fisiológicos y pertenencia
a un rango etario.
Limitaciones asociadas
con la adultez mayor
Distintos tipos de
limitaciones que
teóricamente pueden
interactuar. Limitaciones
familiares como
sobreprotección,
sociales asociadas con
creencias e
infraestructura,
económicas que incluyen
poder adquisitivo y
eventual incapacidad
para disponer de los
propios bienes y
finalmente fisiológicas
que incorporan todas las
dificultades físicas que
son visibles con el paso
de los años.
Características
distintivas
Existe discrepancia en si
existen características
que distinguen o no a los
adultos mayores. Se
propone que no las hay
o que sí existen y que
pueden ser limitaciones.
Sexualidad
Concepto
Reproducción de ideas
sociales sobre la
sexualidad, referidas en
antecedentes teóricos.
Libertad
Libertad se considera
uno de los más
relevantes derechos
sexuales y no se
considera que se deba
juzgar los deseos de los
adultos mayores de
expresar su sexualidad.
Sexualidad en la adultez
mayor
Reproducción de ideas
sociales sobre la
sexualidad, vinculadas al
concepto que se
mantiene en la misma.
Discrepancias entre
carreras que tienen
contacto con la adultez
mayor y quiénes no.
Creencias Las creencias
caracterizan a los
adultos mayores como
personas que pueden
perder el deseo sexual
con el tiempo, que se
pueden considerar poco
atractivos, que existe
medicación que puede
ayudar. Discrepancias
aparecen al avanzar el
año que cursan puesto
que en primer año aún
se tienen enraizadas los
mitos que se reproducen
socialmente en la
cotidianeidad.
Fuente: Elaboración propia
Capitulo V. CAPÍTULO: CONCLUSIONES
El objetivo de esta investigación fue identificar los estereotipos y
prejuicios relacionados con la sexualidad del adulto mayor en estudiantes del
área de la salud, de una entidad privada de la ciudad de Antofagasta.
Considerando el hecho las entrevistas pudieron ser de utilidad para abordar la
temática de la sexualidad en adultos mayores y permitieron modelar el
estereotipo que se tiene sobre los adultos mayores, es que se puede
considerar que este objetivo se cumplió.
De acuerdo con los resultados que se obtuvieron se ha podido llegar a
diferentes conclusiones. Estas permiten evidenciar la existencia no tan solo de
estereotipos y prejuicios acerca de la sexualidad del adulto mayor, sino que
además, revela y da a entender la situación y la calidad de vida, que
presentan hoy en día la generalidad de los adultos mayores en Chile, respecto
al tema.
Dentro de los hallazgos obtenidos de la muestra de estudiantes del área
de la salud, cabe mencionar que aquellos que pertenecían a la carrera de
Enfermería, poseían un mayor conocimiento y manejo relacionados con la
adultez mayor, mostrando además, mayor contacto y experiencia con este
grupo etario, a diferencia, de los estudiantes de Nutrición y Dietética, quienes
demostraron menor contacto con el adulto mayor, lo que genera en ellos la
inexperiencia y desconocimiento, al momento de abordar temas relacionados
con el adulto mayor.
Por otro lado, se evidencia que como definición de adultez mayor, los
estudiantes concuerdan que el rango de edad a los que estos pertenecen es
de los 60 años y más, a excepción de los estudiantes de primer año de las
distintas carreras del área de la salud, que tienen un desconocimiento sobre
dicho rango. Por consiguiente, al momento de analizar temas asociados, como
la necesidad de sexualidad en este grupo etario, se evidencia un vacío
importante de opinión. Esto puede ser una consecuencia del deficiente
abordaje que tiene a nivel social el tema investigado, mostrándose más bien,
como un tabú sociocultural, que genera omisión de un aspecto y necesidad tan
importante para el ser humano.
Ahora bien, al momento de referirse a la posición social, al valor y a la
consideración que tiene el adulto mayor hoy en día, los estudiantes concuerdan
en que la sociedad los considera como un sinónimo de limitación, manifestando
además su aprobación a esta visión, lo que se refleja claramente en los
resultados en el momento en que se indagan los conocimientos y deducciones
que tienen dichos estudiantes, acerca de las características distintivas de la
adultez mayor, en la cual mayormente no se proporcionó información al
respecto, ya sea, por desconocimiento o un intento por no mostrar una creencia
que pudiese ser tomada como peyorativa.
En tanto, al discutir la dimensión de sexualidad, como una necesidad de
las personas pertenecientes a cualquier grupo etario, se concluye, que en
general ésta es visualizada como un todo, que abarca aspectos tanto físicos,
reproductivos, afectivos, psicológicos, entre otros, pero que a su vez ha sido
mayormente enfatizado al acto sexual como tal. A diferencia de la visión que se
tiene de la sexualidad específicamente en el adulto mayor, en donde el
concepto se enfoca mayormente a la afectividad, acompañamiento y apoyo
mutuo dejando de lado y menospreciando el acto sexual en ellos.
Cabe destacar que estas creencias están condicionadas por la
presencia de estereotipos y prejuicios que influyen en la manera de vivir tal
expresión sexual en los adultos mayores y que a su vez, intervienen en la
forma en que las personas abordan este asunto, generando prejuicios y
estereotipos, como por ejemplo, el de que los adultos mayores no tienen
sexualidad o que no son capaces de mantener la condición sexual en general,
o que ya no son personas útiles socialmente.
En cuanto a la dimensión fisiológica, algunos estudiantes mencionaron
que el cuerpo va cambiando y que los adultos mayores presentan limitaciones
en sus capacidades y funcionalidad. Algunos tienen como prejuicio que los
adultos mayores, no están dispuestos a hablar abiertamente acerca de la
sexualidad, aunque todos ellos creen que deben vivirla y expresarse libremente
con respecto a la sexualidad
Por lo tanto, concluye, que los estereotipos y prejuicios acerca de la
sexualidad en la adultez mayor, están vigentes y que existe un
desconocimiento importante, no tan solo a nivel social, sino que además, en los
estudiantes del área de la salud, quienes cumplirán un rol importante frente a
este grupo etario, que prevalece en la actualidad.
La expresión sexual en la adultez mayor se ve restringida ya que en
general la libertad y autonomía están limitadas por las redes de apoyo de estas
personas.
Se concluye también, la importancia de la promoción de la inclusión
social de los adultos mayores de manera holística, dando énfasis en la
educación de la salud sexual en esta etapa.
Existe la creencia de que hay una disminución de la frecuencia de las
manifestaciones de sexualidad como acto sexual de penetración, y que por el
contrario en la adultez mayor la experiencia de sexualidad se vive con
expresión de afectividad. Se ha indicado que el objeto de la reproducción se
ha desvanecido en la sociedad actual, hay menos necesidad de procreación en
un período más largo de vida adulta y así poco a poco se ha puesto el acento
en el placer. Se pueden dar con el acto de la penetración o no, hay placer que
viene de las caricias, desde el descubrimiento del otro y de hacerlo feliz. Esto
se ha desarrollado sobre todo en los adultos mayores.
La sexualidad durante la vejez continúa siendo un tema tabú repleto de
creencias que no siempre son acertadas y mitos. Sin embargo los
entrevistados difieren en que la edad como tal, es un obstáculo para disfrutar
una vida sexual plena y satisfactoria.
Los propios cambios del envejecimiento abarcan la disminución en la
funcionalidad y capacidades y la sociedad en sí no permite el desarrollo de la
sexualidad de forma libre por la existencia de prejuicios y creencias erróneas.
La edad influye sobre la expresión de la sexualidad del adulto mayor, pero no
que esta la impide, solo que la trasforma a un sentido más afectivo que
biológico. Sin embargo, esto puede estar validando una creencia que los
componentes de la sexualidad son posibles de entenderlos por separado. Es
decir, que por ejemplo existen períodos de la vida dónde hay manifestaciones
coitales de manera importante, y que posteriormente y ante la dificultad de que
existan conductas de este tipo, es que por necesidad deban surgir recién los
afectos.
La realidad es que las aristas de la sexualidad no son posibles de
separar. Por lo contrario, en todas las edades son relevantes todas las formas y
manifestaciones sexuales que el individuo realice.
La Enfermería tiene un rol importante en el progreso de los resultados
de esta investigación, ya que tiene bajo su vocación el cuidar al ser humano
durante todas las etapas del ciclo vital, de manera integral y holística,
interviniendo es las necesidades que se pesquisan alteradas en la personas,
brindando apoyo y comprensión en todo momento.
El cuidar de las personas que cursan por su adultez mayor es de gran
relevancia, al saber que a futuro la tasa de adultos mayores va en aumento y
que por tal, la salud y bienestar de ellos reflejará la salud de un país completo.
Es así como el rol de Enfermería, puede ser aplicado desde la gestión y rol
educativo, en promoción de la inclusión y consideración de los adultos
mayores, dando sostén a la importancia que tiene para este grupo etario el vivir
libremente, de manera autónoma y siendo capaces de experimentar tal como
cualquier otra persona su salud sexual.
El estudio desarrollado, puede servir de base para incorporar programas
de inclusión de la sexualidad en el adulto mayor. Se debe fomentar la
participación de un equipo de salud con el propósito de generar futuros planes
de promoción dirigidos a los adultos mayores y que estos actúen como entes
facilitadores, creando los espacios para el intercambio de experiencias de vida,
educando a los adultos mayores, fortaleciendo la autoestima y la interrelación
entre ellos y su entorno. Se hace necesario que el equipo de salud, se
desprenda de sus propios prejuicios, pierda la vergüenza y aborde el tema
naturalmente, para facilitar espacios que hoy no existen y crear instancias
donde se hable de sexo y sexualidad.
Dentro de las fortalezas que se presentaron en este estudio, fue el
hecho de que se generó un espacio importante para el desarrollo del tema de
investigación, en donde los estudiantes fueron capaces de abordar y
considerar la sexualidad en la etapa de la adultez mayor, logrando conocer sus
apreciaciones al respecto y el poder darse cuenta de que es un aspecto, al cual
no se le da importancia hoy en día.
Además se construyeron instancias de comunicación efectiva entre los
estudiantes entrevistados y la autora al aplicar una entrevista, la cual reveló el
nivel de conocimiento y experiencia que poseen los estudiantes del área de la
salud respecto a los adultos mayores. Se logran conocer con esto, los
estereotipos y prejuicios que existen acerca de la sexualidad en la adultez
mayor.
Se sugiere y se motiva el seguir indagando respecto a cómo viven
actualmente la sexualidad los adultos mayores, y poder investigar con este
grupo etario, de manera directa, para así exponer sus experiencias y promover
de esta forma la mejora en la calidad de vida en la adultez mayor.
Finalmente, para continuar la investigación en el campo, se propone
continuar el modelo teórico propuesto en los antecedentes teóricos, a fin de
contar con un cuerpo empírico sólido que permita comenzar a intervenir en los
distintos actores de la sociedad que actualmente mantienen los mitos y los
estereotipos vivos en el día a día.
REFERENCIAS BIBLIOGRÁFICAS
1. Canales.chile_estadistico/estadisticas_sociales_culturales/adultosmayores/
adultos_mayores.php [acceso 27 de octubre de 2016] Disponible en:
http://www.ine.cl/
2. Árraga Barrios, Marisela; Montiel A., Neimarú Salud, cine y educación
sexual para adultos mayores. Omnia, 19(3), 201386-97.
3. Bauer, M., McAuliffe, L., Nay, R. Sexuality, health care and the older
person: an overview of the literature. Practice development, 2006.
4. Ministerio de Educación. Sexualidad, afectividad y género [Sede Web]
Santiago, Chile [acceso 17 de Junio,2016] Disponible en:
https://www.ayudamineduc.cl/Temas/Detalle/b81e406f-1788-e211-b4cf-
005056ac71ae
5. Dixon, R. The Sexuality Connection in Reproductive Health. Studies in
Family Planning. 1993.
6. Mónica Mullo Medina. Significado de la Sexualidad en los Adultos Mayores
de un Centro de Atención del Adulto Mayor. Lima-Perú, 2015 [ acceso 20
de junio de 2016] Disponible en:
http://cybertesis.unmsm.edu.pe/bitstream/cybertesis/4085/1/Mullo_mm.pdf
7. Adela Herrera. Mitos y estereotipos en la sexualidad del adulto mayor.
Santiago, 2004 [ acceso 23 de junio ,2016] Disponible en;
http://www.medwave.cl/link.cgi/Medwave/PuestaDia/Congresos/650?ver=si
ndiseno
8. Benetti, S.. Sexualidad y Educación sexual. Página oficial del Centro de
Formación Integral©, 2011,[Sitio Web] [acceso 14 de octubre, 2016].
Disponible en:
http://www.formacionintegral.com.ar/index.php?option=com_content&view=
article&catid=7%3Asexualidad-y-educacionsexual&id=19%3Aoms-que-es-
la-sexualidad&Itemid=3
9. Gerokomos. Análisis del concepto del envejecimiento. Barcelona,
2014.[acceso 21 de julio de 2016].Disponible
en:scielo.isciii.es/scielo.php?script-sci-
arttext8pid=s1134/92x2014002200002
10. Moragas, R. Gerontología Social: Envejecimiento y Calidad de vida., 2ª
edición. Barcelona, España. Erder. 1998. Pag: 21-23
11. Flores, Andrés. Red Latinoamericana de Gerontología El amor otoñal.
Uruguay,2004. [acceso 23 de junio,2016] Disponible
en:http://www.gerontologia.org/portal/information/showInformation.php?idinf
o=168
12. Tagle Cedeño C, Paola Cortés C, Andrea Vergara C. Sexualidad y
afectividad en el adulto mayor. Universidad Austral de Chile, 2006. [acceso
23 de junio, 2016] Disponible
en:http://medicina.uach.cl/saludpublica/diplomado/contenido/trabajos/1/La%
20Serena%202006/Sexualidad_y_afectividad_en_el_adulto_mayor.pdf
13. Mas, Días, J.; La sexualidad del anciano. Grupo Nacional de Trabajo de
Educación Sexual: Complicación de artículos sobre educación sexual para
el Médico de la Familia. 1987. Pág.27
14. Salvatierra, Vicente. M.: Alteraciones Psicológicas y Sexuales durante la
menopausia. En Climaterio y Menopausia. 1992. De. Grefol, S.A. Madrid.
Pag.75.
15. Hugh, R., K. Barebr, MD.: Sexualidad y el arte de la estimulación en la
mujer geriátrica. En Giencología Geriátrica Clínicas Obstétricas y
Gienecológicas: 4; 1996. Pag.899.
16. Rocabruno Mederos, J; Prietos Ramos, O: Sexualidad en la tercera edad.
En Gerontología y Geriatría Clínica. 1992. Ed. Ciencias Médicas, La
Habana. Pag. 143-53
17. Shearer, Marguerite, R. Shearer, Marshall. L. Sexualidad y Consejo sexual
en la edad Avanzada. En Senectud en la mujer. Clínicas Obstetricias y
Ginecol; 1977. De. Internacional, México. Pag. 185-97
18. Revista salud UC. Andropausia, cuando los años pesan [Sede Web]
Santiago de Chile, 2012.[Acceso 24 de Junio, 2016] Disponible en:
http://redsalud.uc.cl/ucchristus/MS/RevistaSaludUC/Adultosmejores/androp
ausia_cuando_los_anos_pesan.act
19. Rheaume, Ethel. Sexuality and Intimacy in Older Adults. Geriatric Nursing
29 (5). 2008.
20. Acuña Leal. Las dimensiones fundamentales de la sexualidad humana
[Sede Web]. Filosofiadelavida. Wordpress. com. 2011. [acceso 16 de junio
de 2016]. Disponible en: http://www.filosofiadelavida.wordpress.com/
21. Margulis. Juventud, cultura y sociedad: La dimensión cultural en la
afectividad y la sexualidad de los jóvenes de Buenos Aires. 2003. Buenos
Aires, Biblos.
22. Cedeño, T., Cortés, P., Vergara, A. Sexualidad y afectividad en el adulto
mayor. Disponible en
http://medicina.uach.cl/saludpublica/diplomado/contenido/trabajos/1/La%20
Serena%202006/Sexualidad_y_afectividad_en_el_adulto_mayor.pdf
23. Kite, M., Deaux, K. Miele, M. Stereotypes ofbung and Old: Does Age
Outweigh Gender?. Psychology and Aging 6:1. 1991.
24. Fiske, S., Neuberg, S., Beattie, A., Milberg, S. Category-Based and
Attribute-Based Reactions to Others: Some Informational Conditions of
Stereotyping and lndividuating Processes. Journal of experimental social
psychology 23, 399-427. 1987.
25. Kaye, R. Forum. Sexuality in the Later Years. Ageing and Society, 13,
1993, 415—426.
26. Tagle Cedeño C, Paola Cortés C, Andrea Vergara C. Sexualidad y
afectividad en el adulto mayor. Universidad Austral de Chile. 2006. [acceso
23 de junio, 2016] Disponible
en:http://medicina.uach.cl/saludpublica/diplomado/contenido/trabajos/1/La%
20Serena%202006/Sexualidad_y_afectividad_en_el_adulto_mayor.pdf
27. Nay R. (2004) Sexuality and older people. In Nursing Older People: Issues
and Innovations, 2nd edn (Nay R. & Garratt S. eds). Elsevier, Marrickville,
NSW, pp. 276–288.
28. Stacy Tessler Lindau, L. Philip Schumm, Edward O. Laumann, Wendy
Levinson, Colm A, O’Muircheartaigh, Linda J. Waite. A Study of Sexuality
and Health among Older Adults in the United States. 2007
29. DeLamater, J., Sill, M. Sexual desire in later life. The journal of sex
research 42:2. 2005
30. Mónica Mullo Medina. Significado de la Sexualidad en los Adultos Mayores
de un Centro de Atención del Adulto Mayor. Lima-Perú, 2015 [ acceso 20
de junio de 2016] Disponible en:
http://cybertesis.unmsm.edu.pe/bitstream/cybertesis/4085/1/Mullo_mm.pdf
31. Iris Espinoza, Paulina Osorio, María José Torrejón, Ramona Lucas-
Carrasco, Daniel Bunout. Validación del cuestionario de calidad de vida
(WHOQOL-BREF) en adultos mayores chilenos. Rev. med. Chile 139:5.
2011
32. Zanni G.R., Wick J.Y. & Walker B.L. (2003) Sexual health and the elderly.
The Consultant Pharmacist 18, 310–322.
33. David J. Weeks (2002) Sex for the mature adult: Health, self-esteem and
countering ageist stereotypes, Sexual and Relationship Therapy, 17:3, 231-
240, DOI: 10.1080/14681990220149031
34. La escala de autoestima de Rosenberg: Validación para Chile en una
muestra de jóvenes adultos, adultos y adultos mayores Cristian A Rojas-
Barahona1a, Beatriz Zegers P1a, Carla E Förster M2b. Rev Méd Chile
2009; 137: 791-800
35. Juana Beatriz Ortiz Arriagada, Manuel Castro Salas. Bienestar psicológico
de los adultos mayores, su relación con la autoestima y la autoeficacia.
Contribución de Enfermería. [ Sede Web] Concepción Chile, 2009.
[acceso 23 de junio, 2016] Disponible en:
http://www.scielo.cl/scielo.php?script=sci_arttext&pid=S0717-
95532009000100004
36. Schonfield, D. Who is Stereotyping Whom and Why?. The gerontologist,
22:3, 1892.
37. Minichiello V., Ackling S., Bourne C. & Plummer D. Sexuality, sexual
intimacy and sexual health in later life. In Contemporary Issues in
Gerontology: Promoting Positive Ageing 2005. pp. 78–104.
38. González, R. Tras las huellas de una auténtica Andalucía. La construcción
de estereotipos por los medios. Comunicar 12. 1999. pp 101 – 6.
39. Real academia española. Diccionario de la real academia española, 23ra
edición. 2014.
40. Mónica Mullo Medina. Significado de la Sexualidad en los Adultos Mayores
de un Centro de Atención del Adulto Mayor. Lima-Perú, 2015 [ acceso 20
de junio de 2016] Disponible en:
http://cybertesis.unmsm.edu.pe/bitstream/cybertesis/4085/1/Mullo_mm.pdf
41. Feldman, R. Desarrollo en la infancia, cuarta edición. México: Pearson.
2005.
42. Hogg, M., Vaughan, G. Psicología social. Quinta edición. Madrid: Editorial
Médica Panamericana. 2010.
43. Bauer, M. McAuliffe, L., Nay, R. Sexuality, health care and the older person:
an overview of the literature Int J Older People Nurs, 2(1).2007. 63-8.
44. José J. Gázquez, Mª Carmen Pérez-Fuentes, Mercedes Fernández, Lorena
González, Isabel Ruiz and Alejandro Díaz. Old-age stereotypes related to
the gerontology education: an intergenerational study. European Journal of
Education and Psychology 2:3. 2009.263-273
45. Hodson, D., Skeen, P. Sexuality and Aging: The Hammerlock of Myths.
46. Helmes, E., Chapman, J. Education about sexuality in the elderly by
healthcare professionals: a survey from the Southern Hemisphere. Sex
education, 12:1. 2012.

Tesis de Paola Fuentes Suazo, para optar al Máster en Gerontología de UNEATLANTICO

  • 1.
    ÁREA DE GERONTOLOGÍA ESTEREOTIPOSY PREJUICIOS SOBRE LA SEXUALIDAD DEL ADULTO MAYOR, EN ESTUDIANTES DEL ÁREA DE LA SALUD DE UNA ENTIDAD PRIVADA, DE LA CIUDAD DE ANTOFAGASTA. Tesis para optar al grado de: Máster en Gerontología Presentado por: Paola Fuentes Suazo CHSNMG1167319 11904757-9 Director: Lucibel Vásquez Pérez ANTOFAGASTA, CHILE 3 DE JUNIO, 2017
  • 2.
    DEDICATORIA A mi amadaabuela, María Victoria Contreras Contreras, quien me crio como una segunda madre, entregándome todo su amor y dedicación cuando era niña, y de la cual tengo los más bellos recuerdos, gracias a Dios por todos los años que estuvimos juntas. Gracias por haber sido mi principal motivación para enamorarme de la Gerontología y desear mejorar las condiciones actuales de nuestros adultos mayores y la invisibilidad que aun posee este grupo etario. Gracias querida abuelita, siempre estarás en mis recuerdos y en mi corazón. A mi amado esposo Rodrigo, por su espíritu de lucha constante y por cuidarme día a día, a mis queridos hijos, Nicolás, por su sensibilidad y del que he aprendido cada día la simpleza de la vida, a mi bella Daniela, por su ternura, perseverancia, apoyo constante, gracias por enseñarme cada día a ser mejor mamá. A mi amada madre Carmen Suazo, gracias por sus sabios consejos siempre oportunos, y por su apoyo infinito e incondicional a pesar de la distancia. Sin ti no habría sido posible ser quien soy ahora como mujer, madre y profesional. Gracias a todos
  • 3.
    AGRADECIMIENTOS Deseo agradecer infinitamentea Dios, que gracias a su infinito amor y misericordia, permitió que en los momentos de mayor dificultad, tomará las fuerzas para seguir adelante y pudiese cumplir con los objetivos personales que me habría propuesto. A mi amada familia, mi esposo Rodrigo, mis hijos Nicolás y Daniela, quienes fueron en cada momento la principal motivación para continuar mi perfeccionamiento académico, demostrándome siempre su apoyo incondicional durante el desarrollo del máster; gracias por su paciencia, entrega y comprensión. A todos los estudiantes de las carreras del área de la salud de la universidad Santo Tomás, que aceptaron colaborar en esta investigación, quienes demostraron una excelente disposición a participar de este estudio, a pesar de las obligaciones académicas y avance del semestre que se encontraban cursando.
  • 4.
    COMPROMISO DE AUTOR Yo,Paola Andrea Fuentes Suazo con célula de identidad 11904757-9 y alumno del programa académico Máster en Gerontología Social, declaro que: El contenido del presente documento es un reflejo de mi trabajo personal y manifiesto que ante cualquier notificación de plagio, copia o falta a la fuente original, soy responsable directo legal, económico y administrativo sin afectar al Director del trabajo, a la Universidad y a cuantas instituciones hayan colaborado en dicho trabajo, asumiendo las consecuencias derivadas de tales prácticas. Firma: Paola Fuentes Suazo
  • 5.
    ÍNDICE GENERAL RESUMEN ..........................................................................................................6 ABSTRACT.........................................................................................................7 Capitulo I. INTRODUCCIÓN...........................................................................8 Capitulo II. MARCO TEÓRICO......................................................................11 2.1. Sexualidad humana.......................................................................11 2.2. Derechos Sexuales .......................................................................14 2.3. Vejez y tercera edad......................................................................16 2.4. Sexualidad y sus dimensiones ......................................................20 2.5. Sexualidad en los adultos mayores...............................................22 2.6. Mitos y prejuicios sobre la sexualidad en los adultos mayores.....29 2.7. Mitos existentes.............................................................................35 2.8. Desarrollo de un modelo explicativo..............................................41 2.9. Sugerencias a futuros profesionales .............................................47 Capitulo III. CAPÍTULO: MATERIALES Y MÉTODOS ...................................50 3.1 Diseño y tipo de estudio .....................................................................50 3.2 Unidad de Análisis ..............................................................................50 3.3 Técnicas e instrumentos de recolección de datos..............................50 3.4 Procedimiento.....................................................................................51 Capitulo IV. CAPÍTULO: RESULTADOS.....................................................53 Capitulo V. CAPÍTULO: CONCLUSIONES....................................................70 REFERENCIAS BIBLIOGRÁFICAS..................................................................75
  • 6.
    RESUMEN Es una creenciamuy extendida el que una vez cumplida la etapa reproductiva, termina en la persona toda expresión de afecto y de sexualidad. Se piensa que los adultos mayores son incapaces de llevar una vida sexual activa, privándolos de todo derecho a expresar sus sentimientos, afecto y amor con su pareja o con el sexo opuesto. La investigación tuvo como objetivo identificar los estereotipos y prejuicios relacionados con la sexualidad del adulto mayor, en estudiantes del área de la salud de una entidad privada de la ciudad de Antofagasta. Se realizó un estudio cualitativo con diseño de teoría fundamentada de tipo descriptivo. Se realizaron 18 entrevistas en profundidad a estudiantes del área de la salud. Se obtuvo que la sexualidad para los estudiantes entrevistados, es significado de una gran cantidad de constructos, sustentada en la cultura, religión y educación. Los prejuicios y estereotipos mencionados por los estudiantes demuestran falta de información y escasa educación con respecto a la sexualidad del adulto mayor. Esto se aprecia especialmente en estudiantes de nutrición y dietética. No se diferencia claramente los conceptos de sexualidad, sexo y coito, y aún hay confusión en lo referente al tema; sin embargo el significado de sexualidad en la adultez mayor, refleja en sus respuestas sentimientos, afectividad y respeto en este grupo etario. Esta información es útil para la creación de proyectos y programas educativos para llevar a cabo una planificación que busque intervenir de manera oportuna en los prejuicios y estereotipos, que poseen los estudiantes del área de la salud, sobre la sexualidad en la adultez mayor. De este modo, se vencerán barreras que se imponen a este grupo etario, que igualmente expresan su sexualidad en la vida cotidiana. Palabras Claves: estereotipos, prejuicios, sexualidad, adultez mayor, envejecimiento.
  • 7.
    ABSTRACT It’s a verycommon belief that once reproductive stage of life is accomplish, al affect and sexual expression is over. It’s thought that elderly are unable to express their feelings, affect and love with their partner. This research has the aim to identify stereotypes and prejudges related to elderly sexuality in health related students from a private institution from the city of Antofagasta. A qualitative, grounded theory, descriptive study was proposed. 18 deep interviews were performed to the students. It was obtained that students significates sexuality from a very large amount of constructs, with base on culture, religion and education. Prejudges and stereotypes mentioned by students shows lack of information and education about elderly sexuality. This was specially seen on nutrition students. It isn’t clear the difference between sexuality, sex and coition, and there are confusion about the matter; however, the meaning of sexuality in elderly shows on their answers feelings, affectivity and respect to this age. This information is useful for the creation of projects and educative programs, to carry on a plan to intervene on time prejudges and stereotypes about sexuality on this age of this students. Thus, we will be able to overcome barriers to these persons, who express their sexuality con common life. Key Words: stereotypes, prejudges, sexuality, elderly, aging.
  • 8.
    Capitulo I. INTRODUCCIÓN Dadoel aumento de la población de adultos mayores1 , nos vemos enfrentados a nuevas necesidades que surgen de este grupo etario, las cuales numerosas veces son invisibilizadas, solo por el hecho de ser adulto mayor, encontrándose dentro de éstas, el tema de la sexualidad, la cual es y ha sido una de las áreas más desconocidas del comportamiento humano, siendo uno de los grandes obstáculos que encontramos para la compresión de ésta, el percibir de que estamos marcados por las actitudes de las sociedades pasadas respecto al sexo; y que la sexualidad viene mediada y condicionada por factores no solo físicos sino que también por aspectos psicológicos y socioculturales. Es así como el significado de la sexualidad, es muy heterogéneo, dependiendo del contexto en que nos desarrollemos, siendo un tabú en la mayoría de las sociedades occidentales, por la creencia generalizada de que a medida que se avanza en edad, el deseo sexual va disminuyendo hasta desaparecer con la vejez; por lo que se especula que las personas mayores carecen de deseos sexuales, y que una vez cumplida la etapa reproductiva, se acaba con ella toda expresión de afecto y práctica sexual, persistiendo la creencia de que la sexualidad se remite solo al coito y que las personas mayores son incapaces de tener actividad sexual. Diversos autores han corroborado esta afirmación al referir que la sociedad percibe el desarrollo sexual en esta edad como un estereotipo negativo, acentuando la creencia de que los mayores no tienen deseo sexual, son incapaces de mantener relaciones sexuales y, que tener sexo a esa edad es vergonzoso; negándoles de esta manera la posibilidad de satisfacer abiertamente sus necesidades sexuales. 2 Es así como en Chile, se puede evidenciar que la población joven en general presenta aun desconocimiento respecto al adulto mayor y a sus verdaderas necesidades, manteniéndose un gran número de estereotipos y prejuicios respecto a este grupo etario y al tema de la sexualidad.
  • 9.
    A raíz delos anteriormente expuesto surgen las principales motivaciones de este estudio, en primer lugar profundizar respecto a la temática de la sexualidad en el adulto mayor, la cual aún es rechazada o no es considerada socialmente, existiendo aún escasos estudios desarrollados en esta área, y en segundo lugar conocer la percepción que poseen los estudiantes de las carreras del área de la salud respecto a los estereotipos y prejuicios sobre la sexualidad del adulto mayor, quienes en un futuro no muy lejano se desempeñarán en el cuidado de este grupo etario como parte de un equipo interdisciplinario de salud. Considerando la invisibilidad que aún viven los adultos mayores a pesar de la importancia demográfica y epidemiológica que ha adquirido en los últimos años en nuestro país, y ante el desconocimiento que todavía se presenta respecto al tema de la sexualidad, en que aún priman mas los hechos anecdóticos por sobre el conocimiento científico, es que se ha considerado plantear la siguiente pregunta de investigación ¿Cuáles son los estereotipos y prejuicios sobre la sexualidad del adulto mayor en los estudiantes del área de la salud de una entidad privada, de la ciudad de Antofagasta? Así, esta investigación tiene como objetivo identificar los estereotipos y prejuicios relacionados con la sexualidad del adulto mayor en estudiantes del área de la salud de una entidad privada de la ciudad de Antofagasta. Como objetivos específicos se tiene el conocer los estereotipos y prejuicios sobre la sexualidad del adulto mayor según las diferentes carreras del área de la salud, describir los estereotipos y prejuicios sobre la sexualidad del adulto mayor según el momento de la carrera en que cursa actualmente e identificar la forma en la que se expresan los estudiantes sobre la sexualidad en el adulto mayor. Para esto, en primer lugar se desarrollará teóricamente el tema de la sexualidad en general y en los adultos mayores, para luego describir a esta población. En este punto se expondrán cambios que ocurren en esta etapa que se encuentren científicamente estudiados. Luego se describirán los mitos y creencias y el proceso en que se crean para poder caracterizar el estereotipo que existe en los adultos mayores. Para concluir la revisión bibliográfica se
  • 10.
    mostrará el impactoen la calidad de vida y expresión de la sexualidad de estos prejuicios que existen en la sociedad. Posteriormente se analizarán los datos recogidos de las entrevistas propuestas en el diseño metodológico. Se analizarán los datos mediante el uso de la categorización abierta, la cual se recoge del modelo de la teoría fundamentada. Con esta información se expondrán finalmente las conclusiones y la discusión del estudio.
  • 11.
    Capitulo II. MARCOTEÓRICO Debido al aumento de la esperanza de vida y a la disminución de la tasa de fecundidad, la proporción de adultos mayores de 60 años, se encontraría en aumento más rápidamente, que cualquier otro grupo de edad en casi todos los países del mundo. Es así como en Chile, al igual que los países desarrollados, estaría viviendo una etapa avanzada de transición al envejecimiento demográfico de su población, reflejando cifras de 1.717.478 personas que tendrían más de 60 años de edad, de las cuales el 12,5% corresponderían a mujeres (959.429) y el 10,2% a hombres (758.049). Este envejecimiento de la población se podría considerar como un éxito dentro de las políticas de salud pública y del desarrollo socioeconómico, pero también constituiría un gran desafío para la sociedad, la cual debería adaptarse a ello, para mejorar al máximo la salud, así como su participación social y su seguridad 1 . 2.1. Sexualidad humana En primer lugar, es necesario desarrollar el concepto de sexualidad y el gran alcance que tiene en las distintas áreas de la vida humana. En primer lugar, es importante mencionar que si bien se trata de un aspecto inherente a los seres humanos, su expresión y las conductas asociadas a la misma son construidas socialmente. En este sentido se podría referir que la sexualidad misma es construida socialmente y por lo mismo refleja juicios y valores de la sociedad 3 . La sexualidad es la forma como la persona se expresa, siente y se manifiesta como un ser sexual, la manera de sentirnos únicos; es un aspecto central del ser humano presente a lo largo de la vida, abarca al sexo, las identidades y los papeles de género, el erotismo, el placer, la intimidad, la reproducción y la orientación sexual. Esta se vivencia y se expresa a través de pensamientos, fantasías, deseos, creencias, actitudes, valores, conductas,
  • 12.
    prácticas, papeles yrelaciones interpersonales, es decir, puede incluir todas estas dimensiones, sin embargo, no todas ellas se vivencian o se expresan siempre, ya que la sexualidad está influida por la interacción de factores biológicos, psicológicos, sociales, económicos, políticos, culturales, éticos, legales, históricos, religiosos y espirituales 4 Con lo anterior es posible generar distintas reflexiones respecto del tema de la sexualidad. En primer lugar, el situarla como un elemento esencial en la vida de las personas por cuanto abarca aspectos que se manifiestan casi en la totalidad del tiempo en la vida cotidiana. En este punto cabe remarcar otro elemento que resulta esencial y es que no todos los elementos se manifiestan al unísono. Como se menciona, está influida por la interacción de múltiples factores (se mencionan biológicos, psicológicos, sociales entre otros) A , es que entonces la sexualidad igualmente se puede mencionar que no es ajena al entorno del individuo. Es decir, no sólo se refiere a un elemento de la interacción de este con el contexto y otros en el mismo, sino que además está regulada por este. La investigación en el ámbito de la sexualidad se enfoca en elementos propios de las conductas sexuales como son los métodos anticonceptivos y su uso o los acuerdos en la pareja. Igualmente es un tema recurrente las prácticas y características que se pueden identificar en adolescentes. Por ejemplo conductas de riesgo, conductas recurrentes, acto sexual, entre otras 5 . Es importante generar conocimiento en el área, dado a la ya mencionada importancia que tiene para la vida de las personas y la gran relación que tiene con otros aspectos de la vida en general. En ese contexto, la difusión de hallazgos científicos permitirá poder prevenir conductas de riesgo, y reducir factores que podrían desencadenar situaciones patológicas.
  • 13.
    Como Mullo explica: “Elconocimiento de nosotros mismos como mujeres u hombres es parte de nuestra sexualidad, no solo es el coito, es nuestra esencia, somos nosotros mismos, la forma de hablar, de caminar, de expresarnos, de cómo nos sentimos es la sexualidad.” 6 De esto es posible desprender que este concepto no sólo se limita al acto sexual sino que en general a múltiples aspectos de la vida humana. Si se considera exclusivamente esto, entonces es posible que la sexualidad sea un concepto abstracto con límites poco claros, al definirla como algo que abarca aspectos tan múltiples como la vida misma. Es por lo mismo que se hace indispensable delimitar estos ámbitos a un elemento en común, y que es la vinculación entre el individuo y su entorno. De aquí que las vinculaciones humanas en todas las dimensiones que puedan ser estudiadas están relacionadas con la sexualidad de la persona. Por otra parte, existen filósofos que han buscado una conexión entre el desarrollo sexual de una persona y los aspectos más vitales. En ese sentido, como afirmaba Kant, lo importante “es que el ser humano sea un fin y no solo un medio”. El único aspecto en que está permitido que un ser humano sea un medio para otro es en el de la sexualidad, pero solo si es un medio y, además, un fin. Cuando solo es un medio, se puede considerar inmoral o amoral.7 Considerando esto, el reducir la sexualidad sólo a uno de sus aspectos carnales, por ejemplo, es decir como una forma de obtener un placer carnal no corresponde al concepto en su totalidad o en el sentido más estricto de su definición. El hecho de ser un medio y además un fin se refiere a que si bien mediante la sexualidad es posible establecer una relación de cualquier índole con otras personas, y que esta puede significar una experiencia positiva para quien la vive, no debe remitirse exclusivamente a este ámbito. Por lo contrario, al desarrollar un vínculo, no hay sólo una experiencia placentera sino que además esa relación será significativa y por consiguiente una parte vital de la persona.
  • 14.
    De este modo,al obtener una experiencia placentera de cualquier índole con otro ser humano, es un acto vital significativo el que se desarrolla más que una utilización del otro como medio para obtener placer. Es así como al delimitar el concepto de sexualidad, ésta se constituye como un elemento que vincula al ser humano con otros y su entorno, y al ser construido socialmente, igualmente es una forma de interacción entre el individuo y las normas sociales, creencias y cultura que le rodean. Por lo mismo, el ser humano al mantener su condición de sujeto gregario y social a lo largo de toda su vida, no es posible despojarlo en ningún momento de su sexualidad. A lo largo del desarrollo teórico del tema que motiva esta investigación, se expondrán distintas creencias y mitos sobre esta área que alteran la percepción que muchos actores de la sociedad tienen. Cuando esto ocurre, se puede considerar que ciertos grupos no tienen acceso a conductas sexuales de ningún tipo, lo cual implica despojar a ciertos grupos de un elemento fundamental de sus vidas. 2.2. Derechos Sexuales La sexualidad se desarrolla y se expresa de diferentes maneras a lo largo de la vida de forma que la sexualidad de un infante no será la misma que la de un adolescente o un adulto. En cada etapa de la vida se necesitan conocimientos y experiencias específicas para su óptimo desarrollo. En este sentido, la sexualidad debe vivirse libremente, en su plena expresión y sin juzgarse. Por esto la OMS orienta también la necesidad de atender y educar la sexualidad humana. Para esto es de suma importancia, reconocer los derechos sexuales 8 . Con la incorporación de los derechos sexuales, se busca garantizar para las personas una expresión de su sexualidad que permita desarrollarse en un marco de integridad, respeto y que signifique ese medio y fin al mismo tiempo que se expuso anteriormente. El fin entonces no es restringir o normar la expresión sexual.
  • 15.
    Tabla 1. Derechossexuales. El derecho a la libertad sexual La libertad sexual abarca la posibilidad de la plena expresión del potencial sexual de los individuos. Sin embargo, esto excluye toda forma de coerción, explotación y abuso sexuales en cualquier tiempo y situación de la vida. El derecho a la autonomía, integridad y seguridad sexuales del cuerpo Este derecho incluye la capacidad de tomar decisiones autónomas sobre la propia vida sexual dentro del contexto de la ética personal y social. También están incluidas la capacidad de control y disfrute de nuestros cuerpos, libres de tortura, mutilación y violencia de cualquier tipo. El derecho a la privacidad sexual Significa la posibilidad de contraer o no matrimonio, de divorciarse y de establecer otros tipos de asociaciones sexuales responsables. El derecho a la libre asociación sexual Esto abarca el derecho a decidir tener o no hijos, el número y espaciamiento entre cada uno, y el derecho al acceso pleno a los métodos de regulación de la fecundidad. Fuente: OMS Como se expuso, el privar a ciertos grupos de expresiones sexuales por diferentes características que pueden tener, implica en primer lugar que se restrinja el primer derecho mencionado por la OMS 8 . Esto, debido a que de acuerdo con este, las personas debiesen tener la libertad de poder expresar el potencial de su sexualidad, siempre y cuando esto no represente un daño a la integridad de otras personas.
  • 16.
    El derecho ala autonomía igualmente se vería transgredido, ya que de acuerdo con este principio, la persona debería ser capaz de guiar su vida y los aspectos de la misma con sus propios principios. Cuando existen prejuicios sociales sobre la sexualidad (como los que se detallarán más adelante) que impliquen privar a ciertos grupos de personas de una expresión libre de la sexualidad, significa que éstos deban orientar su expresión sexual no desde lo que ellos desean o consideran para sus vidas, sino que desde un prejuicio que proviene desde sus pares. En este sentido, el no dejar alternativa para miembros de estos grupos implica que no solo se trasgreda su autonomía sino que su libertad igualmente. De este modo, se puede plantear la necesidad de explorar prejuicios y estereotipos que existan sobre la sexualidad de ciertos grupos y que estén restringiendo la expresión de la misma de otras personas. Dado que la sexualidad está presente en la vida cotidiana la mayor parte del tiempo, y en las relaciones sociales que se pueden establecer, es que es un tema muy recurrente no sólo en conversaciones cotidianas sino que a la hora de generar juicios de valor y reproducir creencias. 2.3. Vejez y tercera edad La vejez es un período de la vida de las personas producto del envejecimiento de las mismas. La Organización Mundial de la Salud (OMS) ha definido el envejecimiento individual como: “Un proceso normal que ocurre a todos los seres vivos, comienza en el momento de nacer, se acentúa en los últimos años y se produce una limitación de la adaptabilidad. Es un proceso no uniforme, es diferente de una especie a otra, de un hombre a otro y en un mismo ser humano, donde no todos sus órganos envejecen al mismo tiempo”.9 De acuerdo con la definición de vejez que concibe Moraga10 , la humanidad está constituida por diferentes culturas o modos particulares de vivir
  • 17.
    y cada sociedadde acuerdo con su cosmovisión; define quién es o no viejo y qué debe hacer o no una mujer adulta mayor o un hombre adulto mayor. Como seres humanos nacemos en una cultura y somos modelados por ella, cada cultura con su diversidad e interdependencia, tiene su propia visión de lo que es la vejez. Distintos investigadores o estudiosos del tema la van a definir poniendo énfasis en distintas áreas: en las oportunidades que le ofrece la sociedad al individuo, en lo sociológico, en lo cultural, en un punto de vista individual, biológico y psíquico. Por lo mismo, el envejecer no se reduce exclusivamente al paso de los años o al proceso fisiológico que conlleva esto. Con el envejecimiento (a lo largo de toda la vida), al interactuar con la sociedad, ésta en muchos aspectos determina mucho de lo que una persona es o puede llegar a ser. Existen tres concepciones generales para definir la vejez, según Moraga 10 . En primer lugar. La vejez cronológica, que se refiere al hecho de haber cumplido de 60 a 65 años y se considera una medida objetiva por cuanto todos quienes han nacido en la misma fecha serán consideradas como una misma cohorte. Es igualmente objetiva debido a que considera un indicador estándar y que permite evaluar de la misma manera a muchas personas. Es la manera más común de definir el rango etario considerado tercera edad o vejez. La vejez funcional se refiere a la capacidad que tiene la persona de contribuir al trabajo y por la utilidad que puede reportar el individuo de cara al grupo social al que pertenece. Es aquí donde es posible localizar algunos prejuicios sobre la capacidad que tienen de poder contribuir de esta manera. Finalmente la vejez como etapa final es una concepción que el tiempo afecta al individuo y que incorpora la vejez como un momento más del ciclo vital. En este sentido, pueden socializar como cualquier otra etapa.
  • 18.
    2.3.1. Cambios fisiológicosen el adulto mayor Se han estudiado ampliamente los cambios que ocurren en la adultez mayor en las distintas dimensiones de la vida humana 11 . En muchos aspectos los cambios que tienen lugar en la mujer son muy similares al hombre. Por ejemplo, en cuanto a la lubricación, una mujer adulta mayor requerirá más tiempo de excitación para poder concretarse. La adulta mayor puede notar que no tiene lubricada la entrada de la vagina y puede interpretar que no está lubricada en absoluto. Sin embargo, esto ocurre por una menor producción y posiblemente por la adopción de posiciones que dificulten su salida por gravedad 12 . Si bien la disminución de la producción de estrógeno luego de la menopausia hace que disminuya las secreciones vaginales, se ha observado que mujeres con una frecuente actividad sexual presentan una mucosa vaginal más gruesa y rugosa que quienes tienen menor actividad. De este modo, el acto sexual si está relacionado con la involución vaginal12 . Por otra parte, la erección del clítoris durante el acto sexual no muestra diferencias apreciables con las mujeres de menos edad, si se cumplen todas las fases del acto sexual (excitación, meseta, orgasmo y resolución) 13 . Puede producirse irritación de la uretra y la vejiga en caso que las paredes vaginales se mantienen finas y menos elásticas. Esto puede provocar deseos de orinar durante o inmediatamente después del coito, así como molestias durante la micción en las horas y días posteriores14 . La musculatura vaginal sin embargo puede sufrir un debilitamiento, por lo que durante la fase orgásmica habrá menores contracciones15 . Sin embargo, esto no impide el orgasmo ni suprimen la sensación de placer. Se puede decir que con el avance de los años no existe un límite preciso para la sexualidad femenina 11,15 .
  • 19.
    Muchos hombres experimentanlo que se conoce como el climaterio masculino16 . Esta condición es conocida como andropausia, y suele darse desde los 50 años. Consiste en una disminución de la producción de hormonas en los testículos, pero no un cese definitivo como ocurre con los estrógenos en las mujeres. No es menos cierto que la edad afecta de diversos modos la fisiología de la respuesta sexual del varón, llegando en ocasiones a tomarse como una enfermedad por la que se está pasando. Entre los cambios e impactos que se tienen por ejemplo están: 1- Para lograr la erección del pene necesitan más tiempo y más estimulación directa. 2- En conjunto, las erecciones son menos firmes que cuando eran más jóvenes. 3- Los testículos se llevan solo parcialmente en relación con el perineo y lo hacen con mayor lentitud que en los varones jóvenes. 4- Se reduce la cantidad de semen y disminuye la intensidad de la eyaculación. 5- Por lo general se observa una menor necesidad física de eyacular. 6- Se prolonga el período refractario, es decir, el espacio de tiempo posterior a la eyaculación en que el hombre es incapaz de lograr una nueva erección y emisión de semen. 7-Con la edad disminuyen la masa y la fortaleza muscular, por tal motivo suele existir una disminución de la tensión muscular durante la excitación sexual17 . Resulta difícil cuantificar las disfunciones sexuales en hombres y mujeres mayores debido a que muchos se relacionan con cambios psicológicos vinculados con la edad y el envejecimiento mismo.
  • 20.
    Debido a unaequivocada interpretación de estos signos, algunas personas pueden manifestar angustia anticipatoria sobre su desempeño sexual18 . Esto se verá más adelante, cuando se desarrolle la temática de cómo los estereotipos pueden ingresar en la vida privada de las personas, siendo reproducidas por las mismas y por consiguiente convirtiéndose en toda una limitación para el desempeño sexual. Esta mala interpretación puede provenir tanto de los jóvenes, cuidadores, parientes, como de los mismos ancianos. Es importante conocer los cambios fisiológicos tanto en hombres como mujeres, ya que con ellos se puede esclarecer el proceso normal que ocurre en el organismo con el paso de los años y así mismo, es fundamental que exista apoyo y conocimiento. 2.4. Sexualidad y sus dimensiones La sexualidad es una dimensión fundamental de ser humano19, 20 . Se desarrolla a lo largo de toda nuestra vida, por lo que no es estática sino que es dinámica. Además de los aspectos biológicos y psicológicos, los factores socioculturales cumplen un rol importante en esta transformación. La influencia que tienen puede ser positiva y propiciar el desarrollo íntegro y pleno de la persona, o negativo y coartar y restringir20 . Como se dijo anteriormente, la sexualidad no abarca exclusivamente el campo de las relaciones sexuales. Tampoco exclusivamente la reproducción21 . Al estar involucradas distintas dimensiones de la socialización es que múltiples áreas de la vida están igualmente relacionadas. En primer lugar, se menciona una dimensión biológica de la sexualidad 20 . Hace referencia a las diferencias entre el varón y la mujer y están determinadas por una serie de caracteres morfológicos, sin embargo, la distinción biológica entre el hombre y la mujer es mucho más compleja que la configuración descriptiva de la genitalidad.
  • 21.
    De tal modoque el sexo biológico contempla 5 categorías básicas: la configuración cromosómica; el sexo gonádico; el sexo hormonal, la estructura reproductiva interna y la genitalidad. Por otra parte, existe una dimensión psicológica. La dimensión psicológica introduce el sentido en la sexualidad humana 20, Dado que esta dimensión incorpora elementos cognitivos y afectivos, es un elemento que no puede quedar ajeno a la expresión sexual. Por esto es que aquí se originan muchos de los procesos sexuales que se experimentan. El hecho que introduzca el sentido hace relación con que desde la parte psicológica es desde dónde se interpreta y se puede vivenciar la sexualidad. Así, el ser conscientes de todo lo que ocurre en las interacciones proviene de esta dimensión. Existe igualmente una dimensión sociocultural 20, 21 . De acuerdo con esta arista, el ser humano es un ser cultural también en su sexualidad. En este sentido, la cultura se constituye como un espacio de socialización de la sexualidad humana. Entre los más importantes están la familia de origen, la escuela, el grupo de pares, la religión, las normas sociales, o los medios de comunicación. Otra postura respecto de las dimensiones incorpora un marco de trabajo que permita trabajar la sexualidad desde un enfoque de género. Esto porque con estas dimensiones se puede abordar aquello que se atribuye tradicionalmente a hombres y mujeres 5 . Cabe señalar, que al entrar en este ámbito, en el concepto de sexualidad se consideran las parejas románticas, sin considerar que es la única forma de expresión sexual posible. En primer lugar se propone como marco de trabajo para investigar las parejas sexuales. En esta dimensión se propone que sea indagado todo lo relacionado con la vida en pareja, desde la búsqueda, los acuerdos, y lo que implique el hecho de tener una pareja romántica, la orientación sexual, y vida en pareja.
  • 22.
    En una segundadimensión, se habla del acto sexual mismo, es decir de la relación íntima de una pareja. No se remite únicamente al coito sino a la intimidad en general. Aquí se incluyen elementos de la vida en pareja que si bien están relacionados con la primera dimensión, se relacionan con el aspecto carnal de la vida en pareja. En tercer lugar, existe una dimensión mucho más amplia y que incorpora los significados y creencias asociados con la sexualidad. Aquí es dónde se puede hacer el nexo con el tema global del estudio, dado que se puede considerar a las investigaciones relacionadas con creencias arraigadas en la sociedad o grupos específicos como toda una dimensión de la sexualidad. Finalmente, se considera una dimensión que aborda los aspectos exclusivamente asociados con el placer en cuanto a las relaciones humanas. Este placer puede ser de cualquier carácter y va más allá del acto sexual, diferenciándose así de la primera dimensión. Así, prácticas recurrentes orientadas a la búsqueda exclusiva de placer son incorporadas. De este modo, la sexualidad no sólo es un elemento muy amplio de la vida humana, sino que su conceptualización igualmente depende de la postura que se adopte. En este sentido, se pueden observar elementos que cobran especial relevancia para los estudios de sexualidad. Aun cuando las relaciones románticas no pueden ser el único foco en este ámbito, son un elemento muy relevante en la vida de las personas. Igualmente, las creencias asociadas no sólo son un foco relevante de estudio, sino como se vio anteriormente, pueden en ocasiones limitar y restringir la libre expresión de conductas sexuales en algunos grupos determinados. 2.5. Sexualidad en los adultos mayores Los adultos mayores son un grupo que usualmente están atravesados por múltiples creencias, mitos y estereotipos sociales 22 . Se ha podido ver en diversas investigaciones cómo los estereotipos relacionados con la edad son tanto o más pronunciados que aquellas ideas o creencias acerca de diferencias género 23 .
  • 23.
    Lo anterior puededeberse a distintos elementos presentes en la sociedad. Si bien ambos sistemas de creencias están naturalizados y arraigados en la sociedad 24 , además de definir a la persona en gran medida 8 , la mayoría de los estereotipos asociados con la edad están relacionados con creencias sobre capacidades y características de grupos que son medibles objetivamente (por ejemplo, el deterioro físico). Si bien muchos mitos sobre esta etapa de la vida hablan de dificultades o de actos que sencillamente no se pueden realizar, existen posturas más radicales que niegan la existencia y la importancia de cualquier expresión sexual en personas mayores 25 . Sin embargo, en una sociedad que paso a paso envejece, es necesario dejar de lado tabúes y percepciones equivocadas sobre grupos etarios. Estos mitos caracterizan al grupo en múltiples dimensiones de sus vidas, por ejemplo la capacidad de poder aportar a la sociedad, el deterioro físico propio de la edad. En este sentido, la sexualidad en la adultez mayor se vuelve un tema controversial por cuanto existe un desconocimiento de la práctica de la misma y al mismo tiempo (como se discutirá más adelante) un desconocimiento de los reales alcances del concepto de sexualidad. Al hablar de sexualidad, no se puede dejar de lado el amor, el afecto, y la relación interpersonal entre la pareja. La relación sexual no es el mero contacto íntimo sino que representa la dedicación y la entrega, el conjunto de experiencias y estados de ánimo que los seres humanos somos capaces de transmitir 26 . Sin embargo, es común que la sexualidad sea remitida exclusivamente al acto sexual o en cuanto a la dimensión de placer y acto sexual, como algo exclusivamente carnal. En la adultez mayor el concepto de sexualidad se basa principalmente en la calidad de la relación, integrando componentes tales como personalidad, intimidad, género, pensamientos, sentimientos, intereses y valores 19, 27 .
  • 24.
    Es en estaetapa como en ninguna otra etapa de la vida que la afectividad cobra gran importancia, sin desmerecer la relevancia que tiene a lo largo de toda la vida. Sin embargo, es común que se considere que con el paso del tiempo, la expresión sexual se vea desafiada19 . Para las personas mayores la sexualidad está muy relacionada con besos íntimos, acariciarse, masturbarse o igualmente la acompañarse, hablarse de manera erótica o disfrutar de material explícito 27 . La investigación acerca de la vida de personas adultas mayores comenzó en los años 50 22 , y desde entonces los hallazgos de investigaciones son consistentes en mostrar que las personas mayores sí mantienen un interés en la sexualidad y que son capaces de tener relaciones sexuales en edades avanzadas. Estas investigaciones se han enfocado no sólo en una descripción de sus vidas íntimas sino que además han caracterizado las capacidades que poseen y las características de la vida en pareja. Sin embargo, los prejuicios y los estereotipos han sido un tema menos estudiado. De acuerdo con investigaciones en la materia 28 , los hombres tienden a ser más sexualmente activos que las mujeres en este período. Igualmente, son comunes los problemas de pareja asociados con las relaciones íntimas pero muy rara vez son discutidos con profesionales. De hecho, se reporta que cerca de un 30% de hombres y en menor medida las mujeres han consultado alguna vez sus problemas de índole sexual con un profesional en el área en los últimos 50 años. Si bien el deseo sexual existe, está relacionado con la edad G , tendiendo a disminuir con el paso del tiempo 28 . Así mismo, se ha encontrado relación entre el deseo sexual y otras variables como son la frecuencia de actos sexuales (dónde la relación es positiva, es decir a mayor frecuencia habrá un mayor deseo), y con la actitud negativa percibida o ejercida 29 .
  • 25.
    Esto último esparticularmente relevante, puesto que la relación es negativa, es decir, que a mayor presencia de una actitud negativa, habrá menor deseo sexual. Dado que esta actitud puede manar desde creencias que son reproducidas socialmente y que atraviesan a los adultos mayores, es que el educar para cambiar estas creencias que alteren la expresión de la sexualidad de adultos mayores se vuelve relevante. Como se verá más adelante, estos actos están relacionados además con otras variables de bienestar de la persona. En un estudio realizado en población adulta mayor acerca de sus prácticas se reportan interesantes cifras respecto de conductas sexuales que los participantes tenían Q . Se encontró que la prevalencia de actividad sexual efectivamente declinaba con los años, siendo de un 73% quienes tenían entre 57 a 64 años, 53% de gente entre 65 a 74 años y finalmente 26% de quienes tenían entre 75 a 85 años. Las mujeres en general reportaban menos actividad sexual que los hombres. De quienes eran sexualmente activos, aproximadamente la mitad tanto de hombres como de mujeres reportaron tener algún tipo de problema sexual que le resultaba molesto. En el caso de las mujeres, los problemas sexuales más reportados fueron bajo deseo (43%), dificultades con la lubricación vaginal (39%) y una incapacidad de llegar al clímax (34%). De los hombres, el problema sexual más común fueron las disfunciones eréctiles (37%). En este plano, un 40% de ellos reportaron usar suplementos o medicación orientada a potenciar sus funciones sexuales 28 . Los hombres y mujeres que evaluaban su salud como mala eran en general menos activos y, entre quienes eran sexualmente activos, eran quienes reportaban la mayor cantidad de problemas 28 . Con este estudio, es posible argumentar que los adultos mayores no están ajenos a las conductas sexuales cotidianas, aun cuando no todos son sexualmente activos.
  • 26.
    Se propone queincluso sabiendo que el deseo sexual permanece intacto en personas mayores, necesitan un/a compañero/a, especialmente uno interesado de modo de continuar con actividades propias de pareja, y para algunos poder continuar con su deseo sexual. El que no exista una pareja puede ser algo que marque una baja de deseo. Se ha encontrado así, que el tener pareja o un compañero es un predictor el deseo, especialmente en las mujeres 29 . En estos puntos es dónde el enfoque de género aporta con un marco de trabajo que permite leer las diferencias socialmente atribuidas a hombres y mujeres. Los adultos mayores de tiempos modernos poseen un modelo de familia tradicional, lo que permitiría explicar en parte la importancia de una pareja. Igualmente, la búsqueda de pareja en esta etapa es uno de muchos ámbitos de la sexualidad que está atravesado por las múltiples creencias presentes en la sociedad. Ahora bien, como se dijo, la sexualidad en esta etapa puede ser motivo de controversia en la sociedad principalmente por desconocimiento acerca de la misma. Cuando estas creencias dan como resultado el de personas que no poseen actividad sexual, esto puede limitar la expresión de conductas de esta índole por cuanto no serán aceptadas socialmente. En este contexto, se han descrito distintas barreras que pueden tener los adultos mayores a la hora de expresar su sexualidad de manera libre y poder desarrollar el máximo de su potencial. Existen barreras que son personales y que provienen de miedos o dudas que la misma persona pueda tener. En este plano, uno de los miedos más comunes es el no poder tener un desempeño sexual en el acto íntimo, relacionado tanto con lo que la persona sabe de sí mismo como con las creencias que están presentes en la sociedad 25 . Este miedo tiene una doble consecuencia. En primer lugar, la persona puede esquivar o evitar las relaciones sexuales producto de esto, así reduciendo el riesgo de decepcionar o de generar un conflicto. En segundo
  • 27.
    lugar y alargo plazo, se refuerzan los mitos que existen en la sociedad al reproducir en la práctica dichas creencias. Las barreras que provienen del entorno (que pueden repercutir en una privación personal de la actividad sexual como lo anteriormente dicho) se han clasificado en tres grandes grupos 3 . En primer lugar existen limitantes médicas y sociales. En estas se describen aquellas que se generan de la interacción de los cambios fisiológicos y cómo la sociedad interpreta los mismos. De este modo, pueden ser interpretados como una fuente de absoluta incapacidad de poder mantener relaciones sexuales. Esto puede significar toda una limitación si se le suma una concepción de sexualidad que considera exclusivamente el acto coital como se verá más adelante. Las creencias que provienen de la sociedad incluyen todas estas creencias acerca de las capacidades y roles que se asocian con la adultez mayor, los mitos acerca de lo mismo y el estereotipo que se tiene al pensar en una persona que vive en esta etapa 3 . Igualmente la familia en ocasiones ignora la necesidad de los adultos mayores de tener una vida sexual, y desconocen que son personas sexualmente activas y que tienen deseos relacionados con esta dimensión que perduran incluso en edades avanzadas. Otra categoría de limitaciones que existe proviene directamente de los profesionales del cuidado de la salud. Esto no quiere decir que el problema mismo sean ellos sino que lo es el conocimiento que tengan de la etapa, la forma en que ejercen el cuidado (en términos de considerar la sexualidad como una necesidad humana), la privacidad que se les otorgue, entre otras. Desde aquí, surge la necesidad de conocer las creencias que profesionales del área de la salud tienen acerca de la sexualidad en esta etapa de la vida 3 . Finalmente, una tercera posible fuente de limitaciones está determinada por las instituciones de cuidado 3. En muchas ocasiones no se otorga ni la privacidad necesaria para un ejercicio libre de la sexualidad, y en otros no se
  • 28.
    entregan recursos quefaciliten un disfrute personal de otras áreas de la sexualidad y que resultan igualmente placenteras 27 . La investigación igualmente ha enfocado sus problematizaciones, a identificar qué áreas de la vida se pueden ver afectadas debido a la sexualidad. En este sentido, y dado que ésta está relacionada con múltiples y diversos elementos de la vida, es que dimensiones tan relevantes como son el bienestar y la salud están relacionadas 30 . En esta misma línea, continuando con el tema del bienestar, se considera que la sexualidad no sólo está relacionada con la calidad de vida, sino que es un componente de esta. De hecho, una de las dimensiones que se considera en la evaluación de la calidad de vida son las relaciones interpersonales, y la sexualidad con sus distintas aristas es parte de lo que se indaga 31, 32 . Se entiende como un elemento vital para la mantención de relaciones interpersonales, autoconcepto y un sentido de integridad 32 , componentes de la calidad de vida 31 . Ahora bien, otras investigaciones, ligadas no directamente con el ejercicio de la sexualidad sino que orientadas específicamente al bienestar y la relación con estereotipos y actitudes que los mismos adultos mayores tienen, han hallado que igualmente existe una relación directa entre estos y la autoestima con el bienestar psicológico 33 . La autoestima es un importante indicador de salud y bienestar19 , se define como una actitud o sentimiento positivo o negativo hacia la persona, basada en la evaluación de sus propias características, e incluye sentimientos de satisfacción consigo mismo. 30 La importancia de la autoestima radica en que es un factor clave en el desarrollo de un buen ajuste emocional, cognitivo y práctico, afectando de un modo importante todas las áreas de la vida. Se ha propuesto que ésta va disminuyendo durante la edad madura y la vejez, asociándose a la belleza y juventud.
  • 29.
    Los factores psicológicosque afectan la sexualidad de las personas jóvenes también suelen afectar la sexualidad de los adultos mayores 34 . Los adultos mayores de hoy pertenecen a una generación donde no había educación sexual. La vida sexual era exclusivamente privada y se enfocaba más bien en la satisfacción del hombre y que la mujer estuviese disponible35 . 2.6. Mitos y prejuicios sobre la sexualidad en los adultos mayores En la sociedad existen múltiples ideas y sistemas de creencias, muchas veces rígidos, y que ordenan la forma en que se objeto, grupo o personas 36, 37 . Estas ideas están en la conciencia social de las personas, siendo medios de comunicación de masas no los creadores 37 sino grandes responsables de la mantención de los mismos y de ser un canal para que lleguen y atraviesen a los grupos a quienes van dirigidos 38 . Es común que conceptos como prejuicio, creencia, mito o estereotipo se utilicen indistintamente con significados equivalentes 36 . Sin embargo, es importante conceptualizar los elementos que son de interés para la presente investigación, a saber, mitos, prejuicios y estereotipos. Según la Real Academia de la Lengua Española, se entiende como mito a la persona o cosa a las que se le atribuye cualidades o excelencias que no tienen, o bien de una realidad de la que carecen39 . Así, podemos decir que el mito es una manera de identificarse con lo que le rodea tratando de dar explicaciones de cada cosa que sucede a su alrededor atribuyéndole cualidades o defectos. Estos nos transmiten valores y creencias de cada sociedad ya que se han creado de generación en generación y han cimentado su cultura. En cuanto al prejuicio, es el acto de juzgar las cosas antes de conocerlo, es una actitud adquirida antes de pasar por alguna experiencia y se generan por el acumulo de conductas negativas de cierta cultura, relacionando, por ejemplo, un objeto o una persona con algo malo 40 .
  • 30.
    El proceso enque estas creencias aparecen, son mantenidas y reproducidas es dinámico y ocurre por la interacción social de los individuos. Si bien los medios de comunicación son un elemento clave en la mantención de los estereotipos, su rol se refiere a que los hacen manifiestos y los transmiten de manera práctica. Las personas se forman impresiones de una forma muy variada de maneras, desde procesos basados en categorías primarias a procesos basados en atributos. Estos procesos en parte dependen de la configuración de la información disponible. En el caso en que las configuraciones sean fácilmente categorizables, se tiende entonces a utilizar procesos basados en categorías. Por otra parte, si es que no son fácilmente clasificables, se hipotetizan entonces estas categorías y estas clasificaciones 24 . En otras palabras, existen distintos niveles en que el mundo es organizado, tanto individual como colectivamente. Esto se refiere al proceso en que la información del mundo es organizada en conceptos (categorías) inteligibles, operacionales y que por consiguiente permiten que la mente pueda trabajar con ellas de manera eficiente. En ocasiones, la información que se recibe es simple y puede clasificarse fácilmente en categorías ya conocidas. Esto ocurre cuando algo nos resulta familiar y o fácilmente comprensible, ya sea porque la información es completa y deja poco para dudas, o porque nos es fácil identificarnos con lo que se está viendo. El resultado será una mantención del concepto original al cual se le ha añadido información nueva. En el futuro al recibir información similar esta podría ser sencillamente identificada con esta categoría. Esto se puede relacionar con el proceso de asimilación descrito por jean Piaget a la hora de organizar el mundo 41 . Por otra parte, ante información parcelada, difícil de clasificar o con la que la persona difícilmente puede identificarse, implicará que deba generar un procesamiento diferente de estos datos. Piaget refiere a que se necesitaría
  • 31.
    eventualmente modificar losesquemas existentes o crear uno nuevo en caso que la información sea muy novedosa 41 . Sin embargo, se propone igualmente que en este proceso la persona deberá generar procesos hipotéticos y por consiguiente, basados en otros esquemas ya internalizados. Estas hipótesis pueden resultar en ideas basadas en información escasa o interpretada cuando la persona no posee toda la información necesaria para hacerse una idea de aquello que está percibiendo. Si bien esta cognición es individual, implica la base para el proceso de cognición social, mediante el cual se reproducen creencias y sistemas de ideas a nivel colectivo. En este proceso, en dónde se mantienen estas creencias y se conforman estereotipos que son aceptados por una sociedad, además de caracterizar y conceptualizar el objeto no desde un conjunto de individualidades independiente sino que colectivamente, es decir, desde la sociedad como un todo, se puede hablar de cognición social.
  • 32.
    Figura 1 Proceso deconfiguración de cogniciones Fuente: Elaboración propia
  • 33.
    Existen múltiples teorías,pero lo más importante de destacar son las características de este proceso, y lo que conlleva. • Involucra factores calientes como emociones y las motivaciones que interfieren con los mecanismos de procesamiento de la información. • Las categorías o esquemas usados descansan sobre unas bases sociales y culturales que inciden sobre los mecanismos cognitivos de forma específica. • Las cogniciones sociales tienen consecuencias para los demás: el sujeto debe anticipar estas consecuencias transformándolas en nuevas informaciones a tratar u los demás pueden modificar sus características cuando sospechan que son objeto de un proceso de indagación cognitiva por parte de otra persona proporcionándole eventualmente indicaciones engañosas. • Suelen elaborarse y funcionar en un contexto de tipo comunicacional 42 Zajonc en su argumentación, defiende distintas ideas que resultan esenciales a la hora de comprender el proceso en que se forman ideas y creencias colectivas. En primer lugar, refiere que involucra factores “calientes”, es decir, aspectos de la vida que generan opinión y subjetiva y por lo tanto, que orientarán el procesamiento de la información. Esto puede ocurrir por la selección de información, el matiz que se da a las hipótesis o categorías nuevas que surjan para categorizar la información, entre otros medios. El segundo punto es especialmente relevante en el tópico de este estudio, por cuanto se refiere a que aquellos conceptos que se utilicen para organizar la información tienen un fundamento cultural y social. Es decir, pueden variar entre culturas distintas. De ahí las diferencias en los estereotipos o mitos y creencias que pueden estar presentes en las distintas sociedades.
  • 34.
    El tercer puntohace referencia a un aspecto relacionado con la interacción entre personas que viven en el proceso de cognición. Se refiere a la información que se les entrega a otras personas quienes a su vez generarán sus procesos de cognición. Al no anticipar las consecuencias, es decir, al reproducir de manera automática los discursos que atraviesan a ciertos grupos, ocurre un proceso en el que estas ideas son mantenidas y no se modifican. Al permanecer de manera estable, estas ideas cobran fuerza no sólo entre quienes las reproducen sino en generaciones nuevas que deben configurar el mundo en sus cogniciones. El último aspecto es quizás uno de los más representativos del contexto en que esta investigación se sitúa, por cuanto se refiere a la relevancia del proceso en que los individuos interactúan. Aquí ocurre que cualquier canal de comunicación que puedan mantener a las personas en comunicación (medios de comunicación, redes sociales, por ejemplo) cobra especial relevancia cuando una creencia o mito, utilizan estas plataformas para llegar a las personas y posteriormente ser reproducidas. Como se puede apreciar, el proceso en que una cognición se crea, tanto a nivel social como a nivel social es dinámico, tiene consecuencias para sus actores y sobre todo para quienes son atravesados por dichos discursos. Este proceso es dinámico dado que ocurre en un contexto en el que muchas personas interactúan. Los diferentes contextos en que los profesionales del área de la salud interactúan entre ellos y con adultos mayores, o en los que estos últimos pueden entrar en contacto con personas son un contexto en el que los estereotipos y creencias sobre este grupo etario se generan y reproducen. Y dado que es la cotidianeidad misma, significa que además el proceso en que son atravesados por discursos muchas veces limitantes es parte de la vida diaria.
  • 35.
    Moragas habla sobrela sexualidad en la adultez mayor o como él mismo lo nombra: “sexualidad en la vejez”. Se reconoce que vejez no es significado de nulidad de toda expresión sexual, ya que los cambios fisiológicos propios de esta etapa han servido erróneamente barrera para negar su actividad sexual. En este sentido, las posibilidades de manifestación y actividad son inmensas por lo que la sexualidad no solo debe de ser vista con el objetivo de procrear sino que el de “Fortalecer mediante la expresión de afecto y sentimientos la unión, el amor entre la pareja anciana y que los abrazos, besos y las caricias son el claro ejemplo de que la expresión de sexualidad a esa edad no ha disminuido sino al contrario se ha fortalecido” 10 . Sumado a esto, se sabe que la existencia de amor en esta etapa es igual que en cualquier otro momento de la vida, y por consiguiente su expresión igualmente está presente11 . 2.7. Mitos existentes Hasta ahora se ha desarrollado el proceso por el que una creencia o un sistema de ideas son mantenidas a nivel individual y social. Pero es igualmente relevante caracterizar cuales son los mitos que han sido posibles de encontrar en investigaciones sobre el área. Se han identificado una serie de mitos acerca de la sexualidad en los adultos mayores. - Carecen de sexualidad: la sociedad relaciona a sexualidad como procreación, “el adulto mayor no puede reproducirse entonces carece de sexualidad”. - No se reproducen: la reproducción no tiene relación con la sensación de placer ya que ello se puede sentir a todas las
  • 36.
    edades, desde ellactante que siente placer de lactar desde el pecho de su madre hasta un adulto que siente placer por comer su comida favorita. Si los ancianos no se reproducen, ello redunda en beneficio de su sexualidad, pues “naturalmente como lo sugieren los moralistas biologistas, están liberados del temor del embarazo. Y pueden, por tanto, entregarse libremente a la actividad sexual placentera. - Cese de la actividad sexual: el cese de la actividad sexual no es exclusivo del pasar de los años ni mucho menos de un adulto mayor ya que depende de varios factores como el estado de salud o la incapacidad psicológica pues mientras haya un adulto mayor sano, este podrá ejercer libremente la actividad sexual. 11 - El deseo sexual disminuye con la edad: el deseo sexual es todo impulso que nos anima a tener el encuentro íntimo con la pareja, nos motiva a relacionarnos, a compartir intimidad, a mantener relaciones afectivas y sexuales y finalmente el sentir placer. Hay varios factores por los cuales asocian la adultez mayor con la disminución sexual, uno de ellos se debería a la declinación de producción de hormonas sexuales que de alguna manera contribuiría a la disminución de la libido y por lo tanto el interés y deseo sexual; pero ello es algo opcional puesto que cada organismo no actúa igual que al otro por lo que generalizarlo en todos los adultos mayores es considerarlo un mito. - La menopausia marca el fin de la sexualidad en la mujer y la pareja: después de la menopausia la mujer pasará por varios cambios bruscos no disminuyendo el deseo sexual, tornándose su vida más placentera al no existir posibilidad de
  • 37.
    embarazo no planificado.Desaparecerán los estrógenos y progesterona, pero en cambio estará la testosterona, en mayor cantidad en el varón, que se encargará de proporcionar el deseo sexual para uno y otro sexo 43 . Se considera que los adultos mayores por el paso del tiempo ven su sexualidad disminuida y puesta a prueba 19 . Esto incluso presente en trabajadores y practicantes del área de la salud 43 . En este sentido, se propone en este estudio que romper con estos prejuicios y mitos es importante para la práctica profesional de los cuidados en salud. En los mitos que se encontraron en este estudio, se puede apreciar una tendencia interesante a relacionar la sexualidad directamente con la función reproductiva. Si se limita sólo a esto, entonces una persona que tiene cierta dificultad producto de cambios en la fisiología naturalmente será vista como carente de toda expresión sexual. Siguiendo con lo que se mencionó anteriormente, esto es equivocado, puesto que la sexualidad abarca gran parte de la cotidianeidad de la persona. Por lo mismo, una posible fuente de errores puede ser una mala conceptualización de la sexualidad misma. Se han realizado estudios abordando diferencias en cuanto al nivel en que se cree en ciertos mitos, y se encontraron diferencias entre quienes tuvieron contacto con adultos mayores y quienes no durante su formación 44 . En dicho estudio, se encontró diferencia en las siguientes creencias, algunas abordan temas de la adultez en general y que podrían traer otras repercusiones interesantes de estudiar en investigaciones futuras. Otras se refieren directamente a los adultos mayores y distintos aspectos de su personalidad, así como de su forma de relacionarse.
  • 38.
    Tabla 2. Mitossobre la adultez mayor. Dominio Mito Interpretación Creencias relacionadas con la forma de ser, evaluar el mundo, conocer y el estilo de la personalidad. Las personas se vuelven más conservadoras e inflexible durante la adultez tardía Esta creencia se refiere a la dureza con la que las personas adultas suelen evaluar las situaciones, siguiendo supuestamente patrones de moralidad y juicios de valor propios. En este sentido, se cree que son intolerantes a las nuevas tecnologías, modos de socialización. Las personas mayores se vuelven como los niños Con esta creencia se equiparan los cuidados que deben tener los adultos mayores con los que necesita un infante, así como su conducta en general. Las personas mayores son más enojonas y se enfadan más fácilmente. Una creencia que considera que las personas adultas mayores suelen reaccionar con emociones negativas como el enfado ante situaciones que evalúan con criterios que pueden ser anticuados. Esto es
  • 39.
    una creencia queno considera que igualmente ellos pueden adoptar aspectos de los nuevos tiempos. Procesos ligados con los eventos considerados traumáticos. La jubilación usualmente es traumática La jubilación es un proceso que debe vivirse durante la adultez tardía, y si bien dada la gran relevancia que el trabajo tiene para la vida de las personas, no debe ser considerada una fuente de trauma sino que más bien una oportunidad de realizar actividades antes dejadas de lado. Las personas mayores son más difíciles de motivar que las jóvenes. Esto se vincula con la creencia que las personas mayores pasan por procesos que hacen que difícilmente puedan emprender actividades. Igualmente el hecho de estar en la última etapa de la vida, se piensa que creen que ya es tarde para emprendimientos. El impacto de la jubilación suele resultar en un deterioro de la salud. Relacionado con el trauma de la jubilación, se cree que esta igualmente afecta la
  • 40.
    salud en todassus dimensiones: física, psicológica y social. Fueron quienes no tuvieron contacto con adultos mayores y formación geriátrica durante sus carreras las personas que más creían en estos mitos 44 . De aquí se desprende que los mitos igualmente están influidos además por el desconocimiento que se puede tener de los adultos mayores y de sus reales capacidades. Al encontrarse diferencias en el nivel en que se creen y se reproducen estos mitos, se puede comenzar a discutir del rol que ocupa la formación en geriatría durante las carreras universitarias. En este plano, la educación y el nivel de conocimientos poseen estrecha relación con la creencia en los mitos. Estos no podrían mantenerse si es que no son reproducidos, por lo que sólo podrán mantenerse en la medida que las carreras no formen en geriatría a sus estudiantes. En el estudio presentado, esto podría aplicar a distintas profesiones ligadas al área de la salud. Con estas creencias, se puede caracterizar el estereotipo que prima en las personas que no han tenido contacto con adultos mayores. • Se les ve como personas que en primer lugar, no poseen vida sexual de ningún tipo puesto que sus funciones reproductivas se ven disminuidas. En el caso de los hombres, hay dificultades para lograr y mantener la erección y en el caso de las mujeres la menopausia las imposibilita de poder tener descendencia. Esto se constituye como uno de los elementos más importantes del estereotipo que se atribuye a los adultos mayores. • Respecto de su conducta, se les toma como si fueran niños, equiparando los cuidados, comportamiento y socialización en general con los de un infante. Si se considera así, se pueden generar
  • 41.
    situaciones que noles otorguen los medios ni la privacidad necesaria para una vida sexual como la que necesitan. • Buena parte de las diferentes circunstancias de la vida propias de la edad y que constituyen parte del proceso natural del curso de la vida implican factores de riesgo que afectan negativamente la salud física, emocional y social. Por ejemplo la jubilación se toma como un duro golpe a estas dimensiones, lo que implicaría que el bienestar y la calidad de vida en general están bajo constante ataque. • Finalmente, se les toma como personas poco flexibles, poco tolerantes con los nuevos tiempos y en general en una búsqueda de recuperar épocas que evalúan de mejor manera. Esto se relaciona además con la idea de que poseen un pensamiento rígido que no acepta novedades. Este estereotipo va a marcar no sólo la imagen global que se tiene de adultos mayores, sino que el punto de inicio desde dónde se les tratará, se les brindará los recursos y espacios que se creen necesarios sin considerar sus auténticas necesidades, considerando entre ellas las sexuales. 2.8. Desarrollo de un modelo explicativo Con lo que se ha desarrollado hasta el momento, es posible argumentar entonces un efecto de segundo orden que las creencias, mitos y estereotipos sociales de distinta índole tienen sobre el bienestar de la persona.
  • 42.
    Figura 1 Esquema derelación entre estereotipos, mitos y creencias sociales y el ejercicio de la sexualidad con indicadores de bienestar. Fuente: Elaboración propia. De acuerdo entonces con este modelo (Figura 1), los estereotipos sociales influyen sobre las creencias y actitudes que los adultos mayores reproducirán en su diario vivir. El proceso de reproducción de estas ideas se relaciona con aquellas prácticas que se limitan o se restringen producto de creencias que los adultos mayores escuchan o creen. Es de esta manera que estas ideas continúan viviendo, se traspasan entre individuos, y finalmente cobran un sentido práctico.
  • 43.
    Los miedos oideas manados de estas creencias reproducidas que los adultos mayores pueden tener producto de estas ideas van a relacionarse con el ejercicio de la sexualidad 25 . Esto puede ser por las creencias sobre el desempeño, o en general por las barreras que se mencionaron anteriormente. Debido a la estrecha relación entre la sexualidad y los indicadores de bienestar (siendo esta parte de algunos), es que cualquier limitación del ejercicio de actividades sexuales, estarán mermando la calidad de vida y bienestar en general de la persona. Esto se produce además directamente por las creencias reproducidas. Esto sitúa el ejercicio de la sexualidad como un posible mediador entre las creencias y actitudes que el mismo adulto mayor posee y el bienestar. Es difícil en la sociedad de hoy en día, que nuestros adultos mayores mantengan o incrementen su autoestima, debido a la gran cantidad de estereotipos y creencias que los perciben como personas sin expresiones sexuales. Esto sucede en parte porque no se les da el respeto y el valor que ellos merecen, como seres sabios y con experiencia. Puede jugar un rol importante que se le considere como un ser único e irremplazable para fomentar que ellos mismos se valoren y consideren importantes. Considerando lo anteriormente dicho acerca de las diferencias encontradas entre quienes no tuvieron formación en geriatría y quienes sí, es que surge la necesidad de incorporar esto al modelo como variable que podría evitar el surgimiento y reproducción de mitos y estereotipos limitantes para los adultos mayores. Como se dijo anteriormente, una fuente de barreras para la libre expresión de la sexualidad son las diferentes prácticas y creencias presentes en estos profesionales.
  • 44.
    Figura 2 Esquema derelación entre formación en geriatría, estereotipos, mitos y creencias sociales y el ejercicio de la sexualidad con indicadores de bienestar. Fuente: Elaboración propia En un principio, el foco estuvo puesto sobre los mitos y las creencias. Sin embargo, con la incorporación de la formación geriátrica al modelo se puede hablar de un modelo teórico que puede ser aplicado a profesionales del
  • 45.
    área de lasalud, por cuanto considera el proceso de formación universitaria de los mismos. Este modelo es más cercano al contexto de esta investigación, y agrega una necesidad especial de potenciar el contacto con adultos mayores y sus necesidades humanas, además de un conocimiento más actualizado de sus reales capacidades de parte de los jóvenes profesionales de esta área. Como se puede apreciar, el esquema está dividido visualmente en tres grandes tópicos que son relevantes para esta teoría. El primero constituye el inicio de aquello que está manteniendo o permitiendo que muchos de los tabúes sociales continúen reproduciéndose, especialmente en el área de la salud. En este sentido, el primer tópico está marcado por la educación en geriatría y el contacto con adultos mayores durante la formación. En un segundo punto, se encuentran los mitos, estereotipos, creencias que están presentes en la sociedad. Estos se ven alimentados, como se ha argumentado, por el desconocimiento de las reales características y capacidades de este grupo etario. En tercer lugar, se ubica la expresión de la sexualidad de adultos mayores, el proceso en que se limita finalmente su expresión sexual y posterior disminución de los niveles de bienestar. La puerta de entrada a este tópico son las creencias reproducidas por los adultos mayores, dado que de no ocurrir esto, el impacto de los estereotipos y creencias que los consideran como asexuados no tendrían repercusión dentro de sus parejas o en las prácticas sexuales. De aquí es que se puede incluso generar un diagrama más resumido que permita explicar teóricamente la forma en que los estereotipos se alimentan, reproducen, y finalmente acaban por ingresar en la vida de los adultos mayores y en la forma en que manifiestan conductas sexuales.
  • 46.
    Figura 3 Modelo teóricoresumido Entendiéndolo así, es que finalmente puede argumentarse la gran relevancia de educar desde el principio de la formación a profesionales de la salud. El hecho que el final del modelo implique una disminución del bienestar le da urgencia a una intervención e investigación en el área de los prejuicios, creencias y mitos que existen en futuros profesionales del área de la salud, a fin de comenzar a evaluar empíricamente este modelo.
  • 47.
    Es por estoque se propone un estudio que indague por todo el ideario que está presente en estudiantes del área de la salud acerca de la sexualidad en adultos mayores. Con este puntapié inicial al modelo teórico, se podrá continuar investigando el proceso de reproducción a nivel social de estas creencias, y finalmente la dinámica que ocurre entre estas, la expresión de prácticas sexuales y el bienestar de personas pertenecientes a este grupo de edad. Existen distintos conocimientos y saberes que es necesario de incorporar a las prácticas de la vida cotidiana. Por un lado, el apoyo y conocimiento dentro de la pareja que se conforma de adultos mayores, para que se mitiguen los miedos y se eliminen los mitos. Se debe comprender que pese a que baja la líbido y la frecuencia en el acto sexual aún se puede sentir placer. Y por otro lado se debe comprender que la esencia del ser humano es interactuar con los demás, por lo que las muestras afectivas deben ser y seguir siendo un pilar para desarrollarse como persona. 2.9. Sugerencias a futuros profesionales La educación de jóvenes acerca de la sexualidad de adultos mayores puede resultar en los permisos que se les dan, así como en la posibilidad de tener y expresar deseos relacionados con la sexualidad 45 . Esta educación es una forma de reducir estereotipos negativos comunes sobre este aspecto de las personas ancianas. El conocimiento y las actitudes hacia la sexualidad son por lo tanto especialmente importantes en quienes educan a profesionales de la salud. Aquí se incorpora un elemento que anteriormente no se ha mencionado y que contribuye a que la cadena de actores que se vincula con todo este contexto aumente, y son los formadores. Los planteles de estudios deben contar con profesionales expertos en la materia de geriatría que puedan brindar una formación en el área que impida que los estereotipos y mitos mencionados
  • 48.
    anteriormente puedan seguirreproduciéndose entre quienes un día brindarán cuidados en salud. Dado que el modelo presentado en este desarrollo teórico es hipotético, es necesario desarrollar investigación que permita evaluar su ajuste y pertinencia. El punto de inicio es indagar por las actuales creencias que están arraigadas en los estudiantes de profesiones del área de la salud, lo que constituye el menester de la presente investigación. Paralelamente se debe caracterizar los planes de estudios disponibles para evaluar la formación en geriatría que se está brindando a los estudiantes. Posteriormente, la idea es conocer la forma en que la formación está relacionada con el nivel de creencias, investigación que se ha realizado en otros países 44 y que han encontrado diferencias en el nivel en que se cree en tales ideas que hacen suponer que efectivamente los contenidos de gerontología en los años de universidad tienen un efecto. Se considera la hipótesis que cuanta más formación y contacto con personas mayores exista, se creerá menos en los mitos dado que conocerán más de cerca la realidad de estas personas. Finalmente, evaluar la forma en que los adultos mayores reproducen los estereotipos que se mantienen en la sociedad y la forma en que estos afectan las diferentes dimensiones de la salud y del bienestar de la persona. En este sentido, se pueden proponer investigaciones que busquen el rol mediador que otras variables pueden tener y que por consiguiente explicarían la razón por la cual la reproducción de mitos de parte de personas mayores impacta en su sexualidad. El mediador que se propone es el ejercicio mismo de la sexualidad, que sería el punto de unión entre las creencias que se mantienen y el deterioro de la salud. Para concluir, y dado que la formación es esencial, es que los educadores y quienes diseñan e imparten planes de estudio en profesiones del
  • 49.
    área de lasalud incorporen la geriatría como un área de desarrollo más. De este modo, se pueda trabajar con esos mitos y estereotipos que afecten negativamente desde los primeros años de estudios 46 .
  • 50.
    Capitulo III. CAPÍTULO:MATERIALES Y MÉTODOS 3.1 Diseño y tipo de estudio El diseño se basará en una teoría fundamentada, ya que aunque se conocen las dimensiones estudiadas no existe una teoría aplicada que permita comprender los prejuicios y estereotipos que se busca describir. Se realizará un estudio de tipo descriptivo, ya que basará en describir los prejuicios y estereotipos que poseen un grupo de personas sobre la sexualidad en el adulto mayor. 3.2 Unidad de Análisis La unidad de análisis estará conformada por 18 estudiantes del área de la salud dentro de las carreras de Enfermería, Kinesiología y Nutrición y Dietética, pertenecientes a una entidad privada de la ciudad de Antofagasta, elegidos por medio del muestreo por conveniencia. Como criterios de inclusión se considerarán a todos los estudiantes de las distintas carreras del área de la salud de una entidad privada de la ciudad de Antofagasta. Se excluirán a aquellos estudiantes que no pertenezcan al área de la salud de la entidad privada en estudio, que no accedan a firmar el consentimiento informado, que tengan más de 8 años en la carrera. 3.3 Técnicas e instrumentos de recolección de datos El instrumento que se utilizará será una entrevista semiestructurada de confección propia. Durante su aplicación, se grabará la entrevista y luego ésta será transcrita por un profesional del área. El instrumento se adjunta a continuación. 1. ¿Qué definición tienes tú por adulto mayor? 2. ¿Cuál es el significado que tiene para ti la sexualidad en general?
  • 51.
    3. ¿Cómo creestú que va cambiando la sexualidad con el pasar del tiempo en las personas? 4. ¿Has pensado acerca de la sexualidad en los adultos mayores? ¿Qué visión o significado tienes tú de esta? 5. ¿Qué concepto tienes sobre la sexualidad? 6. ¿Cómo crees tú que se manifiesta la sexualidad en los adultos mayores hoy en día? 7. ¿Cómo crees tú que la sociedad ve la sexualidad en los adultos mayores? 8. ¿Has tenido o compartido experiencias con adultos mayores? 9. ¿Tienes alguna referencia de sexualidad en la adultez mayor? 10.¿Crees tú que la edad es un impedimento o influye en la sexualidad? 11.¿Qué creencias para ti son erradas acerca de la sexualidad en los adultos mayores? 12.¿Conoces algún prejuicio respecto de la sexualidad en los adultos mayores? 13.Como estudiante del área de la salud, ¿Cuál crees que es tu rol en esta temática? 3.4 Procedimiento Se enviará una carta dirigida a los Directores de Escuela, de cada una de las carreras del área de la salud, solicitando la autorización de la realización del estudio. Luego de ser aprobada se elegirá una muestra de 18 estudiantes entre primer, tercer y quinto año de las carreras de Enfermería, Kinesiología, Nutrición y Dietética, considerando dos estudiantes por nivel, a través de un muestreo por conveniencia que se basará en contactos según afinidad con algunos estudiantes y otros, recomendados por dirección de Escuela.
  • 52.
    Se les preguntarási están dispuestos a participar en una entrevista de forma anónima sobre la sexualidad y se les explicará que al aceptar, deberán asistir según lo acordado a reunirse con el encargado de la investigación en las dependencias de la universidad. Cuando el estudiante acepte participar, se les hará firmar dos consentimientos informados, una copia quedará en poder del estudiante y la otra quedará de respaldo para el investigador. Los estudiantes entrevistados tendrán la opción de retirarse en cualquier momento si lo desean. Se cautelará que los participantes no digan sus nombres o algo que permita identificarlos en la grabación, de modo de respetar su anonimato y protección de su identidad. A fin de resguardar la privacidad de los estudiantes participantes, las entrevistas se realizarán en una habitación privada de las dependencias de la universidad, donde solo se encontraran junto a los investigadores. Para asegurar la confidencialidad, tanto las grabaciones como las transcripciones de las mismas, se almacenarán en un computador de uso personal de uno de los investigadores.
  • 53.
    Capitulo IV. CAPÍTULO:RESULTADOS A continuación se presentan los principales hallazgos del análisis realizado a las entrevistas. Se describirán separadamente las categorías axiales y sus subcategorías de modo de caracterizar las creencias que los estudiantes expresaron. Para la descripción se eligieron relatos distintivos de la categoría y se usarán para explicar en términos generales el contenido de cada dimensión. A fin de resguardar la identidad de los participantes, cada uno o una de ellos/as será identificado con un código que aportará distinta información. En primer lugar, se rotulará como “Enf” si pertenece a la carrera de Enfermería, “Kin” si cursa Kinesiología y “Nut” si es de Nutrición y Dietética. En segundo lugar una letra “M” si es mujer y “H” si es un hombre. Posteriormente en números romanos se colocará el año académico que cursaba en el momento de la entrevista. De este modo, una persona identificada como “Enf-M-III” corresponde a una mujer enfermera que se encuentra en su tercer año de estudios. 4.1 Adultez mayor La primera categoría axial que dio sustento a las categorías emergentes fue la de adultez mayor en su concepto más amplio. Esto quiere decir que en esta dimensión se incluyeron relatos referentes a las características que poseen las personas en este rango etario y limitaciones que pudiesen estar vinculadas directamente con la edad. Otros relatos se refirieron específicamente a cualidades que los adultos mayores poseen y que los distinguirían de otras personas de edades inferiores.
  • 54.
    En este sentido,las categorías se pueden describir como sigue: Tabla 3. Subcategorías para eje axial “adultez mayor”. Concepto global de adultez mayor Los relatos se refieren a las características que se considera que tienen personas adultas mayores. Limitaciones asociadas con la adultez mayor En esta categoría se incluyeron relatos relacionados con todas las limitaciones que los adultos mayores podrían tener, así como eventuales dinámicas familiares que estarían relacionadas con estas limitaciones. Características distintivas Si bien existe una categoría donde se rotularon los relatos que incorporaban definiciones o conceptos sobre lo que es ser adulto mayor, en esta dimensión se agrupan todas las características que los estudiantes refieren como únicas y que distinguen a los adultos mayores de otras personas. Se diferencia del concepto en que aquí hay características propias de las personas, y no concepciones sobre la definición de ser adulto mayor.
  • 55.
    4.1.1 Concepto globalde adultez mayor Esta categoría surge de la motivación por investigar acerca de las ideas, creencias, pensamientos y el perfil de adulto mayor que tienen los estudiantes del área de la salud. Como se dijo anteriormente, la OMS define la adultez mayor como “Un proceso normal que ocurre a todos los seres vivos, comienza en el momento de nacer, se acentúa en los últimos años y se produce una limitación de la adaptabilidad. Es un proceso no uniforme, es diferente de una especie a otra, de un hombre a otro y en un mismo ser humano, donde no todos sus órganos envejecen al mismo tiempo”. En este sentido, al comparar los relatos de los estudiantes, no son diferentes en términos cualitativos. Es decir, transmiten un discurso que es congruente con esta definición en general. Se destaca la pertenencia a un grupo etario. Por ejemplo, un estudiante refiere: [Enf-M-III] “Es una persona mayor de 60 años y que por el paso del tiempo y el envejecimiento mismo tiene características propias de esas edades” O el caso de quien expresa que: [Nut-M-III] “Igual tienen rasgos distintivos, principalmente limitaciones físicas, son más lentos, o son más frágiles” De manera global, los estudiantes refieren al adulto mayor según un rango cronológico, que comprende desde los 60 años y más. Igualmente piensan que estos pueden o no presentar limitaciones, considerándose para conceptualizar la vejez, principalmente, el deterioro físico y mental, la fragilidad física y la enfermedad. 4.1.2 Limitaciones asociadas con la adultez mayor La investigación de esta categoría refleja el punto de vista y creencias que tienen los estudiantes acerca de las posibles limitaciones que presentan los adultos mayores y como esto afecta en su calidad de vida.
  • 56.
    En este puntose encontró que en su mayoría los estudiantes refieren distintos tipos de limitaciones, las cuales pueden englobarse distintos tipos de limitaciones. Tabla 4. Limitaciones percibidas por los estudiantes Tipo Ejemplo de relato Limitaciones familiares [Enf-M-III]. “El familiar tiende mucho a sobreproteger al adulto mayor y al sobreproteger limita sus capacidades”. Limitaciones sociales [Kin-M-V]. “Es difícil para ellos, por ejemplo tener que moverse y que nadie te ayude, o subir escaleras en lugares públicos”. [Enf-M-III]. “La gente muchas veces es la que los limita, porque se creen muchas cosas, se tienen mitos (…)”. Limitaciones físicas [Enf-H-V]. “Empieza a disminuir la fisiología del cuerpo, ya lo empiezan a tomar de otra forma, como alguien que no puede o no es útil, al contrario lo ven como alguien como un “cacho” y lo empiezan a limitar” Limitaciones económicas [Kin-M-I]. “Si como reciben una pensión súper chica, a veces deben seguir trabajando”.
  • 57.
    [Nut-M-III] “Si darabia que a veces no los dejan usar su dinero, o les ocupan sus cosas sin su permiso] En primer lugar sobre las limitaciones familiares, es interesante como se reconoce que parte de las dificultades que puedan experimentar se deban a la sobreprotección de la familia. En este sentido, más que una limitación en sí misma, es una fuente de limitaciones, o un elemento en la dinámica familiar cotidiana que generará otro tipo de limitaciones. Respecto de las limitaciones sociales, es posible observar cómo existen dos grandes focos en los que se enfocan a la hora de caracterizar las dificultades que pueden existir en este ámbito. En primer lugar, se refiere a la infraestructura urbana y las molestias que pueden surgir producto de la interacción entre esto y el deterioro físico común de la edad. En segundo lugar, se mencionan mitos que existen en la gente y que darían lugar a otras limitaciones. Las limitaciones físicas son congruentes con las que se esperan para un envejecimiento como proceso natural del organismo. Las limitaciones económicas son interesantes de destacar, puesto que incorporan una esfera que tiene un tinte social pero al mismo tiempo familiar, puesto que se refieren al escaso poder adquisitivo que pueden tener y a eventuales abusos de parte de parientes cercanos. De las respuestas de las personas y realizando la comparación con las limitaciones mencionadas en los antecedentes teóricos, se podría interpretar que todo lo que los participantes mencionaron es posible de ordenarlo no sólo en tipos de limitaciones, sino además en aquellas que son originadas por otras. En otras palabras, hay ciertas limitaciones latentes que dan origen a otras más claras y prácticas. Las limitaciones familiares por ejemplo, dan pié a otras dificultades, económicas, sociales (al no permitírseles una expresión
  • 58.
    sexual por ejemplo),y fisiológicas (al no permitir que puedan estimularse y ejercitarse). Como se estableció anteriormente, las creencias presentes en la sociedad son una de las principales fuentes de limitaciones, puesto que las familias muchas veces reproducen estos mitos y estereotipos. Figura 4. Interacción de limitaciones a partir de relatos y contraste con la teoría De este modo, los estudiantes reportaron limitaciones que implícitamente están interconectadas, de acuerdo con la forma en que ciertos mitos presentes en la sociedad van a afectar la forma en que las familias y otros pares sociales interactúan con los adultos mayores. Se refiere que parte de las limitaciones fisiológicas se deben a sobreprotección y se suma a lo propuesto teóricamente sobre los cambios propiamente tal que se experimentan durante la adultez tardía. 4.1.3 Características distintivas
  • 59.
    Esta categoría surgióa la luz de diferentes relatos dónde los estudiantes se refirieron a si consideraban o no que existieran características, cualidades o rasgos que distinguieran a los adultos mayores de otros grupos etarios. En este punto, surgió de manera implícita una discrepancia entre los entrevistados, como una suerte de dos grandes líneas. En primer lugar hubo estudiantes que refirieron diferentes cualidades y características que serían definitorias de la adultez mayor y de las personas que se encuentran en dicha etapa de la vida. Estas características son abordadas desde cuales son en concreto y cómo afectarían la vida, asumiendo que están presentes y que son negativas. Por ejemplo un estudiante de la carrera de Kinesiología mencionó: [Kin-M-I]. “Yo creo que sus características físicas los distinguen, porque no es lo mismo que una persona joven o un niño. Es decir, va cambiando con el tiempo. ” En este punto, los estudiantes destacan esencialmente los cambios físicos como elementos distintivos de la edad. En una línea similar, una estudiante refiere una que una baja autoestima producto de cambios negativos, asumidos como presentes e inevitables es un rasgo característico de la edad. En este sentido, ella refiere que: [Enf-M-III]. ”Que tenga baja autoestima cuando llegue a esa edad. Que no me sienta conforme con mi cuerpo y sentir pudor cuando alguien me vea o en el caso de enviudar que tenga que volver a empezar”. Estos relatos colocan distintas aristas de la salud mental como la autoestima como elementos que pueden verse mermados, producto de cambios en el cuerpo. En este punto es interesante que la persona haya detallado lo que podría estar afectando debido a estas características distintivas.
  • 60.
    Por su parte,existieron estudiantes, principalmente de la carrera de nutrición y dietética que refirieron que no consideraban que hubiese rasgos distintivos en estas personas. Por ejemplo, una estudiante dijo: [Nut-M-III]. “No, no creemos que tengan algún rasgo distinto” Esta respuesta puede haber reflejado un desconocimiento o un intento por no expresar una creencia que pudiese ser tomada como peyorativa. En este sentido, no fue posible determinar si la respuesta estuvo marcada por el sesgo de deseabilidad social o no. En el transcurso del resto de la entrevista, esta participante no mencionó características detalladas como para concluir esto, por lo que se puede argumentar igualmente que existe desinformación, lo cual no es seguro. Si bien la discrepancia no es del todo explícita como se dijo, es más concreta cuando se hace la separación por carreras. Los estudiantes de nutrición y dietética en general reportaban (como se mencionó) que no consideraban que existiesen características que fueran completamente distintivas. Estudiantes de Enfermería y Kinesiología por su parte tendían a vincular la adultez tardía con características singulares y distintivas. Si bien eran diferentes, en general apuntaban a rasgos físicos (como debilidad muscular o sarcopenia). Si bien las tres carreras están relacionadas con el área de la salud, los estudiantes de nutrición y dietética no habían tenido contacto con adultos mayores dentro de su carrera. Si es que esto es lo que marca la diferencia entre estas carreras, sería un resultado congruente con hallazgos de otras investigaciones 44 . Como se mencionó anteriormente, había mayor creencia en prejuicios sobre la sexualidad de adultos mayores y de la edad en general en carreras que no poseen formación en geriatría. Esta podría significar un cambio en las ideas que los estudiantes traen consigo desde la interacción con otros pares sociales cuando sus planes de estudio incorporan estos contenidos.
  • 61.
    4.2 Sexualidad El segundoeje temático engloba todos los relatos en que se referían a la sexualidad misma, su expresión y características. La formación en sexualidad es un ámbito en el que existen múltiples y variadas visiones dado que implica valores, creencias, convicciones y costumbres que se van transmitiendo con el paso del tiempo. Congruente con lo descrito en los antecedentes teóricos, los estudiantes del área de la salud concuerdan en su mayoría que la sexualidad, no sólo implica el acto sexual a través del coito. Está relacionada con una serie de otros ámbitos de la vida, involucrando la afectividad, la diferencia entre géneros, las expresiones emocionales y el comportamiento del ser humano. Sin embargo, el carácter de socialmente construidos de estas dimensiones no es reconocido de manera explícita. Se mencionan estos conceptos como si fueran elementos que son inherentes y establecidos a la vida cotidiana. En términos generales, se reconoce el carácter evolutivo de esta dimensión de la vida humana. En este sentido se reconoce que su expresión y los elementos que la constituyen y que se ven afectados por la misma van cambiando a medida que se suceden los años. 4.2.1 Concepto En esta categoría las personas hablan de sexualidad atribuyéndole variadas características, ya sea física, emocional, psicológica, que define el sexo de cada individuo. La Organización Mundial de la Salud (OMS), la define como: “Un aspecto central del ser humano, presente a lo largo de su vida. Abarca al sexo, las identidades y los papeles de género, el erotismo, el placer, la intimidad, la reproducción y la orientación sexual. Se vivencia y se expresa a través de pensamientos, fantasías, deseos, creencias,actitudes, valores, conductas, prácticas, papeles y relaciones interpersonales” .
  • 62.
    Se citan estoselementos a fin de contrastar lo referido por los estudiantes. Es en este punto donde comienzan a notarse ciertas discrepancias entre quienes respondieron. A continuación se presentan dos ejemplos de relatos, cada uno de ambas líneas que aparecieron en las discrepancias. Un estudiante de la carrera de Enfermería refiere: [Enf-M-III]. “Yo lo veo como un todo, o sea nosotros nos comportamos sexualmente, una mirada, una caricia. Nosotros somos personas sexuales, no necesariamente se trata del acto sexual, es un conjunto de cosas” A diferencia de un estudiante de la carrera de Nutrición y Dietética: [Nut-M-V]. “Un encuentro íntimo que se puede dar entre dos personas, ya sea con o sin amor y puede ser con el mismo sexo o de diferente sexo” En este sentido, se puede apreciar las dos grandes líneas en que se mueven los conceptos de las respuestas que entregaron. Si bien la mayoría no relacionó la sexualidad sólo con el acto sexual, existieron quienes sí lo hicieron esencialmente en la segunda carrera. Sin embargo, de manera solapada con otras dimensiones y subcategorías que emergieron durante el análisis, estudiantes de otras carreras igualmente manifestaron un pensamiento similar. Esto se verá más adelante cuando se retome el análisis de estas ideas en la dimensión de Sexualidad en la adultez mayor. Se destaca el interés de la persona por no limitar el acto sexual a una relación exclusivamente heterosexual. Sin embargo, se está limitando en otro sentido la sexualidad como concepto. Como se puede apreciar, hay personas que limitan la sexualidad asociándolo solo al acto sexual, sin tener conocimiento de todos los ámbitos de la vida humana que esta abarca.
  • 63.
    Aquellos estudiantes quevincularon la sexualidad con aspectos amplios en la vida, fueron congruentes con la definición aportada por la OMS. En este sentido, se puede encontrar presente uno de los elementos que como se argumentó, marca una de las fuentes desde donde surge la caracterización de los adultos mayores como seres que no manifiestan ningún tipo de expresión sexual. 4.2.2 Libertad sexual La libertad es considerada uno de los derechos sexuales fundamentales de las personas, y tiene que ver con la autonomía de poder relacionarse y expresar la sexualidad en sus distintas esferas vitales. Considerando esto, en esta categoría se ubicó relatos relacionados con la capacidad que tiene el adulto mayor de vivir y expresar libremente su sexualidad, considerando las aristas que se mencionaron en los antecedentes teóricos. Consideraremos un ejemplo de relato de un estudiante de Enfermería de primer año. [Enf-H-I].-“ Ellos debiesen vivir su sexualidad libremente, porque nadie es quien para juzgar al adulto mayor por tener o querer tener relaciones, es algo natural del ser humano” Este fragmento se eligió dado que representa un sentir común entre los participantes. En primer lugar al expresar que “debiesen” vivir su sexualidad libremente se les da no solo el derecho sino el reconocimiento de una limitación impuesta socialmente en ese ámbito. Al referir que “nadie es quien para juzgar (…) por tener o querer tener relaciones (…)” se destaca el sentir que posee acerca de, en primer lugar el hecho de abiertamente limitar la sexualidad y su expresión en adultos mayores.
  • 64.
    En segundo lugarse destaca el deseo que está presente en personas que pertenecen a este grupo etario de concretar manifestaciones sexuales. Esta respuesta da a entender que existe la percepción que los adultos mayores no solo son capaces de vivir su sexualidad libremente sino que se les debe permitir serlo, expresándose de manera autónoma en todos los aspectos de ésta. Se manifiesta también, que no deben ser juzgados, respetándose la expresión del potencial sexual de este grupo etario. 4.2.3 Sexualidad en el Adulto Mayor Esta es una de las subcategorías más relevantes, aunque no la única importante para el estudio. Surge por como los estudiantes entienden y logran diferenciar la expresión de la sexualidad en la adultez mayor, basándose principalmente en la afectividad, apoyo mutuo, y compañía. Se presentan en primer lugar los relatos de dos estudiantes de Enfermería de segundo y quinto año, quienes refirieron: [Enf-H-V]. “Yo creo que lo manifiestan estando el uno con el otro, más que nada por un tema de compañía” [Enf-M-II]. “La sexualidad en el adulto mayor se va transformando, ya no es sólo el acto sexual, si no que la sexualidad se expresa al tocarse, al mirarse o al darse un beso” De estos fragmentos es posible obtener interesante información, al ser similares a otros. En el primero, reconoce el carácter afectivo de la sexualidad, aunque no está seguro. Al no tener claridad de cómo son las manifestaciones sexuales, es la expresión de cariño la más probable expresión que se imagina. El segundo relato contiene información que puede ser relacionada con lo que está presente en otras dimensiones, dónde las personas referían considerar la sexualidad como exclusivamente una manifestación carnal, limitándola al acto coital. Esto, porque al igual que en otros relatos, se deja
  • 65.
    entrever que amedida que se entra en la tercera edad, es cuando la sexualidad comienza a contener expresiones afectivas. Lo anterior se puede ver al referir “ya no es solo el acto sexual”. Si bien no es posible afirmar que la totalidad refiere que la sexualidad es sólo eso, quienes lo hacen en realidad lo dejan como un elemento central, muchas veces dejando otras aristas de la sexualidad como secundarias. Por otra parte, en las entrevistas a la hora de indagar por la idea que tenían de expresiones sexuales en la adultez tardía, hubo un elemento que surgió de manera transversal y es que no es común cuestionarse sobre esto. En este sentido, no fueron pocos quienes refirieron que no es un tema por el que se hubieran preguntado antes. Cabe señalar que al momento de preguntárseles por esto, en muchos se generó asombro y desconcierto al enfrentar la interrogante. El no cuestionarse esto puede estar relacionado con que no sea un tema que comúnmente se hable, lo cual viene a colocar en duda si el tener contacto con adultos mayores es necesariamente un determinante de tener menores prejuicios, ya que no fue exclusivamente en la carrera que por plan de estudios no están en contacto con personas mayores sino hasta avanzada la malla curricular. Por ejemplo un estudiante varón de Kinesiología de tercer año mencionó al preguntársele por cómo imaginaba que era la expresión de la sexualidad en adultos mayores, refirió: [Kin-H-III].” No me lo había planteado en los adultos mayores, nunca lo había pensado. Me habían contado que son bien activos sexualmente”. No es menos relevante señalar lo que se dice al final, puesto que refleja que la idea que sostiene con duda, es algo que se ha transmitido de palabra por pares cercanos. Como se mencionó en los antecedentes teóricos, la transmisión oral es una forma básica de transmitir y posteriormente reproducir prejuicios, mitos y estereotipos de cualquier tipo.
  • 66.
    4.2.4 Creencias La últimasubcategoría apareció con relatos referidos a las distintas creencias, prejuicios y estereotipos acerca de la sexualidad en la adultez mayor. De manera general, se piensa que los adultos mayores pierden todo el interés sexual cuando envejecen, se mencionó que se les puede tildar de pervertidos si continúan teniendo relaciones sexuales o accediendo a productos que aumenten su placer sexual en situaciones muy aisladas. Sin embargo hubo discursos interesantes por cuanto reflejaban ideas que pueden aparecer en conexión con otras ideas manifestadas en otras subcategorías como lo es el interés, o lo que se plantea teóricamente como es el atractivo físico. Una estudiante de Nutrición y Dietética, quien al momento de responder la entrevista se encontraba cursando primer año, manifestó: [Nut-M-I].- “Que la mujer no siente nada, que no puede tener orgasmos, que su cuerpo no es atrayente para el sexo opuesto, creo que es un mito. También que un hombre no pueda tener erecciones, yo creo que se soluciona con una pastilla… con una pastillita (risas). Es importante recalcar que los discursos en estudiantes de primer año fueron similares, pero con diferencias más marcadas en cursos superiores. En este relato, se manifiestan ciertos prejuicios que tiene la sociedad respecto de la sexualidad en el adulto mayor. Pese a ello, la estudiante difiere con estas creencias, ya que piensa que estas limitaciones físicas pueden compensarse con métodos que aumenten la libido sexual, aunque las risas muestren cierto humor con el que se toma esta situación. Con base en todo lo anterior, se puede proponer un modelo que describiría la imagen que los estudiantes poseen de los adultos mayores.
  • 67.
    Tabla 5. Resumende hallazgos sobre estereotipos y creencias sobre sexualidad en adultos mayores. Adultez mayor Concepto Global El concepto global de adultez mayor incorpora elementos de cambios fisiológicos y pertenencia a un rango etario. Limitaciones asociadas con la adultez mayor Distintos tipos de limitaciones que teóricamente pueden interactuar. Limitaciones familiares como sobreprotección, sociales asociadas con creencias e infraestructura, económicas que incluyen poder adquisitivo y eventual incapacidad para disponer de los propios bienes y finalmente fisiológicas que incorporan todas las dificultades físicas que son visibles con el paso de los años. Características distintivas Existe discrepancia en si existen características que distinguen o no a los
  • 68.
    adultos mayores. Se proponeque no las hay o que sí existen y que pueden ser limitaciones. Sexualidad Concepto Reproducción de ideas sociales sobre la sexualidad, referidas en antecedentes teóricos. Libertad Libertad se considera uno de los más relevantes derechos sexuales y no se considera que se deba juzgar los deseos de los adultos mayores de expresar su sexualidad. Sexualidad en la adultez mayor Reproducción de ideas sociales sobre la sexualidad, vinculadas al concepto que se mantiene en la misma. Discrepancias entre carreras que tienen contacto con la adultez mayor y quiénes no. Creencias Las creencias
  • 69.
    caracterizan a los adultosmayores como personas que pueden perder el deseo sexual con el tiempo, que se pueden considerar poco atractivos, que existe medicación que puede ayudar. Discrepancias aparecen al avanzar el año que cursan puesto que en primer año aún se tienen enraizadas los mitos que se reproducen socialmente en la cotidianeidad. Fuente: Elaboración propia
  • 70.
    Capitulo V. CAPÍTULO:CONCLUSIONES El objetivo de esta investigación fue identificar los estereotipos y prejuicios relacionados con la sexualidad del adulto mayor en estudiantes del área de la salud, de una entidad privada de la ciudad de Antofagasta. Considerando el hecho las entrevistas pudieron ser de utilidad para abordar la temática de la sexualidad en adultos mayores y permitieron modelar el estereotipo que se tiene sobre los adultos mayores, es que se puede considerar que este objetivo se cumplió. De acuerdo con los resultados que se obtuvieron se ha podido llegar a diferentes conclusiones. Estas permiten evidenciar la existencia no tan solo de estereotipos y prejuicios acerca de la sexualidad del adulto mayor, sino que además, revela y da a entender la situación y la calidad de vida, que presentan hoy en día la generalidad de los adultos mayores en Chile, respecto al tema. Dentro de los hallazgos obtenidos de la muestra de estudiantes del área de la salud, cabe mencionar que aquellos que pertenecían a la carrera de Enfermería, poseían un mayor conocimiento y manejo relacionados con la adultez mayor, mostrando además, mayor contacto y experiencia con este grupo etario, a diferencia, de los estudiantes de Nutrición y Dietética, quienes demostraron menor contacto con el adulto mayor, lo que genera en ellos la inexperiencia y desconocimiento, al momento de abordar temas relacionados con el adulto mayor. Por otro lado, se evidencia que como definición de adultez mayor, los estudiantes concuerdan que el rango de edad a los que estos pertenecen es de los 60 años y más, a excepción de los estudiantes de primer año de las distintas carreras del área de la salud, que tienen un desconocimiento sobre dicho rango. Por consiguiente, al momento de analizar temas asociados, como la necesidad de sexualidad en este grupo etario, se evidencia un vacío importante de opinión. Esto puede ser una consecuencia del deficiente abordaje que tiene a nivel social el tema investigado, mostrándose más bien,
  • 71.
    como un tabúsociocultural, que genera omisión de un aspecto y necesidad tan importante para el ser humano. Ahora bien, al momento de referirse a la posición social, al valor y a la consideración que tiene el adulto mayor hoy en día, los estudiantes concuerdan en que la sociedad los considera como un sinónimo de limitación, manifestando además su aprobación a esta visión, lo que se refleja claramente en los resultados en el momento en que se indagan los conocimientos y deducciones que tienen dichos estudiantes, acerca de las características distintivas de la adultez mayor, en la cual mayormente no se proporcionó información al respecto, ya sea, por desconocimiento o un intento por no mostrar una creencia que pudiese ser tomada como peyorativa. En tanto, al discutir la dimensión de sexualidad, como una necesidad de las personas pertenecientes a cualquier grupo etario, se concluye, que en general ésta es visualizada como un todo, que abarca aspectos tanto físicos, reproductivos, afectivos, psicológicos, entre otros, pero que a su vez ha sido mayormente enfatizado al acto sexual como tal. A diferencia de la visión que se tiene de la sexualidad específicamente en el adulto mayor, en donde el concepto se enfoca mayormente a la afectividad, acompañamiento y apoyo mutuo dejando de lado y menospreciando el acto sexual en ellos. Cabe destacar que estas creencias están condicionadas por la presencia de estereotipos y prejuicios que influyen en la manera de vivir tal expresión sexual en los adultos mayores y que a su vez, intervienen en la forma en que las personas abordan este asunto, generando prejuicios y estereotipos, como por ejemplo, el de que los adultos mayores no tienen sexualidad o que no son capaces de mantener la condición sexual en general, o que ya no son personas útiles socialmente. En cuanto a la dimensión fisiológica, algunos estudiantes mencionaron que el cuerpo va cambiando y que los adultos mayores presentan limitaciones en sus capacidades y funcionalidad. Algunos tienen como prejuicio que los adultos mayores, no están dispuestos a hablar abiertamente acerca de la sexualidad, aunque todos ellos creen que deben vivirla y expresarse libremente con respecto a la sexualidad
  • 72.
    Por lo tanto,concluye, que los estereotipos y prejuicios acerca de la sexualidad en la adultez mayor, están vigentes y que existe un desconocimiento importante, no tan solo a nivel social, sino que además, en los estudiantes del área de la salud, quienes cumplirán un rol importante frente a este grupo etario, que prevalece en la actualidad. La expresión sexual en la adultez mayor se ve restringida ya que en general la libertad y autonomía están limitadas por las redes de apoyo de estas personas. Se concluye también, la importancia de la promoción de la inclusión social de los adultos mayores de manera holística, dando énfasis en la educación de la salud sexual en esta etapa. Existe la creencia de que hay una disminución de la frecuencia de las manifestaciones de sexualidad como acto sexual de penetración, y que por el contrario en la adultez mayor la experiencia de sexualidad se vive con expresión de afectividad. Se ha indicado que el objeto de la reproducción se ha desvanecido en la sociedad actual, hay menos necesidad de procreación en un período más largo de vida adulta y así poco a poco se ha puesto el acento en el placer. Se pueden dar con el acto de la penetración o no, hay placer que viene de las caricias, desde el descubrimiento del otro y de hacerlo feliz. Esto se ha desarrollado sobre todo en los adultos mayores. La sexualidad durante la vejez continúa siendo un tema tabú repleto de creencias que no siempre son acertadas y mitos. Sin embargo los entrevistados difieren en que la edad como tal, es un obstáculo para disfrutar una vida sexual plena y satisfactoria. Los propios cambios del envejecimiento abarcan la disminución en la funcionalidad y capacidades y la sociedad en sí no permite el desarrollo de la sexualidad de forma libre por la existencia de prejuicios y creencias erróneas. La edad influye sobre la expresión de la sexualidad del adulto mayor, pero no que esta la impide, solo que la trasforma a un sentido más afectivo que biológico. Sin embargo, esto puede estar validando una creencia que los componentes de la sexualidad son posibles de entenderlos por separado. Es
  • 73.
    decir, que porejemplo existen períodos de la vida dónde hay manifestaciones coitales de manera importante, y que posteriormente y ante la dificultad de que existan conductas de este tipo, es que por necesidad deban surgir recién los afectos. La realidad es que las aristas de la sexualidad no son posibles de separar. Por lo contrario, en todas las edades son relevantes todas las formas y manifestaciones sexuales que el individuo realice. La Enfermería tiene un rol importante en el progreso de los resultados de esta investigación, ya que tiene bajo su vocación el cuidar al ser humano durante todas las etapas del ciclo vital, de manera integral y holística, interviniendo es las necesidades que se pesquisan alteradas en la personas, brindando apoyo y comprensión en todo momento. El cuidar de las personas que cursan por su adultez mayor es de gran relevancia, al saber que a futuro la tasa de adultos mayores va en aumento y que por tal, la salud y bienestar de ellos reflejará la salud de un país completo. Es así como el rol de Enfermería, puede ser aplicado desde la gestión y rol educativo, en promoción de la inclusión y consideración de los adultos mayores, dando sostén a la importancia que tiene para este grupo etario el vivir libremente, de manera autónoma y siendo capaces de experimentar tal como cualquier otra persona su salud sexual. El estudio desarrollado, puede servir de base para incorporar programas de inclusión de la sexualidad en el adulto mayor. Se debe fomentar la participación de un equipo de salud con el propósito de generar futuros planes de promoción dirigidos a los adultos mayores y que estos actúen como entes facilitadores, creando los espacios para el intercambio de experiencias de vida, educando a los adultos mayores, fortaleciendo la autoestima y la interrelación entre ellos y su entorno. Se hace necesario que el equipo de salud, se desprenda de sus propios prejuicios, pierda la vergüenza y aborde el tema naturalmente, para facilitar espacios que hoy no existen y crear instancias donde se hable de sexo y sexualidad.
  • 74.
    Dentro de lasfortalezas que se presentaron en este estudio, fue el hecho de que se generó un espacio importante para el desarrollo del tema de investigación, en donde los estudiantes fueron capaces de abordar y considerar la sexualidad en la etapa de la adultez mayor, logrando conocer sus apreciaciones al respecto y el poder darse cuenta de que es un aspecto, al cual no se le da importancia hoy en día. Además se construyeron instancias de comunicación efectiva entre los estudiantes entrevistados y la autora al aplicar una entrevista, la cual reveló el nivel de conocimiento y experiencia que poseen los estudiantes del área de la salud respecto a los adultos mayores. Se logran conocer con esto, los estereotipos y prejuicios que existen acerca de la sexualidad en la adultez mayor. Se sugiere y se motiva el seguir indagando respecto a cómo viven actualmente la sexualidad los adultos mayores, y poder investigar con este grupo etario, de manera directa, para así exponer sus experiencias y promover de esta forma la mejora en la calidad de vida en la adultez mayor. Finalmente, para continuar la investigación en el campo, se propone continuar el modelo teórico propuesto en los antecedentes teóricos, a fin de contar con un cuerpo empírico sólido que permita comenzar a intervenir en los distintos actores de la sociedad que actualmente mantienen los mitos y los estereotipos vivos en el día a día.
  • 75.
    REFERENCIAS BIBLIOGRÁFICAS 1. Canales.chile_estadistico/estadisticas_sociales_culturales/adultosmayores/ adultos_mayores.php[acceso 27 de octubre de 2016] Disponible en: http://www.ine.cl/ 2. Árraga Barrios, Marisela; Montiel A., Neimarú Salud, cine y educación sexual para adultos mayores. Omnia, 19(3), 201386-97. 3. Bauer, M., McAuliffe, L., Nay, R. Sexuality, health care and the older person: an overview of the literature. Practice development, 2006. 4. Ministerio de Educación. Sexualidad, afectividad y género [Sede Web] Santiago, Chile [acceso 17 de Junio,2016] Disponible en: https://www.ayudamineduc.cl/Temas/Detalle/b81e406f-1788-e211-b4cf- 005056ac71ae 5. Dixon, R. The Sexuality Connection in Reproductive Health. Studies in Family Planning. 1993. 6. Mónica Mullo Medina. Significado de la Sexualidad en los Adultos Mayores de un Centro de Atención del Adulto Mayor. Lima-Perú, 2015 [ acceso 20 de junio de 2016] Disponible en: http://cybertesis.unmsm.edu.pe/bitstream/cybertesis/4085/1/Mullo_mm.pdf 7. Adela Herrera. Mitos y estereotipos en la sexualidad del adulto mayor. Santiago, 2004 [ acceso 23 de junio ,2016] Disponible en; http://www.medwave.cl/link.cgi/Medwave/PuestaDia/Congresos/650?ver=si ndiseno 8. Benetti, S.. Sexualidad y Educación sexual. Página oficial del Centro de Formación Integral©, 2011,[Sitio Web] [acceso 14 de octubre, 2016]. Disponible en: http://www.formacionintegral.com.ar/index.php?option=com_content&view= article&catid=7%3Asexualidad-y-educacionsexual&id=19%3Aoms-que-es- la-sexualidad&Itemid=3 9. Gerokomos. Análisis del concepto del envejecimiento. Barcelona, 2014.[acceso 21 de julio de 2016].Disponible
  • 76.
    en:scielo.isciii.es/scielo.php?script-sci- arttext8pid=s1134/92x2014002200002 10. Moragas, R.Gerontología Social: Envejecimiento y Calidad de vida., 2ª edición. Barcelona, España. Erder. 1998. Pag: 21-23 11. Flores, Andrés. Red Latinoamericana de Gerontología El amor otoñal. Uruguay,2004. [acceso 23 de junio,2016] Disponible en:http://www.gerontologia.org/portal/information/showInformation.php?idinf o=168 12. Tagle Cedeño C, Paola Cortés C, Andrea Vergara C. Sexualidad y afectividad en el adulto mayor. Universidad Austral de Chile, 2006. [acceso 23 de junio, 2016] Disponible en:http://medicina.uach.cl/saludpublica/diplomado/contenido/trabajos/1/La% 20Serena%202006/Sexualidad_y_afectividad_en_el_adulto_mayor.pdf 13. Mas, Días, J.; La sexualidad del anciano. Grupo Nacional de Trabajo de Educación Sexual: Complicación de artículos sobre educación sexual para el Médico de la Familia. 1987. Pág.27 14. Salvatierra, Vicente. M.: Alteraciones Psicológicas y Sexuales durante la menopausia. En Climaterio y Menopausia. 1992. De. Grefol, S.A. Madrid. Pag.75. 15. Hugh, R., K. Barebr, MD.: Sexualidad y el arte de la estimulación en la mujer geriátrica. En Giencología Geriátrica Clínicas Obstétricas y Gienecológicas: 4; 1996. Pag.899. 16. Rocabruno Mederos, J; Prietos Ramos, O: Sexualidad en la tercera edad. En Gerontología y Geriatría Clínica. 1992. Ed. Ciencias Médicas, La Habana. Pag. 143-53 17. Shearer, Marguerite, R. Shearer, Marshall. L. Sexualidad y Consejo sexual en la edad Avanzada. En Senectud en la mujer. Clínicas Obstetricias y Ginecol; 1977. De. Internacional, México. Pag. 185-97 18. Revista salud UC. Andropausia, cuando los años pesan [Sede Web] Santiago de Chile, 2012.[Acceso 24 de Junio, 2016] Disponible en: http://redsalud.uc.cl/ucchristus/MS/RevistaSaludUC/Adultosmejores/androp ausia_cuando_los_anos_pesan.act
  • 77.
    19. Rheaume, Ethel.Sexuality and Intimacy in Older Adults. Geriatric Nursing 29 (5). 2008. 20. Acuña Leal. Las dimensiones fundamentales de la sexualidad humana [Sede Web]. Filosofiadelavida. Wordpress. com. 2011. [acceso 16 de junio de 2016]. Disponible en: http://www.filosofiadelavida.wordpress.com/ 21. Margulis. Juventud, cultura y sociedad: La dimensión cultural en la afectividad y la sexualidad de los jóvenes de Buenos Aires. 2003. Buenos Aires, Biblos. 22. Cedeño, T., Cortés, P., Vergara, A. Sexualidad y afectividad en el adulto mayor. Disponible en http://medicina.uach.cl/saludpublica/diplomado/contenido/trabajos/1/La%20 Serena%202006/Sexualidad_y_afectividad_en_el_adulto_mayor.pdf 23. Kite, M., Deaux, K. Miele, M. Stereotypes ofbung and Old: Does Age Outweigh Gender?. Psychology and Aging 6:1. 1991. 24. Fiske, S., Neuberg, S., Beattie, A., Milberg, S. Category-Based and Attribute-Based Reactions to Others: Some Informational Conditions of Stereotyping and lndividuating Processes. Journal of experimental social psychology 23, 399-427. 1987. 25. Kaye, R. Forum. Sexuality in the Later Years. Ageing and Society, 13, 1993, 415—426. 26. Tagle Cedeño C, Paola Cortés C, Andrea Vergara C. Sexualidad y afectividad en el adulto mayor. Universidad Austral de Chile. 2006. [acceso 23 de junio, 2016] Disponible en:http://medicina.uach.cl/saludpublica/diplomado/contenido/trabajos/1/La% 20Serena%202006/Sexualidad_y_afectividad_en_el_adulto_mayor.pdf 27. Nay R. (2004) Sexuality and older people. In Nursing Older People: Issues and Innovations, 2nd edn (Nay R. & Garratt S. eds). Elsevier, Marrickville, NSW, pp. 276–288. 28. Stacy Tessler Lindau, L. Philip Schumm, Edward O. Laumann, Wendy Levinson, Colm A, O’Muircheartaigh, Linda J. Waite. A Study of Sexuality and Health among Older Adults in the United States. 2007 29. DeLamater, J., Sill, M. Sexual desire in later life. The journal of sex research 42:2. 2005
  • 78.
    30. Mónica MulloMedina. Significado de la Sexualidad en los Adultos Mayores de un Centro de Atención del Adulto Mayor. Lima-Perú, 2015 [ acceso 20 de junio de 2016] Disponible en: http://cybertesis.unmsm.edu.pe/bitstream/cybertesis/4085/1/Mullo_mm.pdf 31. Iris Espinoza, Paulina Osorio, María José Torrejón, Ramona Lucas- Carrasco, Daniel Bunout. Validación del cuestionario de calidad de vida (WHOQOL-BREF) en adultos mayores chilenos. Rev. med. Chile 139:5. 2011 32. Zanni G.R., Wick J.Y. & Walker B.L. (2003) Sexual health and the elderly. The Consultant Pharmacist 18, 310–322. 33. David J. Weeks (2002) Sex for the mature adult: Health, self-esteem and countering ageist stereotypes, Sexual and Relationship Therapy, 17:3, 231- 240, DOI: 10.1080/14681990220149031 34. La escala de autoestima de Rosenberg: Validación para Chile en una muestra de jóvenes adultos, adultos y adultos mayores Cristian A Rojas- Barahona1a, Beatriz Zegers P1a, Carla E Förster M2b. Rev Méd Chile 2009; 137: 791-800 35. Juana Beatriz Ortiz Arriagada, Manuel Castro Salas. Bienestar psicológico de los adultos mayores, su relación con la autoestima y la autoeficacia. Contribución de Enfermería. [ Sede Web] Concepción Chile, 2009. [acceso 23 de junio, 2016] Disponible en: http://www.scielo.cl/scielo.php?script=sci_arttext&pid=S0717- 95532009000100004 36. Schonfield, D. Who is Stereotyping Whom and Why?. The gerontologist, 22:3, 1892. 37. Minichiello V., Ackling S., Bourne C. & Plummer D. Sexuality, sexual intimacy and sexual health in later life. In Contemporary Issues in Gerontology: Promoting Positive Ageing 2005. pp. 78–104. 38. González, R. Tras las huellas de una auténtica Andalucía. La construcción de estereotipos por los medios. Comunicar 12. 1999. pp 101 – 6. 39. Real academia española. Diccionario de la real academia española, 23ra edición. 2014.
  • 79.
    40. Mónica MulloMedina. Significado de la Sexualidad en los Adultos Mayores de un Centro de Atención del Adulto Mayor. Lima-Perú, 2015 [ acceso 20 de junio de 2016] Disponible en: http://cybertesis.unmsm.edu.pe/bitstream/cybertesis/4085/1/Mullo_mm.pdf 41. Feldman, R. Desarrollo en la infancia, cuarta edición. México: Pearson. 2005. 42. Hogg, M., Vaughan, G. Psicología social. Quinta edición. Madrid: Editorial Médica Panamericana. 2010. 43. Bauer, M. McAuliffe, L., Nay, R. Sexuality, health care and the older person: an overview of the literature Int J Older People Nurs, 2(1).2007. 63-8. 44. José J. Gázquez, Mª Carmen Pérez-Fuentes, Mercedes Fernández, Lorena González, Isabel Ruiz and Alejandro Díaz. Old-age stereotypes related to the gerontology education: an intergenerational study. European Journal of Education and Psychology 2:3. 2009.263-273 45. Hodson, D., Skeen, P. Sexuality and Aging: The Hammerlock of Myths. 46. Helmes, E., Chapman, J. Education about sexuality in the elderly by healthcare professionals: a survey from the Southern Hemisphere. Sex education, 12:1. 2012.