UNIVERSIDAD VERACRUZANAFACULTAD DE SISTEMAS COMPUTACIONALES ADMINISTRATIVOSADMON. DE TECNOLOGÍAS DE LA INFORMACIÓNDR. CARLOS TORRES GASTELÚEQUIPO 1CONTRERAS VALENZUELA EDMUNDOPÉREZ LUCERO MIRZA
Plan estratégicoEs el documento que  guía las acciones de la organización para que logre lo que desea ser maximizando los resultados de sus acciones a largo plazo con base a lo que es su misión o razón de ser.En el plan estratégico se rediseña el futuro de la organización, definiendo lo que habrá que hacer y el mercado en que operará.
El plan estratégico debe presentar con claridad tres aspectos: 1.- Donde se encuentra su organización.2.- Donde pretende llegar.3.- Qué tiene que hacer para llegar a donde pretende.
Planeación estratégica por niveles Planeación operativa:  se encarga de definir las acciones que deberán desarrollarse para asegurarse que las actividades cotidianas se desarrollen con eficiencia y cumplan con sus propósitos.Planeación táctica: Se refiere al diseño y procesamiento secuencial de acciones para asegurar la mejor coordinación y optimización continua del desempeño de las funciones, actividades y tareas de la organización.Planeación estratégica: Consiste esencialmente en la planeación relacionada con la definición de a razón de ser o misión de la empresa.
Elementos del plan estratégico:Misión: Corresponde a la descripción de los motivos por los cuales se creo y opera la organización.Esta responde a 3 preguntas importantes:1.- ¿Qué produce o debe producir la empresa?2.-¿Para que mercado debe producir lo que produce?3.-¿Cuál es el propósito que se persigue haciendo lo que hace o debe hacer Y comercializándolo donde se debe?
Ideal: Es el resultado o situación optima deseada, muy difícil de obtener, pero a la cual nos debemos acercar sucesivamente.
Visión: Corresponde con la visualización de lo que se desea que llegue a ser y hacer la organización, al final del periodo que comprende e l plan para la cual se formula el plan estratégico.
Objetivos: Son resultados deseados, altamente probables de lograr al finalizar el periodo que abarca el plan.Metas: Son resultados o situaciones deseadas, correspondientes a un objetivo, cuya realización corresponde a un periodo intermedio del plan, altamente probables de lograr y con definición detallada.
Procesos: Corresponden a los diferentes trabajos secuenciados enfocados a la realización de lo que la organización hace o necesita para hacer lo que su función básica.Entradas: Insumos que la empresa requiere para su operación y procesamiento para transformarlos en salida, a fin de producir los resultados y/o productos correspondientes.
Salidas: Resultados  generados por el funcionamiento de la organización, tales como bienes y servicios producidos para el mercado y otras salidas que de manera normal y habitual se producen.Fuerzas: Son a tributos o características que ubican a la organización en una posición de ventaja con respecto a sus competidores en diversas áreas.
Debilidades: Atributos o características que colocan a la organización en una posición desventajosa con respecto a sus competidores.
Medio ambiente: Descripción del entorno político, económico, cultural, demográfico, normativo, etc., donde la organización opera o desea operar.GerenciaPersonalFinanzasFuerzas y debilidades de las empresasInnovaciónProductoProducciónComercialización
Mercado: Descripción del mercado donde opera o desea operar la organización; volumen y valor del mercado; perfil del consumidor; usos y costumbres; tendencias, segmentación, ubicación, factores que influyen en la demanda, nivel de competencia, canales de distribución, etc.CompetenciaDescripción de otras organizaciones que participan en el mismo mercado, las cuales constituyen otras alternativas para los clientes y prospectos, y cuyas acciones inciden sobre los volúmenes posibles de ventas y nivel de precios en el mercado para productos y servicios similares a los que ofrece alguien más.Cada uno posee características que lo hacen más o menos capaz, a éstas se les llama fuerzas y debilidades.Principales supuestosEstimación fundamentada de las probables situaciones futuras que pueden afectar favorable o desfavorablemente a la organización.
Análisis FODAFuerzasDebilidadesOportunidadesAmenazasEmpresaMercadoCompetenciaEntorno
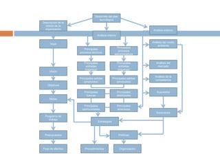
Desarrollo del plan tecnológicoDescripción de la misión de la organizaciónAnálisis externoAnálisis internoIdealAnálisis del medio ambientePrincipales procesos técnicosPrincipales procesos administrativosAnálisis del mercadoPrincipales entradas (insumos)Principales entradas (insumos)VisiónAnálisis de la competenciaPrincipales salidas (productos)Principales salidas (productos)ObjetivosSupuestosPrincipales fuerzasPrincipales debilidadesMetasPrincipales oportunidadesPrincipales amenazasEscenariosPrograma de trabajoEstrategiasPolíticasPresupuestosFlujo de efectivoOrganizaciónProcedimientos
Desarrollo del plan estratégicoDescripción de la misión y todo aquello que de ella fluye: ideal, visión, objetivos, metas, plan de actividades o programa de trabajo, políticas, estrategias, presupuesto y flujo de efectivo.Análisis interno, estableciendo los principales procesos técnicos y administrativos con sus correspondientes insumos y resultados, y el análisis FODA, para lo cual se tienen en cuenta otros elementos.Análisis externo, describiendo las fuerzas y debilidades de los competidores, así como las oportunidades y amenazas que presenta el medio ambiente y el mercado en el que se opera o desea operar.
Pasos para desarrollar el plan estratégicoHacer una reflexión profunda, revisando la documentación que dio origen a la organización.Después de tener clara y tener por escrito la misión, meditamos en el ideal.Acortando el tiempo, hacemos la visualización (visión), de lo que deseamos que sea nuestra organización al finalizar el periodo del plan estratégico.Con base en la visión y el análisis FODA, procedemos a definir los objetivos que se concretizan a corto plazo mediante una serie de metas.
Con las metas elaboramos el programa de actividades, determinando tiempos, fechas de inicio y terminación.Se complementan los programas de trabajo con recursos financieros, para esto se prepara el presupuesto correspondiente, en función a las fechas de compromisos y posibles ingresos mediante el flujo de fondos respectivo.A partir de la definición de la misión hacemos el análisis interno, estudiando tanto los procesos técnicos como los administrativos, especificando los insumos requeridos para cada proceso, y describiendo los resultados, salidas o productos de los mismos.
En el análisis interno se estudia el perfil competitivo, haciendo la evaluación y descripción de las fuerzas y debilidades.Paralelo al análisis interno, realizamos el análisis externo, estudiando, evaluando y previendo la situación del mercado y el medio ambiente.Revisamos el futuro identificando los supuestos más probables, con los cuales construimos escenarios.Formulamos las estrategias, políticas y procedimientos que orienten y rijan las diversas acciones que comprende el programa de trabajo.
	Para ser eficaz, el plan estratégico debe estar en operación y ser flexible, para adecuarse tanto a las cambiantes situaciones externas como a las internas. Éstas pueden presentarse como una amenaza o como una oportunidad.	Desarrollar el plan estratégico es una tarea donde confluyen dos potencialidades:Conocimiento, que estriba en el conocimiento del presente y estimación del futuro en la organización.Creatividad, que estriba en visualizar el futuro deseado y en el diseño de las acciones encaminadas a conducir a la organización.
Estructura del documento “plan estratégico”Carátula o portada.Índice.Introducción y propósitos.Resumen ejecutivo (resumen de negocio y la perspectiva para el futuro).Misión.Visión.Análisis interno general y por cada una de las áreas:Fuerzas y debilidades.
Procesos.
La estructura organizacional: áreas, funciones, métodos y procedimientos.
Políticas.
Estrategias.Análisis externo:Medio ambiente (entorno).
Mercado.
Competencia.Programa de trabajo:Tareas.
Tiempos.
Responsables.
Costos.Presupuesto.Flujo de efectivo.Anexos.
Formatos para registrar la información básica utilizada en los procesos de planeación estratégicaPE-01 Misión o razón de serCorresponde a la descripción de los motivos por los cuales se creó y opera la organización.Ideal de la organización: resultado o situación óptima deseada, muy difícil de obtener, pero a la cual nos debemos acercar sucesivamente, su obtención se sitúa en el infinito pero es el fato que guía el esfuerzo permanente de la organización.
PE-02 VisiónCorresponde  con la visualización de lo que se desea que llegue a ser y a hacer la organización para la cual se formula el plan estratégico al final del periodo que comprende el plan.
PE-03 ObjetivosResultados deseados altamente probables de lograr al finalizar el periodo que abarca el plan.
PE-04 MetasCorrespondiente al objetivo:Resultados o situaciones deseadas, correspondientes a un objetivo, cuya realización corresponde a un periodo intermedio del plan, altamente probables de lograr y con definición detallada.
PE-05 Procesos técnicos y administrativosProcesos técnicos: Describa las actividades que se realizan para transformar los insumos en productos, mediante la utilización de elementos físicos como equipo y/o maquinaria.Procesos administrativos: Describa las actividades que se realizan para coordinar las diversas tareas para transformar los insumos en productos. Se desarrollan por el trabajo humano en tareas de planeación, organización, integración, dirección y control.
PE-06 Descripción de las principales entradasInsumos que la organización requiere para su operación y procesamiento para transformarlos en salidas, a fin de producir los resultados y/o productos correspondientes. Aquí se indican materias primas, energéticos, fuerza de trabajo, maquinaria, patentes, procesos tecnológicos, herramientas, equipos, datos, etc.
PE-07 Descripción de las principales salidas (resultados) de los procesosSon los resultados generados por el funcionamiento de la organización, tales como bienes y servicios producidos para el mercado y otras salidas, que en forma normal y habitual, se producen como son: desperdicio, efectos contaminantes, impacto en el nivel de empleo, en la salud pública, etc.
PE-08 Principales fuerzas de la organizaciónAtributos o características que ubican a la organización en una posición de ventaja con respecto a sus competidores en diversas áreas: producción, productos, finanzas, investigación y desarrollo, administración, tecnología, etc.Fuerzas:PE-09 Principales debilidades de la organizaciónAtributos o características que ubican a la organización en una posición de desventajosa con respecto a sus competidores en diversas áreas: producción, productos, finanzas, investigación y desarrollo, administración, tecnología, etc.Debilidades:

Plan EstratéGico Lerman

  • 1.
    UNIVERSIDAD VERACRUZANAFACULTAD DESISTEMAS COMPUTACIONALES ADMINISTRATIVOSADMON. DE TECNOLOGÍAS DE LA INFORMACIÓNDR. CARLOS TORRES GASTELÚEQUIPO 1CONTRERAS VALENZUELA EDMUNDOPÉREZ LUCERO MIRZA
  • 2.
    Plan estratégicoEs eldocumento que guía las acciones de la organización para que logre lo que desea ser maximizando los resultados de sus acciones a largo plazo con base a lo que es su misión o razón de ser.En el plan estratégico se rediseña el futuro de la organización, definiendo lo que habrá que hacer y el mercado en que operará.
  • 3.
    El plan estratégicodebe presentar con claridad tres aspectos: 1.- Donde se encuentra su organización.2.- Donde pretende llegar.3.- Qué tiene que hacer para llegar a donde pretende.
  • 4.
    Planeación estratégica porniveles Planeación operativa: se encarga de definir las acciones que deberán desarrollarse para asegurarse que las actividades cotidianas se desarrollen con eficiencia y cumplan con sus propósitos.Planeación táctica: Se refiere al diseño y procesamiento secuencial de acciones para asegurar la mejor coordinación y optimización continua del desempeño de las funciones, actividades y tareas de la organización.Planeación estratégica: Consiste esencialmente en la planeación relacionada con la definición de a razón de ser o misión de la empresa.
  • 5.
    Elementos del planestratégico:Misión: Corresponde a la descripción de los motivos por los cuales se creo y opera la organización.Esta responde a 3 preguntas importantes:1.- ¿Qué produce o debe producir la empresa?2.-¿Para que mercado debe producir lo que produce?3.-¿Cuál es el propósito que se persigue haciendo lo que hace o debe hacer Y comercializándolo donde se debe?
  • 6.
    Ideal: Es elresultado o situación optima deseada, muy difícil de obtener, pero a la cual nos debemos acercar sucesivamente.
  • 7.
    Visión: Corresponde conla visualización de lo que se desea que llegue a ser y hacer la organización, al final del periodo que comprende e l plan para la cual se formula el plan estratégico.
  • 8.
    Objetivos: Son resultadosdeseados, altamente probables de lograr al finalizar el periodo que abarca el plan.Metas: Son resultados o situaciones deseadas, correspondientes a un objetivo, cuya realización corresponde a un periodo intermedio del plan, altamente probables de lograr y con definición detallada.
  • 9.
    Procesos: Corresponden alos diferentes trabajos secuenciados enfocados a la realización de lo que la organización hace o necesita para hacer lo que su función básica.Entradas: Insumos que la empresa requiere para su operación y procesamiento para transformarlos en salida, a fin de producir los resultados y/o productos correspondientes.
  • 10.
    Salidas: Resultados generados por el funcionamiento de la organización, tales como bienes y servicios producidos para el mercado y otras salidas que de manera normal y habitual se producen.Fuerzas: Son a tributos o características que ubican a la organización en una posición de ventaja con respecto a sus competidores en diversas áreas.
  • 11.
    Debilidades: Atributos ocaracterísticas que colocan a la organización en una posición desventajosa con respecto a sus competidores.
  • 12.
    Medio ambiente: Descripcióndel entorno político, económico, cultural, demográfico, normativo, etc., donde la organización opera o desea operar.GerenciaPersonalFinanzasFuerzas y debilidades de las empresasInnovaciónProductoProducciónComercialización
  • 13.
    Mercado: Descripción delmercado donde opera o desea operar la organización; volumen y valor del mercado; perfil del consumidor; usos y costumbres; tendencias, segmentación, ubicación, factores que influyen en la demanda, nivel de competencia, canales de distribución, etc.CompetenciaDescripción de otras organizaciones que participan en el mismo mercado, las cuales constituyen otras alternativas para los clientes y prospectos, y cuyas acciones inciden sobre los volúmenes posibles de ventas y nivel de precios en el mercado para productos y servicios similares a los que ofrece alguien más.Cada uno posee características que lo hacen más o menos capaz, a éstas se les llama fuerzas y debilidades.Principales supuestosEstimación fundamentada de las probables situaciones futuras que pueden afectar favorable o desfavorablemente a la organización.
  • 14.
  • 15.
    Desarrollo del plantecnológicoDescripción de la misión de la organizaciónAnálisis externoAnálisis internoIdealAnálisis del medio ambientePrincipales procesos técnicosPrincipales procesos administrativosAnálisis del mercadoPrincipales entradas (insumos)Principales entradas (insumos)VisiónAnálisis de la competenciaPrincipales salidas (productos)Principales salidas (productos)ObjetivosSupuestosPrincipales fuerzasPrincipales debilidadesMetasPrincipales oportunidadesPrincipales amenazasEscenariosPrograma de trabajoEstrategiasPolíticasPresupuestosFlujo de efectivoOrganizaciónProcedimientos
  • 16.
    Desarrollo del planestratégicoDescripción de la misión y todo aquello que de ella fluye: ideal, visión, objetivos, metas, plan de actividades o programa de trabajo, políticas, estrategias, presupuesto y flujo de efectivo.Análisis interno, estableciendo los principales procesos técnicos y administrativos con sus correspondientes insumos y resultados, y el análisis FODA, para lo cual se tienen en cuenta otros elementos.Análisis externo, describiendo las fuerzas y debilidades de los competidores, así como las oportunidades y amenazas que presenta el medio ambiente y el mercado en el que se opera o desea operar.
  • 17.
    Pasos para desarrollarel plan estratégicoHacer una reflexión profunda, revisando la documentación que dio origen a la organización.Después de tener clara y tener por escrito la misión, meditamos en el ideal.Acortando el tiempo, hacemos la visualización (visión), de lo que deseamos que sea nuestra organización al finalizar el periodo del plan estratégico.Con base en la visión y el análisis FODA, procedemos a definir los objetivos que se concretizan a corto plazo mediante una serie de metas.
  • 18.
    Con las metaselaboramos el programa de actividades, determinando tiempos, fechas de inicio y terminación.Se complementan los programas de trabajo con recursos financieros, para esto se prepara el presupuesto correspondiente, en función a las fechas de compromisos y posibles ingresos mediante el flujo de fondos respectivo.A partir de la definición de la misión hacemos el análisis interno, estudiando tanto los procesos técnicos como los administrativos, especificando los insumos requeridos para cada proceso, y describiendo los resultados, salidas o productos de los mismos.
  • 19.
    En el análisisinterno se estudia el perfil competitivo, haciendo la evaluación y descripción de las fuerzas y debilidades.Paralelo al análisis interno, realizamos el análisis externo, estudiando, evaluando y previendo la situación del mercado y el medio ambiente.Revisamos el futuro identificando los supuestos más probables, con los cuales construimos escenarios.Formulamos las estrategias, políticas y procedimientos que orienten y rijan las diversas acciones que comprende el programa de trabajo.
  • 20.
    Para ser eficaz,el plan estratégico debe estar en operación y ser flexible, para adecuarse tanto a las cambiantes situaciones externas como a las internas. Éstas pueden presentarse como una amenaza o como una oportunidad. Desarrollar el plan estratégico es una tarea donde confluyen dos potencialidades:Conocimiento, que estriba en el conocimiento del presente y estimación del futuro en la organización.Creatividad, que estriba en visualizar el futuro deseado y en el diseño de las acciones encaminadas a conducir a la organización.
  • 21.
    Estructura del documento“plan estratégico”Carátula o portada.Índice.Introducción y propósitos.Resumen ejecutivo (resumen de negocio y la perspectiva para el futuro).Misión.Visión.Análisis interno general y por cada una de las áreas:Fuerzas y debilidades.
  • 22.
  • 23.
    La estructura organizacional:áreas, funciones, métodos y procedimientos.
  • 24.
  • 25.
  • 26.
  • 27.
  • 28.
  • 29.
  • 30.
  • 31.
    Formatos para registrarla información básica utilizada en los procesos de planeación estratégicaPE-01 Misión o razón de serCorresponde a la descripción de los motivos por los cuales se creó y opera la organización.Ideal de la organización: resultado o situación óptima deseada, muy difícil de obtener, pero a la cual nos debemos acercar sucesivamente, su obtención se sitúa en el infinito pero es el fato que guía el esfuerzo permanente de la organización.
  • 32.
    PE-02 VisiónCorresponde con la visualización de lo que se desea que llegue a ser y a hacer la organización para la cual se formula el plan estratégico al final del periodo que comprende el plan.
  • 33.
    PE-03 ObjetivosResultados deseadosaltamente probables de lograr al finalizar el periodo que abarca el plan.
  • 34.
    PE-04 MetasCorrespondiente alobjetivo:Resultados o situaciones deseadas, correspondientes a un objetivo, cuya realización corresponde a un periodo intermedio del plan, altamente probables de lograr y con definición detallada.
  • 35.
    PE-05 Procesos técnicosy administrativosProcesos técnicos: Describa las actividades que se realizan para transformar los insumos en productos, mediante la utilización de elementos físicos como equipo y/o maquinaria.Procesos administrativos: Describa las actividades que se realizan para coordinar las diversas tareas para transformar los insumos en productos. Se desarrollan por el trabajo humano en tareas de planeación, organización, integración, dirección y control.
  • 36.
    PE-06 Descripción delas principales entradasInsumos que la organización requiere para su operación y procesamiento para transformarlos en salidas, a fin de producir los resultados y/o productos correspondientes. Aquí se indican materias primas, energéticos, fuerza de trabajo, maquinaria, patentes, procesos tecnológicos, herramientas, equipos, datos, etc.
  • 37.
    PE-07 Descripción delas principales salidas (resultados) de los procesosSon los resultados generados por el funcionamiento de la organización, tales como bienes y servicios producidos para el mercado y otras salidas, que en forma normal y habitual, se producen como son: desperdicio, efectos contaminantes, impacto en el nivel de empleo, en la salud pública, etc.
  • 38.
    PE-08 Principales fuerzasde la organizaciónAtributos o características que ubican a la organización en una posición de ventaja con respecto a sus competidores en diversas áreas: producción, productos, finanzas, investigación y desarrollo, administración, tecnología, etc.Fuerzas:PE-09 Principales debilidades de la organizaciónAtributos o características que ubican a la organización en una posición de desventajosa con respecto a sus competidores en diversas áreas: producción, productos, finanzas, investigación y desarrollo, administración, tecnología, etc.Debilidades: