CTMA II: Tema 3

Dinàmica i Riscos Atmosfèrics
            3 part
23) OBSERVA AQUESTA SEQÜENCIACIÓ EN 3 IMATGES CONSECUTIVES (1): A) INDICA QUE PASSA AMB ELS NÚVOLS I EL NOM
QUE REBEN EN LA DIAPOSITIVA (3) .B) QUINA ÉS LA SEVA CAUSA? C) A QUINA HORA PASSA I PER QUÈ? D) QUINA ÉS LA POSSIBLE
                                             CONSEQÜÈNCIA DE TOT AIXÒ?
(2)
(3)
2.3 INUNDACIONS (acumulacions d’aigua en llocs plans) I
            AVINGUDES (crescudes sobtades del cabal)
      FACTORS QUE AGREUGEN ELS
    PROBLEMES, ELS QUE DEPENEN DE :
            A) LA CONCA
•    GRAU D’INFILTRACIÓ DEL TERRENY : DEPÈN DE
     PERMEABILITAT I DE VEGETACIÓ -> A +
     IMPERMEABILITAT I – VEGETACIÓ =>
     - INFILTRACIÓ =>TEMPS RESPOSTA CURS
     FLUVIAL ÉS MENOR => + CABAL =>+ AVINGUDES
     I INUNDACIONS.
•    MORFOLOGIA CONCA: SEGONS            ->
     *XARXA DRENATGE -> ARRIBADA EN 1 PT. (a)
     => + CABAL O ESPAIADA ( b) => - CABAL.
     *PENDENT
     *ÀREA DE LA CONCA
ACT. 24) QUINA RELACIÓ TENEN LES 2 IMATGES?
 TERRASSA QUATERNÀRIA                                    HIDROGRAMA RIU RIPOLL 20/9/71
(RIERA DE LES ARENES)                         TEMPS RESPOSTA : SOLS 2,5 h. => INUNDACIONS
CONT. FACTORS                                PER MINIMITZAR
                                                   INUNDACIONS I AVINGUDES
                                                   •
B) L’ÉSSER HUMÀ                                        MÈTODES DE PREDICCIÓ ADEQUATS: AMB
                                                       SATÈL·LITS I RADAR METEOROLÒGICS.
•   EXPOSICIÓ: MALA PLANIFICACIÓ DEL TERRITORI     •   PLANS D’ACTUACIÓ: PER SITUACIONS DE RISC=>
    => INUNDACIONS DE CONSTRUCCIONS Ex.                A CATALUNYA ACTIVACIÓ INUNCAT.
    VALLÉS 1962 BIESCAS 1996                       •   PLANIFICACIÓ DEL TERRITORI: => EVITAR
•   CANVIS D’ÚS DEL SÒL: A + URBANITZACIÓ I SÒL        EDIFICIS EN Z. INUNDABLES , PONTS I
    AGRÍCOLA => - INFILTRACIÓ I + EROSIÓ DEL SÒL       CANALITZACIONS DE MIDA ADEQUADA PER
    => INUNDACIONS.                                    CABALS MÀXIMS ( PERÍODES RETORN DE 500
•   OBRES HIDRÀULIQUES: PRESES, DICS I                 ANYS) I PROHIBIT PONTS AMB PILARS SOBRE
    SOTERRAMENT RIERES => + SEGURETAT                  LLIT RIU, TAMBÉ RESTRICCIONS DE
    APARENT => + URBANITZACIÓ => QUAN CABALS           CONSTRUCCIÓ PROP CURSOS D’AIGUA,
    MOLT ALTS ( PER LLEI PER PERÍODES DE RETORN        ABSORCIÓ DEL CLAVEGUERAM ( DEPÈN DEL
    DE 500 ANYS, NO SEMPRE ES COMPLEIX ) => SI         AJUNTAMENT). DES DE 1998 EXISTEIX ACA
    FALLA => RISC MOLT + GRAN D’INUNDACIONS.           (AGENCIA CATALANA DE L’AIGUA) QUE ES BASA
                                                       EN DIRECTIVA MARC EUROPEA D’AIGUA (
•   INFRAESTRUCTURES BARRERA: VIES DE
                                                       2000/60/CE).
    COMUNICACIÓ Ex. MARESME + AUTOPISTA O
                                                       AQUEST RISC ÉS EL + FREQÜENT A CATALUNYA
    TREN O CARRETERA I PASSEIG MARÍTIM=> SI
                                                       PER CLIMA IRREGULAR MEDITERRANI I ZONES
    PONTS NO ADEQUATS => + RISC. Ex. RIU
                                                       MUNTANYOSES.
    CONGOST + PILARS AUTOVIA=> FAN DE PRESA
    => INUNDACIONS. Ex. PRESA DE TOUS
    ( VALÈNCIA) VA REBENTAR => AIGUA ATRAPADA
    PER AUTOVIA=> + NIVELL D’AIGUA
ACTIVITAT 25 ):A) CALA D’EN CASTELL B) VISTA DES DE EL FAR DE SAN SEBASTIÀ
            :QUIN CANVI D’ÚS DEL SÒL HI HA ENTRE LES 2 FOTOS?
ENS SERVIM DE L’INFORMÀTICA
     PER PREDIR ZONES
        INUNDABLES
ACTIVITAT 26)
CONT. ACTIVITAT ANTERIOR
ACTIVITAT 27)
ACT. 28)
ACT. 29 ) ES REPETEIXEN EN ELS MATEIXOS LLOCS? EN QUINS CASOS, SI S’ESCAU?
CADA QUANT TEMPS? QUIN NOM REP EL TEMPS MITJÀ EN QUE TRIGUEN HA PASSAR
                             AQUESTES AVINGUDES?
ACT.30)
CONT. 30)
3. RISCOS DERIVATS DE LA ELECTRICITAT
                          ATMOSFÈRICA
•   EN CUMULONIMBUS => FORTES DESCÀRREGUES
    ELÈCTRIQUES ENTRE 2 ZONES DE DIFERENT CÀRREGA DEL
    NÚVOL (LLAMPEC) O BÉ ENTRE NÚVOL I TERRA (LLAMP).
•   LLAMP: DESCÀRREGA DE MILERS D’AMPERS D’INTENSITAT
    ENTRE 2 PTS. I DIFERÈNCIA DE POTENCIAL = MILIONS DE
    VOLTS => T = 50.000ºC => PÈRDUA DE VIDES
    HUMANES,INCENDIS FORESTALS I DANYS EN INSTAL·LACIONS
    ELÈCTRIQUES I EDIFICIS.
•   MINIMITZACIÓ:
    -EN EDIFICIS=>AMB PARALLAMPS, EVITAR CORRENTS D’AIRE
    (INCLOSA LA LLARD DE FOC) TANCAR PORTES I FINESTRES,
    MILLOR NO PARLAR PER TELÈFON I DESENDOLLAR APARELLS
    + SENSIBLES (TELE. DESCONNECTANT ANTENA,ORDINADORS,
    AP. MÚSICA...), SI TEMPESTA MOLT FORTA => TREURE
    CORRENT ELÈCTRICA.
    -DINS COTXE: LLOC + SEGUR. CIRCULA LA CÀRREGA PER
    CARROSSERIA I PNEUMÀTICS, TANCAR FINESTRES I ABAIXAR
    ANTENA RADIO ( MOTO I BICICLETA: MOLT PERILLÓS ), EN
    TEMPESTA SECA: CAL VIGILAR AL SORTIR , LLENÇAR ENTRE
    CARROSSERIA I TERRA UN OBJECTE METÀL·LIC.
    -EN CAMP: EVITAR ZONES PLANES SENSE ARBRES( ESTIRAR-SE
    A TERRA I LLENÇAR OBJECTES METÀL·LICS LLUNY), NO
    POSAR-SE SOTA ARBRES AÏLLATS ,PLATGES ,COVES, VORA
    CURSOS D’AIGUA O LLACS.
    -EN BOSC: POSAR-SE SOTA ARBRE PETIT I CAPÇADA RODONA.
4. RISCOS CAUSATS PER VENT:
                                    3 FENÒMENS ATMOSFÈRICS:




•   DEPRESSIONS FRONT POLAR: PODEN SER
    PROFUNDES SOBRETOT A HIVERN. DIÀMETRES
    ENTRE 1000 I 3000 KM. FORMACIÓ HABITUAL:
    VORA 60º, PERÒ PODEN AFECTAR ENTRE 40º I
    70º => DE VEGADES VENTS > 100 KM./H.
CONT. RISCOS PER VENT

•   TEMPESTES TROPICALS I HURACANS:
    DEPRESSIONS PETITES AMB ( ENTRE 200 I 600
    KM. DE DIÀMETRE) AMB PRESSIONS MOLT
    BAIXES EN EL CENTRE <950 hPa => FORT
    GRADIENT => FORTS VENTS => CATASTRÒFICS.
    LES TEMPESTES TROPICALS: FINS 117 Km./H.
    HURACANS: > 117 KM./H. ALTRES NOMS: CICLÒ
    , TIFÓ, BAGUIO I WILLY-WILLY.
    RÈCORD : 16/9/97 TIFÓ PAKA 374 KM/H.
    FORMACIÓ: EN REGIONS OCEÀNIQUES 
    INTERTROPICALS ( ENTRE 5º I 20º) EN 2
    HEMISFERIS EN MESOS DE L’ANY AMB AIGUA +
    CÀLIDA.
    REGIONS + AFECTADES: LA COSTA -> VENTS,
    ONES, ASCENS MAR PER BAIXA P I GENERA +
    PROBLEMES EN PUJADA DE MAREES I SOBRETOT
    LES VIVES.
•   ESCALA DE CLASSIFICACIÓ PRÒXIMA
    DIAPOSITIVA
ACTIVITAT 31)
CONT. RISCOS PER VENT
•   TORNADOS: ELS VENTS + DESTRUCTORS. SÓN
    REMOLINS GEGANTS DINS DE TEMPESTES. POQUES
    EDIFICACIONS RESISTEIXEN. POCS APARELLS ELS PODEN
    ENREGISTRAR. FINS 500 KM/H. FENOMEN SIMILAR:
    MÀNEGUES MARINES O CAPS DE FIBLÓ.

•   CAS APART: RISSAGUES ->” SÓN PUJADES I BAIXADES
    SOBTADES DE NIVELL MAR PROVOCATS PER
    PULSACIONS DE LA P ATMOSFÈRICA”.
    NO SÓN SOLS ATMOSFÈRICS NI CAUSATS DIRECTAMENT
    PEL VENT , PERÒ I HA A LA MEDITERRÀNIA( + A
    BALEARS) .DESTROSSES EN PORTS QUAN HI HA
    RESSONÀNCIA DEPENENT DE ESTRUCTURA COSTA QUE
    AMPLIFICA CANVIS NIVELL MAR.
RISCOS PER VENT A CATALUNYA ACTIVITAT 32):INDICA EN ELS ESPAIS BUITS (.....) SI PARLEM DE PREVISIÓ,
                       RISC, PERILLOSITAT,DANYS, EXPOSICIÓ, PREVENCIÓ (GESTIÓ),PROCÉS O PREDICCIÓ.


•     PER BAIXES PRESSIONS DEL FRONT POLAR:
      SI SÓN PROFUNDES => FORTS VENTS EX. FEBRER
      09 .
•     PER RELLEU FA QUE VENTS DEL N I NE => +
      INTENS A L’ EMPORDÀ I ELS DEL O I NO A LES
      TERRES DE L’EBRE. ELS VENTS DE
      GREGAL,XALOC I LLEVANT => GRAN ONATGE =>
      DESTROSSES A COSTA.
•     RISC D’HURACANS: NUL, PER NO ESTAR A Z.
      INTERTROPICAL. DE VEGADES RESTES
      D’HURACANS DE L’ATLÀNTIC COM A
      DEPRESSIONS NORMALS.
•     TORNADOS: RARS, ALGUN CAS EX. 9/74
      L’ESPLUGA DE FRANCOLÍ I EL 6-7/9/05 A BAIX
      LLOBREGAT I VALLÈS ORIENTAL. SI SÓN
      FREQÜENTS LES MÀNEGUES A LA TARDOR.
•     PER MINIMITZAR ELS EFECTES:
      -MÈTODES DE PREDICCIÓ
      -PLANS D’ACTUACIÓ DAVANT RISC
      -ORDENACIÓ DEL TERRITORI I CONSTRUCCIÓ
      -EDIFICIS SEGONS RISC DE CADA ZONA.




                                   DISSABTE 27 FEBRER 2010 ->
                                      (.........................)DEL QUE POT
                                                        PASSAR
CONT. ACT. 32):DISSABTE 27/2/2010 :MAPES DE SITUACIÓ DE L’ANOMENADA “ TEMPESTA PERFECTA” =>
                              (...............) PER AVUI I LA (....................)
CONT. ACT. 32):EXPLICACIÓ DE LA SEVA FORMACIÓ : (..............................)
CONT. ACT. 32):MAPA DE (.........................) PER VENTS HURACANATS
EVOLUCIÓ DEL CICLÓ: DIUMENGE 28/2/2010
MAPA (..........................) I MAPA DE (......................)
DIARI DE DIUMENGE 28/2/2010:
                   EXPLICACIÓ EVOLUCIÓ EN DIES PASSATS I EXPLICACIÓ DE “XYNTHIA” :
A) QUAN EXPLICA QUÈ ÉS, FA REFERÈNCIA A (..........................)B) ÉS CORRECTA LA PARAULA UTILITZADA I INDICADA ?
                                                    JUSTIFICA-HO
DIUMENGE 28/2/2010 CONT. ACT.32) POTS DETECTAR FRASES QUE FACIN REFERÈNCIA ALS CONCEPTES MENCIONATS AL COMENÇAR L’ACTIVITAT?
CONT. ACT. 32): DIUMENGE 28/2/2010
A QUINS DELS CONCEPTES FAN REFERÈNCIA CADASCUNA DE LES FOTOS SEGÜENTS?
CONT. ACT. 32 : DETECTES FRASES QUE FACIN REFERÈNCIA
ALS CONCEPTES MENCIONATS AL COMENÇAR L’ACTIVITAT?
DILLUNS 1/3/2010:
   CONT. ACT 32).
   COM HA ESTAT
POSSIBLE EN UN PAÍS
DESENVOLUPAT? QUÈ
   HA MANCAT ?
CONT.32):PER QUÈ ELS DANYS EN VIDES HAN
 ESTAT MENORS A ESPANYA QUE A FRANÇA?
5. EL FENOMEN DEL NIÑO
•   FENOMEN ATMOSFÈRIC A GRAN ESCALA.
•   CAL SABER DINÀMICA I PERIODICITAT PER EVITAR RISCOS. PERIODICITAT: 3-7 ANYS, POT PROLONGAR-SE TOT 1 ANY I DE VEGADES 2 O 3.
•   FA SEGLES ELS PESCADORS DE COSTA DEL PACÍFIC DE S. AMÈRICA HO CONEIXEN -> PASSA PELS VOLTS DE NADAL ( DE AQUÍ EL NOM),
    CADA ANY LES AIGÜES S’ESCALFEN (NORMALMENT FREDES) PER CORRENT MARÍ CÀLID QUE VE DE L’OEST => - PLÀNCTON => - PESCA,
    NORMALITZANT-SE VORA LA PRIMAVERA.
•   METEOROLÒGICAMENT EL NIÑO O ENSO ( EL NIÑO -OSCIL·LACIÓ DEL SUD ) SOLS FA REFERÈNCIA ALS ANYS D’ESCALFAMENT INTENS I
    PROLONGAT I QUE => ALTERACIONS ATMOSFÈRIQUES GREUS.
•   CAUSES: S’OBSERVA AFEBLIMENT ALISIS => PERMET CORRENT CÀLIDA CAP EST=> BLOQUEIG ASCENS AIGUA FREDA DAVANT COSTA S.
    AMÈRICA => PUJA TEMP. AIGUA UNS 3 ºc . LA CAUSA ÚLTIMA ES DESCONEIX.
•   ELS CIENTÍFICS ESTUDIEN UN FENOMEN SEMBLANT A L’ATLÀNTIC I=> AFECTA REGIM PLUVIOMÈTRIC I TÈRMIC A EUROPA, N-ÀFRICA I
    ORIENT MITJÀ  ES CONEIX COM NAO O OSCIL·LACIÓ DE L’ATLÀNTIC NORD
ESQUEMES DE LES 3 SITUACIONS POSSIBLES: A) NORMAL B) EL NIÑO C) LA NIÑA

A)                                            B)




     C)
COM AFECTA EL NIÑO A NIVELL MUNDIAL:
•      En los trópicos, el cambio en el sentido de las tormentas de
       Indonesia al Pacífico Central hacia el este durante los
       episodios cálidos resulta de las condiciones de aridez
       excepcional sobre el Norte de Australia, Indonesia y las Islas
       Filipinas en ambas estaciones. Se aprecian también
       condiciones de sequedad superior a la habitual en el
       sudeste de África y en el norte de Brasil, durante la estación
       inviernal. Durante el verano, las lluvias monzónicas
       indias tienden a ser más escasas que de costumbre,
       especialmente en el noroeste de La India donde las
       cosechas se ven afectads negativamente. En la costa oeste
       tropical de Sudamérica, así como en latitudes subtropicales
       de Norteamérica y Sudamérica se observan mayores
       condiciones de humedad durante los episodios cálidos.


    Durante un invierno con un episodio cálido, los sistemas de
    bajas presiones de latitudes medias tienden a ser menos
    fuertes de lo normal en la región del este del Pacífico Norte.
    Estos sistemas bombean el aire excepcionalmente caliente
    hacia el oeste de Canadá, Alaska y la porción del extremo
    norte de los vecinos Estados Unidos. Las tormentas tienden
    también a ser más vigorosas en el Golfo de Méjico y a lo
    largo de la costa sudeste de Estados Unidos, dando lugar a
    unas condiciones de humedad superior a la habitual.
    En Europa aún no se aprecia un impacto similar y tan claro
    como el mencionado arriba. Esto no significa que El Niño y la
    Niña no influyan en el tiempo de Europa; simplemente la
    conexión entre ambos procesos no es tan fuerte.
EL NIÑO :A) TEMPERATURES SUPERFICIALS MARINES                      B) INCENDIS A INDONÈSIA




ENTRE GENER DE 1950 I 1997:
EL NIÑO PRESENT 31% DEL TEMPS
LA NIÑA    “      23% “     “
NORMAL “          46% “     “
ES BASTANT FREQÜENT QUE DESPRÈS DEL NIÑO HI HAGI LA NIÑA ( NO SEMPRE) I PUGUI DURAR EL NIÑO ENTRE 9 I 12
MESOS, DE VEGADES 2 ANYS.
A)MAPA DE TEMPERATURES EN SITUACIÓ NORMAL   B) COM AFECTA A NIVELL MUNDIAL LA NIÑA
6. PREVENCIÓ RISCOS

•    ELS GENERATS PER ATMOSFERA NO SÓN CONTROLABLES
•    PER EVITAR O MINIMITZAR => PRENDRE MESURES DE PREDICCIÓ I PREVENCIÓ COM:
1.   DESENVOLUPAR BONS MÈTODES DE PREDICCIÓ.
2.   DISSENYAR PLANS ACTUACIÓ EN SITUACIÓ DE RISC.
3.   3) CARTOGRAFIA D’ÀREES DE RISC PER FENÒMENS PERILLOSOS, ORDENAR USOS DEL TERRITORI I TIPOLOGIA DE CONSTRUCCIONS =>
     MINIMITZAR RISCOS.
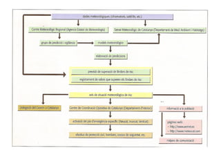
•    CATALUNYA: INTERVENEN DIVERSOS ORGANISMES :
A.   PER PREDICCIÓ: A.1) SERVEI METEOROLÒGIC DE CATALUNYA (SMC) DEPÈN DE DEPARTAMENT DE MEDI AMBIENT I HABITATGE DE
     GENERALITAT. A.2) CENTRE METEOROLÒGIC REGIONAL DE CATALUNYA QUE DEPÈN DE AGENCIA ESTATAL DE METEOROLOGÍA
     (AEMET) DE MINISTERI DE MEDI AMBIENT DEL GOVERN CENTRAL. => TOTS 2 FAN SEGUIMENT DE SITUACIONS METEOROL. =>
     ESTABLEIXEN LLINDARS SIMILARS .
B.   => ACTIVEN SISTEMA D’ALERTA ( ELS AVISOS DEL SMC S’ACTIVEN 36 h. ABANS DE POSSIBLE SUPERACIÓ LLINDAR O JUST DESPRÈS
     D’ENREGISTRAR UN OBSERVATORI AQUEST LLINDAR). HI HA 2 NIVELLS D’ALERTA: NIVELL 1 ->RISC NIVELL 2 -> ALT RISC.
C.   TRANSMISSIÓ A LA POBLACIÓ: PER WEB SMC I MITJANS DE COMUNICACIÓ I ENVIEN AVÍS AL SERVEI DE COORDINACIÓ QUE ACTIVA
     PLA EMERGÈNCIES ( INUNCAT O NEUCAT ...) => ESTABLIMENT D’ACTUACIONS DE COSSOS DE SEGURETAT.
Po ctiit3dinatm3part11 12
Po ctiit3dinatm3part11 12

Po ctiit3dinatm3part11 12

  • 1.
    CTMA II: Tema3 Dinàmica i Riscos Atmosfèrics 3 part
  • 2.
    23) OBSERVA AQUESTASEQÜENCIACIÓ EN 3 IMATGES CONSECUTIVES (1): A) INDICA QUE PASSA AMB ELS NÚVOLS I EL NOM QUE REBEN EN LA DIAPOSITIVA (3) .B) QUINA ÉS LA SEVA CAUSA? C) A QUINA HORA PASSA I PER QUÈ? D) QUINA ÉS LA POSSIBLE CONSEQÜÈNCIA DE TOT AIXÒ?
  • 3.
  • 4.
  • 5.
    2.3 INUNDACIONS (acumulacionsd’aigua en llocs plans) I AVINGUDES (crescudes sobtades del cabal) FACTORS QUE AGREUGEN ELS PROBLEMES, ELS QUE DEPENEN DE : A) LA CONCA • GRAU D’INFILTRACIÓ DEL TERRENY : DEPÈN DE PERMEABILITAT I DE VEGETACIÓ -> A + IMPERMEABILITAT I – VEGETACIÓ => - INFILTRACIÓ =>TEMPS RESPOSTA CURS FLUVIAL ÉS MENOR => + CABAL =>+ AVINGUDES I INUNDACIONS. • MORFOLOGIA CONCA: SEGONS -> *XARXA DRENATGE -> ARRIBADA EN 1 PT. (a) => + CABAL O ESPAIADA ( b) => - CABAL. *PENDENT *ÀREA DE LA CONCA
  • 6.
    ACT. 24) QUINARELACIÓ TENEN LES 2 IMATGES? TERRASSA QUATERNÀRIA HIDROGRAMA RIU RIPOLL 20/9/71 (RIERA DE LES ARENES) TEMPS RESPOSTA : SOLS 2,5 h. => INUNDACIONS
  • 7.
    CONT. FACTORS PER MINIMITZAR INUNDACIONS I AVINGUDES • B) L’ÉSSER HUMÀ MÈTODES DE PREDICCIÓ ADEQUATS: AMB SATÈL·LITS I RADAR METEOROLÒGICS. • EXPOSICIÓ: MALA PLANIFICACIÓ DEL TERRITORI • PLANS D’ACTUACIÓ: PER SITUACIONS DE RISC=> => INUNDACIONS DE CONSTRUCCIONS Ex. A CATALUNYA ACTIVACIÓ INUNCAT. VALLÉS 1962 BIESCAS 1996 • PLANIFICACIÓ DEL TERRITORI: => EVITAR • CANVIS D’ÚS DEL SÒL: A + URBANITZACIÓ I SÒL EDIFICIS EN Z. INUNDABLES , PONTS I AGRÍCOLA => - INFILTRACIÓ I + EROSIÓ DEL SÒL CANALITZACIONS DE MIDA ADEQUADA PER => INUNDACIONS. CABALS MÀXIMS ( PERÍODES RETORN DE 500 • OBRES HIDRÀULIQUES: PRESES, DICS I ANYS) I PROHIBIT PONTS AMB PILARS SOBRE SOTERRAMENT RIERES => + SEGURETAT LLIT RIU, TAMBÉ RESTRICCIONS DE APARENT => + URBANITZACIÓ => QUAN CABALS CONSTRUCCIÓ PROP CURSOS D’AIGUA, MOLT ALTS ( PER LLEI PER PERÍODES DE RETORN ABSORCIÓ DEL CLAVEGUERAM ( DEPÈN DEL DE 500 ANYS, NO SEMPRE ES COMPLEIX ) => SI AJUNTAMENT). DES DE 1998 EXISTEIX ACA FALLA => RISC MOLT + GRAN D’INUNDACIONS. (AGENCIA CATALANA DE L’AIGUA) QUE ES BASA EN DIRECTIVA MARC EUROPEA D’AIGUA ( • INFRAESTRUCTURES BARRERA: VIES DE 2000/60/CE). COMUNICACIÓ Ex. MARESME + AUTOPISTA O AQUEST RISC ÉS EL + FREQÜENT A CATALUNYA TREN O CARRETERA I PASSEIG MARÍTIM=> SI PER CLIMA IRREGULAR MEDITERRANI I ZONES PONTS NO ADEQUATS => + RISC. Ex. RIU MUNTANYOSES. CONGOST + PILARS AUTOVIA=> FAN DE PRESA => INUNDACIONS. Ex. PRESA DE TOUS ( VALÈNCIA) VA REBENTAR => AIGUA ATRAPADA PER AUTOVIA=> + NIVELL D’AIGUA
  • 8.
    ACTIVITAT 25 ):A)CALA D’EN CASTELL B) VISTA DES DE EL FAR DE SAN SEBASTIÀ :QUIN CANVI D’ÚS DEL SÒL HI HA ENTRE LES 2 FOTOS?
  • 9.
    ENS SERVIM DEL’INFORMÀTICA PER PREDIR ZONES INUNDABLES
  • 10.
  • 11.
  • 12.
  • 13.
  • 14.
    ACT. 29 )ES REPETEIXEN EN ELS MATEIXOS LLOCS? EN QUINS CASOS, SI S’ESCAU? CADA QUANT TEMPS? QUIN NOM REP EL TEMPS MITJÀ EN QUE TRIGUEN HA PASSAR AQUESTES AVINGUDES?
  • 15.
  • 16.
  • 17.
    3. RISCOS DERIVATSDE LA ELECTRICITAT ATMOSFÈRICA • EN CUMULONIMBUS => FORTES DESCÀRREGUES ELÈCTRIQUES ENTRE 2 ZONES DE DIFERENT CÀRREGA DEL NÚVOL (LLAMPEC) O BÉ ENTRE NÚVOL I TERRA (LLAMP). • LLAMP: DESCÀRREGA DE MILERS D’AMPERS D’INTENSITAT ENTRE 2 PTS. I DIFERÈNCIA DE POTENCIAL = MILIONS DE VOLTS => T = 50.000ºC => PÈRDUA DE VIDES HUMANES,INCENDIS FORESTALS I DANYS EN INSTAL·LACIONS ELÈCTRIQUES I EDIFICIS. • MINIMITZACIÓ: -EN EDIFICIS=>AMB PARALLAMPS, EVITAR CORRENTS D’AIRE (INCLOSA LA LLARD DE FOC) TANCAR PORTES I FINESTRES, MILLOR NO PARLAR PER TELÈFON I DESENDOLLAR APARELLS + SENSIBLES (TELE. DESCONNECTANT ANTENA,ORDINADORS, AP. MÚSICA...), SI TEMPESTA MOLT FORTA => TREURE CORRENT ELÈCTRICA. -DINS COTXE: LLOC + SEGUR. CIRCULA LA CÀRREGA PER CARROSSERIA I PNEUMÀTICS, TANCAR FINESTRES I ABAIXAR ANTENA RADIO ( MOTO I BICICLETA: MOLT PERILLÓS ), EN TEMPESTA SECA: CAL VIGILAR AL SORTIR , LLENÇAR ENTRE CARROSSERIA I TERRA UN OBJECTE METÀL·LIC. -EN CAMP: EVITAR ZONES PLANES SENSE ARBRES( ESTIRAR-SE A TERRA I LLENÇAR OBJECTES METÀL·LICS LLUNY), NO POSAR-SE SOTA ARBRES AÏLLATS ,PLATGES ,COVES, VORA CURSOS D’AIGUA O LLACS. -EN BOSC: POSAR-SE SOTA ARBRE PETIT I CAPÇADA RODONA.
  • 18.
    4. RISCOS CAUSATSPER VENT: 3 FENÒMENS ATMOSFÈRICS: • DEPRESSIONS FRONT POLAR: PODEN SER PROFUNDES SOBRETOT A HIVERN. DIÀMETRES ENTRE 1000 I 3000 KM. FORMACIÓ HABITUAL: VORA 60º, PERÒ PODEN AFECTAR ENTRE 40º I 70º => DE VEGADES VENTS > 100 KM./H.
  • 19.
    CONT. RISCOS PERVENT • TEMPESTES TROPICALS I HURACANS: DEPRESSIONS PETITES AMB ( ENTRE 200 I 600 KM. DE DIÀMETRE) AMB PRESSIONS MOLT BAIXES EN EL CENTRE <950 hPa => FORT GRADIENT => FORTS VENTS => CATASTRÒFICS. LES TEMPESTES TROPICALS: FINS 117 Km./H. HURACANS: > 117 KM./H. ALTRES NOMS: CICLÒ , TIFÓ, BAGUIO I WILLY-WILLY. RÈCORD : 16/9/97 TIFÓ PAKA 374 KM/H. FORMACIÓ: EN REGIONS OCEÀNIQUES  INTERTROPICALS ( ENTRE 5º I 20º) EN 2 HEMISFERIS EN MESOS DE L’ANY AMB AIGUA + CÀLIDA. REGIONS + AFECTADES: LA COSTA -> VENTS, ONES, ASCENS MAR PER BAIXA P I GENERA + PROBLEMES EN PUJADA DE MAREES I SOBRETOT LES VIVES. • ESCALA DE CLASSIFICACIÓ PRÒXIMA DIAPOSITIVA
  • 21.
  • 22.
    CONT. RISCOS PERVENT • TORNADOS: ELS VENTS + DESTRUCTORS. SÓN REMOLINS GEGANTS DINS DE TEMPESTES. POQUES EDIFICACIONS RESISTEIXEN. POCS APARELLS ELS PODEN ENREGISTRAR. FINS 500 KM/H. FENOMEN SIMILAR: MÀNEGUES MARINES O CAPS DE FIBLÓ. • CAS APART: RISSAGUES ->” SÓN PUJADES I BAIXADES SOBTADES DE NIVELL MAR PROVOCATS PER PULSACIONS DE LA P ATMOSFÈRICA”. NO SÓN SOLS ATMOSFÈRICS NI CAUSATS DIRECTAMENT PEL VENT , PERÒ I HA A LA MEDITERRÀNIA( + A BALEARS) .DESTROSSES EN PORTS QUAN HI HA RESSONÀNCIA DEPENENT DE ESTRUCTURA COSTA QUE AMPLIFICA CANVIS NIVELL MAR.
  • 23.
    RISCOS PER VENTA CATALUNYA ACTIVITAT 32):INDICA EN ELS ESPAIS BUITS (.....) SI PARLEM DE PREVISIÓ, RISC, PERILLOSITAT,DANYS, EXPOSICIÓ, PREVENCIÓ (GESTIÓ),PROCÉS O PREDICCIÓ. • PER BAIXES PRESSIONS DEL FRONT POLAR: SI SÓN PROFUNDES => FORTS VENTS EX. FEBRER 09 . • PER RELLEU FA QUE VENTS DEL N I NE => + INTENS A L’ EMPORDÀ I ELS DEL O I NO A LES TERRES DE L’EBRE. ELS VENTS DE GREGAL,XALOC I LLEVANT => GRAN ONATGE => DESTROSSES A COSTA. • RISC D’HURACANS: NUL, PER NO ESTAR A Z. INTERTROPICAL. DE VEGADES RESTES D’HURACANS DE L’ATLÀNTIC COM A DEPRESSIONS NORMALS. • TORNADOS: RARS, ALGUN CAS EX. 9/74 L’ESPLUGA DE FRANCOLÍ I EL 6-7/9/05 A BAIX LLOBREGAT I VALLÈS ORIENTAL. SI SÓN FREQÜENTS LES MÀNEGUES A LA TARDOR. • PER MINIMITZAR ELS EFECTES: -MÈTODES DE PREDICCIÓ -PLANS D’ACTUACIÓ DAVANT RISC -ORDENACIÓ DEL TERRITORI I CONSTRUCCIÓ -EDIFICIS SEGONS RISC DE CADA ZONA. DISSABTE 27 FEBRER 2010 -> (.........................)DEL QUE POT PASSAR
  • 24.
    CONT. ACT. 32):DISSABTE27/2/2010 :MAPES DE SITUACIÓ DE L’ANOMENADA “ TEMPESTA PERFECTA” => (...............) PER AVUI I LA (....................)
  • 25.
    CONT. ACT. 32):EXPLICACIÓDE LA SEVA FORMACIÓ : (..............................)
  • 26.
    CONT. ACT. 32):MAPADE (.........................) PER VENTS HURACANATS
  • 27.
    EVOLUCIÓ DEL CICLÓ:DIUMENGE 28/2/2010 MAPA (..........................) I MAPA DE (......................)
  • 28.
    DIARI DE DIUMENGE28/2/2010: EXPLICACIÓ EVOLUCIÓ EN DIES PASSATS I EXPLICACIÓ DE “XYNTHIA” : A) QUAN EXPLICA QUÈ ÉS, FA REFERÈNCIA A (..........................)B) ÉS CORRECTA LA PARAULA UTILITZADA I INDICADA ? JUSTIFICA-HO
  • 29.
    DIUMENGE 28/2/2010 CONT.ACT.32) POTS DETECTAR FRASES QUE FACIN REFERÈNCIA ALS CONCEPTES MENCIONATS AL COMENÇAR L’ACTIVITAT?
  • 30.
    CONT. ACT. 32):DIUMENGE 28/2/2010 A QUINS DELS CONCEPTES FAN REFERÈNCIA CADASCUNA DE LES FOTOS SEGÜENTS?
  • 31.
    CONT. ACT. 32: DETECTES FRASES QUE FACIN REFERÈNCIA ALS CONCEPTES MENCIONATS AL COMENÇAR L’ACTIVITAT?
  • 32.
    DILLUNS 1/3/2010: CONT. ACT 32). COM HA ESTAT POSSIBLE EN UN PAÍS DESENVOLUPAT? QUÈ HA MANCAT ?
  • 33.
    CONT.32):PER QUÈ ELSDANYS EN VIDES HAN ESTAT MENORS A ESPANYA QUE A FRANÇA?
  • 34.
    5. EL FENOMENDEL NIÑO • FENOMEN ATMOSFÈRIC A GRAN ESCALA. • CAL SABER DINÀMICA I PERIODICITAT PER EVITAR RISCOS. PERIODICITAT: 3-7 ANYS, POT PROLONGAR-SE TOT 1 ANY I DE VEGADES 2 O 3. • FA SEGLES ELS PESCADORS DE COSTA DEL PACÍFIC DE S. AMÈRICA HO CONEIXEN -> PASSA PELS VOLTS DE NADAL ( DE AQUÍ EL NOM), CADA ANY LES AIGÜES S’ESCALFEN (NORMALMENT FREDES) PER CORRENT MARÍ CÀLID QUE VE DE L’OEST => - PLÀNCTON => - PESCA, NORMALITZANT-SE VORA LA PRIMAVERA. • METEOROLÒGICAMENT EL NIÑO O ENSO ( EL NIÑO -OSCIL·LACIÓ DEL SUD ) SOLS FA REFERÈNCIA ALS ANYS D’ESCALFAMENT INTENS I PROLONGAT I QUE => ALTERACIONS ATMOSFÈRIQUES GREUS. • CAUSES: S’OBSERVA AFEBLIMENT ALISIS => PERMET CORRENT CÀLIDA CAP EST=> BLOQUEIG ASCENS AIGUA FREDA DAVANT COSTA S. AMÈRICA => PUJA TEMP. AIGUA UNS 3 ºc . LA CAUSA ÚLTIMA ES DESCONEIX. • ELS CIENTÍFICS ESTUDIEN UN FENOMEN SEMBLANT A L’ATLÀNTIC I=> AFECTA REGIM PLUVIOMÈTRIC I TÈRMIC A EUROPA, N-ÀFRICA I ORIENT MITJÀ  ES CONEIX COM NAO O OSCIL·LACIÓ DE L’ATLÀNTIC NORD
  • 35.
    ESQUEMES DE LES3 SITUACIONS POSSIBLES: A) NORMAL B) EL NIÑO C) LA NIÑA A) B) C)
  • 36.
    COM AFECTA ELNIÑO A NIVELL MUNDIAL: • En los trópicos, el cambio en el sentido de las tormentas de Indonesia al Pacífico Central hacia el este durante los episodios cálidos resulta de las condiciones de aridez excepcional sobre el Norte de Australia, Indonesia y las Islas Filipinas en ambas estaciones. Se aprecian también condiciones de sequedad superior a la habitual en el sudeste de África y en el norte de Brasil, durante la estación inviernal. Durante el verano, las lluvias monzónicas indias tienden a ser más escasas que de costumbre, especialmente en el noroeste de La India donde las cosechas se ven afectads negativamente. En la costa oeste tropical de Sudamérica, así como en latitudes subtropicales de Norteamérica y Sudamérica se observan mayores condiciones de humedad durante los episodios cálidos. Durante un invierno con un episodio cálido, los sistemas de bajas presiones de latitudes medias tienden a ser menos fuertes de lo normal en la región del este del Pacífico Norte. Estos sistemas bombean el aire excepcionalmente caliente hacia el oeste de Canadá, Alaska y la porción del extremo norte de los vecinos Estados Unidos. Las tormentas tienden también a ser más vigorosas en el Golfo de Méjico y a lo largo de la costa sudeste de Estados Unidos, dando lugar a unas condiciones de humedad superior a la habitual. En Europa aún no se aprecia un impacto similar y tan claro como el mencionado arriba. Esto no significa que El Niño y la Niña no influyan en el tiempo de Europa; simplemente la conexión entre ambos procesos no es tan fuerte.
  • 37.
    EL NIÑO :A)TEMPERATURES SUPERFICIALS MARINES B) INCENDIS A INDONÈSIA ENTRE GENER DE 1950 I 1997: EL NIÑO PRESENT 31% DEL TEMPS LA NIÑA “ 23% “ “ NORMAL “ 46% “ “ ES BASTANT FREQÜENT QUE DESPRÈS DEL NIÑO HI HAGI LA NIÑA ( NO SEMPRE) I PUGUI DURAR EL NIÑO ENTRE 9 I 12 MESOS, DE VEGADES 2 ANYS.
  • 38.
    A)MAPA DE TEMPERATURESEN SITUACIÓ NORMAL B) COM AFECTA A NIVELL MUNDIAL LA NIÑA
  • 39.
    6. PREVENCIÓ RISCOS • ELS GENERATS PER ATMOSFERA NO SÓN CONTROLABLES • PER EVITAR O MINIMITZAR => PRENDRE MESURES DE PREDICCIÓ I PREVENCIÓ COM: 1. DESENVOLUPAR BONS MÈTODES DE PREDICCIÓ. 2. DISSENYAR PLANS ACTUACIÓ EN SITUACIÓ DE RISC. 3. 3) CARTOGRAFIA D’ÀREES DE RISC PER FENÒMENS PERILLOSOS, ORDENAR USOS DEL TERRITORI I TIPOLOGIA DE CONSTRUCCIONS => MINIMITZAR RISCOS. • CATALUNYA: INTERVENEN DIVERSOS ORGANISMES : A. PER PREDICCIÓ: A.1) SERVEI METEOROLÒGIC DE CATALUNYA (SMC) DEPÈN DE DEPARTAMENT DE MEDI AMBIENT I HABITATGE DE GENERALITAT. A.2) CENTRE METEOROLÒGIC REGIONAL DE CATALUNYA QUE DEPÈN DE AGENCIA ESTATAL DE METEOROLOGÍA (AEMET) DE MINISTERI DE MEDI AMBIENT DEL GOVERN CENTRAL. => TOTS 2 FAN SEGUIMENT DE SITUACIONS METEOROL. => ESTABLEIXEN LLINDARS SIMILARS . B. => ACTIVEN SISTEMA D’ALERTA ( ELS AVISOS DEL SMC S’ACTIVEN 36 h. ABANS DE POSSIBLE SUPERACIÓ LLINDAR O JUST DESPRÈS D’ENREGISTRAR UN OBSERVATORI AQUEST LLINDAR). HI HA 2 NIVELLS D’ALERTA: NIVELL 1 ->RISC NIVELL 2 -> ALT RISC. C. TRANSMISSIÓ A LA POBLACIÓ: PER WEB SMC I MITJANS DE COMUNICACIÓ I ENVIEN AVÍS AL SERVEI DE COORDINACIÓ QUE ACTIVA PLA EMERGÈNCIES ( INUNCAT O NEUCAT ...) => ESTABLIMENT D’ACTUACIONS DE COSSOS DE SEGURETAT.