“De España para México…Cocina”Miguel Ángel Cerro LópezID 131874Mariana Hernández HeviaID 139918Cultura de la InformaciónBC 110 /01Mtro. Jesús Darío HermosilloPrimavera 2010
Introducción
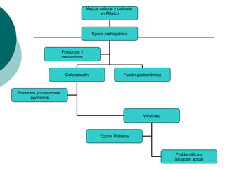
Mezcla cultural y culinaria en MéxicoÉpoca prehispánicaProductos ycostumbresColonizaciónFusión gastronómicaProductos y costumbres aportadosVirreinatoCocina PoblanaProblemática ySituación actual
BibliografíaBaudot, G. (1995). La vida cotidiana en la América española en tiempos de Felipe II. Siglo   XVI. México: Fondo de Cultura Económica de México. Fournier, M. (s.f.). Historia de la Gastronomía Mejicana. Historia de la Gastronomía.          Recuperado el 01 de abril de 2010  de:http://www.historiacocina.com/gastronomia/mejico.htmInstituto de Investigaciones jurídicas. UNAM. (s.f.) Tratados de Córdoba. Recuperado el 27        de Abril de 2010 de http://www.juridicas.unam.mx/infjur/leg/conshist/pdf/tratcord.pdfJiménez, J. (1950). Historia de la Cultura en México. México: Editorial Cultura, T.G., S.A.Just, P. & Monaghan, J. (2006). Una brevísima introducción a la Antropología Social y Cultural. México: Grupo Océano. Knight, A. (1990). Racism, Revolution, and Indigenismo: Mexico, 1910-1940. En R.                                                                 Graham (Ed.). The idea of race in Latin America, 1870-1940. Austin: University of              Texas PressKottak, P. C. (1997). Antropología Cultural: espejo para la humanidad. Madrid: McGraw        Hill  La cocina mexicana II. (1960). México: Artes de México.Lara, L.F. (2010). La Lengua en la construcción de la Nación. Conferencias de losdepartamentos de Antropología e Idiomas. 19 de abril de 2010. Cholula, Puebla,                 México: Universidad de las Américas PueblaLuengas, A. (2003). La Cocina del Banco Nacional de México7chef Arnulfo Luengas. México:      Fomento Cultural Banamex. Stoopen, M. (1990). El Universo de la Cocina. México: Fomento Cultural BanamexZavala, A. (2002). Las Etnias y la Cultura Mexicana en José Vasconcelos. Relaciones, 23          (91),163-192. Recuperado el 18 de Abril de 2010, de la base de datos Red ALyC.

Presentac..cocina[1]

  • 1.
    “De España paraMéxico…Cocina”Miguel Ángel Cerro LópezID 131874Mariana Hernández HeviaID 139918Cultura de la InformaciónBC 110 /01Mtro. Jesús Darío HermosilloPrimavera 2010
  • 2.
  • 3.
    Mezcla cultural yculinaria en MéxicoÉpoca prehispánicaProductos ycostumbresColonizaciónFusión gastronómicaProductos y costumbres aportadosVirreinatoCocina PoblanaProblemática ySituación actual
  • 6.
    BibliografíaBaudot, G. (1995).La vida cotidiana en la América española en tiempos de Felipe II. Siglo XVI. México: Fondo de Cultura Económica de México. Fournier, M. (s.f.). Historia de la Gastronomía Mejicana. Historia de la Gastronomía. Recuperado el 01 de abril de 2010 de:http://www.historiacocina.com/gastronomia/mejico.htmInstituto de Investigaciones jurídicas. UNAM. (s.f.) Tratados de Córdoba. Recuperado el 27 de Abril de 2010 de http://www.juridicas.unam.mx/infjur/leg/conshist/pdf/tratcord.pdfJiménez, J. (1950). Historia de la Cultura en México. México: Editorial Cultura, T.G., S.A.Just, P. & Monaghan, J. (2006). Una brevísima introducción a la Antropología Social y Cultural. México: Grupo Océano. Knight, A. (1990). Racism, Revolution, and Indigenismo: Mexico, 1910-1940. En R. Graham (Ed.). The idea of race in Latin America, 1870-1940. Austin: University of Texas PressKottak, P. C. (1997). Antropología Cultural: espejo para la humanidad. Madrid: McGraw Hill  La cocina mexicana II. (1960). México: Artes de México.Lara, L.F. (2010). La Lengua en la construcción de la Nación. Conferencias de losdepartamentos de Antropología e Idiomas. 19 de abril de 2010. Cholula, Puebla, México: Universidad de las Américas PueblaLuengas, A. (2003). La Cocina del Banco Nacional de México7chef Arnulfo Luengas. México: Fomento Cultural Banamex. Stoopen, M. (1990). El Universo de la Cocina. México: Fomento Cultural BanamexZavala, A. (2002). Las Etnias y la Cultura Mexicana en José Vasconcelos. Relaciones, 23 (91),163-192. Recuperado el 18 de Abril de 2010, de la base de datos Red ALyC.