ANÁLISIS DE INVOLUCRADOS
ANÁLISIS DE PROBLEMAS
Video: Metodología
Marco Lógico – 10
pasos
Instructions for use
3
TEMAS
◼ Diagnóstico situación actual
❑ Análisis de Involucrados
❑ Análisis de problemas
◼ Identificación de la Situación Futura
❑ Análisis de Objetivos
❑ Análisis de Alternativas
Instructions for use
4
Situación Actual
“Problemas”
Situación Futura
“Deseada”
Herramientas para analizar la
situación FUTURA:
❑ Análisis de objetivos
❑ Análisis de alternativas
¿QUÉ ES UN PROYECTO?
Es un conjunto coherente e integral de actividades tendientes a alcanzar
objetivos específicos que contribuyan al logro de un objetivo general o de
desarrollo, en un periodo de tiempo determinado, con unos insumos y costos
definidos. El cual busca mejorar una situación, solucionar una necesidad
sentida o un problema existente.
Herramientas para analizar la
situación ACTUAL:
❑ Análisis de involucrados
❑ Análisis de problemas
Instructions for use
5
Se utiliza para esclarecer cuales grupos y
organizaciones están directa o indirectamente
relacionados involucrados con la situación de
insatisfacción identificada.
Video: Análisis de
Involucrados
Instructions for use
6
ESTA HERRAMIENTA SE UTILIZA PARA
AVERIGUAR:
◼ Cuáles grupos apoyarían una determinada
estrategia para abordar la situación de
insatisfacción, y cuáles grupos se opondrían.
◼ Sus intereses en relación con la situación actual
◼ Sus percepciones de los problemas que la
causan, o que resultan de la situación actual
◼ La autoridad legal que tienen las
organizaciones para utilizar sus recursos
para solucionar la insatisfacción
presentada.
◼ Los recursos con los que cada grupo podría
contribuir u oponerse a la solución.
Instructions for use
7
❑ Qué cambios de prácticas o actitudes son requeridos,
deseados y factibles desde el punto de vista del grupo objetivo
(beneficiario final del proyecto), o sea:
❑ Un determinado sector de la población (niños, habitantes área
rural, etc.)
❑ Una organización (ministerio, entidad pública, sindicato, entidad
privada, etc.)
❑ Un grupo social
❑ Qué cambios son deseables desde el punto de vista de los
niveles de decisión para un proyecto: organismos públicos, la
gerencia de una organización, etc.
Instructions for use
8
❑ Qué mandatos, capacidades y recursos --
actuales y potenciales—tienen los diferentes
grupos de involucrados en relación a la
problemática, incluyendo posibles organismos
para la ejecución de un proyecto. Y, por
consiguiente, qué contribuciones externas
necesitan los organismos ejecutores para
ejecutar el proyecto y lograr producir los
componentes del proyecto
❑ Qué mandatos, recursos, políticas y
prioridades tienen los organismos
externos en relación con el financiamiento de
un proyecto
Instructions for use
9
Para realizar el análisis del cuadro de involucrados se
utiliza el siguiente instrumento de captura de información:
Grupos Intereses Problemas
percibidos
Recursos y
mandatos
Instructions for use
10
Grupos Intereses Problemas
percibidos
Recursos y
mandatos
GRUPOS: Se puede utilizar una tipología
como la siguiente:
❑ Organizaciones del sector público
❑ Organizaciones del sector privado
❑ Organizaciones de la sociedad civil
❑ Grupos de la población
❑ Grupos políticos
❑ Etc.
Instructions for use
11
Grupos Intereses Problemas
percibidos
Recursos y
mandatos
INTERESES: En esta columna se colocan los
intereses de cada grupo y que están relacionados de
manera directa con la situación actual insatisfactoria
identificada. Los intereses también pueden reflejar
soluciones sugeridas porcada grupo que este
perjudicado por la situación actual.
Instructions for use
12
Grupos Intereses Problemas
percibidos
Recursos y
mandatos
PROBLEMAS PERCIBIDOS: En esta columna se
colocan los problemas específicos o condiciones
negativas, detal manera que son percibidos por el
grupo de involucrados en estudio, en relación con la
situación insatisfactoria. Hay que resaltar que los
problemas percibidos deben ser planteados de la
manera mas negativa posible y NO deben constituir
soluciones encubiertas.
Instructions for use
13
Grupos Intereses Problemas
percibidos
Recursos y
mandatos
RECURSOS Y MANDATOS:
❑ Recursos son aquellos que un grupo puede
poner a disposición para contribuir a
solucionar la situación insatisfactoria o para
bloquearla. Pueden ser financieros
(presupuesto) y no financieros (mano de
obra, influencia, huelgas, etc.).
❑ Mandatos se refiere a la autoridad formal
(legal o estatutaria) que tiene un grupo de
involucrados para proporcionar un servicio o
cumplir una función determinada.
Instructions for use
14
Ejemplo de Categorización de Participantes para una Categorización
del Grupo:
Potenciales Beneficiarios
Relacionados que reciben los beneficios del
proyecto
Grupos afectados
negativamente
Relacionados que reciben las influencias del
proyecto
Los que toman decisiones
Relacionados con facultades para tomar
decisiones
Agencias financiadoras
Relacionados que cubren los gastos del
proyecto
Encargados de la ejecución
Relacionados que llevan a cabo el proyecto
Líderes de la comunidad
Relacionados que representan a las
comunidades locales
Potenciales oponentes
Relacionados que eventualmente podrían
oponerse u obstaculizar la realización del
proyecto
Grupos de apoyo o
colaboradores
Relacionados que cooperan en la ejecución del
proyecto
Instructions for use
15
Ejemplo 1:
CUADRO DE ANÁLISIS DE INVOLUCRADOS EN EL PROBLEMA DE
CONTAMINACIÓN EN LA ALDEA XX
GRUPOS INTERESES PROBLEMAS
PERCIBIDOS
RECURSOS
MANDATOS
Productores
de café
Es su fuente de
ingresos
No pueden dejar de
utilizar químicos porque la
producción se afecta
Capacitarse para
mejorar la producción
Ganaderos
Utilizan el agua del
río para el ganado
No pueden comerciar ni
consumir los productos
contaminados.
Que los productores
de café cambien de
forma de cultivar el
café o se vayan de la
zona
Agricultores
Utilizan el agua del
río para los
cultivos
No pueden comerciar ni
consumir los productos
contaminados.
Que las autoridades
intervengan para
obligar a los
cafetaleros que dejen
de contaminar
Amas de casa
Utilizan el agua
para cocinar
Ellas y sus familias se
enferman constantemente
No pueden comerciar
ni consumir los
productos
contaminados
Comerciantes Compran el café El café de baja calidad no
tiene mercado
Que no se puede
hacer nada
Instructions for use
16
Ejemplo 2:
SISTEMA DE TRANSPORTE PÚBLICO EN UN DISTRITO RURAL
17
Se consideran las condiciones negativas percibidas por los
involucrados en relación con la situación insatisfactoria.
Esta herramienta se utiliza para:
❑ Analizar la situación actual en el contexto de la situación
insatisfactoria
❑ Identificar los problemas principales en torno a la situación
insatisfactoria y sus relaciones causa – efecto
❑ Visualizar las relaciones de causalidad e interrelaciones en
un diagrama de árbol de problemas
Video: Árbol de
Problemas
18
Uno puede mirar los “problemas” a vista de pájaro: todas las diferentes
“deficiencias”, “encima del nivel del mar” que tiene su basamento
“debajo del nivel del mar”, que se denominan “restricciones”; si uno
recuerda un iceberg: cerca del 90% de éste está debajo del agua!.
“La vista de pájaro”
PERSPECTIVA
19
ÁRBOL DE
PROBLEMAS
Representación gráfica de un
problema prioritario, sus causas
y sus efectos
PROBLEMA CENTRAL
EFECTOS
CAUSAS
Mediante la colocación de los problemas principales
de acuerdo con su relación de causa – efecto así
como sus interrelaciones, el árbol de problemas
nos ayuda a establecer el modelo lógico en el cual
estará basado el proyecto.
Problema principal
Causa Causa Causa
Efecto Efecto Efecto
Problema principal
Causa Causa Causa
Efecto Efecto Efecto
20
EFECTOS
PROBLEMA
CENTRAL
CAUSAS
Los hechos o situaciones que
describen el impacto que
genera el problema sobre otros
problemas, se les denomina
Efectos.
Composición del Árbol de Problemas
¿Cómo se manifiesta el
problema? Las manifestaciones
constituyen los hechos visibles y
cuantificables que permiten
constatar o corroborar la
existencia del problema.
Se explica el origen del problema.
Para ello conviene responder a la
siguiente pregunta: ¿Cuáles son los
hechos, situaciones o factores que
producen los resultados
insatisfactorios que denominamos
manifestaciones?
21
1) Recuperar el
problema principal
previamente definido
2) Mediante una
lluvia de ideas y
en un ambiente
participativo y
consensuado,
definir las causas
del problema
principal (análisis
de causas)
3) Mediante una
lluvia de ideas y
participativo y
consensuado,
definir los efectos
provocados por el
problema principal
(análisis de
efectos)
4) Elaborar un
esquema que
integre las
relaciones de causa
a efecto (Árbol
del problema)
5) Revisar el
esquema completo
y verificar su
validez e integridad
22
FIN
Propósito
Componente 1 Componente 2
Actividad 1.1 Actividad 2.1
Actividad 1.2 Actividad 2.2
Actividad 1.3 Actividad 2.3
Fin superior
Fin
Indirecto
1.1
Fin
Indirecto
1.2
Fin Indirecto 2.1
Fin Directo 2
Fin Directo 1
Propósito
Medio Directo 1 Medio Directo 2
Medio
Indirecto
1.1
Medio
Indirecto
1.2
Medio
Indirecto
2.1
Medio
Indirecto
2.2
FIN
Propósito
Componentes
Actividades
23
Efecto Superior Fin Superior
Efecto
Indirecto
1.1
Efecto
Indirecto
1.2
Efecto Indirecto
2.1
Efecto Directo 1 Efecto Directo 2
Fin
Indirecto
1.1
Fin
Indirecto
1.2
Fin Indirecto 2.1
Fin Directo 1 Fin Directo 2
PROGRAMA
Causa Directa 1 Causa Directa 2 Medio Directo 1 Medio Directo 2
Causa
Indirecta
1.1
Causa
Indirec
ta 1.2
Medio
Indirecto
1.1
Medio
Indirecto
1.2
Causa
Indirec
ta 2.1
Causa
Indirecta
2.2
Medio
Indirecto
2.2
Medio
Indirecto
2.1
24
METODOLOGÍA PARA ELABORAR EL ÁRBOL DE PROBLEMAS
1. Tome la situación insatisfactoria identificada (problema
principal) y colóquelo en la parte superior.
2. Identifique los problemas percibidos por los involucrados,
que son causas directas de la situación insatisfactoria (el cual se
convierte en efecto de esas causas) y colóquelos debajo del
problema principal
3. Continué colocando los otros problemas percibidos, que son
causas de los problemas identificados en el paso 2, hasta que llegue
a las causas que son “raíces”.
4. Determine si algunos de los problemas percibidos por los
involucrados son efectos del problema principal (situación
insatisfactoria) y colóquelos por encima del problema principal
5. Por último, trace líneas con flechas que apunten de cada
problema que es una causa, al (os) problema (s) que representa
(n) efectos y asegúrese que el diagrama tiene sentido.
25
Un problema no es la ausencia de su solución,
sino un estado existente negativo
Falta de repuestos: Incorrecto
Equipo no funciona: Correcto
No hay pesticidas disponibles
Incorrecto
Cosecha reducida por las plagas
Correcto
La importancia de un problema no está determinada por su
ubicación en el Árbol de Problemas
Identificar problemas existentes (no los posibles, ficticios o
futuros)
Formular el problema como un estado negativo
Escribir un solo problema por tarjeta
26
27
Estimado aprendiz de este “MODULO 1: HERRAMIENTAS DE DIAGNOSTICO”,
realizar un ensayo sobre el mismo, a continuación se explica como se hace un
ENSAYO.
ANÁLISIS DE OBJETIVOS
ANÁLISIS DE ALTERNATIVAS
29
1. En el análisis de objetivos se convierten los problemas que aparecen en el
árbol de problemas en objetivos o soluciones de dichos problemas, como
parte del paso inicial para especificar la situación futura “deseada”.
Esta herramienta se utiliza para:
◼ Describir una situación que podría existir después de resolver los problemas
◼ Identificar las relaciones de tipo medio – fin entre objetivos
◼ Visualizar estas relaciones medio – fin de un diagrama tipo árbol de objetivos
representa (n) efectos y asegúrese que el diagrama tiene sentido.
Video: Árbol de
Objetivos
30
RESULTADOS ESPERADOS
F I N E S
MEDIOS
Muestra que un “objetivo central”
(prioritario) se puede lograr a través
de un enfoque en sus causas.
A su vez, su logro redundará en unos
beneficios (“efectos”).
31
METODOLOGÍA PARA ELABORAR ÁRBOL DE OBJETIVOS
1. Comience tomando el problema que aparece en el nivel más alto del
árbol de problemas y conviértalo en un objetivo (solución al problema)
2. Trabaje hacia abajo del árbol de problemas para identificar objetivos
para cada problema, que se convierten en medio para abordar el
problema principal.
3. Una vez termine de convertir todas las condiciones negativas del árbol
de problemas en condiciones positivas (objetivas) que son deseables y
factibles en la realidad, complete la revisión del diagrama que muestre las
relaciones medio – fin en la forma de un árbol de objetivos. Si es
necesario, usted debe:
◼ Reformular los objetivos
◼ Agregar nuevos objetivos (es decir, medios) para
lograr un objetivo (es decir un fin) en el nivel
superior, y eliminar objetivos que no son necesarios o
que no son realistas.
32
Se describe la situación futura que será alcanzada
mediante la solución de los problemas
Se identifican posibles alternativas para el Proyecto
PASO 1 Formular todas las condiciones
negativas del Árbol de Problemas
en forma de condiciones positivas
que son: deseadas y realizables en la
práctica
PASO 2 Examinar las relaciones "medios -
fines" establecidas para garantizar la
lógica e integridad del esquema
PASO 3 Si fuera necesario hay que:
❑ Modificar las frases existentes
❑ Añadir frases nuevas en el contexto
de las relaciones "medios - fines"
❑ Eliminar Objetivos que no sean
efectivos o necesarios
Instructions for use
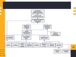
33
Instructions for use
34
SITUACIÓN
FINANCIERA DE LA
EMPRESA MEJORADA
MAYOR No DE
HABITANTES USAN SAU
EL SERVICIO OFRECIDO
POR EL SAU ES
CONFIABLE
SERVICIO DE
ACUERDO AL
HORARIO
MENOR No
PASAJEROS
HERIDOS
MENOR
FRECUENCIA DE
ACCIDENTES RUTAS Y
HORARIOS
OPTIMIZADOS
LOS CHOFERES
SON CORTESES
LOS CHOFERES
CONDUCEN
BIEN
AUTOBUSES EN
BUEN ESTADO
JORNADA
NORMALIZADA
SALARIOS
REAJUSTADOS
SIST. DE
SEGURIDAD
DE
OPERACIÓN
IMPLEMEN.
SISTEMA DE
INCENTIVOS
ESTABLECIDO.
CHOFERES
CAPACITADOS
REEMPLAZO
PROGRAMADO
DE
VEHICULOS
MANTENIM.
ADECUADO DE
VEHICULOS
CAMINOS EN
BUEN ESTADO
RECONOCER
DISEÑO DE
CAMINOS
MANTENIMIENTO
ADECUADO DE
CAMINOS
Instructions for use
35
Instructions for use
En el análisis de alternativas se identifican y se validan diferentes
estrategias alternativas (del árbol de objetivos) que si son
ejecutadas, podrían contribuir a cambiar la situación actual
“insatisfactoria” a la situación futura “deseada.
La decisión sobre la estrategia a adoptar debe tomarse en
base a:
◼ Los intereses de los beneficiarios
◼ Los recursos disponibles
◼ Los intereses y mandatos de entidades ejecutoras
◼ Los resultados de los estudios realizados en la fase de
preinversión
Video: Análisis
Alternativas
36
METODOLOGÍA PARA SELECCIONAR ALTERNATIVAS
1. Identifique diferentes conjuntos de objetivos, del árbol de problemas
2. Considere alternativas a la luz de los recursos disponibles, la
viabilidad política, intereses de los beneficiarios, de la entidad ejecutora
y de la fuentes de financiamiento
3. Realice los estudios de la etapa de preinversión
4. Tome una decisión sobre la estrategia o combinación de alternativas
más apropiada para el proyecto.
37
ALGUNOS CRITERIOS PARA LA SELECCIÓN DE OPCIONES
❑ Problemas e intereses de los involucrados.
❑ Recursos y mandatos de los involucrados.
❑ Recursos a disposición del proyecto.
❑ Probabilidad de alcanzar los objetivos.
❑ Horizonte del proyecto.
❑ Factibilidad política.
❑ Eficiencia y equidad.
❑ Análisis los costos respecto de los beneficios.
❑ Efecto sobre las disponibilidades presupuestarias
❑ Criterios ambientales.
❑ Criterios de género.
❑ Capacidades institucionales o de organización.
❑ Sostenibilidad.
❑ Otros.
38
Estudios que hacen parte de la fase de preinversión
1. Legales
2. Institucionales
3. Mercado
4. Técnicos
5. Organizacionales
6. Financieros
7. Socioeconómicos
8. Ambientales
Instructions for use
39
Todas las soluciones alternativas consideradas deben tener una
característica común:
❑ Deben contribuir a resolver un problema, o en otras
palabras: deben ser etapas apropiadas hacia el logro de los
objetivos guía identificados (=relevancia).
❑ Las alternativas solamente pueden ser analizadas como
diferentes medios (el "cómo": hacer lo correcto) para alcanzar
un fin predefinido (el "que": hacer lo correcto).
Instructions for use
40
UN ANÁLISIS DE ALTERNATIVAS GENERALMENTE
COMPRENDE DOS PASOS:
(1) Investigación de soluciones alternativas: “¿qué opciones
se tiene?”.
Al final de este primer paso se espera tener identificados o
listados y caracterizados los diferentes medios mediante los
cuales puede ser posible alcanzar un estado/objetivo definido o
puede ser resuelta una deficiencia.
(2) Decisión (es) sobre una alternativa a ser realizada: “¿qué
opción se realizará?.
❑ Al final de este segundo paso se espera tener evaluadas
todas las posibles alternativas mediante la aplicación de
criterios relevantes y específicos.
Instructions for use
41
Cantidad aumentada de conductores
cuidados y responsables
Las condiciones de los
vehículos son buenas
Condiciones mejoradas de
las vías
Frecuencia reducida de accidentes de
ómnibuses considerablemente
Tasa reducida de pasajeros
lesionados
Pasajeros llegan en el
tiempo programado
Los granjeros pueden comercializar sus bienes
perecibles a tiempo
Vehículos viejos
regularmente
reemplazados
Mantenimiento de
vehículos regular
mente realizado
Los conductores trabajan
programas seguidos
meticulosamente
Los conductores
conocen las reglas
de tránsito relevantes
Suficiente ingreso para cubrir las necesidades
básicas
D: Desarrollo
organizacional
Alternativas de
Proyectos: B: Taller
A: Rehabilitación
de vías
C: Escuela
de manejo
42
EVALUACIÓN (PRIMERA OPCIÓN): VENTAJAS VERSUS
DESVENTAJAS.
La técnica más simple y frecuentemente suficiente es un listado de los “pro-s”
y “contra-s” de las alternativas bajo escrutinio. Se establecen de modo tan
específico como sea posible, los puntos a favor de una alternativa
(ventajas=pro-s) y los puntos en contra (desventajas=contra-s) respecto
al fin, para el cual las alternativas son los medios.
Alternativa A B C D
“Pro-s”
“Contra-s”
Conclusión
43
44
BAJO NIVEL DE INGRESOS DE PRODUCTORES AGRARIOS.
GRUPOS DE ACTORES/
INVOLUCRADOS
INTERESES
PROBLEMAS
PERCIBIDOS POR EL
INVOLUCRADO
RECURSOS /
MANDATOS
INTERESES DEL
INVOLUCRADO EN EL
PROYECTO
CONFLICTOS /
ALIANZAS
(potenciales)
AGRICULTORES
OBTENER
INGRESOS
ESCASA TECNOLOGIA
TIERRA MEJORAR INGRESOS
PRECIO DE
PRODUCTOS
BAJA RENTABILIDAD
LIMITADO CREDIITO
PROVEE. DE INSUMOS UTILIDADES
LIQUIDEZ DEL
AGRICUL.
ATOMIZACION DE LA
PROPIEDAD
INSUMOS VENTA DE INSUMOS ALTOS COSTOS
ENTIDADES
CREDITICIAS
COLOCAR
CREDITOS
ALTO RIESGO,
SUJETOS DE
CREDITOS.
CAPITAL MAYORES CREDITOS ALTOS INTERESES
COMERCIALIZADORES UTILIDADES
VARIABILIDAD DE LA
PROD., CALIDAD Y
VOL.
CAPITAL,TR
ANSP.
COMPRAR
COSECHAS
PRECIO DE
PRODUCTOS
AGROINDUSTRIA UTILIDADES
VARIABILIDAD DE LA
PROD., CALIDAD Y
VOL.
INFRAT. DE
PROCESAM. VALOR AGREGADO
ALIANZA
PRODUCTIVA
ESTADO / MINAG
PROM
DESARROLLO
ORG. DEBILES/TEC. A
TEC.
NORMAS Y
CAPAC. TEC. CADENAS PRODUCT. ORG. DE ALIANZA
CONSUMIDORES
PROD. DE
CALIDAD
PROD. ESCASOS Y
CAROS
CAPACIDAD
DE COMPRA JUSTI/PRECIO
PRECIO DE
PRODUCTOS
45
46
47
Estimado aprendiz de este “MODULO 2: HERRAMIENTAS DE
IDENTIFICACIÓN”, realizar un MENTEFACTO sobre el mismo, a continuación se
explica como se hace un MENTEFACTO.
Video:
Explicación como
hacer un
Mentefacto
DEFINICIÓN
LÓGICA VERTICAL
LÓGICA HORIZONTAL
49
Es una matriz que desde los años 70 es utilizada por la mayoría de las fuentes de
cooperación internacional y que posibilita la estructuración sistemática y coherente
de los diversos componentes de un proyecto.
Es un punto de llegada de la concertación entre actores para la formulación del proyecto y
refleja los acuerdos, primero sobre los objetivos que se persiguen y segundo sobre las
estrategias que se llevarán a cabo para tratar de conseguirlos.
FIN:
OBJETIVO
DESARROLLO
INDICADORES DE
IMPACTO
PARA LA
SOSTENIBILIDAD
A LARGO PLAZO
DEL PROYECTO
PROPOSITO:
OBJETIVO PRINCIPAL
INDICADORES DE
EFECTO
QUE AFECTAN EL
ENLACE
PROPOSITO/FIN
PRODUCTOS:
OBJETIVOS
ESPECIFICOS,
RESULTADOS O
COMPONENTES
INDICADORES DE
PRODUCTO
QUE AFECTAN EL
ENLACE ENLACE
RESULTADOS/PRO
POSITO
ACTIVIDADES
PRINCIPALES:
ACCIONES POR CADA
PRODUCTO
INDICADORES DE
PROCESOS/COSTOS
DEL PROYECTO O
INDICADORES DE
INSUMOS
QUE AFECTAN EL
ENLACE
ACTIVIDAD/RESUL
TADOS
SISTEMA
DE
MONITORES
Y
EVALUACIÓN
DEL
PROYECTO
OBJETIVOS INDICADORES SUPUESTOS
VERICADORES
EL MARCO LÓGICO
Un proyecto apunta a tener un impacto en el desarrollo bajo ciertas
condiciones del entorno
50
Esta metodología es una de las más completas puesto que permite
evidenciar la coherencia y consistencia en la formulación de
un proyecto. Además, puede ser utilizada en todas las etapas
del ciclo de vida del proyecto: IDENTIFICACIÓN,
ORIENTACIÓN, ANÁLISIS, PRESENTACIÓN, EVALUACIÓN y
SEGUIMIENTO de los proyectos.
La MML es una herramienta para:
❑ La concepción
❑ El diseño
❑ La ejecución
❑ El seguimiento de desempeño; y,
❑ La evaluación de un proyecto.
Debe ser revisada, modificada y mejorada en todo el proceso de
diseño y ejecución.
51
SECUENCIA DE PLANIFICACIÓN DE PROYECTOS
52
LÓGICA VERTICAL
❑ Propósito
❑ Resultados
❑ Actividades
LÓGICA HORIZONTAL
❑ Metas
❑ Plazo de Entrega
❑ Indicadores
❑ Fuentes de Verificación
❑ Factores Externos
53
LÓGICA VERTICAL:
La relación de la LÓGICA VERTICAL es de causa-efecto entre las diferentes
partes de un problema, que corresponden a cuatro niveles de la Matriz de Marco
Lógico, en la columna Objetivos, que relaciona las Actividades, los Resultados,
el Propósito y el Fin como conjunto de objetivos jerarquizados del proyecto.
OBJETIVOS INDICADORES
MEDIOS DE
VERIFICACION
SUPUESTOS
LÓGICA VERTICAL EN LA CONSTRUCCIÓN DEL MARCO LÓGICO
FIN
1
PROPÓSITO
2
RESULTADOS
3
ACTIVIDADES
4
54
LA PRIMERA TAREA que se debe realizar en el llenado de la Matriz del Marco
Lógico es vaciar el Árbol de Objetivos en la primera columna de la Matriz,
comenzando por el Fin, luego el Propósito, los Resultados y las Actividades.
En la revisión de coherencia, se debe verificar la correspondencia comprobando
si las Actividades corresponden a los Resultados, si estos (los Resultados)
corresponden al Propósito y, finalmente, si éste ayuda al cumplimiento del Fin.
Las preguntas que ayudan a verificar la correspondencia entre niveles
son:
❑¿Si cumplo con las Actividades, entonces alcanzo los Resultados?
❑¿Si cumplo con los Resultados, entonces alcanzo el Propósito?
❑¿Si cumplo con el Propósito entonces he logrado el Fin?
LA SEGUNDA TAREA es identificar los Supuestos (o riesgos) que tiene el
proyecto como condiciones, acontecimientos o decisiones que tienen que suceder
para que el proyecto pueda cumplir con sus cometidos. A cada uno de los
Objetivos se les debe añadir un supuesto para que suceda el objetivo del nivel
superior. El proceso que se debe seguir es el siguiente:
55
LÓGICA VERTICAL EN LA CONSTRUCCIÓN DEL MARCO LÓGICO
OBJETIVOS INDICADORES
MEDIOS DE
VERIFICACION
SUPUESTOS
FIN
1
PROPÓSITO
2
RESULTADOS
3
ACTIVIDADES
4
SUPUESTOS DE
SOSTENIBILIDAD
8
SUPUESTOS PARA
EL PARGO PLAZO
7
SUPUESTOS PARA
EL PROPÓSITO
6
SUPUESTO PARA
LOS
RESULTADOS
5
En el llenado de la columna de Supuestos, se debe considerar las
siguientes proposiciones de verificación:
56
❑ Se contribuyen Actividades para realizar ciertos Resultados, siempre
y cuando se confirmen los siguientes Supuestos identificados.
❑ En el siguiente nivel, si el proyecto produce estos Resultados y
los Supuestos de este nivel son ratificados, se logrará el Propósito.
❑ En el otro nivel, si se logra el Propósito, y se confirma
los Supuestos de este nivel, se alcanzará el Fin.
❑ Los supuestos en el nivel del Fin, por lo general, son considerados
supuestos de sostenibilidad del proyecto y que tiene que ver con la
continuidad del mismo.
Instructions for use
57
LÓGICA HORIZONTAL:
El principio de correspondencia o lógica horizontal, que vincula cada nivel de
objetivos a la medición del logro (Indicadores y Medios de Verificación), es el
siguiente paso en la construcción del Marco Lógico, por lo que se debe
considerar el orden propuesto en el siguiente cuadro:
LÓGICA HORIZONTAL EN LA CONSTRUCCIÓN DEL MARCO LÓGICO
INDICADORES
9
11
13
15
10
12
14
16
MEDIOS DE
VERIFICACION
SUPUESTOS
OBJETIVOS
Instructions for use
58
La segunda columna describe los Indicadores. Estos son determinados en
la etapa de diseño, y son los medidos cuantitativamente y cualitativamente
para comprobar el estado de ejecución de las Actividades, del logro
del Propósito o la magnitud de la contribución hacia el logro del Fin. La
tercera columna, anota los Medios de Verificación de los Indicadores; es
decir, son las fuentes de información, los planes particulares, métodos y
metodologías que han sido utilizados para cada Indicador.
En el siguiente vídeo se tiene explicado el procedimiento de Construcción de
una Matriz de marco Lógico.
Video:
Procedimiento de
Construcción
MML
Instructions for use
59
UNA MATRIZ DE MARCO LÓGICO TIENE UNA DOBLE LÓGICA:
1. LA PRIMERA = VERTICAL, que nos muestra
las relaciones causa efecto entre nuestros
objetivos de distinto nivel.
Para cumplir el Fin, es necesario que se cumpla el
Propósito; para cumplir el Propósito, es necesario
que se produzcan los resultados (componentes o
productos). Para cumplir con los productos, es
necesario realizar las actividades (para realizar
las actividades es necesario contar con los
insumos).
Si empezamos desde abajo, leemos: es
necesario realizar las actividades para producir
resultados, y así sucesivamente. ACTIVIDADES
RESULTADOS
PROPÓSITO
FIN
Instructions for use
60
UNA MATRIZ DE MARCO LÓGICO TIENE UNA DOBLE LÓGICA:
2. LA SEGUNDA = HORIZONTAL, que nos muestra que no es
suficiente cumplir con las actividades para obtener los
productos sino que además deben ocurrir los supuestos de
nivel de actividad para contar entonces con las condiciones
necesarias y suficientes.
Metas – Plazo de entrega – Indicadores – Fuentes de Verificación – Factores Externos
Se refiere a la situación ideal a
la cual se espera contribuir con
la ejecución del programa o
proyecto
Son los objetivos específicos de la propuesta,
los cuales permitirán el logro del propósito
general y que se esperan alcanzar dentro del
horizonte del programa o proyecto
Son las tareas que deben ser
realizadas para lograr los productos
intermedios de un programa o proyecto
Resultados y
logros específicos
del programa o
proyecto en términos
de calidad, cantidad
y tiempo, que se
refieren a sus
actividades,
resultados esperados
y propósito general
Momento de la
propuesta en el
cual se
alcanzará
cada meta
(Días,
Semanas o
Meses)
Es el resultado
de establecer la
relación
numérica entre
dos cantidades.
Permite medir
cuantitativamente
el avance o
cumplimiento de
las metas del
programa o
proyecto
Indican las
fuentes de
información de los
indicadores. Entre
estos se
encuentran:
informes, registros,
plan operativo,
actas de reuniones,
informes de visitas,
entre otros.
Se refiere a las
actividades o
resultados de
agentes
externos que
tienen impacto
sobre un proyecto
y no dependen
del ejecutor de
dicho proyecto
62
RESUMEN NARRATIVO
DE OBJETIVOS
INDICADORES
VERIFICABLES
OBJETIVAMENTE
MEDIOS DE VERIFICACION SUPUESTOS
FIN
El fin es una definición de
cómo el proyecto o
programa contribuirá a la
solución del problema (o
problemas) del sector.
Los indicadores a nivel de
Fin, miden el impacto
general que tendrá el
proyecto. Son específicos
en términos de cantidad,
calidad y tiempo (grupo
social y lugar, si es
relevante).
Los medios de verificación son
las fuentes de información
que se pueden utilizar para
verificar que los objetivos se
lograron. Pueden incluir
material publicado, inspección
visual, encuestas por muestreo,
etc.
Los supuestos indican los
acontecimientos, las
condiciones o las
decisiones importantes
necesarias para la
"sustentabilidad"
(continuidad en el tiempo) de
Los beneficios generados por
el proyecto.
PROPOSITO
El propósito es el impacto
directo a ser logrado como
resultado de la utilización
de los Componentes
producidos por el proyecto.
Es una hipótesis sobre el
impacto o beneficio que se
desea lograr.
Los indicadores a nivel de
Propósito describen el
impacto logrado al final
del proyecto. Deben incluir
metas que reflejen la
situación al finalizar el
proyecto. Cada indicador
especifica cantidad, calidad y
tiempo de los resultados por
alcanzar.
Los medios de verificación son
las fuentes que el ejecutor y
el evaluador pueden
consultar para ver si los
objetivos se están logrando.
Pueden indicar que existe un
problema y sugieren la
necesidad de cambios en los
componentes del proyecto.
Pueden incluir material
publicado, inspección visual,
encuestas por muestreo, etc.
Los supuestos indican los
acontecimientos, las
condiciones o las
decisiones que tienen que
ocurrir para que el proyecto
contribuya significativamente
al logro del Fin.
COMPONENTES
Los Componentes son las
obras, servicios, y
capacitación que se
requiere que complete el
ejecutor del proyecto de
acuerdo con el contrato.
Estos deben expresarse en
trabajo terminado
(sistemas instalados, gente
capacitada, etc.)
Los indicadores de los
Componentes son
descripciones breves,
pero claras de cada uno
de los Componentes que
tienen que terminarse
durante la ejecución. Cada
uno debe especificar
cantidad, calidad y
oportunidad de las obras,
servicios, etc., que deberán
entregarse.
Este casillero indica dónde el
evaluador puede encontrar
las fuentes de información
para verificar que los
resultados que han sido
contratados han sido
producidos. Las fuentes pueden
incluir inspección del sitio,
informes del auditor, etc.
Los supuestos son los
acontecimientos, las
condiciones o las
decisiones que tienen que
ocurrir para que los
Componentes del proyecto
alcancen el Propósito para el
cual se llevaron a cabo.
ACTIVIDADES
Las Actividades son las
tareas que el ejecutor debe
cumplir para completar
cada uno de los
Componentes del proyecto
y que implican costos. Se
hace una lista de
actividades en orden
cronológico para cada
Componente.
Este casillero contiene el
presupuesto para cada
Componente a ser
producido por el proyecto.
Este casillero indica dónde un
evaluador puede obtener
información para verificar si
el presupuesto se gastó
como estaba planeado.
Normalmente constituye el
registro contable de la unidad
ejecutora.
Los supuestos son los
acontecimientos,
condiciones o decisiones
(fuera del control del
gerente de proyecto) que
tienen que suceder para
completar los
Componentes del
proyecto.
63
LA MATRIZ DE MARCO LÓGICO PROPORCIONA UN RESUMEN DE:
Por qué Se lleva a cabo un proyecto (quien/qué se
beneficia)
Qué Se espera que logre el proyecto (uso de los
servicios)
Cómo El proyecto va a lograr sus
productos/componentes
Cuáles Factores externos son cruciales para el éxito
del proyecto (riesgos)
Cómo Podemos medir el éxito (indicadores)
Dónde Encontramos los datos requeridos para medir el
éxito (medios de verificación)
64
PASOS PARA LA CONSTRUCCIÓN DE UNA MML
1. Resumen Narrativo
La primera columna de la MML, se denomina Resumen Narrativo, y
contiene información en cuatro niveles jerárquicos del proyecto:
ACTIVIDADES
RESULTADOS
PROPÓSITO
FIN
65
CONCEPTOS CLAVES
❑ Separar la causa del efecto
❑ Usar frases sencillas y breves
❑ Usar el participio pasado
FIN
PROPÓSITO
RESULTADOS
ACTIVIDADES
¿Cuál es la finalidad del
proyecto?
¿Por qué se lleva a
cabo el proyecto?
Qué debe ser producido
por el proyecto?
¿Cómo se producirán
los componentes?
66
FIN: o impacto al cual contribuirá el proyecto después que entre
en la fase de operación. Es aceptable comenzar su redacción con:
”Contribuir a …”
Es importante anotar que el proyecto por sí solo no será suficiente
para lograr el Fin, además, el Fin no será logrado al poco tiempo
de terminar el proyecto. Se evidenciará al mediano o largo plazo.
PROPÓSITO: efecto directo que se logra después de completar
la ejecución del proyecto. Representa el cambio que fomentará el
proyecto y se expresa como resultado. El título del proyecto debe
derivarse de lo expresado en el propósito.
Regla: 1 PROYECTO = 1 PROPÓSITO
67
Ejemplos de Propósito:
Tipo de
Proyecto
Propósito Correcto Propósito Incorrecto
Proyecto de
Educación
Calidad de la educación primaria
mejorada.
(Refleja un efecto directo que
puede ser medido, por ejemplo,
con el mejoramiento de las
calificaciones en pruebas
estandarizadas. No podemos
producir o entregar esto).
Infraestructura a nivel de primaria
rehabilitada y expandida. (*)
Profesores de escuelas primarias
capacitados y certificados. (*)
Proyecto de
transporte vial
Costos de transporte reducidos.
(**)
Red de carreteras construida y
rehabilitada. (*).
Mantenimiento de las carreteras
mejorado. (*)
Proyecto de
salud
Ambiental
Incidencia de enfermedades
derivadas de impurezas en el
agua, reducida. (**)
Comunidades rurales abastecidas de
agua potable. (*)
Sistemas sanitarios en operación. (*)
Proyecto de
salud
Eficiencia de los servicios de
salud mejorada. (**)
Centros de salud de la Seguridad
Social funcionan autónomamente. (*)
Hospitales privatizados. (*)
◼ *Esto es un Componente (Producto). Podemos entregar esto; no refleja un resultado o
efecto directo.
◼ **Refleja un efecto directo. No podemos producir o entregar esto.
68
EJEMPLOS...
◼ Problema: La calidad de los mangos de Cundinamarca no está de
acuerdo con los estándares del mercado americano y europeo.
◼ Objetivo:
 Mejorar la calidad de la producción de mangos. (enunciado vago).
 200 productores de mangos de azúcar de cooperativas
seleccionadas de Cundinamarca, aplican a fines del 2006 las
normas de calidad de USA y países de la Unión Europea
(enunciado preciso)
69
COMPONENTES: son los productos que se logran
durante la ejecución. Son los resultados específicos que
son necesarios para lograr El propósito.
ACTIVIDADES: tareas requeridas para alcanzar los
productos. Es importante tener una lista detallada, puesto
que son el punto de partida para la preparación de un
calendario del proyecto. Se estima el tiempo y los recursos
requeridos para realizar la actividad.
70
Análisis de coherencia y consistencia: Al tener en cuenta el Resumen
narrativo de la MML, la lógica de un proyecto hace que al realizar el
siguiente análisis el proyecto en su formulación sea coherente y
consistente.
71
Ejemplos de Resumen Narrativo:
EJEMPLO A EJEMPLO B
Fin
Tasas de morbilidad y mortalidad
reducidas
Nivel de vida en el área rural
mejorado
Propósito
Unidades de salud satisfacen las
necesidades de la población local
Ingreso per cápita de pequeños
agricultores incrementado
Componentes
Destrezas del personal de salud
mejoradas
Producción de trigo incrementada
Actividades
Diseñar cursos de capacitación
para personal de salud
Distribuir semillas entre los
agricultores
72
EJEMPLO
▪ Fin: Contribuir a ampliar la escolaridad de la población.
▪ Propósito: Reducir la reprobación escolar en primaria a 3% y la evasión
escolar al 2% a fines del 2004.
▪ Productos/Componentes:
1. Sistema de transporte escolar ampliado.
2. Red escolar reestructurada. Construcción de nuevas escuelas cerca de
los beneficiarios.
3. Infraestructura de las nuevas escuelas y de las existentes mejoradas.
▪ Actividades:
▫ 1.1. Determinar distancias entre escuelas y domicilios.
▫ 1.2. Identificar localidades no asistidas por transporte público.
▫ 1.3. Apoyar la implantación de líneas de transporte público para
alumnos en lugares seleccionados.
▫ 2.1. Elaborar convenios con municipios que contarán con nuevas
escuelas.
▫ 2.2. Realizar licitaciones para construcción de nuevas escuelas.
▫ 2.3. Construir nuevas escuelas.
▫ 3.1. Elaborar proyectos modelos para escuelas con
infraestructura adecuada.
▫ 3.2. Realizar licitaciones para adecuación de escuelas existentes.
▫ 3.3. Reformar las escuelas
73
EJEMPLO
FIN
Enfermedades causadas por agua no potable reducidas
PROPOSITO
La población rural sigue prácticas higiénicas
COMPONENTES
1. 65% de las comunidades en la región norte abastecidas de agua potable
2. Personal de servicios de salud capacitados
3. Profesores de escuela primaria capacitados en prácticas higiénicas
ACTIVIDADES
1.1 Seleccionar sitios para pozos
1.2 Organizar los trabajadores del campo
1.3 Excavar los pozos
2.1 Desarrollar el curriculum
2.2 Reclutar el personal de servicios de salud
2.3 Realizar los cursos de capacitación.
3.1 Seleccionar profesores y escuelas
3.2 . Realizar los cursos
3.3. Profesores imparten cursos a padres y alumnos
74
Indicadores Verificables
La segunda Columna de la MML se refiere a los Indicadores Verificables. (Metas).
RESUMEN
NARRATIVO
INDICADORES
VERIFICABLES
Fin Indicadores
Propósito Indicadores
Componentes Indicadores
Actividades Indicadores
75
METAS
CONCEPTOS IMPORTANTES:
FIN
PROPÓSITO
RESULTADOS
ACTIVIDADES
Medidas para
verificar el
logro del Fin
Medidas para
verificar el logro
del Propósito
Medidas para
verificar el logro
de los
Componentes
Resumen del
presupuesto
del proyecto
Si se puede medir,
se puede administrar.
Las metas deben
expresarse en
términos de cantidad,
calidad y tiempo.
Las metas al nivel del
Propósito miden el
impacto
al terminar el
proyecto.
76
INDICADORES VERIFICABLES
Un indicador se define como la especificación
cualitativa o cuantitativa para medir el logro de un
objetivo:
◼ Dan las bases para el seguimiento del
desempeño y la evaluación
◼ Muestran como puede ser medido el éxito de un
proyecto
◼ Especifican de manera precisa cada objetivo a
nivel de componente, propósito y a nivel de fin.
◼ Incluye la meta especifica que permite medir si
el objetivo ha sido alcanzado
77
INDICADORES VERIFICABLES
Es muy importante tener en cuenta que todos los
indicadores deben incluir metas específicas en cuanto a:
1. Cantidad: cuánto
2. Calidad: De qué tipo
3. Tiempo: Para cuándo, o entre cuándo y cuándo.
78
INDICADORES EN EL MARCO LÓGICO
❑ En el nivel de Fin miden el impacto general que
tendrá el proyecto. Son específicos en términos de
cantidad, calidad y tiempo (grupo social y lugar, si es
relevante).
❑ Al nivel de Propósito describen el impacto logrado
al final del proyecto. Deben incluir metas que reflejen
la situación al finalizar el proyecto. Cada indicador
especifica cantidad, calidad y tiempo de los resultados
por alcanzar.
❑ Al nivel de Componentes son descripciones breves
y claras de cada uno de los Componentes que
tienen que terminarse durante la ejecución. Cada
uno debe especificar cantidad, calidad y oportunidad de
las obras, servicios, etc., que deberán entregarse.
❑ En el nivel de actividades se incluyen los insumos
necesarios expresados en forma de presupuesto.
79
INDICADORES VERIFICABLES
Metodología para diseñar indicadores
Para entender la aplicación de la metodología utilicemos un
ejemplo de un objetivo a nivel de propósito:
“Los pequeños agricultores mejoran el
rendimiento de arroz”
80
INDICADORES VERIFICABLES
PASOS
1. Establecer las metas Cuantitativas
En el ejemplo, se debe especificar el número de pequeños agricultores:
1000; luego es necesario especificar lo que significa “pequeños”: aquellos
que tienen menos de 2 hectáreas. Por último, es necesario especificar
cuánto mejorarán el rendimiento de arroz: en un 40% del año 1 al año 2.
2. Especificar Calidad
En el ejemplo, se define la calidad como el peso promedio del
grano de arroz.
3. Especificar Tiempo
En el ejemplo, entre octubre de 2004 y octubre de 2006, en el
municipio del Espinal.
81
Indicadores Verificables
Propósito Indicadores
Correctos
Indicadores Incorrectos
Calidad de
la
educación
primaria
mejorada.
Al final de la ejecución
del proyecto, los
resultados en las
pruebas estandarizadas
de matemática y
gramática, para los
alumnos de 4º grado de
las escuelas atendidas
por el proyecto, han
aumentado como
mínimo un 15% en
comparación con los
resultados del año base.
Al final de la ejecución del proyecto, 520 profesores
han sido capacitados y certificados en matemáticas
y gramática.
(Este indicador no es independiente; es decir,
no refleja el efecto directo indicado en el
Propósito. Se refiere a un Componente
(Producto) que podría ser necesario para
lograr el Propósito, pero no se refiere al
Propósito en sí mismo).
Los estudiantes de 4º grado de las escuelas
atendidas por el proyecto trabajan un promedio de
10 horas por semana en las computadoras de las
escuelas.
(Este indicador no especifica el tiempo; es
decir, para cuándo se debe cumplir ese
objetivo. Tampoco está claro si es
independiente. Por último, no mide el
objetivo especificado en el Propósito).
EJEMPLOS
82
Propósito Indicadores
Correctos
Indicadores Incorrectos
Enfermedades
causadas por
impurezas en
el agua,
reducidas.
Al final del 4º año
de ejecución del
proyecto, la tasa
de diarrea en
niños menores de
5 años en las
comunidades
atendidas por el
proyecto, ha
disminuido un
20%.
Al final del 4º año de la ejecución del proyecto, el
90% de los hogares de las comunidades atendidas por
el proyecto están conectadas y tienen abastecimiento
continuo de agua potable.
(Este indicador no es independiente; es decir, no
refleja el efecto directo indicado en el Propósito.
Se refiere a un Componente (Producto) que
podría ser necesario para lograr el Propósito,
pero no se refiere al Propósito en sí mismo.
Al final del 4º año de ejecución del proyecto, letrinas
y sistemas de pozos sépticos están en operación.
(Este indicador no cumple con los criterios de
independencia – no se refiere a las
enfermedades relacionadas con las impurezas
en el agua; de cantidad – cuántas comunidades
y hogares son atendidos; y de ubicación –
¿dónde están los sistemas en operación?).
83
Propósito Indicadores
Correctos
Indicadores Incorrectos
Calidad de los
servicios de salud
mejorados.
Al final del 4º año de ejecución
del proyecto, el 85% de la
población de Palmira manifiesta
un alto grado de satisfacción
por los servicios de salud
provistos.
(Nota: este es un indicador
cualitativo que refleja la
opinión de los beneficiarios
acerca de los servicios
prestados. Los indicadores
cualitativos son importantes
en los proyectos porque
tienden a promover el
sentido de “pertenencia” de
parte de los beneficiarios.
La mortalidad infantil disminuye a 13
por mil.
(Este indicador no especifica
tiempo, y tampoco un año base
para comparar si el resultado
obtenido valió la pena en relación
con la inversión realizada).
Tres hospitales comunitarios están en
operación al final del 2005.
(Este indicador no es
independiente; es decir, no se
refiere a la calidad de los servicios
de salud, aunque podría ser
requerido como Componente).
84
CONSTRUCCIÓN DE INDICADORES –
ALGUNAS NOTAS:
❑ Frecuentemente es necesario formular más
de un indicador para especificar diferentes
aspectos de un objetivo.
❑ Deben proporcionarse metas para
diferentes momentos (ej. anuales) para
permitir el monitoreo periódico de los
componentes.
❑ Si hay problemas de información deben
buscarse otros indicadores o agregar una
actividad nueva para obtener la
información.
❑ Si la verificación de un indicador es muy
compleja o costosa, o si los cambios
tendrán lugar después de transcurrido
mucho tiempo, deben buscarse
indicadores “proxy” o sustitutos.
85
Si un FIN se lee: Luego los indicadores pueden ser:
"El ingreso de la mayoría de la población de
agricultores hombres y mujeres, se ha
incrementado (con especial consideración dada a
los microempresarios y agricultoras)".
"La población de agricultores han ganado la
capacidad de lograr una mejora sostenida en sus
condiciones de vida mediante el ajuste flexible a
las condiciones del mercado y por el
abastecimiento a los mercados locales".
• Al menos el 50% de los agricultores (hombres
y mujeres con menos de 2 hectáreas (ha) en
la región X, han duplicado sus ingresos
familiares reales, 5 años después del inicio
del proyecto, desde $X iniciales.
• La proporción de agricultoras entre aquellos
participantes exitosos (que duplican sus
ingresos) será arriba del 40%.
• El número de fuentes de ingresos por
productos es más de 3.
• La participación en el ingreso total de las
fuentes más importantes es menor al 50%.
• La participación en las ventas en los
mercados locales es más del 60%.
86
Si un PROPÓSITO se lee: Luego los INDICADORES pueden ser:
"La población de agricultores está:
▪ Usando exitosamente los sistemas Inter
cosechas con insumos reducidos de
fertilizantes inorgánicos.
▪ Tienen contratistas para el arado de sus
campos con bueyes.
▪ Usan semillas propias.
▪ Elevan sus excedentes al mercado
utilizando transporte local no motorizado
▪ Capacitada para resolver sus problemas
por si mismos".
▪ "La población de agricultores han ganado
la capacidad de lograr una mejora sostenida
en sus condiciones de vida mediante el
ajuste flexible a las condiciones del mercado
y por el abastecimiento a los mercados
locales".
▪ Los rendimientos netos promedio por
hectárea/por día de trabajo a los precios de
mercado han aumentado en …%.
▪ El uso de fertilizantes inorgánicos son la
mitad al final del proyecto.
▪ El 5% de los agricultores tiene un par de
bueyes.
▪ El 50% de los agricultores
(hombres/mujeres) emplea contratos de
arado, que suma arriba del 40% de las
tierras arables actualmente aradas.
▪ Los propietarios de bueyes usan el 75% de
su capacidad de arado en los campos de
otras personas.
▪ La frecuencia de reparación de las carretas
en el taller, es de al menos una vez por año.
▪ Por lo menos 3 agricultores de cada
distrito, están cultivando semillas.
87
FUENTES DE VERIFICACIÓN
87
FIN
PROPÓSITO
RESULTADOS
ACTIVIDADES
Para verificar el
cumplimiento
de indicadores
a nivel de FIN
Para verificar el
cumplimiento
de indicadores
a nivel de
PROPÓSITO
Para verificar el
cumplimiento de
indicadores a
nivel de
COMPONENTES
Sobre ejecución
del presupuesto
del proyecto
LOS INDICADORES Y
MEDIOS DE
VERIFICACIÓN:
❑Deben ser prácticos y
económicos
❑Proporcionan la base para
el monitoreo y evaluación
del proyecto
88
MEDIOS DE VERIFICACIÓN
La columna de Medios de Verificación contiene datos de dónde
puede la entidad ejecutora o el evaluador obtener
información sobre la situación, el desempeño o
comportamiento de cada indicador durante la ejecución del
proyecto. Ello requiere que los diseñadores del proyecto
identifiquen fuentes de información o dispongan que se recoja
información, posiblemente como actividad del proyecto, con su costo
correspondiente.
FUENTES DE INFORMACIÓN
❑ Fuentes secundarias, es decir, datos que son recogidos
regularmente y con frecuencia son publicados. Debiera
hacerse un inventario de estas fuentes.
Esta es la fuente de información menos costosa aunque los
datos pueden requerir tabulaciones o procesamiento especial
para que pueda aplicarse a la población objetivo.
❑ Fuentes primarias, si no hay información de fuentes
secundarias para el indicador debe considerarse recolectar o
generar los datos.
89
MEDIOS DE VERIFICACION
❑ En el NIVEL DE FIN son las fuentes de información que se pueden utilizar
para verificar que los objetivos se lograron.
❑ En el NIVEL DE PROPÓSITO son las fuentes que el ejecutor y el evaluador
pueden consultar para ver si los objetivos se están logrando. Pueden
indicar que existe un problema y sugieren la necesidad de cambios en los
componentes. proyecto.
❑ En el NIVEL DE COMPONENTES, se indica dónde el evaluador puede
encontrar las fuentes de información para verificar que los resultados
que han sido contratados han sido producidos. Las fuentes pueden incluir
inspección del sitio, informes del auditor, etc.
❑ En el CASILLERO DE ACTIVIDADES, se indica dónde un evaluador puede
obtener información para verificar si el presupuesto se gastó como estaba
planeado. Normalmente constituye el registro contable de la unidad
ejecutora.
90
Fuentes de verificación
EJEMPLO
Indicador MdV Correctos MdV Incorrectos
Para el final del 3er.
año de ejecución del
proyecto, el 88% de
todos los docentes
de escuelas
primarias en el
municipio de Guarne
han aprobado los
exámenes de
certificación de
matemáticas y
gramática,
requeridos por el
nuevo curriculum.
Documentos oficiales
del Ministerio de
Educación, elaborados
semestralmente (en
los 30 días antes del
fin del semestre)
incluyendo los
nombres de los
docentes, sus
escuelas
correspondientes,
fechas de los
exámenes, tipo de
examen,
calificaciones, muestra
de los exámenes
impartidos;
disponibles en los
archivos de la Unidad
Ejecutora.
Datos del Ministerio de Educación.
(¿Qué datos? ¿Estamos seguros de que
el Ministerio de Educación normalmente
tiene los datos que necesitamos como
indicadores? ¿Se necesita algún tipo
especial de tabulación?)
Informe Anual del Ministerio de Educación.
(¿Cómo sabemos si este Informe Anual
publica la información desagregada para
el municipio de Guarne?. Es más, para
cuestiones de monitoreo, podríamos
necesitar mayor frecuencia que la anual.
Por último, cuánto tiempo después de
que finaliza el año se publica el
Informe?)
91
Fuentes de verificación
EJEMPLO
INDICADOR
◼ 2000 Docentes de primaria de
las zonas rurales de Rionegro
disponen y utilizan prototipos de
materiales de Educación
Bilingüe
MEDIO DE VERIFICACION
◼ Lista de distribución de materiales a
docentes.
◼ Informes semestrales de los
docentes sobre el uso del material
◼ Inspección visual
92
FACTORES EXTERNOS: SUPUESTOS
FIN
PROPÓSITO
COMPONENTES
ACTIVIDADES
Factores
externos para
la
sustentabilidad
Factores
externos
necesarios
para el largo
plazo
Factores
externos para
el logro del
propósito
Factores
externos para
producir los
componentes
CONCEPTOS IMPORTANTES:
❑ Aclarar o refinar los supuestos
que son muy generales.
❑ Analizar la importancia y
probabilidad de los mismos.
❑ Realizar un seguimiento de
los supuestos durante el
diseño y la ejecución del
proyecto.
93
FACTORES EXTERNOS: SUPUESTOS
La información de esta columna se centra en la pregunta: ¿Cómo podemos manejar
los riesgos? Para cada uno de los cuatro niveles del Resumen Narrativo.
EL RIESGO se expresa como un supuesto que debe ocurrir, es decir, como un
objetivo, para poder proceder al nivel siguiente en la jerarquía de objetivos. A
nivel de Fin, los riesgos tienen que ver con sostenibilidad.
Regla: RIESGO = SUPUESTO
94
FACTORES EXTERNOS: SUPUESTOS
Suponga que su objetivo es llegar al trabajo, en
bus, en treinta minutos o menos. Los riesgos
asociados o supuestos son:
◼ El bus llega al paradero sin retrasos
◼ El bus no se daña
◼ No hay trancones debido a accidentes
LOS SUPUESTOS tienen una característica muy
importante en común: se definen como que
están fuera del control directo de la gerencia o
de la entidad ejecutora del proyecto.
Si un supuesto es crítico, pero la probabilidad que
ocurra es muy baja, el proyecto es demasiado
arriesgado y debería ser abandonado.
Un proyecto bien diseñado es aquel cuyos riesgos
son manejables.
95
FACTORES EXTERNOS: SUPUESTOS
❑ Los supuestos son condiciones marco fuera del control directo del proyecto.
❑ Son tan importantes que tienen que cumplirse para que el proyecto logre sus
objetivos.
El fin de especificar los supuestos es:
Evaluar los riesgos potenciales desde la etapa inicial de planificación del
proyecto
Apoyar el monitoreo de los riesgos durante la ejecución
Proporcionar una base firme para ajustes necesarios dentro del proyecto
cuando sea requerido
96
FACTORES EXTERNOS: SUPUESTOS
El objetivo de identificación de los factores externos no es
encontrar excusas o evasivas adelantándose a posibles
incumplimientos de obligaciones planeadas del proyecto y a
eventuales fallas.
El planeamiento tiene el rol de explicar a todas las partes que
contribuyen con el proyecto y las que participan en él, sobre la
existencia de factores externos y en consecuencia los riesgos
involucrados en la formulación de la estrategia del proyecto
97
DISTINCIÓN ENTRE PRECONDICIONES Y SUPUESTOS (CONDICIONES
MARCO):
o Las precondiciones que deben ser satisfechas cuando se diseña y o ejecuta un
proyecto deben ser distinguidas de los riesgos durante la implementación.
o Si estas precondiciones no se cumplen un proyecto no debe comenzarse ni
continuarse.
o Condiciones marco o Supuestos son situaciones que, o conducen a logro de
los objetivos del proyecto o, como en la mayor parte de los casos, son
adversas.
o El proyecto tiene que encontrar la fórmula para manejarlas adecuadamente.
o Las precondiciones requeridas para iniciar un proyecto o para su
implementación con partes cooperantes frecuentemente constituyen una
amenaza para el proyecto.
Ejemplos:
❑ Presupuesto y/o personal necesario).
❑ Agencias participantes asumen la obligación de financiar o hacer otras
contribuciones)
98
¿CÓMO SE IDENTIFICAN Y FORMULAN LOS SUPUESTOS?
❑ Si todas las actividades pertenecientes a un producto
han sido realizadas, ¿qué otros factores son
necesarios para lograr el producto?.
❑ Si todos los productos necesarios para lograr el
propósito han sido logrados, ¿qué otros factores se
necesitan para lograr el propósito(s) del proyecto?.
❑ Si el propósito(s) ha sido logrado, ¿qué más es
necesario para alcanzar el fin.
Los supuestos deben ser formulados como condiciones
positivamente establecidas para hacer la lógica del
marco lógico, completa y consistente.
99
ALGUNOS EJEMPLOS
❑ El Gobierno aprobará cierta ley necesaria.
❑ El Ministerio responsable del área desarrollará y aplicará ciertas
políticas durante el ciclo de vida del proyecto.
❑ Materiales importados necesarios estarán disponibles a un precio
razonable.
❑ Salarios y condiciones de trabajo serán adecuados para mantener
personal capacitado en sus trabajos.
❑ Los beneficiarios, por ejemplo, los micro empresarios, estarán
motivados para participar.
❑ La demanda por servicios que produce el proyecto se desarrollará
según se ha previsto.
100
CONCLUSIONES LOGICA VERTICAL
❑ Un buen proyecto exige que la LÓGICA VERTICAL sea perfecta.
❑ Se llega a la perfección cuando condiciones establecidas en cada
nivel son estrictamente necesarias para alcanzar el nivel siguiente.
❑ La LÓGICA VERTICAL garantiza la coherencia interna del
proyecto.
101
▪ Si el proyecto está bien diseñado debe obtenerse como
válido que:
❑ Las actividades específicas para cada componente son
necesarias para producir el componente.
❑ Cada componente es necesario para logra el propósito.
❑ No falta ninguno de los componentes necesarios para
lograr el propósito.
❑ Si se logra el propósito, el proyecto contribuye al logro del
fin.
❑ Se indica claramente el fin, el propósito, los componentes
y los resultados.
❑ El fin es una respuesta a un problema importante en el
ámbito del proyecto.
CONCLUSIONES LOGICA VERTICAL
102
CONCLUSIONES LOGICA HORIZONTAL
▪ La Lógica Horizontal asegura la viabilidad en el contexto
global del ámbito pertinente del proyecto.
▪ La CADENA DE VALOR AGREGADO del proyecto queda
representado por:
❑ Uso de los insumos en las actividades del proyecto.
❑ Generación de resultados a partir de las actividades.
❑ Obtención del propósito como efecto combinado de los
productos.
❑ Contribución del propósito del proyecto al logro del Fin u
objetivo de desarrollo.
103
▪ El Marco lógico es una matriz conceptual para organizar
los distintos elementos de un proyecto.
▪ Los RECURSOS tanto humanos como materiales, constituyen
los insumos básicos para realizar las ACTIVIDADES, los
cuales permiten obtener los productos.
▪ Estos tres elementos constituyen el proyecto propiamente
dicho y están bajo la responsabilidad del equipo
ejecutor.
▪ Los PRODUCTOS OBTENIDOS tienen un efecto predecible
en los beneficiarios directos y cuya solución se describe en el
propósito.
▪ Los logros a este nivel contribuyen a obtener el objetivo
general o fin (impacto sobre el desarrollo)
104
❑ La lógica horizontal simplemente asegura que cada producto,
el PROPÓSITO del proyecto y el FIN están especificados en
términos mensurables (en lo posible en términos
cuantitativos) de tal modo que sus logros puedan ser
verificados.
❑ Con el objeto de asegurar esto, tiene que especificarse para cada
indicador, una fuente de información transparente y confiable
(“medios de verificación”) mediante el cual se pueda acopiar de
una manera objetiva, la evidencia del éxito o fracaso en el logro del
respectivo objetivo.
105
106
107
TITULO DE
LA
PROPUESTA
MEJORAMIENTO DE LA CAPACIDAD PRODUCTIVA DE LAS
MICROEMPRESAS PANELERAS, COMO CONTRIBUCIÓN AL
FORTALECIMIENTO DE LA CADENA PRODUCTIVA DE LA PANELA.
POBLACIÓN
OBJETO
Población: 41 Trapiches (120 PRODUCTORES)
COBERTURA
GEOGRÁFICA
Departamento: CAUCA
Municipios: POPAYÁN, MORALES, SUCRE Y BOLIVAR
SECTOR AGROINDUSTRIAL
DURACIÓN
(EN MESES):
12 MESES
108
ESTRUCTURA DE LA PROPUESTA
EXPLOTACIÓN AGROINDUSTRIAL
DE LA CAÑA PANELERA EN FORMA
RUDIMENTARIA, QUE CONLLEVA A
BAJOS RENDIMIENTOS E
INGRESOS PARA LOS
PRODUCTORES.
Problema
Solución
◼ DESARROLLAR ACTIVIDADES
ENCAMINADA AL MEJORAMIENTO
DE LOS PROCESOS DE
PRODUCIÓN (BPM- BPA), E
IMPLEMENTACIÓN DE UNA
ESTRATEGÍA COMERCIAL. CON EL
OBJETO DE INCREMENTAR LOS
INGRESOS DE LOS PANELEROS Y
MEJORAR SU NIVEL DE VIDA.
109
Primer nivel: PROPÓSITO
110
Segundo nivel: RESULTADOS
111
Tercer nivel: ACTIVIDADES
112
Tercer nivel: ACTIVIDADES
113
Tercer nivel: ACTIVIDADES
114
Tercer nivel: ACTIVIDADES
115
COSTOS POR RESULTADO
RESULTADOS VALOR TOTAL FOMIPYME
IMPLEMENTAR BPA, CON ENFASIS EN
PRODUCCIÓN ORGÁNICA $ 80.766.000 $ 33.673.647
APLICAR BPM PARA MEJORAR
PRODUCCIÓN, CALIDAD DE PRODUCTO
Y USO DE SUBPRODUCTOS. $ 208.373.987 $ 87.820.353
DESARROLLO E IMPLEMENTACIÓN DE
ESTRATEGÍA DE COMERCIALIZACIÓN $ 32.724.000 $ 30.424.000
MEJORAMIENTO DE PRODUCTO
(EMPAQUE, PRESENTACIÓN Y MARCA) $ 22.809.989 $ 20.408.000
OTROS E INDIRECTOS
TOTALES $ 344.673.976 $ 172.326.000
116
Ejemplo Proyecto
Convocatoria Población en situación de desplazamiento
TITULO DE LA
PROPUESTA
PUESTA EN MARCHA DE UNA MICROEMPRESA
ASOCIATIVA PRODUCTORA DE LÁCTEOS, EN
CABEZA DE LA ASOCIACIÓN DE DESPLAZADOS
DE CIRCASIA “ASODECIR” EN EL
DEPARTAMENTO DEL QUINDÍO
POBLACIÓN
OBJETO
Población: 1 Asociación (24 familias
asociadas)
COBERTURA
GEOGRÁFICA
Departamento: QUINDIO
Municipios: Circasia
SECTOR AGROINDUSTRIAL
DURACIÓN
(EN MESES):
12 MESES
117
ESTRUCTURA DE LA PROPUESTA
▪Familias en situación de
desplazamiento que presentan
problemas de desestabilización
económica, cuyos ingresos se
basan en las actividades informales
(economía del rebusque);
promedio de ingresos mensuales:
$80.000 por familia.
Problema Solución
◼ Poner en marcha una unidad productiva
asociativa dedicada a la fabricación de
productos lácteos con las 24 familias
pertenecientes a la asociación de
desplazados del municipio de Circasia
“ASODECIR”. (contando con el apoyo de
la RSS que aporta la infraestructura
productiva)
118
Primer nivel: PROPÓSITO
119
Segundo nivel: RESULTADOS
120
Tercer nivel: ACTIVIDADES
121
Tercer nivel: ACTIVIDADES
122
Tercer nivel: ACTIVIDADES
123
Tercer nivel: ACTIVIDADES
124
Tercer nivel: ACTIVIDADES
125
Estimado aprendiz de este “MODULO 3: MATRIZ MARCO LOGICO”, realizar un
MAPA CONCEPTUAL sobre el mismo, a continuación se explica como se hace un
MAPA CONCPTUAL.
1
126
2 3
4 5
PRESENTACIÓN DE LA METODOLOGÍA
ANÁLISIS DEL PROPONENTE
ESTRUCTURA Y COHERENCIA DE LA PROPUESTA
PERTINENCIA REGIONAL Y SECTORIAL
128
Las variables que se evalúan son:
129
Matriz de calificación proyectos
PUNTAJES:
VARIABLE PUNTAJE MÁXIMO PUNTAJE MÍNIMO
PROPONENTE 25 17
PROPUESTA 35 25
PERTINENCIA 40 28
TOTAL 100 70
BONIF.
ASOCIATIVIDAD
10
TOTAL 110
Para que un proyecto sea VIABLE, debe alcanzar o superar el puntaje
mínimo establecido para cada variable (c/u de las “3 P”).
Si no se cumple con esta condición, no se bonifica por asociatividad
130
EJERCICIO: Determine la calificación del proyecto con siguientes datos:
VARIABLE PUNTAJE
MÁXIMO
PUNTAJE MÍNIMO PUNTAJE
OBTENIDO
PROPONENTE 25 17 23
PROPUESTA 35 25 24
PERTINENCIA 40 28 35
TOTAL 100 70 ?
BONIF.
ASOCIATIVIDAD
10
TOTAL 110
Respuesta Correcta: 58 PUNTOS
131
ASPECTOS CATEGORIAS Y CRITERIOS DE
CALIFICACION
Puntaje
Máximo Calificación
Mínimo
requerido
I. CAPACIDAD DE LA ENTIDAD
PROPONENTE Y DEL EQUIPO EJECUTOR
25 0 17
1.1. Capacidad Técnica y Operativa 7 0
NO
CALIFICA
a- Capacidad de Gestión del proponente 4
b- Infraestructura logística y técnica 3
1.2. Capacidad Financiera 8 0
a- Sostenibilidad financiera 4
b- Contrapartidas aportadas 4
1.3. Equipo Ejecutor 10 0
a- Nivel de formación y experiencia del
Director Técnico o Coordinador
5
b- Nivel de formación y experiencia del
equipo técnico
5
132
133
134
I. CAPACIDAD DE LA ENTIDAD PROPONENTE Y DEL EQUIPO
EJECUTOR
135
Aspectos técnicos de evaluación
CAPACIDAD DE GESTIÓN DEL PROPONENTE
◼ Calidad de la dirección del proyecto
◼ Aspectos de apropiabilidad, claridad, consistencia,
eficiencia y complementariedad propuestos en el
proyecto
◼ Arreglos de planeación, programación y estructura de
dirección
◼ Uso de herramientas para el monitoreo del progreso de
los proyectos, incluyendo la calidad en indicadores
específicos de desempeño, impacto y comunicación de
los resultados
◼ La apropiabilidad y calidad de los recursos, en
particular, el esfuerzo empresarial para dedicar los
recursos físicos y humanos al logro de los objetivos
propuestos
◼ Empresas: Proceso de consolidación medido en años
de operación continua
Capacidad Técnica y operativa
136
Aspectos técnicos de evaluación
Capacidad Técnica y operativa
SOSTENIBILIDAD FINANCIERA
◼ Se tienen en cuenta tres (3) principales indicadores que dan cuenta de
la solidez financiera en los siguientes aspectos: LIQUIDEZ, SOLIDEZ e
IMPORTANCIA DEL ACTIVO FIJO.
◼ Con los anteriores indicadores se construye lo que comúnmente se
denomina INDICE DE ACEPTABILIDAD, como una medida de evaluación
integral del desempeño financiero de una empresa
◼ Para el aporte de la contrapartida en efectivo, se tiene en cuenta el
CAPITAL DE TRABAJO de la entidad (Activo Corriente – Pasivo
Corriente). Este resultado debe representar por lo menos el 50% de la
contrapartida en efectivo aportada por la ENTIDAD PROPONENTE.
137
Aspectos técnicos de evaluación
Capacidad Técnica y operativa
CAPACIDAD FINANCIERA
Contrapartidas aprobadas
◼ Se evalúa la forma como el proponente combina las distintas
fuentes que contribuyen al financiamiento de las actividades
contempladas para el desarrollo del proyecto. El mayor mérito está
definido como el esfuerzo relativo del proponente en la consecución de
recursos, es decir, la forma como con recursos propios se apoya el
desarrollo del proyecto.
◼ La calificación dependerá, entonces, de la forma eficiente con la que
el proponente combina acertadamente los recursos que se
originan en su propia actividad con aquellos que se originan en la
decisión de las subvenciones.
138
Aspectos técnicos de evaluación
Capacidad Técnica y operativa
Equipo ejecutor
a. Nivel de formación y experiencia del Director Técnico
◼ Con base en la hoja de vida del Director Técnico o Coordinador del
programa o proyecto, se analiza y califica el nivel de formación
académica y técnica, y el tiempo de experiencia en la línea o área de la
propuesta.
◼ La tabla de calificación consiste en un matriz de doble entrada en
donde se correlacionan la experiencia con que cuenta a partir de
su fecha de grado.
139
Aspectos técnicos de evaluación
Capacidad Técnica y operativa
Equipo ejecutor
b. Nivel de Formación y experiencia del equipo técnico
Para los integrantes del equipo de trabajo, se realiza la evaluación a cada uno de
los miembros del equipo y una vez calificados, se calcula una media aritmética
de la calificación obtenida por nivel de formación, el resultado será el puntaje
que obtiene el equipo técnico.

=
=
=
n
i
i
n
NF
G
1
/
140
SE EVALÚAN LOS SIGUIENTES ASPECTOS:
◼ Formación académica para el desarrollo del proyecto
◼ Experiencia en el desarrollo de actividades similares a las contenidas en el
proyecto
◼ Experiencia en el desarrollo de proyectos
◼ Que la organización del equipo ejecutor esté acorde con las actividades a
desarrollar dentro del proyecto y con la formación académica de sus
integrantes
◼ Que permita la realización de todas las actividades del proyecto, para lo cual
se evalúa si es óptimo el número de personas definidas en el proyecto y si
está definido claramente el rol de cada miembro del equipo dentro del
proyecto.
◼ Que sea óptima la cantidad de tiempo de cada miembro del equipo para el
desarrollo del proyecto, y que esté certificada la dedicación de tiempo de
cada miembro para el desarrollo del proyecto.
141
II. ESTRUCTURA Y COHERENCIA DE LA PROPUESTA
142
Antecedentes, justificación, diagnóstico y problema a solucionar
Objetivo: Determinar si un proyecto ha tenido éxito en resolver la problemática de
desarrollo para la cual fue diseñado.
Se revisa:
◼ Grupos que intervienen directa o indirectamente en la problemática para la
cual se busca una solución por la vía de un proyecto de inversión.
◼ Intereses respectivos de cada grupo en relación con la problemática
identificada
◼ Percepciones de los problemas relacionados con la problemática.
◼ Los recursos (políticos, legales, humanos, financieros, etc.) de que disponen
para contribuir a resolver dicha problemática.
◼ Sus respectivos mandatos con respecto a la situación emergente del
problema, cómo pueden reaccionar ante una posible estrategia para el
proyecto, y los conflictos existentes o potenciales entre ellos.
ANALISIS DE INVOLUCRADOS
143
Aspectos técnicos de evaluación
Estructura y coherencia de la propuesta
Antecedentes y justificación
◼ Evidencia conocimiento o no de los trabajos realizados en la región acerca
de la temática presentada
Calidad del Diagnóstico
◼ Presenta un diagnóstico cualitativo y cuantitativo de la situación actual a
atender
◼ El diagnóstico presentado no esta soportado en cifras
◼ No presenta diagnóstico o el presentado no se relaciona con la situación a
atender
Pertinencia del problema
◼ El problema identificado responde a las necesidades de la región
◼ El problema identificado se refiere a una situación aislada de la región
◼ El problema identificado no se menciona en el diagnóstico
◼ No se identifica problema
144
Aspectos técnicos de evaluación
Estructura y coherencia de la propuesta
Propósitos y resultados esperados (Encadenamiento tipo causa/efecto)
a. Coherencia del propósito respecto al diagnóstico
◼ El propósito atiende el problema identificado en el diagnóstico
◼ El propósito atiende de manera parcial el problema identificado
◼ El propósito no se justifica en el diagnóstico
◼ No se identifica problema
b. Los Resultados son estratégicos y permiten alcanzar el Propósito
◼ Todos los resultados son necesarios para la solución del problema
◼ Algunos resultados atienden el problema
◼ La mayoría de resultados no son necesarios para la solución del problema
◼ Presenta resultados aislados de la solución
◼ No se atiende problema
145
Aspectos técnicos de evaluación
Estructura y coherencia de la propuesta
Propuesta en ejecución
El análisis se realiza de manera integral en la cadena:
Marco lógico Metodología Flujo de desembolsos
La actividades deben presentarse de manera coherente para el
logro de los resultados presentados, en donde, el proponente
ha definido la Secuencia Lógica de actividades, las cuales una
vez cuantificados los recursos, se proyecta el flujo de
desembolsos.
146
Aspectos técnicos de evaluación
Estructura y coherencia de la propuesta
a. Las actividades son coherentes y permiten alcanzar los resultados
▪ La ejecución de las actividades se presentan de manera lógica y secuencia
▪ La ejecución de actividades es lógica pero no secuencial
▪ La ejecución de algunas actividades no es lógica para el logro de los resultados
▪ La ejecución de algunas actividades no es secuencial para el logro de los
resultados
▪ Las actividades propuestas no permiten el alcance de los resultados
b. Enfoque metodológico, procedimientos y recursos
▪ La metodología es atendida por los procedimientos y los recursos
descritos
▪ Algunos procedimientos y/o recursos no son necesarios
▪ Se presentan los procedimientos pero no los recursos necesarios
▪ No se presentan procedimientos y/o recursos necesarios
147
Aspectos técnicos de evaluación
Estructura y coherencia de la propuesta
a. Las actividades son coherentes y permiten alcanzar los
resultados
◼ La ejecución de las actividades se presentan de manera lógica y
secuencia
◼ La ejecución de actividades es lógica pero no secuencial
◼ La ejecución de algunas actividades no es lógica para el logro de los
resultados
◼ La ejecución de algunas actividades no es secuencial para el logro de los
resultados
◼ Las actividades propuestas no permiten el alcance de los resultados
b. Enfoque metodológico, procedimientos y recursos
◼ La metodología es atendida por los procedimientos y los recursos
descritos
◼ Algunos procedimientos y/o recursos no son necesarios
◼ Se presentan los procedimientos pero no los recursos necesarios
◼ No se presentan procedimientos y/o recursos necesarios
c. Cronograma de actividades
◼ Es acorde con la metodología y el alcance de resultados
◼ No se presenta o no es acorde con la metodología
148
Aspectos técnicos de evaluación
Estructura y coherencia de la propuesta
2.4 Seguimiento y Evaluación S&E
◼ Este componente, es el eje que define la recopilación de los datos
necesarios para efectuar el seguimiento de la ejecución del
proyecto y su posterior evaluación. Los indicadores deben ser
especificados con cuidado y precisión.
◼ El marco lógico debe incluir indicadores para todos los niveles de
objetivos, pero al mismo tiempo el número de los mismos debe ser
cuidadosamente elegido para que sea el mínimo necesario para
poder asegurar veracidad, pero con eficacia.
◼ Al fijar indicadores, es preciso que se definan de manera tal que queden
claros los niveles de cantidad, calidad y tiempo requeridos para
asegurar que se alcance el siguiente nivel de objetivos
149
Aspectos técnicos de evaluación
Estructura y coherencia de la propuesta
a. Metas de la propuesta
◼ Las metas son alcanzables, medibles y corresponden al logro de resultados
◼ Algunas metas se ajustan al alcance del proyecto
◼ Las metas están sobredimensionadas
◼ No se presentan metas
b. Indicadores para medir las metas
◼ Los indicadores definen de manera clara cantidad, calidad y tiempo
requeridos
◼ Algunos indicadores miden el efecto del proyecto
◼ No se presentan indicadores o no miden el avance del proyecto
c. Estructura, metodología, pertinencia y alcance
◼ La metodología define la recopilación de los datos necesarios para efectuar
el seguimiento de la ejecución del proyecto y su posterior evaluación
◼ No permite el seguimiento a la ejecución del proyecto
150
Aspectos técnicos de evaluación
Estructura y coherencia de la propuesta
2.5 Presupuesto y Financiación
◼ Coherencia del presupuesto con las actividades y recursos
requeridos
◼ Racionalidad de los costos y su base de cálculo
◼ Coherencia del flujo de desembolsos
El análisis del presupuesto se realiza en 4 fases:
◼ (1) Se evalúa la pertinencia de las actividades frente al logro
de los productos intermedios y finales.
◼ (2) Se verifica los rubros y actividades cofinanciables y las de
contrapartida que son aceptadas por el Fomipyme
◼ (3) Se evalúa la secuencia lógica de las actividades para el
logro de los resultados
◼ (4) Se realiza una comparación frente a los precios de
mercado.
151
Aspectos técnicos de evaluación
Estructura y coherencia de la propuesta
a. Coherencia del Presupuesto con las actividades y los recursos
requeridos
◼ Existe pertinencia de las actividades frente al logro de los productos
intermedios y finales
◼ Algunas actividades son necesarias para el logro de los resultados
◼ No se incluyen actividades y/o recursos necesarios para el logro de los
resultados
◼ No hay pertinencia de las actividades frente al logro de los resultados
b. Racionalidad de los costos y de su Base de Cálculo
◼ Las actividades están cuantificadas a precios de mercado y son
cofinanciables o se aceptan como contrapartida
◼ Existe una diferencia inferior al 20% entre los montos solicitados y los
sugeridos
◼ La dimensión en la utilización de los recursos necesarios es excesiva
para el proyecto
◼ Existe una diferencia mayor al 20% frente a precios de mercado
c. Coherencia con el flujo de fondos
◼ Existe relación de coherencia entre el flujo de fondos, el cronograma de
actividades y el presupuesto
◼ No existe relación
152
III. PERTINENCIA SECTORIAL Y REGIONAL
153
Productividad, competitividad y
desarrollo tecnológico
PRODUCTIVIDAD
❑ Acorde con las políticas del Fondo (productividad y competitividad)
❑ Componente de desarrollo productivo
❑ Indicadores que “midan resultados”
❑ Ej. Aumentar la productividad de los beneficiarios en un 20% (Cómo se mide
la productividad?)
❑ Actividades transversales y puntuales
COMPETITIVIDAD
❑ Mas atractivo para el mercado, mayor % de participación-
❑ Política Nacional de Productividad y Competitividad 1999-2009 - Proyecto
Colombia- Compite
DESARROLLO TECNOLÓGICO
❑ Todo proceso o práctica conducente a la incorporación de conocimiento con
miras a elevar los estándares de productividad y/o competitividad de las
Mipymes.
154
Generación y mantenimiento del
empleo y/o de los ingresos
◼ Línea de base: empleos permanentes
y temporales
◼ Metas alcanzables
◼ Aumento de los ingresos soportado en
indicadores
◼ Garantizar mantenimiento de empleos
y/o generación de otros
◼ Que el aumento de ingresos con el
monto de inversión (valor total de
proyecto)
155
Aporte en innovación y gestión del
conocimiento
❑ Transferencia de tecnología blanda
❑ Asistencias técnicas puntuales
❑ Apropiación por parte de los beneficiarios
❑ Transformación / mejoramiento de
procesos productivos
❑ Mejoramiento de sistemas de producción
(tecnología dura)
156
Compatible con el desarrollo sostenible y la
preservación del medio ambiente
❑ Cumplimiento de normas ambientales
❑ Grado de avance sobre el cumplimiento
de una determinada norma (%)
❑ Factores externos
❑ Estudio de prefactibilidad
❑ Antecedentes: Estudios ambientales
❑ Producción limpia – orgánica
157
Estimado aprendiz los 4 MÓDULOS “MATRIZ MARCO LOGICO - MATRIZ MARCO
LOGICO - HERRAMIENTAS DE IDENTIFICACIÓN - HERRAMIENTAS DE
DIAGNOSTICO”, realizar un INFORME sobre el mismo, a continuación se explica
como se hace un INFORME.
Texto elaborado para informar, sobre hechos
o actividades concretas, a un determinado
lector o lectores. Esto hace que posea una
estructura predominante enunciativa y, aunque el
informe se compone esencialmente de datos que
informan, el autor interpreta estos datos
para llegar a conclusiones y
recomendaciones que debe sustentar
¿QUÉ ES UN INFORME?
158
Estructura
Datos personales
del escritor o autor.
En esta parte van
señaladas todas las
partes del informe y el
total de páginas que
contiene.
Es la información principal y
completa del tema.
Es una breve reseña según
sus propias palabras de lo
que usted cree que el
informe le va a servir para
su vida
Es una breve reseña
de lo que trata el tema
que vamos a estudiar
Es el ordenamiento
alfabético y por fecha de
la literatura ocupada
para responder todas las
inquietudes y plantear
las ideas del trabajo
PARTES DEL INFORME
INFORME
159
Teoría: Normas APA
Video: Normas APA
Actividad: Matriz MML
Presentación PPT Marco Lógico.pdf

Presentación PPT Marco Lógico.pdf

  • 2.
    ANÁLISIS DE INVOLUCRADOS ANÁLISISDE PROBLEMAS Video: Metodología Marco Lógico – 10 pasos
  • 3.
    Instructions for use 3 TEMAS ◼Diagnóstico situación actual ❑ Análisis de Involucrados ❑ Análisis de problemas ◼ Identificación de la Situación Futura ❑ Análisis de Objetivos ❑ Análisis de Alternativas
  • 4.
    Instructions for use 4 SituaciónActual “Problemas” Situación Futura “Deseada” Herramientas para analizar la situación FUTURA: ❑ Análisis de objetivos ❑ Análisis de alternativas ¿QUÉ ES UN PROYECTO? Es un conjunto coherente e integral de actividades tendientes a alcanzar objetivos específicos que contribuyan al logro de un objetivo general o de desarrollo, en un periodo de tiempo determinado, con unos insumos y costos definidos. El cual busca mejorar una situación, solucionar una necesidad sentida o un problema existente. Herramientas para analizar la situación ACTUAL: ❑ Análisis de involucrados ❑ Análisis de problemas
  • 5.
    Instructions for use 5 Seutiliza para esclarecer cuales grupos y organizaciones están directa o indirectamente relacionados involucrados con la situación de insatisfacción identificada. Video: Análisis de Involucrados
  • 6.
    Instructions for use 6 ESTAHERRAMIENTA SE UTILIZA PARA AVERIGUAR: ◼ Cuáles grupos apoyarían una determinada estrategia para abordar la situación de insatisfacción, y cuáles grupos se opondrían. ◼ Sus intereses en relación con la situación actual ◼ Sus percepciones de los problemas que la causan, o que resultan de la situación actual ◼ La autoridad legal que tienen las organizaciones para utilizar sus recursos para solucionar la insatisfacción presentada. ◼ Los recursos con los que cada grupo podría contribuir u oponerse a la solución.
  • 7.
    Instructions for use 7 ❑Qué cambios de prácticas o actitudes son requeridos, deseados y factibles desde el punto de vista del grupo objetivo (beneficiario final del proyecto), o sea: ❑ Un determinado sector de la población (niños, habitantes área rural, etc.) ❑ Una organización (ministerio, entidad pública, sindicato, entidad privada, etc.) ❑ Un grupo social ❑ Qué cambios son deseables desde el punto de vista de los niveles de decisión para un proyecto: organismos públicos, la gerencia de una organización, etc.
  • 8.
    Instructions for use 8 ❑Qué mandatos, capacidades y recursos -- actuales y potenciales—tienen los diferentes grupos de involucrados en relación a la problemática, incluyendo posibles organismos para la ejecución de un proyecto. Y, por consiguiente, qué contribuciones externas necesitan los organismos ejecutores para ejecutar el proyecto y lograr producir los componentes del proyecto ❑ Qué mandatos, recursos, políticas y prioridades tienen los organismos externos en relación con el financiamiento de un proyecto
  • 9.
    Instructions for use 9 Pararealizar el análisis del cuadro de involucrados se utiliza el siguiente instrumento de captura de información: Grupos Intereses Problemas percibidos Recursos y mandatos
  • 10.
    Instructions for use 10 GruposIntereses Problemas percibidos Recursos y mandatos GRUPOS: Se puede utilizar una tipología como la siguiente: ❑ Organizaciones del sector público ❑ Organizaciones del sector privado ❑ Organizaciones de la sociedad civil ❑ Grupos de la población ❑ Grupos políticos ❑ Etc.
  • 11.
    Instructions for use 11 GruposIntereses Problemas percibidos Recursos y mandatos INTERESES: En esta columna se colocan los intereses de cada grupo y que están relacionados de manera directa con la situación actual insatisfactoria identificada. Los intereses también pueden reflejar soluciones sugeridas porcada grupo que este perjudicado por la situación actual.
  • 12.
    Instructions for use 12 GruposIntereses Problemas percibidos Recursos y mandatos PROBLEMAS PERCIBIDOS: En esta columna se colocan los problemas específicos o condiciones negativas, detal manera que son percibidos por el grupo de involucrados en estudio, en relación con la situación insatisfactoria. Hay que resaltar que los problemas percibidos deben ser planteados de la manera mas negativa posible y NO deben constituir soluciones encubiertas.
  • 13.
    Instructions for use 13 GruposIntereses Problemas percibidos Recursos y mandatos RECURSOS Y MANDATOS: ❑ Recursos son aquellos que un grupo puede poner a disposición para contribuir a solucionar la situación insatisfactoria o para bloquearla. Pueden ser financieros (presupuesto) y no financieros (mano de obra, influencia, huelgas, etc.). ❑ Mandatos se refiere a la autoridad formal (legal o estatutaria) que tiene un grupo de involucrados para proporcionar un servicio o cumplir una función determinada.
  • 14.
    Instructions for use 14 Ejemplode Categorización de Participantes para una Categorización del Grupo: Potenciales Beneficiarios Relacionados que reciben los beneficios del proyecto Grupos afectados negativamente Relacionados que reciben las influencias del proyecto Los que toman decisiones Relacionados con facultades para tomar decisiones Agencias financiadoras Relacionados que cubren los gastos del proyecto Encargados de la ejecución Relacionados que llevan a cabo el proyecto Líderes de la comunidad Relacionados que representan a las comunidades locales Potenciales oponentes Relacionados que eventualmente podrían oponerse u obstaculizar la realización del proyecto Grupos de apoyo o colaboradores Relacionados que cooperan en la ejecución del proyecto
  • 15.
    Instructions for use 15 Ejemplo1: CUADRO DE ANÁLISIS DE INVOLUCRADOS EN EL PROBLEMA DE CONTAMINACIÓN EN LA ALDEA XX GRUPOS INTERESES PROBLEMAS PERCIBIDOS RECURSOS MANDATOS Productores de café Es su fuente de ingresos No pueden dejar de utilizar químicos porque la producción se afecta Capacitarse para mejorar la producción Ganaderos Utilizan el agua del río para el ganado No pueden comerciar ni consumir los productos contaminados. Que los productores de café cambien de forma de cultivar el café o se vayan de la zona Agricultores Utilizan el agua del río para los cultivos No pueden comerciar ni consumir los productos contaminados. Que las autoridades intervengan para obligar a los cafetaleros que dejen de contaminar Amas de casa Utilizan el agua para cocinar Ellas y sus familias se enferman constantemente No pueden comerciar ni consumir los productos contaminados Comerciantes Compran el café El café de baja calidad no tiene mercado Que no se puede hacer nada
  • 16.
    Instructions for use 16 Ejemplo2: SISTEMA DE TRANSPORTE PÚBLICO EN UN DISTRITO RURAL
  • 17.
    17 Se consideran lascondiciones negativas percibidas por los involucrados en relación con la situación insatisfactoria. Esta herramienta se utiliza para: ❑ Analizar la situación actual en el contexto de la situación insatisfactoria ❑ Identificar los problemas principales en torno a la situación insatisfactoria y sus relaciones causa – efecto ❑ Visualizar las relaciones de causalidad e interrelaciones en un diagrama de árbol de problemas Video: Árbol de Problemas
  • 18.
    18 Uno puede mirarlos “problemas” a vista de pájaro: todas las diferentes “deficiencias”, “encima del nivel del mar” que tiene su basamento “debajo del nivel del mar”, que se denominan “restricciones”; si uno recuerda un iceberg: cerca del 90% de éste está debajo del agua!. “La vista de pájaro” PERSPECTIVA
  • 19.
    19 ÁRBOL DE PROBLEMAS Representación gráficade un problema prioritario, sus causas y sus efectos PROBLEMA CENTRAL EFECTOS CAUSAS Mediante la colocación de los problemas principales de acuerdo con su relación de causa – efecto así como sus interrelaciones, el árbol de problemas nos ayuda a establecer el modelo lógico en el cual estará basado el proyecto. Problema principal Causa Causa Causa Efecto Efecto Efecto Problema principal Causa Causa Causa Efecto Efecto Efecto
  • 20.
    20 EFECTOS PROBLEMA CENTRAL CAUSAS Los hechos osituaciones que describen el impacto que genera el problema sobre otros problemas, se les denomina Efectos. Composición del Árbol de Problemas ¿Cómo se manifiesta el problema? Las manifestaciones constituyen los hechos visibles y cuantificables que permiten constatar o corroborar la existencia del problema. Se explica el origen del problema. Para ello conviene responder a la siguiente pregunta: ¿Cuáles son los hechos, situaciones o factores que producen los resultados insatisfactorios que denominamos manifestaciones?
  • 21.
    21 1) Recuperar el problemaprincipal previamente definido 2) Mediante una lluvia de ideas y en un ambiente participativo y consensuado, definir las causas del problema principal (análisis de causas) 3) Mediante una lluvia de ideas y participativo y consensuado, definir los efectos provocados por el problema principal (análisis de efectos) 4) Elaborar un esquema que integre las relaciones de causa a efecto (Árbol del problema) 5) Revisar el esquema completo y verificar su validez e integridad
  • 22.
    22 FIN Propósito Componente 1 Componente2 Actividad 1.1 Actividad 2.1 Actividad 1.2 Actividad 2.2 Actividad 1.3 Actividad 2.3 Fin superior Fin Indirecto 1.1 Fin Indirecto 1.2 Fin Indirecto 2.1 Fin Directo 2 Fin Directo 1 Propósito Medio Directo 1 Medio Directo 2 Medio Indirecto 1.1 Medio Indirecto 1.2 Medio Indirecto 2.1 Medio Indirecto 2.2 FIN Propósito Componentes Actividades
  • 23.
    23 Efecto Superior FinSuperior Efecto Indirecto 1.1 Efecto Indirecto 1.2 Efecto Indirecto 2.1 Efecto Directo 1 Efecto Directo 2 Fin Indirecto 1.1 Fin Indirecto 1.2 Fin Indirecto 2.1 Fin Directo 1 Fin Directo 2 PROGRAMA Causa Directa 1 Causa Directa 2 Medio Directo 1 Medio Directo 2 Causa Indirecta 1.1 Causa Indirec ta 1.2 Medio Indirecto 1.1 Medio Indirecto 1.2 Causa Indirec ta 2.1 Causa Indirecta 2.2 Medio Indirecto 2.2 Medio Indirecto 2.1
  • 24.
    24 METODOLOGÍA PARA ELABORAREL ÁRBOL DE PROBLEMAS 1. Tome la situación insatisfactoria identificada (problema principal) y colóquelo en la parte superior. 2. Identifique los problemas percibidos por los involucrados, que son causas directas de la situación insatisfactoria (el cual se convierte en efecto de esas causas) y colóquelos debajo del problema principal 3. Continué colocando los otros problemas percibidos, que son causas de los problemas identificados en el paso 2, hasta que llegue a las causas que son “raíces”. 4. Determine si algunos de los problemas percibidos por los involucrados son efectos del problema principal (situación insatisfactoria) y colóquelos por encima del problema principal 5. Por último, trace líneas con flechas que apunten de cada problema que es una causa, al (os) problema (s) que representa (n) efectos y asegúrese que el diagrama tiene sentido.
  • 25.
    25 Un problema noes la ausencia de su solución, sino un estado existente negativo Falta de repuestos: Incorrecto Equipo no funciona: Correcto No hay pesticidas disponibles Incorrecto Cosecha reducida por las plagas Correcto La importancia de un problema no está determinada por su ubicación en el Árbol de Problemas Identificar problemas existentes (no los posibles, ficticios o futuros) Formular el problema como un estado negativo Escribir un solo problema por tarjeta
  • 26.
  • 27.
    27 Estimado aprendiz deeste “MODULO 1: HERRAMIENTAS DE DIAGNOSTICO”, realizar un ensayo sobre el mismo, a continuación se explica como se hace un ENSAYO.
  • 28.
  • 29.
    29 1. En elanálisis de objetivos se convierten los problemas que aparecen en el árbol de problemas en objetivos o soluciones de dichos problemas, como parte del paso inicial para especificar la situación futura “deseada”. Esta herramienta se utiliza para: ◼ Describir una situación que podría existir después de resolver los problemas ◼ Identificar las relaciones de tipo medio – fin entre objetivos ◼ Visualizar estas relaciones medio – fin de un diagrama tipo árbol de objetivos representa (n) efectos y asegúrese que el diagrama tiene sentido. Video: Árbol de Objetivos
  • 30.
    30 RESULTADOS ESPERADOS F IN E S MEDIOS Muestra que un “objetivo central” (prioritario) se puede lograr a través de un enfoque en sus causas. A su vez, su logro redundará en unos beneficios (“efectos”).
  • 31.
    31 METODOLOGÍA PARA ELABORARÁRBOL DE OBJETIVOS 1. Comience tomando el problema que aparece en el nivel más alto del árbol de problemas y conviértalo en un objetivo (solución al problema) 2. Trabaje hacia abajo del árbol de problemas para identificar objetivos para cada problema, que se convierten en medio para abordar el problema principal. 3. Una vez termine de convertir todas las condiciones negativas del árbol de problemas en condiciones positivas (objetivas) que son deseables y factibles en la realidad, complete la revisión del diagrama que muestre las relaciones medio – fin en la forma de un árbol de objetivos. Si es necesario, usted debe: ◼ Reformular los objetivos ◼ Agregar nuevos objetivos (es decir, medios) para lograr un objetivo (es decir un fin) en el nivel superior, y eliminar objetivos que no son necesarios o que no son realistas.
  • 32.
    32 Se describe lasituación futura que será alcanzada mediante la solución de los problemas Se identifican posibles alternativas para el Proyecto PASO 1 Formular todas las condiciones negativas del Árbol de Problemas en forma de condiciones positivas que son: deseadas y realizables en la práctica PASO 2 Examinar las relaciones "medios - fines" establecidas para garantizar la lógica e integridad del esquema PASO 3 Si fuera necesario hay que: ❑ Modificar las frases existentes ❑ Añadir frases nuevas en el contexto de las relaciones "medios - fines" ❑ Eliminar Objetivos que no sean efectivos o necesarios
  • 33.
  • 34.
    Instructions for use 34 SITUACIÓN FINANCIERADE LA EMPRESA MEJORADA MAYOR No DE HABITANTES USAN SAU EL SERVICIO OFRECIDO POR EL SAU ES CONFIABLE SERVICIO DE ACUERDO AL HORARIO MENOR No PASAJEROS HERIDOS MENOR FRECUENCIA DE ACCIDENTES RUTAS Y HORARIOS OPTIMIZADOS LOS CHOFERES SON CORTESES LOS CHOFERES CONDUCEN BIEN AUTOBUSES EN BUEN ESTADO JORNADA NORMALIZADA SALARIOS REAJUSTADOS SIST. DE SEGURIDAD DE OPERACIÓN IMPLEMEN. SISTEMA DE INCENTIVOS ESTABLECIDO. CHOFERES CAPACITADOS REEMPLAZO PROGRAMADO DE VEHICULOS MANTENIM. ADECUADO DE VEHICULOS CAMINOS EN BUEN ESTADO RECONOCER DISEÑO DE CAMINOS MANTENIMIENTO ADECUADO DE CAMINOS
  • 35.
    Instructions for use 35 Instructionsfor use En el análisis de alternativas se identifican y se validan diferentes estrategias alternativas (del árbol de objetivos) que si son ejecutadas, podrían contribuir a cambiar la situación actual “insatisfactoria” a la situación futura “deseada. La decisión sobre la estrategia a adoptar debe tomarse en base a: ◼ Los intereses de los beneficiarios ◼ Los recursos disponibles ◼ Los intereses y mandatos de entidades ejecutoras ◼ Los resultados de los estudios realizados en la fase de preinversión Video: Análisis Alternativas
  • 36.
    36 METODOLOGÍA PARA SELECCIONARALTERNATIVAS 1. Identifique diferentes conjuntos de objetivos, del árbol de problemas 2. Considere alternativas a la luz de los recursos disponibles, la viabilidad política, intereses de los beneficiarios, de la entidad ejecutora y de la fuentes de financiamiento 3. Realice los estudios de la etapa de preinversión 4. Tome una decisión sobre la estrategia o combinación de alternativas más apropiada para el proyecto.
  • 37.
    37 ALGUNOS CRITERIOS PARALA SELECCIÓN DE OPCIONES ❑ Problemas e intereses de los involucrados. ❑ Recursos y mandatos de los involucrados. ❑ Recursos a disposición del proyecto. ❑ Probabilidad de alcanzar los objetivos. ❑ Horizonte del proyecto. ❑ Factibilidad política. ❑ Eficiencia y equidad. ❑ Análisis los costos respecto de los beneficios. ❑ Efecto sobre las disponibilidades presupuestarias ❑ Criterios ambientales. ❑ Criterios de género. ❑ Capacidades institucionales o de organización. ❑ Sostenibilidad. ❑ Otros.
  • 38.
    38 Estudios que hacenparte de la fase de preinversión 1. Legales 2. Institucionales 3. Mercado 4. Técnicos 5. Organizacionales 6. Financieros 7. Socioeconómicos 8. Ambientales
  • 39.
    Instructions for use 39 Todaslas soluciones alternativas consideradas deben tener una característica común: ❑ Deben contribuir a resolver un problema, o en otras palabras: deben ser etapas apropiadas hacia el logro de los objetivos guía identificados (=relevancia). ❑ Las alternativas solamente pueden ser analizadas como diferentes medios (el "cómo": hacer lo correcto) para alcanzar un fin predefinido (el "que": hacer lo correcto).
  • 40.
    Instructions for use 40 UNANÁLISIS DE ALTERNATIVAS GENERALMENTE COMPRENDE DOS PASOS: (1) Investigación de soluciones alternativas: “¿qué opciones se tiene?”. Al final de este primer paso se espera tener identificados o listados y caracterizados los diferentes medios mediante los cuales puede ser posible alcanzar un estado/objetivo definido o puede ser resuelta una deficiencia. (2) Decisión (es) sobre una alternativa a ser realizada: “¿qué opción se realizará?. ❑ Al final de este segundo paso se espera tener evaluadas todas las posibles alternativas mediante la aplicación de criterios relevantes y específicos.
  • 41.
    Instructions for use 41 Cantidadaumentada de conductores cuidados y responsables Las condiciones de los vehículos son buenas Condiciones mejoradas de las vías Frecuencia reducida de accidentes de ómnibuses considerablemente Tasa reducida de pasajeros lesionados Pasajeros llegan en el tiempo programado Los granjeros pueden comercializar sus bienes perecibles a tiempo Vehículos viejos regularmente reemplazados Mantenimiento de vehículos regular mente realizado Los conductores trabajan programas seguidos meticulosamente Los conductores conocen las reglas de tránsito relevantes Suficiente ingreso para cubrir las necesidades básicas D: Desarrollo organizacional Alternativas de Proyectos: B: Taller A: Rehabilitación de vías C: Escuela de manejo
  • 42.
    42 EVALUACIÓN (PRIMERA OPCIÓN):VENTAJAS VERSUS DESVENTAJAS. La técnica más simple y frecuentemente suficiente es un listado de los “pro-s” y “contra-s” de las alternativas bajo escrutinio. Se establecen de modo tan específico como sea posible, los puntos a favor de una alternativa (ventajas=pro-s) y los puntos en contra (desventajas=contra-s) respecto al fin, para el cual las alternativas son los medios. Alternativa A B C D “Pro-s” “Contra-s” Conclusión
  • 43.
  • 44.
    44 BAJO NIVEL DEINGRESOS DE PRODUCTORES AGRARIOS. GRUPOS DE ACTORES/ INVOLUCRADOS INTERESES PROBLEMAS PERCIBIDOS POR EL INVOLUCRADO RECURSOS / MANDATOS INTERESES DEL INVOLUCRADO EN EL PROYECTO CONFLICTOS / ALIANZAS (potenciales) AGRICULTORES OBTENER INGRESOS ESCASA TECNOLOGIA TIERRA MEJORAR INGRESOS PRECIO DE PRODUCTOS BAJA RENTABILIDAD LIMITADO CREDIITO PROVEE. DE INSUMOS UTILIDADES LIQUIDEZ DEL AGRICUL. ATOMIZACION DE LA PROPIEDAD INSUMOS VENTA DE INSUMOS ALTOS COSTOS ENTIDADES CREDITICIAS COLOCAR CREDITOS ALTO RIESGO, SUJETOS DE CREDITOS. CAPITAL MAYORES CREDITOS ALTOS INTERESES COMERCIALIZADORES UTILIDADES VARIABILIDAD DE LA PROD., CALIDAD Y VOL. CAPITAL,TR ANSP. COMPRAR COSECHAS PRECIO DE PRODUCTOS AGROINDUSTRIA UTILIDADES VARIABILIDAD DE LA PROD., CALIDAD Y VOL. INFRAT. DE PROCESAM. VALOR AGREGADO ALIANZA PRODUCTIVA ESTADO / MINAG PROM DESARROLLO ORG. DEBILES/TEC. A TEC. NORMAS Y CAPAC. TEC. CADENAS PRODUCT. ORG. DE ALIANZA CONSUMIDORES PROD. DE CALIDAD PROD. ESCASOS Y CAROS CAPACIDAD DE COMPRA JUSTI/PRECIO PRECIO DE PRODUCTOS
  • 45.
  • 46.
  • 47.
    47 Estimado aprendiz deeste “MODULO 2: HERRAMIENTAS DE IDENTIFICACIÓN”, realizar un MENTEFACTO sobre el mismo, a continuación se explica como se hace un MENTEFACTO. Video: Explicación como hacer un Mentefacto
  • 48.
  • 49.
    49 Es una matrizque desde los años 70 es utilizada por la mayoría de las fuentes de cooperación internacional y que posibilita la estructuración sistemática y coherente de los diversos componentes de un proyecto. Es un punto de llegada de la concertación entre actores para la formulación del proyecto y refleja los acuerdos, primero sobre los objetivos que se persiguen y segundo sobre las estrategias que se llevarán a cabo para tratar de conseguirlos. FIN: OBJETIVO DESARROLLO INDICADORES DE IMPACTO PARA LA SOSTENIBILIDAD A LARGO PLAZO DEL PROYECTO PROPOSITO: OBJETIVO PRINCIPAL INDICADORES DE EFECTO QUE AFECTAN EL ENLACE PROPOSITO/FIN PRODUCTOS: OBJETIVOS ESPECIFICOS, RESULTADOS O COMPONENTES INDICADORES DE PRODUCTO QUE AFECTAN EL ENLACE ENLACE RESULTADOS/PRO POSITO ACTIVIDADES PRINCIPALES: ACCIONES POR CADA PRODUCTO INDICADORES DE PROCESOS/COSTOS DEL PROYECTO O INDICADORES DE INSUMOS QUE AFECTAN EL ENLACE ACTIVIDAD/RESUL TADOS SISTEMA DE MONITORES Y EVALUACIÓN DEL PROYECTO OBJETIVOS INDICADORES SUPUESTOS VERICADORES EL MARCO LÓGICO Un proyecto apunta a tener un impacto en el desarrollo bajo ciertas condiciones del entorno
  • 50.
    50 Esta metodología esuna de las más completas puesto que permite evidenciar la coherencia y consistencia en la formulación de un proyecto. Además, puede ser utilizada en todas las etapas del ciclo de vida del proyecto: IDENTIFICACIÓN, ORIENTACIÓN, ANÁLISIS, PRESENTACIÓN, EVALUACIÓN y SEGUIMIENTO de los proyectos. La MML es una herramienta para: ❑ La concepción ❑ El diseño ❑ La ejecución ❑ El seguimiento de desempeño; y, ❑ La evaluación de un proyecto. Debe ser revisada, modificada y mejorada en todo el proceso de diseño y ejecución.
  • 51.
  • 52.
    52 LÓGICA VERTICAL ❑ Propósito ❑Resultados ❑ Actividades LÓGICA HORIZONTAL ❑ Metas ❑ Plazo de Entrega ❑ Indicadores ❑ Fuentes de Verificación ❑ Factores Externos
  • 53.
    53 LÓGICA VERTICAL: La relaciónde la LÓGICA VERTICAL es de causa-efecto entre las diferentes partes de un problema, que corresponden a cuatro niveles de la Matriz de Marco Lógico, en la columna Objetivos, que relaciona las Actividades, los Resultados, el Propósito y el Fin como conjunto de objetivos jerarquizados del proyecto. OBJETIVOS INDICADORES MEDIOS DE VERIFICACION SUPUESTOS LÓGICA VERTICAL EN LA CONSTRUCCIÓN DEL MARCO LÓGICO FIN 1 PROPÓSITO 2 RESULTADOS 3 ACTIVIDADES 4
  • 54.
    54 LA PRIMERA TAREAque se debe realizar en el llenado de la Matriz del Marco Lógico es vaciar el Árbol de Objetivos en la primera columna de la Matriz, comenzando por el Fin, luego el Propósito, los Resultados y las Actividades. En la revisión de coherencia, se debe verificar la correspondencia comprobando si las Actividades corresponden a los Resultados, si estos (los Resultados) corresponden al Propósito y, finalmente, si éste ayuda al cumplimiento del Fin. Las preguntas que ayudan a verificar la correspondencia entre niveles son: ❑¿Si cumplo con las Actividades, entonces alcanzo los Resultados? ❑¿Si cumplo con los Resultados, entonces alcanzo el Propósito? ❑¿Si cumplo con el Propósito entonces he logrado el Fin? LA SEGUNDA TAREA es identificar los Supuestos (o riesgos) que tiene el proyecto como condiciones, acontecimientos o decisiones que tienen que suceder para que el proyecto pueda cumplir con sus cometidos. A cada uno de los Objetivos se les debe añadir un supuesto para que suceda el objetivo del nivel superior. El proceso que se debe seguir es el siguiente:
  • 55.
    55 LÓGICA VERTICAL ENLA CONSTRUCCIÓN DEL MARCO LÓGICO OBJETIVOS INDICADORES MEDIOS DE VERIFICACION SUPUESTOS FIN 1 PROPÓSITO 2 RESULTADOS 3 ACTIVIDADES 4 SUPUESTOS DE SOSTENIBILIDAD 8 SUPUESTOS PARA EL PARGO PLAZO 7 SUPUESTOS PARA EL PROPÓSITO 6 SUPUESTO PARA LOS RESULTADOS 5 En el llenado de la columna de Supuestos, se debe considerar las siguientes proposiciones de verificación:
  • 56.
    56 ❑ Se contribuyenActividades para realizar ciertos Resultados, siempre y cuando se confirmen los siguientes Supuestos identificados. ❑ En el siguiente nivel, si el proyecto produce estos Resultados y los Supuestos de este nivel son ratificados, se logrará el Propósito. ❑ En el otro nivel, si se logra el Propósito, y se confirma los Supuestos de este nivel, se alcanzará el Fin. ❑ Los supuestos en el nivel del Fin, por lo general, son considerados supuestos de sostenibilidad del proyecto y que tiene que ver con la continuidad del mismo.
  • 57.
    Instructions for use 57 LÓGICAHORIZONTAL: El principio de correspondencia o lógica horizontal, que vincula cada nivel de objetivos a la medición del logro (Indicadores y Medios de Verificación), es el siguiente paso en la construcción del Marco Lógico, por lo que se debe considerar el orden propuesto en el siguiente cuadro: LÓGICA HORIZONTAL EN LA CONSTRUCCIÓN DEL MARCO LÓGICO INDICADORES 9 11 13 15 10 12 14 16 MEDIOS DE VERIFICACION SUPUESTOS OBJETIVOS
  • 58.
    Instructions for use 58 Lasegunda columna describe los Indicadores. Estos son determinados en la etapa de diseño, y son los medidos cuantitativamente y cualitativamente para comprobar el estado de ejecución de las Actividades, del logro del Propósito o la magnitud de la contribución hacia el logro del Fin. La tercera columna, anota los Medios de Verificación de los Indicadores; es decir, son las fuentes de información, los planes particulares, métodos y metodologías que han sido utilizados para cada Indicador. En el siguiente vídeo se tiene explicado el procedimiento de Construcción de una Matriz de marco Lógico. Video: Procedimiento de Construcción MML
  • 59.
    Instructions for use 59 UNAMATRIZ DE MARCO LÓGICO TIENE UNA DOBLE LÓGICA: 1. LA PRIMERA = VERTICAL, que nos muestra las relaciones causa efecto entre nuestros objetivos de distinto nivel. Para cumplir el Fin, es necesario que se cumpla el Propósito; para cumplir el Propósito, es necesario que se produzcan los resultados (componentes o productos). Para cumplir con los productos, es necesario realizar las actividades (para realizar las actividades es necesario contar con los insumos). Si empezamos desde abajo, leemos: es necesario realizar las actividades para producir resultados, y así sucesivamente. ACTIVIDADES RESULTADOS PROPÓSITO FIN
  • 60.
    Instructions for use 60 UNAMATRIZ DE MARCO LÓGICO TIENE UNA DOBLE LÓGICA: 2. LA SEGUNDA = HORIZONTAL, que nos muestra que no es suficiente cumplir con las actividades para obtener los productos sino que además deben ocurrir los supuestos de nivel de actividad para contar entonces con las condiciones necesarias y suficientes. Metas – Plazo de entrega – Indicadores – Fuentes de Verificación – Factores Externos
  • 61.
    Se refiere ala situación ideal a la cual se espera contribuir con la ejecución del programa o proyecto Son los objetivos específicos de la propuesta, los cuales permitirán el logro del propósito general y que se esperan alcanzar dentro del horizonte del programa o proyecto Son las tareas que deben ser realizadas para lograr los productos intermedios de un programa o proyecto Resultados y logros específicos del programa o proyecto en términos de calidad, cantidad y tiempo, que se refieren a sus actividades, resultados esperados y propósito general Momento de la propuesta en el cual se alcanzará cada meta (Días, Semanas o Meses) Es el resultado de establecer la relación numérica entre dos cantidades. Permite medir cuantitativamente el avance o cumplimiento de las metas del programa o proyecto Indican las fuentes de información de los indicadores. Entre estos se encuentran: informes, registros, plan operativo, actas de reuniones, informes de visitas, entre otros. Se refiere a las actividades o resultados de agentes externos que tienen impacto sobre un proyecto y no dependen del ejecutor de dicho proyecto
  • 62.
    62 RESUMEN NARRATIVO DE OBJETIVOS INDICADORES VERIFICABLES OBJETIVAMENTE MEDIOSDE VERIFICACION SUPUESTOS FIN El fin es una definición de cómo el proyecto o programa contribuirá a la solución del problema (o problemas) del sector. Los indicadores a nivel de Fin, miden el impacto general que tendrá el proyecto. Son específicos en términos de cantidad, calidad y tiempo (grupo social y lugar, si es relevante). Los medios de verificación son las fuentes de información que se pueden utilizar para verificar que los objetivos se lograron. Pueden incluir material publicado, inspección visual, encuestas por muestreo, etc. Los supuestos indican los acontecimientos, las condiciones o las decisiones importantes necesarias para la "sustentabilidad" (continuidad en el tiempo) de Los beneficios generados por el proyecto. PROPOSITO El propósito es el impacto directo a ser logrado como resultado de la utilización de los Componentes producidos por el proyecto. Es una hipótesis sobre el impacto o beneficio que se desea lograr. Los indicadores a nivel de Propósito describen el impacto logrado al final del proyecto. Deben incluir metas que reflejen la situación al finalizar el proyecto. Cada indicador especifica cantidad, calidad y tiempo de los resultados por alcanzar. Los medios de verificación son las fuentes que el ejecutor y el evaluador pueden consultar para ver si los objetivos se están logrando. Pueden indicar que existe un problema y sugieren la necesidad de cambios en los componentes del proyecto. Pueden incluir material publicado, inspección visual, encuestas por muestreo, etc. Los supuestos indican los acontecimientos, las condiciones o las decisiones que tienen que ocurrir para que el proyecto contribuya significativamente al logro del Fin. COMPONENTES Los Componentes son las obras, servicios, y capacitación que se requiere que complete el ejecutor del proyecto de acuerdo con el contrato. Estos deben expresarse en trabajo terminado (sistemas instalados, gente capacitada, etc.) Los indicadores de los Componentes son descripciones breves, pero claras de cada uno de los Componentes que tienen que terminarse durante la ejecución. Cada uno debe especificar cantidad, calidad y oportunidad de las obras, servicios, etc., que deberán entregarse. Este casillero indica dónde el evaluador puede encontrar las fuentes de información para verificar que los resultados que han sido contratados han sido producidos. Las fuentes pueden incluir inspección del sitio, informes del auditor, etc. Los supuestos son los acontecimientos, las condiciones o las decisiones que tienen que ocurrir para que los Componentes del proyecto alcancen el Propósito para el cual se llevaron a cabo. ACTIVIDADES Las Actividades son las tareas que el ejecutor debe cumplir para completar cada uno de los Componentes del proyecto y que implican costos. Se hace una lista de actividades en orden cronológico para cada Componente. Este casillero contiene el presupuesto para cada Componente a ser producido por el proyecto. Este casillero indica dónde un evaluador puede obtener información para verificar si el presupuesto se gastó como estaba planeado. Normalmente constituye el registro contable de la unidad ejecutora. Los supuestos son los acontecimientos, condiciones o decisiones (fuera del control del gerente de proyecto) que tienen que suceder para completar los Componentes del proyecto.
  • 63.
    63 LA MATRIZ DEMARCO LÓGICO PROPORCIONA UN RESUMEN DE: Por qué Se lleva a cabo un proyecto (quien/qué se beneficia) Qué Se espera que logre el proyecto (uso de los servicios) Cómo El proyecto va a lograr sus productos/componentes Cuáles Factores externos son cruciales para el éxito del proyecto (riesgos) Cómo Podemos medir el éxito (indicadores) Dónde Encontramos los datos requeridos para medir el éxito (medios de verificación)
  • 64.
    64 PASOS PARA LACONSTRUCCIÓN DE UNA MML 1. Resumen Narrativo La primera columna de la MML, se denomina Resumen Narrativo, y contiene información en cuatro niveles jerárquicos del proyecto: ACTIVIDADES RESULTADOS PROPÓSITO FIN
  • 65.
    65 CONCEPTOS CLAVES ❑ Separarla causa del efecto ❑ Usar frases sencillas y breves ❑ Usar el participio pasado FIN PROPÓSITO RESULTADOS ACTIVIDADES ¿Cuál es la finalidad del proyecto? ¿Por qué se lleva a cabo el proyecto? Qué debe ser producido por el proyecto? ¿Cómo se producirán los componentes?
  • 66.
    66 FIN: o impactoal cual contribuirá el proyecto después que entre en la fase de operación. Es aceptable comenzar su redacción con: ”Contribuir a …” Es importante anotar que el proyecto por sí solo no será suficiente para lograr el Fin, además, el Fin no será logrado al poco tiempo de terminar el proyecto. Se evidenciará al mediano o largo plazo. PROPÓSITO: efecto directo que se logra después de completar la ejecución del proyecto. Representa el cambio que fomentará el proyecto y se expresa como resultado. El título del proyecto debe derivarse de lo expresado en el propósito. Regla: 1 PROYECTO = 1 PROPÓSITO
  • 67.
    67 Ejemplos de Propósito: Tipode Proyecto Propósito Correcto Propósito Incorrecto Proyecto de Educación Calidad de la educación primaria mejorada. (Refleja un efecto directo que puede ser medido, por ejemplo, con el mejoramiento de las calificaciones en pruebas estandarizadas. No podemos producir o entregar esto). Infraestructura a nivel de primaria rehabilitada y expandida. (*) Profesores de escuelas primarias capacitados y certificados. (*) Proyecto de transporte vial Costos de transporte reducidos. (**) Red de carreteras construida y rehabilitada. (*). Mantenimiento de las carreteras mejorado. (*) Proyecto de salud Ambiental Incidencia de enfermedades derivadas de impurezas en el agua, reducida. (**) Comunidades rurales abastecidas de agua potable. (*) Sistemas sanitarios en operación. (*) Proyecto de salud Eficiencia de los servicios de salud mejorada. (**) Centros de salud de la Seguridad Social funcionan autónomamente. (*) Hospitales privatizados. (*) ◼ *Esto es un Componente (Producto). Podemos entregar esto; no refleja un resultado o efecto directo. ◼ **Refleja un efecto directo. No podemos producir o entregar esto.
  • 68.
    68 EJEMPLOS... ◼ Problema: Lacalidad de los mangos de Cundinamarca no está de acuerdo con los estándares del mercado americano y europeo. ◼ Objetivo:  Mejorar la calidad de la producción de mangos. (enunciado vago).  200 productores de mangos de azúcar de cooperativas seleccionadas de Cundinamarca, aplican a fines del 2006 las normas de calidad de USA y países de la Unión Europea (enunciado preciso)
  • 69.
    69 COMPONENTES: son losproductos que se logran durante la ejecución. Son los resultados específicos que son necesarios para lograr El propósito. ACTIVIDADES: tareas requeridas para alcanzar los productos. Es importante tener una lista detallada, puesto que son el punto de partida para la preparación de un calendario del proyecto. Se estima el tiempo y los recursos requeridos para realizar la actividad.
  • 70.
    70 Análisis de coherenciay consistencia: Al tener en cuenta el Resumen narrativo de la MML, la lógica de un proyecto hace que al realizar el siguiente análisis el proyecto en su formulación sea coherente y consistente.
  • 71.
    71 Ejemplos de ResumenNarrativo: EJEMPLO A EJEMPLO B Fin Tasas de morbilidad y mortalidad reducidas Nivel de vida en el área rural mejorado Propósito Unidades de salud satisfacen las necesidades de la población local Ingreso per cápita de pequeños agricultores incrementado Componentes Destrezas del personal de salud mejoradas Producción de trigo incrementada Actividades Diseñar cursos de capacitación para personal de salud Distribuir semillas entre los agricultores
  • 72.
    72 EJEMPLO ▪ Fin: Contribuira ampliar la escolaridad de la población. ▪ Propósito: Reducir la reprobación escolar en primaria a 3% y la evasión escolar al 2% a fines del 2004. ▪ Productos/Componentes: 1. Sistema de transporte escolar ampliado. 2. Red escolar reestructurada. Construcción de nuevas escuelas cerca de los beneficiarios. 3. Infraestructura de las nuevas escuelas y de las existentes mejoradas. ▪ Actividades: ▫ 1.1. Determinar distancias entre escuelas y domicilios. ▫ 1.2. Identificar localidades no asistidas por transporte público. ▫ 1.3. Apoyar la implantación de líneas de transporte público para alumnos en lugares seleccionados. ▫ 2.1. Elaborar convenios con municipios que contarán con nuevas escuelas. ▫ 2.2. Realizar licitaciones para construcción de nuevas escuelas. ▫ 2.3. Construir nuevas escuelas. ▫ 3.1. Elaborar proyectos modelos para escuelas con infraestructura adecuada. ▫ 3.2. Realizar licitaciones para adecuación de escuelas existentes. ▫ 3.3. Reformar las escuelas
  • 73.
    73 EJEMPLO FIN Enfermedades causadas poragua no potable reducidas PROPOSITO La población rural sigue prácticas higiénicas COMPONENTES 1. 65% de las comunidades en la región norte abastecidas de agua potable 2. Personal de servicios de salud capacitados 3. Profesores de escuela primaria capacitados en prácticas higiénicas ACTIVIDADES 1.1 Seleccionar sitios para pozos 1.2 Organizar los trabajadores del campo 1.3 Excavar los pozos 2.1 Desarrollar el curriculum 2.2 Reclutar el personal de servicios de salud 2.3 Realizar los cursos de capacitación. 3.1 Seleccionar profesores y escuelas 3.2 . Realizar los cursos 3.3. Profesores imparten cursos a padres y alumnos
  • 74.
    74 Indicadores Verificables La segundaColumna de la MML se refiere a los Indicadores Verificables. (Metas). RESUMEN NARRATIVO INDICADORES VERIFICABLES Fin Indicadores Propósito Indicadores Componentes Indicadores Actividades Indicadores
  • 75.
    75 METAS CONCEPTOS IMPORTANTES: FIN PROPÓSITO RESULTADOS ACTIVIDADES Medidas para verificarel logro del Fin Medidas para verificar el logro del Propósito Medidas para verificar el logro de los Componentes Resumen del presupuesto del proyecto Si se puede medir, se puede administrar. Las metas deben expresarse en términos de cantidad, calidad y tiempo. Las metas al nivel del Propósito miden el impacto al terminar el proyecto.
  • 76.
    76 INDICADORES VERIFICABLES Un indicadorse define como la especificación cualitativa o cuantitativa para medir el logro de un objetivo: ◼ Dan las bases para el seguimiento del desempeño y la evaluación ◼ Muestran como puede ser medido el éxito de un proyecto ◼ Especifican de manera precisa cada objetivo a nivel de componente, propósito y a nivel de fin. ◼ Incluye la meta especifica que permite medir si el objetivo ha sido alcanzado
  • 77.
    77 INDICADORES VERIFICABLES Es muyimportante tener en cuenta que todos los indicadores deben incluir metas específicas en cuanto a: 1. Cantidad: cuánto 2. Calidad: De qué tipo 3. Tiempo: Para cuándo, o entre cuándo y cuándo.
  • 78.
    78 INDICADORES EN ELMARCO LÓGICO ❑ En el nivel de Fin miden el impacto general que tendrá el proyecto. Son específicos en términos de cantidad, calidad y tiempo (grupo social y lugar, si es relevante). ❑ Al nivel de Propósito describen el impacto logrado al final del proyecto. Deben incluir metas que reflejen la situación al finalizar el proyecto. Cada indicador especifica cantidad, calidad y tiempo de los resultados por alcanzar. ❑ Al nivel de Componentes son descripciones breves y claras de cada uno de los Componentes que tienen que terminarse durante la ejecución. Cada uno debe especificar cantidad, calidad y oportunidad de las obras, servicios, etc., que deberán entregarse. ❑ En el nivel de actividades se incluyen los insumos necesarios expresados en forma de presupuesto.
  • 79.
    79 INDICADORES VERIFICABLES Metodología paradiseñar indicadores Para entender la aplicación de la metodología utilicemos un ejemplo de un objetivo a nivel de propósito: “Los pequeños agricultores mejoran el rendimiento de arroz”
  • 80.
    80 INDICADORES VERIFICABLES PASOS 1. Establecerlas metas Cuantitativas En el ejemplo, se debe especificar el número de pequeños agricultores: 1000; luego es necesario especificar lo que significa “pequeños”: aquellos que tienen menos de 2 hectáreas. Por último, es necesario especificar cuánto mejorarán el rendimiento de arroz: en un 40% del año 1 al año 2. 2. Especificar Calidad En el ejemplo, se define la calidad como el peso promedio del grano de arroz. 3. Especificar Tiempo En el ejemplo, entre octubre de 2004 y octubre de 2006, en el municipio del Espinal.
  • 81.
    81 Indicadores Verificables Propósito Indicadores Correctos IndicadoresIncorrectos Calidad de la educación primaria mejorada. Al final de la ejecución del proyecto, los resultados en las pruebas estandarizadas de matemática y gramática, para los alumnos de 4º grado de las escuelas atendidas por el proyecto, han aumentado como mínimo un 15% en comparación con los resultados del año base. Al final de la ejecución del proyecto, 520 profesores han sido capacitados y certificados en matemáticas y gramática. (Este indicador no es independiente; es decir, no refleja el efecto directo indicado en el Propósito. Se refiere a un Componente (Producto) que podría ser necesario para lograr el Propósito, pero no se refiere al Propósito en sí mismo). Los estudiantes de 4º grado de las escuelas atendidas por el proyecto trabajan un promedio de 10 horas por semana en las computadoras de las escuelas. (Este indicador no especifica el tiempo; es decir, para cuándo se debe cumplir ese objetivo. Tampoco está claro si es independiente. Por último, no mide el objetivo especificado en el Propósito). EJEMPLOS
  • 82.
    82 Propósito Indicadores Correctos Indicadores Incorrectos Enfermedades causadaspor impurezas en el agua, reducidas. Al final del 4º año de ejecución del proyecto, la tasa de diarrea en niños menores de 5 años en las comunidades atendidas por el proyecto, ha disminuido un 20%. Al final del 4º año de la ejecución del proyecto, el 90% de los hogares de las comunidades atendidas por el proyecto están conectadas y tienen abastecimiento continuo de agua potable. (Este indicador no es independiente; es decir, no refleja el efecto directo indicado en el Propósito. Se refiere a un Componente (Producto) que podría ser necesario para lograr el Propósito, pero no se refiere al Propósito en sí mismo. Al final del 4º año de ejecución del proyecto, letrinas y sistemas de pozos sépticos están en operación. (Este indicador no cumple con los criterios de independencia – no se refiere a las enfermedades relacionadas con las impurezas en el agua; de cantidad – cuántas comunidades y hogares son atendidos; y de ubicación – ¿dónde están los sistemas en operación?).
  • 83.
    83 Propósito Indicadores Correctos Indicadores Incorrectos Calidadde los servicios de salud mejorados. Al final del 4º año de ejecución del proyecto, el 85% de la población de Palmira manifiesta un alto grado de satisfacción por los servicios de salud provistos. (Nota: este es un indicador cualitativo que refleja la opinión de los beneficiarios acerca de los servicios prestados. Los indicadores cualitativos son importantes en los proyectos porque tienden a promover el sentido de “pertenencia” de parte de los beneficiarios. La mortalidad infantil disminuye a 13 por mil. (Este indicador no especifica tiempo, y tampoco un año base para comparar si el resultado obtenido valió la pena en relación con la inversión realizada). Tres hospitales comunitarios están en operación al final del 2005. (Este indicador no es independiente; es decir, no se refiere a la calidad de los servicios de salud, aunque podría ser requerido como Componente).
  • 84.
    84 CONSTRUCCIÓN DE INDICADORES– ALGUNAS NOTAS: ❑ Frecuentemente es necesario formular más de un indicador para especificar diferentes aspectos de un objetivo. ❑ Deben proporcionarse metas para diferentes momentos (ej. anuales) para permitir el monitoreo periódico de los componentes. ❑ Si hay problemas de información deben buscarse otros indicadores o agregar una actividad nueva para obtener la información. ❑ Si la verificación de un indicador es muy compleja o costosa, o si los cambios tendrán lugar después de transcurrido mucho tiempo, deben buscarse indicadores “proxy” o sustitutos.
  • 85.
    85 Si un FINse lee: Luego los indicadores pueden ser: "El ingreso de la mayoría de la población de agricultores hombres y mujeres, se ha incrementado (con especial consideración dada a los microempresarios y agricultoras)". "La población de agricultores han ganado la capacidad de lograr una mejora sostenida en sus condiciones de vida mediante el ajuste flexible a las condiciones del mercado y por el abastecimiento a los mercados locales". • Al menos el 50% de los agricultores (hombres y mujeres con menos de 2 hectáreas (ha) en la región X, han duplicado sus ingresos familiares reales, 5 años después del inicio del proyecto, desde $X iniciales. • La proporción de agricultoras entre aquellos participantes exitosos (que duplican sus ingresos) será arriba del 40%. • El número de fuentes de ingresos por productos es más de 3. • La participación en el ingreso total de las fuentes más importantes es menor al 50%. • La participación en las ventas en los mercados locales es más del 60%.
  • 86.
    86 Si un PROPÓSITOse lee: Luego los INDICADORES pueden ser: "La población de agricultores está: ▪ Usando exitosamente los sistemas Inter cosechas con insumos reducidos de fertilizantes inorgánicos. ▪ Tienen contratistas para el arado de sus campos con bueyes. ▪ Usan semillas propias. ▪ Elevan sus excedentes al mercado utilizando transporte local no motorizado ▪ Capacitada para resolver sus problemas por si mismos". ▪ "La población de agricultores han ganado la capacidad de lograr una mejora sostenida en sus condiciones de vida mediante el ajuste flexible a las condiciones del mercado y por el abastecimiento a los mercados locales". ▪ Los rendimientos netos promedio por hectárea/por día de trabajo a los precios de mercado han aumentado en …%. ▪ El uso de fertilizantes inorgánicos son la mitad al final del proyecto. ▪ El 5% de los agricultores tiene un par de bueyes. ▪ El 50% de los agricultores (hombres/mujeres) emplea contratos de arado, que suma arriba del 40% de las tierras arables actualmente aradas. ▪ Los propietarios de bueyes usan el 75% de su capacidad de arado en los campos de otras personas. ▪ La frecuencia de reparación de las carretas en el taller, es de al menos una vez por año. ▪ Por lo menos 3 agricultores de cada distrito, están cultivando semillas.
  • 87.
    87 FUENTES DE VERIFICACIÓN 87 FIN PROPÓSITO RESULTADOS ACTIVIDADES Paraverificar el cumplimiento de indicadores a nivel de FIN Para verificar el cumplimiento de indicadores a nivel de PROPÓSITO Para verificar el cumplimiento de indicadores a nivel de COMPONENTES Sobre ejecución del presupuesto del proyecto LOS INDICADORES Y MEDIOS DE VERIFICACIÓN: ❑Deben ser prácticos y económicos ❑Proporcionan la base para el monitoreo y evaluación del proyecto
  • 88.
    88 MEDIOS DE VERIFICACIÓN Lacolumna de Medios de Verificación contiene datos de dónde puede la entidad ejecutora o el evaluador obtener información sobre la situación, el desempeño o comportamiento de cada indicador durante la ejecución del proyecto. Ello requiere que los diseñadores del proyecto identifiquen fuentes de información o dispongan que se recoja información, posiblemente como actividad del proyecto, con su costo correspondiente. FUENTES DE INFORMACIÓN ❑ Fuentes secundarias, es decir, datos que son recogidos regularmente y con frecuencia son publicados. Debiera hacerse un inventario de estas fuentes. Esta es la fuente de información menos costosa aunque los datos pueden requerir tabulaciones o procesamiento especial para que pueda aplicarse a la población objetivo. ❑ Fuentes primarias, si no hay información de fuentes secundarias para el indicador debe considerarse recolectar o generar los datos.
  • 89.
    89 MEDIOS DE VERIFICACION ❑En el NIVEL DE FIN son las fuentes de información que se pueden utilizar para verificar que los objetivos se lograron. ❑ En el NIVEL DE PROPÓSITO son las fuentes que el ejecutor y el evaluador pueden consultar para ver si los objetivos se están logrando. Pueden indicar que existe un problema y sugieren la necesidad de cambios en los componentes. proyecto. ❑ En el NIVEL DE COMPONENTES, se indica dónde el evaluador puede encontrar las fuentes de información para verificar que los resultados que han sido contratados han sido producidos. Las fuentes pueden incluir inspección del sitio, informes del auditor, etc. ❑ En el CASILLERO DE ACTIVIDADES, se indica dónde un evaluador puede obtener información para verificar si el presupuesto se gastó como estaba planeado. Normalmente constituye el registro contable de la unidad ejecutora.
  • 90.
    90 Fuentes de verificación EJEMPLO IndicadorMdV Correctos MdV Incorrectos Para el final del 3er. año de ejecución del proyecto, el 88% de todos los docentes de escuelas primarias en el municipio de Guarne han aprobado los exámenes de certificación de matemáticas y gramática, requeridos por el nuevo curriculum. Documentos oficiales del Ministerio de Educación, elaborados semestralmente (en los 30 días antes del fin del semestre) incluyendo los nombres de los docentes, sus escuelas correspondientes, fechas de los exámenes, tipo de examen, calificaciones, muestra de los exámenes impartidos; disponibles en los archivos de la Unidad Ejecutora. Datos del Ministerio de Educación. (¿Qué datos? ¿Estamos seguros de que el Ministerio de Educación normalmente tiene los datos que necesitamos como indicadores? ¿Se necesita algún tipo especial de tabulación?) Informe Anual del Ministerio de Educación. (¿Cómo sabemos si este Informe Anual publica la información desagregada para el municipio de Guarne?. Es más, para cuestiones de monitoreo, podríamos necesitar mayor frecuencia que la anual. Por último, cuánto tiempo después de que finaliza el año se publica el Informe?)
  • 91.
    91 Fuentes de verificación EJEMPLO INDICADOR ◼2000 Docentes de primaria de las zonas rurales de Rionegro disponen y utilizan prototipos de materiales de Educación Bilingüe MEDIO DE VERIFICACION ◼ Lista de distribución de materiales a docentes. ◼ Informes semestrales de los docentes sobre el uso del material ◼ Inspección visual
  • 92.
    92 FACTORES EXTERNOS: SUPUESTOS FIN PROPÓSITO COMPONENTES ACTIVIDADES Factores externospara la sustentabilidad Factores externos necesarios para el largo plazo Factores externos para el logro del propósito Factores externos para producir los componentes CONCEPTOS IMPORTANTES: ❑ Aclarar o refinar los supuestos que son muy generales. ❑ Analizar la importancia y probabilidad de los mismos. ❑ Realizar un seguimiento de los supuestos durante el diseño y la ejecución del proyecto.
  • 93.
    93 FACTORES EXTERNOS: SUPUESTOS Lainformación de esta columna se centra en la pregunta: ¿Cómo podemos manejar los riesgos? Para cada uno de los cuatro niveles del Resumen Narrativo. EL RIESGO se expresa como un supuesto que debe ocurrir, es decir, como un objetivo, para poder proceder al nivel siguiente en la jerarquía de objetivos. A nivel de Fin, los riesgos tienen que ver con sostenibilidad. Regla: RIESGO = SUPUESTO
  • 94.
    94 FACTORES EXTERNOS: SUPUESTOS Supongaque su objetivo es llegar al trabajo, en bus, en treinta minutos o menos. Los riesgos asociados o supuestos son: ◼ El bus llega al paradero sin retrasos ◼ El bus no se daña ◼ No hay trancones debido a accidentes LOS SUPUESTOS tienen una característica muy importante en común: se definen como que están fuera del control directo de la gerencia o de la entidad ejecutora del proyecto. Si un supuesto es crítico, pero la probabilidad que ocurra es muy baja, el proyecto es demasiado arriesgado y debería ser abandonado. Un proyecto bien diseñado es aquel cuyos riesgos son manejables.
  • 95.
    95 FACTORES EXTERNOS: SUPUESTOS ❑Los supuestos son condiciones marco fuera del control directo del proyecto. ❑ Son tan importantes que tienen que cumplirse para que el proyecto logre sus objetivos. El fin de especificar los supuestos es: Evaluar los riesgos potenciales desde la etapa inicial de planificación del proyecto Apoyar el monitoreo de los riesgos durante la ejecución Proporcionar una base firme para ajustes necesarios dentro del proyecto cuando sea requerido
  • 96.
    96 FACTORES EXTERNOS: SUPUESTOS Elobjetivo de identificación de los factores externos no es encontrar excusas o evasivas adelantándose a posibles incumplimientos de obligaciones planeadas del proyecto y a eventuales fallas. El planeamiento tiene el rol de explicar a todas las partes que contribuyen con el proyecto y las que participan en él, sobre la existencia de factores externos y en consecuencia los riesgos involucrados en la formulación de la estrategia del proyecto
  • 97.
    97 DISTINCIÓN ENTRE PRECONDICIONESY SUPUESTOS (CONDICIONES MARCO): o Las precondiciones que deben ser satisfechas cuando se diseña y o ejecuta un proyecto deben ser distinguidas de los riesgos durante la implementación. o Si estas precondiciones no se cumplen un proyecto no debe comenzarse ni continuarse. o Condiciones marco o Supuestos son situaciones que, o conducen a logro de los objetivos del proyecto o, como en la mayor parte de los casos, son adversas. o El proyecto tiene que encontrar la fórmula para manejarlas adecuadamente. o Las precondiciones requeridas para iniciar un proyecto o para su implementación con partes cooperantes frecuentemente constituyen una amenaza para el proyecto. Ejemplos: ❑ Presupuesto y/o personal necesario). ❑ Agencias participantes asumen la obligación de financiar o hacer otras contribuciones)
  • 98.
    98 ¿CÓMO SE IDENTIFICANY FORMULAN LOS SUPUESTOS? ❑ Si todas las actividades pertenecientes a un producto han sido realizadas, ¿qué otros factores son necesarios para lograr el producto?. ❑ Si todos los productos necesarios para lograr el propósito han sido logrados, ¿qué otros factores se necesitan para lograr el propósito(s) del proyecto?. ❑ Si el propósito(s) ha sido logrado, ¿qué más es necesario para alcanzar el fin. Los supuestos deben ser formulados como condiciones positivamente establecidas para hacer la lógica del marco lógico, completa y consistente.
  • 99.
    99 ALGUNOS EJEMPLOS ❑ ElGobierno aprobará cierta ley necesaria. ❑ El Ministerio responsable del área desarrollará y aplicará ciertas políticas durante el ciclo de vida del proyecto. ❑ Materiales importados necesarios estarán disponibles a un precio razonable. ❑ Salarios y condiciones de trabajo serán adecuados para mantener personal capacitado en sus trabajos. ❑ Los beneficiarios, por ejemplo, los micro empresarios, estarán motivados para participar. ❑ La demanda por servicios que produce el proyecto se desarrollará según se ha previsto.
  • 100.
    100 CONCLUSIONES LOGICA VERTICAL ❑Un buen proyecto exige que la LÓGICA VERTICAL sea perfecta. ❑ Se llega a la perfección cuando condiciones establecidas en cada nivel son estrictamente necesarias para alcanzar el nivel siguiente. ❑ La LÓGICA VERTICAL garantiza la coherencia interna del proyecto.
  • 101.
    101 ▪ Si elproyecto está bien diseñado debe obtenerse como válido que: ❑ Las actividades específicas para cada componente son necesarias para producir el componente. ❑ Cada componente es necesario para logra el propósito. ❑ No falta ninguno de los componentes necesarios para lograr el propósito. ❑ Si se logra el propósito, el proyecto contribuye al logro del fin. ❑ Se indica claramente el fin, el propósito, los componentes y los resultados. ❑ El fin es una respuesta a un problema importante en el ámbito del proyecto. CONCLUSIONES LOGICA VERTICAL
  • 102.
    102 CONCLUSIONES LOGICA HORIZONTAL ▪La Lógica Horizontal asegura la viabilidad en el contexto global del ámbito pertinente del proyecto. ▪ La CADENA DE VALOR AGREGADO del proyecto queda representado por: ❑ Uso de los insumos en las actividades del proyecto. ❑ Generación de resultados a partir de las actividades. ❑ Obtención del propósito como efecto combinado de los productos. ❑ Contribución del propósito del proyecto al logro del Fin u objetivo de desarrollo.
  • 103.
    103 ▪ El Marcológico es una matriz conceptual para organizar los distintos elementos de un proyecto. ▪ Los RECURSOS tanto humanos como materiales, constituyen los insumos básicos para realizar las ACTIVIDADES, los cuales permiten obtener los productos. ▪ Estos tres elementos constituyen el proyecto propiamente dicho y están bajo la responsabilidad del equipo ejecutor. ▪ Los PRODUCTOS OBTENIDOS tienen un efecto predecible en los beneficiarios directos y cuya solución se describe en el propósito. ▪ Los logros a este nivel contribuyen a obtener el objetivo general o fin (impacto sobre el desarrollo)
  • 104.
    104 ❑ La lógicahorizontal simplemente asegura que cada producto, el PROPÓSITO del proyecto y el FIN están especificados en términos mensurables (en lo posible en términos cuantitativos) de tal modo que sus logros puedan ser verificados. ❑ Con el objeto de asegurar esto, tiene que especificarse para cada indicador, una fuente de información transparente y confiable (“medios de verificación”) mediante el cual se pueda acopiar de una manera objetiva, la evidencia del éxito o fracaso en el logro del respectivo objetivo.
  • 105.
  • 106.
  • 107.
    107 TITULO DE LA PROPUESTA MEJORAMIENTO DELA CAPACIDAD PRODUCTIVA DE LAS MICROEMPRESAS PANELERAS, COMO CONTRIBUCIÓN AL FORTALECIMIENTO DE LA CADENA PRODUCTIVA DE LA PANELA. POBLACIÓN OBJETO Población: 41 Trapiches (120 PRODUCTORES) COBERTURA GEOGRÁFICA Departamento: CAUCA Municipios: POPAYÁN, MORALES, SUCRE Y BOLIVAR SECTOR AGROINDUSTRIAL DURACIÓN (EN MESES): 12 MESES
  • 108.
    108 ESTRUCTURA DE LAPROPUESTA EXPLOTACIÓN AGROINDUSTRIAL DE LA CAÑA PANELERA EN FORMA RUDIMENTARIA, QUE CONLLEVA A BAJOS RENDIMIENTOS E INGRESOS PARA LOS PRODUCTORES. Problema Solución ◼ DESARROLLAR ACTIVIDADES ENCAMINADA AL MEJORAMIENTO DE LOS PROCESOS DE PRODUCIÓN (BPM- BPA), E IMPLEMENTACIÓN DE UNA ESTRATEGÍA COMERCIAL. CON EL OBJETO DE INCREMENTAR LOS INGRESOS DE LOS PANELEROS Y MEJORAR SU NIVEL DE VIDA.
  • 109.
  • 110.
  • 111.
  • 112.
  • 113.
  • 114.
  • 115.
    115 COSTOS POR RESULTADO RESULTADOSVALOR TOTAL FOMIPYME IMPLEMENTAR BPA, CON ENFASIS EN PRODUCCIÓN ORGÁNICA $ 80.766.000 $ 33.673.647 APLICAR BPM PARA MEJORAR PRODUCCIÓN, CALIDAD DE PRODUCTO Y USO DE SUBPRODUCTOS. $ 208.373.987 $ 87.820.353 DESARROLLO E IMPLEMENTACIÓN DE ESTRATEGÍA DE COMERCIALIZACIÓN $ 32.724.000 $ 30.424.000 MEJORAMIENTO DE PRODUCTO (EMPAQUE, PRESENTACIÓN Y MARCA) $ 22.809.989 $ 20.408.000 OTROS E INDIRECTOS TOTALES $ 344.673.976 $ 172.326.000
  • 116.
    116 Ejemplo Proyecto Convocatoria Poblaciónen situación de desplazamiento TITULO DE LA PROPUESTA PUESTA EN MARCHA DE UNA MICROEMPRESA ASOCIATIVA PRODUCTORA DE LÁCTEOS, EN CABEZA DE LA ASOCIACIÓN DE DESPLAZADOS DE CIRCASIA “ASODECIR” EN EL DEPARTAMENTO DEL QUINDÍO POBLACIÓN OBJETO Población: 1 Asociación (24 familias asociadas) COBERTURA GEOGRÁFICA Departamento: QUINDIO Municipios: Circasia SECTOR AGROINDUSTRIAL DURACIÓN (EN MESES): 12 MESES
  • 117.
    117 ESTRUCTURA DE LAPROPUESTA ▪Familias en situación de desplazamiento que presentan problemas de desestabilización económica, cuyos ingresos se basan en las actividades informales (economía del rebusque); promedio de ingresos mensuales: $80.000 por familia. Problema Solución ◼ Poner en marcha una unidad productiva asociativa dedicada a la fabricación de productos lácteos con las 24 familias pertenecientes a la asociación de desplazados del municipio de Circasia “ASODECIR”. (contando con el apoyo de la RSS que aporta la infraestructura productiva)
  • 118.
  • 119.
  • 120.
  • 121.
  • 122.
  • 123.
  • 124.
  • 125.
    125 Estimado aprendiz deeste “MODULO 3: MATRIZ MARCO LOGICO”, realizar un MAPA CONCEPTUAL sobre el mismo, a continuación se explica como se hace un MAPA CONCPTUAL. 1
  • 126.
  • 127.
    PRESENTACIÓN DE LAMETODOLOGÍA ANÁLISIS DEL PROPONENTE ESTRUCTURA Y COHERENCIA DE LA PROPUESTA PERTINENCIA REGIONAL Y SECTORIAL
  • 128.
    128 Las variables quese evalúan son:
  • 129.
    129 Matriz de calificaciónproyectos PUNTAJES: VARIABLE PUNTAJE MÁXIMO PUNTAJE MÍNIMO PROPONENTE 25 17 PROPUESTA 35 25 PERTINENCIA 40 28 TOTAL 100 70 BONIF. ASOCIATIVIDAD 10 TOTAL 110 Para que un proyecto sea VIABLE, debe alcanzar o superar el puntaje mínimo establecido para cada variable (c/u de las “3 P”). Si no se cumple con esta condición, no se bonifica por asociatividad
  • 130.
    130 EJERCICIO: Determine lacalificación del proyecto con siguientes datos: VARIABLE PUNTAJE MÁXIMO PUNTAJE MÍNIMO PUNTAJE OBTENIDO PROPONENTE 25 17 23 PROPUESTA 35 25 24 PERTINENCIA 40 28 35 TOTAL 100 70 ? BONIF. ASOCIATIVIDAD 10 TOTAL 110 Respuesta Correcta: 58 PUNTOS
  • 131.
    131 ASPECTOS CATEGORIAS YCRITERIOS DE CALIFICACION Puntaje Máximo Calificación Mínimo requerido I. CAPACIDAD DE LA ENTIDAD PROPONENTE Y DEL EQUIPO EJECUTOR 25 0 17 1.1. Capacidad Técnica y Operativa 7 0 NO CALIFICA a- Capacidad de Gestión del proponente 4 b- Infraestructura logística y técnica 3 1.2. Capacidad Financiera 8 0 a- Sostenibilidad financiera 4 b- Contrapartidas aportadas 4 1.3. Equipo Ejecutor 10 0 a- Nivel de formación y experiencia del Director Técnico o Coordinador 5 b- Nivel de formación y experiencia del equipo técnico 5
  • 132.
  • 133.
  • 134.
    134 I. CAPACIDAD DELA ENTIDAD PROPONENTE Y DEL EQUIPO EJECUTOR
  • 135.
    135 Aspectos técnicos deevaluación CAPACIDAD DE GESTIÓN DEL PROPONENTE ◼ Calidad de la dirección del proyecto ◼ Aspectos de apropiabilidad, claridad, consistencia, eficiencia y complementariedad propuestos en el proyecto ◼ Arreglos de planeación, programación y estructura de dirección ◼ Uso de herramientas para el monitoreo del progreso de los proyectos, incluyendo la calidad en indicadores específicos de desempeño, impacto y comunicación de los resultados ◼ La apropiabilidad y calidad de los recursos, en particular, el esfuerzo empresarial para dedicar los recursos físicos y humanos al logro de los objetivos propuestos ◼ Empresas: Proceso de consolidación medido en años de operación continua Capacidad Técnica y operativa
  • 136.
    136 Aspectos técnicos deevaluación Capacidad Técnica y operativa SOSTENIBILIDAD FINANCIERA ◼ Se tienen en cuenta tres (3) principales indicadores que dan cuenta de la solidez financiera en los siguientes aspectos: LIQUIDEZ, SOLIDEZ e IMPORTANCIA DEL ACTIVO FIJO. ◼ Con los anteriores indicadores se construye lo que comúnmente se denomina INDICE DE ACEPTABILIDAD, como una medida de evaluación integral del desempeño financiero de una empresa ◼ Para el aporte de la contrapartida en efectivo, se tiene en cuenta el CAPITAL DE TRABAJO de la entidad (Activo Corriente – Pasivo Corriente). Este resultado debe representar por lo menos el 50% de la contrapartida en efectivo aportada por la ENTIDAD PROPONENTE.
  • 137.
    137 Aspectos técnicos deevaluación Capacidad Técnica y operativa CAPACIDAD FINANCIERA Contrapartidas aprobadas ◼ Se evalúa la forma como el proponente combina las distintas fuentes que contribuyen al financiamiento de las actividades contempladas para el desarrollo del proyecto. El mayor mérito está definido como el esfuerzo relativo del proponente en la consecución de recursos, es decir, la forma como con recursos propios se apoya el desarrollo del proyecto. ◼ La calificación dependerá, entonces, de la forma eficiente con la que el proponente combina acertadamente los recursos que se originan en su propia actividad con aquellos que se originan en la decisión de las subvenciones.
  • 138.
    138 Aspectos técnicos deevaluación Capacidad Técnica y operativa Equipo ejecutor a. Nivel de formación y experiencia del Director Técnico ◼ Con base en la hoja de vida del Director Técnico o Coordinador del programa o proyecto, se analiza y califica el nivel de formación académica y técnica, y el tiempo de experiencia en la línea o área de la propuesta. ◼ La tabla de calificación consiste en un matriz de doble entrada en donde se correlacionan la experiencia con que cuenta a partir de su fecha de grado.
  • 139.
    139 Aspectos técnicos deevaluación Capacidad Técnica y operativa Equipo ejecutor b. Nivel de Formación y experiencia del equipo técnico Para los integrantes del equipo de trabajo, se realiza la evaluación a cada uno de los miembros del equipo y una vez calificados, se calcula una media aritmética de la calificación obtenida por nivel de formación, el resultado será el puntaje que obtiene el equipo técnico.  = = = n i i n NF G 1 /
  • 140.
    140 SE EVALÚAN LOSSIGUIENTES ASPECTOS: ◼ Formación académica para el desarrollo del proyecto ◼ Experiencia en el desarrollo de actividades similares a las contenidas en el proyecto ◼ Experiencia en el desarrollo de proyectos ◼ Que la organización del equipo ejecutor esté acorde con las actividades a desarrollar dentro del proyecto y con la formación académica de sus integrantes ◼ Que permita la realización de todas las actividades del proyecto, para lo cual se evalúa si es óptimo el número de personas definidas en el proyecto y si está definido claramente el rol de cada miembro del equipo dentro del proyecto. ◼ Que sea óptima la cantidad de tiempo de cada miembro del equipo para el desarrollo del proyecto, y que esté certificada la dedicación de tiempo de cada miembro para el desarrollo del proyecto.
  • 141.
    141 II. ESTRUCTURA YCOHERENCIA DE LA PROPUESTA
  • 142.
    142 Antecedentes, justificación, diagnósticoy problema a solucionar Objetivo: Determinar si un proyecto ha tenido éxito en resolver la problemática de desarrollo para la cual fue diseñado. Se revisa: ◼ Grupos que intervienen directa o indirectamente en la problemática para la cual se busca una solución por la vía de un proyecto de inversión. ◼ Intereses respectivos de cada grupo en relación con la problemática identificada ◼ Percepciones de los problemas relacionados con la problemática. ◼ Los recursos (políticos, legales, humanos, financieros, etc.) de que disponen para contribuir a resolver dicha problemática. ◼ Sus respectivos mandatos con respecto a la situación emergente del problema, cómo pueden reaccionar ante una posible estrategia para el proyecto, y los conflictos existentes o potenciales entre ellos. ANALISIS DE INVOLUCRADOS
  • 143.
    143 Aspectos técnicos deevaluación Estructura y coherencia de la propuesta Antecedentes y justificación ◼ Evidencia conocimiento o no de los trabajos realizados en la región acerca de la temática presentada Calidad del Diagnóstico ◼ Presenta un diagnóstico cualitativo y cuantitativo de la situación actual a atender ◼ El diagnóstico presentado no esta soportado en cifras ◼ No presenta diagnóstico o el presentado no se relaciona con la situación a atender Pertinencia del problema ◼ El problema identificado responde a las necesidades de la región ◼ El problema identificado se refiere a una situación aislada de la región ◼ El problema identificado no se menciona en el diagnóstico ◼ No se identifica problema
  • 144.
    144 Aspectos técnicos deevaluación Estructura y coherencia de la propuesta Propósitos y resultados esperados (Encadenamiento tipo causa/efecto) a. Coherencia del propósito respecto al diagnóstico ◼ El propósito atiende el problema identificado en el diagnóstico ◼ El propósito atiende de manera parcial el problema identificado ◼ El propósito no se justifica en el diagnóstico ◼ No se identifica problema b. Los Resultados son estratégicos y permiten alcanzar el Propósito ◼ Todos los resultados son necesarios para la solución del problema ◼ Algunos resultados atienden el problema ◼ La mayoría de resultados no son necesarios para la solución del problema ◼ Presenta resultados aislados de la solución ◼ No se atiende problema
  • 145.
    145 Aspectos técnicos deevaluación Estructura y coherencia de la propuesta Propuesta en ejecución El análisis se realiza de manera integral en la cadena: Marco lógico Metodología Flujo de desembolsos La actividades deben presentarse de manera coherente para el logro de los resultados presentados, en donde, el proponente ha definido la Secuencia Lógica de actividades, las cuales una vez cuantificados los recursos, se proyecta el flujo de desembolsos.
  • 146.
    146 Aspectos técnicos deevaluación Estructura y coherencia de la propuesta a. Las actividades son coherentes y permiten alcanzar los resultados ▪ La ejecución de las actividades se presentan de manera lógica y secuencia ▪ La ejecución de actividades es lógica pero no secuencial ▪ La ejecución de algunas actividades no es lógica para el logro de los resultados ▪ La ejecución de algunas actividades no es secuencial para el logro de los resultados ▪ Las actividades propuestas no permiten el alcance de los resultados b. Enfoque metodológico, procedimientos y recursos ▪ La metodología es atendida por los procedimientos y los recursos descritos ▪ Algunos procedimientos y/o recursos no son necesarios ▪ Se presentan los procedimientos pero no los recursos necesarios ▪ No se presentan procedimientos y/o recursos necesarios
  • 147.
    147 Aspectos técnicos deevaluación Estructura y coherencia de la propuesta a. Las actividades son coherentes y permiten alcanzar los resultados ◼ La ejecución de las actividades se presentan de manera lógica y secuencia ◼ La ejecución de actividades es lógica pero no secuencial ◼ La ejecución de algunas actividades no es lógica para el logro de los resultados ◼ La ejecución de algunas actividades no es secuencial para el logro de los resultados ◼ Las actividades propuestas no permiten el alcance de los resultados b. Enfoque metodológico, procedimientos y recursos ◼ La metodología es atendida por los procedimientos y los recursos descritos ◼ Algunos procedimientos y/o recursos no son necesarios ◼ Se presentan los procedimientos pero no los recursos necesarios ◼ No se presentan procedimientos y/o recursos necesarios c. Cronograma de actividades ◼ Es acorde con la metodología y el alcance de resultados ◼ No se presenta o no es acorde con la metodología
  • 148.
    148 Aspectos técnicos deevaluación Estructura y coherencia de la propuesta 2.4 Seguimiento y Evaluación S&E ◼ Este componente, es el eje que define la recopilación de los datos necesarios para efectuar el seguimiento de la ejecución del proyecto y su posterior evaluación. Los indicadores deben ser especificados con cuidado y precisión. ◼ El marco lógico debe incluir indicadores para todos los niveles de objetivos, pero al mismo tiempo el número de los mismos debe ser cuidadosamente elegido para que sea el mínimo necesario para poder asegurar veracidad, pero con eficacia. ◼ Al fijar indicadores, es preciso que se definan de manera tal que queden claros los niveles de cantidad, calidad y tiempo requeridos para asegurar que se alcance el siguiente nivel de objetivos
  • 149.
    149 Aspectos técnicos deevaluación Estructura y coherencia de la propuesta a. Metas de la propuesta ◼ Las metas son alcanzables, medibles y corresponden al logro de resultados ◼ Algunas metas se ajustan al alcance del proyecto ◼ Las metas están sobredimensionadas ◼ No se presentan metas b. Indicadores para medir las metas ◼ Los indicadores definen de manera clara cantidad, calidad y tiempo requeridos ◼ Algunos indicadores miden el efecto del proyecto ◼ No se presentan indicadores o no miden el avance del proyecto c. Estructura, metodología, pertinencia y alcance ◼ La metodología define la recopilación de los datos necesarios para efectuar el seguimiento de la ejecución del proyecto y su posterior evaluación ◼ No permite el seguimiento a la ejecución del proyecto
  • 150.
    150 Aspectos técnicos deevaluación Estructura y coherencia de la propuesta 2.5 Presupuesto y Financiación ◼ Coherencia del presupuesto con las actividades y recursos requeridos ◼ Racionalidad de los costos y su base de cálculo ◼ Coherencia del flujo de desembolsos El análisis del presupuesto se realiza en 4 fases: ◼ (1) Se evalúa la pertinencia de las actividades frente al logro de los productos intermedios y finales. ◼ (2) Se verifica los rubros y actividades cofinanciables y las de contrapartida que son aceptadas por el Fomipyme ◼ (3) Se evalúa la secuencia lógica de las actividades para el logro de los resultados ◼ (4) Se realiza una comparación frente a los precios de mercado.
  • 151.
    151 Aspectos técnicos deevaluación Estructura y coherencia de la propuesta a. Coherencia del Presupuesto con las actividades y los recursos requeridos ◼ Existe pertinencia de las actividades frente al logro de los productos intermedios y finales ◼ Algunas actividades son necesarias para el logro de los resultados ◼ No se incluyen actividades y/o recursos necesarios para el logro de los resultados ◼ No hay pertinencia de las actividades frente al logro de los resultados b. Racionalidad de los costos y de su Base de Cálculo ◼ Las actividades están cuantificadas a precios de mercado y son cofinanciables o se aceptan como contrapartida ◼ Existe una diferencia inferior al 20% entre los montos solicitados y los sugeridos ◼ La dimensión en la utilización de los recursos necesarios es excesiva para el proyecto ◼ Existe una diferencia mayor al 20% frente a precios de mercado c. Coherencia con el flujo de fondos ◼ Existe relación de coherencia entre el flujo de fondos, el cronograma de actividades y el presupuesto ◼ No existe relación
  • 152.
  • 153.
    153 Productividad, competitividad y desarrollotecnológico PRODUCTIVIDAD ❑ Acorde con las políticas del Fondo (productividad y competitividad) ❑ Componente de desarrollo productivo ❑ Indicadores que “midan resultados” ❑ Ej. Aumentar la productividad de los beneficiarios en un 20% (Cómo se mide la productividad?) ❑ Actividades transversales y puntuales COMPETITIVIDAD ❑ Mas atractivo para el mercado, mayor % de participación- ❑ Política Nacional de Productividad y Competitividad 1999-2009 - Proyecto Colombia- Compite DESARROLLO TECNOLÓGICO ❑ Todo proceso o práctica conducente a la incorporación de conocimiento con miras a elevar los estándares de productividad y/o competitividad de las Mipymes.
  • 154.
    154 Generación y mantenimientodel empleo y/o de los ingresos ◼ Línea de base: empleos permanentes y temporales ◼ Metas alcanzables ◼ Aumento de los ingresos soportado en indicadores ◼ Garantizar mantenimiento de empleos y/o generación de otros ◼ Que el aumento de ingresos con el monto de inversión (valor total de proyecto)
  • 155.
    155 Aporte en innovacióny gestión del conocimiento ❑ Transferencia de tecnología blanda ❑ Asistencias técnicas puntuales ❑ Apropiación por parte de los beneficiarios ❑ Transformación / mejoramiento de procesos productivos ❑ Mejoramiento de sistemas de producción (tecnología dura)
  • 156.
    156 Compatible con eldesarrollo sostenible y la preservación del medio ambiente ❑ Cumplimiento de normas ambientales ❑ Grado de avance sobre el cumplimiento de una determinada norma (%) ❑ Factores externos ❑ Estudio de prefactibilidad ❑ Antecedentes: Estudios ambientales ❑ Producción limpia – orgánica
  • 157.
    157 Estimado aprendiz los4 MÓDULOS “MATRIZ MARCO LOGICO - MATRIZ MARCO LOGICO - HERRAMIENTAS DE IDENTIFICACIÓN - HERRAMIENTAS DE DIAGNOSTICO”, realizar un INFORME sobre el mismo, a continuación se explica como se hace un INFORME. Texto elaborado para informar, sobre hechos o actividades concretas, a un determinado lector o lectores. Esto hace que posea una estructura predominante enunciativa y, aunque el informe se compone esencialmente de datos que informan, el autor interpreta estos datos para llegar a conclusiones y recomendaciones que debe sustentar ¿QUÉ ES UN INFORME?
  • 158.
    158 Estructura Datos personales del escritoro autor. En esta parte van señaladas todas las partes del informe y el total de páginas que contiene. Es la información principal y completa del tema. Es una breve reseña según sus propias palabras de lo que usted cree que el informe le va a servir para su vida Es una breve reseña de lo que trata el tema que vamos a estudiar Es el ordenamiento alfabético y por fecha de la literatura ocupada para responder todas las inquietudes y plantear las ideas del trabajo PARTES DEL INFORME INFORME
  • 159.
    159 Teoría: Normas APA Video:Normas APA Actividad: Matriz MML