“Reconstrucción Inclusiva
tras catástrofes”
Parte de este libro fue presentado como producto del
proyecto de investigación financiado por la
Dirección de Investigación y Desarrollo
de la Universidad Austral de Chile
que versó sobre Barreras Arquitectónicas
y Mobiliario Urbano en relación a la Discapacidad
5
ÍNDICE
Prólogo........................................................................................ 7
Resumen.................................................................................... 11
Introducción.............................................................................. 15
Capítulo 1. Análisis de Contexto.............................................. 19
Antecedentes...................................................................................... 21	
Dimensión............................................................................................ 22	
Estado de Derecho y Reconstrucción Inclusiva........................... 24
Propuestas................................................................................ 30	
Detección del problema.................................................................... 30	
Solución del problema....................................................................... 31	
Línea basal........................................................................................... 32
Capítulo 2. Matriz de Cálculo del Índice de Inclusión............. 35	
Calculo de nivel de inclusión............................................................ 38
Capítulo 3. Propuestas............................................................. 45	
A. Propuestas de emergencia y mitigación.................................. 48	
B. Propuestas de reconstrucción inclusiva................................... 54	
C. Propuestas de reacción inclusiva ante catástrofes................ 58
Anexo Capítulo 3................................................................................. 60
Capítulo 4. Ensayando un Modelo de Reconstrucción
Inclusiva en la Comuna de Quirihue, Chile............................... 67
I. Introducción..................................................................................... 69
II. Hacia la construcción de un modelo de intervención
inclusiva en situaciones de emergencia........................................ 70
III. Resultados del Proyecto Reconstrucción Inclusiva
en Quirihue........................................................................................... 91
Conclusiones....................................................................................... 94
Anexos Capítulo 4.............................................................................. 96
Recomendaciones finales...................................................... 101
Agradecimientos.....................................................................102
Noticias....................................................................................103
PRÓLOGO
9
Prólogo
“Es en la crisis que nace la inventiva, los descubrimientos y las
grandes estrategias”. Albert Einstein
Si una palabra describe la situación acontecida en Chile tras el
terremoto y tsunami de 2010 ésta es “crisis”. Quienes vivimos el
desastre, tuvimos como misión reconstruir nuestro país, crecer
y avanzar. En medio del miedo, del dolor y del asombro, un grupo
importante de la población estaba quedando fuera; las personas
con discapacidad. Tradicionalmente olvidados, la emergencia
amenazaba con acrecentar la brecha existente. En tan aciago
momento, un grupo de personas empezamos a trabajar ardua-
mente para subsanar tal situación y contribuir a la reconstruc-
ción del país.
Siendo en esa época un colaborador de la Universidad Austral
de Chile, y viviendo en la región Metropolitana, apenas volvieron
las comunicaciones hablé con Horacio Sanhueza y Cristian Sa-
lazar, integrantes de la Comisión de Inclusión Social de las per-
sonas con Discapacidad de la Universidad Austral de Chile. Se
acordó realizar una propuesta que fuese útil al país y que llegase
a las autoridades pertinentes.
Se trabajó vía internet para crear un documento que fue
elaborado usando la metodología del Sistema de Marco Lógico.
Se emplearon proyecciones estadísticas para dimensionar
el problema, se recurrió a fuentes primarias y secundarias,
complementando la labor con análisis y fundamentos jurídicos.
En el texto se hizo uso de la Matriz de Cálculo del Índice de
Inclusión. Mientras se desarrollaba el trabajo se realizaron
reuniones y consultas de primer nivel, destacando las afectadas
a los ex becarios de la Agencia de Cooperación de Japón a través
de la red Jica Friends, y la reunión con el gabinete del Ministro
de Desarrollo Social (entonces Mideplan). Se trabajó en terreno
con visitas y actividades de campo en Quirihue, localidad cercana
al epicentro, en la que se hizo adaptaciones a casas de personas
con discapacidad afectadas y donde se celebró un acuerdo técnico
Reconstrucción Inclusiva tras catástrofes
10
político con importantes autoridades. Se viajó a Coliumo, otra
localidad muy cercana al epicentro del terremoto, en apoyo de
las actividades organizadas por Aguante Chile. El documento fue
enviado y expuesto en la Cámara de Diputados, fue promovido
por OPS- OMS en toda América y fue entregado a la Unión
Internacional de Arquitectos, entre otros.
El texto fue premiado como la mejor iniciativa social de 2010 en
la Región de los Ríos en el Concurso “Buenas Prácticas 2010:
Por el Chile que soñamos”, otorgado por el Ministerio Secretaría
General de Gobierno. En el mismo año OPS- OMS y el Instituto
de Administración de la Universidad Austral de Chile financiaron
un seminario sobre la materia, oportunidad en la que se tomó la
decisión de contar con un comité editorial que trabajaría en una
publicación más extensa llamada “Manual de Gestión Inclusiva
de Emergencias: Derechos Humanos de las Personas con Dis-
capacidad durante Emergencias” libro que fue editado en 2013.
En 2011 el trabajo fue sistematizado y presentado por el Dr.
Eduardo Elkouss en la bienal de Arquitectura de Tokio como un
poster académico.
En 2011 fue expuesto en el 1er Seminario Regional de Comuni-
dades Seguras en Peñaflor, experiencia que dio paso a una es-
trecha colaboración con la Ilustre Municipalidad de Peñaflor que
ha dado como fruto la recertificación de Peñaflor como Comuni-
dad Segura incorporando la variable discapacidad y la incorpo-
ración en Ciudades Resilientes.
El camino ha sido largo, pero el presente texto fue el primer paso,
la Reconstrucción Inclusiva abrió camino a la lucha por un mun-
do más seguro para todos.
Carlos Kaiser M.
RESUMEN
13
Resumen
“Frente a situaciones de desastre y emergencia, junto con los
posteriores esfuerzos de reconstrucción, la tendencia mundial
ha sido no aplicar soluciones atingentes a las necesidades de
las personas con discapacidad, situación que contraviene los
tratados internacionales sobre derechos humanos y los tratados
y convenciones específicos sobre derechos humanos de perso-
nas con discapacidad. Dicha tendencia puede constatarse toda
vez que la Oficina de Coordinación de Asuntos Humanitarios
(OCAH), perteneciente a la Organización de las Naciones Uni-
das, contempla variables como género, pero no posee medidas
especiales para las personas con discapacidad. En Chile, tras el
Terremoto 8,8º Richter y Tsunami del día 27 de febrero de 2010,
se hace urgente que los esfuerzos público- privados apunten a
la reconstrucción inclusiva. En este sentido, la autoridad debe
emplear todas las facultades legales disponibles, buenas prác-
ticas de gobierno, junto con el uso de instrumentos y metodolo-
gías especialmente diseñadas para tales efectos, contando con
un indicador de inclusión que permita cuantificar y cualificar los
impactos de las acciones emprendidas.
Los objetivos del presente libro son:
•	 Ob. Nº1: Contribuir a la reconstrucción inclusiva de nuestro
país, presentando una serie de propuestas y un instrumento
de medición.
•	 Ob. Nº2: Contribuir a la instalación de la reconstrucción in-
clusiva como tema relevante en la agenda nacional.
•	 Ob. Nº3: Entregar a las autoridades e instituciones compro-
metidas con la reconstrucción insumos técnicos para la re-
construcción inclusiva.
•	 Ob. Nº4: Contribuir al establecimiento de redes de trabajo en
pos de la reconstrucción inclusiva.
Reconstrucción Inclusiva tras catástrofes
14
Los productos esperados son:
a)	Documento con indicaciones y sugerencias para la atención
de Desastres y Emergencias con enfoque de inclusión.
b)	Documento con indicaciones y sugerencias para la Recons-
trucción Inclusiva.”
Palabras clave: Terremoto, Tsunami, Estado de Derecho, Dis-
capacidad, Reconstrucción Inclusiva, atención de desastres y
emergencias, Gestión Territorial Integrada, Clasificación Inter-
nacional de Funcionalidad, Matriz de Cálculo Índice de Inclusión.
INTRODUCCIÓN
17
Introducción
Tras el terremoto del día 27 de Febrero de 2010, la Comisión de
Inclusión Social de las Personas con Discapacidad de la Univer-
sidad Austral de Chile entendió que la atención de las personas
con discapacidad en las zonas de catástrofe y la reconstrucción
inclusiva son un tema país. La labor efectuada se basó en la ob-
servancia de los valores corporativos de la Universidad, en hacer
nuestro el espíritu de la primera convención de los derechos hu-
manos de las personas con discapacidad.
La primera versión del presente libro, fue redactada como docu-
mento en el transcurso de la siguiente semana tras ocurrido el
gran cataclismo, fue difundida vía internet a diferentes países,
personas e instituciones. Fue acogida y publicada por la Agen-
cia de Cooperación Internacional de Japón, en el sitio web de su
programa de discapacidad Jica Friends1
y fue redactada en dos
idiomas: Castellano e Inglés.
Luego de cuatro años de haber escrito este libro y lamentando
las nuevas catástrofes acontecidas en el país, como el terre-
moto del norte y el gran incendio de Valparaíso, consideramos
apropiado reeditar estas propuestas rescatando sus principios
rectores, con el objeto que las nuevas autoridades puedan incor-
porar las variables Discapacidad e Inclusión en todos los pro-
yectos de reconstrucción.
Principios rectores:
1.	 La defensa del rol de la persona con discapacidad como su-
jeto de derecho.
2.	La protección de la dignidad de la persona humana en la
atención de emergencia y de reconstrucción inclusiva.
3.	La promoción de las acciones basadas en el concepto de
discapacidad entendida desde el enfoque propuesto por la
Organización Mundial de la Salud en la Clasificación Interna-
cional de Funcionalidad CIF.
1	http://www.jicafriends.jp/projects/latinamerica/chile/l2003carlos/index.html
Reconstrucción Inclusiva tras catástrofes
18
4.	Los derechos humanos de las personas con discapacidad
concebidos como una obligación contemplada y amparada
por el imperio de la ley.
5.	 La promoción del enfoque holístico, la persona con discapa-
cidad entendida como un todo dinámico que requiere, al igual
que todos los demás seres humanos, ser valorada y respeta-
da, atendida en lo psicológico, lo material, lo comunitario.
CAPÍTULO 1
Capítulo 1: Análisis de Contexto
21
Capítulo 1.
Análisis de Contexto
“En los momentos de crisis, sólo la imaginación es más impor-
tante que el conocimiento”. Albert Einstein
Antecedentes:
Chile, en febrero de 2010, ha sufrido los embates de un terre-
moto de 8,8 Grados en la escala de Richter y de un tsunami.
La reconstrucción de Chile debe considerar las necesidades de
toda la población nacional sin excluir a las personas con disca-
pacidad.
El Plan de Reconstrucción Inclusiva tras Catástrofes contempla
reconstruir para vivir bajo el estado de derecho en forma efectiva
y para poder actuar con mayor facilidad en caso de emergencia.
Puede ser implementado, en sus distintos componentes, por el
gobierno central, el gobierno regional, municipalidades, Ongs, el
sector privado entre otras entidades.
El plan requerirá para su aplicación de voluntad política, trabajo
en red, espíritu de justicia y de observancia del Estado de De-
recho.
Definimos Reconstrucción Inclusiva como: “aquella labor de
edificar y reconstruir con espacios, edificios, tecnologías, pro-
cedimientos, prácticas, protocolos e iniciativas de acceso y
uso universal, que potencien la funcionalidad2
de las personas
con discapacidad sustentada en el respeto de las leyes y tra-
tados internacionales vigentes.”
Las razones para reconstruir en forma inclusiva son de carácter:
1)	 Ético: Debe imperar la justicia, la igualdad, la libertad, la fra-
ternidad y la búsqueda de la felicidad.
2
	 Acorde a la Clasificación Internacional de Funcionalidad de Naciones Unidas.
Reconstrucción Inclusiva tras catástrofes
22
2)	 Jurídico: Se debe respetar y cumplir con el artículo 1º de la Cons-
titución de la República de Chile, con la Convención Internacional
de los Derechos Humanos, con la Convención Internacional de
los Derechos Humanos de las Personas con Discapacidad, con
la nueva ley de la discapacidad (20.422), la ley de Derechos del
Consumidor, las ordenanzas de vivienda urbanismo y construc-
ciones entre muchos otros cuerpos legales.
3)	 Económico: Dotar de autonomía contribuye a la generación
de empleo, a que más personas puedan ingresar a las labores
productivas, lo que genera riqueza. Mientras más personas
con discapacidad puedan ser activas económicamente, sus
familiares podrán participar en labores productivas, elevando
los ingresos familiares y aportando a la reconstrucción na-
cional.
Dimensión
Las personas con discapacidad representan un porcentaje im-
portante de la población en las zonas afectadas por el terremoto
y tsunami. El siguiente cuadro muestra la prevalencia de perso-
nas con discapacidad por región.
Fuente: Endisc 2004
8,5%
15,1%
17,8%
15,1%
17,6%
11,6%
Región de
Valparaíso
Región
Bernardo
O’Higgins
Región del
Maule
Región del
Bío-Bío
Región de
la Araucanía
Región
Metropolitana
Cuadra prevalencia
de personas con
discapacidad en las
regiones afectadas
(datos Endisc 2004)
Capítulo 1: Análisis de Contexto
23
Al calcular el número de habitantes por región afectada, aplicando
el cálculo de prevalencia de la Endisc 2004, la cifra de personas con
discapacidad viviendo en las zonas afectadas supera el millón y
medio. No obstante, dicha cifra no corresponde al número total de
personas con discapacidad damnificadas, el desafío de la autoridad
es complejo dado que no todas las personas con discapacidad es-
tán relacionadas o participan de redes vinculadas con organismos
estatales (usuarios/ colaboradores).
Región Población
total
Censo 2002
% de personas con
discapacidad Endisc 2004
Nº de personas con discapacidad
en relación a cifras censo 2002 -
Endisc 2004 (línea base)
De Valparaíso 1.539.852 8,5% 130.887,42
De O´Higgins 780.627 15,1% 117.874,68
Del Maule 908.097 17,8% 161.541,27
Del Bío-Bío 1.861.562 15,1% 281.095,85
De La Araucanía 869.535 17,6% 153.038,16
Región Metropolitana 6.061.185 11,6% 703.097,46
Cálculo Nº total potencial de personas con discapacidad viviendo
en las zonas afectadas por el terremoto
1.547.634,85
Fuente: Elaboración propia basada en Censo de población 2002 y Endisc 2004.
A nivel nacional, según estimaciones oficiales del Ministerio de Ha-
cienda, hay 800 mil damnificados. Aplicando un cálculo conserva-
dor reduciendo la prevalencia de personas con discapacidad a sólo
un 10% de la población viviendo en las zonas afectadas, tendríamos
una línea base de 80.000 personas con discapacidad damnifica-
das. Es urgente contar con datos duros que permitan tener un diag-
nóstico claro sobre la real dimensión del problema.
La catástrofe vivida puede empeorar los niveles de calidad de vida
de las personas con discapacidad. Existe un vínculo directo entre
discapacidad, pobreza y exclusión social. Según el Banco Mundial,
las personas con discapacidad son las más pobres entre los pobres,
viviendo con menos de un dólar diario. La entidad señala en los Ob-
jetivos de Desarrollo del Milenio que “La discapacidad y la pobreza
forman un círculo vicioso. A menudo la pobreza lleva a la discapaci-
dad, la cual atrapa luego a las personas en la pobreza”3
.
3	 Los ocho objetivos de desarrollo del Milenio, que abarcan desde la reducción a
la mitad la pobreza extrema hasta la detención de la propagación del VIH/SIDA y
la consecución de la enseñanza primaria universal para el año 2015, constituyen
un plan convenido por todas las naciones del mundo y todas las instituciones de
desarrollo más importantes a nivel mundial. Los objetivos han galvanizado esfuerzos
sin precedentes para ayudar a los más pobres del mundo.
Reconstrucción Inclusiva tras catástrofes
24
La encuesta Casen 20064
identifica la situación económica de las
personas con discapacidad. El siguiente cuadro muestra la distri-
bución por decil.
Número/Decil I II III IV V VI VII VIII IX X Total
Discapacitados 175.218 145.611 129.649 131.552 117.844 108.891 99.116 92.596 69.964 48.826 1.119.867
Fuente: Encuesta Casen, Mideplan 2006.
Estado de Derecho y Reconstrucción Inclusiva
Las acciones del Estado, de los ciudadanos y de las Institucio-
nes se encuentran contempladas dentro del Estado de Derecho,
definido por el Ministerio del Interior como: “Estado de derecho
significa que el Estado está sometido a un ordenamiento jurídi-
co, el cual constituye la expresión auténtica de la idea de Dere-
cho vigente en la sociedad.
Las bases del Estado de Derecho son:
1)	El imperio de la Ley: Las normas deben ser expresión de la
voluntad popular y deben someterse a ella tanto gobernantes
como gobernados.
2)	Distribución del poder estatal en diferentes órganos: De esta
manera el poder del Estado no se concentra en una sola insti-
tución, sino que se distribuye permitiendo mayor eficiencia y los
debidos controles evitando arbitrariedades y abuso de poder.
4	 La Casen 2006 concluye que, en general, la población con discapacidad se concen-
tra en los deciles de menores ingresos
Capítulo 1: Análisis de Contexto
25
3)	 Legalidad de la administración y responsabilidad de las autori-
dades, sea penal, civil, administrativa y política.
4)	Respeto y garantía de los derechos humanos a través del or-
denamiento jurídico el cual también contempla los mecanis-
mos o recursos que se pueden interponer en caso de atropello
o violación”.
Siendo estas las bases del Estado de Derecho, debemos anali-
zar el rol del Estado frente a los derechos humanos. La Repúbli-
ca de Chile, en su Constitución Política, establece en el Capítulo
I bases de la institucionalidad Artículo 1° lo siguiente “Las per-
sonas nacen libres e iguales en dignidad y derechos…”. Luego
detalla que “El Estado está al servicio de la persona humana y
su finalidad es promover el bien común, para lo cual debe con-
tribuir a crear las condiciones sociales que permitan a todos y a
cada uno de los integrantes de la comunidad nacional su mayor
realización espiritual y material posible, con pleno respeto a los
derechos y garantías que esta Constitución establece”.
El análisis de estos puntos se debe aplicar a las personas con
discapacidad. Una persona con discapacidad es, ante todo, una
persona. Sus derechos y obligaciones son idénticos a los de
cualquier otro. El Estado está obligado a velar por el bienestar
de las personas con discapacidad afectadas por el terremoto y
maremoto del 27 de febrero de 2010, y se ha obligado ante los
Estados pares a velar por los derechos humanos de las perso-
nas con discapacidad cuando ratificó la convención internacio-
nal sobre la materia.
Si las políticas públicas de reconstrucción no son diseñadas en
forma inclusiva y universal, la participación real de las personas
con discapacidad se verá, a lo menos disminuida.
Reconstrucción Inclusiva tras catástrofes
26
Leyes nacionales vigentes y reconstrucción inclusiva
Chile posee legislación específica sobre la discapacidad, el pro-
blema es que el nivel de cumplimiento es bajo y es violada en
muchas ocasiones.
1.		Ley Nº 20.422 Que Establece Normas sobre Igualdad de
Oportunidades e Inclusión Social de Personas con Discapa-
cidad.
En su Artículo 1º la ley establece claramente que: “El objeto de
esta ley es asegurar el derecho a la igualdad de oportunidades
de las personas con discapacidad, con el fin de obtener su plena
inclusión social, asegurando el disfrute de sus derechos y elimi-
nando cualquier forma de discriminación fundada en la disca-
pacidad”.
El no diseño oportuno, eficiente y eficaz de políticas públicas de
prevención y atención frente a desastres podría ser interpretado
como una forma de discriminación. Tras el terremoto y tsuna-
mi del 27 de febrero de 2010, las comunicaciones oficiales se
efectuaron sin intérpretes de señas, a todas luces un acto de
discriminación contrario a la legislación vigente. 5
La ley 20.422 es clara en materia de accesibilidad, concepto vi-
tal para la reconstrucción inclusiva. En su Artículo 8º.- dice que:
“Con el fin de garantizar el derecho a la igualdad de oportuni-
dades de las personas con discapacidad, el Estado establecerá
medidas contra la discriminación, las que consistirán en exigen-
cias de accesibilidad, realización de ajustes necesarios y pre-
vención de conductas de acoso”.
En el segundo párrafo del mismo artículo declara: “Se entiende
por exigencias de accesibilidad, los requisitos que deben cumplir
los bienes, entornos, productos, servicios y procedimientos, así
como las condiciones de no discriminación en normas, criterios
y prácticas, con arreglo al principio de accesibilidad universal”.
La ley 20.422 ahonda en la materia en el TÍTULO IV: Medidas
para la Igualdad de Oportunidades. En el Párrafo 1º, Medidas de
5	 Situación superada en catástrofes de 2014.
Capítulo 1: Análisis de Contexto
27
Accesibilidad, Artículo 23 señala: “El Estado, a través de los or-
ganismos competentes, impulsará y aplicará medidas de acción
positiva para fomentar la eliminación de barreras arquitectóni-
cas y promover la accesibilidad universal”.
Podemos analizar los Decretos Supremos del Ministerio de Vi-
vienda y Urbanismo, en especial el D.S. Nº32 que modifica el
DS Nº 201, que establece la Accesibilidad de Personas con dis-
capacidad a edificios de uso público y edificación colectiva. Las
normativas regulan las gradientes de rampas, los anchos de las
puertas, los pasamanos y otros elementos importantes para ga-
rantizar la accesibilidad.
El enfoque de funcionalidad esclarece que la discapacidad es un
fenómeno dinámico en relación con el entorno físico y cultural.
Las barreras arquitectónicas disminuyen la funcionalidad de una
persona con discapacidad física para desplazarse. Si centramos
el problema en la persona, bastaría con entregarle alguna ayuda
técnica como un bastón o una muleta, pero aun así no podrá
desplazarse de manera segura. Por el contrario, si abordamos
el problema desde una perspectiva de derecho, el entorno debe
ser modificado, la rehabilitación brindada y la conciencia social
educada; en otras palabras, para hacer efectivos los derechos
humanos de las personas con discapacidad, se requiere de una
política pública inclusiva aplicada desde la Gestión Territorial In-
tegrada.
La aplicación y fiscalización del cumplimiento de la ley es funda-
mental para la reconstrucción inclusiva del país.
Reconstrucción Inclusiva tras catástrofes
28
Derecho Internacional y Reconstrucción Inclusiva
Chile ha suscrito diversos tratados internacionales sobre dere-
chos humanos y específicos sobre discapacidad. En relación a
los tratados internacionales sobre derechos humanos, la Cons-
titución Política de Chile, en el artículo 5º, inciso 2º, establece
que los órganos del Estado tienen el “deber (de) respetar y pro-
mover (los derechos esenciales que emanan de la naturaleza
humana) garantizados por esta Constitución, así como por los
tratados internacionales ratificados por Chile y que se encuen-
tren vigentes”.
En materia de derechos humanos y discapacidad, algunos de
los acuerdos abajo mencionados no son específicos de la ma-
teria, pero su espíritu y aplicación cumplen con velar por la pro-
moción de derechos en los que las personas con discapacidad
destacan como grupo vulnerable.
Tratados Internacionales vigentes.
A continuación hacemos un listado que contiene algunos de los
acuerdos vigentes en el año 2010:
1.	 Declaración Universal de los Derechos Humanos, Adoptada y
proclamada por la Asamblea General de las Naciones Unidas
en su resolución 217 A (III), de 10 de diciembre de 1948.
2.	 Convenio sobre la Readaptación Profesional y el Empleo de
Personas Inválidas de la Organización Internacional del Tra-
bajo (Convenio 159).
3.	La Declaración de los Derechos del Retrasado Mental
(AG.26/2856, del 20 de diciembre de 1971).
4.	 La Declaración de los Derechos de los Impedidos de las Na-
ciones Unidas (resolución Nº 3.447 del 9 de diciembre de
1975).
5.	 El Programa de Acción Mundial para las Personas con Disca-
pacidad, aprobado por la Asamblea General de las Naciones
Unidas (resolución 37/52, del 3 de diciembre de 1982).
Capítulo 1: Análisis de Contexto
29
6.	Los Principios para la Protección de los Enfermos Menta-
les y para el Mejoramiento de la Atención de la Salud Mental
(AG.46/119, del 17 de diciembre de 1991)
7.	 La Declaración de Caracas de la Organización Panamericana
de la Salud; la resolución sobre la Situación de las Personas
con Discapacidad en el Continente Americano (AG/Res. 1249
(XXIII-O/93).
8.	Las Normas Uniformes sobre Igualdad de Oportunidades
para las Personas con Discapacidad (AG.48/96, del 20 de di-
ciembre de 1993).
9.	 La Declaración de Managua, de diciembre de 1993.
10.La Declaración de Viena y Programa de Acción aprobados
por la Conferencia Mundial de las Naciones Unidas sobre De-
rechos Humanos (157/93).
11.La resolución sobre la Situación de los Discapacitados en el
Continente Americano (AG/Res. 1356 (XXV-O/95).
12.El Compromiso de Panamá con las Personas con Discapa-
cidad en el Continente Americano (resolución AG/Res. 1369
(XXVI-O/96).
13.Convención internacional de los derechos humanos de las
personas con discapacidad, ratificado por Chile en Agosto de
2008.
Reconstrucción Inclusiva tras catástrofes
30
Propuestas
Con el objetivo de generar propuestas factibles y viables, el pri-
mer paso ha sido identificar el problema central con sus causas
y efectos. El siguiente paso ha sido desarrollar el trabajo a partir
de la línea basal escogida.
Adjuntamos metodologías y herramientas diseñadas para faci-
litar la aplicación de las propuestas.
Los resultados han sido procesados en propuestas atingentes.
Para su realización es necesario el trabajo en red, con participa-
ción de la ciudadanía en general, de las organizaciones de y para
personas con discapacidad, del Estado, del sector privado y de
organismos internacionales.
Detección del problema:
Árbol de problemas
Fuente: Elaboración Propia
Problema central: Personas
a ladeberes debido destrucción y daños causados por el terremoto y tsunami.
Causa de primer nivel: Destrucción y daños causados por el Mega
terremoto 8,8º Richter y Tsunami acontecidos el día 27 de febrero de 2010.
Viviendas destruidas o
con serios daños
estructurales
Redes de atención
para PcD afectadas
Efecto de primer nivel: PcD con mayor
vulnerabilidad
Calles, caminos y
pasarelas
dañados o
destruidos
público dañados o
destruidos
Árbol de problemas
Terremoto y
discapacidad
presencia de
la variable
discapacidad
en las política
públicas
Instrumentos
Pasajes dañados
o destruidos
Disminución de las oportunidades reales de inclusión social
Diagnósticos
Inadecuada
coordinación
de ayuda a
PcD
PcD con mayores
tr mites
PcD con mayores
despla amiento
umento del nivel
de dependencia
victimas del terremotoPcD re uiriendo
viviendas de
emergencia
Tratamientos
interrumpidos
P rdida o retrocesos en
los niveles de
funcionalidad de las PcD
Inadecuado
sistema de
diagnóstico de
situación de
personas con
discapacidad en
onas afectadas
Capítulo 1: Análisis de Contexto
31
Solución del problema:
Árbol de objetivos
Fuente: Elaboración propia
Solución central: Personas con discapacidad ven aumentadas sus posibilidades para ejercer sus derechos
y deberes debido a las buenas prácticas público - privada de reconstrucción inclusiva de la destrucción
y daños causados por el terremoto y tsunam i
Causa de primer nivel: Reconstrucción inclusiva de la destrucción y daños
causados por el Mega terremoto 8,8o
Richter y Tsunami acontecidos
el día 27 de febrero de 2010.
Viviendas reconstridas
o reparadas con diseño
universal (AVD)
Redes de atención
para PcD restablecidas
Efecto de primer nivel: PcD con menor
vulnerabilidad
Calles, caminos y
pasarelas
reparados con
accesibilidad
universal
público reconstruidos
o reparados
Árbol de soluciones
Terremoto y
discapacidad
presencia de
la variable
discapacidad
en las política
públicas
Instrumentos
Pasajes reparados
con accesibilidad
universal
Aumento de las oportunidades reales de inclusión social
Diagnósticos
Adecuada
coordinación
de ayuda a
PcD
PcD con menores
trámites
PcD con menores
desplazamiento
Disminución
del nivel
de independencia
víctimas del terremotoPcD con viviendas
con accesibilidad y AVD
Tratamientos
interrumpidos
Mantención y/ o avances
en los niveles de
funcionalidad de las PcD
Adecuado
sistema de
diagnóstico de
situación de
personas con
discapacidad en
zonas afectadas
Disminución
Reconstrucción Inclusiva tras catástrofes
32
Línea basal
Se escogió la línea: “Deficiente presencia de la variable discapa-
cidad en las política públicas”.
La elección tiene fundamentos de diversa índole:
1)	 Índole jurídica: Una deficiente presencia de la variable dis-
capacidad constituye en sí un acto de discriminación- tema
contrario a la Convención de los Derechos Humanos, a la Pri-
mera Convención de los Derechos Humanos de las Perso-
nas con Discapacidad, a las Normas Uniformes de Naciones
Unidas, a la legislación vigente de diferentes países-toda vez
que los Estados y/o entidades de distinto nivel, en forma de-
liberada o por omisión, tienden a no atender las necesidades
de las personas con discapacidad en forma oportuna en si-
tuaciones de catástrofe. Es práctica común dejar la atención
a las necesidades de las personas con discapacidad como
una de las últimas tareas, cuando son atendidas.
2)	 Índole Ética: Una deficiente presencia de la variable disca-
pacidad atenta contra los principios de justicia y de igualdad,
dificulta la libertad, no es expresión de fraternidad y se trans-
forma en un obstaculizador de búsqueda de la felicidad de las
personas con discapacidad.
3)	 Índole administrativa: Una deficiente presencia de la variable
discapacidad genera demoras y poca cobertura en la aten-
ción de las personas con discapacidad. No facilita la Gestión
Territorial Integrada y resta impacto a los Productos, Bienes y
Servicios.
4)	 Índole económica: Una deficiente presencia de la variable
discapacidad dificulta la optimización y eficiente administra-
ción de recursos, a la vez que encarece los procesos.
Capítulo 1: Análisis de Contexto
33
Contar con una eficiente presencia de la variable discapacidad
en las políticas públicas genera una serie de efectos virtuosos
tal como se representa en el siguiente cuadro:
Fuente: Elaboración propia
Para hacer posible la inclusión real de las personas con discapa-
cidad, se debe actuar con lógica de procesos.
Fuente: Elaboración propia
La aplicación debe ser efectuada por equipos multisectoriales,
con adaptaciones a las necesidades y realidades locales. Las
medidas deben ser tomadas con énfasis en la Gestión Territorial
Integrada, ordenando los Productos, Bienes y Servicios de cada
institución para lograr optimizar los recursos y potenciar los re-
sultados.
Variable
discapacidad
Indicador de
Inclusión
Índice de
Inclusión
Respeto real y efectivo de los derechos humanos de las personas
con discapacidad traducido a acciones concretas y medibles, tanto en
lo cuantitativo como en lo cualitativo
Trabajo intersectorial coordinado, lo que facilita:
Buenas prácticas que cuentan con un “indicador de inclusión”
lo que permite:
Políticas públicas y medidas de atención de desastres con “Variable
discapacidad” llevan a:
Reconstrucción Inclusiva tras catástrofes
34
Matriz ofertas institucionales de Productos - Bienes - Servicios para la
reconstrucción inclusiva con enfoque de Gestión Territorial Integrada
Nombre de la
institución
Necesidades
PcD
detectadas
GTI (Gestión Territorial Integrada) PBS Redes y/o canales de
distribución regional
Productos
Bienes
Servicios
Fuente: Elaboración propia
CAPÍTULO2
Capítulo 2: Matriz de Cálculo del Índice de Inclusión
37
Capítulo 2.
Matriz de Cálculo del Índice de Inclusión
“La vida es más peligrosa. No por las personas que hacen el
mal, sino por las personas que se sientan a ver lo que pasa”.
Albert Einstein
Se propone la Matriz de Cálculo de índice de inclusión como
una metodología diseñada para medir que tan inclusivo es un
entorno, un procedimiento, una tecnología o un sistema. En el
diseño y evaluación de planes de emergencia, sirve para que las
medidas y acciones contempladas sean útiles para todas las
personas sin importar grado y tipo de discapacidad. La matriz
permite usar los datos obtenidos para diseñar o evaluar proyec-
tos, transformándolos en inclusivos.
Matriz aplicada a la inclusión
Fuente: elaboración propia
El índice de inclusión se centra en el constructo N°2 de la Cla-
sificación Internacional de Funcionalidad (CIF) “Factores Con-
textuales” en su componente de factores ambientales. En con-
secuencia, la Matriz de Cálculo del Índice de Inclusión mide el
efecto de las barreras y facilitadores del entorno en la inclusión
de las personas con discapacidad.
Reconstrucción Inclusiva tras catástrofes
38
Clasificación Internacional de Funcionalidad
Fuente: Organización Mundial de la Salud (Año 2001)
Cálculo de nivel de inclusión
La inclusión es medida a través de la unidad “nivel de inclusión”
expresada en una escala de 0 a 4 puntos, siendo 0 el nivel óp-
timo de inclusión (cero barrera o impedimento) y 4 el nivel de
exclusión (ni un nivel de participación es posible). Se miden 4
variables:
•	 Autonomía: Capacidad de realizar una acción o actividad sin
la necesidad de intervención por parte de terceros (fortalece
la vida independiente).
•	 Dignidad:Protegerelrespetodebidoacadapersonaysuautoimagen
evitandoexponerleasituacionesquepuedanvulnerarlas.
•	 Seguridad: Presencia de factores protectores (físicos y/o so-
ciales) que previenen o disminuyen el riesgo de accidentes
y/o pérdida de funcionalidad.
•	 Prontitud: Tiempo razonable (en forma óptima el mismo
tiempo requerido por cualquier usuario) de ejecución y/o uso
de un espacio, servicio, atención o tecnología.
CIF
Partes
Partes 1
Funcionamiento y Discapacidad
Cambios en
Funciones
Corporales
Nivel
1
2
3
4
Nivel
1
2
3
4
Nivel
1
2
3
4
Nivel
1
2
3
4
Nivel
1
2
3
4
Cambios en
Estructuras
Corporales
Capacidad Desempeño
Facilitadores/
Barreras
Funciones y
Estructuras
Corporales
Actividades y
Participación
Factores
Ambientales
Factores
Personales
Partes 2
Factores Contextuales
Componentes
Dominiosy
categorías en
diferentes
niveles
Capítulo 2: Matriz de Cálculo del Índice de Inclusión
39
Escala de Evaluación
La escala de evaluación entrega el instrumento con el que se
evaluará cada variable de cálculo. Es una escala de 5 puntos,
comienza en 0 (Nivel óptimo de inclusión) y termina en 4 (Nivel
de Exclusión).
Nivel 0: Nivel óptimo de inclusión (acceso universal): Facilita la
inclusión en un nivel óptimo, no existen barreras ni restricciones
a la inclusión de los usuarios con discapacidad en ningún tipo o
grado. El proyecto garantiza el libre tránsito, uso o participación
de personas con diferentes tipos y grados de discapacidad. La
persona hace uso en forma autónoma, con respeto y resguardo
de su autonomía y de su seguridad.
Nivel 1: Nivel eficiente de inclusión: Facilita la inclusión en un
nivel eficiente, existen muy pocas barreras, ocasionan restric-
ciones leves a la inclusión de los usuarios con discapacidad en
ningún tipo o grado. Los usuarios pueden hacer uso con poca
dificultad o requiriendo de poca ayuda o asistencia externa. El
proyecto contempla el libre tránsito, uso o participación de per-
sonas con diferentes tipos y grados de discapacidad. La perso-
na hace uso con apoyos externos, con respeto y resguardo de
su autonomía y de su seguridad. Se recomienda potenciar los
aspectos que pueden ser mejorados.
Nivel 2: Nivel Regular de Inclusión: Facilita la inclusión en un ni-
vel regular, existen barreras, ocasionan restricciones modera-
das a la autonomía de los usuarios. Los usuarios pueden hacer
uso con dificultad o requiriendo de ayuda o asistencia exter-
na. El proyecto prioriza el bienestar de los usuarios y usuarias
en sus diferentes contextos de desempeño. En su ejecución se
presentan falencias de fácil solución, por lo que se recomienda
optimizar los resultados. El proyecto permite la integración, y
favorece parcialmente la inclusión.
Nivel 3: Nivel deficiente de Inclusión: Apenas facilita la inclusión
en un nivel deficiente, existen muchas barreras, ocasionan res-
tricciones severas a la inclusión de los usuarios. Los usuarios
requieren de mucha ayuda o asistencia externa. En su ejecución
Reconstrucción Inclusiva tras catástrofes
40
se presentan falencias de difícil solución, por lo que se deben
mejorar y optimizar los resultados. El proyecto permite la inte-
gración y no favorece la inclusión.
Nivel 4: Nivel de Exclusión: Impide la inclusión, existen muchas
barreras, ocasionan restricciones totales a la inclusión de los
usuarios. Los usuarios no pueden hacer uso o participar. El pro-
yecto no permite u obstaculiza la participación de las personas
con discapacidad. No respeta derechos y es deficitario en las
variables de autonomía, dignidad y seguridad.
Capítulo 2: Matriz de Cálculo del Índice de Inclusión
41
Ficha para medir la inclusión
MATRIZ SISTEMA DE CÁLCULO ÍNDICE DE INCLUSIÓN
Entidad
Unidad
responsable
Proyecto
Etapa
Unidad(es)
territorial(es)/
administra-
tiva(s)
Usuarios
Indicador de
inclusión
En una escala del 0 al 4, siendo 1 la mejor nota y 4 la más baja, en qué nivel el
proyecto contempla:
Dimensión Variables Escala
Estas dimensiones se han
formulado a manera de ejemplo,
se ajustan a las características
de cada proyecto empleando las
variables y la escala de evaluación
ya descritas.
0 1 2 3 4
Accesibilidad al espacio físico:
todo el mundo hace uso, sin ba-
rreras ni obstáculos, de los mis-
mos accesos, dependencias y
servicios, con acceso autónomo,
digno y seguro (si el resultado es
=0 es un proyecto con accesibili-
dad universal).
Autonomía
Seguridad
Dignidad
Prontitud
Acceso TICs: todo el mundo
hace uso, sin barreras ni obstá-
culos, de las mismas plata-
formas, medios y programas,
con acceso autónomo, digno y
seguro (si el resultado es =0 es
un proyecto con accesibilidad
universal).
Autonomía
Seguridad
Dignidad
Prontitud
Atención de público: la persona
es atendida en forma clara y
expedita, sin barreras.
Autonomía
Seguridad
Dignidad
Prontitud
Puntaje total
Fuente: Elaboración propia
Reconstrucción Inclusiva tras catástrofes
42
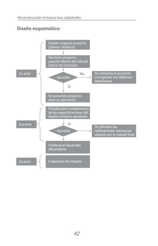
Diseño esquemático:
Capítulo 2: Matriz de Cálculo del Índice de Inclusión
43
Ejemplo de Aplicación de la Matriz de Cálculo del Índice de
Inclusión
Como ya se señaló, se tomará como ejemplo la transmisión de aler-
ta de tsunami en Chile tras el terremoto de Japón, en las transmi-
siones de emergencia por televisión no se usó intérpretes de señas.
Paso 1: 	se identifica la política pública a ser evaluada, se proce-
de a hacer una breve descripción de ella.
Datos generales
Institución: Oficina Nacional de Emergencias ONEMI
Política pública a ser evaluada: Sistema de alerta temprana.
Sistema que alerta a la población sobre una emergencia,
peligro o catástrofe que está por afectar la zona donde se
encuentran.
Descripción componente a ser evaluada: Transmisiones se-
ñal de emergencia por televisión, alerta de tsunami sin intér-
pretes de señas.
Paso 2: se procede a evaluar cada variable en referencia
Variables a ser evaluadas:
•	 Autonomía: la capacidad de realizar una acción o actividad
sin la necesidad de intervención por parte de terceros (for-
talece la vida independiente).
•	 Dignidad: proteger el respeto debido a cada persona y su
autoimagen evitando exponerle a situaciones que puedan
vulnerarlas.
•	 Seguridad: presencia de factores protectores (físicos y/o
sociales) que previenen o disminuyen el riesgo de acciden-
tes y/o pérdida de funcionalidad.
•	 Prontitud: tiempo razonable (en forma óptima el mismo
tiempo requerido por cualquier usuario) de ejecución y/o
uso de un espacio, servicio, atención o tecnología.
Reconstrucción Inclusiva tras catástrofes
44
Paso 3: se aplica la escala a cada variable para obtener el índice
de inclusión.
Usando la escala de evaluación ¿Qué niveles de Autonomía, Dignidad, Seguri-
dad y Diligencia otorga el sistema X para las personas con discapacidad?
Variable 0 1 2 3 4
Autonomía x
Dignidad x
Seguridad x
Prontitud x
Índice de Inclusión 4
Los resultados se promedian, si da decimales se aproximan al
número mayor y se obtiene el índice de inclusión.
CAPÍTULO 3
Capítulo 3: Propuestas
47
Capítulo 3.
Propuestas
Las propuestas están divididas en 3 etapas6
siendo estas:
A)	 Atención de desastres y emergencias: medidas de mitigación.
1)	 Detección de necesidades de Personas con discapacidad tras
el terremoto.
2)	 Personas con discapacidad damnificadas.
3)	 Comunicaciones de emergencia deficientes.
4)	 Personas con discapacidad damnificadas con nivel de ingresos
familiares insuficientes
5)	 Personas con discapacidad con acceso deficiente a rehabilitación
6)	 Personas con discapacidad con necesidad de acceso a salud
mental
B)	 De reconstrucción inclusiva.
1)	 Edificios de uso público con accesibilidad deficiente.
2)	 Edificios de uso público con condiciones de uso de sus dependen-
cias deficientes.
3)	 Edificios de uso público con sistemas de evacuación deficientes.
4)	 Personas con discapacidad ven disminuida su movilidad por
diseño de calles y veredas
5)	 Personas con discapacidad ven disminuida su movilidad por dise-
ño del mobiliario urbano
C)		De reacción inclusiva ante catástrofes.
1)	 Personas con discapacidad ven disminuida su seguridad por
deficiencias en la accesibilidad a zonas seguras.
2)	 Personas con discapacidad ven disminuida su seguridad por
deficiencias en los sistemas de evacuación.
3)	 Sistemas de rescate
6	 Las etapas pueden toparse en algunos puntos.
Reconstrucción Inclusiva tras catástrofes
48
A. Propuestas de emergencia y mitigación
La primera etapa se centra en atender las emergencias y mitigar
sus efectos. Las soluciones definitivas corresponden en su ma-
yoría a la etapa de reconstrucción inclusiva.
Nº Necesidad detectada Propuestas de solución
1 Detección de nece-
sidades de Personas
con discapacidad
tras el terremoto
1)	 Se recomienda la aplicación de un sistema
de encuestas centrado en el usuario. Hasta
ahora no se ha efectuado un barrido, sólo se
ha sistematizado los resultados de encues-
tas a organizaciones, lo que genera errores
estadísticos. En el anexo de este capítulo
adjuntamos encuesta efectuada en Quirihue
por un equipo de voluntarios liderados por
la asistente social Lilian Monsalve. El diseño
de la encuesta fue efectuado por Lilian Mon-
salve y Carlos Kaiser.
Indicadores a)	 “Nº total de personas con discapacidad ha-
bitando en las zonas afectadas, en relación
al Nº total de personas con discapacidad
habitando las zonas afectadas encuestadas
sobre sus necesidades”.
Capítulo 3: Propuestas
49
Nº Necesidad detectada Propuestas de solución
2 Personas con disca-
pacidad damnifica-
das 7
1)	 Modificar la vivienda de emergencia (prime-
ra etapa): se debe dotar de la mayor autono-
mía posible en actividades de la vida diaria
o AVD al usuario con discapacidad. Se debe
tomar en cuenta recomendaciones básicas:
ancho de la puerta igual o superior a 90 cm,
no puede haber escalones o diferencias de
altura con el suelo entre la casa y el terreno.
Si se necesita rampa, esta debe ser firme y
con una gradiente adecuada (se sugiere ver
el libro Diseño Accesible - Construir para
todos de la Corporación Ciudad Accesible).
Para adaptar las viviendas de emergencia
se puede pedir la asistencia del grupo Abre
de Teletón, a las universidades e institutos
profesionales y a diferentes redes de volun-
tarios. La empresa privada puede contribuir
con donación de materiales.
Para distribuir las viviendas se debe tratar
con las Dideco y las Oficinas Municipales de
la Discapacidad en las comunas que éstas
existan o se encuentren operativas. Esta es
una medida temporal no debe tornarse en
permanente.
7
7	 Entenderemos en esta categoría a toda persona con discapacidad que, junto con
haber perdido su vivienda por daños totales o parciales, ha visto dañadas o perdidas
su o sus ayudas técnicas (aparatos o dispositivos esenciales para las actividades
de la vida diaria).
Reconstrucción Inclusiva tras catástrofes
50
Nº Necesidad detectada Propuestas de solución
2 Personas con disca-
pacidad damnifica-
das 7
2)	 Distribución de emergencia de ayudas téc-
nicas: las ayudas técnicas son aparatos que
facilitan la autonomía y funcionalidad para
una persona con discapacidad. La emer-
gencia hace poco probable que las muni-
cipalidades, organizaciones acreditadas y
consultorios puedan efectuar postulaciones
caso a caso. Se recomienda que se entre-
guen cargamentos con ayudas técnicas a las
Intendencias, Gobernaciones y Municipalida-
des para su mejor y más rápida distribución.
Las ayudas técnicas enviadas vía cargamen-
to deben ser genéricas (sillas de ruedas, an-
dadores, bastones, colchones y cojines anti
escaras, adaptadores, sistemas de traslado
silla- baño silla- cama, entre otros).
Se recomienda que el Servicio Nacional de
la Discapacidad focalice sus fondos asig-
nados a ayudas técnicas a la modalidad
de convenio, lo que facilitará la entrega de
cargamentos, se recomienda que el Esta-
do refuerce dicho presupuesto. Se puede
efectuar una licitación internacional para la
compra de estos productos y/ o acudir a
la ayuda de organizaciones internacionales
para su adquisición.
Indicadores Indicadores medida 1:
a)	 “Nº total de personas damnificadas con dis-
capacidad detectadas, en relación al Nº total
de personas damnificadas detectadas que
han recibido una vivienda de emergencia”
b)	 “Nº total de personas damnificadas detecta-
das que han recibido una vivienda de emer-
gencia, en relación al Nº total de personas
damnificadas detectadas que han recibido
una vivienda de emergencia adaptada”
Indicadores medida Nº2:
a)	 “Nº total de personas con discapacidad de-
tectadas que perdieron sus ayudas técni-
cas, en relación al Nº total de personas con
discapacidad detectadas que perdieron sus
ayudas técnicas que han recibido ayudas
técnicas nuevas”
Capítulo 3: Propuestas
51
Nº Necesidad detectada Propuestas de solución
3 Comunicaciones de
emergencia deficien-
tes.
1)	 Establecer medidas concretas de comuni-
cación de emergencia ahora: la comunidad
de personas sordas requiere que la autori-
dad efectúe sus comunicados oficiales con
intérprete de señas. Se requiere que los da-
tos en páginas web puedan ser leídos por
los programas lectores para ciegos.
Respetar el derecho a la información es
esencial en una emergencia, crea seguridad
pública y contribuye a salvar vidas.
Indicadores Indicadores medida 1:
a)	 “Nº total de transmisiones y comunicados
oficiales efectuados, en relación al Nº total
de transmisiones y comunicados accesibles
en tiempo real efectuados”
Nº Necesidad detectada Propuestas de solución
4 Personas con dis-
capacidad damnifi-
cadas con nivel de
ingresos familiares
insuficientes
1)	 Se recomienda la entrega de un bono o de
un subsidio especial a las personas con
discapacidad. Muchas de estas personas y
sus familias pertenecen al quintil de mayor
pobreza y sus necesidades son mayores por
ejemplo gasto en pañales de adultos, en fár-
macos o mayores costos para el desplaza-
miento.
Indicadores a)	“Nº total de personas con discapacidad
detectadas encuestadas cuyo ingreso fa-
miliar es insuficiente en relación al Nº total
de personas con discapacidad detectadas
encuestadas cuyo ingreso familiar es insu-
ficiente y recibe bonos o pensiones”
Reconstrucción Inclusiva tras catástrofes
52
Nº Necesidad detectada Propuestas de solución
5 Personas con disca-
pacidad con acceso
deficiente a rehabili-
tación
1)	 Se recomienda integrar a las universidades
e institutos profesionales para que aporten
con recursos humanos, materiales y finan-
cieros para restablecer una red de RBC en
apoyo de las redes estatales. El gobierno de
Japón ha ayudado en otros años con fondos
APC.
Indicadores a)	 “Nº total de personas con discapacidad gru-
po etario adulto que requieren rehabilitación,
en relación al nº total de personas con dis-
capacidad grupo etario adulto que requieren
rehabilitación y la obtienen”.
b)	“Nº total de personas con discapacidad
grupo etario infanto-juvenil que requieren
rehabilitación, en relación al nº total de per-
sonas con discapacidad grupo etario infanto
-juvenil que requieren rehabilitación y la ob-
tienen”.
c)	 “Nº de centros comunitarios de rehabilita-
ción construidos, en relación al Nº total de
centros comunitarios de rehabilitación esta-
blecidos en el compromiso asumido durante
el primer período de la presidenta Sra. Mi-
chel Bachelet (Período 2006 - 2010)
d)	 “Nº de centros comunitarios de rehabilita-
ción construidos en la zona afectada, en re-
lación al nº total de centros comunitarios de
rehabilitación construidos en la zona afecta-
da con infraestructura sin daños estructura-
les”.
e)	 “Nº de centros comunitarios de rehabilita-
ción construidos en la zona afectada, en re-
lación al nº total de centros comunitarios de
rehabilitación construidos en la zona afecta-
da con equipamiento operativo”.
f)	 “Nº de centros de rehabilitación privados
construidos en la zona afectada, en relación
al Nº total de centros de rehabilitación priva-
dos construidos en la zona afectada opera-
tivos”.
Capítulo 3: Propuestas
53
Nº Necesidad detectada Propuestas de solución
6 Personas con dis-
capacidad con ne-
cesidad de acceso a
salud mental
2)	Se recomienda la asistencia psicológica
para las personas con discapacidad que vi-
vieron el terremoto. El grupo es más vulne-
rable toda vez que son quienes no pudieron
desplazarse a zonas seguras (discapacida-
des visuales y físicas), obtener información
(discapacidades auditivas). La atención de
desastres debe expresarse en torno a la sa-
lud mental.
Indicadores b)	“Nº total de personas con necesidad de
atención sicológica en relación al Nº total de
personas atendidas.
Reconstrucción Inclusiva tras catástrofes
54
B. Propuestas de reconstrucción inclusiva.
Esta etapa corresponde a la reconstrucción del país. Para esta
etapa se sugiere el uso de la Matriz de Cálculo del Índice de In-
clusión como instrumento de evaluación de la calidad final.
Nº Necesidad detectada Propuestas de solución
1 Edificios de uso
público con accesibi-
lidad deficiente.
1)	 Se recomienda que se construya en pleno cum-
plimiento de las normas vigentes sobre la acce-
sibilidad a los edificios de uso público, entre las
que podemos mencionar el artículo 4.1.7. del
D.S. Nº47 (V. y U.) de 1992, dichas disposiciones
legales no son obedecidas en más del 67% de
los edificios de uso público estatales.
2)	 Se requiere que en las labores de recons-
trucción inclusiva las Direcciones de Obras
Municipales supervisen efectivamente el
cumplimiento de la ley en esta materia. Se re-
comienda distribuir el Manual de Accesibilidad
Universal de la Corporación Ciudad Accesible.
3)	 SerecomiendaquecadaGobiernoRegionalhaga
usodesucapacidadlegalparanegarlaresolución
de entrega de fondos públicos para la construc-
cionesquenocuentenensusplanosmedidasde
accesibilidadconformesconlasleyes vigentes.
Indicadores Indicadores medida 1:
a)	 “Nº total de edificios de uso público destruidos
a ser reconstruidos, en relación al Nº total de
edificios de uso público a ser reconstruidos cu-
yos planos cumplen con las leyes y reglamen-
tos sobre accesibilidad”.
b)	 “Nº total de edificios de uso público reconstrui-
dos, en relación al Nº total de edificios de uso
público reconstruidos que cumplen con las le-
yes y reglamentos sobre accesibilidad”.
Indicadores medida 2:
a)	 “Nº total de Inspectores y técnicos de obras, en
relación al Nº total de inspectores y técnicos
de obras capacitados sobre el cumplimiento
de las leyes y reglamentos de accesibilidad”.
Indicadores medida 3:
a)	 “Nº total de fondos autorizados por el Minis-
terio de Desarrollo Social (Mideplan), en rela-
ción al Nº total de fondos autorizados por el
Ministerio de Desarrollo Social (Mideplan) para
obras que cumplen con accesibilidad”.
Capítulo 3: Propuestas
55
Nº Necesidad detectada Propuestas de solución
2 Edificios de uso pú-
blico con condiciones
de uso de sus depen-
dencias deficientes.
1)	 Se recomienda construir edificios de uso
público que puedan ser usados y transita-
dos (por todas sus dependencias) por usua-
rios con discapacidad. No sirve poder entrar
a un edificio si no se puede pasar del lobby
del mismo. La lógica es la satisfacción de la
experiencia total del usuario.
2)	 Para que los edificios de uso público sean
inclusivos (autonomía, seguridad, dignidad,
prontitud), se recomienda emplear la Matriz
de Cálculo del Índice de Inclusión contenida
en el capítulo 2. Se ofrece a los organismos
competentes en la materia capacitación en el
uso y aplicación de la metodología.
Indicadores Indicador medida 1:
a)	 “Nº total de edificios de uso público, en re-
lación al Nº total de edificios de uso público
que garanticen el uso de sus dependencias
(transitabilidad) bajo la lógica de satisfac-
ción de la experiencia total del usuario”.
Indicador medida 2:
a)	 “Nº total de instituciones involucradas en
la reconstrucción, en relación al Nº total de
instituciones involucradas en la reconstruc-
ción capacitadas en el uso de la Matriz de
Cálculo del Índice de Inclusión”.
Reconstrucción Inclusiva tras catástrofes
56
Nº Necesidad detectada Propuestas de solución
3 Edificios de uso
público con siste-
mas de evacuación
deficientes.
1)	 Existen sistemas de evacuación, salidas de
emergencia para personas con discapa-
cidad. Japón ha implementado estos sis-
temas. Se recomienda pedir asesoría en la
materia a la Agencia de Cooperación Inter-
nacional de Japón Jica. Esta agencia ha im-
plementado dichos diseños en su Centro In-
ternacional de Tokio (TIC). Existen medidas
como las mangas de evacuación que pue-
den implementarse, para ello se recomienda
incluir a Bomberos de Chile en el diseño y
fiscalización de esta medida.
2)	Se debe privilegiar los departamentos en
primer piso en los edificios residenciales)
para las personas con discapacidad.
3)	 En los edificios de uso público se debe ca-
pacitar en técnicas de ayuda a la evacuación
de personas con discapacidad.
Indicadores a)	 “Nº total de residencias de personas con
discapacidad, en relación al Nº total de resi-
dencias de personas con discapacidad con
dispositivos de evacuación adaptados ins-
talados”.
b)	 “Nº total de comunidades (residenciales/ la-
borales) con integrantes con discapacidad,
en relación al Nº de comunidades (residen-
ciales/ laborales) con integrantes con disca-
pacidad capacitados en técnicas de evacua-
ción”.
Capítulo 3: Propuestas
57
Nº Necesidad detectada Propuestas de solución
4 Personas con disca-
pacidad ven dismi-
nuida su movilidad
por diseño de calles
y veredas
1)	 Se requiere que se cumpla con la ley en esta
materia. Las Direcciones de Obras Munici-
pales deben velar para que se cumpla En
nuestro país existen distintos tipos de emer-
gencia. Es urgente que las personas con
discapacidad puedan transitar libremente,
que en caso de emergencia vean facilitado
lo más posible el poder dirigirse a zonas se-
guras. Contar con veredas con los rebajes
reglamentarios facilitará el desplazamiento
de muchas personas.
Indicadores a)	 “Nº total de calles y veredas a ser recons-
truidas, en relación al Nº total de calles y
veredas a ser reconstruidas diseñadas de
acuerdo a la leyes y reglamentos sobre ac-
cesibilidad”.
b)	 “Nº total de calles y veredas reconstruidas,
en relación al Nº total de calles y veredas
reconstruidas de acuerdo a la leyes y regla-
mentos sobre accesibilidad”.
Nº Necesidad detectada Propuestas de solución
5 Personas con
discapacidad ven
disminuida su movi-
lidad por diseño del
mobiliario urbano
1)	 Se requiere que se cumpla con la ley en esta
materia. Un mal diseño de mobiliario urbano
puede causar accidentes en un día normal y
multiplicarlos durante una emergencia. El rol
fiscalizador a la hora de reconstruir es vital.
Indicadores a)	 “Nº total de mobiliario urbano a ser recons-
truidas, en relación al Nº total de mobiliario
urbano a ser reconstruidas diseñadas de
acuerdo a la leyes y reglamentos sobre ac-
cesibilidad”.
b)	 “Nº total de mobiliario urbano reconstruidas,
en relación al Nº total de mobiliario urbano
reconstruidas de acuerdo a la leyes y regla-
mentos sobre accesibilidad”.
Reconstrucción Inclusiva tras catástrofes
58
C. Propuestas de reacción inclusiva ante catástrofes
Nº Necesidad detectada Propuestas de solución
1 Personas con disca-
pacidad ven dismi-
nuida su seguridad
por deficiencias en
la accesibilidad a
zonas seguras.
1)	 Se requiere que se establezcan e implemen-
ten zonas seguras (de acuerdo a diseños
estructurales) en zonas de trabajo, espacios
públicos entre otras zonas, que sean accesi-
bles para las personas con discapacidad. En
caso de que sea un lugar de estudio o traba-
jo, los compañeros deberán ser capacitados
en ayuda al traslado de la o las personas con
discapacidad a la o las zonas seguras.
Indicadores a)	 “Nº total de zonas de seguridad implemen-
tadas, en relación al Nº total de zonas de se-
guridad inclusivas implementadas”.
Nº Necesidad detectada Propuestas de solución
2 Personas con disca-
pacidad ven dismi-
nuida su seguridad
por deficiencias
en los sistemas de
evacuación.
1)	 Se requiere que se establezcan e implemen-
ten catastros de personas con movilidad re-
ducida u otras discapacidades que deseen
estar en mapas de seguridad, instrumento
que facilitará acudir a las autoridades y or-
ganizaciones para su evacuación oportuno.
Los datos deben ser protegidos de cualquier
mal uso.
2)	 Se requiere capacitar a las personas con
discapacidad sobre reacción ante desastres
y emergencias.
3)	 Se requiere implementar una estrategia de
base comunitaria para incentivar y capacitar
a los vecinos de una persona con discapa-
cidad para que puedan asistirle en caso de
evacuación.
Capítulo 3: Propuestas
59
Indicadores Indicadores medida 1:
a)	 “Nº total de comunas del país, en relación al
Nº total de comunas con mapas de seguri-
dad”.
b)	 “Nº total de comunas con mapas de seguri-
dad, en relación al Nº total de comunas con
mapa de seguridad con ensayos regulares
de su aplicación”.
Indicadores medida 2:
a)	 “Nº total de personas con discapacidad (o
sus cuidadores, si la persona no es autóno-
ma), en relación al Nº total de personas con
discapacidad (o sus cuidadores si la perso-
nas no es autónoma) capacitadas en reac-
ción ante desastres y emergencias”.
Indicadores medida 3:
a)	 “Nº total de comunas del país, en relación
al Nº total de comunas del país con capaci-
tación comunitaria sobre reacción inclusiva
ante desastres y emergencias”
Nº Necesidad detectada Propuestas de solución
3 Sistemas de rescate 1)	 Se requiere que se establezcan e implemen-
ten catastros voluntarios (respetar auto-
nomía de la persona con discapacidad) de
personas con discapacidad que deseen es-
tar en mapas de seguridad, instrumento que
facilitará acudir a las autoridades y organi-
zaciones en su rescate oportuno. Los datos
deben ser protegidos de cualquier mal uso.
Indicadores a)	 “Nº total PcD en una comuna en relación al
Nº total de PcD que están catastradas dentro
de un mapa de seguridad de esa comuna.
Reconstrucción Inclusiva tras catástrofes
60
Anexo Capítulo 3
Encuesta “Necesidades urgentes personas con discapacidad
afectadas por el terremoto y maremoto del 27 de febrero de
2010”
Instrucciones encuestador.
Esta encuesta deberá ser respondida por el encuestado, o por
defecto por quién se desempeñe como su cuidador, siempre y
cuando la persona con discapacidad no pueda responder en for-
ma autónoma.
El encuestador deberá hablar en forma clara, facilitando al en-
cuestado responder. No se debe inducir las respuestas.
Las instrucciones para el encuestador se encuentran entre pa-
réntesis al costado de cada pregunta.
Los datos son confidenciales y no podrán ser empleados en
otras áreas ajenas a la atención a las personas con discapaci-
dad afectadas por el terremoto.
Se empleará la metodología de barrido.
Ficha Validada en Terreno: El usuario debe marcar desde la se-
lección SÍ o NO según corresponda en la aplicación.
La encuesta ha sido diseñada para ser aplicada en una situación
de emergencia como la vivida en Chile, sin perder su validez es-
tadística, pero poniendo énfasis en la sencillez en los procesos
de encuestado y tabulación. No es un estudio de prevalencia ni
de funcionalidad.
Los resultados de la encuesta serán empleados para:
a)	 Organizar ayuda eficaz a los problemas reales.
b)	 Entregarlos a las autoridades pertinentes.
c)	Presentar proyectos de atención a las necesidades y de re-
construcción inclusiva.
Capítulo 3: Propuestas
61
Encuesta “Necesidades urgentes personas con discapacidad
afectadas por el terremoto y maremoto del 27 de febrero de
2010”
I.- Identificación General
Datos a ser completados por el Encuestador
Folio Fecha
Región Provincia Comuna
Nombre del encuestador
II.- Identificación Personal
Nombre
Edad
Sexo
Estado civil
Discapacidad
Dirección
Jefe o jefa de hogar Sí No
Si no es Ud. el jefe
de hogar, nombre
del cuidador
Reconstrucción Inclusiva tras catástrofes
62
III.- Cuestionario
1.	 ¿Usted fue afectado directamente por…? (la opción 2 Tsuna-
mi es sólo aplicable en zona costera, se puede marcar más
de una respuesta, además pudo haber tsunami en la locali-
dad pero no afectar al encuestado).
Terremoto Tsunami Otro
Si respondió otro, especificar:
2.	 ¿Su vivienda sufrió algún daño?
Sí No
3.	 ¿Cuál fue el daño? (Marque con una X)
1. destrucción total
2. destrucción parcial
3. daños menores
4. no registra daños
Describa brevemente los daños:
4.	 ¿Disponía de una ayuda técnica?.
Sí No
Capítulo 3: Propuestas
63
5.	 A causa del terremoto ¿perdió una o más ayuda técnica? (Ex-
plicar al encuestado que se refiere por ayuda técnica a dispo-
sitivos tales como: sillas de ruedas, bastones, muletas, audí-
fonos, órtesis, prótesis, lentes, entre otros).
Sí No
Si la respuesta es sí, especificar:
Ayuda técnica
dañada
Tipo de daño
6.	 A causa del terremoto ¿ha adquirido usted algún problema de
salud?
Sí No
Si la respuesta es sí, especificar el diagnóstico y quien lo realizó
7. 	Si la respuesta es sí, especificar además el tipo de tratamien-
to y donde lo recibe
8.	Por causa del terremoto y/o tsunami ¿dejó de recibir algún
tratamiento médico en el que se encontraba hasta ese mo-
mento?
Sí No
Reconstrucción Inclusiva tras catástrofes
64
9.	 ¿Se encuentra inscrito en el Registro Nacional de la Discapa-
cidad?
Sí No
10. ¿Pertenece a alguna agrupación?
Sí No
Si la respuesta es sí, especificar a qué organización
Nombre de la organización
A qué se dedican
Número de integrantes
Siguen activos tras el terremo-
to
Sí No
11. Antes del terremoto ¿tenía usted trabajo?
Sí No
Si la respuesta es sí, especificar en qué trabajaba la persona
12.A raíz del terremoto ¿perdió su fuente de trabajo? (Preguntar
sólo si la respuesta a la pregunta 11 fue sí)
Sí No
Capítulo 3: Propuestas
65
13.¿Ha recibido ayuda de alguna, varias o todas de las siguien-
tes instituciones? (Especificar el tipo de ayuda recibida)
Sí No Tipo de ayuda
I Municipalidad
Intendencia
Servicio Nacional de la
Discapacidad
Iglesia
Junta de vecinos
Organización(es) de/
para Personas con
discapacidad
Un Techo para Chile
Fuerzas armadas
Otra
14.¿Cuál es la principal necesidad que Ud. o la persona con dis-
capacidad a su cuidado, requiere en este momento?
Solución Vivienda
Mediagua
Materiales de Construcción
Ayudas Técnicas
Apoyo psicológico
Tratamiento Médico
Alimentos
Ropa (personal, cama)
Útiles escolares
Otros
Reconstrucción Inclusiva tras catástrofes
66
Observaciones del encuestador.
CAPÍTULO4
Capítulo 4: Ensayando un Modelo de Reconstrucción Inclusiva
69
Capítulo 4.
Ensayando un Modelo de Reconstrucción Inclusiva
en la Comuna de Quirihue, Chile
“No pretendamos que las cosas cambien, si siempre hacemos
lo mismo”. Albert Einstein
Trabajo realizado por:
Lilian Monsalve Moraga, Asistente Social, Diplomada en
DesarrolloEconómicoLocal,JefadeOficinadeGestióndeProyectos
de SECPLA de la Ilustre Municipalidad de Maipú.
En colaboración con:
Carlos Kaiser Mancilla
Cristian Salazar Concha
I. Introducción
Con el terremoto y tsunami ocurridos el 27 de febrero de 2010,
en Chile amargamente se constató que no existía un Plan de
Emergencia que otorgara asistencia inmediata y expedita a las
personas con discapacidad (PcD); pese a que las Naciones Uni-
das han recomendado a los países miembros que tomen medi-
das oportunas de ayuda a las PcD, en situación de catástrofe.
Como una manera de responder a tal recomendación y toman-
do en consideración que Chile tiene que reconstruir gran parte
de sus calles, edificaciones y espacios, para lo cual el gobierno
ha entregado un Plan Nacional de Reconstrucción, es que un
grupo de personas interesadas por apoyar a la discapacidad en
Chile, ha iniciado una acción de sensibilización frente al tema.
Reconstrucción Inclusiva tras catástrofes
70
La construcción de calles, veredas y viviendas en las zonas
afectadas, constituye uno de los pilares de la reconstrucción
post terremoto y siendo la accesibilidad y el diseño universal
un tema pendiente en nuestro país, donde existe todo un marco
normativo al respecto pero que en la realidad no se aplica, cons-
tatamos que se conjugan ambas aristas, habiéndose genera-
do la gran oportunidad de exigir que tales leyes se apliquen, por
cuanto nunca antes como ahora nos hemos visto enfrentados
a la necesidad de reconstruir en la cantidad que el terremoto
de febrero lo exige, lo que se transforma en un nicho a trabajar
para exigir que tal reconstrucción sea con calidad y esa calidad
significa que en lo que se reconstruya en Chile se considere la
variable discapacidad, especialmente si en tal construcción hay
recursos del Estado de por medio, como el caso de las viviendas
básicas con subsidio post terremoto.
II. Hacia la construcción de un modelo de intervención
inclusiva en situaciones de emergencia
La Visión era transformar la desgracia ocasionada por el terre-
moto en una oportunidad para que la reconstrucción de las zo-
nas afectadas se haga con enfoque de inclusión. Nunca antes
con tanta amplitud, certeza y hasta crueldad, se había dado la
oportunidad de reconstruir en nuestro país, como después del
27 de febrero del 2010, donde los 8,8° en la Escala de Richter
del terremoto y posterior tsunami arrojaron el siguiente resulta-
do en relación a una pequeña localidad ubicada territorialmente
contigua al epicentro que fue en Cobquecura, en la 8va Región
de Chile:
	 11.000 habitantes
	 A 30 kms. de Cobquecura
	 1.177 viviendas dañadas

Capítulo 4: Ensayando un Modelo de Reconstrucción Inclusiva
71
Entonces se pensó que el fundamento para llegar a construir el
modelo estaba en a) el marco normativo y b) en las personas.
a) 	El Marco Normativo estaba dado por el Art. 1 de la Constitu-
ción de la República de Chile, que se refiere a la igualdad de
oportunidades; por el Art. 11 de la Convención Internacional
de las PcD, que señala que las mismas gozan de preferencia
de elección ante situaciones de riesgo y emergencias humani-
tarias; por la Ley N°20.422 que establece Normas sobre Igual-
dad de Oportunidades e Inclusión Social de las PcD, relevando
en sus Art. 3,28 y 29 las exigencias de diseño y accesibilidad
y definen esos conceptos y señala que es el Ministerio de Vi-
vienda y Urbanismo quien tendrá a cargo el cumplimiento de
tales exigencias, para lo cual en la Ordenanza General de Ur-
banismo y Construcción, específicamente a través del Decreto
Supremo N°47 del Ministerio de Vivienda y Urbanismo cuyas
disposiciones tienen como objeto evitar la creación de barre-
ras arquitectónicas y urbanísticas en las ciudades, facilitando
con ello el desplazamiento de las PcD, así como de otras que
presenten dificultad para trasladarse de un lugar a otro.
b) 	En cuanto a que la construcción del modelo se basaba en las
Personas, se refiere al interés de las PcD de Quirihue quienes
se encuentran legalmente constituidas como una organiza-
ción de interés social, lo que facilita los procesos al dar la ins-
titucionalidad a la acción. Y por último estaba el interés de la
gente de Santiago y Valdivia por ayudar ante la catástrofe.
Estrategia General de Intervención
Teniendo entonces un soporte para la acción, se buscó una es-
trategia que permitiese intervenir sin mucha burocracia y con
celeridad. Se decide entonces concentrar en las PcD de Quiri-
hue, el impacto de las “buenas prácticas” público-privadas que
Chile dispuso para la Reconstrucción de las zonas afectadas
por el terremoto e incorporar las recomendaciones del “Plan de
Reconstrucción Inclusiva tras catástrofes” presentado por la
Comisión de Inclusión Social de las personas con discapacidad
de la Universidad Austral de Chile.
Reconstrucción Inclusiva tras catástrofes
72
Reunión de la organización de PcD “Puertas Abiertas” con los organizadores de las ac-
tividades.
Estrategia Específica de Intervención
Es convicción de quienes realizaron el estudio, que la forma par-
ticular de Intervención es a través del Abrazo entre los organis-
mos públicos, la sociedad civil y además los privados.
Para ello la Metodología sería a través de acercamientos suce-
sivos, con difusión, la conformación de equipos de trabajo, con
acciones planificadas y coordinadas para la captación de recur-
sos.
Lo anterior requirió entonces varias acciones como viajes a Qui-
rihue, difusión a través de los medios disponibles que estuvo
dado principalmente por las radios locales, acercamientos su-
cesivos entre personas y organizaciones.
Capítulo 4: Ensayando un Modelo de Reconstrucción Inclusiva
73
La integración de los equipos de trabajo en Quirihue se logró
incentivando la participación de PcD, profesionales, colegios y
voluntarios. Además de acciones planificadas y coordinadas,
principalmente para la captación de recursos.
Planificar y coordinar las acciones para pasar de la asistencia-
lidad a la intervención, cuyo “puente” fue el contar con una “vi-
sión”, buscando la forma de hacer un trabajo que trascendiera a
la contingencia. El terremoto se olvida pero lo que se construya
a partir de ello es lo que queda.
El objetivo general era contribuir en la instalación del paradigma
de Construcción Inclusiva en Chile y en la atención ante desas-
tres y emergencias, con enfoque de inclusión.
Lo anterior desglosado en estos objetivos específicos:
•	 	Motivar la aplicación del enfoque de inclusión frente a la re-
construcción y atención de desastres y emergencias.
•	 	Generar aprendizajes prácticos para ser aplicados en el res-
to del país y ante diversas situaciones de desastre natural.
•	 	Incorporar la variable Accesibilidad en el Reglamento de
Construcción de Viviendas Básicas con recursos del Estado.
Lo anterior se concretaría mediante la obtención de los siguien-
tes productos:
•	 	Módulos de Emergencia Accesibles
•	 Cuestionario de Personas
•	 	Catastro de Accesibilidad
•	 	Constitución Mesa Tripartita
Reconstrucción Inclusiva tras catástrofes
74
Módulos de Emergencia Accesibles
Respecto a la Construcción de Módulos de Emergencia Acce-
sibles, la idea era hacer visibles a las PcD en el Plan Nacional
de Reconstrucción para poder exigir que las viviendas básicas
consideraran la variable “accesibilidad” en su construcción, para
demostrar que diseñar para todos es posible, es de menor cos-
to y que es necesario dar cumplimiento a la Ley.
Estos módulos eran tal como su nombre lo indica, de emergen-
cia, en contraposición a lo definitivo, por cuanto el tiempo a per-
manecer la persona con discapacidad en ellos antes de poder
contar con una vivienda digna y estable, seguramente iba a ser
de mediano a largo plazo.
Se trataba de construir dos módulos de emergencia adaptados
para PcD: un dormitorio de 3x4, con dos puertas de 90 cms.,
con ventanal de 1x0,80 que permita pasar una silla de ruedas en
caso de emergencia, dos rampas con 12% de inclinación, una
que conecta a la casa y otra para acceder desde la calle, con
vigas a la vista, forrada y con piso machimbrado.
Módulo de emergencia accesible.
 
Capítulo 4: Ensayando un Modelo de Reconstrucción Inclusiva
75
Aplicación de Encuestas
Encuesta a Personas
Durante la emergencia se aplicaron muchos tipos de encues-
tas a los damnificados, ya sea para identificarlos, ordenar las
ayudas, inscribirlos para las soluciones definitivas etc., pero no
había un instrumento que permitiera captar la especificidad de
los distintos tipos y grados de discapacidad.
Entonces se decide diseñar una encuesta que permitiese medir
los impactos del terremoto en las PcD y sus familias para ser
aplicada no sólo en la ocasión sino ante otros tipos de Desastres
y Emergencias que en Chile fluctúan entre los terremotos, las
inundaciones, aludes de nieve, tsunamis e incendios, principal-
mente.
La creación de esta encuesta permitiría su validación como un
instrumento que permitiera medir la vulnerabilidad frente a la
catástrofe y ante otras emergencias y no se tenga que improvi-
sar frente a la recolección de datos, que en estas eventualidades
siempre es difícil de captar.
De esta manera además se podría contar con estadísticas que
facilitaran la postulación a Fondos Concursables.
Esta encuesta contempló variables como: daños materiales,
efectos en la salud, en el trabajo, verificar la existencia y eficacia
de las redes de atención, evaluar el impacto de las ayudas públi-
co/ privadas entre otras. (Ver anexo de cuestionarios)
 
Metodología
Objetivo general
Realizar un catastro de necesidades, mediante la coordinación
y cooperación entre la sociedad civil, el mundo privado y los or-
ganismos públicos, para proporcionar apoyo a PcD en situación
de emergencia de las regiones más afectadas por el terremoto
en Chile.
Reconstrucción Inclusiva tras catástrofes
76
Objetivos específicos
•	 	Levantar información de PcD y organizaciones afectadas
por el terremoto de la Séptima y Octava región.
•	 	Respaldar con esa información las solicitudes de ayuda al
gobierno y a fondos externos.
•	 	Proyectar las necesidades detectadas al resto de las locali-
dades afectadas para extender la ayuda.
Metas
•	 	Organizar el Catastro en el plazo de dos semanas
•	 	Realizar las encuestas en forma simultánea en un fin de se-
mana
•	 	Entregar el Informe final a los organismos gubernamentales,
privados y de la sociedad civil que correspondan
Resultados de la Encuesta
•	 Se encuestaron 202 personas con discapacidad
•	 67% población urbana y 32% del sector rural
•	 Resultados en Salud
•	 	41% encuestados presentaron problemas de salud emo-
cionales: estrés, pánico, depresión
•	 	18 personas vieron interrumpidos sus tratamientos mé-
dicos anteriores
•	 	54 personas señalan necesitar se les provea de ayudas
técnicas
De la aplicación de la Encuesta se conoce además sobre las ayu-
das técnicas requeridas constatando que faltan 15 Sillas de rue-
das, 19 Bastones, 4 Audífonos y 5 pares de lentes ópticos, esto
considerando sólo las que se malograron producto del terremoto.
Capítulo 4: Ensayando un Modelo de Reconstrucción Inclusiva
77
En cuanto a la variable Trabajo, la encuesta permite saber que
20 PcD trabajaban antes del terremoto y de ellas 4 perdieron
su fuente laboral. Las principales fuentes de trabajo en Quirihue
son la Agricultura y el Comercio y que las Redes Sociales en las
cuales participan las PcD son el Servicio Nacional de la Discapa-
cidad con un 22% de personas inscritas en el Registro Nacional
de Discapacidad correspondiente a 45 personas. Asimismo, el
39% de las PcD encuestadas pertenecen a alguna organización
social formal, primeramente a Juntas de Vecinos seguido de la
organización funcional de Discapacitados “Puertas Abiertas”.
Daño en las Viviendas
•	 	82% de las PcD encuestadas sufrieron daño en sus viviendas
•	 	47% destrucción total
•	 	37% daño parcial
•	 	16% daños menores
Variables Estudiadas
Barreras Urbanísticas: accesos en las calles.
Barreras Arquitectónicas: accesos en edificios públicos y acce-
sos en locales comerciales.
Catastro diseñado para evaluar
la accesibilidad de los espacios
y edificios de uso público desde
el enfoque de accesibilidad
universal.
Reconstrucción Inclusiva tras catástrofes
78
Metodología para realizar el Catastro Barreras Arquitec-
tónicas y de Mobiliario Urbano en la comuna de Quiri-
hue, sector urbano
En el marco de nuestra iniciativa de Reconstrucción Inclusiva
tras catástrofes para la comuna de Quirihue, se realizó:
1.- Catastro sobre accesibilidad en manzanas y calles
Se aplicó una ficha de accesibilidad a 24 Manzanas, contadas
de a dos desde la Plaza hacia el Oriente, Poniente, Sur y Norte.
En total fueron 96 calles a las que se les aplicó una ficha a cada
una. Luego de la aplicación de las fichas, los resultados fueron
traspasados a una base de datos a partir de la cual se analizó la
situación actual de estos espacios.
Metodología
Para evaluar las manzanas y las respectivas calles que la com-
ponen, se aplicó en terreno una Ficha de Catastro la que consta-
ba de cinco variables con sus correspondientes indicadores, los
que fueron seleccionados de acuerdo a la realidad del espacio
urbano de la comuna.
2.- Catastro sobre accesibilidad en edificios de uso público
Se aplicó una ficha de accesibilidad a los principales Edificios
Públicos y Privados de uso público: Colegios, Hospital, Templos,
Municipio, etc.
Metodología
Para evaluar los edificios se aplicó en terreno una Ficha de Ca-
tastro la que constaba de siete preguntas de las cuales cuatro
decían relación con el acceso, una con el espacio de atención a
público (específicamente con el mesón de atención) y dos con el
espacio interior del lugar.
Capítulo 4: Ensayando un Modelo de Reconstrucción Inclusiva
79
3.- Catastro sobre accesibilidad en locales comerciales
Se aplicó una ficha de accesibilidad a los principales estable-
cimientos comerciales de la comuna, mediante una Ficha que
contenía tres variables: Acceso, Desplazamiento y Atención de
Público.
Metodología
Para evaluar los locales comerciales, se aplicó en terreno una
Ficha de Catastro la que constaba de cuatro indicadores, los que
daban cuenta de los tres principales factores a tener en cuenta
para la atención adecuada de PcD dentro de un negocio, super-
mercado, hotel u otro: si la persona puede acceder al local, si una
vez estando adentro puede moverse libremente para hacer uso
de los servicios y si puede interrelacionarse con la persona que
lo atiende en los mesones de atención.
 
Productos del Catastro
RESULTADO 1 Catastro de Barreras Urbanísticas del casco céntrico urbano
de la comuna de Quirihue.
RESULTADO 2 Catastro de Barreras Arquitectónicas en los principales
Edificios de Uso Público de la comuna de Quirihue.
RESULTADO 3 Acuerdo con las autoridades del Municipio sobre la factibili-
dad para la instalación de Dispositivos Sonoros en semá-
foros y demarcación de Estacionamientos para PcD, en el
sector céntrico de Quirihue.
RESULTADO 4 Proponer apoyo para la Capacitación de los organismos
municipales competentes para fiscalizar el cumplimiento de
la Normativa de Accesibilidad.
Reconstrucción Inclusiva tras catástrofes
80
Resultados del Catastro de Accesibilidad
De 24 Manzanas y 96 calles estudiadas, el 97% cumple con la
normativa O.G.U.C. vale decir, con el paso libre de una silla de
ruedas más un peatón que pudiese venir en sentido contrario,
salvo excepciones que no tienen que ver con la construcción vial
sino con la intervención de los propios vecinos que no consultan
ni tampoco son fiscalizados por el Municipio, lo cual se pudo
apreciar en innumerables ejemplos.
97%
37%
40%
23%
Vereda cumple
con la norma
Vereda en buen
estado
Estado de Veredas
Vereda en
regular estado
Vereda en mal
estado
Capítulo 4: Ensayando un Modelo de Reconstrucción Inclusiva
81
Semáforos
Hay semáforo 15 16%
No hay semáforo 81 84%
Sobre los 15 semáforos que existen:
No interrumpe la banda peatonal 12 80%
Interrumpe la banda peatonal 3 20%
Cuenta con accionador manual 0
No cuenta con accionador manual 15 100%
Accionador a un máximo de 1 mt. de altura 0
Accionador sobre un 1 mt. de altura 0
Da tiempo suficiente para el cruce peatonal 15 100%
No da tiempo suficiente para el cruce peatonal 0
Cruces Peatonales
Cruces sin rebajes ni rampas 29 30%
Hay rebajes o rampas pero fuera de norma 55 57%
Hay sólo rebajes y ajustados a la norma 12 13%
Desnivel máx. entre rebaje y calzada de 1 cm. 33
Pavimento rebaje es antideslizante 10
Rebaje ancho mínimo 0,90 metros 20
Rebaje o rampa con pendiente hasta 12% 8
Estacionamientos
De los 96 estacionamientos observados sólo dos de ellos están
destinados a PcD, pero no están ajustados a norma.
Hay Estacionamientos y están de acuerdo a la norma 0
No hay Estacionamientos para discapacitados 94 98%
Hay Estacionamientos pero no de acuerdo a la norma 2 2%
Reconstrucción Inclusiva tras catástrofes
82
Accesos en Locales Comerciales
Al momento de la medición, de 33 locales observados habían 19
cerrados y por lo tanto no se pudo observar todas las variables:
franqueable, accesible y usable (determinado por la altura de al
menos un Mesón de Atención a público).
TOTAL CATASTRO: 33, con 19 locales cerrados
Con Acceso 10 30% 33 observados
Sin acceso 23 70%
Con libre desplazamiento 6 37% 16 observados
Sin libre desplazamiento 10 63%
Mesón de atención en la norma 4 29% 14 observados
Mesón de atención fuera de norma 10 71%
Con acceso y libre desplazamiento 3
Sin acceso y sin libre desplazamiento 7
Con acceso, libre desplazamiento y mesón ajustado
a la norma
2
Sin acceso, sin libre desplazamiento y mesón fuera
de norma
6
Solo 14 locales pudieron ser observados en las 3 variables
Con 1 característica accesible 4 29%
Con 2 características accesibles 2 14%
Con 3 características de accesibilidad 2 14%
Con ninguna característica de accesibilidad 6 43%
14 100%
Capítulo 4: Ensayando un Modelo de Reconstrucción Inclusiva
83
Accesos en los Edificios de Uso Público
Edificios de uso público franqueables: que se puede entrar des-
de afuera sin ayuda de terceros.
Sobre 11 edificios observados: en el 64% de ellos existe acceso
para PcD, en 24% no hay acceso para PcD y un 9% cuenta con
acceso por entrada anexa.
Ancho de los pasillos en los edificios públicos
Libre circulación dentro de 4 edificios
Ancho libre interior 1,40 mt. ó más 100% 4
Ancho libre interior menor a 1,40 mt. 0 0
100% 4
Reconstrucción Inclusiva tras catástrofes
84
Ancho de Puertas en edificios públicos
Se observaron 11 Puertas de Entrada
Se ajusta a la norma (0,90 o más) 82% 9
No se ajusta a la norma (menos de 0,90) 18% 2
100% 11
Existencia de rampas de acceso en edificios públicos
De 8 edificios con acceso, el 73% tiene rampa y el 27% rebaje.
Rampa 73% 6
Rebaje 27% 2
100% 8
De las 6 rampas observadas, cumplen con las condiciones adecuadas para su
uso
Completamente adecuada (cumple con las 3 características) 0% 0
Completamente inadecuada (no cumple con ninguna
característica)
33% 2
Medianamente adecuada (cumple con algunas de las 3
características)
67% 4
Ancho mínimo 1 mt. 83% 5
Superficie antideslizante 0 0
Pendiente ajustada a la norma 33% 2
Capítulo 4: Ensayando un Modelo de Reconstrucción Inclusiva
85
Mesones de Atención a público
La función de éstos es facilitar la comunicación entre quien
ofrece un producto o servicio y quien lo recibe, dando como re-
sultado que un edificio se puede “usar” por cualquier persona
independientemente si presenta una discapacidad.
Se observaron cinco Mesones de Atención
Máximo 0,90 mt. (ajustado a la norma) 40% 2
Superior a 0,90 mt.(no se ajusta) 60% 3
100% 5
Reconstrucción Inclusiva tras catástrofes
86
Resumen de Accesibilidad en Quirihue
Realizadas las observaciones y evaluaciones, en Quirihue se
pudo constatar un mayor índice de accesibilidad en edificios que
en las calles, siendo los establecimientos comerciales quienes
más se alejan de la variable accesibilidad.
Sí Regular No Resultado Accesibilidad
Accesibilidad en Edificios 60% 40% 0 50
Accesibilidad en las Calles 57% 29% 14% 29
Accesibilidad en el Comercio 0 0 100% 5
 
50
0
5
10
15
20
25
30
35
40
45
50
29
5
Resumen de Accesibilidad en Quirihue
Accesibilidad
en Calles
Accesibilidad
en el Comercio
Capítulo 4: Ensayando un Modelo de Reconstrucción Inclusiva
87
Modelo Mesa de Trabajo pro Reconstrucción Inclusiva Quirihue
Finalmente, con el fin de poder establecer medidas concretas
que realmente pudiesen afectar a la gente que estaba pasando
por una situación de emergencia, basadas en el liderazgo propio
de situaciones donde quienes ejercen la autoridad y el poder se
ven sobrepasados, se logran comprometer a priori alianzas para
estipular un compromiso conjunto de colaboración que fuera
más allá de la contingencia.
Reconstrucción Inclusiva tras catástrofes
88
Tipo de organización constituida: mesa tripartita integrada por:
1.	 Sector civil:
•	 Organizaciones de/para PcD
•	 Organizaciones territoriales como las juntas de vecinos
•	 Organizaciones funcionales como clubes o centros de
padres
•	 Organizaciones religiosas
2.	 Sector privado:
•	 Empresas
•	 Comercio
3.	Gobierno:
•	 Gobierno local: Municipalidad y Concejo Municipal.
•	 Gobierno Regional: Intendencia, Seremis y Servicios.
Objetivos de la constitución de la mesa tripartita:
1.	 Lograr que la reconstrucción de Quirihue sea inclusiva
(todo lo que se reconstruya debe estar diseñado para
que todo el mundo pueda usarlo, incluyendo a las PcD y
según lo que recomienda el Plan de Reconstrucción In-
clusiva)
2.	 Asistir a las PcD damnificadas de Quirihue
Capítulo 4: Ensayando un Modelo de Reconstrucción Inclusiva
89
Etapas:
Etapa 1.- Constitución de la Mesa:
1.	 Se convoca a reunión para constituir la Mesa, se invita a re-
presentantes de todos los estamentos, posiciones políticas y
religiosas, la reconstrucción inclusiva es tarea de todos.
2.	La mesa designa a un secretario, quien tomará nota de los
acuerdos de la mesa.
3.	 Se asigna un calendario de reuniones.
Etapa 2.- Productos-Desafíos:
1.	Viviendas:
•	 De emergencia: construir y terminar los módulos que
sean necesarios, para lo cual hay que buscar recursos.
•	 Definitivas: poner énfasis en las soluciones definitivas,
gestionando con una EGIS de Quirihue la postulación a
subsidios especiales para las PcD damnificadas. Las vi-
viendas deben ser diseñadas en conjunto con las PcD.
2.	Accesibilidad:
•	 Calles y veredas: postular a fondos regionales y naciona-
les para hacerlas accesibles para PcD (seguir lo estable-
cido por la ley)
•	 Acceso a edificios de uso púbico : postular a fondos re-
gionales y nacionales para hacerlos accesibles para PcD
(seguir lo establecido por la ley)
3.	 Ayudas técnicas:
•	 Organizar Operativo para que el Senadis Regional provea
de las Ayudas Técnicas detectadas en la Encuesta, de
acuerdo a lo ofrecido por la Coordinadora Regional Sra.
Sandra Narváez.
Reconstrucción Inclusiva tras catástrofes
90
•	 Postular en forma ordinaria a Senadis para obtener otras
Ayudas Técnicas: para lo cual hay que pedir apoyo al Mu-
nicipio o bien inscribir a “Puertas Abiertas” en el Convenio
Marco de Senadis.
4.	 Beneficios permanentes
•	 Diseñar y gestionar la creación de la Oficina Municipal de
la Discapacidad de Quirihue
•	 Gestionar recursos para que las PcD de escasos recursos
de Quirihue reciban medicamentos en forma permanente.
•	 Diseñar y presentar un Proyecto al FNDR y Empresarios
de la provincia, para adquirir y mantener un furgón adap-
tado para sillas de ruedas.
Capítulo 4: Ensayando un Modelo de Reconstrucción Inclusiva
91
III.- Resultados del Proyecto Reconstrucción Inclusiva
en Quirihue
Objetivo General: Grado de Cumplimiento
Instalar en Chile el paradigma de
Construcción Inclusiva y atención
ante desastres y emergencias, con
enfoque de inclusión.
Cuando se planteó como objetivo no
estaba aún instalado este paradig-
ma, pero este trabajo se espera haya
contribuido a instalar el tema.
Objetivos Específicos: Grado de Cumplimiento
Objetivo específico Nº1: Concentrar
en las PcD de Quirihue, el impacto de
las “buenas prácticas” público-priva-
das que Chile ha dispuesto para la
Reconstrucción de las zonas afecta-
das por el terremoto.
Se inició con una propuesta de rea-
lizar allí varias acciones; entre ellas
se logró firmar un Compromiso de
Trabajo entre autoridades locales y
provinciales, se postuló un proyec-
to conjunto entre organizaciones de
discapacidad de Quirihue y Maipú a
la DOS, se solicitaron Ayudas Técni-
cas especiales a Senadis.
Objetivo específico Nº2: Generar
una red nacional de trabajo multi e
inter sectorial que aplique el enfoque
de inclusión frente a la reconstruc-
ción y atención de desastres y emer-
gencias.
La red se ha ido generando con la
participación de muchos sectores.
Senadis, Gabinete Primera Dama,
Seminario sobre Reconstrucción In-
clusiva organizado por la Universi-
dad Austral de Chile, entre otras.
Objetivo específico Nº3: Generar
aprendizajes prácticos de la expe-
riencia en Quirihue para ser aplica-
dos por esa red en el resto del país.
Sí se cumplió en lo referente a la po-
sibilidad de construir un módulo de
emergencia accesible que reempla-
ce a una “media agua”, por el mismo
costo. También en lo referente a la
necesidad de unirse en una red local
que aúne los esfuerzos del mundo
público-privado-sociedad civil.
Objetivo específico Nº4: Incorporar
la variable Accesibilidad en el Regla-
mento de Construcción de Viviendas
Básicas con recursos del Estado.
No se logró con este trabajo pero sí
se contribuyó a sensibilizar a autori-
dades.
La variable accesibilidad está a pun-
to de ser incorporada al reglamento,
de acuerdo a lo señalado por la Di-
rección de Senadis.-
Reconstrucción Inclusiva tras catástrofes
92
Objetivo específico Nº5: Exportar
conocimiento aplicado.
Se dio a conocer el trabajo a profe-
sionales e instituciones chilenas.
Se dio a conocer a un Arquitecto es-
pañol, experto en accesibilidad, don
Eduardo Elkouss, quien mostró la ini-
ciativa en una exposición efectuada
en Tokio en septiembre 2011.
Se dio a conocer a la “red de profe-
sionales latinoamericanos por la dis-
capacidad”.
Se mostró la experiencia a “Vec-
tor Central” que es un Programa de
Enlaces, Cooperación y Solidaridad
Tecnológica, que se enmarca en una
estrategia binacional (Chile-Argen-
tina), quienes han mostrado gran
interés en este proyecto, como una
propuesta activa en discapacidad
que puede ser replicada.
Productos Esperados: Grado de Cumplimiento
a. Construcción de dos módulos ac-
cesibles en Quirihue y su poste-
rior inauguración.
Fue difícil su construcción por facto-
res climáticos, disposición de volun-
tarios y usos y costumbres locales.
Lo importante de este producto, es
que se diseñó y construyeron 2 mó-
dulos con características de accesi-
bilidad, con el mismo costo de una
mediagua de emergencia.
No es una casa, no es una vivienda
permanente, es una solución tran-
sitoria para quienes en lo sucesivo
sufran desastres naturales, incen-
dios, etc., y requieran contar con una
unidad de emergencia por tener un
integrante con discapacidad física
en su familia.
b. Se encuesta un porcentaje de la
población con discapacidad de
Quirihue y se entregan los resul-
tados a Senadis y al Ministerio
de Vivienda y Urbanismo.
La Encuesta fue realizada y los re-
sultados analizados. (Remitirse al
Cap.3)
Capítulo 4: Ensayando un Modelo de Reconstrucción Inclusiva
93
c. Se realiza un catastro de barreras
urbanísticas en Quirihue y se en-
tregan los resultados a Senadis y
al Ministerio de Vivienda y Urba-
nismo.
La Encuesta fue realizada y los re-
sultados analizados y presentados
en el Seminario de Reconstrucción
Inclusiva organizado de la Comisión
de Inclusión Social de las personas
con discapacidad de la Universidad
Austral de Chile.
d. Postulación de un proyecto de
eliminación de barreras urbanís-
ticas en Quirihue, a un Fondo In-
ternacional.
Pendiente, dependía de la Munici-
palidad de Quirihue quien no mostró
mayor interés, sólo en el momento.
e. Implementación y funcionamien-
to de una Mesa de Trabajo tripar-
tita de Reconstrucción Inclusiva
en Quirihue.
Quirihue está trabajando para elimi-
nar barreras urbanísticas: ya están
asignados los nuevos semáforos
con dispositivo auditivo, en el Re-
glamento de Tránsito incorporaron
12 estacionamientos para PcD, el
Teatro reconstruido tiene baños para
PcD, entre otras medidas adoptadas
f. Firma de un Convenio entre la So-
ciedad Civil, representada por los
Consejos Comunales de Disca-
pacidad y el Ministerio de Vivien-
da y Urbanismo, para incorporar
la variable Accesibilidad en la
construcción de las viviendas
básicas que comprometen recur-
sos del Estado, durante el desa-
rrollo del XV Encuentro Nacional
de CCD en Quillota 2010.
Convenio firmado con resultados in-
formados a los Diputados:
Octava Región: Franz Sauerbaum, Jor-
ge Sabag
Región Metropolitana: Mónica Zala-
quett, José Auth
Algunos de ellos finalmente firmaron
un acuerdo de Reconstrucción Inclusi-
va, aunque no es un documento vincu-
lante permite agendar el tema ante la
Cámara de Diputados.
Esto es completamente independiente
al proyecto en comento, pero sí lo con-
textualiza.
 
Reconstrucción Inclusiva tras catástrofes
94
Conclusiones del Capítulo 4
Habiéndose dado la oportunidad de visitar Quirihue los días
posteriores al terremoto del 27F y comprobándose en terreno lo
devastador que el mismo fue para este pueblo, construido sobre
la base del adobe y a sólo 30 kms. del epicentro, se evidenció el
interés de las propias PcD de Quirihue por abordar este tema.
Una vez en Maipú se dieron a conocer las fotografías que sen-
sibilizaron a artistas y a PcD de la comuna, quienes con el de-
cidido aporte de la Ilustre Municipalidad de Maipú, terminaron
organizando un evento con cuyos ingresos se logró adquirir los
materiales para la construcción de dos módulos de emergencia,
los que tienen la característica de ser accesibles.
Después de ese evento de solidaridad se concurrió a Quirihue
para dar inicio a las obras y especialmente para congregar allí a
diversos personeros del ámbito público, privado y de la sociedad
civil de la región, quienes se comprometieron a través de la firma
de un Compromiso, a integrar una Mesa de Trabajo que estable-
ciera metas y plazos de reconstrucción con la mirada inclusiva.
La jornada, donde participaron autoridades regionales, provin-
ciales y municipales además de empresarios, dirigentes socia-
les y PcD, dio como resultado los siguientes productos:
-	 Construcción de dos módulos de emergencia adaptados
para PcD, como un anexo a la mediagua de emergencia; esto
es un dormitorio de 3 x 4,30 metros con dos puertas de 0,90
cms. y 0,85 cms. , un ventanal de 1 x 0,80 metros que permite
pasar una silla de ruedas en caso de emergencia, dos rampas
con 12% de inclinación, una que conecta a la casa y otra para
acceder desde la calle, con vigas a la vista, forrada y con piso
machimbrado.
Capítulo 4: Ensayando un Modelo de Reconstrucción Inclusiva
95
-	 Se encuestó a 202 PcD en Quirihue. De las personas encues-
tadas, ya que existen al menos igual cantidad de PcD en Quiri-
hue que, por razones de tiempo, no se alcanzaron a encuestar,
se detectó que se requieren con urgencia 15 sillas de ruedas, 19
bastones, cuatro audífonos, tres notebook y dos prótesis entre
otras Ayudas Técnicas, necesidad que fue traspasada al Servicio
Regional de la Discapacidad en los días posteriores.
-	 Se realizó además un Catastro de Accesibilidad en las prin-
cipales calles de la comuna, habiéndose constatado que aun
cuando el diseño de calles y veredas está muy bien intencio-
nado por parte de las autoridades técnicas pertinentes, son
los particulares quienes intervienen muchas veces las vere-
das obstaculizando el paso de sillas de ruedas. La idea es
que los datos obtenidos sirvan para diseñar un proyecto de
eliminación de barreras urbanísticas y arquitectónicas, para
que Quirihue sea un modelo de accesibilidad, proyecto a ser
financiado con Fondos Externos y que debiera presentar la
Mesa de Trabajo.
-	 Y para dar continuidad a este trabajo, se invitó a diversas
autoridades a seguir trabajando unidos y esperanzados por
alcanzar la reconstrucción de Quirihue, quienes firmaron un
Compromiso de Reconstrucción Inclusiva mediante el cual se
comprometieron a seguir en el tema, en una Mesa de Trabajo
en la que estén representados los sectores público, privado y
de la sociedad civil, lo que se espera constituya un modelo de
trabajo frente al tema de la Reconstrucción Inclusiva en Chile,
ya que si no son las propias PcD o sus organizaciones, como
en este caso ocurrió con la organización “Puertas Abiertas”
de Quirihue, el tema de la accesibilidad seguirá siendo invisi-
ble, igual que la discapacidad.
Reconstrucción Inclusiva tras catástrofes
96
Anexos Capítulo 4
1.- Ficha para evaluar Accesibilidad de Manzanas y Calles
Manzana Nº Vereda
1.- Veredas
1.1. Banda de Circulación Peatonal: Agregar observaciones si corres-
ponde.
a)	 La vereda cumple con la norma (ancho mínimo aceptable de
90 cm.)
b)	 La vereda no cumple con la norma (ancho inferior a 0,90cm.)
c)	 Vereda en buen estado
d)	 Vereda en estado regular
e)	 Vereda en mal estado
f)	 Comercio informal no obstaculiza la circulación peatonal por
la vereda
g)	 Comercio informal obstaculiza la circulación peatonal por la
vereda
1.2.Banda de Elementos: vereda libre de señales de tránsito, semáforos,
paraderos, postes o cualesquiera otros elementos correspondientes
a mobiliario urbano
a)	Señales de tránsito y luminarias no obstaculizan la circula-
ción peatonal
b)	Señales de tránsito y luminarias obstaculizan la circulación
peatonal
2. Elementos en la Vía Pública: Todo elemento de mobiliario urbano y
señalización deberá ser instalado de tal manera que su ubicación
no interfiera con la banda de circulación peatonal.
2.1.Rejillas: las rejillas de ventilación, colectores de aguas lluvia y las
juntas de pavimento de piso tendrán separaciones máximas de 15
cm.
a)	Hay rejillas con 15 mm. como máximo de separación
b)	Las rejillas no cumplen con la norma
c)	Rejilla a nivel del pavimento
d)	Rejillas a desnivel
e)	No hay rejillas
Capítulo 4: Ensayando un Modelo de Reconstrucción Inclusiva
97
2.2.Semáforos: deben estas instalados de forma que no interrumpan la
circulación peatonal. Los dispositivos de control de los semáforos
de acción manual, deben ubicarse a máximo un metro respecto de
la vereda. Considerar la regulación del tiempo de cruce peatonal
para personas con movilidad reducida, sean niños, adultos mayores
o PcD.
a)	No interrumpe la banda peatonal
b)	Interrumpe la banda peatonal
c)	Cuenta con accionador manual
d)	No cuenta con accionador manual
e)	Accionador a un máximo de un metro de altura
f)	 Accionador sobre un metro de altura
g)	Tiempo suficiente para permitir el cruce peatonal
h)	Tiempo insuficiente que no permite adecuadamente el cruce
peatonal
3. Vegetación
3.1.Árboles: que no interrumpan el paso peatonal y alcorques cubiertos
por rejillas.
a)	Árboles no presentan problemas al tránsito peatonal
b)	Ramas o tronco no permite libre desplazamiento
c)	Árboles sin alcorques
d)	Alcorques cubiertos a nivel del pavimento
e)	Alcorques cubiertos a desnivel del pavimento
4. Estacionamientos para PcD: Ley N°19.900, Artículo 153 bis: En todas
las vías públicas en que esté permitido estacionar, gratuitamente o
no, las municipalidades deberán establecer dos estacionamientos
por cada tres cuadras, destinados exclusivamente al uso de cual-
quier persona con discapacidad, los que deberán estar debidamente
señalizados o demarcados.
4.1.Estacionamientos.
a)	Hay estacionamientos para discapacitados, debidamente se-
ñalizados (SIA), con medidas de acuerdo a la norma y en la
cantidad exigida por la ley de tránsito.
b)	Hay estacionamientos para discapacitados pero no totalmen-
te de acuerdo a la norma
c)	No hay estacionamientos para discapacitados
Reconstrucción Inclusiva tras catástrofes
98
5. Cruces Peatonales: el desnivel entre acera y calzada debe salvarse
mediante rebajes o rampas que coincidan con el paso de cebra
5.1.Desnivel.
a) Desnivel máximo entre el rebaje y la calzada no mayor a un cm.
b) Pavimento del rebaje es antideslizante
c) El rebaje es de ancho mínimo de 0,90 mt.
d) El rebaje o rampa tiene una pendiente no mayor a un 12%
e) No hay rebajes ni rampas que salven los desniveles en los cru-
ces peatonales de las esquinas
f) Hay rebajes o rampas pero fuera de norma
Capítulo 4: Ensayando un Modelo de Reconstrucción Inclusiva
99
2.- Ficha para evaluar Accesibilidad de Edificios
N° 1
Nombre recinto:
Dirección:
1. Existe acceso para PcD
_______SÍ, por donde ingresan los demás
_______SÍ, por entrada anexa
_______NO, no hay ningún acceso
2. El acceso para PcD es de tipo
_______Rampa
_______Rebaje
_______No hay diferencia entre el nivel de la calle y del inmueble
3. Si el acceso es de tipo rampa
_______Tiene un ancho mínimo de un metro.
_______ Posee superficie antideslizante
_______ % de pendiente se ajusta a la norma
_______ No cumple con las condiciones adecuadas para uso autónomo
4. Ancho de la puerta de entrada
_______ 0,90 o más (se ajusta a la norma)
_______Menos de 0,90 (no se ajusta a la norma)
_______Uso autónomo de la puerta de acceso principal por parte de la PcD
_______No puede usar en forma autónoma la puerta de entrada
5. Mesón de atención:
_______ Altura máxima de 90 cm.
_______ Altura superior a 90 cm.
_______ Atención directa a la PcD
_______ Atención al acompañante
6. El ancho libre de los pasillos para circulación interior es de 1.40 m.
_______SÍ
_______NO
7. Baños
_______Cuenta con baño para PcD
_______No cuenta con baños para PcD
_______Cuenta con baño para PcD no habilitado
_______Grifería y Accesorios adecuados
_______Grifería y Accesorios No adecuados
Reconstrucción Inclusiva tras catástrofes
100
3.- Ficha para evaluar Accesibilidad de Locales Comerciales
LOCALES COMERCIALES: Se encuentran dentro de la categoría
de edificios de uso público, ya que como comercio, entregan un
servicio de atención a la comunidad.
Nombre Local Comercial: Ubicación:
Nombre Locatario: Rubro:
a)	 Libre acceso para PcD
b)	 No se encuentra acceso adecuado para PcD
c)	 Libre desplazamiento para PcD
d)	 Desplazamiento limitado para PcD
e)	 Mesón de atención de acuerdo a la norma; 90 cm. de altura
f)	 Mesón de atención fuera de la norma
g)	 Atención directa a la PcD
h)	 Atención al acompañante de la PcD
101
Recomendaciones finales
Los resultados de la puesta en marcha de este plan dependerán
del desempeño de excelencia de las autoridades y de la fiscali-
zación que realicen al cumplimiento de la Normativa.
1.	Se recomienda contar con un verdadero trabajo en red con
las organizaciones de y para personas con discapacidad, la
sociedad civil, empresas y entidades internacionales. La par-
ticipación de las organizaciones de y para personas con dis-
capacidad se hace imperiosa.
2.	Se recomienda que la inclusión social de las personas con
discapacidad se vea facilitada por la puesta en marcha de un
Programa de Mejoramiento de la Gestión e inclusión.
3.	Se recomienda que el presupuesto del Servicio Nacional de
la Discapacidad vea reflejado el esfuerzo nacional de recons-
trucción en los ítems que puedan contribuir a que las solucio-
nes también lleguen a las personas con discapacidad. Exis-
ten organismos internacionales que pueden asistir a Chile en
estos esfuerzos.
4.	 Se recomienda realizar un estudio de impacto de las medidas
ejecutadas.
Reconstrucción Inclusiva tras catástrofes
102
Agradecimientos
Dr. Armando Vásquez, OPS.
Dr. Eduardo Elkouss. UAI
Dr. Alberto Vargas, Inrpac.
Keiko Nakatami, Jica programa Jica Friends
Paola Fuentes, Asistente social DAE UACh.
Enso Castro, Concejal I. Municipalidad de Quirihue.
Y a muchos otros colaboradores sin cuyo aporte, este libro no
habría sido posible.
NOTICIAS
Noticias
105
Ven oportunidad de hacer las cosas de otra manera:
Desde UACh Proponen Plan de Reconstrucción
Inclusiva
* La Comisión de Inclusión Social y Discapacidad UACh ha rea-
lizado diversas acciones como la distribución del documento
“Plan de Reconstrucción Inclusiva” entre autoridades universi-
tarias y políticas.
Escrito por: Jose Luis Gómez G. - Periodista Relaciones Públicas UACh
Email: josegomez@uach.cl
Publicada el: 21-04-2010
Tras el fuerte terremoto y tsunami que afectó a nuestro país,
la Comisión de Inclusión Social y Discapacidad de la Universi-
dad Austral de Chile, liderada por el Prof. Cristian Salazar, está
proponiendo un Plan de Reconstrucción Inclusiva, es decir que
considere a las personas según su grado de discapacidad.
La iniciativa, que se enmarca dentro del cumplimiento de la res-
ponsabilidad social universitaria, ha incluido diversas acciones,
como la distribución del documento “Plan de Reconstrucción
Inclusiva” entre autoridades universitarias y políticas.
Según indicó el Prof. Cristian Salazar (académico del Instituto
de Administración, Facultad Cs. Económicas y Administrativas),
“una semana después del terremoto teníamos listo el documen-
to preliminar y luego de una serie de reuniones con distintos per-
soneros de gobierno y organizaciones de y para la discapacidad
hemos construido un plan que incluye la reconstrucción física y
psicológica”.
El académico sostuvo que “ésta es una gran oportunidad para
que el gobierno pueda hacer las cosas bien, eliminando en las
ciudades y zonas afectadas los postes y hacer electrificado pú-
blico subterráneo. Además debería incluir en las calles pavimen-
tación adecuada para el tránsito de personas en sillas de ruedas
y personas ciegas. Esto además de hacer las ciudades inclusi-
vas contribuirá al desarrollo de un turismo accesible, sobre todo
en las zonas costeras”.
Reconstrucción Inclusiva tras catástrofes
106
Igualmente, el Prof. Salazar aseguró que, en el contexto actual
en que existen diversas catástrofes naturales a nivel mundial,
esta propuesta puede utilizarse en cualquier país. “De hecho se
está traduciendo al inglés y el portugués”, dijo.
Una oportunidad
Para el asesor de la Comisión de Inclusión Social y Discapaci-
dad UACh Carlos Kaiser “ésta es la única oportunidad de que se
construya bien, pensando en todas las personas y cumpliendo
la ley; después es tarde. Promover una sociedad inclusiva no es
otra cosa que promover el Estado de derecho, los valores de la
democracia, es poner al servicio como la razón de ser del huma-
no en sociedad”.
Sobre la relevancia de este plan, Kaiser aseguró que no ha exis-
tido una respuesta coordinada y sistemática en la atención de
desastres y de reconstrucción que considere a las personas con
discapacidad. “Esto ha sido constatado tras el terremoto en Hai-
tí por Naciones Unidas, entidad que tampoco ha incorporado la
variable discapacidad a su sistema de coordinación de ayuda a
desastres”, dijo.
El asesor insistió en que en Chile, a pesar de que nuestra Cons-
titución declara a las personas iguales en dignidad y derechos,
“en la práctica a las personas con discapacidad se les relega a
segundo lugar; esto es particularmente grave cuando ante una
emergencia no se atiende ni menciona al grupo más vulnerable.
Entonces, nuestra labor ha sido instalar el tema en Chile y en el
mundo, pero poniendo énfasis en el tránsito de lo ‘discursivo’ a
lo ‘ejecutivo’”.
Acciones desarrolladas
1)	 Elaboración y distribución del documento “Plan de Recons-
trucción Inclusiva”.
2)	 El Plan de Reconstrucción Inclusiva fue publicado en su si-
tio de internet por el programa Jica Friends, de la Agencia
de Cooperación Internacional de Japón y de la Sociedad
Noticias
107
Japonesa de Rehabilitación. Ver link:http://www.jicafriends.
jp/projects/latinamerica/chile/l2003carlos/index.html
3)	 Colaboración en la elaboración del documento plan de ac-
ción del Servicio Nacional de la Discapacidad.
4)	 Participación en la mesa de trabajo de Reconstrucción In-
clusiva de Senadis.
5)	 Colaboración con Mideplan.
6)	 Contactos técnicos con la Organización Panamericana de
la Salud.
7)	 Contactos técnicos y reuniones con la Agencia de Coopera-
ción Internacional de Chile.
8) 	 Contactos técnicos con el Ministerio de Salud, Unidad de
Rehabilitación.
9)	 Contactos técnicos y reuniones con el Instituto de Rehabili-
tación Nacional Pedro Aguirre Cerda.
10)	 Entrega de un informe sobre el terremoto y la situación de
las personas con discapacidad a la Honorable Cámara de
Diputados.
11)	 Colaboración con la H. Cámara de Diputados para el pro-
yecto de acuerdo sobre reconstrucción Inclusiva.
12)	 Creación de redes por la Reconstrucción Inclusiva, inclu-
yendo un sitio en Facebook.
13)	 Preparación de estudios y publicaciones.
14)	 Desarrollo de instrumentos y metodologías de diagnóstico
e intervención.
15)	 Acuerdo con la Organización Panamericana de la Salud
para la creación de una red de trabajo y para la elaboración
de estudios, manuales y documentos sobre atención de de-
sastres y reconstrucción inclusiva.
 
Reconstrucción Inclusiva tras catástrofes
108
Gobierno premió propuesta de la UACh en concurso Buenas
Prácticas 2010
“Plan de Reconstrucción Inclusiva tras catástrofes”
fue elegida como la mejor iniciativa de la Región de
Los Ríos.
EL NAVEGABLE
Por Corresponsal El...
27 de Diciembre, 2010 09:12
Contentos de recibir el premio “Buenas Prácticas 2010: Por el
Chile que soñamos”, otorgado por el Ministerio Secretaría Gene-
ral de Gobierno, se mostraron los docentes Horario Sanhueza y
Cristian Salazar, miembros de la Comisión de Inclusión Social y
Discapacidad de la UACh.
La distinción fue entregada por el seremi de Gobierno, Claudio
Mansilla Alt, luego que la propuesta denominada “Plan de Re-
construcción Inclusiva tras Catástrofes”, postulada por la casa
de estudios, fuera elegida como la mejor iniciativa de la Región
de Los Ríos en el concurso promovido por la División de Organi-
zaciones Sociales de ministerio antes nombrado.
Noticias
109
La iniciativa fue elaborada tras la catástrofe del 27/2 por la Co-
misión de Inclusión Social y Discapacidad de la casa de estu-
dios, con el propósito que los entes públicos y privados consi-
deren la variable discapacidad en la reconstrucción de las zonas
afectadas por el terremoto y tsunami.
El seremi de Gobierno recordó que meses atrás recibió el Plan
de Reconstrucción Inclusiva de manos del académico Cristian
Salazar, y posteriormente entregó el documento al Presidente de la
República.
“Este es un proceso que viene a sellar un trabajo pendiente de la so-
ciedad chilena: el tener realmente las condiciones adecuadas para
que aquellas personas que tengan algún tipo de discapacidad pue-
dan encontrar los elementos para sentirse parte de la sociedad. Es
un tema que vamos a trabajar más en esta región porque es una de
las regiones que tiene los índices de mayor discriminación de Chile
y eso debemos cambiarlo”, dijo la autoridad regional.
Satisfacción
“Estoy muy feliz por el reconocimiento hecho por el gobierno re-
gional y nacional”, puntualizó el presidente de la Comisión de Inclu-
sión Social y Discapacidad, Horacio Sanhueza, profesor de la Fa-
cultad de Ciencias Económicas y Administrativas de la UACh, quien
destacó el significativo aporte de Carlos Kaiser en la elaboración de
la propuesta.
En tanto, el profesor Cristian Salazar expresó que este reconoci-
miento es muy importante para el equipo de la Comisión, ya que
significa que están haciendo las cosas bien.
“Es un gran estímulo para seguir desarrollando estas áreas que
las hemos venido trabajando por tres años y nos llena de orgullo,
sobre todo para la UACh que reconozcan que está haciendo bue-
nas prácticas para la sociedad y está contribuyendo a ella”, acotó.
El seremi Mansilla y los docentes universitarios acordaron im-
pulsar un seminario para el mes de marzo de 2011, con el fin de
abordar el tema de la inclusión de las personas con discapaci-
dad.
Reconstrucción Inclusiva tras catástrofes
110
Propuesta de la UACh ganó “Concurso Buenas Prác-
ticas 2010: Por el Chile que Soñamos”
El Futrono.cl
Escrito por Tito Cañulef P.
Jueves, 04 de Noviembre de 2010 21:37
Seremi de Gobierno, Claudio Mansilla Alt, destacó que Plan de
Reconstrucción Inclusiva persigue que los entes públicos y pri-
vados consideren la variable discapacidad en la reconstrucción
de las zonas afectadas por el terremoto y tsunami.
La propuesta denominada “Plan de Reconstrucción Inclusiva
tras Catástrofes”, postulada por la Universidad Austral de Chile,
fue elegida como la mejor iniciativa de la Región de Los Ríos
en el “Concurso Buenas Prácticas 2010: Por el Chile que Soña-
mos”...
El seremi Claudio Mansilla informó que el concurso promovido
por la División de Organizaciones Sociales del Ministerio Secre-
taría General de Gobierno tuvo como objetivo identificar y pre-
miar las buenas prácticas que promueven el respeto y la inclu-
sión de las personas y grupos vulnerables ante la discriminación
y la intolerancia.
Añadió que el jurado, integrado por representantes de institucio-
nes públicas y de la sociedad civil, eligió la iniciativa presentada
por la UACh como la ganadora del concurso 2010, y acotó que
la propuesta fue elaborada por la Comisión de Inclusión Social
y Discapacidad de la casa de estudios con el propósito que los
entes públicos y privados consideren la variable discapacidad
en la reconstrucción de las zonas afectadas por el terremoto y
tsunami.
Mansilla recordó que en su momento recibió el Plan de Recons-
trucción Inclusiva de manos del académico Cristian Salazar, y
posteriormente entregó el documento al Presidente de la Repú-
blica.
La autoridad regional expresó que la iniciativa ganadora logró
instalar el concepto de “reconstrucción inclusiva” en la agenda
Noticias
111
pública nacional, siendo difundida, además, por la Agencia de
Cooperación Internacional de Japón.
La institución universitaria recibirá un galvano de reconocimien-
to y la publicación de la iniciativa en la página web del Ministerio
Secretaría General de Gobierno, por el aporte a la construcción
de una sociedad más respetuosa de la diversidad y sin discrimi-
nación arbitraria.
El jurado del concurso estuvo integrado por el seremi de Gobier-
no Claudio Mansilla, el director de Senadis Angel Sarmiento, la
funcionaria de Serplac Mónica Gamín, el presidente de la Aso-
ciación de Discapacitados Físicos de Valdivia Víctor Hugo Soto
e Ida Vicuña, dirigenta de la Centro de Padres de la Escuela Ann
Sullivan.
 
Reconstrucción Inclusiva tras catástrofes
112
Seminario Reconstrucción Inclusiva
Los días 26 y 27 de agosto se realizará en Santiago el Seminario
de Reconstrucción Inclusiva organizado por la Comisión de In-
clusión Social y Discapacidad de la Universidad Austral de Chile.
¿Se acuerdan que Carlos Kaiser nos contó sobre la Reconstruc-
ción Inclusiva del sur de Chile posterior al terremoto de febrero?
Se ha organizado este Seminario para seguir avanzando en la
materia, ojalá generar contenidos útiles no solo para este evento
en particular, sino sobre discapacidad y situaciones de desastre
en general aplicable a otros países.
¿Y adivinan quienes estarán ahí, no? Claro, ustedes ya conocen
al menos a dos de los expositores: Carlos Kaiser y Mamá Tera-
peuta. Así es, he sido invitada a presentar sobre el Rol de la Fa-
milia de niños con discapacidad en situaciones de desastre. Un
verdadero honor y esperamos aportar nuestro granito de arena,
compartir puntos en común de las experiencias de muchos pa-
dres amigos y exponiendo nuestras necesidades específicas en
casos de emergencia. Porque sin duda para el terremoto nos
sentimos más desprotegidos que nunca y no queremos que eso
se repita.
Noticias
113
Como siempre, hay mucho que hacer y decir e instancias como
esta son fundamentales, ya que permiten el diálogo entre las
distintas partes involucradas y seguro nos ayudan a avanzar. La
invitación es entonces para los días 26 y 27 de agosto, en el ho-
tel Plaza San Francisco desde las 8:30. Interesados inscribirse
a administ@uach.cl. Yo estaré el jueves durante la mañana, al
igual que Carlos Kaiser que expondrá específicamente sobre la
Reconstrucción Inclusiva, y estoy ansiosa por oír los otros pun-
tos de vista.
Publicado 22 Agosto 2010 por Mamá Terapeuta
 
Reconstrucción Inclusiva tras catástrofes
114
Académica representa a UACh en seminario de re-
construcción inclusiva
23/08/2010
“Según la docente Christiane Stehr este seminario se crea para
dar respuesta a situaciones o problemáticas que tienen que ver
con la discapacidad tanto en forma regional como nacional.
La Comisión de Inclusión Social y Discapacidad de la Universi-
dad Austral de Chile continúa con su labor de apoyo a las per-
sonas con discapacidad tras el terremoto. En esa línea, los días
26 y 27 de agosto se realiza el Seminario de Reconstrucción
Inclusiva en el Hotel Plaza San Francisco en Santiago. En re-
presentación de la comisión UACh, anfitriona en este seminario,
asistirá la directora de la Escuela de Terapia Ocupacional, Chris-
tiane Stehr.
La Profesional indicó “este seminario se crea para dar respuesta
a situaciones o problemáticas que tienen que ver con la disca-
pacidad tanto en forma interna de la Universidad Austral de Chi-
le, como también regional y nacional”.
Noticias
115
Agregó que esta comisión de la UACh asumió la responsabilidad
de estar presentes en este importante tema país, por esto, ha
realizado acciones principalmente ligadas a la reconstrucción
inclusiva en relación a las mediaguas que se están entregando
como viviendas transitorias para las personas. El próximo en-
cuentro nace como una respuesta a ello, la necesidad de que
la reconstrucción de Chile sea abierta a las necesidades de la
gente.
La instancia, que cuenta con el patrocinio de la Organización Pa-
namericana de la Salud, tiene por objetivo:
- 	 Facilitar las labores de atención de desastres y reconstruc-
ción inclusiva (variable discapacidad) para cualquier país
afectado.
- 	 Generar insumos técnicos para enfrentar situaciones de de-
sastre y emergencias, contemplando las primeras etapas de
atención. Los insumos serán diseñados para ser empleados
fácilmente.
- 	 Facilitar la coordinación de trabajo para atención de desas-
tres y reconstrucción inclusiva.
- 	 A la cita asistirán autoridades, expertos y representantes de
las organizaciones de y para personas con discapacidad.
Es importante igual añadir que la Universidad Austral de Chile,
tras el terremoto y tsunami de 27 de febrero de 2010 ha efec-
tuado una serie de medidas que incluyen la creación del con-
cepto de reconstrucción inclusiva, como también la producción
del documento “Propuesta plan de reconstrucción inclusiva tras
catástrofes”.
________________________________________
Fuente: Universidad Austral de Chile
Carlos Kaiser junto a Enso Castro en la firma de Compromiso para
conformar la mesa de trabajo pro reconstrucción inclusiva de Quirihue
Integrantes de la Mesa Tripartita integrada por representantes de
organizaciones civiles, del sector privado y del Gobierno de Chile
Lilian Monsalve junto a otros voluntarios, entrevistando y encuestando
a personas con discapacidad de Quirihue
Enso Castro, entregando algunas donaciones a personas con disca-
pacidad
Parte del equipo de Trabajo, de izquiera a derecha:
Cristian Salazar de la UACh, Carlos Kaiser de ONG Inclusiva, Lilian
Monsalve de I. Municipalidad de Maipú, Jorge Carrasco de la Comisión
de Discapacidad de SOFOFA y Jazmin junto a su familia
Cristian Salazar, evaluando si se cumplen medidas de accesibilidad en
veredas
Lilian Monsalve realizando catastro en calles y avenidas de Quirihue
Reconstruccion inclusiva tras catastrofes
Reconstruccion inclusiva tras catastrofes
Reconstruccion inclusiva tras catastrofes

Reconstruccion inclusiva tras catastrofes

  • 2.
    “Reconstrucción Inclusiva tras catástrofes” Partede este libro fue presentado como producto del proyecto de investigación financiado por la Dirección de Investigación y Desarrollo de la Universidad Austral de Chile que versó sobre Barreras Arquitectónicas y Mobiliario Urbano en relación a la Discapacidad
  • 6.
    5 ÍNDICE Prólogo........................................................................................ 7 Resumen.................................................................................... 11 Introducción..............................................................................15 Capítulo 1. Análisis de Contexto.............................................. 19 Antecedentes...................................................................................... 21 Dimensión............................................................................................ 22 Estado de Derecho y Reconstrucción Inclusiva........................... 24 Propuestas................................................................................ 30 Detección del problema.................................................................... 30 Solución del problema....................................................................... 31 Línea basal........................................................................................... 32 Capítulo 2. Matriz de Cálculo del Índice de Inclusión............. 35 Calculo de nivel de inclusión............................................................ 38 Capítulo 3. Propuestas............................................................. 45 A. Propuestas de emergencia y mitigación.................................. 48 B. Propuestas de reconstrucción inclusiva................................... 54 C. Propuestas de reacción inclusiva ante catástrofes................ 58 Anexo Capítulo 3................................................................................. 60 Capítulo 4. Ensayando un Modelo de Reconstrucción Inclusiva en la Comuna de Quirihue, Chile............................... 67 I. Introducción..................................................................................... 69 II. Hacia la construcción de un modelo de intervención inclusiva en situaciones de emergencia........................................ 70 III. Resultados del Proyecto Reconstrucción Inclusiva en Quirihue........................................................................................... 91 Conclusiones....................................................................................... 94 Anexos Capítulo 4.............................................................................. 96 Recomendaciones finales...................................................... 101 Agradecimientos.....................................................................102 Noticias....................................................................................103
  • 8.
  • 10.
    9 Prólogo “Es en lacrisis que nace la inventiva, los descubrimientos y las grandes estrategias”. Albert Einstein Si una palabra describe la situación acontecida en Chile tras el terremoto y tsunami de 2010 ésta es “crisis”. Quienes vivimos el desastre, tuvimos como misión reconstruir nuestro país, crecer y avanzar. En medio del miedo, del dolor y del asombro, un grupo importante de la población estaba quedando fuera; las personas con discapacidad. Tradicionalmente olvidados, la emergencia amenazaba con acrecentar la brecha existente. En tan aciago momento, un grupo de personas empezamos a trabajar ardua- mente para subsanar tal situación y contribuir a la reconstruc- ción del país. Siendo en esa época un colaborador de la Universidad Austral de Chile, y viviendo en la región Metropolitana, apenas volvieron las comunicaciones hablé con Horacio Sanhueza y Cristian Sa- lazar, integrantes de la Comisión de Inclusión Social de las per- sonas con Discapacidad de la Universidad Austral de Chile. Se acordó realizar una propuesta que fuese útil al país y que llegase a las autoridades pertinentes. Se trabajó vía internet para crear un documento que fue elaborado usando la metodología del Sistema de Marco Lógico. Se emplearon proyecciones estadísticas para dimensionar el problema, se recurrió a fuentes primarias y secundarias, complementando la labor con análisis y fundamentos jurídicos. En el texto se hizo uso de la Matriz de Cálculo del Índice de Inclusión. Mientras se desarrollaba el trabajo se realizaron reuniones y consultas de primer nivel, destacando las afectadas a los ex becarios de la Agencia de Cooperación de Japón a través de la red Jica Friends, y la reunión con el gabinete del Ministro de Desarrollo Social (entonces Mideplan). Se trabajó en terreno con visitas y actividades de campo en Quirihue, localidad cercana al epicentro, en la que se hizo adaptaciones a casas de personas con discapacidad afectadas y donde se celebró un acuerdo técnico
  • 11.
    Reconstrucción Inclusiva trascatástrofes 10 político con importantes autoridades. Se viajó a Coliumo, otra localidad muy cercana al epicentro del terremoto, en apoyo de las actividades organizadas por Aguante Chile. El documento fue enviado y expuesto en la Cámara de Diputados, fue promovido por OPS- OMS en toda América y fue entregado a la Unión Internacional de Arquitectos, entre otros. El texto fue premiado como la mejor iniciativa social de 2010 en la Región de los Ríos en el Concurso “Buenas Prácticas 2010: Por el Chile que soñamos”, otorgado por el Ministerio Secretaría General de Gobierno. En el mismo año OPS- OMS y el Instituto de Administración de la Universidad Austral de Chile financiaron un seminario sobre la materia, oportunidad en la que se tomó la decisión de contar con un comité editorial que trabajaría en una publicación más extensa llamada “Manual de Gestión Inclusiva de Emergencias: Derechos Humanos de las Personas con Dis- capacidad durante Emergencias” libro que fue editado en 2013. En 2011 el trabajo fue sistematizado y presentado por el Dr. Eduardo Elkouss en la bienal de Arquitectura de Tokio como un poster académico. En 2011 fue expuesto en el 1er Seminario Regional de Comuni- dades Seguras en Peñaflor, experiencia que dio paso a una es- trecha colaboración con la Ilustre Municipalidad de Peñaflor que ha dado como fruto la recertificación de Peñaflor como Comuni- dad Segura incorporando la variable discapacidad y la incorpo- ración en Ciudades Resilientes. El camino ha sido largo, pero el presente texto fue el primer paso, la Reconstrucción Inclusiva abrió camino a la lucha por un mun- do más seguro para todos. Carlos Kaiser M.
  • 12.
  • 14.
    13 Resumen “Frente a situacionesde desastre y emergencia, junto con los posteriores esfuerzos de reconstrucción, la tendencia mundial ha sido no aplicar soluciones atingentes a las necesidades de las personas con discapacidad, situación que contraviene los tratados internacionales sobre derechos humanos y los tratados y convenciones específicos sobre derechos humanos de perso- nas con discapacidad. Dicha tendencia puede constatarse toda vez que la Oficina de Coordinación de Asuntos Humanitarios (OCAH), perteneciente a la Organización de las Naciones Uni- das, contempla variables como género, pero no posee medidas especiales para las personas con discapacidad. En Chile, tras el Terremoto 8,8º Richter y Tsunami del día 27 de febrero de 2010, se hace urgente que los esfuerzos público- privados apunten a la reconstrucción inclusiva. En este sentido, la autoridad debe emplear todas las facultades legales disponibles, buenas prác- ticas de gobierno, junto con el uso de instrumentos y metodolo- gías especialmente diseñadas para tales efectos, contando con un indicador de inclusión que permita cuantificar y cualificar los impactos de las acciones emprendidas. Los objetivos del presente libro son: • Ob. Nº1: Contribuir a la reconstrucción inclusiva de nuestro país, presentando una serie de propuestas y un instrumento de medición. • Ob. Nº2: Contribuir a la instalación de la reconstrucción in- clusiva como tema relevante en la agenda nacional. • Ob. Nº3: Entregar a las autoridades e instituciones compro- metidas con la reconstrucción insumos técnicos para la re- construcción inclusiva. • Ob. Nº4: Contribuir al establecimiento de redes de trabajo en pos de la reconstrucción inclusiva.
  • 15.
    Reconstrucción Inclusiva trascatástrofes 14 Los productos esperados son: a) Documento con indicaciones y sugerencias para la atención de Desastres y Emergencias con enfoque de inclusión. b) Documento con indicaciones y sugerencias para la Recons- trucción Inclusiva.” Palabras clave: Terremoto, Tsunami, Estado de Derecho, Dis- capacidad, Reconstrucción Inclusiva, atención de desastres y emergencias, Gestión Territorial Integrada, Clasificación Inter- nacional de Funcionalidad, Matriz de Cálculo Índice de Inclusión.
  • 16.
  • 18.
    17 Introducción Tras el terremotodel día 27 de Febrero de 2010, la Comisión de Inclusión Social de las Personas con Discapacidad de la Univer- sidad Austral de Chile entendió que la atención de las personas con discapacidad en las zonas de catástrofe y la reconstrucción inclusiva son un tema país. La labor efectuada se basó en la ob- servancia de los valores corporativos de la Universidad, en hacer nuestro el espíritu de la primera convención de los derechos hu- manos de las personas con discapacidad. La primera versión del presente libro, fue redactada como docu- mento en el transcurso de la siguiente semana tras ocurrido el gran cataclismo, fue difundida vía internet a diferentes países, personas e instituciones. Fue acogida y publicada por la Agen- cia de Cooperación Internacional de Japón, en el sitio web de su programa de discapacidad Jica Friends1 y fue redactada en dos idiomas: Castellano e Inglés. Luego de cuatro años de haber escrito este libro y lamentando las nuevas catástrofes acontecidas en el país, como el terre- moto del norte y el gran incendio de Valparaíso, consideramos apropiado reeditar estas propuestas rescatando sus principios rectores, con el objeto que las nuevas autoridades puedan incor- porar las variables Discapacidad e Inclusión en todos los pro- yectos de reconstrucción. Principios rectores: 1. La defensa del rol de la persona con discapacidad como su- jeto de derecho. 2. La protección de la dignidad de la persona humana en la atención de emergencia y de reconstrucción inclusiva. 3. La promoción de las acciones basadas en el concepto de discapacidad entendida desde el enfoque propuesto por la Organización Mundial de la Salud en la Clasificación Interna- cional de Funcionalidad CIF. 1 http://www.jicafriends.jp/projects/latinamerica/chile/l2003carlos/index.html
  • 19.
    Reconstrucción Inclusiva trascatástrofes 18 4. Los derechos humanos de las personas con discapacidad concebidos como una obligación contemplada y amparada por el imperio de la ley. 5. La promoción del enfoque holístico, la persona con discapa- cidad entendida como un todo dinámico que requiere, al igual que todos los demás seres humanos, ser valorada y respeta- da, atendida en lo psicológico, lo material, lo comunitario.
  • 20.
  • 22.
    Capítulo 1: Análisisde Contexto 21 Capítulo 1. Análisis de Contexto “En los momentos de crisis, sólo la imaginación es más impor- tante que el conocimiento”. Albert Einstein Antecedentes: Chile, en febrero de 2010, ha sufrido los embates de un terre- moto de 8,8 Grados en la escala de Richter y de un tsunami. La reconstrucción de Chile debe considerar las necesidades de toda la población nacional sin excluir a las personas con disca- pacidad. El Plan de Reconstrucción Inclusiva tras Catástrofes contempla reconstruir para vivir bajo el estado de derecho en forma efectiva y para poder actuar con mayor facilidad en caso de emergencia. Puede ser implementado, en sus distintos componentes, por el gobierno central, el gobierno regional, municipalidades, Ongs, el sector privado entre otras entidades. El plan requerirá para su aplicación de voluntad política, trabajo en red, espíritu de justicia y de observancia del Estado de De- recho. Definimos Reconstrucción Inclusiva como: “aquella labor de edificar y reconstruir con espacios, edificios, tecnologías, pro- cedimientos, prácticas, protocolos e iniciativas de acceso y uso universal, que potencien la funcionalidad2 de las personas con discapacidad sustentada en el respeto de las leyes y tra- tados internacionales vigentes.” Las razones para reconstruir en forma inclusiva son de carácter: 1) Ético: Debe imperar la justicia, la igualdad, la libertad, la fra- ternidad y la búsqueda de la felicidad. 2 Acorde a la Clasificación Internacional de Funcionalidad de Naciones Unidas.
  • 23.
    Reconstrucción Inclusiva trascatástrofes 22 2) Jurídico: Se debe respetar y cumplir con el artículo 1º de la Cons- titución de la República de Chile, con la Convención Internacional de los Derechos Humanos, con la Convención Internacional de los Derechos Humanos de las Personas con Discapacidad, con la nueva ley de la discapacidad (20.422), la ley de Derechos del Consumidor, las ordenanzas de vivienda urbanismo y construc- ciones entre muchos otros cuerpos legales. 3) Económico: Dotar de autonomía contribuye a la generación de empleo, a que más personas puedan ingresar a las labores productivas, lo que genera riqueza. Mientras más personas con discapacidad puedan ser activas económicamente, sus familiares podrán participar en labores productivas, elevando los ingresos familiares y aportando a la reconstrucción na- cional. Dimensión Las personas con discapacidad representan un porcentaje im- portante de la población en las zonas afectadas por el terremoto y tsunami. El siguiente cuadro muestra la prevalencia de perso- nas con discapacidad por región. Fuente: Endisc 2004 8,5% 15,1% 17,8% 15,1% 17,6% 11,6% Región de Valparaíso Región Bernardo O’Higgins Región del Maule Región del Bío-Bío Región de la Araucanía Región Metropolitana Cuadra prevalencia de personas con discapacidad en las regiones afectadas (datos Endisc 2004)
  • 24.
    Capítulo 1: Análisisde Contexto 23 Al calcular el número de habitantes por región afectada, aplicando el cálculo de prevalencia de la Endisc 2004, la cifra de personas con discapacidad viviendo en las zonas afectadas supera el millón y medio. No obstante, dicha cifra no corresponde al número total de personas con discapacidad damnificadas, el desafío de la autoridad es complejo dado que no todas las personas con discapacidad es- tán relacionadas o participan de redes vinculadas con organismos estatales (usuarios/ colaboradores). Región Población total Censo 2002 % de personas con discapacidad Endisc 2004 Nº de personas con discapacidad en relación a cifras censo 2002 - Endisc 2004 (línea base) De Valparaíso 1.539.852 8,5% 130.887,42 De O´Higgins 780.627 15,1% 117.874,68 Del Maule 908.097 17,8% 161.541,27 Del Bío-Bío 1.861.562 15,1% 281.095,85 De La Araucanía 869.535 17,6% 153.038,16 Región Metropolitana 6.061.185 11,6% 703.097,46 Cálculo Nº total potencial de personas con discapacidad viviendo en las zonas afectadas por el terremoto 1.547.634,85 Fuente: Elaboración propia basada en Censo de población 2002 y Endisc 2004. A nivel nacional, según estimaciones oficiales del Ministerio de Ha- cienda, hay 800 mil damnificados. Aplicando un cálculo conserva- dor reduciendo la prevalencia de personas con discapacidad a sólo un 10% de la población viviendo en las zonas afectadas, tendríamos una línea base de 80.000 personas con discapacidad damnifica- das. Es urgente contar con datos duros que permitan tener un diag- nóstico claro sobre la real dimensión del problema. La catástrofe vivida puede empeorar los niveles de calidad de vida de las personas con discapacidad. Existe un vínculo directo entre discapacidad, pobreza y exclusión social. Según el Banco Mundial, las personas con discapacidad son las más pobres entre los pobres, viviendo con menos de un dólar diario. La entidad señala en los Ob- jetivos de Desarrollo del Milenio que “La discapacidad y la pobreza forman un círculo vicioso. A menudo la pobreza lleva a la discapaci- dad, la cual atrapa luego a las personas en la pobreza”3 . 3 Los ocho objetivos de desarrollo del Milenio, que abarcan desde la reducción a la mitad la pobreza extrema hasta la detención de la propagación del VIH/SIDA y la consecución de la enseñanza primaria universal para el año 2015, constituyen un plan convenido por todas las naciones del mundo y todas las instituciones de desarrollo más importantes a nivel mundial. Los objetivos han galvanizado esfuerzos sin precedentes para ayudar a los más pobres del mundo.
  • 25.
    Reconstrucción Inclusiva trascatástrofes 24 La encuesta Casen 20064 identifica la situación económica de las personas con discapacidad. El siguiente cuadro muestra la distri- bución por decil. Número/Decil I II III IV V VI VII VIII IX X Total Discapacitados 175.218 145.611 129.649 131.552 117.844 108.891 99.116 92.596 69.964 48.826 1.119.867 Fuente: Encuesta Casen, Mideplan 2006. Estado de Derecho y Reconstrucción Inclusiva Las acciones del Estado, de los ciudadanos y de las Institucio- nes se encuentran contempladas dentro del Estado de Derecho, definido por el Ministerio del Interior como: “Estado de derecho significa que el Estado está sometido a un ordenamiento jurídi- co, el cual constituye la expresión auténtica de la idea de Dere- cho vigente en la sociedad. Las bases del Estado de Derecho son: 1) El imperio de la Ley: Las normas deben ser expresión de la voluntad popular y deben someterse a ella tanto gobernantes como gobernados. 2) Distribución del poder estatal en diferentes órganos: De esta manera el poder del Estado no se concentra en una sola insti- tución, sino que se distribuye permitiendo mayor eficiencia y los debidos controles evitando arbitrariedades y abuso de poder. 4 La Casen 2006 concluye que, en general, la población con discapacidad se concen- tra en los deciles de menores ingresos
  • 26.
    Capítulo 1: Análisisde Contexto 25 3) Legalidad de la administración y responsabilidad de las autori- dades, sea penal, civil, administrativa y política. 4) Respeto y garantía de los derechos humanos a través del or- denamiento jurídico el cual también contempla los mecanis- mos o recursos que se pueden interponer en caso de atropello o violación”. Siendo estas las bases del Estado de Derecho, debemos anali- zar el rol del Estado frente a los derechos humanos. La Repúbli- ca de Chile, en su Constitución Política, establece en el Capítulo I bases de la institucionalidad Artículo 1° lo siguiente “Las per- sonas nacen libres e iguales en dignidad y derechos…”. Luego detalla que “El Estado está al servicio de la persona humana y su finalidad es promover el bien común, para lo cual debe con- tribuir a crear las condiciones sociales que permitan a todos y a cada uno de los integrantes de la comunidad nacional su mayor realización espiritual y material posible, con pleno respeto a los derechos y garantías que esta Constitución establece”. El análisis de estos puntos se debe aplicar a las personas con discapacidad. Una persona con discapacidad es, ante todo, una persona. Sus derechos y obligaciones son idénticos a los de cualquier otro. El Estado está obligado a velar por el bienestar de las personas con discapacidad afectadas por el terremoto y maremoto del 27 de febrero de 2010, y se ha obligado ante los Estados pares a velar por los derechos humanos de las perso- nas con discapacidad cuando ratificó la convención internacio- nal sobre la materia. Si las políticas públicas de reconstrucción no son diseñadas en forma inclusiva y universal, la participación real de las personas con discapacidad se verá, a lo menos disminuida.
  • 27.
    Reconstrucción Inclusiva trascatástrofes 26 Leyes nacionales vigentes y reconstrucción inclusiva Chile posee legislación específica sobre la discapacidad, el pro- blema es que el nivel de cumplimiento es bajo y es violada en muchas ocasiones. 1. Ley Nº 20.422 Que Establece Normas sobre Igualdad de Oportunidades e Inclusión Social de Personas con Discapa- cidad. En su Artículo 1º la ley establece claramente que: “El objeto de esta ley es asegurar el derecho a la igualdad de oportunidades de las personas con discapacidad, con el fin de obtener su plena inclusión social, asegurando el disfrute de sus derechos y elimi- nando cualquier forma de discriminación fundada en la disca- pacidad”. El no diseño oportuno, eficiente y eficaz de políticas públicas de prevención y atención frente a desastres podría ser interpretado como una forma de discriminación. Tras el terremoto y tsuna- mi del 27 de febrero de 2010, las comunicaciones oficiales se efectuaron sin intérpretes de señas, a todas luces un acto de discriminación contrario a la legislación vigente. 5 La ley 20.422 es clara en materia de accesibilidad, concepto vi- tal para la reconstrucción inclusiva. En su Artículo 8º.- dice que: “Con el fin de garantizar el derecho a la igualdad de oportuni- dades de las personas con discapacidad, el Estado establecerá medidas contra la discriminación, las que consistirán en exigen- cias de accesibilidad, realización de ajustes necesarios y pre- vención de conductas de acoso”. En el segundo párrafo del mismo artículo declara: “Se entiende por exigencias de accesibilidad, los requisitos que deben cumplir los bienes, entornos, productos, servicios y procedimientos, así como las condiciones de no discriminación en normas, criterios y prácticas, con arreglo al principio de accesibilidad universal”. La ley 20.422 ahonda en la materia en el TÍTULO IV: Medidas para la Igualdad de Oportunidades. En el Párrafo 1º, Medidas de 5 Situación superada en catástrofes de 2014.
  • 28.
    Capítulo 1: Análisisde Contexto 27 Accesibilidad, Artículo 23 señala: “El Estado, a través de los or- ganismos competentes, impulsará y aplicará medidas de acción positiva para fomentar la eliminación de barreras arquitectóni- cas y promover la accesibilidad universal”. Podemos analizar los Decretos Supremos del Ministerio de Vi- vienda y Urbanismo, en especial el D.S. Nº32 que modifica el DS Nº 201, que establece la Accesibilidad de Personas con dis- capacidad a edificios de uso público y edificación colectiva. Las normativas regulan las gradientes de rampas, los anchos de las puertas, los pasamanos y otros elementos importantes para ga- rantizar la accesibilidad. El enfoque de funcionalidad esclarece que la discapacidad es un fenómeno dinámico en relación con el entorno físico y cultural. Las barreras arquitectónicas disminuyen la funcionalidad de una persona con discapacidad física para desplazarse. Si centramos el problema en la persona, bastaría con entregarle alguna ayuda técnica como un bastón o una muleta, pero aun así no podrá desplazarse de manera segura. Por el contrario, si abordamos el problema desde una perspectiva de derecho, el entorno debe ser modificado, la rehabilitación brindada y la conciencia social educada; en otras palabras, para hacer efectivos los derechos humanos de las personas con discapacidad, se requiere de una política pública inclusiva aplicada desde la Gestión Territorial In- tegrada. La aplicación y fiscalización del cumplimiento de la ley es funda- mental para la reconstrucción inclusiva del país.
  • 29.
    Reconstrucción Inclusiva trascatástrofes 28 Derecho Internacional y Reconstrucción Inclusiva Chile ha suscrito diversos tratados internacionales sobre dere- chos humanos y específicos sobre discapacidad. En relación a los tratados internacionales sobre derechos humanos, la Cons- titución Política de Chile, en el artículo 5º, inciso 2º, establece que los órganos del Estado tienen el “deber (de) respetar y pro- mover (los derechos esenciales que emanan de la naturaleza humana) garantizados por esta Constitución, así como por los tratados internacionales ratificados por Chile y que se encuen- tren vigentes”. En materia de derechos humanos y discapacidad, algunos de los acuerdos abajo mencionados no son específicos de la ma- teria, pero su espíritu y aplicación cumplen con velar por la pro- moción de derechos en los que las personas con discapacidad destacan como grupo vulnerable. Tratados Internacionales vigentes. A continuación hacemos un listado que contiene algunos de los acuerdos vigentes en el año 2010: 1. Declaración Universal de los Derechos Humanos, Adoptada y proclamada por la Asamblea General de las Naciones Unidas en su resolución 217 A (III), de 10 de diciembre de 1948. 2. Convenio sobre la Readaptación Profesional y el Empleo de Personas Inválidas de la Organización Internacional del Tra- bajo (Convenio 159). 3. La Declaración de los Derechos del Retrasado Mental (AG.26/2856, del 20 de diciembre de 1971). 4. La Declaración de los Derechos de los Impedidos de las Na- ciones Unidas (resolución Nº 3.447 del 9 de diciembre de 1975). 5. El Programa de Acción Mundial para las Personas con Disca- pacidad, aprobado por la Asamblea General de las Naciones Unidas (resolución 37/52, del 3 de diciembre de 1982).
  • 30.
    Capítulo 1: Análisisde Contexto 29 6. Los Principios para la Protección de los Enfermos Menta- les y para el Mejoramiento de la Atención de la Salud Mental (AG.46/119, del 17 de diciembre de 1991) 7. La Declaración de Caracas de la Organización Panamericana de la Salud; la resolución sobre la Situación de las Personas con Discapacidad en el Continente Americano (AG/Res. 1249 (XXIII-O/93). 8. Las Normas Uniformes sobre Igualdad de Oportunidades para las Personas con Discapacidad (AG.48/96, del 20 de di- ciembre de 1993). 9. La Declaración de Managua, de diciembre de 1993. 10.La Declaración de Viena y Programa de Acción aprobados por la Conferencia Mundial de las Naciones Unidas sobre De- rechos Humanos (157/93). 11.La resolución sobre la Situación de los Discapacitados en el Continente Americano (AG/Res. 1356 (XXV-O/95). 12.El Compromiso de Panamá con las Personas con Discapa- cidad en el Continente Americano (resolución AG/Res. 1369 (XXVI-O/96). 13.Convención internacional de los derechos humanos de las personas con discapacidad, ratificado por Chile en Agosto de 2008.
  • 31.
    Reconstrucción Inclusiva trascatástrofes 30 Propuestas Con el objetivo de generar propuestas factibles y viables, el pri- mer paso ha sido identificar el problema central con sus causas y efectos. El siguiente paso ha sido desarrollar el trabajo a partir de la línea basal escogida. Adjuntamos metodologías y herramientas diseñadas para faci- litar la aplicación de las propuestas. Los resultados han sido procesados en propuestas atingentes. Para su realización es necesario el trabajo en red, con participa- ción de la ciudadanía en general, de las organizaciones de y para personas con discapacidad, del Estado, del sector privado y de organismos internacionales. Detección del problema: Árbol de problemas Fuente: Elaboración Propia Problema central: Personas a ladeberes debido destrucción y daños causados por el terremoto y tsunami. Causa de primer nivel: Destrucción y daños causados por el Mega terremoto 8,8º Richter y Tsunami acontecidos el día 27 de febrero de 2010. Viviendas destruidas o con serios daños estructurales Redes de atención para PcD afectadas Efecto de primer nivel: PcD con mayor vulnerabilidad Calles, caminos y pasarelas dañados o destruidos público dañados o destruidos Árbol de problemas Terremoto y discapacidad presencia de la variable discapacidad en las política públicas Instrumentos Pasajes dañados o destruidos Disminución de las oportunidades reales de inclusión social Diagnósticos Inadecuada coordinación de ayuda a PcD PcD con mayores tr mites PcD con mayores despla amiento umento del nivel de dependencia victimas del terremotoPcD re uiriendo viviendas de emergencia Tratamientos interrumpidos P rdida o retrocesos en los niveles de funcionalidad de las PcD Inadecuado sistema de diagnóstico de situación de personas con discapacidad en onas afectadas
  • 32.
    Capítulo 1: Análisisde Contexto 31 Solución del problema: Árbol de objetivos Fuente: Elaboración propia Solución central: Personas con discapacidad ven aumentadas sus posibilidades para ejercer sus derechos y deberes debido a las buenas prácticas público - privada de reconstrucción inclusiva de la destrucción y daños causados por el terremoto y tsunam i Causa de primer nivel: Reconstrucción inclusiva de la destrucción y daños causados por el Mega terremoto 8,8o Richter y Tsunami acontecidos el día 27 de febrero de 2010. Viviendas reconstridas o reparadas con diseño universal (AVD) Redes de atención para PcD restablecidas Efecto de primer nivel: PcD con menor vulnerabilidad Calles, caminos y pasarelas reparados con accesibilidad universal público reconstruidos o reparados Árbol de soluciones Terremoto y discapacidad presencia de la variable discapacidad en las política públicas Instrumentos Pasajes reparados con accesibilidad universal Aumento de las oportunidades reales de inclusión social Diagnósticos Adecuada coordinación de ayuda a PcD PcD con menores trámites PcD con menores desplazamiento Disminución del nivel de independencia víctimas del terremotoPcD con viviendas con accesibilidad y AVD Tratamientos interrumpidos Mantención y/ o avances en los niveles de funcionalidad de las PcD Adecuado sistema de diagnóstico de situación de personas con discapacidad en zonas afectadas Disminución
  • 33.
    Reconstrucción Inclusiva trascatástrofes 32 Línea basal Se escogió la línea: “Deficiente presencia de la variable discapa- cidad en las política públicas”. La elección tiene fundamentos de diversa índole: 1) Índole jurídica: Una deficiente presencia de la variable dis- capacidad constituye en sí un acto de discriminación- tema contrario a la Convención de los Derechos Humanos, a la Pri- mera Convención de los Derechos Humanos de las Perso- nas con Discapacidad, a las Normas Uniformes de Naciones Unidas, a la legislación vigente de diferentes países-toda vez que los Estados y/o entidades de distinto nivel, en forma de- liberada o por omisión, tienden a no atender las necesidades de las personas con discapacidad en forma oportuna en si- tuaciones de catástrofe. Es práctica común dejar la atención a las necesidades de las personas con discapacidad como una de las últimas tareas, cuando son atendidas. 2) Índole Ética: Una deficiente presencia de la variable disca- pacidad atenta contra los principios de justicia y de igualdad, dificulta la libertad, no es expresión de fraternidad y se trans- forma en un obstaculizador de búsqueda de la felicidad de las personas con discapacidad. 3) Índole administrativa: Una deficiente presencia de la variable discapacidad genera demoras y poca cobertura en la aten- ción de las personas con discapacidad. No facilita la Gestión Territorial Integrada y resta impacto a los Productos, Bienes y Servicios. 4) Índole económica: Una deficiente presencia de la variable discapacidad dificulta la optimización y eficiente administra- ción de recursos, a la vez que encarece los procesos.
  • 34.
    Capítulo 1: Análisisde Contexto 33 Contar con una eficiente presencia de la variable discapacidad en las políticas públicas genera una serie de efectos virtuosos tal como se representa en el siguiente cuadro: Fuente: Elaboración propia Para hacer posible la inclusión real de las personas con discapa- cidad, se debe actuar con lógica de procesos. Fuente: Elaboración propia La aplicación debe ser efectuada por equipos multisectoriales, con adaptaciones a las necesidades y realidades locales. Las medidas deben ser tomadas con énfasis en la Gestión Territorial Integrada, ordenando los Productos, Bienes y Servicios de cada institución para lograr optimizar los recursos y potenciar los re- sultados. Variable discapacidad Indicador de Inclusión Índice de Inclusión Respeto real y efectivo de los derechos humanos de las personas con discapacidad traducido a acciones concretas y medibles, tanto en lo cuantitativo como en lo cualitativo Trabajo intersectorial coordinado, lo que facilita: Buenas prácticas que cuentan con un “indicador de inclusión” lo que permite: Políticas públicas y medidas de atención de desastres con “Variable discapacidad” llevan a:
  • 35.
    Reconstrucción Inclusiva trascatástrofes 34 Matriz ofertas institucionales de Productos - Bienes - Servicios para la reconstrucción inclusiva con enfoque de Gestión Territorial Integrada Nombre de la institución Necesidades PcD detectadas GTI (Gestión Territorial Integrada) PBS Redes y/o canales de distribución regional Productos Bienes Servicios Fuente: Elaboración propia
  • 36.
  • 38.
    Capítulo 2: Matrizde Cálculo del Índice de Inclusión 37 Capítulo 2. Matriz de Cálculo del Índice de Inclusión “La vida es más peligrosa. No por las personas que hacen el mal, sino por las personas que se sientan a ver lo que pasa”. Albert Einstein Se propone la Matriz de Cálculo de índice de inclusión como una metodología diseñada para medir que tan inclusivo es un entorno, un procedimiento, una tecnología o un sistema. En el diseño y evaluación de planes de emergencia, sirve para que las medidas y acciones contempladas sean útiles para todas las personas sin importar grado y tipo de discapacidad. La matriz permite usar los datos obtenidos para diseñar o evaluar proyec- tos, transformándolos en inclusivos. Matriz aplicada a la inclusión Fuente: elaboración propia El índice de inclusión se centra en el constructo N°2 de la Cla- sificación Internacional de Funcionalidad (CIF) “Factores Con- textuales” en su componente de factores ambientales. En con- secuencia, la Matriz de Cálculo del Índice de Inclusión mide el efecto de las barreras y facilitadores del entorno en la inclusión de las personas con discapacidad.
  • 39.
    Reconstrucción Inclusiva trascatástrofes 38 Clasificación Internacional de Funcionalidad Fuente: Organización Mundial de la Salud (Año 2001) Cálculo de nivel de inclusión La inclusión es medida a través de la unidad “nivel de inclusión” expresada en una escala de 0 a 4 puntos, siendo 0 el nivel óp- timo de inclusión (cero barrera o impedimento) y 4 el nivel de exclusión (ni un nivel de participación es posible). Se miden 4 variables: • Autonomía: Capacidad de realizar una acción o actividad sin la necesidad de intervención por parte de terceros (fortalece la vida independiente). • Dignidad:Protegerelrespetodebidoacadapersonaysuautoimagen evitandoexponerleasituacionesquepuedanvulnerarlas. • Seguridad: Presencia de factores protectores (físicos y/o so- ciales) que previenen o disminuyen el riesgo de accidentes y/o pérdida de funcionalidad. • Prontitud: Tiempo razonable (en forma óptima el mismo tiempo requerido por cualquier usuario) de ejecución y/o uso de un espacio, servicio, atención o tecnología. CIF Partes Partes 1 Funcionamiento y Discapacidad Cambios en Funciones Corporales Nivel 1 2 3 4 Nivel 1 2 3 4 Nivel 1 2 3 4 Nivel 1 2 3 4 Nivel 1 2 3 4 Cambios en Estructuras Corporales Capacidad Desempeño Facilitadores/ Barreras Funciones y Estructuras Corporales Actividades y Participación Factores Ambientales Factores Personales Partes 2 Factores Contextuales Componentes Dominiosy categorías en diferentes niveles
  • 40.
    Capítulo 2: Matrizde Cálculo del Índice de Inclusión 39 Escala de Evaluación La escala de evaluación entrega el instrumento con el que se evaluará cada variable de cálculo. Es una escala de 5 puntos, comienza en 0 (Nivel óptimo de inclusión) y termina en 4 (Nivel de Exclusión). Nivel 0: Nivel óptimo de inclusión (acceso universal): Facilita la inclusión en un nivel óptimo, no existen barreras ni restricciones a la inclusión de los usuarios con discapacidad en ningún tipo o grado. El proyecto garantiza el libre tránsito, uso o participación de personas con diferentes tipos y grados de discapacidad. La persona hace uso en forma autónoma, con respeto y resguardo de su autonomía y de su seguridad. Nivel 1: Nivel eficiente de inclusión: Facilita la inclusión en un nivel eficiente, existen muy pocas barreras, ocasionan restric- ciones leves a la inclusión de los usuarios con discapacidad en ningún tipo o grado. Los usuarios pueden hacer uso con poca dificultad o requiriendo de poca ayuda o asistencia externa. El proyecto contempla el libre tránsito, uso o participación de per- sonas con diferentes tipos y grados de discapacidad. La perso- na hace uso con apoyos externos, con respeto y resguardo de su autonomía y de su seguridad. Se recomienda potenciar los aspectos que pueden ser mejorados. Nivel 2: Nivel Regular de Inclusión: Facilita la inclusión en un ni- vel regular, existen barreras, ocasionan restricciones modera- das a la autonomía de los usuarios. Los usuarios pueden hacer uso con dificultad o requiriendo de ayuda o asistencia exter- na. El proyecto prioriza el bienestar de los usuarios y usuarias en sus diferentes contextos de desempeño. En su ejecución se presentan falencias de fácil solución, por lo que se recomienda optimizar los resultados. El proyecto permite la integración, y favorece parcialmente la inclusión. Nivel 3: Nivel deficiente de Inclusión: Apenas facilita la inclusión en un nivel deficiente, existen muchas barreras, ocasionan res- tricciones severas a la inclusión de los usuarios. Los usuarios requieren de mucha ayuda o asistencia externa. En su ejecución
  • 41.
    Reconstrucción Inclusiva trascatástrofes 40 se presentan falencias de difícil solución, por lo que se deben mejorar y optimizar los resultados. El proyecto permite la inte- gración y no favorece la inclusión. Nivel 4: Nivel de Exclusión: Impide la inclusión, existen muchas barreras, ocasionan restricciones totales a la inclusión de los usuarios. Los usuarios no pueden hacer uso o participar. El pro- yecto no permite u obstaculiza la participación de las personas con discapacidad. No respeta derechos y es deficitario en las variables de autonomía, dignidad y seguridad.
  • 42.
    Capítulo 2: Matrizde Cálculo del Índice de Inclusión 41 Ficha para medir la inclusión MATRIZ SISTEMA DE CÁLCULO ÍNDICE DE INCLUSIÓN Entidad Unidad responsable Proyecto Etapa Unidad(es) territorial(es)/ administra- tiva(s) Usuarios Indicador de inclusión En una escala del 0 al 4, siendo 1 la mejor nota y 4 la más baja, en qué nivel el proyecto contempla: Dimensión Variables Escala Estas dimensiones se han formulado a manera de ejemplo, se ajustan a las características de cada proyecto empleando las variables y la escala de evaluación ya descritas. 0 1 2 3 4 Accesibilidad al espacio físico: todo el mundo hace uso, sin ba- rreras ni obstáculos, de los mis- mos accesos, dependencias y servicios, con acceso autónomo, digno y seguro (si el resultado es =0 es un proyecto con accesibili- dad universal). Autonomía Seguridad Dignidad Prontitud Acceso TICs: todo el mundo hace uso, sin barreras ni obstá- culos, de las mismas plata- formas, medios y programas, con acceso autónomo, digno y seguro (si el resultado es =0 es un proyecto con accesibilidad universal). Autonomía Seguridad Dignidad Prontitud Atención de público: la persona es atendida en forma clara y expedita, sin barreras. Autonomía Seguridad Dignidad Prontitud Puntaje total Fuente: Elaboración propia
  • 43.
    Reconstrucción Inclusiva trascatástrofes 42 Diseño esquemático:
  • 44.
    Capítulo 2: Matrizde Cálculo del Índice de Inclusión 43 Ejemplo de Aplicación de la Matriz de Cálculo del Índice de Inclusión Como ya se señaló, se tomará como ejemplo la transmisión de aler- ta de tsunami en Chile tras el terremoto de Japón, en las transmi- siones de emergencia por televisión no se usó intérpretes de señas. Paso 1: se identifica la política pública a ser evaluada, se proce- de a hacer una breve descripción de ella. Datos generales Institución: Oficina Nacional de Emergencias ONEMI Política pública a ser evaluada: Sistema de alerta temprana. Sistema que alerta a la población sobre una emergencia, peligro o catástrofe que está por afectar la zona donde se encuentran. Descripción componente a ser evaluada: Transmisiones se- ñal de emergencia por televisión, alerta de tsunami sin intér- pretes de señas. Paso 2: se procede a evaluar cada variable en referencia Variables a ser evaluadas: • Autonomía: la capacidad de realizar una acción o actividad sin la necesidad de intervención por parte de terceros (for- talece la vida independiente). • Dignidad: proteger el respeto debido a cada persona y su autoimagen evitando exponerle a situaciones que puedan vulnerarlas. • Seguridad: presencia de factores protectores (físicos y/o sociales) que previenen o disminuyen el riesgo de acciden- tes y/o pérdida de funcionalidad. • Prontitud: tiempo razonable (en forma óptima el mismo tiempo requerido por cualquier usuario) de ejecución y/o uso de un espacio, servicio, atención o tecnología.
  • 45.
    Reconstrucción Inclusiva trascatástrofes 44 Paso 3: se aplica la escala a cada variable para obtener el índice de inclusión. Usando la escala de evaluación ¿Qué niveles de Autonomía, Dignidad, Seguri- dad y Diligencia otorga el sistema X para las personas con discapacidad? Variable 0 1 2 3 4 Autonomía x Dignidad x Seguridad x Prontitud x Índice de Inclusión 4 Los resultados se promedian, si da decimales se aproximan al número mayor y se obtiene el índice de inclusión.
  • 46.
  • 48.
    Capítulo 3: Propuestas 47 Capítulo3. Propuestas Las propuestas están divididas en 3 etapas6 siendo estas: A) Atención de desastres y emergencias: medidas de mitigación. 1) Detección de necesidades de Personas con discapacidad tras el terremoto. 2) Personas con discapacidad damnificadas. 3) Comunicaciones de emergencia deficientes. 4) Personas con discapacidad damnificadas con nivel de ingresos familiares insuficientes 5) Personas con discapacidad con acceso deficiente a rehabilitación 6) Personas con discapacidad con necesidad de acceso a salud mental B) De reconstrucción inclusiva. 1) Edificios de uso público con accesibilidad deficiente. 2) Edificios de uso público con condiciones de uso de sus dependen- cias deficientes. 3) Edificios de uso público con sistemas de evacuación deficientes. 4) Personas con discapacidad ven disminuida su movilidad por diseño de calles y veredas 5) Personas con discapacidad ven disminuida su movilidad por dise- ño del mobiliario urbano C) De reacción inclusiva ante catástrofes. 1) Personas con discapacidad ven disminuida su seguridad por deficiencias en la accesibilidad a zonas seguras. 2) Personas con discapacidad ven disminuida su seguridad por deficiencias en los sistemas de evacuación. 3) Sistemas de rescate 6 Las etapas pueden toparse en algunos puntos.
  • 49.
    Reconstrucción Inclusiva trascatástrofes 48 A. Propuestas de emergencia y mitigación La primera etapa se centra en atender las emergencias y mitigar sus efectos. Las soluciones definitivas corresponden en su ma- yoría a la etapa de reconstrucción inclusiva. Nº Necesidad detectada Propuestas de solución 1 Detección de nece- sidades de Personas con discapacidad tras el terremoto 1) Se recomienda la aplicación de un sistema de encuestas centrado en el usuario. Hasta ahora no se ha efectuado un barrido, sólo se ha sistematizado los resultados de encues- tas a organizaciones, lo que genera errores estadísticos. En el anexo de este capítulo adjuntamos encuesta efectuada en Quirihue por un equipo de voluntarios liderados por la asistente social Lilian Monsalve. El diseño de la encuesta fue efectuado por Lilian Mon- salve y Carlos Kaiser. Indicadores a) “Nº total de personas con discapacidad ha- bitando en las zonas afectadas, en relación al Nº total de personas con discapacidad habitando las zonas afectadas encuestadas sobre sus necesidades”.
  • 50.
    Capítulo 3: Propuestas 49 NºNecesidad detectada Propuestas de solución 2 Personas con disca- pacidad damnifica- das 7 1) Modificar la vivienda de emergencia (prime- ra etapa): se debe dotar de la mayor autono- mía posible en actividades de la vida diaria o AVD al usuario con discapacidad. Se debe tomar en cuenta recomendaciones básicas: ancho de la puerta igual o superior a 90 cm, no puede haber escalones o diferencias de altura con el suelo entre la casa y el terreno. Si se necesita rampa, esta debe ser firme y con una gradiente adecuada (se sugiere ver el libro Diseño Accesible - Construir para todos de la Corporación Ciudad Accesible). Para adaptar las viviendas de emergencia se puede pedir la asistencia del grupo Abre de Teletón, a las universidades e institutos profesionales y a diferentes redes de volun- tarios. La empresa privada puede contribuir con donación de materiales. Para distribuir las viviendas se debe tratar con las Dideco y las Oficinas Municipales de la Discapacidad en las comunas que éstas existan o se encuentren operativas. Esta es una medida temporal no debe tornarse en permanente. 7 7 Entenderemos en esta categoría a toda persona con discapacidad que, junto con haber perdido su vivienda por daños totales o parciales, ha visto dañadas o perdidas su o sus ayudas técnicas (aparatos o dispositivos esenciales para las actividades de la vida diaria).
  • 51.
    Reconstrucción Inclusiva trascatástrofes 50 Nº Necesidad detectada Propuestas de solución 2 Personas con disca- pacidad damnifica- das 7 2) Distribución de emergencia de ayudas téc- nicas: las ayudas técnicas son aparatos que facilitan la autonomía y funcionalidad para una persona con discapacidad. La emer- gencia hace poco probable que las muni- cipalidades, organizaciones acreditadas y consultorios puedan efectuar postulaciones caso a caso. Se recomienda que se entre- guen cargamentos con ayudas técnicas a las Intendencias, Gobernaciones y Municipalida- des para su mejor y más rápida distribución. Las ayudas técnicas enviadas vía cargamen- to deben ser genéricas (sillas de ruedas, an- dadores, bastones, colchones y cojines anti escaras, adaptadores, sistemas de traslado silla- baño silla- cama, entre otros). Se recomienda que el Servicio Nacional de la Discapacidad focalice sus fondos asig- nados a ayudas técnicas a la modalidad de convenio, lo que facilitará la entrega de cargamentos, se recomienda que el Esta- do refuerce dicho presupuesto. Se puede efectuar una licitación internacional para la compra de estos productos y/ o acudir a la ayuda de organizaciones internacionales para su adquisición. Indicadores Indicadores medida 1: a) “Nº total de personas damnificadas con dis- capacidad detectadas, en relación al Nº total de personas damnificadas detectadas que han recibido una vivienda de emergencia” b) “Nº total de personas damnificadas detecta- das que han recibido una vivienda de emer- gencia, en relación al Nº total de personas damnificadas detectadas que han recibido una vivienda de emergencia adaptada” Indicadores medida Nº2: a) “Nº total de personas con discapacidad de- tectadas que perdieron sus ayudas técni- cas, en relación al Nº total de personas con discapacidad detectadas que perdieron sus ayudas técnicas que han recibido ayudas técnicas nuevas”
  • 52.
    Capítulo 3: Propuestas 51 NºNecesidad detectada Propuestas de solución 3 Comunicaciones de emergencia deficien- tes. 1) Establecer medidas concretas de comuni- cación de emergencia ahora: la comunidad de personas sordas requiere que la autori- dad efectúe sus comunicados oficiales con intérprete de señas. Se requiere que los da- tos en páginas web puedan ser leídos por los programas lectores para ciegos. Respetar el derecho a la información es esencial en una emergencia, crea seguridad pública y contribuye a salvar vidas. Indicadores Indicadores medida 1: a) “Nº total de transmisiones y comunicados oficiales efectuados, en relación al Nº total de transmisiones y comunicados accesibles en tiempo real efectuados” Nº Necesidad detectada Propuestas de solución 4 Personas con dis- capacidad damnifi- cadas con nivel de ingresos familiares insuficientes 1) Se recomienda la entrega de un bono o de un subsidio especial a las personas con discapacidad. Muchas de estas personas y sus familias pertenecen al quintil de mayor pobreza y sus necesidades son mayores por ejemplo gasto en pañales de adultos, en fár- macos o mayores costos para el desplaza- miento. Indicadores a) “Nº total de personas con discapacidad detectadas encuestadas cuyo ingreso fa- miliar es insuficiente en relación al Nº total de personas con discapacidad detectadas encuestadas cuyo ingreso familiar es insu- ficiente y recibe bonos o pensiones”
  • 53.
    Reconstrucción Inclusiva trascatástrofes 52 Nº Necesidad detectada Propuestas de solución 5 Personas con disca- pacidad con acceso deficiente a rehabili- tación 1) Se recomienda integrar a las universidades e institutos profesionales para que aporten con recursos humanos, materiales y finan- cieros para restablecer una red de RBC en apoyo de las redes estatales. El gobierno de Japón ha ayudado en otros años con fondos APC. Indicadores a) “Nº total de personas con discapacidad gru- po etario adulto que requieren rehabilitación, en relación al nº total de personas con dis- capacidad grupo etario adulto que requieren rehabilitación y la obtienen”. b) “Nº total de personas con discapacidad grupo etario infanto-juvenil que requieren rehabilitación, en relación al nº total de per- sonas con discapacidad grupo etario infanto -juvenil que requieren rehabilitación y la ob- tienen”. c) “Nº de centros comunitarios de rehabilita- ción construidos, en relación al Nº total de centros comunitarios de rehabilitación esta- blecidos en el compromiso asumido durante el primer período de la presidenta Sra. Mi- chel Bachelet (Período 2006 - 2010) d) “Nº de centros comunitarios de rehabilita- ción construidos en la zona afectada, en re- lación al nº total de centros comunitarios de rehabilitación construidos en la zona afecta- da con infraestructura sin daños estructura- les”. e) “Nº de centros comunitarios de rehabilita- ción construidos en la zona afectada, en re- lación al nº total de centros comunitarios de rehabilitación construidos en la zona afecta- da con equipamiento operativo”. f) “Nº de centros de rehabilitación privados construidos en la zona afectada, en relación al Nº total de centros de rehabilitación priva- dos construidos en la zona afectada opera- tivos”.
  • 54.
    Capítulo 3: Propuestas 53 NºNecesidad detectada Propuestas de solución 6 Personas con dis- capacidad con ne- cesidad de acceso a salud mental 2) Se recomienda la asistencia psicológica para las personas con discapacidad que vi- vieron el terremoto. El grupo es más vulne- rable toda vez que son quienes no pudieron desplazarse a zonas seguras (discapacida- des visuales y físicas), obtener información (discapacidades auditivas). La atención de desastres debe expresarse en torno a la sa- lud mental. Indicadores b) “Nº total de personas con necesidad de atención sicológica en relación al Nº total de personas atendidas.
  • 55.
    Reconstrucción Inclusiva trascatástrofes 54 B. Propuestas de reconstrucción inclusiva. Esta etapa corresponde a la reconstrucción del país. Para esta etapa se sugiere el uso de la Matriz de Cálculo del Índice de In- clusión como instrumento de evaluación de la calidad final. Nº Necesidad detectada Propuestas de solución 1 Edificios de uso público con accesibi- lidad deficiente. 1) Se recomienda que se construya en pleno cum- plimiento de las normas vigentes sobre la acce- sibilidad a los edificios de uso público, entre las que podemos mencionar el artículo 4.1.7. del D.S. Nº47 (V. y U.) de 1992, dichas disposiciones legales no son obedecidas en más del 67% de los edificios de uso público estatales. 2) Se requiere que en las labores de recons- trucción inclusiva las Direcciones de Obras Municipales supervisen efectivamente el cumplimiento de la ley en esta materia. Se re- comienda distribuir el Manual de Accesibilidad Universal de la Corporación Ciudad Accesible. 3) SerecomiendaquecadaGobiernoRegionalhaga usodesucapacidadlegalparanegarlaresolución de entrega de fondos públicos para la construc- cionesquenocuentenensusplanosmedidasde accesibilidadconformesconlasleyes vigentes. Indicadores Indicadores medida 1: a) “Nº total de edificios de uso público destruidos a ser reconstruidos, en relación al Nº total de edificios de uso público a ser reconstruidos cu- yos planos cumplen con las leyes y reglamen- tos sobre accesibilidad”. b) “Nº total de edificios de uso público reconstrui- dos, en relación al Nº total de edificios de uso público reconstruidos que cumplen con las le- yes y reglamentos sobre accesibilidad”. Indicadores medida 2: a) “Nº total de Inspectores y técnicos de obras, en relación al Nº total de inspectores y técnicos de obras capacitados sobre el cumplimiento de las leyes y reglamentos de accesibilidad”. Indicadores medida 3: a) “Nº total de fondos autorizados por el Minis- terio de Desarrollo Social (Mideplan), en rela- ción al Nº total de fondos autorizados por el Ministerio de Desarrollo Social (Mideplan) para obras que cumplen con accesibilidad”.
  • 56.
    Capítulo 3: Propuestas 55 NºNecesidad detectada Propuestas de solución 2 Edificios de uso pú- blico con condiciones de uso de sus depen- dencias deficientes. 1) Se recomienda construir edificios de uso público que puedan ser usados y transita- dos (por todas sus dependencias) por usua- rios con discapacidad. No sirve poder entrar a un edificio si no se puede pasar del lobby del mismo. La lógica es la satisfacción de la experiencia total del usuario. 2) Para que los edificios de uso público sean inclusivos (autonomía, seguridad, dignidad, prontitud), se recomienda emplear la Matriz de Cálculo del Índice de Inclusión contenida en el capítulo 2. Se ofrece a los organismos competentes en la materia capacitación en el uso y aplicación de la metodología. Indicadores Indicador medida 1: a) “Nº total de edificios de uso público, en re- lación al Nº total de edificios de uso público que garanticen el uso de sus dependencias (transitabilidad) bajo la lógica de satisfac- ción de la experiencia total del usuario”. Indicador medida 2: a) “Nº total de instituciones involucradas en la reconstrucción, en relación al Nº total de instituciones involucradas en la reconstruc- ción capacitadas en el uso de la Matriz de Cálculo del Índice de Inclusión”.
  • 57.
    Reconstrucción Inclusiva trascatástrofes 56 Nº Necesidad detectada Propuestas de solución 3 Edificios de uso público con siste- mas de evacuación deficientes. 1) Existen sistemas de evacuación, salidas de emergencia para personas con discapa- cidad. Japón ha implementado estos sis- temas. Se recomienda pedir asesoría en la materia a la Agencia de Cooperación Inter- nacional de Japón Jica. Esta agencia ha im- plementado dichos diseños en su Centro In- ternacional de Tokio (TIC). Existen medidas como las mangas de evacuación que pue- den implementarse, para ello se recomienda incluir a Bomberos de Chile en el diseño y fiscalización de esta medida. 2) Se debe privilegiar los departamentos en primer piso en los edificios residenciales) para las personas con discapacidad. 3) En los edificios de uso público se debe ca- pacitar en técnicas de ayuda a la evacuación de personas con discapacidad. Indicadores a) “Nº total de residencias de personas con discapacidad, en relación al Nº total de resi- dencias de personas con discapacidad con dispositivos de evacuación adaptados ins- talados”. b) “Nº total de comunidades (residenciales/ la- borales) con integrantes con discapacidad, en relación al Nº de comunidades (residen- ciales/ laborales) con integrantes con disca- pacidad capacitados en técnicas de evacua- ción”.
  • 58.
    Capítulo 3: Propuestas 57 NºNecesidad detectada Propuestas de solución 4 Personas con disca- pacidad ven dismi- nuida su movilidad por diseño de calles y veredas 1) Se requiere que se cumpla con la ley en esta materia. Las Direcciones de Obras Munici- pales deben velar para que se cumpla En nuestro país existen distintos tipos de emer- gencia. Es urgente que las personas con discapacidad puedan transitar libremente, que en caso de emergencia vean facilitado lo más posible el poder dirigirse a zonas se- guras. Contar con veredas con los rebajes reglamentarios facilitará el desplazamiento de muchas personas. Indicadores a) “Nº total de calles y veredas a ser recons- truidas, en relación al Nº total de calles y veredas a ser reconstruidas diseñadas de acuerdo a la leyes y reglamentos sobre ac- cesibilidad”. b) “Nº total de calles y veredas reconstruidas, en relación al Nº total de calles y veredas reconstruidas de acuerdo a la leyes y regla- mentos sobre accesibilidad”. Nº Necesidad detectada Propuestas de solución 5 Personas con discapacidad ven disminuida su movi- lidad por diseño del mobiliario urbano 1) Se requiere que se cumpla con la ley en esta materia. Un mal diseño de mobiliario urbano puede causar accidentes en un día normal y multiplicarlos durante una emergencia. El rol fiscalizador a la hora de reconstruir es vital. Indicadores a) “Nº total de mobiliario urbano a ser recons- truidas, en relación al Nº total de mobiliario urbano a ser reconstruidas diseñadas de acuerdo a la leyes y reglamentos sobre ac- cesibilidad”. b) “Nº total de mobiliario urbano reconstruidas, en relación al Nº total de mobiliario urbano reconstruidas de acuerdo a la leyes y regla- mentos sobre accesibilidad”.
  • 59.
    Reconstrucción Inclusiva trascatástrofes 58 C. Propuestas de reacción inclusiva ante catástrofes Nº Necesidad detectada Propuestas de solución 1 Personas con disca- pacidad ven dismi- nuida su seguridad por deficiencias en la accesibilidad a zonas seguras. 1) Se requiere que se establezcan e implemen- ten zonas seguras (de acuerdo a diseños estructurales) en zonas de trabajo, espacios públicos entre otras zonas, que sean accesi- bles para las personas con discapacidad. En caso de que sea un lugar de estudio o traba- jo, los compañeros deberán ser capacitados en ayuda al traslado de la o las personas con discapacidad a la o las zonas seguras. Indicadores a) “Nº total de zonas de seguridad implemen- tadas, en relación al Nº total de zonas de se- guridad inclusivas implementadas”. Nº Necesidad detectada Propuestas de solución 2 Personas con disca- pacidad ven dismi- nuida su seguridad por deficiencias en los sistemas de evacuación. 1) Se requiere que se establezcan e implemen- ten catastros de personas con movilidad re- ducida u otras discapacidades que deseen estar en mapas de seguridad, instrumento que facilitará acudir a las autoridades y or- ganizaciones para su evacuación oportuno. Los datos deben ser protegidos de cualquier mal uso. 2) Se requiere capacitar a las personas con discapacidad sobre reacción ante desastres y emergencias. 3) Se requiere implementar una estrategia de base comunitaria para incentivar y capacitar a los vecinos de una persona con discapa- cidad para que puedan asistirle en caso de evacuación.
  • 60.
    Capítulo 3: Propuestas 59 IndicadoresIndicadores medida 1: a) “Nº total de comunas del país, en relación al Nº total de comunas con mapas de seguri- dad”. b) “Nº total de comunas con mapas de seguri- dad, en relación al Nº total de comunas con mapa de seguridad con ensayos regulares de su aplicación”. Indicadores medida 2: a) “Nº total de personas con discapacidad (o sus cuidadores, si la persona no es autóno- ma), en relación al Nº total de personas con discapacidad (o sus cuidadores si la perso- nas no es autónoma) capacitadas en reac- ción ante desastres y emergencias”. Indicadores medida 3: a) “Nº total de comunas del país, en relación al Nº total de comunas del país con capaci- tación comunitaria sobre reacción inclusiva ante desastres y emergencias” Nº Necesidad detectada Propuestas de solución 3 Sistemas de rescate 1) Se requiere que se establezcan e implemen- ten catastros voluntarios (respetar auto- nomía de la persona con discapacidad) de personas con discapacidad que deseen es- tar en mapas de seguridad, instrumento que facilitará acudir a las autoridades y organi- zaciones en su rescate oportuno. Los datos deben ser protegidos de cualquier mal uso. Indicadores a) “Nº total PcD en una comuna en relación al Nº total de PcD que están catastradas dentro de un mapa de seguridad de esa comuna.
  • 61.
    Reconstrucción Inclusiva trascatástrofes 60 Anexo Capítulo 3 Encuesta “Necesidades urgentes personas con discapacidad afectadas por el terremoto y maremoto del 27 de febrero de 2010” Instrucciones encuestador. Esta encuesta deberá ser respondida por el encuestado, o por defecto por quién se desempeñe como su cuidador, siempre y cuando la persona con discapacidad no pueda responder en for- ma autónoma. El encuestador deberá hablar en forma clara, facilitando al en- cuestado responder. No se debe inducir las respuestas. Las instrucciones para el encuestador se encuentran entre pa- réntesis al costado de cada pregunta. Los datos son confidenciales y no podrán ser empleados en otras áreas ajenas a la atención a las personas con discapaci- dad afectadas por el terremoto. Se empleará la metodología de barrido. Ficha Validada en Terreno: El usuario debe marcar desde la se- lección SÍ o NO según corresponda en la aplicación. La encuesta ha sido diseñada para ser aplicada en una situación de emergencia como la vivida en Chile, sin perder su validez es- tadística, pero poniendo énfasis en la sencillez en los procesos de encuestado y tabulación. No es un estudio de prevalencia ni de funcionalidad. Los resultados de la encuesta serán empleados para: a) Organizar ayuda eficaz a los problemas reales. b) Entregarlos a las autoridades pertinentes. c) Presentar proyectos de atención a las necesidades y de re- construcción inclusiva.
  • 62.
    Capítulo 3: Propuestas 61 Encuesta“Necesidades urgentes personas con discapacidad afectadas por el terremoto y maremoto del 27 de febrero de 2010” I.- Identificación General Datos a ser completados por el Encuestador Folio Fecha Región Provincia Comuna Nombre del encuestador II.- Identificación Personal Nombre Edad Sexo Estado civil Discapacidad Dirección Jefe o jefa de hogar Sí No Si no es Ud. el jefe de hogar, nombre del cuidador
  • 63.
    Reconstrucción Inclusiva trascatástrofes 62 III.- Cuestionario 1. ¿Usted fue afectado directamente por…? (la opción 2 Tsuna- mi es sólo aplicable en zona costera, se puede marcar más de una respuesta, además pudo haber tsunami en la locali- dad pero no afectar al encuestado). Terremoto Tsunami Otro Si respondió otro, especificar: 2. ¿Su vivienda sufrió algún daño? Sí No 3. ¿Cuál fue el daño? (Marque con una X) 1. destrucción total 2. destrucción parcial 3. daños menores 4. no registra daños Describa brevemente los daños: 4. ¿Disponía de una ayuda técnica?. Sí No
  • 64.
    Capítulo 3: Propuestas 63 5. A causa del terremoto ¿perdió una o más ayuda técnica? (Ex- plicar al encuestado que se refiere por ayuda técnica a dispo- sitivos tales como: sillas de ruedas, bastones, muletas, audí- fonos, órtesis, prótesis, lentes, entre otros). Sí No Si la respuesta es sí, especificar: Ayuda técnica dañada Tipo de daño 6. A causa del terremoto ¿ha adquirido usted algún problema de salud? Sí No Si la respuesta es sí, especificar el diagnóstico y quien lo realizó 7. Si la respuesta es sí, especificar además el tipo de tratamien- to y donde lo recibe 8. Por causa del terremoto y/o tsunami ¿dejó de recibir algún tratamiento médico en el que se encontraba hasta ese mo- mento? Sí No
  • 65.
    Reconstrucción Inclusiva trascatástrofes 64 9. ¿Se encuentra inscrito en el Registro Nacional de la Discapa- cidad? Sí No 10. ¿Pertenece a alguna agrupación? Sí No Si la respuesta es sí, especificar a qué organización Nombre de la organización A qué se dedican Número de integrantes Siguen activos tras el terremo- to Sí No 11. Antes del terremoto ¿tenía usted trabajo? Sí No Si la respuesta es sí, especificar en qué trabajaba la persona 12.A raíz del terremoto ¿perdió su fuente de trabajo? (Preguntar sólo si la respuesta a la pregunta 11 fue sí) Sí No
  • 66.
    Capítulo 3: Propuestas 65 13.¿Harecibido ayuda de alguna, varias o todas de las siguien- tes instituciones? (Especificar el tipo de ayuda recibida) Sí No Tipo de ayuda I Municipalidad Intendencia Servicio Nacional de la Discapacidad Iglesia Junta de vecinos Organización(es) de/ para Personas con discapacidad Un Techo para Chile Fuerzas armadas Otra 14.¿Cuál es la principal necesidad que Ud. o la persona con dis- capacidad a su cuidado, requiere en este momento? Solución Vivienda Mediagua Materiales de Construcción Ayudas Técnicas Apoyo psicológico Tratamiento Médico Alimentos Ropa (personal, cama) Útiles escolares Otros
  • 67.
    Reconstrucción Inclusiva trascatástrofes 66 Observaciones del encuestador.
  • 68.
  • 70.
    Capítulo 4: Ensayandoun Modelo de Reconstrucción Inclusiva 69 Capítulo 4. Ensayando un Modelo de Reconstrucción Inclusiva en la Comuna de Quirihue, Chile “No pretendamos que las cosas cambien, si siempre hacemos lo mismo”. Albert Einstein Trabajo realizado por: Lilian Monsalve Moraga, Asistente Social, Diplomada en DesarrolloEconómicoLocal,JefadeOficinadeGestióndeProyectos de SECPLA de la Ilustre Municipalidad de Maipú. En colaboración con: Carlos Kaiser Mancilla Cristian Salazar Concha I. Introducción Con el terremoto y tsunami ocurridos el 27 de febrero de 2010, en Chile amargamente se constató que no existía un Plan de Emergencia que otorgara asistencia inmediata y expedita a las personas con discapacidad (PcD); pese a que las Naciones Uni- das han recomendado a los países miembros que tomen medi- das oportunas de ayuda a las PcD, en situación de catástrofe. Como una manera de responder a tal recomendación y toman- do en consideración que Chile tiene que reconstruir gran parte de sus calles, edificaciones y espacios, para lo cual el gobierno ha entregado un Plan Nacional de Reconstrucción, es que un grupo de personas interesadas por apoyar a la discapacidad en Chile, ha iniciado una acción de sensibilización frente al tema.
  • 71.
    Reconstrucción Inclusiva trascatástrofes 70 La construcción de calles, veredas y viviendas en las zonas afectadas, constituye uno de los pilares de la reconstrucción post terremoto y siendo la accesibilidad y el diseño universal un tema pendiente en nuestro país, donde existe todo un marco normativo al respecto pero que en la realidad no se aplica, cons- tatamos que se conjugan ambas aristas, habiéndose genera- do la gran oportunidad de exigir que tales leyes se apliquen, por cuanto nunca antes como ahora nos hemos visto enfrentados a la necesidad de reconstruir en la cantidad que el terremoto de febrero lo exige, lo que se transforma en un nicho a trabajar para exigir que tal reconstrucción sea con calidad y esa calidad significa que en lo que se reconstruya en Chile se considere la variable discapacidad, especialmente si en tal construcción hay recursos del Estado de por medio, como el caso de las viviendas básicas con subsidio post terremoto. II. Hacia la construcción de un modelo de intervención inclusiva en situaciones de emergencia La Visión era transformar la desgracia ocasionada por el terre- moto en una oportunidad para que la reconstrucción de las zo- nas afectadas se haga con enfoque de inclusión. Nunca antes con tanta amplitud, certeza y hasta crueldad, se había dado la oportunidad de reconstruir en nuestro país, como después del 27 de febrero del 2010, donde los 8,8° en la Escala de Richter del terremoto y posterior tsunami arrojaron el siguiente resulta- do en relación a una pequeña localidad ubicada territorialmente contigua al epicentro que fue en Cobquecura, en la 8va Región de Chile:  11.000 habitantes  A 30 kms. de Cobquecura  1.177 viviendas dañadas 
  • 72.
    Capítulo 4: Ensayandoun Modelo de Reconstrucción Inclusiva 71 Entonces se pensó que el fundamento para llegar a construir el modelo estaba en a) el marco normativo y b) en las personas. a) El Marco Normativo estaba dado por el Art. 1 de la Constitu- ción de la República de Chile, que se refiere a la igualdad de oportunidades; por el Art. 11 de la Convención Internacional de las PcD, que señala que las mismas gozan de preferencia de elección ante situaciones de riesgo y emergencias humani- tarias; por la Ley N°20.422 que establece Normas sobre Igual- dad de Oportunidades e Inclusión Social de las PcD, relevando en sus Art. 3,28 y 29 las exigencias de diseño y accesibilidad y definen esos conceptos y señala que es el Ministerio de Vi- vienda y Urbanismo quien tendrá a cargo el cumplimiento de tales exigencias, para lo cual en la Ordenanza General de Ur- banismo y Construcción, específicamente a través del Decreto Supremo N°47 del Ministerio de Vivienda y Urbanismo cuyas disposiciones tienen como objeto evitar la creación de barre- ras arquitectónicas y urbanísticas en las ciudades, facilitando con ello el desplazamiento de las PcD, así como de otras que presenten dificultad para trasladarse de un lugar a otro. b) En cuanto a que la construcción del modelo se basaba en las Personas, se refiere al interés de las PcD de Quirihue quienes se encuentran legalmente constituidas como una organiza- ción de interés social, lo que facilita los procesos al dar la ins- titucionalidad a la acción. Y por último estaba el interés de la gente de Santiago y Valdivia por ayudar ante la catástrofe. Estrategia General de Intervención Teniendo entonces un soporte para la acción, se buscó una es- trategia que permitiese intervenir sin mucha burocracia y con celeridad. Se decide entonces concentrar en las PcD de Quiri- hue, el impacto de las “buenas prácticas” público-privadas que Chile dispuso para la Reconstrucción de las zonas afectadas por el terremoto e incorporar las recomendaciones del “Plan de Reconstrucción Inclusiva tras catástrofes” presentado por la Comisión de Inclusión Social de las personas con discapacidad de la Universidad Austral de Chile.
  • 73.
    Reconstrucción Inclusiva trascatástrofes 72 Reunión de la organización de PcD “Puertas Abiertas” con los organizadores de las ac- tividades. Estrategia Específica de Intervención Es convicción de quienes realizaron el estudio, que la forma par- ticular de Intervención es a través del Abrazo entre los organis- mos públicos, la sociedad civil y además los privados. Para ello la Metodología sería a través de acercamientos suce- sivos, con difusión, la conformación de equipos de trabajo, con acciones planificadas y coordinadas para la captación de recur- sos. Lo anterior requirió entonces varias acciones como viajes a Qui- rihue, difusión a través de los medios disponibles que estuvo dado principalmente por las radios locales, acercamientos su- cesivos entre personas y organizaciones.
  • 74.
    Capítulo 4: Ensayandoun Modelo de Reconstrucción Inclusiva 73 La integración de los equipos de trabajo en Quirihue se logró incentivando la participación de PcD, profesionales, colegios y voluntarios. Además de acciones planificadas y coordinadas, principalmente para la captación de recursos. Planificar y coordinar las acciones para pasar de la asistencia- lidad a la intervención, cuyo “puente” fue el contar con una “vi- sión”, buscando la forma de hacer un trabajo que trascendiera a la contingencia. El terremoto se olvida pero lo que se construya a partir de ello es lo que queda. El objetivo general era contribuir en la instalación del paradigma de Construcción Inclusiva en Chile y en la atención ante desas- tres y emergencias, con enfoque de inclusión. Lo anterior desglosado en estos objetivos específicos: •  Motivar la aplicación del enfoque de inclusión frente a la re- construcción y atención de desastres y emergencias. •  Generar aprendizajes prácticos para ser aplicados en el res- to del país y ante diversas situaciones de desastre natural. •  Incorporar la variable Accesibilidad en el Reglamento de Construcción de Viviendas Básicas con recursos del Estado. Lo anterior se concretaría mediante la obtención de los siguien- tes productos: •  Módulos de Emergencia Accesibles • Cuestionario de Personas •  Catastro de Accesibilidad •  Constitución Mesa Tripartita
  • 75.
    Reconstrucción Inclusiva trascatástrofes 74 Módulos de Emergencia Accesibles Respecto a la Construcción de Módulos de Emergencia Acce- sibles, la idea era hacer visibles a las PcD en el Plan Nacional de Reconstrucción para poder exigir que las viviendas básicas consideraran la variable “accesibilidad” en su construcción, para demostrar que diseñar para todos es posible, es de menor cos- to y que es necesario dar cumplimiento a la Ley. Estos módulos eran tal como su nombre lo indica, de emergen- cia, en contraposición a lo definitivo, por cuanto el tiempo a per- manecer la persona con discapacidad en ellos antes de poder contar con una vivienda digna y estable, seguramente iba a ser de mediano a largo plazo. Se trataba de construir dos módulos de emergencia adaptados para PcD: un dormitorio de 3x4, con dos puertas de 90 cms., con ventanal de 1x0,80 que permita pasar una silla de ruedas en caso de emergencia, dos rampas con 12% de inclinación, una que conecta a la casa y otra para acceder desde la calle, con vigas a la vista, forrada y con piso machimbrado. Módulo de emergencia accesible.  
  • 76.
    Capítulo 4: Ensayandoun Modelo de Reconstrucción Inclusiva 75 Aplicación de Encuestas Encuesta a Personas Durante la emergencia se aplicaron muchos tipos de encues- tas a los damnificados, ya sea para identificarlos, ordenar las ayudas, inscribirlos para las soluciones definitivas etc., pero no había un instrumento que permitiera captar la especificidad de los distintos tipos y grados de discapacidad. Entonces se decide diseñar una encuesta que permitiese medir los impactos del terremoto en las PcD y sus familias para ser aplicada no sólo en la ocasión sino ante otros tipos de Desastres y Emergencias que en Chile fluctúan entre los terremotos, las inundaciones, aludes de nieve, tsunamis e incendios, principal- mente. La creación de esta encuesta permitiría su validación como un instrumento que permitiera medir la vulnerabilidad frente a la catástrofe y ante otras emergencias y no se tenga que improvi- sar frente a la recolección de datos, que en estas eventualidades siempre es difícil de captar. De esta manera además se podría contar con estadísticas que facilitaran la postulación a Fondos Concursables. Esta encuesta contempló variables como: daños materiales, efectos en la salud, en el trabajo, verificar la existencia y eficacia de las redes de atención, evaluar el impacto de las ayudas públi- co/ privadas entre otras. (Ver anexo de cuestionarios)   Metodología Objetivo general Realizar un catastro de necesidades, mediante la coordinación y cooperación entre la sociedad civil, el mundo privado y los or- ganismos públicos, para proporcionar apoyo a PcD en situación de emergencia de las regiones más afectadas por el terremoto en Chile.
  • 77.
    Reconstrucción Inclusiva trascatástrofes 76 Objetivos específicos • Levantar información de PcD y organizaciones afectadas por el terremoto de la Séptima y Octava región. • Respaldar con esa información las solicitudes de ayuda al gobierno y a fondos externos. • Proyectar las necesidades detectadas al resto de las locali- dades afectadas para extender la ayuda. Metas • Organizar el Catastro en el plazo de dos semanas • Realizar las encuestas en forma simultánea en un fin de se- mana • Entregar el Informe final a los organismos gubernamentales, privados y de la sociedad civil que correspondan Resultados de la Encuesta • Se encuestaron 202 personas con discapacidad • 67% población urbana y 32% del sector rural • Resultados en Salud •  41% encuestados presentaron problemas de salud emo- cionales: estrés, pánico, depresión •  18 personas vieron interrumpidos sus tratamientos mé- dicos anteriores •  54 personas señalan necesitar se les provea de ayudas técnicas De la aplicación de la Encuesta se conoce además sobre las ayu- das técnicas requeridas constatando que faltan 15 Sillas de rue- das, 19 Bastones, 4 Audífonos y 5 pares de lentes ópticos, esto considerando sólo las que se malograron producto del terremoto.
  • 78.
    Capítulo 4: Ensayandoun Modelo de Reconstrucción Inclusiva 77 En cuanto a la variable Trabajo, la encuesta permite saber que 20 PcD trabajaban antes del terremoto y de ellas 4 perdieron su fuente laboral. Las principales fuentes de trabajo en Quirihue son la Agricultura y el Comercio y que las Redes Sociales en las cuales participan las PcD son el Servicio Nacional de la Discapa- cidad con un 22% de personas inscritas en el Registro Nacional de Discapacidad correspondiente a 45 personas. Asimismo, el 39% de las PcD encuestadas pertenecen a alguna organización social formal, primeramente a Juntas de Vecinos seguido de la organización funcional de Discapacitados “Puertas Abiertas”. Daño en las Viviendas •  82% de las PcD encuestadas sufrieron daño en sus viviendas •  47% destrucción total •  37% daño parcial •  16% daños menores Variables Estudiadas Barreras Urbanísticas: accesos en las calles. Barreras Arquitectónicas: accesos en edificios públicos y acce- sos en locales comerciales. Catastro diseñado para evaluar la accesibilidad de los espacios y edificios de uso público desde el enfoque de accesibilidad universal.
  • 79.
    Reconstrucción Inclusiva trascatástrofes 78 Metodología para realizar el Catastro Barreras Arquitec- tónicas y de Mobiliario Urbano en la comuna de Quiri- hue, sector urbano En el marco de nuestra iniciativa de Reconstrucción Inclusiva tras catástrofes para la comuna de Quirihue, se realizó: 1.- Catastro sobre accesibilidad en manzanas y calles Se aplicó una ficha de accesibilidad a 24 Manzanas, contadas de a dos desde la Plaza hacia el Oriente, Poniente, Sur y Norte. En total fueron 96 calles a las que se les aplicó una ficha a cada una. Luego de la aplicación de las fichas, los resultados fueron traspasados a una base de datos a partir de la cual se analizó la situación actual de estos espacios. Metodología Para evaluar las manzanas y las respectivas calles que la com- ponen, se aplicó en terreno una Ficha de Catastro la que consta- ba de cinco variables con sus correspondientes indicadores, los que fueron seleccionados de acuerdo a la realidad del espacio urbano de la comuna. 2.- Catastro sobre accesibilidad en edificios de uso público Se aplicó una ficha de accesibilidad a los principales Edificios Públicos y Privados de uso público: Colegios, Hospital, Templos, Municipio, etc. Metodología Para evaluar los edificios se aplicó en terreno una Ficha de Ca- tastro la que constaba de siete preguntas de las cuales cuatro decían relación con el acceso, una con el espacio de atención a público (específicamente con el mesón de atención) y dos con el espacio interior del lugar.
  • 80.
    Capítulo 4: Ensayandoun Modelo de Reconstrucción Inclusiva 79 3.- Catastro sobre accesibilidad en locales comerciales Se aplicó una ficha de accesibilidad a los principales estable- cimientos comerciales de la comuna, mediante una Ficha que contenía tres variables: Acceso, Desplazamiento y Atención de Público. Metodología Para evaluar los locales comerciales, se aplicó en terreno una Ficha de Catastro la que constaba de cuatro indicadores, los que daban cuenta de los tres principales factores a tener en cuenta para la atención adecuada de PcD dentro de un negocio, super- mercado, hotel u otro: si la persona puede acceder al local, si una vez estando adentro puede moverse libremente para hacer uso de los servicios y si puede interrelacionarse con la persona que lo atiende en los mesones de atención.   Productos del Catastro RESULTADO 1 Catastro de Barreras Urbanísticas del casco céntrico urbano de la comuna de Quirihue. RESULTADO 2 Catastro de Barreras Arquitectónicas en los principales Edificios de Uso Público de la comuna de Quirihue. RESULTADO 3 Acuerdo con las autoridades del Municipio sobre la factibili- dad para la instalación de Dispositivos Sonoros en semá- foros y demarcación de Estacionamientos para PcD, en el sector céntrico de Quirihue. RESULTADO 4 Proponer apoyo para la Capacitación de los organismos municipales competentes para fiscalizar el cumplimiento de la Normativa de Accesibilidad.
  • 81.
    Reconstrucción Inclusiva trascatástrofes 80 Resultados del Catastro de Accesibilidad De 24 Manzanas y 96 calles estudiadas, el 97% cumple con la normativa O.G.U.C. vale decir, con el paso libre de una silla de ruedas más un peatón que pudiese venir en sentido contrario, salvo excepciones que no tienen que ver con la construcción vial sino con la intervención de los propios vecinos que no consultan ni tampoco son fiscalizados por el Municipio, lo cual se pudo apreciar en innumerables ejemplos. 97% 37% 40% 23% Vereda cumple con la norma Vereda en buen estado Estado de Veredas Vereda en regular estado Vereda en mal estado
  • 82.
    Capítulo 4: Ensayandoun Modelo de Reconstrucción Inclusiva 81 Semáforos Hay semáforo 15 16% No hay semáforo 81 84% Sobre los 15 semáforos que existen: No interrumpe la banda peatonal 12 80% Interrumpe la banda peatonal 3 20% Cuenta con accionador manual 0 No cuenta con accionador manual 15 100% Accionador a un máximo de 1 mt. de altura 0 Accionador sobre un 1 mt. de altura 0 Da tiempo suficiente para el cruce peatonal 15 100% No da tiempo suficiente para el cruce peatonal 0 Cruces Peatonales Cruces sin rebajes ni rampas 29 30% Hay rebajes o rampas pero fuera de norma 55 57% Hay sólo rebajes y ajustados a la norma 12 13% Desnivel máx. entre rebaje y calzada de 1 cm. 33 Pavimento rebaje es antideslizante 10 Rebaje ancho mínimo 0,90 metros 20 Rebaje o rampa con pendiente hasta 12% 8 Estacionamientos De los 96 estacionamientos observados sólo dos de ellos están destinados a PcD, pero no están ajustados a norma. Hay Estacionamientos y están de acuerdo a la norma 0 No hay Estacionamientos para discapacitados 94 98% Hay Estacionamientos pero no de acuerdo a la norma 2 2%
  • 83.
    Reconstrucción Inclusiva trascatástrofes 82 Accesos en Locales Comerciales Al momento de la medición, de 33 locales observados habían 19 cerrados y por lo tanto no se pudo observar todas las variables: franqueable, accesible y usable (determinado por la altura de al menos un Mesón de Atención a público). TOTAL CATASTRO: 33, con 19 locales cerrados Con Acceso 10 30% 33 observados Sin acceso 23 70% Con libre desplazamiento 6 37% 16 observados Sin libre desplazamiento 10 63% Mesón de atención en la norma 4 29% 14 observados Mesón de atención fuera de norma 10 71% Con acceso y libre desplazamiento 3 Sin acceso y sin libre desplazamiento 7 Con acceso, libre desplazamiento y mesón ajustado a la norma 2 Sin acceso, sin libre desplazamiento y mesón fuera de norma 6 Solo 14 locales pudieron ser observados en las 3 variables Con 1 característica accesible 4 29% Con 2 características accesibles 2 14% Con 3 características de accesibilidad 2 14% Con ninguna característica de accesibilidad 6 43% 14 100%
  • 84.
    Capítulo 4: Ensayandoun Modelo de Reconstrucción Inclusiva 83 Accesos en los Edificios de Uso Público Edificios de uso público franqueables: que se puede entrar des- de afuera sin ayuda de terceros. Sobre 11 edificios observados: en el 64% de ellos existe acceso para PcD, en 24% no hay acceso para PcD y un 9% cuenta con acceso por entrada anexa. Ancho de los pasillos en los edificios públicos Libre circulación dentro de 4 edificios Ancho libre interior 1,40 mt. ó más 100% 4 Ancho libre interior menor a 1,40 mt. 0 0 100% 4
  • 85.
    Reconstrucción Inclusiva trascatástrofes 84 Ancho de Puertas en edificios públicos Se observaron 11 Puertas de Entrada Se ajusta a la norma (0,90 o más) 82% 9 No se ajusta a la norma (menos de 0,90) 18% 2 100% 11 Existencia de rampas de acceso en edificios públicos De 8 edificios con acceso, el 73% tiene rampa y el 27% rebaje. Rampa 73% 6 Rebaje 27% 2 100% 8 De las 6 rampas observadas, cumplen con las condiciones adecuadas para su uso Completamente adecuada (cumple con las 3 características) 0% 0 Completamente inadecuada (no cumple con ninguna característica) 33% 2 Medianamente adecuada (cumple con algunas de las 3 características) 67% 4 Ancho mínimo 1 mt. 83% 5 Superficie antideslizante 0 0 Pendiente ajustada a la norma 33% 2
  • 86.
    Capítulo 4: Ensayandoun Modelo de Reconstrucción Inclusiva 85 Mesones de Atención a público La función de éstos es facilitar la comunicación entre quien ofrece un producto o servicio y quien lo recibe, dando como re- sultado que un edificio se puede “usar” por cualquier persona independientemente si presenta una discapacidad. Se observaron cinco Mesones de Atención Máximo 0,90 mt. (ajustado a la norma) 40% 2 Superior a 0,90 mt.(no se ajusta) 60% 3 100% 5
  • 87.
    Reconstrucción Inclusiva trascatástrofes 86 Resumen de Accesibilidad en Quirihue Realizadas las observaciones y evaluaciones, en Quirihue se pudo constatar un mayor índice de accesibilidad en edificios que en las calles, siendo los establecimientos comerciales quienes más se alejan de la variable accesibilidad. Sí Regular No Resultado Accesibilidad Accesibilidad en Edificios 60% 40% 0 50 Accesibilidad en las Calles 57% 29% 14% 29 Accesibilidad en el Comercio 0 0 100% 5   50 0 5 10 15 20 25 30 35 40 45 50 29 5 Resumen de Accesibilidad en Quirihue Accesibilidad en Calles Accesibilidad en el Comercio
  • 88.
    Capítulo 4: Ensayandoun Modelo de Reconstrucción Inclusiva 87 Modelo Mesa de Trabajo pro Reconstrucción Inclusiva Quirihue Finalmente, con el fin de poder establecer medidas concretas que realmente pudiesen afectar a la gente que estaba pasando por una situación de emergencia, basadas en el liderazgo propio de situaciones donde quienes ejercen la autoridad y el poder se ven sobrepasados, se logran comprometer a priori alianzas para estipular un compromiso conjunto de colaboración que fuera más allá de la contingencia.
  • 89.
    Reconstrucción Inclusiva trascatástrofes 88 Tipo de organización constituida: mesa tripartita integrada por: 1. Sector civil: • Organizaciones de/para PcD • Organizaciones territoriales como las juntas de vecinos • Organizaciones funcionales como clubes o centros de padres • Organizaciones religiosas 2. Sector privado: • Empresas • Comercio 3. Gobierno: • Gobierno local: Municipalidad y Concejo Municipal. • Gobierno Regional: Intendencia, Seremis y Servicios. Objetivos de la constitución de la mesa tripartita: 1. Lograr que la reconstrucción de Quirihue sea inclusiva (todo lo que se reconstruya debe estar diseñado para que todo el mundo pueda usarlo, incluyendo a las PcD y según lo que recomienda el Plan de Reconstrucción In- clusiva) 2. Asistir a las PcD damnificadas de Quirihue
  • 90.
    Capítulo 4: Ensayandoun Modelo de Reconstrucción Inclusiva 89 Etapas: Etapa 1.- Constitución de la Mesa: 1. Se convoca a reunión para constituir la Mesa, se invita a re- presentantes de todos los estamentos, posiciones políticas y religiosas, la reconstrucción inclusiva es tarea de todos. 2. La mesa designa a un secretario, quien tomará nota de los acuerdos de la mesa. 3. Se asigna un calendario de reuniones. Etapa 2.- Productos-Desafíos: 1. Viviendas: • De emergencia: construir y terminar los módulos que sean necesarios, para lo cual hay que buscar recursos. • Definitivas: poner énfasis en las soluciones definitivas, gestionando con una EGIS de Quirihue la postulación a subsidios especiales para las PcD damnificadas. Las vi- viendas deben ser diseñadas en conjunto con las PcD. 2. Accesibilidad: • Calles y veredas: postular a fondos regionales y naciona- les para hacerlas accesibles para PcD (seguir lo estable- cido por la ley) • Acceso a edificios de uso púbico : postular a fondos re- gionales y nacionales para hacerlos accesibles para PcD (seguir lo establecido por la ley) 3. Ayudas técnicas: • Organizar Operativo para que el Senadis Regional provea de las Ayudas Técnicas detectadas en la Encuesta, de acuerdo a lo ofrecido por la Coordinadora Regional Sra. Sandra Narváez.
  • 91.
    Reconstrucción Inclusiva trascatástrofes 90 • Postular en forma ordinaria a Senadis para obtener otras Ayudas Técnicas: para lo cual hay que pedir apoyo al Mu- nicipio o bien inscribir a “Puertas Abiertas” en el Convenio Marco de Senadis. 4. Beneficios permanentes • Diseñar y gestionar la creación de la Oficina Municipal de la Discapacidad de Quirihue • Gestionar recursos para que las PcD de escasos recursos de Quirihue reciban medicamentos en forma permanente. • Diseñar y presentar un Proyecto al FNDR y Empresarios de la provincia, para adquirir y mantener un furgón adap- tado para sillas de ruedas.
  • 92.
    Capítulo 4: Ensayandoun Modelo de Reconstrucción Inclusiva 91 III.- Resultados del Proyecto Reconstrucción Inclusiva en Quirihue Objetivo General: Grado de Cumplimiento Instalar en Chile el paradigma de Construcción Inclusiva y atención ante desastres y emergencias, con enfoque de inclusión. Cuando se planteó como objetivo no estaba aún instalado este paradig- ma, pero este trabajo se espera haya contribuido a instalar el tema. Objetivos Específicos: Grado de Cumplimiento Objetivo específico Nº1: Concentrar en las PcD de Quirihue, el impacto de las “buenas prácticas” público-priva- das que Chile ha dispuesto para la Reconstrucción de las zonas afecta- das por el terremoto. Se inició con una propuesta de rea- lizar allí varias acciones; entre ellas se logró firmar un Compromiso de Trabajo entre autoridades locales y provinciales, se postuló un proyec- to conjunto entre organizaciones de discapacidad de Quirihue y Maipú a la DOS, se solicitaron Ayudas Técni- cas especiales a Senadis. Objetivo específico Nº2: Generar una red nacional de trabajo multi e inter sectorial que aplique el enfoque de inclusión frente a la reconstruc- ción y atención de desastres y emer- gencias. La red se ha ido generando con la participación de muchos sectores. Senadis, Gabinete Primera Dama, Seminario sobre Reconstrucción In- clusiva organizado por la Universi- dad Austral de Chile, entre otras. Objetivo específico Nº3: Generar aprendizajes prácticos de la expe- riencia en Quirihue para ser aplica- dos por esa red en el resto del país. Sí se cumplió en lo referente a la po- sibilidad de construir un módulo de emergencia accesible que reempla- ce a una “media agua”, por el mismo costo. También en lo referente a la necesidad de unirse en una red local que aúne los esfuerzos del mundo público-privado-sociedad civil. Objetivo específico Nº4: Incorporar la variable Accesibilidad en el Regla- mento de Construcción de Viviendas Básicas con recursos del Estado. No se logró con este trabajo pero sí se contribuyó a sensibilizar a autori- dades. La variable accesibilidad está a pun- to de ser incorporada al reglamento, de acuerdo a lo señalado por la Di- rección de Senadis.-
  • 93.
    Reconstrucción Inclusiva trascatástrofes 92 Objetivo específico Nº5: Exportar conocimiento aplicado. Se dio a conocer el trabajo a profe- sionales e instituciones chilenas. Se dio a conocer a un Arquitecto es- pañol, experto en accesibilidad, don Eduardo Elkouss, quien mostró la ini- ciativa en una exposición efectuada en Tokio en septiembre 2011. Se dio a conocer a la “red de profe- sionales latinoamericanos por la dis- capacidad”. Se mostró la experiencia a “Vec- tor Central” que es un Programa de Enlaces, Cooperación y Solidaridad Tecnológica, que se enmarca en una estrategia binacional (Chile-Argen- tina), quienes han mostrado gran interés en este proyecto, como una propuesta activa en discapacidad que puede ser replicada. Productos Esperados: Grado de Cumplimiento a. Construcción de dos módulos ac- cesibles en Quirihue y su poste- rior inauguración. Fue difícil su construcción por facto- res climáticos, disposición de volun- tarios y usos y costumbres locales. Lo importante de este producto, es que se diseñó y construyeron 2 mó- dulos con características de accesi- bilidad, con el mismo costo de una mediagua de emergencia. No es una casa, no es una vivienda permanente, es una solución tran- sitoria para quienes en lo sucesivo sufran desastres naturales, incen- dios, etc., y requieran contar con una unidad de emergencia por tener un integrante con discapacidad física en su familia. b. Se encuesta un porcentaje de la población con discapacidad de Quirihue y se entregan los resul- tados a Senadis y al Ministerio de Vivienda y Urbanismo. La Encuesta fue realizada y los re- sultados analizados. (Remitirse al Cap.3)
  • 94.
    Capítulo 4: Ensayandoun Modelo de Reconstrucción Inclusiva 93 c. Se realiza un catastro de barreras urbanísticas en Quirihue y se en- tregan los resultados a Senadis y al Ministerio de Vivienda y Urba- nismo. La Encuesta fue realizada y los re- sultados analizados y presentados en el Seminario de Reconstrucción Inclusiva organizado de la Comisión de Inclusión Social de las personas con discapacidad de la Universidad Austral de Chile. d. Postulación de un proyecto de eliminación de barreras urbanís- ticas en Quirihue, a un Fondo In- ternacional. Pendiente, dependía de la Munici- palidad de Quirihue quien no mostró mayor interés, sólo en el momento. e. Implementación y funcionamien- to de una Mesa de Trabajo tripar- tita de Reconstrucción Inclusiva en Quirihue. Quirihue está trabajando para elimi- nar barreras urbanísticas: ya están asignados los nuevos semáforos con dispositivo auditivo, en el Re- glamento de Tránsito incorporaron 12 estacionamientos para PcD, el Teatro reconstruido tiene baños para PcD, entre otras medidas adoptadas f. Firma de un Convenio entre la So- ciedad Civil, representada por los Consejos Comunales de Disca- pacidad y el Ministerio de Vivien- da y Urbanismo, para incorporar la variable Accesibilidad en la construcción de las viviendas básicas que comprometen recur- sos del Estado, durante el desa- rrollo del XV Encuentro Nacional de CCD en Quillota 2010. Convenio firmado con resultados in- formados a los Diputados: Octava Región: Franz Sauerbaum, Jor- ge Sabag Región Metropolitana: Mónica Zala- quett, José Auth Algunos de ellos finalmente firmaron un acuerdo de Reconstrucción Inclusi- va, aunque no es un documento vincu- lante permite agendar el tema ante la Cámara de Diputados. Esto es completamente independiente al proyecto en comento, pero sí lo con- textualiza.  
  • 95.
    Reconstrucción Inclusiva trascatástrofes 94 Conclusiones del Capítulo 4 Habiéndose dado la oportunidad de visitar Quirihue los días posteriores al terremoto del 27F y comprobándose en terreno lo devastador que el mismo fue para este pueblo, construido sobre la base del adobe y a sólo 30 kms. del epicentro, se evidenció el interés de las propias PcD de Quirihue por abordar este tema. Una vez en Maipú se dieron a conocer las fotografías que sen- sibilizaron a artistas y a PcD de la comuna, quienes con el de- cidido aporte de la Ilustre Municipalidad de Maipú, terminaron organizando un evento con cuyos ingresos se logró adquirir los materiales para la construcción de dos módulos de emergencia, los que tienen la característica de ser accesibles. Después de ese evento de solidaridad se concurrió a Quirihue para dar inicio a las obras y especialmente para congregar allí a diversos personeros del ámbito público, privado y de la sociedad civil de la región, quienes se comprometieron a través de la firma de un Compromiso, a integrar una Mesa de Trabajo que estable- ciera metas y plazos de reconstrucción con la mirada inclusiva. La jornada, donde participaron autoridades regionales, provin- ciales y municipales además de empresarios, dirigentes socia- les y PcD, dio como resultado los siguientes productos: - Construcción de dos módulos de emergencia adaptados para PcD, como un anexo a la mediagua de emergencia; esto es un dormitorio de 3 x 4,30 metros con dos puertas de 0,90 cms. y 0,85 cms. , un ventanal de 1 x 0,80 metros que permite pasar una silla de ruedas en caso de emergencia, dos rampas con 12% de inclinación, una que conecta a la casa y otra para acceder desde la calle, con vigas a la vista, forrada y con piso machimbrado.
  • 96.
    Capítulo 4: Ensayandoun Modelo de Reconstrucción Inclusiva 95 - Se encuestó a 202 PcD en Quirihue. De las personas encues- tadas, ya que existen al menos igual cantidad de PcD en Quiri- hue que, por razones de tiempo, no se alcanzaron a encuestar, se detectó que se requieren con urgencia 15 sillas de ruedas, 19 bastones, cuatro audífonos, tres notebook y dos prótesis entre otras Ayudas Técnicas, necesidad que fue traspasada al Servicio Regional de la Discapacidad en los días posteriores. - Se realizó además un Catastro de Accesibilidad en las prin- cipales calles de la comuna, habiéndose constatado que aun cuando el diseño de calles y veredas está muy bien intencio- nado por parte de las autoridades técnicas pertinentes, son los particulares quienes intervienen muchas veces las vere- das obstaculizando el paso de sillas de ruedas. La idea es que los datos obtenidos sirvan para diseñar un proyecto de eliminación de barreras urbanísticas y arquitectónicas, para que Quirihue sea un modelo de accesibilidad, proyecto a ser financiado con Fondos Externos y que debiera presentar la Mesa de Trabajo. - Y para dar continuidad a este trabajo, se invitó a diversas autoridades a seguir trabajando unidos y esperanzados por alcanzar la reconstrucción de Quirihue, quienes firmaron un Compromiso de Reconstrucción Inclusiva mediante el cual se comprometieron a seguir en el tema, en una Mesa de Trabajo en la que estén representados los sectores público, privado y de la sociedad civil, lo que se espera constituya un modelo de trabajo frente al tema de la Reconstrucción Inclusiva en Chile, ya que si no son las propias PcD o sus organizaciones, como en este caso ocurrió con la organización “Puertas Abiertas” de Quirihue, el tema de la accesibilidad seguirá siendo invisi- ble, igual que la discapacidad.
  • 97.
    Reconstrucción Inclusiva trascatástrofes 96 Anexos Capítulo 4 1.- Ficha para evaluar Accesibilidad de Manzanas y Calles Manzana Nº Vereda 1.- Veredas 1.1. Banda de Circulación Peatonal: Agregar observaciones si corres- ponde. a) La vereda cumple con la norma (ancho mínimo aceptable de 90 cm.) b) La vereda no cumple con la norma (ancho inferior a 0,90cm.) c) Vereda en buen estado d) Vereda en estado regular e) Vereda en mal estado f) Comercio informal no obstaculiza la circulación peatonal por la vereda g) Comercio informal obstaculiza la circulación peatonal por la vereda 1.2.Banda de Elementos: vereda libre de señales de tránsito, semáforos, paraderos, postes o cualesquiera otros elementos correspondientes a mobiliario urbano a) Señales de tránsito y luminarias no obstaculizan la circula- ción peatonal b) Señales de tránsito y luminarias obstaculizan la circulación peatonal 2. Elementos en la Vía Pública: Todo elemento de mobiliario urbano y señalización deberá ser instalado de tal manera que su ubicación no interfiera con la banda de circulación peatonal. 2.1.Rejillas: las rejillas de ventilación, colectores de aguas lluvia y las juntas de pavimento de piso tendrán separaciones máximas de 15 cm. a) Hay rejillas con 15 mm. como máximo de separación b) Las rejillas no cumplen con la norma c) Rejilla a nivel del pavimento d) Rejillas a desnivel e) No hay rejillas
  • 98.
    Capítulo 4: Ensayandoun Modelo de Reconstrucción Inclusiva 97 2.2.Semáforos: deben estas instalados de forma que no interrumpan la circulación peatonal. Los dispositivos de control de los semáforos de acción manual, deben ubicarse a máximo un metro respecto de la vereda. Considerar la regulación del tiempo de cruce peatonal para personas con movilidad reducida, sean niños, adultos mayores o PcD. a) No interrumpe la banda peatonal b) Interrumpe la banda peatonal c) Cuenta con accionador manual d) No cuenta con accionador manual e) Accionador a un máximo de un metro de altura f) Accionador sobre un metro de altura g) Tiempo suficiente para permitir el cruce peatonal h) Tiempo insuficiente que no permite adecuadamente el cruce peatonal 3. Vegetación 3.1.Árboles: que no interrumpan el paso peatonal y alcorques cubiertos por rejillas. a) Árboles no presentan problemas al tránsito peatonal b) Ramas o tronco no permite libre desplazamiento c) Árboles sin alcorques d) Alcorques cubiertos a nivel del pavimento e) Alcorques cubiertos a desnivel del pavimento 4. Estacionamientos para PcD: Ley N°19.900, Artículo 153 bis: En todas las vías públicas en que esté permitido estacionar, gratuitamente o no, las municipalidades deberán establecer dos estacionamientos por cada tres cuadras, destinados exclusivamente al uso de cual- quier persona con discapacidad, los que deberán estar debidamente señalizados o demarcados. 4.1.Estacionamientos. a) Hay estacionamientos para discapacitados, debidamente se- ñalizados (SIA), con medidas de acuerdo a la norma y en la cantidad exigida por la ley de tránsito. b) Hay estacionamientos para discapacitados pero no totalmen- te de acuerdo a la norma c) No hay estacionamientos para discapacitados
  • 99.
    Reconstrucción Inclusiva trascatástrofes 98 5. Cruces Peatonales: el desnivel entre acera y calzada debe salvarse mediante rebajes o rampas que coincidan con el paso de cebra 5.1.Desnivel. a) Desnivel máximo entre el rebaje y la calzada no mayor a un cm. b) Pavimento del rebaje es antideslizante c) El rebaje es de ancho mínimo de 0,90 mt. d) El rebaje o rampa tiene una pendiente no mayor a un 12% e) No hay rebajes ni rampas que salven los desniveles en los cru- ces peatonales de las esquinas f) Hay rebajes o rampas pero fuera de norma
  • 100.
    Capítulo 4: Ensayandoun Modelo de Reconstrucción Inclusiva 99 2.- Ficha para evaluar Accesibilidad de Edificios N° 1 Nombre recinto: Dirección: 1. Existe acceso para PcD _______SÍ, por donde ingresan los demás _______SÍ, por entrada anexa _______NO, no hay ningún acceso 2. El acceso para PcD es de tipo _______Rampa _______Rebaje _______No hay diferencia entre el nivel de la calle y del inmueble 3. Si el acceso es de tipo rampa _______Tiene un ancho mínimo de un metro. _______ Posee superficie antideslizante _______ % de pendiente se ajusta a la norma _______ No cumple con las condiciones adecuadas para uso autónomo 4. Ancho de la puerta de entrada _______ 0,90 o más (se ajusta a la norma) _______Menos de 0,90 (no se ajusta a la norma) _______Uso autónomo de la puerta de acceso principal por parte de la PcD _______No puede usar en forma autónoma la puerta de entrada 5. Mesón de atención: _______ Altura máxima de 90 cm. _______ Altura superior a 90 cm. _______ Atención directa a la PcD _______ Atención al acompañante 6. El ancho libre de los pasillos para circulación interior es de 1.40 m. _______SÍ _______NO 7. Baños _______Cuenta con baño para PcD _______No cuenta con baños para PcD _______Cuenta con baño para PcD no habilitado _______Grifería y Accesorios adecuados _______Grifería y Accesorios No adecuados
  • 101.
    Reconstrucción Inclusiva trascatástrofes 100 3.- Ficha para evaluar Accesibilidad de Locales Comerciales LOCALES COMERCIALES: Se encuentran dentro de la categoría de edificios de uso público, ya que como comercio, entregan un servicio de atención a la comunidad. Nombre Local Comercial: Ubicación: Nombre Locatario: Rubro: a) Libre acceso para PcD b) No se encuentra acceso adecuado para PcD c) Libre desplazamiento para PcD d) Desplazamiento limitado para PcD e) Mesón de atención de acuerdo a la norma; 90 cm. de altura f) Mesón de atención fuera de la norma g) Atención directa a la PcD h) Atención al acompañante de la PcD
  • 102.
    101 Recomendaciones finales Los resultadosde la puesta en marcha de este plan dependerán del desempeño de excelencia de las autoridades y de la fiscali- zación que realicen al cumplimiento de la Normativa. 1. Se recomienda contar con un verdadero trabajo en red con las organizaciones de y para personas con discapacidad, la sociedad civil, empresas y entidades internacionales. La par- ticipación de las organizaciones de y para personas con dis- capacidad se hace imperiosa. 2. Se recomienda que la inclusión social de las personas con discapacidad se vea facilitada por la puesta en marcha de un Programa de Mejoramiento de la Gestión e inclusión. 3. Se recomienda que el presupuesto del Servicio Nacional de la Discapacidad vea reflejado el esfuerzo nacional de recons- trucción en los ítems que puedan contribuir a que las solucio- nes también lleguen a las personas con discapacidad. Exis- ten organismos internacionales que pueden asistir a Chile en estos esfuerzos. 4. Se recomienda realizar un estudio de impacto de las medidas ejecutadas.
  • 103.
    Reconstrucción Inclusiva trascatástrofes 102 Agradecimientos Dr. Armando Vásquez, OPS. Dr. Eduardo Elkouss. UAI Dr. Alberto Vargas, Inrpac. Keiko Nakatami, Jica programa Jica Friends Paola Fuentes, Asistente social DAE UACh. Enso Castro, Concejal I. Municipalidad de Quirihue. Y a muchos otros colaboradores sin cuyo aporte, este libro no habría sido posible.
  • 104.
  • 106.
    Noticias 105 Ven oportunidad dehacer las cosas de otra manera: Desde UACh Proponen Plan de Reconstrucción Inclusiva * La Comisión de Inclusión Social y Discapacidad UACh ha rea- lizado diversas acciones como la distribución del documento “Plan de Reconstrucción Inclusiva” entre autoridades universi- tarias y políticas. Escrito por: Jose Luis Gómez G. - Periodista Relaciones Públicas UACh Email: josegomez@uach.cl Publicada el: 21-04-2010 Tras el fuerte terremoto y tsunami que afectó a nuestro país, la Comisión de Inclusión Social y Discapacidad de la Universi- dad Austral de Chile, liderada por el Prof. Cristian Salazar, está proponiendo un Plan de Reconstrucción Inclusiva, es decir que considere a las personas según su grado de discapacidad. La iniciativa, que se enmarca dentro del cumplimiento de la res- ponsabilidad social universitaria, ha incluido diversas acciones, como la distribución del documento “Plan de Reconstrucción Inclusiva” entre autoridades universitarias y políticas. Según indicó el Prof. Cristian Salazar (académico del Instituto de Administración, Facultad Cs. Económicas y Administrativas), “una semana después del terremoto teníamos listo el documen- to preliminar y luego de una serie de reuniones con distintos per- soneros de gobierno y organizaciones de y para la discapacidad hemos construido un plan que incluye la reconstrucción física y psicológica”. El académico sostuvo que “ésta es una gran oportunidad para que el gobierno pueda hacer las cosas bien, eliminando en las ciudades y zonas afectadas los postes y hacer electrificado pú- blico subterráneo. Además debería incluir en las calles pavimen- tación adecuada para el tránsito de personas en sillas de ruedas y personas ciegas. Esto además de hacer las ciudades inclusi- vas contribuirá al desarrollo de un turismo accesible, sobre todo en las zonas costeras”.
  • 107.
    Reconstrucción Inclusiva trascatástrofes 106 Igualmente, el Prof. Salazar aseguró que, en el contexto actual en que existen diversas catástrofes naturales a nivel mundial, esta propuesta puede utilizarse en cualquier país. “De hecho se está traduciendo al inglés y el portugués”, dijo. Una oportunidad Para el asesor de la Comisión de Inclusión Social y Discapaci- dad UACh Carlos Kaiser “ésta es la única oportunidad de que se construya bien, pensando en todas las personas y cumpliendo la ley; después es tarde. Promover una sociedad inclusiva no es otra cosa que promover el Estado de derecho, los valores de la democracia, es poner al servicio como la razón de ser del huma- no en sociedad”. Sobre la relevancia de este plan, Kaiser aseguró que no ha exis- tido una respuesta coordinada y sistemática en la atención de desastres y de reconstrucción que considere a las personas con discapacidad. “Esto ha sido constatado tras el terremoto en Hai- tí por Naciones Unidas, entidad que tampoco ha incorporado la variable discapacidad a su sistema de coordinación de ayuda a desastres”, dijo. El asesor insistió en que en Chile, a pesar de que nuestra Cons- titución declara a las personas iguales en dignidad y derechos, “en la práctica a las personas con discapacidad se les relega a segundo lugar; esto es particularmente grave cuando ante una emergencia no se atiende ni menciona al grupo más vulnerable. Entonces, nuestra labor ha sido instalar el tema en Chile y en el mundo, pero poniendo énfasis en el tránsito de lo ‘discursivo’ a lo ‘ejecutivo’”. Acciones desarrolladas 1) Elaboración y distribución del documento “Plan de Recons- trucción Inclusiva”. 2) El Plan de Reconstrucción Inclusiva fue publicado en su si- tio de internet por el programa Jica Friends, de la Agencia de Cooperación Internacional de Japón y de la Sociedad
  • 108.
    Noticias 107 Japonesa de Rehabilitación.Ver link:http://www.jicafriends. jp/projects/latinamerica/chile/l2003carlos/index.html 3) Colaboración en la elaboración del documento plan de ac- ción del Servicio Nacional de la Discapacidad. 4) Participación en la mesa de trabajo de Reconstrucción In- clusiva de Senadis. 5) Colaboración con Mideplan. 6) Contactos técnicos con la Organización Panamericana de la Salud. 7) Contactos técnicos y reuniones con la Agencia de Coopera- ción Internacional de Chile. 8) Contactos técnicos con el Ministerio de Salud, Unidad de Rehabilitación. 9) Contactos técnicos y reuniones con el Instituto de Rehabili- tación Nacional Pedro Aguirre Cerda. 10) Entrega de un informe sobre el terremoto y la situación de las personas con discapacidad a la Honorable Cámara de Diputados. 11) Colaboración con la H. Cámara de Diputados para el pro- yecto de acuerdo sobre reconstrucción Inclusiva. 12) Creación de redes por la Reconstrucción Inclusiva, inclu- yendo un sitio en Facebook. 13) Preparación de estudios y publicaciones. 14) Desarrollo de instrumentos y metodologías de diagnóstico e intervención. 15) Acuerdo con la Organización Panamericana de la Salud para la creación de una red de trabajo y para la elaboración de estudios, manuales y documentos sobre atención de de- sastres y reconstrucción inclusiva.  
  • 109.
    Reconstrucción Inclusiva trascatástrofes 108 Gobierno premió propuesta de la UACh en concurso Buenas Prácticas 2010 “Plan de Reconstrucción Inclusiva tras catástrofes” fue elegida como la mejor iniciativa de la Región de Los Ríos. EL NAVEGABLE Por Corresponsal El... 27 de Diciembre, 2010 09:12 Contentos de recibir el premio “Buenas Prácticas 2010: Por el Chile que soñamos”, otorgado por el Ministerio Secretaría Gene- ral de Gobierno, se mostraron los docentes Horario Sanhueza y Cristian Salazar, miembros de la Comisión de Inclusión Social y Discapacidad de la UACh. La distinción fue entregada por el seremi de Gobierno, Claudio Mansilla Alt, luego que la propuesta denominada “Plan de Re- construcción Inclusiva tras Catástrofes”, postulada por la casa de estudios, fuera elegida como la mejor iniciativa de la Región de Los Ríos en el concurso promovido por la División de Organi- zaciones Sociales de ministerio antes nombrado.
  • 110.
    Noticias 109 La iniciativa fueelaborada tras la catástrofe del 27/2 por la Co- misión de Inclusión Social y Discapacidad de la casa de estu- dios, con el propósito que los entes públicos y privados consi- deren la variable discapacidad en la reconstrucción de las zonas afectadas por el terremoto y tsunami. El seremi de Gobierno recordó que meses atrás recibió el Plan de Reconstrucción Inclusiva de manos del académico Cristian Salazar, y posteriormente entregó el documento al Presidente de la República. “Este es un proceso que viene a sellar un trabajo pendiente de la so- ciedad chilena: el tener realmente las condiciones adecuadas para que aquellas personas que tengan algún tipo de discapacidad pue- dan encontrar los elementos para sentirse parte de la sociedad. Es un tema que vamos a trabajar más en esta región porque es una de las regiones que tiene los índices de mayor discriminación de Chile y eso debemos cambiarlo”, dijo la autoridad regional. Satisfacción “Estoy muy feliz por el reconocimiento hecho por el gobierno re- gional y nacional”, puntualizó el presidente de la Comisión de Inclu- sión Social y Discapacidad, Horacio Sanhueza, profesor de la Fa- cultad de Ciencias Económicas y Administrativas de la UACh, quien destacó el significativo aporte de Carlos Kaiser en la elaboración de la propuesta. En tanto, el profesor Cristian Salazar expresó que este reconoci- miento es muy importante para el equipo de la Comisión, ya que significa que están haciendo las cosas bien. “Es un gran estímulo para seguir desarrollando estas áreas que las hemos venido trabajando por tres años y nos llena de orgullo, sobre todo para la UACh que reconozcan que está haciendo bue- nas prácticas para la sociedad y está contribuyendo a ella”, acotó. El seremi Mansilla y los docentes universitarios acordaron im- pulsar un seminario para el mes de marzo de 2011, con el fin de abordar el tema de la inclusión de las personas con discapaci- dad.
  • 111.
    Reconstrucción Inclusiva trascatástrofes 110 Propuesta de la UACh ganó “Concurso Buenas Prác- ticas 2010: Por el Chile que Soñamos” El Futrono.cl Escrito por Tito Cañulef P. Jueves, 04 de Noviembre de 2010 21:37 Seremi de Gobierno, Claudio Mansilla Alt, destacó que Plan de Reconstrucción Inclusiva persigue que los entes públicos y pri- vados consideren la variable discapacidad en la reconstrucción de las zonas afectadas por el terremoto y tsunami. La propuesta denominada “Plan de Reconstrucción Inclusiva tras Catástrofes”, postulada por la Universidad Austral de Chile, fue elegida como la mejor iniciativa de la Región de Los Ríos en el “Concurso Buenas Prácticas 2010: Por el Chile que Soña- mos”... El seremi Claudio Mansilla informó que el concurso promovido por la División de Organizaciones Sociales del Ministerio Secre- taría General de Gobierno tuvo como objetivo identificar y pre- miar las buenas prácticas que promueven el respeto y la inclu- sión de las personas y grupos vulnerables ante la discriminación y la intolerancia. Añadió que el jurado, integrado por representantes de institucio- nes públicas y de la sociedad civil, eligió la iniciativa presentada por la UACh como la ganadora del concurso 2010, y acotó que la propuesta fue elaborada por la Comisión de Inclusión Social y Discapacidad de la casa de estudios con el propósito que los entes públicos y privados consideren la variable discapacidad en la reconstrucción de las zonas afectadas por el terremoto y tsunami. Mansilla recordó que en su momento recibió el Plan de Recons- trucción Inclusiva de manos del académico Cristian Salazar, y posteriormente entregó el documento al Presidente de la Repú- blica. La autoridad regional expresó que la iniciativa ganadora logró instalar el concepto de “reconstrucción inclusiva” en la agenda
  • 112.
    Noticias 111 pública nacional, siendodifundida, además, por la Agencia de Cooperación Internacional de Japón. La institución universitaria recibirá un galvano de reconocimien- to y la publicación de la iniciativa en la página web del Ministerio Secretaría General de Gobierno, por el aporte a la construcción de una sociedad más respetuosa de la diversidad y sin discrimi- nación arbitraria. El jurado del concurso estuvo integrado por el seremi de Gobier- no Claudio Mansilla, el director de Senadis Angel Sarmiento, la funcionaria de Serplac Mónica Gamín, el presidente de la Aso- ciación de Discapacitados Físicos de Valdivia Víctor Hugo Soto e Ida Vicuña, dirigenta de la Centro de Padres de la Escuela Ann Sullivan.  
  • 113.
    Reconstrucción Inclusiva trascatástrofes 112 Seminario Reconstrucción Inclusiva Los días 26 y 27 de agosto se realizará en Santiago el Seminario de Reconstrucción Inclusiva organizado por la Comisión de In- clusión Social y Discapacidad de la Universidad Austral de Chile. ¿Se acuerdan que Carlos Kaiser nos contó sobre la Reconstruc- ción Inclusiva del sur de Chile posterior al terremoto de febrero? Se ha organizado este Seminario para seguir avanzando en la materia, ojalá generar contenidos útiles no solo para este evento en particular, sino sobre discapacidad y situaciones de desastre en general aplicable a otros países. ¿Y adivinan quienes estarán ahí, no? Claro, ustedes ya conocen al menos a dos de los expositores: Carlos Kaiser y Mamá Tera- peuta. Así es, he sido invitada a presentar sobre el Rol de la Fa- milia de niños con discapacidad en situaciones de desastre. Un verdadero honor y esperamos aportar nuestro granito de arena, compartir puntos en común de las experiencias de muchos pa- dres amigos y exponiendo nuestras necesidades específicas en casos de emergencia. Porque sin duda para el terremoto nos sentimos más desprotegidos que nunca y no queremos que eso se repita.
  • 114.
    Noticias 113 Como siempre, haymucho que hacer y decir e instancias como esta son fundamentales, ya que permiten el diálogo entre las distintas partes involucradas y seguro nos ayudan a avanzar. La invitación es entonces para los días 26 y 27 de agosto, en el ho- tel Plaza San Francisco desde las 8:30. Interesados inscribirse a administ@uach.cl. Yo estaré el jueves durante la mañana, al igual que Carlos Kaiser que expondrá específicamente sobre la Reconstrucción Inclusiva, y estoy ansiosa por oír los otros pun- tos de vista. Publicado 22 Agosto 2010 por Mamá Terapeuta  
  • 115.
    Reconstrucción Inclusiva trascatástrofes 114 Académica representa a UACh en seminario de re- construcción inclusiva 23/08/2010 “Según la docente Christiane Stehr este seminario se crea para dar respuesta a situaciones o problemáticas que tienen que ver con la discapacidad tanto en forma regional como nacional. La Comisión de Inclusión Social y Discapacidad de la Universi- dad Austral de Chile continúa con su labor de apoyo a las per- sonas con discapacidad tras el terremoto. En esa línea, los días 26 y 27 de agosto se realiza el Seminario de Reconstrucción Inclusiva en el Hotel Plaza San Francisco en Santiago. En re- presentación de la comisión UACh, anfitriona en este seminario, asistirá la directora de la Escuela de Terapia Ocupacional, Chris- tiane Stehr. La Profesional indicó “este seminario se crea para dar respuesta a situaciones o problemáticas que tienen que ver con la disca- pacidad tanto en forma interna de la Universidad Austral de Chi- le, como también regional y nacional”.
  • 116.
    Noticias 115 Agregó que estacomisión de la UACh asumió la responsabilidad de estar presentes en este importante tema país, por esto, ha realizado acciones principalmente ligadas a la reconstrucción inclusiva en relación a las mediaguas que se están entregando como viviendas transitorias para las personas. El próximo en- cuentro nace como una respuesta a ello, la necesidad de que la reconstrucción de Chile sea abierta a las necesidades de la gente. La instancia, que cuenta con el patrocinio de la Organización Pa- namericana de la Salud, tiene por objetivo: - Facilitar las labores de atención de desastres y reconstruc- ción inclusiva (variable discapacidad) para cualquier país afectado. - Generar insumos técnicos para enfrentar situaciones de de- sastre y emergencias, contemplando las primeras etapas de atención. Los insumos serán diseñados para ser empleados fácilmente. - Facilitar la coordinación de trabajo para atención de desas- tres y reconstrucción inclusiva. - A la cita asistirán autoridades, expertos y representantes de las organizaciones de y para personas con discapacidad. Es importante igual añadir que la Universidad Austral de Chile, tras el terremoto y tsunami de 27 de febrero de 2010 ha efec- tuado una serie de medidas que incluyen la creación del con- cepto de reconstrucción inclusiva, como también la producción del documento “Propuesta plan de reconstrucción inclusiva tras catástrofes”. ________________________________________ Fuente: Universidad Austral de Chile
  • 120.
    Carlos Kaiser juntoa Enso Castro en la firma de Compromiso para conformar la mesa de trabajo pro reconstrucción inclusiva de Quirihue Integrantes de la Mesa Tripartita integrada por representantes de organizaciones civiles, del sector privado y del Gobierno de Chile
  • 121.
    Lilian Monsalve juntoa otros voluntarios, entrevistando y encuestando a personas con discapacidad de Quirihue Enso Castro, entregando algunas donaciones a personas con disca- pacidad
  • 122.
    Parte del equipode Trabajo, de izquiera a derecha: Cristian Salazar de la UACh, Carlos Kaiser de ONG Inclusiva, Lilian Monsalve de I. Municipalidad de Maipú, Jorge Carrasco de la Comisión de Discapacidad de SOFOFA y Jazmin junto a su familia
  • 125.
    Cristian Salazar, evaluandosi se cumplen medidas de accesibilidad en veredas Lilian Monsalve realizando catastro en calles y avenidas de Quirihue