INFORMATICA APLICADA


                            INSTITUTO TECNOLÓGICO PRIMERO DE MAYO

                                       PROGRAMA CURRICULAR

                                TECNOLOGÍA EN AGROINDUSTRIAS




1. DATOS GENERALES

  ASIGNATURA:                    INFORMÁTICA APLICADA.

  CICLO:                         I

  PARALELO:                      “A”

  AÑO:                           2011 - 2012

  PERIODO:                       Septiembre 2011 / Febrero 2012.

  HORAS SEMANALES:               5Horas

  NUMERO DE CRÉDITOS: 80




  PRERREQUISITOS DEL CONOCIMIENTO:

           No tiene prerrequisitos

  COMPETENCIAS PARA LAS QUE FORMA EL PROGRAMA:

           Operar de forma correcta un computador y sus periféricos, además de trabajar de
           forma correcta con sus herramientas, aplicar y tomar en cuenta las seguridades de
           la informática para aplicar todo este conocimiento en su vida académica y
           profesional.



  EQUIPO DE DOCENTES RESPONSABLES:

      Ing. Nelly Cueva R.
     Email:               nelisita29@hotmail.com




Instituto Superior Primero de Mayo                                               Página 1
INFORMATICA APLICADA


2. PRESENTACIÓN:


La computación es la disciplina que, basada en la Electrónica, las Matemáticas y la Física,
permite procesar de manera automatizada grandes volúmenes de información mediante la
realización de todo tipo de cálculos numéricos.


El dinamismo tecnológico que estamos viviendo en los últimos años, las nuevas tecnologías de
información y comunicaciones, el acceso y el tratamiento de la información y los cambios en el
entorno económico y social está ejerciendo un empuje sobre los diferentes agentes que
constituyen nuestra sociedad. Y es evidente que exigen esfuerzos de adaptación a las
personas y las organizaciones.


La revolución tecnológica obliga a pensar en una nueva manera de Administración donde la
prestación de servicios sin problemas de espacio y tiempo sea una realidad. Este fenómeno va
a dar lugar a unas relaciones diferentes entre los ciudadanos y la Administración. La
implantación cada vez mayor de las transacciones electrónicas obliga a las empresas públicas
y privadas a aprovechar este nuevo marco para la mejora de la información y de la tramitación
de sus procesos. Esta es la situación en la que nos encontramos hoy en día, queramos o no.


La tecnología nos invade en cada rincón de nuestra vida profesional, y también en la personal.
Y sin que sea necesario ser unos expertos, sí que lo es, al menos, tener unos conocimientos
mínimos de sus fundamentos: cómo ha surgido, para qué sirve, posibilidades futuras, selección
de la tecnología más adecuada a nuestras necesidades y posibilidades.



3.- OBJETIVOS GENERALES:

        Adentrar a los estudiantes en el mundo de la automatización y optimización de
        recursos.

        Dar a conocer a los estudiantes los conceptos básicos de la informática.

        Enseñar a los estudiantes a utilizar los aspectos básicos de la informática en el
        desenvolvimiento de su vida profesional.

4. CONTENIDOS:

4.1 RESUMEN

Unidad I: La computadora partes y componentes.

Unidad II: Procesador de Textos.

Unidad III: Microsoft PowerPoint.



Instituto Superior Primero de Mayo                                                 Página 2
INFORMATICA APLICADA


 Unidad IV: Microsoft Excel

 Unidad V: Internet.




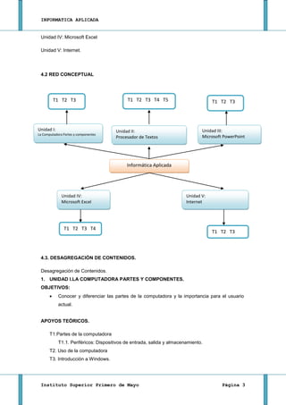
 4.2 RED CONCEPTUAL




         T1 T2 T3                           T1 T2 T3 T4 T5                          T1 T2 T3




Unidad I:                              Unidad II:                              Unidad III:
La Computadora Partes y componentes
                                       Procesador de Textos                    Microsoft PowerPoint




                                            Informática Aplicada




              Unidad IV:                                                Unidad V:
              Microsoft Excel                                           Internet




               T1 T2 T3 T4
                                                                                    T1 T2 T3



 4.3. DESAGREGACIÓN DE CONTENIDOS.

 Desagregación de Contenidos.
 1. UNIDAD I.LA COMPUTADORA PARTES Y COMPONENTES.
 OBJETIVOS:
            Conocer y diferenciar las partes de la computadora y la importancia para el usuario
            actual.


 APOYOS TEÓRICOS.

       T1:Partes de la computadora
            T1.1. Periféricos: Dispositivos de entrada, salida y almacenamiento.
       T2. Uso de la computadora
       T3. Introducción a Windows.




 Instituto Superior Primero de Mayo                                                     Página 3
INFORMATICA APLICADA




ESTRATEGIAS DIDÁCTICAS.


         Conferencias a cargo del docente
         Aplicar los conocimientos para resolver ejercicios en clase y extraclase con la ayuda
         del computador.
         Evaluar al estudiante una vez terminada la unidad de forma teórico-práctica o
         únicamente práctica.


UNIDAD II.PROCESADOR DE TEXTOS.
OBJETIVOS:
         Conocer y aplicar el uso del procesador de textos Word en la elaboración de todo
         tipo de documentos usando casos prácticos y tomados en la realidad para elaborar
         los documentos con calidad y rapidez.


APOYOS TEÓRICOS.

T1. Concepto de MS Word, descripción, barra herramienta, uso teclado, edición y corrección de
texto, marcadores de tabulaciones sangrías, ortografía y gramática, cortar y pegar
T2. Formato fuente, formato párrafos, numeración viñetas, columnas caracteres especiales.
T3. Manejo e inserción de imágenes, letra capital, wordart, borde sombreado nota de pie editor
T4. Autotexto, tablas, inserción y diseño. Combinar y dividir, autoformato de tablas
T5.Encabezado y pie de página, autoformas combinación, configurar.


ESTRATEGIAS DIDÁCTICAS.


         Conferencias a cargo del docente
         Aplicar los conocimientos para resolver ejercicios en clase y extraclase con la ayuda
         del computador.
         Evaluar al estudiante una vez terminada la unidad de forma teórico-práctica o
         únicamente práctica.


UNIDAD III. MICROSOFT POWERPOINT.


OBJETIVOS:
    Conocer y aplicar      el presentador grafico POWER POINT para el desarrollo de
    presentaciones multimedia, creándolas en forma adecuada y asignándolas diversos
    atributos.




Instituto Superior Primero de Mayo                                                     Página 4
INFORMATICA APLICADA


APOYOS TEÓRICOS:
T1. Introducción PowerPoint2010.
    T.1.1Conceptos básicos.
T2.Ingreso y Salida de forma correcta al programa.
T3.Introducción de Datos en una diapositiva.
T4. Aplicación de Sonido, Efectos, Animaciones, etc.
T5. Inserción de imágenes.


ESTRATEGIAS DIDÁCTICAS:
         Conferencias a cargo del docente
         Aplicar los conocimientos para resolver ejercicios en clase y extraclase con la ayuda
         del computador.
         Evaluar al estudiante una vez terminada la unidad de forma teórico-práctica o
         únicamente práctica.


UNIDAD IV. MICROSOFT EXCEL.


OBJETIVOS:
    Interpreta y resuelve problemas de la vida diaria, usando la hoja de cálculo Excel,valorando
    el aporte positivo del software demostrando interés en el desarrollo de susactividades.


APOYOS TEÓRICOS:
T1. Introducción Excel 2010.
    T1.1. Conceptos básicos en Excel.
T2. Ingreso y Salida de forma correcta en Excel.
T3. Introducción de Datos en celdas.
T4. Funciones.
T5. Fórmulas.
       T5.1 Inserción de imágenes.
       T5.2Trabajando con rangos de datos.


ESTRATEGIAS DIDÁCTICAS:
         Conferencias a cargo del docente
         Aplicar los conocimientos para resolver ejercicios en clase y extraclase con la ayuda
         del computador.
         Evaluar al estudiante una vez terminada la unidad de forma teórico-práctica o
         únicamente práctica.




Instituto Superior Primero de Mayo                                                   Página 5
INFORMATICA APLICADA


UNIDAD V. INTERNET.


OBJETIVOS:
        Comprender la navegación web, y utilizar los diferentes servicios que este nos brinda.


APOYOS TEÓRICOS:
    T1. Navegación.
    T2. Creación de correos electrónicos.
    T3. Compartir información.


ESTRATEGIAS DIDÁCTICAS:
        Conferencias a cargo del docente
        Aplicar los conocimientos para resolver ejercicios en clase y extraclase con la ayuda
        del computador.
        Evaluar al estudiante una vez terminada la unidad de forma teórico-práctica o
        únicamente práctica.




5.-METODOLOGÍA GENERAL:

La unidad será desarrollada en el aspecto teórico práctico haciendo aplicaciones útiles parael
desarrollo profesional del alumno, además se trabajará en el aula haciendo uso de medios
audiovisuales, lo que se complementará con, prácticas y clases magistrales.


Cada actividad está preparada para que durante su ejecución se alcancen los objetivos
específicos. Se desarrollarán prácticas dirigidas y calificadas con ayuda del ordenador.


6. EVALUACIÓN Y ACREDITACIÓN:

La calificación se distribuye de la siguiente manera:


        Tareas                                20%
        Pruebas                               30%
        Actividad en Clase                    20%
        Trabajos                              30%
        TOTAL:                                100%.




Para APROBAR LA ASIGNATURA deberá obtener la nota mínima de 7 puntos tomados del
promedio del primer y segundo bimestre.




Instituto Superior Primero de Mayo                                                    Página 6
INFORMATICA APLICADA


7. RECURSOS:

      Guía Didáctica.
      Prácticas
      Correo electrónico
      Laboratorio
      Infocus


8. BIBLIOGRAFÍA:
      ALLEXCEL.
      http://www.allexcel.com.ar/funciones/funciones%20introduccion.html
      Introducción a la computación.
      http://www.istp-
      arteta.com/SILABO/contabilidad/SILABO_INTRODUCCION%20COMPUTACION%20V.
      doc.
      Computación básica.
      http://www.idea.edu.pe/huaral/curso01/03.shtml
      Computación Básica.
      http://www.creartest.com/hacertests-2483-Cuanto_sabes_de_computacion_basica.php
      Computación.
      http://www.slideshare.net/jhosy28/ensayo-n-01-computacion-basica-microsoft-
      word/download
      Manual de Microsoft 2007
      http://www.slideshare.net/cortiz97/manual-de-microsoft-word-2007
      Word, Excel e Internet.
      http://www.aulaclic.es/excel2003/index.htm




Instituto Superior Primero de Mayo                                          Página 7

Silabo informatica aplicada

  • 1.
    INFORMATICA APLICADA INSTITUTO TECNOLÓGICO PRIMERO DE MAYO PROGRAMA CURRICULAR TECNOLOGÍA EN AGROINDUSTRIAS 1. DATOS GENERALES ASIGNATURA: INFORMÁTICA APLICADA. CICLO: I PARALELO: “A” AÑO: 2011 - 2012 PERIODO: Septiembre 2011 / Febrero 2012. HORAS SEMANALES: 5Horas NUMERO DE CRÉDITOS: 80 PRERREQUISITOS DEL CONOCIMIENTO: No tiene prerrequisitos COMPETENCIAS PARA LAS QUE FORMA EL PROGRAMA: Operar de forma correcta un computador y sus periféricos, además de trabajar de forma correcta con sus herramientas, aplicar y tomar en cuenta las seguridades de la informática para aplicar todo este conocimiento en su vida académica y profesional. EQUIPO DE DOCENTES RESPONSABLES: Ing. Nelly Cueva R. Email: nelisita29@hotmail.com Instituto Superior Primero de Mayo Página 1
  • 2.
    INFORMATICA APLICADA 2. PRESENTACIÓN: Lacomputación es la disciplina que, basada en la Electrónica, las Matemáticas y la Física, permite procesar de manera automatizada grandes volúmenes de información mediante la realización de todo tipo de cálculos numéricos. El dinamismo tecnológico que estamos viviendo en los últimos años, las nuevas tecnologías de información y comunicaciones, el acceso y el tratamiento de la información y los cambios en el entorno económico y social está ejerciendo un empuje sobre los diferentes agentes que constituyen nuestra sociedad. Y es evidente que exigen esfuerzos de adaptación a las personas y las organizaciones. La revolución tecnológica obliga a pensar en una nueva manera de Administración donde la prestación de servicios sin problemas de espacio y tiempo sea una realidad. Este fenómeno va a dar lugar a unas relaciones diferentes entre los ciudadanos y la Administración. La implantación cada vez mayor de las transacciones electrónicas obliga a las empresas públicas y privadas a aprovechar este nuevo marco para la mejora de la información y de la tramitación de sus procesos. Esta es la situación en la que nos encontramos hoy en día, queramos o no. La tecnología nos invade en cada rincón de nuestra vida profesional, y también en la personal. Y sin que sea necesario ser unos expertos, sí que lo es, al menos, tener unos conocimientos mínimos de sus fundamentos: cómo ha surgido, para qué sirve, posibilidades futuras, selección de la tecnología más adecuada a nuestras necesidades y posibilidades. 3.- OBJETIVOS GENERALES: Adentrar a los estudiantes en el mundo de la automatización y optimización de recursos. Dar a conocer a los estudiantes los conceptos básicos de la informática. Enseñar a los estudiantes a utilizar los aspectos básicos de la informática en el desenvolvimiento de su vida profesional. 4. CONTENIDOS: 4.1 RESUMEN Unidad I: La computadora partes y componentes. Unidad II: Procesador de Textos. Unidad III: Microsoft PowerPoint. Instituto Superior Primero de Mayo Página 2
  • 3.
    INFORMATICA APLICADA UnidadIV: Microsoft Excel Unidad V: Internet. 4.2 RED CONCEPTUAL T1 T2 T3 T1 T2 T3 T4 T5 T1 T2 T3 Unidad I: Unidad II: Unidad III: La Computadora Partes y componentes Procesador de Textos Microsoft PowerPoint Informática Aplicada Unidad IV: Unidad V: Microsoft Excel Internet T1 T2 T3 T4 T1 T2 T3 4.3. DESAGREGACIÓN DE CONTENIDOS. Desagregación de Contenidos. 1. UNIDAD I.LA COMPUTADORA PARTES Y COMPONENTES. OBJETIVOS: Conocer y diferenciar las partes de la computadora y la importancia para el usuario actual. APOYOS TEÓRICOS. T1:Partes de la computadora T1.1. Periféricos: Dispositivos de entrada, salida y almacenamiento. T2. Uso de la computadora T3. Introducción a Windows. Instituto Superior Primero de Mayo Página 3
  • 4.
    INFORMATICA APLICADA ESTRATEGIAS DIDÁCTICAS. Conferencias a cargo del docente Aplicar los conocimientos para resolver ejercicios en clase y extraclase con la ayuda del computador. Evaluar al estudiante una vez terminada la unidad de forma teórico-práctica o únicamente práctica. UNIDAD II.PROCESADOR DE TEXTOS. OBJETIVOS: Conocer y aplicar el uso del procesador de textos Word en la elaboración de todo tipo de documentos usando casos prácticos y tomados en la realidad para elaborar los documentos con calidad y rapidez. APOYOS TEÓRICOS. T1. Concepto de MS Word, descripción, barra herramienta, uso teclado, edición y corrección de texto, marcadores de tabulaciones sangrías, ortografía y gramática, cortar y pegar T2. Formato fuente, formato párrafos, numeración viñetas, columnas caracteres especiales. T3. Manejo e inserción de imágenes, letra capital, wordart, borde sombreado nota de pie editor T4. Autotexto, tablas, inserción y diseño. Combinar y dividir, autoformato de tablas T5.Encabezado y pie de página, autoformas combinación, configurar. ESTRATEGIAS DIDÁCTICAS. Conferencias a cargo del docente Aplicar los conocimientos para resolver ejercicios en clase y extraclase con la ayuda del computador. Evaluar al estudiante una vez terminada la unidad de forma teórico-práctica o únicamente práctica. UNIDAD III. MICROSOFT POWERPOINT. OBJETIVOS: Conocer y aplicar el presentador grafico POWER POINT para el desarrollo de presentaciones multimedia, creándolas en forma adecuada y asignándolas diversos atributos. Instituto Superior Primero de Mayo Página 4
  • 5.
    INFORMATICA APLICADA APOYOS TEÓRICOS: T1.Introducción PowerPoint2010. T.1.1Conceptos básicos. T2.Ingreso y Salida de forma correcta al programa. T3.Introducción de Datos en una diapositiva. T4. Aplicación de Sonido, Efectos, Animaciones, etc. T5. Inserción de imágenes. ESTRATEGIAS DIDÁCTICAS: Conferencias a cargo del docente Aplicar los conocimientos para resolver ejercicios en clase y extraclase con la ayuda del computador. Evaluar al estudiante una vez terminada la unidad de forma teórico-práctica o únicamente práctica. UNIDAD IV. MICROSOFT EXCEL. OBJETIVOS: Interpreta y resuelve problemas de la vida diaria, usando la hoja de cálculo Excel,valorando el aporte positivo del software demostrando interés en el desarrollo de susactividades. APOYOS TEÓRICOS: T1. Introducción Excel 2010. T1.1. Conceptos básicos en Excel. T2. Ingreso y Salida de forma correcta en Excel. T3. Introducción de Datos en celdas. T4. Funciones. T5. Fórmulas. T5.1 Inserción de imágenes. T5.2Trabajando con rangos de datos. ESTRATEGIAS DIDÁCTICAS: Conferencias a cargo del docente Aplicar los conocimientos para resolver ejercicios en clase y extraclase con la ayuda del computador. Evaluar al estudiante una vez terminada la unidad de forma teórico-práctica o únicamente práctica. Instituto Superior Primero de Mayo Página 5
  • 6.
    INFORMATICA APLICADA UNIDAD V.INTERNET. OBJETIVOS: Comprender la navegación web, y utilizar los diferentes servicios que este nos brinda. APOYOS TEÓRICOS: T1. Navegación. T2. Creación de correos electrónicos. T3. Compartir información. ESTRATEGIAS DIDÁCTICAS: Conferencias a cargo del docente Aplicar los conocimientos para resolver ejercicios en clase y extraclase con la ayuda del computador. Evaluar al estudiante una vez terminada la unidad de forma teórico-práctica o únicamente práctica. 5.-METODOLOGÍA GENERAL: La unidad será desarrollada en el aspecto teórico práctico haciendo aplicaciones útiles parael desarrollo profesional del alumno, además se trabajará en el aula haciendo uso de medios audiovisuales, lo que se complementará con, prácticas y clases magistrales. Cada actividad está preparada para que durante su ejecución se alcancen los objetivos específicos. Se desarrollarán prácticas dirigidas y calificadas con ayuda del ordenador. 6. EVALUACIÓN Y ACREDITACIÓN: La calificación se distribuye de la siguiente manera: Tareas 20% Pruebas 30% Actividad en Clase 20% Trabajos 30% TOTAL: 100%. Para APROBAR LA ASIGNATURA deberá obtener la nota mínima de 7 puntos tomados del promedio del primer y segundo bimestre. Instituto Superior Primero de Mayo Página 6
  • 7.
    INFORMATICA APLICADA 7. RECURSOS: Guía Didáctica. Prácticas Correo electrónico Laboratorio Infocus 8. BIBLIOGRAFÍA: ALLEXCEL. http://www.allexcel.com.ar/funciones/funciones%20introduccion.html Introducción a la computación. http://www.istp- arteta.com/SILABO/contabilidad/SILABO_INTRODUCCION%20COMPUTACION%20V. doc. Computación básica. http://www.idea.edu.pe/huaral/curso01/03.shtml Computación Básica. http://www.creartest.com/hacertests-2483-Cuanto_sabes_de_computacion_basica.php Computación. http://www.slideshare.net/jhosy28/ensayo-n-01-computacion-basica-microsoft- word/download Manual de Microsoft 2007 http://www.slideshare.net/cortiz97/manual-de-microsoft-word-2007 Word, Excel e Internet. http://www.aulaclic.es/excel2003/index.htm Instituto Superior Primero de Mayo Página 7