La posmodernidad y la crisis de los
       valores religiosos
       Manuel Fernández del Riesgo




                 UNIVERSIDAD DISTRITAL FRANCISCO JOSÉ DE CALDAS
                              FACULTAS DE CIENCIAS Y EDUCACIÓN
                           LICENCIATURA EN EDUCACION ARTÍSTICA
        PENSAMIENTO Y CREACION ARTISTICA EN LA POSTMODERNIDAD
                               LIDI LORENA BUITRAGO BOHÓRQUEZ
                                                   20081188041
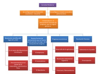
Sociedad Moderna



                            Se configura por la Producción         Se configura e Estado burocrático
                                económica - industrial                      administrativo



                                                        Enmarcada en el
                                                    pensamiento Ilustrado de
                                                     progreso, que se originó
                                                            gracias a:




Revolución científica del              Nuevas formas de               Progresos económicos                   Revolución francesa
    Siglo XVI y XVII               pensamiento que se fueron
                                  construyendo a lo largo de la
                                     búsqueda del progreso


                                                                           Desarrollo de la agricultura          Soberanía en el pueblo
     En el marco del Absolutismo
             monárquico                       El empirismo


                                                                                Revolución industrial en
                                              El racionalismo                         Inglaterra                     Emancipación
        Descubrimientos en el
            campo de la
       matemática, astronomía y
                física
                                               El liberalismo                   Fisiocracia, librecambismo
• Para que el hombre moderno llegara a una
                          concepción racional autocrítica de sí mismo, capaz
 Sociedad Moderna         de crear y de manipular la naturaleza; se debió a un
                          proceso de revalorización del eje o motor que
                          explica el accionar de la vida. El pensamiento
  Enmarcada en el         Medioevo estaba accionado por la divinidad de
pensamiento Ilustrado
 de progreso, que se      DIOS. Sin embargo, esto cambia, cuando las grandes
  originó gracias a:      monarquías, en especial la francesa, se ven con un
                          gran poder en riquezas, en territorios y en expansión.
                          Esta época es conocida como:
Revolución científica
 del Siglo XVI y XVII          Absolutismo Monárquico XVII-XVII
                              Consistió en que los reyes gobernaban con un poder
         En el marco del      ilimitado, sin dar cuenta de sus actos ni al parlamento ni al
          Absolutismo         pueblo, considerándose representantes de Dios. La iglesia
          monárquico
                              pierde poder, desplazando a Dios al terreno Monárquico, al
                              REY. Paralelamente se desarrolla un sistema económico
                              que contribuirá al desarrollo moderno.
      Descubrimientos en el   • El mercantilismo sistema por el cual cada país mide su
          campo de la
     matemática, astronomía   riqueza y poder de acuerdo con el oro que se
            y física          poseía, recordemos que la mayoría de éste provenía de sus
                              “colonias”
•     la sociedad moderna como lo afirma
                                                          Fernández del Riesgo esta configurada
                                                          por la Revolución Científica y el desarrollo
                 Sociedad Moderna                         de las Ciencias experimentales, entre otro
                                                          factores. Ya que teorías revolucionarias
                                                          como la Ley de las orbitas elípticas , el
           Enmarcada en el pensamiento
            Ilustrado de progreso, que se
                                                          método cartesiano, la ley gravitacional
                   originó gracias a:                     universal aplicadas dentro un proceso de
                                                          pensamiento empírico, se alejan de la
                                                          concepción motora de Dios.
Revolución científica del
    Siglo XVI y XVII
                                  Nuevas formas de
                                    pensamiento          Revolución científica del Siglo XVI y
                                                                          XVII
                                                         EL empirismo es el método de pensamiento que
       En el marco del                El empirismo       toma la experiencia como el principal camino para
        Absolutismo
        monárquico                                       llegar a la verdad. El inglés Francis Bacon fue el
                                                         primero que propuso este método.
                                                              - La persona que busca la verdad debe empezar
      Descubrimientos en el                                   observando las cosas concretas, primero por la
          campo de la
     matemática, astronomía
                                                              simple percepción de los sentidos y después por
             y física                                         medio de experimentos.
• Además de el avance experimental
                                                             científico por resolver y entender el
                 Sociedad Moderna                            lenguaje de la naturaleza. La
                                                             filosofía ante la concepción del
                 Enmarcada en el
                                                             hombre frente a la naturaleza y
             pensamiento Ilustrado de
              progreso, que se originó
                                                             ante su existencia y en su
                     gracias a:                              eminente desprendimiento a
                                                             Dios, fundan el racionalismo como
Revolución científica del       Nuevas formas de
                                                             método de pensamiento.
    Siglo XVI y XVII              pensamiento


                                                              EL racionalismo XVII considera la razón como
          En el marco del                El empirismo         medio más adecuado para llegar a la verdad. Y se
      Absolutismo monárquico
                                                              debe a que el hombre pone en duda todas las
                                         El racionalismo
                                                              cosas, excepto su propia existencia; de ahí la frase
                                                               - pienso, luego existo- y a partir de esta verdad
       Descubrimientos en el
           campo de la                                        comenzó a obtener por deducción, de lo general a
      matemática, astronomía                                  lo particular, todas las otras verdades
             y física
                                                              fundamentales.
•   Los avances que se hicieron dentro de lo científico
    favoreció al desarrollo económico e industrial de los              Sociedad Moderna
    países desarrollados como ideales de progreso y
    adquisición de la felicidad . Además del comienzo de
                                                                        Enmarcada en el
    una estructuración social frente al dinamismo de ésta.          pensamiento Ilustrado de
        Economía siglo XVIII                                         progreso, que se originó
                                                                            gracias a:


• Se produjo una revolución agrícola, gracias a la
introducción de nuevas técnicas de labranza, la
selección de semillas y la rotación de los cultivos.   Progresos económicos              Revolución francesa

•La utilización de maquinas de hilar, la invención
de la máquina de vapor impulsa a una
industrialización de los países con acceso a ésta.              Desarrollo de la              Soberanía en el
                                                                  agricultura                    pueblo

Fisiocracia: teoría en la que la agricultura era la
principal fuente de riqueza de una nación y a su            Revolución industrial en
desarrollo debía destinarse todos los esfuerzos.                  Inglaterra                 Emancipación

 Librecambismo: expone una libertad absoluta
 de comercio, para permitir que todas las
 actividades económicas se rigieran por la ley de           Fisiocracia, librecambismo
 la oferta y la demanda.
Es en este panorama en donde surgen una serie de
    pensadores, escritores que proponían transformar el
   orden social establecido, en otro orden más adecuado
     a la naturaleza humana, más apto para conseguir la
     felicidad y donde el proyecto ilustrado se establece
              En su obra El espíritu              Impulsor y                           Naturalista, defendía la


                                       VOLTAIRE
MONTESQUIEU




                                                                            ROUSSEAU
              de las leyes proponía               representante de la                  libertad y la igualdad.
              como forma de                       Ilustración. Abogó por               El poder viene de la
              gobierno la                         un orden nuevo en el                 voluntad general de
              monarquía                           que los hombres                      los ciudadanos y que
              parlamentaría, en la                dejaran la superstición              la verdadera libertad
              que el poder absoluto               y buscaran la felicidad              es la obediencia a las
              de los reyes estuviese              y la tolerancia.                     leyes que emanan de
              limitado por el                                                          esa voluntad general
              parlamento y
              establecía la
              separación de los tres
              poderes del estado.
•     Sin embargo, este pensamiento no era consecuente a la realidad del
      momento, el régimen absolutista monárquico era el que no               Sociedad Moderna
      permitía dicho proceso, y con la fuerza del ideario de libertad y de
      emancipación de dio un de los hechos históricos que percutió en
      lo que llamamos movimientos sociales , además del porqué de
      cómo está constituida nuestra sociedad.
                                                                               Enmarcada en el
         Revolución Francesa 1789                                            pensamiento Ilustrado
                                                                              de progreso, que se
•Consistió en la lucha de la Burguesía contra el                               originó gracias a:
sistema político , económico y social del antiguo
Régimen..

•La burguesía defendía la Soberanía
nacional, según el cual el poder reside en el
                                                                             Revolución francesa
pueblo. El cual lo delega, a su vez, en los
representantes elegidos popularmente.

Declaran la igualdad de todos los ciudadanos                                       Soberanía en el
ante la Ley, declaración de los derechos del                                          pueblo
hombre y el ciudadano

    Primeros movimientos sociales, como el de
    Túpac Amaru, en Perú, y de los comuneros en la
                                                                                  Emancipación
    Nueva Granada.
Sociedad moderna
• Partiendo de la contextualización previa de ciertos procesos de
  adquisición del pensamiento ilustrado ,abordaremos lo que para
  Fernández Del riesgo es la sociedad moderna, que principalmente
  la configura en dos instituciones:
• La Producción económica – industrial : En donde se refleja como
  se mueve la sociedad entorno a lo económico, ya que es por
  medio de ésta en la que adquirimos una estabilidad emocional y
  material para poder alcanzar la felicidad. la producción industrial
  es la que nos facilita, por medio de la producción en masa a partir
  de maquinaria especializada una mayor adquisición económica y
  una mayor estabilidad social.
• El estado burocrático administrativo: se refiere al modelo en que
  nuestra sociedad está estructurada para alcanzar dicha estabilidad.
  y todo aspecto de la vida esta estructurado, administrado y
  normativizado pos instancias ya sean estatales o privadas.
Sociedad moderna
  • Ante este precedente histórico se han
arraigado como caracterización de la sociedad
                  moderna:
– La Mate matización del universo que establecerán
  los fundamentos de l pensamiento mecanicista
– La mecanización de la producción y la
  tecnología, en servicio al avance de la economía .
Sociedad moderna
• Hombre: conciencia en la manipulación de la
  naturaleza y capaz de crear.
  – Racionalismo naturalista, idea moderna de
    progreso.
  – Hombre ilustrado: las mejoras de los materiales y
    morales del individuo, ligado a lo científico de las
    mismas.
Sociedad moderna
• Idea de progreso implica una esperanza
  secularizadaidad
  – Ficiocentrismo vinculada a una esperanza
    periódica
  – Mundaneida,necesidad
  – Totalidad y comunitariedad.
Sociedad moderna
• Idea de progreso implica una esperanza
  secularizadaidad
  – Ficiocentrismo vinculada a una esperanza
    periódica
  – Mundaneida,necesidad
  – Totalidad y comunitariedad.
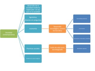
El pensamiento y
                   desarrollo de la
                 sociedad moderna
                 repercuten en lao
                 que es la sociedad
                  contemporánea
                        Agnóstica,
                                                                                  Racionalidad productiva
                Jóvenes sin preguntas


                                                          Desarrollo
                        economía                     tecnológico, control              conocimiento

                                                         tecnocrática
   Sociedad
contemporánea

                                                                            Automatismo, informática, marketing




                                                     Estilo de vida socio
                  Practicas sociales                                               Mentalidad operativa
                                                       tecnologizado



                 Perdida de los valores religiosos
El pensamiento y desarrollo de la sociedad
                                          moderna repercuten en lao que es la
                                               sociedad contemporánea
   Sociedad
contemporánea
                                                     Agnóstica,
                                            Jóvenes sin preguntas

En el tramado de la sociedad moderna por la
producción capitalista , en un razonamiento
burocrático, ha llegado de manera mas
tecnocificada a la sociedad posmoderna.

Agnóstico: una sociedad en la que no es necesaria
para el ser humano un conocimiento de lo divino
para subsistir, sin negar la posible existencia de un
ser divino y trascendente.
Racionalidad productiva




                                                 Desarrollo
   Sociedad                                                                   conocimiento
                        economía            tecnológico, control
contemporánea
                                                tecnocrática

                                                                   Automatismo, informática, marketing




    Esta sociedad se preocupa por el avance y la
    dirección en que las tendencias de la técnica y
    la tecnología tomarán a futuro y la
    preocupación del hombre, si ese cambio o
    transformación lo podrá controlar a voluntad
    o simplemente tendrá que aceptarlo tal cual
    fuere su desarrollo de manera autónoma

    Tecnocracia: el manejo de la sociedad y de su
    desarrollo es manejado por aquellos que tienen
    mayor formación técnica. aboga por un sistema
    social donde el bienestar humano se optimiza
    mediante el análisis científico y el uso extendido
    de la tecnología.
Sociedad
                      Practicas sociales
                                              Estilo de vida socio   Mentalidad
contemporánea                                   tecnologizado
                                                                     operativa


      Esta sociedad se fragmenta en prácticas sociales en la
      que se evidencia una mentalidad, un pensamiento, un
      estilo de vida, que por lo general están dinamizadas en el
      campo netamente funcional de consumo tecnológico.
      Mentalidad de pensamiento empobrecido eliminando la
      crítica y el pensamiento contrastante
Crisis de los valores religiosos
• Religión , se establece como un producto más
  de mercado.
  – Perdiendo su sentido de cosmovisión, misterio y
    gratitud
  – El hombre y la sociedad entran en estado
    secularización:
     • El hombre sale de la esfera religiosa a una civil
     • perdida de influencia de la religión en la cultura.
Manuel Fernández del Riesgo
• Doctor en Filosofía por la Universidad Complutense de
  Madrid. Gran incursión en el conocimiento de
  diferentes áreas y conceptos en el ámbito de la
  Sociología, Teoría de la sociedad y Filosofía de la
  Religión,. Actualmente imparte las disciplinas
  de Filosofía Política, Religión , Sociedad y muerte.

• Sus investigaciones se han centrado principalmente en
  las áreas de Sociología de la Familia, Sociología de la
  Desviación, Sociología de la Religión, Ética y Religión, y
  Filosofía Política.
Bibliografía
• La Posmodernidad y la crisis de los valores
  religiosos. En G. VATTIMO Y OTROS. "En torno a la
  Posmodernidad". Anthropos. Barcelona, Segunda
  Edición Anthropos. Barcelona, 1994.
• "La Ambigüedad Social de la Religión". Edit.
  Verbo Divino. Estella, (Navarra), 1997.
• Floristán, Alfredo (2002). Historia Moderna
  Antigua Universal. Arie
• Massimo Borghesi (2007). Secularización y
  nihilismo. Cristianismo y cultura contemporánea.
  Ediciones Encuentro.

Sociedad contemporánea

  • 1.
    La posmodernidad yla crisis de los valores religiosos Manuel Fernández del Riesgo UNIVERSIDAD DISTRITAL FRANCISCO JOSÉ DE CALDAS FACULTAS DE CIENCIAS Y EDUCACIÓN LICENCIATURA EN EDUCACION ARTÍSTICA PENSAMIENTO Y CREACION ARTISTICA EN LA POSTMODERNIDAD LIDI LORENA BUITRAGO BOHÓRQUEZ 20081188041
  • 2.
    Sociedad Moderna Se configura por la Producción Se configura e Estado burocrático económica - industrial administrativo Enmarcada en el pensamiento Ilustrado de progreso, que se originó gracias a: Revolución científica del Nuevas formas de Progresos económicos Revolución francesa Siglo XVI y XVII pensamiento que se fueron construyendo a lo largo de la búsqueda del progreso Desarrollo de la agricultura Soberanía en el pueblo En el marco del Absolutismo monárquico El empirismo Revolución industrial en El racionalismo Inglaterra Emancipación Descubrimientos en el campo de la matemática, astronomía y física El liberalismo Fisiocracia, librecambismo
  • 3.
    • Para queel hombre moderno llegara a una concepción racional autocrítica de sí mismo, capaz Sociedad Moderna de crear y de manipular la naturaleza; se debió a un proceso de revalorización del eje o motor que explica el accionar de la vida. El pensamiento Enmarcada en el Medioevo estaba accionado por la divinidad de pensamiento Ilustrado de progreso, que se DIOS. Sin embargo, esto cambia, cuando las grandes originó gracias a: monarquías, en especial la francesa, se ven con un gran poder en riquezas, en territorios y en expansión. Esta época es conocida como: Revolución científica del Siglo XVI y XVII Absolutismo Monárquico XVII-XVII Consistió en que los reyes gobernaban con un poder En el marco del ilimitado, sin dar cuenta de sus actos ni al parlamento ni al Absolutismo pueblo, considerándose representantes de Dios. La iglesia monárquico pierde poder, desplazando a Dios al terreno Monárquico, al REY. Paralelamente se desarrolla un sistema económico que contribuirá al desarrollo moderno. Descubrimientos en el • El mercantilismo sistema por el cual cada país mide su campo de la matemática, astronomía riqueza y poder de acuerdo con el oro que se y física poseía, recordemos que la mayoría de éste provenía de sus “colonias”
  • 4.
    la sociedad moderna como lo afirma Fernández del Riesgo esta configurada por la Revolución Científica y el desarrollo Sociedad Moderna de las Ciencias experimentales, entre otro factores. Ya que teorías revolucionarias como la Ley de las orbitas elípticas , el Enmarcada en el pensamiento Ilustrado de progreso, que se método cartesiano, la ley gravitacional originó gracias a: universal aplicadas dentro un proceso de pensamiento empírico, se alejan de la concepción motora de Dios. Revolución científica del Siglo XVI y XVII Nuevas formas de pensamiento Revolución científica del Siglo XVI y XVII EL empirismo es el método de pensamiento que En el marco del El empirismo toma la experiencia como el principal camino para Absolutismo monárquico llegar a la verdad. El inglés Francis Bacon fue el primero que propuso este método. - La persona que busca la verdad debe empezar Descubrimientos en el observando las cosas concretas, primero por la campo de la matemática, astronomía simple percepción de los sentidos y después por y física medio de experimentos.
  • 5.
    • Además deel avance experimental científico por resolver y entender el Sociedad Moderna lenguaje de la naturaleza. La filosofía ante la concepción del Enmarcada en el hombre frente a la naturaleza y pensamiento Ilustrado de progreso, que se originó ante su existencia y en su gracias a: eminente desprendimiento a Dios, fundan el racionalismo como Revolución científica del Nuevas formas de método de pensamiento. Siglo XVI y XVII pensamiento EL racionalismo XVII considera la razón como En el marco del El empirismo medio más adecuado para llegar a la verdad. Y se Absolutismo monárquico debe a que el hombre pone en duda todas las El racionalismo cosas, excepto su propia existencia; de ahí la frase - pienso, luego existo- y a partir de esta verdad Descubrimientos en el campo de la comenzó a obtener por deducción, de lo general a matemática, astronomía lo particular, todas las otras verdades y física fundamentales.
  • 6.
    Los avances que se hicieron dentro de lo científico favoreció al desarrollo económico e industrial de los Sociedad Moderna países desarrollados como ideales de progreso y adquisición de la felicidad . Además del comienzo de Enmarcada en el una estructuración social frente al dinamismo de ésta. pensamiento Ilustrado de Economía siglo XVIII progreso, que se originó gracias a: • Se produjo una revolución agrícola, gracias a la introducción de nuevas técnicas de labranza, la selección de semillas y la rotación de los cultivos. Progresos económicos Revolución francesa •La utilización de maquinas de hilar, la invención de la máquina de vapor impulsa a una industrialización de los países con acceso a ésta. Desarrollo de la Soberanía en el agricultura pueblo Fisiocracia: teoría en la que la agricultura era la principal fuente de riqueza de una nación y a su Revolución industrial en desarrollo debía destinarse todos los esfuerzos. Inglaterra Emancipación Librecambismo: expone una libertad absoluta de comercio, para permitir que todas las actividades económicas se rigieran por la ley de Fisiocracia, librecambismo la oferta y la demanda.
  • 7.
    Es en estepanorama en donde surgen una serie de pensadores, escritores que proponían transformar el orden social establecido, en otro orden más adecuado a la naturaleza humana, más apto para conseguir la felicidad y donde el proyecto ilustrado se establece En su obra El espíritu Impulsor y Naturalista, defendía la VOLTAIRE MONTESQUIEU ROUSSEAU de las leyes proponía representante de la libertad y la igualdad. como forma de Ilustración. Abogó por El poder viene de la gobierno la un orden nuevo en el voluntad general de monarquía que los hombres los ciudadanos y que parlamentaría, en la dejaran la superstición la verdadera libertad que el poder absoluto y buscaran la felicidad es la obediencia a las de los reyes estuviese y la tolerancia. leyes que emanan de limitado por el esa voluntad general parlamento y establecía la separación de los tres poderes del estado.
  • 8.
    Sin embargo, este pensamiento no era consecuente a la realidad del momento, el régimen absolutista monárquico era el que no Sociedad Moderna permitía dicho proceso, y con la fuerza del ideario de libertad y de emancipación de dio un de los hechos históricos que percutió en lo que llamamos movimientos sociales , además del porqué de cómo está constituida nuestra sociedad. Enmarcada en el Revolución Francesa 1789 pensamiento Ilustrado de progreso, que se •Consistió en la lucha de la Burguesía contra el originó gracias a: sistema político , económico y social del antiguo Régimen.. •La burguesía defendía la Soberanía nacional, según el cual el poder reside en el Revolución francesa pueblo. El cual lo delega, a su vez, en los representantes elegidos popularmente. Declaran la igualdad de todos los ciudadanos Soberanía en el ante la Ley, declaración de los derechos del pueblo hombre y el ciudadano Primeros movimientos sociales, como el de Túpac Amaru, en Perú, y de los comuneros en la Emancipación Nueva Granada.
  • 9.
    Sociedad moderna • Partiendode la contextualización previa de ciertos procesos de adquisición del pensamiento ilustrado ,abordaremos lo que para Fernández Del riesgo es la sociedad moderna, que principalmente la configura en dos instituciones: • La Producción económica – industrial : En donde se refleja como se mueve la sociedad entorno a lo económico, ya que es por medio de ésta en la que adquirimos una estabilidad emocional y material para poder alcanzar la felicidad. la producción industrial es la que nos facilita, por medio de la producción en masa a partir de maquinaria especializada una mayor adquisición económica y una mayor estabilidad social. • El estado burocrático administrativo: se refiere al modelo en que nuestra sociedad está estructurada para alcanzar dicha estabilidad. y todo aspecto de la vida esta estructurado, administrado y normativizado pos instancias ya sean estatales o privadas.
  • 10.
    Sociedad moderna • Ante este precedente histórico se han arraigado como caracterización de la sociedad moderna: – La Mate matización del universo que establecerán los fundamentos de l pensamiento mecanicista – La mecanización de la producción y la tecnología, en servicio al avance de la economía .
  • 11.
    Sociedad moderna • Hombre:conciencia en la manipulación de la naturaleza y capaz de crear. – Racionalismo naturalista, idea moderna de progreso. – Hombre ilustrado: las mejoras de los materiales y morales del individuo, ligado a lo científico de las mismas.
  • 12.
    Sociedad moderna • Ideade progreso implica una esperanza secularizadaidad – Ficiocentrismo vinculada a una esperanza periódica – Mundaneida,necesidad – Totalidad y comunitariedad.
  • 13.
    Sociedad moderna • Ideade progreso implica una esperanza secularizadaidad – Ficiocentrismo vinculada a una esperanza periódica – Mundaneida,necesidad – Totalidad y comunitariedad.
  • 14.
    El pensamiento y desarrollo de la sociedad moderna repercuten en lao que es la sociedad contemporánea Agnóstica, Racionalidad productiva Jóvenes sin preguntas Desarrollo economía tecnológico, control conocimiento tecnocrática Sociedad contemporánea Automatismo, informática, marketing Estilo de vida socio Practicas sociales Mentalidad operativa tecnologizado Perdida de los valores religiosos
  • 15.
    El pensamiento ydesarrollo de la sociedad moderna repercuten en lao que es la sociedad contemporánea Sociedad contemporánea Agnóstica, Jóvenes sin preguntas En el tramado de la sociedad moderna por la producción capitalista , en un razonamiento burocrático, ha llegado de manera mas tecnocificada a la sociedad posmoderna. Agnóstico: una sociedad en la que no es necesaria para el ser humano un conocimiento de lo divino para subsistir, sin negar la posible existencia de un ser divino y trascendente.
  • 16.
    Racionalidad productiva Desarrollo Sociedad conocimiento economía tecnológico, control contemporánea tecnocrática Automatismo, informática, marketing Esta sociedad se preocupa por el avance y la dirección en que las tendencias de la técnica y la tecnología tomarán a futuro y la preocupación del hombre, si ese cambio o transformación lo podrá controlar a voluntad o simplemente tendrá que aceptarlo tal cual fuere su desarrollo de manera autónoma Tecnocracia: el manejo de la sociedad y de su desarrollo es manejado por aquellos que tienen mayor formación técnica. aboga por un sistema social donde el bienestar humano se optimiza mediante el análisis científico y el uso extendido de la tecnología.
  • 17.
    Sociedad Practicas sociales Estilo de vida socio Mentalidad contemporánea tecnologizado operativa Esta sociedad se fragmenta en prácticas sociales en la que se evidencia una mentalidad, un pensamiento, un estilo de vida, que por lo general están dinamizadas en el campo netamente funcional de consumo tecnológico. Mentalidad de pensamiento empobrecido eliminando la crítica y el pensamiento contrastante
  • 18.
    Crisis de losvalores religiosos • Religión , se establece como un producto más de mercado. – Perdiendo su sentido de cosmovisión, misterio y gratitud – El hombre y la sociedad entran en estado secularización: • El hombre sale de la esfera religiosa a una civil • perdida de influencia de la religión en la cultura.
  • 19.
    Manuel Fernández delRiesgo • Doctor en Filosofía por la Universidad Complutense de Madrid. Gran incursión en el conocimiento de diferentes áreas y conceptos en el ámbito de la Sociología, Teoría de la sociedad y Filosofía de la Religión,. Actualmente imparte las disciplinas de Filosofía Política, Religión , Sociedad y muerte. • Sus investigaciones se han centrado principalmente en las áreas de Sociología de la Familia, Sociología de la Desviación, Sociología de la Religión, Ética y Religión, y Filosofía Política.
  • 20.
    Bibliografía • La Posmodernidady la crisis de los valores religiosos. En G. VATTIMO Y OTROS. "En torno a la Posmodernidad". Anthropos. Barcelona, Segunda Edición Anthropos. Barcelona, 1994. • "La Ambigüedad Social de la Religión". Edit. Verbo Divino. Estella, (Navarra), 1997. • Floristán, Alfredo (2002). Historia Moderna Antigua Universal. Arie • Massimo Borghesi (2007). Secularización y nihilismo. Cristianismo y cultura contemporánea. Ediciones Encuentro.