Incrustar presentación
Descargar para leer sin conexión

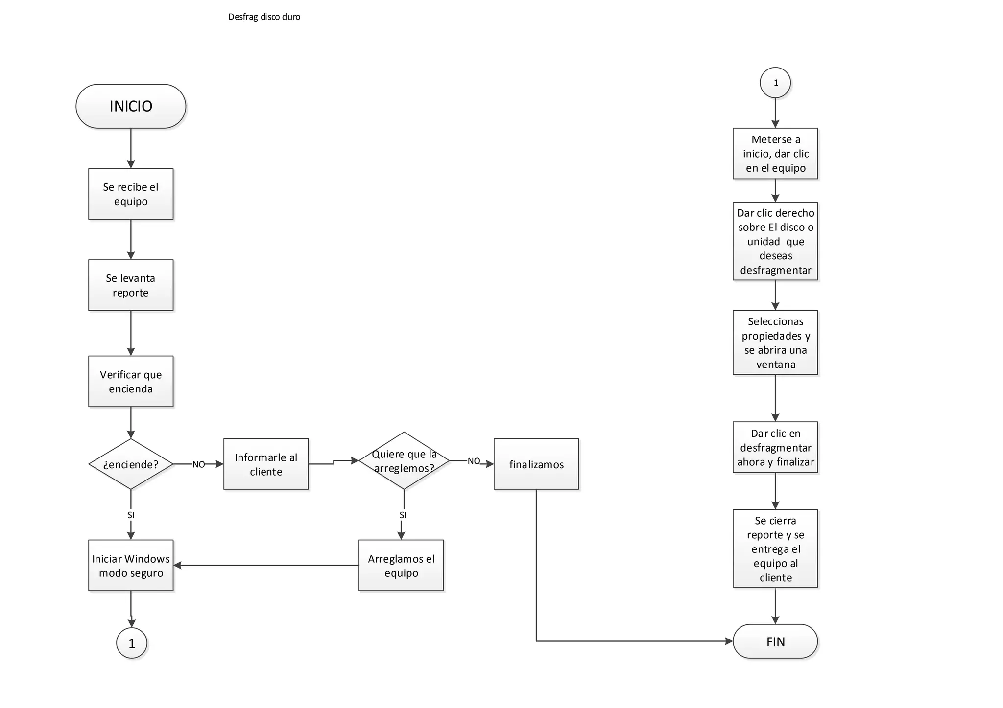
El documento describe los pasos para recibir un equipo de un cliente, verificar que encienda, ofrecer arreglarlo si no enciende, iniciar el equipo en modo seguro e iniciar un proceso de desfragmentación del disco duro si el equipo enciende correctamente antes de devolverlo al cliente.
