FLUJOGRAMA DEL SISTEMA DEL MOTOR Y SUS SUBSISTEMAS


                                                  Energía Química


                                                                           NO
                                         SI
                                                     COMBU
                                                     STIBLE
      Energía Mecánica




Subsistema                                                             Subsistema de
de                         Subsistema          Subsistema de                             Subsistema de
                                                                       enfriamiento
Distribución               de descarga         lubricación                               admisión




               1. Subsistema de Distribución
                                                  SUBSITEMA DE
                                                  DISTRIBUCIÓN

                                                                                 NO


                                                Apertura y cierre
                                                de las válvulas del
                                                motor




                                                                      Mezclas y salida
                                                         SI           de los gases
                                                                      residuales.
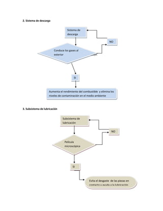
2. Sistema de descarga


                                   Sistema de
                                   descarga

                                                                      NO

                         Conduce los gases al
                         exterior Subsistema de lubricación




                                        SI



                     Aumenta el rendimiento del combustible y elimina los
                     niveles de contaminación en el medio ambiente



3. Subsistema de lubricación


                               Subsistema de
                               lubricación

                                                                       NO


                                 Película
                                 microscópica




                                       SI



                                                     Evita el desgaste de las piezas en
                                                     contacto y ayuda a la lubricación
4. subsistema de enfriamiento

                                Subsistema de
                                enfriamiento

                                                             NO


                                Extrae el calor
                                excesivo




                                                  Mantiene las piezas del motor
                                        SI        a una temperatura constante y
                                                  expulsa el exceso de calor




5. Subsistema de admisión




                      Subsistema de admisión



                                                              NO


             Regula la cantidad de aire que
             se necesita para la combustión




                                                       Permite mantener limpio de
                                                     impurezas el motor y permitir la
                                       SI
                                                     durabilidad de este y no emanar
                                                      impurezas al medio ambiente
CONCLUSIONES

                                   Subsistemas del Motor
Tren de levas y sistemas de ignición: La mayoría de los subsistemas del motor se pueden
desarrollar utilizando tecnologías diversas, y a medida que pasa el tiempo, avances pueden
mejorar el funcionamiento del motor. Veremos todos los subsistemas que existen en los motores
modernos, comenzando con el tren de levas.

El tren de levas conforma las válvulas de admisión y escape, y un mecanismo que las abre y cierra
en el momento necesario. El sistema que cierra y abre las válvulas se llama árbol de levas. El árbol
de levas tiene lóbulos con los que empuja las válvulas hacia abajo, y un resorte por válvula se
encarga de hacer que la válvula vuelva a subir rápidamente cuando el árbol de levas ya no está
empujándola.

La mayoría de los motores modernos tienen un árbol de levas superior. Esto significa que el árbol
de levas está situado físicamente encima de las válvulas, Las levas en el eje activan las válvulas
directamente, o a través de un corto acople. En motores más viejos se utilizaban árboles de levas
inferiores, ubicados en el colector de aceite, cerca del cigüeñal. Pequeños rodos conectaban las
levas abajo a los activadores sobre las válvulas. Este método tiene más piezas móviles, y también
causa retraso entre la activación de la leva y el movimiento de la válvula. Es debido a esto que ya
no es muy utilizado. Una faja dentada o cadena de tiempo conecta el cigüeñal al árbol de levas, de
modo que las válvulas estén sincronizadas con los pistones. El árbol de levas se conecta por medio
de engranajes para dar vueltas a la mitad de la velocidad del cigüeñal.

Finalmente, muchos motores de alto rendimiento tienen cuatro válvulas por cilindro (dos para
admisión, y dos para escape), y este arreglo requiere dos árboles de levas por grupo de cilindros,
por lo que a veces escucharás el término “doble árbol de levas superior”



El sistema de ignición: produce una carga eléctrica de alto voltaje y la transmite a las bujías del
motor por medio de los cables de ignición. La carga primero fluye a un distribuidor, que puedes
encontrar fácilmente debajo del capó de la mayoría de los carros. El distribuidor tiene un alambre
en el centro, y cuatro, seis u ocho a su alrededor saliendo de él, dependiendo del número de
cilindros que tenga el motor. Estos cables envían la carga a cada bujía. El mecanismo de
repartición de la chispa está conectado mecánicamente al motor, para que solamente una bujía
reciba chispa a la vez, justo en el momento en que la necesita.



Sistema de enfriamiento, uso del aire y sistema de Encendido

 El sistema de enfriamiento en la mayoría de los carros lo conforman el radiador y la bomba de
agua. La bomba obliga al agua a circular través de conductos dentro del motor, y alrededor de los
cilindros, absorbiendo el calor debido a las explosiones dentro del motor, y lo hace pasar a través
del radiador para enfriarlo de nuevo. En algunos carros (notablemente, los escarabajos de
Volkswagen), así como también la mayoría de motocicletas y motores pequeños, el motor es
refrigerado por aire. Se puede distinguir un motor refrigerado por aire viendo las aletas que tienen
en la parte exterior, y que los ayuda a disipar el calor. El sistema de enfriamiento por aire
disminuye la vida del motor, pero lo hace más liviano, y hace que el motor sea mucho más sencillo
y económico.

Ahora ya sabes cómo los motores permanecen a temperatura razonable, a pesar de tener
explosiones internas cientos de veces por segundo. ¿Pero por qué es tan importante la circulación
del aire? La mayoría de los carros aspiran normalmente, lo que significa que el aire atraviesa un
filtro de aire (para eliminar insectos, polvo, etc) y vá directamente a los cilindros, junto con el
combustible. Sin embargo, los motores de alto rendimiento usualmente son turbo cargados o
supercargados, lo cual significa que el aire primero se comprime (para que quepa más aire y
gasolina en el mismo espacio) para aumentar su rendimiento. La cantidad de compresión utilizada
se le llama boost. El turbo cargador utiliza una turbina pequeña unida al tubo de escape para
aprovechar los gases calientes que salen del motor, y hacen girar una turbina de compresión en la
corriente de aire que está ingresando. Un supercargador se une directamente al motor para hacer
girar el compresor, sin necesidad de utilizar los gases de escape, lo cual también aumenta el
rendimiento.

Tal vez alguna vez te habrás preguntado, qué sucede exactamente cuando das vuelta a la llave del
carro para que arranque? El sistema de arranque consiste en un motor eléctrico y un solenoide de
ignición. Cuando le das vuelta a la llave del carro, el motor de arranque hace girar el motor para
que comience el proceso de combustión. Este motor eléctrico debe ser bien fuerte, ya que el
motor en ese momento está frío, y debe “pelear” contra todos estos factores:

•Fricción interna de los anillos de los pistones dentro de los cilindros

•La presión de los cilindros que se encuentren en la fase de compresión

•La energía requerida para abrir y cerrar las válvulas con el árbol de levas

•Todas las “otras” cosas unidas directamente al motor, como la bomba de agua, la bomba de
aceite, el alternador, etc.
Se necesitan cientos de amperios para lograr arrancar un motor, ya que el voltaje de la batería es
baja (usualmente 12 voltios), y tiene que lograr mover muchas cosas internamente. Ahí es donde
entra el solenoide de arranque. Este no es más que un interruptor electrónico de gran capacidad,
que puede aguantar toda esa corriente eléctrica. Cuando se le dá vuelta a la llave de arranque,
esta activa el solenoide para accionar el motor.

Una vez el motor ya está funcionando por sí solo, ya no necesita el motor de arranque, por lo que
existe un mecanismo similar a un embrague (o clutch), que desconecta automáticamente el motor
de arranque del motor principal del carro, cuando este último ya ha logrado una velocidad
mínima. Esto también protege al motor de arranque, ya que podría dañarse si es obligado a dar
vueltas demasiado rápido por el motor principal.

A continuación , veremos los subsistemas del motor que se hacen cargo de lo que entra (aceite y
combustible) y de lo que sale (gases de escape).



Lubricación del motor, combustible, gases de escape y sistemas eléctricos

 Tal vez lo que más nos preocupa de un carro en un momento determinado, es si tiene gasolina o
no. Cómo llega el combustible del tanque hasta los cilindros? El sistema de carburación del motor
bombea el combustible desde el tanque de gasolina, lo mezcla con aire en la proporción
apropiada, y lo lleva hasta los cilindros. El combustible puede llegar de tres maneras comunes:
carburación, inyección por puerto e inyección directa.



* En la carburación, un dispositivo llamado carburador mezcla el combustible con el aire que
ingresa en el motor. Este se utilizaba principalmente en motores de carro antiguos, pero ya no es
utilizado ahora normalmente.

* En un motor de inyección, se inyecta la cantidad apropiada de combustible en cada cilindro,
justo antes de la válvula de admisión (inyección por puerto) o directamente en el cilindro
(inyección directa).

El aceite también juega una parte importante dentro del motor. El sistema de lubricación se
asegura que cada pieza móvil en el motor tenga el aceite necesario, para que pueda moverse
fácilmente. Las dos piezas principales que necesitan aceite son los pistones, para que puedan
deslizarse fácilmente dentro los cilindros, y cualquier cojinete que permita que el cigüeñal y los
árboles de levas giren libremente. En la mayoría de los carros, el aceite es succionado desde la
aceitera por la bomba del aceite, lo pasan a través de un filtro para remover impurezas, y se arroja
con chorros de alta presión sobre los cojinetes y las paredes del cilindro

        Teniendo en cuenta el diseño de cada uno de los procesos (subsistemas), es de tener en
        cuenta que es cada uno de ellos es necesario el cumplimiento estricto de su función, de lo
contrario se deterioran los mecanismos y el conjunto como tal (vehículo) no funciona en
forma adecuada.
Cada uno de los procesos lo que busca es el buen funcionamiento y el cuidado de las
piezas, para obtener el máximo de beneficio y su mayor durabilidad.
Es fundamental hacer el mantenimiento y revisiones necesarias a cada uno de los
subsistemas lo más periódico posible para evitar fallas de alguno de los sistemas y
sobrecostos en los posibles mantenimientos correctivos a que haya lugar.
El motor es el alma del vehículo de su buen funcionamiento es lo que nos da la
rentabilidad en la organización a la hora de hacer la entrega de nuestros productos.
Taller 2 fm

Taller 2 fm

  • 1.
    FLUJOGRAMA DEL SISTEMADEL MOTOR Y SUS SUBSISTEMAS Energía Química NO SI COMBU STIBLE Energía Mecánica Subsistema Subsistema de de Subsistema Subsistema de Subsistema de enfriamiento Distribución de descarga lubricación admisión 1. Subsistema de Distribución SUBSITEMA DE DISTRIBUCIÓN NO Apertura y cierre de las válvulas del motor Mezclas y salida SI de los gases residuales.
  • 2.
    2. Sistema dedescarga Sistema de descarga NO Conduce los gases al exterior Subsistema de lubricación SI Aumenta el rendimiento del combustible y elimina los niveles de contaminación en el medio ambiente 3. Subsistema de lubricación Subsistema de lubricación NO Película microscópica SI Evita el desgaste de las piezas en contacto y ayuda a la lubricación
  • 3.
    4. subsistema deenfriamiento Subsistema de enfriamiento NO Extrae el calor excesivo Mantiene las piezas del motor SI a una temperatura constante y expulsa el exceso de calor 5. Subsistema de admisión Subsistema de admisión NO Regula la cantidad de aire que se necesita para la combustión Permite mantener limpio de impurezas el motor y permitir la SI durabilidad de este y no emanar impurezas al medio ambiente
  • 4.
    CONCLUSIONES Subsistemas del Motor Tren de levas y sistemas de ignición: La mayoría de los subsistemas del motor se pueden desarrollar utilizando tecnologías diversas, y a medida que pasa el tiempo, avances pueden mejorar el funcionamiento del motor. Veremos todos los subsistemas que existen en los motores modernos, comenzando con el tren de levas. El tren de levas conforma las válvulas de admisión y escape, y un mecanismo que las abre y cierra en el momento necesario. El sistema que cierra y abre las válvulas se llama árbol de levas. El árbol de levas tiene lóbulos con los que empuja las válvulas hacia abajo, y un resorte por válvula se encarga de hacer que la válvula vuelva a subir rápidamente cuando el árbol de levas ya no está empujándola. La mayoría de los motores modernos tienen un árbol de levas superior. Esto significa que el árbol de levas está situado físicamente encima de las válvulas, Las levas en el eje activan las válvulas directamente, o a través de un corto acople. En motores más viejos se utilizaban árboles de levas inferiores, ubicados en el colector de aceite, cerca del cigüeñal. Pequeños rodos conectaban las levas abajo a los activadores sobre las válvulas. Este método tiene más piezas móviles, y también causa retraso entre la activación de la leva y el movimiento de la válvula. Es debido a esto que ya no es muy utilizado. Una faja dentada o cadena de tiempo conecta el cigüeñal al árbol de levas, de modo que las válvulas estén sincronizadas con los pistones. El árbol de levas se conecta por medio de engranajes para dar vueltas a la mitad de la velocidad del cigüeñal. Finalmente, muchos motores de alto rendimiento tienen cuatro válvulas por cilindro (dos para admisión, y dos para escape), y este arreglo requiere dos árboles de levas por grupo de cilindros, por lo que a veces escucharás el término “doble árbol de levas superior” El sistema de ignición: produce una carga eléctrica de alto voltaje y la transmite a las bujías del motor por medio de los cables de ignición. La carga primero fluye a un distribuidor, que puedes encontrar fácilmente debajo del capó de la mayoría de los carros. El distribuidor tiene un alambre en el centro, y cuatro, seis u ocho a su alrededor saliendo de él, dependiendo del número de cilindros que tenga el motor. Estos cables envían la carga a cada bujía. El mecanismo de
  • 5.
    repartición de lachispa está conectado mecánicamente al motor, para que solamente una bujía reciba chispa a la vez, justo en el momento en que la necesita. Sistema de enfriamiento, uso del aire y sistema de Encendido El sistema de enfriamiento en la mayoría de los carros lo conforman el radiador y la bomba de agua. La bomba obliga al agua a circular través de conductos dentro del motor, y alrededor de los cilindros, absorbiendo el calor debido a las explosiones dentro del motor, y lo hace pasar a través del radiador para enfriarlo de nuevo. En algunos carros (notablemente, los escarabajos de Volkswagen), así como también la mayoría de motocicletas y motores pequeños, el motor es refrigerado por aire. Se puede distinguir un motor refrigerado por aire viendo las aletas que tienen en la parte exterior, y que los ayuda a disipar el calor. El sistema de enfriamiento por aire disminuye la vida del motor, pero lo hace más liviano, y hace que el motor sea mucho más sencillo y económico. Ahora ya sabes cómo los motores permanecen a temperatura razonable, a pesar de tener explosiones internas cientos de veces por segundo. ¿Pero por qué es tan importante la circulación del aire? La mayoría de los carros aspiran normalmente, lo que significa que el aire atraviesa un filtro de aire (para eliminar insectos, polvo, etc) y vá directamente a los cilindros, junto con el combustible. Sin embargo, los motores de alto rendimiento usualmente son turbo cargados o supercargados, lo cual significa que el aire primero se comprime (para que quepa más aire y gasolina en el mismo espacio) para aumentar su rendimiento. La cantidad de compresión utilizada se le llama boost. El turbo cargador utiliza una turbina pequeña unida al tubo de escape para aprovechar los gases calientes que salen del motor, y hacen girar una turbina de compresión en la corriente de aire que está ingresando. Un supercargador se une directamente al motor para hacer girar el compresor, sin necesidad de utilizar los gases de escape, lo cual también aumenta el rendimiento. Tal vez alguna vez te habrás preguntado, qué sucede exactamente cuando das vuelta a la llave del carro para que arranque? El sistema de arranque consiste en un motor eléctrico y un solenoide de ignición. Cuando le das vuelta a la llave del carro, el motor de arranque hace girar el motor para que comience el proceso de combustión. Este motor eléctrico debe ser bien fuerte, ya que el motor en ese momento está frío, y debe “pelear” contra todos estos factores: •Fricción interna de los anillos de los pistones dentro de los cilindros •La presión de los cilindros que se encuentren en la fase de compresión •La energía requerida para abrir y cerrar las válvulas con el árbol de levas •Todas las “otras” cosas unidas directamente al motor, como la bomba de agua, la bomba de aceite, el alternador, etc.
  • 6.
    Se necesitan cientosde amperios para lograr arrancar un motor, ya que el voltaje de la batería es baja (usualmente 12 voltios), y tiene que lograr mover muchas cosas internamente. Ahí es donde entra el solenoide de arranque. Este no es más que un interruptor electrónico de gran capacidad, que puede aguantar toda esa corriente eléctrica. Cuando se le dá vuelta a la llave de arranque, esta activa el solenoide para accionar el motor. Una vez el motor ya está funcionando por sí solo, ya no necesita el motor de arranque, por lo que existe un mecanismo similar a un embrague (o clutch), que desconecta automáticamente el motor de arranque del motor principal del carro, cuando este último ya ha logrado una velocidad mínima. Esto también protege al motor de arranque, ya que podría dañarse si es obligado a dar vueltas demasiado rápido por el motor principal. A continuación , veremos los subsistemas del motor que se hacen cargo de lo que entra (aceite y combustible) y de lo que sale (gases de escape). Lubricación del motor, combustible, gases de escape y sistemas eléctricos Tal vez lo que más nos preocupa de un carro en un momento determinado, es si tiene gasolina o no. Cómo llega el combustible del tanque hasta los cilindros? El sistema de carburación del motor bombea el combustible desde el tanque de gasolina, lo mezcla con aire en la proporción apropiada, y lo lleva hasta los cilindros. El combustible puede llegar de tres maneras comunes: carburación, inyección por puerto e inyección directa. * En la carburación, un dispositivo llamado carburador mezcla el combustible con el aire que ingresa en el motor. Este se utilizaba principalmente en motores de carro antiguos, pero ya no es utilizado ahora normalmente. * En un motor de inyección, se inyecta la cantidad apropiada de combustible en cada cilindro, justo antes de la válvula de admisión (inyección por puerto) o directamente en el cilindro (inyección directa). El aceite también juega una parte importante dentro del motor. El sistema de lubricación se asegura que cada pieza móvil en el motor tenga el aceite necesario, para que pueda moverse fácilmente. Las dos piezas principales que necesitan aceite son los pistones, para que puedan deslizarse fácilmente dentro los cilindros, y cualquier cojinete que permita que el cigüeñal y los árboles de levas giren libremente. En la mayoría de los carros, el aceite es succionado desde la aceitera por la bomba del aceite, lo pasan a través de un filtro para remover impurezas, y se arroja con chorros de alta presión sobre los cojinetes y las paredes del cilindro Teniendo en cuenta el diseño de cada uno de los procesos (subsistemas), es de tener en cuenta que es cada uno de ellos es necesario el cumplimiento estricto de su función, de lo
  • 7.
    contrario se deterioranlos mecanismos y el conjunto como tal (vehículo) no funciona en forma adecuada. Cada uno de los procesos lo que busca es el buen funcionamiento y el cuidado de las piezas, para obtener el máximo de beneficio y su mayor durabilidad. Es fundamental hacer el mantenimiento y revisiones necesarias a cada uno de los subsistemas lo más periódico posible para evitar fallas de alguno de los sistemas y sobrecostos en los posibles mantenimientos correctivos a que haya lugar. El motor es el alma del vehículo de su buen funcionamiento es lo que nos da la rentabilidad en la organización a la hora de hacer la entrega de nuestros productos.