Creatividad Empresarial Tarea 2 
1. Visite un empresario cerca a tu zona o región de residencia y aplíquele 
la encuesta. 
Formato Guía: Entrevista empresario 
Nombre de la Empresa: La Casona Del Café 
Objeto social u actividad 
económica: 
Restaurante-Servicio de comidas a la mesa 
Localización de la empresa Km 3 Via Montenegro-Pueblo tapao 
Nombre del Empresario: Luis Osman Loaiza Gómez 
Historia educativa y laboral: Técnico en administración, contabilidad y 
finanzas. 
Experiencias previas 
empresariales 
Gerente Banco cafetero, Gerente Megabanco 
Cuándo fue creada la empresa? 28 agosto 1996 
Qué otros ideas tenía en mente 
antes de iniciar? 
Puntos café express repartidos en los diferentes 
municipios del Quindío. 
Por qué se decidió por éste tipo 
de negocio? 
El negocio de la comida es bastante rentable 
además se presentó la posibilidad de establecer 
el negocio en un punto estratégico en el cual no 
había manera de perder. 
Qué mecanismos utilizó para la 
consecución de los recursos? 
Recursos propios y créditos de proveedores. 
Características personales que lo 
han hecho exitoso? 
Experiencia en administración de recursos 
físicos, financieros y humanos, autocritico, 
busco siempre mejorar. 
Qué consejo nos puede 
proporcionar, si nosotros 
tenemos el propósito de crear 
una empresa? 
Antes de crear la empresa hacer un estudio de 
mercado para saber los posibles clientes, 
rentabilidad del negocio, ubicación y 
competencia, en caso de no obtener los 
resultados esperados, hacer un análisis de que 
puede estar mal, pero siempre seguir adelante. 
Momentos de gloria y críticos de 
la empresa? 
Crítico: un momento bastante crítico fue el 
terremoto del año 1999 ya que se deterioró 
gran parte de la infraestructura además por la 
crisis económica que surgió a nivel regional 
después de este hubo muy poco flujo de 
turistas y por tanto de ingresos para nosotros. 
Gloria: Actualmente estamos pasando por un 
buen momento debido al buen posicionamiento 
Daniel Felipe Loaiza Briceño Página 1
Creatividad Empresarial Tarea 2 
de la empresa y vasta experiencia. 
Otros comentarios del 
entrevistado: 
Ser muy selectivos en la contratación de 
personal, ejercer un buen control, tener una 
muy buena presentación del negocio y efectuar 
control de calidad. 
2. Elabore un mentefacto sobre el concepto empresario. 
Supraordinadas 
P1 un empresario es una persona que arriesga su dinero, tiempo y esfuerzo 
para desarrollar un producto o forma de hacer algo innovador. 
Isoordinaciones: 
P2 la actitud empresarial habla de la postura que debe asumir el 
empresario actual, frente a un sin número de situaciones que representan 
para la nueva empresa, oportunidades de obtener logros económicos, 
sociales y generación de nuevos mercados 
P3 Un empresario exitoso debe tener “olfato” para visualizar un negocio 
donde la mayoría de las personas sólo ven caos, contradicciones, 
dificultades o inclusive amenazas. 
P4 Un empresario debe tener la capacidad de crear nuevos productos o 
servicios para satisfacer de manera eficiente las necesidades de sus 
clientes, actuales o potenciales. Además, no debe temer a hacer las cosas 
diferentes. 
P5 Los cambios son normales para un empresario exitoso, estos se 
anticipan y responden a las adversidades siendo capaces de convertir una 
amenaza en una oportunidad. 
Infraordinaciones: 
P6 Se puede sugerir que en el rol del empresario se encuentran tres 
funciones distintas: la de propietario, capitalista o financiero; la 
de gerente o administrador y la de emprendedor o innovador que 
asume riesgos. 
Exclusiones 
Daniel Felipe Loaiza Briceño Página 2
Creatividad Empresarial Tarea 2 
En cambio el término "Hombre de negocios" ó bussinessman es más amplio y 
también aplica a los trabajadores de cuello blanco que generalmente están 
asociados a oficinas en grandes empresas o entidades gubernamentales. 
Imagen 1. Mentefacto Conceptual “Empresario”. 
3. ¿Cuál es la diferencia entre creatividad, innovación e invención? 
En términos simples, la creatividad es generación de una idea novedosa, uniendo 
la imaginación con lo práctico, con el fin de resolver un problema o 
problemática, la innovación es la selección, desarrollo y comercialización de una 
idea creativa, esta entonces se basa en la creatividad pero está ligada al 
mercado, y por último la invención se refiere a la creación o producción de algo 
que no existía con anterioridad, es decir esta va ligada estrechamente a la 
creatividad e innovación mas no quiere decir que siempre que hay creatividad e 
innovación hay una invención. 
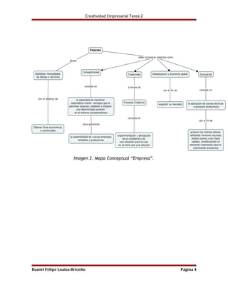
4. Elabore un mapa conceptual sobre el término empresa. 
Daniel Felipe Loaiza Briceño Página 3
Creatividad Empresarial Tarea 2 
Imagen 2. Mapa Conceptual “Empresa”. 
Daniel Felipe Loaiza Briceño Página 4

Tarea 2 creatividad empresarial

  • 1.
    Creatividad Empresarial Tarea2 1. Visite un empresario cerca a tu zona o región de residencia y aplíquele la encuesta. Formato Guía: Entrevista empresario Nombre de la Empresa: La Casona Del Café Objeto social u actividad económica: Restaurante-Servicio de comidas a la mesa Localización de la empresa Km 3 Via Montenegro-Pueblo tapao Nombre del Empresario: Luis Osman Loaiza Gómez Historia educativa y laboral: Técnico en administración, contabilidad y finanzas. Experiencias previas empresariales Gerente Banco cafetero, Gerente Megabanco Cuándo fue creada la empresa? 28 agosto 1996 Qué otros ideas tenía en mente antes de iniciar? Puntos café express repartidos en los diferentes municipios del Quindío. Por qué se decidió por éste tipo de negocio? El negocio de la comida es bastante rentable además se presentó la posibilidad de establecer el negocio en un punto estratégico en el cual no había manera de perder. Qué mecanismos utilizó para la consecución de los recursos? Recursos propios y créditos de proveedores. Características personales que lo han hecho exitoso? Experiencia en administración de recursos físicos, financieros y humanos, autocritico, busco siempre mejorar. Qué consejo nos puede proporcionar, si nosotros tenemos el propósito de crear una empresa? Antes de crear la empresa hacer un estudio de mercado para saber los posibles clientes, rentabilidad del negocio, ubicación y competencia, en caso de no obtener los resultados esperados, hacer un análisis de que puede estar mal, pero siempre seguir adelante. Momentos de gloria y críticos de la empresa? Crítico: un momento bastante crítico fue el terremoto del año 1999 ya que se deterioró gran parte de la infraestructura además por la crisis económica que surgió a nivel regional después de este hubo muy poco flujo de turistas y por tanto de ingresos para nosotros. Gloria: Actualmente estamos pasando por un buen momento debido al buen posicionamiento Daniel Felipe Loaiza Briceño Página 1
  • 2.
    Creatividad Empresarial Tarea2 de la empresa y vasta experiencia. Otros comentarios del entrevistado: Ser muy selectivos en la contratación de personal, ejercer un buen control, tener una muy buena presentación del negocio y efectuar control de calidad. 2. Elabore un mentefacto sobre el concepto empresario. Supraordinadas P1 un empresario es una persona que arriesga su dinero, tiempo y esfuerzo para desarrollar un producto o forma de hacer algo innovador. Isoordinaciones: P2 la actitud empresarial habla de la postura que debe asumir el empresario actual, frente a un sin número de situaciones que representan para la nueva empresa, oportunidades de obtener logros económicos, sociales y generación de nuevos mercados P3 Un empresario exitoso debe tener “olfato” para visualizar un negocio donde la mayoría de las personas sólo ven caos, contradicciones, dificultades o inclusive amenazas. P4 Un empresario debe tener la capacidad de crear nuevos productos o servicios para satisfacer de manera eficiente las necesidades de sus clientes, actuales o potenciales. Además, no debe temer a hacer las cosas diferentes. P5 Los cambios son normales para un empresario exitoso, estos se anticipan y responden a las adversidades siendo capaces de convertir una amenaza en una oportunidad. Infraordinaciones: P6 Se puede sugerir que en el rol del empresario se encuentran tres funciones distintas: la de propietario, capitalista o financiero; la de gerente o administrador y la de emprendedor o innovador que asume riesgos. Exclusiones Daniel Felipe Loaiza Briceño Página 2
  • 3.
    Creatividad Empresarial Tarea2 En cambio el término "Hombre de negocios" ó bussinessman es más amplio y también aplica a los trabajadores de cuello blanco que generalmente están asociados a oficinas en grandes empresas o entidades gubernamentales. Imagen 1. Mentefacto Conceptual “Empresario”. 3. ¿Cuál es la diferencia entre creatividad, innovación e invención? En términos simples, la creatividad es generación de una idea novedosa, uniendo la imaginación con lo práctico, con el fin de resolver un problema o problemática, la innovación es la selección, desarrollo y comercialización de una idea creativa, esta entonces se basa en la creatividad pero está ligada al mercado, y por último la invención se refiere a la creación o producción de algo que no existía con anterioridad, es decir esta va ligada estrechamente a la creatividad e innovación mas no quiere decir que siempre que hay creatividad e innovación hay una invención. 4. Elabore un mapa conceptual sobre el término empresa. Daniel Felipe Loaiza Briceño Página 3
  • 4.
    Creatividad Empresarial Tarea2 Imagen 2. Mapa Conceptual “Empresa”. Daniel Felipe Loaiza Briceño Página 4