1
BARQUISIMETO, FEBRERO DEL 2015
UNIVERSIDAD FERMÍN TORO
VICERRECTORADO ACADÉMICO
FACULTAD DE CIENCIAS POLÍTICAS
Y JURÍDICAS
ESCUELA DE DERECHO
Procedimientos Penales
Autora: María Mercedes Aparicio
Asignatura: Derecho Procesal Penal
II.
Profesora: Abg. Dulce Mar Montero
SAIA “a”
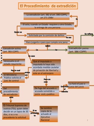
La extradición (art. 385 al art. 390 COPP),
art 271 CRBV
El acto aun cuando un estado requiere a otro
estado, la entrega de una persona
Solicitada por la comisión de delitos
Para juzgarla o para que cumpla una pena
Extradición pasiva
(art. 386 COPP)
Que al imputado o
imputada le haya sido
acordada medida cautelar
de privación de libertad y
este en el extranjero
El Ministerio
Publico solicita al
juez de control
De fuga del acusado o
acusada sometido a
juicio oral y publico
Se remitirá
copia de lo
actuado al
Ejecutivo
Nacional
Lo hará el juez o
jueza del juicio
La extradición (art. 382 al art. 390 COPP),
art 271 CRBV
El acto, cuando un Estado requiere a otro Estado,
la entrega de una persona
Solicitada por la comisión de delitos
Para juzgarla o para que cumpla una pena
Extradición activa
(art. 383 COPP)
Venezuela es el
estado requirente
El Ministerio
Publico solicita al
juez de control
Del
procedimiento
de extradición
El Tribunal Supremo de
Justicia (TSJ), quien debe
decidir en un lapso de 30
días, si es o no
procedente la solicitud
2
El Tribunal
Supremo de Justicia
El fugado o
fugada esta
cumpliendo
condena
El tramite, le
corresponderá al juez o
jueza de ejecución
El ministerio del
poder popular en
materia de
relaciones
exteriores
La solicitud ante el
gobierno extranjero
en un plazo máximo
de 60 días
Al Estado
extranjero que
solicita la
extradición de
una persona
Encuentra en
territorio
venezolano
El poder ejecutivo
La solicitud al
Tribunal Supremo
de Justicia con la
documentación
recibida
No tiene la
documentación
requería, pero sí el
ofrecimiento del
gobierno extranjero de
producirla después
El Ministerio
Publico, podrá
ordenar la
aprehensión al
imputado según la
gravedad, urgencia
y naturaleza del
caso
Se presentara
dentro de 48
horas siguientes,
ante el juez o
jueza que ordenó
la aprehensión
Información al
aprehendido de los
motivos de su
detención y sus
derechos
El tribunal se control
remitirá lo actuado al
tribunal supremo de
justicia
3
Señala el tiempo
retorico de
presentación de la
documentación (hasta
60 días) continuos
El plazo, el TSJ
ordenara la
libertad del
aprehendido
De acordar
nuevamente la
privación de
libertad, si se recibe
la documentación
El TSJ convocará
audiencia oral
dentro de 30 días
siguientes a la
notificación del
solicitado
El ministerio Publico,
el requerido o
requerida, su
defensor
representantes del
país referente para
exponer sus alegatos
El TSJ
decidirá en
un plazo de
quince días
Se produjo la
documentación
requerida ofrecida
Señala el tiempo
perentorio de
presentación de la
documentación (hasta
60 días) continuos
Sera desde que conste
en el respectivo
expediente, la
notificación del
ministerio con
competencia en materia
de relaciones exteriores
de la detención, al
gobierno del país
requirente
El plazo, el TSJ
ordenara la
libertad del
aprehendido
4
Prevenir, investigar, perseguir, tipificar y sancionar los delitos
relacionados con la delincuencia organizada y el financiamiento al
terrorismo
Lo que establece la Constitución de la Republica Bolivariana de
Venezuela (CRBV) y los tratados internacionales sobre el tema
suscritos y ratificados por la Republica de Venezuela
Las personas naturales y jurídicas; publicas y privadas; los órganos o
entes de control y tutela que establece esta ley
Además de lo que establece el Código Orgánico Procesal Penal y
demás normas
A través del Ministerio Publico y con autonomía del juez o jueza de
control podrá
Intercepción de las
comunicaciones
correos y
correspondencia
Inmovilización de cuentas
bancarias u otros
instrumentos financieros
Prueba de acido
desoxirribonucléico (ADN)
biométricos, antropométrica,
evaluaciones medico psiquiátricas
Cualquier otra medida que
favorezca la prevención
persecución y sanción de los
delitos establecidos en la Ley
Aplicar medidas especiales
Observa que las actuaciones procedentes de otro órgano
receptor, constituyen violación de derechos y garantías
constitucionales
Del ministerio público, se inicia el procedimiento de
investigación según el delito previsto en la ley,
Denuncia oral, escrita o querella interpuesta ante el
órgano jurisdiccional competente
Inmediatamente las medidas de protección y
seguridad, si el caso lo amerita
Para acreditar la comisión del hecho punible, los
exámenes médicos psicofísicos a la mujer victima de
violencia
Que no exceda de 15 días continuos
Dictada por el órgano receptor no es aceptada
por una de las partes
Esa parte inconforme, solicitara su revisión al tribunal de
violencia contra la mujer en función de control, audiencia
y medidas
Solicitar su revisión ante un juez o jueza de
control, audiencias y medidas remitiendo las
actuaciones originales
Copia simple para
continuar la
investigación
Dentro de 3 días siguientes a la recepción de las
actuaciones
Se pronunciara, modificando, sustituyendo, confirmando
o revocando las mismas
El tribunal de control, de audiencia y medidas remitirá las
actuaciones originales al ministerio público o al órgano receptor
para que continúe la investigación
En un lapso de no exceda lo 4 meses , o si hubo prorroga ( no
menor de 15 días ni mayor de 90 días)
Decrete la privación de libertad del imputado o
imputada
Presentase el ministerio público dicho acto conclusivo el
tribunal acordara la libertad del imputado o imputada
Presentara el acto conclusivo dentro de 30 días siguientes a
la decisión judicial, con prorroga máxima de 15 días
Una medida cautelar
sustitutiva o alguna medida
de protección y seguridad
que refiere la ley
El juez o jueza de control, audiencia y
medidas, dará prorroga por 10 días
continuos a partir de la notificación a la
comisión de investigación
Si el ministerio público no actuó, se decretará el
archivo judicial conforme a la COPP-

Tarea procedimientos penales

  • 1.
    1 BARQUISIMETO, FEBRERO DEL2015 UNIVERSIDAD FERMÍN TORO VICERRECTORADO ACADÉMICO FACULTAD DE CIENCIAS POLÍTICAS Y JURÍDICAS ESCUELA DE DERECHO Procedimientos Penales Autora: María Mercedes Aparicio Asignatura: Derecho Procesal Penal II. Profesora: Abg. Dulce Mar Montero SAIA “a”
  • 2.
    La extradición (art.385 al art. 390 COPP), art 271 CRBV El acto aun cuando un estado requiere a otro estado, la entrega de una persona Solicitada por la comisión de delitos Para juzgarla o para que cumpla una pena Extradición pasiva (art. 386 COPP) Que al imputado o imputada le haya sido acordada medida cautelar de privación de libertad y este en el extranjero El Ministerio Publico solicita al juez de control De fuga del acusado o acusada sometido a juicio oral y publico Se remitirá copia de lo actuado al Ejecutivo Nacional Lo hará el juez o jueza del juicio La extradición (art. 382 al art. 390 COPP), art 271 CRBV El acto, cuando un Estado requiere a otro Estado, la entrega de una persona Solicitada por la comisión de delitos Para juzgarla o para que cumpla una pena Extradición activa (art. 383 COPP) Venezuela es el estado requirente El Ministerio Publico solicita al juez de control Del procedimiento de extradición El Tribunal Supremo de Justicia (TSJ), quien debe decidir en un lapso de 30 días, si es o no procedente la solicitud 2
  • 3.
    El Tribunal Supremo deJusticia El fugado o fugada esta cumpliendo condena El tramite, le corresponderá al juez o jueza de ejecución El ministerio del poder popular en materia de relaciones exteriores La solicitud ante el gobierno extranjero en un plazo máximo de 60 días Al Estado extranjero que solicita la extradición de una persona Encuentra en territorio venezolano El poder ejecutivo La solicitud al Tribunal Supremo de Justicia con la documentación recibida No tiene la documentación requería, pero sí el ofrecimiento del gobierno extranjero de producirla después El Ministerio Publico, podrá ordenar la aprehensión al imputado según la gravedad, urgencia y naturaleza del caso Se presentara dentro de 48 horas siguientes, ante el juez o jueza que ordenó la aprehensión Información al aprehendido de los motivos de su detención y sus derechos El tribunal se control remitirá lo actuado al tribunal supremo de justicia 3
  • 4.
    Señala el tiempo retoricode presentación de la documentación (hasta 60 días) continuos El plazo, el TSJ ordenara la libertad del aprehendido De acordar nuevamente la privación de libertad, si se recibe la documentación El TSJ convocará audiencia oral dentro de 30 días siguientes a la notificación del solicitado El ministerio Publico, el requerido o requerida, su defensor representantes del país referente para exponer sus alegatos El TSJ decidirá en un plazo de quince días Se produjo la documentación requerida ofrecida Señala el tiempo perentorio de presentación de la documentación (hasta 60 días) continuos Sera desde que conste en el respectivo expediente, la notificación del ministerio con competencia en materia de relaciones exteriores de la detención, al gobierno del país requirente El plazo, el TSJ ordenara la libertad del aprehendido 4
  • 5.
    Prevenir, investigar, perseguir,tipificar y sancionar los delitos relacionados con la delincuencia organizada y el financiamiento al terrorismo Lo que establece la Constitución de la Republica Bolivariana de Venezuela (CRBV) y los tratados internacionales sobre el tema suscritos y ratificados por la Republica de Venezuela Las personas naturales y jurídicas; publicas y privadas; los órganos o entes de control y tutela que establece esta ley Además de lo que establece el Código Orgánico Procesal Penal y demás normas A través del Ministerio Publico y con autonomía del juez o jueza de control podrá Intercepción de las comunicaciones correos y correspondencia Inmovilización de cuentas bancarias u otros instrumentos financieros Prueba de acido desoxirribonucléico (ADN) biométricos, antropométrica, evaluaciones medico psiquiátricas Cualquier otra medida que favorezca la prevención persecución y sanción de los delitos establecidos en la Ley Aplicar medidas especiales
  • 6.
    Observa que lasactuaciones procedentes de otro órgano receptor, constituyen violación de derechos y garantías constitucionales Del ministerio público, se inicia el procedimiento de investigación según el delito previsto en la ley, Denuncia oral, escrita o querella interpuesta ante el órgano jurisdiccional competente Inmediatamente las medidas de protección y seguridad, si el caso lo amerita Para acreditar la comisión del hecho punible, los exámenes médicos psicofísicos a la mujer victima de violencia Que no exceda de 15 días continuos Dictada por el órgano receptor no es aceptada por una de las partes Esa parte inconforme, solicitara su revisión al tribunal de violencia contra la mujer en función de control, audiencia y medidas Solicitar su revisión ante un juez o jueza de control, audiencias y medidas remitiendo las actuaciones originales Copia simple para continuar la investigación
  • 7.
    Dentro de 3días siguientes a la recepción de las actuaciones Se pronunciara, modificando, sustituyendo, confirmando o revocando las mismas El tribunal de control, de audiencia y medidas remitirá las actuaciones originales al ministerio público o al órgano receptor para que continúe la investigación En un lapso de no exceda lo 4 meses , o si hubo prorroga ( no menor de 15 días ni mayor de 90 días) Decrete la privación de libertad del imputado o imputada Presentase el ministerio público dicho acto conclusivo el tribunal acordara la libertad del imputado o imputada Presentara el acto conclusivo dentro de 30 días siguientes a la decisión judicial, con prorroga máxima de 15 días Una medida cautelar sustitutiva o alguna medida de protección y seguridad que refiere la ley El juez o jueza de control, audiencia y medidas, dará prorroga por 10 días continuos a partir de la notificación a la comisión de investigación Si el ministerio público no actuó, se decretará el archivo judicial conforme a la COPP-