1
TÉCNICAS PARA
LA REPARACIÓN
DE EQUIPOS
ELECTRÓNICOS
José Miguel Castillo Castillo
2
TÉCNICAS PARA LA
REPARACIÓN DE
EQUIPOS ELECTRÓNICOS
Conceptos de electrónica
Componentes
Herramientas e Instrumental
Métodos y procedimientos
Copyright©2020
3
José Miguel Castillo Castillo
TÉCNICAS PARA LA
REPARACIÓN DE
EQUIPOS
ELECTRÓNICOS
Diagnostico
Localización
Sustitución
Comprobación
Copyright©2020
4
Índice de contenido
Introducción……………………………………………………………………. 9
1. Iniciación a la reparación…………………..…………………….………… 16
1.1. HABILIDAD PARA LA REPARACIÓN
1.2. EL ROL DEL REPARADOR
1.3. ¿POR QUÉ REPARAR?
1.4. PARA TRABAJOS MUY ESPECÍFICOS
1.5. SEGURIDAD. RIESGO QUE SE ASUME AL DESARMAR UN EQUIPO
1.5.1. Medidas de seguridad
1.5.2. Extintor contra incendio
1.6. LA MESA DE TRABAJO
1.6.1. Conexionado eléctrico
1.6.2. Dimensiones del banco de trabajo
1.7. HERRAMIENTAS PRINCIPALES
1.8. EL INSTRUMENTAL. TECNOLOGÍA APLICADA AL DIAGNÓSTICO
1.9. EL SOLDADOR. LA PRIMERA HERRAMIENTA
1.9.1. Tipos de soldador
1.9.2. Puntas de soldador
1.9.3. Requisitos para soldar
1.9.4. Sustitución de un componente
1.9.5. Como colocar un componente
1.9.6. Práctica de una mala soldadura
1.10. EL POLÍMETRO. EL INSTRUMENTO INDISPENSABLE
1.10.1. Unidades de medida
1.10.2. Función y aplicación
1.10.3. Primeros pasos con el polímetro digital
1.11. UNA INTRODUCCIÓN BREVE AL FUNCIONAMIENTO DE LOS
CIRCUITOS ELECTRÓNICOS
1.11.1. Comprobación del flujo de electrones
1.11.2. Circulación de la señal
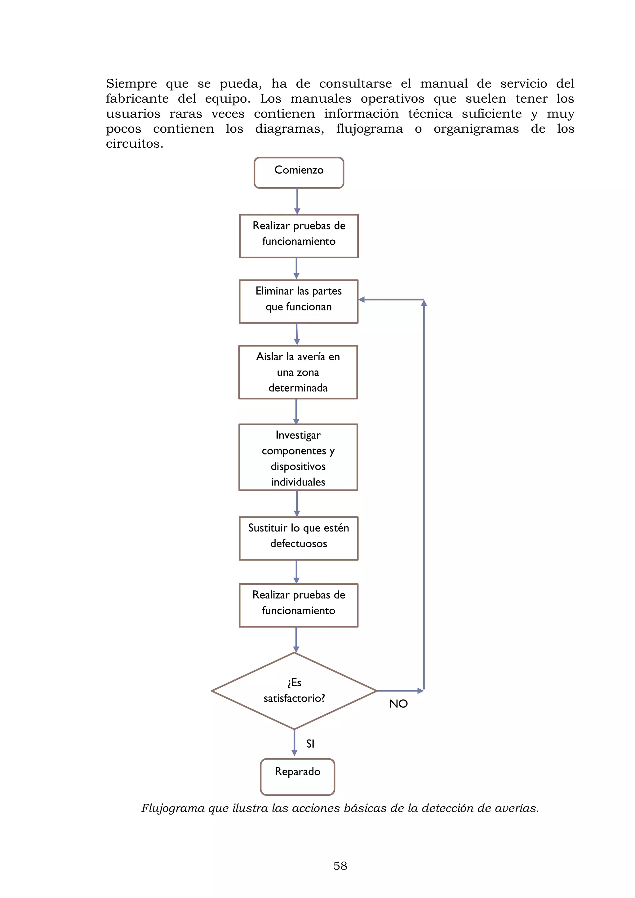
2. Procedimientos en la reparación…….…………………….…………….. 51
2.1. NIVELES DE DESTREZA
2.2. DIVISIÓN POR FUNCIONES DE UN EQUIPO
2.3. TÉCNICA DE LOCALIZACIÓN DE AVERÍAS
2.4. PROCEDIMIENTOS DE VERIFICACIÓN INICIAL
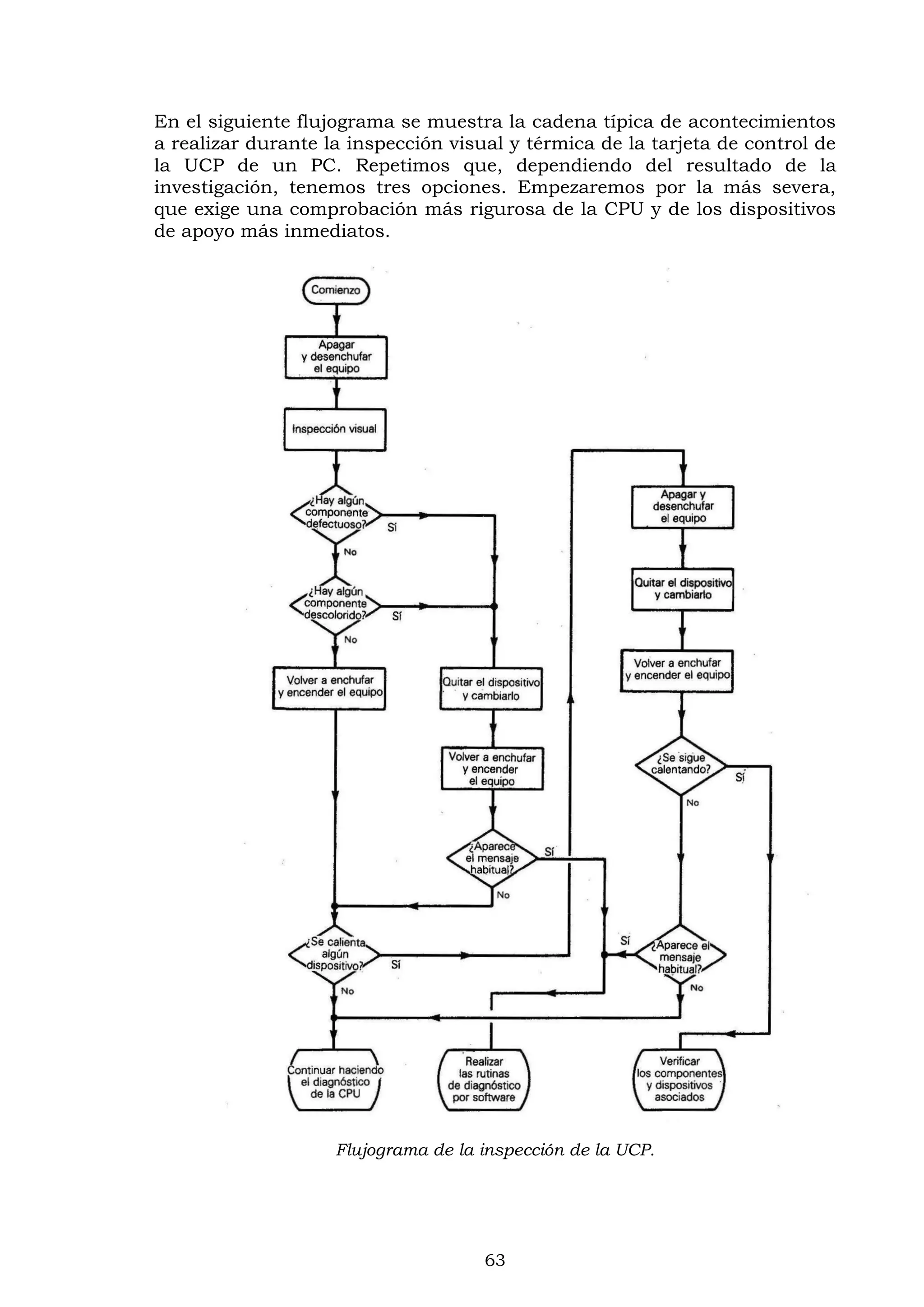
2.5. INSPECCIÓN VISUAL Y TÉRMICA
2.6. AVERÍAS INDUCIDAS POR TEMPERATURA
2.7. AVERÍAS INDUCIDAS MECÁNICAMENTE
2.8. ESPÚREOS DE LA ALIMENTACIÓN
2.9. AVERÍAS DE LA FUENTE DE ALIMENTACIÓN
2.10. METODO DE SUSTITUCIÓN DE COMPONENTES
2.11. ORGANIGRAMA Y DIAGRAMAS POR BLOQUES
2.11.1. Organigrama dinámicos
2.11.2. Diagramas de bloques genérico de equipos electrónicos
5
3. Clasificación de las averías………………………………….……………… 82
3.1. AVERÍAS FIJAS DE TIPO ELÉCTRICA
3.1.1. Con el manual de servicio y esquemas del equipo
3.1.2. Sin el manual de servicio y de ningún esquema
3.2. AVERÍAS INTERMITENTES
3.2.1. Técnica de localización consistente en ignorar la intermitencia del
fallo
3.2.2. Técnica de localización consistente en la aplicación de calor y frio.
Fallos térmicos.
3.2.3. Localización de fallos de contacto.
3.2.4. Fallos de contacto causados por la variación de temperatura
3.3. AVERÍAS DE TIPO MECÁNICO
3.3.1. La mecánica en los equipos electrónicos
3.3.2. Localización de averías de tipo mecánica
3.3.3. Sustitución de componentes mecánicos
3.4. FALLOS EN COMPONENTES ELECTRÓNICOS
3.4.1. Clasificación de componentes según su probabilidad de fallo.
3.4.2. Tipos de fallos más comunes en los componentes electrónicos
3.5. OTRAS AVERÍAS Y PROBLEMAS BÁSICOS
4.5.1. Problemas de usuarios
4.5.2. Errores de diseño y fabricación
4.5.3. Fallos en la fuente de alimentación
4.5.4. Fallos en la temporización
4.5.5. Fallos por ruido
4.5.6. Fallos ambientales
4.5.7. Fallos por alta temperatura
4. Fases en la reparación de averías………………………………….…… 101
4.1. INFORME INICIAL
4.2. PRUEBA DEL EQUIPO PARA LA OBSERVACIÓN DE DICHAS
AVERÍAS
4.3. DESMONTAJE DEL EQUIPO
4.4. OBSERVACIÓN VISUAL DEL EQUIPO
4.5. LOCALIZACIÓN DE LOS BLOQUES OPERATIVOS EN LA PCB
4.6. MÉTODOS DE COMPROBACIÓN ESTÁTICOS Y DINÁMICOS
4.7. MEDIDA EN EL BLOQUE O BLOQUES SUPUESTAMENTE
AVERIADO
4.8. LOCALIZACIÓN Y CAUSA DEL COMPONENTE AVERIADO
4.9. SUSTITUCIÓN DEL COMPONENTE O COMPONENTES AVERIADOS
4.10. PRUEBA DEL EQUIPO. REALIZANDO LOS AJUSTES NECESARIOS
4.11. CERRADO DEL EQUIPO Y PRUEBA FINAL
4.12. INFORME FINAL
5. Técnicas de medición con instrumental …………………………..… 116
5.1. MEDIDAS CON EL MULTIMETRO
5.2. MEDIDAS CON EL OSCILOSCOPIO
5.3. MEDIDAS CON EL GENERADOR DE SEÑALES
5.4. MEDIDAS CON EL INYECTOR DE SEÑALES
5.5. MEDIDAS CON LA SONDA LÓGICA
6
6. Comprobación y averías de componentes………………….………… 125
6.1. COMPROBACIÓN DE RESISTENCIAS
6.1.1. Averías en las resistencias
6.2. COMPROBACIÓN DE POTENCIÓMETROS Y RESISTENCIAS
AJUSTABLES
6.3. COMPROBACIÓN DE CONDENSADORES
6.3.1. Averías en los condensadores electrolíticos
6.3.2. Averías en el circuito de filtro
6.3.3. El condensador cerámico
6.3.4. Averías en los condensadores de desacoplo
6.4. COMPROBACIÓN DE UN TRANSFORMADOR
6.4.1. Averías del transformador
6.5. COMPROBACIÓN DE TRANSISTORES BIPOLARES
6.5.1. Prueba de corte de corriente del transistor
6.5.2. Prueba de abierto del transistor
6.5.3. Tensiones incorrectas en el transistor
6.6. COMPROBACIÓN DE TRANSISTORES MOSFET
6.7. COMPROBACIÓN DE DIODOS SEMICONDUCTORES
6.8. COMPROBACIÓN DE DIODOS ZENER
6.9. COMPROBACIÓN DE DIODOS LED
6.10. COMPROBACIÓN DE DIODOS DE INFRARROJOS
6.11. COMPROBACIÓN DE CRISTAL DE CUARZO
6.12. COMPROBACIÓN DE UN TIRISTOR
6.12.1. Avería del circuito de protección con tiristor “CROWBAR”
6.13. COMPROBACIÓN DE CIRCUITOS INTEGRADOS
6.14. COMPROBACIÓN DE UN VARISTOR VDR
7. Las técnicas de la soldadura en electrónica…………………….…… 156
7.1. LIMPIAR LOS ELEMENTOS Y SUPERFICIE A SOLDAR
7.2. LOGRAR UNA BUENA UNIÓN MECÁNICA ANTES DE SOLDAR LOS
COMPONENTES
7.3. SUJECCIÓN DE LOS COMPONENTES ANTES DE SOLDAR
7.4. APLICAR EL ESTAÑO NECESARIO PARA CADA PUNTO DE
SOLDADURA CON AYUDA DE FLUX
7.5. DETECTAR SOLDADURA DEFECTUOSA CON LENTE DE
AUMENTO
7.6. COMO SOLDAR COMPONENTES SMD
7.6.1. Soldador de Gas
7.6.2. Desoldar y soldar un encapsulado TQFP
7.6.3. Desoldar y soldar un condensador, bobina o resistencia
8. Los componentes de montaje superficial SMD…………….………. 169
6.1. IDENTIFICAR EL VALOR DEL COMPONENTE SMD
6.2. CONOCER EL VALOR DE LAS RESISTENCIAS SMD
6.4. IDENTIFICAR CÓDIGOS SMD EN TRANSISTORES
9. Equipos y Herramientas necesarios para establecer un centro de
reparación…..……………………………………………..………………….. 183
9.1. EL CENTRO DE REPARACIÓN
9.1.1. Almacenamiento
9.1.2. Iluminación
9.1.3. Seguridad
9.1.4. Seguridad física
9.1.5. Construcción del banco de taller
9.1.5.1. DIMENSIONADO DEL BANCO DE TALLER
9.1.5.2. INSTALACIÓN ELÉCTRICA
7
9.2. EQUIPOS DE SOLDADURA
9.2.1. Estaciones de soldadura infrarroja y de aire caliente
9.2.2. Soldador Convencional
9.2.3. Desoldador
9.2.4. Herramientas auxiliares para Soldar-Desoldar
9.2.5. Soldador a Gas
9.2.6. Estaño, Flux y Cinta desoldadora
9.3. EQUIPOS DE MEDIDAS
9.3.1. Polímetros analógico y digital
9.3.2. Osciloscopio
9.3.3. Analizador y cargador de baterías
9.3.4. Generador de funciones
9.3.5. Frecuencímetro digital
9.3.6. Comprobador de componentes SMD
9.3.7. Sonda lógica
9.3.8. Generador de pulsos
9.3.9. Analizador lógico
9.4. EQUIPOS DE FUENTES DE ALIMENTACIÓN
9.5. EQUIPOS ÓPTICOS
9.6. HERRAMIENTAS Y ÚTILES
9.6.1. Alicates de punta
9.6.2. Alicates de corte
9.6.3. Pinzas
9.6.4. Extractor de circuitos integrados
9.6.5. Juego destornilladores
9.6.6. Juego de atornilladores de plástico
9.6.7. Juego de destornilladores hexagonales
9.6.8. Juego de lima
9.6.9. Cúter
9.6.10. Tijeras de electricista
9.6.11. Tenaza pelacables
9.6.12. Pinceles y cepillos
9.6.13. Calibrador digital para medidas mecánicas
9.6.14. Tornillo de banco universal
9.6.15. Sierra para cortar metales
9.6.16. Pulsera antiestática
9.6.17. Guante antiestático
9.6.18. Componentes varios
9.6.19. Cables de conexión
9.6.20. Tablero de Protoboard
9.6.21. Líquido y spray de limpieza
9.6.22. Spray enfriador
9.6.23. Pistola de silicona
9.6.24. Minitaladro eléctrico
9.6.25. Roturador indeleble
9.6.26. Caja clasificadora
8
ANEXO A. Anotaciones del Técnico…………..………..……………… 227
SOLDAR Y DESOLDAR EN SMD
FALLOS EN LAS RESISTENCIAS
FALLOS EN LA FUENTE DE ALIMENTACIÓN
FALLOS EN EL MANDO A DISTANCIA
FALLOS INTERMITENTES POR SOLDADURAS DEFECTUOSAS
AVERÍAS POR CAUSAS TÉRMICAS
AVERÍAS POR CAUSAS DE CONEXIONES
AVERÍAS POR CAUSAS DE MOTOR
REPARACIÓN DE UN MONITOR DE 20” BENQ
Sustituyendo condensadores inflados
Abriendo la carcasa de la pantalla
Bibliografía……………………………………………….…………………….236
9
Introducción.
Sin duda alguna, la reparación de las averías en los equipos electrónicos,
son uno de los aspectos más interesantes, creativos y lucrativos en su
tarea de localizar, diagnosticar, sustituir y comprobar la avería, para que
posteriormente el equipo electrónico siga funcionando correctamente, con
la consiguiente satisfacción del técnico de haber puesto de nuevo en
funcionamiento el equipo. Ahora bien, además de necesitar tener unos
conocimientos básicos sobre electrónica y componentes, se debe poseer
una cierta habilidad y destreza en el manejo de herramientas y la
utilización de equipos de medidas, y aún mejor si se tiene alguna que otra
experiencia.
Sistemáticamente la reparación se fundamenta en cuatro pilares
esenciales en los que apoyarte para poder reparar con ciertas garantías de
éxito:
1. Conceptos básicos de electrónica
2. Conocimiento de los componentes
3. Manejo de herramientas e instrumental
4. Procedimientos en el diagnóstico y localización
En los conceptos básicos de electrónica tenemos que poseer ciertos
conocimientos relacionados con la electrónica… qué es una corriente
eléctrica, sus magnitudes (tensión, corriente, potencia…), las propiedades
de los materiales (resistividad, conductividad, resistencia…). También
tenemos que saber, aunque sea lo básico, el lado matemático de la
electrónica, con sus respectivas fórmulas, encabezadas por la esencial Ley
de Ohm.
La cuestión es que es imprescindible tener unos conocimientos teóricos
básicos para poder comprender el funcionamiento de un circuito
electrónico, puesto que si tenemos que medir la tensión de salida o
entrada en un punto del circuito colocando el multímetro en la posición
A~ pero no sabemos qué es lo que estamos midiendo, difícilmente
podremos hacer una interpretación de los resultados.
10
Por lo tanto, reparar un equipo o circuito electrónico se debe conocer un
poco la teoría, por lo menos su parte más básica.
Libro de Electrónica General
En el conocimiento de los componentes electrónicos es donde hay que
poner mayor atención, puesto que existen una infinidad de ellos, y es que
se inventan más componentes de los que una mente humana es capaz de
conocer. Pero en realidad no hace falta conocerlos todos, pero si los
principales.
Componentes de varios tipos
Ahora bien, desde un punto de vista práctico, se conocerán bastantes
componentes, a la misma vez que se irán encontrando habitualmente para
poder reparar circuitos electrónicos.
Por ejemplo, las resistencias, los condensadores, bobinas, diodos,
transistores, circuitos integrados y sus variantes más comunes, como los
reguladores de tensión 78xx, 79xx, temporizadores y osciladores 555.
Luego, dependiendo de la especialidad, deberás familiarizarte con
amplificadores operacionales, microcontroladores, puertas lógicas, etc.
Es importante conocer, aunque sea “de vista”, a los principales
componentes, porque difícilmente podrás entender cómo funciona un
circuito si ni siquiera eres capaz de reconocer los componentes que llevan.
11
En el manejo de las herramientas e instrumental nos dan soporte al
diagnóstico, localización y sustitución del componente averiado. En el
caso del instrumental nos permite localizar el componente que se
encuentra en mal estado, indicándonos que está cortocircuitado o abierto,
con fugas o deteriorado, etc., y en el caso de las herramientas nos ayuda
a sustituir ese componente por uno nuevo, dejando el equipo en perfectas
condiciones de funcionamiento.
Instrumental de medida Herramienta de soldar/Desoldar
En los procedimientos de diagnóstico y localización es el tema más
delicado y que veremos más ampliamente. Pues aquí entra, aparte de
conocer la teoría básica de la electrónica, de los componentes electrónicos
y saberse manejar con las herramientas e instrumental, el procedimiento
es por dónde empezar, que hay que hace o como detecto el componente
que está fallando.
Ten en cuenta que estos temas se aprende con la experiencia, a base de
encontrarse con muchas averías de todo tipo, cuanta más experiencia se
tenga, más eficaz y rápido será diagnosticar averías.
El conocimiento es infinito, así que nunca habrá suficiente
experiencia para resolverlo todo.
Para realizar una reparación de un circuito electrónico hay que saber
cómo separar ese circuito en varios bloques por su funcionamiento.
Claro que siempre se debe tener algún conocimiento básico de electrónica,
como se ha comentado anteriormente, pues debemos saber identificar
componentes SMD, en montaje superficial. Saber cómo medir un
transistor sin levantarlo de la placa y sus voltajes típicos, conocer el valor
de las resistencias convencional o la de SMD, si no están quemadas, esto
ayuda a reparar un circuito electrónico.
Cuando las resistencias SMD u otras están quemadas es necesario tener
el esquema y manual del circuito para conocer su valor, de lo contrario lo
tenemos muy crudo.
Una placa electrónica puede tener muchos componentes pero cuando se
sabe identificar la función y valor de cada uno, se puede reparar
fácilmente el circuito electrónico.
12
Para reparar un circuito electrónico hay que tener las herramientas
e instrumentos necesarios y adecuados según el tipo de circuito.
La complejidad de un circuito electrónico no es impedimento para realizar
la detección de un fallo de forma rápida; para eso se necesitarán algunas
herramientas y equipos de instrumentación:
 Manual de Servicio Técnico.
 Multímetro digital
 Osciloscopio
 Frecuencímetro
 Fuentes de alimentación
 Generador de señales (audio, radio, ondas cuadradas)
 Detector de señal (audio, radio, pulsos digitales, infrarrojos, etc.)
 Soldador-desoldador para estaño
 Estación de aire caliente
 Estación de reballing
 Equipo óptico, juego de lupas o cristales de aumento,
 Spray limpiador
 Spray enfriador
 Tester o probador de circuitos integrados digitales
 Comprobador de condensadores.
Además y como es lógico, las herramientas necesarias para el
desensamblado y ensamblado de las estructuras mecánicas así como de
los principales y más comunes componentes como son:
 Resistencias
 Condensadores
 Diodos
 Inductores (bobinas)
 Transformadores
 Fusibles
 Transistores
Para reparar un circuito electrónico lo primero que hay que hacer es
conocer bien cómo trabaja el equipo a reparar y para eso se hace
necesario el Manual de Servicio Técnico del equipo en donde se explique
el funcionamiento de cada circuito así como del algoritmo a seguir para la
localización y reparación de la avería.
Manual de servicio técnico TV LED LG.
13
Con el Manual de Servicio Técnico en mano hay que dejar a los sentidos
que analicen cual es el síntoma que da el equipo, problemas en la
generación del vídeo, defectos en las etapas de audio, defectos en la
grabación, defectos en la reproducción, pérdida de la señal, mala
transmisión, etc.
Usar los sentidos del oído, tacto, olfato y vista te ayudan a la
detección y localización de averías para reparar un circuito
electrónico. Pero no siempre tendremos a nuestro favor estos
sentidos.
Una inspección ocular para detectar componentes quemados, óxidos en
las uniones soldadas, soldaduras defectuosas, condensadores hinchados o
con electrolito derramado en la placa impresa, insectos y pequeños
reptiles haciendo cortocircuito, serán algunas de las señales que ahorran
tiempo en la localización de la avería.
Circuito integrado quemado. Soldaduras defectuosas.
El sentido del oído entrenado se convierte en un instrumento para la
detección de fallos en el funcionamiento de equipos electrónicos:
 La frecuencia de oscilación horizontal en antiguos televisores y
monitores CRT.
 La frecuencia vertical
 El comportamiento de 60 HZ en el audio (Hum),
 El tic tic noise típico,
 El motoboardinf, que es una oscilación de baja frecuencia típica de
un condensador defectuoso
Los defectos audibles ayudan a localizar el módulo de circuito que está
fallando, incluso el componente, y poder reparar un circuito electrónico.
El sentido del olfato también es un gran instrumento para reparar un
circuito electrónico.
14
Mediante el sentido del olfato se puede saber si el circuito electrónico ha
estado sometido a sobre calentamientos. El olor a quemado es una típica
señal de fallo. Por este motivo, aunque no se observe humo o componente
quemado, se debe sospechar de una posible sobrecarga y deterioro en
algún componente.
El sentido del olfato detecta el olor a quemado de un C.I.
El sentido del tacto también ayuda a detectar fallos y reparar un circuito
electrónico pues indica qué componente está siendo sometido a
temperaturas por encima de los 50ºC. Un condensador con excesiva fuga
o en corto se calienta. El transistor con fuga se calienta así como si está
sometido a sobrecarga por un componente dañado en el circuito.
El sentido del tacto detecta el sobrecalentamiento de un componente.
Los circuitos electrónicos no son difíciles de reparar cuando se tiene
la información necesaria.
En un equipo de audio-video hay que conocer en qué lugares del circuito
impreso se localiza cada bloque según su función. Hay que evitar en la
medida de lo posible el estar hurgando en aquellas partes del circuito que
no tienen nada que ver con el síntoma de fallo.
El alto nivel de integración y compactación de los equipos actuales
facilitan en gran medida su reparación. Cuando falla un bloque
confeccionado con circuitos integrados con alto nivel de integración,
montados en superficie y casi microscópico, lo más práctico es sustituir el
módulo o bloque completo.
15
Lo anterior nos dice que en la actualidad, la localización de fallos en
circuitos electrónicos pasa a ser una simple sustitución de un módulo
completo e incluso del equipo como tal, cuando realmente dispongamos
del módulo a sustituir. Esta sustitución del módulo se realiza en muchos
equipos electrónicos e incluso también en los casos de los últimos
electrodomésticos de gama blanca como son las lavadoras, lavavajillas,
etc., donde poseen un módulo de control con un microcontrolador con
una programación específica que ejecuta todas las funciones para su
correcto funcionamiento.
Un iPAD se repara sustituyendo bloques completos al igual que un
moderno televisor de gran pantalla. La dificultad estará en la
manipulación mecánica por el peso y área para la reparación.
Las placas de circuito impresos son extremadamente fiables y a menos
que se sobrecarguen, o se produzca una caída ó golpe no causa problemas
casi nunca.
Es importante que sepamos a la hora de reparar si la avería del
equipo ha sido provocada por un golpe (mecánica) de lo contrario
tendríamos que analizar y localizar la avería mediante la
comprobación de los componentes electrónicos (eléctricas)
Luego por lo tanto lo primero que se ha de tener en cuenta cuando se
tiene que reparar una avería cuya localización es de difícil detección es de
disponer del esquema eléctrico, flujograma de reparación de averías o el
Manual de Servicio Técnico.
Entonces el mejor equipo o instrumento para trabajar en electrónica será
tener a mano toda la información del equipo: esquemas, diagramas,
tensiones, etc., con el que se podrá realizar la revisión paso a paso del
equipo y su reparación con la ayuda del multímetro digital o analógico y
un osciloscopio.
16
1. Iniciación a la reparación
En este primer capítulo se hace un recorrido básico a las habilidades
necesarias y el rol que debe cumplir un técnico en reparación; qué debe
reparar y qué trabajos es preciso desempeñar. El ambiente de trabajo, las
herramientas básicas y el instrumental necesario para comprobar y
reparar son los puntos principales de este capítulo.
Todos los trabajos tienen algún riesgo, y éste no es la excepción. Veremos
cuáles son las medidas previas que debemos tomar antes de trabajar.
Aprenderemos con las primeras prácticas, en que consiste y cómo se
realizan las soldaduras con estaño y medir diferentes componentes.
Finalmente se hace una breve introducción, de forma básica, al concepto
del flujo de los electrones por donde se mueven en los circuitos
electrónicos, esencial para tener una idea inicial para entender el
comportamiento y funcionamiento de los circuitos electrónicos.
1.1. HABILIDAD EN LA REPARACIÓN
Cuando el técnico de reparación entra en escena, su situación es siempre
la de un “testigo después de haber ocurrido el hecho”. Se ha producido
una avería y su trabajo es analizar los síntomas, formarse una teoría de lo
ocurrido y proceder lógicamente hasta lograr dar con la avería y repararla.
Este ejercicio mental constituye la parte intuitiva e investigadora de la
reparación, puesto que la avería puede haber sido causada por una mala
manipulación del equipo, que se hubiera caído o golpeado, le haya entrado
agua, etc., en este caso sería diferente a una avería producida por el
desgaste o deterioro de los propios componentes del equipo. Una vez que
se ha descubierto el componente estropeado o la conexión defectuosa su
arreglo es fácil.
El razonamiento lógico y el poder de deducción en la reparación
electrónica es el mejor instrumento para trabajar en electrónica, el poder
deducir imaginándose cómo está funcionando el equipo electrónico, por
donde circula las señales analógicas y digitales o las diferentes tensiones
de alimentación que posee, etc., basándose en los conocimientos
adquiridos en una formación de electrónica.
Por todo ello, se precisa de poseer de los conocimientos generales de la
electrónica y de cierta habilidad en el descubrimiento de una avería,
precisamente en la parte “detectivesca” del trabajo para dar con la
solución del misterio: “¿Qué ha podido provocar la avería?
17
Cuando el técnico de reparación experimentado pone su vista en un
circuito, no sólo ve un motón de resistencias, condensadores, bobinas,
diodos, transistores y demás componentes, sino que inmediatamente los
dispone en una configuración familiar destinada a realizar un trabajo, y a
la vista de tal configuración construye su propia teoría de la avería. Cada
técnico de reparación experimentado tiene su propio punto de vista y aun
cuando existan algunas diferencias, tales maneras de ver las cosas tienen
toda una raíz común en el conocimiento y compresión de los fundamentos
que rigen en todos los circuitos.
El poder de deducción y el pensar con lógica son los mejores
instrumentos del técnico para la reparación electrónica.
El técnico de reparación no necesitará prácticamente el uso de las
matemáticas. Su habilidad se va desarrollando a medida que es capaz de
visualizar mentalmente el funcionamiento del circuito o circuitos que se
le ponen por delante. Cuando se logra formar un cuadro en el que
mentalmente puede distinguirse con claridad lo que hace los electrones en
el circuito, puede considerase que se ha dado un gran paso en el camino
de la tecnología de la reparación.
Sin esta habilidad y aunque se tenga la tecnología más avanzada en
instrumentos de medición electrónica no resolverá por sí sola el problema
ante el cual se encuentra.
1.2. EL ROL DEL REPARADOR
Convertirse en un técnico capaz de reparar equipos electrónicos no es una
tarea sencilla. En principio, hace falta tener conocimientos sobre
electrónica y funcionamiento de componentes; también, es necesario
ganar experiencia. Todo esto hace que una persona pueda convertirse en
un buen técnico de reparación. Además, la formación permanente es
indispensable para superarse y estar a tono con el avance tecnológico.
Conocimientos, experiencias y formación permanente.
18
Uno de los aspectos que debemos tener en cuenta es en dónde vamos a
desarrollar nuestro trabajo; es decir, el lugar físico y las dimensiones del
taller. Pero eso no es todo. Además de tener este sitio, es necesario saber
acomodarlo para que se adecue al trabajo. A lo largo de estos primeros
apartados, aclararemos todas estas cuestiones y, además, detallaremos
cuáles son las herramientas básicas que no pueden faltar en este taller.
El otro interrogante que se plantea la persona que decide ganarse la vida
como reparador de equipos electrónicos es cómo debe actuar frente a sus
clientes; es decir, cuáles son las condiciones en que debe tomar el equipo
para su reparación, qué garantía darle al cliente, cuál es el tiempo
aproximado de reparación, hasta dónde conviene reparar, cuáles son las
limitaciones que tiene y cuándo es mejor derivar trabajos. Todos estos
aspectos constituyen fundamentalmente la tarea de un técnico de
reparación.
Con el tiempo, el técnico se irá convirtiendo en profesional, ya que
la clave de este oficio está en la experiencia de haber reparado
muchos equipos electrónicos.
Para poder cumplir con este rol, el técnico de reparación debe brindar
seguridad al cliente, quien nos ofrece su confianza haciendo entrega de su
equipo. Para esto, el primer paso necesario es darle un boletín a cambio
del equipo que entrega para su reparación. Este comprobante se realiza
por duplicado: el original se entrega al interesado, y el duplicado se
adhiere al equipo.
En dicho boletín deben figurar los datos del cliente, como apellido y
nombre, dirección y teléfono; información detallada del equipo entregado
(número de serie, marca y modelo), y, lo más importante, cuál es el
síntoma de la avería, según la versión del cliente; por ejemplo, lo que él
entiende por “defecto”: se cayó al suelo, recibió una sobretensión de la red
eléctrica, no enciende, una veces funciona y otras no, no se escucha el
sonido, o enciende solamente la luz de power, etc. Este boletín es un
documento que se da al cliente para su tranquilidad, pero, también, lo es
para nosotros, ya que en ella deben figurar la fecha de ingreso del equipo
al taller y la fecha aproximada de finalización de la reparación.
Los técnicos nos vemos obligados a ponernos al día, actualizándonos
periódicamente, ya sea por medio de institutos creados para tal fin o a
través de libros y revistas que enfoquen la reparación desde un punto de
vista serio y didáctico. Además de la capacitación técnica, un buen
reparador debe invertir en distintos tipos de instrumental (osciloscopios,
frecuencímetros, fuentes regulables, etc.).
El profesional en reparación de equipos electrónicos siempre debe
tomar la compra de herramientas e instrumental como parte de la
inversión de su trabajo y nunca como un gasto innecesario.
19
1.3. ¿POR QUÉ REPARAR?
A partir de la década de los 90, y gracias a la globalización, varios países
se vieron afectados por la fuerte tendencia a que los usuarios se
cuestionaran si era preferible reparar o comprar un aparato electrónico
nuevo, dado que, a simple vista, la diferencia de costos no era
significativo. Lógicamente, comprar un aparato nuevo atrae a la mayoría
de los consumidores, quienes se ven impactados por las publicidades en
diferentes medios de comunicación y, por supuesto, por los planes de
pago a largo plazo. Pero, en realidad, esto es un imaginario colectivo, que
lleva a creer que es preferible lo nuevo y no, la reparación de lo que
funcionó bien durante años. Pero para que la sociedad cambie esta
actitud, somos nosotros, los reparadores, quienes debemos modificar ese
punto de vista, y la manera de lograrlo es trabajando con responsabilidad.
Dedicación, entusiasmo y responsabilidad
Si nos comprometemos con una tarea, tenemos que realizarla bien, y darle
una garantía al cliente de, por lo menos, noventa días, sobre el trabajo y
los repuestos. En este punto deberemos tener en cuenta que, en realidad,
en las casas de venta de componentes electrónicos no existe la garantía.
Es decir, si colocamos un elemento nuevo y éste se quema, debemos sacar
el dinero de nuestro bolsillo para comprar otro. Lógicamente, esto asusta
al reparador, que se convierte en el fusible entre el cliente y la casa de
repuestos. Pero todos estos aspectos están lógicamente contemplados en
el presupuesto que se le debe pasar al cliente antes de efectuar la
reparación.
Además del aspecto material que ofrece la reparación de un equipo
electrónico, surge un sentimiento de satisfacción cuando notamos
que hemos devuelto la utilidad a un dispositivo que no funcionaba.
Y por supuesto, hemos contribuido a mejorar el medio ambiente
reciclando equipos electrónicos.
20
Para comprender el porqué de la reparación, pondremos un ejemplo. Un
monitor de 20 pulgadas cuyo precio ronda los 120€ tiene varios
componentes delicados. Uno muy susceptible de quemarse es el transistor
switching (más adelante aclararemos de qué se trata este componente); su
valor comercial es de 2€, y la reparación se puede cobrar, tranquilamente,
hasta unos 35€. Como verán, el margen de ganancia es amplio, ya que
nos queda una diferencia de 33€ por el servicio de mano de obra.
Eventualmente, tener que colocar otro transistor, debido a que el primero
se quemó, o reconocerle una garantía al cliente, no provocará un desastre
en nuestra economía. En conclusión, la reparación de un equipo
electrónico se cobra, aproximadamente y dependiendo de cada caso, entre
un diez y un treinta por ciento del valor del equipo nuevo.
Además del aspecto económico, a la hora de querer comprar o reparar un
equipo electrónico, influyen otros factores. Uno de ellos es el lazo
tecnológico que une los equipos. Para aclarar más este concepto, daremos
un ejemplo práctico. En la actualidad, hay ordenadores que incluyen la
tarjeta base con controladoras IDE (Paralelo ATA, cable y conectores de 40
hilos) y lectoras con la misma tecnología. En verdad, esta tecnología es
anticuada, considerando que, hoy en día, tanto las tarjetas base como las
lectoras están dotados de una tecnología llamada Serial ATA (SATA, cables
y conectores de 7 hilos). Ésta ha mejorado la transmisión de datos en un
nivel importante. En resumen, en un futuro no muy lejano, si tenemos
una máquina antigua y la lectora de CD deja de funcionar, será imposible
conseguir este dispositivo con tecnología antigua.
1.4. PARA TRABAJOS MUY ESPECÍFICOS
Si bien el espectro de reparación de un técnico profesional es muy amplio,
hay trabajos que deben ser realizados por personas especializadas en
determinadas áreas.
Recordemos que la función del técnico electrónico o del reparador es que,
por medio de los conocimientos adquiridos a través de sus estudios, la
experiencia, las herramientas y el instrumental, logre reparar equipos
electrónicos de una manera rápida y sencilla. Pero hay muchos casos en
los que esta reparación no puede llevarse a cabo, debido a que hay ciertos
componentes electrónicos y piezas que no se consiguen en las casas de
venta de repuestos de componentes electrónicos.
En tales circunstancias, nos vemos obligados a recurrir a terceras
personas especializada para solucionar dicho inconveniente.
Pongamos un ejemplo: si revisamos un aparato electrónico, por ejemplo,
un monitor de PC, y encontramos fallos en el transformador de
conmutación, sabremos que este componente no se consigue en casas de
venta de repuestos electrónicos. Para solucionar este inconveniente,
deberemos derivar el trabajo a personas que se dediquen especialmente al
bobinado de transformadores; ellos se encargarán de hacer una copia
idéntica del que nosotros llevamos.
21
Siguiendo con la reparación de monitores, es muy común que el
transformador elevador de tensión, llamado flyback, esté deteriorado. Éste
es un componente accesible en las tiendas de venta de componentes
electrónicos, pero hay casos en los que determinados modelos no se
consiguen y hay que fabricarlos.
En consecuencia, hay negocios específicos que se dedican exclusivamente
a un determinado trabajo, por ejemplo bobinado, de modo que es posible
solucionar el fallo del aparato en cuestión.
Otro caso en el que debemos recurrir a un tercero para solucionar algún
problema es el de la reparación interna de un disco duro. Hay ocasiones
en las que nos llega al taller un PC con problemas y, al revisarla,
encontramos que su fallo reside en el disco duro. Nuestra labor consiste
en sacarlo, colocar uno nuevo y verificar la posición de los jumpers
(master/slave). Luego, debemos generar particiones lógicas, formatear la
unidad, e instalar el sistema operativo y los programas específicos, como
paquetes de oficina, programas antivirus y de grabación, entre otros. Pero
para recuperar la información interna del disco averiado, deberemos
acudir a empresas que cuenten con el instrumental adecuado para estas
tareas. Sólo entonces podremos volcar la información en el nuevo disco.
Hay ocasiones en las que, al desarmar algún equipo electrónico que
cuenta con partes mecánicas, por ejemplo, impresora, lectora o grabadora
de CD, encontramos alguna pieza específica que está dañada (soportes o
palancas de plástico, engranaje o poleas rotas). En la mayoría de los
casos, en las tiendas específicas no se consiguen estos componentes por
motivos de estar obsoletos y que no se fabrican. Algunas veces las piezas
suelen diferir de un modelo a otro, y para ello tendremos que optar por
una pieza de segunda mano. En este caso, deberemos acudir a tiendas de
repuestos de segunda mano. Identificando perfectamente, las
características, dimensiones, formato, códigos, etc. de la pieza, para que
no existan imprevistos a la hora de adquirir la pieza en cuestión. Hay
empresas que se dedican a fabricar piezas en producciones masivas, y
también las hacen a pedido (en tiempo y forma) pero su coste no
compensa.
Otro caso puede ser el de la reparación de algún equipo de sonido (home
theater) o el de los amplificadores potenciados del PC. Si éstos ingresan en
el taller para su reparación, en el momento de tener inconveniente con los
altavoces de los amplificadores podemos recurrir a las casas de repuestos
para comprarlos.
Pero hay modelos que no coinciden físicamente o que no son iguales en lo
que respecta a especificaciones técnicas, como la potencia de audio. En
estas situaciones se recurre a negocios que se dedican exclusivamente a la
reparación de equipos de sonidos. En conclusión, es necesario derivar el
trabajo cuando el componente dañado no se consigue en el mercado.
La clave en la reparación de equipos electrónicos está en los costos
de los repuestos: muchos de ellos valen céntimos.
22
1.5. SEGURIDAD. RIESGOS QUE SE ASUMEN AL DESARMAR UN
EQUIPO
Es uno de los primeros aspectos que debemos tener en cuenta sobre
nuestra seguridad antes de comenzar a trabajar, ya que un error puede
provocar un accidente con consecuencias graves.
Trabajar en electricidad o electrónica requiere, como primera medida, la
plena concentración en lo que se va a realizar. Es muy importante no
distraerse ni conversar mientras se están manipulando equipos con
herramientas de este tipo, ya que, al mínimo descuido, podemos recibir
una descarga eléctrica importante que puede producirnos desde
quemaduras hasta la muerte. En este sentido, es necesario tomar todas
las precauciones posibles para evitar recibir un shock eléctrico.
Precaución con el manejo de herramientas y la corriente eléctrica
Cuando desarmamos determinados equipos electrónicos, como una fuente
de alimentación de PC o un monitor, corremos ciertos riesgos, ya que
éstos manejan electricidad en su interior. El cable que da energía a
nuestro equipo, llamado Interlock, es el encargado de transportar la
energía de la red eléctrica hacia el interior del aparato que estamos
reparando. Por él ingresa una tensión alterna de 220 voltios.
Se denomina alterna a la tensión que, durante un determinado lapso de
tiempo, sufre fluctuaciones o pasa de semiciclos positivos a semiciclos
negativos. Para que se comprenda mejor, daremos un ejemplo. En la red
eléctrica se obtiene una tensión de 220 voltios de alterna a una frecuencia
de 50 ciclos por segundos, también llamados Hercios (Hz). Estos ciclos
indican que la lámpara que tenemos conectada a la red eléctrica en
nuestras casas se enciende y se apaga 50 veces por segundo. El ojo
humano no puede percibir este parpadeo, debido a la velocidad con la que
se produce, pero en realidad, esto es lo que sucede. A este tipo de tensión
que sufre la variación recién mencionada se la llama “alterna”. Dicha
tensión tiene la propiedad de que, cuando circula por el cuerpo humano,
genera contracción de los músculos y produce daños en el organismo.
Siempre es recomendable contar con dispositivos de protección, un
interruptor diferencial y magnetotérmico, que corten de inmediato
la electricidad en un caso de emergencia y cumplir con todas las
normas de seguridad convencional y obligatoria en cada país.
23
Esta tensión alterna que se introduce en nuestro equipo, para alimentar
los circuitos electrónicos, para funcionar correctamente, necesitan que sea
transformada de alterna a continua. A diferencia del caso anterior, si
conectamos una lamparita a corriente continua, ésta permanecerá
encendida todo el tiempo hasta que alguien interrumpa la tensión que le
llega; es decir que en este caso no hay semiciclos positivos y negativos.
Para que la tensión sea transformada en continua, es necesario un
circuito electrónico llamado rectificador de tensión. Cabe aclarar que esta
tensión es aún más peligrosa que la alterna, dado que, además de
producir los mismos efectos mencionados anteriormente, también provoca
la electrólisis de la sangre, al separar los glóbulos blancos, rojos,
plaquetas y demás elementos que la componen. En consecuencia, por las
venas y las arterias circula un líquido incapaz de alimentar y oxigenar las
células del organismo. Por lo tanto, para poder recuperarnos de esta
electrocución, será necesario recibir una transfusión de sangre.
1.5.1. Medidas de seguridad básicas
Como dijimos anteriormente, es necesario tener en claro que, para
dedicarnos a este tipo de trabajo, deberemos tomar las medidas de
protección necesarias para desarrollar esta actividad de manera segura. A
continuación, se irá enumerando diferentes aspectos que debemos
adoptar al dedicarnos al servicio técnico electrónico.
En primer lugar, siempre que trabajemos con equipos electrónicos, es
conveniente desconectarlos de la red eléctrica. Hay situaciones en las que,
al iniciar la reparación, es necesario verificar tensiones en el circuito.
Cabe aclarar que, en ese momento, tenemos que ser conscientes, debido a
que, como el aparato está conectado con corriente eléctrica, hay etapas
que se encuentran expuestas a tensiones muy elevadas.
Cuando trabajemos con el equipo se desconectará de la red eléctrica
Pero existen otras etapas en las cuales se generan tensiones elevadas; por
ejemplo, en el caso de los monitores de PC existen tensiones de 900 volts,
7000 volts y 23.000 volts. Esta última persiste en el equipo, aun cuando
está desconectado de la red eléctrica. En consecuencia, si lo tocamos por
descuido, recibiremos una importante descarga. Por eso, es aconsejable
no realizar ninguna reparación si no estamos suficientemente capacitados
o, por lo menos, hasta no estar seguros de los pasos que debemos seguir.
24
Otra medida de seguridad para tener en cuenta son las herramientas y los
instrumentos de medición que vamos a usar. Éstos deben estar en
óptimas condiciones para evitar daños en los equipos y, lógicamente, en
nosotros mismos. Por ejemplo, los destornilladores, las pinzas, alicates y
todas las demás herramientas deben tener mangos aislados.
Destornilladores con mangos aislados
El técnico reparador de equipos electrónicos debe poseer una gran
variedad de instrumental y herramientas, ordenados, limpios y
siempre en condiciones óptimas y de seguridad para su uso.
1.5.2. Extintor contra incendio
Es muy importante que, en nuestro taller o en el espacio donde nos
dedicaremos a la reparación, contemos con algunos sistemas de
seguridad, como el extintor. La primera medida es tenerlo en un lugar
estratégico, para acceder a él con la mayor facilidad y rapidez posible (en
caso de incendio).
Extintor
En el momento de comprar un extintor, debemos tener en cuenta que
existen muchos tipos de ellos, con aspectos y características diferentes
con respecto a su capacidad y el tipo de incendio para el que está
preparado, en nuestro caso, es conveniente indicarle al proveedor que tipo
de extintor necesitamos para un taller de reparación de equipos
electrónicos.
25
Recuerda estas 8 claves que debes utilizar para ejecutar tu taller de
electrónica:
1. Red eléctrica. Debemos priorizar siempre el mantenimiento de la
red domiciliaria. De ella depende la calidad del trabajo y la
seguridad propia.
2. Tomas de corriente. Es preciso tener una buena cantidad de tomas
de corrientes dispersos por el taller. De esta manera, podremos
conectar varios dispositivos sin que estén más de uno conectados a
la misma toma.
3. Toma de tierra. En la actualidad, instalar una red eléctrica sin una
toma de tierra es impensable, ya que ésta puede salvarnos la vida
ante un shock eléctrico.
4. Aislamiento. La idea es permanecer aislado de los equipos que
reparamos, y para hacerlo, no hay nada mejor que una superficie de
goma sobre la mesa de trabajo y el piso del taller.
5. Interruptor general. Cuantas más conexiones eléctricas tengamos,
menos cables estarán tendidos y menos probabilidades de
electrocución habrá.
6. Extintor. Es normal que en un taller se produzca un cortocircuito.
Es por eso que debemos tener siempre un matafuego del tipo C.
7. Magnetotérmico e Interruptor diferencial. No debemos olvidar
incorporar estos dispositivos. Recordemos que, ante cualquier
cortocircuito, el disyuntor o magnetotérmico cortará la electricidad
de la instalación y el interruptor diferencial nos protegerá de recibir
una sobrecarga eléctrica si tocamos un equipo que se encuentre
derivado a una fase.
8. Estabilizador de tensión. Éste es un dispositivo muy económico
que nos asegurará la integridad de los componentes, ya que
mantendrá la alimentación estable, sin picos.
1.6. LA MESA DE TRABAJO. CARACTERÍSTICAS Y DIMENSIONES
Si una persona quiere dedicarse exclusivamente a trabajar como
profesional, sobre todo, en esta rama de la tecnología electrónica, deberá
comenzar con la instalación de un entorno de trabajo ideal. Estamos
hablando de la instalación de un taller adecuado para que la labor del
técnico pueda realizarse en tiempo y forma. El taller no sólo debe poseer
todas las herramientas necesarias, sino que, además, deberá ajustarse a
las medidas de seguridad correspondientes para evitar accidentes de
electrocución. En este sentido, también deberá contar con ciertas
comodidades para que la persona que trabaje allí pueda sobrellevar las
jornadas laborales.
26
En primer lugar, se va a describir la zona de trabajo, en donde
ejecutaremos las futuras y exitosas reparaciones de los distintos aparatos
electrónicos.
Zona de trabajo para la reparación de equipos electrónicos
La mesa o banco de taller debe ser de madera o aglomerado, debido a que
este material es aislante y nos protegerá de cualquier descarga o
cortocircuito. El espesor de la tabla de la mesa no debe ser inferior a 2
pulgadas, para evitar que se arquee o deforme al apoyar los equipos,
instrumentales y herramientas. Es necesario colocar un par de travesaños
en la parte inferior del banco, soldados a sus patas para darle mayor
rigidez a toda la estructura. Las dimensiones del banco o mesa de trabajo
deben ser de, aproximadamente, 1,5 metros de largo por 80 centímetros
de ancho y 90 cm de alto.
El lugar elegido para trabajar debe contar con las medidas de
seguridad adecuadas y con ciertas comodidades, ya que las
jornadas laborales suelen ser bastante arduas.
1.6.1. Conexionado eléctrico
Lógicamente, precisaremos alimentar al banco con energía eléctrica, y
para hacerlo, tomaremos una serie de precauciones para evitar riesgos de
shock eléctrico, que pondrían en peligro nuestra integridad física.
La energía eléctrica debe ser tomada de un enchufe que tenga toma de
tierra (enchufe de tres entradas redondas). Si el tipo de instalación no
tiene toma de tierra (por ser antigua), deberemos proceder a colocar una
jabalina (segmento de varilla) enterrada al costado del banco a una
profundidad de, aproximadamente, 2 metros. Este elemento debe
conectarse en el extremo superior de una bornera, a la que va acoplado el
cable que actuará de descarga a tierra. El otro extremo del conductor debe
ir en la pata que indique masa.
27
Además de las características detalladas sobre cómo debería ser un
taller de reparación, cabe agregar que el sitio debe permanecer
aseado, tener muy buena iluminación y estar libre de humedad.
Otra precaución para tener en cuenta es instalar un interruptor
diferencial y un magnetotérmico. La primera opción es necesaria en caso
de recibir una derivación eléctrica del equipo que estamos reparando, ya
que el interruptor diferencial nos protegerá; es decir, en el instante en que
recibimos la descarga, este interruptor diferencial abre la circulación de
corriente y nos desconecta de la red eléctrica. En cambio, la función del
magnetotérmico es proteger la instalación eléctrica, al desconectarla
automáticamente de la red en caso de que se produzca un exceso de
corriente, un recalentamiento de los cables o un cortocircuito.
Instalación del Magnetotérmico y Diferencial para la protección de los enchufes de
red con toma de tierra.
Otro elemento que deberíamos colocar debajo del banco es un
transformador aislador de 220 a 220 volts, con una potencia de,
aproximadamente, 500 watts. Este convertidor de energía es de suma
utilidad para proteger el equipo en reparación y nuestra integridad física.
Funciona de la siguiente manera: la tensión de línea (220 volts) ingresa en
el bobinado primario y sale por el bobinado secundario, pero ahora
aislada de la red eléctrica.
Nos queda por instalar los enchufes de corrientes y la iluminación del
banco. Recordemos que los enchufes tienen que tener la conexión de toma
de tierra. La cantidad aconsejada de enchufes en una mesa de trabajo es
de, aproximadamente, seis, debido a que, durante el trabajo de
reparación, utilizamos muchos elementos al mismo tiempo, como fuentes
de alimentación, osciloscopios, generadores de señal, soldadores, etc.
28
1.6.2. Dimensiones del banco de trabajo.
El lugar de trabajo debe cumplir con dos premisas fundamentales: por un
lado, contar con las normas de seguridad adecuadas, y por el otro, ser
absolutamente funcional.
Las estanterías son muy necesarias para mantener en orden los
instrumentos de medidas, fuente de alimentación, accesorios y materiales
necesarios y tenerlo todo a mano. Ésta debe estar separada de la
superficie de la mesa unos 20cm y medir 150x30cm. Recomendamos
poner todos los componentes y materiales electrónicos dentro de un
clasificador que nos sea fácil encontrar cualquier componente en el menor
tiempo posible.
Es muy importante que la mesa tenga instalados los elementos de
protección eléctrica: Magnetotérmico, Interruptor Diferencial, nivelador de
tensión, en la parte trasera de la mesa. En la parte delantera, debajo de
la estantería de instrumentación, los enchufes de tensión alterna con
toma de tierra, hasta un máximo de 6.
Magnetotérmico e Interruptor Diferencial
El magnetotérmico y el interruptor diferencial son los pilares de las
normas de seguridad, ya que, ante una derivación eléctrica o el menor
fallo o cortocircuito, interrumpirá el flujo eléctrico. Éste no es un dato
menor, considerando que nuestra vida depende de estos dispositivos.
Sobre la superficie de la mesa de reparación o área de trabajo debemos
colocar una alfombrilla de protección antiestática con la estación
soldadora y las herramientas necesarias. En uno de los extremos de la
mesa colocaremos un flexo de luz con una buena lupa.
Flexo de luz con lupa
29
En la parte de la estantería de arriba colocaremos los instrumentos de
medidas: osciloscopio, fuentes de alimentación, polímetros, capacímetro,
generadores de señal, frecuencímetros, etc.
Debemos procurar tener una excelente ventilación; si es posible, hay que
implementar un extractor de aire. Es importante mantener un estricto
orden dentro del taller. Si es necesario, catalogaremos cada repuesto. El
taller debe tener una excelente calidad de luz; si es posible, tubos
fluorescentes blancos. En la actualidad, es casi fundamental contar en el
taller con una conexión de banda ancha.
1.7. HERRAMIENTAS PRINCIPALES
Existen diversas herramientas utilizadas para la labor del técnico
reparador, además de otros instrumentos que debemos mencionar, ya que
no son de uso común. En el capítulo 10, de este mismo documento, se
describen detalladamente todas las herramientas y útiles necesarios para
un centro de reparación.
Herramientas principales para la reparación de circuitos electrónicas
Además de las herramientas convencionales, un técnico especializado en
reparación de electrónica deberá contar en su taller con instrumentos
muy específicos y delicados. La diferencia entre las herramientas y el
instrumental es muy sutil, ya que, por definición, todas son herramientas.
Sin embargo, podemos decir que destornilladores, pinzas, alicates y el
soldador de estaño pertenecen a las herramientas, considerando que son
de uso más común; mientras que un osciloscopio, un multímetro o un
capacímetro, entre otros, se agrupan dentro de lo que denominamos
instrumental.
DESTORNILLADORES: Dentro de esta categoría podemos destacar los de
punta plana, lo de punta en cruz o Phillips, los de punta estrella o Torx y,
por último, el buscapolos, que, además, se utiliza para reconocer un polo
vivo o positivo. Podemos seguir la lista hasta el infinito, pero aclaramos
que éstos son los destornilladores más utilizados.
ALICATES: Esta herramienta puede ser de corte oblicuo o frontal; ambos
cumplen la misma función, y son indispensables para cortar y pelar
cables.
30
PINCEL: Cuando desarmamos los equipos para su reparación, nos
encontramos con polvillo ambiental, sobre todo, en los monitores, debido
a la estática que genera la alta tensión dentro del tubo de rayos catódicos
(TRC). Para proceder a la limpieza, podemos usar un pincel común.
SOLDADOR Y DESOLDADOR: Con él podremos remover el estaño
depositado en el impreso o soldar un nuevo componente. Los soldadores
que se venden en las casas de electrónica son de tipo lápiz y de tipo
pistola. Ambos son útiles para la función mencionada; la diferencia radica
en que el de tipo lápiz tiene un mango aislante térmico, alineado con una
resistencia eléctrica y una punta. Su potencia ideal puede oscilar entre 20
y 40 W. La punta está formada por varias capas metálicas y siempre debe
limpiarse con cuidado para no deteriorarla.
EXTRACTOR DE ESTAÑO Y MALLA DESOLDANTE: Es indispensable
contar con un elemento que succione y limpie totalmente el estaño
eliminado de un circuito. Para esta tarea se utiliza la malla desoldante o el
extractor de estaño. Para usar la malla, se la coloca sobre el electrodo
estañado y se aplica el soldador sobre ella. El calor de este instrumento
logra derretir el estaño, que comienza a entrelazarse sobre la malla y deja
libre el componente. Para utilizar el extractor de estaño, debemos derretir
el material viejo y, a continuación, colocar la punta del extractor sobre el
estaño derretido y succionarlo.
1.8. EL INSTRUMENTAL. TECNOLOGÍA APLICADA AL DIAGNÓSTICO
Hay instrumentos que son indispensables para el diagnóstico de
componentes electrónicos. Sin ellos, es posible que el técnico no pueda
realizar muchos de los trabajos para la reparación de equipos electrónicos,
ya sea amplificadores, TV, PC, impresoras o monitores, por lo que resulta
indispensable el uso de instrumental. Los instrumentos de medidas
aportan la ayuda necesaria al técnico de reparación para el diagnóstico y
localización de las averías de una forma más rápida y certera, por ejemplo,
si debemos tener 5V de salida y tenemos 2,8V… si tenemos que tener una
señal senoidal y tenemos una onda cuadrada… etc., nos merece la pena
tener nuestra instrumentación.
POLIMETRO: El polímetro es un instrumento fundamental para la
reparación de equipos electrónicos, ya que permite verificar el estado de
los componentes y las tensiones a la que están sometidos. Cuando
intentamos hacer alguna reparación, el primer instrumento con el cual
debemos contar es el polímetro o multímetro. Gracias a él, podremos
verificar tensiones en diferentes puntos del circuito, la continuidad de las
pistas y el estado de los componentes electrónicos.
31
OSCILOSCOPIO: Es un dispositivo de visualización gráfica que muestra
señales eléctricas variables en el tiempo. El eje vertical, a partir de ahora
denominado Y, representa el voltaje; mientras que el eje horizontal,
denominado X, representa el tiempo.
Osciloscopio analógico de doble trazo
Este instrumental nos servirá para determinar directamente el período y el
voltaje de una señal, conocer indirectamente su frecuencia, y establecer
qué parte de la señal es continua (DC) y cuál es alterna (AC). Además, nos
permitirá localizar averías en un circuito, medir la fase entre dos señales,
determinar qué parte de la señal es ruido y saber cómo varía en el tiempo.
Cabe aclarar que los equipos electrónicos se dividen en dos tipos:
analógicos y digitales. Los primeros trabajan con variables continuas, es
decir, señales repetitivas en el tiempo; mientras que los segundos lo hacen
con variables discretas, es decir, un pulso enviado en un breve período en
el tiempo. Por ejemplo, un tocadiscos es un equipo analógico y un
compact disc es un equipo digital.
Los osciloscopios también pueden ser analógicos o digitales. Los primeros
trabajan directamente con la señal aplicada. En cambio, los segundos
utilizan previamente un conversor analógico-digital (A/D), para almacenar
digitalmente la señal de entrada.
GENERADOR DE FUNCIONES: Los generadores de señales utilizados en
la reparación permiten introducir señales de prueba en equipos y
generalmente son: los de funciones, de BF y de HF, presentando
generalmente controles para modificar la frecuencia, su amplitud y
algunos ajustes de Offset, permitiendo añadir una componente continua a
cada uno de los semiciclos de la componente alterna. Suelen disponer de
atenuadores graduados en decibelios.
Generador de funciones
32
FRECUENCÍMETRO: Es un instrumento que fue diseñado para medir y
representar en forma digital una variable de frecuencia de la corriente
eléctrica. Para entenderlo mejor, daremos un ejemplo. Supongamos que
tenemos una red eléctrica de 110/220 volts, cuya frecuencia de línea es
de 50 Hertz (el hertz es la unidad de medida de la frecuencia). Por lo tanto,
si la frecuencia es de 50 Hertz o ciclos, la lámpara encenderá y se apagará
cincuenta veces en un segundo. Para verificar si estos ciclos se mantienen
constantes, es indispensable usar un frecuencímetro.
Frecuencímetro digital
Dentro de los aparatos electrónicos se ubican etapas generadoras de
distintos tipos de frecuencias, llamadas osciladores. Así como una fuente
de alimentación se encarga de generar distintos tipos de tensiones, los
osciladores generan diferentes valores de frecuencia. Como dijimos,
necesitamos comprobar que estas oscilaciones se mantengan en sus
valores correspondientes y, para hacerlo, utilizamos el frecuencímetro.
Los instrumentos de trabajo, como el osciloscopio, el generador de
funciones y el frecuencímetro, tienen un costo elevado, pero resultan
de suma utilidad para diagnosticar y localizar averías en equipos
electrónicos.
FUENTE DE ALIMENTACIÓN DE LABORATORIO: En todo servicio
técnico se dispone de una fuente de alimentación regulada y estabilizada,
para realizar pruebas en aquellos equipos que lo precisen. Es otra
herramienta de suma utilidad para la reparación de equipos electrónicos.
Su función es generar distintos valores de tensión continua. Es ideal que
entregue un rango de tensión de aproximadamente 0 a 45 volts y una
corriente de 2 o 3 Amp. Y que tenga también disponibles tensiones fijas de
+5V/0V y +12V/0V/-12V. Con un rango de tensión tan amplio, esta
fuente nos servirá para alimentar desde una lectora de CDs, un
amplificador, hasta una etapa del monitor o algún motor de impresora.
Fuente de alimentación de laboratorio
33
1.9. EL SOLDADOR. LA PRIMERA HERRAMIENTA
Un técnico en electrónica no puede prescindir de ninguno de sus
instrumentos, pero, fundamentalmente, la herramienta más utilizada y
necesaria en la reparación de equipos electrónicos es el desoldador y
soldador de estaño para extraer componentes y realizar soldaduras.
Soldador de punta y accesorios
Para el profesional en reparación de equipos electrónicos es una
herramienta fundamental que merece destacarla entre las demás. Pues
todos los componentes electrónicos en una placa de circuito impreso están
unidos mediante estaño y éste se funde aplicando calor con el soldador.
En electrónica se utiliza la soldadura con estaño, también llamada
soldadura blanda. Este proceso se realiza por medio del soldador. La
función de la soldadura no es solamente establecer el contacto físico entre
componentes, sino definir el contacto eléctrico entre ambos y ofrecer la
menor resistencia posible a la corriente. Para cumplir esta misión, es
necesario realizar una buena soldadura. De lo contrario, con el paso del
tiempo, los materiales sufren deterioro y producen fallos en los equipos
electrónicos.
1.9.1. Tipos de soldador
Los soldadores utilizados en las reparaciones electrónicas son de dos
tipos: lápiz y pistola. Se los denomina de esta manera porque sus formas
son muy similares a las de los elementos a los que hacen referencia. Los
dos pueden realizar el mismo trabajo, pero la diferencia radica en la
potencia calórica que desarrolla cada uno. El de tipo pistola tiene una
potencia de 100 a 200 watts. Se usaba hace años, porque en los equipos
antiguos eran muy comunes los chasis de chapa y se necesitaba buena
temperatura para poder soldar los componentes.
34
Para utilizar el soldador, es necesario conectarlo a la red eléctrica. Posee
un gatillo que, al pulsarlo, comienza a producir calor en la punta y, en
segundos, está preparado para realizar la soldadura.
Diferentes tipos de soldadores
Pero en la actualidad, y considerando las nuevas tecnologías desarrolladas
en semiconductores, el calor excesivo terminaría por deteriorar los
componentes electrónicos, ya que éstos son muy sensibles a las altas
temperaturas y a las cargas electrostáticas.
En consecuencia, el soldador que se utiliza es el de tipo lápiz. En el
mercado se puede conseguir con potencias desde 15 watts hasta 60 watts.
El más recomendado para nuestro trabajo debe oscilar entre 30 y 40 watts
de potencia máxima.
1.9.2. Puntas del soldador
La punta del soldador debe estar siempre limpia, para lo cual se puede
usar un cepillo de alambres suaves o, mejor aún, una esponja
humedecida. En ningún caso hay que raspar la punta con una lima,
tijeras o elemento similar, debido a que el recubrimiento de cromo que
tiene la punta puede dañarse.
Hay soldadores bastante económicos, cuya punta no posee este
tratamiento térmico, y tienen un período de vida corto, porque al apoyar el
estaño sobre la punta, éste la corroe. Para cambiar la punta, el soldador
cuenta con un tornillo destinado a sujetarla. Entonces, en el momento de
reemplazarla, debemos aflojarlo, extraer la punta, e introducir la nueva en
su lugar. Existen diferentes tipos y tamaños de puntas según la
necesidad.
Diferentes tamaños y formas de puntas de soldar
35
Hoy en día, se consiguen estaciones de soldado que son de suma utilidad,
ya que permiten graduar la temperatura de trabajo del soldador. Constan
de un termómetro en el que se indica cuál es la temperatura a la que está
funcionando, y de un circuito con el que podemos graduarla. Es decir que,
en el momento de realizar una soldadura, aumentamos el calor del
soldador y, luego, disminuimos la temperatura, para evitar que se
produzca un desgaste prematuro, tanto del soldador como de la punta. La
temperatura de trabajo del soldador debe oscilar entre 200 y 300 grados
centígrados, ya que el estaño se funde a 190 grados.
Estación de soldadura termoregulable
La soldadura blanda con estaño cumple dos funciones básicas: por
un lado, une dos componentes y, por el otro, permite la conducción
eléctrica entre ellos. Es donde radica la importancia de una
soldadura bien hecha.
1.9.3. Requisitos para soldar
Antes de soldar, es necesario realizar algunos pasos para obtener los
mejores resultados. Recordemos la importancia de efectuar las soldaduras
de forma correcta, ya que el estaño tiene dos cualidades fundamentales:
fija las piezas y hace de conductor entre componentes. En principio,
debemos asegurarnos de contar con todos los elementos necesarios para
realizar soldaduras blandas, como soldador, base de apoyo, extractor de
estaño y, por supuesto, rollo de estaño adecuado.
Componentes necesarios para realizar una soldadura
36
Procuraremos limpiar siempre la punta del soldador con lana de acero,
antes y después de soldar, porque los restos de estaño pueden impedir la
realización de un trabajo correcto.
Limpieza y estañado de la punta del soldador
Una vez que tenemos todos los elementos necesarios y que la punta del
soldador está limpia, podemos comenzar a soldar. Para hacerlo,
aseguramos el elemento que vamos a soldar sobre una superficie plana,
sin que se produzca movimientos o protuberancias.
Se aplica estaño a la punta de soldador y se funde, uniendo los terminales del
componente.
La idea es demostrar de manera elemental cómo se utiliza un soldador de
estaño para unir correctamente diferentes componentes. Para ello,
recordemos que todos los elementos deben estar limpios y sin rastros de
grasa. Si es necesario, podemos usar limpiametales o alcohol isopropílico.
Para comenzar debemos asegurarnos de que las piezas por soldar estén
totalmente limpias. Para esto, podemos utilizar limpiametales, una lija
muy fina o una lima pequeña, dependiendo del tipo y del tamaño del
material que se vaya a soldar.
Limpieza de la zona a soldar
37
Enchufamos el soldador y dejamos que alcance la temperatura ideal para
derretir el estaño. Luego, realizamos lo que se denomina “pre-estañado”,
que consiste en adecuar la superficie con estaño para asegurar la
conducción eléctrica y la correcta fijación del componente.
Enchufamos el soldador y preestañado de la zona a soldar
Ahora tomamos el extremo de un cable y lo estañamos, como se muestra
en esta imagen. Repetimos el paso con la base o superficie a la que lo
vamos a soldar. Una vez que el estaño se ha enfriado, controlamos que el
cable esté bien fijo, y ya tenemos lista una soldadura básica.
Preestañado y soldado del componente en la zona a conectar
1.9.4. Sustitución de un componente
A continuación, indicaremos cuál es el proceso para reemplazar un
componente. En este caso, decidimos realizar las pruebas sobre una placa
madre, pero el sistema de soldadura blanda sobre circuitos impresos es
similar en fuentes de alimentación conmutadas, unidades ópticas, y otros
dispositivos.
Quitamos el estaño depositado en los extremos del electrodo. Para hacerlo,
calentamos una de sus patas con el soldador y, luego, la otra. Una vez que
el material de aporte (estaño) se haya derretido por los efectos del
soldador, apoyamos el extractor de estaño y producimos la succión, con el
fin de quitar dicho material.
Limpiar de estaño la zona donde está el componente
38
Luego de liberar ambos electrodos del componente electrónico, podemos
extraerlo. Es aconsejable realizar esta acción con alguna herramienta, ya
que al haber sido sometido a calor durante algunos segundos, éste toma
una temperatura considerable.
Liberar el componente ayudado de una herramienta metálica
Aquí podemos ver el condensador electrolítico que retiramos de la placa
principal. Se observan los orificios en los que debemos colocar el
componente; en este caso, uno de los condensadores.
Condensador retirado de su respectivo lugar
1.9.5. Cómo colocar un componente
Ésta es la operación inversa al proceso anterior, e implica considerar
algunos detalles. En principio, debemos tener cuidado de que el soldador
de estaño no se caliente en exceso, ya que podemos dañar la superficie de
la placa de circuito impreso o llegar a deteriorar algún otro componente
bueno que esté al lado.
Colocamos el componente electrónico en las inserciones del circuito
impreso. Lógicamente, sólo debemos pasar los electrodos, como muestra
la figura, ya que el componente va del lado contrario a las pistas de cobre.
De este lado deben pasar los alambres para poder soldarlos en él.
Inserción del condensador en su respectivo lugar
39
Apoyamos el soldador entre el orificio de la pista y el alambre del
componente, y calentamos dicha superficie durante unos segundos.
Luego, aplicamos el estaño y verificamos que se fije bien en la zona.
Aplicamos calor y soldamos las patas del condensador
Con la superficie a una temperatura de aproximadamente 200 grados,
aplicamos el estaño; la cantidad debe ser mínima, lo suficiente para
producir el contacto mecánico y eléctrico de ambos componentes. Luego,
retiramos el material de aporte y dejamos el soldador durante unos
segundos más. La idea es que el estaño fluya bien sobre la superficie y no
se apelotone.
Ver que fluya bien el estaño y no excederse en el tiempo de soldadura
1.9.6. Práctica de una mala soldadura
Es natural que al soldador inexperto le salgan mal las primeras
soldaduras. La práctica constante ayuda a ir perfeccionando esta técnica,
hasta realizar trabajos perfectos. Recomendamos efectuar algunos
ensayos sobre componentes que no funcionen, hasta adquirir cierta
experiencia.
En la siguiente imagen podemos ver cómo queda el estaño depositado
sobre la placa del circuito impreso, cuando la temperatura no fue la
suficiente para que el material de aporte llegue al punto de fusión.
Aplicación de estaño en exceso formando cortocircuitos entre pistas
40
En la imagen anterior se puede apreciar la soldadura que se le ha
practicado a este pequeño componente. Podemos notar que el estaño está
apelotonado en cada una de las patas de contacto, lo cual impide la
conductividad de tensión provocando cortocircuitos.
Para realizar una buena soldadura, en este caso debemos calentar más la
pieza de mayor superficie que la de menor tamaño y, luego, aplicar el
estaño como se explicó anteriormente. Recordemos que una soldadura
defectuosa impedirá la conductividad de la electricidad entre
componentes, pudiendo ocasionar averías del tipo intermitente de difícil
localización.
Para soldar patas de componentes de mayor tamaño, se aplica más tiempo en su
soldadura, para que funda y fluya más fácilmente el estaño.
1.10. EL POLIMETRO. EL INSTRUMENTO INDISPENSABLE
El polímetro es un instrumento fundamental para la reparación de
equipos electrónicos, ya que permite verificar el estado de los
componentes y las tensiones a la que están sometidos.
Hemos mencionado en apartados anteriores que hay dos herramientas
imprescindibles para el técnico electrónico. Por un lado, el soldador
resulta indispensable para soldar y desoldar componentes; por el otro, el
polímetro nos permite saber con certeza en qué estado se encuentra ese
dispositivo.
Cuando intentamos hacer alguna reparación, el primer instrumento con el
cual debemos contar es el polímetro o multímetro. Gracias a él, podremos
verificar tensiones en diferentes puntos del circuito, la continuidad de las
pistas y el estado de los componentes electrónicos.
Polímetro analógico Polímetro digital
41
En la actualidad, los polímetros incorporan otras funciones, como control
de temperatura, capacidades y frecuencia, que ayudan a la tarea del
técnico. En el mercado encontramos dos tipos de polímetro: el analógico y
el digital. Nosotros basaremos nuestro estudio en el digital, ya que es el
más fácil de utilizar y el que brinda mediciones más exactas.
1.10.1. Unidades de medida
Hemos mencionado que cuando necesitamos verificar determinados fallos,
es indispensable usar un polímetro; además, debemos saber qué es lo que
queremos medir y en qué unidad se mide.
Llevando el ejemplo a otro ámbito, si vamos a comprar manzanas,
sabemos que la unidad de medida es el kilogramo y que, a su vez, ésta
tiene medidas más pequeñas (gramo) y más grandes (como la tonelada).
En electrónica, cuando queremos verificar el voltaje en un circuito o
instalación, ya sea tensión continua o alterna, la unidad de medida es el
voltio, identificado como volt. La unidad para verificar el consumo en
equipos es el ampere (amp), y para una resistencia eléctrica, el ohmio
(ohm). Con estas unidades podremos abordar los primeros trabajos.
1.10.2. Función y aplicación
El polímetro es el instrumental más empleado en las reparaciones de
circuitos electrónicos y eléctricos. En su parte inferior, consta de cuatro
conectores llamados clavijas, en las cuales se insertan las puntas de
polímetro; y de una llave selectora que nos permite escoger el tipo de
medición que queremos realizar.
El primer paso para usarlo es conectar los cables del polímetro en los
conectores correspondientes; el cable negro siempre va en la clavija
identificada como COM y es la masa. Cuando vamos a medir tensión
alterna, continua o frecuencia, o si vamos a verificar algún componente en
la escala de óhmetro, la punta positiva debe conectarse en la que está
identificada con los signos V, Hz. Cabe aclarar que siempre que realicemos
estas mediciones, se harán en paralelo con el circuito o el componente.
Si estamos por medir un elevado consumo de un circuito electrónico, el
cable rojo debe ir conectado en la clavija que indica 20 A. Por el contrario,
si es de baja corriente, debemos conectar el cable rojo en la clavija
identificada como mA. En caso de que no sepamos cuál es el consumo que
vamos a medir, siempre colocaremos el instrumental en el conector de
corriente y en la escala más alta. Si la apreciación del instrumento no
ayuda a la lectura, entonces procedemos a ubicar una escala inferior,
para obtener una medición óptima.
42
Cabe aclarar que para medir el consumo en un circuito electrónico hay
que poner las puntas de medidas en paralelo con la tensión y en serie
para medir la corriente, con las dos mediciones obtenidas se multiplican y
nos da el valor de la potencia de consumo en vatios. A continuación,
describiremos en qué escala debemos colocar el conmutador selector,
dependiendo de lo que vamos a medir.
La escala VAC (Voltaje de corriente alterna) se utiliza cuando queremos
verificar la tensión de línea (en general, de 220 volts, o de 110 en algunos
países). Esta tensión está compuesta por una onda senoidal (que tiene un
semiciclo negativo y uno positivo en forma sinusoide). Si la forma de la
señal alterna no es senoidal, la lectura que obtendremos será errónea,
pues el instrumento sólo está preparado para mostrar el valor correcto
RMS de ondas senoidales.
Cabe destacar que las formas triangulares, onda cuadrada, diente de
sierra y mixtas no pueden medirse correctamente con un multímetro
convencional. Lo que sí existen son accesorios que, interconectados con
este dispositivo, permiten realizar mediciones de valor de pico de señales
alternas. Por ejemplo, si la tensión de red eléctrica es de 220 volts, el
selector de funciones debe estar en VAC, ya que es una tensión alterna. Si
los valores que indica el instrumento son 750 volts y 200 volts, debemos
seleccionar el primero; de lo contrario, al aplicarle mayor tensión a una
escala inapropiada, podemos llegar a inutilizar el polímetro.
Dentro de la escala VDC (voltaje de corriente directa) y CC (corriente
continua), mediremos el voltaje de pilas y baterías, el voltaje entregado por
diodos, el que tienen los pines de los integrados reguladores de voltaje y
los circuitos integrados en general. Este tipo de mediciones viene indicado
en muchos planos, manuales de servicio y tipos de reparación.
Por ejemplo, si queremos medir la tensión en una batería de automóvil
(que es de, aproximadamente, 12 volts), la llave selectora debe
posicionarse en la escala VDC, donde hay un valor que oscila entre 1000
volts y 0,2 volts. La escala que debemos utilizar es la de 20 volts, y nos
indicará en el display la tensión que realmente tiene la batería. Si
hubiésemos elegido una escala mayor, veríamos la medición con menor
apreciación, pero el instrumento no sufriría ningún daño. Por el contrario,
si aplicáramos una escala menor de la necesaria, podríamos dejar
inutilizado el instrumental.
Polímetro digital con selector de escala mediante conmutador rotativo
43
Dentro de la escala Función Miliamperímetro y Amperímetro (mA / A),
mediremos el flujo de corriente eléctrica (cantidad de electrones por
unidad de tiempo). Debemos tener cuidado, pues si se usan escalas o
posiciones diferentes para las mediciones de corriente DC y AC, también
habrá que colocar de manera diferente las puntas del multímetro (en serie
con el componente o con el flujo de corriente). Por otra parte, existen
bornes independientes en el multímetro, según la magnitud de la corriente
que se va a medir; es decir, un borne para los miliamperios (mA) y otro
para los amperios (A).
Por otro lado, cuando lo que se quiere medir son semiconductores en
forma pasiva –por ejemplo, diodos, transistores, tiristores, triacs, etc.,
debemos considerar algunos detalles importantes.
Los transistores son semiconductores que, dependiendo de dónde se los
aplica en el circuito, pueden actuar como amplificadores de señal o como
llave reguladora de tensión. Los tiristores, en cambio, son diodos
controlados, es decir que dependen de una tensión de polarización para
que conduzcan o no tensión.
Por su parte, los triacs se utilizan sólo en tensión alterna y su función es
variar la tensión entregada por el equipo.
En el mercado se consiguen algunos polímetros más sofisticados, a los
cuales se les han agregado otros rangos de medición, como temperatura,
frecuencímetro y capacímetro. La escala de temperatura permite saber si
un componente funciona mal debido a un exceso de calor. La del
frecuencímetro se emplea para verificar los circuitos osciladores. Por
último, la de capacímetro se utiliza para medir capacidad y verificar el
estado de los condensadores.
Medidor de condensadores
44
El polímetro digital es uno de los instrumentos elementales para el técnico
electrónico, dado que con él se puede confirmar o rechazar una hipótesis
de fallo. Cuando sepamos conocerlo a fondo podremos sacarle el máximo
provecho. Veamos a continuación todas sus partes y funciones
principales:
1. Display: Es una pequeña pantalla de cristal líquido que permite ver
los resultados obtenidos en las mediciones.
2. OFF: Posición de la escala en la que el instrumento permanecerá
apagado cuando no se utilice.
3. V ~ (Alterna) Escala en la que debemos posicionarnos si queremos
medir tensiones en corriente alterna; por ejemplo, en la red eléctrica
de un inmueble.
4. A (alterna): Escala utilizada para medir corrientes alternas (no
todos los polímetros la traen por defecto). Para tal función, es más
común usar una pinza amperimétrica, aunque es más costosa.
5. A (continua): Escala utilizada para la medición de corriente
continua, en varios niveles.
6. 10A: Conector o bornera en la que debemos conectar la punta roja
si las corrientes por medir superan los 200mA y son inferiores a 10
A (amperios).
7. 200 mA: Conector o bornera en la que debemos colocar la punta
roja si las corrientes por medir son inferiores a 200mA
(miliamperios).
8. Punta roja del polímetro: Está conectada en el borne para medir
tensiones de corriente continua y alterna, y resistencia eléctrica.
9. Punta negra del polímetro: Está conectada en el borne indicado
con el término COM (es la masa) y va conectado ahí para realizar
cualquier medición.
10. OHM: Escala en la que debemos posicionarnos si lo que
queremos medir es la resistencia de cualquier componente
electrónico (transformador, condensador y resistencia, entre otros
componentes).
11. Diodo: Escala en la que debemos posicionarnos si lo que
vamos a medir son semiconductores (transistores, diodos y
tiristores, entre otros).
12. Escala en la que debemos posicionarnos si vamos a medir la
continuidad de un circuito o cable.
13. Escala en la que debemos ubicarnos si vamos a medir estados
altos o bajos en circuitos digitales.
14. V (Continua): Escala del polímetro para realizar mediciones
en tensiones continuas (baterías de automóvil, pilas, etc.).Es la
escala con la cual vamos a medir los valores arrojados por la fuente
de alimentación.
15. Conmutador selector: Debemos girarlo para seleccionar o
posicionarnos en la escala elegida, dependiendo de lo que vamos a
medir.
45
1.10.3. Primeros pasos con el polímetro digital
En este apartado veremos los principios básicos de uso de este
instrumento de precisión, imprescindible en la localización de averías.
Los polímetros digitales son fáciles de leer y su visor es muy claro, son
capaces de proporcionar una resolución muy alta y distinguir lecturas que
están muy próximas entre sí, lo que no puede hacerse con los analógicos.
Para comenzar, debemos conectar las clavijas en sus respectivos bornes.
Recordemos que son dos: una para tomar las tensiones que podemos
denominar positiva (roja) y la otra (negra) para la negativa o masa.
Conexión de las puntas de prueba en el polímetro digital
46
La escala 20 DCV es una de las más utilizadas por los técnicos, ya que
nos permite medir la fuente de alimentación de un equipo electrónico de
manera muy precisa, esta tensión debe estar comprendida entre los 0 a
los 20 voltios de continua.
Selector de escala de 20 DCV de tensión continua
Otra de las escalas que emplearemos a diario es la de continuidad, que
nos servirá, además, para medir el estado de los diodos y transistores de
cualquier equipo y también para localizar los cortocircuitos de pistas y
componentes, pistas abiertas, conectores defectuosos, cables sin conexión
o abiertos, etc.
Selector de continuidad
En la actualidad, es muy sencillo conseguir un polímetro digital, ya
que se vende en tiendas de elementos eléctricos. Lo que debemos
tener en cuenta es la variedad de modelos que hay, sus marcas y las
aplicaciones que proporcionan cada uno.
47
1.11. UNA INTRODUCCIÓN BREVE AL FUNCIONAMIENTO DE LOS
CIRCUITOS ELECTRÓNICOS
Si en la reparación hemos dicho que es imprescindible tener un soldador y
saber manejar un polímetro, también lo es conocer básicamente como se
mueven los electrones a través de los circuitos.
Para razonar y deducir una avería se tiene que conocer cómo funcionan
los circuitos. Solamente existen tres características fundamentales de los
circuitos electrónicos: resistencia, capacidad e inductancia. Tales
características se hallan en las resistencias, condensadores, bobinas,
diodos semiconductores, etc.
Los componentes obstaculizan el movimiento de los electrones, los
almacenan, dan lugar a que el flujo electrónico produzca campos
magnéticos envolventes y a que pasen a través del vacío o de la
unión semiconductora.
Al poner en funcionamiento un circuito, los electrones empiezan a
moverse. Y se mueven porque el circuito se alimenta de una pila o
cualquier otra fuente de alimentación donde se produce una diferencia de
potencial de cargas positiva o negativa en alguna parte del circuito. La
carga positiva no es más que una falta de electrones mientras que la
carga negativa significa un exceso de electrones. Puesto que los electrones
por sí mismos no son más que unas cargas negativas microscópicas, se
ven atraídos por las cargas positivas y repelidas por las cargas negativas.
Cuando al activar un circuito se conecta al mismo polo positivo de una
pila, los electrones suben la masa y se apresuran hacia el punto positivo
carente de los mismos, atraídos precisamente por tal carencia. Si la
activación del circuito se produce por la conexión del polo negativo de la
pila, los electrones emanan de la propia pila y repelen y empujan a los
electrones que permanecían quietos en el circuito.
La corriente electrónica circula en todos los circuitos desde un punto de exceso de
electrones (-) a un punto con deficiencia de los mismos (+).
El técnico electrónico, tan pronto como dirige su vista a un circuito,
debe saber si la tensión B es positiva o negativa. Realmente casi
llega a ver los electrones en su carrera desde masa a +B o en el caso
de –B, en su carrera desde la pila a masa.
48
1.11.1. Comprobación del flujo de electrones
La técnica principal de la reparación consiste en la comprobación de que
el flujo de electrones es normal en cualquier parte del circuito. Se examina
éste y se analiza la naturaleza del flujo. Si el análisis coincide con la
realidad, el circuito es bueno, pero si el flujo no es correcto, se ve
interrumpido en alguna parte o es demasiado intenso, se pone en
evidencia un defecto.
El uso del polímetro en la medida de voltaje constituye la forma más
sencilla de comprobar el flujo de electrones, puesto que la tensión en un
punto de prueba determinado del circuito depende de la falta o del exceso
de electrones en tal punto. Si la tensión es positiva, atrae electrones y si la
tensión es negativa, el punto los repele.
En cualquier circuito una tensión positiva es correcta cuando atrae al
número de electrones previsto. Si empezara a capturar más electrones de
lo previsto, el exceso de cargas negativas daría lugar a que la tensión
perdiera su carga positiva y como resultado se produciría una pérdida de
tensión. Contrariamente, si el punto dado empezara a capturar menos
electrones de lo previsto, la falta de cargas negativas haría aumentar la
carga positiva y la tensión aumentaría.
La resistencia impide que los electrones alcancen su destino. Aumentando la
deficiencia de los mismos (+).
Si disminuye el valor de una resistencia que se halle en el circuito de la
imagen anterior permitiendo el paso de más electrones, dará lugar a una
caída de la tensión presente en el punto de prueba. Si tal resistencia
hubiera aumentado de valor, permitirá el paso de menos electrones, la
carga positiva aumentaría y, consecuentemente, la tensión aumentaría
también. Aun cuando el voltímetro no indica directamente el estado del
flujo electrónico, sí permite la medida de la tensión en el punto de prueba
y sacar conclusiones a partir de tal lectura. Si la tensión es inferior o
superior a lo normal, la resistencia debe constituirse en el primer
sospechoso, pudiendo ser la causa del defecto o de la avería oculta en el
circuito.
49
Lo dicho no es más que un ejemplo muy simple. Sin embargo, es
fundamental que se sepa considerar al flujo electrónico de esta manera
cuando se procede a la observación de un circuito.
Sin duda podría comprobarse el flujo electrónico mediante el uso de un
amperímetro en lugar del voltímetro y obtener directamente las lecturas de
corriente. Sin embargo, la mayoría de los esquemas de TV indican las
tensiones existentes en determinados puntos de prueba, por el hecho de
que las lecturas de corriente hacen perder mucho más tiempo, puesto que
el instrumento debe intercalarse en serie con el circuito, obligando a las
operaciones de desoldar y resoldar, mientras que el voltímetro, conectado
siempre en paralelo con respecto al circuito bajo prueba, evita esta
operaciones.
1.11.2. Circulación de señal
Los circuitos se montan y alimenta de manera que las señales puedan
circular por los mismos. La pila o la fuente de alimentación de un circuito
da lugar a la circulación de una corriente continua. Los electrones se
desplazan por el camino previsto de manera que puedan transportar una
señal impresa bajo forma de variación de tal corriente continua. La señal
puede variar en frecuencia, en amplitud, verse dividida en distintas
partes, ser reconstruida y aumentada en potencia para que sea capaz de
excitar altavoces, pantallas, dispositivos de conmutación, etc.
La señal no es una corriente continua. Llega bajo formas de onda de todas
clases: sinusoidales, cuadradas, audio, vídeo, color, impulsos de
sincronismo o cualquier otro tipo de información que pueda concebirse.
Queda impresa sobre la corriente continua que le sirve de vehículo de
transporte.
No es necesario pensar en el flujo electrónico cuando se explora el paso de
señal. La señal puede verse en la pantalla de un osciloscopio; la lectura de
su amplitud se obtiene en la escala pico a pico (pp) del propio osciloscopio
o de un voltímetro apropiado o, bien, es posible actuar con una señal de
prueba en lugar de la real. Estas son las pruebas que permiten la
presencia o el valor cuantitativo de la distorsión de la señal.
Existe mucha confusión entre el examen de los puntos de prueba de
corriente continua y los de señal. El técnico reparador debe saber
distinguir claramente; debe darse cuenta de que existen dos funciones
distintas en un mismo circuito electrónico. Una de las funciones es la de
alimentación, recibida de alguna fuente exterior y que da lugar a la
existencia de un potencial positivo o negativo, de manera que los
electrones fluyen hacia el potencial positivo alejándose del negativo y se
ven forzados a moverse mientras que el circuito permanece cerrado y
subsiste la diferencia de potencial.
50
La segunda función consiste en el transporte o la producción de señal.
Esta señal puede ser muy sencilla, como la onda sinusoidal que emana de
un oscilador, o puede ser una señal compleja de TV color, señal que ha
sido originada con la ayuda de cámaras, micrófonos y generadores de
sincronismo. La señal debe atravesar los circuitos apropiadamente
diseñados al igual que un tren debe circular por una red ferroviaria, y lo
mismo que el tren, la señal puede ser desviada, reencaminada, retrasada,
acortada o alargada, etc. Al igual que no se confunde al tren con sus
railes, no debe tampoco confundirse a la señal con el flujo electrónico.
51
2. Procedimientos en la reparación
En realidad, es difícil definir cuáles son las habilidades que hacen falta
para conseguir la reparación de cualquier avería; algunos las adquieren
con toda facilidad, mientras que a otros les resulta una lección difícil de
aprender. En este capítulo veremos los procedimientos a seguir desde el
principio de la avería hasta su localización y reparación.
En toda reparación hay que tener en cuenta los cuatro puntos
fundamentales: el diagnóstico, con ello se consigue saber qué es lo que le
pasa al equipo electrónico, ejemplo, en un amplificador no hay sonido en
uno de los canales de salida, la localización es llegar al causante de la
avería, en este caso, el circuito integrado amplificador IC1, la sustitución
es cambiar el circuito integrado defectuoso por uno nuevo de idéntica
características y por último la comprobación, probamos el equipo y
observamos que vuelve a funcionar correctamente, y finalmente se ha
reparado.
Lo que se suele hacer primeramente es conocer que avería tiene el
equipo, DIAGNOSTICAR, luego después, detectar el componente que
está fallando, LOCALIZAR, para posteriormente una vez detectado el
componente defectuoso lo cambiamos por uno nuevo, SUSTITUIR, y
finalmente comprobamos si la avería ha desaparecido o no,
COMPROBAR.
Diagnóstico
Amplificador no suena un canal
Localización
IC1 pines 12 y 13 en corto
Sustitución
Desoldar IC1 y soldar IC1 nuevo
Comprobación
¿Funcionan los dos canales?
SI, correctamente.
Reparación
52
Esto es un procedimiento lógico en la que hay mucho lugar para ejercer la
sagacidad y la imaginación. Afortunadamente, quienes hayan adquirido ya
estas destrezas en otras áreas de la electrónica, como la radio y la
televisión, se adaptarán rápidamente a las características de la reparación
de otros equipos electrónicos. Las habilidades son las mismas, pero las
técnicas varían.
La pretensión de este capítulo es mejorar la eficacia del técnico a la hora
de enfrentarse con las averías, para ello, se describirá los procedimientos
que se emplean para diagnosticarlas y localizarlas. Como se ha comentado
en el capítulo anterior es importante que conozcamos y sepamos
identificar cuáles son las habilidades especiales que debe poseer el técnico
de reparación. También indispensable, que tenga algunos conocimientos
de electrónica, de instrumentación y componentes.
2.1. NIVELES DE DESTREZA
La definición popular de destreza es conocimiento combinado con
habilidad. Dicho así, define limpiamente el trabajo del técnico de
mantenimiento y de reparación. En el campo del mantenimiento y
reparación de equipos electrónicos pueden definirse tres niveles de
destreza, que tienen relación con grandes áreas de trabajo entre las cuales
no existen unos límites bien definidos. Por supuesto, para diagnosticar y
localizar correctamente muchas averías hacen falta destrezas de más de
un área.
El nivel de destreza más "básico" implica procesos simples de observación
y deducción y se limita a rutinas de mediciones y técnicas de sustitución.
Este nivel puede adquirirse en un tiempo relativamente corto con un
mínimo de formación. Después viene el "intermedio", que requiere un
conocimiento elemental del comportamiento de la circuitería analógica y
digital en general. El técnico ha de ser capaz de relacionar hechos y de
hacer suposiciones basándose en las mediciones y observaciones que
efectúe. Este nivel puede adquirirse con la experiencia práctica, mejorada
a ser posible con un curso de formación especializada.
El nivel "avanzado" requiere una compresión profunda de los principios y
funcionamiento de los circuitos microelectrónicas. Exige mucha
capacidad de análisis y deducción.
En la siguiente tabla figuran las averías típicas que pueden resolverse con
cada nivel de destreza. Hay que mencionar ya que se pueden producir a
veces daños considerables por no emplear las técnicas más adecuadas en
la detección y reparación de averías. Por lo tanto, recomendamos que sólo
se trate de reparar las averías en las que se sienta perfectamente seguro.
Si no se tiene suficiente experiencia se recomienda, en principio, al área
de averías "básica" de la siguiente tabla. Antes de intentar reparar las de
los niveles intermedio y avanzado deberá pedir consejo o ayuda.
53
Nivel de destreza Avería
Básico Fusible fundido
Conector defectuoso
Conector mal conectado
IC mal puesto
IC sobrecalentado
Cortocircuito con estaño
Soldadura seca
Intermedio Conector intermitente
Fallo de la fuente de alimentación
Resistencia o condensador averiados
Transistor defectuoso
IC defectuoso
Pico de ruido en la fuente de
alimentación
Nivel fijo en una línea (alto, bajo o
flotante)
Avanzado IC intermitente
Dispositivos de memoria (RAM, ROM)
defectuoso
Error de tiempos
Perturbación espúrea
Conflicto en el bus
Fallo de software
2.2. DIVISIÓN POR FUNCIONES DE UN EQUIPO
Entrando en materia, cualquier equipo electrónico está formado por un
conjunto de circuitos unidos eléctricamente entre sí, de manera que cada
uno realiza una función diferente que puede ser separada para su
diagnóstico y reparación. Esta división de funciones no implica
necesariamente que los circuitos que las realizan se encuentran separados
o montados sobre circuitos impresos diferentes, es decir, que un equipo
formado por un circuito impreso único puede contener sobre él un cierto
número de partes asociadas a una función diferente, perfectamente
identificables, de forma que con su actuación simultánea se consigue el
normal funcionamiento del equipo a que pertenezca.
Placa de circuito telefónico que contiene diferentes partes asociadas a una función
54
Esta división se crea desde el momento en que se realiza el diseño y
fabricación. Normalmente el proyectista realiza su trabajo separando
todas las funciones que van a ser exigidas al equipo que proyecta,
pasando a continuación a diseñar en la práctica cada una de ellas, labor
que termina con la verificación del circuito obtenido, una vez montado en
el laboratorio. Cuando ya se dispone de todos los circuitos básicos, se
procede a enlazarlos de forma progresiva realizando comprobaciones
intermedias hasta llegar a la prueba final del equipo así obtenido, con lo
que finalizará el diseño si los resultados son totalmente satisfactorios.
Al realizar reparaciones, el método empleado normalmente es el de aislar o
diferenciar el circuito averiado, mediante una serie adecuada de pruebas.
Una vez conseguidos esto, la identificación de los componentes dañados
resultará, obviamente, bastante sencilla.
En la actualidad, en muchos equipos se acude a una construcción de tipo
modular, en la que puede observar una separación de funciones realizada
mediante circuitos impresos separados, la interconexión entre ellos se
obtiene mediante mazos de cables o circuitos impresos de interconexión.
Este sistema constructivo resulta muy ventajoso en la práctica, ya que
facilita al máximo las pruebas de los circuitos, normalmente conocidos
como módulos, haciéndose más sencillo la reparación o mantenimiento y
permitiendo, además, que sobre un mismo equipo considerado como
básico, puedan añadirse funciones adicionales que completan, mejoran o
amplían sus características.
Equipo electrónico constituido de módulos funcionales
Esta división por funciones del equipo se puede representar sobre el papel
a través de bloques funcionales, pues de esta forma se facilita al máximo
su análisis y compresión. Para ello se emplean unos dibujos denominados
“diagramas de bloques” en los que cada función se representa
gráficamente mediante un cuadrado o caja, enlazando mediante líneas las
cajas que tienen relación eléctrica.
55
Los equipos se representan por un conjunto de cajas unidas, según el
número de funciones que se necesite diferenciar. Normalmente sobre cada
bloque o caja se escribe el nombre de la función de la función que realiza.
Receptor de radio. Pueden observarse los diferentes bloques funcionales que lo
forman
Cada función podrá ser, a su vez, subdividida en otras más simples hasta
el nivel que sea necesario, por tanto, un bloque o caja representativa
podrá descomponerse en varios subbloques, correspondientes a la
subdivisión de funciones. Por lo mismo, un equipo no tendrá nunca una
representación por bloques única, sino que dependerá siempre del número
de funciones que interese resaltar.
La función del generador de frecuencia intermedia está subdividida por un
oscilador local y un mezclador.
56
Además, cada bloque podrá representarse mediante su correspondiente
esquema eléctrico, en el que convendrá definir claramente todas sus
entradas y salidas, ya que ésta será donde se realicen las uniones con las
correspondientes a los otros bloques.
Diagrama de bloques del sintonizador y esquema eléctrico amplificador R.F.
2.3. TÉCNICA DE LOCALIZACIÓN DE AVERÍAS
No nos podemos confiar cuando solucionamos rápidamente una avería
que todas las demás vayan a ser iguales. Una gran mayoría de las averías
de circuitos electrónicos son relativamente triviales y requieren poca
destreza para localizarlas y repararlas, pero sin embargo, en otras pueden
ser tan complicadas y complejas que desafiarán al técnico más experto.
Por lo tanto, hay una necesidad de desarrollar un enfoque sistemático de
detección y localización de averías que cubra no sólo las más fáciles, sino
las difíciles de resolver.
La localización de averías se hace después de que sepamos los síntomas
del equipo, diagnóstico, y se hace normalmente en siete pasos. El primero
se compone de una serie de pruebas de funcionamiento para ver cuáles
son las funciones que no marchan. Así eliminaremos las partes del
circuito que no tengan problemas y que, por lo tanto, no vale la pena que
les dediquemos una atención inmediata.
El paso siguiente implica el aislamiento de la avería en una zona concreta.
Esto puede necesitar que midamos tensiones, niveles lógicos, o que
apliquemos métodos de sustitución. Una vez identificada la zona, hay que
hacer una investigación de cada componente. Entonces podrá hacerse
medidas de tensión en circuito, corrientes y resistencias, para determinar
y localizar cuál es la naturaleza y el componente causante de la avería.
Los componentes sólo han de quitarse en última instancia; no ha de ser
necesario quitar varios hasta llegar al que esté averiado.
57
Una vez separado del circuito ha de verificarse el componente sospechoso
midiendo con el polímetro resistencias o con un comprobador apropiado.
Si se confirma que está mal, ha de sustituirse por otro del mismo valor y
tipo y realizar seguidamente las pruebas de funcionamiento para
asegurarse de que se ha reparado verdaderamente la avería. Sin embargo,
en ciertos casos puede repetirse la avería, siendo necesario volver a
examinar su causa. Podrá estar en cualquier otra parte del circuito, pues
algunas averías producen un efecto dominó y destructivo y los fallos de
unos componentes producen los de otros.
En consecuencia, cuando haya que procederse a una localización de
averías se comprobarán primero los elementos mecánicos y
electromecánicos.
58
Siempre que se pueda, ha de consultarse el manual de servicio del
fabricante del equipo. Los manuales operativos que suelen tener los
usuarios raras veces contienen información técnica suficiente y muy
pocos contienen los diagramas, flujograma o organigramas de los
circuitos.
Flujograma que ilustra las acciones básicas de la detección de averías.
Comienzo
Realizar pruebas de
funcionamiento
Eliminar las partes
que funcionan
Aislar la avería en
una zona
determinada
Investigar
componentes y
dispositivos
individuales
Sustituir lo que estén
defectuosos
Realizar pruebas de
funcionamiento
Reparado
¿Es
satisfactorio?
SI
NO
59
2.4. PROCEDIMIENTO DE VERIFICACIÓN INICIAL
Suponiendo que no se tiene un diagnóstico previo del síntoma de la avería,
hay que hacer unas pruebas iniciales antes de realizar la verificación
detallada del funcionamiento. Estas pruebas iniciales pueden establecer
simplemente si llega o no energía al equipo. Para ello, se establece los
siguientes pasos:
1. Asegurarse de que el equipo está apagado, antes de conectarlo a un
enchufe de la red, verificando que la tensión es la adecuada. Un
transformador que admite una entrada de tensión de 220V a 240V.
2. Una vez seguros de que la tensión de entrada es la correcta, se
procede a encender el equipo. Casi en la mayoría de los equipos
electrónicos existirá un indicador o Led que nos señaliza de que el
equipo está encendido. En el caso contrario de que no se ilumine ni
se aprecie funcionamiento del equipo, habrá que comprobar el
estado del fusible. Si se hubiera fundido el fusible de alimentación
del equipo, habrá que sustituirlo por otro del mismo valor, no debe
ponerse otro de un valor mayor bajo ningún concepto. Si se vuelve a
fundir, habrá que comprobar la línea de alimentación de entrada y
salida de corriente continua desconectando los circuitos que se
alimentan de la fuente para descartar si el corto se produce en la
fuente o en los circuitos de carga.
No poner un fusible de mayor amperaje que el permitido
3. Antes de tratar de desmontar la carcasa del equipo es esencial
apagarlo y desenchufarlo de la red. El procedimiento de quitar la
carcasa y ver las tarjetas de circuito impreso varía de un fabricante
a otro. En algunos casos basta con quitar dos o cuatro tornillos y en
otros, pueden llegar hasta 12 tornillos o más. En cualquier caso, es
importante guardar todos los tornillos anotando la posición de cada
uno.
4. Si hemos detectado que el corto se encuentra en la fuente de
alimentación tendremos que medir continuidad con el polímetro en
varias zonas del circuito de la fuente, para ello mediremos en las
salidas de transformación, rectificación filtros y regulación donde
podamos apreciar que la lectura esté por debajo de un ohmio.
60
Si sospechamos de algún circuito conectado a la fuente se procede a
desconectarlo y observaremos si desaparece el corto. En el caso
afirmativo comprobamos el circuito y lo analizamos para detectar la
avería. Si sospechamos de un componente se desuelda una de las
patas y medimos que se encuentra en corto y lo sustituimos por
otro de idéntica características.
Para comprobar cortocircuito con el óhmetro desmontamos y aislamos
componentes y circuitos
5. Una vez localizado y sustituido el componente defectuoso
pasaremos a conectar los circuitos de carga a la fuente de
alimentación y colocaremos el fusible. En este punto volveremos a
comprobar el circuito conectando el equipo a la red eléctrica y
haciendo las pruebas pertinentes para comprobar que funciona
correctamente, si todo es satisfactorio daremos por finalizado la
reparación y cerramos el equipo con su carcasa y tornillos
correspondientes.
En el caso de que la avería continuara volveríamos al punto cuatro para
detectar y localizar nuevamente otro componente que fuera el causante de
la avería.
2.5. INSPECCIÓN VISUAL Y TERMICA
Si hemos establecido que la avería se encuentra en la parte de la fuente de
alimentación, lo primero que tenemos que hacer es examinarla
detalladamente para ver si existe algún signo evidente de que hay un
componente que está en mal estado. Resulta muy fácil pasar por alto lo
más evidente y antes de hundirse en las profundidades de los voltajes y
señales, vale la pena invertir unos minutos en inspeccionar de cerca los
circuitos.
Usar los sentidos del oído, tacto, olfato y vista te ayudan a la
detección y localización de averías para su reparación.
La inspección puede hacerse de dos formas: una inicial en frio, con el
equipo desconectado de la red y otra en caliente, con el equipo enchufado
y encendido.
61
La comprobación en frio permite examinar todos los componentes y
dispositivos en busca de algún signo de defecto mecánico o de coloración,
ennegrecimiento de componentes, conexiones sueltas o conectores rotos,
que son las causas que permiten detectar los choques mecánicos y la
disipación excesiva, respectivamente.
Inspección visual y térmica
La verificación en caliente permite examinar el estado de los
componentes cuando se les aplica energía y en particular, estimar un poco
cuál puede ser la subida de temperatura. Los signos de
sobrecalentamiento se ponen en evidencia inmediatamente. Los circuitos
integrados que aparezcan notablemente más calientes que los otros
dispositivos similares serán los primeros en levantar sospechas. Sin
embargo, esto no siempre significa que estén estropeados, puesto que una
avería de un componente puede producir sobrecalentamiento en otros. Un
ejemplo típico es el del regulador serie de tres terminales, que cuando se
pone en cortocircuito, todos los dispositivos que operen con esa línea de
alimentación son susceptibles de sobrecalentamiento. Ahora bien,
esperemos que esta avería tan evidente haya sido diagnosticada ya cuando
se hicieron las comprobaciones iniciales.
Tocando el componente y apreciando si se calienta
Cuando se identifica un componente averiado, deberá quitarse de la placa
o tarjeta, después de haber apagado y desenchufado el equipo. Entonces
puede realizarse prueba “fuera del circuito” o si no, colocar un
componente nuevo. Por supuesto, este proceso se simplifica mucho, por
ejemplo, en el caso de que los circuitos integrados no sean del tipo SMD y
vayan insertados en zócalos, serían casos muy raros. Si fuesen soldados,
habría que desoldarlos de la tarjeta. Si la tarjeta es del tipo de una sola
cara, la operación de desoldar no presenta ningún problema, pero si fuera
de dos caras, se complicaría un poco. En algunos casos sería más rápido
cortar el IC y luego ir desoldando las patillas una a una. En este caso, si
luego resulta que el dispositivo estaba bien, ya no podrá volverse a
utilizar.
62
Para volver a colocarlo, se recomienda emplear un zócalo DIL de perfil
bajo, que ayudará mucho en el caso de que se tuviera que quitar y poner
el dispositivo si fallara en un futuro y por supuesto no estaría expuesto a
un sobrecalentamiento cuando se esté soldando directamente a la placa.
En cualquier caso, el coste del zócalo es despreciable comparado con el
tiempo y las molestias que se derivan de tener que desoldar el IC de la
tarjeta.
Los circuitos integrados en zócalos no sufren en su montaje-desmontaje.
Dependiendo de si hay o no avería, la sustitución del dispositivo que esté
excesivamente caliente puede o no solucionar el problema
inmediatamente. Si el componente que se ponga a cambio se comportase
de la misma manera que el anterior, habrá que buscar la avería en otro
sitio, pero ya tendremos un dato más que juzgar. Deberá hacerse un
examen más detallado de los componentes asociados, que serán los que
estén razonablemente más próximos al IC que se calienta, aunque hay
excepciones a esta regla.
Por otra parte, cuando se confirme una avería interna, es muy importante
realizar las rutinas habituales de diagnóstico, durante las cuales tendrá
tiempo de demostrar si vuelve a fallar. Si se produce otra avería, habrá
que buscar su causa: ya no podremos asumir que se trata de un
fenómeno al azar.
Es importante hacer una rutina de diagnóstico para comprobar que no vuelva a
fallar el circuito.
63
En el siguiente flujograma se muestra la cadena típica de acontecimientos
a realizar durante la inspección visual y térmica de la tarjeta de control de
la UCP de un PC. Repetimos que, dependiendo del resultado de la
investigación, tenemos tres opciones. Empezaremos por la más severa,
que exige una comprobación más rigurosa de la CPU y de los dispositivos
de apoyo más inmediatos.
Flujograma de la inspección de la UCP.
64
2.6. AVERÍAS INDUCIDAS POR TEMPERATURA
Las averías que no se manifiestan hasta que el equipo electrónico alcanza
su temperatura normal de trabajo, normalmente, al cabo de quince
minutos o más, suelen apuntar a circuitos integrados. Con frecuencia,
son el resultado de una unión interna imperfecta entre el metal que
comprende las patillas del IC y el chip de silicio.
En tales casos, la avería puede aislarse a un IC determinado, utilizando
juiciosamente un bote de spray pulverizador refrigerante. La boca del
spray se dirige simplemente al dispositivo que haya levantado nuestra
sospecha y se pulveriza un poco de refrigerador. Normalmente, al aplicar
el refrigerador, el aparato vuelve a funcionar. Estos productos han de
utilizarse con cuidado y en poca cantidad, pues pueden perjudicar a
determinados componentes.
Spray aerosol refrigerante
2.7. AVERÍAS INDUCIDAS MECÁNICAMENTE
A veces, los golpes o vibraciones pueden producir averías, que se
atribuirán generalmente a algún contacto eléctrico que esté en malas
condiciones. La técnica para localizar este tipo de averías consiste en
golpear ligeramente distintas zonas de la tarjeta del circuito impreso con
el mango de un destornillador, hasta que se manifieste el fallo. Aunque
parezca un poco brusco, a veces resulta muy eficaz. Los componentes que
son más susceptibles a las averías de tipo mecánico son las resistencias
fijas, soldaduras defectuosas, malas conexiones de cables, conectores y
los cristales de cuarzo.
Conexiones defectuosas por tirones y manipulación del cableado
65
2.8. ESPÚREOS DE LA ALIMENTACIÓN
Otra causa de averías intermitentes e inexplicables puede atribuirse a los
espúreos de conmutación que acarrea la alimentación de corriente
alterna. La mayoría de los aparatos eléctricos genera picos transitorios,
que pueden viajar a distancias considerables por los cables, cuando se
enciende y se apagan. La importancia de estos espúreos aumenta con la
velocidad de cambio de corriente o de tensión; como generadores notables
de este tipo de perturbaciones podemos citar a los soldadores,
controladores de potencia por tiristores o triac, y los motores.
Evidentemente, hay que tratar de reducir al mínimo el efecto de estos
espúreos poniendo filtros adecuados en la alimentación, pero hay ruidos
en los aparatos domésticos o comerciales que son prácticamente
inevitables. Una causa sobre la que no podemos ejercer control alguno es
la de las descargar atmosféricas, en particular, los rayos. En tales casos,
se han detectado picos de varios kV con duraciones que van desde pocos
microsegundos hasta varias decenas de milisegundos. Con estas
descargas, es prácticamente imposible evitar que se produzcan espúreos
en la alimentación de esta manera.
Recomendamos poner, para estos casos, protecciones en la alimentación
de los equipos electrónicos, por ejemplo, un filtro paso bajo a la entrada
del interruptor de la fuente. Este filtro ayuda también a reducir la emisión
de ruido eléctrico por parte del propio equipo, que puede resultar molesto
cuando hay algún receptor de radio en sus proximidades.
Módulo de filtro y protección de la alimentación de red
Además, si se pone un transformador de buena calidad, con un buen
apantallamiento electrostático entre el primario y el secundario, se
reducirá sensiblemente el efecto de los espúreos. Normalmente, estos
componentes van ya incorporados en los equipos de buena calidad.
66
En los casos graves se utilizará un monitor de alimentación para verificar
la limpieza de una fuente determinada. Estos instrumentos se conectan
simplemente al enchufe y detectan y registran los espúreos que tenga una
amplitud y duración mayores de lo previsto. De este modo se analizan las
fuentes de alimentación para asegurarse de que no producen espúreos.
Naturalmente, hay que dejar el monitor de la alimentación conectado
durante algún tiempo, recomendándose encender y apagar todos los
equipos y aparatos de los alrededores, en especial, los que compartan la
misma toma de corriente alterna.
Algunas empresas fabrican ya enchufes de red que llevan supresores de
espúreos y/o filtros. Son relativamente baratos y muy valiosos para
utilizarlos con equipos portátiles, que hayan de enchufarse en tomas cuya
calidad se desconoce. Ha de tenerse en cuenta que estos enchufes ofrecen
también un cierto grado de protección a los equipos que operen desde una
toma común.
Supresores de tensión de red
Existen filtros y supresores más elaborados para situaciones en las que no
puedan eliminarse los espúreos por otros medios. En casos extremos,
podrían emplearse cajas de distribución especiales, con cuatro o más
salidas, para dar una alimentación “limpia” a los equipos electrónicos.
2.9. AVERÍAS DE LA FUENTE DE ALIMENTACIÓN
Las averías de la fuente de alimentación suelen detectarse fácilmente
utilizando simplemente un medidor de tensión y verificando las tensiones
de salidas. En lo que se refiere a disipación y a tensiones transitorias, la
fuente de alimentación está normalmente sometida a un esfuerzo eléctrico
mayor que el de cualquier otro circuito del equipo electrónico. Por lo tanto,
no es sorprendente que sea en este bloque donde se producen averías con
mayor frecuencia.
Diagrama de bloques de un equipo de sonido dependiendo de la F.A.
67
Antes de tratar de diagnosticar y localizar la avería de la fuente, se ha de
tener en cuenta que en esta zona existen tensiones y corrientes que
pueden resultar peligrosos. En todo momento hay que obedecer las
normas siguientes:
1) Desconectar siempre la fuente de alimentación, desenchufarla. No
hay que confiar en que el interruptor principal esté en posición
apagado, creyendo que esto va a producir una protección y un
aislamiento suficientes.
2) No tratar nunca de desmontar la fuente de alimentación cuando
está enchufada a la red eléctrica.
3) No conectar la toma de tierra de los aparatos de medida a nada
que no sea el cable de tierra del equipo que está probando.
4) Cuando se midan voltajes altos en circuitos “vivos”, la punta de
prueba del aparato de medida se pasará de un punto a otro con
una sola mano. Bajo ningún concepto se dejará que la otra mano
toque ningún conductor, aunque esté conectado a tierra.
Las fuentes de alimentación pueden proporcionar diferentes líneas de
tensión de salida de corriente continua, según la necesidad del equipo
electrónico. Existen fuentes lineales con salida de +5V, +12V, -12V. Estas
suelen estar reguladas por circuitos integrados y dispensa una corriente
de los 500 mA o más.
Normalmente, se utilizan dos tipos de reguladores de tensión: en modo
lineal monolítico y conmutado. El primer tipo emplea un solo circuito
integrado, encapsulado en plástico o en metal, para producir una tensión
de salida fija de +5V, -5V, o +12V. Cada línea de tensión se alimenta desde
su propio regulador, su rectificador en puente y su filtro de continua. Así
pues, el fallo de una de estas líneas puede atribuirse a un conjunto
determinado de componentes, pues lo que van asociados con las que
funcionan bien pueden eliminarse rápidamente.
Fuente de alimentación con regulador de tensión fijo.
68
El regulador de la línea de +5V cuya corriente puede ofrecer hasta 1A,
suele ir montado sobre un disipador, que suele ponerse sensiblemente
caliente al cabo de poco tiempo de funcionamiento. Es muy importante
que éste disipador deba mantenerse totalmente aireado y no cerrarlo con
otros elementos. Es sabido que esta parte del equipo falla siempre por
temperatura excesiva al cabo de un tiempo de funcionamiento prolongado.
Los reguladores de tensión lineal monolíticos suelen llevar una limitación
de corriente, que restringe la salida de continua en el caso de que falle
algún componente. Además, estos reguladores admiten normalmente un
cortocircuito indefinido en su salida. Sin embargo, no hay que confiarse
por este motivo, evitándose siempre los cortocircuitos de las líneas de
alimentación.
En la siguiente figura se muestra una fuente de alimentación típica de
una línea, que utiliza un regulador monolítico de tensión fija con tres
terminales. Este circuito representa la solución mínima para aportar una
línea de alimentación de +5V a los circuitos que demandan esta tensión.
Por su pequeño tamaño y elevada eficacia, son las fuentes de alimentación
en modo conmutado que cada vez más se están implementado en los
equipos electrónicos. Resultando algo más compleja que la de un
regulador lineal monolítico.
Fuente de alimentación típica conmutada
69
En la siguiente figura se muestra el diagrama de bloques completo de una
fuente de alimentación en modo conmutado; la fuente proporciona varias
líneas de tensión de salida. La alimentación de la red de 220Vca que entra
se rectifica y filtra para dar una tensión continua alta a un inversor, que
funciona a unos 50 KHz. La salida de alterna del inversor, en alta
frecuencia, se lleva a un transformador, que aísla de la red y da la relación
adecuada a cada uno de los bobinados secundarios.
70
Cada salida de secundario se rectifica y filtra, llevándose cada una a un
regulador aparte. Las ventajas de los reguladores en modo conmutado
resultan más evidentes con corrientes de cargas altas, por lo que, las dos
líneas de alimentación de corriente alta (+5V y +12V) utilizan reguladores
en modo conmutado.
Los reguladores en modo conmutado constan de una disposición de
transistores en serie, similar a la de la figura siguiente. Este circuito
podría parecerse en un principal de los reguladores en serie
convencionales, pero existen diferencias importantes: claramente, D1 y L1
y, además, el hecho de que se aplique una onda de impulsos, en vez de un
nivel de continua, a los transistores de paso en serie.
Los dos transistores se han conectado en una configuración Darlington
para que la ganancia de corriente sea lo suficientemente grande. Como los
transistores son PNP, al haber un valor “bajo” en la base de TR2 los dos
transistores conducirán, dando corriente a L1, mientras que un nivel
“alto” en dicha base hará que los dos transistores se pongan al corte. Ha
de observarse que el nivel “alto” está comprendido dentro de la tensión
continua de 1,2V.
En la práctica, la base de TR2 recibe un tren de impulsos rectangulares
que se deriva de un oscilador modulado en anchura de impulsos. La
tensión continua de salida que produce el regulador se detecta y utiliza
para controlar el ciclo de trabajo. Cuando el nivel de tensión de la salida
pase de un valor determinado, se aumenta el ciclo de trabajo, con lo que
cae la tensión de salida. Por el contrario, si la tensión de la línea fuese
menor que la que se desea, disminuye el ciclo de trabajo y se eleva la
tensión de salida.
71
En otros tipos de fuente de alimentación en modo conmutado hay un
control de la corriente alterna de alta frecuencia que se entrega al propio
transformador. En estos circuitos, el aislamiento respecto a la red se
consigue con uno de estos métodos:
a) Detectando la salida de c.c. y haciendo un optoacoplamiento a un
oscilador controlado en amplitud de la parte del primario, o bien,
b) Generando una señal modulada en la amplitud del impulso, en la
parte del secundario y llevándola a un driver de alta tensión del
primario, a través de un transformador de aislamiento.
En la siguiente figura se muestra el diagrama de bloques típicos de la
fuente de alimentación en modo conmutado, utilizando un optoacoplador.
En la detección de las averías de las fuentes de alimentación en modo
conmutado suele utilizarse un osciloscopio para visualizar el tren de
impulsos que se envía al dispositivo de conmutación. Sin embargo, el
osciloscopio no deberá conectarse a ningún punto de la parte del primario
del regulador en modo conmutado, a menos que se utilice un
transformador adecuado para el aislamiento respecto de la red. Si no se
adoptaran estas precauciones, no solo se produciría una avería seria al
equipo, sino que se correría el riesgo de recibir una descarga.
Fuente de alimentación conmutada típica con optoacoplador
72
2.10. METODO DE SUSTITUCIÓN DE COMPONENTES
Cuando se quiten y sustituyan componentes en una tarjeta de circuito
impreso, ha de tenerse mucho cuidado, pues, si no se emplean las
técnicas apropiadas, se pueden crear muchos otros problemas. Antes de
tratar de trabajar en las tarjetas, lo ideal es poderlas sacar del equipo y
colocarlas en una esterilla antiestática. Si no fuera posible, habrá que
asegurarse de que todos los cables externos, incluso los de la red, han
sido desconectados.
Antes de quitar un componente sospechoso hay que localizarlo
exactamente en la cara anterior de componentes de la tarjeta de circuito
impreso e identificar luego, por detrás, donde están las soldaduras del
mismo. La mayoría de los buenos manuales de mantenimiento lleva
imágenes de las tarjetas por los dos lados, que facilitan muchísimo la
localización de los componentes.
Circuito impreso caras de componentes y soldadura
Una vez localizadas las soldaduras, deberá calentarse ligeramente con un
soldador que no pase de los 20W y cuya punta sea fina. Esta punta
deberá limpiarse con frecuencia con una esponja húmeda,
recomendándose tener siempre a mano una latita con estos objetos. Como
el calor excesivo puede perjudicar tanto a la tarjeta como al componente,
es preferible utilizar soldadores de temperatura controlada. Hay que tener
en cuenta una cosa más: la unión del conductor de cobre y la tarjeta
puede romperse irreversiblemente si se suelda y desuelda varias veces
sobre ella a mucha temperatura.
Soldador controlado por temperatura.
73
Una vez fundido el estaño de la soldadura, que suele tardar uno o dos
segundos como máximo, ha de emplearse una herramienta de desoldar
para quitarlo. Esta operación suele realizarse con un solo golpe de
aspirador. Sin embargo, si hay mucho estaño, o si cubre una zona
considerable, podría necesitarse otra aspiración.
Bomba eléctrica desoldadora
Si tiene que utilizarse la bomba de desoldar varias veces, indica que, o
bien se ha atascado, o que el soldador no está suficientemente caliente.
Con un poco de práctica, sólo hará falta utilizarla una vez. Una vez limpio
de estaño, la pata del componente queda libre, debiéndose repetir el
proceso con la demás patas restantes.
Existen herramientas especiales para desoldar circuitos integrados, que
actúan simultáneamente en todas las patillas. Son muy útiles, pues si se
desueldan patilla a patilla resulta excesivamente laborioso.
Punta para desoldar circuitos integrados
Cuando se acabe de desoldar, el componente se sacará suavemente de la
tarjeta y se colocará el nuevo componente, teniendo sumo cuidado con la
polaridad y la orientación. Las patas del componente deben sobresalir por
la parte de las pistas de cobre y luego se sueldan. Una vez soldado se
cortarán los terminales sobrantes.
Algunos técnicos prefieren otro método de quitar circuitos integrados:
cortar las patillas del dispositivo por el lado de componentes de la tarjeta
y luego ir desoldando los restos por el otro lado, tirando de ellos con unos
alicates de puntas.
74
Cuando se vuelvan a soldar componentes, ha de procurarse utilizar la
mínima cantidad de estaño posible, manteniendo una buena unión
mecánica y eléctrica. La limpieza y la temperatura correcta del soldador
son importantísimas para evitar soldaduras frías. Después de soldar, hay
que inspeccionar cuidadosamente las soldaduras. Este proceso puede
realizarse con la ayuda de una lupa. Hay que eliminar salpicaduras de
estaño o puentes que hayan podido producirse, utilizando si fuera
necesario un instrumento afilado para quitar lo sobrante.
Utilizar siempre la cantidad de estaño suficiente sin excederse
En caso de emergencia, o cuando la parte de las soldaduras de la tarjeta
no resulte accesible, para evitar estropearla podría quitarse el componente
cortando sus terminales por la parte de componentes de la placa de
circuito impreso y posteriormente desoldando uno a uno por la parte de la
pista de cobre.
Habrá que tener especial cuidado con la punta del soldador cuando
tengamos que soldar un cable o un componente, de no quemar los
demás componentes que están alrededor, cuando se encuentre en
una zona muy poblada de componentes.
Una vez sustituido el componente averiado, se debe comprobar otra vez el
circuito para evaluar y verificar el correcto funcionamiento del
componente sustituido.
Existe un método de sustitución llamado troubles hooting PCBs que
consiste en sustituir, cuando se tiene un grupo de tarjetas iguales en
buen estado, en el mismo equipo, coger una de ellas y sustituirla por la
que sospechamos que está fallando. Esta sustitución puede ser utilizada
en casi cualquier nivel en la integración del sistema modular.
Normalmente se irá reemplazando varias tarjetas hasta encontrar la que
está fallando.
75
2.11. ORGANIGRAMA Y DIAGRAMAS POR BLOQUES
Para la localización rápida e inteligente de una avería, el técnico de
reparación debe, ante todo, comprender el circuito que tiene delante. Debe
“ver” en él como circulan los electrones de un punto a otro.
Una vez que ha formado su idea de lo que ocurre en el equipo, puede
separar el circuito del mismo en zonas o bloques en las que todo funciona
normalmente y en zonas de manifestarse una posible anormalidad. Tras
esta conclusión se debe llevar a cabo la prueba más indicada y a la vista
del resultado de la misma llegar a una conclusión.
Si la prueba es una imagen de osciloscopio, la pantalla del osciloscopio
podrá mostrar una forma de onda normal, distorsionada, o la ausencia
total de la misma, y cada situación indicará cuál deberá ser la próxima
prueba.
Señal de reloj correcta en la prueba de medida de una zona del equipo
Si el elemento de juicio consiste en la medida de una tensión de corriente
continua, podrá obtenerse una lectura correcta o anormal; una u otra
vendrán a señalar qué prueba debe seguir. Tal vez la tentativa inicial haya
podido consistir en una medida de intensidad de corriente que habrá dado
una lectura alta, baja, normal o quizás nula. También aquí el resultado
obtenido dictará la siguiente providencia a tomar.
Si el técnico de reparación procede de una manera lógica, agrupando
circuitos, y no tomando decisiones intuitivas, pronto llegará a la zona del
circuito que contiene la avería. Si por el contrario no sigue un
procedimiento lógico, sino que se deja guiar por presentimientos
personales, con una prueba aquí y otra allá, únicamente un golpe de
suerte podrá permitirle llegar a localizar la avería.
Cada síntoma fundamental de una avería tiene su propio organigrama
dinámico. En muchos casos sólo se dispone de un complicado esquema y
es uno mismo quien debe saber trazarse su propio organigrama dinámico.
El técnico de reparación experimentado sigue naturalmente un
organigrama lógico fundamentando en sus años de experiencia, pero con
un poco de práctica, aun el recién llegado, puede acostumbrarse a pensar
la pauta de un organigrama dinámico: todo lo que necesita es que se le
enseñe cómo hacerlo.
76
2.11.1. Organigrama dinámico de reparación
Uno de los equipos o aparatos electrónicos más complejos y difíciles de
reparar es el receptor de TV, cuando no se encuentra montado en forma
modular. Pertenece a una familia situada entre los modelos
convencionales y los modelos de construcción modular. Para ayudar al
técnico de reparación ante estos complejos y miniaturizados aparatos, los
propios fabricantes han preparado organigramas dinámicos adicionales al
esquema y a las notas normales de reparación.
Con la idea en mente de que siendo posible reparar receptores tan
complejos como los televisores con la ayuda de un organigrama dinámico,
ha de resultar mucho más sencillo preparar el propio organigrama
dinámico para la reparación de dispositivos o aparatos complicados. Un
ejemplo, lo tenemos en los organigramas dinámicos del receptor TV
desarrollado por el fabricante General Electric. Estos organigramas se
confeccionaron partiendo del dibujo de 16 bloques en cada hoja de papel.
El síntoma de la avería queda indicado en la parte superior. Se lleva a
cabo una prueba con asistente en una medida de tensión o de corriente, o
en todo caso consistente en la visualización de una forma de onda. De
cada prueba se obtiene una conclusión que dicta una nueva prueba hasta
que el resultado final no pueda ser otro que la localización del circuito o
del componente defectuoso. Un cuidadoso análisis de cómo el personal de
la empresa General Electric preparó los organigramas dinámicos,
resultará extremadamente instructivo para que muchos técnicos de
reparación puedan preparar sus propios organigramas, bien sobre papel,
bien inscribiéndolos en su mente, para acelerar las reparaciones de equipo
electrónico.
77
Organigrama de Flujos del procedimiento de verificación inicial de un equipo
electrónico.
78
2.11.2. Diagramas de bloques genéricos de equipos electrónicos
El diagrama de bloques de un equipo electrónico representa de una forma
visual y sencilla mediante un conjunto de cuadros o cajas unidas, las
funciones y circuitos que se compone el equipo electrónico. Estos varían
según el número de funciones que se necesite diferenciar. Normalmente
sobre cada bloque o caja se escribe el nombre de la función que realiza.
Indicándonos las entradas y salidas, frecuencias en cada bloque,
controles, etc. Veamos algunos ejemplos.
79
Platina de casete
80
Reproductor de CD
Amplificador de B.F.
81
DAT (Digital Audio Tape)
MiniDisc
Estos diagramas de bloques suelen venir en el manual de servicio técnico
del fabricante.
82
3. Clasificación de las averías
En este capítulo se describen los tipos de averías que se producen en los
equipos electrónicos. Según su clasificación y atendiendo a su naturaleza
tenemos:
 Eléctricas: las debidas a componentes puramente electrónicos
(resistencias, condensadores, inductancias, diodos, transistores, etc.) y
a las conexiones entre ellos.
 Mecánicas: las debidas a componentes mecánicos (correas de
transmisión, engranajes, poleas, etc.).
 Electromecánicas: las debidas a componentes electromecánicos
(motores, interruptores, electroimanes…).
Atendiendo a su manifestación en el tiempo:
 Fijas: se manifiestan durante todo el tiempo que el equipo está
conectado.
 Intermitentes: la avería se manifiesta intermitentemente, de forma
más o menos aleatoria.
Atendiendo a la tecnología usada en el equipo averiado: nos determinará
el tipo de equipo de medida necesario para la localización de la avería.
 Analógicas: Las que afectan a equipos con tecnología exclusivamente
analógica.
 Digitales: Las que se producen en equipos digitales.
 Mixtas: Actualmente son las más frecuentes junto con las anteriores,
ya que la tecnología digital se ha impuesto con fuerza en todos los
campos de la electrónica.
3.1. AVERÍAS FIJAS DEL TIPO ELÉCTRICAS
Las averías fijas son aquellas que se mantienen todo el tiempo y mientras
esté conectado el equipo. En este tipo de averías podemos distinguir entre
averías primarias y secundarias.
Las averías primarias son las más importantes y necesarias de atender
para su reparación, por ejemplo, al conectar el equipo observamos
directamente la avería: no enciende la pantalla, el sonido sea nulo o
defectuoso, las imágenes no se vean correctamente o estén
distorsionadas, no se puede cambiar los canales, etc. Este tipo de avería
son las que consideramos prioritarias en su reparación para seguir
utilizando el equipo.
Las averías secundarias son las que muchas veces por su poca utilidad
dentro del equipo o porque podamos prescindir de ellas no se les presta
atención para su reparación, por ejemplo, no funciona la temporización de
encendido y apagado del equipo, no funciona el modo Surround, etc.
83
En el caso de no disponer de ningún tipo de documentación, ni de
esquema electrónico, habrá que utilizar los sentidos y la lógica
detectivesca para proceder a intentar localizar la avería. En este caso se
podrá buscar algún esquema eléctrico o tipo de documentación técnica
que pertenezca a un equipo similar que tenga las mismas características,
examinando elementos y circuitos comunes, para poder intentar
identificar los bloques operativos del equipo y posteriormente localizar la
zona probable de la avería.
Planos y esquema eléctrico de un equipo
La rapidez con que se localiza una avería depende si se dispone o no
de documentación técnica del equipo o circuito a reparar (esquemas,
oscilogramas, tensiones de servicio, planos de despiece, etc.)
Antes de abordar una búsqueda de una avería, el técnico debería disponer
de los siguientes conocimientos previos:
1. Conocimiento de componentes electrónicos (tipos, encapsulados,
funcionamiento, etc.)
2. Conocimiento de los circuitos elementales (fuentes de alimentación,
amplificadores, estabilizadores, polarización de transistores,
osciladores, temporizadores, etc.).
3. Conocimiento de bloques operativos de los equipos electrónicos
(diagrama de bloques de un receptor superheterodino, bloques de
un TV, bloques de sistema de control por tiristores, bloques de un
amplificador, etc.).
4. Conocimiento de técnicas de medida y de herramientas específicas
para la sustitución de componentes.
3.1.1. Con manual de servicio y esquemas del equipo
Estaríamos en el caso más favorable desde el punto de vista de la
localización de la avería. El manual de servicio técnico contiene:
 Diagrama en bloques del equipo
 Esquema eléctrico
 Diagrama mecánico
 Partes de piezas y componentes
84
De forma general, habría que seguir los siguientes pasos (estrategia
descendente):
1. Estudio de los diagramas de bloques (si los hubiere) y de los
esquemas eléctricos. Hay que llegar a entender cómo funciona el
equipo.
2. Identificación de los síntomas de la avería: el estudio que de los
síntomas se haga es fundamental para orientarnos en la resolución
de la avería. No hay que hacer excesivo caso de lo que el usuario del
equipo diga sobre el comportamiento anómalo del aparato. Los
síntomas hay que verificarlos personalmente.
3. A partir de los síntomas ya identificados, intentar localizar el bloque
o bloques que están fallando, justificando cómo dichos bloques
pueden producir los síntomas de la avería.
4. Trabajando a nivel de bloques, donde cada uno presentará de una a
varias entradas y de una a varias salidas, realizar mediciones en los
puntos clave que permitan confirmar o desmentir nuestras
sospechas. Si ocurre esto último, habría que reelaborar la teoría de
qué está fallando, para lo que se pueden aprovechar, si es posible,
las medidas ya tomadas.
Una vez hecho esto, habría que volver a tomar medidas y repetir el
proceso hasta que se tengan claramente identificados el bloque o
los bloques causantes del fallo.
5. Bajar al nivel de los circuitos internos de cada bloque y, en esencia,
repite el punto anterior pero para los componentes del circuito. Esto
habrá que repetirlo hasta dar con el componente o componentes
causantes de la avería. En esta fase del proceso es normal tener que
extraer componentes fuera de la PCB para proceder a su
comprobación (ver el capítulo 7 sobre comprobación y averías de
componentes electrónicos).
85
6. Como último paso, sólo queda efectuar la sustitución de aquellos
componentes que estén averiados y, en algunos casos, el ajuste de
los parámetros correctos de funcionamiento del equipo (tensiones en
determinados puntos, corrientes de polarización, niveles de señal,
etc.).
Puede ocurrir que el punto 5 no sea adecuado si el equipo electrónico
tiene una PCB de tipo modular. En este caso se procede a sustituir el
módulo averiado, no perdiéndose tiempo en buscar los componentes
averiados (el tiempo es dinero, más, quizás, que el módulo que se
sustituye).
Si con la técnica de localización de averías propuesta (estrategia
descendente) no se consigue localizar la fuente del problema, siempre se
pude aplicar otra técnica diferente consistente en tomar medidas
aleatorias, tanto a nivel de bloques como de circuitos, hasta dar con
medidas defectuosas que nos permitan guiar nuestras pesquisas. Una
variante de esta técnica, aplicada ya a nivel de circuitos, es la de
comprobar componentes de forma más o menos aleatoria hasta encontrar
los defectuosos.
3.1.2. Sin manual de servicio y de ningún esquema
No suele ser rara esta circunstancia, aunque hoy en día, gracias a
Internet, siempre es posible intentar encontrar documentación técnica:
http://www.turuta.md/appliance-schematics.php
Si aun así no conseguimos el manual de servicio o, al menos, los
esquemáticos, es evidente que estaríamos ante el peor de los casos que se
pueden presentar respecto a la localización de una avería.
Para poder acometer con ciertas garantías de éxito este tipo de
reparaciones es necesario conocer el diagrama de bloques genérico
correspondiente al tipo de aparato que se está intentando reparar.
También Internet puede ser muy útil gracias a la facilidad que brinda para
obtener los datasheets de los componentes, en especial integrados:
https://www.alldatasheet.com
Es muy común que los ingenieros que diseñaron el equipo que estemos
intentando reparar hayan usado los circuitos de aplicación que el
fabricante suele incluir en los datasheets de sus dispositivos, con
modificaciones mínimas. Si esto es así, tendremos una base esquemática
sobre la que apoyar nuestra reparación.
86
3.2. AVERÍAS DEL TIPO INTERMITENTES
Las averías intermitentes son las de difícil localización, porque no
sabemos cuándo se producirá el fallo. Existen dos tipos:
1. Fallo térmico de componentes: Los componentes dejan de
comportarse de forma adecuada cuando su temperatura aumenta.
Esto no debe de ocurrir para las temperaturas normales de
funcionamiento del aparato, pero si el componente se ha deteriorado
parcialmente puede hacerse especialmente sensible a estas
temperaturas y dejar de funcionar como debiera.
2. Fallos de contacto eléctrico: Un defectuoso contacto eléctrico
puede ser motivo de este tipo de averías. En la práctica nos
podemos encontrar este tipo de problema en forma de soldaduras
incorrectas (soldaduras frías y falsas soldaduras), pistas de PCB
cortadas y en las conexiones efectuadas mediante conectores.
3.2.1. Técnica de localización consistente en ignorar la intermitencia
del fallo
La idea es proceder como ya hemos visto para el caso de las averías fijas.
Para ello, hay que aprovechar los momentos en los que la avería se esté
manifestando, ya que de lo contrario no habrá avería que localizar. Hay
que decir que ésta no es la mejor técnica para acometer este tipo de
averías, ya que en muchas ocasiones la intermitencia del fallo es
demasiado rápida como para poder aplicarla eficazmente. Aun así puede
ser útil en algunas ocasiones.
3.2.2. Técnica de localización consistente en la aplicación de calor y
frío: fallos térmicos
Necesitaremos un par de dispositivos para poder aplicar esta técnica; un
secador de pelo (sin difusor de aire y de unos 400 o 600W) y un “spray de
frío”. Habrá que partir del aparato funcionando y proceder de la siguiente
forma:
1. Ir calentando pequeñas zonas de componentes con el secador de
pelo. Para ello se aplica calor desde unos 5cm de distancia y
durante un tiempo de 10 a 15 segundos. Si tras calentar una zona
no se provoca la aparición de la avería habrá que pasar a otra zona,
dejando previamente que se enfríe la zona calentada.
2. Una vez localizada la zona de componentes que al ser calentada
provoca la avería habrá que ir enfriando componente a componente
con el spray de frío (por supuesto, habrá que ir recalentando la zona
con cierta frecuencia) hasta dar con el componente que al ser
enfriado haga desaparecer la avería.
87
Variaciones de esta técnica consisten en:
1. Partiendo del equipo funcionando en frío hay que ir calentando
pequeñas zonas de componentes con el secador de pelo, de forma
similar que lo indicado en la diapositiva anterior. Nuevamente, si
tras calentar una zona no se provoca la aparición de la avería habrá
que pasar a otra zona, dejando previamente que se enfríe la zona
calentada. Repetiremos este proceso hasta encontrar la zona en que
se provoca la avería. Una vez localizada dicha zona habrá que
proceder a una inspección meticulosa de todas las conexiones. Si
todo es correcto se procederá a la sustitución de los elementos
semiconductores.
2. Partiendo del aparato caliente y con la avería manifestándose,
iremos aplicando frío a componentes y/o zonas hasta conseguir que
la avería desaparezca: ¡hemos localizado el componente o la zona en
la que se produce el fallo! A partir de aquí se procede como el
proceso más arriba.
3.2.3. Localización de fallos de contacto
En este caso nos ayudaremos con un pincel de cerdas duras o, en su
defecto, con un cepillo dental. Lo usaremos para localizar fallos de
contacto debidos a soldaduras defectuosas. El proceso a seguir consiste
simplemente en ir friccionando con las cerdas del cepillo todas las
soldaduras de la zona bajo sospecha, todo ello con el aparato encendido.
Si el problema es una soldadura defectuosa podremos detectarla por este
método.
Pasando con un pincel de cerdas dura o un cepillo de dientes por la placa, con el
equipo funcionando, podemos detectar una soldadura defectuosa.
88
Para fallos de contactos de cables y conectores, la técnica consiste en ir
moviendo, uno por uno, los conectores hasta dar con el que causa el
problema. A veces no basta con esto.
Fallos de mal contacto en conectores de la placa impresa.
Deberemos extraer entonces los conectores e inspeccionar el estado de sus
contactos, procediendo a su limpieza con un spray especial, utilizando
destornillador muy fino del tipo plano de relojero para apretar las
conexiones metálicas o incluso a la sustitución del conector en caso de ser
necesario.
3.2.4. Fallos de contacto causados por variación de la temperatura
Dentro de esta categoría estarían incluidos, además de las soldaduras
defectuosas, los problemas derivados de pistas de la PCI cortadas. Dichas
pistas pueden producir averías intermitentes debido a dilataciones y
contracciones térmicas.
El proceso a seguir es aplicar calor con un secador de pelo, pero esta vez
por la cara de pistas. Una vez localizada la zona del problema se impone
una atenta revisión del estado de cada soldadura y pista, ayudándonos
para ello de algún tipo de lente de aumento.
Soldaduras defectuosas con deficiencia de estaño
89
3.3. AVERÍAS DE TIPO MECÁNICO
3.3.1. La mecánica en los equipos electrónicos
Muchos equipos electrónicos incluyen componentes mecánicos para poder
realizar su cometido. En general, cualquier aparato que necesite
“manipular” algún objeto físico, como por ejemplo una cinta de casete o
un disco CD, necesitará de una mecánica para poder hacerlo.
Toda mecánica necesita de un elemento motriz, fuente del movimiento
mecánico propio de estos sistemas. En el caso de los equipos electrónicos
el elemento motriz siempre (99.9% de las veces) es un motor eléctrico.
Elementos mecánicos propios de los equipos electrónicos son: resortes,
palancas, poleas, ruedas de fricción, engranajes, planos inclinados,
volantes de inercia, tornillos diversos, pernos, arandelas y un largo
etcétera de dichos elementos.
3.3.2. Localización de averías mecánicas
La localización de este tipo de averías empieza por la comprobación de los
elementos motrices, es decir, de los motores. Si estos elementos están en
buen estado pasaremos a revisar correas de transmisión y engranajes. Las
correas pueden estar rotas, presentar grietas o tener holgura, patinando
en este último caso.
Los engranajes deben estar engrasados (con vaselina o, mejor, con aceite o
grasa de silicona) y los dientes de los engranajes deben estar en perfecto
estado todos ellos.
El resto de elementos mecánicos (salvo correas de transmisión y ruedas
de fricción) también deben presentar un engrase correcto y no tener
ningún tipo de grietas. Si los elementos mecánicos están bien la mecánica
tiene que funcionar.
Mecánica de un lector de CD/DVD
Las averías mecánicas suelen también producirse debido a un fuerte
impacto en el equipo o un golpe por caída; rompiéndose pistas de la PCB,
desconectando componentes de gran tamaño y peso, desalineando los ejes
y componentes ópticos, desconexión de conectores y cables.
90
3.3.3. Sustitución de componentes mecánicos
Los elementos de la mecánica no pueden, por lo general, colocarse de
cualquier forma. Lo normal es que estos componentes lleven unas marcas
de referencia que permiten colocarlos de forma adecuada si hay que
efectuar una sustitución. Lo usual es que para que las marcas de
referencias queden colocadas en sus posiciones de ajuste la mecánica
debe estar en posición de stop. Es en dicha posición en la que hay que
efectuar el cambio y colocación de la nueva pieza, respetando siempre la
posición de las marcas de referencia, ya que de lo contrario el
funcionamiento del conjunto no sería correcto, como ya se ha comentado.
Es importante para el desmontaje de piezas mecánicas de un equipo de
realizar un pequeño croquis anotando la posición de las piezas
desmontadas, enumerando cada una de ellas para su posterior
ensamblado.
Enumeración de las piezas mecánicas en su desmontaje.
3.4. FALLOS EN COMPONENTES ELECTRÓNICOS
3.4.1. Clasificación de componentes según su probabilidad de fallo.
Las probabilidades de fallos que se plantean en los componentes
electrónicos varían según éstos:
 Probabilidad de fallo elevada: en general todos los
semiconductores, especialmente los sometidos a niveles altos de
disipación de potencia o a niveles de tensión o corrientes elevados.
Además, los condensadores electrolíticos.
 Probabilidad de fallo moderada: Dentro de este grupo estarían las
resistencias que disipen cierta potencia, bobinas por las que circule
una corriente más o menos elevada, elementos sometidos a desgaste
mecánico (potenciómetros, interruptores…), transformadores,
conexiones entre módulos, altavoces… la mayoría de los
componentes electrónicos no semiconductores entrarían en este
grupo.
 Probabilidad de fallo baja o muy baja: Condensadores no
electrolíticos, resistencia de pequeña potencia, bobinas con baja
corriente.
91
3.4.2. Tipos de fallos más comunes en los componentes electrónicos
Cada tipo de componente presentará su peculiar forma de estropearse.
Por tanto ante un componente que se desconozca o que no se conozca lo
suficiente lo primero será buscar información sobre dicho componente, al
menos la necesaria para poder predecir su posibilidad de fallo y llegar a
comprobar su estado de algún modo.
Los componentes electrónicos se suelen averiar con menos frecuencias
que los mecánicos. De estos componentes, los diodos y los transistores
suelen fallar más a menudo, siguiéndoles las resistencias y
condensadores.
En consecuencia, cuando haya que procederse a una localización de
averías se comprobarán primero los elementos mecánicos y
electromecánicos.
Las averías en los componentes es otro problema común en los equipos
electrónicos. Fallan porque inicialmente se han construido con defectos o
se abusa de sus características, sobrecargas, humedad, temperaturas, por
ejemplo, en la siguiente lista se relacionan varios tipos de componentes y
en el orden de cada uno según la frecuencia de averías que tienen:
Indicadores ópticos: como las luces indicadoras, como lámparas
incandescentes, diodos Led, display, son los que no suelen fallar con
mucha frecuencia, a no ser que estén mal diseñados y su polarización no
sea la adecuada y se estropeen más pronto que tarde.
Diodo Led fundido de una lámpara económica a LED
92
Electromecánicos: los conmutadores y los relés son componentes que se
suelen averiar bastante por el tipo de funcionamiento: principalmente los
conmutadores de control del panel central que se usan mucho, o
cualquier cosa que se usa repetidamente fallarán con más frecuencia que
otra. Así tenemos que los fusibles, conmutadores, relés, cables, conectores
son elementos mecánicos.
Contactos de relé defectuoso por sobrecorriente
Semiconductores discretos: el cortocircuito es lo más habitual, seguido
por el circuito abierto entre patillas. En algunos casos el semiconductor
puede, literalmente, llegar a quebrarse por un exceso de corriente y se
queman. Los circuitos integrados son increíblemente seguros aunque
algunas veces se estropean.
Circuito integrado quemado por sobrecarga por cortocircuito
Resistencias: valor alterado y circuito abierto entre patillas por exceso de
corriente y sobrecalentamiento, o soldaduras defectuosas es lo que se
debe esperar como fallo de una resistencia.
Resistencia destruida por sobrecalentamiento
93
Resistencias ajustables y potenciómetros: los mismos fallos de las
resistencias fijas más los debidos a su manipulación mecánica que origina
desgaste del componente. Además, estos elementos son muy sensibles a
las partículas de suciedad que puedan introducirse en su interior. Tal es
así que muchas veces una limpieza no es suficiente y lo mejor es sustituir
directamente el componente.
Potenciómetro con fallos de saltos y/o continuidad
Condensadores electrolíticos: la pérdida de capacidad debido a la
evaporación del electrolito (condensador “seco”) y la pérdida de
estanqueidad (llegando incluso al estallido, más o menos violento) del
condensador por calentamiento (provocado en muchos casos por un
exceso de fugas) son los fallos más comunes de estos componentes.
Condensadores electrolíticos en mal estado
Transformadores y bobinas en general: un calentamiento excesivo
puede provocar que el esmalte que aísla unas espiras de otras se estropee,
quedando dichas espiras en cortocircuito. Si la bobina emplea un hilo de
sección pequeña o muy pequeña es habitual también la rotura del
conductor, bien por una corriente demasiado grande o por vibraciones
bruscas (por ejemplo, un golpe seco), en cuyo caso el corte suele estar en
la unión del hilo de la bobina con el terminal de conexión.
Transformador en corto por sobrecalentamiento
94
PCI: rotura de pistas por causas eléctricas o mecánicas y soldaduras
defectuosas son los fallos habituales en este tipo de elementos. Es
habitual que si el aparato recibe un golpe fuerte la PCB se llegue incluso a
quebrar en aquella zonas donde existan componentes con un peso
elevado. Las placas de circuito impresos son extremadamente fiables y a
menos que sus pistas de cobre tenga una sobrecorriente o se
sobrecarguen y se habrán, o se produzca un fuerte impacto ó golpe no
causan problemas casi nunca.
Placa de circuito impreso afectada por un sobrecalentamiento de uno de los
componentes.
Conectores: holgura entre contacto macho y contactos hembra, sobre
todo si se insertan de forma habitual. También la oxidación de los
contactos en ambientes húmedos. Los conectores se aflojan ó se deforman
por su continua manipulación y hace mal contacto, produciendo averías
intermitentes en los equipos e incluso dejándolo completamente inactivo.
Conector hembra con pines doblados en pci y conector aéreo macho con conexiones
defectuosas.
Semiconductores CMOS: Suelen ser muy sensibles a descargas
electrostáticas, que acaban destruyendo al componente. El tipo de fallo
puede ser muy diverso. En la mayoría de los casos habrá que cambiar el
componente para verificar si está o no estropeado.
Desoldar y colocar un nuevo integrado para comprobar si el fallo es de éste.
95
Cristales de cuarzo: Uno de los terminales abiertos es lo más frecuente,
sobre todo si se tiene en cuenta que son relativamente sensibles al calor
de la soldadura.
Cristal de cuarzo controlando la sincronización de una tarjeta de video.
En cualquier caso, la avería de un componente es probablemente la causa
más común por la que deja de funcionar un equipo electrónico.
Cuando queda fuera de servicio se puede decir casi con toda seguridad
que la causa es de un componente defectuoso.
En general, los componentes electrónicos sometidos a tensiones
elevadas, corrientes altas, humedad y grandes temperaturas son los
que con más probabilidad causarán fallos.
3.5. OTRAS AVERÍAS Y PROBLEMAS BÁSICOS
3.5.1. Problemas de usuario
Una de las situaciones más frecuentes derivadas del uso del equipo digital
son los problemas de usuario. El término se refiere a un funcionamiento y
aplicación inadecuada del equipo por parte del usuario u operador.
Cuando el operador trabaja sobre una determinada parte del equipo y no
sabe cómo usarlo ni tampoco es capaz de interpretar el resultado que
consigue, con frecuencia sospecha que el equipo está fallando. Lo que
parece un problema puede ser verdaderamente una forma normal de
trabajo del equipo.
Los problemas derivados de la falta de conocimientos del operador se
denominan problemas de usuario. El operador debe ser simplemente
formado de cómo utilizar el equipo.
96
3.5.2. Errores de diseño y fabricación
Los errores en la construcción constituyen una categoría dentro de los
problemas del equipo electrónico que ocurren en la fase de diseño y en su
fabricación.
En la fase de diseño de un circuito electrónico es común que se produzcan
mal funcionamiento debido a una mala polarización, componentes
inadecuados y todo esto sea motivo de errores de diseño. Esta es una fase
muy importante en la vida de un circuito electrónico, que esté bien
diseñado y depurado en toda su faceta de funcionamiento para que el
fabricante pueda dar una garantía absoluta.
Cuando se monta un prototipo para probar un diseño, el circuito se monta
generalmente en un tablero de pruebas ó en placa preimpresa.
Placa multitaladros para pruebas de prototipos
Donde se hará unas series de pruebas para comprobar el diseño y su
correcto funcionamiento, con 24 horas funcionando con temperaturas
ambiente muy bajas y húmedas, temperaturas muy altas y secas, polvo,
caídas o golpes, etc., todo ello, para garantizar de que el circuito está bien
diseñado, tanto en, funcionamiento, polarización y componentes
adecuados. Todos estos procesos que se le hacen a los prototipos, es de
vital importancia para garantizar que el equipo cumple con todas las
normativas de calidad y seguridad de funcionamiento.
En la fase de producción es común encontrase con fallos que se producen
en las cadenas de montaje debido a despistes en la colocación del
cableado, inserción de componentes incorrectos y con las patillas
dobladas, soldaduras defectuosas, pistas unidas por exceso de estaño, etc.
Soldando un circuito integrado que venía con pines sin soldar
97
Las tarjetas que fallen pasarán al departamento de incircuit donde se
analizan y reparan los fallos indicados por el departamento de montaje de
producción.
Operario de Incircuit analizando una tarjeta electrónica para su reparación.
Las operaciones de pruebas, reparación y de calidad en fábrica no quitan
que en el futuro los circuitos electrónicos puedan sufrir averías:
posiblemente por envejecimiento, golpes o manipulación indebida.
3.5.3. Fallos en la fuente de alimentación
Una de las causas más frecuentes de problemas en el equipo electrónico
se halla en la fuente de alimentación.
Debido a las altas corrientes y tensiones implicadas normalmente y a la
alta temperatura que llegan a trabajar los componentes, las fuentes de
alimentación fallan con frecuencia. Cuando esto ocurre el equipo queda
totalmente inoperante.
Cuando el equipo electrónico se conecta y no se percibe ningún
funcionamiento, normalmente hay que pensar que es un problema de la
fuente de alimentación que debido a una o varias líneas de alimentación
están fallando, no hay tensión o su nivel de tensión y corriente no es el
adecuado y esto hace que los circuitos receptores de estas líneas de
alimentación no funcionen correctamente.
Módulo de una fuente de alimentación
98
La fuente de alimentación es de los dispositivos que suelen fallar con
frecuencia. Entre ellos, los diodos, los transistores de salida, los
reguladores de tensión de circuitos integrados y el transformador.
También suele fallar el filtro de protección de red a la entrada del equipo,
que algunos de los componentes se queda en cortocircuito, provocando
que el fusible se funda.
Módulo de filtro y protección de la red eléctrica
3.5.4. Fallos en la temporización
Algunos problemas digitales más difíciles de encontrar son los asociados
con las señales de temporización.
La frecuencia del oscilador de reloj, los retardos de propagación y otras
características relacionadas con el tiempo son extremadamente
importantes para el correcto funcionamiento de la mayoría de los equipos
digitales.
Si se produce algún cambio en la frecuencia del oscilador reloj ó algún
otro componente que dé origen a una variación de la temporización,
pueden ocurrir problemas.
Señal de reloj establecida por un cristal de cuarzo
La mayoría de estos problemas de tiempo ocurren en la fase inicial de
diseño y han de resolverse entonces para que al final exista un adecuado
funcionamiento; aunque cambios de tensión o frecuencia, así como
envejecimiento de componentes, pueden con frecuencia introducir de
nuevo el problema.
99
3.5.5. Fallos por ruido
El ruido eléctrico representa otra fuente de problemas en los equipos
electrónicos. El ruido es una señal espúrea que se introduce en el equipo
y que lo hace funcionar inadecuadamente.
El ruido puede proceder de impulsos de señales de la red eléctrica de
alimentación, sobrecorrientes y tensiones bruscas asociadas con campos
magnéticos de equipos vecinos, e interferencias de radiofrecuencia de las
transmisiones de TV y radio.
Elementos de captación de ruidos
Puede proceder de un inadecuado filtraje de la fuente de alimentación,
acoplamientos capacitivos o inductivos de impulsos procedentes de
circuitos adyacentes, o por una conexión incorrecta de dispositivos
externos.
Los problemas de ruido son fáciles de diagnosticar pero difíciles de reparar
si el ruido se produce de forma aleatoria y en consecuencia su acción es
intermitente.
El ruido generado por la fuente de alimentación depende de la calidad de
la misma y del tamaño del ventilador utilizado.
Problemas de ruidos producidos por un ventilador
El exceso acumulado de polvo y suciedad en el ventilador provoca un
aumento del ruido pero también impide la correcta refrigeración de los
componentes.
100
3.5.6. Fallos ambientales
Se producen típicamente por características del ambiente; pueden ocurrir
fallos, por ejemplo, a causa de un ambiente de humedad de más del 60%
acompañado de suciedad: El polvo, la grasa, agentes químicos, etc., son
causas de averías del equipo, e incluso también puede influir la vibración
excesiva de un equipo en funcionamiento, todo ello, produciendo
frecuentes fallos mecánicos y la corrosión de terminales, la rotura de
cables o la presencia de suciedad en los contactos de un conmutador.
3.5.7. Fallos por alta temperatura
Otra clase de problemas están relacionados con la temperatura. La
mayoría del equipo electrónico se diseña para trabajar sobre un margen
relativamente estrecho de temperatura. Este cambio drástico en la
temperatura con respecto a los límites previstos puede aparecer la avería.
Para ello se dispondrá de dispositivos de ventilación forzada ó natural y
radiadores.
Un equipo trabajando en temperaturas muy bajas dará problemas, pero
donde con más facilidad los habrá es con la temperatura alta.
La acumulación de polvo y suciedad sobre los componentes de la placa de
circuito impreso, con el tiempo, se crea un manto o capa que origina que
los componentes se calienten más de la cuenta, provocando que a la larga
produzcan fallos intermitentes o permanentes.
Placa de circuito impreso con una capa de polvo y suciedad
No hay nada que cause un fallo de equipo electrónico con más rapidez que
el calor. La mayor parte del equipo se construye para evacuar el calor por
medio de ventiladores y radiadores voluminosos.
Para evacuar el calor se utilizan ventiladores y disipadores.
101
4. Fases en la reparación de averías
La reparación de una avería en un equipo o circuito electrónico conlleva
una serie de fases en la que el técnico de reparación debe seguir cuando
se le presenta una avería de un equipo electrónico. Procedimientos que ya
viene indicado en muchos equipos en sus respectivos manuales técnicos
mediante diagramas de flujo, pero que en otros casos por no disponer de
dicha documentación, se les aplica una metodología general de búsqueda
y localización de averías que es la que a continuación se describe.
Las fases de que consta la reparación de averías de circuitos electrónicos
se describen en la siguiente tabla:
1 Lectura del parte inicial de avería. Informe Inicial
2 Prueba del equipo para observación de dichas
anomalías.
3 Desmontaje del equipo.
4 Análisis visual del equipo, por si la avería fuese
observable.
5 Localización en el equipo de los bloques operativos
(amplificador, previos, ecualizador, oscilador,
comparador, etc.).
6 Según los síntomas y análisis de medidas dinámicas y
estáticas, localización del bloque averiado.
7 Medidas en el bloque o bloques supuestamente
averiados y estudio de la mismas.
8 Localización del componente averiado.
9 Estudio de las causas de dicha avería.
10 Sustitución de componentes averiados.
11 Prueba del equipo, realizando los ajustes necesarios.
12 Cierre del equipo, puesta en marcha, prueba final del
equipo.
13 Parte o informe final de reparación.
4.1. INFORME INICIAL
El informe inicial tiene una gran importancia, pues en él nos refleja los
síntomas de la avería, su causa si es conocida (un golpe, por tormenta,
caída del equipo, etc.).
Este informe o parte de avería se realiza a partir de las declaraciones del
cliente o persona encargada de dicho equipo.
102
Pero no siempre existen informes previos a la avería, por lo que tenemos
que hacer una prueba de funcionamiento general al equipo.
4.2. PRUEBA DEL EQUIPO PARA LA OBSERVACIÓN DE DICHAS
AVERÍAS
El técnico debe verificar la avería descrita en el informe inicial, conectando
el equipo a su correspondiente alimentación y probarlo para observar
dichas anomalías.
Nos podemos encontrar sorpresas ante averías tales como el olvido de
enchufar el equipo, tener las pilas o baterías descargadas, no tener
corriente la toma de red, etc.
En el caso de que el equipo esté totalmente inerte, debe verificarse el
estado del fusible general si tiene acceso externo, así como los cables de
alimentación externos del equipo, por si estuviesen en mal estado o sus
conectores presentasen malos contactos, o bien el estado de las pilas o
baterías estuviesen haciendo mal contacto, por oxidación, deterioro o baja
tensión.
103
Si el fusible estuviese en mal estado y se sustituye, debe observarse si se
funde de nuevo al encender el equipo, lo que nos indicaría que existe un
exceso de consumo debido a una avería interna.
No poner nunca un fusible de un calibre superior al que trae de
origen, pues no solucionaríamos el problema y lo único que
podríamos conseguir seria dañar aún más el circuito originando
daños que pudieran ser casi irreversibles.
Comprobar el cableado exterior de red por si estuviera abierto por la parte
de su codo o la entrada del enchufe. El cable de red por su continua
manipulación puede suceder que uno de los hilos del cable pueda estar
abierto y encontrarse defectuoso, esto puede producir una avería del tipo
intermitente, es decir, unas veces va bien, porque se une el hilo, y otras
veces no, porque está abierto.
Al realizar la prueba previa a la reparación, deben tomarse una serie de
precauciones, según sea el equipo a reparar. Si el equipo es un equipo
doméstico, serán mínimas, pero si el equipo es industrial y está conectado
a otros dispositivos, su entrada en funcionamiento, bien sea correcto o
anómalo e imprevisto puede originar accidentes a terceras personas u
otras averías, debiendo, si es posible, realizar las pruebas mediante cargas
ficticias, en entrenadores o bancos de trabajo, o en su propia ubicación
pero con las medidas de seguridad pertinentes y una señalización
adecuada.
4.3. DESMONTAJE DEL EQUIPO
Una vez que tenemos que desmontar el equipo, tras verificar que existe
una avería interna, debemos tener en cuenta que posteriormente hay que
volverlo a montar, tal como estaba, lo que quiere decir que hay que
prestar especial atención al realizar esta operación. Si tenemos planos
originales y manuales técnicos del equipo, es normal que tengamos una
información detallada del desmontaje y montaje del equipo, pero si no es
así, debemos observar detalladamente cómo se puede realizar, sin forzar
ningún elemento.
Para ello, hay que seguir los siguientes pasos:
1. Prestar atención a realizar esta operación, en el caso de que no
dispongamos de planos originales y manuales técnicos del equipo,
hay que realizar detalladamente un croquis describiendo paso a
paso el desmontaje del equipo.
2. Desconectar los cables de alimentación del equipo como medida de
seguridad.
3. Como medida de seguridad es recomendable ponerse guantes
antiestáticos para evitar, que nuestro cuerpo, descargue altas
tensiones estáticas al tocar el circuito electrónico, a la misma vez
que nos protege de cortes y arañazos debido a los perfiles de la caja
y chasis.
104
4. Quitar los embellecedores de los mandos que normalmente entran a
presión y después la tornillería externa existente. ¡OJO!... esta
tornillería puede estar oculta en tapones de plástico que hacen de
patas del equipo y tapan los tornillos ó se encuentran debajo de una
pegatina-etiqueta que identifica la marca y el modelo del equipo.
5. En el desmontaje de la caja puede haber distintos tipos de tornillos
y es conveniente anotar su posición y guardarla en una bolsa
identificada o cajita de plástico con su nombre.
6. Prestar especial atención a los elementos auxiliares de sujeción:
muelles, resortes, etc. que hacen el desplazar de su lugar de origen
determinadas piezas, dificultando su posterior colocación, para ello,
hacer un croquis de colocación de los mismos.
7. Algunos equipos al abrirlo disponen de sistemas de seguridad que
impiden posteriormente su puesta en funcionamiento
(fotocopiadoras, máquinas expendedoras, impresoras, etc.) por lo
que el técnico debe averiguar dónde se encuentra dichos
dispositivos, para poder mediante cuñas, destornilladores ó
puentes, engañar al sistema indicándole que se encuentra
cerrado.
Desmontaje de la placa base de un PC
Existen equipos en donde el proceso de desmontaje es muy laborioso,
pudiendo citarse a modo de ejemplo los equipos marinos, es decir,
aquellos equipos tales como emisoras, equipos de radar, sondas, sonar,
etc., en donde, los efectos de la corrosión suelen dañar la tornillería y
otros elementos como conmutadores, potenciometros, etc. En muchos
casos se debe cortar la tornillería con una sierra de metal o mediante un
proceso de limado, esmerillado o taladrado, sustituyendolos por otros
nuevos.
105
4.4. OBSERVACIÓN VISUAL DEL EQUIPO
Una vez abierto el equipo se debe realizarse una observación visual, por si
la avería fuese observable, estando el equipo inicialmente desconectado y
posteriormente realizar la misma observación con el equipo conectado.
Existen averías en donde, mediante una profunda observación, puede
localizarse visualmente el elemento dañado, al observar un
ennegrecimiento en un componente, un condensador electrolítico que
pierde electrólito o se encuentra hinchado, un fusible interno que se
funde cada vez que lo reponemos, un foco de calor al conectarlo, una
soldadura defectuosa que suele hacer mal contacto, etc.
Algunos equipos una vez abiertos disponen de sistemas de seguridad que
impiden su puesta en marcha (VCR, fotocopiadoras, máquinas
expendedoras, impresoras, etc.), por lo que el técnico debe averiguar
dónde se encuentran dichos dispositivos para poder mediante cuñas,
destornilladores o puentes, engañar al sistema indicándole que se
encuentra cerrado. A modo de ejemplo, en los reproductores de vídeo VCR,
los técnicos suelen tener cintas vacías con zonas huecas para observar los
mecanismos.
4.5. LOCALIZACIÓN DE LOS BLOQUES OPERATIVOS EN LA PCB
Según el equipo que estemos reparando, podemos encontrar una o varias
placas de circuito impreso, en donde tendremos ubicados los distintos
bloques operativos, que hacen que el equipo funcione.
Los bloques normalmente están en la placa siguiendo un determinado
orden que no tiene que coincidir con el orden asignado en el esquema,
aunque cada bloque suele tener sus componentes agrupados en la PCB.
Otra cosa distinta ocurre con los componentes de enlaces de bloques o
alimentaciones a éstos que pueden estar en sitios muy diversos, y su
localización se realiza mediante la serigrafía de los componentes, ó bien
mediante el seguimiento de las pistas del circuito impreso.
106
Si el equipo fuese del tipo industrial, generalmente deberíamos diferenciar
e identificar el bloque referente al circuito de “mando” del de “fuerza”,
buscando los elementos de separación (transformadores de impulsos,
optoacopladores, etc.) y los componentes que intervienen como actuadores
de fuerza (tiristores, UJT, Triac, relés, etc.)
Si el equipo fuese de comunicaciones, como por ejemplo un radiorreceptor
superheterodino, deberíamos identificar, el amplificador HF y oscilador
local (próximo al condensador tándem si es que tiene ó diodos varicap),
amplificador de FI (próximos a los botes FI), detector (en el diodo detector),
amplificador de BF (entre el potenciómetro de volumen y la salida del
altavoz).
Localización de bloques en esquema de radiocasete de automóvil
Esto es de aplicación a todos los equipos, en donde el técnico debe
conocer los distintos bloques y las distintas tecnologías que hacen posible
su funcionamiento, así pues, un ordenador está formado por una serie de
bloques que son comunes a todos, indistintamente de la marca o tipo de
procesador.
Existen equipos en donde a parte de una circuitería electrónica, existen
partes de dispositivos Firmware y también existe Software (un ordenador,
PLC, etc.) y un mal funcionamiento puede ser originado por cualquiera de
estos dispositivos. El técnico debe tener “Software de arranque” que
sustituya al que tiene para ver si el sistema funciona y descartar otras
partes. Los dispositivos Firmware suelen tener autotest, o bien los
técnicos los sustituyen por otros que hacen la operación de chequeo y que
son utilizados por el servicio técnico, también existen equipos como las
máquinas expendedoras, básculas electrónicas, etc., que tienen incluido
este sistema de chequeo y que el servicio técnico mediante una serie de
códigos hace que se active el modo de chequeo e informa de los bloques
anómalos.
107
4.6. MÉTODOS DE COMPROBACIÓN ESTÁTICOS Y DINÁMICOS
Para la localización de averías, se recurre a pruebas de métodos
dinámicos y estáticos de búsqueda, utilizando para ello equipos de
prueba y aparatos de medida adecuada para cada tipo.
Con las pruebas estáticas podemos medir las variables del circuito en
determinadas circunstancia aunque generalmente suele ser en reposo, es
decir, tensiones de polarización, consumos, etc.
Con las pruebas dinámicas se puede medir la señal real y su
procesamiento por las distintas etapas del equipo, ó bien el
comportamiento del sistema a señales de forma artificial, realizando su
seguimiento.
Se debe utilizar ambos dispositivos, si bien, suele utilizar los dispositivos
estáticos inicialmente para efectuar una comprobación de los sistemas de
alimentación, pasando generalmente después a métodos dinámicos para
localizar el bloque averiado, recurriendo posteriormente otra vez a
métodos estáticos para buscar el componente averiado dentro del bloque
dañado.
Como equipo de medida en pruebas estáticas, destaca principalmente el
polímetro así como otros dispositivos de comprobación, como pueden ser
capacímetro, comprobador de inductancias, etc. y que algunos
multímetros modernos llevan implementados.
Como equipos de pruebas utilizados para pruebas dinámicas tenemos:
 Inyectores de señales
 Seguidores de señal
 Generadores de Funciones AF-BF y por niveles
 Osciloscopio
108
El Osciloscopio es un equipo de medida que se utiliza esencialmente
como seguidor en pruebas dinámicas, aunque se puede utilizar como
voltímetro en las pruebas estáticas.
Para realizar este tipo de pruebas dinámicas suelen utilizarse los
siguientes métodos:
 Método de la entrada a la salida.
 Método de la salida a la entrada.
 Particiones
 Histórico.
El método de la entrada a la salida es un método que tal como se
expresa, consiste en realizar el seguimiento de la señal desde su origen o
su entrada hasta su salida, bloque a bloque, hasta localizar el bloque
defectuoso.
Para este método y como equipos de prueba se utilizan receptores o
medidores de señal como pueden ser osciloscopios, seguidores de señal,
sondas lógicas, etc., y si se carece de señal de entrada o dicha señal no es
estable, suele conectarse el equipo a un generador de señal BF, HF ó
funciones, una Mira Electrónica, etc.
El método de la salida a la entrada es el procedimiento inverso al
método anterior, es decir, se comienza verificando la salida y se avanza
hacia la entrada.
En muchos casos al carecer de señal o ser defectuosa, el técnico procede
a inyectar una señal mediante algún generador BF, HF, Inyector de
señales, etc., observando su respuesta en el propio equipo (altavoz, relé,
motor, etc.), ó bien en otros receptores, al final de cada etapa, que realicen
el seguimiento de dicha señal (osciloscopio, seguidores de señal, etc.).
El método de particiones, consiste en realizar una partición de los
bloques operativos del equipo y estudiar si la señal en ese punto es
correcta o no. Si la señal fuese correcta se procedería a realizar otra
partición en el circuito restante y así sucesivamente, y si no lo fuese se
realizaría la misma operación con el circuito previo.
109
El método histórico, se fundamenta en los partes históricos de averías
del equipo, y es que existen equipos, que por defectos de diseño tienen
componentes trabajando en situaciones extremas y suelen repetirse
averías que denominamos “típicas”, por lo que el técnico según los
síntomas y sin realizar medidas va directamente a comprobar el
componente que presenta un porcentaje elevado de ser el causante de
dicha avería.
4.7. MEDIDAS EN EL BLOQUE O BLOQUES SUPUESTAMENTE
AVERIADO
Una vez localizados el bloque o bloques sospechosos, debemos realizar
medidas estáticas en dichos bloques, como pueden ser tensiones de
alimentación, polarización, etc., especialmente en terminales de
transistores, amplificadores, C.I., etc.
Medir tensiones en circuitos integrados cuyo patillaje están muy
cerca uno del otro se debe hacer con sumo cuidado debido a que se
puede producir cortocircuitos con las puntas del medidor y esto
empeore aún más estropeando otros componentes.
4.8. LOCALIZACIÓN Y CAUSA DEL COMPONENTE AVERIADO
Una vez localizado el componente averiado, se estudia la causa de dicho
daño, pues a veces ese componente ha sido dañado debido a una avería
en otra parte del circuito y su sustitución no servirá de nada, si no
encontramos esa causa. Existen componentes caros en donde el técnico
no puede arriesgarse y sustituirlo sin más, pues se dañaría de nuevo si la
avería se encuentra en otro sitio.
En muchos talleres de reparaciones que conocen las averías típicas de
determinado modelos, es normal el sustituir bloques de componentes,
sustituyendo el elemento averiado y todos aquellos que podrían averiarlo,
aunque estén en perfecto estado, evitando de esa manera el realizar
pruebas y medidas que suponen al final tiempo de reparación.
110
4.9. SUSTITUCIÓN DEL COMPONENTE O COMPONENTES
AVERIADOS
La sustitución de componentes averiados es una labor de destreza.
Desmontar un componente y volver a montar uno nuevo requiere de una
habilidad especial para no estropear la placa de circuito impreso ni el
propio componente que se va a sustituir ni tampoco los demás
componentes que se encuentran al lado del averiado, evitando
sobrecalentar el componente o aplicar exceso de estaño, que pudiera
originar cortocircuitos entre los demás nodos. Este es un trabajo de
guante blanco, puesto que hay que ser curioso, dejando la zona y
componentes adyacentes completamente limpia.
Para ello, hay que seguir unas breves recomendaciones y la primera de
ellas es que la sustitución del componente debe hacerse estando el equipo
desconectado, y mediante las herramientas adecuadas. Si el componente
está sobre un zócalo, deberemos mediante un extractor de C.I. ó
destornillador adecuado efectuar su extracción y colocar otro sin doblar
sus terminales y respectando su orientación.
Si los componentes a tratar son del tipo CMOS, debemos tener mucha
precaución con la electricidad estática, pues podría dañarlos, por lo que se
recomienda tener un banco de trabajo con una superficie de material
conductor puesto a tierra, así como la unidad soldadora-desoldadora y al
técnico mediante un brazalete conductor o pulsera antiestática en
contacto con la mesa para que todo tenga el mismo potencial.
111
La sustitución de componentes mediante el soldador-desoldador se
recomienda realizar por medio de dispositivos termorregulador, para evitar
que el exceso de calor pueda dañar otros componentes o levantar las
pistas de la PCB, siendo interesante el disponer de una unidad soldador-
desoldador termorregulador con bomba de vacío y filtros.
Estación soldadora termoregulable y desoldador de bomba eléctrico
Como la unidad de soldador-desoldador es un elemento poco portable en
desplazamientos, el técnico suele disponer de dos soldadores uno de 15W
y otro de 40W y un adaptador para el soldador de 40W que le permita
desoldar, o bien tener otro tipo de desoladores, recurriendo en último caso
de una “malla” que absorbe el estaño por capilaridad.
Soldadores del tipo lapiz con diferentes puntas.
En el caso de componentes SMD, se desueldan mediante aire caliente, en
último caso se recurre a la “malla” de cobre que absorbe el estaño por
capilaridad y para su soldado se utilizan herramientas especiales, aunque
con paciencia podrían soldarse con soldador de 15W, fijando previamente
el componente mediante un pegamento y procediendo a su soldadura con
un soldador del tipo lápiz con una punta fina.
Soldadura de componentes en SMD y malla de cobre para absorber el estaño.
112
Se debe tener mucho cuidado de no unir los terminales de los C.I. así
como no levantar las pistas al ser muy estrechas, por lo que se
recomienda el uso de una lupa con iluminación y herramientas adecuadas
para estos componentes.
Flexo con lupa y luz
El estaño utilizado normalmente en reparaciones electrónicas en la
soldadura blanda es una aleación eutéctica de estaño y plomo al 60-40%
respectivamente que funde a 183ºC, que se caracteriza por no existir el
estado pastoso entre el estado líquido y el sólido; otros tipos para
aplicaciones eléctricas contienen entre un 30% a 65% de estaño.
Estaño calidad 60/40
El estaño utilizado en electrónica tiene entre 1 y 5 “almas” de resina
activada por su interior; la resina actúa de fundente y sus gases
desplazan al oxígeno, evitando que en la soldadura intervenga el vapor de
agua que produciría a la larga su corrosión.
El estaño se aplica a la punta del soldador y se funde uniendo el componente a la
PCB.
Para soldar un componente en una PCB, la temperatura de los
componentes a soldar (terminal y “nodo”) ha de ser la misma, por lo que
se procederá con el soldador a calentar previamente ambos componentes
durante unos segundos, según las especificaciones del fabricante de los
mismos y posteriormente se aplicará el estaño a los elementos a soldar (no
al soldador), suministrando el estaño preciso para conseguir una
113
soldadura fluida y con apariencia brillante; a continuación dejar de
aportar estaño y retirar el soldador, esperando que se enfríe de forma
natural, sin aplicar aire forzado, la soldadura y con la precaución de no
mover los componentes soldados, para así evitar una soldadura sin brillo
y falsa que se denomina “soldadura fría”.
Colocación punta de soldar y estaño Mal. Sobrecalentamiento del estaño
En ocasiones y para evitar el calentamiento excesivo del componente, en el
proceso de soldadura y desoldadura, se realiza un cortocircuito térmico,
sujetando el componente por su parte más próxima a la capsula metálica
mediante unos alicantes o pinzas metálicas que actúan de disipador
térmico mientras se realiza la operación de soldado o desoldado.
Los componentes soldados suelen estar separados de la PCB para que
exista una refrigeración correcta entre el componente y PCB. Esto es
recomendable, en aquellos componentes que por su tamaño y potencia se
suelen calentar, dejando una separación de al menos 5 mm entre el
cuerpo del componente y la PCB; asimismo una vez soldados se procederá
a cortar los terminales sobrantes mediante herramientas adecuadas.
Para los componentes que se suelen calentar se deben dejar una separación entre
el cuerpo y la PCB para una buena refrigeración del mismo..
Los componentes deben sustituirse si es posible por otros de idénticas
características o equivalentes, si bien existen unas tolerancias que hace
que aunque se sustituya el componente por otro del mismo, su valor real
difiere del marcado, por lo que si el diseño del equipo lo permite no nos va
a plantear ningún problema, pero si el diseño es crítico como en equipos
de radiocomunicaciones, de instrumentación, etc., se debe proceder a
realizar un ajuste del equipo.
114
En alta frecuencia, es muy importante tener en cuenta que al sustituir y
colocar un componente con los terminales más largo, algo desplazado, o
cortar los terminales sobrantes de distinta longitud a los originales,
precisará de un ajuste del circuito, puesto que variará sus características
de funcionamiento.
Existen casos en donde se utilizan componentes apareados, que son de
una misma remesa y por tanto tienen características idénticas, podríamos
decir que son clónicos, y cuando se procede a la sustitución de uno de
ellos, se debe proceder a sustituir los dos por otro par de componentes
apareados.
Cuando hay que sustituir un componente por otro equivalente, han de
observarse las características similares y el orden de los terminales en su
encapsulado, pues existen componentes equivalentes que han de
colocarse modificando la conexión de los terminales que tenía el
componente original.
4.10. PRUEBA DEL EQUIPO, REALIZANDO LOS AJUSTES
NECESARIOS
Una vez reparado el equipo, debe pasar a una fase de pruebas, para
verificar su perfecto estado de funcionamiento, realizando para ello los
ajustes necesarios si fuesen precisos.
Esta fase de comprobación debe realizarse siempre que el equipo ha
pasado por un proceso de reparación y especialmente se le ha sustituido
uno o varios componentes y que a veces se requieran de un ajuste para su
óptimo funcionamiento; ajustes de la frecuencia de oscilación,
temporización, corriente, voltaje, etc. Para ello, es aconsejable tener el
equipo abierto, para no tener que volver a abrirlo en caso de que se repita
la anomalía o precisar de algún ajuste más.
Mantener el equipo abierto hasta finalizar las rutinas de comprobación
115
4.11. CERRADO DEL EQUIPO Y PRUEBA FINAL
En esta fase el equipo debe cerrarse, siguiendo el proceso inverso de
apertura, guiado por el croquis de desmontaje, respetando la colocación
de los diferentes tornillos y sin forzar ningún elemento, teniendo
precaución con los cables de conexionado.
Una vez cerrado el equipo debe verificarse de nuevo su funcionamiento.
4.12. INFORME FINAL
En el informe final se indica el proceso realizado para la reparación de la
avería, así como los tiempos invertidos y componentes sustituidos, etc.
Dicho informe es útil para la valoración final de la avería, así como de
referencia para otras averías similares, quedando una ficha con los datos
del equipo (modelo, marca, código, etc.) a modo de historial por si volviese
a ser reparado en el mismo servicio.
De dicha ficha de reparación se podría extraer la facturación y el informe
para el cliente.
116
5. Técnicas de medición con instrumental
Los equipos de medida y dispositivos de prueba, ajuste y comprobación
utilizados en reparación pueden ser muy diversos e incluso, muchos de
ellos, realizados y diseñado por el propio técnico. A continuación se va a
enumerar sus características y a estudiar determinados casos de medidas.
5.1. MEDIDAS CON EL POLÍMETRO
El aparato de medida más utilizado en los sistemas analógicos es el VOM
(Voltímetro, Óhmetro, Miliamperímetro), denominado popularmente
Multímetro, Polímetro o simplemente Tester, permite la medida de voltajes
e intensidades, en continua y alterna, y resistencias.
Algunos equipos también permiten la medida de capacidades, frecuencias,
ganancias de transistores, etc.
En tecnología digital, suele denominarse DMM, siendo actualmente los
más utilizados, por su sencillez de lectura, sus protecciones y sus
características.
Los polímetros analógicos y digitales son instrumentos imprescindibles
para la reparación, miden magnitudes eléctricas; corrientes, voltajes,
resistencias. Pero son diferentes en la forma de visualizar estas medidas,
los analógicos poseen una aguja sobre un fondo de escala y el digital un
display que nos muestra la lectura de la medida directamente sin tener
que hacer ninguna operación.
Polímetro analógico Polímetro digital
Los polímetros digitales se caracterizan por tener una impedancia estable
en todos sus rangos y que suele ser superior a 10 MΩ. Estos poseen unas
escalas especiales para medidas de diodos, transistores y de capacidades.
Los digitales presentan una escala especial para la medida de diodos,
pues en modo Óhmetro no pueden medirse como los analógicos, pues al
ser la impedancia del equipo muy alta, la corriente que circula por el
diodo sería muy pequeña, y tendríamos el punto de trabajo en la parte
curva del diodo, presentando una impedancia muy elevada.
117
Las medidas de resistencias con el polímetro debe evitarse la medida
directa en circuito, debiendo desoldar al menos uno de los terminales del
componente, para evitar de esa manera que existan otros circuitos en
paralelo que falseen la medida; de la misma forma, si se toca uno de los
terminales con una mano, debe evitarse el tocar el otro terminal con la
otra mano, en resistencias elevadas, pues el propio cuerpo presenta una
resistencia que quedaría en paralelo como en el caso anterior.
En ningún caso se deben efectuar medidas de resistencias estando el
circuito alimentado.
https://youtu.be/mNRG42OrLtg
5.2. MEDIDAS CON EL OSCILOSCOPIO
El osciloscopio es otro de los equipos de medida muy utilizado en la
reparación y ajuste de equipos electrónicos. Su pantalla está formado de
un tubo de rayos catódicos OCR y actualmente se están sustituyendo por
pantallas de cristal líquido LCD.
Midiendo señales con el osciloscopio
Los osciloscopios, permiten la medida de tensiones, frecuencias, periodos,
ángulos de desfase, etc.
En el análisis y localización de la avería de un circuito electrónico, el
osciloscopio tiene un papel fundamental; analizar y comprobar las señales
de las distintas partes del circuito electrónico; sus frecuencias, periodos y
tensiones que, normalmente, se muestran en el manual del servicio
técnico del fabricante. Este un modo de localizar y detectar que la señal
que midamos está dentro del margen correcto en su amplitud y
frecuencia, de lo contrario nos daríamos cuenta que el circuito está
fallando observando que las señales no existen o se encuentran atenuadas
o en desfase.
118
Osciloscopio analógico de dos canales y digital
Diferentes señales en amplitud y frecuencia que se visualizan en un osciloscopio
El osciloscopio dispone de una base de tiempos y una o más entradas
(generalmente dos) de señal a medir, disponiendo cada una de ellas dos
líneas, una la de la punta de prueba y otra la de masa o referencia.
La gran mayoría de los osciloscopios tienen las masas de los canales
comunicados y unidas al chasis del equipo y al conector de tierra del
enchufe de alimentación del osciloscopio. Esto es muy importante cuando
se realizan medidas en un equipo, pues si tenemos un osciloscopio con su
correspondiente conexión a red y su toma a tierra, y pretendemos medir la
tensión en su enchufe de red, puede ocurrir que al desconocer el orden de
las fases del enchufe pongamos una de las fases a la masa de la sonda y
mediante el osciloscopio esa fase se ponga a tierra, con el consiguiente
disparo del diferencial y limitador de la red.
En la medida de tensiones, cada entrada dispone de un conmutador que
pone DC / GND / AC:
 En la posición GND tenemos la referencia de masa, o lo que es lo
mismo el cero que permite situar el mismo en la pantalla.
 En la posición DC permite medir componente en continua y alterna.
Es la posición d trabajo y nos visualiza la señal que tenemos en
cada instante.
 En la posición AC, se elimina la componente continua, permitiendo
la visualización de todas las variaciones, como por ejemplo el rizado
de fuente de alimentación.
119
5.3. MEDIDAS CON GENERADOR DE SEÑALES
Los generadores de señales utilizados en la reparación permiten
introducir señales de prueba en equipos y generalmente son: los de
funciones, de BF y de HF, presentando generalmente controles para
modificar la frecuencia, su amplitud y algunos ajustes de Offset,
permitiendo añadir una componente continua a cada uno de los
semiciclos de la componente alterna. Suelen disponer de atenuadores
graduados en decibelios.
Generador de señales o de funciones
La mayoría se caracterizan por tener una impedancia de salida de 600Ω,
por lo que para impedancias distintas suele ocurrir que la amplitud
indicada por el equipo no se corresponde con la realidad, debiendo medir
su salida con un multímetro que permita su medida a dicha frecuencia,
pues es muy probable que dicha amplitud varíe al variar la frecuencia,
por lo que deberemos realizar nuevos ajustes si se modifica ésta.
Conexión de un osciloscopio y generador de señal para medidas de un
amplificador
5.4. MEDIDAS CON INYECTOR DE SEÑALES
Los inyectores de señal, son una variedad de generadores de señal que
se utilizan especialmente para análisis de equipos de audio y
radiorreceptores, se fundamenta generalmente en un multivibrador
astable formado por transistores o por circuitos integrados (generalmente
el 555), que generan una señal de tipo cuadrada a una frecuencia de unos
4 KHz según sea el diseño.
120
Permite la inyección de dicha señal en los bloques que componen los
equipos de audio, desde el altavoz al micrófono, pasando por todas las
etapas intermedias.
Al inyectar en el altavoz se escucha un pitido débil, y a medida que
pasemos de etapa y encontremos más amplificación, se escuchara más
fuerte la señal, indicando que dicha etapa está amplificando.
Los seguidores de señal o Signal Tracer, son dispositivos que están
formados por un amplificador de B.F. que sustituye al del equipo en la
zona de pruebas, y dispone de una sonda de R.F. con un circuito detector
doblador para el estudio de estas etapas.
El Seguidor de Señal o Signal Tracer, permite hacer el proceso inverso que
realizan los inyectores de señales; es decir en un radiorreceptor, por
ejemplo, y mediante una sonda de RF, permite escuchar las señales en el
circuito de sintonía y a medida que pasamos de etapa, esa señal
aumentaría de amplitud al pasar por más etapas amplificadoras.
Puede combinarse inyectores y seguidores y analizar etapa por etapa,
inyectando una señal en la entrada y leyéndola en la salida de cada una
de ellas.
121
5.5. MEDIDAS CON SONDA LÓGICA
La sonda lógica es la herramienta más usada para el análisis y reparación
de circuitos digitales. La simplicidad de la sonda y su capacidad de
diagnosticar de forma rápida en un circuito en funcionamiento, hacen a
esta herramienta ideal para el 90 % de las necesidades de localización de
averías.
Cuando colocamos la pequeña punta de la sonda en el pin de un chip
sospechoso, en un punto de prueba, o incluso en una pista de a placa, un
indicador situado cerca de la punta nos muestra el estado lógico de dicho
punto.
Algunas sondas disponen de dos indicadores luminosos, uno para cada
estado lógico. Las mejores pueden incluso decirnos si en el punto de
prueba se halla presente algún tipo de señal periódica o de reloj. También
pueden almacenar una corta ráfaga de pulsos para determinar si se ha
producido algún pico o falso pulso en ese punto.
La sonda lógica más completa dispone de cuatro indicadores:
 Una indicación luminosa para el estado lógico 0
 Una indicación luminosa para el estado lógico 1
 Indicación luminosa de estado flotante o tristate
 Indicación intermitente para pulsos
La alimentación de la sonda se produce a través de un cable conectado a
algún punto de alimentación del propio circuito bajo prueba. Otro cable
conectado a masa incrementa la sensibilidad de la sonda y proporciona
protección frente al ruido.
Comprobación con sondas lógicas
Las sondas son ideales para encontrar pulsos de corta duración y baja
frecuencia, difíciles de ver con un osciloscopio, pero para lo que son más
útiles es para localizar puertas lógicas cuya salida está clavada a nivel alto
o bajo.
La única limitación de las sondas lógicas es su incapacidad de monitorizar
más de una línea simultáneamente.
122
Un método muy útil para analizar un circuito con la sonda consiste en
comenzar por la parte central del circuito y comprobar la existencia de
una cierta señal (mirando el diagrama esquemático del circuito). La sonda
se va moviendo hacia atrás o hacia adelante como se muestra en la
siguiente figura. No se tarde mucho en encontrar el chip averiado cuya
salida se encuentra clavada.
La posibilidad de determinar de forma directa el estado lógico de un punto
sin más que tocarlo con la punta de la sonda, y la capacidad de almacenar
pulsos, hacen muy fácil el manejo de este dispositivo y lo convierten en la
herramienta de localización de averías universalmente aceptada para
todas las situaciones, salvo para los casos más complejos de diagnóstico
digital.
Circuito básico de una sonda lógica.
Circuito de una sonda lógica con dos LED. LED “0” LED “1”
123
Las sonda lógicas constan de una pequeña carcasa, dentro de la cual se
acopla el circuito de la sonda. La punta de prueba corresponde al pincho
que sobresale del cuerpo de la carcasa, terminado en un cable de dos
hilos, rojos y negros, con un par de pinzas cocodrilo, que pueden
conectarse a las líneas de alimentación positiva (rojas) y de 0V (negra) en
puntos convenientes del circuito. Estas llevan uno o varios LED para
indicar el estado lógico de salida de un circuito integrado en lógica
combinacional. Con la punta de prueba nos ponemos en la salida de un
circuito lógico y se enciende el LED cuando detecta un “1” o valor alto y
apaga cuando es un “0” o valor bajo.
5.6. GENERADOR DE PULSOS
Si no hay una señal de pulsos o cambiante en el circuito bajo prueba,
podemos inyectar de forma controlada una serie de pulsos en el circuito
con un generador como el de la imagen. Esta herramienta no es más que
un generador lógico portátil.
Inyector de pulsos lógicos
Cuando se activa el pulsador o el conmutador del dispositivo, el generador
mide el nivel lógico del punto de prueba e inyecta automáticamente una
serie de pulsos de nivel lógico contrario. Los pulsos se pueden visualizar
en un diodo LED incorporado.
La posibilidad de introducir una señal variable en el circuito sin necesidad
de desoldar o cortar ningún hilo hace al generador de pulsos el compañero
ideal de la sonda lógica. Estas dos herramientas, utilizadas juntas,
permiten realizar una evaluación paso a paso de la respuesta de las
distintas secciones del circuito a una señal de prueba.
En la siguiente imagen se muestra diversas maneras de probar una
puerta lógica utilizando la sonda y el generador. Suponga que la salida de
la puerta NAND permanece a nivel alto y que, midiendo en las entradas 1,
2 y 3, resulta que todas ellas están a nivel alto. Esta condición haría que
la salida de la puerta AND pasara a nivel alto, y que la de la puerta NAND
fuera 0, luego algo está fallando. Al colocar la sonda en la salida de la
puerta AND vemos que está a nivel bajo. ¿Qué puerta es la que falla?
124
Para saberlo, se coloca la sonda en la salida de la puerta NAND y el
generador en la de la puerta AND (es decir, en la entrada de la puerta
NAND) tal como se muestra en la siguiente imagen. Haga pulsar esta
línea. La sonda debería parpadear, indicando un cambio en la entrada de
la NAND; si no es así, la puerta NAND puede estar fallando… pero, ¿qué
sucede si el nivel bajo estaba causado por un cortocircuito a masa en la
salida de la AND o en la entrada de la NAND?
Coloque la sonda y el pulsador en la salida de la AND, como muestra la
imagen y pulse esta línea. Si la sonda parpadea, la NAND está estropeada;
su entrada cambio de estado, así que la salida también debiera haberlo
hecho.
Si la sonda no parpadea, sabremos que la línea está cortocircuitada a
masa. Una forma de determinar qué chip está cortocircuitado consiste en
tocarlo. Un chip con un corto se pone bastante caliente, mientras que un
chip anclado en un cierto nivel lógico es normal en todo, salvo en que la
salida no cambia de estado.
125
6. Comprobación y averías de componentes
Los componentes que forman un circuito electrónico suelen fallar con el
tiempo sobre todo los que trabajan continuamente o con corrientes y
tensiones altas. Su construcción, tamaño y polarización es fundamental
para la vida de un componente. Un buen diseño de un circuito electrónico,
influye también en los componentes electrónicos utilizados para conseguir
un correcto funcionamiento y durabilidad.
https://youtu.be/e7xKNv_zKyo
6.1. COMPROBACIÓN DE RESISTENCIAS
Para comprobar las resistencias necesitaremos un óhmetro o un polímetro
capaz de medir resistencia eléctrica.
Se seguirá el siguiente procedimiento:
1. Desconectar al menos uno de los terminales de la resistencia que se
desea comprobar.
2. Inspeccionar detenidamente el cuerpo de la resistencia. Si presenta
algún tipo de alteración (grietas, desconchones, etc.) proceder a su
sustitución. Además, si se observa que la resistencia presenta aspecto
de haber estado sometida a una excesiva temperatura (alteración de
sus colores, que pasan a adquirir cierto tono pardusco) cambiarla por
otra de igual valor pero de mayor potencia.
3. Si la resistencia presenta un buen aspecto proceder a su medida con el
óhmetro, teniendo la precaución de no tocar simultáneamente con los
dedos ambas puntas de prueba. Se considerará que la resistencia
presenta un valor correcto cuando el valor medido coincida con el valor
nominal de la misma o, al menos, quede dentro de la banda de
tolerancia de éste. En caso contrario habrá que proceder a su cambio
por otra en buen estado.
Para medir resistencia levantar una pata en la PCB.
126
6.1.1. Averías en la resistencia
Una resistencia es un componente que no se suele estropearse fácilmente
cuando está bien diseñada en el circuito electrónico. Pero hay factores que
la pueden estropear, como puede ser un exceso de temperatura, por
envejecimiento, un golpe fuerte en su estructura o rotura de la misma.
Exceso de temperatura Golpe y rotura
El exceso de temperatura producido por una sobrecorrientes o
sobretensión en una resistencia puede producir un cambio en su valor
óhmico llegando a aumentar su valor hasta quedar abierta, o incluso
disminuir su valor hasta quedarse en cortocircuito. Debido a un exceso de
calor puede producir daños colaterales a los demás componentes de
alrededor.
La existencia de un cortocircuito puede descubrirse también con la ayuda
del óhmetro. Cuando una resistencia está cortocircuitada, el valor de la
resistencia total disminuye y la intensidad de la corriente aumenta. Si el
cortocircuito deja una resistencia próxima a cero óhmios, la corriente
circulante es muy intensa, y tal corriente sobrepasa la capacidad de
polarizar correctamente el circuito y afecta también a los demás
componentes asociados, dañando semiconductores y circuitos integrados.
Si, desde un principio, la resistencia de un circuito electrónico está
mal calculada con respecto a su valor, potencia y tolerancia,
posiblemente, a la larga, puede dar problemas de avería en el
circuito electrónico.
127
6.2. COMPROBACIÓN DE POTENCIÓMETROS Y RESISTENCIAS
AJUSTABLES
Realizaremos dos tipos de pruebas, una para comprobar el valor del
potenciómetro y otra para comprobar el nivel de ruido del mismo. Para las
resistencias ajustables procederemos de la misma forma. Para comprobar
el valor de la resistencia necesitaremos un óhmetro.
Resistencia ajustable para PCI y Potenciómetros
Se seguirá el siguiente procedimiento:
1. Desconectar los terminales del potenciómetro a medir.
2. Medir la resistencia entre los dos extremos del potenciómetro.
Debe coincidir con el valor indicado en el cuerpo del mismo. Si no es
así se debe proceder a su sustitución.
3. Medir la resistencia entre el central y cada uno de los extremos,
procediendo a variar el cursor entre las dos posiciones extremas.
La resistencia medida deberá de pasar de cero ohmios al valor indicado
en el cuerpo del potenciómetro, o viceversa, de forma suave, sin saltos.
Si se producen saltos o la variación no es del todo suave habrá que
sustituirlo.
Para comprobar el nivel de ruido se necesitan una fuente de alimentación,
un osciloscopio y una resistencia de 4k7. Se deberá proceder de la
siguiente forma:
1. Montar el siguiente circuito con el potenciómetro a comprobar.
2. Conmutar el osciloscopio a AC y visualizar la traza en la pantalla.
3. Mover el cursor del potenciómetro y comprobar si aparece ruido
eléctrico sobre la traza anterior. Si es así es aconsejable su
sustitución por otro nuevo.
128
6.3. COMPROBACIÓN DE CONDENSADORES
El condensador es un acumulador temporal de cargas eléctricas. Es uno
de los componentes pasivos que su defecto provoca fallos importantes en
un circuito electrónico determinado.
Para ello, tendremos que comprobar aislamiento o fugas y capacidad. Si
además el condensador forma parte de una fuente de alimentación
conmutada (salvo condensador inmediatamente tras puente rectificador)
se deberá verificar el valor de su ESR (resistencia equivalente serie).
De inicio hay que descartar todos aquellos condensadores electrolíticos
que presenten abolladuras y abombamientos.
Condensador electrolítico abombado
Para la comprobación de aislamiento se necesitará un óhmetro:
1. Extraer el condensador del circuito y descargarlo completamente
(recomendado a través de una resistencia de 1000 óhmios).
2. Conectar el óhmetro. Si se trata de un óhmetro analógico la aguja se
desplazará rápidamente hacia el fondo de la escala y, a
continuación, empezará a desplazarse en sentido contrario, cada vez
más lentamente, hasta llegar a marcar ∞. Invertir la polaridad de las
puntas de prueba y comprobar que se repite lo anterior. Invertir
nuevamente la polaridad de las puntas de prueba dos o tres veces
más, teniéndose que repetir el comportamiento visto. En caso
contrario se ha de cambiar el condensador por otro en buen estado,
ya que el que se está comprobando presenta fugas.
3. En caso de realizar la prueba con un óhmetro digital los dígitos
bailarán y no podremos apreciar bien las cargas y descargas del
condensador. Nos fijaremos únicamente en que la medida indicada
llegue a alcanzar ∞ en cada una de las inversiones de polaridad de
las puntas de prueba. SI no ocurriera esto habría que sustituir el
condensador por falta de aislamiento.
129
Para la comprobación del valor de capacidad del condensador es necesario
un polímetro capaz de realizar este tipo de medida de forma directa. Aun
así, si no se dispone de tal aparato, o el valor de capacidad a medir supera
el rango de medida del mismo, podemos realizar una medida de capacidad
aproximada con el óhmetro. Se necesitará un óhmetro digital y un
cronómetro:
1. Montar el siguiente circuito:
2. Cerrar el interruptor al tiempo que se inicia el cronometraje.
Medir el tiempo que el condensador tarda en cargarse a la
tensión total aplicada (10V en el caso de la figura, pero puede ser
cualquier valor que no supere la tensión máxima del
condensador).
3. Mediante la expresión C = Tiempo / (5 x Resistencia) calcular el
valor del condensador, el cual debe coincidir con el valor del
condensador de forma aproximada. Si ello no ocurriese habría
que proceder a la sustitución del condensador.
Para la medida de la ESR (Equivalent Serie Resistance) se procederá de la
siguiente forma:
1. Extraer el condensador del circuito y descargarlo.
2. Montar el siguiente circuito:
3. Medir con el osciloscopio la tensión alterna presente en el
condensador bajo prueba.
4. Determinar la ESR del condensador de forma aproximada mediante
la expresión ESR(Ω) = 10 x Voltaje condensador.
130
6.3.1. Averías en los condensadores electrolíticos
La función del condensador electrolítico es muy variada. Esa función
siempre se basa en su principio, la acumulación y pérdida de cargas
eléctricas en un determinado tiempo.
Condensadores electrolíticos para inserción y SMD
Ya sean de fabricación en SMD o convencional, los condensadores pueden
dar averías en los circuitos electrónicos debidos a las siguientes causas:
 Perforación del dieléctrico del condensador
 Envejecimiento del condensador
 Deformación mecánica del condensador
 Exceso de calor
 Alto voltaje
 Polaridad invertida en el caso de los condensadores electrolíticos
Los condensadores electrolíticos son famosos por fallar cuando se les
somete a mucho tiempo de uso, temperatura y estrés, hinchándose y
reventando la tapa superior por donde liberan parte del líquido electrólito
de su interior. Duran poco más de 5000 horas y son piezas presentes en
muchos equipos electrónicos económicos aunque se usan cada vez menos,
pero siguen presentes en placas bases de ordenadores, pantallas y fuentes
de alimentación, entre otras.
Casi siempre unos fallos dan origen a otros. El exceso de voltaje que
puede dar lugar a perforación del dieléctrico del condensador electrolítico.
También al sobrecalentamiento que deforma y rompe el cuerpo del
condensador, eso es un caso típico de un condensador electrolítico
hinchado.
Condensador electrolítico defectuoso hinchado
131
Siempre será muy importante probar condensadores en circuito. Son
indiscutibles las ventajas de poder testear o comprobar un condensador
electrolítico sin necesidad de extraerlos del circuito impreso:
 Gran economía del tiempo de localización de fallos
 Protección de las pistas del circuito impreso
 Protección de circuitos integrados muy sensibles
 Ahorro de estaño y electricidad
Es recomendable descargar los condensadores a ser comprobados para
evitar daños a este o cualquier otro equipo de medición.
Aunque el equipo tenga protección contra corriente continua siempre será
mejor evitarlo.
La detección de fallos en condensadores, en este caso, se basa en su ESR
(resistencia Equivalente en Serie) que es la resistencia pura de un
condensador al paso de la corriente alterna.
6.3.2. Averías en el circuito de filtro
El condensador de filtro es, generalmente, un electrolítico polarizado cuya
capacidad se mide en microfaradios. Se utiliza en las fuentes de
alimentación. Pueden fallar si se perfora el dieléctrico dando lugar a un
cortocircuito entre placas; pueden romperse las conexiones de las placas
en cuyo caso se dice que está abierto y finalmente puede perder capacidad
por envejecimiento (electrolíticos secos).
Los condensadores electrolíticos de filtro pueden cortocircuitarse,
presentar pérdidas excesivas o quedar abiertos. Cuando se produce un
cortocircuito en la línea positiva de alimentación de salida, el condensador
se convierte en una resistencia con un valor próximo a cero óhmios, esto
dará lugar a la circulación de una corriente mayor. En los circuitos
convenientemente protegidos, saltará el fusible. Este cortocircuito se
localiza rápidamente con un óhmetro, y para su uso el condensador de
filtro sospechoso debe desconectarse y probarse por separado.
Cuando un condensador de filtro presenta fugas, actúa como un
condensador que tuviera una resistencia unida a él en paralelo. El valor
de tal resistencia de fugas puede ser elevado o bajo; cuanto más elevado
sea, menor es la fuga.
132
Todos los condensadores de filtro presentan ciertas fugas tolerables.
Cuanto menor es la resistencia de fuga equivalente, mayor es la avería y la
eficacia del filtro disminuye en proporción directa.
La avería más común consiste en un condensador de filtro abierto y es
realmente la más sencilla de comprobar. Basta simplemente puentear el
condensador sospechoso con un segundo condensador de filtro en buen
estado, observando cuidadosamente la identidad de polaridad de cada
unión al ser electrolítico. Con el condensador de filtro defectuoso así
puenteado, el équido bajo prueba volverá a funcionar normalmente al
ponerlo en marcha. En la siguiente imagen suponiendo que el
condensador electrolítico C1 se encuentra defectuoso y está abierto
colocamos en paralelo otro condensador C2 en la misma posición y con las
mismas características y el circuito debe volver a funcionar.
Otra forma de comprobar que un condensador electrolítico está defectuoso
o abierto trabajando como filtro de alimentación es, con el equipo
encendido, medir con el polímetro en la escala de tensión alterna la salida
de la fuente de alimentación de continua, cuando se observe que aparece
una lectura de varios milivoltios o voltios de tensión alterna nos está
indicando que la fuente no está filtrando correctamente y exista un
condensador de filtro que esté abierto o defectuoso.
6.3.3. El condensador cerámico
La función principal del condensador cerámico es la de bloquear el paso
de la corriente continua y permitir el paso de la corriente alterna. Tan
simple como eso es la función del condensador cerámico en el circuito
electrónico, pero no la única.
El paso de la corriente alterna que permite el condensador cerámico está
determinado por la capacidad del condensador o capacitancia en faradios.
133
Mientras menor sea la capacidad mayor será la oposición al paso de
la corriente alterna pero condicionada por la frecuencia de esa
corriente alterna.
Esa propiedad de los condensadores, no solo cerámicos sino en todos, los
hace un componente indispensable en la fabricación de:
 Filtros de frecuencias
 Osciladores
 Sintonizadores
 Temporizadores
 Acoplamiento entre etapas de bloques de circuitos
 Multiplicadores de voltaje y red de retardo
Se debe hablar de las funciones de los condensadores cerámicos y no de
una sola función del condensador cerámico. Este cumple varias funciones
en los circuitos electrónicos.
Mediante el dieléctrico es factible fabricar condensadores con baja
capacidad, del orden del nano y pico faradios para ser usados en señales
delta frecuencia.
Los condensadores cerámicos son componentes pasivos de baja capacidad
con alta impedancia al paso de algunas frecuencias y baja al paso de
otras.
Casi siempre se usan en circuitos de acoplamiento entre etapas como el
caso de los condensadores C1 y C4 de la siguiente figura.
Cuando se vea condensadores cerámicos conectados desde un punto a
tierra o masa del circuito electrónico están cumpliendo la función de
desacople o paso tierra de frecuencias.
Cuando el condensador cerámico deja pasar a tierra frecuencias para las
cuales representa una baja impedancia está evitando que esas frecuencias
se retroalimenten en el circuito para provocar oscilaciones indeseadas.
134
Cuando se usan condensadores cerámicos en circuitos de audio se hace
para realizar los filtros de alta frecuencia, es decir, dejar pasar las altas e
impedir las bajas frecuencias de audio.
Los condensadores cerámicos de valores de 1000 pF pueden ser
encontrados en esos filtros pero para evitar oscilaciones de frecuencias de
radio.
La combinación resistencia-condensador cerámico, sea en paralelo o en
serie hará las veces de filtro pasa bajo o filtro pasa alto. Claro que lo más
común es el uso de condensadores electrolíticos para frecuencias de audio
pero los cerámicos se usan para evitar las indeseadas oscilaciones de
radiofrecuencia en audio.
6.3.4. Averías en los condensadores de desacoplo
El condensador de desacoplamiento suelen ser del tipo cerámico y se halla
conectado a la salida, existe generalmente cierta tensión de corriente
continua entre sus placas. Tal tensión puede dar lugar al cortocircuito del
condensador, a que quede abierto o a que presente fugas excesivas. Un
condensador cortocircuitado permite que las señales de todas las
frecuencias y la tensión de corriente continua sean derivadas a masa,
dando lugar a que las resistencias y demás componentes por lo que
circula la corriente continua adquieran temperaturas elevadas. Un
condensador abierto, por el contrario, no permite desacoplamiento alguno
y, en consecuencia, provocará mal funcionamiento en el circuito. El
condensador de desacoplamiento con fugas puede actuar de manera
intermedia entre una y otra situación extrema, según sea el valor de tales
fugas.
6.4. COMPROBACIÓN DE UN TRANSFORMADOR
En un transformador convencional los devanados primarios y secundarios
son independientes con un total aislamiento entre ellos. En consecuencia
pueden existir distintos potenciales de corriente continua en primario y en
secundario, pero una tensión de corriente alterna en uno de los
devanados es siempre reflejada en el otro al inducir una tensión
proporcional debido al acoplamiento electromagnético existente entre los
devanados.
6.4.1. Averías del transformador
Los transformadores más sencillos y típicos se hallan en las salidas de
audio, adaptadores de RF, fuentes de alimentación, etc. Por regla general,
cuando presentan una avería se trata de un secundario abierto puesto
que en tal devanado suelen hallarse presentes tensiones de corriente
continua elevadas. La avería se localiza fácilmente con un óhmetro en este
caso.
135
Los devanados de los transformadores no suelen presentar cortocircuitos,
pero son propensos a crear otro problema poco común. Los núcleos de
hierro laminado están constituidos por un gran número de láminas
metálicas muy delgadas y aisladas entre sí por medio de un barniz que
con el tiempo se deteriora, deja sueltas a las láminas y da lugar a una
distorsión en su funcionamiento produciendo un ruido desagradable.
En un autotransformador los defectos más comunes son las espiras
cortocircuitadas o el devanado abierto. Se les comprueba mediante un
óhmetro que mide la resistencia del devanado. Un devanado abierto es
fácil de descubrir con el óhmetro, pero las espiras cortocircuitadas es un
asunto más complejo. La única manera de detectarlas es mediante el uso
de un medidor que pueda aplicar una señal para obtener la resonancia del
devanado (la bobina del medidor por mínimo se acopla por proximidad al
devanado del autotransformador). Si el devanado no “resuena” a la
frecuencia prevista, es señal de que contiene espiras cortocircuitadas.
6.5. COMPROBACIÓN DE TRANSISTORES BIPOLARES
Para la comprobación de un transistor bipolar se deberán comprobar las
dos uniones semiconductoras que posee, la unión base-emisor y la unión
base colector. Se deberá comprobar así mismo la no conducción entre
emisor y colector cuando la base está abierta. Para realizar estas
comprobaciones procederemos de la siguiente forma:
1. Numerar las patillas del transistor de 1 a 3.
2. Completar la tabla siguiente realizando medidas con el óhmetro:
3. Si el transistor está en buen estado en la tabla sólo deben aparecer dos
medidas bajas de resistencia, y deben estar en filas y columnas
diferentes, como en el ejemplo de arriba.
136
4. Además, de esta tabla se puede deducir el tipo de transistor (NPN o
PNP) y cuáles son sus patillas (E, B y C). Veamos cómo:
 Patillas: debemos empezar por determinar qué patilla es la
común a las dos medidas de resistencia baja. Dicha patilla
corresponde a la de base, la número 1 en el caso del ejemplo. La
patilla que con la base haya dado más resistencia (distinta de ∞)
será el emisor, en nuestro ejemplo la número 3. La patilla que
queda será el colector.
 Tipo: debemos mirar la polaridad de la base en las dos medidas
bajas. Esa será la polaridad del semiconductor de la base y, por
tanto, emisor y colector tendrán polaridad contraria. En nuestro
ejemplo la base es positiva (P) y emisor y colector negativos (N).
Por tanto, el transistor será de tipo NPN.
Para averiguar el tipo de transistor de que se trata, NPN ó PNP, para lo
cual se debe mantener fija una de las puntas en uno de los terminales del
transistor y con la otra punta se toca en cada uno de los otros terminales.
Hay que realizar todas las combinaciones posibles hasta conseguir que
con un terminal fija y tocando en cada uno de los otros dos terminales, la
aguja del equipo se desplace de manera notable. En este punto sabremos
si el transistor es PNP ó NPN y cuál es la base. Si el común o fijo es el
cable negro, será del tipo PNP y éste será la base, si el común es el cable
rojo, será de tipo NPN y éste será la base.
https://youtu.be/YpzphSxkucA
137
Una vez localizada la base, debemos polarizar el transistor para verificar si
funciona correctamente, para ello conectamos los terminales de colector y
emisor al óhmetro, existiendo dos posibilidades de conexión, y con una
resistencia de 1K se toca entre la base del transistor y el terminal que
tenga el más o el menos según sea el tipo de transistor (si es un PNP será
el menos si es NPN será el más). Cuando se aprecie que al realizar esta
operación, la resistencia que indica el polímetro baja notablemente,
sabremos que el transistor está funcionando y que el terminal en donde
hemos colocado la resistencia es el colector, siendo el que queda aislado
el emisor.
6.5.1. Prueba de corte de corriente del transistor
Para los transistores existe una prueba conveniente que consiste en dejar
al transistor sin corriente puesto que todo lo necesario es cortocircuitar
emisor y base.
Con frecuencia se utiliza un simple puente de alambre conductor en las
reparaciones de circuitos transistorizados, puesto que sirve para cerrar la
conducción de un semiconductor.
Este cortocircuito sitúa al emisor y a la base al mismo potencial, y puesto
que el transistor de silicio debe tener una polarización directa de al menos
0,6V para ser conductor (0,2V si se trata de un transistor de germanio), la
igualación de potencial en emisor y base impide la circulación de
corriente. Como podrá verse, esta operación constituye una valiosa técnica
de prueba, el único problema está en la posibilidad de que
accidentalmente se aplique alguna carga de tensión en base o emisor
durante la prueba, que pueda dar lugar a la ruptura de la unión EB y
entonces sí que será preciso sustituir al transistor.
La prueba de corte de conducción, típicamente la fuente de alimentación
entrega un potencial de 12V a los circuitos transistores, cuando la tensión
aparece en un transistor que conduce normalmente, el valor de la tensión
en el colector es de 9V.
138
En el supuesto de que se sospeche de un transistor defectuoso, bastará
con tomar la lectura de la tensión de colector. Si tal lectura es de 9 V, se
cortocircuita a continuación el emisor E con la base B y se procede a una
nueva lectura de la tensión de colector. El cortocircuito deja al transistor
sin conducción y sin la existencia de corriente emisor E colector C, la
tensión del colector debe elevarse a 12V si tal transistor está en buen
estado. Si no lo hace así, puede considerarse que el transistor presenta
fugas alarmantes puesto que existe circulación de corriente a través del
mismo aun sin polarización directa. Por el único sitio que entonces puede
circular la corriente es a través de la ruptura de las uniones.
Si la tensión de alimentación aparece en colector manteniendo la unión
EB en cortocircuito, todas las probabilidades estarán a favor de que el
transistor se halle en perfecto estado.
6.5.2. Prueba de abierto del transistor
El transistor también puede comprobarse fácilmente para averiguar la
existencia de una unión abierta. Si se halla polarizado directamente, el
colector permanece a una tensión algo inferior a la de alimentación
mientras fluye la corriente de colector. Si se sospecha que un transistor se
halla abierto, todo lo que debe hacerse es tomar cuidadosamente las
lecturas de tensión en colector, base y emisor. Si entre emisor y base
existe la polarización directa correcta (0,6V para silicio y 0,2V para el de
germanio), pero el colector se halla a la tensión de alimentación, puede
darse por seguro que el transistor está abierto.
Si la polarización de un NPN es correcta y la lectura de la tensión de colector es
+B, el semiconductor está abierto.
La polarización directa de valor correcto abre la conducción de un buen
transistor y da lugar a una caída de tensión a través de la resistencia de
carga del colector. Si la polarización es correcta pero no se observa caída
de tensión en colector, el transistor no está conduciendo y esto ocurre
cuando una de sus uniones ha quedado abierta.
139
6.5.3. Tensiones incorrectas en el transistor
Existe otra prueba de comprobación del transistor muy relevante. Las
tensiones reducidas del transistor son parámetros que aparecen o no
aparecen. La tensión de colector o bien aumenta al valor de la tensión de
alimentación o bien desaparece del todo.
Cuando la tensión de base no es correcta, la avería se hallará en el circuito
de entrada.
Mientras que una tensión incorrecta en uno de los puntos de prueba de
un transistor significa, por lo general, que a la avería se halla en el propio
circuito. Por ejemplo, si se obtienen una lectura anormal de tensión de
base, bien sea por exceso o por defecto, la avería estará en el circuito de
base. Si se obtiene una lectura de tensión incorrecta en emisor, la base
está bien y el colector se halla al potencial de la fuente de alimentación, la
avería estará en el circuito de emisor.
Si la tensión de base es normal, la de colector es +B y no existe tensión de emisor,
la avería se localizará en el circuito emisor.
140
Si se halla una tensión de colector igual a la del emisor y la tensión de
base tiene valor correcto, la avería estará en el circuito de colector.
Si la tensión de base es normal pero las tensiones de colector y emisor son iguales,
la avería se hallará en el circuito de colector.
Cuando recaen las sospechas en una rama particular del circuito, sus
componentes deben comprobarse uno por uno, con el aparato, bajo
examen apagado. Durante la prueba debe tenerse la seguridad de que no
se aplicarán tensiones perjudiciales a los transistores. Muchos óhmetros
ocultan pilas con tensión suficientemente elevada para provocar la
ruptura de una unión. Si se hace uso de un condensador de filtro en
algunas pruebas, debe tenerse la seguridad de que se hallará descargado
antes de conectarlo a un circuito ya que, de no ser así, la carga del mismo
podría penetrar accidentalmente por el lado sensible de una unión PN y
destruirla.
6.6. COMPROBACIÓN DE TRANSISTORES MOSFET
Cuando nos encontramos que la avería es causada por un transistor
MOSFET en mal estado, tenemos que tener en cuenta porqué se ha
dañado, ¿Cuáles han podido ser las posibles causas?, y no solo limitarnos
a cambiarlos.
Estos tipos de transistores tienen la desventaja de dañarse fácilmente
como consecuencia de tocarlo teniendo nuestro cuerpo cargado de
electricidad estática, y destruirse sin nosotros mismo saberlo.
141
Hay unas cuantas razones por la que estos pueden fallar:
Por exceso de tensión:
Los MOSFETS tienen muy poca tolerancia a la sobretensión. El daño al
dispositivo puede provocarse incluso por una sobretensión de unos pocos
nanosegundos. Los MOSFET han de ser mirados con atención en cuanto a
tensiones inesperadas.
Por sobrecarga de corriente prolongada:
Corrientes medias/altas provocan una considerable disipación térmica en
los MOSFET a pesar de su relativa baja impedancia. Si la corriente es muy
alta y el disipador de calor es pobre, el MOSFET puede ser destruido por el
aumento de temperatura. Ten en cuenta que MOSFETS vecinos pueden
estar conectados en paralelo directamente para compartir cargas de
corriente elevadas.
Por sobrecarga de corriente transitoria:
Una sobrecarga de corriente muy alta, aunque de corta duración, pude
causar daños progresivos al dispositivo con poco aumento de temperatura
apreciable antes de un fallo.
Por disparo de los transistores a la vez:
Si las señales de control de 2 MOSFETs opuestos se superponen estos son
activados al mismo tiempo. Esto efectivamente cortocircuita la
alimentación, este fenómeno nuestros amigos anglosajones lo conocen
cómo Shoot-through condition. Si esto ocurre el condensador de desacoplo
de la alimentación de descarga rápidamente a través de ambos MOSFET
cada vez que se produce una transición de conmutación. Esto se traduce
en impulsos de corrientes muy cortos pero muy intensos a través de los
dispositivos de conmutación. Las posibilidades de que shoot-through
condition ocurra se reducen al mínimo dejando un tiempo muerto entre
las transiciones de conmutación, durante el cual ningún MOSFET es
activado. Esto deja un tiempo para un dispositivo sea desactivado antes
de que el contrario se active. Sabiendo esto, deberemos estar preparados
para cambiar más de un MOSFET si estos trabajan juntos.
Por exceso de voltaje en la puerta:
Si la puerta del MOSFET es conducida con una tensión demasiado alta, el
aislamiento de metal oxido interno puede llegar a ser perforado dejando el
MOSFET fuera de combate. Tensiones de entrada a la puerta de más de
+15v o +20 en algunos modelos son susceptibles a causar daños en la
puerta y hacer que el MOSFET falle. Debemos tener cuidado de dejar la
puerta libre de picos de tensión que puedan superar las tensiones de
voltaje máximas para la puerta. Si esto ocurre debemos detectar todos
aquellos componentes conectados a la puerta del MOSFET para verificar
de donde proviene la falla. No sirve de nada tan solo cambiar el MOSFET,
ya que probablemente si lo hacemos así, se volverá a dañar prontamente o
incluso en directo.
142
Por voltaje de puerta insuficiente o activación a medias:
Los dispositivos MOSFET tan solo se usan para conmutar grandes
cantidades de voltaje porque estos son diseñados para disipar el mínimo
de energía cuando están en pleno funcionamiento. Es responsabilidad del
diseñador de asegurar que el MOSFET estará lo suficientemente
dimensionado para disipar el mínimo de energía durante su conducción.
Si el MOSFET no es del todo conmutado este presentará una gran
resistencia durante su conducción lo cual hará que se disipen grandes
cantidades de energía en forma de calor. Una tensión de entre 10 y 15v en
la mayoría de los MOSFET garantiza el pleno encendido del dispositivo.
6.7. COMPROBACIÓN DE DIODOS SEMICONDUCTORES
En la actualidad la perfección en la fabricación de semiconductores
proporciona una alta fiabilidad en el uso de las uniones N-P en la
rectificación de c.a., por lo que el fallo en las mismas se produce en la
mayoría de los casos debido a un trabajo incorrecto, que puede provenir
de la aplicación de sobretensiones, sobrecorrientes, exceso de
temperatura, fuertes golpes o hechos similares.
En general, la avería de un diodo se reduce a un comportamiento diferente
al de su función a realizar, es decir, no presentar mucha resistencia con
polarización inversa y poca con polarización directa, con el cual se puede
dar dos casos:
1. Que la unión N-P presente una resistencia muy elevada en ambas
polarizaciones, caso en el que se dice que está “abierto”, y significa
una ruptura que produce el aislamiento entre el ánodo y el cátodo.
2. Que conduzca la unión N-P en los dos sentidos, habiendo perdido el
efecto rectificador. En esta situación se dice que el diodo está en
“corto”.
Para comprobar el estado en que se encuentra cualquier diodo, se puede
comprobar mediante un polímetro analógico capaz de medir resistencias
con cierta exactitud.
Hay que tener en cuenta que el polímetro analógico para realizar
mediciones de resistencias requiere la colaboración de una pila interna.
También es curioso apreciar en la mayoría de los polímetros analógicos
(exceptos los digitales) que la punta de prueba negra es por la que sale al
exterior el borne positivo de dicha pila interna, mientras que por la roja
llega el negativo. Este conexionado contrasta con el hecho de que al medir
tensiones lo normal es que la punta roja se aplique al positivo de la
tensión externa y la negra al negativo.
143
Teniendo en cuenta este detalle en el polímetro medidor, para emitir un
juicio sobre el estado interno de un diodo sólo hay que medir la resistencia
entre sus dos electrodos (ánodo y cátodo): primero, aplicando las puntas
del polímetro en una posición y luego, invirtiéndolas entre sí. Esto quiere
decir que si se comienza midiendo el extremo derecho del diodo con la
punta roja y el izquierdo con la negra, una vez comprobado y anotado el
valor de la resistencia se intercambian entre si dichas puntas y se efectúa
una nueva medición.
Tal como se muestra en la figura en una posición tendrá la resistencia
baja, polarización directa, y cambiando las puntas tendremos una
resistencia alta y polarización inversa.
Comprobación del diodo con un polímetro analógico.
En el caso de que en las dos mediciones se tenga una baja resistencia el
diodo está en corto, mientras que si la resistencia es elevada, también en
ambos casos, el diodo se encuentra abierto.
https://youtu.be/FW-VanioVH4
Para distinguir el cátodo o zona N y el ánodo o zona P, en la hipótesis de
que el diodo no esté averiado, se aplican las puntas del polímetro de forma
que proporcionen la resistencia directa de bajo valor: el terminal del diodo
que en estas circunstancias corresponde a la punta roja de pruebas
(negativa) será la zona N, es decir, el cátodo; el otro será el ánodo.
Estas comprobaciones se han realizado con el diodo fuera del circuito, en
el caso de que se quiera comprobar un diodo que se encuentra montado
en un circuito impreso, necesariamente se tendrá que realizar los
siguientes pasos:
1) Proceder a desconectar una de las patillas del diodo, en caso de que
éste ya forme parte de un circuito.
2) Con un polímetro en una escala de ohmios baja, o preferiblemente
en el alcance especial que algunos disponen para comprobación de
diodos, comprobar la conducción del diodo cuando se polariza
directamente (si estamos usando un polímetro con el alcance
especial antes comentado en la pantalla aparecerá la tensión
aproximada de conducción del mismo, que debe estar próxima a los
0,6V para diodos de silicio y de 0,2V para diodos de germanio y
diodos Schotky). Si el diodo no conduce debe sustituirse.
144
3) Comprobar la no conducción del diodo en polarización inversa. Si
un diodo de silicio presenta corriente de fuga debe ser sustituido. Si
se trata de un diodo de germanio cierta corriente de fuga es normal,
pero no debe superar unos pocos microamperios. Si tal ocurre se
deberá sustituir el diodo.
Para su comprobación, desconectar una de las patillas del diodo en la placa
de circuito impreso.
En los medidores analógicos al medir diodos en polarización inversa
indicará una resistencia muy elevada y sin caída de tensión, estando el
diodo en buen estado, mientras que en la polarización directa presentan
una resistencia baja y la caída de tensión de aproximadamente de unos
0,6V en los diodos de silicio, y 0,2 V en los diodos de germanio.
En los multímetros digitales no se contempla lo de la inversión de
polaridad como la de los analógicos, por disponer estos medidores de una
escala exclusiva para medir los diodos y la posición de las puntas de
pruebas corresponde en sentido directo a la tensión de umbral de dicho
diodo, es decir, punta roja positiva (ánodo) y punta negra negativa
(cátodo). En polarización directa el valor que presenta el diodo, estando en
buen estado, es de unos 0,5 a 0,8V, según el tipo del diodo, y en
polarización inversa no debe medir nada.
El polímetro digital indica 0,82 V la medida correcta del diodo en polarización
directa con la punta roja positiva en el ánodo y la negra negativa en el cátodo. En
la polarización inversa el polímetro no indica nada.
6.8. COMPROBACIÓN DE DIODOS ZENER
Para la comprobación de diodos zéner se necesitan tres cosas: una
fuente, una resistencia y como es lógico, un multímetro digital. También
se puede usar el voltímetro analógico.
145
Medir y comprobar un diodo zéner es muy sencillo. Se mide igual que un
diodo normal. Comprobar el voltaje del diodo zéner garantiza que ese
componente está realizando bien su trabajo. Así se conoce si está
regulando el voltaje necesario en el circuito electrónico.
Símbolo y estructura física del diodo zéner
Para probar o medir el diodo zéner lo primero que se deberá hacer es
comprobar su estado de conducción en un sentido y en el otro. Tal como
se hace con el diodo normal. Colocar el multímetro digital en la escala de
diodos lo cual se indica mediante el símbolo de diodo y comprobar su
estado como si fuera un diodo semiconductor normal.
La resistencia en conducción deberá ser igual a la de un diodo, por
encima de 500 ohmios pero no superior a 800 ohmios, mientras que en
inverso deberá marcar INFINITO pues si arroja alguna lectura inferior a
450 ohmios será muestra de fuga o corto circuito en caso de ser CERO y
no estará apto para usarlo por lo general.
Probar el voltaje del diodo zéner requiere desmontarlo del circuito y
ponerlo a prueba a través del siguiente circuito:
El esquema muestra la forma en cómo se comprueba el voltaje de un
diodo zéner. De esta forma se puede saber el voltaje que regula el zéner.
Para su comprobación se necesita una fuente de alimentación capaz de
entrega una tensión superior a la del zéner, una resistencia limitadora y
un polímetro. La fuente debe ser de corriente continua y debe tener un
voltaje superior al de regulación del diodo zéner a medir. La resistencia de
valor de 4K7 ohmios es necesaria para no excederse el rango de potencia
que puede disipar el zéner bajo prueba y quemarlo. Se sitúa en serie con
el diodo para limitar la corriente.
146
Sobre el circuito de prueba realizar los siguientes pasos:
1. Ajustar la tensión de la fuente de alimentación a un valor superior a la
del zéner que se quiere comprobar, por ejemplo 5V por encima de la
tensión del zéner, si el zéner es de 12 voltios, la fuente debe ser de 17
voltios.
2. Medir con el polímetro la tensión en los extremos del diodo zéner bajo
prueba, debe coincidir de forma muy aproximada con la tensión del
zéner. Si no fuese así se debe sustituir el zéner por otro en buen
estado.
Para comprobar el voltaje de regulación zéner debe haber una carga RL.
En un circuito regulador de voltaje hay siempre una carga para que el
diodo zéner regule la tensión.
Circuito básico para la comprobación de un diodo zéner
Por tanto, para que se pueda realizar la comprobación de forma lo más
cercana a la realidad, hay que colocar una carga. Esta carga es la
representada por RL en paralelo con el zéner. La carga RL deberá tener un
cierto valor pues si es demasiado pequeña pueden pasar dos cosas:
1. Si RL es mucho menor que RS la salida de voltaje caerá por debajo
del valor del voltaje del zéner.
2. Existe un problema relacionado con la variación de la corriente del
zéner. El valor de esa corriente, la que pasa por el zéner, nunca
deberá estar por debajo del 10% de la máxima nominal. En el
ejemplo del diodo zéner de 5V a 1W con 0,2A de corriente máxima,
la corriente que deberá pasar por el zéner no puede caer por debajo
de los 0,02A para tomar una lectura correcta de su buen
funcionamiento.
6.9. COMPROBACIÓN DE DIODOS LED
Para la comprobación de diodos LED se necesita una fuente de
alimentación y una resistencia limitadora, por ejemplo de 470 ohmios:
147
 Realizar el siguiente montaje:
Si el LED se ilumina su estado es bueno, pero de lo contrario, sino se
ilumina estará en mal estado y habrá que sustituirlo.
Otra forma de comprobar un diodo LED es con un multímetro en la escala
de medida de diodo poniendo las puntas de prueba sobre los terminales
del diodo: punta roja positiva (+) al ánodo y la punta negra negativa (-) al
cátodo. Si el diodo LED se encuentra en buen estado debe iluminarse de
lo contrario habrá que cambiarlo.
6.10. COMPROBACIÓN DE DIODOS INFRARROJOS
Este dispositivo permite comprobar rápidamente si el mando de un control
remoto de infrarrojo emite correctamente la señal infrarroja (IR).
Se coloca el control remoto cerca del probador de 4 a 5 cm y se presiona
uno a uno los botones del mismo, el diodo LD2 se encenderá mostrando la
presencia de los pulsos IR. El diodo LED1 se encenderá cuando el
interruptor Int 1 conecte la alimentación.
Tiene una salida (AUX) para osciloscopio que permite ver la forma de
onda, porque hay veces que emiten infrarrojo, pero están corridos de
frecuencia o la señal esta deformada.
Probador de mando a distancia por infrarrojos
148
6.11. COMPROBACIÓN DE CRISTAL DE CUARZO
También los cristales de cuarzo con el tiempo y su continuo
funcionamiento suelen empezar a fallar. Para ello, es de gran importancia
contar con un comprobador de cristales de cuarzo para asegurar que no
es un circuito integrado el motivo que esté fallado un circuito electrónico.
Cuando comprobemos que no están presentes los pulsos de oscilación en
un circuito integrado se debe sospechar del oscilador de cuarzo.
Diversos tipos de cristales de cuarzo
El comprobador de cristales de cuarzo ha sido probado por muchos
técnicos y aunque no dice la frecuencia a la que está oscilando el cristal,
al menos nos indica si está funcionando o no.
Para conocer la frecuencia de un cristal se necesita hacer uso del
osciloscopio o mejor aún de un frecuencímetro digital.
Las causas por las que un cristal puede dejar de funcionar o de perder su
frecuencia de trabajo para lo cual fue fabricado suelen ser muy raras. No
obstante una fractura o pérdida de sus características físicas puede
hacerlo. El calor es el enemigo número uno de la estabilidad de los
circuitos osciladores y el cuarzo se afecta por la temperatura.
Nunca debe descartarse revisar el cristal marcador del oscilador que
genera los pulsos de reloj para sincronizar las funciones del equipo. Si
está en mal estado trabajará de forma errática y puede producir fallos
intermitentes.
El envejecimiento del cristal de cuarzo puede hacer también variar la
frecuencia para lo cual fue fabricado. Ello se debe a cambios físicos
acumulativos con el paso del tiempo.
Los factores que intervienen en el cambio de frecuencia de un cristal de
cuarzo son, entre otros:
 Exceso en la potencia disipada
 Efectos térmicos
 Deterioro de los hilos de contactos
 Perdidas en la elasticidad del cristal
149
En la siguiente figura se muestra la sencillez y lo fácil de realizar, con muy
pocos recursos, el comprobador de cristales de cuarzo.
Esquema eléctrico de un sencillo comprobador de cristal de cuarzo
En el esquema anterior se muestra el circuito para construir el
comprobador de cristales de cuarzo.
El principio de funcionamiento es la de un oscilador Colpitts formado por
el transistor Q1, los condensadores C1 y C2 y las resistencias R1 y R2.
El condensador C3 sirve de acoplamiento al siguiente paso, el transistor
Q2 hace la función de conmutador para dejar pasar la corriente
procedente de la batería B1. Con la resistencia R3 en serie se ajusta el
voltaje al colector de Q2 que sale desde el oscilador.
La señal es cortada en su parte negativa por el diodo D1 para activar la
base de Q2 con un voltaje positivo. Eso hace caer en el estado de
conducción a Q2. De esta forma pasa la corriente por el Led1, que se
ilumina, indicando que el cristal de cuarzo está en buen estado.
Se puede innovar y colocar una salida hacia un osciloscopio o un
frecuencímetro digital para de esa forma comprobar la frecuencia a la que
está oscilando el cristal.
6.12. COMPROBACIÓN DE UN TIRISTOR
Para comprobar un tiristor y saber si está en buenas condiciones o en
mal estado de forma rápida y segura no basta con la tradicional prueba de
conducción realizada con un multímetro de resistencia u óhmetro.
150
Conocer el estado de un tiristor es de gran importancia en el trabajo de
reparación y comprobación de circuitos electrónicos como puede ser el
panel de mando de una lavadora LG. Para comprobar el buen estado de
un tiristor se necesita poner a trabajar el mismo en un circuito.
Es cierto que la mayoría de las veces la simple comprobación del tiristor
con el multímetro dará el estado en que se encuentra ese dispositivo
electrónico que funciona a modo de interruptor, pero el verdadero estado
de funcionamiento del tiristor bajo test será el resultado que arroja el
comprobador electrónico de tiristores.
Medir un tiristor con el polímetro digital es muy fácil pues solo hay que
verificar el estado de conducción o no conducción cuando se activa la
puerta (gate) del tiristor. Se debe tener siempre en cuenta las
características particulares de cada tiristor para su correcta
comprobación. Saber el voltaje de disparo y los límites de corriente y
voltaje para realizar una correcta comprobación y no romper el que pueda
estar bueno.
Para comprobar el estado real de un tiristor se necesita poner a trabaja el
SCR en un circuito como el que se muestra en la siguiente figura de muy
fácil construcción y con el cual se podrá verificar el estado del dispositivo
electrónico en cuestión.
La prueba del tiristor con el circuito representado en la figura es un
esquema muy simple.
Circuito de prueba del tiristor
Se conecta las patas del tiristor a probar en el conector correspondiente a
cada una de ellas, Ánodo (A), Cátodo (K) y Puerta (G). Una vez conectadas
todas las patas del tiristor bajo test se cierre el conmutador o interruptor
K correspondiente al Cátodo y su paso a masa común o el negativo del
circuito. Se pulsa el conmutador G para permitir el disparo del tiristor
mediante la activación de la puerta (G).
151
Si el tiristor está en buen estado la lámpara deberá iluminarse a toda
intensidad, en el caso de no iluminarse o hacerlo con baja intensidad es
señal de que el tiristor no está trabajando bien.
Para llevar el SCR a su estado OFF se abre el conector K lo que deberá
llevar al apagado de la lámpara indicadora. Se cierra nuevamente el
interruptor K sin pulsar el G. Al realizar esta operación la lámpara deberá
permanecer apagada y en caso de que se ilumine aunque sea con poca
intensidad es señal de que el tiristor no está realizando bien su trabajo y
por tanto no es confiable para dejarlo conectado en un circuito
electrónico.
El circuito de prueba puede funcionar lo mismo con una batería
recargable de 9 voltios que con una fuente externa de 12 voltios.
6.12.1. Avería en la fuente de alimentación con protección de un
tiristor “CROWBAR”
CROWBAR es una técnica de protección de la fuente de alimentación que
cuando se produce una sobretensión de entrada hace saltar un fusible.
Utiliza un tiristor conectado en serie con un fusible y en paralelo con la
tensión de salida o entrada de la fuente de alimentación. Al producirse
una sobretensión el sensor, formado por un diodo zéner y conectado a la
puerta del tiristor, empieza a conducir activando la puerta del tiristor y
haciéndolo conducir, provocando un cortocircuito en la salida de la fuente
y fundiendo el fusible.
Existen casos en el que después de una sobretensión el tiristor se queda
bloqueado, es decir, permanentemente en conducción, haciendo el efecto
de un cortocircuito, y esto hace que cada vez que se sustituye el fusible se
funda.
Protección CROWBAR
SENSOR
152
6.13. COMPROBACIÓN DE CIRCUITOS INTEGRADOS
Existen en el comercio equipos de comprobación de circuitos integrados,
aptos para una variedad de integrados.
Otra de la forma que se puede probar un circuito integrado es
desconectando el pin de alimentación y midiendo su resistencia con
relación a tierra o masa común.
Esta prueba es para saber si se encuentra en corto. Cuando hay fuga y el
fallo es intermitente se hace muy difícil conocer sí es el circuito integrado
o uno de sus componentes asociados al circuito integrado.
Hay que tener mucho cuidado al medir un circuito integrado en SMD
cuando está alimentado con la fuente de voltaje pues un corto entre sus
patas con las puntas de pruebas del medidor puede ocasionar más averías
en el circuito electrónico.
Precaución a la hora de medir haciendo cortos con las puntas del polímetro
Para comprobar el circuito integrado se necesita disponer, entre otros
datos, necesarios para que el técnico pueda conocer que hacer para
localizar y dar solución a una avería determinada, es conocer cómo
trabaja el circuito integrado y, para ello, nada mejor que consultar sus
hojas de datos a través de datasheet, por ejemplo, en
http://alldatacheet.com
En la hoja de datos (datasheet) viene todo lo relacionado con el circuito
integrado. Puede ver sus características y funcionamiento, régimen de
trabajo, corrientes y voltajes.
153
Algo muy útil son las formas de onda que vienen en la hoja de datos y casi
siempre uno o varios ejemplos de circuitos típicos para ese tipo en
concreto de circuito integrado.
La hoja de datos del circuito integrado es tan importante como el mismo
Manual de Servicio Técnico del equipo para dar servicio a un dispositivo
en que se sospecha fallo en ese componente. Por ejemplo, de la fuente de
alimentación de un TV Led queremos saber de un integrado de 8 patitas,
tomamos su referencia: 1200AP40 y lo introducimos en la página web de
alldatasheet, y nos aparece hasta 16 páginas de información de este
integrado: descripción general, arquitectura del circuito interno,
descripción de las funciones de cada patillaje, rango con sus valores y
unidades, valores de tensión y corriente, circuito de aplicación típico,
curvas, etc.
Al visualizar el circuito típico de la imagen vemos la función que
desempeña nuestro integrado en la fuente de alimentación del TV,
típicamente es controlador y oscilador de frecuencia de conmutación. Por
ejemplo, en este caso podremos medir con un osciloscopio en la pata 5 del
integrado si hay señales en forma de ondas rectangulares que polariza al
transistor MOSFET para efectuar la conmutación o si le llega a la patilla 2
una señal negativa proveniente del optoacoplador de salida.
Otras de las medidas importante que no se deben pasar por alto es de las
tensiones de la fuente de alimentación. Esto es, desconectando los pines
de alimentación del circuito integrado y medir la tensión de salida de la
fuente de alimentación. Esto será lo primero que se deberá hacer para
comprobar que no hay problemas con el suministro de la alimentación.
Si con los pines del circuito integrado conectados a la alimentación el
voltaje cae más bajo que lo indicado en el diagrama eléctrico o el
datasheet del circuito integrado, se deberá sospechar que este
componente está en corto o uno de sus elementos asociado se encuentra
en mal estado.
154
Puede ser que exista un condensador desvalorizado en la fuente de
alimentación al circuito integrado y sea esa la causa del bajo voltaje.
Por eso hay que verificar siempre la fuente de alimentación antes de
comenzar a buscar por otros caminos y alargar el tiempo de reparación del
circuito electrónico.
Un diodo regulador de voltaje (Zéner) en corto puede dar una falsa
indicación de un circuito integrado en cortocircuito. En este caso se debe
levantar una de las patas del diodo y medirlo.
Muchas veces al medir un componente, como lo es un diodo Zéner o
regulador de tensión, éste ofrece una lectura correcta.
Lo más recomendable es comprobar el funcionamiento del componente
con alimentación aplicada habiendo desconectado previamente los pines
de alimentación del integrado.
El falso contacto en los pines por mala soldadura es un fallo muy común
en el funcionamiento de circuitos integrados.
También es importante saber que un circuito integrado que está
trabajando puede calentarse en exceso y esto no sea la causa de un fallo
interno. Los componentes externos asociados al circuito integrado, como
son resistencias, diodos, transistores, condensadores u otros pueden
provocar inestabilidad al circuito integrado y no ser éste la causa del fallo.
Formas de encontrar fallos en un circuito integrado:
 El uso del osciloscopio
 Si hay oscilación
 Detector de audio o video
 Generador de señales
 Y otros métodos e instrumentos
Los expertos aquí son los más elementales y frecuentes para conocer y
resolver fallos a en circuitos integrados.
155
6.14. COMPROBACIÓN DE UN VARISTOR VDR
La VDR o varistores son resistencias dependientes de la tensión para los
que están fabricados, estos, cambian su valor resistivo dependiendo de la
variación de tensión que se produzca entre sus terminales. Ejemplo, si un
varistor o VDR está fabricado para trabajar normalmente con una tensión
de 250V y se le aplica un pico de tensión de 300V o más, su resistencia
varía disminuyendo su valor óhmico a niveles de algunos ohmios
produciendo el efecto de un cortocircuito y haciendo fundir el fusible, en el
caso de encontrase protegiendo una fuente de alimentación.
En la figura se muestra un varistor VDR1 de 250V colocado en paralelo
con la tensión de entrada de red de 220AC por medio de un fusible de 4A.
El Led D1 se encenderá cuando la tensión esté en el margen de 220 V.
Cuando la tensión se eleve a un pico de más de 250V la VDR1 baja su
valor óhmico produciendo una sobrecarga de corriente y haciendo fundir
el fusible y apagando seguidamente el diodo LED D1.
Se han dado casos, que el varistor se ha quedado permanentemente en
cortocircuito, después de haber actuado y haber fundido el fusible por un
pico de tensión elevada y esto ha dado lugar a que cada vez que
sustituimos el fusible éste se funda, diagnosticándose averías de la fuente
de alimentación.
Protección del circuito con un varistor tanto de la tensión continúa como de alterna
156
7. Las técnicas de la soldadura en electrónica
Muchas de las averías en electrónica se deben a la soldadura, éstas se
pueden encontrar envejecidas, sin apenas estaño, o que a simple vista no
se vean y no haya unión entre la pata del componente y el nodo de la
placa impresa, provocando, en algunos casos, averías intermitentes.
En este capítulo se va a describir cómo se puede soldar con eficacia y
obtener una soldadura de buena calidad.
Soldadura en circuito impreso
Antes de soldar en trabajos de electrónica siempre se deberán limpiar bien
las dos áreas a soldar. Soldar en electrónica con buena calidad requiere
experiencia.
Principalmente, no aplicar nunca excesivo calor ni más cantidad de estaño
del necesario. Para soldar correctamente y con gran calidad se deben
seguir siempre algunos pasos muy sencillos pero importantes para lograr
una buena soldadura.
Estos pasos son los siguientes:
1. Limpiar bien las superficies a soldar
2. Lograr una buena unión mecánica
3. Inmovilizar los elementos a soldar
4. Aplicar la resina adecuada
5. Calentar las superficies sólo lo necesario
6. Aportar solo el estaño necesario
7. El estaño debe ser fundido por las superficies a soldar
8. Evitar corrientes de aire como la del ventilador
157
7.1. LIMPIAR LOS ELEMENTOS Y SUPERFICIE A SOLDAR
Cuando se trata de unir dos conductores o cables mediante soldadura se
deben limpiar bien los extremos a soldar, bien con una cuchilla, lija o
algún producto químico como el alcohol.
Lijar y limpiar la superficie a soldar
En el caso de tener que soldar conductores muy finos recubiertos con
esmalte, como los que se utilizan en los bobinados de transformadores, se
tiene que quitar este esmalte aplicando calor con estaño y el soldador
sobre las puntas del conductor hasta ver desaparecer la funda del esmalte
que lo protege. Después de esto se puede soldar fácilmente.
7.2. LOGRAR UNA BUENA UNIÓN MECÁNICA ANTES DE SOLDAR
LOS COMPONENTES
Los elementos a soldar han de tener una buena unión mecánica para
evitar desperfectos en la soldadura por vibraciones, como de los altavoces
por ejemplo. Esto sucede con los componentes de potencia que generan
calor, como también los circuitos de salida de audio, resistencias, fuentes
de alimentación, reguladores, circuitos de salida vertical, entre otros.
Nunca se debe usar la unión soldada de estaño como unión para
resistencias mecánicas, solo se usa para fijar componentes y facilitar la
unión eléctrica entre ambos.
Sujetar bien el componente con la placa para que no se pueda mover cuando
estemos soldando
158
7.3. SUJECCIÓN DE LOS COMPONENTES ANTES DE SOLDAR
Antes de proceder a la soldadura con el estaño los componentes deberán
ser inmovilizados para evitar movimientos antes de que se solidifique por
completo el estaño aplicado para evitar porosidades y fracturas en el
material de aportación, en este caso el estaño.
Procedimiento para soldar una resistencia
De moverse los componentes a soldar por mala unión mecánica o
inmovilización, entonces se provocará una falsa unión que fallará muy
pronto provocando un defecto difícil de detectar.
7.4. APLICAR EL ESTAÑO NECESARIO PARA CADA PUNTO DE
SOLDADURA CON AYUDA DE FLUX
El flux o pasta fundente es un producto químico usado en proceso de
soldar y en la fabricación de placas y otros componentes electrónicos,
especialmente desarrollado para reparar circuitos y componentes de
soldadura. Sirve para, entre otras funciones, aislar del contacto del aire,
disolver y eliminar los óxidos que pueden formarse y favorecer la
permeabilidad del material base por el metal de aportación fundido,
consiguiendo que el metal de aportación pueda fluir y se distribuya en la
unión
100 gr de pasta fundente para soldar
Hay diversos tipos de flux para soldadura con estaño en trabajos de
electrónica pero se debe seleccionar el tipo que mejor nos soporte pues en
lugar de lograr una soldadura de calidad se puede arruinar el circuito
impreso y otros componentes por usar una fundente no adecuada.
159
Hay flux a base de ácidos fuertes para trabajos en metales con una mayor
superficie y espesor como son los antiguos radiadores de autos realizados
con bronce o cobre, entre otros.
Estos fundentes hay que evitarlos pues la delgadez extrema de las pistas
en un circuito impreso puede ser corroída al usar tales fundentes.
El flux más usado y seguro para trabajos de electrónica es la resina
llamada Pez Rubia que es un sólido nada agresivo para las pistas de los
circuitos impresos.
La aplicación del flux facilita la soldadura
Antes de proceder a unir mecánicamente los componentes electrónicos a
soldar se debe realizar un preestañado, es decir, aplicar una pequeña
capa de estaño en cada superficie a soldar. Este sencillo procedimiento
evitará el tener que aplicar más calor del necesario y también evitará usar
resina de forma innecesaria.
El estaño es un buen conductor del calor y de la electricidad por lo que se
calentará más rápido que el cobre contenido en los componentes
electrónicos facilitando que el estaño aplicado para realizar la unión funda
más rápidamente y se pegue con mayor facilidad, evitando así la
aplicación de excesivo calor al nodo del circuito impreso o al componente.
7.5. DETECTAR SOLDADURA DEFECTUOSA CON LENTE DE
AUMENTO
Detectar soldadura defectuosa en el circuito impreso de un equipo
electrónico es algo difícil. Eso provoca fallos difíciles de reparar por lo que
se deben seguir ciertos pasos para resolver ese defecto tan sencillo y
complicado a la vez.
Al soldar con estaño los componentes de un circuito siempre habrá algún
que otro defecto provocado por muchos factores que van desde la calidad
del estaño hasta la peripecia del técnico o calidad del robot.
Para detectar soldadura defectuosa puede usar una lupa o lente de
aumento.
160
En esta imagen se muestra un defecto de soldadura que causa un fallo en
la salida vertical de un viejo monitor CRT LG de 17 pulgadas. Para poder
detectar la soldadura defectuosa se usa una lente de aumento como se
muestra en la imagen.
Detalle de soldadura mala con ayuda de una lente
CI vertical de Monitor LG con soldadura en mal estado
No se observa defecto en la soldadura del IC vertical a simple vista.
Todas las anteriores imágenes corresponde al mismo monitor LG de 17
pulgadas con un grave defecto en la salida de líneas verticales que al final
hacía que el equipo se apagara al faltar los pulsos.
Es un defecto muy molesto y que puede dejar inservible el IC de salida
vertical del equipo al provocar picos y oscilaciones de frecuencia fuera de
parámetros.
Para detectar ese fallo hay que mover la placa impresa o tocar con una
punta de material aislante, no conductora de corriente los puntos
sospechosos y observar la pantalla del monitor.
Una rectificación a todos los puntos de soldadura sospechosos rastreados
con la ayuda de una buena lente o lupa evitarán que ese fallo vuelva a
ocurrir.
161
Ese fallo es típico en equipos con más de 5 años de uso continuo.
Transistor Q711 en monitor LG con soldadura defectuosa
Los fallos anteriores son más difíciles que se provoquen en los modernos
monitores LCD como los del fabricante DELL, Sony, Samsung y también
de LG por estar sometidos sus componentes a menores temperaturas.
7.6. COMO SOLDAR COMPONENTES SMD
Hoy en día es cada vez más difícil encontrar circuitos impresos con
componentes discretos de gran tamaño. Casi todos los circuitos
comerciales usan componentes de montaje superficial o también
conocidos como SMD (Superficial Mounted Devices).
En más de una ocasión es posible que debamos de cambiar un circuito
integrado, un condensador, una resistencia o una bobina SMD y hemos
podido ver que la punta de nuestro soldador es desproporcionadamente
grande y que tantas patillas soldadas en un PCB es realmente difícil de
desoldar.
Aquí vamos a explicar algunas técnicas para desoldar y soldar estos
componentes usando herramientas comunes y alguna que otra no tan
común como los soldadores de gas.
Materiales:
 Soldador de 25w
 Soldador de gas para soldadura con chorro de aire caliente
 Flux líquido
 Estaño
 Mecha para desoldar con flux
 Cable de bobina muy delgado
De todo lo anteriormente descrito veamos con detenimiento algunas
herramientas que son interesantes de tenerla para hacer nuestro trabajo
más fácilmente.
162
7.6.1. Soldador de Gas
El soldador de gas puede funcionar como soldador normal, soplete o
soldador por chorro de aire caliente dependiendo de la punta que
utilicemos. Para la soldadura en electrónica la punta más utilizada es la
de chorro de aire caliente.
Estos soldadores funcionan con butano, tienen control de flujo de gas y
son recargables. El uso más común que se les da a estos soldadores el de
soldar y desoldar pequeños circuitos integrados, resistencias,
condensadores y bobinas SMD.
Para llevar a cabo la soldadura con este tipo de soldador es necesario el
uso de flux líquido el cual aplicaremos tanto en los pads sobre los que
soldaremos el componente como sobre este.
El flux es una sustancia que aplicada a un pieza de metal hace que esta
se caliente uniformemente dando lugar a soldaduras más suaves y de
mayor calidad. El flux se encuentra en casi todos los elementos de
soldadura. Si cortáis un trozo de estaño diametralmente y lo observáis
bajo un microscopio veréis que tiene como una resina o sustancia en el
centro del hilo de estaño eso es ni más ni menos que flux el cual al
fundirse junto con el estaño facilita que este se adhiera a las partes
metálicas que se van a soldar. También podéis encontrar flux en las
trenzas de una mecha de desoldadura de calidad, el cual hace que el
estaño fundido se adhiera a los hilos de cobre rápidamente. Pinchad sobre
ambas fotografías para ver en tamaño real a través del microscopio.
7.6.2. Desoldar y soldar un encapsulado TQFP
El encapsulado que vamos a desoldar para sustituirlo por otro es el
llamado TQFP y que podéis ver en la siguiente imagen.
Encapsulado TQFP
163
Para desoldar este tipo de encapsulado lo primero que hacemos es tratar
de limpiar y eliminar todo el estaño posible de sus patillas. Para ello
utilizamos la malla o trenza desoldadura con flux.
Limpiar y eliminar todo el estaño de las patillas del integrado
Una vez quitado todo el estaño que haya sido posible vamos a proceder a
desoldar el integrado usando un soldador normal. Para ello vamos a pasar
por debajo de los pines de un costado un hilo de cobre muy fino. El hilo
ha de ser de bobina que vienen lacados. Uno de los extremos del cable se
suelda a cualquier parte del PCB.
La técnica es la siguiente. Con el único extremo libre del cable que esta
soldado a la placa y ha sido pasado por debajo de los pines del integrado
vamos a ir tirando de él muy suavemente mientras calentamos los pines
del integrado que están en contacto con él.
Vamos calentando y levantando los pines del integrado con ayuda del hilo rígido
que se encuentra debajo y tirando de él suavemente.
Este procedimiento se repite en las demás filas. Los pines deben quedar libres y
fuera de los pads.
164
Y repetimos este procedimiento en los cuatro lados del integrado.
Asegurarse que se calientan los pines bajo los cuales va a pasar el hilo de
cobre para separarlos de los pads y hacerlo con mucho cuidado, sin
forzar.
Con el hilo de cobre se va tirando y levantando los pines a la misma vez que se
calienta.
Una vez quitado el circuito integrado por completo hay que limpiar los
pads de resto de estaño. Para ello aplicamos la trenza o cinta de
desoldadura sobre estos apoyándola y pasando el soldador sobre esta.
Nunca mover la malla desoldadora sobre los pads arrastrándola pues
algún pad se puede pegar a la malla y al tirar de esta se puede
desprender.
En el caso de que la trenza se quede un poco pegada a los pads, solo hay
que ir calentando y separando pero siempre con cuidado.
Con la trenza de cobre se absorbe el resto de estaño de los pads
Una vez que tenemos los pads completamente limpios vamos a proceder a
soldar un nuevo circuito integrado. En primer lugar vamos a aplicar flux
sobre los pads. La cantidad de flux no debe importar pues luego la
limpiaremos lo que sí es importante es que no debemos de quedarnos
cortos así que con alegría.
Aplicamos flux de barra a todos los pads
165
Lo siguiente que haremos es con un soldador de punta muy fina poner un
poco de estaño en cada pad pues luego vamos a fundir este estaño para
que se pegue al pin del nuevo integrado.
Ahora hay que situar el nuevo componente sobre los pads con cuidado y
prestando mucha atención de que cada pin está sobre su pad
correspondiente. Os recomiendo que hagáis uso de una buena lente de
aumento para llevar a cabo esta operación.
Situar correctamente el integrado en su lugar correspondiente en la PCB.
Una vez situado el componente en su lugar aplicar el soldador a un pin de
una esquina hasta que el estaño se derrita y se adhiera al pin. Haced lo
mismo con un pin del lado contrario. Esta operación es la más delicada
pues el integrado se suele mover. Una vez fijado el integrado volvemos a
aplicar flux sobre los pines del chip para que cuando el estaño se derrita
se adhiera tanto al pad como al pin.
El siguiente paso es pasar el soldador de pin en pin presionándolo contra
su correspondiente pad de modo que este se caliente, esto hace calentar el
pad y el estaño y todo se funde en un bloque. Repetir el proceso con cada
pin. Después de soldar todos los pines revisar con cuidado que todos los
pines hacen buen contacto y no hace cortocircuito. En este paso se puede
usar el soldador de chorro de aire caliente.
Como seguramente todo el perímetro del integrado estará lleno de flux que
suele ser algo aceitoso, tendremos que limpiarlo. Para ellos se utiliza un
disolvente limpiador de flux (flux remover, flux frei) y se aplica sobre la
zona a limpiar. Una vez aplicado se mete todo el PCB, en una cubeta de
agua por ultrasonidos. Esta cubeta transmite ultrasonidos al agua y la
hacen vibrar de manera que el agua entra por todas partes debido a la
frecuencia de vibración limpiando todo el PCB de "flux remover". Una vez
limpia se seca todo el PCB con aire a presión asegurándonos que no quede
ningún resto de agua que pueda corroer partes metálicas.
7.6.3. Desoldar y soldar un condensador, bobina o resistencia SMD.
Los formatos SMD de estos elementos se pueden clasificar a priori en tres
grupos atendiendo a su tamaño. Se pueden encontrar estos componentes
en los formatos de menor a mayor 0402, 0603 y 0805, 1206 Hay muchos
más pero esto son los más comunes.
166
Estos elementos se pueden soldar y desoldar con un soldador de baja
potencia y sin grandes dificultades cuando se trata de encapsulado de 0.8
y si los componentes no están muy cerca unos de otros. En el caso
encapsulados de 0.6 nos va a hacer una lente de mucho aumento y en los
de 0.4 vamos a requerir un microscopio.
Para poder calentar ambos terminales simultáneamente para poder fundir
el estaño que los suelda para poder retirar con facilidad el componente
vamos a usar un soldador de aire caliente como el anteriormente citado.
A continuación vamos a desoldar y soldar un condensador en formato 0.8
y vamos a ver que el resultado obtenido es perfecto, con una soldadura
limpia.
Lo primero que hacemos antes de aplicar el chorro de aire caliente sobre el
condensador vamos a aplicarle un poco de flux para que el calor que
posteriormente apliquemos se concentre sobre el estaño y los dos pads
sobre los que esta soldado el condensador.
Aplicar antes un poco de flux para facilitar que el estaño fluya
167
El siguiente paso que llevamos a cabo es el calentamiento de componente
con el soldador de chorro de aire caliente moviéndolo sobre el componente
para que el calor se distribuya uniformemente sobre todo el condensador.
Es recomendable usar unas pinzas de puntas finas pues cuando el estaño
se funde podemos rápidamente retirar el condensador.
Aplicar un chorro de calor y utilizar una pinza fina para quitarlo
Condensador desoldado y fuera de su lugar
A la hora de volver a soldar el condensador tenemos que aplicar de nuevo
flux a los pads del PCB y al condensador.
Aplicar flux en esa parte para facilitar la soldadora
168
Colocamos el componente sobre los pads y volvemos a aplicar calor con el
soldador de chorro de aire caliente.
Situar el nuevo componente en su posición ayudado de una pinza fina
Aplicar calor con el chorro de aire caliente
Como hemos podido ver a pesar de no tener los hornos para las
soldaduras de precisión podemos apañarnos un poco y hacer un buen
trabajo con herramientas baratas y con un poco de cuidado.
https://youtu.be/p-o4uLqX8V0
169
8. Los componentes de montaje superficial SMD
En la actualidad la gran mayoría de los equipos electrónicos vienen sus
placas y módulos montados con la tecnología del montaje superficial SMT.
Para su diagnóstico y reparación se requieren del conocimiento de estos
componentes y la forma de manipularlo.
Placa de circuito impreso en SMD
8.1. IDENTIFICAR EL VALOR DE COMPONENTES SMD
Puede identificar el valor de componentes SMD por sus códigos impresos
en la superficie exceptuando a los condensadores SMD.
Identificar el valor de resistencias SMD, condensadores SMD, fusibles
SMD, y cualquier otro componente SMD en un circuito electrónico es
complicado y se necesita la información especial para ello.
Resistencias SMD Condensadores SMD
La tecnología de montaje en superficie (SMT) surge en principio por la
automatización de la industria de fabricación de circuitos electrónicos.
Esta se expande a gran velocidad por las grandes ventajas y menores
costos en la producción de componentes electrónicos.
La tecnología de componentes de montaje en superficie (SMT) abre un
gran espacio a la miniaturización. Facilita la fabricación de circuitos
electrónicos muy importantes en los viajes espaciales. La exploración del
interior del cuerpo humano, las profundidades marinas y cualquier otra
necesidad.
170
Para el técnico en reparación de equipos electrónicos estos componentes
de montaje en superficie (SMD) no traen una clara descripción. Eso
dificulta y demora el servicio de reparación y a veces lo encarece.
Existen componentes SMD tanto pasivos como activos; Resistencias,
condensadores (polarizados y no polarizados), transistores y circuitos
integrados y también los puentes de unión y fusibles.
La distancia entre los extremos de los SMD se ha reducido hasta los
0,5mm. La nomenclatura estándar es 0402 (1.0x0.5mm). Eso quiere 10
veces menos área que el estándar 1208 y cinco veces menos que la 0805.
Comprobador de componentes de SMD.
Para identificar el valor de componentes SMD se usa un código impreso en
la superficie del componente y esto es a causa del pequeño tamaño de
estos componentes.
Las resistencias, diodos, transistores, circuitos integrados y
condensadores de tantalio SMD pueden ser identificados mediante los
códigos. Los condensadores cerámicos SMD no pueden ser identificados
pues no están etiquetados.
8.2. COMO IDENTIFICAR EL VALOR DE LA RESISTENCIA SMD
Como todos sabemos son aquellos componentes que causan una
oposición al paso de la corriente. Visto desde el punto de vista del técnico
reparador, tenemos que saber que esta ofrece una diferencia de potencial
(Voltaje) entre sus extremos y que nos la encontraremos representada con
la letra en R.A diferencia de los diodos, las resistencias conducen en
ambos sentidos. Desde el punto de vista de los diseñadores estas son
usadas para limitar la corriente, a más valor menos corriente. O mejor
dicho, el objetivo de una resistencia es producir una caída de tensión
entre sus terminales que es proporcional a la corriente que pasa. En un
mundo ideal, lo ideal (valga la redundancia) sería que la resistencia fuese
constante independientemente del tiempo, temperatura, corriente y
tensión a la que está sometida.
171
Las resistencias tipo chip se fabrican con la técnica del micro film
(aplicación de una capa o película que recubre una superficie). Se hace
sobre un sustrato cerámico con dos extremos metálicos para permitir la
soldadura del estaño. La parte de la resistencia es recubierta con una
capa de vidrio como medio de protección. Pueden ser soldadas con las
técnicas de soldadura con un soldador de lápiz de punta fina, onda
(infrarrojos) y reflow (aire caliente).
Las resistencias SMD son fabricadas en forma rectangular (chip) o en
forma cilíndrica (MELF). En la tecnología de montaje en superficie (SMT)
los jumpers o puentes son resistencias de cero ohmios y su código o
etiqueta en el componente es de "000".
El rango de valores para resistencias SMD va desde 1 ohmio a 10M
ohmios y "cero ohmios" para los puentes o jumpers.
Las resistencias actuales se acercan mucho a las ideales, pero en el
campo de batalla (vida real) no es así. Cuando nos enfrentamos a una
reparación, este componente ha podido estar sometido a vibraciones,
humedad, muy altas o bajas temperaturas o cualquier otro tipo de
climatología adversa que haya echo trabajar al componente en valores
ligeramente distintos, lo cual ha podido desencadenar más fallas. Pero
estos son casos muy extremos, normalmente antes estos factores las
resistencias se abren, se queman y cortan el paso de corriente entre sus
extremos. Esto pasa particularmente cuando están disipando más
potencia de la que admiten, que en este caso nos la encontraremos
quemada.
Diferentes valores y tamaños de resistencias SMD
Para conocer el valor de las resistencias SMD hay que leer la etiqueta
impresa sobre la superficie de estas. Para eso habrá que hacerlo con una
lente de aumento por su pequeño tamaño de la misma.
Vamos a aprender a identificar estos pequeños componentes y su valor en
todas sus versiones, desde las que tiene códigos numéricos de 3 cifras,
pasando por las de 4 cifras hasta las de tipo alfanumérico EIA-96 y MELF.
172
8.2.1. Código de 3 cifras
Estas son las más fáciles de leer, nos las vamos a encontrar con una
serigrafía de 3 números. En estas los 2 primeros dígitos son el valor
numérico mientras que el tercero es el multiplicador, es decir la cantidad
de ceros (0) que agregaremos al valor.
Veamos un ejemplo: una resistencia con el número472 es de 4.700 ohm o
(4,7K) porque al número "47"(los dos primeros dígitos) debemos agregar 2
ceros(del número "2" del tercer dígito). En la figura siguiente os muestro
gráficamente el sistema con algunos ejemplos de valores comunes.
Esto nos da un resultado de 4700 ohmios o 4,7Kohmios de resistencia. Si
en lugar de un 2 al final apareciera un cero (0) entonces el valor de la
resistencia sería de 47 ohmios, de aparecer un 1 como el tercer dígito la
resistencia serie de 470 ohmios. Solo tiene que agregar tantos ceros como
le indica el tercer dígito.
El código descrito corresponde a resistencias SMD para la tolerancia entre
2% y el 5%.
8.2.2. Códigos de tres cifras en resistencias con valores menores de
10 ohm
Con el sistema descripto anteriormente, el valor mínimo de resistencia que
podemos codificar es de10 ohm y que equivale al código "100" (10 +
ningún cero). Con valores de resistencia menores de 10 ohm, es necesario
encontrar otra solución, porque en lugar de agregar ceros deberíamos
dividir el valor de los dos primeros dígitos. Para resolver la cuestión, los
fabricantes usan la letra "R" que equivale a una coma.
173
Por lo que para resistencias con código de 3 cifras de menos de 10Ω se
interpretan así.
También nos las podemos encontrar con la R delante, donde la R al
principio significaría “0,” más los dígitos que le sigan.
Es decir, que una resistencia con el código 4R7equivale a 4,7 ohm porque
reemplazamos la "R" con una coma. Si el valor de la resistencia es menor
de 1ohm, usamos el mismo sistema de la letra "R", poniendo la R como
primer número. Por ejemplo, R22 equivale a 0,22 ohm. Fácil sencillo y
para toda la familia.
8.2.3. Códigos de cuatro cifras (resistencias de precisión)
En el caso de las resistencias de precisión, los fabricantes han creado otro
sistema de codificación compuesto por números de 4 cifras. En él, los tres
primeros dígitos son el valor numérico mientras que el cuarto dígito es el
multiplicador, es decir, la cantidad de ceros que debemos agregar al valor.
El hecho de disponer de tres dígitos para codificar el valor permite a los
fabricantes una mayor variedad y precisión de los valores.
174
8.2.4. Códigos de cuatro cifras en resistencias con valores menores
de 100 ohm.
Con el sistema de 4 cifras, el valor de resistencia menor que podemos
codificar es de 100ohm y que equivale al código "1000" (100 + ningún
cero). Con valores de resistencia menores de 100 ohm, los fabricantes han
optado por la misma solución del sistema a 3 cifras y que consiste en
agregar una letra "R" en lugar de la coma.
Entonces, si por ejemplo tenemos una resistencia con los dígitos 4R70,
sabemos que será de 4,7Ω y tolerancia del 1%.
8.2.5. Resistencias de precisión con 1% de tolerancia, código EIA-96
Recientemente, los fabricantes han introducido para las resistencias de
precisión, un nuevo sistema de códigos llamado EIA-96 que es bastante
complicado de descifrar si no tenemos la tabla de referencia. Me explico;
en los códigos de tres y cuatro cifras que hemos visto, el número impreso
dispone de toda la información necesaria para conocer el valor de
resistencia. Por el contrario, en el EIA-96 las primeras dos cifras del
número leído es un número índice de una tabla en la que encontraremos
el valor equivalente mientras que la letra final equivale al multiplicador.
175
Tabla código índice y multiplicador EIA-96
Es decir que, si tenemos una resistencia con el código 18B, significa que
tenemos que buscar en nuestra tabla el número 18 que corresponde con
150 y multiplicarle el valor de B = 10. Por lo que la resistencia será de
1500Ω o 1,5k.
Para reconocer si una resistencia esta codificada enEIA-96, generalmente
basta fijarse si el código tiene una letra al final. Por motivos que
personalmente desconozco, el multiplicador 0,01 (resistencias con valores
entre 1 ohm y 9,9 ohm) se puede codificar con la letra Y o también con la
letra R. Lo mismo sucede con el multiplicador 0,1 (resistencias entre
10ohm y 99 ohm) que se puede codificar con la letra Xo también con la
letra S. En la foto de arriba está la tabla completa para resistencias EIA-
96.
176
8.2.6. Cómo saber la tolerancia de las resistencias SMD
Pues muy sencillo, como han podido observar en los tres sistemas de
codificación que hemos visto, los fabricantes no han previsto ningún modo
de indicarla tolerancia de las resistencias (la cuarta franja de color en las
resistencias comunes). Aunque si existen excepciones a la regla, las
resistencias codificadas con números de 3 cifras tienen una tolerancia del
5%mientras que las resistencias con números de 4 cifras y también las
resistencias codificadas con EIA-96tienen una tolerancia del 1%.
Para identificar el valor de resistencias SMD con tolerancia del 1% se usan
códigos impresos de cuatro dígitos.
La siguiente tabla muestra algunos valores típicos de resistencias SMD
con tolerancia entre 2% y el 5%
177
Cuando sobre el componente SMD tiene impreso valor "000" se trata de
un puente o jumper como aparece en la imagen.
8.2.7. Cómo saber la potencia de las resistencias SMD
Como en el caso de las resistencias con termínales, la potencia de las
resistencias SMD depende de las dimensiones de estas. La más pequeña,
que es el modelo 0201 tiene dimensiones realmente reducidas (0,6mm x
0,3mm) y su potencia es de 1/20W o sea 0,05W.
El código de descripción para identificar Valor de Componentes SMD
consta de cuatro dígitos. Estos representan su longitud y ancho en una
centésima de pulgada (1/100") que corresponde a 2.54mm en el sistema
métrico decimal.
Si por ejemplo tenemos el código 0805 los primeros dos dígitos (08)
representan el largo del componente y los últimos dos dígitos (05)
representan el ancho del componente SMD.
Para conocer su valor en milímetros se multiplica 25,4mm x 0,08 lo que
da un valor de 2.032 mm de largo.
Para obtener el ancho se multiplica 25.4mm x 0,05 lo que da un valor de
1,27mm. Así tenemos que el código 0805 describe un componente SMD
de 2.032 mm de largo por 1.27mm de ancho y una potencia de 1/10W.
178
Las resistencias SMD con potencia de 1/4W son del modelo 1210, con
dimensiones de 3,2mm x 2,5mm.En la tabla pueden ver los distintos
modelos con las respectivas potencias.
Las formas más populares de resistencias SMD corresponde al código
1206. Largo 3.2mm x ancho 1.6mm x alto 0.6 mm, potencia máxima de
1/4 W y una temperatura de 70º Celsius) y la codificación 0805 (L= 2mm
x A = 1.25mm, Pmax = 0.125 W a 70º.
8.2.8. Dimensiones y potencias de las resistencias MELF
Las resistencias del tipo MELF son suministradas en tres formas:
 MELF código 0204, Largo= 5.9mm, Diámetro= 2.2mm
 MINIMELF código 0204, Largo= 3.5mm, Diámetro=1.5mm
 MICROMELF código 0207, Largo=2.2mm, Diámetro=1.1mm
Las resistencias del tipo MELF (cilíndricas) son marcadas mediante el
código de colores convencional con 4 o 5 anillos.
220Ω 0,1%
179
TABLA DE DIMENSIONES DE RESISTENCIAS DE SMD
Identificación de la codificación de resistencias SMD
8.3. IDENTIFICAR CÓDIGOS SMD EN TRANSISTORES
Los transistores SMD son componentes muy pequeños para poder situar
sobre ellos la impresión con su identificación.
Para poder identificar los transistores SMD los fabricantes usan códigos
de dos o tres caracteres. Como se entenderá poco pueden decir sobre su
real identificación.
Necesitará un buen catálogo o el manual de servicio y diagrama eléctrico
del equipo aunque esto último no siempre es fácil de obtener.
Transistores en SDM con códigos SS y SG
180
Este es el resultado del código SS y SG en un transistor SMD.
Para leer códigos SMD en transistores debe usar una lupa de aumento.
La técnica usada para identificar los códigos SMD indica que primero se
debe conocer el tipo de encapsulado del transistor SMD. Son varios los
encapsulados en que se fabrican estos transistores.
La denominación SOT (small-outline-transistor) dice como es el perfil
externo del transistor, es decir, su configuración estructural externa.
Transistor SMD con encapsulado SOT-23
El transistor SMD con el encapsulado SOT-223 es muy parecido al SOT-
23 pero algo más pequeño.
Transistor SMD con encapsulado SOT-223
El transistor SMD con encapsulado SOT-323/SC-70 los cuales tienen tres
patas por una parte y otra mayor en el otro extremo con conexión al
colector del transistor.
Transistor SMD con encapsulado SOT-323/SC-70
181
El transistor con encapsulado SOT-89 el cual es igual al SOT-323 pero
algo más pequeño.
Transistor SMD con encapsulado SOT-89
TABLA COMPLETA CON TRANSISTORES SMD SEGÚN SU ENCAPSULADO
Los transistores digitales de montaje superficial se fabrican con
resistencias integradas en su encapsulado.
Algunos tienen una resistencia conectada a la base, otros al emisor y
también los hay con resistencia conectada a la base y al emisor en el
mismo encapsulado del transistor digital SMD como se muestra en la
figura.
182
La introducción al complejo mundo de la identificación de códigos de
transistores SMD se ofrece solo como referencia para ayudar a buscar el
código correcto o que más se acerque a la realidad del circuito.
El SMD codebook www.marsport.org.uk/smd/mainframe.htm debe ser
usado con el fin de tratar de encontrar el manual de servicio técnico del
equipo pues es donde aparecerá el tipo de transistor requerido.
183
9. Equipos y herramientas necesarios para
establecer un centro de reparación
Para tener un centro de reparación bien equipado es una buena inversión
para quienes desean dedicarse a reparar equipos electrónicos. La
instalación que se haga y el tipo y gama de equipos de medida dependerán
no sólo del trabajo que se quiera realizar, sino del presupuesto. De hecho,
se puede montar un taller relativamente modesto con lo mínimo, sin
necesidad de empezar con equipos flamantes de laboratorio. En el
mercado existen muchos equipos de segunda mano y lo único que hace
falta, al menos al principio, son unos pocos equipos. Los demás podrán
irse incorporando según aumente los fondos. Sin embargo, no hay que
olvidar que además de los aparatos más grandes, también hacen falta
pequeños, por ejemplo, una caja de herramientas completa.
También debe atenderse mucho a la zona de trabajo, siendo deseable
montar el laboratorio apartado del núcleo de actividades domésticas o
comerciales. Hay que prever que se van a tener que mantener equipos
parcialmente desarmados durante algún tiempo y que hay que protegerlos
contra los curiosos.
En este capítulo se dedicará a establecer una lista de categorías de
equipos que podamos necesitar. Esta lista comprende:
 El centro de reparación
 Equipos de soldadura
 Equipos de medida
 Equipos de Fuentes de alimentación
 Equipos ópticos
 Herramientas manuales y otros útiles
Para realizar los trabajos de reparación se requiere de un sitio adecuado y
con ello los equipos y las herramientas necesarias. A continuación, se
describe todo lo referente a estos aspectos.
9.1. EL CENTRO DE REPARACIÓN
Cualquier trabajo relacionado con la electrónica en el montaje y
reparación requiere disponer de un recinto con un banco, mesa o
superficie con unas dimensiones mínimas que permitan apoyar el circuito
o equipo que se está reparando. Además habrá que tener en cuenta
también la necesidad de disponer de un mínimo de instrumentos de
medida y herramientas específicas para los que se debe de prever también
un lugar adecuado, de forma que resulten fácilmente accesibles desde el
puesto normal de trabajo y todas las operaciones de conexión,
desconexión, manipulación de los diferentes controles, instalación de un
sistema de medida determinado, etc., puedan realizarse con un mínimo de
esfuerzo y no acarreen pérdidas de tiempo imprevistas o riesgo de
sobrecargas accidentales que puedan poner en peligro la seguridad de las
personas o de los equipos bajo prueba.
184
En definitiva, se trata de que el técnico electrónico pueda construirse un
pequeño laboratorio de electrónica adaptado a sus necesidades, donde
poder desarrollar sin problemas cualquier actividad de montaje,
diagnostico, reparación, comprobación, ajustes o mantenimiento.
Es importante recordar desde el comienzo que se pasa en el taller una
cantidad de tiempo considerable, por lo que deberá dedicarse una
atención especial a su distribución, decoración y seguridad.
En la siguiente figura se muestra una distribución típica de un pequeño
taller de electrónica.
Distribución típica de un pequeño taller de electrónica
185
9.1.1. Almacenamiento
En un taller de electrónica es necesario tener un lugar dedicado al
almacenamiento, con estanterías y almarios, que puedan albergar los
materiales y equipos electrónicos de una forma ordenada y clasificada.
Los componentes y repuestos deben guardarse y clasificarse en varias
unidades de cajones, que pueden comprarse en tiendas especializadas, y
que ofrece una serie de cajones de plástico apilables o montados
directamente en un panel metálico. Hay que prever varios tamaños: para
componentes pequeños, como resistencias, condensadores y circuitos
integrados y piezas más grandes.
Deberá habilitarse una zona para documentación, libros y manuales. La
mejor forma de acomodar papeles, manuales, diagramas de circuitos,
fichas de trabajo, etc. es en un archivador estándar.
El taller ha de tener también una estantería para libros, que como son de
distintos tamaños, tendrá que construirse con las medidas adecuadas.
Como mínimo, tendrá una capacidad para 20 libros y si no se dispone de
archivador, para una cantidad igual de manuales de mantenimiento. No
olvide que cada aparato de medida tiene también su manual de
mantenimiento y su manual operativo.
Lo ideal sería colocar las puntas y sondas de prueba en un perchero y las
herramientas en cajones, bien ordenadas y clasificadas.
9.1.2. Iluminación
Sin lugar a dudas, el método más eficiente de iluminar una zona grande
de taller es poner uno o más tubos fluorescentes. La luz fluorescente
general deberá montarse en el techo, en una posición lo más céntrica
posible. Deberá instalarse de modo que el tubo vaya longitudinalmente
paralelo al banco de trabajo. Con uno de alrededor de 1,8 m se ilumina
una zona de unos 11 metros cuadrados.
Lo más importante es disponer de más iluminación en las proximidades
de la zona de trabajo, lo que se consigue con un flexo con contrapeso o
similar y con una fuente luminosa consistente en un tubo redondo
fluorescente. Estos flexos pueden inclinarse, girar y extenderse hacia casi
cualquier posición y resultan esenciales para el trabajo de inspección y
reparación. Incorporan una lupa para trabajos de precisión, que consta de
una lente doble convexa que va montada en un soporte ajustable.
9.1.3. Seguridad
El valor de los artículos que hay en un taller de reparación de equipos
electrónicos puede llegar a ser importante. Además, son elementos que
pueden venderse fácilmente en el mercado, por lo que resulta de sumo
interés para los ladrones, siendo este punto importante de tener en cuenta
para instalar un sistema de alarma para avisar y disuadir al intruso.
186
Es una buena idea llevar un registro de los números de serie, facturas
recibos y una descripción breve de cada parte importante del equipo. Por
supuesto los números de serie del equipo que esté reparando figurarán ya
en sus fichas de servicio. Esta información no sólo es útil en caso de robo,
sino que resulta esencial a la hora de hacer la reclamación al seguro.
Deberá guardar copia de toda esta información en un lugar seguro, fuero
del propio taller.
9.1.4. Seguridad física
Resulta fundamental tener unos buenos procedimientos de trabajo en
todo momento y que todas las personas estén alertas ante cualquier riesgo
que pueda surgir.
Primeramente ha de tratarse con sumo cuidado todo equipo que funcione
con la tensión de red, pues los 240 voltios pueden ser mortales. Estos
equipos han de estar siempre apagados y desenchufados de la red
mientras se sustituyen o quitan componentes. Esta norma no tiene
ninguna excepción en absoluto.
Deberá instalarse un magnetotérmico que corte simultáneamente todos
los enchufes de red del banco de trabajo. Naturalmente, la iluminación ha
de ir en un circuito aparte. El Interruptor general ha de situarse en un
lugar preeminente y se incorporará preferiblemente un interruptor
diferencial. Los enchufes deberán estar bien instalados, cuidando
especialmente sus conexiones, para evitar posibles derivaciones con la
carcasa metálica.
La codificación de los cables de los enchufes deberá seguir la norma de
colores: marrón: vivo, azul: neutro, verde/amarillo: tierra.
Cuando se atornillen los cables de los enchufes se apretarán bien,
cuidando de no dejar hilos sueltos. Los cables se sujetarán con
abrazaderas y se inspeccionarán regularmente; los cables y enchufes
averiados se cambiarán completamente, en vez de repararse con cinta
aislante.
Para controlar los fuegos eléctricos sólo se emplearán extintores de polvo
seco o de dióxido de carbono (CO2).
El taller poseerá un botiquín de primeros auxilios, con material suficiente
para tratamiento de pequeños cortes y quemaduras.
Recordemos los diez puntos más importantes a tener en cuenta para la
preparación de un taller de electrónica, estos son:
1. Prever un medio de escape en caso de incendio
2. Habilitar un medio de proteger esa salida de escape
3. Disponer de equipos adecuados de extinción de incendios como uno
o dos extintores de polvo seco o de dióxido de carbono.
4. Disponer de un botiquín completo de urgencia
187
5. Instalación de un interruptor general que corte simultáneamente
todas las tomas del banco de trabajo
6. Instalar algún sistema de alarma para avisar y disuadir al intruso.
Pues el material, herramientas y equipos que contiene el laboratorio
es de un valor importante.
7. La iluminación debe ser buena, del tipo fluorescente y montada en
el techo, en una posición lo más céntrica posible o distribuida en
varios tubos que vayan longitudinalmente en paralelo a la mesa de
trabajo.
8. En la mesa se instalaran un flexo de luz fluorescente con lupa.
9. Los componentes y repuestos deben guardarse en varias unidades
de cajones clasificadores.
10. Deberá habilitarse una zona para la documentación, libros,
manuales, diagramas de circuitos, fichas de trabajo, etc.
9.1.5. Construcción del banco de taller
Por las razones anteriormente expuestas, lo primero que habrá que
plantearse es el disponer de un banco o mesa de trabajo adecuado, para
ello se va a ofrecer un diseño orientativo del mismo, aunque,
naturalmente, cada persona podrá adaptarle a sus gustos y necesidades,
por lo que aquí se menciona únicamente podrá ser tomado como
referencia.
La mesa de taller va a estar dividida en dos espacios perfectamente
separados, uno destinado a superficie o área de trabajo como tal y el otro,
ligeramente sobreelevado, servirá para situar sobre él todos los
instrumentos de medidas necesarios, con objeto de no restar espacio a la
zona principal y para que las indicaciones ofrecidas por los instrumentos
queden a la altura de la vista del técnico y sus diferentes controles
resulten fácilmente accesibles.
9.1.5.1. DIMENSIONADO DEL BANCO DE TALLER
Para la superficie de trabajo propiamente dicha se ha considerado como
válido un tablero de madera rectangular de 1,5 metro por 80 cm de
profundidad. En aquellos casos en los que se pretenda trabajar con
equipos voluminosos, como pueden ser pantallas LED de 50”, el fondo
mencionado podrá ampliarse hasta 90 ó 100 cm.
Este tablero puede realizarse a base de material aglomerado de 19 mm de
espesor y la cara que se destine a zona principal se recubrirá de algún tipo
de laminado plástico, encolado a la misma, con objeto de conseguir que el
área de trabajo se pueda mantener limpia con facilidad y no dañe las cajas
o muebles de los equipos que se apoyen sobre ella.
188
Se montará sobre unas patas que puedan realizarse a base de tubo de
hierro, madera o bien emplear las pletinas de sección en L que se utilizan
para la construcción de estanterías metálicas. La altura aconsejada
depende fundamentalmente de la forma y tipo de asiento que elija el
técnico, si se pretende emplear una silla normal, la altura deberá ser del
orden de 75 a 80 cm, si se prefiere una banqueta de trabajo elevada
aquella se hará de 90 a 100 cm. En ambos casos, silla o banqueta, se
elegirá algún modelo que facilite al máximo los movimientos de la persona
que se siente sobre ella, lo que supone el disponer de asiento giratorio y
respaldo reclinable e incluso ruedas en las patas.
Para el correcto apoyo del tablero indicado se emplearán cuatro o seis
patas, dependiendo del peso previsible de los equipos que vayan a situarse
sobre él. Convienen además prever la posibilidad de montar un cajón
deslizante bajo el tablero de la mesa, de unos 50 cm de ancho y el fondo
que se necesite, para tener en él todas las herramientas de trabajo de tipo
mecánico (alicates, atornilladores, pinzas, cúter, etc.).
Dimensiones orientativas del banco de trabajo
189
El espacio dedicado a instrumentación puede construirse como si se
tratara de otro pequeño banco con un tablero del mismo ancho que el del
tablero principal, pero con un fondo de 25 o 30 cm, que podrá apoyarse
sobre el tablero principal mediante cuatro o seis patas o bien fijarle a la
pared con unas escuadras del tamaño apropiado.
Dimensionado de una estantería para los equipos de instrumentación
Un complemento muy práctico para instalar sobre el banco de trabajo,
que ya suponemos totalmente montado, resulta un perchero de pared con
cuatro o cinco ganchos, destinados a recoger todos los cables, cablecillos,
latiguillos y sondas de medida que se empleen normalmente. Puede
situarse sobre uno de los laterales del banco de trabajo, atornillándole al
borde o canto del tablero.
9.1.5.2. INSTALACIÓN ELÉCTRICA
Una vez que se disponga del banco de trabajo totalmente construido, se
realizará sobre él la instalación eléctrica del número suficiente de
enchufes de red como para poder conectar simultáneamente 4 o 5 equipos
más el soldador y algún otro elemento auxiliar. En definitiva, se considera
que un total de ocho enchufes puede ser la cifra más adecuada. Todos
ellos se llevarán a un interruptor general de encendido situado en el
propio banco de trabajo. Este interruptor permitirá apagar o encender
todos los equipos que estén directamente conectados en esta línea, siendo
éste el mejor medio para no olvidar la desconexión a final de la jornada o
en cualquier otro momento que se precise.
190
Conexionado eléctrico del banco de trabajo
Uno de los factores que no conviene olvidar en la instalación eléctrica es el
disponer de una toma de tierra adecuada en cada uno de los enchufes,
resultando también muy útil instalar una serie de bornas de tierra
separadas de los enchufes, con la forma de clavija hembra o de presión,
para poder conectar cualquier equipo sometido a pruebas. La conexión de
tierra se realizará a la propia del edificio, si dispone de ella, de lo contrario
construyendo una propia para esta función, lo que se consigue enterrando
una pica en carbonilla o cilindro galvanizado o cobre, o bien una rejilla
metálica de 60 cm de longitud y 30 cm de anchura. Cualquiera que sea el
método elegido se conectará mediante un cable de cobre de buena sección
de 1 o 2 mm².
Para conseguir una buena protección ante cualquier descarga motivada
por derivaciones de algunos equipos, conviene instalar en serie con el
interruptor general un diferencial de buena sensibilidad de 30 mA como
máximo.
En algunos casos concretos en los que se va a trabajar frecuentemente
manipulando circuitos integrados de tecnología CMOS, que son bastante
sensibles a las descargas estáticas, se necesita disponer de superficies de
apoyo a base de ciertas alfombrillas antiestáticas, enlazadas a tierra e
incluso que el técnico también se conecte a tierra mediante una pulsera
especial.
Alfombrilla antiestática de mesa Pulsera antiestática
191
En el caso de que se vaya a trabajar en la reparación de equipos
sintonizadores, radio, televisores, será necesario incluir una instalación de
antena colectiva con varios conectores base de salidas enlazadas mediante
un amplificador y un repartidor a la propia del edificio.
Esquema eléctrico de una instalación para la distribución y amplificación de las
señales de radio FM y TV.
Frontal del banco de taller, en la parte inferior vemos las protecciones, las tomas
de corrientes y de antena. En la parte superior los equipo de medidas.
Los instrumentos que completarán el laboratorio, además de las
herramientas, depende de la especialidad concreta que vaya a
desarrollarse sobre él. De todas formas existen una serie de instrumentos
considerados como básicos que no deben faltar. Se trata de:
 Polímetro del tipo analógico o digital, aunque lo más adecuado es
disponer de uno de cada tipo para poder realizar dos medidas
simultaneas.
 Fuente de alimentación regulable de 0 a 45V o 50V y 2 o 3 A. Con
salidas fijas de +5V/0V y +12V/0V/-12V.
 Osciloscopio, de doble canal.
 Autotransformador de tensión alterna regulable, muy útil para
comprobar el comportamiento de los equipos a diferentes tensiones
de alimentación de red.
 Generador d funciones con las tres señales de ondas básicas y
frecuencias de 20Hz a 1 MHz
 Frecuencímetro del tipo digital para medidas rápidas de
frecuencias.
192
Banco de taller finalizado
9.2. EQUIPOS DE SOLDADURA
Seguramente, el componente más importante de cualquier taller o centro
de servicio es su arsenal de equipos de soldadura. Para poder
cómodamente trabajar con cualquier tipo de equipos a reparar y realizar
todo tipo de operaciones.
Un riegos muy particular y que hay que tener en cuenta en los talleres
electrónicos es el soldador, aunque esta herramienta sea de gran ayuda,
puede resultar un gran enemigo. Los soldadores y estaciones deben
inspeccionarse periódicamente, para ver si tiene una buena toma de tierra
y que no tenga derivaciones.
Un centro de reparación y servicio debe estar equipado con varios tipos de
estaciones de soldadura y soldadores del tipo lápiz. Por ejemplo, para
reparar los ordenadores portátiles y placas madres el papel de
herramienta principal desempeñará una estación de soldadura infrarroja
semiautomática, que es la herramienta más adecuada para soldar y
desoldar los componentes SMD, BGA, CBGA, CCGA, CSP, QFN, MLF, PGA
y otros.
193
9.2.1. Estaciones de soldadura infrarroja y de aire caliente
Estas estaciones de soldadura infrarroja semiautomática son idóneas para
soldar/desoldar los componentes BGA en las placas de gran tamaño.
Grandes pre-calentadores inferiores ayudan a minimizar el riesgo de
pandeo de placas de textolito, mientras monitorea la temperatura en
múltiples áreas descartando la posibilidad de recalentamiento del
componente siempre y cuando se utilice el perfil térmico adecuado.
Estación de soldadura termorreguladora
Por supuesto, el proceso de reparación no se limita con soldadura de
componentes BGA únicamente. Por esta razón siempre es necesario tener
al alcance de la mano un soldador de punta fina y una pistola de aire
caliente.
Prácticamente cada estación de soldadura de aire caliente viene
combinada con un soldador convencional.
Estación de soldadura de aire con control de temperatura y soldador de lápiz
Últimamente en el mercado de equipos de soldadura se volvieron
populares las estaciones de soldadura de aire caliente. Son las estaciones
de soldadura de aire caliente de buena calidad, equipadas con el cautín y
pistola de aire.
194
No obstante, los fabricantes no se han estancado en esta combinación y
siguieron agregando a las pistolas de aire caliente otras herramientas
útiles. Por ejemplo, hoy en día una de las más populares estaciones de
aire caliente es un sistema de reparación completa, que además de pistola
de aire y soldador, incluye un extractor de humo y una pistola
desoldadora, y está destinado para trabajar con soldaduras
convencionales y sin plomo.
9.2.2. Soldador Convencional
El soldador convencional proporciona la temperatura necesaria para
realizar la soldadura, el cual juega un papel muy importante para obtener
una buena calidad de ésta y por lo tanto se debe de ser muy cuidadoso en
el momento de realizar su selección y adquisición.
Existen en el mercado una gran variedad de modelos de soldadores que
pueden ser clasificados en cuatro tipos diferentes:
1. Tipo recto normal o de lápiz que presenta una forma alargada,
dependiendo de su tamaño y de la potencia que puede transmitir en
forma de calor. Su temperatura normal de funcionamiento es del
orden de 400 grados.
2. Tipo recto, similar al anterior, con regulación de temperatura, el
cual dispone de un contacto térmico interno que desconecta la
alimentación cuando la temperatura alcanza un valor determinado,
durante el tiempo necesario para que el soldador se enfríe hasta
alcanzar otra temperatura en la que se vuelve a conectar y
calentarse. Su margen de temperatura es de 240 grados y 270
grados, evitando que temperatura más altas, propias de otros
modelos, puedan dañar a componentes delicados.
3. Tipo recto de baja tensión, caracterizado por recibir la alimentación
a través de un transformador que va incorporado en una caja
cerrada, suministrada con el soldador. Este modelo posee la ventaja
sobre los anteriores de que proporciona aislamiento eléctrico de la
red y por tener una tensión tan baja, evita cualquier tipo de
accidente producido a causa de un mal aislamiento.
195
4. Tipo de pistola o de calentamiento rápido. Este modelo recibe la
alimentación necesaria para su calentamiento sólo en el momento
de realizar la soldadura, aunque permanezca enchufado a la red de
forma permanente. Mediante un interruptor-pulsador en forma de
gatillo, cuando se pulsa deja pasar la corriente eléctrica haciendo
calentarse la punta muy rápidamente, en un tiempo muy corto.
El factor más importante a la hora de elegir un soldador es, por lo tanto,
la potencia que se va a necesitar para realizar la mayoría de los trabajos
en los que se le vaya a emplear. En base a esto, tenemos:
 Baja potencia: Inferiores a 30 vatios.
 Media potencia: De 30 a 60 vatios.
 Alta potencia: De 60 vatios en adelante.
Los soldadores de potencias bajas y medias son los empleados
normalmente en electrónica para realizar cualquier tipo de soldaduras en
terminales de componentes, circuitos impresos, etc.
Los soldadores de mayor potencia se suelen utilizar para soldar terminales
y componentes gran tamaño en superficies de cobre y chasis.
9.2.3. Desoldador
El desoldador es una herramienta necesaria, en el caso de que no
dispongamos de una estación completa de soldadura y desoldadura. Para
ello, debemos disponer de un desoldador cuando queremos reciclar o
sustituir los componentes que van unidos con estaño. La usaremos con
mucha frecuencia en la sustitución de componentes electrónicos en la
reparación de circuitos.
Desoldador de pipeta de goma
196
Esta herramienta las hay de varios tipos, de pipeta o de bomba. La de
bomba se carga y cuando el estaño está derretido, por un soldador de
punta de lápiz, oprimimos el botón y la bomba desoldadora absorbe el
estaño y la superficie queda limpia. El otro tipo de desoldador está
constituido de una pipeta de goma que al calentar el estaño se oprime y
suelta la pipeta absorbiendo el estaño.
Bomba desoldadora manual y con pipeta de goma
El desolador de bomba los hay de dos tipos: Bomba para desoldar
aplicando antes calor con la punta de un soldador y la bomba para
desoldar eléctrica que directamente calienta el estaño y lo absorbe
oprimiendo el botón.
Bomba desoldar eléctrica
9.2.4. Herramientas auxiliares para soldar-desoldar
Entre los equipos auxiliares para soldadura le serán muy útiles los
siguientes artículos:
 Juego de tientagujas para componentes BGA
197
 Juego de herramientas para soldadura
 Juego de puntas para soldador de lápiz
9.2.5. Soldador de Gas
El soldador de gas puede funcionar como soldador normal, soplete o
soldador por chorro de aire caliente dependiendo de la punta que
utilicemos. Para la soldadura en electrónica la punta más utilizada es la
de chorro de aire caliente.
Estos soldadores funcionan con butano, tienen control de flujo de gas y
son recargables. El uso más común que se les da a estos soldadores el de
soldar y desoldar pequeños circuitos integrados, resistencias,
condensadores y bobinas SMD.
9.2.6. Estaño, Flux y Cinta desoldadora
Junto con el soldador se debe emplear el estaño, el cual es un delgado
alambre que tiene características conductoras excelentes y su capacidad
de derretirse al llegar a una cierta temperatura alta hace que sea fácil unir
componentes. El estaño tiene la capacidad de pasar de un estado sólido a
un estado líquido al exponerse directamente al calor generado por la
punta del soldador.
198
Existen varios tipos de estaño, hay estaños que presentan aleaciones con
plomo, titanio o hierro, y tienen varias dimensiones o grosores
dependiendo del trabajo que queramos realizar.
Estaño de diferentes longitudes en carrete.
La realización de una soldadura requiere unas condiciones iniciales en las
superficies de los conductores que se van a unir, así como en los útiles
para soldar, que hay que considerar, siempre que se desee obtener un
resultado final satisfactorio y de buena calidad.
La aleación metálica empleada en el proceso de la soldadura es un
elemento de gran importancia. Esa aleación ésta compuesta por la unión
de dos metales, estaño y plomo en su proporción de 60% de estaño y 40%
de plomo, encontrándose en el mercado en forma de hilo con un diámetro
variable según tipos y marca, arrollado sobre un carrete, de tamaño
dependiente de la longitud total del hilo que contenga. A este hilo de
soldar se le conoce habitualmente con el nombre de estaño.
Estaño 60/40
El hilo de estaño debe contener, además, en su interior una resina que
facilita mucho la operación de soldar ya que su misión es la de efectuar
una última limpieza de las superficies en el mismo momento de la
soldadura y protegerlas del aire.
199
Un método para desoldar y limpiar la superficie de estaño consiste en el
empleo de una cinta trenzada de cobre como medio de eliminación del
estaño.
Cinta desoldadora de cobre
Estas cintas denominadas cintas o malla desoldadora están construidas
con hilos muy finos de cobre que se trenzados entre sí, obteniéndose una
cinta plana de poco espesor. Se presentan enrolladas sobre un carrete,
estando todo el conjunto contenido en un recipiente plástico, con un
orificio en el que se encuentra el extremo de la cinta y que permite la
salida de la misma, ejerciendo una ligera tracción.
Para desoldar debe ponerse en contacto una pequeña porción de la cinta
sobre la zona, aplicando la punta del soldador sobre aquella, la cual
conducirá el calor hasta el estaño y se producirá la función de éste,
absorbiendo el estaño.
El flux o pasta fundente es un producto químico usado en proceso de
soldar y en la fabricación de placas y otros componentes electrónicos,
especialmente desarrollado para reparar circuitos y componentes de
soldadura. Sirve para, entre otras funciones, aislar del contacto del aire,
disolver y eliminar los óxidos que pueden formarse y favorecer la
permeabilidad del material base por el metal de aportación fundido,
consiguiendo que el metal de aportación pueda fluir y se distribuya en la
unión
Pasta de flux
200
9.3. EQUIPOS DE MEDIDA
La gama de equipos que haya en el laboratorio o centro de reparación no
sólo va a dictar el tipo y complejidad de los trabajos que pueden hacerse,
sino que determinan la facilidad con la que se trabaja. Los buenos
técnicos en reparación llegan a conocer perfectamente sus equipos de
medidas. Se aprende muy pronto qué instrumento hay que aplicar en
cada trabajo, de cuál se puede fiar totalmente y cuál es el que tiene que
tratar con más precauciones.
Esta es la parte con mayor inversión de costo para un centro de
reparaciones. La elección del instrumento adecuado para cada trabajo es
de suma importancia y lo mejor para sacar el máximo rendimiento de los
equipos es familiarizarse con ellos.
Estos instrumentos de medida y comprobación nos sirven de ayuda para
diagnosticar y detectar averías en los equipos y circuitos electrónicos que
están fallando o tienen algún tipo de avería determinada, como son en
equipos de teléfonos, tabletas, ordenadores de mesa, TV LED, portátiles,
etc.
Se ha propuesto de una lista de equipos de medidas para un centro de
laboratorio o taller de reparación de electrónica. Para hacer reparaciones
básicas no es absolutamente imprescindible tener todos, pues mucho de
ellos se resuelven sin más que con un multímetro digital de buena
calidad. Lo que es de importancia capital es cómo se interpreta las
lecturas que se obtenga del instrumento. Esta habilidad sólo puede
adquirirse con el tiempo, como resultado directo de mucha horas de
experiencia.
Un centro de reparación y de servicio técnico necesariamente debe tener
los siguientes equipos de medida:
Polímetros analógico y digital
Osciloscopio
Analizador de batería
Generador de funciones
Frecuencímetro digital
Comprobador de componentes SMD
Sonda lógica
Pulsador lógico
Analizador lógico
201
9.3.1. Polímetros analógico y digital
Los polímetros analógicos fundamentalmente miden tensiones,
corrientes y resistencias, funciona normalmente con pilas por lo que son
independientes de la alimentación alterna y tienen un alto grado de
portabilidad. Poseen una bobina móvil convencional y el visor adopta la
forma de una aguja que se desplaza por una escala calibrada.
Esta disposición no resulta tan cómoda de utilizar como la que ofrecen los
polímetros digitales. Sin embargo, tiene varias ventajas; una de las más
importantes es que los digitales dificultan los ajustes cuando varían
constantemente las condiciones del circuito, por lo que este tipo de
aplicación, los analógicos resultan muchos mejores. Las escalas pueden
interpretarse fácilmente; el desplazamiento de la aguja en una dirección
representa un aumento y en la otra, una disminución. El inconveniente
principal de muchos polímetros analógicos es que los números de las
escalas están muy juntos y la lectura resulta a veces confusa. Para
determinar cuál es el valor exacto, hay que estudiar bien antes cuál es la
posición de la aguja y aplicar luego algunos cálculos mentales.
Polímetro analógico
En cambio, los polímetros digitales son facilísimos de leer y su visor es
muy claro, mediante un display de 7 segmentos.
El polímetro digital es sin duda alguna el instrumento de medida que
más se utiliza en cualquier centro de reparación. Ofrece alrededor de ocho
o nueve funciones de medida, con un máximo de seis u ocho escalas en
cada una. Funciona normalmente con pilas, por lo que son
independientes de la alimentación alterna, y eso permite tener un grado
máximo de portabilidad.
Polímetro digital
202
El polímetro digital se puede decir que es como la mano derecha de todos
los ingenieros o técnicos electrónicos. Este instrumento nos sirve para
visualizar mediante un display las medidas de tensiones, corrientes,
resistencias, condensadores y también en algunos multímetros se pueden
medir temperatura y frecuencia.
Son especialmente muy útiles para comprobar componentes, saber si
podemos tocar en un punto determinado, comprobar si los condensadores
están cargados, si existe un cortocircuito o el circuito está abierto, el
estado de un fusible, la continuidad de una bobina o de un cable y una
infinidad de cosas. El polímetro es nuestro mejor aliado. Conocer el
multímetro y saberlo manejar correctamente nos ayudará a detectar las
averías en los circuitos o algún fallo en los componentes electrónicos.
Polímetro digital autorango
Los polímetros digitales a diferencia de los analógicos son capaces de
proporcionar una resolución muy alta con unas lecturas que están muy
próximas entre sí, lo que no puede hacerse con los analógicos. El tipo de
visor de siete segmentos que se utilizan en los polímetros digitales de LCD
o con diodos emisores de luz LED proporciona una visión cómoda e
inmediata de las medidas.
Por eso es recomendable conseguir un multímetro de buena calidad,
preferiblemente de mediana o alta precisión. También es preciso que tenga
todas las funciones propias de un multímetro, incluyendo medición de
capacidades y temperatura.
9.3.2. Osciloscopio
Los osciloscopios son unos instrumentos de medida enormemente
complejos y versátiles, que pueden utilizarse para realizar gran cantidad
de mediciones. Las más importantes de ellas es la representación respecto
del tiempo de formas de onda de tensión. Como estos aparatos requieren
un desembolso significativo, es importante aprovecharlo al máximo.
203
Para la selección de un osciloscopio es una tarea más complicada. Se debe
tener en cuenta, que los osciloscopios de gama media y baja solo permiten
realizar diagnóstico de la parte "analógica" de una señal. Para monitorear
las señales de alta frecuencia se requiere un modelo con el ancho de
banda de 1GHz y más. Sin embargo, estos equipos son demasiado
costosos. Por eso, por lo menos en el principio, sería recomendable
conformarse con un osciloscopio más económico y a la vez práctico, un
osciloscopio con el ancho de banda hasta 100 MHz, pero con buena
memoria.
El osciloscopio nos puede ayudar a comprobar y visualizar la señal de
reloj en frecuencia y amplitud y medidas de tiempo. Las señales digitales
de un circuito con microprocesador. Las señales de Alta Frecuencia de un
equipo de radio-sintonizador. Señales de Baja Frecuencia en equipos
amplificadores, etc.
El visor del osciloscopio consta de una pantalla de LCD, donde se señalan
las divisiones sobre los ejes vertical y horizontal. Tomando la retícula
como referencia, pueden realizarse medidas precisas de tensiones y
tiempo, obteniéndose directamente la frecuencia y a través de una base de
tiempos (deflexión horizontal).
Visualización de la señal de reloj en la pantalla del osciloscopio
A los osciloscopios se les exige que reproduzcan fielmente impulsos de
corta duración, sin cargar significativamente el circuito al que se
conectan.
9.3.3. Analizador y cargador de baterías
Teniendo en cuenta las averías que se producen en los equipos eléctricos y
electrónicos, muchas veces se originan por mal funcionamiento de sus
baterías recargables, un buen analizador y cargador de baterías nos será
de bastante ayuda en nuestro taller.
204
El analizador de baterías permite chequear todos los parámetros de
batería recargable, determinar si es posible seguir usándola y renovar su
capacidad de trabajo o desecharla. Al escoger un analizador de batería hay
que tener en cuenta su potencia de salida. Potencia máxima de los
modelos económicos por lo general no supera 2500 mAh.
Analizador de baterías
El cargador de baterías es otro de los equipos esenciales en nuestro
laboratorio de electrónica cuando el analizador de batería nos indica que
la batería está en buenas condiciones pero se encuentra descargada. Con
el podemos cargar pilas y baterías de diferentes tipos y tensiones, que
vienen en los equipos electrónicos y se encuentran bajo de carga.
Cargador de pilas 1,5 V del tipo AA y AAA
Cargador de baterías de 12V
205
9.3.4. Generador de funciones
El generador de funciones es otro de los equipos utilizados en el taller de
reparación de equipos electrónicos.
Este equipo genera diferentes señales en forma de ondas, controladas en
frecuencia y amplitud. Es utilizada para comprobar y producir señales de
reloj con una determinada frecuencia y amplitud para aplicarlos a
diversos circuitos electrónicos que necesiten una señal de sincronización
para su correcto funcionamiento; para microprocesadores como señal de
reloj, contadores, etc. Utilizado también para inyectar señales en un
circuito amplificador de baja frecuencia y con ayuda del osciloscopio
visualizar las señales de salida.
Generador de funciones
Normalmente, los generadores de señales más elementales tienen la
posibilidad de producir solamente señales sinusoidales, ya que este tipo
de forma de onda es el que más aplicaciones encuentra en la práctica,
sobre todo para el análisis del comportamiento de los equipos de sonido,
porque a partir de ella se pueden realizar todas las medidas de: respuesta,
potencia, distorsión, etc. El generador de funciones, además de la señal
mencionada, posee otras dos señales para otro tipo de pruebas; son las
señales triangulares y cuadradas.
9.3.5. Frecuencímetro digital
El frecuencímetro digital es un instrumento de medida que efectúa las
operaciones de búsqueda del valor de la frecuencia aplicada en un circuito
o equipo, presentando además el resultado en una forma numérica
directa. Es esencial en las operaciones de reparación mediante el cual se
pueden realizar toda clase de medidas de frecuencia de entrada y salida
en un equipo o en cualquiera de sus etapas intermedias.
Como aplicación práctica, pueden citarse la de control de frecuencia de
salida de un oscilador o de un generador de funciones, ajuste de la
frecuencia intermedia (FI) de receptores, así como análisis y medida de las
frecuencias de comunicación en transceptores e incluso como módulo de
señalización y presentación visual de la frecuencia de sintonía en
receptores de radio.
206
Este equipo trabaja según el método de cuenta del número de ciclos o
periodos de la señal desconocida durante un tiempo prefijado,
denominado tiempo de puerta. Este puede variar desde algunos segundos
hasta milisegundos, dependiendo del valor buscado y de la resolución que
se desee obtener.
Frecuencímetro digital
9.3.6. Comprobador de componentes SMD
El comprobador de componentes de SMD es uno de los instrumentos
necesario y útil para tenerlo en nuestro taller para realizar la
comprobación y medida de diferentes componentes en SMD; como
resistencia, capacidad, continuidad y diodos. De fácil manejo y muy útil
en servicios técnicos de reparación de circuitos o montajes de electrónica.
Su forma son variadas pero las más manejable son del tipo pinza.
Comprobador de componentes de SMD.
9.3.7. Sondas lógicas
Sorprendentemente, el instrumento digital de medida más útil del taller es
también el más barato. Como se habrá imaginado, se trata simplemente
de una sonda lógica. Este dispositivo resulta insustituible incluso para
detectar averías en los equipos digitales más complicados. Además, las
sondas lógicas pueden ofrecer unas velocidades que sólo pueden igualar
los osciloscopios y analizadores lógicos más rápidos.
Sonda lógica y esquema eléctrico
207
Básicamente, las sondas lógicas constan de una pequeña carcasa, dentro
de la cual se acopla la sonda. La alimentación se realiza con un cable
corto, terminado en un par de pinzas de cocodrilo, que pueden conectarse
a las líneas de alimentación positiva y de 0V en puntos convenientes del
circuito que se vaya a investigar. La mayoría de las sondas admiten
tensiones desde 4,75V a 18V y suelen ir protegidas contra inversiones de
polaridad.
Igual que sucede con otros instrumentos de medida, cada sonda ofrece
distintas ayudas, pero invariablemente, todas llevan tres LED para indicar
el estado lógico de la punta, que puede ser “alto” (1 lógico) “bajo” (0 lógico),
o “impulsos” (alternando entre los dos estados). El brillo relativo de los
indicadores de “alto” y “bajo” da una información aproximada sobre el
ciclo de trabajo del tren de impulsos.
9.3.8. Generador de pulsos
Si no hay una señal de pulsos o cambiante en el circuito bajo prueba,
podemos inyectar de forma controlada una serie de pulsos en el circuito
con un generador como el de la imagen. Esta herramienta no es más que
un generador lógico portátil.
Cuando se activa el pulsador o el conmutador del dispositivo, el generador
mide el nivel lógico del punto de prueba e inyecta automáticamente una
serie de pulsos de nivel lógico contrario. Los pulsos se pueden visualizar
en un diodo LED incorporado.
La posibilidad de introducir una señal variable en el circuito sin necesidad
de desoldar o cortar ningún hilo hace al generador de pulsos el compañero
ideal de la sonda lógica. Estas dos herramientas, utilizadas juntas,
permiten realizar una evaluación paso a paso de la respuesta de las
distintas secciones del circuito a una señal de prueba.
Inyector de pulsos lógicos
208
9.3.9. Analizador lógico
Para la mayoría de nosotros, los analizadores lógicos representan lo más
avanzado de los instrumentos de medida y prueba de microprocesadores.
Los analizadores lógicos son tan complejos que han de basarse en un
microprocesador. Así pues, son capaces de procesar y visualizar el estado
lógico de gran cantidad de canales (normalmente ocho o dieciséis)
simultáneamente, bien en base al tiempo o en base al estado en que se
encuentren. Además, pueden realizar actividades específicas de un
sistema, como el análisis de la “firma” y desmontaje.
Analizador lógico
La mayoría de los datos que entran puede no ser significativa para el fallo
que se esté tratando. Por ejemplo, es posible que sólo nos interese media
docena de bytes de datos erróneos, de entre varios millones. Por tanto, un
requisito importante es que sea capaz de capturar los datos que haya
inmediatamente antes y después de un punto determinado una ejecución
de software.
Es importante, por tanto, disponer de un medio de disparar el analizador
cada vez que aparezcan los datos sospechosos. Esto implica normalmente
la comparación de los datos de entrada con una palabra prefijada por el
usuario. Cuando se produzca la coincidencia, un circuito de disparo
“congela” la memoria de adquisición en el estado en que se encuentre.
9.4. EQUIPOS DE FUENTES DE ALIMENTACIÓN
Este tipo de equipo es una herramienta fundamental que deberíamos
disponer en nuestro laboratorio o taller de electrónica. Gracias a este
equipo podemos poner parcialmente en funcionamiento para su
comprobación todos nuestros equipos averiados para comprobar que el
fallo se pueda encontrar o no en la fuente de alimentación.
Fuente de alimentación de laboratorio
209
Es aconsejable que la fuente se pueda variar en un margen de 0 a 40V de
salida y disponga de un display que muestre la tensión aplicada al circuito
en prueba y otro display para la corriente suministrada al circuito, que en
el caso de que exista un cortocircuito o sobrecarga pueda limitar la
corriente desconectándose automáticamente la fuente.
Diferentes modelos de fuentes de alimentación de laboratorio
Entre muchas marcas de equipos de fuentes de alimentación es
recomendable elegir un modelo universal, cuyos parámetros técnicos en
un 30-40% superen los exigidos. Esto alargará tiempo de vida útil del
equipo y garantizará su funcionamiento ininterrumpido
Con una fuente vas a poder adaptar la tensión y corriente de entrada a los
valores que necesites el equipo averiado para su diagnóstico y reparación.
Supongamos que en un equipo averiado necesitamos de varias tensiones,
ejemplo, +5V y 0V, +12V-12V, y 14,8V y que entregue al menos 2A. Sería
una auténtica locura estar continuamente buscando alguna fuente que
nos pueda soportar estas tensiones. Por este motivo existe este
instrumento electrónico esencial.
Fuente de alimentación portatil
Existe una gran variedad de equipos de fuentes de alimentación en el
mercado, y cada tipo de fuente puede suministrar unos valores de tensión
y corriente específico. En el momento de escoger un equipo de fuente de
alimentación debemos saber qué tipo de tensiones y carga vamos a
necesitar alimentar, si vamos a consumir mucha corriente o si vamos a
usar una fuente variable o una fuente fija. Existen fuentes de
alimentación lineales y fuentes de alimentación conmutadas cada una se
usa en casos específicos.
210
9.5. EQUIPOS ÓPTICOS
Podemos afirmar con seguridad, que la reparación de placas de equipos
electrónicos modernos es impensable sin un microscopio: todos sus
componentes son tan diminutos, que algunas veces miden tan solo 1
milímetro de largo (SMD). Precisamente para reparar este tipo de
componentes fueron diseñados los microscopios especiales. A diferencia
de los microscopios convencionales, por ejemplo biológicos, los
microscopios para reparación han de tener un espacio más grande entre el
objetivo y la superficie observada, que permita realizar operaciones de
soldadura y ensamblaje con el soldador, pistola de aire caliente u otras
herramientas. Esta distancia es un factor muy importante y puede
alcanzar hasta 15 - 17 centímetros.
Por lo general tales microscopios están provistos de un objetivo giratorio
con aumento ajustable de 20~40x. También es indispensable que tenga
un foco de iluminación superior incorporado.
Microscopio binocular con iluminación
Últimamente cada vez ganan más terreno los microscopios USB. Muchos
técnicos prefieren precisamente estos equipos por su versatilidad y buen
precio.
En las operaciones que no requieren aumento tan fuerte es mucho más
cómodo usar una lente de mesa. Además, una lente con lámpara circular
integrada le podrá servir como una fuente de iluminación. Para
operaciones de soldadura, montaje, etc. le recomendamos usar lentes con
aumento no más de 3 dioptrías.
Lentes de mesa con iluminación
211
De esta manera hemos enumerado las categorías principales y modelos
particulares de equipos, requeridos en un centro de servicio técnico.
Obviamente eso es tan solo una lista básica, el resto de herramientas
necesarias varía dependiendo del tipo de reparaciones y tamaño del centro
de servicio.
Lámpara con fluorescente circular de 22W y lupa de 3 aumento. Es una
excelente herramienta que nos ayuda a visualizar ampliamente las
soldaduras defectuosas de las tarjetas electrónicas, componentes mal
conectados, mecanismos defectuosos o rotos, pistas abiertas. Su luz nos
permite realizar una visión y trabajo de soldadura mucho más cómoda y
fácil.
Flexo con lupa
9.6. HERRAMIENTAS Y ÚTILES PARA EL TALLER DE REPARACIÓN
Para poder realizar correctamente las operaciones de reparación de
equipos y circuitos electrónicos se hace indispensable disponer de un
conjunto de herramientas y útiles que permitan realizar los trabajos con
un mínimo de esfuerzo y de tiempo y a la misma vez aplicando la
seguridad en su utilización. Finalmente, se obtendrá los resultados
esperados gracias a la utilización adecuada de cada una de las
herramientas que comprende la especialidad.
9.6.1. Alicates de puntas
Las herramientas de mano para taller electrónico son fundamentales, ya
que estas herramientas son la extensión mecánica de nuestras manos o
nuestros dedos, siempre hay cosas que debemos doblar, apretar o
desajustar.
Diferentes alicates de punta plana ancha y estrecha
212
9.6.2. Alicates de corte
Los alicates de corte de electrónica son muy usados para cortar el
sobrante de los pines al soldar o inserción, pelar y cortar cables y en
general cortar cosa pequeñas. Los alicates de corte también son
considerados herramientas de mano, y son una de las 10 herramientas
básicas para electrónica.
En este aspecto las herramientas de mano para electrónica serán los
alicates o pinzas.
Alicates de corte para cablecillos y terminales de componentes
En muchas ocasiones es necesario cortar cables de mayor sección, y un
alicate universal y otro de corte harán el trabajo mucho más fácil para
nosotros. Estos alicates de corte también se usan para pelar cables y el
alicate universal para tensar y doblar. Hay que tener en cuenta que los
alicates de corte están clasificados por el calibre del cable a cortar, hay
cables eléctricos muy gruesos que requieren de alicate de corte más
fuertes.
Alicate Universal. Alicate de corte pequeños. Alicate de corte mediano.
213
9.6.3. Pinzas
Para coger y sostener diferentes tipos de componentes electrónicos es
recomendable tener varios tipos de pinzas distintas.
Pinzas para componentes diminutos o SMD y componentes discretos,
pinzas metálicas y aislantes (no metálicas).
9.6.4. Extractor de circuitos integrados
Se emplea para facilitar la extracción de un circuito integrado, con un
gran número de patillas, de un zócalo o del circuito impreso en el que se
encuentre soldado.
Su uso es recomendable para evitar doblar las patas, durante la
extracción, accidente que en ocasiones dañaría de forma permanente el
circuito y sobre todo cuando durante la desoldadura se necesita ejercer
una tracción uniforme en todos los terminales.
El modelo habitual en el mercado es el destinado a circuitos integrados de
tipo “dual-in-line”, es decir con doble fila paralela de patillas.
Extractor de circuitos integrados
214
9.6.5. Juegos de destornilladores
Un simple tornillo nos puede hacer la vida difícil, es por esto que tener un
buen kit de destornilladores hará que los tornillos que intentemos
desatornillar no se dañen.
Juego de destornilladores fijos
Diversidad de tipos de tornillos y pernos, utilizados por diferentes
fabricantes de equipos electrónicos, requiere utilización de herramientas
correspondientes para destornillarlos. La solución óptima es adquirir un
mango universal con el juego de puntas de destornillador y llaves de vaso
intercambiables.
Un juego de puntas intercambiables contiene puntas prácticamente para
todos los tipos de tornillos existentes. No obstante, para destornillar
algunos tipos de teléfonos celulares, portátiles y otros equipos se
requieren del tipo de precisión o de relojero.
Juego de puntas intercambiables
Hay muchos tipos de destornilladores dependiendo de la cabeza y los
podemos clasificar de esta manera:
 Plana o de pala.
 Estrella, de estría o Phillips (Ph)
 Pozidriv (Pz)
 Hexagonales o allen.
 Cuadrada.
 Torx.
 De vaso o de copa
215
Es importante tener un buen kit de destornilladores para evitar dañar las
cabezas de los tornillos cuando no coincidan.
Utilizar siempre la punta correspondiente a la cabeza del tornillo
9.6.6. Juego de atornilladores de plásticos
Son muy necesarios para efectuar todas las operaciones de ajustes sobre
un circuito o equipo electrónico, una vez finalizado el montaje o
reparación del mismo. Al estar fabricados con plástico, se evitan todo tipo
de cortocircuitos y contactos metálicos con otros componentes, evitando
cualquier perturbación y acoplamiento electromagnético que puede
fácilmente producirse con un atornillador metálico.
Atornillador de plástico para ajuste de circuitos
El juego comprende varios tipos de longitudes y anchos de pala,
incluyendo algún modelo con la pala metálica montada sobre un cuerpo
de plástico, muy indicado para aquellos puntos en que se requiera
efectuar un cierto esfuerzo, donde una pala de plástico podría dañarse.
9.6.7. Juego de destornilladores hexagonales
Se emplea para facilitar el roscado de las tuercas o tornillos hexagonales
en los equipos electrónicos, bien para fijar las mismas o quitarla. Mientras
se actúa sobre el tornillo que se pretenda roscar en ellas, con el
atornillador.
216
Normalmente se necesitará un juego que permita trabajar con diferentes
anchos o métricas de tuercas, siendo recomendable disponer de todas las
métricas comprendidas entre 6 y 11 milímetros.
Juego de destornilladores hexagonales
Existen, al igual que con los atornilladores, juegos de llaves que a un solo
mango se puede fijar el tamaño necesario en cada momento.
9.6.8. Juego de lima
Un juego de limas es también una buena opción de contar con esta
herramienta en nuestro taller. Existen dos tipos de lima:
 Lima plana fina y
 la lima redonda fina.
La lima plana fina se emplea para eliminar pequeñas rebabas en partes
rectas de chasis, cajas, circuitos impresos y paneles de mando de equipos
electrónicos, también como operación posterior a la de corte de ejes de
potenciómetros, conmutadores, etc., y de aquellos otros que se precisen
para adaptar los chasis y otros elementos al equipo.
La lima redonda fina se utiliza para eliminar pequeñas rebabas de
taladros en chasis metálicos, cajas y paneles de mando de equipos, que
dificultan o no permiten un adecuado montaje.
Juego de limas planas y redondas de diferentes tamaños
217
9.6.9. Cúter
Se emplea para efectuar cortes y retoques en la reparación de un circuito
impreso y otros usos, así como para facilitar en algunas ocasiones la
operación de pelado de cables, ya que permite, en ausencia de otros
medios más costosos, cortar la cubierta aislante en los puntos necesarios.
Modelo de cúter profesional de 18mm
9.6.10. Tijeras de electricista
Es una herramienta de corte constituida por dos hojas cortantes unidas
mediante una articulación y provista de dos mangos terminadas en ojos y
totalmente aislada. Se utilizan para el corte de cables, papel, plástico, etc.
Tijeras de electricista, totalmente aislada en la zona del mango.
9.6.11. Tenaza pelacables
Esta herramienta también denominada pelahilos se presenta de muchas
maneras y se utiliza para quitar el aislante con que se recubre a la
mayoría de los cables. Dispone de varios tipos de calibres para evitar el
corte de los conductores de cobre al retirar el aislante. Algunos realizan la
operación de medida, corte y separación automáticamente mediante un
auto-ajustable.
Tenaza pelacables auto-ajustable
218
9.6.12. Pinceles y cepillos
Existen muchos tipos de pinceles y cepillos que se prestan perfectamente
para su utilización en los equipos electrónicos. Es una herramienta muy
útil y necesaria para la limpieza de placas de circuito impreso,
componentes, limpieza de ventiladores de fuentes, teclados y cualquier
otro dispositivo que requiera de su uso.
Diferentes tipos de pinceles y cepillos para equipos electrónicos
9.6.13. Calibrador digital para medidas mecánicas
Es una herramienta normalmente empleada para la medición de piezas
mecánicas. Se utiliza en los montajes para comprobar diámetros de
taladros de ejes de mandos así como longitudes de éstos, medir la métrica
de un tornillo y en general para cualquier medida milimétrica en trabajos
mecánicos de cajas de los equipos electrónicos que requiera un mínimo de
precisión en su posicionado.
Calibrador digital
El resultado de la medida en un calibrador digital se muestra muy
fácilmente mediante un display digital donde aparece directamente el
valor de la medida.
9.6.14. Tornillo de banco universal
Es una herramienta que permite mediante una rótula, la sujeción de
cualquier pieza en la posición y en el espacio que se desee. Se emplea
fundamentalmente para fijar todas aquellas piezas que deban ser
mecanizadas con sierra o lima y en la mayoría de los casos para sujetar
los circuitos impresos para desoldar y soldar los componentes.
219
9.6.15. Sierra para cortar metales
Muy útil para cortar chapas y perfiles metálicos y chasis de cajas de
equipos, cuando se desea montar en los mismos algún componente o
accesorio no previsto en el diseño inicial.
Sierra de corte de metales
También resulta imprescindible para cortar a la longitud precisa los ejes
de potenciómetros y conmutadores, antes de incorporales al equipo, así
como los circuitos impresos.
9.6.16. Pulsera antiestática
Una de las herramientas más elemental en seguridad de componentes es
la pulsera antiestática. La pulsera antiestática es un dispositivo que nos
permite toquetear nuestra electrónica teniendo la seguridad que no la
vamos a destruir de manera invisible.
Hay componentes que son altamente sensibles a las descargas
electrostáticas que acumulamos en nuestro cuerpo y les proporcionamos
nosotros al tocarlos, dañándolos muy fácilmente sin que nosotros lo
sepamos.
Pulsera antiestática
Ten en cuenta que proteger a nuestro componente no quiere decir que no
entrañe riesgo para nosotros, porque al ponernos la pulsera, nuestro
cuerpo se está poniendo al mismo potencial que la toma de tierra. Si
tocamos un punto con un potencial distinto al de tierra, los queridos
electrones circularán a través de nosotros.
En electrónica de reparación hay una muy mala práctica extendida que
consiste en comprobar el funcionamiento de componentes mientras que
estos están funcionando. Mucho cuidado al hacer esto si llevas una
pulsara antiestática.
220
9.6.17. Guante antiestático
Los guantes de trabajo son uno de los elementos más importantes y más
usados dentro de la categoría de los Equipos de Protección Individual o
EPI. Las tipologías de guantes de trabajo son muy variadas y hoy en día el
mercado se adapta al tipo de trabajo a realizar.
En el centro de reparación o laboratorio de electrónica están obligados a
utilizarlo. Siempre y cuando estemos manipulando placas y módulos
microelectrónicos con tecnología CMOS debemos llevarlo.
Estos tipos de guantes están fabricados de un material que nos protege
contra las descargas estáticas, a parte, también nos protege de los perfiles
y puntas que sobresalen cuando manipulamos las cajas metálicas.
9.6.18. Componentes varios
Estudiar en electrónica no solo implica aprender la teoría del análisis de
circuitos, sino también implica realizar trabajos funcionales, y esto
requiere de lo más importante, tener los componentes electrónicos más
usuales. Para iniciar deberemos comprar los componentes básicos, estos
componentes los podemos ir adquiriendo poco a poco mientras vamos
realizando nuestros proyectos, y así ir ampliando nuestro stock.
Diferentes tipos de componentes
Así que la idea es ir teniendo inicialmente los siguientes componentes:
 Transistores de uso general PNP
 Transistores de uso general NPN
 Transistores Mosfet
 Diodos
 Diodos Zener
 Led de varios colores
221
 Resistencias de varios valores (¼ o ⅛ de vatio)
 Condensadores electrolíticos
 Reguladores de tensión
 Potenciómetros (resistencias variables)
 Altavoces pequeños
9.6.19. Cables de conexión
Siempre es necesario tener cables o jumpers de conexión, esto nos
ahorrará mucho tiempo en el momento de realizar algún montaje en el
protoboard. Te recomiendo tener cables de colores, ya que te será mucho
más fácil identificar colores en el momento de hacer alguna conexión.
Diferentes colores y secciones de cables
Con los cables de colores diferentes te ayuda a recordar e identificar más
fácilmente las conexiones que has realizado en un conector o circuito
electrónico. Haz tu mismo un patrón de colores donde pongas cada color
para una determinada conexión, ejemplo, positivo de la fuente de
alimentación color rojo, negativo de la fuente de alimentación color negro,
entrada de señal color verde, salida de señal color azul, etc., ya que así te
será más fácil aplicarlo a todos y no tendrás problemas posteriormente de
identificarlos.
9.6.20. Tablero de Proto-board
El tablero de prototipos o proto-board es una de las herramientas
utilizadas para la experimentación, montaje y comprobación de
componentes y circuitos electrónicos. El protoboard nos facilita la
realización rápida de un pequeño circuito para comprobar un determinado
componente que sospechamos pueda estar en mal estado. No hace falta
soldar, ni cortar ningún componente, puesto que ello se hace mediante la
inserción de componentes y cables de forma enchúfables.
Tablero de prototipo proto-board10
222
El proto-board se identifica por tener agujeros del tamaño estándar a los
pines de la mayoría de los componentes electrónicos con el fin de que
dichos componentes puedan ser insertados allí.
Los agujeros están interconectados eléctricamente en forma de filas y
columnas, de esta manera es muy sencillo realizar el montaje de un
circuito electrónico sin necesidad de soldar componentes, agilizando así el
montaje del circuito.
Supongamos, por ejemplo, que deseamos comprobar las frecuencias de
varios cristales de cuarzo, para ello, se monta el siguiente circuito en la
proto-board10 y una vez que se haya finalizado se pueden desmontar
fácilmente los componentes utilizados.
9.6.21. Líquido y spray de limpieza
En tu taller de electrónica no puede faltar los líquidos de limpieza, cuando
realizamos trabajos de soldadura siempre hay residuos de grasa o
impurezas que pueden afectar el desempeño del circuito, en estos casos
debemos usar líquidos solventes. Para ello, se recomienda usar Alcohol
Isopropílico, no es contaminante, no es tóxico y es un líquido de alcohol
tiene propiedades de secado rápido y no deja humedad.
En líquido
Un buen técnico electrónico tiene siempre que mostrar sus trabajos
impecables, esta es la muestra del trabajo que se realiza, y es por esto que
la limpieza es un punto importante a tener en cuenta.
223
También lo hay en formato spray, especialmente como limpiador para
equipos eléctricos y electrónicos, siendo inerte y seco.
Su fácil uso proporciona un poderoso chorro de aire de fácil eliminación
de polvo y contaminación para equipos de precisión como placas de
circuitos impresos o para limpieza general.
En Spray
9.6.22. Spray enfriador
Es un aerosol especialmente desarrollado que se usa para localizar
cortocircuitos y fallos en componentes electrónicos (resistencias,
condensadores y circuitos integrados) y para probar la continuidad de
rastreo en placas de PC, o para enfriar todo el circuito.
Proporciona protección de disipador de calor para los componentes
sensibles al calor durante la desoldadura y la soldadura. Refresca
rápidamente la temperatura a -42 ° C. Seguro para usar en la mayoría de
los materiales. Se evapora totalmente, sin dejar residuos.
Spray enfriador
224
9.6.23. Pistola de silicona
La pistola de silicona térmica es una herramienta muy útil que la
podemos utilizar perfectamente para pegar y aislar eléctricamente
materiales y componentes varios. Es prácticamente muy utilizada en
prototipo y reparación.
La silicona que es plástica y adherente se derrite con el calor de la pistola,
que tarda unos 5 minutos en calentarse. Al aplicarlo sobre materiales y
componentes se debe esperar unos minutos para que solidifique y se
enfríe quedando completamente el material unido y como una pieza. Hay
que tener mucho cuidado con su empleo, pues una gota que se nos caiga
en los dedos puede resultar bastante dolorosa.
Pistolas térmica de silicona.
9.6.24. Minitaladro eléctrico
El minitaladro eléctrico está especialmente indicado para cortar, taladrar,
lijar, cepillar, pulir, etc. Es una herramienta que nos permite realizar
trabajos y reparaciones en PCB, chasis de equipos, cajas de plásticos, etc.
Muy recomendable para emplearlo manualmente en la solución de
problemas puntuales.
Minitaladro eléctrico portátil
Se emplea para el taladro de circuitos impresos, cuando estos son
realizados por uno mismo. También puede emplearse para realizar
taladros de pequeño diámetro en otros materiales. Existen en el mercado
varios modelos con velocidad fija o con velocidad variable, siendo
recomendables los segundos para poder adaptarse con facilidad a las
condiciones del material (dureza, disipación térmica, etc.).
225
Como complemento existen con soporte vertical muy útil para la máquina
de taladrar. Con ella se puede realizar los taladros con mayor precisión.
Minitaladro eléctrico con soporte vertical
9.6.25. Rotulador indeleble
A la hora de sustituir un componente en una PCB, es muy importante
saber qué posición tenía antes de quitar el original. Señalar el hilo
conductor defectuoso, anotar una indicación en la PCB, indicar
componentes defectuosos, etc. Es una herramienta útil que nos ayuda a
recordar e informar de cualquier anotación que se haya realizado con
anterioridad.
Roturador indeleble
9.6.26. Caja clasificadora
Consiste en un pequeño armario o compartimiento donde contiene un
cierto número de cajitas, donde se pueden clasificar todos los
componentes de una forma homogénea, es decir, agrupando los de un
mismo valor o de la misma medida en el mismo cajón.
226
Los cajones disponen de un espacio para situar una etiqueta donde se
indique el contenido. Estos armarios son apilables hasta conseguir el
número de cajones que se precise y con ellos lograr un excelente orden de
todos los materiales, con lo que se evitan pérdidas de tiempo y
confusiones.
Caja clasificadora de plástico. Todos los cajones son de idénticos tamaños en
anchura y profundidad con su etiqueta de identificación.
227
ANEXO A. Anotaciones del técnico
Las anotaciones que puede aportar y exponer un técnico de reparación
son sus experiencias vividas frente a variados tipos de averías
encontradas y solucionadas, ya sean fáciles como complejas.
En la reparación de equipos electrónico están muy relacionados la
mecánica con la electrónica. Estos juegan un papel muy fundamental hoy
en día en las nuevas tecnologías, un robot, una impresora, un reproductor
de CD-DVD, etc.
Por ello, no siempre habrá que echarle el problema al circuito electrónico,
un rodillo que resbala por desgaste de la cinta, es una avería producida
correspondiente a la parte mecánica, puesto que el circuito electrónico ha
activado correctamente el motor de la cinta que mueve el rodillo, pero
ésta no se mueve.
Las averías sencillas son aquellas que presentan un fallo total, sin
embargo las más difíciles suelen ser aquellas en el que el circuito funciona
aunque no correctamente.
El técnico debe conocer en todo momento la zona del circuito que está
midiendo, pues existen circuitos que tienen zonas de baja tensión y zonas
de alta tensión, por lo que un error puede causar un accidente seguro.
La reparación electrónica es y siempre será un reto tanto para técnicos
profesionales, como ingenieros de desarrollo y entusiastas de la materia.
Cómo sabemos, es algo que no se estudia, sino que se aprende. Y en esa
misma actividad desarrollamos ciertas habilidades de aprendizaje e
interpretación de saber si ese componente está bien o está mal, donde
buscar, en definitiva, quehacer. Aquí técnicos más experimentados ya
tienen sus trucos.
Por eso en esta guía gratuita te desvelo algunos de los trucos que a estas
alturas deberías saber.
SOLDAR Y DESOLDAR EN SMD
Para desoldar o desmontar ICs en SMD y no se disponga de herramientas
adecuadas se puede utilizar un mechero de alcohol, y calentar el integrado
durante 1 minuto e inmediatamente levantarlo con ayuda de un pequeño
destornillador.
228
COMPROBACION DE LAS RESISTENCIAS
Una vez que sabemos identificar las resistencias, tenemos que saber su
valor para verificar si están bien o mal. Aquí, una cuestión se me vino a la
cabeza muy rápidamente, cuando me enfrente a una tarjeta poblada de
cientos de estas. ¿Se pueden testear dentro del circuito? La respuesta es
SI/2, un medio sí. Lo primero que tengo que hacer es saber su valor, ya
sea por medio de sus bandas de colores o en el caso de la SMD por su
numeración.
Una vez ya sé su valor, las mido dentro del circuito, esta medida puede
que me dé ligeramente distinta a su valor ya que habrá más componente
conectados a la misma, pero si me da algo parecido (+-10%) de su valor
original la doy por buena. Si me da algo totalmente distinto tengo que
desoldar una de sus patillas o hacerlo fuera del circuito. En cuanto
sospechemos de una resistencia, esta tiene que ser extraída y confirmada.
Como ya sabemos las resistencias pueden tener distintos valores óhmicos,
por eso debemos saber qué valor tienen para escoger el rango adecuado en
nuestro óhmetro.
Las resistencias quemadas que pierden los colores de identificación,
raspar el barniz protector y medir el trozo de los extremos con el trozo de
en medio que está quemado para obtener una medida proporcional,
multiplicando por dos.
Se raspa un extremo y el centro con un cúter y se mide con un polímetro en óhmios
hasta conseguir una lectura aproximada, el valor obtenido se multiplicar por dos.
Las resistencias de muy alto valor, al envejecer suelen seguir aumentando
su valor, siendo una causa de avería.
Los condensadores electrolíticos al envejecer se secan, perdiendo su
capacidad, asimismo pueden perder electrolito.
FALLOS EN LA FUENTE DE ALIMENTACIÓN
En la fuente de alimentación conmutada el transformador de frecuencia,
debido a su continuo funcionamiento, puede dar fallos por encontrase
algunos de sus terminales sin conexión, soldadura defectuosa, o sin
estaño.
Un condensador electrolítico abierto o inflado que ha perdido electrólito
es causa de ruido y mal funcionamiento en el equipo. Si se localiza, se
puede comprobar momentáneamente colocando otro en paralelo.
Pudiendo también medir con un polímetro en tensión alterna, la tensión
de salida de la fuente, que en alterna no debe sobrepasar más de 0,5
voltios.
229
Con los varistores ó resistencias dependientes de la tensión VDR, que
ante una sobretensión de tensión de la red, baja su resistividad hasta
unos pocos óhmios y funde el fusible, hay casos, que el varistor se queda
con ese valor y cada vez que se pone un fusible se funde.
FALLOS EN EL MANDO A DISTANCIA
Para probar el mando a distancia por infrarrojo, lo más apropiado, sin
duda, es hacerlo con el propio equipo (TV, audio, DVD, etc.), pero cuando
esto no es posible recurrimos a unas técnicas experimentadas:
 En un receptor de radio en AM, sintonizar el extremo más bajo del dial
unos 550KHz y acercar el mando y oprimir el cualquier botón, si emite,
debe oírse en el receptor el sonido característicos de los trenes de
impulsos emitidos.
 Conectando provisionalmente un LED en paralelo con el infrarrojo o
desmontando el LED infrarrojo y colocando temporalmente uno de luz
visible (rojo, verde, etc.).
 Otra forma de comprobar si el control remoto emite, es usar una
cámara de video. Colocándola frente al LED infrarrojo, se podrá ver a
través de ella, el destello del mismo al presionar el botón del mando a
distancia.
FALLOS INTERMITENTES POR SOLDADURA DEFECTUOSA
Los fallos intermitentes son difíciles de diagnosticar, estos se pueden
producir después de un tiempo en funcionamiento, lo que puede dar lugar
a un componente que posea fugas y se sobrecaliente o un conector que
haga falsos contactos por suciedad, soldaduras defectuosas o falta de
estaño.
Cuando las averías son intermitentes se deben a soldaduras defectuosas,
y no se ven a simple vista, se puede localizar, pasando un cepillo dental,
sobre la cara de las soldaduras, mientras que el equipo está funcionando.
Otro método que puede ayudar a localizar las soldaduras u conexiones
defectuosas, es la observación en completa oscuridad, donde se aprecia
las minúsculas chispas en el punto donde se encuentra la mala
soldadura.
AVERIAS POR CAUSAS TÉRMICAS
Quienes reparamos equipos electrónicos con frecuencia nos encontramos
con equipos que presentan síntomas o averías que aparece, desaparece o
varía con los cambios en la temperatura del equipo, los síntomas son:
1. El equipo funciona correctamente al encenderlo (en frio y luego al
cabo de unos minutos comienza a presentar mal funcionamiento o
incluso deja de funcionar.
230
2. El equipo presenta mal funcionamiento al encenderlo estando frio y
luego al cabo de unos minutos, cuando este alcanza la temperatura
normal de funcionamiento, el fallo desaparece y el equipo funciona
correctamente.
3. El fallo o mal funcionamiento está presente todo el tiempo, pero se
agrava o disminuye en forma evidente al ir cambiando la
temperatura del aparato.
Cuando los síntomas que presentan los equipos electrónicos encajan
dentro de alguna de las descripciones anteriores, se puede decir de que se
trata de fallos “térmicos”. Un componente que no da la cara, pero se
encuentra defectuoso cuando cambia su temperatura.
En algunas ocasiones los problemas de tipo “térmico” pueden presentarse
por soldaduras o conexiones defectuosas, este tipo de avería son
relativamente fáciles de detectar. Pero en muchos casos, estos problemas
son originados por componentes que han perdido parcialmente sus
propiedades originales y se han vuelto inestables térmicamente. Estos
pueden deberse a muchos factores, como:
 Perdidas de la capacidad dieléctrica, humedad, oxido, “fugas” en los
materiales aislantes, alteraciones en los cristales semiconductores,
fatiga del material, etc.
Los fallos térmicos pueden originarse en todo tipo de componentes:
condensadores, resistencias, diodos, bobinas, transistores, circuitos
integrados, etc.
Para localizar componentes con problemas térmicos, el método más
práctico es provocar cambios en la temperatura de los circuitos y piezas
sospechosas y observar el comportamiento del aparato. Para ello, se puede
utilizar un secador de cabello y el Spray congelante “Instant Freeze”.
Mediante el uso de estos elementos, podemos calentar y enfriar diferentes
circuitos y componentes, observando el comportamiento del equipo y los
síntomas que presenta.
La observación y el tacto son algunos buenos elementos de diagnosticar
una avería de estas características antes de utilizar los medidores. Pues
ante una avería por sobre calentamiento la extracción y medición de un
componente en frio resulta bastante complicado y no garantiza que pueda
ser detectado el componente defectuoso, pues este tipo de fallos, los
instrumentos de comprobación pueden dar lecturas correctas y hacernos
pensar que el problema está en otra parte.
Podemos utilizar Sprays de limpieza para fallos o cortes típicos de
potenciómetros, algún Jack que hace mal contacto, interruptores
deslizantes en mal estado, etc.
Podemos utilizar también los Sprays de Frio en la detección de
componentes que se calientan con el tiempo. Así se puede localizar
condensadores con fugas ó transistores que modifican el punto de trabajo.
231
AVERIAS POR CAUSAS DE CONEXIONES
En los equipos de reproducción y CD-DVD poseen los conectores del tipo
flex que son los que causan los fallos más comunes en los reproductores
y grabadores de CD y DVD. Como todo lo que está sometido a movimiento
mecánico ese conector sufre fatiga.
Los miles de movimiento que realiza la unidad óptica hacia adelante y
hacia atrás mientras recorre las pistas del disco causa rotura en las pistas
del conductor flexible.
AVERIAS POR CAUSAS DE MOTOR
Cuando falla el motor de DVD no se lee el disco. En el DVD hay dos
motores, el de giro y el movimiento de la unidad óptica por la pista del
disco. Cualquiera de los dos puede fallar pero más lo hace el de giro.
El fallo del motor de giro del DVD es otro de los más comunes en los
reproductores grabadores de DVD. El tiempo hace que las escobillas se
desgasten o se originen residuos sobre el colector que hacen caer la
resistencia del motor del DVD.
REPARACIÓN DE UN MONITOR DE 20” BENQ
Los condensadores electrolíticos son famosos por fallar cuando se les
somete a mucho tiempo de uso, temperatura y cargas-descargas,
hinchándose y reventando la tapa superior por donde liberan parte del
líquido electrólito de su interior..
Condensador electrolítico inflado
232
Duran poco más de 5000 horas y son piezas presentes en muchos equipos
electrónicos económicos aunque se usan cada vez menos, pero siguen
presentes en placas base de ordenadores, pantallas, fuentes de
alimentación... y ahora son sustituidos poco a poco por condensadores
electrolíticos de polímeros de aluminio o cerámicos, más resistentes y
duraderos
En este caso tenía la pantalla de un monitor el cual a los dos segundos de
encenderse emite un sonido parecido a un zumbido muy bajo y molesto,
apangándose más tarde. El sonido era probablemente la vibración de los
condensadores de la etapa de transformación a la frecuencia de 60 Hz a la
que viene la AC, que al estar en mal estado emitía ese sonido.
El inversor de la pantalla amplifica mucho el voltaje por lo que es
peligroso y hay que tomar medidas de precaución y tener mucho cuidado
por los altos voltajes que existen en esa parte y, aunque el circuito no
esté alimentado por la red, tened en cuenta que puede tener energía
almacenada en los condensadores y transformadores que en caso de
tocar, nos puede dar una buena descarga. Para trabajar con tranquilidad,
se puede utilizar una resistencia del tipo tiza vitrificada de 4W y 47R y
ponerla en paralelo con el condensador de filtro de 120µF y 400V de la
tensión de entrada rectificada, de esa forma, se descargan. Comprobar
con el polímetro que no queda corriente en los condensadores. Siempre
teniendo cuidado de no hacer ningún corto con las puntas de pruebas del
polímetro con otro componente.
Sustituyendo condensadores inflados
Como veis en la siguiente imagen, 6 de los condensadores de la etapa de
transformación y de inversión para alimentar las 4 lámparas de esta
pantalla estaban reventados, por lo que antes de mirar nada más, los
cambié por otros del mismo valor de capacidad (470µF) o algo superior (no
más de un 40% más o podrían no realizar bien su labor); importante
respetar el voltaje y nunca poner otro condensador nuevo de menor voltaje
de lo que pide (pero se puede poner de mayor voltaje).
Sustitución de los condensadores electrolíticos
233
¿Qué valores elegir? Es importante respetar la capacidad (µF), el voltaje
puede ser mayor pero nunca menor. Hay veces que no conseguimos los de
mismo valor (µF) y voltaje; en ese caso intenta poner los mismos µF y
mayor voltaje (incluso aguantarán mejor el uso), y si no, de algo mayor
capacidad (hasta un 40% más no suele haber problema).
También podemos hacer como las pilas (no son más que pilas recargables
muy pequeñas), construir uno de la capacidad y voltaje necesarios
uniendo varios en serie o en paralelo; si los ponemos en serie para hallar
la capacidad total hay que sumar capacidades y dividir entre el número de
elementos, y el voltaje se suma el de cada uno (poner siempre de voltajes
iguales en serie). Si los ponéis en paralelo entonces hay que sumar
capacidades y el voltaje será el menor de los componentes.
Para retirarlos y no dañar las pistas de la placa se hace mediante un
desoldador eléctrico de bomba de 30W, solamente tenemos que aplicar
calor en el nodo de la soldadura donde sabemos que están los
condensadores y pulsamos el botón de absorber y desaparece el estaño
quedando a la vista la pata del condensador y no hay que realizar ninguna
otra operación más, veréis como los condensadores caen por su propio
peso.
Desoldador eléctrico de bomba
Fijarse antes de retirar el condensador de si coincide con lo marcado en la
serigrafía de la placa por si ésta estuviera mal y el negativo/positivo
invertidos (alguna vez ya ha ocurrido).
Se sustituyen los dañados y se coloca el circuito en su sitio, con la buena
suerte de que al probarlo la pantalla volvió a la vida funcionando
perfectamente. Por suerte ningún otro elemento fue dañado. La dejé una
hora encendida para comprobar que todo estaba bien. Otras veces puede
haber algún diodo cercano en corto, o transistor dañado.
Abriendo la carcasa de la pantalla
Para abrir la pantalla hay que quitar todos los tornillos de su parte
trasera, sacando de su sitio el soporte, y a continuación y haciendo uso de
un destornillador, ir separando la tapa delantera gris, quedando a la vista
todos los componentes internos. Levantamos la pantalla de cristal líquido
para acceder a la etapa de transformación e inversor que alimenta las
lámparas, y tras soltar los tornillos y cables de las lámparas soltamos el
cable de datos tirando con cuidado, hay conectores de faja de diversos
tipos, algunos requieren retirar un tope para liberarlo, en este caso el de
la imagen va a presión simplemente:
234
Desmontamos y quitamos la tapa que protege el TV
Quitamos el conector de datos plano con mucho cuidado
levantando podemos acceder a la parte estropeada al soltar unos tornillos
y separar la pieza del conector lateral a la placa que se encarga del
proceso de la imagen recibida por el VGA; en la imagen ya con el hueco
donde estaba la pieza que hemos reparado, y tendremos que colocarla
nuevamente.
Accedemos a la parte averiada
Como se ha comentado en este documento es importante realizar un
croquis de los componentes y piezas que se van desmontando para que en
el momento de su ensamblado se nos sea más fácil guiándonos por el
croquis que habíamos hecho.
Cualquier despiste u olvido por la falta de colocar un conector puede
originar fallos irreversibles, debido a realimentaciones por diferentes zonas
del equipo.
235
Por otro lado, es importante y recomendable utilizar, tanto en el
desmontaje como el montaje de una carcasa o envolvente, los
destornilladores con las cabezas del mismo tipo que los tornillos, puesto
que si forzamos con otro tipo de cabeza, podemos gastar su forma y hacer
imposible de quitarlo.
También hay que desconectar cualquier equipo externo que esté unido a
la unidad en la que se está trabajando.
A veces el fallo se encuentra en dicho elemento externo y ello origina el
problema en la unidad principal.
Desconéctese tal equipo externo y vuélvase a comprobar el
funcionamiento de la unidad principal.
Se producen típicamente por características del ambiente; pueden ocurrir
fallos, por ejemplo, a causa de un ambiente de suciedad: El polvo, la
grasa, agentes químicos, etc., son causas de averías del equipo, e incluso
también puede influir la vibración excesiva de un equipo en
funcionamiento, todo ello, produciendo frecuentes fallos mecánicos y la
corrosión de terminales, la rotura de cables o la presencia de suciedad en
los contactos de un conmutador.
TV LED Samsung avería de pantalla oscura y tiene sonido
https://youtu.be/R8K1iYIo1mw
236
Bibliografía
- 125 Circuitos electrónicos típicos. Análisis y reparación.
Art Margolis. Editorial Marcombo
- Reparación y mantenimiento de computadores
Michael Yooley. Editorial Paraninfo. 2ª Edición
- Mantenimiento del IBM-PC. Diagnóstico y reparación de averías
Robert C. Brenner. Editorial Paraninfo. 2ª Edición.
- Instrumentación Electrónica Básica.
Ramón Pallas Areny. Editorial Marcombo.
- Servicio y Mantenimiento de PC (486/Pentium).
Heathkit Educational Systems. Heath Company.
- Curso rápido de tecnología digital. Localización de averías en los
circuitos digitales.
Louis E. Frenzel Jr. Ediciones técnicas REDE S.A.
- Mantenimiento de Equipos Electrónicos. Reparación sistemática
de averías. Luis Blanco Barragán y Ángel Sánchez Ovies.
THOMSON-PARANINFO.
- Página WEB de electrónica. Reparación sistemática.
http://myelectronic.eu5.org/reparacion.html

Técnicas para la reparación de equipos electrónicos

  • 1.
    1 TÉCNICAS PARA LA REPARACIÓN DEEQUIPOS ELECTRÓNICOS José Miguel Castillo Castillo
  • 2.
    2 TÉCNICAS PARA LA REPARACIÓNDE EQUIPOS ELECTRÓNICOS Conceptos de electrónica Componentes Herramientas e Instrumental Métodos y procedimientos Copyright©2020
  • 3.
    3 José Miguel CastilloCastillo TÉCNICAS PARA LA REPARACIÓN DE EQUIPOS ELECTRÓNICOS Diagnostico Localización Sustitución Comprobación Copyright©2020
  • 4.
    4 Índice de contenido Introducción…………………………………………………………………….9 1. Iniciación a la reparación…………………..…………………….………… 16 1.1. HABILIDAD PARA LA REPARACIÓN 1.2. EL ROL DEL REPARADOR 1.3. ¿POR QUÉ REPARAR? 1.4. PARA TRABAJOS MUY ESPECÍFICOS 1.5. SEGURIDAD. RIESGO QUE SE ASUME AL DESARMAR UN EQUIPO 1.5.1. Medidas de seguridad 1.5.2. Extintor contra incendio 1.6. LA MESA DE TRABAJO 1.6.1. Conexionado eléctrico 1.6.2. Dimensiones del banco de trabajo 1.7. HERRAMIENTAS PRINCIPALES 1.8. EL INSTRUMENTAL. TECNOLOGÍA APLICADA AL DIAGNÓSTICO 1.9. EL SOLDADOR. LA PRIMERA HERRAMIENTA 1.9.1. Tipos de soldador 1.9.2. Puntas de soldador 1.9.3. Requisitos para soldar 1.9.4. Sustitución de un componente 1.9.5. Como colocar un componente 1.9.6. Práctica de una mala soldadura 1.10. EL POLÍMETRO. EL INSTRUMENTO INDISPENSABLE 1.10.1. Unidades de medida 1.10.2. Función y aplicación 1.10.3. Primeros pasos con el polímetro digital 1.11. UNA INTRODUCCIÓN BREVE AL FUNCIONAMIENTO DE LOS CIRCUITOS ELECTRÓNICOS 1.11.1. Comprobación del flujo de electrones 1.11.2. Circulación de la señal 2. Procedimientos en la reparación…….…………………….…………….. 51 2.1. NIVELES DE DESTREZA 2.2. DIVISIÓN POR FUNCIONES DE UN EQUIPO 2.3. TÉCNICA DE LOCALIZACIÓN DE AVERÍAS 2.4. PROCEDIMIENTOS DE VERIFICACIÓN INICIAL 2.5. INSPECCIÓN VISUAL Y TÉRMICA 2.6. AVERÍAS INDUCIDAS POR TEMPERATURA 2.7. AVERÍAS INDUCIDAS MECÁNICAMENTE 2.8. ESPÚREOS DE LA ALIMENTACIÓN 2.9. AVERÍAS DE LA FUENTE DE ALIMENTACIÓN 2.10. METODO DE SUSTITUCIÓN DE COMPONENTES 2.11. ORGANIGRAMA Y DIAGRAMAS POR BLOQUES 2.11.1. Organigrama dinámicos 2.11.2. Diagramas de bloques genérico de equipos electrónicos
  • 5.
    5 3. Clasificación delas averías………………………………….……………… 82 3.1. AVERÍAS FIJAS DE TIPO ELÉCTRICA 3.1.1. Con el manual de servicio y esquemas del equipo 3.1.2. Sin el manual de servicio y de ningún esquema 3.2. AVERÍAS INTERMITENTES 3.2.1. Técnica de localización consistente en ignorar la intermitencia del fallo 3.2.2. Técnica de localización consistente en la aplicación de calor y frio. Fallos térmicos. 3.2.3. Localización de fallos de contacto. 3.2.4. Fallos de contacto causados por la variación de temperatura 3.3. AVERÍAS DE TIPO MECÁNICO 3.3.1. La mecánica en los equipos electrónicos 3.3.2. Localización de averías de tipo mecánica 3.3.3. Sustitución de componentes mecánicos 3.4. FALLOS EN COMPONENTES ELECTRÓNICOS 3.4.1. Clasificación de componentes según su probabilidad de fallo. 3.4.2. Tipos de fallos más comunes en los componentes electrónicos 3.5. OTRAS AVERÍAS Y PROBLEMAS BÁSICOS 4.5.1. Problemas de usuarios 4.5.2. Errores de diseño y fabricación 4.5.3. Fallos en la fuente de alimentación 4.5.4. Fallos en la temporización 4.5.5. Fallos por ruido 4.5.6. Fallos ambientales 4.5.7. Fallos por alta temperatura 4. Fases en la reparación de averías………………………………….…… 101 4.1. INFORME INICIAL 4.2. PRUEBA DEL EQUIPO PARA LA OBSERVACIÓN DE DICHAS AVERÍAS 4.3. DESMONTAJE DEL EQUIPO 4.4. OBSERVACIÓN VISUAL DEL EQUIPO 4.5. LOCALIZACIÓN DE LOS BLOQUES OPERATIVOS EN LA PCB 4.6. MÉTODOS DE COMPROBACIÓN ESTÁTICOS Y DINÁMICOS 4.7. MEDIDA EN EL BLOQUE O BLOQUES SUPUESTAMENTE AVERIADO 4.8. LOCALIZACIÓN Y CAUSA DEL COMPONENTE AVERIADO 4.9. SUSTITUCIÓN DEL COMPONENTE O COMPONENTES AVERIADOS 4.10. PRUEBA DEL EQUIPO. REALIZANDO LOS AJUSTES NECESARIOS 4.11. CERRADO DEL EQUIPO Y PRUEBA FINAL 4.12. INFORME FINAL 5. Técnicas de medición con instrumental …………………………..… 116 5.1. MEDIDAS CON EL MULTIMETRO 5.2. MEDIDAS CON EL OSCILOSCOPIO 5.3. MEDIDAS CON EL GENERADOR DE SEÑALES 5.4. MEDIDAS CON EL INYECTOR DE SEÑALES 5.5. MEDIDAS CON LA SONDA LÓGICA
  • 6.
    6 6. Comprobación yaverías de componentes………………….………… 125 6.1. COMPROBACIÓN DE RESISTENCIAS 6.1.1. Averías en las resistencias 6.2. COMPROBACIÓN DE POTENCIÓMETROS Y RESISTENCIAS AJUSTABLES 6.3. COMPROBACIÓN DE CONDENSADORES 6.3.1. Averías en los condensadores electrolíticos 6.3.2. Averías en el circuito de filtro 6.3.3. El condensador cerámico 6.3.4. Averías en los condensadores de desacoplo 6.4. COMPROBACIÓN DE UN TRANSFORMADOR 6.4.1. Averías del transformador 6.5. COMPROBACIÓN DE TRANSISTORES BIPOLARES 6.5.1. Prueba de corte de corriente del transistor 6.5.2. Prueba de abierto del transistor 6.5.3. Tensiones incorrectas en el transistor 6.6. COMPROBACIÓN DE TRANSISTORES MOSFET 6.7. COMPROBACIÓN DE DIODOS SEMICONDUCTORES 6.8. COMPROBACIÓN DE DIODOS ZENER 6.9. COMPROBACIÓN DE DIODOS LED 6.10. COMPROBACIÓN DE DIODOS DE INFRARROJOS 6.11. COMPROBACIÓN DE CRISTAL DE CUARZO 6.12. COMPROBACIÓN DE UN TIRISTOR 6.12.1. Avería del circuito de protección con tiristor “CROWBAR” 6.13. COMPROBACIÓN DE CIRCUITOS INTEGRADOS 6.14. COMPROBACIÓN DE UN VARISTOR VDR 7. Las técnicas de la soldadura en electrónica…………………….…… 156 7.1. LIMPIAR LOS ELEMENTOS Y SUPERFICIE A SOLDAR 7.2. LOGRAR UNA BUENA UNIÓN MECÁNICA ANTES DE SOLDAR LOS COMPONENTES 7.3. SUJECCIÓN DE LOS COMPONENTES ANTES DE SOLDAR 7.4. APLICAR EL ESTAÑO NECESARIO PARA CADA PUNTO DE SOLDADURA CON AYUDA DE FLUX 7.5. DETECTAR SOLDADURA DEFECTUOSA CON LENTE DE AUMENTO 7.6. COMO SOLDAR COMPONENTES SMD 7.6.1. Soldador de Gas 7.6.2. Desoldar y soldar un encapsulado TQFP 7.6.3. Desoldar y soldar un condensador, bobina o resistencia 8. Los componentes de montaje superficial SMD…………….………. 169 6.1. IDENTIFICAR EL VALOR DEL COMPONENTE SMD 6.2. CONOCER EL VALOR DE LAS RESISTENCIAS SMD 6.4. IDENTIFICAR CÓDIGOS SMD EN TRANSISTORES 9. Equipos y Herramientas necesarios para establecer un centro de reparación…..……………………………………………..………………….. 183 9.1. EL CENTRO DE REPARACIÓN 9.1.1. Almacenamiento 9.1.2. Iluminación 9.1.3. Seguridad 9.1.4. Seguridad física 9.1.5. Construcción del banco de taller 9.1.5.1. DIMENSIONADO DEL BANCO DE TALLER 9.1.5.2. INSTALACIÓN ELÉCTRICA
  • 7.
    7 9.2. EQUIPOS DESOLDADURA 9.2.1. Estaciones de soldadura infrarroja y de aire caliente 9.2.2. Soldador Convencional 9.2.3. Desoldador 9.2.4. Herramientas auxiliares para Soldar-Desoldar 9.2.5. Soldador a Gas 9.2.6. Estaño, Flux y Cinta desoldadora 9.3. EQUIPOS DE MEDIDAS 9.3.1. Polímetros analógico y digital 9.3.2. Osciloscopio 9.3.3. Analizador y cargador de baterías 9.3.4. Generador de funciones 9.3.5. Frecuencímetro digital 9.3.6. Comprobador de componentes SMD 9.3.7. Sonda lógica 9.3.8. Generador de pulsos 9.3.9. Analizador lógico 9.4. EQUIPOS DE FUENTES DE ALIMENTACIÓN 9.5. EQUIPOS ÓPTICOS 9.6. HERRAMIENTAS Y ÚTILES 9.6.1. Alicates de punta 9.6.2. Alicates de corte 9.6.3. Pinzas 9.6.4. Extractor de circuitos integrados 9.6.5. Juego destornilladores 9.6.6. Juego de atornilladores de plástico 9.6.7. Juego de destornilladores hexagonales 9.6.8. Juego de lima 9.6.9. Cúter 9.6.10. Tijeras de electricista 9.6.11. Tenaza pelacables 9.6.12. Pinceles y cepillos 9.6.13. Calibrador digital para medidas mecánicas 9.6.14. Tornillo de banco universal 9.6.15. Sierra para cortar metales 9.6.16. Pulsera antiestática 9.6.17. Guante antiestático 9.6.18. Componentes varios 9.6.19. Cables de conexión 9.6.20. Tablero de Protoboard 9.6.21. Líquido y spray de limpieza 9.6.22. Spray enfriador 9.6.23. Pistola de silicona 9.6.24. Minitaladro eléctrico 9.6.25. Roturador indeleble 9.6.26. Caja clasificadora
  • 8.
    8 ANEXO A. Anotacionesdel Técnico…………..………..……………… 227 SOLDAR Y DESOLDAR EN SMD FALLOS EN LAS RESISTENCIAS FALLOS EN LA FUENTE DE ALIMENTACIÓN FALLOS EN EL MANDO A DISTANCIA FALLOS INTERMITENTES POR SOLDADURAS DEFECTUOSAS AVERÍAS POR CAUSAS TÉRMICAS AVERÍAS POR CAUSAS DE CONEXIONES AVERÍAS POR CAUSAS DE MOTOR REPARACIÓN DE UN MONITOR DE 20” BENQ Sustituyendo condensadores inflados Abriendo la carcasa de la pantalla Bibliografía……………………………………………….…………………….236
  • 9.
    9 Introducción. Sin duda alguna,la reparación de las averías en los equipos electrónicos, son uno de los aspectos más interesantes, creativos y lucrativos en su tarea de localizar, diagnosticar, sustituir y comprobar la avería, para que posteriormente el equipo electrónico siga funcionando correctamente, con la consiguiente satisfacción del técnico de haber puesto de nuevo en funcionamiento el equipo. Ahora bien, además de necesitar tener unos conocimientos básicos sobre electrónica y componentes, se debe poseer una cierta habilidad y destreza en el manejo de herramientas y la utilización de equipos de medidas, y aún mejor si se tiene alguna que otra experiencia. Sistemáticamente la reparación se fundamenta en cuatro pilares esenciales en los que apoyarte para poder reparar con ciertas garantías de éxito: 1. Conceptos básicos de electrónica 2. Conocimiento de los componentes 3. Manejo de herramientas e instrumental 4. Procedimientos en el diagnóstico y localización En los conceptos básicos de electrónica tenemos que poseer ciertos conocimientos relacionados con la electrónica… qué es una corriente eléctrica, sus magnitudes (tensión, corriente, potencia…), las propiedades de los materiales (resistividad, conductividad, resistencia…). También tenemos que saber, aunque sea lo básico, el lado matemático de la electrónica, con sus respectivas fórmulas, encabezadas por la esencial Ley de Ohm. La cuestión es que es imprescindible tener unos conocimientos teóricos básicos para poder comprender el funcionamiento de un circuito electrónico, puesto que si tenemos que medir la tensión de salida o entrada en un punto del circuito colocando el multímetro en la posición A~ pero no sabemos qué es lo que estamos midiendo, difícilmente podremos hacer una interpretación de los resultados.
  • 10.
    10 Por lo tanto,reparar un equipo o circuito electrónico se debe conocer un poco la teoría, por lo menos su parte más básica. Libro de Electrónica General En el conocimiento de los componentes electrónicos es donde hay que poner mayor atención, puesto que existen una infinidad de ellos, y es que se inventan más componentes de los que una mente humana es capaz de conocer. Pero en realidad no hace falta conocerlos todos, pero si los principales. Componentes de varios tipos Ahora bien, desde un punto de vista práctico, se conocerán bastantes componentes, a la misma vez que se irán encontrando habitualmente para poder reparar circuitos electrónicos. Por ejemplo, las resistencias, los condensadores, bobinas, diodos, transistores, circuitos integrados y sus variantes más comunes, como los reguladores de tensión 78xx, 79xx, temporizadores y osciladores 555. Luego, dependiendo de la especialidad, deberás familiarizarte con amplificadores operacionales, microcontroladores, puertas lógicas, etc. Es importante conocer, aunque sea “de vista”, a los principales componentes, porque difícilmente podrás entender cómo funciona un circuito si ni siquiera eres capaz de reconocer los componentes que llevan.
  • 11.
    11 En el manejode las herramientas e instrumental nos dan soporte al diagnóstico, localización y sustitución del componente averiado. En el caso del instrumental nos permite localizar el componente que se encuentra en mal estado, indicándonos que está cortocircuitado o abierto, con fugas o deteriorado, etc., y en el caso de las herramientas nos ayuda a sustituir ese componente por uno nuevo, dejando el equipo en perfectas condiciones de funcionamiento. Instrumental de medida Herramienta de soldar/Desoldar En los procedimientos de diagnóstico y localización es el tema más delicado y que veremos más ampliamente. Pues aquí entra, aparte de conocer la teoría básica de la electrónica, de los componentes electrónicos y saberse manejar con las herramientas e instrumental, el procedimiento es por dónde empezar, que hay que hace o como detecto el componente que está fallando. Ten en cuenta que estos temas se aprende con la experiencia, a base de encontrarse con muchas averías de todo tipo, cuanta más experiencia se tenga, más eficaz y rápido será diagnosticar averías. El conocimiento es infinito, así que nunca habrá suficiente experiencia para resolverlo todo. Para realizar una reparación de un circuito electrónico hay que saber cómo separar ese circuito en varios bloques por su funcionamiento. Claro que siempre se debe tener algún conocimiento básico de electrónica, como se ha comentado anteriormente, pues debemos saber identificar componentes SMD, en montaje superficial. Saber cómo medir un transistor sin levantarlo de la placa y sus voltajes típicos, conocer el valor de las resistencias convencional o la de SMD, si no están quemadas, esto ayuda a reparar un circuito electrónico. Cuando las resistencias SMD u otras están quemadas es necesario tener el esquema y manual del circuito para conocer su valor, de lo contrario lo tenemos muy crudo. Una placa electrónica puede tener muchos componentes pero cuando se sabe identificar la función y valor de cada uno, se puede reparar fácilmente el circuito electrónico.
  • 12.
    12 Para reparar uncircuito electrónico hay que tener las herramientas e instrumentos necesarios y adecuados según el tipo de circuito. La complejidad de un circuito electrónico no es impedimento para realizar la detección de un fallo de forma rápida; para eso se necesitarán algunas herramientas y equipos de instrumentación:  Manual de Servicio Técnico.  Multímetro digital  Osciloscopio  Frecuencímetro  Fuentes de alimentación  Generador de señales (audio, radio, ondas cuadradas)  Detector de señal (audio, radio, pulsos digitales, infrarrojos, etc.)  Soldador-desoldador para estaño  Estación de aire caliente  Estación de reballing  Equipo óptico, juego de lupas o cristales de aumento,  Spray limpiador  Spray enfriador  Tester o probador de circuitos integrados digitales  Comprobador de condensadores. Además y como es lógico, las herramientas necesarias para el desensamblado y ensamblado de las estructuras mecánicas así como de los principales y más comunes componentes como son:  Resistencias  Condensadores  Diodos  Inductores (bobinas)  Transformadores  Fusibles  Transistores Para reparar un circuito electrónico lo primero que hay que hacer es conocer bien cómo trabaja el equipo a reparar y para eso se hace necesario el Manual de Servicio Técnico del equipo en donde se explique el funcionamiento de cada circuito así como del algoritmo a seguir para la localización y reparación de la avería. Manual de servicio técnico TV LED LG.
  • 13.
    13 Con el Manualde Servicio Técnico en mano hay que dejar a los sentidos que analicen cual es el síntoma que da el equipo, problemas en la generación del vídeo, defectos en las etapas de audio, defectos en la grabación, defectos en la reproducción, pérdida de la señal, mala transmisión, etc. Usar los sentidos del oído, tacto, olfato y vista te ayudan a la detección y localización de averías para reparar un circuito electrónico. Pero no siempre tendremos a nuestro favor estos sentidos. Una inspección ocular para detectar componentes quemados, óxidos en las uniones soldadas, soldaduras defectuosas, condensadores hinchados o con electrolito derramado en la placa impresa, insectos y pequeños reptiles haciendo cortocircuito, serán algunas de las señales que ahorran tiempo en la localización de la avería. Circuito integrado quemado. Soldaduras defectuosas. El sentido del oído entrenado se convierte en un instrumento para la detección de fallos en el funcionamiento de equipos electrónicos:  La frecuencia de oscilación horizontal en antiguos televisores y monitores CRT.  La frecuencia vertical  El comportamiento de 60 HZ en el audio (Hum),  El tic tic noise típico,  El motoboardinf, que es una oscilación de baja frecuencia típica de un condensador defectuoso Los defectos audibles ayudan a localizar el módulo de circuito que está fallando, incluso el componente, y poder reparar un circuito electrónico. El sentido del olfato también es un gran instrumento para reparar un circuito electrónico.
  • 14.
    14 Mediante el sentidodel olfato se puede saber si el circuito electrónico ha estado sometido a sobre calentamientos. El olor a quemado es una típica señal de fallo. Por este motivo, aunque no se observe humo o componente quemado, se debe sospechar de una posible sobrecarga y deterioro en algún componente. El sentido del olfato detecta el olor a quemado de un C.I. El sentido del tacto también ayuda a detectar fallos y reparar un circuito electrónico pues indica qué componente está siendo sometido a temperaturas por encima de los 50ºC. Un condensador con excesiva fuga o en corto se calienta. El transistor con fuga se calienta así como si está sometido a sobrecarga por un componente dañado en el circuito. El sentido del tacto detecta el sobrecalentamiento de un componente. Los circuitos electrónicos no son difíciles de reparar cuando se tiene la información necesaria. En un equipo de audio-video hay que conocer en qué lugares del circuito impreso se localiza cada bloque según su función. Hay que evitar en la medida de lo posible el estar hurgando en aquellas partes del circuito que no tienen nada que ver con el síntoma de fallo. El alto nivel de integración y compactación de los equipos actuales facilitan en gran medida su reparación. Cuando falla un bloque confeccionado con circuitos integrados con alto nivel de integración, montados en superficie y casi microscópico, lo más práctico es sustituir el módulo o bloque completo.
  • 15.
    15 Lo anterior nosdice que en la actualidad, la localización de fallos en circuitos electrónicos pasa a ser una simple sustitución de un módulo completo e incluso del equipo como tal, cuando realmente dispongamos del módulo a sustituir. Esta sustitución del módulo se realiza en muchos equipos electrónicos e incluso también en los casos de los últimos electrodomésticos de gama blanca como son las lavadoras, lavavajillas, etc., donde poseen un módulo de control con un microcontrolador con una programación específica que ejecuta todas las funciones para su correcto funcionamiento. Un iPAD se repara sustituyendo bloques completos al igual que un moderno televisor de gran pantalla. La dificultad estará en la manipulación mecánica por el peso y área para la reparación. Las placas de circuito impresos son extremadamente fiables y a menos que se sobrecarguen, o se produzca una caída ó golpe no causa problemas casi nunca. Es importante que sepamos a la hora de reparar si la avería del equipo ha sido provocada por un golpe (mecánica) de lo contrario tendríamos que analizar y localizar la avería mediante la comprobación de los componentes electrónicos (eléctricas) Luego por lo tanto lo primero que se ha de tener en cuenta cuando se tiene que reparar una avería cuya localización es de difícil detección es de disponer del esquema eléctrico, flujograma de reparación de averías o el Manual de Servicio Técnico. Entonces el mejor equipo o instrumento para trabajar en electrónica será tener a mano toda la información del equipo: esquemas, diagramas, tensiones, etc., con el que se podrá realizar la revisión paso a paso del equipo y su reparación con la ayuda del multímetro digital o analógico y un osciloscopio.
  • 16.
    16 1. Iniciación ala reparación En este primer capítulo se hace un recorrido básico a las habilidades necesarias y el rol que debe cumplir un técnico en reparación; qué debe reparar y qué trabajos es preciso desempeñar. El ambiente de trabajo, las herramientas básicas y el instrumental necesario para comprobar y reparar son los puntos principales de este capítulo. Todos los trabajos tienen algún riesgo, y éste no es la excepción. Veremos cuáles son las medidas previas que debemos tomar antes de trabajar. Aprenderemos con las primeras prácticas, en que consiste y cómo se realizan las soldaduras con estaño y medir diferentes componentes. Finalmente se hace una breve introducción, de forma básica, al concepto del flujo de los electrones por donde se mueven en los circuitos electrónicos, esencial para tener una idea inicial para entender el comportamiento y funcionamiento de los circuitos electrónicos. 1.1. HABILIDAD EN LA REPARACIÓN Cuando el técnico de reparación entra en escena, su situación es siempre la de un “testigo después de haber ocurrido el hecho”. Se ha producido una avería y su trabajo es analizar los síntomas, formarse una teoría de lo ocurrido y proceder lógicamente hasta lograr dar con la avería y repararla. Este ejercicio mental constituye la parte intuitiva e investigadora de la reparación, puesto que la avería puede haber sido causada por una mala manipulación del equipo, que se hubiera caído o golpeado, le haya entrado agua, etc., en este caso sería diferente a una avería producida por el desgaste o deterioro de los propios componentes del equipo. Una vez que se ha descubierto el componente estropeado o la conexión defectuosa su arreglo es fácil. El razonamiento lógico y el poder de deducción en la reparación electrónica es el mejor instrumento para trabajar en electrónica, el poder deducir imaginándose cómo está funcionando el equipo electrónico, por donde circula las señales analógicas y digitales o las diferentes tensiones de alimentación que posee, etc., basándose en los conocimientos adquiridos en una formación de electrónica. Por todo ello, se precisa de poseer de los conocimientos generales de la electrónica y de cierta habilidad en el descubrimiento de una avería, precisamente en la parte “detectivesca” del trabajo para dar con la solución del misterio: “¿Qué ha podido provocar la avería?
  • 17.
    17 Cuando el técnicode reparación experimentado pone su vista en un circuito, no sólo ve un motón de resistencias, condensadores, bobinas, diodos, transistores y demás componentes, sino que inmediatamente los dispone en una configuración familiar destinada a realizar un trabajo, y a la vista de tal configuración construye su propia teoría de la avería. Cada técnico de reparación experimentado tiene su propio punto de vista y aun cuando existan algunas diferencias, tales maneras de ver las cosas tienen toda una raíz común en el conocimiento y compresión de los fundamentos que rigen en todos los circuitos. El poder de deducción y el pensar con lógica son los mejores instrumentos del técnico para la reparación electrónica. El técnico de reparación no necesitará prácticamente el uso de las matemáticas. Su habilidad se va desarrollando a medida que es capaz de visualizar mentalmente el funcionamiento del circuito o circuitos que se le ponen por delante. Cuando se logra formar un cuadro en el que mentalmente puede distinguirse con claridad lo que hace los electrones en el circuito, puede considerase que se ha dado un gran paso en el camino de la tecnología de la reparación. Sin esta habilidad y aunque se tenga la tecnología más avanzada en instrumentos de medición electrónica no resolverá por sí sola el problema ante el cual se encuentra. 1.2. EL ROL DEL REPARADOR Convertirse en un técnico capaz de reparar equipos electrónicos no es una tarea sencilla. En principio, hace falta tener conocimientos sobre electrónica y funcionamiento de componentes; también, es necesario ganar experiencia. Todo esto hace que una persona pueda convertirse en un buen técnico de reparación. Además, la formación permanente es indispensable para superarse y estar a tono con el avance tecnológico. Conocimientos, experiencias y formación permanente.
  • 18.
    18 Uno de losaspectos que debemos tener en cuenta es en dónde vamos a desarrollar nuestro trabajo; es decir, el lugar físico y las dimensiones del taller. Pero eso no es todo. Además de tener este sitio, es necesario saber acomodarlo para que se adecue al trabajo. A lo largo de estos primeros apartados, aclararemos todas estas cuestiones y, además, detallaremos cuáles son las herramientas básicas que no pueden faltar en este taller. El otro interrogante que se plantea la persona que decide ganarse la vida como reparador de equipos electrónicos es cómo debe actuar frente a sus clientes; es decir, cuáles son las condiciones en que debe tomar el equipo para su reparación, qué garantía darle al cliente, cuál es el tiempo aproximado de reparación, hasta dónde conviene reparar, cuáles son las limitaciones que tiene y cuándo es mejor derivar trabajos. Todos estos aspectos constituyen fundamentalmente la tarea de un técnico de reparación. Con el tiempo, el técnico se irá convirtiendo en profesional, ya que la clave de este oficio está en la experiencia de haber reparado muchos equipos electrónicos. Para poder cumplir con este rol, el técnico de reparación debe brindar seguridad al cliente, quien nos ofrece su confianza haciendo entrega de su equipo. Para esto, el primer paso necesario es darle un boletín a cambio del equipo que entrega para su reparación. Este comprobante se realiza por duplicado: el original se entrega al interesado, y el duplicado se adhiere al equipo. En dicho boletín deben figurar los datos del cliente, como apellido y nombre, dirección y teléfono; información detallada del equipo entregado (número de serie, marca y modelo), y, lo más importante, cuál es el síntoma de la avería, según la versión del cliente; por ejemplo, lo que él entiende por “defecto”: se cayó al suelo, recibió una sobretensión de la red eléctrica, no enciende, una veces funciona y otras no, no se escucha el sonido, o enciende solamente la luz de power, etc. Este boletín es un documento que se da al cliente para su tranquilidad, pero, también, lo es para nosotros, ya que en ella deben figurar la fecha de ingreso del equipo al taller y la fecha aproximada de finalización de la reparación. Los técnicos nos vemos obligados a ponernos al día, actualizándonos periódicamente, ya sea por medio de institutos creados para tal fin o a través de libros y revistas que enfoquen la reparación desde un punto de vista serio y didáctico. Además de la capacitación técnica, un buen reparador debe invertir en distintos tipos de instrumental (osciloscopios, frecuencímetros, fuentes regulables, etc.). El profesional en reparación de equipos electrónicos siempre debe tomar la compra de herramientas e instrumental como parte de la inversión de su trabajo y nunca como un gasto innecesario.
  • 19.
    19 1.3. ¿POR QUÉREPARAR? A partir de la década de los 90, y gracias a la globalización, varios países se vieron afectados por la fuerte tendencia a que los usuarios se cuestionaran si era preferible reparar o comprar un aparato electrónico nuevo, dado que, a simple vista, la diferencia de costos no era significativo. Lógicamente, comprar un aparato nuevo atrae a la mayoría de los consumidores, quienes se ven impactados por las publicidades en diferentes medios de comunicación y, por supuesto, por los planes de pago a largo plazo. Pero, en realidad, esto es un imaginario colectivo, que lleva a creer que es preferible lo nuevo y no, la reparación de lo que funcionó bien durante años. Pero para que la sociedad cambie esta actitud, somos nosotros, los reparadores, quienes debemos modificar ese punto de vista, y la manera de lograrlo es trabajando con responsabilidad. Dedicación, entusiasmo y responsabilidad Si nos comprometemos con una tarea, tenemos que realizarla bien, y darle una garantía al cliente de, por lo menos, noventa días, sobre el trabajo y los repuestos. En este punto deberemos tener en cuenta que, en realidad, en las casas de venta de componentes electrónicos no existe la garantía. Es decir, si colocamos un elemento nuevo y éste se quema, debemos sacar el dinero de nuestro bolsillo para comprar otro. Lógicamente, esto asusta al reparador, que se convierte en el fusible entre el cliente y la casa de repuestos. Pero todos estos aspectos están lógicamente contemplados en el presupuesto que se le debe pasar al cliente antes de efectuar la reparación. Además del aspecto material que ofrece la reparación de un equipo electrónico, surge un sentimiento de satisfacción cuando notamos que hemos devuelto la utilidad a un dispositivo que no funcionaba. Y por supuesto, hemos contribuido a mejorar el medio ambiente reciclando equipos electrónicos.
  • 20.
    20 Para comprender elporqué de la reparación, pondremos un ejemplo. Un monitor de 20 pulgadas cuyo precio ronda los 120€ tiene varios componentes delicados. Uno muy susceptible de quemarse es el transistor switching (más adelante aclararemos de qué se trata este componente); su valor comercial es de 2€, y la reparación se puede cobrar, tranquilamente, hasta unos 35€. Como verán, el margen de ganancia es amplio, ya que nos queda una diferencia de 33€ por el servicio de mano de obra. Eventualmente, tener que colocar otro transistor, debido a que el primero se quemó, o reconocerle una garantía al cliente, no provocará un desastre en nuestra economía. En conclusión, la reparación de un equipo electrónico se cobra, aproximadamente y dependiendo de cada caso, entre un diez y un treinta por ciento del valor del equipo nuevo. Además del aspecto económico, a la hora de querer comprar o reparar un equipo electrónico, influyen otros factores. Uno de ellos es el lazo tecnológico que une los equipos. Para aclarar más este concepto, daremos un ejemplo práctico. En la actualidad, hay ordenadores que incluyen la tarjeta base con controladoras IDE (Paralelo ATA, cable y conectores de 40 hilos) y lectoras con la misma tecnología. En verdad, esta tecnología es anticuada, considerando que, hoy en día, tanto las tarjetas base como las lectoras están dotados de una tecnología llamada Serial ATA (SATA, cables y conectores de 7 hilos). Ésta ha mejorado la transmisión de datos en un nivel importante. En resumen, en un futuro no muy lejano, si tenemos una máquina antigua y la lectora de CD deja de funcionar, será imposible conseguir este dispositivo con tecnología antigua. 1.4. PARA TRABAJOS MUY ESPECÍFICOS Si bien el espectro de reparación de un técnico profesional es muy amplio, hay trabajos que deben ser realizados por personas especializadas en determinadas áreas. Recordemos que la función del técnico electrónico o del reparador es que, por medio de los conocimientos adquiridos a través de sus estudios, la experiencia, las herramientas y el instrumental, logre reparar equipos electrónicos de una manera rápida y sencilla. Pero hay muchos casos en los que esta reparación no puede llevarse a cabo, debido a que hay ciertos componentes electrónicos y piezas que no se consiguen en las casas de venta de repuestos de componentes electrónicos. En tales circunstancias, nos vemos obligados a recurrir a terceras personas especializada para solucionar dicho inconveniente. Pongamos un ejemplo: si revisamos un aparato electrónico, por ejemplo, un monitor de PC, y encontramos fallos en el transformador de conmutación, sabremos que este componente no se consigue en casas de venta de repuestos electrónicos. Para solucionar este inconveniente, deberemos derivar el trabajo a personas que se dediquen especialmente al bobinado de transformadores; ellos se encargarán de hacer una copia idéntica del que nosotros llevamos.
  • 21.
    21 Siguiendo con lareparación de monitores, es muy común que el transformador elevador de tensión, llamado flyback, esté deteriorado. Éste es un componente accesible en las tiendas de venta de componentes electrónicos, pero hay casos en los que determinados modelos no se consiguen y hay que fabricarlos. En consecuencia, hay negocios específicos que se dedican exclusivamente a un determinado trabajo, por ejemplo bobinado, de modo que es posible solucionar el fallo del aparato en cuestión. Otro caso en el que debemos recurrir a un tercero para solucionar algún problema es el de la reparación interna de un disco duro. Hay ocasiones en las que nos llega al taller un PC con problemas y, al revisarla, encontramos que su fallo reside en el disco duro. Nuestra labor consiste en sacarlo, colocar uno nuevo y verificar la posición de los jumpers (master/slave). Luego, debemos generar particiones lógicas, formatear la unidad, e instalar el sistema operativo y los programas específicos, como paquetes de oficina, programas antivirus y de grabación, entre otros. Pero para recuperar la información interna del disco averiado, deberemos acudir a empresas que cuenten con el instrumental adecuado para estas tareas. Sólo entonces podremos volcar la información en el nuevo disco. Hay ocasiones en las que, al desarmar algún equipo electrónico que cuenta con partes mecánicas, por ejemplo, impresora, lectora o grabadora de CD, encontramos alguna pieza específica que está dañada (soportes o palancas de plástico, engranaje o poleas rotas). En la mayoría de los casos, en las tiendas específicas no se consiguen estos componentes por motivos de estar obsoletos y que no se fabrican. Algunas veces las piezas suelen diferir de un modelo a otro, y para ello tendremos que optar por una pieza de segunda mano. En este caso, deberemos acudir a tiendas de repuestos de segunda mano. Identificando perfectamente, las características, dimensiones, formato, códigos, etc. de la pieza, para que no existan imprevistos a la hora de adquirir la pieza en cuestión. Hay empresas que se dedican a fabricar piezas en producciones masivas, y también las hacen a pedido (en tiempo y forma) pero su coste no compensa. Otro caso puede ser el de la reparación de algún equipo de sonido (home theater) o el de los amplificadores potenciados del PC. Si éstos ingresan en el taller para su reparación, en el momento de tener inconveniente con los altavoces de los amplificadores podemos recurrir a las casas de repuestos para comprarlos. Pero hay modelos que no coinciden físicamente o que no son iguales en lo que respecta a especificaciones técnicas, como la potencia de audio. En estas situaciones se recurre a negocios que se dedican exclusivamente a la reparación de equipos de sonidos. En conclusión, es necesario derivar el trabajo cuando el componente dañado no se consigue en el mercado. La clave en la reparación de equipos electrónicos está en los costos de los repuestos: muchos de ellos valen céntimos.
  • 22.
    22 1.5. SEGURIDAD. RIESGOSQUE SE ASUMEN AL DESARMAR UN EQUIPO Es uno de los primeros aspectos que debemos tener en cuenta sobre nuestra seguridad antes de comenzar a trabajar, ya que un error puede provocar un accidente con consecuencias graves. Trabajar en electricidad o electrónica requiere, como primera medida, la plena concentración en lo que se va a realizar. Es muy importante no distraerse ni conversar mientras se están manipulando equipos con herramientas de este tipo, ya que, al mínimo descuido, podemos recibir una descarga eléctrica importante que puede producirnos desde quemaduras hasta la muerte. En este sentido, es necesario tomar todas las precauciones posibles para evitar recibir un shock eléctrico. Precaución con el manejo de herramientas y la corriente eléctrica Cuando desarmamos determinados equipos electrónicos, como una fuente de alimentación de PC o un monitor, corremos ciertos riesgos, ya que éstos manejan electricidad en su interior. El cable que da energía a nuestro equipo, llamado Interlock, es el encargado de transportar la energía de la red eléctrica hacia el interior del aparato que estamos reparando. Por él ingresa una tensión alterna de 220 voltios. Se denomina alterna a la tensión que, durante un determinado lapso de tiempo, sufre fluctuaciones o pasa de semiciclos positivos a semiciclos negativos. Para que se comprenda mejor, daremos un ejemplo. En la red eléctrica se obtiene una tensión de 220 voltios de alterna a una frecuencia de 50 ciclos por segundos, también llamados Hercios (Hz). Estos ciclos indican que la lámpara que tenemos conectada a la red eléctrica en nuestras casas se enciende y se apaga 50 veces por segundo. El ojo humano no puede percibir este parpadeo, debido a la velocidad con la que se produce, pero en realidad, esto es lo que sucede. A este tipo de tensión que sufre la variación recién mencionada se la llama “alterna”. Dicha tensión tiene la propiedad de que, cuando circula por el cuerpo humano, genera contracción de los músculos y produce daños en el organismo. Siempre es recomendable contar con dispositivos de protección, un interruptor diferencial y magnetotérmico, que corten de inmediato la electricidad en un caso de emergencia y cumplir con todas las normas de seguridad convencional y obligatoria en cada país.
  • 23.
    23 Esta tensión alternaque se introduce en nuestro equipo, para alimentar los circuitos electrónicos, para funcionar correctamente, necesitan que sea transformada de alterna a continua. A diferencia del caso anterior, si conectamos una lamparita a corriente continua, ésta permanecerá encendida todo el tiempo hasta que alguien interrumpa la tensión que le llega; es decir que en este caso no hay semiciclos positivos y negativos. Para que la tensión sea transformada en continua, es necesario un circuito electrónico llamado rectificador de tensión. Cabe aclarar que esta tensión es aún más peligrosa que la alterna, dado que, además de producir los mismos efectos mencionados anteriormente, también provoca la electrólisis de la sangre, al separar los glóbulos blancos, rojos, plaquetas y demás elementos que la componen. En consecuencia, por las venas y las arterias circula un líquido incapaz de alimentar y oxigenar las células del organismo. Por lo tanto, para poder recuperarnos de esta electrocución, será necesario recibir una transfusión de sangre. 1.5.1. Medidas de seguridad básicas Como dijimos anteriormente, es necesario tener en claro que, para dedicarnos a este tipo de trabajo, deberemos tomar las medidas de protección necesarias para desarrollar esta actividad de manera segura. A continuación, se irá enumerando diferentes aspectos que debemos adoptar al dedicarnos al servicio técnico electrónico. En primer lugar, siempre que trabajemos con equipos electrónicos, es conveniente desconectarlos de la red eléctrica. Hay situaciones en las que, al iniciar la reparación, es necesario verificar tensiones en el circuito. Cabe aclarar que, en ese momento, tenemos que ser conscientes, debido a que, como el aparato está conectado con corriente eléctrica, hay etapas que se encuentran expuestas a tensiones muy elevadas. Cuando trabajemos con el equipo se desconectará de la red eléctrica Pero existen otras etapas en las cuales se generan tensiones elevadas; por ejemplo, en el caso de los monitores de PC existen tensiones de 900 volts, 7000 volts y 23.000 volts. Esta última persiste en el equipo, aun cuando está desconectado de la red eléctrica. En consecuencia, si lo tocamos por descuido, recibiremos una importante descarga. Por eso, es aconsejable no realizar ninguna reparación si no estamos suficientemente capacitados o, por lo menos, hasta no estar seguros de los pasos que debemos seguir.
  • 24.
    24 Otra medida deseguridad para tener en cuenta son las herramientas y los instrumentos de medición que vamos a usar. Éstos deben estar en óptimas condiciones para evitar daños en los equipos y, lógicamente, en nosotros mismos. Por ejemplo, los destornilladores, las pinzas, alicates y todas las demás herramientas deben tener mangos aislados. Destornilladores con mangos aislados El técnico reparador de equipos electrónicos debe poseer una gran variedad de instrumental y herramientas, ordenados, limpios y siempre en condiciones óptimas y de seguridad para su uso. 1.5.2. Extintor contra incendio Es muy importante que, en nuestro taller o en el espacio donde nos dedicaremos a la reparación, contemos con algunos sistemas de seguridad, como el extintor. La primera medida es tenerlo en un lugar estratégico, para acceder a él con la mayor facilidad y rapidez posible (en caso de incendio). Extintor En el momento de comprar un extintor, debemos tener en cuenta que existen muchos tipos de ellos, con aspectos y características diferentes con respecto a su capacidad y el tipo de incendio para el que está preparado, en nuestro caso, es conveniente indicarle al proveedor que tipo de extintor necesitamos para un taller de reparación de equipos electrónicos.
  • 25.
    25 Recuerda estas 8claves que debes utilizar para ejecutar tu taller de electrónica: 1. Red eléctrica. Debemos priorizar siempre el mantenimiento de la red domiciliaria. De ella depende la calidad del trabajo y la seguridad propia. 2. Tomas de corriente. Es preciso tener una buena cantidad de tomas de corrientes dispersos por el taller. De esta manera, podremos conectar varios dispositivos sin que estén más de uno conectados a la misma toma. 3. Toma de tierra. En la actualidad, instalar una red eléctrica sin una toma de tierra es impensable, ya que ésta puede salvarnos la vida ante un shock eléctrico. 4. Aislamiento. La idea es permanecer aislado de los equipos que reparamos, y para hacerlo, no hay nada mejor que una superficie de goma sobre la mesa de trabajo y el piso del taller. 5. Interruptor general. Cuantas más conexiones eléctricas tengamos, menos cables estarán tendidos y menos probabilidades de electrocución habrá. 6. Extintor. Es normal que en un taller se produzca un cortocircuito. Es por eso que debemos tener siempre un matafuego del tipo C. 7. Magnetotérmico e Interruptor diferencial. No debemos olvidar incorporar estos dispositivos. Recordemos que, ante cualquier cortocircuito, el disyuntor o magnetotérmico cortará la electricidad de la instalación y el interruptor diferencial nos protegerá de recibir una sobrecarga eléctrica si tocamos un equipo que se encuentre derivado a una fase. 8. Estabilizador de tensión. Éste es un dispositivo muy económico que nos asegurará la integridad de los componentes, ya que mantendrá la alimentación estable, sin picos. 1.6. LA MESA DE TRABAJO. CARACTERÍSTICAS Y DIMENSIONES Si una persona quiere dedicarse exclusivamente a trabajar como profesional, sobre todo, en esta rama de la tecnología electrónica, deberá comenzar con la instalación de un entorno de trabajo ideal. Estamos hablando de la instalación de un taller adecuado para que la labor del técnico pueda realizarse en tiempo y forma. El taller no sólo debe poseer todas las herramientas necesarias, sino que, además, deberá ajustarse a las medidas de seguridad correspondientes para evitar accidentes de electrocución. En este sentido, también deberá contar con ciertas comodidades para que la persona que trabaje allí pueda sobrellevar las jornadas laborales.
  • 26.
    26 En primer lugar,se va a describir la zona de trabajo, en donde ejecutaremos las futuras y exitosas reparaciones de los distintos aparatos electrónicos. Zona de trabajo para la reparación de equipos electrónicos La mesa o banco de taller debe ser de madera o aglomerado, debido a que este material es aislante y nos protegerá de cualquier descarga o cortocircuito. El espesor de la tabla de la mesa no debe ser inferior a 2 pulgadas, para evitar que se arquee o deforme al apoyar los equipos, instrumentales y herramientas. Es necesario colocar un par de travesaños en la parte inferior del banco, soldados a sus patas para darle mayor rigidez a toda la estructura. Las dimensiones del banco o mesa de trabajo deben ser de, aproximadamente, 1,5 metros de largo por 80 centímetros de ancho y 90 cm de alto. El lugar elegido para trabajar debe contar con las medidas de seguridad adecuadas y con ciertas comodidades, ya que las jornadas laborales suelen ser bastante arduas. 1.6.1. Conexionado eléctrico Lógicamente, precisaremos alimentar al banco con energía eléctrica, y para hacerlo, tomaremos una serie de precauciones para evitar riesgos de shock eléctrico, que pondrían en peligro nuestra integridad física. La energía eléctrica debe ser tomada de un enchufe que tenga toma de tierra (enchufe de tres entradas redondas). Si el tipo de instalación no tiene toma de tierra (por ser antigua), deberemos proceder a colocar una jabalina (segmento de varilla) enterrada al costado del banco a una profundidad de, aproximadamente, 2 metros. Este elemento debe conectarse en el extremo superior de una bornera, a la que va acoplado el cable que actuará de descarga a tierra. El otro extremo del conductor debe ir en la pata que indique masa.
  • 27.
    27 Además de lascaracterísticas detalladas sobre cómo debería ser un taller de reparación, cabe agregar que el sitio debe permanecer aseado, tener muy buena iluminación y estar libre de humedad. Otra precaución para tener en cuenta es instalar un interruptor diferencial y un magnetotérmico. La primera opción es necesaria en caso de recibir una derivación eléctrica del equipo que estamos reparando, ya que el interruptor diferencial nos protegerá; es decir, en el instante en que recibimos la descarga, este interruptor diferencial abre la circulación de corriente y nos desconecta de la red eléctrica. En cambio, la función del magnetotérmico es proteger la instalación eléctrica, al desconectarla automáticamente de la red en caso de que se produzca un exceso de corriente, un recalentamiento de los cables o un cortocircuito. Instalación del Magnetotérmico y Diferencial para la protección de los enchufes de red con toma de tierra. Otro elemento que deberíamos colocar debajo del banco es un transformador aislador de 220 a 220 volts, con una potencia de, aproximadamente, 500 watts. Este convertidor de energía es de suma utilidad para proteger el equipo en reparación y nuestra integridad física. Funciona de la siguiente manera: la tensión de línea (220 volts) ingresa en el bobinado primario y sale por el bobinado secundario, pero ahora aislada de la red eléctrica. Nos queda por instalar los enchufes de corrientes y la iluminación del banco. Recordemos que los enchufes tienen que tener la conexión de toma de tierra. La cantidad aconsejada de enchufes en una mesa de trabajo es de, aproximadamente, seis, debido a que, durante el trabajo de reparación, utilizamos muchos elementos al mismo tiempo, como fuentes de alimentación, osciloscopios, generadores de señal, soldadores, etc.
  • 28.
    28 1.6.2. Dimensiones delbanco de trabajo. El lugar de trabajo debe cumplir con dos premisas fundamentales: por un lado, contar con las normas de seguridad adecuadas, y por el otro, ser absolutamente funcional. Las estanterías son muy necesarias para mantener en orden los instrumentos de medidas, fuente de alimentación, accesorios y materiales necesarios y tenerlo todo a mano. Ésta debe estar separada de la superficie de la mesa unos 20cm y medir 150x30cm. Recomendamos poner todos los componentes y materiales electrónicos dentro de un clasificador que nos sea fácil encontrar cualquier componente en el menor tiempo posible. Es muy importante que la mesa tenga instalados los elementos de protección eléctrica: Magnetotérmico, Interruptor Diferencial, nivelador de tensión, en la parte trasera de la mesa. En la parte delantera, debajo de la estantería de instrumentación, los enchufes de tensión alterna con toma de tierra, hasta un máximo de 6. Magnetotérmico e Interruptor Diferencial El magnetotérmico y el interruptor diferencial son los pilares de las normas de seguridad, ya que, ante una derivación eléctrica o el menor fallo o cortocircuito, interrumpirá el flujo eléctrico. Éste no es un dato menor, considerando que nuestra vida depende de estos dispositivos. Sobre la superficie de la mesa de reparación o área de trabajo debemos colocar una alfombrilla de protección antiestática con la estación soldadora y las herramientas necesarias. En uno de los extremos de la mesa colocaremos un flexo de luz con una buena lupa. Flexo de luz con lupa
  • 29.
    29 En la partede la estantería de arriba colocaremos los instrumentos de medidas: osciloscopio, fuentes de alimentación, polímetros, capacímetro, generadores de señal, frecuencímetros, etc. Debemos procurar tener una excelente ventilación; si es posible, hay que implementar un extractor de aire. Es importante mantener un estricto orden dentro del taller. Si es necesario, catalogaremos cada repuesto. El taller debe tener una excelente calidad de luz; si es posible, tubos fluorescentes blancos. En la actualidad, es casi fundamental contar en el taller con una conexión de banda ancha. 1.7. HERRAMIENTAS PRINCIPALES Existen diversas herramientas utilizadas para la labor del técnico reparador, además de otros instrumentos que debemos mencionar, ya que no son de uso común. En el capítulo 10, de este mismo documento, se describen detalladamente todas las herramientas y útiles necesarios para un centro de reparación. Herramientas principales para la reparación de circuitos electrónicas Además de las herramientas convencionales, un técnico especializado en reparación de electrónica deberá contar en su taller con instrumentos muy específicos y delicados. La diferencia entre las herramientas y el instrumental es muy sutil, ya que, por definición, todas son herramientas. Sin embargo, podemos decir que destornilladores, pinzas, alicates y el soldador de estaño pertenecen a las herramientas, considerando que son de uso más común; mientras que un osciloscopio, un multímetro o un capacímetro, entre otros, se agrupan dentro de lo que denominamos instrumental. DESTORNILLADORES: Dentro de esta categoría podemos destacar los de punta plana, lo de punta en cruz o Phillips, los de punta estrella o Torx y, por último, el buscapolos, que, además, se utiliza para reconocer un polo vivo o positivo. Podemos seguir la lista hasta el infinito, pero aclaramos que éstos son los destornilladores más utilizados. ALICATES: Esta herramienta puede ser de corte oblicuo o frontal; ambos cumplen la misma función, y son indispensables para cortar y pelar cables.
  • 30.
    30 PINCEL: Cuando desarmamoslos equipos para su reparación, nos encontramos con polvillo ambiental, sobre todo, en los monitores, debido a la estática que genera la alta tensión dentro del tubo de rayos catódicos (TRC). Para proceder a la limpieza, podemos usar un pincel común. SOLDADOR Y DESOLDADOR: Con él podremos remover el estaño depositado en el impreso o soldar un nuevo componente. Los soldadores que se venden en las casas de electrónica son de tipo lápiz y de tipo pistola. Ambos son útiles para la función mencionada; la diferencia radica en que el de tipo lápiz tiene un mango aislante térmico, alineado con una resistencia eléctrica y una punta. Su potencia ideal puede oscilar entre 20 y 40 W. La punta está formada por varias capas metálicas y siempre debe limpiarse con cuidado para no deteriorarla. EXTRACTOR DE ESTAÑO Y MALLA DESOLDANTE: Es indispensable contar con un elemento que succione y limpie totalmente el estaño eliminado de un circuito. Para esta tarea se utiliza la malla desoldante o el extractor de estaño. Para usar la malla, se la coloca sobre el electrodo estañado y se aplica el soldador sobre ella. El calor de este instrumento logra derretir el estaño, que comienza a entrelazarse sobre la malla y deja libre el componente. Para utilizar el extractor de estaño, debemos derretir el material viejo y, a continuación, colocar la punta del extractor sobre el estaño derretido y succionarlo. 1.8. EL INSTRUMENTAL. TECNOLOGÍA APLICADA AL DIAGNÓSTICO Hay instrumentos que son indispensables para el diagnóstico de componentes electrónicos. Sin ellos, es posible que el técnico no pueda realizar muchos de los trabajos para la reparación de equipos electrónicos, ya sea amplificadores, TV, PC, impresoras o monitores, por lo que resulta indispensable el uso de instrumental. Los instrumentos de medidas aportan la ayuda necesaria al técnico de reparación para el diagnóstico y localización de las averías de una forma más rápida y certera, por ejemplo, si debemos tener 5V de salida y tenemos 2,8V… si tenemos que tener una señal senoidal y tenemos una onda cuadrada… etc., nos merece la pena tener nuestra instrumentación. POLIMETRO: El polímetro es un instrumento fundamental para la reparación de equipos electrónicos, ya que permite verificar el estado de los componentes y las tensiones a la que están sometidos. Cuando intentamos hacer alguna reparación, el primer instrumento con el cual debemos contar es el polímetro o multímetro. Gracias a él, podremos verificar tensiones en diferentes puntos del circuito, la continuidad de las pistas y el estado de los componentes electrónicos.
  • 31.
    31 OSCILOSCOPIO: Es undispositivo de visualización gráfica que muestra señales eléctricas variables en el tiempo. El eje vertical, a partir de ahora denominado Y, representa el voltaje; mientras que el eje horizontal, denominado X, representa el tiempo. Osciloscopio analógico de doble trazo Este instrumental nos servirá para determinar directamente el período y el voltaje de una señal, conocer indirectamente su frecuencia, y establecer qué parte de la señal es continua (DC) y cuál es alterna (AC). Además, nos permitirá localizar averías en un circuito, medir la fase entre dos señales, determinar qué parte de la señal es ruido y saber cómo varía en el tiempo. Cabe aclarar que los equipos electrónicos se dividen en dos tipos: analógicos y digitales. Los primeros trabajan con variables continuas, es decir, señales repetitivas en el tiempo; mientras que los segundos lo hacen con variables discretas, es decir, un pulso enviado en un breve período en el tiempo. Por ejemplo, un tocadiscos es un equipo analógico y un compact disc es un equipo digital. Los osciloscopios también pueden ser analógicos o digitales. Los primeros trabajan directamente con la señal aplicada. En cambio, los segundos utilizan previamente un conversor analógico-digital (A/D), para almacenar digitalmente la señal de entrada. GENERADOR DE FUNCIONES: Los generadores de señales utilizados en la reparación permiten introducir señales de prueba en equipos y generalmente son: los de funciones, de BF y de HF, presentando generalmente controles para modificar la frecuencia, su amplitud y algunos ajustes de Offset, permitiendo añadir una componente continua a cada uno de los semiciclos de la componente alterna. Suelen disponer de atenuadores graduados en decibelios. Generador de funciones
  • 32.
    32 FRECUENCÍMETRO: Es uninstrumento que fue diseñado para medir y representar en forma digital una variable de frecuencia de la corriente eléctrica. Para entenderlo mejor, daremos un ejemplo. Supongamos que tenemos una red eléctrica de 110/220 volts, cuya frecuencia de línea es de 50 Hertz (el hertz es la unidad de medida de la frecuencia). Por lo tanto, si la frecuencia es de 50 Hertz o ciclos, la lámpara encenderá y se apagará cincuenta veces en un segundo. Para verificar si estos ciclos se mantienen constantes, es indispensable usar un frecuencímetro. Frecuencímetro digital Dentro de los aparatos electrónicos se ubican etapas generadoras de distintos tipos de frecuencias, llamadas osciladores. Así como una fuente de alimentación se encarga de generar distintos tipos de tensiones, los osciladores generan diferentes valores de frecuencia. Como dijimos, necesitamos comprobar que estas oscilaciones se mantengan en sus valores correspondientes y, para hacerlo, utilizamos el frecuencímetro. Los instrumentos de trabajo, como el osciloscopio, el generador de funciones y el frecuencímetro, tienen un costo elevado, pero resultan de suma utilidad para diagnosticar y localizar averías en equipos electrónicos. FUENTE DE ALIMENTACIÓN DE LABORATORIO: En todo servicio técnico se dispone de una fuente de alimentación regulada y estabilizada, para realizar pruebas en aquellos equipos que lo precisen. Es otra herramienta de suma utilidad para la reparación de equipos electrónicos. Su función es generar distintos valores de tensión continua. Es ideal que entregue un rango de tensión de aproximadamente 0 a 45 volts y una corriente de 2 o 3 Amp. Y que tenga también disponibles tensiones fijas de +5V/0V y +12V/0V/-12V. Con un rango de tensión tan amplio, esta fuente nos servirá para alimentar desde una lectora de CDs, un amplificador, hasta una etapa del monitor o algún motor de impresora. Fuente de alimentación de laboratorio
  • 33.
    33 1.9. EL SOLDADOR.LA PRIMERA HERRAMIENTA Un técnico en electrónica no puede prescindir de ninguno de sus instrumentos, pero, fundamentalmente, la herramienta más utilizada y necesaria en la reparación de equipos electrónicos es el desoldador y soldador de estaño para extraer componentes y realizar soldaduras. Soldador de punta y accesorios Para el profesional en reparación de equipos electrónicos es una herramienta fundamental que merece destacarla entre las demás. Pues todos los componentes electrónicos en una placa de circuito impreso están unidos mediante estaño y éste se funde aplicando calor con el soldador. En electrónica se utiliza la soldadura con estaño, también llamada soldadura blanda. Este proceso se realiza por medio del soldador. La función de la soldadura no es solamente establecer el contacto físico entre componentes, sino definir el contacto eléctrico entre ambos y ofrecer la menor resistencia posible a la corriente. Para cumplir esta misión, es necesario realizar una buena soldadura. De lo contrario, con el paso del tiempo, los materiales sufren deterioro y producen fallos en los equipos electrónicos. 1.9.1. Tipos de soldador Los soldadores utilizados en las reparaciones electrónicas son de dos tipos: lápiz y pistola. Se los denomina de esta manera porque sus formas son muy similares a las de los elementos a los que hacen referencia. Los dos pueden realizar el mismo trabajo, pero la diferencia radica en la potencia calórica que desarrolla cada uno. El de tipo pistola tiene una potencia de 100 a 200 watts. Se usaba hace años, porque en los equipos antiguos eran muy comunes los chasis de chapa y se necesitaba buena temperatura para poder soldar los componentes.
  • 34.
    34 Para utilizar elsoldador, es necesario conectarlo a la red eléctrica. Posee un gatillo que, al pulsarlo, comienza a producir calor en la punta y, en segundos, está preparado para realizar la soldadura. Diferentes tipos de soldadores Pero en la actualidad, y considerando las nuevas tecnologías desarrolladas en semiconductores, el calor excesivo terminaría por deteriorar los componentes electrónicos, ya que éstos son muy sensibles a las altas temperaturas y a las cargas electrostáticas. En consecuencia, el soldador que se utiliza es el de tipo lápiz. En el mercado se puede conseguir con potencias desde 15 watts hasta 60 watts. El más recomendado para nuestro trabajo debe oscilar entre 30 y 40 watts de potencia máxima. 1.9.2. Puntas del soldador La punta del soldador debe estar siempre limpia, para lo cual se puede usar un cepillo de alambres suaves o, mejor aún, una esponja humedecida. En ningún caso hay que raspar la punta con una lima, tijeras o elemento similar, debido a que el recubrimiento de cromo que tiene la punta puede dañarse. Hay soldadores bastante económicos, cuya punta no posee este tratamiento térmico, y tienen un período de vida corto, porque al apoyar el estaño sobre la punta, éste la corroe. Para cambiar la punta, el soldador cuenta con un tornillo destinado a sujetarla. Entonces, en el momento de reemplazarla, debemos aflojarlo, extraer la punta, e introducir la nueva en su lugar. Existen diferentes tipos y tamaños de puntas según la necesidad. Diferentes tamaños y formas de puntas de soldar
  • 35.
    35 Hoy en día,se consiguen estaciones de soldado que son de suma utilidad, ya que permiten graduar la temperatura de trabajo del soldador. Constan de un termómetro en el que se indica cuál es la temperatura a la que está funcionando, y de un circuito con el que podemos graduarla. Es decir que, en el momento de realizar una soldadura, aumentamos el calor del soldador y, luego, disminuimos la temperatura, para evitar que se produzca un desgaste prematuro, tanto del soldador como de la punta. La temperatura de trabajo del soldador debe oscilar entre 200 y 300 grados centígrados, ya que el estaño se funde a 190 grados. Estación de soldadura termoregulable La soldadura blanda con estaño cumple dos funciones básicas: por un lado, une dos componentes y, por el otro, permite la conducción eléctrica entre ellos. Es donde radica la importancia de una soldadura bien hecha. 1.9.3. Requisitos para soldar Antes de soldar, es necesario realizar algunos pasos para obtener los mejores resultados. Recordemos la importancia de efectuar las soldaduras de forma correcta, ya que el estaño tiene dos cualidades fundamentales: fija las piezas y hace de conductor entre componentes. En principio, debemos asegurarnos de contar con todos los elementos necesarios para realizar soldaduras blandas, como soldador, base de apoyo, extractor de estaño y, por supuesto, rollo de estaño adecuado. Componentes necesarios para realizar una soldadura
  • 36.
    36 Procuraremos limpiar siemprela punta del soldador con lana de acero, antes y después de soldar, porque los restos de estaño pueden impedir la realización de un trabajo correcto. Limpieza y estañado de la punta del soldador Una vez que tenemos todos los elementos necesarios y que la punta del soldador está limpia, podemos comenzar a soldar. Para hacerlo, aseguramos el elemento que vamos a soldar sobre una superficie plana, sin que se produzca movimientos o protuberancias. Se aplica estaño a la punta de soldador y se funde, uniendo los terminales del componente. La idea es demostrar de manera elemental cómo se utiliza un soldador de estaño para unir correctamente diferentes componentes. Para ello, recordemos que todos los elementos deben estar limpios y sin rastros de grasa. Si es necesario, podemos usar limpiametales o alcohol isopropílico. Para comenzar debemos asegurarnos de que las piezas por soldar estén totalmente limpias. Para esto, podemos utilizar limpiametales, una lija muy fina o una lima pequeña, dependiendo del tipo y del tamaño del material que se vaya a soldar. Limpieza de la zona a soldar
  • 37.
    37 Enchufamos el soldadory dejamos que alcance la temperatura ideal para derretir el estaño. Luego, realizamos lo que se denomina “pre-estañado”, que consiste en adecuar la superficie con estaño para asegurar la conducción eléctrica y la correcta fijación del componente. Enchufamos el soldador y preestañado de la zona a soldar Ahora tomamos el extremo de un cable y lo estañamos, como se muestra en esta imagen. Repetimos el paso con la base o superficie a la que lo vamos a soldar. Una vez que el estaño se ha enfriado, controlamos que el cable esté bien fijo, y ya tenemos lista una soldadura básica. Preestañado y soldado del componente en la zona a conectar 1.9.4. Sustitución de un componente A continuación, indicaremos cuál es el proceso para reemplazar un componente. En este caso, decidimos realizar las pruebas sobre una placa madre, pero el sistema de soldadura blanda sobre circuitos impresos es similar en fuentes de alimentación conmutadas, unidades ópticas, y otros dispositivos. Quitamos el estaño depositado en los extremos del electrodo. Para hacerlo, calentamos una de sus patas con el soldador y, luego, la otra. Una vez que el material de aporte (estaño) se haya derretido por los efectos del soldador, apoyamos el extractor de estaño y producimos la succión, con el fin de quitar dicho material. Limpiar de estaño la zona donde está el componente
  • 38.
    38 Luego de liberarambos electrodos del componente electrónico, podemos extraerlo. Es aconsejable realizar esta acción con alguna herramienta, ya que al haber sido sometido a calor durante algunos segundos, éste toma una temperatura considerable. Liberar el componente ayudado de una herramienta metálica Aquí podemos ver el condensador electrolítico que retiramos de la placa principal. Se observan los orificios en los que debemos colocar el componente; en este caso, uno de los condensadores. Condensador retirado de su respectivo lugar 1.9.5. Cómo colocar un componente Ésta es la operación inversa al proceso anterior, e implica considerar algunos detalles. En principio, debemos tener cuidado de que el soldador de estaño no se caliente en exceso, ya que podemos dañar la superficie de la placa de circuito impreso o llegar a deteriorar algún otro componente bueno que esté al lado. Colocamos el componente electrónico en las inserciones del circuito impreso. Lógicamente, sólo debemos pasar los electrodos, como muestra la figura, ya que el componente va del lado contrario a las pistas de cobre. De este lado deben pasar los alambres para poder soldarlos en él. Inserción del condensador en su respectivo lugar
  • 39.
    39 Apoyamos el soldadorentre el orificio de la pista y el alambre del componente, y calentamos dicha superficie durante unos segundos. Luego, aplicamos el estaño y verificamos que se fije bien en la zona. Aplicamos calor y soldamos las patas del condensador Con la superficie a una temperatura de aproximadamente 200 grados, aplicamos el estaño; la cantidad debe ser mínima, lo suficiente para producir el contacto mecánico y eléctrico de ambos componentes. Luego, retiramos el material de aporte y dejamos el soldador durante unos segundos más. La idea es que el estaño fluya bien sobre la superficie y no se apelotone. Ver que fluya bien el estaño y no excederse en el tiempo de soldadura 1.9.6. Práctica de una mala soldadura Es natural que al soldador inexperto le salgan mal las primeras soldaduras. La práctica constante ayuda a ir perfeccionando esta técnica, hasta realizar trabajos perfectos. Recomendamos efectuar algunos ensayos sobre componentes que no funcionen, hasta adquirir cierta experiencia. En la siguiente imagen podemos ver cómo queda el estaño depositado sobre la placa del circuito impreso, cuando la temperatura no fue la suficiente para que el material de aporte llegue al punto de fusión. Aplicación de estaño en exceso formando cortocircuitos entre pistas
  • 40.
    40 En la imagenanterior se puede apreciar la soldadura que se le ha practicado a este pequeño componente. Podemos notar que el estaño está apelotonado en cada una de las patas de contacto, lo cual impide la conductividad de tensión provocando cortocircuitos. Para realizar una buena soldadura, en este caso debemos calentar más la pieza de mayor superficie que la de menor tamaño y, luego, aplicar el estaño como se explicó anteriormente. Recordemos que una soldadura defectuosa impedirá la conductividad de la electricidad entre componentes, pudiendo ocasionar averías del tipo intermitente de difícil localización. Para soldar patas de componentes de mayor tamaño, se aplica más tiempo en su soldadura, para que funda y fluya más fácilmente el estaño. 1.10. EL POLIMETRO. EL INSTRUMENTO INDISPENSABLE El polímetro es un instrumento fundamental para la reparación de equipos electrónicos, ya que permite verificar el estado de los componentes y las tensiones a la que están sometidos. Hemos mencionado en apartados anteriores que hay dos herramientas imprescindibles para el técnico electrónico. Por un lado, el soldador resulta indispensable para soldar y desoldar componentes; por el otro, el polímetro nos permite saber con certeza en qué estado se encuentra ese dispositivo. Cuando intentamos hacer alguna reparación, el primer instrumento con el cual debemos contar es el polímetro o multímetro. Gracias a él, podremos verificar tensiones en diferentes puntos del circuito, la continuidad de las pistas y el estado de los componentes electrónicos. Polímetro analógico Polímetro digital
  • 41.
    41 En la actualidad,los polímetros incorporan otras funciones, como control de temperatura, capacidades y frecuencia, que ayudan a la tarea del técnico. En el mercado encontramos dos tipos de polímetro: el analógico y el digital. Nosotros basaremos nuestro estudio en el digital, ya que es el más fácil de utilizar y el que brinda mediciones más exactas. 1.10.1. Unidades de medida Hemos mencionado que cuando necesitamos verificar determinados fallos, es indispensable usar un polímetro; además, debemos saber qué es lo que queremos medir y en qué unidad se mide. Llevando el ejemplo a otro ámbito, si vamos a comprar manzanas, sabemos que la unidad de medida es el kilogramo y que, a su vez, ésta tiene medidas más pequeñas (gramo) y más grandes (como la tonelada). En electrónica, cuando queremos verificar el voltaje en un circuito o instalación, ya sea tensión continua o alterna, la unidad de medida es el voltio, identificado como volt. La unidad para verificar el consumo en equipos es el ampere (amp), y para una resistencia eléctrica, el ohmio (ohm). Con estas unidades podremos abordar los primeros trabajos. 1.10.2. Función y aplicación El polímetro es el instrumental más empleado en las reparaciones de circuitos electrónicos y eléctricos. En su parte inferior, consta de cuatro conectores llamados clavijas, en las cuales se insertan las puntas de polímetro; y de una llave selectora que nos permite escoger el tipo de medición que queremos realizar. El primer paso para usarlo es conectar los cables del polímetro en los conectores correspondientes; el cable negro siempre va en la clavija identificada como COM y es la masa. Cuando vamos a medir tensión alterna, continua o frecuencia, o si vamos a verificar algún componente en la escala de óhmetro, la punta positiva debe conectarse en la que está identificada con los signos V, Hz. Cabe aclarar que siempre que realicemos estas mediciones, se harán en paralelo con el circuito o el componente. Si estamos por medir un elevado consumo de un circuito electrónico, el cable rojo debe ir conectado en la clavija que indica 20 A. Por el contrario, si es de baja corriente, debemos conectar el cable rojo en la clavija identificada como mA. En caso de que no sepamos cuál es el consumo que vamos a medir, siempre colocaremos el instrumental en el conector de corriente y en la escala más alta. Si la apreciación del instrumento no ayuda a la lectura, entonces procedemos a ubicar una escala inferior, para obtener una medición óptima.
  • 42.
    42 Cabe aclarar quepara medir el consumo en un circuito electrónico hay que poner las puntas de medidas en paralelo con la tensión y en serie para medir la corriente, con las dos mediciones obtenidas se multiplican y nos da el valor de la potencia de consumo en vatios. A continuación, describiremos en qué escala debemos colocar el conmutador selector, dependiendo de lo que vamos a medir. La escala VAC (Voltaje de corriente alterna) se utiliza cuando queremos verificar la tensión de línea (en general, de 220 volts, o de 110 en algunos países). Esta tensión está compuesta por una onda senoidal (que tiene un semiciclo negativo y uno positivo en forma sinusoide). Si la forma de la señal alterna no es senoidal, la lectura que obtendremos será errónea, pues el instrumento sólo está preparado para mostrar el valor correcto RMS de ondas senoidales. Cabe destacar que las formas triangulares, onda cuadrada, diente de sierra y mixtas no pueden medirse correctamente con un multímetro convencional. Lo que sí existen son accesorios que, interconectados con este dispositivo, permiten realizar mediciones de valor de pico de señales alternas. Por ejemplo, si la tensión de red eléctrica es de 220 volts, el selector de funciones debe estar en VAC, ya que es una tensión alterna. Si los valores que indica el instrumento son 750 volts y 200 volts, debemos seleccionar el primero; de lo contrario, al aplicarle mayor tensión a una escala inapropiada, podemos llegar a inutilizar el polímetro. Dentro de la escala VDC (voltaje de corriente directa) y CC (corriente continua), mediremos el voltaje de pilas y baterías, el voltaje entregado por diodos, el que tienen los pines de los integrados reguladores de voltaje y los circuitos integrados en general. Este tipo de mediciones viene indicado en muchos planos, manuales de servicio y tipos de reparación. Por ejemplo, si queremos medir la tensión en una batería de automóvil (que es de, aproximadamente, 12 volts), la llave selectora debe posicionarse en la escala VDC, donde hay un valor que oscila entre 1000 volts y 0,2 volts. La escala que debemos utilizar es la de 20 volts, y nos indicará en el display la tensión que realmente tiene la batería. Si hubiésemos elegido una escala mayor, veríamos la medición con menor apreciación, pero el instrumento no sufriría ningún daño. Por el contrario, si aplicáramos una escala menor de la necesaria, podríamos dejar inutilizado el instrumental. Polímetro digital con selector de escala mediante conmutador rotativo
  • 43.
    43 Dentro de laescala Función Miliamperímetro y Amperímetro (mA / A), mediremos el flujo de corriente eléctrica (cantidad de electrones por unidad de tiempo). Debemos tener cuidado, pues si se usan escalas o posiciones diferentes para las mediciones de corriente DC y AC, también habrá que colocar de manera diferente las puntas del multímetro (en serie con el componente o con el flujo de corriente). Por otra parte, existen bornes independientes en el multímetro, según la magnitud de la corriente que se va a medir; es decir, un borne para los miliamperios (mA) y otro para los amperios (A). Por otro lado, cuando lo que se quiere medir son semiconductores en forma pasiva –por ejemplo, diodos, transistores, tiristores, triacs, etc., debemos considerar algunos detalles importantes. Los transistores son semiconductores que, dependiendo de dónde se los aplica en el circuito, pueden actuar como amplificadores de señal o como llave reguladora de tensión. Los tiristores, en cambio, son diodos controlados, es decir que dependen de una tensión de polarización para que conduzcan o no tensión. Por su parte, los triacs se utilizan sólo en tensión alterna y su función es variar la tensión entregada por el equipo. En el mercado se consiguen algunos polímetros más sofisticados, a los cuales se les han agregado otros rangos de medición, como temperatura, frecuencímetro y capacímetro. La escala de temperatura permite saber si un componente funciona mal debido a un exceso de calor. La del frecuencímetro se emplea para verificar los circuitos osciladores. Por último, la de capacímetro se utiliza para medir capacidad y verificar el estado de los condensadores. Medidor de condensadores
  • 44.
    44 El polímetro digitales uno de los instrumentos elementales para el técnico electrónico, dado que con él se puede confirmar o rechazar una hipótesis de fallo. Cuando sepamos conocerlo a fondo podremos sacarle el máximo provecho. Veamos a continuación todas sus partes y funciones principales: 1. Display: Es una pequeña pantalla de cristal líquido que permite ver los resultados obtenidos en las mediciones. 2. OFF: Posición de la escala en la que el instrumento permanecerá apagado cuando no se utilice. 3. V ~ (Alterna) Escala en la que debemos posicionarnos si queremos medir tensiones en corriente alterna; por ejemplo, en la red eléctrica de un inmueble. 4. A (alterna): Escala utilizada para medir corrientes alternas (no todos los polímetros la traen por defecto). Para tal función, es más común usar una pinza amperimétrica, aunque es más costosa. 5. A (continua): Escala utilizada para la medición de corriente continua, en varios niveles. 6. 10A: Conector o bornera en la que debemos conectar la punta roja si las corrientes por medir superan los 200mA y son inferiores a 10 A (amperios). 7. 200 mA: Conector o bornera en la que debemos colocar la punta roja si las corrientes por medir son inferiores a 200mA (miliamperios). 8. Punta roja del polímetro: Está conectada en el borne para medir tensiones de corriente continua y alterna, y resistencia eléctrica. 9. Punta negra del polímetro: Está conectada en el borne indicado con el término COM (es la masa) y va conectado ahí para realizar cualquier medición. 10. OHM: Escala en la que debemos posicionarnos si lo que queremos medir es la resistencia de cualquier componente electrónico (transformador, condensador y resistencia, entre otros componentes). 11. Diodo: Escala en la que debemos posicionarnos si lo que vamos a medir son semiconductores (transistores, diodos y tiristores, entre otros). 12. Escala en la que debemos posicionarnos si vamos a medir la continuidad de un circuito o cable. 13. Escala en la que debemos ubicarnos si vamos a medir estados altos o bajos en circuitos digitales. 14. V (Continua): Escala del polímetro para realizar mediciones en tensiones continuas (baterías de automóvil, pilas, etc.).Es la escala con la cual vamos a medir los valores arrojados por la fuente de alimentación. 15. Conmutador selector: Debemos girarlo para seleccionar o posicionarnos en la escala elegida, dependiendo de lo que vamos a medir.
  • 45.
    45 1.10.3. Primeros pasoscon el polímetro digital En este apartado veremos los principios básicos de uso de este instrumento de precisión, imprescindible en la localización de averías. Los polímetros digitales son fáciles de leer y su visor es muy claro, son capaces de proporcionar una resolución muy alta y distinguir lecturas que están muy próximas entre sí, lo que no puede hacerse con los analógicos. Para comenzar, debemos conectar las clavijas en sus respectivos bornes. Recordemos que son dos: una para tomar las tensiones que podemos denominar positiva (roja) y la otra (negra) para la negativa o masa. Conexión de las puntas de prueba en el polímetro digital
  • 46.
    46 La escala 20DCV es una de las más utilizadas por los técnicos, ya que nos permite medir la fuente de alimentación de un equipo electrónico de manera muy precisa, esta tensión debe estar comprendida entre los 0 a los 20 voltios de continua. Selector de escala de 20 DCV de tensión continua Otra de las escalas que emplearemos a diario es la de continuidad, que nos servirá, además, para medir el estado de los diodos y transistores de cualquier equipo y también para localizar los cortocircuitos de pistas y componentes, pistas abiertas, conectores defectuosos, cables sin conexión o abiertos, etc. Selector de continuidad En la actualidad, es muy sencillo conseguir un polímetro digital, ya que se vende en tiendas de elementos eléctricos. Lo que debemos tener en cuenta es la variedad de modelos que hay, sus marcas y las aplicaciones que proporcionan cada uno.
  • 47.
    47 1.11. UNA INTRODUCCIÓNBREVE AL FUNCIONAMIENTO DE LOS CIRCUITOS ELECTRÓNICOS Si en la reparación hemos dicho que es imprescindible tener un soldador y saber manejar un polímetro, también lo es conocer básicamente como se mueven los electrones a través de los circuitos. Para razonar y deducir una avería se tiene que conocer cómo funcionan los circuitos. Solamente existen tres características fundamentales de los circuitos electrónicos: resistencia, capacidad e inductancia. Tales características se hallan en las resistencias, condensadores, bobinas, diodos semiconductores, etc. Los componentes obstaculizan el movimiento de los electrones, los almacenan, dan lugar a que el flujo electrónico produzca campos magnéticos envolventes y a que pasen a través del vacío o de la unión semiconductora. Al poner en funcionamiento un circuito, los electrones empiezan a moverse. Y se mueven porque el circuito se alimenta de una pila o cualquier otra fuente de alimentación donde se produce una diferencia de potencial de cargas positiva o negativa en alguna parte del circuito. La carga positiva no es más que una falta de electrones mientras que la carga negativa significa un exceso de electrones. Puesto que los electrones por sí mismos no son más que unas cargas negativas microscópicas, se ven atraídos por las cargas positivas y repelidas por las cargas negativas. Cuando al activar un circuito se conecta al mismo polo positivo de una pila, los electrones suben la masa y se apresuran hacia el punto positivo carente de los mismos, atraídos precisamente por tal carencia. Si la activación del circuito se produce por la conexión del polo negativo de la pila, los electrones emanan de la propia pila y repelen y empujan a los electrones que permanecían quietos en el circuito. La corriente electrónica circula en todos los circuitos desde un punto de exceso de electrones (-) a un punto con deficiencia de los mismos (+). El técnico electrónico, tan pronto como dirige su vista a un circuito, debe saber si la tensión B es positiva o negativa. Realmente casi llega a ver los electrones en su carrera desde masa a +B o en el caso de –B, en su carrera desde la pila a masa.
  • 48.
    48 1.11.1. Comprobación delflujo de electrones La técnica principal de la reparación consiste en la comprobación de que el flujo de electrones es normal en cualquier parte del circuito. Se examina éste y se analiza la naturaleza del flujo. Si el análisis coincide con la realidad, el circuito es bueno, pero si el flujo no es correcto, se ve interrumpido en alguna parte o es demasiado intenso, se pone en evidencia un defecto. El uso del polímetro en la medida de voltaje constituye la forma más sencilla de comprobar el flujo de electrones, puesto que la tensión en un punto de prueba determinado del circuito depende de la falta o del exceso de electrones en tal punto. Si la tensión es positiva, atrae electrones y si la tensión es negativa, el punto los repele. En cualquier circuito una tensión positiva es correcta cuando atrae al número de electrones previsto. Si empezara a capturar más electrones de lo previsto, el exceso de cargas negativas daría lugar a que la tensión perdiera su carga positiva y como resultado se produciría una pérdida de tensión. Contrariamente, si el punto dado empezara a capturar menos electrones de lo previsto, la falta de cargas negativas haría aumentar la carga positiva y la tensión aumentaría. La resistencia impide que los electrones alcancen su destino. Aumentando la deficiencia de los mismos (+). Si disminuye el valor de una resistencia que se halle en el circuito de la imagen anterior permitiendo el paso de más electrones, dará lugar a una caída de la tensión presente en el punto de prueba. Si tal resistencia hubiera aumentado de valor, permitirá el paso de menos electrones, la carga positiva aumentaría y, consecuentemente, la tensión aumentaría también. Aun cuando el voltímetro no indica directamente el estado del flujo electrónico, sí permite la medida de la tensión en el punto de prueba y sacar conclusiones a partir de tal lectura. Si la tensión es inferior o superior a lo normal, la resistencia debe constituirse en el primer sospechoso, pudiendo ser la causa del defecto o de la avería oculta en el circuito.
  • 49.
    49 Lo dicho noes más que un ejemplo muy simple. Sin embargo, es fundamental que se sepa considerar al flujo electrónico de esta manera cuando se procede a la observación de un circuito. Sin duda podría comprobarse el flujo electrónico mediante el uso de un amperímetro en lugar del voltímetro y obtener directamente las lecturas de corriente. Sin embargo, la mayoría de los esquemas de TV indican las tensiones existentes en determinados puntos de prueba, por el hecho de que las lecturas de corriente hacen perder mucho más tiempo, puesto que el instrumento debe intercalarse en serie con el circuito, obligando a las operaciones de desoldar y resoldar, mientras que el voltímetro, conectado siempre en paralelo con respecto al circuito bajo prueba, evita esta operaciones. 1.11.2. Circulación de señal Los circuitos se montan y alimenta de manera que las señales puedan circular por los mismos. La pila o la fuente de alimentación de un circuito da lugar a la circulación de una corriente continua. Los electrones se desplazan por el camino previsto de manera que puedan transportar una señal impresa bajo forma de variación de tal corriente continua. La señal puede variar en frecuencia, en amplitud, verse dividida en distintas partes, ser reconstruida y aumentada en potencia para que sea capaz de excitar altavoces, pantallas, dispositivos de conmutación, etc. La señal no es una corriente continua. Llega bajo formas de onda de todas clases: sinusoidales, cuadradas, audio, vídeo, color, impulsos de sincronismo o cualquier otro tipo de información que pueda concebirse. Queda impresa sobre la corriente continua que le sirve de vehículo de transporte. No es necesario pensar en el flujo electrónico cuando se explora el paso de señal. La señal puede verse en la pantalla de un osciloscopio; la lectura de su amplitud se obtiene en la escala pico a pico (pp) del propio osciloscopio o de un voltímetro apropiado o, bien, es posible actuar con una señal de prueba en lugar de la real. Estas son las pruebas que permiten la presencia o el valor cuantitativo de la distorsión de la señal. Existe mucha confusión entre el examen de los puntos de prueba de corriente continua y los de señal. El técnico reparador debe saber distinguir claramente; debe darse cuenta de que existen dos funciones distintas en un mismo circuito electrónico. Una de las funciones es la de alimentación, recibida de alguna fuente exterior y que da lugar a la existencia de un potencial positivo o negativo, de manera que los electrones fluyen hacia el potencial positivo alejándose del negativo y se ven forzados a moverse mientras que el circuito permanece cerrado y subsiste la diferencia de potencial.
  • 50.
    50 La segunda funciónconsiste en el transporte o la producción de señal. Esta señal puede ser muy sencilla, como la onda sinusoidal que emana de un oscilador, o puede ser una señal compleja de TV color, señal que ha sido originada con la ayuda de cámaras, micrófonos y generadores de sincronismo. La señal debe atravesar los circuitos apropiadamente diseñados al igual que un tren debe circular por una red ferroviaria, y lo mismo que el tren, la señal puede ser desviada, reencaminada, retrasada, acortada o alargada, etc. Al igual que no se confunde al tren con sus railes, no debe tampoco confundirse a la señal con el flujo electrónico.
  • 51.
    51 2. Procedimientos enla reparación En realidad, es difícil definir cuáles son las habilidades que hacen falta para conseguir la reparación de cualquier avería; algunos las adquieren con toda facilidad, mientras que a otros les resulta una lección difícil de aprender. En este capítulo veremos los procedimientos a seguir desde el principio de la avería hasta su localización y reparación. En toda reparación hay que tener en cuenta los cuatro puntos fundamentales: el diagnóstico, con ello se consigue saber qué es lo que le pasa al equipo electrónico, ejemplo, en un amplificador no hay sonido en uno de los canales de salida, la localización es llegar al causante de la avería, en este caso, el circuito integrado amplificador IC1, la sustitución es cambiar el circuito integrado defectuoso por uno nuevo de idéntica características y por último la comprobación, probamos el equipo y observamos que vuelve a funcionar correctamente, y finalmente se ha reparado. Lo que se suele hacer primeramente es conocer que avería tiene el equipo, DIAGNOSTICAR, luego después, detectar el componente que está fallando, LOCALIZAR, para posteriormente una vez detectado el componente defectuoso lo cambiamos por uno nuevo, SUSTITUIR, y finalmente comprobamos si la avería ha desaparecido o no, COMPROBAR. Diagnóstico Amplificador no suena un canal Localización IC1 pines 12 y 13 en corto Sustitución Desoldar IC1 y soldar IC1 nuevo Comprobación ¿Funcionan los dos canales? SI, correctamente. Reparación
  • 52.
    52 Esto es unprocedimiento lógico en la que hay mucho lugar para ejercer la sagacidad y la imaginación. Afortunadamente, quienes hayan adquirido ya estas destrezas en otras áreas de la electrónica, como la radio y la televisión, se adaptarán rápidamente a las características de la reparación de otros equipos electrónicos. Las habilidades son las mismas, pero las técnicas varían. La pretensión de este capítulo es mejorar la eficacia del técnico a la hora de enfrentarse con las averías, para ello, se describirá los procedimientos que se emplean para diagnosticarlas y localizarlas. Como se ha comentado en el capítulo anterior es importante que conozcamos y sepamos identificar cuáles son las habilidades especiales que debe poseer el técnico de reparación. También indispensable, que tenga algunos conocimientos de electrónica, de instrumentación y componentes. 2.1. NIVELES DE DESTREZA La definición popular de destreza es conocimiento combinado con habilidad. Dicho así, define limpiamente el trabajo del técnico de mantenimiento y de reparación. En el campo del mantenimiento y reparación de equipos electrónicos pueden definirse tres niveles de destreza, que tienen relación con grandes áreas de trabajo entre las cuales no existen unos límites bien definidos. Por supuesto, para diagnosticar y localizar correctamente muchas averías hacen falta destrezas de más de un área. El nivel de destreza más "básico" implica procesos simples de observación y deducción y se limita a rutinas de mediciones y técnicas de sustitución. Este nivel puede adquirirse en un tiempo relativamente corto con un mínimo de formación. Después viene el "intermedio", que requiere un conocimiento elemental del comportamiento de la circuitería analógica y digital en general. El técnico ha de ser capaz de relacionar hechos y de hacer suposiciones basándose en las mediciones y observaciones que efectúe. Este nivel puede adquirirse con la experiencia práctica, mejorada a ser posible con un curso de formación especializada. El nivel "avanzado" requiere una compresión profunda de los principios y funcionamiento de los circuitos microelectrónicas. Exige mucha capacidad de análisis y deducción. En la siguiente tabla figuran las averías típicas que pueden resolverse con cada nivel de destreza. Hay que mencionar ya que se pueden producir a veces daños considerables por no emplear las técnicas más adecuadas en la detección y reparación de averías. Por lo tanto, recomendamos que sólo se trate de reparar las averías en las que se sienta perfectamente seguro. Si no se tiene suficiente experiencia se recomienda, en principio, al área de averías "básica" de la siguiente tabla. Antes de intentar reparar las de los niveles intermedio y avanzado deberá pedir consejo o ayuda.
  • 53.
    53 Nivel de destrezaAvería Básico Fusible fundido Conector defectuoso Conector mal conectado IC mal puesto IC sobrecalentado Cortocircuito con estaño Soldadura seca Intermedio Conector intermitente Fallo de la fuente de alimentación Resistencia o condensador averiados Transistor defectuoso IC defectuoso Pico de ruido en la fuente de alimentación Nivel fijo en una línea (alto, bajo o flotante) Avanzado IC intermitente Dispositivos de memoria (RAM, ROM) defectuoso Error de tiempos Perturbación espúrea Conflicto en el bus Fallo de software 2.2. DIVISIÓN POR FUNCIONES DE UN EQUIPO Entrando en materia, cualquier equipo electrónico está formado por un conjunto de circuitos unidos eléctricamente entre sí, de manera que cada uno realiza una función diferente que puede ser separada para su diagnóstico y reparación. Esta división de funciones no implica necesariamente que los circuitos que las realizan se encuentran separados o montados sobre circuitos impresos diferentes, es decir, que un equipo formado por un circuito impreso único puede contener sobre él un cierto número de partes asociadas a una función diferente, perfectamente identificables, de forma que con su actuación simultánea se consigue el normal funcionamiento del equipo a que pertenezca. Placa de circuito telefónico que contiene diferentes partes asociadas a una función
  • 54.
    54 Esta división secrea desde el momento en que se realiza el diseño y fabricación. Normalmente el proyectista realiza su trabajo separando todas las funciones que van a ser exigidas al equipo que proyecta, pasando a continuación a diseñar en la práctica cada una de ellas, labor que termina con la verificación del circuito obtenido, una vez montado en el laboratorio. Cuando ya se dispone de todos los circuitos básicos, se procede a enlazarlos de forma progresiva realizando comprobaciones intermedias hasta llegar a la prueba final del equipo así obtenido, con lo que finalizará el diseño si los resultados son totalmente satisfactorios. Al realizar reparaciones, el método empleado normalmente es el de aislar o diferenciar el circuito averiado, mediante una serie adecuada de pruebas. Una vez conseguidos esto, la identificación de los componentes dañados resultará, obviamente, bastante sencilla. En la actualidad, en muchos equipos se acude a una construcción de tipo modular, en la que puede observar una separación de funciones realizada mediante circuitos impresos separados, la interconexión entre ellos se obtiene mediante mazos de cables o circuitos impresos de interconexión. Este sistema constructivo resulta muy ventajoso en la práctica, ya que facilita al máximo las pruebas de los circuitos, normalmente conocidos como módulos, haciéndose más sencillo la reparación o mantenimiento y permitiendo, además, que sobre un mismo equipo considerado como básico, puedan añadirse funciones adicionales que completan, mejoran o amplían sus características. Equipo electrónico constituido de módulos funcionales Esta división por funciones del equipo se puede representar sobre el papel a través de bloques funcionales, pues de esta forma se facilita al máximo su análisis y compresión. Para ello se emplean unos dibujos denominados “diagramas de bloques” en los que cada función se representa gráficamente mediante un cuadrado o caja, enlazando mediante líneas las cajas que tienen relación eléctrica.
  • 55.
    55 Los equipos serepresentan por un conjunto de cajas unidas, según el número de funciones que se necesite diferenciar. Normalmente sobre cada bloque o caja se escribe el nombre de la función de la función que realiza. Receptor de radio. Pueden observarse los diferentes bloques funcionales que lo forman Cada función podrá ser, a su vez, subdividida en otras más simples hasta el nivel que sea necesario, por tanto, un bloque o caja representativa podrá descomponerse en varios subbloques, correspondientes a la subdivisión de funciones. Por lo mismo, un equipo no tendrá nunca una representación por bloques única, sino que dependerá siempre del número de funciones que interese resaltar. La función del generador de frecuencia intermedia está subdividida por un oscilador local y un mezclador.
  • 56.
    56 Además, cada bloquepodrá representarse mediante su correspondiente esquema eléctrico, en el que convendrá definir claramente todas sus entradas y salidas, ya que ésta será donde se realicen las uniones con las correspondientes a los otros bloques. Diagrama de bloques del sintonizador y esquema eléctrico amplificador R.F. 2.3. TÉCNICA DE LOCALIZACIÓN DE AVERÍAS No nos podemos confiar cuando solucionamos rápidamente una avería que todas las demás vayan a ser iguales. Una gran mayoría de las averías de circuitos electrónicos son relativamente triviales y requieren poca destreza para localizarlas y repararlas, pero sin embargo, en otras pueden ser tan complicadas y complejas que desafiarán al técnico más experto. Por lo tanto, hay una necesidad de desarrollar un enfoque sistemático de detección y localización de averías que cubra no sólo las más fáciles, sino las difíciles de resolver. La localización de averías se hace después de que sepamos los síntomas del equipo, diagnóstico, y se hace normalmente en siete pasos. El primero se compone de una serie de pruebas de funcionamiento para ver cuáles son las funciones que no marchan. Así eliminaremos las partes del circuito que no tengan problemas y que, por lo tanto, no vale la pena que les dediquemos una atención inmediata. El paso siguiente implica el aislamiento de la avería en una zona concreta. Esto puede necesitar que midamos tensiones, niveles lógicos, o que apliquemos métodos de sustitución. Una vez identificada la zona, hay que hacer una investigación de cada componente. Entonces podrá hacerse medidas de tensión en circuito, corrientes y resistencias, para determinar y localizar cuál es la naturaleza y el componente causante de la avería. Los componentes sólo han de quitarse en última instancia; no ha de ser necesario quitar varios hasta llegar al que esté averiado.
  • 57.
    57 Una vez separadodel circuito ha de verificarse el componente sospechoso midiendo con el polímetro resistencias o con un comprobador apropiado. Si se confirma que está mal, ha de sustituirse por otro del mismo valor y tipo y realizar seguidamente las pruebas de funcionamiento para asegurarse de que se ha reparado verdaderamente la avería. Sin embargo, en ciertos casos puede repetirse la avería, siendo necesario volver a examinar su causa. Podrá estar en cualquier otra parte del circuito, pues algunas averías producen un efecto dominó y destructivo y los fallos de unos componentes producen los de otros. En consecuencia, cuando haya que procederse a una localización de averías se comprobarán primero los elementos mecánicos y electromecánicos.
  • 58.
    58 Siempre que sepueda, ha de consultarse el manual de servicio del fabricante del equipo. Los manuales operativos que suelen tener los usuarios raras veces contienen información técnica suficiente y muy pocos contienen los diagramas, flujograma o organigramas de los circuitos. Flujograma que ilustra las acciones básicas de la detección de averías. Comienzo Realizar pruebas de funcionamiento Eliminar las partes que funcionan Aislar la avería en una zona determinada Investigar componentes y dispositivos individuales Sustituir lo que estén defectuosos Realizar pruebas de funcionamiento Reparado ¿Es satisfactorio? SI NO
  • 59.
    59 2.4. PROCEDIMIENTO DEVERIFICACIÓN INICIAL Suponiendo que no se tiene un diagnóstico previo del síntoma de la avería, hay que hacer unas pruebas iniciales antes de realizar la verificación detallada del funcionamiento. Estas pruebas iniciales pueden establecer simplemente si llega o no energía al equipo. Para ello, se establece los siguientes pasos: 1. Asegurarse de que el equipo está apagado, antes de conectarlo a un enchufe de la red, verificando que la tensión es la adecuada. Un transformador que admite una entrada de tensión de 220V a 240V. 2. Una vez seguros de que la tensión de entrada es la correcta, se procede a encender el equipo. Casi en la mayoría de los equipos electrónicos existirá un indicador o Led que nos señaliza de que el equipo está encendido. En el caso contrario de que no se ilumine ni se aprecie funcionamiento del equipo, habrá que comprobar el estado del fusible. Si se hubiera fundido el fusible de alimentación del equipo, habrá que sustituirlo por otro del mismo valor, no debe ponerse otro de un valor mayor bajo ningún concepto. Si se vuelve a fundir, habrá que comprobar la línea de alimentación de entrada y salida de corriente continua desconectando los circuitos que se alimentan de la fuente para descartar si el corto se produce en la fuente o en los circuitos de carga. No poner un fusible de mayor amperaje que el permitido 3. Antes de tratar de desmontar la carcasa del equipo es esencial apagarlo y desenchufarlo de la red. El procedimiento de quitar la carcasa y ver las tarjetas de circuito impreso varía de un fabricante a otro. En algunos casos basta con quitar dos o cuatro tornillos y en otros, pueden llegar hasta 12 tornillos o más. En cualquier caso, es importante guardar todos los tornillos anotando la posición de cada uno. 4. Si hemos detectado que el corto se encuentra en la fuente de alimentación tendremos que medir continuidad con el polímetro en varias zonas del circuito de la fuente, para ello mediremos en las salidas de transformación, rectificación filtros y regulación donde podamos apreciar que la lectura esté por debajo de un ohmio.
  • 60.
    60 Si sospechamos dealgún circuito conectado a la fuente se procede a desconectarlo y observaremos si desaparece el corto. En el caso afirmativo comprobamos el circuito y lo analizamos para detectar la avería. Si sospechamos de un componente se desuelda una de las patas y medimos que se encuentra en corto y lo sustituimos por otro de idéntica características. Para comprobar cortocircuito con el óhmetro desmontamos y aislamos componentes y circuitos 5. Una vez localizado y sustituido el componente defectuoso pasaremos a conectar los circuitos de carga a la fuente de alimentación y colocaremos el fusible. En este punto volveremos a comprobar el circuito conectando el equipo a la red eléctrica y haciendo las pruebas pertinentes para comprobar que funciona correctamente, si todo es satisfactorio daremos por finalizado la reparación y cerramos el equipo con su carcasa y tornillos correspondientes. En el caso de que la avería continuara volveríamos al punto cuatro para detectar y localizar nuevamente otro componente que fuera el causante de la avería. 2.5. INSPECCIÓN VISUAL Y TERMICA Si hemos establecido que la avería se encuentra en la parte de la fuente de alimentación, lo primero que tenemos que hacer es examinarla detalladamente para ver si existe algún signo evidente de que hay un componente que está en mal estado. Resulta muy fácil pasar por alto lo más evidente y antes de hundirse en las profundidades de los voltajes y señales, vale la pena invertir unos minutos en inspeccionar de cerca los circuitos. Usar los sentidos del oído, tacto, olfato y vista te ayudan a la detección y localización de averías para su reparación. La inspección puede hacerse de dos formas: una inicial en frio, con el equipo desconectado de la red y otra en caliente, con el equipo enchufado y encendido.
  • 61.
    61 La comprobación enfrio permite examinar todos los componentes y dispositivos en busca de algún signo de defecto mecánico o de coloración, ennegrecimiento de componentes, conexiones sueltas o conectores rotos, que son las causas que permiten detectar los choques mecánicos y la disipación excesiva, respectivamente. Inspección visual y térmica La verificación en caliente permite examinar el estado de los componentes cuando se les aplica energía y en particular, estimar un poco cuál puede ser la subida de temperatura. Los signos de sobrecalentamiento se ponen en evidencia inmediatamente. Los circuitos integrados que aparezcan notablemente más calientes que los otros dispositivos similares serán los primeros en levantar sospechas. Sin embargo, esto no siempre significa que estén estropeados, puesto que una avería de un componente puede producir sobrecalentamiento en otros. Un ejemplo típico es el del regulador serie de tres terminales, que cuando se pone en cortocircuito, todos los dispositivos que operen con esa línea de alimentación son susceptibles de sobrecalentamiento. Ahora bien, esperemos que esta avería tan evidente haya sido diagnosticada ya cuando se hicieron las comprobaciones iniciales. Tocando el componente y apreciando si se calienta Cuando se identifica un componente averiado, deberá quitarse de la placa o tarjeta, después de haber apagado y desenchufado el equipo. Entonces puede realizarse prueba “fuera del circuito” o si no, colocar un componente nuevo. Por supuesto, este proceso se simplifica mucho, por ejemplo, en el caso de que los circuitos integrados no sean del tipo SMD y vayan insertados en zócalos, serían casos muy raros. Si fuesen soldados, habría que desoldarlos de la tarjeta. Si la tarjeta es del tipo de una sola cara, la operación de desoldar no presenta ningún problema, pero si fuera de dos caras, se complicaría un poco. En algunos casos sería más rápido cortar el IC y luego ir desoldando las patillas una a una. En este caso, si luego resulta que el dispositivo estaba bien, ya no podrá volverse a utilizar.
  • 62.
    62 Para volver acolocarlo, se recomienda emplear un zócalo DIL de perfil bajo, que ayudará mucho en el caso de que se tuviera que quitar y poner el dispositivo si fallara en un futuro y por supuesto no estaría expuesto a un sobrecalentamiento cuando se esté soldando directamente a la placa. En cualquier caso, el coste del zócalo es despreciable comparado con el tiempo y las molestias que se derivan de tener que desoldar el IC de la tarjeta. Los circuitos integrados en zócalos no sufren en su montaje-desmontaje. Dependiendo de si hay o no avería, la sustitución del dispositivo que esté excesivamente caliente puede o no solucionar el problema inmediatamente. Si el componente que se ponga a cambio se comportase de la misma manera que el anterior, habrá que buscar la avería en otro sitio, pero ya tendremos un dato más que juzgar. Deberá hacerse un examen más detallado de los componentes asociados, que serán los que estén razonablemente más próximos al IC que se calienta, aunque hay excepciones a esta regla. Por otra parte, cuando se confirme una avería interna, es muy importante realizar las rutinas habituales de diagnóstico, durante las cuales tendrá tiempo de demostrar si vuelve a fallar. Si se produce otra avería, habrá que buscar su causa: ya no podremos asumir que se trata de un fenómeno al azar. Es importante hacer una rutina de diagnóstico para comprobar que no vuelva a fallar el circuito.
  • 63.
    63 En el siguienteflujograma se muestra la cadena típica de acontecimientos a realizar durante la inspección visual y térmica de la tarjeta de control de la UCP de un PC. Repetimos que, dependiendo del resultado de la investigación, tenemos tres opciones. Empezaremos por la más severa, que exige una comprobación más rigurosa de la CPU y de los dispositivos de apoyo más inmediatos. Flujograma de la inspección de la UCP.
  • 64.
    64 2.6. AVERÍAS INDUCIDASPOR TEMPERATURA Las averías que no se manifiestan hasta que el equipo electrónico alcanza su temperatura normal de trabajo, normalmente, al cabo de quince minutos o más, suelen apuntar a circuitos integrados. Con frecuencia, son el resultado de una unión interna imperfecta entre el metal que comprende las patillas del IC y el chip de silicio. En tales casos, la avería puede aislarse a un IC determinado, utilizando juiciosamente un bote de spray pulverizador refrigerante. La boca del spray se dirige simplemente al dispositivo que haya levantado nuestra sospecha y se pulveriza un poco de refrigerador. Normalmente, al aplicar el refrigerador, el aparato vuelve a funcionar. Estos productos han de utilizarse con cuidado y en poca cantidad, pues pueden perjudicar a determinados componentes. Spray aerosol refrigerante 2.7. AVERÍAS INDUCIDAS MECÁNICAMENTE A veces, los golpes o vibraciones pueden producir averías, que se atribuirán generalmente a algún contacto eléctrico que esté en malas condiciones. La técnica para localizar este tipo de averías consiste en golpear ligeramente distintas zonas de la tarjeta del circuito impreso con el mango de un destornillador, hasta que se manifieste el fallo. Aunque parezca un poco brusco, a veces resulta muy eficaz. Los componentes que son más susceptibles a las averías de tipo mecánico son las resistencias fijas, soldaduras defectuosas, malas conexiones de cables, conectores y los cristales de cuarzo. Conexiones defectuosas por tirones y manipulación del cableado
  • 65.
    65 2.8. ESPÚREOS DELA ALIMENTACIÓN Otra causa de averías intermitentes e inexplicables puede atribuirse a los espúreos de conmutación que acarrea la alimentación de corriente alterna. La mayoría de los aparatos eléctricos genera picos transitorios, que pueden viajar a distancias considerables por los cables, cuando se enciende y se apagan. La importancia de estos espúreos aumenta con la velocidad de cambio de corriente o de tensión; como generadores notables de este tipo de perturbaciones podemos citar a los soldadores, controladores de potencia por tiristores o triac, y los motores. Evidentemente, hay que tratar de reducir al mínimo el efecto de estos espúreos poniendo filtros adecuados en la alimentación, pero hay ruidos en los aparatos domésticos o comerciales que son prácticamente inevitables. Una causa sobre la que no podemos ejercer control alguno es la de las descargar atmosféricas, en particular, los rayos. En tales casos, se han detectado picos de varios kV con duraciones que van desde pocos microsegundos hasta varias decenas de milisegundos. Con estas descargas, es prácticamente imposible evitar que se produzcan espúreos en la alimentación de esta manera. Recomendamos poner, para estos casos, protecciones en la alimentación de los equipos electrónicos, por ejemplo, un filtro paso bajo a la entrada del interruptor de la fuente. Este filtro ayuda también a reducir la emisión de ruido eléctrico por parte del propio equipo, que puede resultar molesto cuando hay algún receptor de radio en sus proximidades. Módulo de filtro y protección de la alimentación de red Además, si se pone un transformador de buena calidad, con un buen apantallamiento electrostático entre el primario y el secundario, se reducirá sensiblemente el efecto de los espúreos. Normalmente, estos componentes van ya incorporados en los equipos de buena calidad.
  • 66.
    66 En los casosgraves se utilizará un monitor de alimentación para verificar la limpieza de una fuente determinada. Estos instrumentos se conectan simplemente al enchufe y detectan y registran los espúreos que tenga una amplitud y duración mayores de lo previsto. De este modo se analizan las fuentes de alimentación para asegurarse de que no producen espúreos. Naturalmente, hay que dejar el monitor de la alimentación conectado durante algún tiempo, recomendándose encender y apagar todos los equipos y aparatos de los alrededores, en especial, los que compartan la misma toma de corriente alterna. Algunas empresas fabrican ya enchufes de red que llevan supresores de espúreos y/o filtros. Son relativamente baratos y muy valiosos para utilizarlos con equipos portátiles, que hayan de enchufarse en tomas cuya calidad se desconoce. Ha de tenerse en cuenta que estos enchufes ofrecen también un cierto grado de protección a los equipos que operen desde una toma común. Supresores de tensión de red Existen filtros y supresores más elaborados para situaciones en las que no puedan eliminarse los espúreos por otros medios. En casos extremos, podrían emplearse cajas de distribución especiales, con cuatro o más salidas, para dar una alimentación “limpia” a los equipos electrónicos. 2.9. AVERÍAS DE LA FUENTE DE ALIMENTACIÓN Las averías de la fuente de alimentación suelen detectarse fácilmente utilizando simplemente un medidor de tensión y verificando las tensiones de salidas. En lo que se refiere a disipación y a tensiones transitorias, la fuente de alimentación está normalmente sometida a un esfuerzo eléctrico mayor que el de cualquier otro circuito del equipo electrónico. Por lo tanto, no es sorprendente que sea en este bloque donde se producen averías con mayor frecuencia. Diagrama de bloques de un equipo de sonido dependiendo de la F.A.
  • 67.
    67 Antes de tratarde diagnosticar y localizar la avería de la fuente, se ha de tener en cuenta que en esta zona existen tensiones y corrientes que pueden resultar peligrosos. En todo momento hay que obedecer las normas siguientes: 1) Desconectar siempre la fuente de alimentación, desenchufarla. No hay que confiar en que el interruptor principal esté en posición apagado, creyendo que esto va a producir una protección y un aislamiento suficientes. 2) No tratar nunca de desmontar la fuente de alimentación cuando está enchufada a la red eléctrica. 3) No conectar la toma de tierra de los aparatos de medida a nada que no sea el cable de tierra del equipo que está probando. 4) Cuando se midan voltajes altos en circuitos “vivos”, la punta de prueba del aparato de medida se pasará de un punto a otro con una sola mano. Bajo ningún concepto se dejará que la otra mano toque ningún conductor, aunque esté conectado a tierra. Las fuentes de alimentación pueden proporcionar diferentes líneas de tensión de salida de corriente continua, según la necesidad del equipo electrónico. Existen fuentes lineales con salida de +5V, +12V, -12V. Estas suelen estar reguladas por circuitos integrados y dispensa una corriente de los 500 mA o más. Normalmente, se utilizan dos tipos de reguladores de tensión: en modo lineal monolítico y conmutado. El primer tipo emplea un solo circuito integrado, encapsulado en plástico o en metal, para producir una tensión de salida fija de +5V, -5V, o +12V. Cada línea de tensión se alimenta desde su propio regulador, su rectificador en puente y su filtro de continua. Así pues, el fallo de una de estas líneas puede atribuirse a un conjunto determinado de componentes, pues lo que van asociados con las que funcionan bien pueden eliminarse rápidamente. Fuente de alimentación con regulador de tensión fijo.
  • 68.
    68 El regulador dela línea de +5V cuya corriente puede ofrecer hasta 1A, suele ir montado sobre un disipador, que suele ponerse sensiblemente caliente al cabo de poco tiempo de funcionamiento. Es muy importante que éste disipador deba mantenerse totalmente aireado y no cerrarlo con otros elementos. Es sabido que esta parte del equipo falla siempre por temperatura excesiva al cabo de un tiempo de funcionamiento prolongado. Los reguladores de tensión lineal monolíticos suelen llevar una limitación de corriente, que restringe la salida de continua en el caso de que falle algún componente. Además, estos reguladores admiten normalmente un cortocircuito indefinido en su salida. Sin embargo, no hay que confiarse por este motivo, evitándose siempre los cortocircuitos de las líneas de alimentación. En la siguiente figura se muestra una fuente de alimentación típica de una línea, que utiliza un regulador monolítico de tensión fija con tres terminales. Este circuito representa la solución mínima para aportar una línea de alimentación de +5V a los circuitos que demandan esta tensión. Por su pequeño tamaño y elevada eficacia, son las fuentes de alimentación en modo conmutado que cada vez más se están implementado en los equipos electrónicos. Resultando algo más compleja que la de un regulador lineal monolítico. Fuente de alimentación típica conmutada
  • 69.
    69 En la siguientefigura se muestra el diagrama de bloques completo de una fuente de alimentación en modo conmutado; la fuente proporciona varias líneas de tensión de salida. La alimentación de la red de 220Vca que entra se rectifica y filtra para dar una tensión continua alta a un inversor, que funciona a unos 50 KHz. La salida de alterna del inversor, en alta frecuencia, se lleva a un transformador, que aísla de la red y da la relación adecuada a cada uno de los bobinados secundarios.
  • 70.
    70 Cada salida desecundario se rectifica y filtra, llevándose cada una a un regulador aparte. Las ventajas de los reguladores en modo conmutado resultan más evidentes con corrientes de cargas altas, por lo que, las dos líneas de alimentación de corriente alta (+5V y +12V) utilizan reguladores en modo conmutado. Los reguladores en modo conmutado constan de una disposición de transistores en serie, similar a la de la figura siguiente. Este circuito podría parecerse en un principal de los reguladores en serie convencionales, pero existen diferencias importantes: claramente, D1 y L1 y, además, el hecho de que se aplique una onda de impulsos, en vez de un nivel de continua, a los transistores de paso en serie. Los dos transistores se han conectado en una configuración Darlington para que la ganancia de corriente sea lo suficientemente grande. Como los transistores son PNP, al haber un valor “bajo” en la base de TR2 los dos transistores conducirán, dando corriente a L1, mientras que un nivel “alto” en dicha base hará que los dos transistores se pongan al corte. Ha de observarse que el nivel “alto” está comprendido dentro de la tensión continua de 1,2V. En la práctica, la base de TR2 recibe un tren de impulsos rectangulares que se deriva de un oscilador modulado en anchura de impulsos. La tensión continua de salida que produce el regulador se detecta y utiliza para controlar el ciclo de trabajo. Cuando el nivel de tensión de la salida pase de un valor determinado, se aumenta el ciclo de trabajo, con lo que cae la tensión de salida. Por el contrario, si la tensión de la línea fuese menor que la que se desea, disminuye el ciclo de trabajo y se eleva la tensión de salida.
  • 71.
    71 En otros tiposde fuente de alimentación en modo conmutado hay un control de la corriente alterna de alta frecuencia que se entrega al propio transformador. En estos circuitos, el aislamiento respecto a la red se consigue con uno de estos métodos: a) Detectando la salida de c.c. y haciendo un optoacoplamiento a un oscilador controlado en amplitud de la parte del primario, o bien, b) Generando una señal modulada en la amplitud del impulso, en la parte del secundario y llevándola a un driver de alta tensión del primario, a través de un transformador de aislamiento. En la siguiente figura se muestra el diagrama de bloques típicos de la fuente de alimentación en modo conmutado, utilizando un optoacoplador. En la detección de las averías de las fuentes de alimentación en modo conmutado suele utilizarse un osciloscopio para visualizar el tren de impulsos que se envía al dispositivo de conmutación. Sin embargo, el osciloscopio no deberá conectarse a ningún punto de la parte del primario del regulador en modo conmutado, a menos que se utilice un transformador adecuado para el aislamiento respecto de la red. Si no se adoptaran estas precauciones, no solo se produciría una avería seria al equipo, sino que se correría el riesgo de recibir una descarga. Fuente de alimentación conmutada típica con optoacoplador
  • 72.
    72 2.10. METODO DESUSTITUCIÓN DE COMPONENTES Cuando se quiten y sustituyan componentes en una tarjeta de circuito impreso, ha de tenerse mucho cuidado, pues, si no se emplean las técnicas apropiadas, se pueden crear muchos otros problemas. Antes de tratar de trabajar en las tarjetas, lo ideal es poderlas sacar del equipo y colocarlas en una esterilla antiestática. Si no fuera posible, habrá que asegurarse de que todos los cables externos, incluso los de la red, han sido desconectados. Antes de quitar un componente sospechoso hay que localizarlo exactamente en la cara anterior de componentes de la tarjeta de circuito impreso e identificar luego, por detrás, donde están las soldaduras del mismo. La mayoría de los buenos manuales de mantenimiento lleva imágenes de las tarjetas por los dos lados, que facilitan muchísimo la localización de los componentes. Circuito impreso caras de componentes y soldadura Una vez localizadas las soldaduras, deberá calentarse ligeramente con un soldador que no pase de los 20W y cuya punta sea fina. Esta punta deberá limpiarse con frecuencia con una esponja húmeda, recomendándose tener siempre a mano una latita con estos objetos. Como el calor excesivo puede perjudicar tanto a la tarjeta como al componente, es preferible utilizar soldadores de temperatura controlada. Hay que tener en cuenta una cosa más: la unión del conductor de cobre y la tarjeta puede romperse irreversiblemente si se suelda y desuelda varias veces sobre ella a mucha temperatura. Soldador controlado por temperatura.
  • 73.
    73 Una vez fundidoel estaño de la soldadura, que suele tardar uno o dos segundos como máximo, ha de emplearse una herramienta de desoldar para quitarlo. Esta operación suele realizarse con un solo golpe de aspirador. Sin embargo, si hay mucho estaño, o si cubre una zona considerable, podría necesitarse otra aspiración. Bomba eléctrica desoldadora Si tiene que utilizarse la bomba de desoldar varias veces, indica que, o bien se ha atascado, o que el soldador no está suficientemente caliente. Con un poco de práctica, sólo hará falta utilizarla una vez. Una vez limpio de estaño, la pata del componente queda libre, debiéndose repetir el proceso con la demás patas restantes. Existen herramientas especiales para desoldar circuitos integrados, que actúan simultáneamente en todas las patillas. Son muy útiles, pues si se desueldan patilla a patilla resulta excesivamente laborioso. Punta para desoldar circuitos integrados Cuando se acabe de desoldar, el componente se sacará suavemente de la tarjeta y se colocará el nuevo componente, teniendo sumo cuidado con la polaridad y la orientación. Las patas del componente deben sobresalir por la parte de las pistas de cobre y luego se sueldan. Una vez soldado se cortarán los terminales sobrantes. Algunos técnicos prefieren otro método de quitar circuitos integrados: cortar las patillas del dispositivo por el lado de componentes de la tarjeta y luego ir desoldando los restos por el otro lado, tirando de ellos con unos alicates de puntas.
  • 74.
    74 Cuando se vuelvana soldar componentes, ha de procurarse utilizar la mínima cantidad de estaño posible, manteniendo una buena unión mecánica y eléctrica. La limpieza y la temperatura correcta del soldador son importantísimas para evitar soldaduras frías. Después de soldar, hay que inspeccionar cuidadosamente las soldaduras. Este proceso puede realizarse con la ayuda de una lupa. Hay que eliminar salpicaduras de estaño o puentes que hayan podido producirse, utilizando si fuera necesario un instrumento afilado para quitar lo sobrante. Utilizar siempre la cantidad de estaño suficiente sin excederse En caso de emergencia, o cuando la parte de las soldaduras de la tarjeta no resulte accesible, para evitar estropearla podría quitarse el componente cortando sus terminales por la parte de componentes de la placa de circuito impreso y posteriormente desoldando uno a uno por la parte de la pista de cobre. Habrá que tener especial cuidado con la punta del soldador cuando tengamos que soldar un cable o un componente, de no quemar los demás componentes que están alrededor, cuando se encuentre en una zona muy poblada de componentes. Una vez sustituido el componente averiado, se debe comprobar otra vez el circuito para evaluar y verificar el correcto funcionamiento del componente sustituido. Existe un método de sustitución llamado troubles hooting PCBs que consiste en sustituir, cuando se tiene un grupo de tarjetas iguales en buen estado, en el mismo equipo, coger una de ellas y sustituirla por la que sospechamos que está fallando. Esta sustitución puede ser utilizada en casi cualquier nivel en la integración del sistema modular. Normalmente se irá reemplazando varias tarjetas hasta encontrar la que está fallando.
  • 75.
    75 2.11. ORGANIGRAMA YDIAGRAMAS POR BLOQUES Para la localización rápida e inteligente de una avería, el técnico de reparación debe, ante todo, comprender el circuito que tiene delante. Debe “ver” en él como circulan los electrones de un punto a otro. Una vez que ha formado su idea de lo que ocurre en el equipo, puede separar el circuito del mismo en zonas o bloques en las que todo funciona normalmente y en zonas de manifestarse una posible anormalidad. Tras esta conclusión se debe llevar a cabo la prueba más indicada y a la vista del resultado de la misma llegar a una conclusión. Si la prueba es una imagen de osciloscopio, la pantalla del osciloscopio podrá mostrar una forma de onda normal, distorsionada, o la ausencia total de la misma, y cada situación indicará cuál deberá ser la próxima prueba. Señal de reloj correcta en la prueba de medida de una zona del equipo Si el elemento de juicio consiste en la medida de una tensión de corriente continua, podrá obtenerse una lectura correcta o anormal; una u otra vendrán a señalar qué prueba debe seguir. Tal vez la tentativa inicial haya podido consistir en una medida de intensidad de corriente que habrá dado una lectura alta, baja, normal o quizás nula. También aquí el resultado obtenido dictará la siguiente providencia a tomar. Si el técnico de reparación procede de una manera lógica, agrupando circuitos, y no tomando decisiones intuitivas, pronto llegará a la zona del circuito que contiene la avería. Si por el contrario no sigue un procedimiento lógico, sino que se deja guiar por presentimientos personales, con una prueba aquí y otra allá, únicamente un golpe de suerte podrá permitirle llegar a localizar la avería. Cada síntoma fundamental de una avería tiene su propio organigrama dinámico. En muchos casos sólo se dispone de un complicado esquema y es uno mismo quien debe saber trazarse su propio organigrama dinámico. El técnico de reparación experimentado sigue naturalmente un organigrama lógico fundamentando en sus años de experiencia, pero con un poco de práctica, aun el recién llegado, puede acostumbrarse a pensar la pauta de un organigrama dinámico: todo lo que necesita es que se le enseñe cómo hacerlo.
  • 76.
    76 2.11.1. Organigrama dinámicode reparación Uno de los equipos o aparatos electrónicos más complejos y difíciles de reparar es el receptor de TV, cuando no se encuentra montado en forma modular. Pertenece a una familia situada entre los modelos convencionales y los modelos de construcción modular. Para ayudar al técnico de reparación ante estos complejos y miniaturizados aparatos, los propios fabricantes han preparado organigramas dinámicos adicionales al esquema y a las notas normales de reparación. Con la idea en mente de que siendo posible reparar receptores tan complejos como los televisores con la ayuda de un organigrama dinámico, ha de resultar mucho más sencillo preparar el propio organigrama dinámico para la reparación de dispositivos o aparatos complicados. Un ejemplo, lo tenemos en los organigramas dinámicos del receptor TV desarrollado por el fabricante General Electric. Estos organigramas se confeccionaron partiendo del dibujo de 16 bloques en cada hoja de papel. El síntoma de la avería queda indicado en la parte superior. Se lleva a cabo una prueba con asistente en una medida de tensión o de corriente, o en todo caso consistente en la visualización de una forma de onda. De cada prueba se obtiene una conclusión que dicta una nueva prueba hasta que el resultado final no pueda ser otro que la localización del circuito o del componente defectuoso. Un cuidadoso análisis de cómo el personal de la empresa General Electric preparó los organigramas dinámicos, resultará extremadamente instructivo para que muchos técnicos de reparación puedan preparar sus propios organigramas, bien sobre papel, bien inscribiéndolos en su mente, para acelerar las reparaciones de equipo electrónico.
  • 77.
    77 Organigrama de Flujosdel procedimiento de verificación inicial de un equipo electrónico.
  • 78.
    78 2.11.2. Diagramas debloques genéricos de equipos electrónicos El diagrama de bloques de un equipo electrónico representa de una forma visual y sencilla mediante un conjunto de cuadros o cajas unidas, las funciones y circuitos que se compone el equipo electrónico. Estos varían según el número de funciones que se necesite diferenciar. Normalmente sobre cada bloque o caja se escribe el nombre de la función que realiza. Indicándonos las entradas y salidas, frecuencias en cada bloque, controles, etc. Veamos algunos ejemplos.
  • 79.
  • 80.
  • 81.
    81 DAT (Digital AudioTape) MiniDisc Estos diagramas de bloques suelen venir en el manual de servicio técnico del fabricante.
  • 82.
    82 3. Clasificación delas averías En este capítulo se describen los tipos de averías que se producen en los equipos electrónicos. Según su clasificación y atendiendo a su naturaleza tenemos:  Eléctricas: las debidas a componentes puramente electrónicos (resistencias, condensadores, inductancias, diodos, transistores, etc.) y a las conexiones entre ellos.  Mecánicas: las debidas a componentes mecánicos (correas de transmisión, engranajes, poleas, etc.).  Electromecánicas: las debidas a componentes electromecánicos (motores, interruptores, electroimanes…). Atendiendo a su manifestación en el tiempo:  Fijas: se manifiestan durante todo el tiempo que el equipo está conectado.  Intermitentes: la avería se manifiesta intermitentemente, de forma más o menos aleatoria. Atendiendo a la tecnología usada en el equipo averiado: nos determinará el tipo de equipo de medida necesario para la localización de la avería.  Analógicas: Las que afectan a equipos con tecnología exclusivamente analógica.  Digitales: Las que se producen en equipos digitales.  Mixtas: Actualmente son las más frecuentes junto con las anteriores, ya que la tecnología digital se ha impuesto con fuerza en todos los campos de la electrónica. 3.1. AVERÍAS FIJAS DEL TIPO ELÉCTRICAS Las averías fijas son aquellas que se mantienen todo el tiempo y mientras esté conectado el equipo. En este tipo de averías podemos distinguir entre averías primarias y secundarias. Las averías primarias son las más importantes y necesarias de atender para su reparación, por ejemplo, al conectar el equipo observamos directamente la avería: no enciende la pantalla, el sonido sea nulo o defectuoso, las imágenes no se vean correctamente o estén distorsionadas, no se puede cambiar los canales, etc. Este tipo de avería son las que consideramos prioritarias en su reparación para seguir utilizando el equipo. Las averías secundarias son las que muchas veces por su poca utilidad dentro del equipo o porque podamos prescindir de ellas no se les presta atención para su reparación, por ejemplo, no funciona la temporización de encendido y apagado del equipo, no funciona el modo Surround, etc.
  • 83.
    83 En el casode no disponer de ningún tipo de documentación, ni de esquema electrónico, habrá que utilizar los sentidos y la lógica detectivesca para proceder a intentar localizar la avería. En este caso se podrá buscar algún esquema eléctrico o tipo de documentación técnica que pertenezca a un equipo similar que tenga las mismas características, examinando elementos y circuitos comunes, para poder intentar identificar los bloques operativos del equipo y posteriormente localizar la zona probable de la avería. Planos y esquema eléctrico de un equipo La rapidez con que se localiza una avería depende si se dispone o no de documentación técnica del equipo o circuito a reparar (esquemas, oscilogramas, tensiones de servicio, planos de despiece, etc.) Antes de abordar una búsqueda de una avería, el técnico debería disponer de los siguientes conocimientos previos: 1. Conocimiento de componentes electrónicos (tipos, encapsulados, funcionamiento, etc.) 2. Conocimiento de los circuitos elementales (fuentes de alimentación, amplificadores, estabilizadores, polarización de transistores, osciladores, temporizadores, etc.). 3. Conocimiento de bloques operativos de los equipos electrónicos (diagrama de bloques de un receptor superheterodino, bloques de un TV, bloques de sistema de control por tiristores, bloques de un amplificador, etc.). 4. Conocimiento de técnicas de medida y de herramientas específicas para la sustitución de componentes. 3.1.1. Con manual de servicio y esquemas del equipo Estaríamos en el caso más favorable desde el punto de vista de la localización de la avería. El manual de servicio técnico contiene:  Diagrama en bloques del equipo  Esquema eléctrico  Diagrama mecánico  Partes de piezas y componentes
  • 84.
    84 De forma general,habría que seguir los siguientes pasos (estrategia descendente): 1. Estudio de los diagramas de bloques (si los hubiere) y de los esquemas eléctricos. Hay que llegar a entender cómo funciona el equipo. 2. Identificación de los síntomas de la avería: el estudio que de los síntomas se haga es fundamental para orientarnos en la resolución de la avería. No hay que hacer excesivo caso de lo que el usuario del equipo diga sobre el comportamiento anómalo del aparato. Los síntomas hay que verificarlos personalmente. 3. A partir de los síntomas ya identificados, intentar localizar el bloque o bloques que están fallando, justificando cómo dichos bloques pueden producir los síntomas de la avería. 4. Trabajando a nivel de bloques, donde cada uno presentará de una a varias entradas y de una a varias salidas, realizar mediciones en los puntos clave que permitan confirmar o desmentir nuestras sospechas. Si ocurre esto último, habría que reelaborar la teoría de qué está fallando, para lo que se pueden aprovechar, si es posible, las medidas ya tomadas. Una vez hecho esto, habría que volver a tomar medidas y repetir el proceso hasta que se tengan claramente identificados el bloque o los bloques causantes del fallo. 5. Bajar al nivel de los circuitos internos de cada bloque y, en esencia, repite el punto anterior pero para los componentes del circuito. Esto habrá que repetirlo hasta dar con el componente o componentes causantes de la avería. En esta fase del proceso es normal tener que extraer componentes fuera de la PCB para proceder a su comprobación (ver el capítulo 7 sobre comprobación y averías de componentes electrónicos).
  • 85.
    85 6. Como últimopaso, sólo queda efectuar la sustitución de aquellos componentes que estén averiados y, en algunos casos, el ajuste de los parámetros correctos de funcionamiento del equipo (tensiones en determinados puntos, corrientes de polarización, niveles de señal, etc.). Puede ocurrir que el punto 5 no sea adecuado si el equipo electrónico tiene una PCB de tipo modular. En este caso se procede a sustituir el módulo averiado, no perdiéndose tiempo en buscar los componentes averiados (el tiempo es dinero, más, quizás, que el módulo que se sustituye). Si con la técnica de localización de averías propuesta (estrategia descendente) no se consigue localizar la fuente del problema, siempre se pude aplicar otra técnica diferente consistente en tomar medidas aleatorias, tanto a nivel de bloques como de circuitos, hasta dar con medidas defectuosas que nos permitan guiar nuestras pesquisas. Una variante de esta técnica, aplicada ya a nivel de circuitos, es la de comprobar componentes de forma más o menos aleatoria hasta encontrar los defectuosos. 3.1.2. Sin manual de servicio y de ningún esquema No suele ser rara esta circunstancia, aunque hoy en día, gracias a Internet, siempre es posible intentar encontrar documentación técnica: http://www.turuta.md/appliance-schematics.php Si aun así no conseguimos el manual de servicio o, al menos, los esquemáticos, es evidente que estaríamos ante el peor de los casos que se pueden presentar respecto a la localización de una avería. Para poder acometer con ciertas garantías de éxito este tipo de reparaciones es necesario conocer el diagrama de bloques genérico correspondiente al tipo de aparato que se está intentando reparar. También Internet puede ser muy útil gracias a la facilidad que brinda para obtener los datasheets de los componentes, en especial integrados: https://www.alldatasheet.com Es muy común que los ingenieros que diseñaron el equipo que estemos intentando reparar hayan usado los circuitos de aplicación que el fabricante suele incluir en los datasheets de sus dispositivos, con modificaciones mínimas. Si esto es así, tendremos una base esquemática sobre la que apoyar nuestra reparación.
  • 86.
    86 3.2. AVERÍAS DELTIPO INTERMITENTES Las averías intermitentes son las de difícil localización, porque no sabemos cuándo se producirá el fallo. Existen dos tipos: 1. Fallo térmico de componentes: Los componentes dejan de comportarse de forma adecuada cuando su temperatura aumenta. Esto no debe de ocurrir para las temperaturas normales de funcionamiento del aparato, pero si el componente se ha deteriorado parcialmente puede hacerse especialmente sensible a estas temperaturas y dejar de funcionar como debiera. 2. Fallos de contacto eléctrico: Un defectuoso contacto eléctrico puede ser motivo de este tipo de averías. En la práctica nos podemos encontrar este tipo de problema en forma de soldaduras incorrectas (soldaduras frías y falsas soldaduras), pistas de PCB cortadas y en las conexiones efectuadas mediante conectores. 3.2.1. Técnica de localización consistente en ignorar la intermitencia del fallo La idea es proceder como ya hemos visto para el caso de las averías fijas. Para ello, hay que aprovechar los momentos en los que la avería se esté manifestando, ya que de lo contrario no habrá avería que localizar. Hay que decir que ésta no es la mejor técnica para acometer este tipo de averías, ya que en muchas ocasiones la intermitencia del fallo es demasiado rápida como para poder aplicarla eficazmente. Aun así puede ser útil en algunas ocasiones. 3.2.2. Técnica de localización consistente en la aplicación de calor y frío: fallos térmicos Necesitaremos un par de dispositivos para poder aplicar esta técnica; un secador de pelo (sin difusor de aire y de unos 400 o 600W) y un “spray de frío”. Habrá que partir del aparato funcionando y proceder de la siguiente forma: 1. Ir calentando pequeñas zonas de componentes con el secador de pelo. Para ello se aplica calor desde unos 5cm de distancia y durante un tiempo de 10 a 15 segundos. Si tras calentar una zona no se provoca la aparición de la avería habrá que pasar a otra zona, dejando previamente que se enfríe la zona calentada. 2. Una vez localizada la zona de componentes que al ser calentada provoca la avería habrá que ir enfriando componente a componente con el spray de frío (por supuesto, habrá que ir recalentando la zona con cierta frecuencia) hasta dar con el componente que al ser enfriado haga desaparecer la avería.
  • 87.
    87 Variaciones de estatécnica consisten en: 1. Partiendo del equipo funcionando en frío hay que ir calentando pequeñas zonas de componentes con el secador de pelo, de forma similar que lo indicado en la diapositiva anterior. Nuevamente, si tras calentar una zona no se provoca la aparición de la avería habrá que pasar a otra zona, dejando previamente que se enfríe la zona calentada. Repetiremos este proceso hasta encontrar la zona en que se provoca la avería. Una vez localizada dicha zona habrá que proceder a una inspección meticulosa de todas las conexiones. Si todo es correcto se procederá a la sustitución de los elementos semiconductores. 2. Partiendo del aparato caliente y con la avería manifestándose, iremos aplicando frío a componentes y/o zonas hasta conseguir que la avería desaparezca: ¡hemos localizado el componente o la zona en la que se produce el fallo! A partir de aquí se procede como el proceso más arriba. 3.2.3. Localización de fallos de contacto En este caso nos ayudaremos con un pincel de cerdas duras o, en su defecto, con un cepillo dental. Lo usaremos para localizar fallos de contacto debidos a soldaduras defectuosas. El proceso a seguir consiste simplemente en ir friccionando con las cerdas del cepillo todas las soldaduras de la zona bajo sospecha, todo ello con el aparato encendido. Si el problema es una soldadura defectuosa podremos detectarla por este método. Pasando con un pincel de cerdas dura o un cepillo de dientes por la placa, con el equipo funcionando, podemos detectar una soldadura defectuosa.
  • 88.
    88 Para fallos decontactos de cables y conectores, la técnica consiste en ir moviendo, uno por uno, los conectores hasta dar con el que causa el problema. A veces no basta con esto. Fallos de mal contacto en conectores de la placa impresa. Deberemos extraer entonces los conectores e inspeccionar el estado de sus contactos, procediendo a su limpieza con un spray especial, utilizando destornillador muy fino del tipo plano de relojero para apretar las conexiones metálicas o incluso a la sustitución del conector en caso de ser necesario. 3.2.4. Fallos de contacto causados por variación de la temperatura Dentro de esta categoría estarían incluidos, además de las soldaduras defectuosas, los problemas derivados de pistas de la PCI cortadas. Dichas pistas pueden producir averías intermitentes debido a dilataciones y contracciones térmicas. El proceso a seguir es aplicar calor con un secador de pelo, pero esta vez por la cara de pistas. Una vez localizada la zona del problema se impone una atenta revisión del estado de cada soldadura y pista, ayudándonos para ello de algún tipo de lente de aumento. Soldaduras defectuosas con deficiencia de estaño
  • 89.
    89 3.3. AVERÍAS DETIPO MECÁNICO 3.3.1. La mecánica en los equipos electrónicos Muchos equipos electrónicos incluyen componentes mecánicos para poder realizar su cometido. En general, cualquier aparato que necesite “manipular” algún objeto físico, como por ejemplo una cinta de casete o un disco CD, necesitará de una mecánica para poder hacerlo. Toda mecánica necesita de un elemento motriz, fuente del movimiento mecánico propio de estos sistemas. En el caso de los equipos electrónicos el elemento motriz siempre (99.9% de las veces) es un motor eléctrico. Elementos mecánicos propios de los equipos electrónicos son: resortes, palancas, poleas, ruedas de fricción, engranajes, planos inclinados, volantes de inercia, tornillos diversos, pernos, arandelas y un largo etcétera de dichos elementos. 3.3.2. Localización de averías mecánicas La localización de este tipo de averías empieza por la comprobación de los elementos motrices, es decir, de los motores. Si estos elementos están en buen estado pasaremos a revisar correas de transmisión y engranajes. Las correas pueden estar rotas, presentar grietas o tener holgura, patinando en este último caso. Los engranajes deben estar engrasados (con vaselina o, mejor, con aceite o grasa de silicona) y los dientes de los engranajes deben estar en perfecto estado todos ellos. El resto de elementos mecánicos (salvo correas de transmisión y ruedas de fricción) también deben presentar un engrase correcto y no tener ningún tipo de grietas. Si los elementos mecánicos están bien la mecánica tiene que funcionar. Mecánica de un lector de CD/DVD Las averías mecánicas suelen también producirse debido a un fuerte impacto en el equipo o un golpe por caída; rompiéndose pistas de la PCB, desconectando componentes de gran tamaño y peso, desalineando los ejes y componentes ópticos, desconexión de conectores y cables.
  • 90.
    90 3.3.3. Sustitución decomponentes mecánicos Los elementos de la mecánica no pueden, por lo general, colocarse de cualquier forma. Lo normal es que estos componentes lleven unas marcas de referencia que permiten colocarlos de forma adecuada si hay que efectuar una sustitución. Lo usual es que para que las marcas de referencias queden colocadas en sus posiciones de ajuste la mecánica debe estar en posición de stop. Es en dicha posición en la que hay que efectuar el cambio y colocación de la nueva pieza, respetando siempre la posición de las marcas de referencia, ya que de lo contrario el funcionamiento del conjunto no sería correcto, como ya se ha comentado. Es importante para el desmontaje de piezas mecánicas de un equipo de realizar un pequeño croquis anotando la posición de las piezas desmontadas, enumerando cada una de ellas para su posterior ensamblado. Enumeración de las piezas mecánicas en su desmontaje. 3.4. FALLOS EN COMPONENTES ELECTRÓNICOS 3.4.1. Clasificación de componentes según su probabilidad de fallo. Las probabilidades de fallos que se plantean en los componentes electrónicos varían según éstos:  Probabilidad de fallo elevada: en general todos los semiconductores, especialmente los sometidos a niveles altos de disipación de potencia o a niveles de tensión o corrientes elevados. Además, los condensadores electrolíticos.  Probabilidad de fallo moderada: Dentro de este grupo estarían las resistencias que disipen cierta potencia, bobinas por las que circule una corriente más o menos elevada, elementos sometidos a desgaste mecánico (potenciómetros, interruptores…), transformadores, conexiones entre módulos, altavoces… la mayoría de los componentes electrónicos no semiconductores entrarían en este grupo.  Probabilidad de fallo baja o muy baja: Condensadores no electrolíticos, resistencia de pequeña potencia, bobinas con baja corriente.
  • 91.
    91 3.4.2. Tipos defallos más comunes en los componentes electrónicos Cada tipo de componente presentará su peculiar forma de estropearse. Por tanto ante un componente que se desconozca o que no se conozca lo suficiente lo primero será buscar información sobre dicho componente, al menos la necesaria para poder predecir su posibilidad de fallo y llegar a comprobar su estado de algún modo. Los componentes electrónicos se suelen averiar con menos frecuencias que los mecánicos. De estos componentes, los diodos y los transistores suelen fallar más a menudo, siguiéndoles las resistencias y condensadores. En consecuencia, cuando haya que procederse a una localización de averías se comprobarán primero los elementos mecánicos y electromecánicos. Las averías en los componentes es otro problema común en los equipos electrónicos. Fallan porque inicialmente se han construido con defectos o se abusa de sus características, sobrecargas, humedad, temperaturas, por ejemplo, en la siguiente lista se relacionan varios tipos de componentes y en el orden de cada uno según la frecuencia de averías que tienen: Indicadores ópticos: como las luces indicadoras, como lámparas incandescentes, diodos Led, display, son los que no suelen fallar con mucha frecuencia, a no ser que estén mal diseñados y su polarización no sea la adecuada y se estropeen más pronto que tarde. Diodo Led fundido de una lámpara económica a LED
  • 92.
    92 Electromecánicos: los conmutadoresy los relés son componentes que se suelen averiar bastante por el tipo de funcionamiento: principalmente los conmutadores de control del panel central que se usan mucho, o cualquier cosa que se usa repetidamente fallarán con más frecuencia que otra. Así tenemos que los fusibles, conmutadores, relés, cables, conectores son elementos mecánicos. Contactos de relé defectuoso por sobrecorriente Semiconductores discretos: el cortocircuito es lo más habitual, seguido por el circuito abierto entre patillas. En algunos casos el semiconductor puede, literalmente, llegar a quebrarse por un exceso de corriente y se queman. Los circuitos integrados son increíblemente seguros aunque algunas veces se estropean. Circuito integrado quemado por sobrecarga por cortocircuito Resistencias: valor alterado y circuito abierto entre patillas por exceso de corriente y sobrecalentamiento, o soldaduras defectuosas es lo que se debe esperar como fallo de una resistencia. Resistencia destruida por sobrecalentamiento
  • 93.
    93 Resistencias ajustables ypotenciómetros: los mismos fallos de las resistencias fijas más los debidos a su manipulación mecánica que origina desgaste del componente. Además, estos elementos son muy sensibles a las partículas de suciedad que puedan introducirse en su interior. Tal es así que muchas veces una limpieza no es suficiente y lo mejor es sustituir directamente el componente. Potenciómetro con fallos de saltos y/o continuidad Condensadores electrolíticos: la pérdida de capacidad debido a la evaporación del electrolito (condensador “seco”) y la pérdida de estanqueidad (llegando incluso al estallido, más o menos violento) del condensador por calentamiento (provocado en muchos casos por un exceso de fugas) son los fallos más comunes de estos componentes. Condensadores electrolíticos en mal estado Transformadores y bobinas en general: un calentamiento excesivo puede provocar que el esmalte que aísla unas espiras de otras se estropee, quedando dichas espiras en cortocircuito. Si la bobina emplea un hilo de sección pequeña o muy pequeña es habitual también la rotura del conductor, bien por una corriente demasiado grande o por vibraciones bruscas (por ejemplo, un golpe seco), en cuyo caso el corte suele estar en la unión del hilo de la bobina con el terminal de conexión. Transformador en corto por sobrecalentamiento
  • 94.
    94 PCI: rotura depistas por causas eléctricas o mecánicas y soldaduras defectuosas son los fallos habituales en este tipo de elementos. Es habitual que si el aparato recibe un golpe fuerte la PCB se llegue incluso a quebrar en aquella zonas donde existan componentes con un peso elevado. Las placas de circuito impresos son extremadamente fiables y a menos que sus pistas de cobre tenga una sobrecorriente o se sobrecarguen y se habrán, o se produzca un fuerte impacto ó golpe no causan problemas casi nunca. Placa de circuito impreso afectada por un sobrecalentamiento de uno de los componentes. Conectores: holgura entre contacto macho y contactos hembra, sobre todo si se insertan de forma habitual. También la oxidación de los contactos en ambientes húmedos. Los conectores se aflojan ó se deforman por su continua manipulación y hace mal contacto, produciendo averías intermitentes en los equipos e incluso dejándolo completamente inactivo. Conector hembra con pines doblados en pci y conector aéreo macho con conexiones defectuosas. Semiconductores CMOS: Suelen ser muy sensibles a descargas electrostáticas, que acaban destruyendo al componente. El tipo de fallo puede ser muy diverso. En la mayoría de los casos habrá que cambiar el componente para verificar si está o no estropeado. Desoldar y colocar un nuevo integrado para comprobar si el fallo es de éste.
  • 95.
    95 Cristales de cuarzo:Uno de los terminales abiertos es lo más frecuente, sobre todo si se tiene en cuenta que son relativamente sensibles al calor de la soldadura. Cristal de cuarzo controlando la sincronización de una tarjeta de video. En cualquier caso, la avería de un componente es probablemente la causa más común por la que deja de funcionar un equipo electrónico. Cuando queda fuera de servicio se puede decir casi con toda seguridad que la causa es de un componente defectuoso. En general, los componentes electrónicos sometidos a tensiones elevadas, corrientes altas, humedad y grandes temperaturas son los que con más probabilidad causarán fallos. 3.5. OTRAS AVERÍAS Y PROBLEMAS BÁSICOS 3.5.1. Problemas de usuario Una de las situaciones más frecuentes derivadas del uso del equipo digital son los problemas de usuario. El término se refiere a un funcionamiento y aplicación inadecuada del equipo por parte del usuario u operador. Cuando el operador trabaja sobre una determinada parte del equipo y no sabe cómo usarlo ni tampoco es capaz de interpretar el resultado que consigue, con frecuencia sospecha que el equipo está fallando. Lo que parece un problema puede ser verdaderamente una forma normal de trabajo del equipo. Los problemas derivados de la falta de conocimientos del operador se denominan problemas de usuario. El operador debe ser simplemente formado de cómo utilizar el equipo.
  • 96.
    96 3.5.2. Errores dediseño y fabricación Los errores en la construcción constituyen una categoría dentro de los problemas del equipo electrónico que ocurren en la fase de diseño y en su fabricación. En la fase de diseño de un circuito electrónico es común que se produzcan mal funcionamiento debido a una mala polarización, componentes inadecuados y todo esto sea motivo de errores de diseño. Esta es una fase muy importante en la vida de un circuito electrónico, que esté bien diseñado y depurado en toda su faceta de funcionamiento para que el fabricante pueda dar una garantía absoluta. Cuando se monta un prototipo para probar un diseño, el circuito se monta generalmente en un tablero de pruebas ó en placa preimpresa. Placa multitaladros para pruebas de prototipos Donde se hará unas series de pruebas para comprobar el diseño y su correcto funcionamiento, con 24 horas funcionando con temperaturas ambiente muy bajas y húmedas, temperaturas muy altas y secas, polvo, caídas o golpes, etc., todo ello, para garantizar de que el circuito está bien diseñado, tanto en, funcionamiento, polarización y componentes adecuados. Todos estos procesos que se le hacen a los prototipos, es de vital importancia para garantizar que el equipo cumple con todas las normativas de calidad y seguridad de funcionamiento. En la fase de producción es común encontrase con fallos que se producen en las cadenas de montaje debido a despistes en la colocación del cableado, inserción de componentes incorrectos y con las patillas dobladas, soldaduras defectuosas, pistas unidas por exceso de estaño, etc. Soldando un circuito integrado que venía con pines sin soldar
  • 97.
    97 Las tarjetas quefallen pasarán al departamento de incircuit donde se analizan y reparan los fallos indicados por el departamento de montaje de producción. Operario de Incircuit analizando una tarjeta electrónica para su reparación. Las operaciones de pruebas, reparación y de calidad en fábrica no quitan que en el futuro los circuitos electrónicos puedan sufrir averías: posiblemente por envejecimiento, golpes o manipulación indebida. 3.5.3. Fallos en la fuente de alimentación Una de las causas más frecuentes de problemas en el equipo electrónico se halla en la fuente de alimentación. Debido a las altas corrientes y tensiones implicadas normalmente y a la alta temperatura que llegan a trabajar los componentes, las fuentes de alimentación fallan con frecuencia. Cuando esto ocurre el equipo queda totalmente inoperante. Cuando el equipo electrónico se conecta y no se percibe ningún funcionamiento, normalmente hay que pensar que es un problema de la fuente de alimentación que debido a una o varias líneas de alimentación están fallando, no hay tensión o su nivel de tensión y corriente no es el adecuado y esto hace que los circuitos receptores de estas líneas de alimentación no funcionen correctamente. Módulo de una fuente de alimentación
  • 98.
    98 La fuente dealimentación es de los dispositivos que suelen fallar con frecuencia. Entre ellos, los diodos, los transistores de salida, los reguladores de tensión de circuitos integrados y el transformador. También suele fallar el filtro de protección de red a la entrada del equipo, que algunos de los componentes se queda en cortocircuito, provocando que el fusible se funda. Módulo de filtro y protección de la red eléctrica 3.5.4. Fallos en la temporización Algunos problemas digitales más difíciles de encontrar son los asociados con las señales de temporización. La frecuencia del oscilador de reloj, los retardos de propagación y otras características relacionadas con el tiempo son extremadamente importantes para el correcto funcionamiento de la mayoría de los equipos digitales. Si se produce algún cambio en la frecuencia del oscilador reloj ó algún otro componente que dé origen a una variación de la temporización, pueden ocurrir problemas. Señal de reloj establecida por un cristal de cuarzo La mayoría de estos problemas de tiempo ocurren en la fase inicial de diseño y han de resolverse entonces para que al final exista un adecuado funcionamiento; aunque cambios de tensión o frecuencia, así como envejecimiento de componentes, pueden con frecuencia introducir de nuevo el problema.
  • 99.
    99 3.5.5. Fallos porruido El ruido eléctrico representa otra fuente de problemas en los equipos electrónicos. El ruido es una señal espúrea que se introduce en el equipo y que lo hace funcionar inadecuadamente. El ruido puede proceder de impulsos de señales de la red eléctrica de alimentación, sobrecorrientes y tensiones bruscas asociadas con campos magnéticos de equipos vecinos, e interferencias de radiofrecuencia de las transmisiones de TV y radio. Elementos de captación de ruidos Puede proceder de un inadecuado filtraje de la fuente de alimentación, acoplamientos capacitivos o inductivos de impulsos procedentes de circuitos adyacentes, o por una conexión incorrecta de dispositivos externos. Los problemas de ruido son fáciles de diagnosticar pero difíciles de reparar si el ruido se produce de forma aleatoria y en consecuencia su acción es intermitente. El ruido generado por la fuente de alimentación depende de la calidad de la misma y del tamaño del ventilador utilizado. Problemas de ruidos producidos por un ventilador El exceso acumulado de polvo y suciedad en el ventilador provoca un aumento del ruido pero también impide la correcta refrigeración de los componentes.
  • 100.
    100 3.5.6. Fallos ambientales Seproducen típicamente por características del ambiente; pueden ocurrir fallos, por ejemplo, a causa de un ambiente de humedad de más del 60% acompañado de suciedad: El polvo, la grasa, agentes químicos, etc., son causas de averías del equipo, e incluso también puede influir la vibración excesiva de un equipo en funcionamiento, todo ello, produciendo frecuentes fallos mecánicos y la corrosión de terminales, la rotura de cables o la presencia de suciedad en los contactos de un conmutador. 3.5.7. Fallos por alta temperatura Otra clase de problemas están relacionados con la temperatura. La mayoría del equipo electrónico se diseña para trabajar sobre un margen relativamente estrecho de temperatura. Este cambio drástico en la temperatura con respecto a los límites previstos puede aparecer la avería. Para ello se dispondrá de dispositivos de ventilación forzada ó natural y radiadores. Un equipo trabajando en temperaturas muy bajas dará problemas, pero donde con más facilidad los habrá es con la temperatura alta. La acumulación de polvo y suciedad sobre los componentes de la placa de circuito impreso, con el tiempo, se crea un manto o capa que origina que los componentes se calienten más de la cuenta, provocando que a la larga produzcan fallos intermitentes o permanentes. Placa de circuito impreso con una capa de polvo y suciedad No hay nada que cause un fallo de equipo electrónico con más rapidez que el calor. La mayor parte del equipo se construye para evacuar el calor por medio de ventiladores y radiadores voluminosos. Para evacuar el calor se utilizan ventiladores y disipadores.
  • 101.
    101 4. Fases enla reparación de averías La reparación de una avería en un equipo o circuito electrónico conlleva una serie de fases en la que el técnico de reparación debe seguir cuando se le presenta una avería de un equipo electrónico. Procedimientos que ya viene indicado en muchos equipos en sus respectivos manuales técnicos mediante diagramas de flujo, pero que en otros casos por no disponer de dicha documentación, se les aplica una metodología general de búsqueda y localización de averías que es la que a continuación se describe. Las fases de que consta la reparación de averías de circuitos electrónicos se describen en la siguiente tabla: 1 Lectura del parte inicial de avería. Informe Inicial 2 Prueba del equipo para observación de dichas anomalías. 3 Desmontaje del equipo. 4 Análisis visual del equipo, por si la avería fuese observable. 5 Localización en el equipo de los bloques operativos (amplificador, previos, ecualizador, oscilador, comparador, etc.). 6 Según los síntomas y análisis de medidas dinámicas y estáticas, localización del bloque averiado. 7 Medidas en el bloque o bloques supuestamente averiados y estudio de la mismas. 8 Localización del componente averiado. 9 Estudio de las causas de dicha avería. 10 Sustitución de componentes averiados. 11 Prueba del equipo, realizando los ajustes necesarios. 12 Cierre del equipo, puesta en marcha, prueba final del equipo. 13 Parte o informe final de reparación. 4.1. INFORME INICIAL El informe inicial tiene una gran importancia, pues en él nos refleja los síntomas de la avería, su causa si es conocida (un golpe, por tormenta, caída del equipo, etc.). Este informe o parte de avería se realiza a partir de las declaraciones del cliente o persona encargada de dicho equipo.
  • 102.
    102 Pero no siempreexisten informes previos a la avería, por lo que tenemos que hacer una prueba de funcionamiento general al equipo. 4.2. PRUEBA DEL EQUIPO PARA LA OBSERVACIÓN DE DICHAS AVERÍAS El técnico debe verificar la avería descrita en el informe inicial, conectando el equipo a su correspondiente alimentación y probarlo para observar dichas anomalías. Nos podemos encontrar sorpresas ante averías tales como el olvido de enchufar el equipo, tener las pilas o baterías descargadas, no tener corriente la toma de red, etc. En el caso de que el equipo esté totalmente inerte, debe verificarse el estado del fusible general si tiene acceso externo, así como los cables de alimentación externos del equipo, por si estuviesen en mal estado o sus conectores presentasen malos contactos, o bien el estado de las pilas o baterías estuviesen haciendo mal contacto, por oxidación, deterioro o baja tensión.
  • 103.
    103 Si el fusibleestuviese en mal estado y se sustituye, debe observarse si se funde de nuevo al encender el equipo, lo que nos indicaría que existe un exceso de consumo debido a una avería interna. No poner nunca un fusible de un calibre superior al que trae de origen, pues no solucionaríamos el problema y lo único que podríamos conseguir seria dañar aún más el circuito originando daños que pudieran ser casi irreversibles. Comprobar el cableado exterior de red por si estuviera abierto por la parte de su codo o la entrada del enchufe. El cable de red por su continua manipulación puede suceder que uno de los hilos del cable pueda estar abierto y encontrarse defectuoso, esto puede producir una avería del tipo intermitente, es decir, unas veces va bien, porque se une el hilo, y otras veces no, porque está abierto. Al realizar la prueba previa a la reparación, deben tomarse una serie de precauciones, según sea el equipo a reparar. Si el equipo es un equipo doméstico, serán mínimas, pero si el equipo es industrial y está conectado a otros dispositivos, su entrada en funcionamiento, bien sea correcto o anómalo e imprevisto puede originar accidentes a terceras personas u otras averías, debiendo, si es posible, realizar las pruebas mediante cargas ficticias, en entrenadores o bancos de trabajo, o en su propia ubicación pero con las medidas de seguridad pertinentes y una señalización adecuada. 4.3. DESMONTAJE DEL EQUIPO Una vez que tenemos que desmontar el equipo, tras verificar que existe una avería interna, debemos tener en cuenta que posteriormente hay que volverlo a montar, tal como estaba, lo que quiere decir que hay que prestar especial atención al realizar esta operación. Si tenemos planos originales y manuales técnicos del equipo, es normal que tengamos una información detallada del desmontaje y montaje del equipo, pero si no es así, debemos observar detalladamente cómo se puede realizar, sin forzar ningún elemento. Para ello, hay que seguir los siguientes pasos: 1. Prestar atención a realizar esta operación, en el caso de que no dispongamos de planos originales y manuales técnicos del equipo, hay que realizar detalladamente un croquis describiendo paso a paso el desmontaje del equipo. 2. Desconectar los cables de alimentación del equipo como medida de seguridad. 3. Como medida de seguridad es recomendable ponerse guantes antiestáticos para evitar, que nuestro cuerpo, descargue altas tensiones estáticas al tocar el circuito electrónico, a la misma vez que nos protege de cortes y arañazos debido a los perfiles de la caja y chasis.
  • 104.
    104 4. Quitar losembellecedores de los mandos que normalmente entran a presión y después la tornillería externa existente. ¡OJO!... esta tornillería puede estar oculta en tapones de plástico que hacen de patas del equipo y tapan los tornillos ó se encuentran debajo de una pegatina-etiqueta que identifica la marca y el modelo del equipo. 5. En el desmontaje de la caja puede haber distintos tipos de tornillos y es conveniente anotar su posición y guardarla en una bolsa identificada o cajita de plástico con su nombre. 6. Prestar especial atención a los elementos auxiliares de sujeción: muelles, resortes, etc. que hacen el desplazar de su lugar de origen determinadas piezas, dificultando su posterior colocación, para ello, hacer un croquis de colocación de los mismos. 7. Algunos equipos al abrirlo disponen de sistemas de seguridad que impiden posteriormente su puesta en funcionamiento (fotocopiadoras, máquinas expendedoras, impresoras, etc.) por lo que el técnico debe averiguar dónde se encuentra dichos dispositivos, para poder mediante cuñas, destornilladores ó puentes, engañar al sistema indicándole que se encuentra cerrado. Desmontaje de la placa base de un PC Existen equipos en donde el proceso de desmontaje es muy laborioso, pudiendo citarse a modo de ejemplo los equipos marinos, es decir, aquellos equipos tales como emisoras, equipos de radar, sondas, sonar, etc., en donde, los efectos de la corrosión suelen dañar la tornillería y otros elementos como conmutadores, potenciometros, etc. En muchos casos se debe cortar la tornillería con una sierra de metal o mediante un proceso de limado, esmerillado o taladrado, sustituyendolos por otros nuevos.
  • 105.
    105 4.4. OBSERVACIÓN VISUALDEL EQUIPO Una vez abierto el equipo se debe realizarse una observación visual, por si la avería fuese observable, estando el equipo inicialmente desconectado y posteriormente realizar la misma observación con el equipo conectado. Existen averías en donde, mediante una profunda observación, puede localizarse visualmente el elemento dañado, al observar un ennegrecimiento en un componente, un condensador electrolítico que pierde electrólito o se encuentra hinchado, un fusible interno que se funde cada vez que lo reponemos, un foco de calor al conectarlo, una soldadura defectuosa que suele hacer mal contacto, etc. Algunos equipos una vez abiertos disponen de sistemas de seguridad que impiden su puesta en marcha (VCR, fotocopiadoras, máquinas expendedoras, impresoras, etc.), por lo que el técnico debe averiguar dónde se encuentran dichos dispositivos para poder mediante cuñas, destornilladores o puentes, engañar al sistema indicándole que se encuentra cerrado. A modo de ejemplo, en los reproductores de vídeo VCR, los técnicos suelen tener cintas vacías con zonas huecas para observar los mecanismos. 4.5. LOCALIZACIÓN DE LOS BLOQUES OPERATIVOS EN LA PCB Según el equipo que estemos reparando, podemos encontrar una o varias placas de circuito impreso, en donde tendremos ubicados los distintos bloques operativos, que hacen que el equipo funcione. Los bloques normalmente están en la placa siguiendo un determinado orden que no tiene que coincidir con el orden asignado en el esquema, aunque cada bloque suele tener sus componentes agrupados en la PCB. Otra cosa distinta ocurre con los componentes de enlaces de bloques o alimentaciones a éstos que pueden estar en sitios muy diversos, y su localización se realiza mediante la serigrafía de los componentes, ó bien mediante el seguimiento de las pistas del circuito impreso.
  • 106.
    106 Si el equipofuese del tipo industrial, generalmente deberíamos diferenciar e identificar el bloque referente al circuito de “mando” del de “fuerza”, buscando los elementos de separación (transformadores de impulsos, optoacopladores, etc.) y los componentes que intervienen como actuadores de fuerza (tiristores, UJT, Triac, relés, etc.) Si el equipo fuese de comunicaciones, como por ejemplo un radiorreceptor superheterodino, deberíamos identificar, el amplificador HF y oscilador local (próximo al condensador tándem si es que tiene ó diodos varicap), amplificador de FI (próximos a los botes FI), detector (en el diodo detector), amplificador de BF (entre el potenciómetro de volumen y la salida del altavoz). Localización de bloques en esquema de radiocasete de automóvil Esto es de aplicación a todos los equipos, en donde el técnico debe conocer los distintos bloques y las distintas tecnologías que hacen posible su funcionamiento, así pues, un ordenador está formado por una serie de bloques que son comunes a todos, indistintamente de la marca o tipo de procesador. Existen equipos en donde a parte de una circuitería electrónica, existen partes de dispositivos Firmware y también existe Software (un ordenador, PLC, etc.) y un mal funcionamiento puede ser originado por cualquiera de estos dispositivos. El técnico debe tener “Software de arranque” que sustituya al que tiene para ver si el sistema funciona y descartar otras partes. Los dispositivos Firmware suelen tener autotest, o bien los técnicos los sustituyen por otros que hacen la operación de chequeo y que son utilizados por el servicio técnico, también existen equipos como las máquinas expendedoras, básculas electrónicas, etc., que tienen incluido este sistema de chequeo y que el servicio técnico mediante una serie de códigos hace que se active el modo de chequeo e informa de los bloques anómalos.
  • 107.
    107 4.6. MÉTODOS DECOMPROBACIÓN ESTÁTICOS Y DINÁMICOS Para la localización de averías, se recurre a pruebas de métodos dinámicos y estáticos de búsqueda, utilizando para ello equipos de prueba y aparatos de medida adecuada para cada tipo. Con las pruebas estáticas podemos medir las variables del circuito en determinadas circunstancia aunque generalmente suele ser en reposo, es decir, tensiones de polarización, consumos, etc. Con las pruebas dinámicas se puede medir la señal real y su procesamiento por las distintas etapas del equipo, ó bien el comportamiento del sistema a señales de forma artificial, realizando su seguimiento. Se debe utilizar ambos dispositivos, si bien, suele utilizar los dispositivos estáticos inicialmente para efectuar una comprobación de los sistemas de alimentación, pasando generalmente después a métodos dinámicos para localizar el bloque averiado, recurriendo posteriormente otra vez a métodos estáticos para buscar el componente averiado dentro del bloque dañado. Como equipo de medida en pruebas estáticas, destaca principalmente el polímetro así como otros dispositivos de comprobación, como pueden ser capacímetro, comprobador de inductancias, etc. y que algunos multímetros modernos llevan implementados. Como equipos de pruebas utilizados para pruebas dinámicas tenemos:  Inyectores de señales  Seguidores de señal  Generadores de Funciones AF-BF y por niveles  Osciloscopio
  • 108.
    108 El Osciloscopio esun equipo de medida que se utiliza esencialmente como seguidor en pruebas dinámicas, aunque se puede utilizar como voltímetro en las pruebas estáticas. Para realizar este tipo de pruebas dinámicas suelen utilizarse los siguientes métodos:  Método de la entrada a la salida.  Método de la salida a la entrada.  Particiones  Histórico. El método de la entrada a la salida es un método que tal como se expresa, consiste en realizar el seguimiento de la señal desde su origen o su entrada hasta su salida, bloque a bloque, hasta localizar el bloque defectuoso. Para este método y como equipos de prueba se utilizan receptores o medidores de señal como pueden ser osciloscopios, seguidores de señal, sondas lógicas, etc., y si se carece de señal de entrada o dicha señal no es estable, suele conectarse el equipo a un generador de señal BF, HF ó funciones, una Mira Electrónica, etc. El método de la salida a la entrada es el procedimiento inverso al método anterior, es decir, se comienza verificando la salida y se avanza hacia la entrada. En muchos casos al carecer de señal o ser defectuosa, el técnico procede a inyectar una señal mediante algún generador BF, HF, Inyector de señales, etc., observando su respuesta en el propio equipo (altavoz, relé, motor, etc.), ó bien en otros receptores, al final de cada etapa, que realicen el seguimiento de dicha señal (osciloscopio, seguidores de señal, etc.). El método de particiones, consiste en realizar una partición de los bloques operativos del equipo y estudiar si la señal en ese punto es correcta o no. Si la señal fuese correcta se procedería a realizar otra partición en el circuito restante y así sucesivamente, y si no lo fuese se realizaría la misma operación con el circuito previo.
  • 109.
    109 El método histórico,se fundamenta en los partes históricos de averías del equipo, y es que existen equipos, que por defectos de diseño tienen componentes trabajando en situaciones extremas y suelen repetirse averías que denominamos “típicas”, por lo que el técnico según los síntomas y sin realizar medidas va directamente a comprobar el componente que presenta un porcentaje elevado de ser el causante de dicha avería. 4.7. MEDIDAS EN EL BLOQUE O BLOQUES SUPUESTAMENTE AVERIADO Una vez localizados el bloque o bloques sospechosos, debemos realizar medidas estáticas en dichos bloques, como pueden ser tensiones de alimentación, polarización, etc., especialmente en terminales de transistores, amplificadores, C.I., etc. Medir tensiones en circuitos integrados cuyo patillaje están muy cerca uno del otro se debe hacer con sumo cuidado debido a que se puede producir cortocircuitos con las puntas del medidor y esto empeore aún más estropeando otros componentes. 4.8. LOCALIZACIÓN Y CAUSA DEL COMPONENTE AVERIADO Una vez localizado el componente averiado, se estudia la causa de dicho daño, pues a veces ese componente ha sido dañado debido a una avería en otra parte del circuito y su sustitución no servirá de nada, si no encontramos esa causa. Existen componentes caros en donde el técnico no puede arriesgarse y sustituirlo sin más, pues se dañaría de nuevo si la avería se encuentra en otro sitio. En muchos talleres de reparaciones que conocen las averías típicas de determinado modelos, es normal el sustituir bloques de componentes, sustituyendo el elemento averiado y todos aquellos que podrían averiarlo, aunque estén en perfecto estado, evitando de esa manera el realizar pruebas y medidas que suponen al final tiempo de reparación.
  • 110.
    110 4.9. SUSTITUCIÓN DELCOMPONENTE O COMPONENTES AVERIADOS La sustitución de componentes averiados es una labor de destreza. Desmontar un componente y volver a montar uno nuevo requiere de una habilidad especial para no estropear la placa de circuito impreso ni el propio componente que se va a sustituir ni tampoco los demás componentes que se encuentran al lado del averiado, evitando sobrecalentar el componente o aplicar exceso de estaño, que pudiera originar cortocircuitos entre los demás nodos. Este es un trabajo de guante blanco, puesto que hay que ser curioso, dejando la zona y componentes adyacentes completamente limpia. Para ello, hay que seguir unas breves recomendaciones y la primera de ellas es que la sustitución del componente debe hacerse estando el equipo desconectado, y mediante las herramientas adecuadas. Si el componente está sobre un zócalo, deberemos mediante un extractor de C.I. ó destornillador adecuado efectuar su extracción y colocar otro sin doblar sus terminales y respectando su orientación. Si los componentes a tratar son del tipo CMOS, debemos tener mucha precaución con la electricidad estática, pues podría dañarlos, por lo que se recomienda tener un banco de trabajo con una superficie de material conductor puesto a tierra, así como la unidad soldadora-desoldadora y al técnico mediante un brazalete conductor o pulsera antiestática en contacto con la mesa para que todo tenga el mismo potencial.
  • 111.
    111 La sustitución decomponentes mediante el soldador-desoldador se recomienda realizar por medio de dispositivos termorregulador, para evitar que el exceso de calor pueda dañar otros componentes o levantar las pistas de la PCB, siendo interesante el disponer de una unidad soldador- desoldador termorregulador con bomba de vacío y filtros. Estación soldadora termoregulable y desoldador de bomba eléctrico Como la unidad de soldador-desoldador es un elemento poco portable en desplazamientos, el técnico suele disponer de dos soldadores uno de 15W y otro de 40W y un adaptador para el soldador de 40W que le permita desoldar, o bien tener otro tipo de desoladores, recurriendo en último caso de una “malla” que absorbe el estaño por capilaridad. Soldadores del tipo lapiz con diferentes puntas. En el caso de componentes SMD, se desueldan mediante aire caliente, en último caso se recurre a la “malla” de cobre que absorbe el estaño por capilaridad y para su soldado se utilizan herramientas especiales, aunque con paciencia podrían soldarse con soldador de 15W, fijando previamente el componente mediante un pegamento y procediendo a su soldadura con un soldador del tipo lápiz con una punta fina. Soldadura de componentes en SMD y malla de cobre para absorber el estaño.
  • 112.
    112 Se debe tenermucho cuidado de no unir los terminales de los C.I. así como no levantar las pistas al ser muy estrechas, por lo que se recomienda el uso de una lupa con iluminación y herramientas adecuadas para estos componentes. Flexo con lupa y luz El estaño utilizado normalmente en reparaciones electrónicas en la soldadura blanda es una aleación eutéctica de estaño y plomo al 60-40% respectivamente que funde a 183ºC, que se caracteriza por no existir el estado pastoso entre el estado líquido y el sólido; otros tipos para aplicaciones eléctricas contienen entre un 30% a 65% de estaño. Estaño calidad 60/40 El estaño utilizado en electrónica tiene entre 1 y 5 “almas” de resina activada por su interior; la resina actúa de fundente y sus gases desplazan al oxígeno, evitando que en la soldadura intervenga el vapor de agua que produciría a la larga su corrosión. El estaño se aplica a la punta del soldador y se funde uniendo el componente a la PCB. Para soldar un componente en una PCB, la temperatura de los componentes a soldar (terminal y “nodo”) ha de ser la misma, por lo que se procederá con el soldador a calentar previamente ambos componentes durante unos segundos, según las especificaciones del fabricante de los mismos y posteriormente se aplicará el estaño a los elementos a soldar (no al soldador), suministrando el estaño preciso para conseguir una
  • 113.
    113 soldadura fluida ycon apariencia brillante; a continuación dejar de aportar estaño y retirar el soldador, esperando que se enfríe de forma natural, sin aplicar aire forzado, la soldadura y con la precaución de no mover los componentes soldados, para así evitar una soldadura sin brillo y falsa que se denomina “soldadura fría”. Colocación punta de soldar y estaño Mal. Sobrecalentamiento del estaño En ocasiones y para evitar el calentamiento excesivo del componente, en el proceso de soldadura y desoldadura, se realiza un cortocircuito térmico, sujetando el componente por su parte más próxima a la capsula metálica mediante unos alicantes o pinzas metálicas que actúan de disipador térmico mientras se realiza la operación de soldado o desoldado. Los componentes soldados suelen estar separados de la PCB para que exista una refrigeración correcta entre el componente y PCB. Esto es recomendable, en aquellos componentes que por su tamaño y potencia se suelen calentar, dejando una separación de al menos 5 mm entre el cuerpo del componente y la PCB; asimismo una vez soldados se procederá a cortar los terminales sobrantes mediante herramientas adecuadas. Para los componentes que se suelen calentar se deben dejar una separación entre el cuerpo y la PCB para una buena refrigeración del mismo.. Los componentes deben sustituirse si es posible por otros de idénticas características o equivalentes, si bien existen unas tolerancias que hace que aunque se sustituya el componente por otro del mismo, su valor real difiere del marcado, por lo que si el diseño del equipo lo permite no nos va a plantear ningún problema, pero si el diseño es crítico como en equipos de radiocomunicaciones, de instrumentación, etc., se debe proceder a realizar un ajuste del equipo.
  • 114.
    114 En alta frecuencia,es muy importante tener en cuenta que al sustituir y colocar un componente con los terminales más largo, algo desplazado, o cortar los terminales sobrantes de distinta longitud a los originales, precisará de un ajuste del circuito, puesto que variará sus características de funcionamiento. Existen casos en donde se utilizan componentes apareados, que son de una misma remesa y por tanto tienen características idénticas, podríamos decir que son clónicos, y cuando se procede a la sustitución de uno de ellos, se debe proceder a sustituir los dos por otro par de componentes apareados. Cuando hay que sustituir un componente por otro equivalente, han de observarse las características similares y el orden de los terminales en su encapsulado, pues existen componentes equivalentes que han de colocarse modificando la conexión de los terminales que tenía el componente original. 4.10. PRUEBA DEL EQUIPO, REALIZANDO LOS AJUSTES NECESARIOS Una vez reparado el equipo, debe pasar a una fase de pruebas, para verificar su perfecto estado de funcionamiento, realizando para ello los ajustes necesarios si fuesen precisos. Esta fase de comprobación debe realizarse siempre que el equipo ha pasado por un proceso de reparación y especialmente se le ha sustituido uno o varios componentes y que a veces se requieran de un ajuste para su óptimo funcionamiento; ajustes de la frecuencia de oscilación, temporización, corriente, voltaje, etc. Para ello, es aconsejable tener el equipo abierto, para no tener que volver a abrirlo en caso de que se repita la anomalía o precisar de algún ajuste más. Mantener el equipo abierto hasta finalizar las rutinas de comprobación
  • 115.
    115 4.11. CERRADO DELEQUIPO Y PRUEBA FINAL En esta fase el equipo debe cerrarse, siguiendo el proceso inverso de apertura, guiado por el croquis de desmontaje, respetando la colocación de los diferentes tornillos y sin forzar ningún elemento, teniendo precaución con los cables de conexionado. Una vez cerrado el equipo debe verificarse de nuevo su funcionamiento. 4.12. INFORME FINAL En el informe final se indica el proceso realizado para la reparación de la avería, así como los tiempos invertidos y componentes sustituidos, etc. Dicho informe es útil para la valoración final de la avería, así como de referencia para otras averías similares, quedando una ficha con los datos del equipo (modelo, marca, código, etc.) a modo de historial por si volviese a ser reparado en el mismo servicio. De dicha ficha de reparación se podría extraer la facturación y el informe para el cliente.
  • 116.
    116 5. Técnicas demedición con instrumental Los equipos de medida y dispositivos de prueba, ajuste y comprobación utilizados en reparación pueden ser muy diversos e incluso, muchos de ellos, realizados y diseñado por el propio técnico. A continuación se va a enumerar sus características y a estudiar determinados casos de medidas. 5.1. MEDIDAS CON EL POLÍMETRO El aparato de medida más utilizado en los sistemas analógicos es el VOM (Voltímetro, Óhmetro, Miliamperímetro), denominado popularmente Multímetro, Polímetro o simplemente Tester, permite la medida de voltajes e intensidades, en continua y alterna, y resistencias. Algunos equipos también permiten la medida de capacidades, frecuencias, ganancias de transistores, etc. En tecnología digital, suele denominarse DMM, siendo actualmente los más utilizados, por su sencillez de lectura, sus protecciones y sus características. Los polímetros analógicos y digitales son instrumentos imprescindibles para la reparación, miden magnitudes eléctricas; corrientes, voltajes, resistencias. Pero son diferentes en la forma de visualizar estas medidas, los analógicos poseen una aguja sobre un fondo de escala y el digital un display que nos muestra la lectura de la medida directamente sin tener que hacer ninguna operación. Polímetro analógico Polímetro digital Los polímetros digitales se caracterizan por tener una impedancia estable en todos sus rangos y que suele ser superior a 10 MΩ. Estos poseen unas escalas especiales para medidas de diodos, transistores y de capacidades. Los digitales presentan una escala especial para la medida de diodos, pues en modo Óhmetro no pueden medirse como los analógicos, pues al ser la impedancia del equipo muy alta, la corriente que circula por el diodo sería muy pequeña, y tendríamos el punto de trabajo en la parte curva del diodo, presentando una impedancia muy elevada.
  • 117.
    117 Las medidas deresistencias con el polímetro debe evitarse la medida directa en circuito, debiendo desoldar al menos uno de los terminales del componente, para evitar de esa manera que existan otros circuitos en paralelo que falseen la medida; de la misma forma, si se toca uno de los terminales con una mano, debe evitarse el tocar el otro terminal con la otra mano, en resistencias elevadas, pues el propio cuerpo presenta una resistencia que quedaría en paralelo como en el caso anterior. En ningún caso se deben efectuar medidas de resistencias estando el circuito alimentado. https://youtu.be/mNRG42OrLtg 5.2. MEDIDAS CON EL OSCILOSCOPIO El osciloscopio es otro de los equipos de medida muy utilizado en la reparación y ajuste de equipos electrónicos. Su pantalla está formado de un tubo de rayos catódicos OCR y actualmente se están sustituyendo por pantallas de cristal líquido LCD. Midiendo señales con el osciloscopio Los osciloscopios, permiten la medida de tensiones, frecuencias, periodos, ángulos de desfase, etc. En el análisis y localización de la avería de un circuito electrónico, el osciloscopio tiene un papel fundamental; analizar y comprobar las señales de las distintas partes del circuito electrónico; sus frecuencias, periodos y tensiones que, normalmente, se muestran en el manual del servicio técnico del fabricante. Este un modo de localizar y detectar que la señal que midamos está dentro del margen correcto en su amplitud y frecuencia, de lo contrario nos daríamos cuenta que el circuito está fallando observando que las señales no existen o se encuentran atenuadas o en desfase.
  • 118.
    118 Osciloscopio analógico dedos canales y digital Diferentes señales en amplitud y frecuencia que se visualizan en un osciloscopio El osciloscopio dispone de una base de tiempos y una o más entradas (generalmente dos) de señal a medir, disponiendo cada una de ellas dos líneas, una la de la punta de prueba y otra la de masa o referencia. La gran mayoría de los osciloscopios tienen las masas de los canales comunicados y unidas al chasis del equipo y al conector de tierra del enchufe de alimentación del osciloscopio. Esto es muy importante cuando se realizan medidas en un equipo, pues si tenemos un osciloscopio con su correspondiente conexión a red y su toma a tierra, y pretendemos medir la tensión en su enchufe de red, puede ocurrir que al desconocer el orden de las fases del enchufe pongamos una de las fases a la masa de la sonda y mediante el osciloscopio esa fase se ponga a tierra, con el consiguiente disparo del diferencial y limitador de la red. En la medida de tensiones, cada entrada dispone de un conmutador que pone DC / GND / AC:  En la posición GND tenemos la referencia de masa, o lo que es lo mismo el cero que permite situar el mismo en la pantalla.  En la posición DC permite medir componente en continua y alterna. Es la posición d trabajo y nos visualiza la señal que tenemos en cada instante.  En la posición AC, se elimina la componente continua, permitiendo la visualización de todas las variaciones, como por ejemplo el rizado de fuente de alimentación.
  • 119.
    119 5.3. MEDIDAS CONGENERADOR DE SEÑALES Los generadores de señales utilizados en la reparación permiten introducir señales de prueba en equipos y generalmente son: los de funciones, de BF y de HF, presentando generalmente controles para modificar la frecuencia, su amplitud y algunos ajustes de Offset, permitiendo añadir una componente continua a cada uno de los semiciclos de la componente alterna. Suelen disponer de atenuadores graduados en decibelios. Generador de señales o de funciones La mayoría se caracterizan por tener una impedancia de salida de 600Ω, por lo que para impedancias distintas suele ocurrir que la amplitud indicada por el equipo no se corresponde con la realidad, debiendo medir su salida con un multímetro que permita su medida a dicha frecuencia, pues es muy probable que dicha amplitud varíe al variar la frecuencia, por lo que deberemos realizar nuevos ajustes si se modifica ésta. Conexión de un osciloscopio y generador de señal para medidas de un amplificador 5.4. MEDIDAS CON INYECTOR DE SEÑALES Los inyectores de señal, son una variedad de generadores de señal que se utilizan especialmente para análisis de equipos de audio y radiorreceptores, se fundamenta generalmente en un multivibrador astable formado por transistores o por circuitos integrados (generalmente el 555), que generan una señal de tipo cuadrada a una frecuencia de unos 4 KHz según sea el diseño.
  • 120.
    120 Permite la inyecciónde dicha señal en los bloques que componen los equipos de audio, desde el altavoz al micrófono, pasando por todas las etapas intermedias. Al inyectar en el altavoz se escucha un pitido débil, y a medida que pasemos de etapa y encontremos más amplificación, se escuchara más fuerte la señal, indicando que dicha etapa está amplificando. Los seguidores de señal o Signal Tracer, son dispositivos que están formados por un amplificador de B.F. que sustituye al del equipo en la zona de pruebas, y dispone de una sonda de R.F. con un circuito detector doblador para el estudio de estas etapas. El Seguidor de Señal o Signal Tracer, permite hacer el proceso inverso que realizan los inyectores de señales; es decir en un radiorreceptor, por ejemplo, y mediante una sonda de RF, permite escuchar las señales en el circuito de sintonía y a medida que pasamos de etapa, esa señal aumentaría de amplitud al pasar por más etapas amplificadoras. Puede combinarse inyectores y seguidores y analizar etapa por etapa, inyectando una señal en la entrada y leyéndola en la salida de cada una de ellas.
  • 121.
    121 5.5. MEDIDAS CONSONDA LÓGICA La sonda lógica es la herramienta más usada para el análisis y reparación de circuitos digitales. La simplicidad de la sonda y su capacidad de diagnosticar de forma rápida en un circuito en funcionamiento, hacen a esta herramienta ideal para el 90 % de las necesidades de localización de averías. Cuando colocamos la pequeña punta de la sonda en el pin de un chip sospechoso, en un punto de prueba, o incluso en una pista de a placa, un indicador situado cerca de la punta nos muestra el estado lógico de dicho punto. Algunas sondas disponen de dos indicadores luminosos, uno para cada estado lógico. Las mejores pueden incluso decirnos si en el punto de prueba se halla presente algún tipo de señal periódica o de reloj. También pueden almacenar una corta ráfaga de pulsos para determinar si se ha producido algún pico o falso pulso en ese punto. La sonda lógica más completa dispone de cuatro indicadores:  Una indicación luminosa para el estado lógico 0  Una indicación luminosa para el estado lógico 1  Indicación luminosa de estado flotante o tristate  Indicación intermitente para pulsos La alimentación de la sonda se produce a través de un cable conectado a algún punto de alimentación del propio circuito bajo prueba. Otro cable conectado a masa incrementa la sensibilidad de la sonda y proporciona protección frente al ruido. Comprobación con sondas lógicas Las sondas son ideales para encontrar pulsos de corta duración y baja frecuencia, difíciles de ver con un osciloscopio, pero para lo que son más útiles es para localizar puertas lógicas cuya salida está clavada a nivel alto o bajo. La única limitación de las sondas lógicas es su incapacidad de monitorizar más de una línea simultáneamente.
  • 122.
    122 Un método muyútil para analizar un circuito con la sonda consiste en comenzar por la parte central del circuito y comprobar la existencia de una cierta señal (mirando el diagrama esquemático del circuito). La sonda se va moviendo hacia atrás o hacia adelante como se muestra en la siguiente figura. No se tarde mucho en encontrar el chip averiado cuya salida se encuentra clavada. La posibilidad de determinar de forma directa el estado lógico de un punto sin más que tocarlo con la punta de la sonda, y la capacidad de almacenar pulsos, hacen muy fácil el manejo de este dispositivo y lo convierten en la herramienta de localización de averías universalmente aceptada para todas las situaciones, salvo para los casos más complejos de diagnóstico digital. Circuito básico de una sonda lógica. Circuito de una sonda lógica con dos LED. LED “0” LED “1”
  • 123.
    123 Las sonda lógicasconstan de una pequeña carcasa, dentro de la cual se acopla el circuito de la sonda. La punta de prueba corresponde al pincho que sobresale del cuerpo de la carcasa, terminado en un cable de dos hilos, rojos y negros, con un par de pinzas cocodrilo, que pueden conectarse a las líneas de alimentación positiva (rojas) y de 0V (negra) en puntos convenientes del circuito. Estas llevan uno o varios LED para indicar el estado lógico de salida de un circuito integrado en lógica combinacional. Con la punta de prueba nos ponemos en la salida de un circuito lógico y se enciende el LED cuando detecta un “1” o valor alto y apaga cuando es un “0” o valor bajo. 5.6. GENERADOR DE PULSOS Si no hay una señal de pulsos o cambiante en el circuito bajo prueba, podemos inyectar de forma controlada una serie de pulsos en el circuito con un generador como el de la imagen. Esta herramienta no es más que un generador lógico portátil. Inyector de pulsos lógicos Cuando se activa el pulsador o el conmutador del dispositivo, el generador mide el nivel lógico del punto de prueba e inyecta automáticamente una serie de pulsos de nivel lógico contrario. Los pulsos se pueden visualizar en un diodo LED incorporado. La posibilidad de introducir una señal variable en el circuito sin necesidad de desoldar o cortar ningún hilo hace al generador de pulsos el compañero ideal de la sonda lógica. Estas dos herramientas, utilizadas juntas, permiten realizar una evaluación paso a paso de la respuesta de las distintas secciones del circuito a una señal de prueba. En la siguiente imagen se muestra diversas maneras de probar una puerta lógica utilizando la sonda y el generador. Suponga que la salida de la puerta NAND permanece a nivel alto y que, midiendo en las entradas 1, 2 y 3, resulta que todas ellas están a nivel alto. Esta condición haría que la salida de la puerta AND pasara a nivel alto, y que la de la puerta NAND fuera 0, luego algo está fallando. Al colocar la sonda en la salida de la puerta AND vemos que está a nivel bajo. ¿Qué puerta es la que falla?
  • 124.
    124 Para saberlo, secoloca la sonda en la salida de la puerta NAND y el generador en la de la puerta AND (es decir, en la entrada de la puerta NAND) tal como se muestra en la siguiente imagen. Haga pulsar esta línea. La sonda debería parpadear, indicando un cambio en la entrada de la NAND; si no es así, la puerta NAND puede estar fallando… pero, ¿qué sucede si el nivel bajo estaba causado por un cortocircuito a masa en la salida de la AND o en la entrada de la NAND? Coloque la sonda y el pulsador en la salida de la AND, como muestra la imagen y pulse esta línea. Si la sonda parpadea, la NAND está estropeada; su entrada cambio de estado, así que la salida también debiera haberlo hecho. Si la sonda no parpadea, sabremos que la línea está cortocircuitada a masa. Una forma de determinar qué chip está cortocircuitado consiste en tocarlo. Un chip con un corto se pone bastante caliente, mientras que un chip anclado en un cierto nivel lógico es normal en todo, salvo en que la salida no cambia de estado.
  • 125.
    125 6. Comprobación yaverías de componentes Los componentes que forman un circuito electrónico suelen fallar con el tiempo sobre todo los que trabajan continuamente o con corrientes y tensiones altas. Su construcción, tamaño y polarización es fundamental para la vida de un componente. Un buen diseño de un circuito electrónico, influye también en los componentes electrónicos utilizados para conseguir un correcto funcionamiento y durabilidad. https://youtu.be/e7xKNv_zKyo 6.1. COMPROBACIÓN DE RESISTENCIAS Para comprobar las resistencias necesitaremos un óhmetro o un polímetro capaz de medir resistencia eléctrica. Se seguirá el siguiente procedimiento: 1. Desconectar al menos uno de los terminales de la resistencia que se desea comprobar. 2. Inspeccionar detenidamente el cuerpo de la resistencia. Si presenta algún tipo de alteración (grietas, desconchones, etc.) proceder a su sustitución. Además, si se observa que la resistencia presenta aspecto de haber estado sometida a una excesiva temperatura (alteración de sus colores, que pasan a adquirir cierto tono pardusco) cambiarla por otra de igual valor pero de mayor potencia. 3. Si la resistencia presenta un buen aspecto proceder a su medida con el óhmetro, teniendo la precaución de no tocar simultáneamente con los dedos ambas puntas de prueba. Se considerará que la resistencia presenta un valor correcto cuando el valor medido coincida con el valor nominal de la misma o, al menos, quede dentro de la banda de tolerancia de éste. En caso contrario habrá que proceder a su cambio por otra en buen estado. Para medir resistencia levantar una pata en la PCB.
  • 126.
    126 6.1.1. Averías enla resistencia Una resistencia es un componente que no se suele estropearse fácilmente cuando está bien diseñada en el circuito electrónico. Pero hay factores que la pueden estropear, como puede ser un exceso de temperatura, por envejecimiento, un golpe fuerte en su estructura o rotura de la misma. Exceso de temperatura Golpe y rotura El exceso de temperatura producido por una sobrecorrientes o sobretensión en una resistencia puede producir un cambio en su valor óhmico llegando a aumentar su valor hasta quedar abierta, o incluso disminuir su valor hasta quedarse en cortocircuito. Debido a un exceso de calor puede producir daños colaterales a los demás componentes de alrededor. La existencia de un cortocircuito puede descubrirse también con la ayuda del óhmetro. Cuando una resistencia está cortocircuitada, el valor de la resistencia total disminuye y la intensidad de la corriente aumenta. Si el cortocircuito deja una resistencia próxima a cero óhmios, la corriente circulante es muy intensa, y tal corriente sobrepasa la capacidad de polarizar correctamente el circuito y afecta también a los demás componentes asociados, dañando semiconductores y circuitos integrados. Si, desde un principio, la resistencia de un circuito electrónico está mal calculada con respecto a su valor, potencia y tolerancia, posiblemente, a la larga, puede dar problemas de avería en el circuito electrónico.
  • 127.
    127 6.2. COMPROBACIÓN DEPOTENCIÓMETROS Y RESISTENCIAS AJUSTABLES Realizaremos dos tipos de pruebas, una para comprobar el valor del potenciómetro y otra para comprobar el nivel de ruido del mismo. Para las resistencias ajustables procederemos de la misma forma. Para comprobar el valor de la resistencia necesitaremos un óhmetro. Resistencia ajustable para PCI y Potenciómetros Se seguirá el siguiente procedimiento: 1. Desconectar los terminales del potenciómetro a medir. 2. Medir la resistencia entre los dos extremos del potenciómetro. Debe coincidir con el valor indicado en el cuerpo del mismo. Si no es así se debe proceder a su sustitución. 3. Medir la resistencia entre el central y cada uno de los extremos, procediendo a variar el cursor entre las dos posiciones extremas. La resistencia medida deberá de pasar de cero ohmios al valor indicado en el cuerpo del potenciómetro, o viceversa, de forma suave, sin saltos. Si se producen saltos o la variación no es del todo suave habrá que sustituirlo. Para comprobar el nivel de ruido se necesitan una fuente de alimentación, un osciloscopio y una resistencia de 4k7. Se deberá proceder de la siguiente forma: 1. Montar el siguiente circuito con el potenciómetro a comprobar. 2. Conmutar el osciloscopio a AC y visualizar la traza en la pantalla. 3. Mover el cursor del potenciómetro y comprobar si aparece ruido eléctrico sobre la traza anterior. Si es así es aconsejable su sustitución por otro nuevo.
  • 128.
    128 6.3. COMPROBACIÓN DECONDENSADORES El condensador es un acumulador temporal de cargas eléctricas. Es uno de los componentes pasivos que su defecto provoca fallos importantes en un circuito electrónico determinado. Para ello, tendremos que comprobar aislamiento o fugas y capacidad. Si además el condensador forma parte de una fuente de alimentación conmutada (salvo condensador inmediatamente tras puente rectificador) se deberá verificar el valor de su ESR (resistencia equivalente serie). De inicio hay que descartar todos aquellos condensadores electrolíticos que presenten abolladuras y abombamientos. Condensador electrolítico abombado Para la comprobación de aislamiento se necesitará un óhmetro: 1. Extraer el condensador del circuito y descargarlo completamente (recomendado a través de una resistencia de 1000 óhmios). 2. Conectar el óhmetro. Si se trata de un óhmetro analógico la aguja se desplazará rápidamente hacia el fondo de la escala y, a continuación, empezará a desplazarse en sentido contrario, cada vez más lentamente, hasta llegar a marcar ∞. Invertir la polaridad de las puntas de prueba y comprobar que se repite lo anterior. Invertir nuevamente la polaridad de las puntas de prueba dos o tres veces más, teniéndose que repetir el comportamiento visto. En caso contrario se ha de cambiar el condensador por otro en buen estado, ya que el que se está comprobando presenta fugas. 3. En caso de realizar la prueba con un óhmetro digital los dígitos bailarán y no podremos apreciar bien las cargas y descargas del condensador. Nos fijaremos únicamente en que la medida indicada llegue a alcanzar ∞ en cada una de las inversiones de polaridad de las puntas de prueba. SI no ocurriera esto habría que sustituir el condensador por falta de aislamiento.
  • 129.
    129 Para la comprobacióndel valor de capacidad del condensador es necesario un polímetro capaz de realizar este tipo de medida de forma directa. Aun así, si no se dispone de tal aparato, o el valor de capacidad a medir supera el rango de medida del mismo, podemos realizar una medida de capacidad aproximada con el óhmetro. Se necesitará un óhmetro digital y un cronómetro: 1. Montar el siguiente circuito: 2. Cerrar el interruptor al tiempo que se inicia el cronometraje. Medir el tiempo que el condensador tarda en cargarse a la tensión total aplicada (10V en el caso de la figura, pero puede ser cualquier valor que no supere la tensión máxima del condensador). 3. Mediante la expresión C = Tiempo / (5 x Resistencia) calcular el valor del condensador, el cual debe coincidir con el valor del condensador de forma aproximada. Si ello no ocurriese habría que proceder a la sustitución del condensador. Para la medida de la ESR (Equivalent Serie Resistance) se procederá de la siguiente forma: 1. Extraer el condensador del circuito y descargarlo. 2. Montar el siguiente circuito: 3. Medir con el osciloscopio la tensión alterna presente en el condensador bajo prueba. 4. Determinar la ESR del condensador de forma aproximada mediante la expresión ESR(Ω) = 10 x Voltaje condensador.
  • 130.
    130 6.3.1. Averías enlos condensadores electrolíticos La función del condensador electrolítico es muy variada. Esa función siempre se basa en su principio, la acumulación y pérdida de cargas eléctricas en un determinado tiempo. Condensadores electrolíticos para inserción y SMD Ya sean de fabricación en SMD o convencional, los condensadores pueden dar averías en los circuitos electrónicos debidos a las siguientes causas:  Perforación del dieléctrico del condensador  Envejecimiento del condensador  Deformación mecánica del condensador  Exceso de calor  Alto voltaje  Polaridad invertida en el caso de los condensadores electrolíticos Los condensadores electrolíticos son famosos por fallar cuando se les somete a mucho tiempo de uso, temperatura y estrés, hinchándose y reventando la tapa superior por donde liberan parte del líquido electrólito de su interior. Duran poco más de 5000 horas y son piezas presentes en muchos equipos electrónicos económicos aunque se usan cada vez menos, pero siguen presentes en placas bases de ordenadores, pantallas y fuentes de alimentación, entre otras. Casi siempre unos fallos dan origen a otros. El exceso de voltaje que puede dar lugar a perforación del dieléctrico del condensador electrolítico. También al sobrecalentamiento que deforma y rompe el cuerpo del condensador, eso es un caso típico de un condensador electrolítico hinchado. Condensador electrolítico defectuoso hinchado
  • 131.
    131 Siempre será muyimportante probar condensadores en circuito. Son indiscutibles las ventajas de poder testear o comprobar un condensador electrolítico sin necesidad de extraerlos del circuito impreso:  Gran economía del tiempo de localización de fallos  Protección de las pistas del circuito impreso  Protección de circuitos integrados muy sensibles  Ahorro de estaño y electricidad Es recomendable descargar los condensadores a ser comprobados para evitar daños a este o cualquier otro equipo de medición. Aunque el equipo tenga protección contra corriente continua siempre será mejor evitarlo. La detección de fallos en condensadores, en este caso, se basa en su ESR (resistencia Equivalente en Serie) que es la resistencia pura de un condensador al paso de la corriente alterna. 6.3.2. Averías en el circuito de filtro El condensador de filtro es, generalmente, un electrolítico polarizado cuya capacidad se mide en microfaradios. Se utiliza en las fuentes de alimentación. Pueden fallar si se perfora el dieléctrico dando lugar a un cortocircuito entre placas; pueden romperse las conexiones de las placas en cuyo caso se dice que está abierto y finalmente puede perder capacidad por envejecimiento (electrolíticos secos). Los condensadores electrolíticos de filtro pueden cortocircuitarse, presentar pérdidas excesivas o quedar abiertos. Cuando se produce un cortocircuito en la línea positiva de alimentación de salida, el condensador se convierte en una resistencia con un valor próximo a cero óhmios, esto dará lugar a la circulación de una corriente mayor. En los circuitos convenientemente protegidos, saltará el fusible. Este cortocircuito se localiza rápidamente con un óhmetro, y para su uso el condensador de filtro sospechoso debe desconectarse y probarse por separado. Cuando un condensador de filtro presenta fugas, actúa como un condensador que tuviera una resistencia unida a él en paralelo. El valor de tal resistencia de fugas puede ser elevado o bajo; cuanto más elevado sea, menor es la fuga.
  • 132.
    132 Todos los condensadoresde filtro presentan ciertas fugas tolerables. Cuanto menor es la resistencia de fuga equivalente, mayor es la avería y la eficacia del filtro disminuye en proporción directa. La avería más común consiste en un condensador de filtro abierto y es realmente la más sencilla de comprobar. Basta simplemente puentear el condensador sospechoso con un segundo condensador de filtro en buen estado, observando cuidadosamente la identidad de polaridad de cada unión al ser electrolítico. Con el condensador de filtro defectuoso así puenteado, el équido bajo prueba volverá a funcionar normalmente al ponerlo en marcha. En la siguiente imagen suponiendo que el condensador electrolítico C1 se encuentra defectuoso y está abierto colocamos en paralelo otro condensador C2 en la misma posición y con las mismas características y el circuito debe volver a funcionar. Otra forma de comprobar que un condensador electrolítico está defectuoso o abierto trabajando como filtro de alimentación es, con el equipo encendido, medir con el polímetro en la escala de tensión alterna la salida de la fuente de alimentación de continua, cuando se observe que aparece una lectura de varios milivoltios o voltios de tensión alterna nos está indicando que la fuente no está filtrando correctamente y exista un condensador de filtro que esté abierto o defectuoso. 6.3.3. El condensador cerámico La función principal del condensador cerámico es la de bloquear el paso de la corriente continua y permitir el paso de la corriente alterna. Tan simple como eso es la función del condensador cerámico en el circuito electrónico, pero no la única. El paso de la corriente alterna que permite el condensador cerámico está determinado por la capacidad del condensador o capacitancia en faradios.
  • 133.
    133 Mientras menor seala capacidad mayor será la oposición al paso de la corriente alterna pero condicionada por la frecuencia de esa corriente alterna. Esa propiedad de los condensadores, no solo cerámicos sino en todos, los hace un componente indispensable en la fabricación de:  Filtros de frecuencias  Osciladores  Sintonizadores  Temporizadores  Acoplamiento entre etapas de bloques de circuitos  Multiplicadores de voltaje y red de retardo Se debe hablar de las funciones de los condensadores cerámicos y no de una sola función del condensador cerámico. Este cumple varias funciones en los circuitos electrónicos. Mediante el dieléctrico es factible fabricar condensadores con baja capacidad, del orden del nano y pico faradios para ser usados en señales delta frecuencia. Los condensadores cerámicos son componentes pasivos de baja capacidad con alta impedancia al paso de algunas frecuencias y baja al paso de otras. Casi siempre se usan en circuitos de acoplamiento entre etapas como el caso de los condensadores C1 y C4 de la siguiente figura. Cuando se vea condensadores cerámicos conectados desde un punto a tierra o masa del circuito electrónico están cumpliendo la función de desacople o paso tierra de frecuencias. Cuando el condensador cerámico deja pasar a tierra frecuencias para las cuales representa una baja impedancia está evitando que esas frecuencias se retroalimenten en el circuito para provocar oscilaciones indeseadas.
  • 134.
    134 Cuando se usancondensadores cerámicos en circuitos de audio se hace para realizar los filtros de alta frecuencia, es decir, dejar pasar las altas e impedir las bajas frecuencias de audio. Los condensadores cerámicos de valores de 1000 pF pueden ser encontrados en esos filtros pero para evitar oscilaciones de frecuencias de radio. La combinación resistencia-condensador cerámico, sea en paralelo o en serie hará las veces de filtro pasa bajo o filtro pasa alto. Claro que lo más común es el uso de condensadores electrolíticos para frecuencias de audio pero los cerámicos se usan para evitar las indeseadas oscilaciones de radiofrecuencia en audio. 6.3.4. Averías en los condensadores de desacoplo El condensador de desacoplamiento suelen ser del tipo cerámico y se halla conectado a la salida, existe generalmente cierta tensión de corriente continua entre sus placas. Tal tensión puede dar lugar al cortocircuito del condensador, a que quede abierto o a que presente fugas excesivas. Un condensador cortocircuitado permite que las señales de todas las frecuencias y la tensión de corriente continua sean derivadas a masa, dando lugar a que las resistencias y demás componentes por lo que circula la corriente continua adquieran temperaturas elevadas. Un condensador abierto, por el contrario, no permite desacoplamiento alguno y, en consecuencia, provocará mal funcionamiento en el circuito. El condensador de desacoplamiento con fugas puede actuar de manera intermedia entre una y otra situación extrema, según sea el valor de tales fugas. 6.4. COMPROBACIÓN DE UN TRANSFORMADOR En un transformador convencional los devanados primarios y secundarios son independientes con un total aislamiento entre ellos. En consecuencia pueden existir distintos potenciales de corriente continua en primario y en secundario, pero una tensión de corriente alterna en uno de los devanados es siempre reflejada en el otro al inducir una tensión proporcional debido al acoplamiento electromagnético existente entre los devanados. 6.4.1. Averías del transformador Los transformadores más sencillos y típicos se hallan en las salidas de audio, adaptadores de RF, fuentes de alimentación, etc. Por regla general, cuando presentan una avería se trata de un secundario abierto puesto que en tal devanado suelen hallarse presentes tensiones de corriente continua elevadas. La avería se localiza fácilmente con un óhmetro en este caso.
  • 135.
    135 Los devanados delos transformadores no suelen presentar cortocircuitos, pero son propensos a crear otro problema poco común. Los núcleos de hierro laminado están constituidos por un gran número de láminas metálicas muy delgadas y aisladas entre sí por medio de un barniz que con el tiempo se deteriora, deja sueltas a las láminas y da lugar a una distorsión en su funcionamiento produciendo un ruido desagradable. En un autotransformador los defectos más comunes son las espiras cortocircuitadas o el devanado abierto. Se les comprueba mediante un óhmetro que mide la resistencia del devanado. Un devanado abierto es fácil de descubrir con el óhmetro, pero las espiras cortocircuitadas es un asunto más complejo. La única manera de detectarlas es mediante el uso de un medidor que pueda aplicar una señal para obtener la resonancia del devanado (la bobina del medidor por mínimo se acopla por proximidad al devanado del autotransformador). Si el devanado no “resuena” a la frecuencia prevista, es señal de que contiene espiras cortocircuitadas. 6.5. COMPROBACIÓN DE TRANSISTORES BIPOLARES Para la comprobación de un transistor bipolar se deberán comprobar las dos uniones semiconductoras que posee, la unión base-emisor y la unión base colector. Se deberá comprobar así mismo la no conducción entre emisor y colector cuando la base está abierta. Para realizar estas comprobaciones procederemos de la siguiente forma: 1. Numerar las patillas del transistor de 1 a 3. 2. Completar la tabla siguiente realizando medidas con el óhmetro: 3. Si el transistor está en buen estado en la tabla sólo deben aparecer dos medidas bajas de resistencia, y deben estar en filas y columnas diferentes, como en el ejemplo de arriba.
  • 136.
    136 4. Además, deesta tabla se puede deducir el tipo de transistor (NPN o PNP) y cuáles son sus patillas (E, B y C). Veamos cómo:  Patillas: debemos empezar por determinar qué patilla es la común a las dos medidas de resistencia baja. Dicha patilla corresponde a la de base, la número 1 en el caso del ejemplo. La patilla que con la base haya dado más resistencia (distinta de ∞) será el emisor, en nuestro ejemplo la número 3. La patilla que queda será el colector.  Tipo: debemos mirar la polaridad de la base en las dos medidas bajas. Esa será la polaridad del semiconductor de la base y, por tanto, emisor y colector tendrán polaridad contraria. En nuestro ejemplo la base es positiva (P) y emisor y colector negativos (N). Por tanto, el transistor será de tipo NPN. Para averiguar el tipo de transistor de que se trata, NPN ó PNP, para lo cual se debe mantener fija una de las puntas en uno de los terminales del transistor y con la otra punta se toca en cada uno de los otros terminales. Hay que realizar todas las combinaciones posibles hasta conseguir que con un terminal fija y tocando en cada uno de los otros dos terminales, la aguja del equipo se desplace de manera notable. En este punto sabremos si el transistor es PNP ó NPN y cuál es la base. Si el común o fijo es el cable negro, será del tipo PNP y éste será la base, si el común es el cable rojo, será de tipo NPN y éste será la base. https://youtu.be/YpzphSxkucA
  • 137.
    137 Una vez localizadala base, debemos polarizar el transistor para verificar si funciona correctamente, para ello conectamos los terminales de colector y emisor al óhmetro, existiendo dos posibilidades de conexión, y con una resistencia de 1K se toca entre la base del transistor y el terminal que tenga el más o el menos según sea el tipo de transistor (si es un PNP será el menos si es NPN será el más). Cuando se aprecie que al realizar esta operación, la resistencia que indica el polímetro baja notablemente, sabremos que el transistor está funcionando y que el terminal en donde hemos colocado la resistencia es el colector, siendo el que queda aislado el emisor. 6.5.1. Prueba de corte de corriente del transistor Para los transistores existe una prueba conveniente que consiste en dejar al transistor sin corriente puesto que todo lo necesario es cortocircuitar emisor y base. Con frecuencia se utiliza un simple puente de alambre conductor en las reparaciones de circuitos transistorizados, puesto que sirve para cerrar la conducción de un semiconductor. Este cortocircuito sitúa al emisor y a la base al mismo potencial, y puesto que el transistor de silicio debe tener una polarización directa de al menos 0,6V para ser conductor (0,2V si se trata de un transistor de germanio), la igualación de potencial en emisor y base impide la circulación de corriente. Como podrá verse, esta operación constituye una valiosa técnica de prueba, el único problema está en la posibilidad de que accidentalmente se aplique alguna carga de tensión en base o emisor durante la prueba, que pueda dar lugar a la ruptura de la unión EB y entonces sí que será preciso sustituir al transistor. La prueba de corte de conducción, típicamente la fuente de alimentación entrega un potencial de 12V a los circuitos transistores, cuando la tensión aparece en un transistor que conduce normalmente, el valor de la tensión en el colector es de 9V.
  • 138.
    138 En el supuestode que se sospeche de un transistor defectuoso, bastará con tomar la lectura de la tensión de colector. Si tal lectura es de 9 V, se cortocircuita a continuación el emisor E con la base B y se procede a una nueva lectura de la tensión de colector. El cortocircuito deja al transistor sin conducción y sin la existencia de corriente emisor E colector C, la tensión del colector debe elevarse a 12V si tal transistor está en buen estado. Si no lo hace así, puede considerarse que el transistor presenta fugas alarmantes puesto que existe circulación de corriente a través del mismo aun sin polarización directa. Por el único sitio que entonces puede circular la corriente es a través de la ruptura de las uniones. Si la tensión de alimentación aparece en colector manteniendo la unión EB en cortocircuito, todas las probabilidades estarán a favor de que el transistor se halle en perfecto estado. 6.5.2. Prueba de abierto del transistor El transistor también puede comprobarse fácilmente para averiguar la existencia de una unión abierta. Si se halla polarizado directamente, el colector permanece a una tensión algo inferior a la de alimentación mientras fluye la corriente de colector. Si se sospecha que un transistor se halla abierto, todo lo que debe hacerse es tomar cuidadosamente las lecturas de tensión en colector, base y emisor. Si entre emisor y base existe la polarización directa correcta (0,6V para silicio y 0,2V para el de germanio), pero el colector se halla a la tensión de alimentación, puede darse por seguro que el transistor está abierto. Si la polarización de un NPN es correcta y la lectura de la tensión de colector es +B, el semiconductor está abierto. La polarización directa de valor correcto abre la conducción de un buen transistor y da lugar a una caída de tensión a través de la resistencia de carga del colector. Si la polarización es correcta pero no se observa caída de tensión en colector, el transistor no está conduciendo y esto ocurre cuando una de sus uniones ha quedado abierta.
  • 139.
    139 6.5.3. Tensiones incorrectasen el transistor Existe otra prueba de comprobación del transistor muy relevante. Las tensiones reducidas del transistor son parámetros que aparecen o no aparecen. La tensión de colector o bien aumenta al valor de la tensión de alimentación o bien desaparece del todo. Cuando la tensión de base no es correcta, la avería se hallará en el circuito de entrada. Mientras que una tensión incorrecta en uno de los puntos de prueba de un transistor significa, por lo general, que a la avería se halla en el propio circuito. Por ejemplo, si se obtienen una lectura anormal de tensión de base, bien sea por exceso o por defecto, la avería estará en el circuito de base. Si se obtiene una lectura de tensión incorrecta en emisor, la base está bien y el colector se halla al potencial de la fuente de alimentación, la avería estará en el circuito de emisor. Si la tensión de base es normal, la de colector es +B y no existe tensión de emisor, la avería se localizará en el circuito emisor.
  • 140.
    140 Si se hallauna tensión de colector igual a la del emisor y la tensión de base tiene valor correcto, la avería estará en el circuito de colector. Si la tensión de base es normal pero las tensiones de colector y emisor son iguales, la avería se hallará en el circuito de colector. Cuando recaen las sospechas en una rama particular del circuito, sus componentes deben comprobarse uno por uno, con el aparato, bajo examen apagado. Durante la prueba debe tenerse la seguridad de que no se aplicarán tensiones perjudiciales a los transistores. Muchos óhmetros ocultan pilas con tensión suficientemente elevada para provocar la ruptura de una unión. Si se hace uso de un condensador de filtro en algunas pruebas, debe tenerse la seguridad de que se hallará descargado antes de conectarlo a un circuito ya que, de no ser así, la carga del mismo podría penetrar accidentalmente por el lado sensible de una unión PN y destruirla. 6.6. COMPROBACIÓN DE TRANSISTORES MOSFET Cuando nos encontramos que la avería es causada por un transistor MOSFET en mal estado, tenemos que tener en cuenta porqué se ha dañado, ¿Cuáles han podido ser las posibles causas?, y no solo limitarnos a cambiarlos. Estos tipos de transistores tienen la desventaja de dañarse fácilmente como consecuencia de tocarlo teniendo nuestro cuerpo cargado de electricidad estática, y destruirse sin nosotros mismo saberlo.
  • 141.
    141 Hay unas cuantasrazones por la que estos pueden fallar: Por exceso de tensión: Los MOSFETS tienen muy poca tolerancia a la sobretensión. El daño al dispositivo puede provocarse incluso por una sobretensión de unos pocos nanosegundos. Los MOSFET han de ser mirados con atención en cuanto a tensiones inesperadas. Por sobrecarga de corriente prolongada: Corrientes medias/altas provocan una considerable disipación térmica en los MOSFET a pesar de su relativa baja impedancia. Si la corriente es muy alta y el disipador de calor es pobre, el MOSFET puede ser destruido por el aumento de temperatura. Ten en cuenta que MOSFETS vecinos pueden estar conectados en paralelo directamente para compartir cargas de corriente elevadas. Por sobrecarga de corriente transitoria: Una sobrecarga de corriente muy alta, aunque de corta duración, pude causar daños progresivos al dispositivo con poco aumento de temperatura apreciable antes de un fallo. Por disparo de los transistores a la vez: Si las señales de control de 2 MOSFETs opuestos se superponen estos son activados al mismo tiempo. Esto efectivamente cortocircuita la alimentación, este fenómeno nuestros amigos anglosajones lo conocen cómo Shoot-through condition. Si esto ocurre el condensador de desacoplo de la alimentación de descarga rápidamente a través de ambos MOSFET cada vez que se produce una transición de conmutación. Esto se traduce en impulsos de corrientes muy cortos pero muy intensos a través de los dispositivos de conmutación. Las posibilidades de que shoot-through condition ocurra se reducen al mínimo dejando un tiempo muerto entre las transiciones de conmutación, durante el cual ningún MOSFET es activado. Esto deja un tiempo para un dispositivo sea desactivado antes de que el contrario se active. Sabiendo esto, deberemos estar preparados para cambiar más de un MOSFET si estos trabajan juntos. Por exceso de voltaje en la puerta: Si la puerta del MOSFET es conducida con una tensión demasiado alta, el aislamiento de metal oxido interno puede llegar a ser perforado dejando el MOSFET fuera de combate. Tensiones de entrada a la puerta de más de +15v o +20 en algunos modelos son susceptibles a causar daños en la puerta y hacer que el MOSFET falle. Debemos tener cuidado de dejar la puerta libre de picos de tensión que puedan superar las tensiones de voltaje máximas para la puerta. Si esto ocurre debemos detectar todos aquellos componentes conectados a la puerta del MOSFET para verificar de donde proviene la falla. No sirve de nada tan solo cambiar el MOSFET, ya que probablemente si lo hacemos así, se volverá a dañar prontamente o incluso en directo.
  • 142.
    142 Por voltaje depuerta insuficiente o activación a medias: Los dispositivos MOSFET tan solo se usan para conmutar grandes cantidades de voltaje porque estos son diseñados para disipar el mínimo de energía cuando están en pleno funcionamiento. Es responsabilidad del diseñador de asegurar que el MOSFET estará lo suficientemente dimensionado para disipar el mínimo de energía durante su conducción. Si el MOSFET no es del todo conmutado este presentará una gran resistencia durante su conducción lo cual hará que se disipen grandes cantidades de energía en forma de calor. Una tensión de entre 10 y 15v en la mayoría de los MOSFET garantiza el pleno encendido del dispositivo. 6.7. COMPROBACIÓN DE DIODOS SEMICONDUCTORES En la actualidad la perfección en la fabricación de semiconductores proporciona una alta fiabilidad en el uso de las uniones N-P en la rectificación de c.a., por lo que el fallo en las mismas se produce en la mayoría de los casos debido a un trabajo incorrecto, que puede provenir de la aplicación de sobretensiones, sobrecorrientes, exceso de temperatura, fuertes golpes o hechos similares. En general, la avería de un diodo se reduce a un comportamiento diferente al de su función a realizar, es decir, no presentar mucha resistencia con polarización inversa y poca con polarización directa, con el cual se puede dar dos casos: 1. Que la unión N-P presente una resistencia muy elevada en ambas polarizaciones, caso en el que se dice que está “abierto”, y significa una ruptura que produce el aislamiento entre el ánodo y el cátodo. 2. Que conduzca la unión N-P en los dos sentidos, habiendo perdido el efecto rectificador. En esta situación se dice que el diodo está en “corto”. Para comprobar el estado en que se encuentra cualquier diodo, se puede comprobar mediante un polímetro analógico capaz de medir resistencias con cierta exactitud. Hay que tener en cuenta que el polímetro analógico para realizar mediciones de resistencias requiere la colaboración de una pila interna. También es curioso apreciar en la mayoría de los polímetros analógicos (exceptos los digitales) que la punta de prueba negra es por la que sale al exterior el borne positivo de dicha pila interna, mientras que por la roja llega el negativo. Este conexionado contrasta con el hecho de que al medir tensiones lo normal es que la punta roja se aplique al positivo de la tensión externa y la negra al negativo.
  • 143.
    143 Teniendo en cuentaeste detalle en el polímetro medidor, para emitir un juicio sobre el estado interno de un diodo sólo hay que medir la resistencia entre sus dos electrodos (ánodo y cátodo): primero, aplicando las puntas del polímetro en una posición y luego, invirtiéndolas entre sí. Esto quiere decir que si se comienza midiendo el extremo derecho del diodo con la punta roja y el izquierdo con la negra, una vez comprobado y anotado el valor de la resistencia se intercambian entre si dichas puntas y se efectúa una nueva medición. Tal como se muestra en la figura en una posición tendrá la resistencia baja, polarización directa, y cambiando las puntas tendremos una resistencia alta y polarización inversa. Comprobación del diodo con un polímetro analógico. En el caso de que en las dos mediciones se tenga una baja resistencia el diodo está en corto, mientras que si la resistencia es elevada, también en ambos casos, el diodo se encuentra abierto. https://youtu.be/FW-VanioVH4 Para distinguir el cátodo o zona N y el ánodo o zona P, en la hipótesis de que el diodo no esté averiado, se aplican las puntas del polímetro de forma que proporcionen la resistencia directa de bajo valor: el terminal del diodo que en estas circunstancias corresponde a la punta roja de pruebas (negativa) será la zona N, es decir, el cátodo; el otro será el ánodo. Estas comprobaciones se han realizado con el diodo fuera del circuito, en el caso de que se quiera comprobar un diodo que se encuentra montado en un circuito impreso, necesariamente se tendrá que realizar los siguientes pasos: 1) Proceder a desconectar una de las patillas del diodo, en caso de que éste ya forme parte de un circuito. 2) Con un polímetro en una escala de ohmios baja, o preferiblemente en el alcance especial que algunos disponen para comprobación de diodos, comprobar la conducción del diodo cuando se polariza directamente (si estamos usando un polímetro con el alcance especial antes comentado en la pantalla aparecerá la tensión aproximada de conducción del mismo, que debe estar próxima a los 0,6V para diodos de silicio y de 0,2V para diodos de germanio y diodos Schotky). Si el diodo no conduce debe sustituirse.
  • 144.
    144 3) Comprobar lano conducción del diodo en polarización inversa. Si un diodo de silicio presenta corriente de fuga debe ser sustituido. Si se trata de un diodo de germanio cierta corriente de fuga es normal, pero no debe superar unos pocos microamperios. Si tal ocurre se deberá sustituir el diodo. Para su comprobación, desconectar una de las patillas del diodo en la placa de circuito impreso. En los medidores analógicos al medir diodos en polarización inversa indicará una resistencia muy elevada y sin caída de tensión, estando el diodo en buen estado, mientras que en la polarización directa presentan una resistencia baja y la caída de tensión de aproximadamente de unos 0,6V en los diodos de silicio, y 0,2 V en los diodos de germanio. En los multímetros digitales no se contempla lo de la inversión de polaridad como la de los analógicos, por disponer estos medidores de una escala exclusiva para medir los diodos y la posición de las puntas de pruebas corresponde en sentido directo a la tensión de umbral de dicho diodo, es decir, punta roja positiva (ánodo) y punta negra negativa (cátodo). En polarización directa el valor que presenta el diodo, estando en buen estado, es de unos 0,5 a 0,8V, según el tipo del diodo, y en polarización inversa no debe medir nada. El polímetro digital indica 0,82 V la medida correcta del diodo en polarización directa con la punta roja positiva en el ánodo y la negra negativa en el cátodo. En la polarización inversa el polímetro no indica nada. 6.8. COMPROBACIÓN DE DIODOS ZENER Para la comprobación de diodos zéner se necesitan tres cosas: una fuente, una resistencia y como es lógico, un multímetro digital. También se puede usar el voltímetro analógico.
  • 145.
    145 Medir y comprobarun diodo zéner es muy sencillo. Se mide igual que un diodo normal. Comprobar el voltaje del diodo zéner garantiza que ese componente está realizando bien su trabajo. Así se conoce si está regulando el voltaje necesario en el circuito electrónico. Símbolo y estructura física del diodo zéner Para probar o medir el diodo zéner lo primero que se deberá hacer es comprobar su estado de conducción en un sentido y en el otro. Tal como se hace con el diodo normal. Colocar el multímetro digital en la escala de diodos lo cual se indica mediante el símbolo de diodo y comprobar su estado como si fuera un diodo semiconductor normal. La resistencia en conducción deberá ser igual a la de un diodo, por encima de 500 ohmios pero no superior a 800 ohmios, mientras que en inverso deberá marcar INFINITO pues si arroja alguna lectura inferior a 450 ohmios será muestra de fuga o corto circuito en caso de ser CERO y no estará apto para usarlo por lo general. Probar el voltaje del diodo zéner requiere desmontarlo del circuito y ponerlo a prueba a través del siguiente circuito: El esquema muestra la forma en cómo se comprueba el voltaje de un diodo zéner. De esta forma se puede saber el voltaje que regula el zéner. Para su comprobación se necesita una fuente de alimentación capaz de entrega una tensión superior a la del zéner, una resistencia limitadora y un polímetro. La fuente debe ser de corriente continua y debe tener un voltaje superior al de regulación del diodo zéner a medir. La resistencia de valor de 4K7 ohmios es necesaria para no excederse el rango de potencia que puede disipar el zéner bajo prueba y quemarlo. Se sitúa en serie con el diodo para limitar la corriente.
  • 146.
    146 Sobre el circuitode prueba realizar los siguientes pasos: 1. Ajustar la tensión de la fuente de alimentación a un valor superior a la del zéner que se quiere comprobar, por ejemplo 5V por encima de la tensión del zéner, si el zéner es de 12 voltios, la fuente debe ser de 17 voltios. 2. Medir con el polímetro la tensión en los extremos del diodo zéner bajo prueba, debe coincidir de forma muy aproximada con la tensión del zéner. Si no fuese así se debe sustituir el zéner por otro en buen estado. Para comprobar el voltaje de regulación zéner debe haber una carga RL. En un circuito regulador de voltaje hay siempre una carga para que el diodo zéner regule la tensión. Circuito básico para la comprobación de un diodo zéner Por tanto, para que se pueda realizar la comprobación de forma lo más cercana a la realidad, hay que colocar una carga. Esta carga es la representada por RL en paralelo con el zéner. La carga RL deberá tener un cierto valor pues si es demasiado pequeña pueden pasar dos cosas: 1. Si RL es mucho menor que RS la salida de voltaje caerá por debajo del valor del voltaje del zéner. 2. Existe un problema relacionado con la variación de la corriente del zéner. El valor de esa corriente, la que pasa por el zéner, nunca deberá estar por debajo del 10% de la máxima nominal. En el ejemplo del diodo zéner de 5V a 1W con 0,2A de corriente máxima, la corriente que deberá pasar por el zéner no puede caer por debajo de los 0,02A para tomar una lectura correcta de su buen funcionamiento. 6.9. COMPROBACIÓN DE DIODOS LED Para la comprobación de diodos LED se necesita una fuente de alimentación y una resistencia limitadora, por ejemplo de 470 ohmios:
  • 147.
    147  Realizar elsiguiente montaje: Si el LED se ilumina su estado es bueno, pero de lo contrario, sino se ilumina estará en mal estado y habrá que sustituirlo. Otra forma de comprobar un diodo LED es con un multímetro en la escala de medida de diodo poniendo las puntas de prueba sobre los terminales del diodo: punta roja positiva (+) al ánodo y la punta negra negativa (-) al cátodo. Si el diodo LED se encuentra en buen estado debe iluminarse de lo contrario habrá que cambiarlo. 6.10. COMPROBACIÓN DE DIODOS INFRARROJOS Este dispositivo permite comprobar rápidamente si el mando de un control remoto de infrarrojo emite correctamente la señal infrarroja (IR). Se coloca el control remoto cerca del probador de 4 a 5 cm y se presiona uno a uno los botones del mismo, el diodo LD2 se encenderá mostrando la presencia de los pulsos IR. El diodo LED1 se encenderá cuando el interruptor Int 1 conecte la alimentación. Tiene una salida (AUX) para osciloscopio que permite ver la forma de onda, porque hay veces que emiten infrarrojo, pero están corridos de frecuencia o la señal esta deformada. Probador de mando a distancia por infrarrojos
  • 148.
    148 6.11. COMPROBACIÓN DECRISTAL DE CUARZO También los cristales de cuarzo con el tiempo y su continuo funcionamiento suelen empezar a fallar. Para ello, es de gran importancia contar con un comprobador de cristales de cuarzo para asegurar que no es un circuito integrado el motivo que esté fallado un circuito electrónico. Cuando comprobemos que no están presentes los pulsos de oscilación en un circuito integrado se debe sospechar del oscilador de cuarzo. Diversos tipos de cristales de cuarzo El comprobador de cristales de cuarzo ha sido probado por muchos técnicos y aunque no dice la frecuencia a la que está oscilando el cristal, al menos nos indica si está funcionando o no. Para conocer la frecuencia de un cristal se necesita hacer uso del osciloscopio o mejor aún de un frecuencímetro digital. Las causas por las que un cristal puede dejar de funcionar o de perder su frecuencia de trabajo para lo cual fue fabricado suelen ser muy raras. No obstante una fractura o pérdida de sus características físicas puede hacerlo. El calor es el enemigo número uno de la estabilidad de los circuitos osciladores y el cuarzo se afecta por la temperatura. Nunca debe descartarse revisar el cristal marcador del oscilador que genera los pulsos de reloj para sincronizar las funciones del equipo. Si está en mal estado trabajará de forma errática y puede producir fallos intermitentes. El envejecimiento del cristal de cuarzo puede hacer también variar la frecuencia para lo cual fue fabricado. Ello se debe a cambios físicos acumulativos con el paso del tiempo. Los factores que intervienen en el cambio de frecuencia de un cristal de cuarzo son, entre otros:  Exceso en la potencia disipada  Efectos térmicos  Deterioro de los hilos de contactos  Perdidas en la elasticidad del cristal
  • 149.
    149 En la siguientefigura se muestra la sencillez y lo fácil de realizar, con muy pocos recursos, el comprobador de cristales de cuarzo. Esquema eléctrico de un sencillo comprobador de cristal de cuarzo En el esquema anterior se muestra el circuito para construir el comprobador de cristales de cuarzo. El principio de funcionamiento es la de un oscilador Colpitts formado por el transistor Q1, los condensadores C1 y C2 y las resistencias R1 y R2. El condensador C3 sirve de acoplamiento al siguiente paso, el transistor Q2 hace la función de conmutador para dejar pasar la corriente procedente de la batería B1. Con la resistencia R3 en serie se ajusta el voltaje al colector de Q2 que sale desde el oscilador. La señal es cortada en su parte negativa por el diodo D1 para activar la base de Q2 con un voltaje positivo. Eso hace caer en el estado de conducción a Q2. De esta forma pasa la corriente por el Led1, que se ilumina, indicando que el cristal de cuarzo está en buen estado. Se puede innovar y colocar una salida hacia un osciloscopio o un frecuencímetro digital para de esa forma comprobar la frecuencia a la que está oscilando el cristal. 6.12. COMPROBACIÓN DE UN TIRISTOR Para comprobar un tiristor y saber si está en buenas condiciones o en mal estado de forma rápida y segura no basta con la tradicional prueba de conducción realizada con un multímetro de resistencia u óhmetro.
  • 150.
    150 Conocer el estadode un tiristor es de gran importancia en el trabajo de reparación y comprobación de circuitos electrónicos como puede ser el panel de mando de una lavadora LG. Para comprobar el buen estado de un tiristor se necesita poner a trabajar el mismo en un circuito. Es cierto que la mayoría de las veces la simple comprobación del tiristor con el multímetro dará el estado en que se encuentra ese dispositivo electrónico que funciona a modo de interruptor, pero el verdadero estado de funcionamiento del tiristor bajo test será el resultado que arroja el comprobador electrónico de tiristores. Medir un tiristor con el polímetro digital es muy fácil pues solo hay que verificar el estado de conducción o no conducción cuando se activa la puerta (gate) del tiristor. Se debe tener siempre en cuenta las características particulares de cada tiristor para su correcta comprobación. Saber el voltaje de disparo y los límites de corriente y voltaje para realizar una correcta comprobación y no romper el que pueda estar bueno. Para comprobar el estado real de un tiristor se necesita poner a trabaja el SCR en un circuito como el que se muestra en la siguiente figura de muy fácil construcción y con el cual se podrá verificar el estado del dispositivo electrónico en cuestión. La prueba del tiristor con el circuito representado en la figura es un esquema muy simple. Circuito de prueba del tiristor Se conecta las patas del tiristor a probar en el conector correspondiente a cada una de ellas, Ánodo (A), Cátodo (K) y Puerta (G). Una vez conectadas todas las patas del tiristor bajo test se cierre el conmutador o interruptor K correspondiente al Cátodo y su paso a masa común o el negativo del circuito. Se pulsa el conmutador G para permitir el disparo del tiristor mediante la activación de la puerta (G).
  • 151.
    151 Si el tiristorestá en buen estado la lámpara deberá iluminarse a toda intensidad, en el caso de no iluminarse o hacerlo con baja intensidad es señal de que el tiristor no está trabajando bien. Para llevar el SCR a su estado OFF se abre el conector K lo que deberá llevar al apagado de la lámpara indicadora. Se cierra nuevamente el interruptor K sin pulsar el G. Al realizar esta operación la lámpara deberá permanecer apagada y en caso de que se ilumine aunque sea con poca intensidad es señal de que el tiristor no está realizando bien su trabajo y por tanto no es confiable para dejarlo conectado en un circuito electrónico. El circuito de prueba puede funcionar lo mismo con una batería recargable de 9 voltios que con una fuente externa de 12 voltios. 6.12.1. Avería en la fuente de alimentación con protección de un tiristor “CROWBAR” CROWBAR es una técnica de protección de la fuente de alimentación que cuando se produce una sobretensión de entrada hace saltar un fusible. Utiliza un tiristor conectado en serie con un fusible y en paralelo con la tensión de salida o entrada de la fuente de alimentación. Al producirse una sobretensión el sensor, formado por un diodo zéner y conectado a la puerta del tiristor, empieza a conducir activando la puerta del tiristor y haciéndolo conducir, provocando un cortocircuito en la salida de la fuente y fundiendo el fusible. Existen casos en el que después de una sobretensión el tiristor se queda bloqueado, es decir, permanentemente en conducción, haciendo el efecto de un cortocircuito, y esto hace que cada vez que se sustituye el fusible se funda. Protección CROWBAR SENSOR
  • 152.
    152 6.13. COMPROBACIÓN DECIRCUITOS INTEGRADOS Existen en el comercio equipos de comprobación de circuitos integrados, aptos para una variedad de integrados. Otra de la forma que se puede probar un circuito integrado es desconectando el pin de alimentación y midiendo su resistencia con relación a tierra o masa común. Esta prueba es para saber si se encuentra en corto. Cuando hay fuga y el fallo es intermitente se hace muy difícil conocer sí es el circuito integrado o uno de sus componentes asociados al circuito integrado. Hay que tener mucho cuidado al medir un circuito integrado en SMD cuando está alimentado con la fuente de voltaje pues un corto entre sus patas con las puntas de pruebas del medidor puede ocasionar más averías en el circuito electrónico. Precaución a la hora de medir haciendo cortos con las puntas del polímetro Para comprobar el circuito integrado se necesita disponer, entre otros datos, necesarios para que el técnico pueda conocer que hacer para localizar y dar solución a una avería determinada, es conocer cómo trabaja el circuito integrado y, para ello, nada mejor que consultar sus hojas de datos a través de datasheet, por ejemplo, en http://alldatacheet.com En la hoja de datos (datasheet) viene todo lo relacionado con el circuito integrado. Puede ver sus características y funcionamiento, régimen de trabajo, corrientes y voltajes.
  • 153.
    153 Algo muy útilson las formas de onda que vienen en la hoja de datos y casi siempre uno o varios ejemplos de circuitos típicos para ese tipo en concreto de circuito integrado. La hoja de datos del circuito integrado es tan importante como el mismo Manual de Servicio Técnico del equipo para dar servicio a un dispositivo en que se sospecha fallo en ese componente. Por ejemplo, de la fuente de alimentación de un TV Led queremos saber de un integrado de 8 patitas, tomamos su referencia: 1200AP40 y lo introducimos en la página web de alldatasheet, y nos aparece hasta 16 páginas de información de este integrado: descripción general, arquitectura del circuito interno, descripción de las funciones de cada patillaje, rango con sus valores y unidades, valores de tensión y corriente, circuito de aplicación típico, curvas, etc. Al visualizar el circuito típico de la imagen vemos la función que desempeña nuestro integrado en la fuente de alimentación del TV, típicamente es controlador y oscilador de frecuencia de conmutación. Por ejemplo, en este caso podremos medir con un osciloscopio en la pata 5 del integrado si hay señales en forma de ondas rectangulares que polariza al transistor MOSFET para efectuar la conmutación o si le llega a la patilla 2 una señal negativa proveniente del optoacoplador de salida. Otras de las medidas importante que no se deben pasar por alto es de las tensiones de la fuente de alimentación. Esto es, desconectando los pines de alimentación del circuito integrado y medir la tensión de salida de la fuente de alimentación. Esto será lo primero que se deberá hacer para comprobar que no hay problemas con el suministro de la alimentación. Si con los pines del circuito integrado conectados a la alimentación el voltaje cae más bajo que lo indicado en el diagrama eléctrico o el datasheet del circuito integrado, se deberá sospechar que este componente está en corto o uno de sus elementos asociado se encuentra en mal estado.
  • 154.
    154 Puede ser queexista un condensador desvalorizado en la fuente de alimentación al circuito integrado y sea esa la causa del bajo voltaje. Por eso hay que verificar siempre la fuente de alimentación antes de comenzar a buscar por otros caminos y alargar el tiempo de reparación del circuito electrónico. Un diodo regulador de voltaje (Zéner) en corto puede dar una falsa indicación de un circuito integrado en cortocircuito. En este caso se debe levantar una de las patas del diodo y medirlo. Muchas veces al medir un componente, como lo es un diodo Zéner o regulador de tensión, éste ofrece una lectura correcta. Lo más recomendable es comprobar el funcionamiento del componente con alimentación aplicada habiendo desconectado previamente los pines de alimentación del integrado. El falso contacto en los pines por mala soldadura es un fallo muy común en el funcionamiento de circuitos integrados. También es importante saber que un circuito integrado que está trabajando puede calentarse en exceso y esto no sea la causa de un fallo interno. Los componentes externos asociados al circuito integrado, como son resistencias, diodos, transistores, condensadores u otros pueden provocar inestabilidad al circuito integrado y no ser éste la causa del fallo. Formas de encontrar fallos en un circuito integrado:  El uso del osciloscopio  Si hay oscilación  Detector de audio o video  Generador de señales  Y otros métodos e instrumentos Los expertos aquí son los más elementales y frecuentes para conocer y resolver fallos a en circuitos integrados.
  • 155.
    155 6.14. COMPROBACIÓN DEUN VARISTOR VDR La VDR o varistores son resistencias dependientes de la tensión para los que están fabricados, estos, cambian su valor resistivo dependiendo de la variación de tensión que se produzca entre sus terminales. Ejemplo, si un varistor o VDR está fabricado para trabajar normalmente con una tensión de 250V y se le aplica un pico de tensión de 300V o más, su resistencia varía disminuyendo su valor óhmico a niveles de algunos ohmios produciendo el efecto de un cortocircuito y haciendo fundir el fusible, en el caso de encontrase protegiendo una fuente de alimentación. En la figura se muestra un varistor VDR1 de 250V colocado en paralelo con la tensión de entrada de red de 220AC por medio de un fusible de 4A. El Led D1 se encenderá cuando la tensión esté en el margen de 220 V. Cuando la tensión se eleve a un pico de más de 250V la VDR1 baja su valor óhmico produciendo una sobrecarga de corriente y haciendo fundir el fusible y apagando seguidamente el diodo LED D1. Se han dado casos, que el varistor se ha quedado permanentemente en cortocircuito, después de haber actuado y haber fundido el fusible por un pico de tensión elevada y esto ha dado lugar a que cada vez que sustituimos el fusible éste se funda, diagnosticándose averías de la fuente de alimentación. Protección del circuito con un varistor tanto de la tensión continúa como de alterna
  • 156.
    156 7. Las técnicasde la soldadura en electrónica Muchas de las averías en electrónica se deben a la soldadura, éstas se pueden encontrar envejecidas, sin apenas estaño, o que a simple vista no se vean y no haya unión entre la pata del componente y el nodo de la placa impresa, provocando, en algunos casos, averías intermitentes. En este capítulo se va a describir cómo se puede soldar con eficacia y obtener una soldadura de buena calidad. Soldadura en circuito impreso Antes de soldar en trabajos de electrónica siempre se deberán limpiar bien las dos áreas a soldar. Soldar en electrónica con buena calidad requiere experiencia. Principalmente, no aplicar nunca excesivo calor ni más cantidad de estaño del necesario. Para soldar correctamente y con gran calidad se deben seguir siempre algunos pasos muy sencillos pero importantes para lograr una buena soldadura. Estos pasos son los siguientes: 1. Limpiar bien las superficies a soldar 2. Lograr una buena unión mecánica 3. Inmovilizar los elementos a soldar 4. Aplicar la resina adecuada 5. Calentar las superficies sólo lo necesario 6. Aportar solo el estaño necesario 7. El estaño debe ser fundido por las superficies a soldar 8. Evitar corrientes de aire como la del ventilador
  • 157.
    157 7.1. LIMPIAR LOSELEMENTOS Y SUPERFICIE A SOLDAR Cuando se trata de unir dos conductores o cables mediante soldadura se deben limpiar bien los extremos a soldar, bien con una cuchilla, lija o algún producto químico como el alcohol. Lijar y limpiar la superficie a soldar En el caso de tener que soldar conductores muy finos recubiertos con esmalte, como los que se utilizan en los bobinados de transformadores, se tiene que quitar este esmalte aplicando calor con estaño y el soldador sobre las puntas del conductor hasta ver desaparecer la funda del esmalte que lo protege. Después de esto se puede soldar fácilmente. 7.2. LOGRAR UNA BUENA UNIÓN MECÁNICA ANTES DE SOLDAR LOS COMPONENTES Los elementos a soldar han de tener una buena unión mecánica para evitar desperfectos en la soldadura por vibraciones, como de los altavoces por ejemplo. Esto sucede con los componentes de potencia que generan calor, como también los circuitos de salida de audio, resistencias, fuentes de alimentación, reguladores, circuitos de salida vertical, entre otros. Nunca se debe usar la unión soldada de estaño como unión para resistencias mecánicas, solo se usa para fijar componentes y facilitar la unión eléctrica entre ambos. Sujetar bien el componente con la placa para que no se pueda mover cuando estemos soldando
  • 158.
    158 7.3. SUJECCIÓN DELOS COMPONENTES ANTES DE SOLDAR Antes de proceder a la soldadura con el estaño los componentes deberán ser inmovilizados para evitar movimientos antes de que se solidifique por completo el estaño aplicado para evitar porosidades y fracturas en el material de aportación, en este caso el estaño. Procedimiento para soldar una resistencia De moverse los componentes a soldar por mala unión mecánica o inmovilización, entonces se provocará una falsa unión que fallará muy pronto provocando un defecto difícil de detectar. 7.4. APLICAR EL ESTAÑO NECESARIO PARA CADA PUNTO DE SOLDADURA CON AYUDA DE FLUX El flux o pasta fundente es un producto químico usado en proceso de soldar y en la fabricación de placas y otros componentes electrónicos, especialmente desarrollado para reparar circuitos y componentes de soldadura. Sirve para, entre otras funciones, aislar del contacto del aire, disolver y eliminar los óxidos que pueden formarse y favorecer la permeabilidad del material base por el metal de aportación fundido, consiguiendo que el metal de aportación pueda fluir y se distribuya en la unión 100 gr de pasta fundente para soldar Hay diversos tipos de flux para soldadura con estaño en trabajos de electrónica pero se debe seleccionar el tipo que mejor nos soporte pues en lugar de lograr una soldadura de calidad se puede arruinar el circuito impreso y otros componentes por usar una fundente no adecuada.
  • 159.
    159 Hay flux abase de ácidos fuertes para trabajos en metales con una mayor superficie y espesor como son los antiguos radiadores de autos realizados con bronce o cobre, entre otros. Estos fundentes hay que evitarlos pues la delgadez extrema de las pistas en un circuito impreso puede ser corroída al usar tales fundentes. El flux más usado y seguro para trabajos de electrónica es la resina llamada Pez Rubia que es un sólido nada agresivo para las pistas de los circuitos impresos. La aplicación del flux facilita la soldadura Antes de proceder a unir mecánicamente los componentes electrónicos a soldar se debe realizar un preestañado, es decir, aplicar una pequeña capa de estaño en cada superficie a soldar. Este sencillo procedimiento evitará el tener que aplicar más calor del necesario y también evitará usar resina de forma innecesaria. El estaño es un buen conductor del calor y de la electricidad por lo que se calentará más rápido que el cobre contenido en los componentes electrónicos facilitando que el estaño aplicado para realizar la unión funda más rápidamente y se pegue con mayor facilidad, evitando así la aplicación de excesivo calor al nodo del circuito impreso o al componente. 7.5. DETECTAR SOLDADURA DEFECTUOSA CON LENTE DE AUMENTO Detectar soldadura defectuosa en el circuito impreso de un equipo electrónico es algo difícil. Eso provoca fallos difíciles de reparar por lo que se deben seguir ciertos pasos para resolver ese defecto tan sencillo y complicado a la vez. Al soldar con estaño los componentes de un circuito siempre habrá algún que otro defecto provocado por muchos factores que van desde la calidad del estaño hasta la peripecia del técnico o calidad del robot. Para detectar soldadura defectuosa puede usar una lupa o lente de aumento.
  • 160.
    160 En esta imagense muestra un defecto de soldadura que causa un fallo en la salida vertical de un viejo monitor CRT LG de 17 pulgadas. Para poder detectar la soldadura defectuosa se usa una lente de aumento como se muestra en la imagen. Detalle de soldadura mala con ayuda de una lente CI vertical de Monitor LG con soldadura en mal estado No se observa defecto en la soldadura del IC vertical a simple vista. Todas las anteriores imágenes corresponde al mismo monitor LG de 17 pulgadas con un grave defecto en la salida de líneas verticales que al final hacía que el equipo se apagara al faltar los pulsos. Es un defecto muy molesto y que puede dejar inservible el IC de salida vertical del equipo al provocar picos y oscilaciones de frecuencia fuera de parámetros. Para detectar ese fallo hay que mover la placa impresa o tocar con una punta de material aislante, no conductora de corriente los puntos sospechosos y observar la pantalla del monitor. Una rectificación a todos los puntos de soldadura sospechosos rastreados con la ayuda de una buena lente o lupa evitarán que ese fallo vuelva a ocurrir.
  • 161.
    161 Ese fallo estípico en equipos con más de 5 años de uso continuo. Transistor Q711 en monitor LG con soldadura defectuosa Los fallos anteriores son más difíciles que se provoquen en los modernos monitores LCD como los del fabricante DELL, Sony, Samsung y también de LG por estar sometidos sus componentes a menores temperaturas. 7.6. COMO SOLDAR COMPONENTES SMD Hoy en día es cada vez más difícil encontrar circuitos impresos con componentes discretos de gran tamaño. Casi todos los circuitos comerciales usan componentes de montaje superficial o también conocidos como SMD (Superficial Mounted Devices). En más de una ocasión es posible que debamos de cambiar un circuito integrado, un condensador, una resistencia o una bobina SMD y hemos podido ver que la punta de nuestro soldador es desproporcionadamente grande y que tantas patillas soldadas en un PCB es realmente difícil de desoldar. Aquí vamos a explicar algunas técnicas para desoldar y soldar estos componentes usando herramientas comunes y alguna que otra no tan común como los soldadores de gas. Materiales:  Soldador de 25w  Soldador de gas para soldadura con chorro de aire caliente  Flux líquido  Estaño  Mecha para desoldar con flux  Cable de bobina muy delgado De todo lo anteriormente descrito veamos con detenimiento algunas herramientas que son interesantes de tenerla para hacer nuestro trabajo más fácilmente.
  • 162.
    162 7.6.1. Soldador deGas El soldador de gas puede funcionar como soldador normal, soplete o soldador por chorro de aire caliente dependiendo de la punta que utilicemos. Para la soldadura en electrónica la punta más utilizada es la de chorro de aire caliente. Estos soldadores funcionan con butano, tienen control de flujo de gas y son recargables. El uso más común que se les da a estos soldadores el de soldar y desoldar pequeños circuitos integrados, resistencias, condensadores y bobinas SMD. Para llevar a cabo la soldadura con este tipo de soldador es necesario el uso de flux líquido el cual aplicaremos tanto en los pads sobre los que soldaremos el componente como sobre este. El flux es una sustancia que aplicada a un pieza de metal hace que esta se caliente uniformemente dando lugar a soldaduras más suaves y de mayor calidad. El flux se encuentra en casi todos los elementos de soldadura. Si cortáis un trozo de estaño diametralmente y lo observáis bajo un microscopio veréis que tiene como una resina o sustancia en el centro del hilo de estaño eso es ni más ni menos que flux el cual al fundirse junto con el estaño facilita que este se adhiera a las partes metálicas que se van a soldar. También podéis encontrar flux en las trenzas de una mecha de desoldadura de calidad, el cual hace que el estaño fundido se adhiera a los hilos de cobre rápidamente. Pinchad sobre ambas fotografías para ver en tamaño real a través del microscopio. 7.6.2. Desoldar y soldar un encapsulado TQFP El encapsulado que vamos a desoldar para sustituirlo por otro es el llamado TQFP y que podéis ver en la siguiente imagen. Encapsulado TQFP
  • 163.
    163 Para desoldar estetipo de encapsulado lo primero que hacemos es tratar de limpiar y eliminar todo el estaño posible de sus patillas. Para ello utilizamos la malla o trenza desoldadura con flux. Limpiar y eliminar todo el estaño de las patillas del integrado Una vez quitado todo el estaño que haya sido posible vamos a proceder a desoldar el integrado usando un soldador normal. Para ello vamos a pasar por debajo de los pines de un costado un hilo de cobre muy fino. El hilo ha de ser de bobina que vienen lacados. Uno de los extremos del cable se suelda a cualquier parte del PCB. La técnica es la siguiente. Con el único extremo libre del cable que esta soldado a la placa y ha sido pasado por debajo de los pines del integrado vamos a ir tirando de él muy suavemente mientras calentamos los pines del integrado que están en contacto con él. Vamos calentando y levantando los pines del integrado con ayuda del hilo rígido que se encuentra debajo y tirando de él suavemente. Este procedimiento se repite en las demás filas. Los pines deben quedar libres y fuera de los pads.
  • 164.
    164 Y repetimos esteprocedimiento en los cuatro lados del integrado. Asegurarse que se calientan los pines bajo los cuales va a pasar el hilo de cobre para separarlos de los pads y hacerlo con mucho cuidado, sin forzar. Con el hilo de cobre se va tirando y levantando los pines a la misma vez que se calienta. Una vez quitado el circuito integrado por completo hay que limpiar los pads de resto de estaño. Para ello aplicamos la trenza o cinta de desoldadura sobre estos apoyándola y pasando el soldador sobre esta. Nunca mover la malla desoldadora sobre los pads arrastrándola pues algún pad se puede pegar a la malla y al tirar de esta se puede desprender. En el caso de que la trenza se quede un poco pegada a los pads, solo hay que ir calentando y separando pero siempre con cuidado. Con la trenza de cobre se absorbe el resto de estaño de los pads Una vez que tenemos los pads completamente limpios vamos a proceder a soldar un nuevo circuito integrado. En primer lugar vamos a aplicar flux sobre los pads. La cantidad de flux no debe importar pues luego la limpiaremos lo que sí es importante es que no debemos de quedarnos cortos así que con alegría. Aplicamos flux de barra a todos los pads
  • 165.
    165 Lo siguiente queharemos es con un soldador de punta muy fina poner un poco de estaño en cada pad pues luego vamos a fundir este estaño para que se pegue al pin del nuevo integrado. Ahora hay que situar el nuevo componente sobre los pads con cuidado y prestando mucha atención de que cada pin está sobre su pad correspondiente. Os recomiendo que hagáis uso de una buena lente de aumento para llevar a cabo esta operación. Situar correctamente el integrado en su lugar correspondiente en la PCB. Una vez situado el componente en su lugar aplicar el soldador a un pin de una esquina hasta que el estaño se derrita y se adhiera al pin. Haced lo mismo con un pin del lado contrario. Esta operación es la más delicada pues el integrado se suele mover. Una vez fijado el integrado volvemos a aplicar flux sobre los pines del chip para que cuando el estaño se derrita se adhiera tanto al pad como al pin. El siguiente paso es pasar el soldador de pin en pin presionándolo contra su correspondiente pad de modo que este se caliente, esto hace calentar el pad y el estaño y todo se funde en un bloque. Repetir el proceso con cada pin. Después de soldar todos los pines revisar con cuidado que todos los pines hacen buen contacto y no hace cortocircuito. En este paso se puede usar el soldador de chorro de aire caliente. Como seguramente todo el perímetro del integrado estará lleno de flux que suele ser algo aceitoso, tendremos que limpiarlo. Para ellos se utiliza un disolvente limpiador de flux (flux remover, flux frei) y se aplica sobre la zona a limpiar. Una vez aplicado se mete todo el PCB, en una cubeta de agua por ultrasonidos. Esta cubeta transmite ultrasonidos al agua y la hacen vibrar de manera que el agua entra por todas partes debido a la frecuencia de vibración limpiando todo el PCB de "flux remover". Una vez limpia se seca todo el PCB con aire a presión asegurándonos que no quede ningún resto de agua que pueda corroer partes metálicas. 7.6.3. Desoldar y soldar un condensador, bobina o resistencia SMD. Los formatos SMD de estos elementos se pueden clasificar a priori en tres grupos atendiendo a su tamaño. Se pueden encontrar estos componentes en los formatos de menor a mayor 0402, 0603 y 0805, 1206 Hay muchos más pero esto son los más comunes.
  • 166.
    166 Estos elementos sepueden soldar y desoldar con un soldador de baja potencia y sin grandes dificultades cuando se trata de encapsulado de 0.8 y si los componentes no están muy cerca unos de otros. En el caso encapsulados de 0.6 nos va a hacer una lente de mucho aumento y en los de 0.4 vamos a requerir un microscopio. Para poder calentar ambos terminales simultáneamente para poder fundir el estaño que los suelda para poder retirar con facilidad el componente vamos a usar un soldador de aire caliente como el anteriormente citado. A continuación vamos a desoldar y soldar un condensador en formato 0.8 y vamos a ver que el resultado obtenido es perfecto, con una soldadura limpia. Lo primero que hacemos antes de aplicar el chorro de aire caliente sobre el condensador vamos a aplicarle un poco de flux para que el calor que posteriormente apliquemos se concentre sobre el estaño y los dos pads sobre los que esta soldado el condensador. Aplicar antes un poco de flux para facilitar que el estaño fluya
  • 167.
    167 El siguiente pasoque llevamos a cabo es el calentamiento de componente con el soldador de chorro de aire caliente moviéndolo sobre el componente para que el calor se distribuya uniformemente sobre todo el condensador. Es recomendable usar unas pinzas de puntas finas pues cuando el estaño se funde podemos rápidamente retirar el condensador. Aplicar un chorro de calor y utilizar una pinza fina para quitarlo Condensador desoldado y fuera de su lugar A la hora de volver a soldar el condensador tenemos que aplicar de nuevo flux a los pads del PCB y al condensador. Aplicar flux en esa parte para facilitar la soldadora
  • 168.
    168 Colocamos el componentesobre los pads y volvemos a aplicar calor con el soldador de chorro de aire caliente. Situar el nuevo componente en su posición ayudado de una pinza fina Aplicar calor con el chorro de aire caliente Como hemos podido ver a pesar de no tener los hornos para las soldaduras de precisión podemos apañarnos un poco y hacer un buen trabajo con herramientas baratas y con un poco de cuidado. https://youtu.be/p-o4uLqX8V0
  • 169.
    169 8. Los componentesde montaje superficial SMD En la actualidad la gran mayoría de los equipos electrónicos vienen sus placas y módulos montados con la tecnología del montaje superficial SMT. Para su diagnóstico y reparación se requieren del conocimiento de estos componentes y la forma de manipularlo. Placa de circuito impreso en SMD 8.1. IDENTIFICAR EL VALOR DE COMPONENTES SMD Puede identificar el valor de componentes SMD por sus códigos impresos en la superficie exceptuando a los condensadores SMD. Identificar el valor de resistencias SMD, condensadores SMD, fusibles SMD, y cualquier otro componente SMD en un circuito electrónico es complicado y se necesita la información especial para ello. Resistencias SMD Condensadores SMD La tecnología de montaje en superficie (SMT) surge en principio por la automatización de la industria de fabricación de circuitos electrónicos. Esta se expande a gran velocidad por las grandes ventajas y menores costos en la producción de componentes electrónicos. La tecnología de componentes de montaje en superficie (SMT) abre un gran espacio a la miniaturización. Facilita la fabricación de circuitos electrónicos muy importantes en los viajes espaciales. La exploración del interior del cuerpo humano, las profundidades marinas y cualquier otra necesidad.
  • 170.
    170 Para el técnicoen reparación de equipos electrónicos estos componentes de montaje en superficie (SMD) no traen una clara descripción. Eso dificulta y demora el servicio de reparación y a veces lo encarece. Existen componentes SMD tanto pasivos como activos; Resistencias, condensadores (polarizados y no polarizados), transistores y circuitos integrados y también los puentes de unión y fusibles. La distancia entre los extremos de los SMD se ha reducido hasta los 0,5mm. La nomenclatura estándar es 0402 (1.0x0.5mm). Eso quiere 10 veces menos área que el estándar 1208 y cinco veces menos que la 0805. Comprobador de componentes de SMD. Para identificar el valor de componentes SMD se usa un código impreso en la superficie del componente y esto es a causa del pequeño tamaño de estos componentes. Las resistencias, diodos, transistores, circuitos integrados y condensadores de tantalio SMD pueden ser identificados mediante los códigos. Los condensadores cerámicos SMD no pueden ser identificados pues no están etiquetados. 8.2. COMO IDENTIFICAR EL VALOR DE LA RESISTENCIA SMD Como todos sabemos son aquellos componentes que causan una oposición al paso de la corriente. Visto desde el punto de vista del técnico reparador, tenemos que saber que esta ofrece una diferencia de potencial (Voltaje) entre sus extremos y que nos la encontraremos representada con la letra en R.A diferencia de los diodos, las resistencias conducen en ambos sentidos. Desde el punto de vista de los diseñadores estas son usadas para limitar la corriente, a más valor menos corriente. O mejor dicho, el objetivo de una resistencia es producir una caída de tensión entre sus terminales que es proporcional a la corriente que pasa. En un mundo ideal, lo ideal (valga la redundancia) sería que la resistencia fuese constante independientemente del tiempo, temperatura, corriente y tensión a la que está sometida.
  • 171.
    171 Las resistencias tipochip se fabrican con la técnica del micro film (aplicación de una capa o película que recubre una superficie). Se hace sobre un sustrato cerámico con dos extremos metálicos para permitir la soldadura del estaño. La parte de la resistencia es recubierta con una capa de vidrio como medio de protección. Pueden ser soldadas con las técnicas de soldadura con un soldador de lápiz de punta fina, onda (infrarrojos) y reflow (aire caliente). Las resistencias SMD son fabricadas en forma rectangular (chip) o en forma cilíndrica (MELF). En la tecnología de montaje en superficie (SMT) los jumpers o puentes son resistencias de cero ohmios y su código o etiqueta en el componente es de "000". El rango de valores para resistencias SMD va desde 1 ohmio a 10M ohmios y "cero ohmios" para los puentes o jumpers. Las resistencias actuales se acercan mucho a las ideales, pero en el campo de batalla (vida real) no es así. Cuando nos enfrentamos a una reparación, este componente ha podido estar sometido a vibraciones, humedad, muy altas o bajas temperaturas o cualquier otro tipo de climatología adversa que haya echo trabajar al componente en valores ligeramente distintos, lo cual ha podido desencadenar más fallas. Pero estos son casos muy extremos, normalmente antes estos factores las resistencias se abren, se queman y cortan el paso de corriente entre sus extremos. Esto pasa particularmente cuando están disipando más potencia de la que admiten, que en este caso nos la encontraremos quemada. Diferentes valores y tamaños de resistencias SMD Para conocer el valor de las resistencias SMD hay que leer la etiqueta impresa sobre la superficie de estas. Para eso habrá que hacerlo con una lente de aumento por su pequeño tamaño de la misma. Vamos a aprender a identificar estos pequeños componentes y su valor en todas sus versiones, desde las que tiene códigos numéricos de 3 cifras, pasando por las de 4 cifras hasta las de tipo alfanumérico EIA-96 y MELF.
  • 172.
    172 8.2.1. Código de3 cifras Estas son las más fáciles de leer, nos las vamos a encontrar con una serigrafía de 3 números. En estas los 2 primeros dígitos son el valor numérico mientras que el tercero es el multiplicador, es decir la cantidad de ceros (0) que agregaremos al valor. Veamos un ejemplo: una resistencia con el número472 es de 4.700 ohm o (4,7K) porque al número "47"(los dos primeros dígitos) debemos agregar 2 ceros(del número "2" del tercer dígito). En la figura siguiente os muestro gráficamente el sistema con algunos ejemplos de valores comunes. Esto nos da un resultado de 4700 ohmios o 4,7Kohmios de resistencia. Si en lugar de un 2 al final apareciera un cero (0) entonces el valor de la resistencia sería de 47 ohmios, de aparecer un 1 como el tercer dígito la resistencia serie de 470 ohmios. Solo tiene que agregar tantos ceros como le indica el tercer dígito. El código descrito corresponde a resistencias SMD para la tolerancia entre 2% y el 5%. 8.2.2. Códigos de tres cifras en resistencias con valores menores de 10 ohm Con el sistema descripto anteriormente, el valor mínimo de resistencia que podemos codificar es de10 ohm y que equivale al código "100" (10 + ningún cero). Con valores de resistencia menores de 10 ohm, es necesario encontrar otra solución, porque en lugar de agregar ceros deberíamos dividir el valor de los dos primeros dígitos. Para resolver la cuestión, los fabricantes usan la letra "R" que equivale a una coma.
  • 173.
    173 Por lo quepara resistencias con código de 3 cifras de menos de 10Ω se interpretan así. También nos las podemos encontrar con la R delante, donde la R al principio significaría “0,” más los dígitos que le sigan. Es decir, que una resistencia con el código 4R7equivale a 4,7 ohm porque reemplazamos la "R" con una coma. Si el valor de la resistencia es menor de 1ohm, usamos el mismo sistema de la letra "R", poniendo la R como primer número. Por ejemplo, R22 equivale a 0,22 ohm. Fácil sencillo y para toda la familia. 8.2.3. Códigos de cuatro cifras (resistencias de precisión) En el caso de las resistencias de precisión, los fabricantes han creado otro sistema de codificación compuesto por números de 4 cifras. En él, los tres primeros dígitos son el valor numérico mientras que el cuarto dígito es el multiplicador, es decir, la cantidad de ceros que debemos agregar al valor. El hecho de disponer de tres dígitos para codificar el valor permite a los fabricantes una mayor variedad y precisión de los valores.
  • 174.
    174 8.2.4. Códigos decuatro cifras en resistencias con valores menores de 100 ohm. Con el sistema de 4 cifras, el valor de resistencia menor que podemos codificar es de 100ohm y que equivale al código "1000" (100 + ningún cero). Con valores de resistencia menores de 100 ohm, los fabricantes han optado por la misma solución del sistema a 3 cifras y que consiste en agregar una letra "R" en lugar de la coma. Entonces, si por ejemplo tenemos una resistencia con los dígitos 4R70, sabemos que será de 4,7Ω y tolerancia del 1%. 8.2.5. Resistencias de precisión con 1% de tolerancia, código EIA-96 Recientemente, los fabricantes han introducido para las resistencias de precisión, un nuevo sistema de códigos llamado EIA-96 que es bastante complicado de descifrar si no tenemos la tabla de referencia. Me explico; en los códigos de tres y cuatro cifras que hemos visto, el número impreso dispone de toda la información necesaria para conocer el valor de resistencia. Por el contrario, en el EIA-96 las primeras dos cifras del número leído es un número índice de una tabla en la que encontraremos el valor equivalente mientras que la letra final equivale al multiplicador.
  • 175.
    175 Tabla código índicey multiplicador EIA-96 Es decir que, si tenemos una resistencia con el código 18B, significa que tenemos que buscar en nuestra tabla el número 18 que corresponde con 150 y multiplicarle el valor de B = 10. Por lo que la resistencia será de 1500Ω o 1,5k. Para reconocer si una resistencia esta codificada enEIA-96, generalmente basta fijarse si el código tiene una letra al final. Por motivos que personalmente desconozco, el multiplicador 0,01 (resistencias con valores entre 1 ohm y 9,9 ohm) se puede codificar con la letra Y o también con la letra R. Lo mismo sucede con el multiplicador 0,1 (resistencias entre 10ohm y 99 ohm) que se puede codificar con la letra Xo también con la letra S. En la foto de arriba está la tabla completa para resistencias EIA- 96.
  • 176.
    176 8.2.6. Cómo saberla tolerancia de las resistencias SMD Pues muy sencillo, como han podido observar en los tres sistemas de codificación que hemos visto, los fabricantes no han previsto ningún modo de indicarla tolerancia de las resistencias (la cuarta franja de color en las resistencias comunes). Aunque si existen excepciones a la regla, las resistencias codificadas con números de 3 cifras tienen una tolerancia del 5%mientras que las resistencias con números de 4 cifras y también las resistencias codificadas con EIA-96tienen una tolerancia del 1%. Para identificar el valor de resistencias SMD con tolerancia del 1% se usan códigos impresos de cuatro dígitos. La siguiente tabla muestra algunos valores típicos de resistencias SMD con tolerancia entre 2% y el 5%
  • 177.
    177 Cuando sobre elcomponente SMD tiene impreso valor "000" se trata de un puente o jumper como aparece en la imagen. 8.2.7. Cómo saber la potencia de las resistencias SMD Como en el caso de las resistencias con termínales, la potencia de las resistencias SMD depende de las dimensiones de estas. La más pequeña, que es el modelo 0201 tiene dimensiones realmente reducidas (0,6mm x 0,3mm) y su potencia es de 1/20W o sea 0,05W. El código de descripción para identificar Valor de Componentes SMD consta de cuatro dígitos. Estos representan su longitud y ancho en una centésima de pulgada (1/100") que corresponde a 2.54mm en el sistema métrico decimal. Si por ejemplo tenemos el código 0805 los primeros dos dígitos (08) representan el largo del componente y los últimos dos dígitos (05) representan el ancho del componente SMD. Para conocer su valor en milímetros se multiplica 25,4mm x 0,08 lo que da un valor de 2.032 mm de largo. Para obtener el ancho se multiplica 25.4mm x 0,05 lo que da un valor de 1,27mm. Así tenemos que el código 0805 describe un componente SMD de 2.032 mm de largo por 1.27mm de ancho y una potencia de 1/10W.
  • 178.
    178 Las resistencias SMDcon potencia de 1/4W son del modelo 1210, con dimensiones de 3,2mm x 2,5mm.En la tabla pueden ver los distintos modelos con las respectivas potencias. Las formas más populares de resistencias SMD corresponde al código 1206. Largo 3.2mm x ancho 1.6mm x alto 0.6 mm, potencia máxima de 1/4 W y una temperatura de 70º Celsius) y la codificación 0805 (L= 2mm x A = 1.25mm, Pmax = 0.125 W a 70º. 8.2.8. Dimensiones y potencias de las resistencias MELF Las resistencias del tipo MELF son suministradas en tres formas:  MELF código 0204, Largo= 5.9mm, Diámetro= 2.2mm  MINIMELF código 0204, Largo= 3.5mm, Diámetro=1.5mm  MICROMELF código 0207, Largo=2.2mm, Diámetro=1.1mm Las resistencias del tipo MELF (cilíndricas) son marcadas mediante el código de colores convencional con 4 o 5 anillos. 220Ω 0,1%
  • 179.
    179 TABLA DE DIMENSIONESDE RESISTENCIAS DE SMD Identificación de la codificación de resistencias SMD 8.3. IDENTIFICAR CÓDIGOS SMD EN TRANSISTORES Los transistores SMD son componentes muy pequeños para poder situar sobre ellos la impresión con su identificación. Para poder identificar los transistores SMD los fabricantes usan códigos de dos o tres caracteres. Como se entenderá poco pueden decir sobre su real identificación. Necesitará un buen catálogo o el manual de servicio y diagrama eléctrico del equipo aunque esto último no siempre es fácil de obtener. Transistores en SDM con códigos SS y SG
  • 180.
    180 Este es elresultado del código SS y SG en un transistor SMD. Para leer códigos SMD en transistores debe usar una lupa de aumento. La técnica usada para identificar los códigos SMD indica que primero se debe conocer el tipo de encapsulado del transistor SMD. Son varios los encapsulados en que se fabrican estos transistores. La denominación SOT (small-outline-transistor) dice como es el perfil externo del transistor, es decir, su configuración estructural externa. Transistor SMD con encapsulado SOT-23 El transistor SMD con el encapsulado SOT-223 es muy parecido al SOT- 23 pero algo más pequeño. Transistor SMD con encapsulado SOT-223 El transistor SMD con encapsulado SOT-323/SC-70 los cuales tienen tres patas por una parte y otra mayor en el otro extremo con conexión al colector del transistor. Transistor SMD con encapsulado SOT-323/SC-70
  • 181.
    181 El transistor conencapsulado SOT-89 el cual es igual al SOT-323 pero algo más pequeño. Transistor SMD con encapsulado SOT-89 TABLA COMPLETA CON TRANSISTORES SMD SEGÚN SU ENCAPSULADO Los transistores digitales de montaje superficial se fabrican con resistencias integradas en su encapsulado. Algunos tienen una resistencia conectada a la base, otros al emisor y también los hay con resistencia conectada a la base y al emisor en el mismo encapsulado del transistor digital SMD como se muestra en la figura.
  • 182.
    182 La introducción alcomplejo mundo de la identificación de códigos de transistores SMD se ofrece solo como referencia para ayudar a buscar el código correcto o que más se acerque a la realidad del circuito. El SMD codebook www.marsport.org.uk/smd/mainframe.htm debe ser usado con el fin de tratar de encontrar el manual de servicio técnico del equipo pues es donde aparecerá el tipo de transistor requerido.
  • 183.
    183 9. Equipos yherramientas necesarios para establecer un centro de reparación Para tener un centro de reparación bien equipado es una buena inversión para quienes desean dedicarse a reparar equipos electrónicos. La instalación que se haga y el tipo y gama de equipos de medida dependerán no sólo del trabajo que se quiera realizar, sino del presupuesto. De hecho, se puede montar un taller relativamente modesto con lo mínimo, sin necesidad de empezar con equipos flamantes de laboratorio. En el mercado existen muchos equipos de segunda mano y lo único que hace falta, al menos al principio, son unos pocos equipos. Los demás podrán irse incorporando según aumente los fondos. Sin embargo, no hay que olvidar que además de los aparatos más grandes, también hacen falta pequeños, por ejemplo, una caja de herramientas completa. También debe atenderse mucho a la zona de trabajo, siendo deseable montar el laboratorio apartado del núcleo de actividades domésticas o comerciales. Hay que prever que se van a tener que mantener equipos parcialmente desarmados durante algún tiempo y que hay que protegerlos contra los curiosos. En este capítulo se dedicará a establecer una lista de categorías de equipos que podamos necesitar. Esta lista comprende:  El centro de reparación  Equipos de soldadura  Equipos de medida  Equipos de Fuentes de alimentación  Equipos ópticos  Herramientas manuales y otros útiles Para realizar los trabajos de reparación se requiere de un sitio adecuado y con ello los equipos y las herramientas necesarias. A continuación, se describe todo lo referente a estos aspectos. 9.1. EL CENTRO DE REPARACIÓN Cualquier trabajo relacionado con la electrónica en el montaje y reparación requiere disponer de un recinto con un banco, mesa o superficie con unas dimensiones mínimas que permitan apoyar el circuito o equipo que se está reparando. Además habrá que tener en cuenta también la necesidad de disponer de un mínimo de instrumentos de medida y herramientas específicas para los que se debe de prever también un lugar adecuado, de forma que resulten fácilmente accesibles desde el puesto normal de trabajo y todas las operaciones de conexión, desconexión, manipulación de los diferentes controles, instalación de un sistema de medida determinado, etc., puedan realizarse con un mínimo de esfuerzo y no acarreen pérdidas de tiempo imprevistas o riesgo de sobrecargas accidentales que puedan poner en peligro la seguridad de las personas o de los equipos bajo prueba.
  • 184.
    184 En definitiva, setrata de que el técnico electrónico pueda construirse un pequeño laboratorio de electrónica adaptado a sus necesidades, donde poder desarrollar sin problemas cualquier actividad de montaje, diagnostico, reparación, comprobación, ajustes o mantenimiento. Es importante recordar desde el comienzo que se pasa en el taller una cantidad de tiempo considerable, por lo que deberá dedicarse una atención especial a su distribución, decoración y seguridad. En la siguiente figura se muestra una distribución típica de un pequeño taller de electrónica. Distribución típica de un pequeño taller de electrónica
  • 185.
    185 9.1.1. Almacenamiento En untaller de electrónica es necesario tener un lugar dedicado al almacenamiento, con estanterías y almarios, que puedan albergar los materiales y equipos electrónicos de una forma ordenada y clasificada. Los componentes y repuestos deben guardarse y clasificarse en varias unidades de cajones, que pueden comprarse en tiendas especializadas, y que ofrece una serie de cajones de plástico apilables o montados directamente en un panel metálico. Hay que prever varios tamaños: para componentes pequeños, como resistencias, condensadores y circuitos integrados y piezas más grandes. Deberá habilitarse una zona para documentación, libros y manuales. La mejor forma de acomodar papeles, manuales, diagramas de circuitos, fichas de trabajo, etc. es en un archivador estándar. El taller ha de tener también una estantería para libros, que como son de distintos tamaños, tendrá que construirse con las medidas adecuadas. Como mínimo, tendrá una capacidad para 20 libros y si no se dispone de archivador, para una cantidad igual de manuales de mantenimiento. No olvide que cada aparato de medida tiene también su manual de mantenimiento y su manual operativo. Lo ideal sería colocar las puntas y sondas de prueba en un perchero y las herramientas en cajones, bien ordenadas y clasificadas. 9.1.2. Iluminación Sin lugar a dudas, el método más eficiente de iluminar una zona grande de taller es poner uno o más tubos fluorescentes. La luz fluorescente general deberá montarse en el techo, en una posición lo más céntrica posible. Deberá instalarse de modo que el tubo vaya longitudinalmente paralelo al banco de trabajo. Con uno de alrededor de 1,8 m se ilumina una zona de unos 11 metros cuadrados. Lo más importante es disponer de más iluminación en las proximidades de la zona de trabajo, lo que se consigue con un flexo con contrapeso o similar y con una fuente luminosa consistente en un tubo redondo fluorescente. Estos flexos pueden inclinarse, girar y extenderse hacia casi cualquier posición y resultan esenciales para el trabajo de inspección y reparación. Incorporan una lupa para trabajos de precisión, que consta de una lente doble convexa que va montada en un soporte ajustable. 9.1.3. Seguridad El valor de los artículos que hay en un taller de reparación de equipos electrónicos puede llegar a ser importante. Además, son elementos que pueden venderse fácilmente en el mercado, por lo que resulta de sumo interés para los ladrones, siendo este punto importante de tener en cuenta para instalar un sistema de alarma para avisar y disuadir al intruso.
  • 186.
    186 Es una buenaidea llevar un registro de los números de serie, facturas recibos y una descripción breve de cada parte importante del equipo. Por supuesto los números de serie del equipo que esté reparando figurarán ya en sus fichas de servicio. Esta información no sólo es útil en caso de robo, sino que resulta esencial a la hora de hacer la reclamación al seguro. Deberá guardar copia de toda esta información en un lugar seguro, fuero del propio taller. 9.1.4. Seguridad física Resulta fundamental tener unos buenos procedimientos de trabajo en todo momento y que todas las personas estén alertas ante cualquier riesgo que pueda surgir. Primeramente ha de tratarse con sumo cuidado todo equipo que funcione con la tensión de red, pues los 240 voltios pueden ser mortales. Estos equipos han de estar siempre apagados y desenchufados de la red mientras se sustituyen o quitan componentes. Esta norma no tiene ninguna excepción en absoluto. Deberá instalarse un magnetotérmico que corte simultáneamente todos los enchufes de red del banco de trabajo. Naturalmente, la iluminación ha de ir en un circuito aparte. El Interruptor general ha de situarse en un lugar preeminente y se incorporará preferiblemente un interruptor diferencial. Los enchufes deberán estar bien instalados, cuidando especialmente sus conexiones, para evitar posibles derivaciones con la carcasa metálica. La codificación de los cables de los enchufes deberá seguir la norma de colores: marrón: vivo, azul: neutro, verde/amarillo: tierra. Cuando se atornillen los cables de los enchufes se apretarán bien, cuidando de no dejar hilos sueltos. Los cables se sujetarán con abrazaderas y se inspeccionarán regularmente; los cables y enchufes averiados se cambiarán completamente, en vez de repararse con cinta aislante. Para controlar los fuegos eléctricos sólo se emplearán extintores de polvo seco o de dióxido de carbono (CO2). El taller poseerá un botiquín de primeros auxilios, con material suficiente para tratamiento de pequeños cortes y quemaduras. Recordemos los diez puntos más importantes a tener en cuenta para la preparación de un taller de electrónica, estos son: 1. Prever un medio de escape en caso de incendio 2. Habilitar un medio de proteger esa salida de escape 3. Disponer de equipos adecuados de extinción de incendios como uno o dos extintores de polvo seco o de dióxido de carbono. 4. Disponer de un botiquín completo de urgencia
  • 187.
    187 5. Instalación deun interruptor general que corte simultáneamente todas las tomas del banco de trabajo 6. Instalar algún sistema de alarma para avisar y disuadir al intruso. Pues el material, herramientas y equipos que contiene el laboratorio es de un valor importante. 7. La iluminación debe ser buena, del tipo fluorescente y montada en el techo, en una posición lo más céntrica posible o distribuida en varios tubos que vayan longitudinalmente en paralelo a la mesa de trabajo. 8. En la mesa se instalaran un flexo de luz fluorescente con lupa. 9. Los componentes y repuestos deben guardarse en varias unidades de cajones clasificadores. 10. Deberá habilitarse una zona para la documentación, libros, manuales, diagramas de circuitos, fichas de trabajo, etc. 9.1.5. Construcción del banco de taller Por las razones anteriormente expuestas, lo primero que habrá que plantearse es el disponer de un banco o mesa de trabajo adecuado, para ello se va a ofrecer un diseño orientativo del mismo, aunque, naturalmente, cada persona podrá adaptarle a sus gustos y necesidades, por lo que aquí se menciona únicamente podrá ser tomado como referencia. La mesa de taller va a estar dividida en dos espacios perfectamente separados, uno destinado a superficie o área de trabajo como tal y el otro, ligeramente sobreelevado, servirá para situar sobre él todos los instrumentos de medidas necesarios, con objeto de no restar espacio a la zona principal y para que las indicaciones ofrecidas por los instrumentos queden a la altura de la vista del técnico y sus diferentes controles resulten fácilmente accesibles. 9.1.5.1. DIMENSIONADO DEL BANCO DE TALLER Para la superficie de trabajo propiamente dicha se ha considerado como válido un tablero de madera rectangular de 1,5 metro por 80 cm de profundidad. En aquellos casos en los que se pretenda trabajar con equipos voluminosos, como pueden ser pantallas LED de 50”, el fondo mencionado podrá ampliarse hasta 90 ó 100 cm. Este tablero puede realizarse a base de material aglomerado de 19 mm de espesor y la cara que se destine a zona principal se recubrirá de algún tipo de laminado plástico, encolado a la misma, con objeto de conseguir que el área de trabajo se pueda mantener limpia con facilidad y no dañe las cajas o muebles de los equipos que se apoyen sobre ella.
  • 188.
    188 Se montará sobreunas patas que puedan realizarse a base de tubo de hierro, madera o bien emplear las pletinas de sección en L que se utilizan para la construcción de estanterías metálicas. La altura aconsejada depende fundamentalmente de la forma y tipo de asiento que elija el técnico, si se pretende emplear una silla normal, la altura deberá ser del orden de 75 a 80 cm, si se prefiere una banqueta de trabajo elevada aquella se hará de 90 a 100 cm. En ambos casos, silla o banqueta, se elegirá algún modelo que facilite al máximo los movimientos de la persona que se siente sobre ella, lo que supone el disponer de asiento giratorio y respaldo reclinable e incluso ruedas en las patas. Para el correcto apoyo del tablero indicado se emplearán cuatro o seis patas, dependiendo del peso previsible de los equipos que vayan a situarse sobre él. Convienen además prever la posibilidad de montar un cajón deslizante bajo el tablero de la mesa, de unos 50 cm de ancho y el fondo que se necesite, para tener en él todas las herramientas de trabajo de tipo mecánico (alicates, atornilladores, pinzas, cúter, etc.). Dimensiones orientativas del banco de trabajo
  • 189.
    189 El espacio dedicadoa instrumentación puede construirse como si se tratara de otro pequeño banco con un tablero del mismo ancho que el del tablero principal, pero con un fondo de 25 o 30 cm, que podrá apoyarse sobre el tablero principal mediante cuatro o seis patas o bien fijarle a la pared con unas escuadras del tamaño apropiado. Dimensionado de una estantería para los equipos de instrumentación Un complemento muy práctico para instalar sobre el banco de trabajo, que ya suponemos totalmente montado, resulta un perchero de pared con cuatro o cinco ganchos, destinados a recoger todos los cables, cablecillos, latiguillos y sondas de medida que se empleen normalmente. Puede situarse sobre uno de los laterales del banco de trabajo, atornillándole al borde o canto del tablero. 9.1.5.2. INSTALACIÓN ELÉCTRICA Una vez que se disponga del banco de trabajo totalmente construido, se realizará sobre él la instalación eléctrica del número suficiente de enchufes de red como para poder conectar simultáneamente 4 o 5 equipos más el soldador y algún otro elemento auxiliar. En definitiva, se considera que un total de ocho enchufes puede ser la cifra más adecuada. Todos ellos se llevarán a un interruptor general de encendido situado en el propio banco de trabajo. Este interruptor permitirá apagar o encender todos los equipos que estén directamente conectados en esta línea, siendo éste el mejor medio para no olvidar la desconexión a final de la jornada o en cualquier otro momento que se precise.
  • 190.
    190 Conexionado eléctrico delbanco de trabajo Uno de los factores que no conviene olvidar en la instalación eléctrica es el disponer de una toma de tierra adecuada en cada uno de los enchufes, resultando también muy útil instalar una serie de bornas de tierra separadas de los enchufes, con la forma de clavija hembra o de presión, para poder conectar cualquier equipo sometido a pruebas. La conexión de tierra se realizará a la propia del edificio, si dispone de ella, de lo contrario construyendo una propia para esta función, lo que se consigue enterrando una pica en carbonilla o cilindro galvanizado o cobre, o bien una rejilla metálica de 60 cm de longitud y 30 cm de anchura. Cualquiera que sea el método elegido se conectará mediante un cable de cobre de buena sección de 1 o 2 mm². Para conseguir una buena protección ante cualquier descarga motivada por derivaciones de algunos equipos, conviene instalar en serie con el interruptor general un diferencial de buena sensibilidad de 30 mA como máximo. En algunos casos concretos en los que se va a trabajar frecuentemente manipulando circuitos integrados de tecnología CMOS, que son bastante sensibles a las descargas estáticas, se necesita disponer de superficies de apoyo a base de ciertas alfombrillas antiestáticas, enlazadas a tierra e incluso que el técnico también se conecte a tierra mediante una pulsera especial. Alfombrilla antiestática de mesa Pulsera antiestática
  • 191.
    191 En el casode que se vaya a trabajar en la reparación de equipos sintonizadores, radio, televisores, será necesario incluir una instalación de antena colectiva con varios conectores base de salidas enlazadas mediante un amplificador y un repartidor a la propia del edificio. Esquema eléctrico de una instalación para la distribución y amplificación de las señales de radio FM y TV. Frontal del banco de taller, en la parte inferior vemos las protecciones, las tomas de corrientes y de antena. En la parte superior los equipo de medidas. Los instrumentos que completarán el laboratorio, además de las herramientas, depende de la especialidad concreta que vaya a desarrollarse sobre él. De todas formas existen una serie de instrumentos considerados como básicos que no deben faltar. Se trata de:  Polímetro del tipo analógico o digital, aunque lo más adecuado es disponer de uno de cada tipo para poder realizar dos medidas simultaneas.  Fuente de alimentación regulable de 0 a 45V o 50V y 2 o 3 A. Con salidas fijas de +5V/0V y +12V/0V/-12V.  Osciloscopio, de doble canal.  Autotransformador de tensión alterna regulable, muy útil para comprobar el comportamiento de los equipos a diferentes tensiones de alimentación de red.  Generador d funciones con las tres señales de ondas básicas y frecuencias de 20Hz a 1 MHz  Frecuencímetro del tipo digital para medidas rápidas de frecuencias.
  • 192.
    192 Banco de tallerfinalizado 9.2. EQUIPOS DE SOLDADURA Seguramente, el componente más importante de cualquier taller o centro de servicio es su arsenal de equipos de soldadura. Para poder cómodamente trabajar con cualquier tipo de equipos a reparar y realizar todo tipo de operaciones. Un riegos muy particular y que hay que tener en cuenta en los talleres electrónicos es el soldador, aunque esta herramienta sea de gran ayuda, puede resultar un gran enemigo. Los soldadores y estaciones deben inspeccionarse periódicamente, para ver si tiene una buena toma de tierra y que no tenga derivaciones. Un centro de reparación y servicio debe estar equipado con varios tipos de estaciones de soldadura y soldadores del tipo lápiz. Por ejemplo, para reparar los ordenadores portátiles y placas madres el papel de herramienta principal desempeñará una estación de soldadura infrarroja semiautomática, que es la herramienta más adecuada para soldar y desoldar los componentes SMD, BGA, CBGA, CCGA, CSP, QFN, MLF, PGA y otros.
  • 193.
    193 9.2.1. Estaciones desoldadura infrarroja y de aire caliente Estas estaciones de soldadura infrarroja semiautomática son idóneas para soldar/desoldar los componentes BGA en las placas de gran tamaño. Grandes pre-calentadores inferiores ayudan a minimizar el riesgo de pandeo de placas de textolito, mientras monitorea la temperatura en múltiples áreas descartando la posibilidad de recalentamiento del componente siempre y cuando se utilice el perfil térmico adecuado. Estación de soldadura termorreguladora Por supuesto, el proceso de reparación no se limita con soldadura de componentes BGA únicamente. Por esta razón siempre es necesario tener al alcance de la mano un soldador de punta fina y una pistola de aire caliente. Prácticamente cada estación de soldadura de aire caliente viene combinada con un soldador convencional. Estación de soldadura de aire con control de temperatura y soldador de lápiz Últimamente en el mercado de equipos de soldadura se volvieron populares las estaciones de soldadura de aire caliente. Son las estaciones de soldadura de aire caliente de buena calidad, equipadas con el cautín y pistola de aire.
  • 194.
    194 No obstante, losfabricantes no se han estancado en esta combinación y siguieron agregando a las pistolas de aire caliente otras herramientas útiles. Por ejemplo, hoy en día una de las más populares estaciones de aire caliente es un sistema de reparación completa, que además de pistola de aire y soldador, incluye un extractor de humo y una pistola desoldadora, y está destinado para trabajar con soldaduras convencionales y sin plomo. 9.2.2. Soldador Convencional El soldador convencional proporciona la temperatura necesaria para realizar la soldadura, el cual juega un papel muy importante para obtener una buena calidad de ésta y por lo tanto se debe de ser muy cuidadoso en el momento de realizar su selección y adquisición. Existen en el mercado una gran variedad de modelos de soldadores que pueden ser clasificados en cuatro tipos diferentes: 1. Tipo recto normal o de lápiz que presenta una forma alargada, dependiendo de su tamaño y de la potencia que puede transmitir en forma de calor. Su temperatura normal de funcionamiento es del orden de 400 grados. 2. Tipo recto, similar al anterior, con regulación de temperatura, el cual dispone de un contacto térmico interno que desconecta la alimentación cuando la temperatura alcanza un valor determinado, durante el tiempo necesario para que el soldador se enfríe hasta alcanzar otra temperatura en la que se vuelve a conectar y calentarse. Su margen de temperatura es de 240 grados y 270 grados, evitando que temperatura más altas, propias de otros modelos, puedan dañar a componentes delicados. 3. Tipo recto de baja tensión, caracterizado por recibir la alimentación a través de un transformador que va incorporado en una caja cerrada, suministrada con el soldador. Este modelo posee la ventaja sobre los anteriores de que proporciona aislamiento eléctrico de la red y por tener una tensión tan baja, evita cualquier tipo de accidente producido a causa de un mal aislamiento.
  • 195.
    195 4. Tipo depistola o de calentamiento rápido. Este modelo recibe la alimentación necesaria para su calentamiento sólo en el momento de realizar la soldadura, aunque permanezca enchufado a la red de forma permanente. Mediante un interruptor-pulsador en forma de gatillo, cuando se pulsa deja pasar la corriente eléctrica haciendo calentarse la punta muy rápidamente, en un tiempo muy corto. El factor más importante a la hora de elegir un soldador es, por lo tanto, la potencia que se va a necesitar para realizar la mayoría de los trabajos en los que se le vaya a emplear. En base a esto, tenemos:  Baja potencia: Inferiores a 30 vatios.  Media potencia: De 30 a 60 vatios.  Alta potencia: De 60 vatios en adelante. Los soldadores de potencias bajas y medias son los empleados normalmente en electrónica para realizar cualquier tipo de soldaduras en terminales de componentes, circuitos impresos, etc. Los soldadores de mayor potencia se suelen utilizar para soldar terminales y componentes gran tamaño en superficies de cobre y chasis. 9.2.3. Desoldador El desoldador es una herramienta necesaria, en el caso de que no dispongamos de una estación completa de soldadura y desoldadura. Para ello, debemos disponer de un desoldador cuando queremos reciclar o sustituir los componentes que van unidos con estaño. La usaremos con mucha frecuencia en la sustitución de componentes electrónicos en la reparación de circuitos. Desoldador de pipeta de goma
  • 196.
    196 Esta herramienta lashay de varios tipos, de pipeta o de bomba. La de bomba se carga y cuando el estaño está derretido, por un soldador de punta de lápiz, oprimimos el botón y la bomba desoldadora absorbe el estaño y la superficie queda limpia. El otro tipo de desoldador está constituido de una pipeta de goma que al calentar el estaño se oprime y suelta la pipeta absorbiendo el estaño. Bomba desoldadora manual y con pipeta de goma El desolador de bomba los hay de dos tipos: Bomba para desoldar aplicando antes calor con la punta de un soldador y la bomba para desoldar eléctrica que directamente calienta el estaño y lo absorbe oprimiendo el botón. Bomba desoldar eléctrica 9.2.4. Herramientas auxiliares para soldar-desoldar Entre los equipos auxiliares para soldadura le serán muy útiles los siguientes artículos:  Juego de tientagujas para componentes BGA
  • 197.
    197  Juego deherramientas para soldadura  Juego de puntas para soldador de lápiz 9.2.5. Soldador de Gas El soldador de gas puede funcionar como soldador normal, soplete o soldador por chorro de aire caliente dependiendo de la punta que utilicemos. Para la soldadura en electrónica la punta más utilizada es la de chorro de aire caliente. Estos soldadores funcionan con butano, tienen control de flujo de gas y son recargables. El uso más común que se les da a estos soldadores el de soldar y desoldar pequeños circuitos integrados, resistencias, condensadores y bobinas SMD. 9.2.6. Estaño, Flux y Cinta desoldadora Junto con el soldador se debe emplear el estaño, el cual es un delgado alambre que tiene características conductoras excelentes y su capacidad de derretirse al llegar a una cierta temperatura alta hace que sea fácil unir componentes. El estaño tiene la capacidad de pasar de un estado sólido a un estado líquido al exponerse directamente al calor generado por la punta del soldador.
  • 198.
    198 Existen varios tiposde estaño, hay estaños que presentan aleaciones con plomo, titanio o hierro, y tienen varias dimensiones o grosores dependiendo del trabajo que queramos realizar. Estaño de diferentes longitudes en carrete. La realización de una soldadura requiere unas condiciones iniciales en las superficies de los conductores que se van a unir, así como en los útiles para soldar, que hay que considerar, siempre que se desee obtener un resultado final satisfactorio y de buena calidad. La aleación metálica empleada en el proceso de la soldadura es un elemento de gran importancia. Esa aleación ésta compuesta por la unión de dos metales, estaño y plomo en su proporción de 60% de estaño y 40% de plomo, encontrándose en el mercado en forma de hilo con un diámetro variable según tipos y marca, arrollado sobre un carrete, de tamaño dependiente de la longitud total del hilo que contenga. A este hilo de soldar se le conoce habitualmente con el nombre de estaño. Estaño 60/40 El hilo de estaño debe contener, además, en su interior una resina que facilita mucho la operación de soldar ya que su misión es la de efectuar una última limpieza de las superficies en el mismo momento de la soldadura y protegerlas del aire.
  • 199.
    199 Un método paradesoldar y limpiar la superficie de estaño consiste en el empleo de una cinta trenzada de cobre como medio de eliminación del estaño. Cinta desoldadora de cobre Estas cintas denominadas cintas o malla desoldadora están construidas con hilos muy finos de cobre que se trenzados entre sí, obteniéndose una cinta plana de poco espesor. Se presentan enrolladas sobre un carrete, estando todo el conjunto contenido en un recipiente plástico, con un orificio en el que se encuentra el extremo de la cinta y que permite la salida de la misma, ejerciendo una ligera tracción. Para desoldar debe ponerse en contacto una pequeña porción de la cinta sobre la zona, aplicando la punta del soldador sobre aquella, la cual conducirá el calor hasta el estaño y se producirá la función de éste, absorbiendo el estaño. El flux o pasta fundente es un producto químico usado en proceso de soldar y en la fabricación de placas y otros componentes electrónicos, especialmente desarrollado para reparar circuitos y componentes de soldadura. Sirve para, entre otras funciones, aislar del contacto del aire, disolver y eliminar los óxidos que pueden formarse y favorecer la permeabilidad del material base por el metal de aportación fundido, consiguiendo que el metal de aportación pueda fluir y se distribuya en la unión Pasta de flux
  • 200.
    200 9.3. EQUIPOS DEMEDIDA La gama de equipos que haya en el laboratorio o centro de reparación no sólo va a dictar el tipo y complejidad de los trabajos que pueden hacerse, sino que determinan la facilidad con la que se trabaja. Los buenos técnicos en reparación llegan a conocer perfectamente sus equipos de medidas. Se aprende muy pronto qué instrumento hay que aplicar en cada trabajo, de cuál se puede fiar totalmente y cuál es el que tiene que tratar con más precauciones. Esta es la parte con mayor inversión de costo para un centro de reparaciones. La elección del instrumento adecuado para cada trabajo es de suma importancia y lo mejor para sacar el máximo rendimiento de los equipos es familiarizarse con ellos. Estos instrumentos de medida y comprobación nos sirven de ayuda para diagnosticar y detectar averías en los equipos y circuitos electrónicos que están fallando o tienen algún tipo de avería determinada, como son en equipos de teléfonos, tabletas, ordenadores de mesa, TV LED, portátiles, etc. Se ha propuesto de una lista de equipos de medidas para un centro de laboratorio o taller de reparación de electrónica. Para hacer reparaciones básicas no es absolutamente imprescindible tener todos, pues mucho de ellos se resuelven sin más que con un multímetro digital de buena calidad. Lo que es de importancia capital es cómo se interpreta las lecturas que se obtenga del instrumento. Esta habilidad sólo puede adquirirse con el tiempo, como resultado directo de mucha horas de experiencia. Un centro de reparación y de servicio técnico necesariamente debe tener los siguientes equipos de medida: Polímetros analógico y digital Osciloscopio Analizador de batería Generador de funciones Frecuencímetro digital Comprobador de componentes SMD Sonda lógica Pulsador lógico Analizador lógico
  • 201.
    201 9.3.1. Polímetros analógicoy digital Los polímetros analógicos fundamentalmente miden tensiones, corrientes y resistencias, funciona normalmente con pilas por lo que son independientes de la alimentación alterna y tienen un alto grado de portabilidad. Poseen una bobina móvil convencional y el visor adopta la forma de una aguja que se desplaza por una escala calibrada. Esta disposición no resulta tan cómoda de utilizar como la que ofrecen los polímetros digitales. Sin embargo, tiene varias ventajas; una de las más importantes es que los digitales dificultan los ajustes cuando varían constantemente las condiciones del circuito, por lo que este tipo de aplicación, los analógicos resultan muchos mejores. Las escalas pueden interpretarse fácilmente; el desplazamiento de la aguja en una dirección representa un aumento y en la otra, una disminución. El inconveniente principal de muchos polímetros analógicos es que los números de las escalas están muy juntos y la lectura resulta a veces confusa. Para determinar cuál es el valor exacto, hay que estudiar bien antes cuál es la posición de la aguja y aplicar luego algunos cálculos mentales. Polímetro analógico En cambio, los polímetros digitales son facilísimos de leer y su visor es muy claro, mediante un display de 7 segmentos. El polímetro digital es sin duda alguna el instrumento de medida que más se utiliza en cualquier centro de reparación. Ofrece alrededor de ocho o nueve funciones de medida, con un máximo de seis u ocho escalas en cada una. Funciona normalmente con pilas, por lo que son independientes de la alimentación alterna, y eso permite tener un grado máximo de portabilidad. Polímetro digital
  • 202.
    202 El polímetro digitalse puede decir que es como la mano derecha de todos los ingenieros o técnicos electrónicos. Este instrumento nos sirve para visualizar mediante un display las medidas de tensiones, corrientes, resistencias, condensadores y también en algunos multímetros se pueden medir temperatura y frecuencia. Son especialmente muy útiles para comprobar componentes, saber si podemos tocar en un punto determinado, comprobar si los condensadores están cargados, si existe un cortocircuito o el circuito está abierto, el estado de un fusible, la continuidad de una bobina o de un cable y una infinidad de cosas. El polímetro es nuestro mejor aliado. Conocer el multímetro y saberlo manejar correctamente nos ayudará a detectar las averías en los circuitos o algún fallo en los componentes electrónicos. Polímetro digital autorango Los polímetros digitales a diferencia de los analógicos son capaces de proporcionar una resolución muy alta con unas lecturas que están muy próximas entre sí, lo que no puede hacerse con los analógicos. El tipo de visor de siete segmentos que se utilizan en los polímetros digitales de LCD o con diodos emisores de luz LED proporciona una visión cómoda e inmediata de las medidas. Por eso es recomendable conseguir un multímetro de buena calidad, preferiblemente de mediana o alta precisión. También es preciso que tenga todas las funciones propias de un multímetro, incluyendo medición de capacidades y temperatura. 9.3.2. Osciloscopio Los osciloscopios son unos instrumentos de medida enormemente complejos y versátiles, que pueden utilizarse para realizar gran cantidad de mediciones. Las más importantes de ellas es la representación respecto del tiempo de formas de onda de tensión. Como estos aparatos requieren un desembolso significativo, es importante aprovecharlo al máximo.
  • 203.
    203 Para la selecciónde un osciloscopio es una tarea más complicada. Se debe tener en cuenta, que los osciloscopios de gama media y baja solo permiten realizar diagnóstico de la parte "analógica" de una señal. Para monitorear las señales de alta frecuencia se requiere un modelo con el ancho de banda de 1GHz y más. Sin embargo, estos equipos son demasiado costosos. Por eso, por lo menos en el principio, sería recomendable conformarse con un osciloscopio más económico y a la vez práctico, un osciloscopio con el ancho de banda hasta 100 MHz, pero con buena memoria. El osciloscopio nos puede ayudar a comprobar y visualizar la señal de reloj en frecuencia y amplitud y medidas de tiempo. Las señales digitales de un circuito con microprocesador. Las señales de Alta Frecuencia de un equipo de radio-sintonizador. Señales de Baja Frecuencia en equipos amplificadores, etc. El visor del osciloscopio consta de una pantalla de LCD, donde se señalan las divisiones sobre los ejes vertical y horizontal. Tomando la retícula como referencia, pueden realizarse medidas precisas de tensiones y tiempo, obteniéndose directamente la frecuencia y a través de una base de tiempos (deflexión horizontal). Visualización de la señal de reloj en la pantalla del osciloscopio A los osciloscopios se les exige que reproduzcan fielmente impulsos de corta duración, sin cargar significativamente el circuito al que se conectan. 9.3.3. Analizador y cargador de baterías Teniendo en cuenta las averías que se producen en los equipos eléctricos y electrónicos, muchas veces se originan por mal funcionamiento de sus baterías recargables, un buen analizador y cargador de baterías nos será de bastante ayuda en nuestro taller.
  • 204.
    204 El analizador debaterías permite chequear todos los parámetros de batería recargable, determinar si es posible seguir usándola y renovar su capacidad de trabajo o desecharla. Al escoger un analizador de batería hay que tener en cuenta su potencia de salida. Potencia máxima de los modelos económicos por lo general no supera 2500 mAh. Analizador de baterías El cargador de baterías es otro de los equipos esenciales en nuestro laboratorio de electrónica cuando el analizador de batería nos indica que la batería está en buenas condiciones pero se encuentra descargada. Con el podemos cargar pilas y baterías de diferentes tipos y tensiones, que vienen en los equipos electrónicos y se encuentran bajo de carga. Cargador de pilas 1,5 V del tipo AA y AAA Cargador de baterías de 12V
  • 205.
    205 9.3.4. Generador defunciones El generador de funciones es otro de los equipos utilizados en el taller de reparación de equipos electrónicos. Este equipo genera diferentes señales en forma de ondas, controladas en frecuencia y amplitud. Es utilizada para comprobar y producir señales de reloj con una determinada frecuencia y amplitud para aplicarlos a diversos circuitos electrónicos que necesiten una señal de sincronización para su correcto funcionamiento; para microprocesadores como señal de reloj, contadores, etc. Utilizado también para inyectar señales en un circuito amplificador de baja frecuencia y con ayuda del osciloscopio visualizar las señales de salida. Generador de funciones Normalmente, los generadores de señales más elementales tienen la posibilidad de producir solamente señales sinusoidales, ya que este tipo de forma de onda es el que más aplicaciones encuentra en la práctica, sobre todo para el análisis del comportamiento de los equipos de sonido, porque a partir de ella se pueden realizar todas las medidas de: respuesta, potencia, distorsión, etc. El generador de funciones, además de la señal mencionada, posee otras dos señales para otro tipo de pruebas; son las señales triangulares y cuadradas. 9.3.5. Frecuencímetro digital El frecuencímetro digital es un instrumento de medida que efectúa las operaciones de búsqueda del valor de la frecuencia aplicada en un circuito o equipo, presentando además el resultado en una forma numérica directa. Es esencial en las operaciones de reparación mediante el cual se pueden realizar toda clase de medidas de frecuencia de entrada y salida en un equipo o en cualquiera de sus etapas intermedias. Como aplicación práctica, pueden citarse la de control de frecuencia de salida de un oscilador o de un generador de funciones, ajuste de la frecuencia intermedia (FI) de receptores, así como análisis y medida de las frecuencias de comunicación en transceptores e incluso como módulo de señalización y presentación visual de la frecuencia de sintonía en receptores de radio.
  • 206.
    206 Este equipo trabajasegún el método de cuenta del número de ciclos o periodos de la señal desconocida durante un tiempo prefijado, denominado tiempo de puerta. Este puede variar desde algunos segundos hasta milisegundos, dependiendo del valor buscado y de la resolución que se desee obtener. Frecuencímetro digital 9.3.6. Comprobador de componentes SMD El comprobador de componentes de SMD es uno de los instrumentos necesario y útil para tenerlo en nuestro taller para realizar la comprobación y medida de diferentes componentes en SMD; como resistencia, capacidad, continuidad y diodos. De fácil manejo y muy útil en servicios técnicos de reparación de circuitos o montajes de electrónica. Su forma son variadas pero las más manejable son del tipo pinza. Comprobador de componentes de SMD. 9.3.7. Sondas lógicas Sorprendentemente, el instrumento digital de medida más útil del taller es también el más barato. Como se habrá imaginado, se trata simplemente de una sonda lógica. Este dispositivo resulta insustituible incluso para detectar averías en los equipos digitales más complicados. Además, las sondas lógicas pueden ofrecer unas velocidades que sólo pueden igualar los osciloscopios y analizadores lógicos más rápidos. Sonda lógica y esquema eléctrico
  • 207.
    207 Básicamente, las sondaslógicas constan de una pequeña carcasa, dentro de la cual se acopla la sonda. La alimentación se realiza con un cable corto, terminado en un par de pinzas de cocodrilo, que pueden conectarse a las líneas de alimentación positiva y de 0V en puntos convenientes del circuito que se vaya a investigar. La mayoría de las sondas admiten tensiones desde 4,75V a 18V y suelen ir protegidas contra inversiones de polaridad. Igual que sucede con otros instrumentos de medida, cada sonda ofrece distintas ayudas, pero invariablemente, todas llevan tres LED para indicar el estado lógico de la punta, que puede ser “alto” (1 lógico) “bajo” (0 lógico), o “impulsos” (alternando entre los dos estados). El brillo relativo de los indicadores de “alto” y “bajo” da una información aproximada sobre el ciclo de trabajo del tren de impulsos. 9.3.8. Generador de pulsos Si no hay una señal de pulsos o cambiante en el circuito bajo prueba, podemos inyectar de forma controlada una serie de pulsos en el circuito con un generador como el de la imagen. Esta herramienta no es más que un generador lógico portátil. Cuando se activa el pulsador o el conmutador del dispositivo, el generador mide el nivel lógico del punto de prueba e inyecta automáticamente una serie de pulsos de nivel lógico contrario. Los pulsos se pueden visualizar en un diodo LED incorporado. La posibilidad de introducir una señal variable en el circuito sin necesidad de desoldar o cortar ningún hilo hace al generador de pulsos el compañero ideal de la sonda lógica. Estas dos herramientas, utilizadas juntas, permiten realizar una evaluación paso a paso de la respuesta de las distintas secciones del circuito a una señal de prueba. Inyector de pulsos lógicos
  • 208.
    208 9.3.9. Analizador lógico Parala mayoría de nosotros, los analizadores lógicos representan lo más avanzado de los instrumentos de medida y prueba de microprocesadores. Los analizadores lógicos son tan complejos que han de basarse en un microprocesador. Así pues, son capaces de procesar y visualizar el estado lógico de gran cantidad de canales (normalmente ocho o dieciséis) simultáneamente, bien en base al tiempo o en base al estado en que se encuentren. Además, pueden realizar actividades específicas de un sistema, como el análisis de la “firma” y desmontaje. Analizador lógico La mayoría de los datos que entran puede no ser significativa para el fallo que se esté tratando. Por ejemplo, es posible que sólo nos interese media docena de bytes de datos erróneos, de entre varios millones. Por tanto, un requisito importante es que sea capaz de capturar los datos que haya inmediatamente antes y después de un punto determinado una ejecución de software. Es importante, por tanto, disponer de un medio de disparar el analizador cada vez que aparezcan los datos sospechosos. Esto implica normalmente la comparación de los datos de entrada con una palabra prefijada por el usuario. Cuando se produzca la coincidencia, un circuito de disparo “congela” la memoria de adquisición en el estado en que se encuentre. 9.4. EQUIPOS DE FUENTES DE ALIMENTACIÓN Este tipo de equipo es una herramienta fundamental que deberíamos disponer en nuestro laboratorio o taller de electrónica. Gracias a este equipo podemos poner parcialmente en funcionamiento para su comprobación todos nuestros equipos averiados para comprobar que el fallo se pueda encontrar o no en la fuente de alimentación. Fuente de alimentación de laboratorio
  • 209.
    209 Es aconsejable quela fuente se pueda variar en un margen de 0 a 40V de salida y disponga de un display que muestre la tensión aplicada al circuito en prueba y otro display para la corriente suministrada al circuito, que en el caso de que exista un cortocircuito o sobrecarga pueda limitar la corriente desconectándose automáticamente la fuente. Diferentes modelos de fuentes de alimentación de laboratorio Entre muchas marcas de equipos de fuentes de alimentación es recomendable elegir un modelo universal, cuyos parámetros técnicos en un 30-40% superen los exigidos. Esto alargará tiempo de vida útil del equipo y garantizará su funcionamiento ininterrumpido Con una fuente vas a poder adaptar la tensión y corriente de entrada a los valores que necesites el equipo averiado para su diagnóstico y reparación. Supongamos que en un equipo averiado necesitamos de varias tensiones, ejemplo, +5V y 0V, +12V-12V, y 14,8V y que entregue al menos 2A. Sería una auténtica locura estar continuamente buscando alguna fuente que nos pueda soportar estas tensiones. Por este motivo existe este instrumento electrónico esencial. Fuente de alimentación portatil Existe una gran variedad de equipos de fuentes de alimentación en el mercado, y cada tipo de fuente puede suministrar unos valores de tensión y corriente específico. En el momento de escoger un equipo de fuente de alimentación debemos saber qué tipo de tensiones y carga vamos a necesitar alimentar, si vamos a consumir mucha corriente o si vamos a usar una fuente variable o una fuente fija. Existen fuentes de alimentación lineales y fuentes de alimentación conmutadas cada una se usa en casos específicos.
  • 210.
    210 9.5. EQUIPOS ÓPTICOS Podemosafirmar con seguridad, que la reparación de placas de equipos electrónicos modernos es impensable sin un microscopio: todos sus componentes son tan diminutos, que algunas veces miden tan solo 1 milímetro de largo (SMD). Precisamente para reparar este tipo de componentes fueron diseñados los microscopios especiales. A diferencia de los microscopios convencionales, por ejemplo biológicos, los microscopios para reparación han de tener un espacio más grande entre el objetivo y la superficie observada, que permita realizar operaciones de soldadura y ensamblaje con el soldador, pistola de aire caliente u otras herramientas. Esta distancia es un factor muy importante y puede alcanzar hasta 15 - 17 centímetros. Por lo general tales microscopios están provistos de un objetivo giratorio con aumento ajustable de 20~40x. También es indispensable que tenga un foco de iluminación superior incorporado. Microscopio binocular con iluminación Últimamente cada vez ganan más terreno los microscopios USB. Muchos técnicos prefieren precisamente estos equipos por su versatilidad y buen precio. En las operaciones que no requieren aumento tan fuerte es mucho más cómodo usar una lente de mesa. Además, una lente con lámpara circular integrada le podrá servir como una fuente de iluminación. Para operaciones de soldadura, montaje, etc. le recomendamos usar lentes con aumento no más de 3 dioptrías. Lentes de mesa con iluminación
  • 211.
    211 De esta manerahemos enumerado las categorías principales y modelos particulares de equipos, requeridos en un centro de servicio técnico. Obviamente eso es tan solo una lista básica, el resto de herramientas necesarias varía dependiendo del tipo de reparaciones y tamaño del centro de servicio. Lámpara con fluorescente circular de 22W y lupa de 3 aumento. Es una excelente herramienta que nos ayuda a visualizar ampliamente las soldaduras defectuosas de las tarjetas electrónicas, componentes mal conectados, mecanismos defectuosos o rotos, pistas abiertas. Su luz nos permite realizar una visión y trabajo de soldadura mucho más cómoda y fácil. Flexo con lupa 9.6. HERRAMIENTAS Y ÚTILES PARA EL TALLER DE REPARACIÓN Para poder realizar correctamente las operaciones de reparación de equipos y circuitos electrónicos se hace indispensable disponer de un conjunto de herramientas y útiles que permitan realizar los trabajos con un mínimo de esfuerzo y de tiempo y a la misma vez aplicando la seguridad en su utilización. Finalmente, se obtendrá los resultados esperados gracias a la utilización adecuada de cada una de las herramientas que comprende la especialidad. 9.6.1. Alicates de puntas Las herramientas de mano para taller electrónico son fundamentales, ya que estas herramientas son la extensión mecánica de nuestras manos o nuestros dedos, siempre hay cosas que debemos doblar, apretar o desajustar. Diferentes alicates de punta plana ancha y estrecha
  • 212.
    212 9.6.2. Alicates decorte Los alicates de corte de electrónica son muy usados para cortar el sobrante de los pines al soldar o inserción, pelar y cortar cables y en general cortar cosa pequeñas. Los alicates de corte también son considerados herramientas de mano, y son una de las 10 herramientas básicas para electrónica. En este aspecto las herramientas de mano para electrónica serán los alicates o pinzas. Alicates de corte para cablecillos y terminales de componentes En muchas ocasiones es necesario cortar cables de mayor sección, y un alicate universal y otro de corte harán el trabajo mucho más fácil para nosotros. Estos alicates de corte también se usan para pelar cables y el alicate universal para tensar y doblar. Hay que tener en cuenta que los alicates de corte están clasificados por el calibre del cable a cortar, hay cables eléctricos muy gruesos que requieren de alicate de corte más fuertes. Alicate Universal. Alicate de corte pequeños. Alicate de corte mediano.
  • 213.
    213 9.6.3. Pinzas Para cogery sostener diferentes tipos de componentes electrónicos es recomendable tener varios tipos de pinzas distintas. Pinzas para componentes diminutos o SMD y componentes discretos, pinzas metálicas y aislantes (no metálicas). 9.6.4. Extractor de circuitos integrados Se emplea para facilitar la extracción de un circuito integrado, con un gran número de patillas, de un zócalo o del circuito impreso en el que se encuentre soldado. Su uso es recomendable para evitar doblar las patas, durante la extracción, accidente que en ocasiones dañaría de forma permanente el circuito y sobre todo cuando durante la desoldadura se necesita ejercer una tracción uniforme en todos los terminales. El modelo habitual en el mercado es el destinado a circuitos integrados de tipo “dual-in-line”, es decir con doble fila paralela de patillas. Extractor de circuitos integrados
  • 214.
    214 9.6.5. Juegos dedestornilladores Un simple tornillo nos puede hacer la vida difícil, es por esto que tener un buen kit de destornilladores hará que los tornillos que intentemos desatornillar no se dañen. Juego de destornilladores fijos Diversidad de tipos de tornillos y pernos, utilizados por diferentes fabricantes de equipos electrónicos, requiere utilización de herramientas correspondientes para destornillarlos. La solución óptima es adquirir un mango universal con el juego de puntas de destornillador y llaves de vaso intercambiables. Un juego de puntas intercambiables contiene puntas prácticamente para todos los tipos de tornillos existentes. No obstante, para destornillar algunos tipos de teléfonos celulares, portátiles y otros equipos se requieren del tipo de precisión o de relojero. Juego de puntas intercambiables Hay muchos tipos de destornilladores dependiendo de la cabeza y los podemos clasificar de esta manera:  Plana o de pala.  Estrella, de estría o Phillips (Ph)  Pozidriv (Pz)  Hexagonales o allen.  Cuadrada.  Torx.  De vaso o de copa
  • 215.
    215 Es importante tenerun buen kit de destornilladores para evitar dañar las cabezas de los tornillos cuando no coincidan. Utilizar siempre la punta correspondiente a la cabeza del tornillo 9.6.6. Juego de atornilladores de plásticos Son muy necesarios para efectuar todas las operaciones de ajustes sobre un circuito o equipo electrónico, una vez finalizado el montaje o reparación del mismo. Al estar fabricados con plástico, se evitan todo tipo de cortocircuitos y contactos metálicos con otros componentes, evitando cualquier perturbación y acoplamiento electromagnético que puede fácilmente producirse con un atornillador metálico. Atornillador de plástico para ajuste de circuitos El juego comprende varios tipos de longitudes y anchos de pala, incluyendo algún modelo con la pala metálica montada sobre un cuerpo de plástico, muy indicado para aquellos puntos en que se requiera efectuar un cierto esfuerzo, donde una pala de plástico podría dañarse. 9.6.7. Juego de destornilladores hexagonales Se emplea para facilitar el roscado de las tuercas o tornillos hexagonales en los equipos electrónicos, bien para fijar las mismas o quitarla. Mientras se actúa sobre el tornillo que se pretenda roscar en ellas, con el atornillador.
  • 216.
    216 Normalmente se necesitaráun juego que permita trabajar con diferentes anchos o métricas de tuercas, siendo recomendable disponer de todas las métricas comprendidas entre 6 y 11 milímetros. Juego de destornilladores hexagonales Existen, al igual que con los atornilladores, juegos de llaves que a un solo mango se puede fijar el tamaño necesario en cada momento. 9.6.8. Juego de lima Un juego de limas es también una buena opción de contar con esta herramienta en nuestro taller. Existen dos tipos de lima:  Lima plana fina y  la lima redonda fina. La lima plana fina se emplea para eliminar pequeñas rebabas en partes rectas de chasis, cajas, circuitos impresos y paneles de mando de equipos electrónicos, también como operación posterior a la de corte de ejes de potenciómetros, conmutadores, etc., y de aquellos otros que se precisen para adaptar los chasis y otros elementos al equipo. La lima redonda fina se utiliza para eliminar pequeñas rebabas de taladros en chasis metálicos, cajas y paneles de mando de equipos, que dificultan o no permiten un adecuado montaje. Juego de limas planas y redondas de diferentes tamaños
  • 217.
    217 9.6.9. Cúter Se empleapara efectuar cortes y retoques en la reparación de un circuito impreso y otros usos, así como para facilitar en algunas ocasiones la operación de pelado de cables, ya que permite, en ausencia de otros medios más costosos, cortar la cubierta aislante en los puntos necesarios. Modelo de cúter profesional de 18mm 9.6.10. Tijeras de electricista Es una herramienta de corte constituida por dos hojas cortantes unidas mediante una articulación y provista de dos mangos terminadas en ojos y totalmente aislada. Se utilizan para el corte de cables, papel, plástico, etc. Tijeras de electricista, totalmente aislada en la zona del mango. 9.6.11. Tenaza pelacables Esta herramienta también denominada pelahilos se presenta de muchas maneras y se utiliza para quitar el aislante con que se recubre a la mayoría de los cables. Dispone de varios tipos de calibres para evitar el corte de los conductores de cobre al retirar el aislante. Algunos realizan la operación de medida, corte y separación automáticamente mediante un auto-ajustable. Tenaza pelacables auto-ajustable
  • 218.
    218 9.6.12. Pinceles ycepillos Existen muchos tipos de pinceles y cepillos que se prestan perfectamente para su utilización en los equipos electrónicos. Es una herramienta muy útil y necesaria para la limpieza de placas de circuito impreso, componentes, limpieza de ventiladores de fuentes, teclados y cualquier otro dispositivo que requiera de su uso. Diferentes tipos de pinceles y cepillos para equipos electrónicos 9.6.13. Calibrador digital para medidas mecánicas Es una herramienta normalmente empleada para la medición de piezas mecánicas. Se utiliza en los montajes para comprobar diámetros de taladros de ejes de mandos así como longitudes de éstos, medir la métrica de un tornillo y en general para cualquier medida milimétrica en trabajos mecánicos de cajas de los equipos electrónicos que requiera un mínimo de precisión en su posicionado. Calibrador digital El resultado de la medida en un calibrador digital se muestra muy fácilmente mediante un display digital donde aparece directamente el valor de la medida. 9.6.14. Tornillo de banco universal Es una herramienta que permite mediante una rótula, la sujeción de cualquier pieza en la posición y en el espacio que se desee. Se emplea fundamentalmente para fijar todas aquellas piezas que deban ser mecanizadas con sierra o lima y en la mayoría de los casos para sujetar los circuitos impresos para desoldar y soldar los componentes.
  • 219.
    219 9.6.15. Sierra paracortar metales Muy útil para cortar chapas y perfiles metálicos y chasis de cajas de equipos, cuando se desea montar en los mismos algún componente o accesorio no previsto en el diseño inicial. Sierra de corte de metales También resulta imprescindible para cortar a la longitud precisa los ejes de potenciómetros y conmutadores, antes de incorporales al equipo, así como los circuitos impresos. 9.6.16. Pulsera antiestática Una de las herramientas más elemental en seguridad de componentes es la pulsera antiestática. La pulsera antiestática es un dispositivo que nos permite toquetear nuestra electrónica teniendo la seguridad que no la vamos a destruir de manera invisible. Hay componentes que son altamente sensibles a las descargas electrostáticas que acumulamos en nuestro cuerpo y les proporcionamos nosotros al tocarlos, dañándolos muy fácilmente sin que nosotros lo sepamos. Pulsera antiestática Ten en cuenta que proteger a nuestro componente no quiere decir que no entrañe riesgo para nosotros, porque al ponernos la pulsera, nuestro cuerpo se está poniendo al mismo potencial que la toma de tierra. Si tocamos un punto con un potencial distinto al de tierra, los queridos electrones circularán a través de nosotros. En electrónica de reparación hay una muy mala práctica extendida que consiste en comprobar el funcionamiento de componentes mientras que estos están funcionando. Mucho cuidado al hacer esto si llevas una pulsara antiestática.
  • 220.
    220 9.6.17. Guante antiestático Losguantes de trabajo son uno de los elementos más importantes y más usados dentro de la categoría de los Equipos de Protección Individual o EPI. Las tipologías de guantes de trabajo son muy variadas y hoy en día el mercado se adapta al tipo de trabajo a realizar. En el centro de reparación o laboratorio de electrónica están obligados a utilizarlo. Siempre y cuando estemos manipulando placas y módulos microelectrónicos con tecnología CMOS debemos llevarlo. Estos tipos de guantes están fabricados de un material que nos protege contra las descargas estáticas, a parte, también nos protege de los perfiles y puntas que sobresalen cuando manipulamos las cajas metálicas. 9.6.18. Componentes varios Estudiar en electrónica no solo implica aprender la teoría del análisis de circuitos, sino también implica realizar trabajos funcionales, y esto requiere de lo más importante, tener los componentes electrónicos más usuales. Para iniciar deberemos comprar los componentes básicos, estos componentes los podemos ir adquiriendo poco a poco mientras vamos realizando nuestros proyectos, y así ir ampliando nuestro stock. Diferentes tipos de componentes Así que la idea es ir teniendo inicialmente los siguientes componentes:  Transistores de uso general PNP  Transistores de uso general NPN  Transistores Mosfet  Diodos  Diodos Zener  Led de varios colores
  • 221.
    221  Resistencias devarios valores (¼ o ⅛ de vatio)  Condensadores electrolíticos  Reguladores de tensión  Potenciómetros (resistencias variables)  Altavoces pequeños 9.6.19. Cables de conexión Siempre es necesario tener cables o jumpers de conexión, esto nos ahorrará mucho tiempo en el momento de realizar algún montaje en el protoboard. Te recomiendo tener cables de colores, ya que te será mucho más fácil identificar colores en el momento de hacer alguna conexión. Diferentes colores y secciones de cables Con los cables de colores diferentes te ayuda a recordar e identificar más fácilmente las conexiones que has realizado en un conector o circuito electrónico. Haz tu mismo un patrón de colores donde pongas cada color para una determinada conexión, ejemplo, positivo de la fuente de alimentación color rojo, negativo de la fuente de alimentación color negro, entrada de señal color verde, salida de señal color azul, etc., ya que así te será más fácil aplicarlo a todos y no tendrás problemas posteriormente de identificarlos. 9.6.20. Tablero de Proto-board El tablero de prototipos o proto-board es una de las herramientas utilizadas para la experimentación, montaje y comprobación de componentes y circuitos electrónicos. El protoboard nos facilita la realización rápida de un pequeño circuito para comprobar un determinado componente que sospechamos pueda estar en mal estado. No hace falta soldar, ni cortar ningún componente, puesto que ello se hace mediante la inserción de componentes y cables de forma enchúfables. Tablero de prototipo proto-board10
  • 222.
    222 El proto-board seidentifica por tener agujeros del tamaño estándar a los pines de la mayoría de los componentes electrónicos con el fin de que dichos componentes puedan ser insertados allí. Los agujeros están interconectados eléctricamente en forma de filas y columnas, de esta manera es muy sencillo realizar el montaje de un circuito electrónico sin necesidad de soldar componentes, agilizando así el montaje del circuito. Supongamos, por ejemplo, que deseamos comprobar las frecuencias de varios cristales de cuarzo, para ello, se monta el siguiente circuito en la proto-board10 y una vez que se haya finalizado se pueden desmontar fácilmente los componentes utilizados. 9.6.21. Líquido y spray de limpieza En tu taller de electrónica no puede faltar los líquidos de limpieza, cuando realizamos trabajos de soldadura siempre hay residuos de grasa o impurezas que pueden afectar el desempeño del circuito, en estos casos debemos usar líquidos solventes. Para ello, se recomienda usar Alcohol Isopropílico, no es contaminante, no es tóxico y es un líquido de alcohol tiene propiedades de secado rápido y no deja humedad. En líquido Un buen técnico electrónico tiene siempre que mostrar sus trabajos impecables, esta es la muestra del trabajo que se realiza, y es por esto que la limpieza es un punto importante a tener en cuenta.
  • 223.
    223 También lo hayen formato spray, especialmente como limpiador para equipos eléctricos y electrónicos, siendo inerte y seco. Su fácil uso proporciona un poderoso chorro de aire de fácil eliminación de polvo y contaminación para equipos de precisión como placas de circuitos impresos o para limpieza general. En Spray 9.6.22. Spray enfriador Es un aerosol especialmente desarrollado que se usa para localizar cortocircuitos y fallos en componentes electrónicos (resistencias, condensadores y circuitos integrados) y para probar la continuidad de rastreo en placas de PC, o para enfriar todo el circuito. Proporciona protección de disipador de calor para los componentes sensibles al calor durante la desoldadura y la soldadura. Refresca rápidamente la temperatura a -42 ° C. Seguro para usar en la mayoría de los materiales. Se evapora totalmente, sin dejar residuos. Spray enfriador
  • 224.
    224 9.6.23. Pistola desilicona La pistola de silicona térmica es una herramienta muy útil que la podemos utilizar perfectamente para pegar y aislar eléctricamente materiales y componentes varios. Es prácticamente muy utilizada en prototipo y reparación. La silicona que es plástica y adherente se derrite con el calor de la pistola, que tarda unos 5 minutos en calentarse. Al aplicarlo sobre materiales y componentes se debe esperar unos minutos para que solidifique y se enfríe quedando completamente el material unido y como una pieza. Hay que tener mucho cuidado con su empleo, pues una gota que se nos caiga en los dedos puede resultar bastante dolorosa. Pistolas térmica de silicona. 9.6.24. Minitaladro eléctrico El minitaladro eléctrico está especialmente indicado para cortar, taladrar, lijar, cepillar, pulir, etc. Es una herramienta que nos permite realizar trabajos y reparaciones en PCB, chasis de equipos, cajas de plásticos, etc. Muy recomendable para emplearlo manualmente en la solución de problemas puntuales. Minitaladro eléctrico portátil Se emplea para el taladro de circuitos impresos, cuando estos son realizados por uno mismo. También puede emplearse para realizar taladros de pequeño diámetro en otros materiales. Existen en el mercado varios modelos con velocidad fija o con velocidad variable, siendo recomendables los segundos para poder adaptarse con facilidad a las condiciones del material (dureza, disipación térmica, etc.).
  • 225.
    225 Como complemento existencon soporte vertical muy útil para la máquina de taladrar. Con ella se puede realizar los taladros con mayor precisión. Minitaladro eléctrico con soporte vertical 9.6.25. Rotulador indeleble A la hora de sustituir un componente en una PCB, es muy importante saber qué posición tenía antes de quitar el original. Señalar el hilo conductor defectuoso, anotar una indicación en la PCB, indicar componentes defectuosos, etc. Es una herramienta útil que nos ayuda a recordar e informar de cualquier anotación que se haya realizado con anterioridad. Roturador indeleble 9.6.26. Caja clasificadora Consiste en un pequeño armario o compartimiento donde contiene un cierto número de cajitas, donde se pueden clasificar todos los componentes de una forma homogénea, es decir, agrupando los de un mismo valor o de la misma medida en el mismo cajón.
  • 226.
    226 Los cajones disponende un espacio para situar una etiqueta donde se indique el contenido. Estos armarios son apilables hasta conseguir el número de cajones que se precise y con ellos lograr un excelente orden de todos los materiales, con lo que se evitan pérdidas de tiempo y confusiones. Caja clasificadora de plástico. Todos los cajones son de idénticos tamaños en anchura y profundidad con su etiqueta de identificación.
  • 227.
    227 ANEXO A. Anotacionesdel técnico Las anotaciones que puede aportar y exponer un técnico de reparación son sus experiencias vividas frente a variados tipos de averías encontradas y solucionadas, ya sean fáciles como complejas. En la reparación de equipos electrónico están muy relacionados la mecánica con la electrónica. Estos juegan un papel muy fundamental hoy en día en las nuevas tecnologías, un robot, una impresora, un reproductor de CD-DVD, etc. Por ello, no siempre habrá que echarle el problema al circuito electrónico, un rodillo que resbala por desgaste de la cinta, es una avería producida correspondiente a la parte mecánica, puesto que el circuito electrónico ha activado correctamente el motor de la cinta que mueve el rodillo, pero ésta no se mueve. Las averías sencillas son aquellas que presentan un fallo total, sin embargo las más difíciles suelen ser aquellas en el que el circuito funciona aunque no correctamente. El técnico debe conocer en todo momento la zona del circuito que está midiendo, pues existen circuitos que tienen zonas de baja tensión y zonas de alta tensión, por lo que un error puede causar un accidente seguro. La reparación electrónica es y siempre será un reto tanto para técnicos profesionales, como ingenieros de desarrollo y entusiastas de la materia. Cómo sabemos, es algo que no se estudia, sino que se aprende. Y en esa misma actividad desarrollamos ciertas habilidades de aprendizaje e interpretación de saber si ese componente está bien o está mal, donde buscar, en definitiva, quehacer. Aquí técnicos más experimentados ya tienen sus trucos. Por eso en esta guía gratuita te desvelo algunos de los trucos que a estas alturas deberías saber. SOLDAR Y DESOLDAR EN SMD Para desoldar o desmontar ICs en SMD y no se disponga de herramientas adecuadas se puede utilizar un mechero de alcohol, y calentar el integrado durante 1 minuto e inmediatamente levantarlo con ayuda de un pequeño destornillador.
  • 228.
    228 COMPROBACION DE LASRESISTENCIAS Una vez que sabemos identificar las resistencias, tenemos que saber su valor para verificar si están bien o mal. Aquí, una cuestión se me vino a la cabeza muy rápidamente, cuando me enfrente a una tarjeta poblada de cientos de estas. ¿Se pueden testear dentro del circuito? La respuesta es SI/2, un medio sí. Lo primero que tengo que hacer es saber su valor, ya sea por medio de sus bandas de colores o en el caso de la SMD por su numeración. Una vez ya sé su valor, las mido dentro del circuito, esta medida puede que me dé ligeramente distinta a su valor ya que habrá más componente conectados a la misma, pero si me da algo parecido (+-10%) de su valor original la doy por buena. Si me da algo totalmente distinto tengo que desoldar una de sus patillas o hacerlo fuera del circuito. En cuanto sospechemos de una resistencia, esta tiene que ser extraída y confirmada. Como ya sabemos las resistencias pueden tener distintos valores óhmicos, por eso debemos saber qué valor tienen para escoger el rango adecuado en nuestro óhmetro. Las resistencias quemadas que pierden los colores de identificación, raspar el barniz protector y medir el trozo de los extremos con el trozo de en medio que está quemado para obtener una medida proporcional, multiplicando por dos. Se raspa un extremo y el centro con un cúter y se mide con un polímetro en óhmios hasta conseguir una lectura aproximada, el valor obtenido se multiplicar por dos. Las resistencias de muy alto valor, al envejecer suelen seguir aumentando su valor, siendo una causa de avería. Los condensadores electrolíticos al envejecer se secan, perdiendo su capacidad, asimismo pueden perder electrolito. FALLOS EN LA FUENTE DE ALIMENTACIÓN En la fuente de alimentación conmutada el transformador de frecuencia, debido a su continuo funcionamiento, puede dar fallos por encontrase algunos de sus terminales sin conexión, soldadura defectuosa, o sin estaño. Un condensador electrolítico abierto o inflado que ha perdido electrólito es causa de ruido y mal funcionamiento en el equipo. Si se localiza, se puede comprobar momentáneamente colocando otro en paralelo. Pudiendo también medir con un polímetro en tensión alterna, la tensión de salida de la fuente, que en alterna no debe sobrepasar más de 0,5 voltios.
  • 229.
    229 Con los varistoresó resistencias dependientes de la tensión VDR, que ante una sobretensión de tensión de la red, baja su resistividad hasta unos pocos óhmios y funde el fusible, hay casos, que el varistor se queda con ese valor y cada vez que se pone un fusible se funde. FALLOS EN EL MANDO A DISTANCIA Para probar el mando a distancia por infrarrojo, lo más apropiado, sin duda, es hacerlo con el propio equipo (TV, audio, DVD, etc.), pero cuando esto no es posible recurrimos a unas técnicas experimentadas:  En un receptor de radio en AM, sintonizar el extremo más bajo del dial unos 550KHz y acercar el mando y oprimir el cualquier botón, si emite, debe oírse en el receptor el sonido característicos de los trenes de impulsos emitidos.  Conectando provisionalmente un LED en paralelo con el infrarrojo o desmontando el LED infrarrojo y colocando temporalmente uno de luz visible (rojo, verde, etc.).  Otra forma de comprobar si el control remoto emite, es usar una cámara de video. Colocándola frente al LED infrarrojo, se podrá ver a través de ella, el destello del mismo al presionar el botón del mando a distancia. FALLOS INTERMITENTES POR SOLDADURA DEFECTUOSA Los fallos intermitentes son difíciles de diagnosticar, estos se pueden producir después de un tiempo en funcionamiento, lo que puede dar lugar a un componente que posea fugas y se sobrecaliente o un conector que haga falsos contactos por suciedad, soldaduras defectuosas o falta de estaño. Cuando las averías son intermitentes se deben a soldaduras defectuosas, y no se ven a simple vista, se puede localizar, pasando un cepillo dental, sobre la cara de las soldaduras, mientras que el equipo está funcionando. Otro método que puede ayudar a localizar las soldaduras u conexiones defectuosas, es la observación en completa oscuridad, donde se aprecia las minúsculas chispas en el punto donde se encuentra la mala soldadura. AVERIAS POR CAUSAS TÉRMICAS Quienes reparamos equipos electrónicos con frecuencia nos encontramos con equipos que presentan síntomas o averías que aparece, desaparece o varía con los cambios en la temperatura del equipo, los síntomas son: 1. El equipo funciona correctamente al encenderlo (en frio y luego al cabo de unos minutos comienza a presentar mal funcionamiento o incluso deja de funcionar.
  • 230.
    230 2. El equipopresenta mal funcionamiento al encenderlo estando frio y luego al cabo de unos minutos, cuando este alcanza la temperatura normal de funcionamiento, el fallo desaparece y el equipo funciona correctamente. 3. El fallo o mal funcionamiento está presente todo el tiempo, pero se agrava o disminuye en forma evidente al ir cambiando la temperatura del aparato. Cuando los síntomas que presentan los equipos electrónicos encajan dentro de alguna de las descripciones anteriores, se puede decir de que se trata de fallos “térmicos”. Un componente que no da la cara, pero se encuentra defectuoso cuando cambia su temperatura. En algunas ocasiones los problemas de tipo “térmico” pueden presentarse por soldaduras o conexiones defectuosas, este tipo de avería son relativamente fáciles de detectar. Pero en muchos casos, estos problemas son originados por componentes que han perdido parcialmente sus propiedades originales y se han vuelto inestables térmicamente. Estos pueden deberse a muchos factores, como:  Perdidas de la capacidad dieléctrica, humedad, oxido, “fugas” en los materiales aislantes, alteraciones en los cristales semiconductores, fatiga del material, etc. Los fallos térmicos pueden originarse en todo tipo de componentes: condensadores, resistencias, diodos, bobinas, transistores, circuitos integrados, etc. Para localizar componentes con problemas térmicos, el método más práctico es provocar cambios en la temperatura de los circuitos y piezas sospechosas y observar el comportamiento del aparato. Para ello, se puede utilizar un secador de cabello y el Spray congelante “Instant Freeze”. Mediante el uso de estos elementos, podemos calentar y enfriar diferentes circuitos y componentes, observando el comportamiento del equipo y los síntomas que presenta. La observación y el tacto son algunos buenos elementos de diagnosticar una avería de estas características antes de utilizar los medidores. Pues ante una avería por sobre calentamiento la extracción y medición de un componente en frio resulta bastante complicado y no garantiza que pueda ser detectado el componente defectuoso, pues este tipo de fallos, los instrumentos de comprobación pueden dar lecturas correctas y hacernos pensar que el problema está en otra parte. Podemos utilizar Sprays de limpieza para fallos o cortes típicos de potenciómetros, algún Jack que hace mal contacto, interruptores deslizantes en mal estado, etc. Podemos utilizar también los Sprays de Frio en la detección de componentes que se calientan con el tiempo. Así se puede localizar condensadores con fugas ó transistores que modifican el punto de trabajo.
  • 231.
    231 AVERIAS POR CAUSASDE CONEXIONES En los equipos de reproducción y CD-DVD poseen los conectores del tipo flex que son los que causan los fallos más comunes en los reproductores y grabadores de CD y DVD. Como todo lo que está sometido a movimiento mecánico ese conector sufre fatiga. Los miles de movimiento que realiza la unidad óptica hacia adelante y hacia atrás mientras recorre las pistas del disco causa rotura en las pistas del conductor flexible. AVERIAS POR CAUSAS DE MOTOR Cuando falla el motor de DVD no se lee el disco. En el DVD hay dos motores, el de giro y el movimiento de la unidad óptica por la pista del disco. Cualquiera de los dos puede fallar pero más lo hace el de giro. El fallo del motor de giro del DVD es otro de los más comunes en los reproductores grabadores de DVD. El tiempo hace que las escobillas se desgasten o se originen residuos sobre el colector que hacen caer la resistencia del motor del DVD. REPARACIÓN DE UN MONITOR DE 20” BENQ Los condensadores electrolíticos son famosos por fallar cuando se les somete a mucho tiempo de uso, temperatura y cargas-descargas, hinchándose y reventando la tapa superior por donde liberan parte del líquido electrólito de su interior.. Condensador electrolítico inflado
  • 232.
    232 Duran poco másde 5000 horas y son piezas presentes en muchos equipos electrónicos económicos aunque se usan cada vez menos, pero siguen presentes en placas base de ordenadores, pantallas, fuentes de alimentación... y ahora son sustituidos poco a poco por condensadores electrolíticos de polímeros de aluminio o cerámicos, más resistentes y duraderos En este caso tenía la pantalla de un monitor el cual a los dos segundos de encenderse emite un sonido parecido a un zumbido muy bajo y molesto, apangándose más tarde. El sonido era probablemente la vibración de los condensadores de la etapa de transformación a la frecuencia de 60 Hz a la que viene la AC, que al estar en mal estado emitía ese sonido. El inversor de la pantalla amplifica mucho el voltaje por lo que es peligroso y hay que tomar medidas de precaución y tener mucho cuidado por los altos voltajes que existen en esa parte y, aunque el circuito no esté alimentado por la red, tened en cuenta que puede tener energía almacenada en los condensadores y transformadores que en caso de tocar, nos puede dar una buena descarga. Para trabajar con tranquilidad, se puede utilizar una resistencia del tipo tiza vitrificada de 4W y 47R y ponerla en paralelo con el condensador de filtro de 120µF y 400V de la tensión de entrada rectificada, de esa forma, se descargan. Comprobar con el polímetro que no queda corriente en los condensadores. Siempre teniendo cuidado de no hacer ningún corto con las puntas de pruebas del polímetro con otro componente. Sustituyendo condensadores inflados Como veis en la siguiente imagen, 6 de los condensadores de la etapa de transformación y de inversión para alimentar las 4 lámparas de esta pantalla estaban reventados, por lo que antes de mirar nada más, los cambié por otros del mismo valor de capacidad (470µF) o algo superior (no más de un 40% más o podrían no realizar bien su labor); importante respetar el voltaje y nunca poner otro condensador nuevo de menor voltaje de lo que pide (pero se puede poner de mayor voltaje). Sustitución de los condensadores electrolíticos
  • 233.
    233 ¿Qué valores elegir?Es importante respetar la capacidad (µF), el voltaje puede ser mayor pero nunca menor. Hay veces que no conseguimos los de mismo valor (µF) y voltaje; en ese caso intenta poner los mismos µF y mayor voltaje (incluso aguantarán mejor el uso), y si no, de algo mayor capacidad (hasta un 40% más no suele haber problema). También podemos hacer como las pilas (no son más que pilas recargables muy pequeñas), construir uno de la capacidad y voltaje necesarios uniendo varios en serie o en paralelo; si los ponemos en serie para hallar la capacidad total hay que sumar capacidades y dividir entre el número de elementos, y el voltaje se suma el de cada uno (poner siempre de voltajes iguales en serie). Si los ponéis en paralelo entonces hay que sumar capacidades y el voltaje será el menor de los componentes. Para retirarlos y no dañar las pistas de la placa se hace mediante un desoldador eléctrico de bomba de 30W, solamente tenemos que aplicar calor en el nodo de la soldadura donde sabemos que están los condensadores y pulsamos el botón de absorber y desaparece el estaño quedando a la vista la pata del condensador y no hay que realizar ninguna otra operación más, veréis como los condensadores caen por su propio peso. Desoldador eléctrico de bomba Fijarse antes de retirar el condensador de si coincide con lo marcado en la serigrafía de la placa por si ésta estuviera mal y el negativo/positivo invertidos (alguna vez ya ha ocurrido). Se sustituyen los dañados y se coloca el circuito en su sitio, con la buena suerte de que al probarlo la pantalla volvió a la vida funcionando perfectamente. Por suerte ningún otro elemento fue dañado. La dejé una hora encendida para comprobar que todo estaba bien. Otras veces puede haber algún diodo cercano en corto, o transistor dañado. Abriendo la carcasa de la pantalla Para abrir la pantalla hay que quitar todos los tornillos de su parte trasera, sacando de su sitio el soporte, y a continuación y haciendo uso de un destornillador, ir separando la tapa delantera gris, quedando a la vista todos los componentes internos. Levantamos la pantalla de cristal líquido para acceder a la etapa de transformación e inversor que alimenta las lámparas, y tras soltar los tornillos y cables de las lámparas soltamos el cable de datos tirando con cuidado, hay conectores de faja de diversos tipos, algunos requieren retirar un tope para liberarlo, en este caso el de la imagen va a presión simplemente:
  • 234.
    234 Desmontamos y quitamosla tapa que protege el TV Quitamos el conector de datos plano con mucho cuidado levantando podemos acceder a la parte estropeada al soltar unos tornillos y separar la pieza del conector lateral a la placa que se encarga del proceso de la imagen recibida por el VGA; en la imagen ya con el hueco donde estaba la pieza que hemos reparado, y tendremos que colocarla nuevamente. Accedemos a la parte averiada Como se ha comentado en este documento es importante realizar un croquis de los componentes y piezas que se van desmontando para que en el momento de su ensamblado se nos sea más fácil guiándonos por el croquis que habíamos hecho. Cualquier despiste u olvido por la falta de colocar un conector puede originar fallos irreversibles, debido a realimentaciones por diferentes zonas del equipo.
  • 235.
    235 Por otro lado,es importante y recomendable utilizar, tanto en el desmontaje como el montaje de una carcasa o envolvente, los destornilladores con las cabezas del mismo tipo que los tornillos, puesto que si forzamos con otro tipo de cabeza, podemos gastar su forma y hacer imposible de quitarlo. También hay que desconectar cualquier equipo externo que esté unido a la unidad en la que se está trabajando. A veces el fallo se encuentra en dicho elemento externo y ello origina el problema en la unidad principal. Desconéctese tal equipo externo y vuélvase a comprobar el funcionamiento de la unidad principal. Se producen típicamente por características del ambiente; pueden ocurrir fallos, por ejemplo, a causa de un ambiente de suciedad: El polvo, la grasa, agentes químicos, etc., son causas de averías del equipo, e incluso también puede influir la vibración excesiva de un equipo en funcionamiento, todo ello, produciendo frecuentes fallos mecánicos y la corrosión de terminales, la rotura de cables o la presencia de suciedad en los contactos de un conmutador. TV LED Samsung avería de pantalla oscura y tiene sonido https://youtu.be/R8K1iYIo1mw
  • 236.
    236 Bibliografía - 125 Circuitoselectrónicos típicos. Análisis y reparación. Art Margolis. Editorial Marcombo - Reparación y mantenimiento de computadores Michael Yooley. Editorial Paraninfo. 2ª Edición - Mantenimiento del IBM-PC. Diagnóstico y reparación de averías Robert C. Brenner. Editorial Paraninfo. 2ª Edición. - Instrumentación Electrónica Básica. Ramón Pallas Areny. Editorial Marcombo. - Servicio y Mantenimiento de PC (486/Pentium). Heathkit Educational Systems. Heath Company. - Curso rápido de tecnología digital. Localización de averías en los circuitos digitales. Louis E. Frenzel Jr. Ediciones técnicas REDE S.A. - Mantenimiento de Equipos Electrónicos. Reparación sistemática de averías. Luis Blanco Barragán y Ángel Sánchez Ovies. THOMSON-PARANINFO. - Página WEB de electrónica. Reparación sistemática. http://myelectronic.eu5.org/reparacion.html